Firmtech FB200AS BLUETOOTH ADAPTER User Manual
Firmtech co., Ltd BLUETOOTH ADAPTER Users Manual
Firmtech >
Users Manual

Bluetooth Adater
FB200AS User Guide
Version 1.0
FIRMTECH Co., Ltd.
B-606, Ssangyong IT Twin Tower, Sangdaewon-dong, 442-5
Jungwon-gu, Seongnam-si, Gyeonggi-do, Korea 462-120
Tel : +82-31-719-4812
Fax : +82-31-719-4834
Inquiry : sales@firmtech.co.kr
www.firmtech.co.kr

FB200AS User Guide Version 1.0 Revision History
Page 2 / 28
Revision History
Revision Date Change Descriptions
Ver 1.0 02-09-2009 - Write a draft

FB200AS User Guide Version 1.0 (C) Copyright FIRMTECH Co., Ltd. 2005
Page 3 / 28
(C) Copyright FIRMTECH Co., Ltd. 2005
All rights reserved
The products and operation descriptions contained herein shall be protected by
copyright law.
Any part or whole of products or operation description shall not be copied, reproduced,
translated, nor transformed into readable form by electronic device or machines, without
prior consent in writing by FIRMTECH Co., Ltd.
There might be some misprinting or technical faults in the products and operation
description which are subject to change without prior notice.

FB200AS User Guide Version 1.0 List of Content
Page 4 / 28
List of Content
1 What is Bluetooth? ...........................................................................................................................................................5
1.1 Features of Bluetooth ........................................................................................................................................5
1.2 Operation of Bluetooth .....................................................................................................................................5
2 Products Overview ...........................................................................................................................................................6
3 PRODUCT COMPONENTS .............................................................................................................................................7
3.1 Basic Components of FB200AS .....................................................................................................................7
4 Product Appearance ........................................................................................................................................................8
5 Features of Dip Switch ...................................................................................................................................................9
5.1 Dip Switch 1 (FUNCTION Switch) ................................................................................................................9
5.2 Dip Switch 2 (Baud Rate Switch) ............................................................................................................... 10
5.3 Initial Set Value of Dip Switch .................................................................................................................... 10
6 Power Indicator LED / Status LED ......................................................................................................................... 11
7 Performance of Product ............................................................................................................................................. 12
8 Current Consumption .................................................................................................................................................. 13
9 Initial Set Value of Products ..................................................................................................................................... 14
10 Connecting the wireless section of Bluetooth ............................................................................................. 15
10.1 How to connect with Dip Switch Set-up ............................................................................................ 15
10.2 Connecting with Connection WIZARD ................................................................................................. 15
11 How to complete PC Configuration? ................................................................................................................ 20
11.1 PC Configuration using BTConfig tool ................................................................................................ 20
11.2 PC Configuration using Serial Communication (Hyper Terminal) Program ..................... 23
12 Approval Information ................................................................................................................................................ 28
12.1 KCC ......................................................................................................................................................................... 28
12.2 FCC compliance Information ..................................................................................................................... 28
12.3 CE ............................................................................................................................................................................ 28
12.4 TELEC ..................................................................................................................................................................... 28
12.5 SIG
.......................................................................................................................................................................... 28

FB200AS User Guide Version 1.0 1 What is Bluetooth?
Page 5 / 28
1 What is Bluetooth?
1.1 Features of Bluetooth
Objectives of Bluetooth : To Realize Wireless Communication for Short Distance with Low Power
Consumption, High Reliability, and Low Cost.
Frequency in Use: To Use ISM(Industrial, Scientific, Medical) Band which does not require any
permission to use.
- 2.400 – 2.4835 GHz, 79 channels
- 2.465 – 2.4835 GHz, 23 channels (in France)
Transmission Rate : 1Mbps ~ 3Mbps
Transmission Output : 1mW (10m, Class2), 100mW (100m Class1)
Network Configuration : Configured with Master and Slave relation. A Bluetooth unit shall allow
simultaneous connections up to 7 devices (in case of ACL).
Reliability : To Guarantee stable wireless communication even under severe noisy environment
through adopting the technique of FHSS (Frequency Hopping Spread Spectrum).
1.2 Operation of Bluetooth
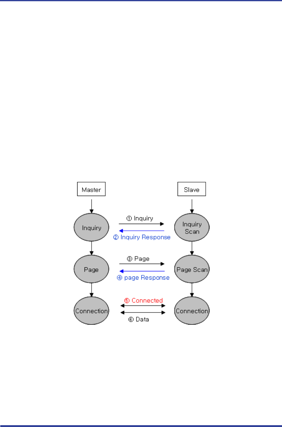
<Feature 1-1 Bluetooth Operation>
Bluetooth operates based on the connection between “Master” and “Slave”.
Masters are simply supposed to do “Inquiry” and “Page”. Slaves are supposed to do “Inquiry Scan”
and “Page Scan”.
If a Master finds a Slave and so “inquiry” is successful, a Slave responds to the Master with its
information.
Interconnection between the Master and the Slave is achieved only if the information from the
Slave is corresponded with the Master, and the Slave sends data to the Master.

FB200AS User Guide Version 1.0 2 Products Overview
Page 6 / 28
2 Products Overview
FB200AS has been developed to replace the previous RS232 Cable system with wireless communication
system to use.
Major Features of FB200AS
1. Bluetooth Specification 2.0 Support
2. Bluetooth Piconets(Point to Multipoint) are configurable up to (max. 1:7).
3. Easy to control communication speed by using DIP Switch. (2400 bps – 230400bps)
4. Support AT Command, and capable to control FB200AS by using AT Command.
5. Easy to connect to use with Bluetooth PDA, Bluetooth USB Dongle, etc.
6. Stable Data Transmission / Receipt
※ We request the new users of FB200AS to read the information on this description carefully before
they start to use the products.

FB200AS User Guide Version 1.0 3 PRODUCT COMPONENTS
Page 7 / 28
3 PRODUCT COMPONENTS
3.1 Basic Components of FB200AS
MODEL PICTURE Q’TY (EA)
FB200AS
(USB Serial Adapter) 1
WE-2405TO
(Dipole Ant)
1
CD
(Operation Manual and Test Program)
1
<Table 3-1 Basic Components of FB200AS>
※ If you find any of above components is defective, or not included in the package, please contact the
seller you purchased.

FB200AS User Guide Version 1.0 4 Product Appearance
Page 8 / 28
4 Product Appearance
<Figure 4-1 Details and Dimension of FB200AS>

FB200AS
5 Fe
a
<
5.1 D
i
SW
1
N
2
N
3
R
4
E
(
Note :
User Guide
V
a
tures o
f
Figure 5-1 F
B
i
p Switch
FEAT
U
N
one
N
one
R
OLE
E
nvironment
S
(
PC Configur
a
If you push
products re
t
V
ersion 1.0
f
Dip S
w
B
200AS Dip S
w
1 (FUN
C
U
RES
S
etting
a
tion Select)
<
a Reset Sw
i
t
urn to the st
a
w
itch
w
itch View>
C
TION S
w
-
-
MASTER
PC Configur
a
Table 5 -1 F e
a
i
tch when a
a
tus of FATO
R
w
itch)
ON
a
tion Mode
a
tures of FUN
Dip Switch i
s
R
Y RESET.
<Figure
5
-
-
SLAVE
Operat
i
CTION Switc
h
s
turned ON
5
F
e
5
-2 Features
o
OFF
i
on Mode
h
>
in a PC Co
e
atures of Di
Pa
o
f Dip Switch
>
BA
nfiguration
M
p Switch
ge 9 / 28
>
SIC SET
OFF
OFF
OFF
OFF
M
ode, the

FB200AS User Guide Version 1.0 5 Features of Dip Switch
Page 10 / 28
5.2 Dip Switch 2 (Baud Rate Switch)
2400bps 4800bps 9600bps 19200bps
38400bps 57600bps 115200bps 230400bps
<Figure 5-3 Transmission Rate>
5.3 Initial Set Value of Dip Switch
TYPE Function Switch Baud Rate Switch
FB200AS
<Table 5-2 Initial Set Value of Dip Switch>
If the initial value is not consistent with <Figure 5-3>, please contact the seller you purchased the product.
Note :
If the CONNECTION MODE of PC Configuration is MODE4 (AT command language), it shall operate
based on the Baud rate and at the value of Role established in PC configuration, regardless of
setting of Baud rate and Role of Dip Switch.

FB200AS
6 Po
w
FB200AS
Power I
n
(Power
L
Status I
n
(Status
L
Note :
User Guide
V
w
er Ind
i
has a red P
o
LED TYPE
n
dicator LED
L
ED)
n
dicator LED
L
ED)
If you a Re
s
return to th
e
V
ersion 1.0
i
cator L
E
o
wer LED and
Pow
PC
c
Con
n
Con
n
PC
C
<
T
s
et Switch w
e
status of F
A
E
D / St
a
<Figure 6-1
green and r
e
STA
T
er Input
c
onnected
n
ecting to Bl
u
n
ected to Blu
C
onfiguration
T
able 6-1 Op
e
hen a red S
t
A
CTORY RESE
T
a
tus LE
D
Appearance
e
d Status LED.
T
US
u
etooth
etooth
e
ration Chec
k
t
atus LED flic
T
.
6
P
D
of FB200AS>
Please, refer
Red LE
D
Green
L
Green
L
Green
L
Red LE
D
k
by LED Stat
u
kers in a PC
P
ower Indica
to the follo
w
DESC
R
D
Turns on
L
ED Turns on
L
ED is Flickeri
L
ED turned o
n
D
is Flickerin
g
u
s>
configuratio
tor LED / St
a
Pa
g
w
ing descripti
o
R
IPTION
ng
n
g
n Mode, the
a
tus LED
g
e 11 / 28
o
n.
products

FB200AS User Guide Version 1.0 7 Performance of Product
Page 12 / 28
7 Performance of Product
No. Part Specification
1 Bluetooth Spec. Bluetooth Specification 2.0 Support (EDR disabled)
2 Communication distance 100 M
3 Frequency Range 2402~2480MHz
4 Sensitivity -83dBm (Typical)
5 Size 73 x 22 mm
6 Support Bluetooth Profile SPP (Serial Port Profile)
7 Input Power 5V
8 Current Consumption 100mA
9
10 Temperature
Operating -20℃ ~ 55℃
Limit Operating -30℃ ~ 80℃
Communication Speed 1,200bps – 230,400bps
11 Antenna Dipole Antenna
12 Interface USB
13 Flow Control RTS, CTS, DTR, DSR support
<Table 7-1 Performance of FB200AS>

FB200AS User Guide Version 1.0 8 Current Consumption
Page 13 / 28
8 Current Consumption
STATUS
Current Consumption (mA)
MIN MAX AVG
Standby 18 24 22
Inquiry scan & page scan (Slave) 21 63 42
Page scan (Slave) 18 30 23
Inquiry (Master) 77 83 80
Connected
Slave 36 45 41
Master 21 33 27
Data transmission
Slave 48 54 51
Master 48 57 52
Data reception
Slave 45 51 48
Master 45 54 49
Data transmission / reception
Slave 48 57 52
Master 51 60 56
Power save
Slave 21 30 24
Master 21 33 24
<Table 8-1 Current Consumption of FB200AS>
TEST CONDITIONS
Baud rate : 9600 bps, Input Voltage : DC 5V
The power consumption is subject to change depending on the transmission rate and volume of data.

FB200AS User Guide Version 1.0 9 Initial Set Value of Products
Page 14 / 28
9 Initial Set Value of Products
The product has the initial Set Value as shown on the <Table 9-1>.
Please be sure to identify the initial Set Value, before you begin to use.
TYPE Set Values
Device Name FB200v1.0
Pin Code (Pass key) BTWIN
Uart (baud rate-data bit-parity bit-stop bit) 9600-8-N-1
ROLE SLAVE
Connection Mode MODE3
Operation Mode MODE0 (1:1)
Debug Char 0x02
<Table 9-1 Initial Set Values of FB200AS>
The Operating Set Values of Products is changeable by using Dip Switch or PC software (Window Hyper
Terminal, or FIRMTECH PC Configuration Program.)
Note :
Please refer to 11 PC Configuration for details on changing the setting.

FB200AS User Guide Version 1.0 10 Connecting the wireless section of Bluetooth
Page 15 / 28
10 Connecting the wireless section of Bluetooth
In order for Bluetooth devices to transmit data to each other, the wireless section of Bluetooth should be
connected to each other. To connect the wireless section, you should set each role for each device, one for a
Master, another for a Slave. It takes about 1~10 sec that a Master is connected to a Slave.
How to connect the wireless section of FB200AS can be performed with 2 significant ways.
Note :
The FB200 uses virtual COM port which shall be operated first before the Hyper Terminal is being
used so that the config tool shall be operable normally.
Please refer to the driver installation of Appendix FB200 for the instructions of driver installation of
FB200.
※ We will use 2 FB200AS and MS Windows in describing procedures.
10.1 How to connect with Dip Switch Set-up
FB200AS can perform data communication once you change the Dip Switch Set-up. The following is how to
set the Dip Switch.
(1) Set Baud rate Dip Switch of FB200AS(1) to the proper speed for communication
(2) Set FUNCTION Dip Switch #3 of FB200AS(1) to SLAVE.
(3) Turn the power of FB200AS(1) on.
(4) Set Baud rate Dip Switch of FB200AS(2) to the proper speed for communication.
(5) Set FUNCTION Dip Switch #3 of FB200AS(2) to MASTER.
(6) Turn the power of FB200AS(2) ON.
(7) If Status LED of FB200AS is turned on shortly, the wireless section of Bluetooth is properly
connected, so Data transmission can be performed.
10.2 Connecting with Connection WIZARD
(1) Connect FB200AS(1) to the USB port, and turn the power on.
(2) Execute C-Wizard Program.

FB200AS User Guide Version 1.0 10 Connecting the wireless section of Bluetooth
Page 16 / 28
<Figure 10-1 Connection Wizard Step 1>
(3) Click FIRMTECH SLAVE Set-up button (<Figure 10-1> Blue borders)
1 COM PORT : Select Serial port of PC connected a product.
2 DEBUG CHAR : Default is 0x02. (Refer to the appendix A about PC Configuration)
3 DEVICE COUNT : Select number of devices to be connected. (Default 1)
<Figure 10-2 Connection Wizard Step 2>
(4) Click the Set-up Start Button(<Figure 10-2> Blue borders) after setting each values in blanks
(<Figure 10-2> Red borders N.1 - Com Port connected to FB200AS, N.2 - 0x02, N.3 - 1)

FB200AS User Guide Version 1.0 10 Connecting the wireless section of Bluetooth
Page 17 / 28
1 Procedures: procedures of Device Set-up.
2 SLAVE Device value: It shows values if the SLAVE Set-up is completed (optional)
<Figure 10-3 Connection Wizard Step 3>
(5) Status Display of Procedures(<Figure 10-3>N. 1 red borders) turns red into green after Set-up is
completed. Click the OK button if the blank of SLAVE Device Value is filled. (<Figure 10-3>N. 2 red
borders)
(6) Connect FB200AS(2) to the USB port, and turn the power on.
<Figure 10-4 Connection Wizard Step 4>
(7) Click the FIRMTECH MASTER Set-up (<Figure 10-4> Blue borders) Button

FB200AS User Guide Version 1.0 10 Connecting the wireless section of Bluetooth
Page 18 / 28
1 COM PORT : Select the Serial port of PC connected a product
2 DEBUG CHAR : Default is 0x02. (Refer to the appendix A about PC Configuration)
<Figure 10-5 Connection Wizard Step 5>
(8) Click Set-up Start (<Figure 10-5> blue borders) button after setting each value (<Figure 10-5> red
borders N.1 - Com Port connected to FB200AS , N.2 - 0x02) in blanks.
<Figure 10-6 Connection Wizard Step 6>
(9) If the Status Display of Procedures (<Figure 10-6> N.1 red borders) turns red into green,
Connection Set-up is completed. With Clicking the End button(<Figure 10-6> Blue borders), finish
the C-Wizard

FB200AS User Guide Version 1.0 10 Connecting the wireless section of Bluetooth
Page 19 / 28
(10) Set Function Dip Switch #3 to MASTER after turn the FB200AS(2)’s power off.
(11) The LED on Status LED of FB200AS(2) is turned ON shortly (It takes about 1 ~ 10sec) after the
power is turned on if the wireless section of Bluetooth is connected properly, and Data Transmission
is possible.

FB200AS User Guide Version 1.0 11 How to complete PC Configuration?
Page 20 / 28
11 How to complete PC Configuration?
The Baud rate or Role is selectable using Dip Switch. (In case, CONNECTION MODE is not MODE4.)
For other setting values, you can establish the setting using PC Configuration.
PC Configuration can be performed with two significant ways.
First is to use Configuration tool provided by FIRMTECH Co., Ltd.
Second is to use the serial communication programs such as Hyper Terminal or Mincom provided by OS.
The ways to configure are as follows respectively.
11.1 PC Configuration using BTConfig tool
(1) After setting 4th Switch (PC Configuration Switch) of Function Dip Switch FB200AS to ON, see if red
LED is flicker on Status LED by approving the power.
(2) Execute BTConfig tool after connect FB200AS to serial port of PC.
<Figure 11-1 BTConfig tool initialization>
(3) Click “SERIAL OPEN” button. (<Figure 11-1> blue borders)

FB200AS User Guide Version 1.0 11 How to complete PC Configuration?
Page 21 / 28
1 DEBUG CHARACTER : Default is 0x02. (refer to the appendix A about PC Configuration)
2 SERIAL PORT : COM PORT proper port, BAUDRATE 9600, PARITY BIT None, STOP BIT 1
<Figure 11-2 BTConfig tool Serial connection>
1 SERIAL OPENED, READ TO SET : BTConfig tool and communication status of products.
<Figure 11-3 BTconfig tool connection >

FB200AS User Guide Version 1.0 11 How to complete PC Configuration?
Page 22 / 28
(4) If the <Figure 11-2> comes up, set each blank (Red borders N.1~2) to (COM PORT – Port
connected to Interface Board, BAUDRATE – 9600, PARITY BIT – None, STOP BIT – 1). After the set-
up, click the OPEN button (Red borders N.3), then Serial Connection and Ready To Set (Red borders
N.1) parts become green as shown on <Figure 11-3> .
If they don’t become green, check the COM PORT and execute BTConfig tool once again.
(5) If click the READ button (blue borders) as shown on <Figure 11-3> after BTConfig tool is connected
to products, MENU Buttons (<Figure 11-4> red borders N.1) are activated.
1 BLUETOOTH PARAMETERS: Set-up Group Button
2 Set-up window: change Set-up Groups and values
1 READ button: read set values. (READ should be done after BTConfig tool is connected to products at the
very first initialization.)
2 WRITE button: Save set values. (Serial port is automatically completed after saving.)
3 INIT button: Reset all the set values to Factory fix points.
<Figure 11-4 BTConfig tool Set-up >
(6) If you select any PARAMETERS(<Figure 11-4> red borders N.1), the window for Value Check and
Set-up comes up on the right
(7) Save the set values by clicking the WRITE button after Set-up completed.

FB200AS User Guide Version 1.0 11 How to complete PC Configuration?
Page 23 / 28
1 WRITE PARAMETERS: Save the currently set values.
2 RETURN TO READ: Set to the initial value.
<Figure 11-5 BTConfig tool WRITE >
Note:
Please refer to the appendix A of PC Configuration for the detailed description.
11.2 PC Configuration using Serial Communication (Hyper Terminal)
Program
11.2.1 To Execute Hyper Terminal
To set up PC Configuration using Hyper Terminal, following procedures shall be performed prior to the
power is being supplied after the FB200AS is connected to the PC.
To set up PC Configuration, the Serial Communication Program is required. We will use Hyper Terminal in
describing the procedures.
(1) Fix the number 4 switch of Function Dip Switch at ON.
(2) Connect FB200AS to the USB port, and turn the power on.

FB200AS User Guide Version 1.0 11 How to complete PC Configuration?
Page 24 / 28
<Figure 11-6 Hyper Terminal Set up Window 1>
(3) Execute in the order of [start][All Programs][Accessories][Communications][Hyper
Terminal], then connection window will appear on which enter appropriate name and click.
<Figure 11-7 Hyper Terminal Set up Window 2>
(4) When the <Figure 11-7> comes up, select the COM port connected to FB200AS, and clicks the OK
button.

FB200AS User Guide Version 1.0 11 How to complete PC Configuration?
Page 25 / 28
<Figure 11-8 Hyper Terminal Set up Window 3>
(5) When Registration Information Window comes up as on <Figure 11-8>, select Bit per second :
9600, Data bit : 8, Parity : none, Stop bit : 1, Flow control : none, which will execute Hyper
Termi n a l.
<Figure 11-9 Hyper Terminal Set Up Window 4>

FB200AS User Guide Version 1.0 11 How to complete PC Configuration?
Page 26 / 28
(6) (6) Basically, the Hyper Terminal does not show the entered character. To make sure of the entered
character, select [File][Properties] on the Menu, then registration information window will appear
shown as on <Figure 11-9>, click the ASCII Setup button.
<Figure 11-10 Hyper Terminal Set Up Window 5>
(7) As shown on <Figure 11-10>, Check “Echo typed characters locally” and come out pressing the
acknowledge button. Now the Hyper Terminal program setting procedure is completed to use PC
Configuration.
(8) Press enter with small character "t" for FB200, the menu such as <Figure 11-11> will appear on the
Hyper Terminal.
<Figure 11-11 Pc Configuration Menu>

FB200AS User Guide Version 1.0 11 How to complete PC Configuration?
Page 27 / 28
11.2.2 How to Use PC Configuration Menu
The user may select the menu to change by selecting the given number in front of the left end menu.
For example : To change “DEVICE NAME”, enter : [1][Enter]
Note :
When Reset Button is pressed at <Figure 12-11>, all the set up value shall be reset to the initial
set up status (factory fix point).
Following is the order to use the menu.
(1) The execution will only be executed by pressing the “Enter” key.
(2) The small character “t” will always move to be positioned at upper side of the menu.
(3) To move menu, use the number in the end of left side. Please be sure to “Enter” key upon
completion of input.
(4) “←” key is used to delete the entered character currently.
(5) If the entered character is unreadable or is not supported at the appropriate menu, “Retry >”
message will be output.
(6) If the input message is more than 12 characters, “Overflow buffer” message will be output and then
“Retry >” message appeared as well.
Upon completion of PC Configuration setting up, turn off the FB200AS, and change the Function Dip
Switch #4 (PC configuration) to OFF position and turn the power ON, which will start the Bluetooth to
operate normally.
Note :
Please refer to the Appendix A, details of PC Configuration for detailed value description of PC
Configuration.

FB200AS User Guide Version 1.0 12 Approval Information
Page 28 / 28
12 Approval Information
12.1 KCC
12.2 FCC compliance Information
This device complies with part 15 of FCC Rules.
Operation is subject to the following two conditions:
1. This device may not cause harmful interference received.
2. This device must accept any interference received.
Including interference that may cause undesired operation.
FCC WARNING
This equipment may generate or use radio frequency energy. Changes or modifications to this
Equipment may cause harmful interference unless the modifications are expressly approved in
the instruction manual. The user could lose the authority to operate this equipment if an
unauthorized change or modification is made.
This equipment has been tested and found to comply with the limits for a class B digital device,
pursuant to Part 15 of the Federal Communication Commission(FCC) rules. These limits are
designed to provide reasonable protection against harmful interference in a residential installation.
This equipment generates, uses, and can radiate radio frequency energy and , if not installed and
used in accordance with the instructions, may cause harmful interference to radio communication.
However, there is no guarantee that interference will not occur in a particular installation. If this
equipment does cause harmful interference to radio or television reception, which can be
determined by turning the equipment off and on, the user is encouraged to try to correct the
interference by one or more of the following measures. Reorient or relocate the receiving
antenna. Increase the separation between the equipment and the receiver. Connect the
equipment into an outlet on a circuit different from that to which the receiver is connected
Consult the dealer or an experienced radio/television technician for help.
12.3 CE
Hereby, Firmtech Co., Ltd, declares that this FB200AS is in compliance with the essential
requirements and other relevant provisions of directive 1999/5/EC.
12.4 TELEC
12.5 SIG