Flir BelgiumBA RAY215 Marine Transceiver User Manual
Raymarine UK Ltd. Marine Transceiver Users Manual
Users Manual
OPERATIONS
1 INTRODUCTION
Your RAY215 has the capability to transmit and receive on all available US,
International and Canadian Marine VHF radiotelephone channels. There are channels
that are FCC approved but may only be used by authorized stations for specific
purposes, depending on the type of vessel (commercial or noncommercial.) Refer to
Table of Frequency List. These tables list all marine VHF channels available in your
RAY215 for US, International and Canadian radiotelephone use. Full familiarization of
these tables is essential when selecting your channels to insure proper channel usage.
2 CONTROLS AND LCD DISPLAY
2.1 Controls
1) Channel Selection (Knob)
-. Clockwise rotation increases the channel number and counterclockwise decreases the
channel number.
- This knob is also used to select digits and functions in the DSC mode.
2) Volume Knob
-. The volume knob controls the audio volume and is also switched to turn power on
and off. When the knob is rotated clockwise from the “OFF” position, the radio will power
up. Further clockwise rotation increases the volume and counterclockwise rotation
decreases volume. The upper bar graph on the LCD displays the volume level.
3) Squelch Knob
-. When the Squelch knob is rotated clockwise, the squelch level is increased and when
rotated counterclockwise, the squelch level is decreased. The lower bar graph on the
LCD displays the squelch level.
4) SCAN/ MEM Key
When the key is pressed and released, Alarm-1 is heard and a scan starts or
stops. The key operation during a scan will cause the scan to stop, while the
operation during stop a scan will start.
When plural channels are stored in memory, pressing the key will initiate
Memory Scan. In case no channel has been stored in memory, the key
operation will initiate All Scan.
To initiate All Scan when channels are stored in memory, the key is pressed
again during its flashing.
Pressing and holding the key for 3 consecutive seconds will store or cancel the
current channel in memory with Alarm-1 put to sound. When the current
channel has been stored, with the key operation the stored channel is
cancelled. If not stored, the key operation will store the current channel in
memory.
5) WX/INT Key
- When the WX/INT key is pressed and released, the Weather mode will be selected. If
pressed and released again, the radio will return to the last used marine channel.
-. If pressed and released while in the Dual Watch mode, the unit will enter the Tri-Watch
mode.
-. When pressed and held for 2 seconds, the Frequency Mode (US, CAN, INT) is changed.
6) MON/ 1/25 Key
-.When MON/ 1/25 is pressed and released, a tone is heard and the radio initiates the Dual
Watch function of the Monitor mode.
-. When MON/ 1/25 is pressed and held for 2 seconds, the output power will be changed.
7) 16/9 Key
-. When pressed once, the Priority Channel (16 or 9) will be selected.
- When pressed and held for 2 seconds, the priority channel can be changed (from 16 to
9 or from 9 to 16).
8) D/L/IC Key
Pressing and releasing the key will place the radio into a desensitization state
with an alarm put to sound. The key operation during the desensitization
mode will cancel the mode while the key operation during the off state of the
desensitization mode will initiate the mode.
When the radio is in the mode, the indication [DESENS] is illuminated.
Holding the key for 2 consecutive seconds will initiate the Intercom function
(the details are described later) between the fist microphone on the base
station and the remote Hand-set with the Alarm-1 put to sound.
- Pressing and releasing the D/L I.C.Key with DSC/PRI key will put the unit to enter
the DSC mode.
9) DSC/ PRI Key
Pressing and releasing the DSC/PRI Key with D/L I.C. key will put the unit to enter
the DSC mode.
Operation in the DSC mode includes Individual Ship's Call, All Ship's Call and
Distress Call. In any case it is necessary to register Own Ship's ID in advance.
The DSC mode may be exited at any time by pressing the [16/9] key.
During indication of DSC, no display is given for Volume and Squelch.
Function to recover the operation priority to the base station during, the use of the
Hand-set (option).
Pressing and holding the key for 2 consecutive seconds when using the Hand-set
will enable the base station to recover the operation priority with the Alarm-1 put to
sound.
10) DIM Key
Pressing and releasing the key will change LCD back-lighting level with an
alarm put to sound. There are four levels to be set ; OFF, Low, Medium and
High. At each subsequent pressing, four steps of the level change-over will
result. When the key is left not pressed for 5 consecutive seconds, the present
level value is entered in EEPROM and setting operation of the back-lighting
level is suspended. At re-supply of the power the unit is put on at the same
level as stored in EEPROM.
Levels repeatable : OFF Low Medium High
11) PTT Key (Fist Microphone)
The PTT (Push To Talk) key operation enables the transmitter. When the
current channel is selected on either of a Weather CH or a transmission
-forbidden channel, the key operation is disabled with the Alarm-2 put to
sound. When transmission state has been continued for 5 minutes or longer,
transmission is interrupted and the Alarm-2 is kept sounding until once
releasing the key. (Under the above-mentioned state, although the radio is
placed in the receiving mode, no received audio tone is heard as the PTT is held

depressed.)
12) Trackpad UP Key (Fist Microphone)
-. The UP key increases the channel number by 1 each time it is pressed. If pressed and
held, the channel will increment at a rate of 10 per second.
13) Trackpad DOWN Key (Fist Microphone)
-. The DOWN key decreases the channel number by 1 each time it is pressed. If pressed
and held, the channel will decrement at a rate of 10 per second.
14) 16/9 Key (Microphone)
-. Has the same function as the 16/9 key on the front panel controls.
15) DISTRESS Key (Under hinged door on rear of Microphone)
-. The DISTRESS key sends a DSC Distress Call when pressed and held for 4
seconds
2.2 LCD Display
The following describes the functional characters on the RAY215’s LCD.
1) DSC indication : will appear when the radio is in the DSC mode.
2) WX indication : will appear when the radio is in the Weather CH mode, and also
in the Tri-Watch mode.
3) INT indication : will appear when an International Channel is selected in the
frequency groups, while it will be turned off at selection of
either US or Canadian Channels.
4) CAN indication : will appear at selection of Canadian Channels in the frequency
groups, while it will be turned off at selection of either US or
Canadian Channels.
5) MEM indication : will appear when a channel on display is stored in memory for
each frequency group. The indication will flicker at a scan
stand-by state (when channels are stored in memory), while it
will be lit during a Memory Scan operation.
6) SCAN indication : will appear during a scan operation.
The indication will flicker at a stand-by state, while it will be
lit together with the indication "MEM" during a Memory Scan
operation.
7) ACK indication : will appear when acknowledgement to an Own Ship's Call is
received after transmitting a DSC Call in the DSC mode.
8) MON indication : will appear when the radio is in the Monitor mode (when Dual
Watch or Tri-Watch is in operation)
9) TX indication : will appear at detection of an output power during transmission.
10) 1W indication : will appear when the current transmission output is set at "1W".
( The indication is extinguished when the output is set at "25W".)
11) VOL indication in a bar graph : the bar graph will indicate the magnitude of the
current audio output in the bar of 12 digits. The longer
segments of the bar are lit, the larger audio output is
indicated.
NMEA
WX
VOL
SQL
Μ Ο Ν
MEM SCAN
DSC A C K
TXCAN
INT 1W
MULTI
DESENS ATIS
REMOTE
12) SQL indication in the graph : the bar graph will indicate the current squelch level in 12
digits. When the Squelch Knob is turned clockwisely to
cause the squelch level deeper, the lit segments
will be extended rightward.
13) NMEA indication : will appear in every operation modes when valid NMEA data
is being received, while it is extinguished in case the input
NMEA data is invalid or absent.
13) Channel display (Large) : the current channel number will appear. When Own Ship's
ID has been stored in memory, its state will be indicated.
15) Channel display (Small) : a Priority CH number will appear when the radio is in
the Monitor mode. When Own Ship's ID has been stored in
memory, its state will be indicated.
16) DESENS indication : will appear when the radio is in the Desensitized mode.
.
3. Operating Procedure
3.1 Turning the Power On
1) Rotate the outer knob of the stacked Volume/Squelch knob set to turn the radio on.
3.2 Setting the Squelch
1) Rotate the inner knob of the stacked Volume/Squelch knob set counterclockwise
until audio is heard. Rotate clockwise until the squelch “quiets”.
3.3 Setting the Volume
1) With audio present, rotate the outer knob of the stacked Volume/Squelch knob set
for the desired volume level.
3.4 Setting the Power Output
1) Press the “MON 1/25” key for two seconds to toggle between 1 Watt output
and 25 Watt output. When “1W” is displayed, the output power is 1 Watt.
If “1W” is extinguished, 25watts is being output. The choice of power output is
dependent upon the distance of transmission and transmitting conditions. In certain
US harbors and on certain channels, the FCC requires the power to be limited to
1 Watt. On these “required “ channels, the radio automatically selects 1 Watt power
output when the channel is selected.
3.5 Selecting the Channel
1) To select the appropriate channel, rotate the Channel Select Knob clockwise /
counterclockwise or use the Channel UP/DOWN keys on the microphone.
3.6 Selecting the Frequency Mode
1) The frequency modes available are US, International, and Canadian.
2) If the CAN and INT indicators are not illuminated, then US channels are
programmed.
3) If in US mode, pressing and holding the WX/INT key for 2 seconds will select
Canadian channels (CAN will illuminate).
4) If in Canadian mode and WX/INT is pressed for 2 seconds, then INT will display and
International channels will be programmed.
5) If WX/INT is pressed for 2 seconds while INT is illuminated, INT will disappear and
US channels will be programmed.
3.7 To Transmit
1) Press the Push-To-Talk switch (PTT) and speak into the microphone using a
clear normal voice. (If the current channel is a Weather Channel or a Tx prohibited
channel, an alarm will sound when PTT is pressed indicating transmit is not
allowed.)
2) As per FCC rules, if the PTT switch is pressed and held enabling the transmitter
continuously for 5 minutes, the RAY215 will automatically disable the transmitter.
Once PTT is release, the transmitter will be re-enabled.
3.8 To select a Weather Channel
1) Press the WX/INT key once to enter the Weather mode and use either the
Channel Select knob or Channel UP/DOWN Trackpad on the microphone to
select the desired weather channel.
3.9 Priority Channel
1) Either channel 16 or 9 can be programmed as the Priority Channel. The Priority
Channel can be identified by the “P” that appears in the small character display when
the Priority channel is selected.
2) To select the Priority Channel, press the 16/9 key once.
3) To change the Priority Channel, press the 16/9 key once to select the Priority Channel,
then press and hold the 16/9 key until a tone is heard.
3.10 Channel Memory
1) The RAY215 has the capability of storing all US, International, and Canadian
Channels. The memorized channels will be scanned in the Memory Scan mode.
2) To store a channel in memory, select the desired channel and press and hold the
SCAN/MEM key for 2 seconds. A tone will sound and MEM will be displayed.
(Weather channels can not be stored into memory)
3) To clear a channel from memory, select the memory channel and press and hold the
MEM key for 2 seconds. The MEM indicator will extinguish indicating that channel is
no longer stored in memory.
3.11 Scan Modes
The RAY215 is equipped with two types of scan options: All-scan and Memory Scan. How
these options are initiated is dependent upon whether there are any channels stored in
memory. While SCAN is being operated, Channel 70 is also monitiored.
1) All-Scan mode
If no channels are stored in memory when the SCAN/MEM key is pressed, SCAN will
begin to flash on the LCD. If no other keys are pressed within three seconds, SCAN will
stop flashing and the radio will begin scanning all channels (except weather channels)
as long as no signal is received. If a signal is received, the scan will stop on the
receiving channel as long as it is present. If the signal is lost for five seconds, the radio
will resume scanning. SCAN will be displayed on the LCD while the Scan mode is active.
When the SCAN/MEM key is pressed again during flashing of SCAN, the All Scan Stand-
by state is suspended and the unit is returned to the normal state.
To cancel the scan mode, press the SCAN/MEM key once.
2) Memory Scan mode
If one or more channels are stored in memory when the SCAN/MEM key is pressed,
SCAN and MEM will begin to flash simultaneously on the LCD. If no other key is pressed
within three seconds, SCAN and MEM will stop flashing and the radio will begin
scanning all channels currently stored in memory. As with All-Scan, if a signal is
received, the scan will stop on the receiving channel until the signal is lost for five
seconds, and then the radio will resume scanning.
To cancel memory scan, press the SCAN/MEM key.
3) If there are channels stored in memory but All-Scan operation is desired, press the
SCAN/MEM key once and SCAN and MEM will flash on the LCD. Press the
SCAN/MEM key once within 3 seconds and the MEM indicator will stop flashing (or
extinguish) leaving the SCAN indicator flashing. If no other key is pressed with 3
seconds, All-Scan will begin.
3.12 Monitor Mode
The RAY215 is equipped with 2 types of monitor operations: Dual Watch and Tri-Watch.
1) Dual Watch will monitor the selected working channel and the programmed Priority
Channel. To initiate Dual Watch, first select the working channel to be monitored, then
press the MON/1/25 key once. The selected working channel and the Priority channel
(16 or 9) will be monitored for traffic.
If a signal is received on the working or Priority channel, the radio will monitor that
channel as long as a signal is present. Dual Watch will resume if the signal is lost for 7
seconds. To exit the Dual Watch mode, press the SCAN/MEM, MON/1/25, 16/9, or
Channel UP/DOWN keys.
2) Tri-Watch will monitor the selected working channel, the programmed Priority Channel,
and the last used Weather Channel for the Weather Alert Tone. To initiate Tri-Watch
simply initiate the Dual Watch mode and press the WX./INT key. The WX indicator will
illuminate on the LCD to indicate the Weather Channel is also being monitored.
Operation is the same as Dual Watch except that if a Weather Alert Tone is received, the
radio will simultaneously sound an alarm tone, WX will flash, and select the Weather
mode so that the accompanying NOAA Weather Alert can be monitored.
To exit the Tri-Watch mode, press the SCAN/MEM, MON/1/25, 16/9, or Channel
UP/DOWN keys. To revert back to the Dual Watch mode, press the WX/INT key
3.13 LCD Backlight Function
Pressing and releasing the DIM key will change LCD back-lighting level with an
alarm put to sound. There are four levels to be set ; OFF, Low, Medium and
High. At each subsequent pressing, four steps of the level change-over will
result. When the key is left not pressed for 5 consecutive seconds, the present
level value is entered in EEPROM and setting operation of the back-lighting
level is suspended. At re-supply of the power the unit is put on at the same
level as stored in EEPROM.
Levels repeatable : OFF Low Medium High

3.14 NMEA Operation
The RAY215 can receive valid position and time information from an external device
from an NMEA signal.
Validating NMEA data
When an NMEA signal is received, it must be determined whether the data is valid.
Receivable commands are limited to the position commands of GGA, GLL, RMC, and
RMA and to the status commands of RMC, APB, GLL, and APA. If valid, the data is
input and the NMEA indicator is displayed on the LCD.
3.15 DSC (Digital Selective Calling)
The Digital Selective Calling protocol is a globally applied system used to send and receive
digital Distress calls as well as Individual and All-Ship’s calls on channel 70, the dedicated
DSC channel for Marine VHF. For a Distress call transmission, your RAY215 takes the
position and time information from the input NMEA data along with your Maritime Mobile
Station Identifier (MMSI) and converts it into a digital “packet”. When transmitted, this
digital information lets other ships and shore stations know where you are and that you are
in a Distress situation.
Pressing and releasing the [DSC/PRI] key and [D/L I.C.] key simultaneously will enable the
"DSC mode" with the Alarm-1 sounded. The [DSC/PRI] key remains to function as the
[DSC] key until exiting the "DSC mode".
Communications in the DSC-mode contain Individual Ship's Call , All Ship's
Call ,[Group Call], Distress Call and [Distress Relay Call]. In each case storing "Own
Ship's ID" in memory is necessary.
Since the Distress Call enabled by pressing and holding the [Distress Key] for 4
consecutive seconds will automatically select the DSC mode, it is not necessary to press
the [DSC/PRI] key and [D/L I.C.] Key for selecting the DSC mode. Pressing the [16/9] key
will exit the DSC mode at any time.
During [DSC] is illumined in the display, no indications of volume and squelch levels are
given (no received sounds or others audible).
The DSC (Digital Selective Calling ) operation includes the following:
1. Transmitting/Receiving an Individual Call
2. Receiving a Group Call
3. Transmitting/Receiving an All Ships Call
4. Transmitting/Receiving a Distress Call
5. Receiving a Distress Relay Call
3.15.1 Own Ship’s ID Entry(Own Ship’s MMSI Entry)
Before the DSC system in your RAY215 will be operational, your MMSI number must first
be entered. This number is currently obtained from the FCC by submitting a Station
License application but other maritime companies will soon be distributing MMSI numbers
as well.
Once you have received your MMSI number, enter it into the radio as follows:
a) Press and hold the DSC/PRI keys and D/L I.C.key simultaneously for 2 seconds.
A tone will sound, the “DSC” indicator will appear, “0” will be displayed in the large
character display, and “1” will be in the small character display. If an MMSI number
is already in memory, an alarm tone will sound and MMSI entry is inhibited.
b) Rotate the Channel Select knob (Channel UP/DOWN keys on the microphone are
inhibited during this process) until the first digit of your MMSI number appears in the
large character display. Press the DSC/PRI key once to accept.

c) The small character display will now show a “2” (designating the second digit in
your MMSI number). Rotate the Channel Select knob until the second digit of your
MMSI number appears in the large channel display.
d) Press the DSC/PRI key once to accept.
e) Enter all 9 digits of the MMSI number in the same way.
f) Once the 9th digit has been entered and accepted, the RAY215 will play back the 9
digits just entered for proper entry verification.
NOTE: Insure the MMSI number entered is correct with this verification
playback. Once the number is accepted as outlined in the next step, it can not
be changed except by Raymarine factory representatives.
g) If the number is verified as correct, press and hold the DSC key for 2 seconds
and a tone sounds. Your MMSI number has now been stored in memory.
h) If the number is incorrect, press the DSC key once and release. The radio will
revert to the beginning of the entry process to start over again. This step can be
repeated as many times as required until the number is entered correctly. When it
is verified as correct, perform step g).
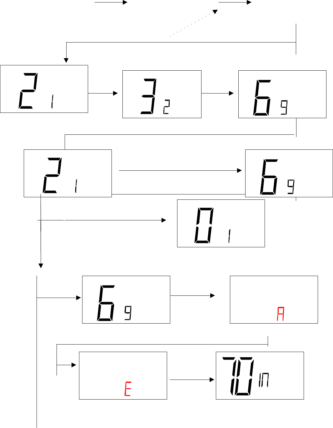
After 2 seconds,
MMSI entry state
Press the [DSC/PRI] key and [D/L I.C] key for 2 seconds Stand-by for the 1st digit entry
Determine the 1st digit
by pressing the [DSC/PRI] key
Selecting CH number by Channel Select Knob Selecting CH number by Channel Select
Knob
Same entry to be effected hereafter up to the 9th digit
When the entry operation through the 9th digit is finished,
indication of the full digits is given. If correction required, press
again the [DSC] key (just depressing) then repeat the
above-mentioned procedure
To finalize (or fix) the entry press and
hold the [DSC/PRI] key for 2 secondfor securing data in memory
User is disabled to change the MMSI number once stored in memory.
Refer to the matter described in EN301 0255.4 "Ship's
NMEA
MEM
DSC NMEA
MEM
DSC
NMEA
MEM
DSC
NMEA
VOL
SQL
NMEA
VOL
SQL NMEA
MEM
DSC

Identity".
3.15.2 Individual Ship’s Call
To send an Individual Ship’s Call, perform the following:
a) Press the DSC/PRI key and D/L I.C. keys once simultaneously. This will place the
unit in the DSC mode. “70” will appear in the large channel display, the DSC
indicator will illuminate, and “in” will appear in the small channel display to designate
“in”dividual call.
b) Press the DSC key once to enter Individual Ship’s Call mode.
c) The display now prompts for entry of the Other Ship’s MMSI number. Enter the Other
Ship’s number in the same manner as your Own Ship’s MMSI number was entered in
section 3.5.16.1 above and if correct, press and hold the SCAN/MEM key for 2
seconds.
In the storing procedure appropriate alphabets are assigned to the "Target Ship's
ID Number" being stored. The maximum ships' number allowed to be stored in
memory is ten. For the detailed operation procedure for storing, see the operation
chart shown later.
Rotate the Channel Selection Knob until selecting the desired alphabet. After
selecting an alphabet, complete its storing in memory by pressing the [SACN/MEM]
key.
The letters of alphabets usable for storage mentioned above are shown below,
totaling 21.
No data is stored in memory when, during the entry procedure, a wrong key
operation or an interruption of the power supply occurs.
δ) Once you have selected the Other Ship’s MMSI number with presssing and hold the
[DSC/PRI] key for 2 seconds to secure the set number, the radio will prompt you for
the working channel you wish to communicate on. The large character display will
show 2 “dashes” and a “W” will appear in the small channel display. Using the
Channel Select knob on the front panel, select the desired channel and press the
DSC/PRI key once.
The following 12 channels can be selected as working channel.
CH6, 8, 9 , 10, 13, 15, 17, 67, 69, 72, 73, and 77.
e) The TX indicator on the LCD will flash indicating the RAY215 is ready to transmit. Send
the Individual Ship’s Call by pressing the PTT switch.
f) Once the digital “packet” of information is sent, the radio will wait for an
acknowledgement from the targeted ship or station. If the target station acknowledges, a
tone will sound and “ack” will illuminate on the LCD. After 2 seconds are passed, the
RAY215 will then switch to the previously selected working channel.
g) If the call is not acknowledged, you can exit the DSC mode be pressing the 16/9 key.
h) If Individual Call is attempted to be transmitted to the MMSI No.of the ship stored in
memory, press DSC/PRI key to initiate DSC mode, then press SCAN/MEM to select the
MMSI No. you wish to call. After selecting MMSI No. by rotating Channel Select knob,
the radio is reverted to the situation of above d) situation by pressing SCAN/MEM key.
NMEA
VOL
SQL NMEA NMEA DSC

DSC Mode
MM
Press the [DSC/PRI] key and [D/L I.C]key Stand-by for entry of the 1st digit
Press and release the [DSC] key ,
and the unit is put in the MMSI entry state
Channel number selected by the Channel Select Knob
Entry with Entry of digit
DSC Key up to the 9th
Stand-by for entry of the 2nd digit
After entering the 9th digit, confirm the set contents
Contents of respective digits (the 1st through the 9th) indicated
9th) indicated at every second Confirm them
Contents of the 1st digit indicated Contents of the 9th digit indicated
When resetting a channel number,
press and release the [DSC] key.
Stand-by for entry of the 1st digit
Pressing the [SCAN/MEM] key at this step will enable storing other ship's MMSI
number in memory. In case storing is not required, by skipping this operation
item further operation of an Individual Ship's Call is enabled.
SCAN/ME / Press [SCAN/MEM] key
…Ψ
Rotate the rotary encoder
until selecting the desired alphabet.
DSC
NMEA NMEA DSC NMEA DSC
NMEA NMEA DSC
NMEA DSC
MEM
DSC
MEM
DSC
NMEA DSC
MEM
DSC

After selecting an alphabet, complete its storing
in memory by pressing the [SACN/MEM] key.
In case of this sample the number is stored in "E" area.
Press and hold the [DSC/PRI] key
for 2 seconds to secure the set number
Select CH No. Entr Entry
by CH Select Knob with DSC key
Sand-by for entry of Selection of CH6 [TX] Flashing
a communication-channel number
Transmitting data by pressing the PTT switch (transmit on CH 70)
Stand-by for receiving "ACK" from
the specified ship (reception on CH 70)
[TX] display (to be exinguished
after finish of data transmission)
"ACK" signal received from the specified ship
At elapse of 2 seconds after receiving an "ACK",
unit is put to activate on a selected communication CH
[ACK] displayed Ready to work on a communication CH
∉ Calling the MMSI Number of other ship stored in memory
in DSC mode
Press [DSC/PRI] and D/L I.C key Press [SCAN/MEM] key
Memory calling state
Rotate the rotary encoder until selecting the desired alphabet.
Press [SCAN/MEM] key
DSCNMEA DSCNMEA
NMEA DSC A C K
NMEA DSC
TX
NMEA DSC
TX NMEA DSC
NMEA
VOL
SQL
NMEA
VOL
SQL
NMEA
MEM
DSC
MEM
DSC DSC

Select working channel
When receiving an Individual Ship’s Call, perform the following:
a) If your station is targeted for an Individual Ship’s Call, a tone will sound and the unit
will automatically switch to DSC mode if DSC Watch is enabled. TX will flash on the
LCD and “in” will appear in the small channel display.
b) To acknowledge the incoming Individual Ship’s Call, press the PTT key. The
acknowledge will be transmitted and your RAY215 will automatically select the
working channel specified by the originating ship or station.
c) If you do not wish to acknowledge the call, press the 16/9 key to exit the DSC mode.
Receiving an Individual Ship's Call
addressed to the Own Station
“DSC” displayed, “TX” Flashing
Transmitting an acknowledgment
by pressing the PTT key (transmit on CH 70)
After transmitting an acknowledgment
a communication-CH is selected
according to the communicator's specification
“TX” is displayed State ready to communication
on a selected communication CH
3.15.3 All-Ship’s Call
This call sends out a message to all ship’s that, for instance, you may have a situation on
board that is not serious enough for a Distress Call but you might need some assistance.
This call should only be used if hailing for assistance on channel 9 or 16 fails. This type of
call is limited to 1 Watt (by regulation) so the range is limited. When an All Ship’s Call is
sent or received, the radio will then automatically select channel 16.
To send an All-Ship’s Call, perform the following:
a) Press the DSC/PRI key and D/L I.C. key once simultaneously to enter the DSC
mode.
b) Rotate the Channel Select knob on the front panel until “as” appears in the small
NMEA
VOL
SQL NMEA DSC
TX
NMEA DSC
TX
X
NMEA
VOL
SQL

channel display for “a”ll “s”hip’s call.
c) Press the DSC key once and TX will begin to flash.
d) Press the PTT switch to transmit the All-Ship’s Call.
DSC mode
Press and release “DSC/PRI” key and “D/L I.C” Key
All Ships mode selected by the CH Select Knob
Press the [DSC] key to put the unit
in stand-by state for transmission
“TX” Flashing
Transmitting an All Ship's Call
by pressing the PTT key (transmit on CH70)
After transmitting the signal,
channel 16 is selected
“TX” is displayed
When receiving an All-Ship’s Call:
a) A tone will sound and the radio will enter the DSC mode with “as” flashing. Press
the DSC key once and the radio will automatically select channel 16. There is no
acknowledge required for an All-Ship’s Call.
Receiving an All Ship's Call
“DSC”displayed ,” AS” Flashing
Press the [DSC] key and select channel 16.
Press ready to communicate on a selected communication-CH
NMEA
VOL
SQL NMEA DSC
NMEA DSC NMEA DSC
TX 1W
NMEA DSC
TX 1W
NMEA
VOL
SQL
NMEA
VOL
SQL NMEA DSC
NMEA
VOL
SQL

3.15.4 Distress Call
A Distress Call allows you to send out a digital “packet” of data at high power that includes
your position, time, MMSI number, and other information in the event of an emergency (fire,
flooding, sinking, piracy, etc.). All ship’s and stations outfitted with the correct type of DSC
equipment will be able to pinpoint your position and either relay the information or respond
directly. Using the Distress key overrides all other functions.
To send a Distress Call, perform the following:
a) On the back of the microphone, lift the door marked “DISTRESS” and press and
hold the red Distress key for 4 seconds. The LCD will count down from four to
zero.
b) The RAY215 automatically enters the DSC mode and sends the digital information
at high power. Once transmitted, the radio monitors channel 70 for a Distress
acknowledge but also monitors channel 16 for emergency traffic.
c) After finish of transmitting, if failed in receiving an acknowledgement from
any of other ships to the transmitted Distress Call, press the PTT-key to
transmit a Distress Call
d) If a receiving station has Distress acknowledge capability and sends an
acknowledge to you, the RAY215 LCD will sound the DSC tone, display “ack”, and
exit the DSC mode where channel 16 is automatically selected.
Press “DISTRESS” key
Press and keep holding the key will effect
a count-down operation in an order
4 3 2 1 (at every second)
After finish of a count-down procedure,
transmitting a Distress Call is initiated
“TX” is displayed
After finish of transmitting,
wait for acknowledgment on CH 70 and
16 from other ships.
In case no acknowledgment received,
press the PTT key to transmit a Distress Call
(no automatic transmission is enabled)
When an acknowledgment received [AK] displayed
NMEA
VOL
SQL
NMEA DSC
NMEA DSC
NMEA DSC
TX
NMEA DSC NMEA DSC A C K

[TX] extinguished “ACK” is displayed
Channel 16 is selected
When receiving a Distress Call:
a) Channel available for receiving a Distress Call is channel 70 only.
The reception is enabled in any of such states as are on a selected working channel, in
the Monitor mode or in the scan mode. At receiving a calling signal, the unit is
automatically put in the DSC mode. the RAY215 will automatically sound the DSC tone
and enter the DSC mode. A “d” will flash in the small channel display.
b) Press the DSC key once and the radio will automatically select channel 16.
c) The RAY215 does not have the ability to acknowledge or relay a DSC Distress Call so
once the Distress Call is received, you should attempt to contact the vessel in distress on
channel 16 and attempt to render assistance.
When a Distress Call received
“d” is Flashing
Press the [DSC] key, and channel number 16 is selected
3.16. Alert Operation
Alarms
Alarms are given by on/off emission of a buzzer tone at 2.048 kHz controlled by a CPU.
With the Alarm-3 a buzzer tone is emitted at a high sound level.
1) Alarm-1 (Activated at a "Low" sound level)
To be used as an acknowledge tone at a key operation (a click).
To be activated at pressing the fist microphone key or a key on the front panel.
Even when a Full Function Hand- set is furnished, tones caused by operation of
NMEA
VOL
SQL
NMEA
VOL
SQL
Μ Ο Ν
NMEA DSC
NMEA
VOL
SQL

the unit main will not be output to the Hand-set.
ON
2200Hz
OFF
50msec 50msec
2) Alarm-2 (Activated at a "Low" sound level)
To be used at an erroneous key operation.
To be used at detection of a prolonged pressing.
To be used at detection of an unlock.
To be activated when the fist microphone key or a key on the front panel is
pressed. When a Full Function Hand-set is furnished, tones caused by
operation of the unit main will not be output to the Hand-set.
ON
2200Hz
OFF
50msec 50msec
3) Alarm-3 (Activated at a "High" sound level)
To be used at detection of a Weather Alert.
To be emitted from the speaker on the front panel. In case a Full Function Hand-set
is furnished irrespective of on/off hook state of the Full Function Hand-set, an alarm
tone is emitted also from the speaker on the cradle at the maximum sound level.
ON
2200Hz
OFF
500msec 500msec
4) DSCREC1 Alert
In the DSC reception mode, when a Distress Call, Distress Call Response or an All Ship's
Emergency Call is received, an alert tone is emitted from the speaker on the unit main at
the
maximum sound level. In case a Full Function Hand-set is furnished irrespective of on/off
hook state of the Full Function Hand-set, an alarm tone is emitted also from the speaker on
the External Speaker at the maximum sound level.
5) DSCREC2 Alert
In the DSC reception mode, when an Individual Ship's Call, a Group Ship's Call or a safety
signal to all ships is received, an alert tone is emitted from the speaker on the unit main at
the maximum sound level.
In case a Full Function Hand-set is furnished, irrespective of its on/off hook state, an alarm
tone is emitted also from the speaker on the External Speaker at the maximum sound level.
6) DSC transmission alert
When a DSC code has been transmitted, an alert tone is emitted from the speaker
on the unit main to notify the finish of transmitting.
In case a Full Function Hand-set is furnished, irrespective of its on/off hook state, an alarm
tone is emitted also from the speaker on the External Speaker at the maximum sound level.
7) Intercom calling
The calling sound is emitted when called in the Intercom mode.
When the Full Function Hand-set is called by the unit main, a tone is emitted from the
External Speaker at on-hook state and from the Hand-set receiver at off-hook state.
When the unit is called by the Full Function Hand-set, a tone is emitted from both the front
speaker on the unit main and the external speaker.