Fluke 717 Users Manual 715_por
2015-09-09
: Fluke Fluke-717-Users-Manual-806081 fluke-717-users-manual-806081 fluke pdf
Open the PDF directly: View PDF
.
Page Count: 16

715 Portuguese Instruction Sheet
Page 1
®
715
Volt/mA Calibrator
Folha de instruções
Introdução
O Calibrador 715 (Volt/mA Calibrator) da Fluke para Volt/mA é
uma fonte e ferramenta de medição para o teste de circuitos de
corrente de 0 a 24 mA e de tensão em CC de 0 a 20/25 V. O
calibrador não funciona como fonte e medidor simultaneamente.
O calibrador é fornecido com um porta-calibrador, um conjunto
de terminais de teste, uma pilha alcalina de 9 V instalada e esta
folha de instruções.
Resumo das operações realizadas pelo calibrador
Função Faixa Resolução
entrada em mV, CC 0 a 200 mV 0,01 mV
saída em mV, CC
entrada em V, CC 0 a 25 V 0,001 V
saída em V, CC 0 a 20 V
entrada em mA, CC 0 a 24 mA 0,001 mA
saída em mA, CC
Saída de energia de
circuito
saída de 24 V, CC N/A
PN 650314 (Portuguese) July 1997 Rev. 3, 8/05
1997-2005 Fluke Corporation. All rights reserved. Printed in U.S.A.
All product names are trademarks of their respective companies.

715 Portuguese Instruction Sheet
Page 2
Se o calibrador estiver danificado, ou alguma peça estiver
faltando, entre em contato com o local onde este foi comprado
imediatamente. Fale com o distribuidor da Fluke para pedir
informações sobre acessórios. Para fazer pedidos de peças de
reposição ou de reserva, consulte “Peças de reposição e
acessórios”.
Para fazer um pedido de acessórios, receber assistência técnica
ou obter o endereço do distribuidor ou Centro de Assistência
Técnica Fluke mais próximo, telefone para
E.U.A. e Canadá: 1-888-99-FLUKE (1-888-993-5853)
Europa: +31 402-675-200
Japão: +81-3-3434-0181
Cingapura: +65-*-276-6196
Outros países: +1-425-356-5500
Envie a correspondência para:
Fluke Corporation Fluke Europe B.V.
P.O. Box 9090, P.O. Box 1186,
Everett, WA 98206-9090 5602 BD Eindhoven
E.U.A. Holanda
Ou visite-nos na World Wide Web: www.fluke.com
Símbolos internacionais
Símbolo Significado
J Terra
I Fusível
M Bateria
W Consulte esta folha de instruções para obter
informações sobre esta característica.
T Isolamento duplo
$ Cumpre com as diretivas da Canadian Standards
Association.
P Cumpre com as diretivas da CEE (Comunidade
Econômica Européia).
715 Portuguese Instruction Sheet
Page 3
Informações sobre segurança
Use este calibrador somente conforme as especificações desta
folha, caso contrário a proteção fornecida pelo aparelho poderá
ser comprometida.
Um sinal de Atenção identifica condições e ações que podem
apresentar risco(s) ao usuário; Cuidado identifica condições e
ações que possam danificar o calibrador ou o equipamento
sendo testado.
W Atenção
Para evitar a possibilidade de choque elétrico ou
lesão pessoal:
• Nunca aplique mais de 30 V entre duas tomadas
(terminais) ou entre uma tomada e o terra.
• Certifique-se de que a tampa do compartimento da
pilha esteja fechada e travada, antes de operar o
calibrador.
• Retire os terminais de teste conectados ao
calibrador, antes de abrir a tampa do
compartimento da pilha.
• Não opere o calibrador se este estiver danificado.
• Não opere o calibrador em presença de gases, pó
ou vapores explosivos.
• Quando estiver fazendo a manutenção do
calibrador, use somente as peças de reposição
especificadas.
Cuidado
Use as tomadas, funções e faixas corretas para a
sua aplicação de medição ou de saída.
Como ligar o calibrador
Aperte o botão verde O para ligar e desligar o calibrador.
Para prolongar a vida útil da pilha:
• Para saída em mA, use o modo de simulação de corrente
ao invés do modo de fonte, quando um suprimento de
energia de circuito de 24 V a 30 V estiver disponível.
(Consulte “Simulação de transmissor”.)
• Desligue o calibrador quando este não estiver sendo usado.
715 Portuguese Instruction Sheet
Page 4
Função de desligamento automático
(economia de energia)
O calibrador se desliga automaticamente após 30 minutos de
inatividade, Para reduzir este intervalo de tempo ou desativar
este recurso, faça o seguinte:
1. Com o calibrador DESLIGADO (OFF), pressione a tecla
O . P.S.xx aparece no visor, onde xx é o tempo de
espera para o desligamento, em minutos. OFF significa
que o recurso de economia de energia está desativado.
2. Pressione ] e/ou } para aumentar ou diminuir o
tempo de espera de desligamento, em minutos.
3. Para desativar, pressione } até o visor indicar OFF.
Modo de resistor HART TM
O calibrador tem um resistor HARTTM de 250 ohm selecionável
pelo usuário, que facilita o uso com dispositivos de comunicação
HARTTM. O resistor pode ser ligado ou desligado a qualquer
momento, bastando, para isso, pressionar simultaneamente as
teclas V e A . Use um comunicador HARTTM ao medir mA CC
com potência de loop ou como fonte de mA.
Função Span Check(verificação de
amplitude)
O calibrador permite que o usuário armazene pontos de ajuste
de 0% e 100% para cada função de saída. Com os pontos de
ajuste armazenados, a função Span Check permite alternar
rapidamente entre 0% e 100% ou usar passos de 25%.
Os modos automáticos de rampa e passo podem ser ativados no
modo Span Check pressionando-se simultaneamente as teclas
] } . Primeiro, selecione o modo de saída desejado (V,mV
ou mA); em seguida, armazene os pontos de ajuste:
1. Armazenando pontos de ajuste de 0% e 100%
2. Usando os controle ] } ajuste a saída no valor de
saída desejado para 0%.
3. Pressione as teclas de rolagem ] }
simultaneamente para armazenar o valor de 0%.
4. Agora, usando os controles ] } ajuste a saída no
valor de saída desejado para 100%.
5. Novamente, pressione as teclas de rolagem ] ]
simultaneamente para armazenar o valor de 100%.

715 Portuguese Instruction Sheet
Page 5
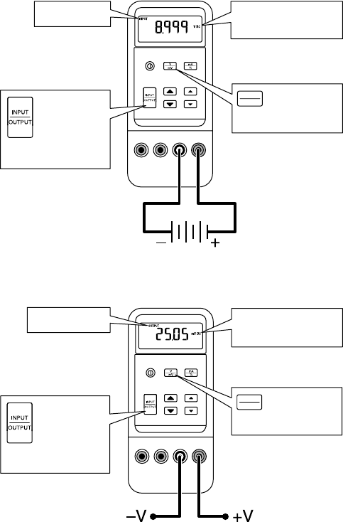
Medição de Volts em CC
mV ou V, dependendo
da faixa
Aperte para
aparecer
INPUT
(entrada)
no mostrador
ENTRADA
Aperte para
trocar de faixa
entre mV e V
V
mV
la01i.eps
Geração da tensão
mV ou V, dependendo
da faixa
Aperte para
aparecer
OUTPUT
(saída) no
mostrador
SAÍDA
V
mV
Aperte para
trocar de faixa
entre mV e V
la02i.eps

715 Portuguese Instruction Sheet
Page 6
Medição de mA em CC
V
mV mA
%
Aperte para
selecionar mA
e % de uma
escala de
4-20 mA
mA
%
Aperte para
aparecer
INPUT
(entrada)
no mostrador
ENTRADA
la03i.eps

715 Portuguese Instruction Sheet
Page 7
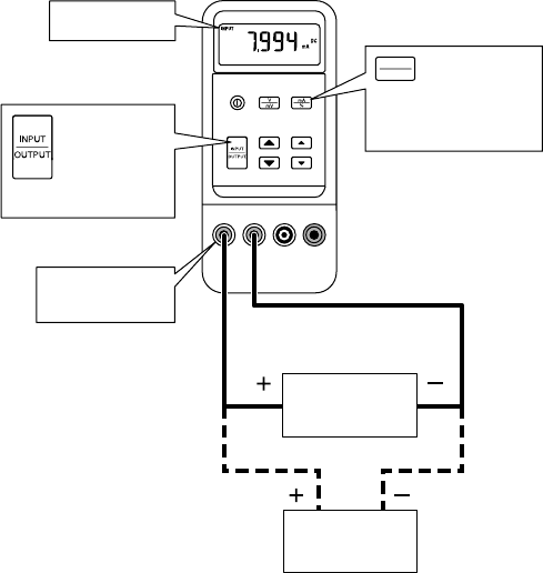
Medição de mA em CC com energia de
circuito
Aperte para
aparecer
INPUT
(entrada)
no mostrador
ENTRADA
Saída de 24 V
Aperte para
selecionar mA
e % de uma
escala de
4-20 mA
mA
%
HART
TM
Communicator
Transmissor
de dois fios
la06i.eps

715 Portuguese Instruction Sheet
Page 8
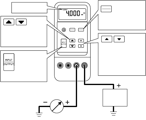
Uso dos modos de saída de corrente
O calibrador fornece saída de corrente com exibição em mA ou
porcentagem. A porcentagem vai de -25,00% a 125,00%, onde
0% corresponde a 4mA e 100% corresponde a 20 A.
No modo de fonte o calibrador fornece a corrente. No modo de
simulação o calibrador simula um transmissor de dois fios em um
circuito de corrente alimentado externamente.
Geração de mA
Use o modo de fonte sempre que precisar suprir corrente a um
circuito passivo, como um circuito de corrente sem suprimento
de circuito. Insira os terminais de teste nas tomadas de mA de
SAÍDA (+) e (-), conforme mostrado abaixo.
Observação
É preciso que exista um caminho para que a corrente
possa passar entre as tomadas de mA de SAÍDA (+) e
(-), caso contrário a tela mostrará sobrecarga (OL)
quando você configurar um valor de saída.
715
VOLT/mA CALIBRATOR
LOOP
+mA
- mA +
- mA SIMULATE, +
VOLTS
COM
INPUT
OUTPUT (30V MAX)
V
30V
MAX 30V
MAX 30V
MAX
Aperte para
aumentar/diminuir
0,001 mA. Aperte e
segure para mudar
mais rápido.
Aperte para
aumentar/diminuir
4 mA (25%)
Aperte para
aparecer
OUTPUT
(saída)
no mostrador
SAÍDA
Aperte para
selecionar mA
e % de uma
escala de
4-20 mA
mA
%
HART
TM
Communicator
la04i.eps

715 Portuguese Instruction Sheet
Page 9
Simulação de um transmissor
Use o modo de simulação quando houver um suprimento de
energia de circuito externo de 24 V a 30 V disponível.
Insira os terminais de teste nas tomadas de mA SIMULATE
(SIMULAÇÃO) − e + conforme mostrado abaixo..
COM
V
mV mA
%
Suprimento
de energia
Máx. de
30 V
Aperte para
aumentar/diminuir
0,001 mA. Aperte e
segure para mudar
mais rápido.
Aperte para
aumentar/diminuir
4 mA (25%)
Aperte para
aparecer
OUTPUT
(saída)
no mostrador
SAÍDA Aperte para
selecionar mA
e % de uma
escala de
4-20 mA
mA
%
la05i.eps
715 Portuguese Instruction Sheet
Page 10
Manutenção
Para procedimentos de manutenção que não estejam descritos
nesta folha, entre em contato com o Centro de Assistência
Técnica Fluke.
Em caso de dificuldades
• Examine a pilha, e os terminais de teste. Substitua o que for
necessário.
• Leia com atenção esta folha de instruções para usar
corretamente as tomadas e os botões de pressão.
Se o calibrador precisar ser consertado, entre em contato com o
Centro de Assistência Técnica Fluke. Se o calibrador estiver sob
garantia, leia a declaração de garantia para inteirar-se das
condições desta. Se a garantia estiver vencida, o calibrador será
consertado e devolvido por um preço fixo. Entre em contato com
o Centro de Assistência Técnica Fluke para obter informações e
preços.

715 Portuguese Instruction Sheet
Page 11
Limpeza
Passe um pano úmido com solução de detergente
periodicamente sobre a parte externa do calibrador; não use
substâncias abrasivas nem solventes.
Calibração
Calibre seu calibrador uma vez por ano para garantir que este
apresente um desempenho de acordo com as especificações.
Temos disponível um manual de calibração (No de peça:
686540). Ligue para 1-800-526-4731 se estiver nos EUA e
Canadá. Em outros países, entre em contato com o Centro de
Assistência Técnica Fluke.
Como trocar a pilha
W Atenção
Para evitar leituras falsas, que podem apresentar
risco de choque elétrico ou lesão física, troque a
pilha assim que o indicador de carga da pilha (B)
se acender.
it07f.eps

715 Portuguese Instruction Sheet
Page 12
Peças de reposição e acessórios
Peças de reposição
Item Descrição
No de
peça ou
de
modelo
Qde.
BT1 Pilha de 9 V, ANSI/NEDA 1604A
ou IEC 6LR61
614487 1
H80M Holster amarelo (capa de
proteção), para pendurar
H80M 1
MP85 Parte superior do estojo 620200 1
MP86 Parte inferior do estojo 2397526 1
H2, 3, 4 Parafusos do estojo 832246 3
MP89, 90 Suporte antiderrapante 824466 2
MP8 Vedação para o receptáculo de
entrada/saída
831933 1
MP92 Tampa do compartimento da
pilha
619947 1
H5, 6 Parafusos da tampa do
compartimento da pilha
948609 2
S1 Teclado 687100 1
TL75 Conjunto de terminais de teste TL75 1
- Folha de instruções 650314 1
AC72 Clipes jacaré AC72 1
TL20 Conjunto profissional de
terminais de teste
TL20 Opção
- 71X Series Calibration Manual 686540 Opção

715 Portuguese Instruction Sheet
Page 13
MP8
H2, 3, 4
AC72
Clipes jacaré
BT1
H5, 6
MP85
MP86
Porta-
calibrador
S1
MP92
Folha de
instruções
TL75 Conjunto de
terminais de teste
MP89, 90
V
mVmA
%
la10c.eps

715 Portuguese Instruction Sheet
Page 14
Especificações
As especificações são baseadas em um ciclo de calibração de
um ano e são aplicáveis para temperaturas ambientes que
variam entre +18 °C e +28 °C, a menos que esteja especificado
de outra forma. “Contagens” significa o número de incrementos
ou decrementos do dígito menos significativo.
Entrada e saída de V em CC
Faixa Resolução Precisão,
± (% da leitura + contagens)
200 mV 0,01 mV 0,015% + 2
Saída de 20 V
Entrada de 25 V 0,001 V 0,01% + 2
Impedância de entrada: 1 M
Ω
(nominal), < 100 pF
Proteção de sobretensão: sem fusível
Capacidade de acionamento de tensão: 1 mA
Entrada de mA em CC
Faixa Resolução Precisão,
± (% da leitura + contagens)
24 mA 0,001 mA 0,01% + 2
Proteção de sobrecarga: sem fusível
Saída de mA em CC
Faixa: 0 mA a 24 mA
Exibição de porcentagem: 0% = 4 mA, 100% = 20 mA
Precisão: ±(0,01% da leitura + 2 contagens)
Modo de fonte:
Fornecimento: 1.000 Ω a 20 mA, para tensão de pilha ≥ 6,8 V
(700 Ω a 20 mA, para tensão de pilha entre 5,8 V e 6,8 V)
Modo de simulação:
Requisito de tensão de circuito externo: 24 V nominal, 30 V
máxima, 12 V mínima.
715 Portuguese Instruction Sheet
Page 15
Energia de circuito
24 V ±10%
Especificações gerais
Tensão máxima aplicada entre qualquer terminal e o terra,
ou entre qualquer par de terminais: 30 V
Temperatura de armazenamento: -40 °C a 60 °C
Temperatura de operação: -10 °C a 55 °C
Altitude de operação: no máximo 3.000 metros
Coeficiente de temperatura: ± 0,005% da faixa por °C, para
faixas de temperatura de -10 °C a 18 °C e 28 °C a 55 °C
Umidade relativa: 95% até 30 °C, 75% até 40 °C, 45% até
50 °C e 35% até 55 °C
Vibração: aleatória de 2g, de 5 Hz a 500 Hz
Impacto: teste de queda de 1 metro
Segurança: certificado de acordo com CAN/CSA C22.2 No.
1010.1:1992. Cumpre com o padrão ANSI/ISA S82.01-1994.
Requisitos de energia: 1 pilha de 9 V (ANSI/NEDA 1604A ou
IEC 6LR61)
Tamanho: 32 mm A x 87 mm L x 187 mm C
Com porta-calibrador e:
52 mm A x 98 mm L x 201 mm C.
Peso: 349 g.
Com porta-calibrador e: 601 g.
715 Portuguese Instruction Sheet
Page 16
GARANTIA LIMITADA E LIMITE DE RESPONSABILIDADE
Este produto da Fluke não apresentará defeitos de material ou de
manufatura por três anos, contados a partir da data de aquisição. Esta
garantia não cobre fusíveis, pilhas descartáveis ou danos resultantes de
acidentes, negligência, uso indevido ou condições anormais de operação
e manuseio. Os revendedores não estão autorizados a estender
qualquer outro tipo de garantia em nome da Fluke. Para obter serviços
durante o período de garantia, envie o calibrador defeituoso para o
Centro Autorizado de Serviços Fluke mais próximo, juntamente com uma
descrição do problema.
ESTA GARANTIA É O ÚNICO RECURSO. NENHUMA OUTRA
GARANTIA, TAL COMO A ADEQUAÇÃO PARA UM DETERMINADO
USO, FICA AQUI EXPRESSA OU IMPLÍCITA. A FLUKE NÃO SE
RESPONSABILIZA POR QUAISQUER DANOS E PERDAS ESPECIAIS,
INDIRETOS, INCIDENTAIS, OU EM CONSEQÜÊNCIA DE ATOS
INDEVIDOS, RESULTANTES DE QUALQUER CAUSA OU TEORIA.
Como alguns estados e províncias não permitem a exclusão ou limitação
de uma garantia implícita ou de danos incidentais ou resultantes de um
ato, as limitações de responsabilidade acima talvez não sejam aplicáveis
ao seu caso.