Futaba FHSS1-24G Radio Control (Transmitter) User Manual user manual
Futaba Corporation Radio Control (Transmitter) user manual
Futaba >
User manual

FHSS1-24G 2.4GHz Module User Manual.
Futaba corporation
1080 Yabutsuka Chosei-son Chosei-gun
Chiba 299-4395 JAPAN
1. Features
2.4GHz Frequency Hopping Spread Spectrum (FHSS) radio transceiver module.
Operates in the unlicensed worldwide ISM band (2.4 GHz to 2.483.5GHz) band
Fully integrated power regulation with a wide input unregulated operating range
4.0 to 7.2V.
Equipped Fully integrated local oscillator and 26MHz 20ppm reference crystal
100mA operating current
Transmit power 30mW EIRP
Receive sensitivity up to -95dBm
FHSS data rates up to 500kbps
1/4 mile operating range
2. Pin assign
Pin Number
Name Description
J103 1
I/O 1 Input/output 1
2
I/O 2 Input/output 2
3
I/O 3 Input/output 3
4
I/O 4 Input/output 4
5
I/O 5 Input/output 5
6
GND Module Ground
J104 1
I/O 6 Input/output 6
2
I/O 7 Input/output 7
3
I/O 8 Input/output 8
4
I/O 9 Input/output 9
5
I/O 10 Input/output 10
6
I/O 11 Input/output 11
7
LED LED control output
8
Vcc Module power input
9
Vdd 3.3V Regulated power output

3. Specifications
Parameter Value Units
Storage temperature -20 ~ +80 Degrees Celsius
Operating temperature -10 ~ +45 Degrees Celsius
Transmit power (conducted) 13 max dBm
Receive Sensitivity -95 dBm
Input voltage 4.0 ~ 7.2 Volt
Output voltage 3.3 Volt
Transmit current 100 max mA
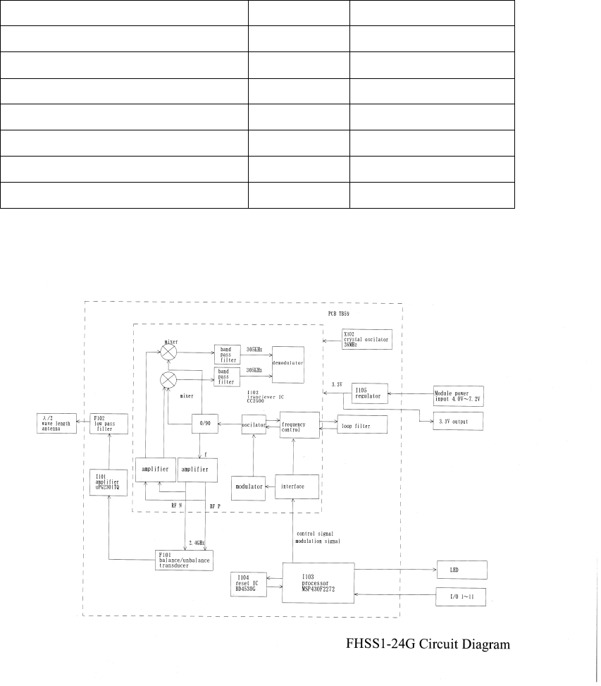
4. Block Diagram
4. Module User Requirements
4.1 This module must be integrated into a device where the user cannot access the
antenna connector and should not be able to remove or install the module.
4.2 Under a 2.14dBi antenna can be used with this module. The antenna must not
exceed the gain and pattern of the standard dipole antenna.