GOOD GRACE FAR EAST JWM60A JENSEN3-ZONE WALL STERO User Manual 91AK10000G IB JWM60A
GOOD GRACE FAR EAST LIMITED JENSEN3-ZONE WALL STERO 91AK10000G IB JWM60A
15_JWM60A UserMan

Installation and Owner's Manual
MOBILE AUDIO SYSTEM
JWM60A

JWM60A
CD Operation......................................................
DVD/VCD Operation 10................................................
Bluetooth Operation 15................................................
DVD Setup Menu 19...................................................
APP Operation 16.....................................................
Care and Maintenance 21..............................................
MP3/USB Operation 13...............................................
Remote Control Operation 17...........................................
Troubleshooting 21....................................................
Specifications 22......................................................
FCC Notice 22........................................................
Introduction.........................................................
Disc Notes......................................................... 4
3
Installation..........................................................5
Wiring..............................................................6
Basic Operation..................................................... 7
Tuner Operation.....................................................
9
Disc Operation......................................................
10
10
CONTENTS

JWM60A
INTRODUCTION
Thank You!
Features
Packing List
Precautions
Thank you for choosing a Jensen product. We hope you will find the instructions
in this owner’s manual clear and easy to follow. If you take a few minutes to look
through it, you’ll learn how to use all the features of your new Jensen receiver for
maximum enjoyment.
ŸDigital AM/FM Tuner/30 Preset stations (12 AM/18 FM)
ŸBluetooth Ready with A2DP/AVRCP Streaming Audio
ŸAPP Ready
ŸElectronic Bass, Treble, Balance and Fader Controls
ŸSkip Protected Disc Mechanism
ŸDVD/CD-R/RW and MP3 Compatible
ŸTime/Alarm Clock
ŸLCD Backlight Control
Ÿ1/8" Front Auxiliary Audio/Video Input
ŸRear Audio RCA Inputs/Outputs
ŸUSB Playback of MP3/WMA Files
Ÿ3 Zone / 8 Speaker Output
ŸWireless Remote Control Included
ŸUse the Proper Power Supply.
This product is designed to operate with a 12 volt DC, negative ground
battery system(the standard system in a North American vehicle).
ŸProtect the Disc Mechanism.
Avoid inserting any foreign objects into the slot of this player. Failure to
observe this may cause malfunction due to the precise mechanism of this
unit.
ŸUse Authorized Service Centers.
Do not attempt to disassemble or adjust this precision product; contact a
professional for assistance.
ŸAvoid Moisture.
To reduce the risk of fire or electric shock, do not expose this equipment to
rain or moisture.
ŸAvoid Cleaning Products.
The front of this unit should only be cleaned with a slightly damp cloth. Do not
use cleansers.
ŸUse Recommended Accessories.
TO REDUCE THE RISK OF FIRE OR ELECTRIC SHOCK AND ANNOYING
INTERFERENCE, USE ONLY THE RECOMMENDED ACCESSORIES.
Features of Jensen JWM60A mobile audio system include:
CAUTION: This mobile DVD player is a Class I laser product that uses a
visible/invisiblelaser beam which could cause hazardous radiation exposure if
improperly directed. Be sure to operate the mobile DVD player as instructed.
Use of controls or adjustments or performance of procedures other than those
specified herein may result in hazardous radiation exposure. Do not open
covers and do not attempt to repair the unit yourself.
Refer servicing to qualified personnel.
JWM60A
20-PIN Speaker Wire
Remote Control
AUX AUDIO/VIDEO
CABLE
3

JWM60A
DISC NOTES
Depending on the recording status, conditions of the disc, and the equipment
used for recording, some CD-Rs/CD-RWs may not play on this unit. For more
reliable playback, please adhere to the following recommendations:
ŸUse CD-RWs with speed 1x to 4x and write with speed 1x to 2x.
ŸUse CD-Rs with speed 1x to 8x and write with speed 1x to 2x.
ŸDo not play a CD-RW which has been written more than 5 times.
Compatible Disc Types
Disc Maintenance
Table 1: General Disc Information
Symbol 12cm Disc Properties Max Play time
Single side single layer (DVD-5)
Single side double layer (DVD-9)
Double side single layer (DVD-10)
Double side double layer (DVD-18)
(MPEG 2 Method)
133 minutes
242 minutes
266 minutes
484 minutes
Single side single layer (VCD)
Single side single layer
MPEG 1 Method
74 minutes
NOTE: CD-R and CD-RW discs will not play unless the recording session is
closed and the CD is finalized.
Ÿ A dirty or defective disc may cause sound dropouts while playing. Before
playing, wipe the disc using a clean cloth, working from the center hole
towards the outside edge. Never use benzene, thinners, cleaning fluids,
anti-static liquids or any other solvent.
ŸBe sure to use only round CDs for this unit and do not use any special shape
CDs. Use of special shape CDs may cause the unit to malfunction.
ŸDo not stick paper or tape on the disc. Do not use CDs with labels or stickers
attached or that have sticky residue from removed stickers.
ŸDo not expose discs to direct sunlight or heat sources such as hot air-ducts,
or leave them in a vehicle parked in direct sunlight where there can be a
considerable rise in temperature inside the vehicle.
Insert label side up. Do not bend. Never touch the
underside of the disc.
Wipe clean from this
center to the edge.
NOTE: A disc may become scratched (although not enough to make it
unusable) depending on how you handle it and other conditions in the usage
environment. These scratches are not an indication of a problem with the
player.
4

JWM60A
.
INSTALLATION
It's a good idea to read all of the instructions before beginning the installation.
We recommend having your Jensen JWM60A installed by a reputable RV
dealership.
NOTE: If the JWM60A is to be installed in a vehicle equipped with an on-
board drive or navigation computer, do not disconnect the battery cable. If
the cable is disconnected, the computer memory may be lost. Under these
conditions, use extra caution during installation to avoid causing a short
circuit.
NOTE: Before cutting the mounting hole, make sure the area behind the
mounting location is clear of wires, fuel and vacuum or brake lines.
You will need these tools and supplies to install your JWM60A:
Select a mounting location, taking care to avoid the following:
To prevent a short circuit, be sure to turn off the ignition and remove the negative
(-) batterycable prior to installation.
ŸPhillips screwdriver
ŸWire cutters and strippers
ŸTools to remove existing radio (screwdriver, socket wrench set or other tools)
ŸElectrical tape
ŸCrimping tool
ŸVolt meter/test light
ŸCrimp connections
Ÿ16 gauge wire for power connections
Ÿ16 –18 gauge speaker wire
ŸFour M3x20mm (3/32 x 0.75") screws
ŸPlaces exposed to heat-radiating appliances such as electric heaters
ŸAdjacent to other equipment that radiates heat
ŸPoorly-ventilated or dusty places
ŸMoist or humid locations
Tools and Supplies
Disconnecting the Battery
Selecting the Mounting Location
Preparing the Opening
9.30 0.6
9.76 0.6
+
+
+
+
+
+
+
6.11 0.64.68 0.6
.75 0.6
.23 0.6
MOUNTING SCREWS M3 X
20 PHILLIPS TYPE ROUND
HEAD 4 PLACES
R.19 0.6
4-PLCS.
5
Use the mounting hole diagram(below) to measure and cut a mounting hole,
then mount the unit using four M3x20mm screws.

JWM60A
WIRING
CONNECTIONS
The wiring diagram depicts all the wiring connections required for proper
operation of the unit.
The diagram below depicts all the available audio/video connections available to
use with your system.
110
1120
DETAIL A
PIN NO. WIRE COLOR
DESCRIPTION
1 PINK/BLACK
RIGHT (C) SPEAKER (-)
PINK
RIGHT (C) SPEAKER (+)
GREEN
LEFT (C) SPEAKER (+)
GREEN/BLACK LEFT (C) SPEAKER (-)
BROWN/BLACK LEFT (B) SPEAKER (-)
GRAY FRONT RIGHT (A) SPEAKER (+)
GRAY/BLACK FRONT RIGHT (A) SPEAKER (-)
N/A N/A
WHITE/BLACK FRONT LEFT (A) SPEAKER (-)
WHITE FRONT LEFT (A) SPEAKER (+)
ORANGE RIGHT (B) SPEAKER (+)
ORANGE/BLACK RIGHT (B) SPEAKER (-)
BROWN LEFT (B) SPEAKER (+)
BLUE AMP REMOTE (+12VDC 100mA)
RED +12VDC SWITCHED
BLACK GROUND
VIOLET RIGHT REAR (A) SPEAKER (+)
VIOLET/BLACK RIGHT REAR (A) SPEAKER (-)
LIGHT GREEN/BLACK LEFT REAR (A) SPEAKER (-)
LIGHT GREEN LEFT REAR (A) SPEAKER (+)
2
3
4
5
6
7
8
9
10
11
12
13
14
15
16
17
18
19
20
SHOWN FROM PIN VIEW
WARNING: Wiring harness comes with stripped and tinned leads to aid in the
installation process. Any unused speaker wires must have their exposed ends cut
off or insulated individually.
L
R
ANT
AUDI O
INPU T
AUDI O
OUTP UT
VIDE O
OUTP UT
10 A M P F U SE
WIRING HARNESS
CONNECTOR
(SEE DETAIL A )
6
AUDIO
INPUT
AUDIO
OUTPUT VIDEO
OUTPUT
AM/FM
ANTENNA
SOCKET

JWM60A
BASIC OPERATION
1
2
3
4
6
8
910
11
12
13
15
16
17 18
19
20
21
22
23
24 25
26
27
28
29
30
31
32
33
34
35
36
37
38
39
14
5
7
Power
Volume Control
Audio Menu Setting
Audio Adjustment
System Menu Setting
Setting the Bluetooth
Reset
Loudness
Mute
Liquid Crystal Display (LCD)
Press the POWER button (3) to turn the unit on or enter standby mode.
The unit will resume at the last mode (Tuner, Aux, etc.) after turn on.
Rotate the VOL encoder knob control (13) clockwise to increase or counter-
clockwise to decrease the volume output.
The maximum volume setting is “40”. While adjusting the volume, the LCD
displays numerical representation of the level.
Press the AUDIO button (31) to step through the following audio adjustment
options.
Rotate the VOL/ENTER encoder knob control (13) to adjust the selected audio
feature.
This function will time out after six seconds of inactivity and the unit will
resume normal operation.
The following items can be adjusted:
ŸBeep On/Off: Turn the audible beep On/Off (heard when functions /buttons are
selected).
Note: Beep tone off will not affect the audible tone of the alarm clock.
ŸLCD Brightness : Adjust the brightness of the LCD backlight from “BRI 0” (off) to
“BRI 9” (Brightest)
ŸRegion (USA/Europe): Set frequency spacing for various regions.
ŸBluetooth (On/Off): Choose “Bluetooth On” or “Bluetooth Off”.
ŸBluetooth Device (Locked/Unlocked, Disconnect/Connect, Delete): view, lock
and delete from a list of previously paired mobile device models.
ŸBluetooth Pair: Press “ENTER” knob to automatically pair a device.
ŸPRESET Volume (PVOL): Select an automatic turn on volume.
ŸBAS: Adjust the Bass level from “-7” to “+7”
ŸTRE: Adjust the treble from “-7” to “+7”.
ŸBAL: Adjust the speaker output balance between “L7” (left) and “R7” (right).
“BAL 0” indicates an equal balance between the left and right speakers.
ŸFAD: Adjust the speaker fade between “R7” (rear) and “F7” (front). “FAD 0”
indicates and equal balance between the rear and front speakers.
1.Press the SETTING button (29) to enter the system menu.
2.Press SETTING button or press the |<< or >>| ( 6,35) to choose the following
system menu list:
3.Once the desired menu item appears on the display, adjust that option by rotating
the volume encoder knob clockwise or counter-clockwise within 6 seconds.
4.Press the ENTER knob button to confirm your selection and exit system menu. The
unit will automatically exit the audio menu after 6 seconds of inactivity.
Press the LOUD button (32) to toggle the loudness function on/off.
Press the MUTE button (34) to silence the audio output in tuner, CD, DVD, BT, USB
or auxiliary input mode. Press again to restore the previous volume level.
The liquid crystal display (LCD) panel (1) displays the frequency, time and activated
functions.
Press the BRIGHT UP button to increase the LCD brightness and press the BRIGHT
DOWN button to decrease the LCD brightness from “LEVEL 0(off)” to “LEVEL 9”
(brightest).
NOTE: When subjected to cold temperatures for an extended period of time,
LCD panels will take longer to illuminate and the display visibility may slightly
decrease. Optimal LCD operation will return to normal when the temperature
increases to a normal range.
7
Press ENTER knob button to reset the JWM60A to factory default set up values.

JWM60A
Auxiliary Input Function
Auxiliary Input Connector
USB Interface Connector
Clock Display
Clock Setup
Sleep Mode
Alarm Setting
Remote Sensor
Speaker Output
Reset
Press the AUX button (26) to directly access auxiliary input modes (AUX IN1 and
AUX IN2) from any other mode when a portable audio device is connected to the
unit. To connect a portable audio device, insert a standard 3.5mm (audio line
output or headphone output from your portable CD / MP3 / iPod or other media
player) into the AUX A/V IN connector (AUX IN1) (26) on the front of the unit or
the AUDIO IN (AUX IN2) on the back of the unit (see“Wiring” on page 3).
For front panel A/V input, an external audio/video (A/V) source such as a video
game player, camera, etc. can be connected to the front panel A/V input with the
provided 3.5mm A/V cable adapter (Please note that there are several different
A/V cable "standards"). Connect the device to the AUX A/V IN connector (26) on
the front panel.
In addition to front panel auxiliary input source, the unit can also be connected
to the RCA audio input through the AUX AUDIO INPUT jack on the rear of the
unit.
Press the AUX button (26) to directly access auxiliary input modes (AUX 1 IN
and AUX 2 IN) from any other mode when a portable audio device is connected
to the unit.
You can connect a USB device directly to USB interface (16) on the front of the
JWM60A for playback of compatible files. Playback begins automatically. Press
the USB button ( ) to switch to USB mode from another source. Refer to 16
“MP3/USB Operation” on page 13 for additional operating instructions.
Press the VIEW button (4) to alternate between playing time and clock time while
in Tuner, CD, DVD, USB or auxiliary input mode.
NOTE: USB will not support Apple device playback. The USB input supplies
up to 1A of charging current.
Press and hold the clock HOUR or MINUTE button (39, 36) to access clock setup
mode. The number representing the hours and minutes will flash. Press the HOUR
button (39) to adjust the hour and press the MINUTE button (36) to adjust minutes.
The new time will be saved five seconds after the last adjustment is made.
The Sleep Timer will automatically turn off the JWM60A in the designated number of
minutes. To set the Sleep Time, press the SLEEP button (37) and the sleep time will
appear in the display with the number representing the minutes (SLEEP 0). Press
SLEEP button repeatedly to change the sleep time from 0 (OFF), 15, 30, 45 or 60
minutes.
To set the alarm, press and hold the ALARM SET button (38) for 2 seconds and the
clock digits will be flashing. Press the HOUR button to adjust the hour once at a time
or press and hold to advance rapidly. Repeatedly press the MINUTE button to adjust
the minute one digit at a time, or press and hold to advance rapidly.
Press the ALARM SET or ENTER knob button to save the alarm time.
Once a time is set, press ALARM ON/OFF (38) to turn the alarm function on or off.
Infrared receiver is located on the upper left of front panel to receive infrared signal
emitted by the remote control.
The three speaker output buttons (19, 21, 23) (Zone A, Zone B and Zone C) control
speaker zones output from the radio. Press any of the three buttons to turn the
corresponding speaker zone on or off. SPK A (Zone A), SPK B (Zone B) or SPK C
(Zone C) will appear on the display.
The reset button should be activated for the following reasons:
• initial installation of the unit when all wiring is completed
• function buttons do not operate
• error symbol on the display
Use a ball point pen or similar object to press the RESET button (28). This may be
necessary should the unit display an error code.
8

JWM60A
TUNER OPERATION
Select a Band
Automatically Store / Preset Scan (AS/PS)
Manual Tuning
Auto Seek Tuning
Preset Stations
1. Press AM button (17) repeatedly to select the band (AM1, AM2)
2. Press FM button (18) repeatedly to select the band (FM1, FM2 and FM3)
Press the>>|or|<< buttons (35, 6) to seek stations up/down step by step.
Press and hold the >>| or |<< buttons (35, 6) to automatically seek the next or
previous strong station.
Six numbered preset buttons store and recall stations for each AM and FM band.
Store a Station
Select a band (if needed). Press a 1-6 preset button to select the corresponding
stored station.
Automatically Store
Select an AM or FM band. Press and hold the AS/PS button (30) for more than
3 seconds and the unit will automatically scan for and store 12 or 18 strongest
stations for AM or FM respectively. To stop this function before the automatic
storing is complete, press AS/PS again.
Preset Scan
Select a band. Press AS/PS button to scan stations stored in the current band.
The unit will pause for 10 seconds at each preset station. Press AS/PS again to
stop scanning when the desired station is reached.
9
1
2
3
4
6
8
910
11
12
13
15
16
17 18
19
20
21
22
23
24 25
26
27
28
29
30
31
32
33
34
35
36
37
38
39
14
5
7

ALA RM
LOU D
TUN E+
TUN E-
VOL
VOL
PRO G LANG RPT T ITLE
SOUR CE
ZOO M
ANG LE
AUD GOTO
MEN U
AS
PS /
9
1 2 3
456
7
10+ 10/ 0
8
ENT ER
6
1
3
4
5
2
27
7
8
9
10 2 8
24
25
23
22
21
20
19
18
17
16
15
14
13
12
11 26
JWM60A
DISC OPERATION
CD OPERATION
Inserting a CD
Track Select
Fast Forward/Reverse
Repeat (RPT)
Random Shuffle (RDM)
Programmed Playback
Ejecting a CD
Pausing Playback
Stop Playback
Inserting a CD label-side up into the disc slot (15)
and the disc will begin to play automatically.
Press the EJECT button (27) to stop CD play and
eject the CD.
Press the uII button (33) to suspend or resume
disc play.
Press the 1/■ button (7) to suspend disc play, and
“PRE STOP” will appear in the display.
Press the uII button (33) to resume disc play from
the last position. Press 1/ ■ button twice and
“STOP” will appear on the display.
Press the >>| or |<< button (35, 6) to advance to the previous or next track on the CD.
The selected track number will appear on the display. Press and hold the >>| or |<<
button for more than three seconds to fast forward or fast reverse through the disc.
CD play starts when the play/pause button is pressed.
Press and hold the >>| or |<< button (35, 6) or press the >> or << buttons on the
remote control (14) once for FORWARD X 2. Press and hold additional times for
FORWARD X 4, X 8, X 20 or PLAY. Press the uII button on the control panel (33) or
remote control (17) to end fast forward or reverse and resume normal playback.
Press the 4/ button (10) during disc play to access the repeat function. Press again
to continuously repeat the selected track (RPT ONE). Press a third time to repeat all
tracks (RPT ALL). Press once more time to stop repeat function (RPT OFF).
Press the 3/ button (9) during disc play to play all tracks on a CD in random,
shuffled order (RDM ON). Press 3/ again to stop random play (RDM OFF).
1. Press the PROG button (7) on the remote control to access the programmed
playback screen.
2. Use the or cursor buttons (15) on the remote control to access the fields
on the “PROG” screen.
3. Use the number buttons on the remote control to enter a track number in each field.
4. Press the u/|| button (17) on the remote control or highlight “PLAY” on screen and
then press the ENTER button (5) to begin playback in the numbered order
indicated to delete the list, highlight “CLEAR” and then press ENTER. Press PROG
to exit the programmed playback screen.
10
1
2
3
4
6
8
910
11
12
13
15
16
17 18
19
20
21
22
23
24 25
26
27
28
29
30
31
32
33
34
35
36
37
38
39
14
5
7

JWM60A
GOTO Direct Track/Chapter Access
CD Playback Information
Inserting a Disc
Ejecting a DVD
Pausing Playback
Stop Playback
Track Select
Language Selection
Use the GOTO function to access a track (chapter) directly.
1. Press the GOTO button (25) on the remote control. The On Screen
Display information will appear with the track number highlighted.
2. Use the number keys on the remote control to enter the 3-digit track
number directly (i.e. for track 10, enter “010”)
3. Press the ENTER button (5) to confirm and begin playback.
The following information is displayed at the top of the screen during CD
playback:
To select a track directly, use the number pad on the remote control (10).
For single digit entries, press the corresponding number for two digit
entries. Press the 10+ button followed by the last digit (i.e., for track 16,
press 10+ and then 6).
TRK ##/## –"1/18" indicates the first of 18 tracks on the CD is currently
playing.
“X” indicates repeat play is OFF, “1” indicates repeat track,
and “A” indicates repeat disc.
Press the button on the remote control (26) repeatedly to view the
following information for elapsed/remaining playing time:
00:02:18 –total elapsed playing time of current track;
C –00 :34 :37–remaining playing time of current track;
T 00:02:18 –total elapsed playing time for current disc;
T–00 :34 :37 –remaining playing time for current disc.
DVD/VCD OPERATION
Press the EJECT button (27) to stop DVD play and eject the DVD.
Insert a disc label-side up into the disc slot (15) and the disc will begin to
play.
NOTE: Press the DISC or USB button (20,24) to alternate between the
USB and DVD source.
Press the uII button (33) to suspend or resume disc play.
Press the >>| or |<< button (35, 6) to advance to the next or previous track on the
disc. The selected track number will appear on the display.
While playing a DVD, press the 6/FOLDER UP button (11) to change the DVD audio
language.
Remote Control Direct Track Entry
Press the 1/■ button (7) to suspend disc play, and “PRE STOP” will appear in the
display.
Press the uII button (33) to resume disc play from the last position. Press 1/■ button
twice and “STOP” will appear on the display.
11
Enter/Select
While in menu mode, press the ENTER button to select a menu option.
Fast Forward/Reverse
Press and hold the >>| or |<< button (35, 6) or press the >> or << buttons on the
remote control (17) once for FORWARD X 2. Press and hold additional times for
FORWARD X 4, X 8, X 20 or PLAY. Press the uII button on the control panel (33) or
remote control (17) to end fast forward or reverse and resume normal playback.
Repeat Chapter/Title
Press the 4/ button (10) on the control panel or the RPT button (21) on the remote
control multiple times during playback to select from the following repeat play
options:
• VCD: RER1 (track), RER ALL (disc), RPT OFF
• DVD: RER Chapter, RER Title, RPT All, RPT OFF
Playback Control (VCD Only)
Press the MENU button (14) on the remote control to turn Playback Control on/off
when this feature is available on your VCD.
Programmed Playback
1. Press the PROG button (7) on the remote control to access the programmed
playback screen.

JWM60A
12
2. Use the ◄►or ▲▼cursor buttons (15) on the remote control to access
the fields on the "PROG" screen.
3. Use the number buttons on the remote control to enter a track number in
each field.
4. Press the u/|| button (17) on the remote control or highlight “PLAY” on
screen and then press the ENTER button (5) to begin playback in the
numbered order indicated to delete the list, highlight “CLEAR” and then
press ENTER. Press PROG to exit the programmed playback screen.
The following remote control features, along with many others, are
available during DVD playback (see “Remote Control Operation” on page
17 for complete functionality):
DVD Playback Features
ŸLANG: Press to choose an alternate audio language, if available.
ŸSUBTITLE: Press to select an alternate subtitle language, if available.
ŸANGLE: Press to select an alternate viewing angle, if available.
ŸZOOM: Press to zoom the picture at ZOOM 2, ZOOM 3, ZOOM 4,
ZOOM 1/2, ZOOM 1/3 or ZOOM 1/4, or select OFF to return to normal
view.
NOTE: Feature availability is dependent upon DVD embedded
information.
Playback Information
VCD Playback Information
During DVD and VCD playback, press the button (26) on the remote
control to display playback information on the screen, including the media
playing and current playback time.
Continue pressing the button to display additional information, as indicated
below.
The following information is displayed at the top of the screen during DVD
playback:
DVD Playback Information
TT 5/8 – “5 / 8" indicates the fifth of 8 titles on the DVD is currently playing.
CH 2/16 – “2 / 16" indicates that the second of 16 chapters on the DVD is
currently playing.
Press repeatedly to view the following information: for elapsed/remaining
playing time:
00:02:18 –total elapsed playing time of the current track;
C –00:34:37 –remaining playing time of the current track;
T 00:02:18 –total elapsed playing time for disc;
T –00:34:37 –remaining playing time for disc..
1/5 ENG –English is the selected audio language out of 5 possible
choices;
5.1 CH –The current language is recorded in 5.1 surround sound;
1/4 ENG –English is the selected subtitle language out of 4 possible
choices;
OFF –There are no alternate angles recorded for this scene.
The following information is displayed at the top of the screen during VCD playback:
TRK ##/## – “1/18” indicates the first of 18 tracks on the VCD is currently playing.
PBC: Indicates when PBC (Playback Control) is turned on.
– “X” indicates repeat play is OFF, “1” indicates repeat track, “D” indicates
repeat directory, and “A” indicates repeat disc.
Press the repeatedly to view the following information for elapsed/remaining
playing time:
00:02:18 –total elapsed playing time of current track;
C –00 :34 :37–remaining playing time of current track;
T 00:02:18 –total elapsed playing time for current disc;
T–00 :34 :37 –remaining playing time for current disc.
Remote Control Direct Track Entry
To select a track directly, use the number pad on the remote control (10). For single
digit entries, press the corresponding number. For two digit entries, press the 10+
button followed by the last digit (i.e., for track 16, press 10+ and then 6).
GOTO Direct Track/Chapter Access
Use the GOTO function to access a track (chapter) directly.
1. Press the GOTO button (25) on the remote control. The On Screen Display
information will appear with the track number highlighted.
2. Use the number keys on the remote control to enter the 3-digit track number
directly (i.e. for track 10, enter “010”).
3. Press the ENTER button to confirm and begin playback.

JWM60A
MP3/USB OPERATION
Insert/Remove USB Device
Play/Pause
Track Select
Folder Up/Down
Mp3 Monitor Display
To connect a USB device, locate the USB
interface connector (20) located near the
bottom left corner on the front of the radio.
Insert the USB device into the USB jack to
automatically access USB mode and begin
playback, the LCD will display “LOADING”
while files are initially loaded.
When USB device is removed, press the
FM/AM button, DISC button, USB button or
AUX button to change to another mode and
then remove the USB device from the USB
connector.
Press the DISC button (8) to access USB
mode from any other mode.
NOTE: MP4 video format is not supported.
After loading an MP3 disc or USB device, the following screen will appear on your
output Monitor.
Select one of these icons to access the corresponding media on your disc or USB
device. If the media type is not present, the icon will not be selectable.
Audio Photos :Video
Press the || button (33) to suspend or resume disc play.
When playback is stopped, press the >>| or |<< button (35, 6) or >>| or |<< button on
the remote control to search in current folder. During playback, press the >>| or |<<
button to access the previous/next file. The selected file number will appear on the
display.
Press and hold the 6/FD UP button (12) to access a higher folder level (FOLDER UP).
Press and hold the 5/FD DW button (11) to access a lower folder level (FOLDER DN)
ALA RM
LOU D
TUN E+
TUN E-
VOL
VOL
PRO G LANG RPT TI TLE
SOUR CE
ZOO M
ANG LE
AUD G OTO
MEN U
AS
PS /
9
1 2 3
456
7
10+ 10/0
8
ENT ER
6
1
3
4
5
2
27
7
8
9
10 2 8
24
25
23
22
21
20
19
18
17
16
15
14
13
12
11 26
13
1
2
3
4
6
8
910
11
12
13
15
16
17 18
19
20
21
22
23
24 25
26
27
28
29
30
31
32
33
34
35
36
37
38
39
14
5
7
Insert/Eject Disc
Insert a disc label-side up into the disc slot
(15) and the disc will begin to play
Press the eject button (27) to stop playback
and eject the disc.
Repeat (RPT)
Press the 4/ button (32) on the control panel or the 4/ button (21) on the remote
control multiple times during playback to select from the following repeat play options:
RPT 1 (track), RPT DIR (folder), RPT ALL (disc), RPT OFF.

JWM60A
Random Shuffle (RDM)
Fast Forward/Reverse
Programmed Playback
Remote Control Direct Track Entry
GOTO Direct Track/Chapter Access
Press the 3/ button (9) during disc play to play all files in random, shuffled
order. Press 3/ again to stop random play.
Press the >>| or |<< button (35, 6) for more than three seconds or press the >> or
<< button on the remote control (16) to fast forward or fast reverse. Press and
hold once for FORWARD X 2. Press and hold additional times for FORWARD X 4,
X 8, X 20 or PLAY. Press the uII button on the control panel (33) or remote
control (18) to end fast forward or reverse and resume normal playback.
2. Use the ◄ ► or ▲ ▼ cursor buttons (15) on the remote control to access the
fields on the “PROG” screen.
3. Use the number buttons on the remote control to enter a track number in each
field.
4.Press the u/|| button (17) on the remote control or highlight “PLAY” on screen
and then press the ENTER button (5) to begin playback in the numbered order
indicated to delete the list, highlight “CLEAR” and then press ENTER. Press
PROG to exit the programmed playback screen."
To select a file directly, use the number pad on the remote control (9). For single
digit entries, press the corresponding number. For two digit entries, press the
10+ button followed by the last digit (i.e., for file 16, press 10+ and then 6).
Use the GOTO function to access a track (chapter) directly.
1. Press the GOTO button (25) on the remote control. The On Screen Display
information will appear with the file number highlighted.
2. Use the number keys on the remote control to enter the 3-digit track number
directly (i.e. for file 10, enter “010”).
3. Press the ENTER button to confirm and begin playback.
14
1. Press the PROG button (7) on the remote control to access the programmed
playback screen."
Mp3 Playback Information
The following information is displayed at the top of the screen during CD playback:
TRK ##/## – “9/150” indicates the ninth of 150 tracks on the disc is currently playing.
– “X” indicates repeat play is OFF, “1” indicates repeat song, and “D” indicates
repeat directory (folder).
Press repeatedly to view the following information for elapsed/remaining playing
time:
00:02:18 – total elapsed playing time for disc
C –00 :34 :37 – remaining playing time
T 00:02:18 – total elapsed playing time for current track
C –00 :34 :37 – remaining playing time for current track

JWM60A
BLUETOOTH OPERATION
The JWM60A includes built-in Bluetooth technology that allows you to connect
this head unit to Bluetooth devices for streaming audio playback.
About Bluetooth Technology
Bluetooth Menu Options
Pairing a Bluetooth Device
Bluetooth wireless technology is a short-range wireless radio protocol.
Operating in the 2.4 GHz range, it transmits audio and data at speeds up to 2.1
Mbit/s over a range of up to 10 meters.
NOTE: Please note that some Bluetooth menu options are only available
while the unit is in Bluetooth Audio mode.
Press and hold the BT button (22) to enter menu adjustment mode. Repeatedly
press the >>| or |<< buttons (35, 6) or SETTING button to access the “Bluetooth
On/Off” menu function. Rotate the volume encoder knob to select BLUETOOTH
ON, then press the ENTER button to turn the Bluetooth function On or Off. The
following menu options are available when the unit is in Bluetooth mode.
ŸBluetooth Pair <ENTER>: Press and hold the BT (22) button for about 4
seconds to start pairing with a Bluetooth enabled device.
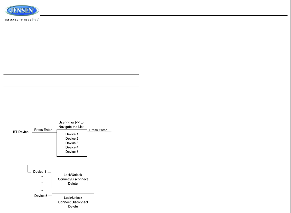
ŸBluetooth Device: Press the ENTER knob button to view a list of previously
paired mobile devices models. Press the >>|or|<< buttons to view devices from
the list. You cannot delete a device that is actively connected. Press the ENTER
knob button to select the device. Press the >>|or |<< button to choose
Locked/Unlocked, Connect/Disconnect or Delete for this device.
ŸBluetooth Pair (BT Pair): Press and hold the BT button (22) for about 4 seconds
to start pairing with a Bluetooth enabled device.
ŸDISCONNECT: To disconnect a paired device, press the ENTER knob button to
temporarily remove the BT link. The link can be re-established through your
phone menu by selecting the JWM60A for connection.
ŸLOCKED/UNLOCKED: The JWM60A can store up to 5 devices for BT
connection. The devices are stored in FIFO (First In First Out) order. To prevent
a device from being bumped from the list when more than 5 devices are used,
you must lock the device. To Lock/Unlock a device, press the ENTER knob
button.
ŸDELETE: To delete a device from the list, Press the ENTER knob button.
Before you begin, consult the owner ’s manual for the Bluetooth device you want to pair
with the JWM60A.
1. Make sure the device you want to pair is on and ready to receive a signal from the
JWM60A. With the JWM60A in BT Mode. Press and hold the BT button (22) for
about 4 seconds. The unit is waiting to connect to a mobile phone device. When
pairing with a smart phone/iPhone, the JWM60A becomes “discoverable” by your
smart phone and can be paired using the phone menu.
2. When the Bluetooth device has completed its search, the mobile device will
display the Bluetooth device name (JWM60A)
3. Select BT PAUSE on the radio and enter the pairing password (0000), if requested.
After connecting successfully, you are able to listen to music stored on your Bluetooth
enabled device through the JWM60A.
15
Answering a Call
When answering a call using the connected phone, BT AUDIO will pause. After
hanging up from the call, BT AUDIO to continue on some phones. It may be necessary
to press the play button to resume BT AUDIO.
Bluetooth Audio (A2DP)
The A2DP music is available for Bluetooth enabled phones when the phone is
connected. To access Bluetooth mode and play songs stored in your phone, press
the BT button (22) to enter the Bluetooth mode.
While in Bluetooth mode, the “BT PAUSE” will display on the LCD.

JWM60A
Pausing Playback
During playback, press the ▶II button (33) to pause the Bluetooth audio
playback. “BT PAUSE” will appear on the LCD. Press ▶II button again to resume
playback.
If you change to another mode, the mobile device audio will pause. Press the BT
button (22) to return to Bluetooth mode and resume mobile phone audio
playback.
NOTE: If a Bluetooth device is disconnected due to the power being turned
off or if the device is disconnected inadvertently, the unit will automatically
search for the matching BT mobile phone when the power is restored.
APP OPERATION
JENSEN® Specialty Controller is the ultimate wireless remote control for your
JENSEN stereo system. Store away your old remotes and enjoy the convenience of
all the primary functions of your JENSEN stereo right from your phone or tablet by
transforming your mobile device into a functional stereo remote control!
Features
Connecting and using jControl app
This app controls all of the primary functions of your stereo features including:
ŸPower on/off
ŸVolume and mute
ŸCD/DVD player
ŸAM/FM radio tuner: access station, recall, store presets, switch songs
ŸBluetooth® streaming audio
ŸFile structure visibility, track selection, track audible scan up and down via USB
ŸAuxiliary audio input control –auxiliary analog 1 & 2, auxiliary digital coaxial,
auxiliary digital optical
ŸSpeaker selection A, B and/or C
ŸAudio menu controls- bass, treble, balance, fader, equalizer, volume and
speaker selection settings
ŸClock with sleep time and alarm
ŸVisual display feedback so you can see artist title and album on your mobile
screen
After downloading and installing jControl app on your device, pair your device to the
JWM60A as stated above for Bluetooth pairing.
When jControl is installed on Android operating system, close the app before
Bluetooth pairing, otherwise there may be errors on Bluetooth connection.
16
Selecting Tracks
During playback, press the >>| or |<< button (35, 6) to play the previous or next
track.

JWM60A
REMOTE CONTROL OPERATION
REF DESCRIPTION TUNER BLUETOOTH CD/MP3/USB DVD
1
2
3
4
5
6
7
8
9
10
11
12
13
14
15
16
17
18
Power
VOL +/-
ENTER
ALARM
LANG
Numeric
Keyboard
Subtitle
Mute/LOUD
Previous/Next
Eject Disc. Eject Disc. Eject Disc. Eject Disc.
Directional
Buttons
Fast Reverse/
Forward
Play/Pause Stop
TITLE
Turn radio on/standby
mode.
Turn radio on/standby
mode.
Turn radio on/standby
mode.
Turn radio on/standby
mode.
Adjust volume up/down.
Press for Audio Control
Setup menu.
Adjust volume up/down.
Press for Audio Control
Setup menu.
Adjust volume up/down.
Press for Audio Control
Setup menu.
Adjust volume up/down.
Press for Audio Control
Setup menu.
TUNE +
TUNE -
Setup
Eject
PROG
Tune to higher station
Tune to lower station
Turn the alarm feature
on/off.
Turn the alarm feature
on/off.
Turn the alarm feature
on/off.
Display Program Play
Menu
Display MONO/L,
MONO/R or STEREO.
Select alternate audio
language, if available.
Display Program Play
Menu
Turn the alarm feature
on/off.
Confirm menu selection Confirm menu selection
Use 1-6 to access preset
stations.
Silence Audio output.
Press and hold to turn
LOUDNESS feature
on/off.
Silence Audio output.
Press and hold to turn
LOUDNESS feature
on/off.
Select next/previous
track.
Select next/previous
track.
Move to desired menu
item and then press
ENTER to confirm.
Fast Forward 2X, 4X, 8X,
20X.Fast Reverse 2X,
4X, 8X, 20X.
Pause/resume
playback
Pause/resume
playback
Stop playback. Stop playback.
Pause/resume
playback
Fast Forward 2X, 4X, 8X,
20X.Fast Reverse 2X,
4X, 8X, 20X.
Use with DVD menu to
move to desired menu
item and then press
ENTER to confirm
Select next/previous
track.
Silence Audio output.
Press and hold to turn
LOUDNESS feature
on/off.
Silence Audio output.
Press and hold to turn
LOUDNESS feature
on/off.
View SETUP menu. View SETUP menu.
Choose subtitle
language, if available.
Enter track number to
access track directly.
For track Number > 10,
use 10+ followed by
second digit.
Enter track number to
access track directly.
For track Number > 10,
use 10+ followed by
second digit.
ALARM
LOUD
TUNE+
TUNE-
VOL
VOL
PROG LA NG RPT TITLE
SOU RCE
ZOOM
ANGLE
AUD GOTO
MENU
AS
PS /
9
1 2 3
456
7
10+ 10/0
8
ENTER
6
1
3
4
5
2
27
7
8
9
10 28
24
25
23
22
21
20
19
18
17
16
15
14
13
12
11 26
17

JWM60A
19
20
21
22
23
24
25
26
27
28
TITLE
RPT
ANGLE
GOTO
Display
AS/PS
MENU
Press to view title
menu. Use directional
arrows and play button
to play selected title.
May not be supported
by all discs.
Repeat track Repeat chapter
SOURCE
ZOOM
AUD
Select source for
playback
Access Audio Menu
options.
Browse preset stations
(10 sec. interval). Press
and hold to scan/store
stations.
Access system MENU. Access system MENU. Access system MENU.
Access Audio Menu
options.
Access Audio Menu
options.
Access Audio Menu
options.
Select source for
playback
Select source for
playback
Select source for
playback
Select exact time, track
or chapter for playback.
Select exact time, track
or chapter for playback.
Select alternate viewing
angle, if available.
Zoom picture or press
repeatedly to change
magnification level.
Display current
playback information on
the screen.
Display current
playback information on
the screen.
Press to access system
MENU. Press and hold
to access DVD MENU.
18

JWM60A
DVD SETUP MENU
Press the (setup) button (10) on the remote control to access the SETUP
menu and adjust system settings for the following categories:
System Setup
Language Setup
Audio Setup
Video Setup
Digital Setup
–TV System: This item is used to select a TV signal system to match your TV
set. Select one of the following options: AUTO, NTSC or PAL.
–Screen Saver: Turn Screen Saver feature On/Off.
–TV Type: Select one of the following picture formats: 4:3PS, 4:3 LB or 16:9.
4:3 is a letterbox selection, and 16:9 is wide screen.
–Password: This item allows the selection of a new four-digit code to use for
security purposes.
–Rating: Select the parental control level for all DVD play. The security
password is required to make changes to this feature.
–Default: Use this item to restore default settings at any time.
–On-Screen Display (OSD) Language: Set the OSD language to one of the
following: English, German, Spanish, French.
–Audio Language: Set the audio language to one of the following:English,
Japanese, French, Spanish, Portuguese, Latin or German.
–Subtitle Language: Set the subtitle language to one of the following: English,
French, Spanish, Portuguese, German or OFF.
–Menu Language: Set the menu language to one of the following: English,
French, Spanish, Portuguese, German.
While in the setup menus, use your directional arrows to select and change
settings. The “up” and “down” arrows highlight the options, and the “right” and
“left” arrows will change the setting for the highlighted option.
System Setup
Lanuage Setup
Audio Setup
The System Setup menu controls the following features:
The Audio Setup menu controls the following features:
ŸAudio Out: This item defines the digital output format.
ŸKey: This item changes the audio output key.
The Language Setup menu controls the following features:
19

JWM60A
Video Setup
Digital Setup
The Video Setup menu controls the following features:
The Speaker Setup menu controls the following features:
–System Setup
–Language Setup
–Audio Setup
–Video Setup
–Digital Setup
–OP Mode: Select LINE OUT or RF REMOD.
–Dynamic Range: Select FULL, 6/8, 4/8, 2/8 or OFF.
–Dual Mono: Select STEREO, MONO/L, MONO/R or MIX MONO.
20

JWM60A
CARE AND MAINTENANCE TROUBLESHOOTING
–Keep the product dry. If it does get wet, wipe it dry immediately. Liquids
might contain minerals that can corrode the electronic circuits.
–Keep the product away from dust and dirt, which can cause premature wear
of parts.
–Handle the product gently and carefully. Dropping it can damage circuit
boards and cases, and can cause the product to work improperly.
–Wipe the product with a dampened cloth occasionally to keep it looking new.
Do not use harsh chemicals, cleaning solvents, or strong detergents to clean
the product.
–Use and store the product only in normal temperature environments. High
temperature can shorten the life of electronic devices, damage batteries,
and distort or melt plastic parts.
Ignition
Interference
The most common source of noise in reception is the ignition system. This is a
result of the radio being placed close to the ignition system (engine). This type of
noise can be easily detected because it will vary in intensity of pitch with the
speed of the engine.
Usually, the ignition noise can be suppressed considerably by using a radio
suppression type high voltage ignition wire and suppressor resistor in the
ignition system. (Most vessels employ this wire and resistor but it may be
necessary to check them for correct operation.) Another method of suppression
is the use of additional noise suppressors. These can be obtained from most
CB/A radio or electronic supply shops.
Radio reception in a moving environment is very different from reception in a
stationary environment (home). It is very important to understand the difference.
AM reception will deteriorate when passing under a bridge or when passing
under high voltage lines. Although AM is subject to environmental noise, it has
the ability to receive at great distance. This is because broadcasting signals
follow the curvature of the earth and are reflected back by the upper atmosphere.
Symptom Solution
Radio will not turn
ON or No front
panel operation
Radio turns ON,
but no sound
CD/DVD does not
load fully
CD/DVD does not
play correctly
No AM or FM
reception
DVD plays sound
but no video
Unit does not
respond to
Remote Control
Try the reset button.
Check fuse.
Check 12V+ on accessory wire to radio (RED wire)
Check Ground.
Verify Volume, Fader/Balance, Mute controls are set
correctly (see owner's manual).
Try the reset button.
Verify proper speaker selection.
Verify proper speaker connections.
Check for shorts or open circuits on speaker wires.
ŸIf short on “A” channel, “B & C” channels will continue to
function.
ŸIf short on “B and/or C” channels, “A” channel will continue
to function.
Make sure transport screw has been removed from rear of
unit. Disc will load for several seconds and then eject if
transport screw has not been removed.
Make sure unit has power and no other CD/DVD is currently
inside.
Check to make sure disc is inserted correctly.
Verify disc is free from dirt, scratches, etc.
Check with factory Cds.
Inspect radio's chassis to verify shipping screw(s) have been
removed.
Check factory original CDs for compatibility warnings (due to
various copy-protection, multimedia content, etc.).
Verify you are tuned to a valid station.
Check your antenna connection on rear of stereo.
Try a different antenna
Make sure the HDMI cable is routed from the HDMI output to
the input on the television.
Verify that you have a clear line of sight for the IR signal.
Check the batteries.
Confirm the remote IR sensor in plugged into IR input (if
applicable).
21

JWM60A
SPECIFICATIONS
FM Tuner
Frequency Coverage (USA) . . . . . . . . . . . . . . . . . . . . . . . . . . . . . .87.5 to 107.9 MHz
Frequency Coverage (Europe) . . . . . . . . . . . . . . . . . . . . . . . . . . . . 87.5 to 108 MHz
Sensitivity . . . . . . . . . . . . . . . . . . . . . . . . . . . . . . . . . . . . . . . . . . . . . . . . . . . . . . . <4 μV
Stereo Separation@1 kHz . . . . . . . . . . . . . . . . . . . . . . . . . . . . . . . . . . . . . . . . >25 dB
AM Tuner
Frequency Range (USA). . . . . . . . . . . . . . . . . . . . . . . . . . . . . . . . . . . . 530-1710 kHz
Frequency Range (Europe). . . . . . . . . . . . . . . . . . . . . . . . . . . . . . . . . . 522-1620 kHz
Sensitivity (S/N=20dB) . . . . . . . . . . . . . . . . . . . . . . . . . . . . . . . . . . . . . . . . . . . <63 μV
Amplifier
Output Power . . . . . . . . . . . . . . . . . . . . . . . . . . . . . . . . . . . . . . . . . . . . . . . . . .. . 6W x 8
Output Impedance . . . . . .Compatible with 4-8 Ω ohms speakers, 4 ohm load minimum
DVD
Frequency Response . . . . . . . . . . . . . . . . . . . . . . . . . . . . . . . . . . . . . . . 20-20,000 Hz
Channel Separation . . . . . . . . . . . . . . . . . . . . . . . . . . . . . . . . . . . . . . . . . . . . . . . 50 dB
S/N Ratio . . . . . . . . . . . . . . . . . . . . . . . . . . . . . . . . . . . . . . . . . . . . . . . . . . . . . . . . 65 dB
Distortion . . . . . . . . . . . . . . . . . . . . . . . . . . . . . . . . . . . . . . . . . . . . . . . . . . . . . . . . 0.5%
General
Power Supply Requirements . . . . . . . . . . . . . . . . . . DC 12 Volts, Negative Ground
Operating Voltage . . . . . . . . . . . . . . . . . . . . . . . . . . . . . . . . . . . . . . . . . . . . 11-16 VDC
Overall Dimensions . . . . . . . . . . . . . . 265.0mm (W) x 178.0mm (D) x 172.0mm (H)
. . . . . . . . . . . . . . . . . . . . . . . . . . . . . . . . . . . . . . . . . . . 10.4” (W) x 7. 0” (D) x 6.77” (H)
Mounting Dimensions . . . . . . . . . . . . . 236.2mm (W) x 155.2mm (D) x 73.6mm (H)
. . . . . . . . . . . . . . . . . . . . . . . . . . . . . . . . . . . . . . . . . . . .9.3” (W) x 6.11” (D) x 5.12” (H)
Weight. . . . . . . . . . . . . . . . . . . . . . . . . . . . . . . . . . . . . . . . . . . . . . . . . . . . . . . . .1.45 KG
. . . . . . . . . . . . . . . . . . . . . . . . . . . . . . . . . . . . . . . . . . . . . . . . . . . . . . . . . . . . . . . 3.20 lbs
22
FCC Notice
NOTE: This equipment has been tested and found to comply with the limits for a
Class B digital device, pursuant to Part 15 of the FCC Rules. These limits are
designed to provide reasonable protection against harmful interference in a
residential installation. This equipment generates uses and can radiate radio
frequency energy and, if not installed and used in accordance with the
instructions, may cause harmful interference to radio communications. However,
there is no guarantee that interference will not occur in a particular installation. If
this equipment does cause harmful interference to radio or television reception,
which can be determined by turning the equipment off and on, the user is
encouraged to try to correct the interference by one or more of the following
measures:
---Reorient or relocate the receiving antenna.
---Increase the separation between the equipment and receiver.
---Connect the equipment into an outlet on a circuit different from that to which
the receiver is connected.
---Consult the dealer or an experienced radio/TV technician for help.
WARNING: Changes or modifications not expressly approved by the party
responsible for compliance could void the user's authority to operate the
equipment.
This equipment complied with FCC radiation exposure limits set forth for an
uncontrolled environment. This equipment should be installed and operated with
minimum distance 20cm between the radiator & your body.
NOTE: The manufacturer is not responsible for any radio or TV interference caused by
unauthorized modifications to this equipment. Such modifications could void the user's
authority to operate the equipment.
