GS Instech GRS-825DM-BC Repeater User Manual
GS Instruments Co., Ltd. Repeater Users Manual
Users Manual

 FCC ID : U88-GRS-825DM-BC                                        
HCT CO., LTD. 
SAN 136-1, AMI-RI, BUBAL-EUP, ICHEON-SI, KYOUNGKI-DO, 467-701, KOREA 
TEL:+82 31 639 8517    FAX:+82 31 639 8525    www.hct.co.kr 
Report No. :  HCT-RF09-0416                                                    1/1 
 ATTACHMENT E. 
- User Manual - 
GRS-825DM-BC 
RF Repeater 
User Manual 
January, 2009
Version 1.0 

Bell Mobility User Manual 
In-building  Repeater 
 2
- INDEX - 
1. SUMMARY .................................................................................................................3 
2. SYSTEM CONFIGURATION.....................................................................................5 
2.1 In-buildingRepeater Service Network Configuration..........................................................5 
2.2 System Design and Operation.............................................................................................6 
2.2.1 System Design ..............................................................................................................................................6 
2.2.2 Downlink/ Uplink Path .................................................................................................................................8 
2.2.3 Frequency Selection.....................................................................................................................................9 
3. SPECIFICATIONS...................................................................................................10 
3.1 System Capacity ................................................................................................................10 
3.2 System Specifications........................................................................................................11 
3.3 Electrical and Environmental Specifications .....................................................................12 
3.4 Functions...........................................................................................................................13 
4. SETUP ......................................................................................................................15 
5. IC INFORMATION..................................................................................................25 

Bell Mobility User Manual 
In-building  Repeater 
 3
1. Summary 
GRS-825DM-BC is a In-building repeater, which has been designed to improve signals in 
blanket/shadow areas inside of buildings to transmit Bell Mobility’s signals at nd 800MHz 
frequencies. 
Characteristics  
800MHz Band: 80dB Gain with 25dBm maximum composite output power. 
Bandwidth: 
- Downlink 880MHz~894MHz, Uplink 835MHz~849MHz (14MHz Band) 
- See page 11 for more details. 

Bell Mobility User Manual 
In-building  Repeater 
 4
Characteristics  
GST’s In-buildingrepeater is basically a combination of 800MHz 25dBm repeaters.  Functional 
modules are classified as below: 
- Cavity Filters to combine the Duplex input/output signals for:  800MHz.  
- LNA (Low Noise Amplifier) 
 Gain Block to transmit output signal to PAM (Power Amplifier Module) 
-  Cavity Filter 
-  Converter Modules  
- PAM Module to amplify output power linearly in accordance with optimal repeater output 
power.  
- Power Supply Unit  
- Controller to monitor each module in repeater.  
Abbreviation  
PAM:  POWER AMPLIFIER MODULE 
LNA:  LOW NOISE AMPLIFIER 
AGC: AUTO GAIN CONTROL 
ALC: AUTO LIMIT CONTROL 
 Caution:  Risk of explosion if battery on the controller board is replaced by an 
incorrect type. 
- Statement indicating that the socket-outlet shall be installed near the equipment 
and shall be easily accessible. 
- This equipment is indoor use and all thecommunication wirings are limited to 
inside of the building. 

Bell Mobility User Manual 
In-building  Repeater 
 5
2. System Configuration 
2.1 In-building Repeater Service Network Configuration 
<Pic.1> In-building Repeater Service Organization 

Bell Mobility User Manual 
In-building  Repeater 
 6
2.2 System Design and Operation 
2.2.1 System Design 
<Pic.2> In-building Repeater Internal Design 

Bell Mobility User Manual 
In-building  Repeater 
 7
<Pic.3>> In-building Repeater Port Design 

Bell Mobility User Manual 
In-building  Repeater 
 8
2.2.2 Downlink/ Uplink Path 
In-building RF Repeater simutaneously operates at 800MHz frequencies and has one Donor ANT 
Port for aiming at each BTS, and one Server Port for the In-building coverage. Therefore the 
Cavity Filters applied to the Front End of Donor ANT Port and Server ANT Port consists of DPX, 
has DPX which multiplexes all Tx/Rx into one path. 
<Pic.4> In-buildingIn-building Repeater Block Diagram 

Bell Mobility User Manual 
In-building  Repeater 
 9
2.2.3 800MHz Frequency Selection 
Lower B (5MHz) Upper B (5MHz) B’Blank
880 885 890 891.5 894
MHz
Lower B (5MHz) Upper B (5MHz) B’Blank
880 885 890 891.5 894
MHz
800MHz Downlink Frequency Table 
Lower B (5MHz) Upper B (5MHz) B’Blank
835 840 845 846.6 849
MHz
Lower B (5MHz) Upper B (5MHz) B’Blank
835 840 845 846.6 849
MHz
800MHz Uplink Frequency Table 
<Pic.6 > 800MHz Band Structure 
800MHz Band Select Table 
B (10MHz) 
Configuration  Lower B (5MHz)  Upper B (5MHz)  B’ (2.5MHz)
1  O O 
2   O 
3  O  
4  O   
5   O  
6  O  O 
7   O O 

Bell Mobility User Manual 
In-building  Repeater 
 10
3. SPECIFICATIONS 
3.1 System Capacity 
Item  Specification  Remark 
DOWNLINK  880MHz ~ 894MHz  14MHz 
Frequency 
UPLINK  835MHz ~ 849MHz  14MHz 
Donor   Tx / Rx  DPX 
Port  Server Tx / Rx  DPX 
Capacity OMNI   
Bandwidth 14MHz   
Output Power 
(ANT Port) 
+25dBm / 316mW 
Total   

Bell Mobility User Manual 
In-building  Repeater 
 11
3.2 System Specifications 
Parameter  Specification  Remark 
B+B’  DL: 880~894MHz 
UL: 835~849MHz 
B  DL: 880 ~ 890MHz 
UL: 835 ~ 845MHz 
B’  DL: 891.5 ~ 894MHz 
UL: 846.5 ~ 849MHz 
Band Select 
Lower B 
or 
Upper B 
DL: 880 ~ 885MHz 
UL: 835 ~ 840MHz 
Or 
DL: 885 ~ 890MHz 
UL: 840 ~ 845MHz 
1dB BW 
Range  50dB ~ 80dB   
Adjust Step  ±1.0dB   
Gain 
Adjust Accuracy  ±0.5dB   
Propagation 
Delay  800MHz  < 6.0us   
F0±750kHz  < -45dBc  ∆marker: 29dB 
Spurious 
Emission  
 F0±1.98MHz  < -50dBc  ∆marker: 39dB 
Out Band Spurious Emission  < -13dBm  RBW: 30MHz 
Flatness  < ±1.25dB   
Return Loss / VSWR  > 14dB /< 1.5 : 1   
Uplink 
Noise Figure 
< 5dB @ Max gain 
< 8dB @ Min gain   
±1.5MHz  > 40dBc 
Roll off 
±3MHz > 50dBc 
Test frequency measured 
from band edge 
Characteristic Impedance  50Ω  

Bell Mobility User Manual 
In-building  Repeater 
 12
3.3 Electrical and Environmental Specifications 
Item  Specification  Remark 
RF Connector  N-Type Female  Donor & Server ANT Port 
AC 
Power 
Connector  DC 
MS3102A-10SL (3Pin) 
SCK-16-2P (2Pin) 
MIL-C-5015 Type 
Circular Type 
AC Supply  AC 120V 60Hz 3.0A   
Out Dimension  450(L)*410(W)*199(H)  cm 
Net Weight  17.6  kgs 
Module AL6063S-T5   
Material  Cabinet AL5052P   
Operation Temperature  5  ~ +45℃℃ Convection cooling 
Humidity  5% ~ 95%  Non-condensing 
Dust Resistance  TELCORDIA GR63-CORE   
Vibration Resistance  1G, 10~150Hz 
0.1 Octaves/min   
Environmental specifications  NEMA1    
MTBF 100,000 hours   

Bell Mobility User Manual 
In-building  Repeater 
 13
3.4 Functions 
Parameter  Specification 
Gain Control  • Adjustable DL and UL Gain range 50~80dB (800MHz)  
• Display default Gain and current Gain function 
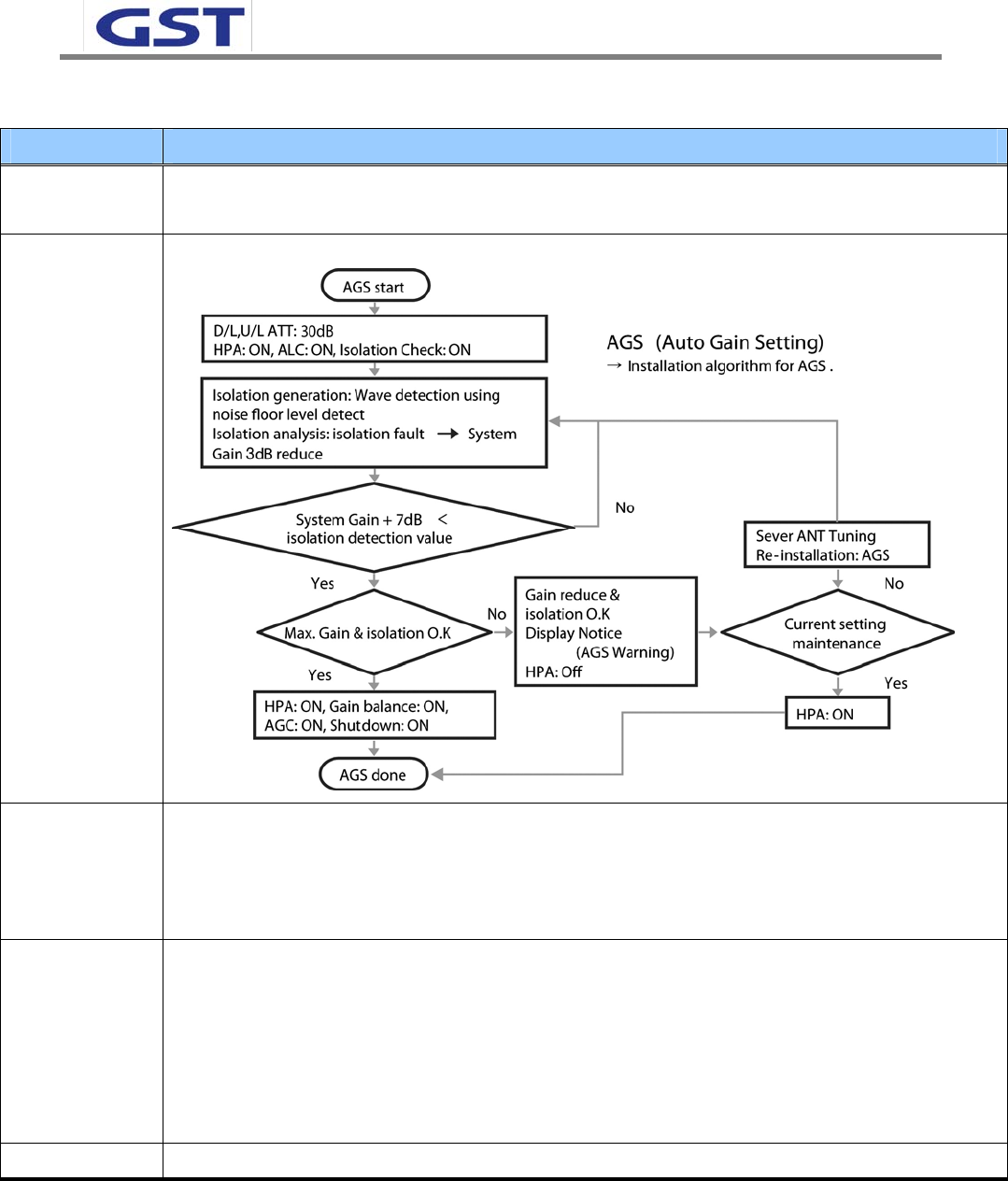
AGS 
Auto Gain 
Setting 
• AGS (Auto Gain Setting) Use for convenient Set-up 
AGC 
Auto Gain 
Control 
• It always operates in Downlink AGC ON status 
• To maintain same Downlink output power despite flexible input signal strength.  
• To add or subtract Attenuation level referring to AGC Power Limit level. 
• Used with the Automatic Setup  (Auto Gain Setting) 
ALC 
Auto Limit 
Control 
• To limit output power as far as default range  
• Used for DAS configuration and when oscillation/isolation is a concern 
• Automatic Gain decrement when output power of repeater is higher than default level 
• Automatic Gain recovery when output power of repeater is reduced.  
• Shutdown when output power is higher than default level in Minimum Gain 
• Automatic Recovery Algorithm conversion after Shutdown status 
Band Select  • B+B’ Band (14MHz) 

Bell Mobility User Manual 
In-building  Repeater 
 14
 Power 
Monitoring 
Function 
• Monitoring repeater’s output level 
Oscillation Check 
• Isolation Check in initial set up or Reset  
• Monitoring Oscillation comparing to minimum/maximum Noise Floor level 
• When Oscillation occurred, repeater attempts to stabilize Isolation through Gain control function.  
• Shutdown repeater when Oscillation still occurs in Minimum Gain 
• Automatic Recovery Algorithm conversion after Shutdown status 
Spurious 
Emission Alarm 
• Noise Floor Observation in case of ±2.25MHz down at the center 
• In case of Noise level > –13dBm, Spurious Emission is stabilized automatically 
• In case of Oscillation Spurious Emission Alarming in Minimum Gain, repeater will be shutdown 
• Automatically Switch to Recovery Algorithm at Shutdown  
DL Input control   • Monitoring Donor ANT input power of DL 
Automatic 
Recovery 
• When repeater is shutdown, it periodically recovers output power of repeater then monitors 
alarming 
Security  • Support HTTPS for Web Browser security 
• User authentication through User ID and Password 
Temperature 
Control  
• Monitoring temperature of repeater 
• Maximum and minimum set up is possible.  Shutdown in over temperature 
• Automatic recovery after temperature becomes normal. (Hysteresis 10degree) 
VSWR 
Monitoring 
• Monitoring VSWR of Donor ANT Port (Every 90 seconds) 
• Reporting VSWR Alarm  and Shutdown when the rate is  3:1 
• Automatic Recovery Algorithm conversion after Shutdown status 
IP address 
report via E-mail 
• When in PPP reconnection, E-mail which includes HTML to connect to newly assigned IP Address, 
reports to operator.  
DHCP Client   • Automatic IP assignment 
DHCP Server   • Server function for automatic IP assignment 
Web GUI   • Remote and local user browser support through Web Browser 
SNMP Agent   • NMS report via SNMPv2 Trap 
LED Display  • LED displays power and operation status on front side of repeater system.  
• Input and Output signal levels are verified by LED bars.  

Bell Mobility User Manual 
In-building  Repeater 
 15
4. SETUP 
4.1. Equipment Needed for In-buildingRepeater Setup  
Parameter  Item  Quantity  Remark 
Major Component  Repeater GRS-DUO24M-BC  1 EA  Provided by GST 
Additional  
Components 
Mounting Bracket 
CD which contains User Manual 
V.1.0 and Installation Guide V.1.0 
Ethernet Cable 6.6ft (2m) 
Ground Cable 6.6ft (2m) 
Ground Sems Screw M4 x 8mm 
Bracket Sems Screw M6 x 16mm 
Lag Screw 12.7mm x 50.8mm 
Anchor Bolt Set  12.7mm x 50.8mm
1 EA 
1 EA 
1 EA 
1 EA 
4 EA 
4 EA 
4 EA 
4 EA 
Provided by GST 
Antenna  Donor ANT 
Server ANT 
1 EA 
1 EA  Not Included 
RF Cable  Antenna connection Cable  TBD  Not Included 
Testing and Measuring 
Equipment  Spectrum Analyzer  1 EA  Not Included 
4.1.1 Checkpoints before turning on the Repeater 
1) System Power Check: AC electrical power to the repeater should be 110V, input electricity 
only after power verification.  
2)  Input RF Signal Range: Optimal input RSSI into the repeater is -55dBm ~ -25dBm for      
800MHz. User should verify input condition of Donor ANT.  If the input RSSI exceeds -20dBm, 
then external attenuators should be used. 
3) Isolation check between DONOR/SERVER ANT: Isolation condition of this equipment is 
87dBc (Gain+7dB) for 800MHz. User should check its condition before installation. 

Bell Mobility User Manual 
In-building  Repeater 
 16
4.1.3 System Setup 
1) This equipment is basically wall mountable. 
2) Installer will have to connect the power supply (after verifying the input power) and RF cable 
to the Repeater and then it will be ready to use. 
3) For grounding, there is a grounding terminal in main power supply which will be plugged into 
power   outlet.  There is also a separate grounding terminal on the repeater which should be 
connected to the  on-site grounding terminal to ensure proper grounding. 
4) Mounting of repeater should be done by at least two technicians to ensure a safe and proper 
installation. 

Bell Mobility User Manual 
In-building  Repeater 
 17
4.1.4   Open for Service 
1) Check points before open: 
   a. Verification of system installation status: 
- Electricity, In/Out antennas, cable connection, and equipment mount status.  
 b. Verification of system accessories:  
- User should check all necessary accessories.  
 c. Check receipt signal level 
- Installer should check whether environmental conditions are in accordance 
with system specification to ensure that system operation will be optimized. 
2) Check points after open:  
a. Check external LED 
1) RUN: Green light ON   (Off: all lights off) 
2) ALARM: Green light in normal status, Red light in alarming 
3) SHUT DOWN: Green light in normal status, Red light in Shutdown status   
800MHz 25dBm: 
Number of LED bars on front side of repeater will show input signal level.  
Less than ~ -85dBm: LED 1bar 
-84dBm~-67dBm: LED 2 bars 
-66dBm~-49dBm: LED 3 bars 
-48dBm~-31dBm: LED 4 bars 
More than -30dBm: LED 5 bars 
Number of LED bars on front side of repeater will show output power signal level.  
  Less than +5dBm: LED 1 Bar 
  +6dBm ~ +10dBm: LED 2 Bar 
  +11dBm ~ +15dBm: LED 3 Bar 
  +16dBm ~ +20dBm: LED 4 Bar 
  More than +21dBm: LED 5 Bar 

Bell Mobility User Manual 
In-building  Repeater 
 18
<Pic.9> GRS-825DM-BC In-Building Repeater Front LED  
b. Verification of operation status 
User should verify following status with Output monitoring terminal, which is provided by  
Spectrum Analyzer: 
- Output power generation status, system spurious emission characteristics.  
 c. Verification of signal quality and strength in service area 
User should verify signal strength and quality of in-service coverage area by using cell 
phone or other measuring device. 
 d. Verification of upper-level NMS operation status 
4.2 Troubleshooting 
 In case of abnormal operation, technician should diagnose abnormality via remote access or 
directly connecting to repeater using Ethernet cable.  If technician is required to conduct repairs 
due to major alarm, repeater should first be powered off, and then technician should prepare 
the proper measurement equipment before trying to fix the problem.  In most cases of major 
repairs, GST will simply replace the unit and conduct repairs at the appropriate facility. 
4.2.1 Necessary Testing and Measuring Equipment 

Bell Mobility User Manual 
In-building  Repeater 
 19
a. RF Power Meter: 10Watt Max, 50ohm 
b. Signal Generator: 3GHz 
c. Spectrum Analyzer: 3GHz 
d. Multi-Meter 
4.2.2 Notice 
a. Troubleshooting should be performed by a trained technician. 
b. Parts that seem to be not used should not be disassembled.  
c. While troubleshooting, technician should use attenuator to check RF Signal output. 
4.2.3 Simple Troubleshooting Method 
a.  Verify LED Status, both on external LED’s as well as internal module LED’s 
-  Normal operation: Green light On.  Alarming: Red LED on  
b.  Technician should check external and internal connectors to ensure that all connections are  
tightly secure.  These connectors should be cleaned regularly.  
c. If technician thinks there is a serious problem, call after sales team for over-the-
phone technical support.  1-866-9-GST-USA    (1-866-947-8872) 

Bell Mobility User Manual 
In-building  Repeater 
 20
4.2.4 Troubleshooting Guide 
Item  Check Point  Trouble shooting 
Note 
before 
system 
operation 
* System Input power range 
Input Level 
Downlink (800MHz)  -55dBm/Total ~ -25dBm/Total 
Uplink (800MHz)  -55dBm/Total ~ -25dBm/Total 
Note 
before 
system 
operation 
* System Gain 
Gain 
Downlink (800MHz)  50 ~ 80dB 
Uplink (800MHz)  50 ~ 80dB 
Note 
before 
system 
operation 
* Output power at Server port 
Output power 
Downlink (800MHz)  25dBm/Total 
Uplink (800MHz)  25dBm/Total 
Check in 
Advance 
* Check points before open for    
service 
* Please check quantity of all accessories with specification 
before you set up. 
* Fit cable length in accordance with field condition. 
* Set up 800MHz Donor antenna to secure Isolation (More 
than 87dBc) 
Check 
after 
open  
* Check points after open for service 
* Check following status  
- Verify that the antennas are securely mounted and pointed 
in the correct directions 
- Connection status between antennas and RF cable 
- Verify that the Repeater is securely mounted 
- Proper AC power status  
- Grounding status of electrical circuit 
- Coaxial cable (RF) construction status  
- Connectors and combiners connection status 
- Cable connection status against leakage of water  

Bell Mobility User Manual 
In-building  Repeater 
 21
4.2.5 Troubleshooting Guide Related to RF 
Symptom  Check Point  Troubleshooting 
When repeater 
does not work 
properly 
* Check Electricity Cord 
connection status  
* Re-plug in AC power cord 
When repeater 
does not work 
properly 
* Checking electricity input to 
AC power outlet.  
* Please verify AC power input by using DVM (Digital Voltage 
Meter) 
When in  
alarming  * DL over-input alarm 
* Please Check following status   
- Proper maximum output power limit level 
- BTS input level (Spectrum Level) 
- Input RSSI value on Status Page  
- Downlink Attenuation level 
* Please reset AC power upon completing Alarm                        
troubleshooting 
When in  
alarming  * DL over-output alarm 
* Make sure output power is operating normally.  
* Reset AC power upon completing Alarm              
troubleshooting. 
When in  
alarming  * UL over-output alarm 
* Please make sure output level is operating normally 
* Please reset AC power upon completing Alarm               
troubleshooting 
When in  
alarming  * VSWR alarm 
* Check following status 
- Antenna port connection 
- Verify that cable from I/O filter is secure. 
* Disconnect all antenna cables from the repeater, terminate all 
antenna ports with 50Ohm terms and then reboot the repeater.  
If the VSWR alarm still occurs then equipment should be 
replaced.  If the alarm goes away, then the VSWR issue is 
somewhere in the cabling or connectors. 
 * Reset AC power upon completing Alarm             
troubleshooting 
When in  
alarming  * IF Module alarm  * Verify IF Module LED is On.  
* When LED is Off, module should be defective.  

Bell Mobility User Manual 
In-building  Repeater 
 22
When in  
alarming  * DL, UL PAM alarm  * Reset AC power upon completing Alarm              
troubleshooting 
When in  
alarming  * DC matter/Current alarm 
* Verify DC power by using DVM (Digital Voltage Meter) 
* Reset AC power upon completing Alarm              
troubleshooting. 
When in  
alarming  * UL Oscillation 
* Check Isolation between Donor and Server.  
* Reset AC power upon completing Alarm              
troubleshooting 
When in  
alarming  * DL / UL LNA alarm 
* Check connection status of LNA. 
* Reset AC power upon completing Alarm              
troubleshooting 
When in  
alarming  * Temperature alarm 
* Check following status: 
- Setting level of maximum temperature limit  
- Temperature offset is normal or not.  
- Circumstances of temperature.  
* Reset AC power upon completing Alarm              
troubleshooting 
When in  
alarming  * DL low-input alarm  * Reset AC power upon completing Alarm              
troubleshooting 
When in  
alarming  * DL low-output alarm 
* Check following status 
- Output power level is normal or not.   
- Whether minimum output limit level is normal.  
- Compare RSSI to maximum gain. 
* Reset AC power upon completing Alarm              
troubleshooting 
When in  
alarming * RF OFF 
* Verify that the HPA’s are On. 
* Reset AC power upon completing Alarm              
troubleshooting 
When output 
power is  no 
longer problem  
* Technician should verify 
category of alarm at the front 
side of repeater.  
* When Red light on the Shutdown LED, technician should 
troubleshoot the alarm via Notebook computer.  

Bell Mobility User Manual 
In-building  Repeater 
 23
When output 
power is  no 
longer problem  
* Technician should connect 
antenna with output port of 
repeater.  
* Please make sure all 
connectors are fastened 
* Reconnect the connector. 
* Change it if the connector is defective.  
When output 
power is  no 
longer problem  
* Check the input level  
* Increase output power or check input change of BTS side.  
When output 
power is  no 
longer problem  
* Check Gain of the unit 
* If the Gain is different from normal level, please contact A/S 
team. 
When output 
power is  no 
longer problem  
* Cable connector loose.  
* It is possible for connectors to get too tight and damage the 
equipment or throughput. 
* Please contact installer or service provider upon verification.  
In case of 
dropped call 
or bad 
 signal after  
set up  
* Check input signal strength 
in the service area  
* Increase output power level of repeater by adjusting         
attenuation level. 
In case of drop 
call or bad 
 signal after  
set up  
* If input signal strength is not 
a problem, please check 
delay of calling time.  
* Increase output level of Uplink signal, then set to optimal 
level. 
In case of 
dropped call 
or bad 
 signal after  
setup  
* Check RSSI signal strength 
* Contact network management team or service provider 

Bell Mobility User Manual 
In-building  Repeater 
 24
In case Output 
Signal 
wavelength is  
not shown flat  
or looks like  
oscillation 
* Check connection fastened 
between antenna and cable  
(Signal wavelength should be 
flat and stable if technicians 
shake CABLE. If not, it is 
connection problem.) 
* If connection is not proper, reconnect cable and connector 
and then check the output power again. 
Same as above  * Input level change or    
module overheating.  
* Check input level from BTS side. 
* Check performance of each module. 
(Diagnosed by A/S team.) 
Same as above  * Please check VSWR of the 
Cable is normal.  
* Change to normal Cable.  
4.2.6 Troubleshooting Guide Related to NMS 
Symptom  Check Points  Troubleshooting 
Link Fail   * Communication problem 
* In case of Ethernet, verify IP addressing, DHCP function, and 
that Cookies are deleted. 
* Verify that a crossover Ethernet cable is being used. 
Link Fail   * CLI Connection, Cable       
status check  
* Make sure 1:1 connection. 
* Follow instructions in the installation guide for this connection 
procedure. 
Link Fail   * CLI connection Check by 
USB to Serial Cable  
* Please verify Port number of PC communication. 
* Please check Cable connection status. 

Bell Mobility User Manual 
In-building  Repeater 
 25
5. IC Information 
General Information 
Transmitter Antenna 
This device has been designed to operate with the antennas listed below, and having a maximum gain of 
80 dB. Antennas not included in this list or having a gain greater that cable loss of Antenna to Repeater t
han 12 dB are strictly prohibited for use with this device. The required antenna impedance is 50 ohms. 
User Manual 
Operation is subject to the following two conditions: (1) this device may not cause interference, and (2) t
his device must accept any interference, including interference that may cause undesired operation of the
 device. 
To reduce potential radio interference to other users, the antenna type and its gain should be so chosen t
hat the equivalent isotropically radiated power (e.i.r.p.) is not more than that permitted for successful co
mmunication. 
General Standard Specifications 
User Manual 
(a) The nominal passband gain (dB);  Cellular: 80.0 dB 
(b) The nominal bandwidth; Cellular : 15 MHz 
(c) The rated mean output power; Cellular : 25.0 dBm 
(d) The input and output impedances; 50 ohms 
(e) The following notice: "The Manufacturer's rated output power of this equipment is for single carrier o
peration. For situations when multiple carrier signals are present, the rating would have to be reduced by 
3.5 dB, especially where the output signal is re-radiated and can cause interference to adjacent band use
rs. This power reduction is to be by means of input power or gain reduction and not by an attenuator at t
he output of the device."