GSI ELECTRONICS EDGERFID Remote Module with RFID function User Manual KP 8IN 1REL TP 8IN 1REL TR 2IN 1REL

GSI ELECTRONICS INC. Remote Module with RFID function KP 8IN 1REL TP 8IN 1REL TR 2IN 1REL

User Manual

KP-8IN-1REL, TP-8IN-1REL, TR-2IN-1RELModels:890-00607Installation manual895-00695Version 00Date: 02-01-16895-00695
2 895-00695
ContentsChapter 1 Introduction...............................................................................................................................5Contact information .....................................................................................................................5General safety precautions and usage ..........................................................................................5Terms of use ...............................................................................................................................7What to look for when you receive your system..............................................................................8System overview.........................................................................................................................9Operating environment ..............................................................................................................12Clearance around the KP-8IN-1REL, TP-8IN-1REL, TR-2IN-1REL ...............................................13Correctly supporting and routing cables ......................................................................................13Grounding recommendations for the system ...............................................................................14Chapter 2 Basic connections...................................................................................................................17Preparing the enclosures for installation......................................................................................17Mounting the enclosures............................................................................................................17DC network or independent power supply connection ..................................................................18Connecting the the KP-8IN-1REL, TP-8IN-1REL, TR-2IN-1REL to the communicationnetwork ........................................................................................................................19Connecting an analog input........................................................................................................20Connecting the relay output .......................................................................................................21Grounding ................................................................................................................................22Chapter 3 Maintenance............................................................................................................................23Inspecting and cleaning the enclosure ........................................................................................23Inspecting and tightening connections ........................................................................................23Chapter 4 Troubleshooting......................................................................................................................25Appendix A Navigating through the KP-8IN-1REL ......................................................................................27Appendix B LED meaning...........................................................................................................................29Appendix C List of terminals ......................................................................................................................31Appendix D Technical Specifications .........................................................................................................33Appendix E Safety Characteristics and Certification ..................................................................................37Appendix F EC Declaration of Conformity (In accordance with EN ISO 17050-1 2004)................................41Appendix G FCC part 15 statement.............................................................................................................45Appendix H FCC RF exposure statement....................................................................................................47Appendix I Innovation, Science and Economic Development Canada ICES-003 Compliance CANICES-3 (A)/NMB-3(A)..........................................................................................................49Appendix J FDA declaration.......................................................................................................................51Appendix K Reduction of Hazardous Substances ......................................................................................53Appendix L Disposal and Recycling Information........................................................................................55Appendix M Product material composition .................................................................................................57Appendix N Packaging characteristics.......................................................................................................59Appendix O Low voltage cable specifications ............................................................................................61Appendix P Extending a cable....................................................................................................................63Appendix Q KP-8IN-1REL, TP-8IN-1REL, TR-2IN-1REL - Product End-of-Life DisassemblyInstructions.......................................................................................................................65GSI Group, LLC Limited Warranty ...........................................................................................69895-00695 3
NOTES4 895-00695
1IntroductionTopics Covered in this Chapter▪ Contact information▪ General safety precautions and usage▪ Terms of use▪ What to look for when you receive your system▪ System overview▪ Operating environment▪ Clearance around the KP-8IN-1REL, TP-8IN-1REL, TR-2IN-1REL▪ Correctly supporting and routing cables▪ Grounding recommendations for the systemContact informationManufacturerGSI Electronics5200 Armand FrappierSaint-Hubert, QcCanadaJ3Z 1G5WARNINGWarranty is void if this product is used in a manner not specified by themanufacturer. Every effort has been made to ensure that this manual is complete,accurate and up to date. The information contained in this manual is subject tochange without notice.General safety precautions and usageSafety symbolsWarning. Read the following text carefully; it contains important informationwhich, if ignored, may cause the controller to operate improperlyHigh Voltage. Hazard of electrical shock. Read the message and follow theinstructions carefullyDirect current (DC)Alternating current (AC)895-00695 5
Chapter 1: IntroductionProtective Earth Ground Terminal, Primarily used for protective earthterminals.Terminal connected to conductive parts of a device for the purpose of safetyand is intended to be connected to an external system for protectivegroundingFunctional Ground Terminal Primarily used for functional earth terminalswhich are generally associated with test and measurement circuits. Theseterminals are not for safety earthing purposes but provide an earth referencepoint.NOTE: To emphasize points or remind readers of something, or to indicate minorproblems in the outcome of what they are doingCAUTIONFailure to follow the instructions can result in damaged equipment or loss ofdata or potential problemsDANGERFailure to follow the instructions carefully can result in serious or fatal injuryIMPORTANT: The following information is of great significance and must be read carefullyWARNINGRead the following text carefully; it contains important information which, ifignored, may cause the controller to operate improperlyTip Shortcut or a faster way of getting to an end resultSafety messagesDANGERTurn off the main electrical disconnect switch prior to servicing any of the boxes.Failure to do so might lead to serious injury or death.Always use extreme caution when measuring voltage or performing procedures that require amodule to be powered on.Electrostatic discharge prevention when manipulating a printed circuit board(PCB)Electrostatic discharge (ESD) can damage equipment and impair electrical circuitry. ESD damage occurswhen electronic components are improperly handled and can result in complete or intermittent failures.Always follow ESD on a PCB-prevention procedures when you remove and replace components. Ensurethat the chassis is electrically connected to earth ground. Wear an ESD-preventive wrist strap, ensuringthat it makes good skin contact. Connect the grounding clip to an unpainted surface of the chassis frameto safely ground unwanted ESD voltages. To guard against ESD damage and shocks, the wrist strap andcord must operate properly. If no wrist strap is available, ground yourself by touching the metal part of thechassis.6 895-00695
Chapter 1: IntroductionFor safety, periodically check the resistance value of the antistatic strap, which should be between 1 and10 megohm (Mohm).Telecommunication adviceFCC Caution and Safety Notices:Any changes or modifications (including the antennas) made to this device that are not expresslyapproved by the manufacturer may void the user’s authority to operate the equipment. This device and itsantenna(s) must not be co-located or operating in conjunction with any other antenna or transmitter.FCC ID and IC IDHealth and radiationThis equipment should be installed and operated with minimum distance 20 cm between the radiator andyour body. Equipment type and class type of the RFID module according to (ETSI EN 301 489-3)Equipment type (ETSI EN 301 489-3)III Others : Identification/AccesscontrolClass type (ETSI EN 301 489-3) 2(Medium reliable SRD communica-tion media; e.g. causing inconven-ience to persons, which cannotsimply be overcome by othermeans)Terms of useRead and follow all installation, operation, and maintenance information carefully before using the prod-uct. Refer to the user documentation for complete product specifications. If the product is used in amanner not specified, the protection provided by the product warranty will be void.Using the product according to your functionA responsible body is an individual or group responsible for the use and maintenance of equipment, forensuring that the equipment is operated within its specifications and operating limits, and for ensuringthat operators are adequately trained.Operators use the product for its intended function.Maintenance personnel perform routine procedures on the product to keep it operating properlyService personnel are trained to work on live circuits, perform safe installations, and repair products. Onlyproperly trained service personnel may perform installation and service procedures.General safety usageFollow the guidelines given below for safe usage of the product:• Installation must only be performed by qualified service personnel• Carefully read all instructions• Comply with local and national safety codes• Repairs must only be performed by qualified service personnel• When replacing the fuses, use only the same type and same rating as specified895-00695 7
Chapter 1: Introduction• Make sure the unit is disconnected from AC Power when servicing• Do not try to operate the system if it is damaged. Disconnect the Power from the units and call yourlocal service representative• Do not operate while condensation is present• Use of the system in a manner not specified by these instructions may impair the safety protectionprovided by the system. Do not operate the system outside its rated supply voltages or environmen-tal range• Omission to read the installation and user manuals or to comply with the warnings and referencescontained herein can result in serious bodily injury or damages to the controllers• Do not insert metal objects into the connectors• Use the system only as specified, or the protection supplied by the product can be compromised• Follow all installation and maintenance recommendations and consider all provided informationregarding product specifications and limitations• Do not use the system if it does not operate correctly• The enclosures must be closed and locked at all times, particularly when operating the system• Use only specified replacement partsWhat to look for when you receive your systemTable 1-1 Shipment contentsKP-8IN-1REL 1 X KP-8IN-1REL 1 X Quick guideTP-8IN-1REL 1 X TP-8IN-1REL 1 X Quick guideTR-2IN-1REL 1 X TR-2IN-1REL 1 X Quick guideDamage inspectionYour system and its components were carefully inspected both electrically and mechanically before ship-ment. After unpacking all items, check for any obvious signs of physical damage that may have occurredduring transit. Report any damage to the shipping agent immediately. Save the original box for possiblefuture shipment.Returning the unit for repairIf you must return the system for repair, carefully package the system in its original box or an equivalent,and follow these instructions:1. Call the customer service department to get a Return Material Authorization (RMA) number. Haveon hand the system’s serial number and date code found on the system’s main board.2. Indicate clearly that the box is to be given to the repair department and attach a copy of the RMAnumber on the shipping label.Contact informationIf you experience trouble with your system, or to get repair or warranty information, please contactGSI Electronics Inc.Phone: 1-877-926-27778 895-00695
Chapter 1: IntroductionE-mail: mtl_techsupport@gsiag.com.System overviewThese external modules can be used with the Agri Alert 128 Touch system network.KP-8IN-1REL — Remote keypad displaying data from the main system that allows the addition of 8 sen-sors inputs and a programmable relay outputFigure 1-1 KP-8IN-1RELTP-8IN-1REL — Remote expansion module that allows the addition of 8 sensors inputs and a program-mable relay output895-00695 9
Chapter 1: IntroductionFigure 1-2 TP-8IN-1RELTR-2IN-1REL — Remote expansion module that allows the addition of 2 sensors inputs and a program-mable relay output10 895-00695
Chapter 1: IntroductionFigure 1-3 TR-2IN-1RELThe KP-8IN-1REL and TR-2IN-1REL modules are equipped with an RFID tag reader. This means thatevery time a tag is scanned, is keeps track of the scan and sends information to the Main Controller. Inaddition, when you activate the output through a scan, the relay is energized for the predetermined periodof time. Even if the module is disconnected from the Main Controller, it will be able to scan, record andactivate the output. To ensure compatibility with system, use the tags provided with the module.The hardware features according to the model are as follows:895-00695 11
Chapter 1: IntroductionKP-8IN-1REL menus and navigationFor complete navigation instructions, see Appendix ANavigating through the KP-8IN-1REL, page 27Operating environmentInside useTo avoid exposing the system to harmful gases or excessive humidity, install the KP-8IN-1REL, TP-8IN-1REL, TR-2IN-1REL in a corridor or a room dedicated to electronic controllers. The ideal ambient temper-ature is between 20 °C and 25 °C (68 °F - 77 °F). The temperature should not be below 0 °C (32 °F) andshould not exceed 40 °C (104 °F).Ensure there is sufficient ventilation around the unit.Install the KP-8IN-1REL, TP-8IN-1REL, TR-2IN-1REL far from sources of vibrations and where they arenot likely to get bumped.Outside useInstall the KP-8IN-1REL, TP-8IN-1REL, TR-2IN-1REL far from sources of vibrations and where they arenot likely to get bumped.Install the KP-8IN-1REL, TP-8IN-1REL, TR-2IN-1REL in an easily accessible area.IMPORTANT: If you are not planning on installing the system immediately, store it in a cool dry place.Requirements for the mounting structureFix the enclosure into the supporting structure behind the drywall. If this is not possible, consider the addi-tion of a wood frame on which the enclosure could be screwed.12 895-00695
Chapter 1: IntroductionClearance around the KP-8IN-1REL, TP-8IN-1REL, TR-2IN-1RELFigure 1-4 Minimum clearanceCorrectly supporting and routing cablesProperly supporting and routing the cables helps avoid electromagnetic interference and wire damage.Rigid conduits of up to 1 inch (25.4mm) can be used for connection to the P-8IN-1REL, TP-8IN-1REL,TR-2IN-1REL.NOTE: Nylon cable glands are permitted for cable or wire fastening.WARNINGUse watertight compression cable glands rated IP66 for each cable used.WARNINGUse silicone to seal the cable gland rated IP66 if more than one cable is used in thesame cable gland.WARNINGThe warranty is void if the product enclosures are not sealed correctly and theinstallation does not respect the manufacturer recommendations.WARNINGEnsure all cables enter through the bottom of the plastic enclosure. Do not makeholes on the top or on the sides of the enclosures. Be careful not to damage theelectronic cards located inside the enclosure when drilling at the bottom of theenclosure.NOTICEThe use of flexible tube with water and dust tight connectors at both ends isacceptable.Cable supportSupport the cables with clips or cable trays whenever possible to avoid damage at the connection points.895-00695 13
Chapter 1: IntroductionCable routingNOTICENever run low voltage (24V and less) wires like communication wires, inputs orsensor wires in the same conduit as a high voltage (Power) wires.When low voltage cables run parallel to high voltage cables (120/230/380 VAC or 24 VDC), place them ata distance of at least 300 mm (12 inches) from each other to avoid electromagnetic interference.If low voltage cables cross high voltage cables, ensure they cross at a 90° angle to minimize electromag-netic interference.WARNINGDo not use rigid conduits over 1 inch (25.4mm) for the KP-8IN-1REL, TP-8IN-1REL,TR-2IN-1REL.Grounding recommendations for the systemA correctly grounded system protects your equipment from electrical surges and spikes.CAUTIONEach module must have its own ground connection from a common junction box.Do not run the earth ground cable between the modules.NOTICEThe ground resistance levels must comply with local and national electrical codes.IMPORTANT: If outdoor connections are used, mount the enclosure as close as possible to the entrypoint of the outdoor wiring.IMPORTANT: An improper ground connection voids the system’s warranty.Insert the rod into the ground until a few inches of the tip is left above ground level. Attach the cable to therod tip with an appropriate connector. Attach the other end of the cable to a breaker box or a junction boxnear the main enclosure.14 895-00695
Chapter 1: IntroductionFigure 1-5 Grounding installation depending on bedrock depth• If the bedrock is more than 3 meters (10 feet) below ground level, drive the grounding rod vertically3 meters (10 feet) into the ground.• If the bedrock is more than 1.2 meters (47 inches) below ground level, drive the rod into the groundto bedrock level and bury the remainder horizontally at least 0.6 meters (2 feet) below ground level.• If the bedrock is less than 1.2 meters (47 inches) deep, bury the rod horizontally at least 0.6 meters(2 feet) below ground level.NOTE: Refer to your local regulations and practices if an adequate grounding installation isn’t possible.Rod specifications for groundingThe rod specifications are guidelines only. Refer to your national and local regulations for compliancecriteria.Table 1-2 Grounding rod specificationsItem DescriptionMaterial Metallic, normally steel core.Rod surface The surface must be clean. It cannot be coated with paint, varnish or any non-conductingsubstance.Minimum diameter 16 mm (5/8 inches)Minimum length 2440 mm (8 feet)Cable specifications for groundingThe cable specifications are guidelines only. Refer to your national and local regulations for compliancecriteria.Table 1-3 Grounding cable specificationsItem DescriptionCertification andtypeCSA, TEW type.895-00695 15
Chapter 1: IntroductionTable 1-3 Grounding cable specifications (cont'd.)Item DescriptionUL, 1015 type, 12 AWG, 600 V, 105 °C (221 °F), green/yellow insulated wire.Maximum length 15 meters (50 feet)Suggested cable Beldon # 9912, color code 189, or equivalent16 895-00695
2Basic connectionsTopics Covered in this Chapter▪ Preparing the enclosures for installation▪ Mounting the enclosures▪ DC network or independent power supply connection▪ Connecting the the KP-8IN-1REL, TP-8IN-1REL, TR-2IN-1REL to the communication net-work▪ Connecting an analog input▪ Connecting the relay output▪ GroundingPreparing the enclosures for installationPreparing the equipment before mounting it to the wall facilitates manipulation and ensures all parts areready to be installed.Before You BeginWires are separated into two groups: low voltage and high voltage in the plastic enclosure and theconduits.NOTE: The use of rigid conduits up to 1 inch (25.4 mm) is allowed for the KP-8IN-1REL, TP-8IN-1REL,TR-2IN-1REL. .1. With the enclosure closed, drill a hole the size of the your cable connectors or your rigid conduits atthe bottom of the enclosure.2. Open the enclosure by unscrewing the top, and remove the plastic fragments.3. Install the cable connectors or rigid conduit adaptors to the bottom of each enclosure.4. Close the enclosure using the screws.IMPORTANT: Leave the rated clearance to allow the cover to be removed for maintenanceRememberDo not mount the enclosures directly onto the drywall. If the supporting structure behind the drywallcannot support the enclosure, solidify it by adding a wooden or metal frame.Mounting the enclosuresSecurely mounting the enclosures to the wall in the ideal location allows for an optimal use of the systemwhen using the OLED screen (KP-8IN-1REL, TP-8IN-1REL).Before You Begin895-00695 17
Chapter 2: Basic connectionsNOTICEWhen using outdoor connections, mount the enclosure as close as possible to theentry point of the wiringIMPORTANT: The enclosures must be mounted near an AC Power with a disconnecting switchIMPORTANT: Mount the system into a wooden or metal frame. Do not mount the system directly into thedrywallNOTE: Install the enclosures (KP-8IN-1REL, TP-8IN-1REL) with the widest side of the screen placed hor-izontally. Consult the wiring diagram concerning wire length restrictions between the enclosures.NOTE: GSI Electronics recommends this kind of screw: Deck Screw for Wood1. Place the enclosure at a height at which you can properly see the screen (KP-8IN-1REL, TP-8IN-1REL).2. Screw in the top left hand corner screw first.3. Using a level, make sure the enclosure is straight, and then screw in the second screw on the lowerright hand corner.4. Screw in the last two screws.IMPORTANT: Leave a clearance as stated in Clearance around the system to allow the cover tobe removed for maintenance.DC network or independent power supply connectionTwo possible configurations are available: DC network (available on the Agri Alert 128 Touch network) orthe independent power supply. Depending on the DC network chosen, select the right wiring diagram forthe installation.NOTICEWhen tightening small terminal blocks, use a torque between 0.5N*m (4.43lbf*in) and0.6 N*m (5.2lbf*in) to fasten a wire gauge from 16AWG to 18AWG.Connecting the DC networkDC network is available from the AA128 Touch network.The recommended installation is 16 AWG for the power supply wires at a length of 300 meters (1000feet).1. Locate the Automation terminal on the KP-8IN-1REL, TP-8IN-1REL, TR-2IN-1REL you want toconnect.2. Connect the wires (24 or 28V and GND) from the KP-8IN-1REL, TP-8IN-1REL, TR-2IN-1REL. to thenetwork.Consult the wiring diagrams to see the maximum cable distance according to the wire gauge.IMPORTANT: Make sure to connect same identifications together and use the same network from oneside to the other.IMPORTANT: In the AA128 Touch network, use the Automation network on the KP-8IN-1REL, TP-8IN-1REL, TR-2IN-1REL.18 895-00695
Chapter 2: Basic connectionsConnecting the independent power supply (PSU 24V 20W)IMPORTANT: Install a disconnect switch to interrupt power to L1 and N/L2 electric power lines beforeconnecting the system’s main input on the power supply. It must be in close proximity tothe equipment and within easy reach of the operator. It must be marked as the disconnect-ing device for the equipment.WARNINGIf the disconnect switch or the circuit breaker is used as a sectioning device, thedevice must be correctly identified with which function of the controller opens thecircuit. The Off or Stop and On position must be clearly identified on the sectioningdevice.GSI Electronics recommends using a DPST disconnecting switch in series with a breaker. In the case ofthe use of a SPST disconnecting switch, connect the SPST disconnecting switch to cut the hot line with aneutral circuit case.CAUTIONDisconnect supply before servicing1. From the power source, follow the wiring diagram to connect the main voltage supply to the system’smain inputs on the PSU 24V 20W.2. Open the disconnecting switch or breaker before wiring.3. Plug the wires (L1 to L1, L2/N to L2/N, Earth to Earth) from the PSU 24V 20W into a power source(main voltage supply).4. Correctly ground the system by using a Functional Earth configuration.5. From The PSU 24V 20W, connect the “+” in the 24V input and connect the “-” in the GND input onthe KP-8IN-1REL, TP-8IN-1REL, TR-2IN-1REL.6. Power on the system and make sure it is receiving power from the power source.NOTE: The working voltage range is between 90 Vac and 264 Vac. The system consumes a Power of 20W on a PSU 24V 20W and the wires in accordance with local and national safety codes. A mini-mum voltage rating of 300V and a minimum temperature rating of 90°C is used for the wires.Connecting the the KP-8IN-1REL, TP-8IN-1REL, TR-2IN-1REL to thecommunication networkThe communication bus enables communication between the AA128 Touch system and the KP-8IN-1REL, TP-8IN-1REL, TR-2IN-1REL (terminal A and terminal B on the Automation network).1. Locate the Automation terminal on the KP-8IN-1REL, TP-8IN-1REL, TR-2IN-1REL you want toconnect.2. Connect the wires (A and B) from the KP-8IN-1REL, TP-8IN-1REL, TR-2IN-1REL to the network.IMPORTANT: Make sure to connect same identifications together and use the same network fromone side to the other.IMPORTANT: The communication network must be installed in a daisy chain topology. Consult thewiring diagrams to see the maximum cable distance according to the wire gauge.IMPORTANT: With the Agri Alert 128 Touch network, use the Automation network on the KP-8IN-1REL, TP-8IN-1REL, TR-2IN-1REL.895-00695 19
Chapter 2: Basic connectionsNOTICEThe recommended installation is 16 AWG for the power supply wires at a lengthof 300 meters (1000 feet). The recommended installation is 18 AWG for thecommunication wires at a length of 1200 meters (4000 feet). The cable must betwisted pair and shielded.NOTICEWhen tightening small terminal blocks, use a torque between 0.5N*m(4.43lbf*in) and 0.6 N*m (5.2lbf*in) to fasten a wire gauge from 16AWG to18AWG.The communication network must be installed in a daisy chain topology. The order of the wires isvery important. At both ends of network, the End-of-Line must be activated. If the wiring can’t bedone in a single chain, you might need to deactivate the end-of-line (EOL) resistor to improve com-munication. GSI Electronics does not warranty the proper operation if the topology network is notdaisy chain.Connecting an analog inputA variety of different sensors can be hooked up to the system to monitor various inputs. Analog inputscan be set in 0-5V mode, in dry contact mode, in 4-20mA mode, and in temperature mode. Some exam-ples of sensors that you can use with the system: temperature probes, humidity probes, static pressureprobes, water meters, dry contacts.What You Should KnowNOTE: A minimum wire gage of 18 AWG (1 mm2) is required for a proper operating. The maximum cablelength allowed (including cable extensions) is 150 m (500 feet). The cable must be twisted andshielded. Sensors needing a DC supply have the possibility to use 24 VDC outputs. Ensure to usethe 24 VDC returns close to each 24 VDC output. The maximum current of each 24 VDC output is50 mA.IMPORTANT: Make sure each sensor is connected to the proper GND. False alarms can result if thewires are not properly connected.20 895-00695
Chapter 2: Basic connectionsCAUTIONDisconnect supply before servicing.WARNINGWhen wiring is complete, close the enclosure and secure it with the four screw.NOTICEWhen tightening small terminal blocks, use a torque between 0.5N*m (4.43lbf*in) and0.6 N*m (5.2lbf*in) to fasten a wire gauge from 16AWG to 18AWG.Refer to the wiring diagrams for more information.Connecting the relay outputBefore You BeginIMPORTANT: A disconnect switch must be installed to interrupt Power to L1 and N/L2 electric Powerlines before connecting the system’s main inputs on the relay outputs. It must be in closeproximity to the equipment and within easy reach of the operator. It must be marked as thedisconnecting device for the equipment. From the Power source, follow the wiring diagramto connect the main voltage supply to the relay output. GSI Electronics recommends usinga DPST disconnecting switch in series with a breaker. In the case of the use of a SPST dis-connecting switch, connect SPST disconnecting switch to cut the hot line with a neutral cir-cuit case.WARNINGIf the disconnecting switch or the circuit breaker is used as a sectioning device, thedevice must be correctly identified with which function of the controller opens thecircuit. The Off or Stop and On position must be clearly identified on the sectioningdevice.CAUTIONDisconnect supply before servicing1. From the power source, follow the wiring diagram to connect the main voltage supply to the relayoutput.2. Locate the “RELAY” terminals on the KP-8IN-1REL, TP-8IN-1REL, TR-2IN-1REL.3. Connect the voltage source (L1 or 24V or 28V) wire needed to switch in the terminal block named“RELAY – COM”4. Connect one load from the relay output: terminal -RELAY - NO or terminal RELAY – NC.5. From the load, connect to the main voltage supply return (L2/N) or the 24V return or the 28V return.IMPORTANT: The maximum voltage on the relay outputs is 240Vac. The maximum current allowedis 5A. The minimum permissible load on the relay outputs is 0,1A.895-00695 21
Chapter 2: Basic connectionsWARNINGTake note that the controller is not able to show the DC current value on thescreen when a DC source is used but the electronic fusible of the relay canprotect under a DC source.NOTICEWhen tightening small terminal blocks, use a torque between 0.5N*m(4.43lbf*in) and 0.6 N*m (5.2lbf*in) to fasten a wire gauge from 16AWG to18AWG.See Technical Specifications, page to know the resistive load, motor load, and relay ratingsaccording to the load used and the possible load configuration. Refer to your local building code todetermine the type and quality of cable required. A minimum voltage rating of 300V and a minimumtemperature rating of 90°C is used for the wires.See Appendix Technical Specifications to know the resistive load, motor load, and relay ratingsaccording to the load used and the possible load configuration. Refer to your local building code todetermine the type and quality of cable required. A minimum voltage rating of 300V and a minimumtemperature rating of 90°C is used for the wires.GSI Electronics recommends the use of fuse in series at the output of a relay with a circuit breaker.GroundingThe KP-8IN-1REL, TP-8IN-1REL, TR-2IN-1REL only needs a functional Earth.The functional Earth connector is located at J2.WARNINGIf metal rigid tubes are used, ensure they are correctly grounded.NOTICEWhen tightening the Earth terminal blocks, use a torque from 0.9N*m (7.9lbf*in) to1.0 N*m (8.9lbf*in) to fasten a wire gauge from 12AWG to 16AWG.22 895-00695
3MaintenanceTopics Covered in this Chapter▪ Inspecting and cleaning the enclosure▪ Inspecting and tightening connectionsInspecting and cleaning the enclosureInspecting the enclosure and keeping them clean can help prolong the proper functioning of the module.Before You BeginCAUTIONDisconnect the voltage supply before servicing or performing any maintenanceoperations.WARNINGScrew the screw on the enclosure once the wiring is completed or when servicing.• Every few months, open and inspect the enclosure for moisture or dust build-up.• Using a damp cloth, wipe clean the exterior of the enclosure.NOTE: Do not spray water on the controller.Inspecting and tightening connectionsAt some point, the connections must be verified to ensure they are not loose and that the installation isalways safe. The inspection ensures that no overheating occurs on the tightening connections. GSI Elec-tronics recommends verifying the connections on power and control terminals every 3-12 Months. Thetorques are stated in the manual where tightening torque is required according to the specific terminal.895-00695 23
NOTES24 895-00695
4TroubleshootingProblem SolutionThe KP-8IN-1REL orTP-8IN-1REL or TR-2IN-1REL does notcommunicateVerify if the controller is powered upVerify if there is any activity on the communication bus by looking at the LEDs: AUTOMA-TION-RX, AUTOMATION-TX, SAFETY-RX, SAFETY-TX.Verify if the network link is installed correctly: Terminal A fromThe KP-8IN-1REL or TP-8IN-1REL or TR-2IN-1REL to the Main Controller terminal A, Terminal B from The KP-8IN-1REL or TP-8IN-1REL or TR-2IN-1REL to the Main Controller terminal BVerify if the network communication is installed in daisy chain.Verify if your end of line (EOL) are set correctly on your network.Verify if the network link is cut (either the wire is cut or the protections are activated).Verify if there is a short-circuit on the network link between terminal A and B.Verify if the network link length is below 4000 feet (1200m) with the recommended gage.Measure the voltage between terminal 24V and GND. The voltage must be at least 16V.If the problem persists, contact your dealer or GSI Electronics.The KP-8IN-1REL orTP-8IN-1REL or TR-2IN-1REL does notpower upVerify if the LED "3.3V" or "5V" is activated on PCB-434.Measure the voltage between terminal 24V and GND. The voltage must be at least 16V.Verify if the power link is installed correctly: Terminal 24V from The KP-8IN-1REL or TP-8IN-1REL or TR-2IN-1REL to the Main Controller terminal 24V, Terminal GND from TheKP-8IN-1REL or TP-8IN-1REL or TR-2IN-1REL to the Main Controller terminal GND.Verify if the power link is cut (wire is cut).Verify if the power link length is below 300 feet (1000m) with the recommended gage.If the problem persists, contact your dealer or GSI Electronics.The KP-8IN-1REL orTP-8IN-1REL or TR-2IN-1REL does notstill power upVerify if the LED "3.3V" or "5V" is activated on PCB-434.Measure the voltage between terminal 24V and GND. The voltage must be at least 16V.Verify if the power link is installed correctly: Terminal 24V from The KP-8IN-1REL or TP-8IN-1REL or TR-2IN-1REL to the Main Controller terminal 24V, Terminal GND fromTheKP-8IN-1REL or TP-8IN-1REL or TR-2IN-1REL to the Main Controller terminal GND.Verify if the power link is cut (wire is cut).Verify if the power link length is below 300 feet (1000m) with the recommended gage.If the problem persists, contact your dealer or GSI Electronics.Relay does not acti-vate the loadVerify if the LED 4 is activated on PCB-434.Verify the wiring if the right contact is used correctly.Verify if the load does not activate the protection. The current must be below 5A andhigher than 0.1A.If there is an overload, find out the issue and solve it and reset the electronic fuse byresetting it on the Main controller software.895-00695 25
Chapter 4: TroubleshootingVerify if the load link is not cut.Verify if a voltage supply reach the terminal RELAY-COM.If the problem persists, contact your dealer or GSI Electronics.Issues with inputssensorsVerify if the sensor wiring is conformed to the wiring diagrams.Verify if the sensor is connected at the right terminal.Verify if the sensor configuration is set correctly on the Main Controller.If the problem persists, contact your dealer or GSI Electronics.Issues with the24Vdc outputThe 24Vdc output is not able to control the device. Ensure that the 24Vdc output doesnot draw more than 50mA.Verify if the sensor wiring is conformed to the wiring diagram.If the problem persists, contact your dealer or GSI Electronics.26 895-00695
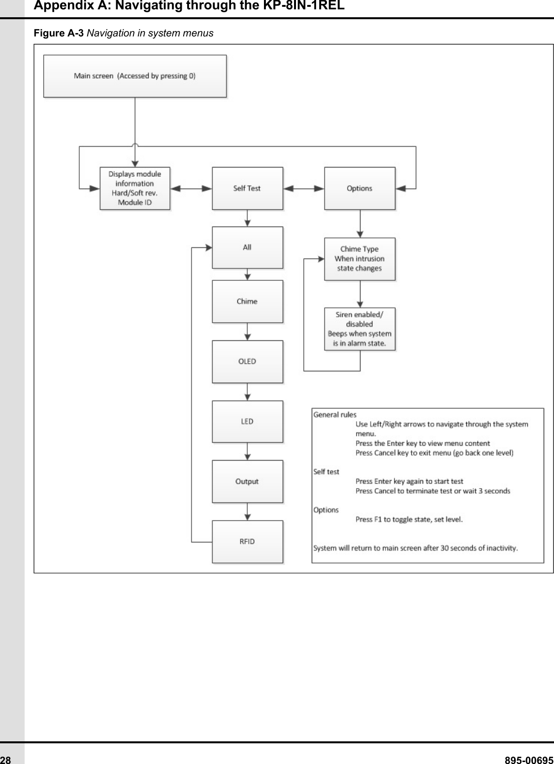
ANavigating through the KP-8IN-1RELThere are three different ways to navigate through the KP-8IN-1REL depending on the state.Figure A-1 Navigation when state is idleFigure A-2 Navigation when in alarm state895-00695 27
Appendix A: Navigating through the KP-8IN-1RELFigure A-3 Navigation in system menus28 895-00695
BLED meaningKP-8IN-1REL, TP-8IN-1REL, TR-2IN-1RELLED identification Description5V on PCB-434 Led active when the 5Vdc is present3.3V on PCB-434 Led active when the 3.3Vdc is presentLED1 on PCB-434 Debug LEDsLED2 on PCB-434AUTOMATION-RX on PCB-434 Led blinks off during activityAUTOMATION-TX on PCB-434 Led blinks off during activitySAFETY-RX on PCB-434 Led blinks off during activitySAFETY-TX on PCB-434 Led blinks off during activityLED 4 on PCB-434 Led active when the relay is activatedLED1 on PCB-435 Leds Feedback for 24V and Comm. StatusLED2 on PCB-435LED3 on PCB-435LED4 on PCB-435LED5 on PCB-435LED6 on PCB-435LED7 on PCB-435LED8 on PCB-435LED9 on PCB-435 Debug LEDs (and board ID)LED10 on PCB-435895-00695 29
NOTES30 895-00695
CList of terminalsKP-8IN-1REL, TP-8IN-1REL, TR-2IN-1RELTerminal name DescriptionRELAY - COM Relay input, the COM (Common) is the voltage sourceneeded to switchRELAY - NO Relay output, When a relay contact is normally open(NO), there is an opened contact when the relay is notenergized.RELAY - NC Relay output, When a relay contact is Normally Closed(NC), there is a closed contact when the relay is notenergized.FUNCTIONAL EARTH Functional Ground Terminal Primarily used for func-tional earth terminals which are generally associatedwith test and measurement circuits. These terminalsare not for safety earthing purposes but provide anearth reference point.AUTOMATION - 24V Communication bus 1 - Power supply 24VdcAUTOMATION - A Communication bus 1 - Signal A of RS485communicationAUTOMATION - B Communication bus 1 - Signal B of RS485communicationAUTOMATION - GND Communication bus 1 - Power supply returnSAFETY - 24V Communication bus 2 - power supply 24VdcSAFETY - A Communication bus 2 - Signal A of RS485communicationSAFETY - B Communication bus 2 - Signal B of RS485communicationSAFETY - GND Communication bus 2 - Power supply returnIN(x) Analog inputs can set in 0-5V mode, in dry contactmode, in 4-20mA mode, in temperature mode. Inputsare used for sensors : temperature probes, humidityprobes, static pressure probes, water meters, drycontacts.GND(x) close to IN(x) Analog inputs returns. Inputs are used for sensors :temperature probes, humidity probes, static pressureprobes, water meters, dry contacts.24Vout 24Vdc output, 50mA895-00695 31
NOTES32 895-00695
DTechnical SpecificationsWeight and dimensionsKP-8IN-1REL Weight 861,83 grams (1.90 lbs)TP-8IN-1REL Weight 861,83 grams (1.90 lbs)TR-8IN-1REL Weight 816.47 grams (1.80 lbs)Enclosure dimensions Height 178 mm (7 inches)Width 229 mm (9 inches)Depth 76.2 mm (3 inches)Clearance around theenclosureTop 152mm (6 inches)Bottom 152mm (6 inches)Sides 152mm (6 inches)Table D-1 Safety ratingsInputs:KP-8IN-1REL Supply Input 24/28Vdc, 5.62WTP-8IN-1REL Supply Input 24/28Vdc, 4.72WTR-2IN-1REL Supply Input 24/28Vdc, 4.3WOutputs:Motor/inductive loads 5 A MAX(Nb of Units = Max current rating divide by the max current of the fan multiply byits service factor will give you the number of this fan type the relay can drive)For example, 5A / (2.5 A * 1.5 SF) = 1.3, relay can drive up to 1 fan Minimumload of 0.2A50/60Hz 120Vac ,1/6HP (124W)Resistive loads (electric heat-ing element)150Vac Max. / 28/24 VAC/DC, 5A max. Minimum load of 0.2ATungsten loads loads (incan-descent and heat lamp)120 Vac, 2A max.Minimum load of 0.2ADC loads 24Vdc, 5A max.(The current reading is not available in DC) Minimum load of 0.2A )Table D-2 Functional ratingsInputs:Temperature Compliant to GSIE temperature probes, Accuracy of ±0.1ºC in a normal operation,Allowable loss of performance in a noisy environment:895-00695 33
Appendix D: Technical SpecificationsTable D-2 Functional ratings (cont'd.)Accuracy of ±0.65ºC from initial reading with a fixed resistor of 1% precision used for testingpurpose.Analog 0-5 Volts Sensor must be able to drive a 2k Ohms load, which means the sensor must drive at least2.5mA to ensure correct readings. Accuracy of ±30mV in a normal operation,Allowable loss of performance in a noisy environment:Accuracy of ±80mV from initial reading with a voltage source of 1% precision used for test-ing purpose.Analog 4-20mA Sensor must be able to drive a 120 Ohms loadMaximum rating: 20.8mA, 2.5VAccuracy of ±0.2mA in a normal operationAllowable loss of performance in a noisy environment:Accuracy of ±0.4mA from initial reading with a current source of 1% precision used for test-ing purpose.Dry contact Close contact resistance must be lower than 200 OhmsOpen contact resistance must be higher than 100k OhmsWater meter,Pulse speedMax 100Hz, pulse width minimum of 3.2msMax 100 Ohms (close contact) and min. 100k Ohms (open contact) including the value ofthe wire resistanceRelay outputs withcurrent sensinginputAccuracy of ±0.5A for AC load <5A in a normal environmentAllowable loss of performance in a noisy environment:Accuracy of ±0.75A from initial reading with a load of 1% precision used for testing purposeOutputs:24Vdc 24 Vdc, 50 mA maxOperational ratingsOperatingTemperature-40 to 40°C (-40 to 104°F)StorageTemperature-20 to 50°C (-4 to 122°F)Environment Type Indoor and outdoor usePollution Degree 2InstallationCategory2Altitude 2000 Meters Max. (6561 Ft. Max)Operating Rela-tive Humidity(maximum)-40 to 0°C (-40 to 32°F) Non condensing0 to 10°C (32 to 50°F) Non condensing10 to 30°C (50 to 86°F) 95 % (± 3 %) Non condensing30 to 40°C (86 to 104°F) 95 % (± 3 %) Non condensing34 895-00695
Appendix D: Technical SpecificationsTable D-2 Functional ratings (cont'd.)IP rating (IEC60529)66Nema Rating(Nema 250)4XFlame Rating(UL94)5VA V-0Flame Rating (IEC60695 or IEC60707)FV-0IK rating (degreeof mechanical pro-tection - impact,IEC 62262)08Table D-3 Telecommunication ratings for RFID module (Only on KP-8IN-1REL and TR-2IN-1REL)Protocol Handling ISO15693Output Power +20 dBm (100 mW)System Clock Fre-quency Output13.56MHzEquipment type(ETSI EN 301489-3)III Others : Identification/Access controlClass type (ETSIEN 301 489-3)2 (Medium reliable SRD communication media; e.g. causing inconvenienceto persons, which cannot simply be overcome by other means)895-00695 35
NOTES36 895-00695
ESafety Characteristics andCertificationSafety characteristicsThe controllers are Safety Class I according to IEC classification and has been designed to meet therequirements of UL 61010-1 third edition, CAN/CSA-C22.2 nº 61010-1 third edition, EN 61010-1: 2010(Safety Requirements for Electrical Equipment for Measurement, Control and Laboratory Use). It is anInstallation Category II intended for operation from a normal single phase supply.The controllers have been tested in accordance with IEC61010-1 and have been supplied in a safe condi-tion. This instruction manual contains some information and warnings which have to be followed by theuser to ensure safe operation and to retain the instrument in a safe condition.These Safety EU directives were followed:2014/35/EU The low voltage directive (LVD)2014/30/EU The Electromagnetic compatibility directive (EMC)NOTE: KP-8IN-1REL, TP-8IN-1REL, TR-2IN-1REL plastic Enclosure is certified to use rigid tubing up to1 inch.EMC characteristics — emission standardsThe controllers have been designed to meet the requirements of the EMC Directive 2014/30/EU, the FCCdirectives, the Industry Canada directives. The compliance was demonstrated by meeting the test limitsof the following standards:EN 61000-6-4 (2007/A1:2011) Emission tests levels for industrial environmentEN61326-1 (2013) EMC product standard for Electrical Equipment forMeasurement, Control and Laboratory UseIEC EN 60730-1 (2010): Automatic electrical controls for household and similaruse - Part 1: General requirements - EMCrequirementsFCC part 15 Subpart B Class AEMC certification: ICES-001 Industrial, Scientific and Medical (ISM) Radio Fre-quency Generators – class AETSI EN 301 489-1 V1.9.2 (2011-09) Electromagnetic compatibility and Radio spectrumMatters (ERM); ElectroMagnetic Compatibility (EMC)standard for radio equipment and services; Part 1:Common technical requirementsETSI EN 301 489-3 V1.6.1 (2013-06) Electromagnetic compatibility and Radio spectrumMatters ERM); ElectroMagnetic Compatibility (EMC)standard for radio equipment and services; Part 3:Specific conditions for Short-Range Devices (SRD)operating on frequencies between 9 kHz and 40 GHz895-00695 37
Appendix E: Safety Characteristics and CertificationTest number Test name Standard Standard level1Conducted emissions CISPR 11 : 2009 A1(2010) FCC part 15, sub-part B : 2012Group 1, class A Class A2 Radiated emissions CISPR 11 : 2009 A1(2010) FCC part 15, sub-part B : 2012Group 1, class A Class AEMC characteristics — immunity standardsThe controllers have been designed to meet the requirements of the EMC Directive 2014/30/EU, the FCCdirectives, the Industry Canada directives. The compliance was demonstrated by meeting the test limitsof the following standards:EN61326-1 (2013) EMC product standard for Electrical Equipment forMeasurement, Control and Laboratory UseEN 61000-6-2 (2006): Immunity tests levels for industrial environmentIEC EN 60730-1 (2010): Automatic electrical controls for household and similaruse - Part 1: General requirements - EMCrequirementsFCC part 15 Subpart B Class AETSI EN 301 489-1 V1.9.2 (2011-09) Electromagnetic compatibility and Radio spectrumMatters (ERM); ElectroMagnetic Compatibility (EMC)standard for radio equipment and services; Part 1:Common technical requirementsETSI EN 301 489-3 V1.6.1 (2013-06) Electromagnetic compatibility and Radio spectrumMatters ERM); ElectroMagnetic Compatibility (EMC)standard for radio equipment and services; Part 3:Specific conditions for Short-Range Devices (SRD)operating on frequencies between 9 kHz and 40 GHzTestnumberTest name Standard Standard level5Radiated, radio-fre-quency, electromagneticfield immunity testEN61000-4-3 :2006 A1 : 2007 A2: 2010Modulation: 80% AM at 1kHz, 80MHz - 1GHz: 10V/m 1.4GHz-2 GHz: 3 V/m 2GHz-2.7GHz: 3V/m Per-formance: A (A)6 Immunity to conducteddisturbances, induced byradio-frequency fieldsEN61000-4-6 :2008Frequency test range : 150KHz and 80Mhz at10Vrms Pause time: 0,5s (AC line, Earth, I/O con-nections >3m) Performance A (A)7Electrostatic dischargeimmunity testEN61000-4-2 :2008± 8 kV air ± 6kV contact Performance A (B)8Electrical fast transient/burst immunity testEN 61000-4-4 :2012±2kV/5kHz on the main sector ±1kV/5kHz on the I/O >3m Performance A (B)9Surge immunity test EN61000-4-5 :2005On the main sector : L-PE : ±2kV L-L : ±1kV I/O : L-PE : ±1kV L-L : ±1kV10 Power frequency mag-netic field immunity testEN 61000-4-8 :200930 A/m, Performance A (B)The definitions of performance criteria are as follows:38 895-00695
Appendix E: Safety Characteristics and Certification• Performance criterion A — During test normal performance within the specification limits• Performance criterion B — During test, temporary degradation, or loss of function or performancewhich is self-recovering• Performance criterion C — During test, temporary degradation, or loss of function or performancewhich requires operator intervention or system reset occurs.The performance level A may be replaced by a permissible loss of performance. Following parametersdefine the permissible loss of performance during immunity test. These parameters will not affect ordegrade the functional performance of the product.KP-8IN-1REL, TP-8IN-1REL, TR-2IN-1REL elementNormal operation Allowable loss of performanceAnalog input configured in tempera-ture modeAccuracy of ±0.1ºC Accuracy of ±0.65ºC from initialreading with a fixed resistor of 1%precision used for testing purpose.Analog input configured in 4-20mAmodeAccuracy of ±0.2mA Accuracy of ±0.4mA from initialreading with a current source of 1%precision used for testing purpose.Analog input configured in 0-5VmodeAccuracy of ±30mV Accuracy of ±80mV from initialreading with a voltage source of 1%precision used for testing purpose.Relay outputs with current sensing Accuracy of ±0.5A for AC load <5A Accuracy of ±0.75A from initialreading with a load of 1% precisionused for testing purposeOLED display No visual degradation No visual degradationRS485 link 1 communication frame loss 3 consecutive communicationframes lossesClass type (ETSI EN 301 489-3)Criteria During test After testAOperate as intended No loss offunction For equipment type II theminimum performance shall be 6dB SINAD No unintentionalresponsesOperate as intended For equipmenttype II the communication link shallbe maintained No loss of functionNo degradation of performance Noloss of stored data or user program-mable functionsBMay be loss of function (one ormore) No unintentional responsesOperate as intended Lost function(s) shall be self-recoverable Nodegradation of performance Noloss of stored data or user program-mable functionsRFID functional characteristicsThe RFID module is designed and tested to meet the following requirements:895-00695 39
Appendix E: Safety Characteristics and CertificationFCC 47 CFR Part 15.225 Operation within the band 13.110–14.010 MHzRSS-210 Issue 8, December 2010, Annex 2.6 Spectrum Management and TelecommunicationsRadio Standards Specification; Licence-exempt RadioApparatus (All Frequency Bands): Category IEquipmentETSI EN 300 330-2 V1.6.1 (2015-03) Electromagnetic compatibility and Radio spectrumMatters (ERM); Short Range Devices (SRD); Radioequipment in the frequency range 9 kHz to 25 MHz andinductive loop systems in the frequency range 9 kHz to30 MHz; Part 2: Harmonized EN covering the essentialrequirements of article 3.2 of the R DirectiveEnvironment characteristicsParameter Condition ValueEnvironment Location Inside and outsideTemperature Operating -40 to 40°C (-40 to 104°F)Storage -20 to +50 °C (-4 to +122 °F)Humidity (MaximumRelative)-40 to 0°C (-40 to 32°F) Non condensing0 to 10 °C (32 to 50 °F) Non condensing10 to 30 °C (50 to 86 °F) 95 % (± 3%) Non condensing30 to 40 °C (86 to 104 °F) 95 % (± 3%) Non condensingStorage Non condensingAltitude 2000 Meters Max. (6561 Ft. Max)ElectromagneticEnvironmentEN/IEC61326-1 IEC EN 60730-1EN 61000-6-4 EN 61000-6-2 ETSIEN 301 489-1 ETSI EN 301 489-3Enclosure Protection Nema 250 : type 4xIP : 66, ref :IEC60529Impact rating (IK) 08The controllers were tested under IEC60068-1 (Environmental testing - Part 1: General and guidance)Environmental characteristicsThese Environmental EU directives were followed:2011/65/EU The RoHS 2 Directive2012/19/EU The WEEE 2 Directive1907/2006/EU The REACH regulation2006/66/EC The Battery Directive94/62/EC Packaging and packaging waste Directive97/129/EC Packaging material identification Directive40 895-00695
FEC Declaration of Conformity (Inaccordance with EN ISO 17050-1 2004)We: GSI Electronics Inc.Of: 5200, Armand-Frappier, Saint-Hubert (Québec), Canada, J3Z 1G5In accordance with the following directives:2014/35/EU The Low Voltage Directive (LVD)2014/30/EU The Electromagnetic Compatibility Directive (EMC)1999/5/EC The Radio & Telecommunication Terminal Equipment Directive (R&TTE)2011/65/EU The RoHS 2 Directive2012/19/EU The WEEE 2 Directive1907/2006/EC The REACH regulation2006/66/EC The Battery Directive94/62/EC Packaging and packaging waste Directive97/129/EC Packaging material identification DirectiveHereby declare that:Equipment: The Modules KP-8IN-1REL, TP-8IN-1REL, TR-2IN-1REL are used in an Edge system orAA128 Touch system. The modules are used in a farm system network designed to monitor and to controlof a farm environment. The main functions of monitoring or controlling are: ventilation control, heatingcontrol, lighting control, animal feeding control, scale control, quality air control, alert function.Model numbers:KP-8IN-1REL, TP-8IN-1REL, TR-2IN-1RELis in conformity with the applicable requirements of the following documents:Directive Ref. No Title Edition/dateLVD EN 61010-1 Safety requirements forelectrical equipment formeasurement, control,and laboratory usePart 1: Generalrequirements2010RETSI EN 300 330-2 Electromagnetic compati-bility and Radio spectrumMatters (ERM); ShortRange Devices (SRD);Radio equipment in theV1.6.1 (2015-03)895-00695 41
frequency range 9 kHz to25 MHz and inductiveloop systems in the fre-quency range 9 kHz to 30MHz; Part 2: HarmonizedEN covering the essentialrequirements of article 3.2of the R DirectiveEMC ETSI EN 301 489-1 Electromagnetic compati-bility and Radio spectrumMatters (ERM); Electro-Magnetic Compatibility(EMC) standard for radioequipment and services;Part 1: Common technicalrequirementsV1.9.2 (2011-09)EMC ETSI EN 301 489-3 Electromagnetic compati-bility and Radio spectrumMatters ERM); Electro-Magnetic Compatibility(EMC) standard for radioequipment and services;Part 3: Specific conditionsfor Short-Range Devices(SRD) operating on fre-quencies between 9 kHzand 40 GHzV1.6.1 (2013-06)EMC EN 61326-1 Electrical equipment formeasurement, controland laboratory use - EMCrequirements2013EMC EN 61000-6-2 Immunity tests levels forindustrial environmentEN 61000-4-2EN 61000-4-3EN 61000-4-4EN 61000-4-5EN 61000-4-6EN 61000-4-8200620092006 A1 (2007) A2 (2010)2012201420082010EMC EN 61000-6-4 Emission tests levels forindustrial environmentCISPR11 /EN 550112009 + A1: 20102007/A1:20112006 +A1 (2009)+A2 (2009)200842 895-00695
(2009)+A1 (2010)EMC IEC EN 60730-1 Automatic electrical con-trols for household andsimilar use - Part 1: Gen-eral requirements- EMCrequirementsImmunity and emissionpartCISPR11 /EN 55011EN 61000-4-2IEC EN 61000-4-3EN 61000-4-4IEC EN 61000-4-5IEC EN 61000-4-6EN 61000-4-82010(2009)+A1 (2010)20092006 A1 (2007) A2 (2010)2012201420082010RoHS EN 50581 Technical documentationfor the assessment ofelectrical and electronicproducts with respect tothe restriction of hazard-ous substances2012GSI Electronic Inc. hereby declares that the equipment named above has been designed tocomply with the relevant sections of the above referenced specifications. The unit complies withall applicable Essential Requirements of the Directives.895-00695 43
NOTES44 895-00695
GFCC part 15 statementStatement regarding the importation of radio frequency devices capable of causing harmful interference.GSI Electronics Inc. develops, manufactures and distributes innovative technological products for theagricultural industry. Our unique expertise allows us to offer accurate, simple and diverse electronic, dataprocessing and mechanical solutions for improving agricultural production.Electronic controllers use radiation-emitting technology: RFID (Radio Frequency Identification). This wire-less technology is used by GSI Electronics to control the access to the barn. Electronic controllers areclassed as intentional radiators (FCC 47-part 15-Subpart C). The RFID Module respects the emission lim-itations and the performances required by the standards FCC 15.225, RSS-210 Annex 2.6, ETSI 300330. Electronic controllers are used in a production context and in an industrial context (FCC 47-part 15-Subpart B- Class A).GSI Electronics Inc. hereby declares that the equipment has been tested and found to comply with thelimits for a Class A digital device, pursuant to part 15 of the FCC Rules.This device complies with part 15 of the FCC Rules. Operation is subject to the following two conditions:(1) This device may not cause harmful interference, and (2) this device must accept any interferencereceived, including interference that may cause undesired operation.These limits are designed to provide reasonable protection against harmful interference when the equip-ment is operated in a commercial environment. This equipment generates, uses, and can radiate radiofrequency energy and, if not installed and used in accordance with the instruction manual, may causeharmful interference to radio communications. Operation of this equipment in a residential area is likely tocause harmful interference in which case the user will be required to correct the interference at his ownexpense.If this equipment does cause harmful interference to radio or television reception, which can be deter-mined by turning the equipment off and on, the user is encouraged to try and correct the interference byone or more of the following measures:• Reorient or relocate the receiving antenna (RFID Module).• Increase the separation between the equipment and receiver.• Connect the equipment into an outlet on a circuit different from that to which the receiver isconnected.• Consult GSI Electronics895-00695 45
NOTES46 895-00695
HFCC RF exposure statementStatement regarding the importation of radio frequency devices capable of causing radiation exposureGSI Electronics Inc. develops, manufactures and distributes innovative technological products for theagricultural industry. Our unique expertise allows us to offer accurate, simple and diverse electronic, dataprocessing and mechanical solutions for improving agricultural production.The RFID module uses radiation-emitting technology: emission at 13.56-MHz.The RFID module isclassed as intentional radiators (FCC 47-part 15-Subpart C). This equipment complies with FCC radiationexposure limits set forth for an uncontrolled environment. This equipment should be installed and oper-ated with minimum distance 20 cm between the radiator and your body. This transmitter must not be co-located or operating in conjunction with any other antenna or transmitter.895-00695 47
NOTES48 895-00695
IInnovation, Science and EconomicDevelopment Canada ICES-003 Com-pliance CAN ICES-3 (A)/NMB-3(A)This device complies with Industry Canada licence-exempt RSS standard(s). Operation is subject to thefollowing two conditions: (1) this device may not cause interference, and (2) this device must accept anyinterference, including interference that may cause undesired operation of the device.Le présent appareil est conforme aux CNR d'Industrie Canada applicables aux appareils radio exemptsde licence. L'exploitation est autorisée aux deux conditions suivantes : (1) l'appareil ne doit pas produirede brouillage, et (2) l'utilisateur de l'appareil doit accepter tout brouillage radioélectrique subi, même si lebrouillage est susceptible d'en compromettre le fonctionnement.Innovation, Science and Economic Development Canada ICES-003 Compliance CAN ICES-3 (A)/NMB-3(A)IMPORTANT: Radiation Exposure Statement: This equipment complies with IC radiation exposure limitsset forth for an uncontrolled environment. This equipment should be installed and operatedwith minimum distance 20cm between the radiator and your body.IMPORTANT: Déclaration d'exposition aux radiations: Cet équipement est conforme aux limites d'exposi-tion aux rayonnements IC établies pour un environnement non contrôlé. Cet équipementdoit être installé et utilisé avec un minimum de 20 cm de distance entre la source derayonnement et votre corps.895-00695 49
NOTES50 895-00695
JFDA declarationStatement regarding the importation of devices and public health hazard directives from FDA (U.S. Foodand Drug Administration)GSI Electronics Inc. develops, manufactures and distributes innovative technological products for theagricultural industry. Our unique expertise allows us to offer accurate, simple and diverse electronic, dataprocessing and mechanical solutions for improving agricultural production.GSI Electronics’ controllers are shipping under 9032.89.60.30 Canada (Automatic Regulating or Control-ling Instruments & Apparatus). Electronic controllers are used to monitor and to control animal environ-ment in a barn: ventilation function; heating function; lightning function; alert system function. Electroniccontrollers can be used to control the food distribution and to scale animals.Electronic controllers do not use laser technologies. Electronic controllers use liquid crystal display (LCD)or Light-emitting diodes (LED). It is important to note also that electronic controller incorporating LiquidCrystal Displays (LCD) or Light-emitting diodes (LED) are not capable of emitting x-radiation.Electronic controllers use radiation-emitting technology: RFID (Radio Frequency Identification). This wire-less technology is used by GSI Electronics to control the access to the barn. Electronic controllers areclassed as intentional radiators (FCC 47-part 15-Subpart C). The RFID Module respects the emission lim-itations and the performances required by the standards FCC 15.225, RSS-210 Annex 2.6, ETSI 300330. Electronic controllers are used in a production context and in an industrial context (FCC 47-part 15-Subpart B- Class A).GSI Electronics devices are not used in contact with animal food. Electronic controllers do not manipulatevaccines or drugs.As such these products and are not subject to the FDA standards and do not pose a public health hazard.895-00695 51
NOTES52 895-00695
KReduction of HazardousSubstancesREACH directiveThe REACH directive addresses the production and use of chemical substances, and their potentialimpacts on both human health and the environment. On June 1, 2007, the European Commission promul-gated new legislation that covers the registration, evaluation, authorization and restriction of chemicalwithin the European Union community. This new regulation is commonly known as REACH, an acronymfor Registration, Evaluation and Authorization of Chemicals (EC Regulation 1907/2006).GSI Electronics supports the underlying goals of REACH, which are consistent with our own commitmentto promote the responsible manufacturing, use and handling of chemicals. GSI Electronics uses and pro-motes components suppliers or components manufacturers who will meet the pre-registration deadlinefor all chemical substances in quantities greater than one metric ton. The information provided here isaccurate to the best of our knowledge at the present time.RoHS directiveThe Restriction ofHazardous Substances Directive 2002/95/EC, RoHS, Directive on the restriction of theuse of certain hazardous substances in electrical and electronic equipment, was adopted in February2003 by the European Union. The RoHS directive took effect on 1 July 2006, and is required to beenforced and become law in each member state. This directive restricts (with exceptions) the use of sixhazardous materials in the manufacture of various types of electronic and electrical equipment: Lead(Pb), Mercury (Hg), Cadmium (Cd), Hexavalent chromium (Cr6+), Polybrominated biphenyls (PBB), Poly-brominated diphenyl ether (PBDE). The RoHS 2 directive (2011/65/EU) is an evolution of the originaldirective and became law on 21 July 2011 and took effect 2 January 2013. It addresses the same sub-stances as the original directive while improving regulatory conditions and legal clarity.GSI Electronics hereby certifies that all components are RoHS Compliant and fulfills the definition andrestrictions defined under Directive 2011/65/EU of the European Parliament and of the Council of June 8,2011 on the restriction of the use of certain hazardous substances in electrical and electronic equipment(EEE). The information provided here is accurate to the best of our knowledge at the present time.The RoHS declaration is available, contact GSI Electronics or the European representative.Battery directiveThe Battery Directive, Directive 2006/66/EC (Previous Directive, Directive 91/157/EEC), of the EuropeanParliament regulates the manufacture, the disposal, the recycling of batteries and accumulators in theEuropean Union.GSI Electronics uses Lithium cell button in a light industrial context or industrial context. GSI Electronicsencourages the batteries and accumulators recycling.895-00695 53
NOTES54 895-00695
LDisposal and RecyclingInformationNorth America : CanadaAs the concern for the volume of electronic waste grows, a number of Provinces in Canada have passedregulations since 2006 to divert electronics waste from the landfills and to protect the environment. Thesewaste diversion regulations require manufacturers of covered electronic devices to participate inapproved electronic product stewardship programs. The programs allow consumers and businesses todrop off eligible electronic devices for recycling, free of charge at numerous depots throughout theProvince.For more detailed information about the recycling of the device or batteries, contact your local city office,the household waste disposal service, or the retail store where you purchased this device. These collec-tion points are accessible free of charge.North America : United StatesFor more detailed information about the recycling of the device or batteries, contact your local city office,the household waste disposal service, or the retail store where you purchased this device. These collec-tion points are accessible free of charge.European markets – WEEE DirectiveThe Waste Electrical and Electronic Equipment Directive (WEEE Directive) is the European directive onwaste electrical and electronic equipment (Directive 2002/96/EC) which, together with the RoHS Directive2002/95/EC, became European Law in February 2003. The WEEE Directive set collection, recycling andrecovery targets for all types of electrical products. And later the WEEE Recast Directive 2012/19/EUrequiring producers of electronic equipment to manage and finance the collection, reuse, recycling andappropriately treat WEEE that the producer places on the EU market after 13th August 2005.As required by the legislation, products sold in the EU are marked with the "crossed out wheelie bin"symbol. GSI Electronics uses the symbol based on the EN 50419:2005 CENELEC standard. The bottombar certifies the product concerned was placed on the market after 13th August 2005. Cables or compo-nents and sub-assemblies contained within the in the product will not be marked.Instructions for disposal of waste equipment by usersThe "crossed out wheelie bin" symbol on the device (and any included batteries) indicates that theyshould not be disposed of as normal household garbage. Do not dispose of your device or batteries asunsorted municipal waste. The device (and any batteries) should be handed over to a certified collectionpoint for recycling or proper disposal at the end of their life.For more detailed information about the recycling of the device or batteries, contact your local city office,the household waste disposal service, or the retail store where you purchased this device. These895-00695 55
Appendix L: Disposal and Recycling Informationcollection points are accessible free of charge. All products with this sign must be brought to these collec-tion points.The disposal of this device is subject to the Waste from Electrical and Electronic Equipment (WEEE)directive of the European Union. The reason for separating WEEE and batteries from other waste is tominimize the potential environmental impacts on human health of any hazardous substances that may bepresent.There are two ways available to dispose of waste:• Public system— contact your municipality or the nearest collection site to dispose of Electrical andelectronic Equipment waste• Private system— For a Return Material Authorization for Disposal of Waste Equipment, contact cus-tomer support at 1-877-926-2777 or by e-mail at mtl_techsupport@agcocorp.com.56 895-00695
MProduct material compositionKP-8IN-1RELMaterial Weight Weight ratio (%)Lbs GramsPackaging material 0,50 226,80 20,83Plastic material 1,25 566,99 52,08Electronic Circuits 0,55 249,48 22,93Cable 0,05 22,68 2,08Metal 0,05 22,68 2,08TP-8IN-1RELMaterial Weight Weight ratio (%)Lbs GramsPackaging material 0,50 226,80 20,83Plastic material 1,25 566,99 52,08Electronic Circuits 0,55 249,48 22,93Cable 0,05 22,68 2,08Metal 0,05 22,68 2,08TR-2IN-1RELMaterial Weight Weight ratio (%)Lbs GramsPackaging material 0,50 226,80 21,74Plastic material 1,25 566,99 54,35Electronic Circuits 0,45 204,12 19,57Cable 0,05 22,68 2,17Metal 0,05 22,68 2,17895-00695 57
NOTES58 895-00695
NPackaging characteristicsThe following directives were followed during the packaging process2011/65/EU The RoHS 2 directive2012/19/EU The WEEE 2 directive1907/2006/EU The REACH regulation2006/66/EC The battery directive94/62/EC Packaging and packaging waste directive97/129/EC Packaging material identification directivePackaging is only in cardboard to respect international standards about environment standards:EN 13428 Packaging - Requirements specific to manufacturingand composition - Prevention by source reductionEN 13429 Packaging - ReuseEN 13430 Packaging - Requirements for packaging recoverableby material recyclingEN 13431 13431 Packaging - Requirements for packaging recov-erable in the form of energy recovery, including specifi-cation of minimum inferior calorific valueEN 13432 Packaging - Requirements for packaging recoverablethrough composting and biodegradation - Test schemeand evaluation criteria for the final acceptance ofpackagingPackaging was tested under ISTA 3A (Packaged Products for Parcel Delivery System Shipment weighing150 lbs or less – is a test used for simulating courier companies shipping environments).Shipping, packaging and Lithium battery: packaging shall be capable of withstanding a 1.2 m drop test inany orientation without damage to cells or batteries contained therein according to the International CivilAviation Organization (ICAO), the International Air Transport Association (IATA), the International Mari-time Organization (IMO) requirements.Handling symbols on packaging: the standard is ISO R/780 (Packaging - Pictorial marking for handling ofgoods).895-00695 59
NOTES60 895-00695
OLow voltage cable specificationsCommunication busThe suggested cable is AlphaWire 45374 or with very similar specifications.Table O-1 communication bus — communication cablesItem DescriptionCable type Twisted and shieldedMinimum gauge 1 mm2 (18 AWG)Maximum cable length (including cable extensions) 1200 meters (4000 feet)Certification and type CSA, CMG FT4 type, 18 AWG, 600 V, 75 °C (167 °F)UL, AWM or CM ttype, 18 AWG, 600 V, 75 °C (167 °F)Characteristic Impedance 120 Ω +/- 12Inductance 0.258 µH/ft, NominalMutual Capacitance 12 pf/ft @1 kHz, NominalVelocity of propagation 75%Conductor DCR 6.9 Ω/1000ft @20°C, NominalOA Shield DCR 1.8 Ω/1000ft @20°C, NominalAttenuation (Max dB/100ft) 0.13 @ 125 kHz0.25 @ 500 kHz0.36 @ 1 MHzNumber of Twists 2.4 Twists/foot (min)Table O-2 DC Power cablesItem DescriptionWire gauge 18 AWG 16* AWG 14 AWG 12 AWG 10 AWG1 pair twistedshielded1 pair twistedshielded1 pair twistedshielded1 pair twistedshielded1 pair twistedshieldedMax. length 150m (500 feet) 300m (1000feet)600m (2000feet)900m (3000feet)1200m (4000feet)InductanceNominal0.17 μH/ft 0.174 μH/ft 0.16 μH/ft 0.16 μH/ft 0.14 μH/ftConductorDCR@20°C,Nominal6.1 Ω/1000ft 3.6 Ω/1000ft 2.6 Ω/1000ft 1.63 Ω/1000ft 1.09 Ω/1000ftCertification andtypeCSA, TEW type, 600 V, 105 °C (221 °F)UL, 1015 type, 600 V, 105 °C (221 °F)*The recommended cable is AlphaWire 6451- 2 pairs:895-00695 61
Appendix O: Low voltage cable specifications- 1 pair 18AWG twisted shielded for Communication;- 1 pair 15AWG twisted shielded for PowerTable O-3 Other Low voltage cablesItem DescriptionCable type Twisted and shieldedMinimum gauge 1 mm2 (18 AWG)Maximum sensor cable length 150 m (500 feet)• Sensor cables• Potentiometer cables• All other low voltage devices62 895-00695
PExtending a cable• Solder all joints. See number 2 in the following figure.• Use heat shrink tubing• Cut the ground wire. Do not connect it. see number 1 in the following figure895-00695 63
NOTES64 895-00695
QKP-8IN-1REL, TP-8IN-1REL, TR-2IN-1REL - Product End-of-Life Disas-sembly InstructionsThis disassembly and recycling guidance provides general guidance for the disassembly of the refer-enced product to remove components and materials requiring selective treatment, as defined by EUdirective 2002/96/EC and, Waste Electrical and Electronic Equipment (WEEE).Models and descriptionsTable Q-1 List of product for which disassembly instructions are providedMarketing name (GSI Electronics Part number) DescriptionKP-8IN-1REL,TP-8IN-1RELTR-2IN-1RELAuxiliary modulesTable Q-2 Required toolsTool Description Tool sizePhillips screw driver #1Phillips screw driver #2Flat-head screw driver SmallFlat-head screw driver LargeSide cutters —895-00695 65
Item number Description Item number Description1 Enclosure Bottom 5Screw SCREW,#6-192Enclosure Cover 6PCB-4353 Gasket 7Screw M4-0.7,16mm4PCB-434 8 MembraneItems Requiring Selective TreatmentItem Description Notes Quantity of ItemsIncluded in the productLocationPrinted Circuit Boards(PCB) or Printed CircuitAssemblies (PCA)With a surface greaterthan 10 square cm2PCB-434 (item 4)PCB-435 or PCB-414(item 6)Batteries All types including stand-ard alkaline and lithiumcoin or button stylebatteries.noneMercury containingcomponentsFor example, mercury inlamps, display backlights,scanner lamps, lamps,lightning application,switches, and batteries.none66 895-00695
Liquid Crystal Displays(LCD)With a surface greaterthan 100 square cm andall those back-lighted withgas discharge lamps.1 OLED on PCB-435 orPCB-414 (item 6)Cathode Ray Tubes(CRT)noneCapacitors / condensers Containing polychlori-nated biphenyls PCB /polychlorinated terphen-yls PCT.noneElectrolytic Capacitors /CondensersMeasuring greater than2.5cm in diameter orheight.noneExternal electrical cablesand cordsnone1Gas Discharge Lamps nonePlastics containing Bromi-nated Flame Retardantsnone2Components and partscontaining toner and ink,including liquids, semi-liquids (gel/paste) andtonernoneComponents and wastecontaining asbestosnoneComponents, parts andmaterials containingrefractory ceramic fibresnoneComponents, parts andmaterials containingradioactive substancesnoneComponents, parts andmaterials containingchlorofluorocarbons(CFC), hydrochlorofluoro-carbons (HCFC), hydro-fluorocarbons (HFC),hydrocarbons (HC)none12895-00695 671. GSI Electronics does not provide the external electrical cable2. All plastics used in this product are RoHS compliant and do not contain PBBs or PBDEs
Product disassembly processStep ProcessRemove External Electrical cables and internal Electri-cal cables1. Unscrew and remove the enclosure cover (item 2)2. Remove the wires from the enclosure bottom (item1), by unscrewing terminal blocks with a small flat-headscrewdriver and a large flat-head screwdriver.3. Remove the cable between the PCB-434 (item 4)and the PCB-435 or PCB-414 (item 6)Printed Circuit Assembly 1. Unscrew and remove the enclosure cover (item 2)2. Locate these PCBs: PCB-434 (item 4) PCB-435 orPCB-414 (item 6)3. Unscrew with a Philips screwdriver #1 and removethe screws (item 5) from the PCB-434 (item 4)4. Unfasten the PCB-435 or PCB-414 from the enclo-sure cover 5. Remove the PCBs from the KP-8IN-1REL, TP-8IN-1REL, TR-2IN-1RELRemove the OLED Cables are unplugged1. Unscrew and remove the enclosure cover (item 2)2. Unfasten the PCB-435 or PCB-414 from the enclo-sure coverRecycle plastic 1. Unscrew and remove the enclosure cover (item 2)2. From the enclosure bottom, remove the gasket(item3)3. Keep only plastic parts4. Recycle the plastic enclosure and the plastic parts.68 895-00695
GSI Group, LLC Limited WarrantyThe GSI Group, LLC (“GSI”) warrants products which it manufactures to be free of defects in materials and workmanshipunder normal usage and conditions for a period of 12 months after sale to the original end-user or if a foreign sale, 14months from arrival at port of discharge, whichever is earlier. The end-user’s sole remedy (and GSI’s only obligation) is torepair or replace, at GSI’s option and expense, products that in GSI’s judgment, contain a material defect in materials orworkmanship. Expenses incurred by or on behalf of the end-user without prior written authorization from the GSI WarrantyGroup shall be the sole responsibility of the end-user.Warranty Extensions: The Limited Warranty period is extended for the following products:Product Warranty PeriodAP Fans and FlooringPerformer Series Direct Drive Fan Motor 3 YearsAll Fiberglass Housings LifetimeAll Fiberglass Propellers LifetimeAP/Cumberland Flex-Flo/Pan Feeding System Motors 2 YearsCumberlandFeeding/WateringSystemsFeeder System Pan Assemblies 5 Years **Feed Tubes (1-3/4" and 2.00") 10 Years *Centerless Augers 10 Years *Watering Nipples 10 Years *Grain Systems Grain Bin Structural Design 5 YearsGrain SystemsFarm FansZimmermanPortable and Tower Dryers 2 YearsPortable and Tower Dryer Frames andInternal Infrastructure † 5 Years* Warranty prorated from list price:0 to 3 years - no cost to end-user3 to 5 years - end-user pays 25%5 to 7 years - end-user pays 50%7 to 10 years - end-user pays 75%** Warranty prorated from list price:0 to 3 years - no cost to end-user3 to 5 years - end-user pays 50%† Motors, burner components andmoving parts not included.Portable dryer screens included.Tower dryer screens not included.GSI further warrants that the portable and tower dryer frame and basket, excluding all auger and auger drive components,shall be free from defects in materials for a period of time beginning on the twelfth (12th) month from the date of purchaseand continuing until the sixtieth (60th) month from the date of purchase (extended warranty period). During the extendedwarranty period, GSI will replace the frame or basket components that prove to be defective under normal conditions ofuse without charge, excluding the labor, transportation, and/or shipping costs incurred in the performance of this extendedwarranty.Conditions and Limitations:THERE ARE NO WARRANTIES THAT EXTEND BEYOND THE LIMITED WARRANTY DESCRIPTION SET FORTHABOVE. SPECIFICALLY, GSI MAKES NO FURTHER WARRANTY OF ANY KIND, EXPRESS OR IMPLIED, INCLUDING,WITHOUT LIMITATION, WARRANTIES OF MERCHANTABILITY OR FITNESS FOR A PARTICULAR PURPOSE ORUSE IN CONNECTION WITH: (I) PRODUCT MANUFACTURED OR SOLD BY GSI OR (II) ANY ADVICE, INSTRUCTION,RECOMMENDATION OR SUGGESTION PROVIDED BY AN AGENT, REPRESENTATIVE OR EMPLOYEE OF GSIREGARDING OR RELATED TO THE CONFIGURATION, INSTALLATION, LAYOUT, SUITABILITY FOR A PARTICULARPURPOSE, OR DESIGN OF SUCH PRODUCTS.GSI shall not be liable for any direct, indirect, incidental or consequential damages, including, without limitation, loss ofanticipated profits or benefits. The sole and exclusive remedy is set forth in the Limited Warranty, which shall not exceedthe amount paid for the product purchased. This warranty is not transferable and applies only to the original end-user. GSIshall have no obligation or responsibility for any representations or warranties made by or on behalf of any dealer, agentor distributor.GSI assumes no responsibility for claims resulting from construction defects or unauthorized modifications to productswhich it manufactured. Modifications to products not specifically delineated in the manual accompanying the equipment atinitial sale will void the Limited Warranty.This Limited Warranty shall not extend to products or parts which have been damaged by negligent use, misuse, altera-tion, accident or which have been improperly/inadequately maintained. This Limited Warranty extends solely to productsmanufactured by GSI.Prior to installation, the end-user has the responsibility to comply with federal, state and local codes which apply to thelocation and installation of products manufactured or sold by GSI.9101239_1_CR_rev8.xml (revised January 2014)895-00695 69
This equipment shall be installed in accordance withthe current installation codes and applicableregulations which should be carefully followed in allcases. Authorities having jurisdiction should beconsulted before installations are made.1004 E. Illinois St.Assumption, IL 62510-0020Phone: 1-217-226-4421Fax: 1-217-226-4420www.gsiag.comAgri-Alert is a part of GSI, a worldwide Brand of AGCO.Copyright © 2015 by GSI ElectronicsPrinted in Canada

Navigation menu