Garmin Canada 2398 N5 User Manual ANT Doc Title
DynaStream Innovations Inc. N5 ANT Doc Title
User Manual

D00001598 Rev 0.70
N5 ANT SoC Module Series
ANT Operation (when loaded with S210 SoftDevice)
79 selectable RF channels (2402 to 2480 MHz)
Simple to complex network topologies: peer-to-peer,
star, tree, star-to-star and more
Broadcast, acknowledged, and burst data
communication modes
Supports up to 8 logical channels each with
configurable channel periods (5.2ms – 2s)
Built-in device search and pairing
Built-in interference handling and radio coexistence
management with application radio disable requests
and application flash write/erase requests
Enhanced ANT features
- Advanced burst data transfer modes (up to 60kbps)
- Optional single channel encryption mode (AES-128)
- Supports up to 8 public, private and/o r managed
networks
- Advanced power management features to optimize
application power consumption including Event
Filtering and Selective data updates
- Asynchronous transmit channel
- Fast channel initiation
ANT/BLUETOOTH® low energy peripheral Operation
(when loaded with S310 SoftDevice)
ANT operation functions as S210
BLUETOOTH 4.0 compliant low energy single-mode
protocol stack
- Link Layer
- L2GAP,ATT, and SM protocols
- GATT,GAP, and L2GAP
- Peripheral and Broadcaster roles
- GATT Client and Server
- Full SMP support including MITM and OOB pairing
Module Hardware
Integrated PCB meander antenna
Onboard 32kHz and 16MHz crystal clocks
1.8V to 3.6V supply voltage range
-25°C to +75°C operating temperature
24 GPIOs (LGA package)
Programmable output per channel from –20dBm
up to +4dBm
Excellent receiver sensitivity -90dBm
RSSI reading (1dBm resolution)
Total 256kB embedded flash memory and 16kB
RAM
SPI, I2C and UART interface
ARM SWD interface
14.0x9.8x2.0mm (LGA package)
Drop-in compatible package with AP2/C7 modules
Radio regulatory approval for major markets
BLUETOOTH SIG qualification
RoHS compliant
FAMILY MEMBERS (N5xx Mxxx)
ANTN548 – pre-loaded with ANT Stack and network
processor code
- M8CB: 14x9.8mm LGA
- M4CB: 20x20mm SMT
- M5CB: 20x20mm Molex connector

Page 2 of 19 N5 ANT SoC System Module Series
thisisant.com
Table of Contents
1. N5 System Module Series ............................................................................................................................. 4
1.1 N5 Module Nomenclature ................................................................................................................ 4
1.2 N5 System Module Offerings ........................................................................................................... 4
1.3 Production Code ............................................................................................................................. 5
2. Product Overview .......................................................................................................................................... 6
2.1 Block diagram ................................................................................................................................. 6
2.2 Generic Pin-outs ............................................................................................................................. 6
2.3 Writing the application code and programming ................................................................................. 7
2.4 Designs Consideration using the Module .......................................................................................... 8
2.5 Assembly Consideration................................................................................................................... 8
2.6 Moisture Control ............................................................................................................................. 8
3. Regulatory Approvals and Compliances ....................................................................................................10
3.1 United States ................................................................................................................................ 10
3.2 Industry Canada Compliance ......................................................................................................... 10
3.3 CE Declaration of Conformity ......................................................................................................... 11
3.4 Australia & New Zealand ............................................................................................................... 11
3.5 Japan ........................................................................................................................................... 11
3.6 BLUETOOTH Qualification .............................................................................................................. 11
4. Electrical Specifications ..............................................................................................................................12
4.1 Absolute Maximum Ratings (1) ........................................................................................................ 12
4.2 Recommended Operating Conditions ............................................................................................. 12
4.3 Electrical Specifications ................................................................................................................. 12
5. Mechanical Drawings .................................................................................................................................13
6. Support ........................................................................................................................................................14
6.1 One Year Limited Warranty ........................................................................................................... 14
6.2 ANT Forum ................................................................................................................................... 14
6.3 Public Technical References ........................................................................................................... 14
6.4 ANT Developer’s Zone ................................................................................................................... 15
6.5 ANT Social Media .......................................................................................................................... 15
Appendix: Using the ANT Network Processor Configuration ...........................................................................16
Pin Assignments in the ANT Network Processor Configuration ........................................................... 16
Async Mode Baud Rate Select .......................................................................................................... 17
Async Mode Baud Connection Example ............................................................................................ 18
Byte Sync Mode Connection Example ............................................................................................... 19

N5 ANT SoC Module Series Page 3 of 19
thisisant.com
Notices and Restricted Use Information
Information contained in this document is provided only for your ("Customer" or “you”) convenience and may be
superseded by updates. It is your responsibility to ensure that your application meets with your specifications.
Dynastream Innovations Inc. ("DYNASTREAM") makes no representations or warranties of any kind whether
express or implied, written or oral, statutory or otherwise, related to the information, including but not limited to
its condition, quality, performance, merchantability or fitness for purpose. DYNASTREAM disclaims all liability
arising from this information and its use.
DYNASTEAM does not assume any responsibility for the use of the described ANT module (“the Module(s)”).
Dynastream makes no representation with respect to the adequacy of the module in low-power wireless data
communications applications or systems. Any Products using the Module must be designed so that a loss of
communications due to radio interference or otherwise will not endanger either people or property, and will not
cause the loss of valuable data. DYNASTREAM assumes no liability for the performance of products which are
designed or created using the Modules.
The Modules are not designed, intended, or authorized for use as components in systems intended for surgical
implant into the body, or other applications intended to support or sustain life, or for any other application in
which the failure of the Module could create a situation where personal injury or death may occur. If you use the
Modules for such unintended and unauthorized applications, you do so at your own risk and you shall indemnify
and hold DYNASTREAM and its officers, employees, subsidiaries, affiliates, and distributors harmless against all
claims, costs, damages, and expenses, and reasonable attorney fees arising out of, directly or indirectly, any claim
of personal injury or death associated with such unintended or unauthorized use, even if such claim alleges that
DYNASTREAM was negligent regarding the design or manufacture of the Product.
The information disclosed herein is the exclusive property of DYNASTREAM, and is not to be reproduced and/or
distributed without the written consent of DYNASTREAM. No part of this publication may be reproduced or
transmitted in any form or by any means including electronic storage, reproduction, execution or transmission
without the prior written consent of DYNASTREAM. The recipient of this document by its retention and use agrees
to respect the security status of the information contained herein.
DYNASTREAM believes the information contained herein is correct and accurate at the time of its release.
However, the information contained in this document is subject to change without notice and should not be
construed as a commitment by DYNASTREAM unless such commitment is expressly given in a covering document.
©2013 Dynastream Innovations Inc. All Rights Reserved. ANT is a registered trade mark of Dynastream
Innovations Inc.

Page 4 of 19 N5 ANT SoC System Module Series
thisisant.com
1. N5 System Module Series
The N5 module series uses Nordic Semiconductor’s nRF51422, the industry’s first System on Chip (SoC) solution
that is able to support ANT standalone or ANT/BLUETOOTH low energy dual mode operation depending on the
loaded protocol stack with advantages in power, size, cost, speed and security built directly into the protocol layer.
The nRF51422 integrates a 32-bit ARM® Cortex™ M0 CPU with 256KB flash, 16KB RAM, and analog and digital
peripherals. Benefits will reach consumers in the form of new products with even longer battery life, expanded
functionality and security, further simplified operation and overall value.
Nordic Semiconductor protocol stacks are known as SoftDevices. SoftDevices are pre-compiled, pre-linked binary
files, which can be programmed and are downloadable from the Nordic Semiconductor’s web. The nRF51422 and
N5 system module series support the S210, ANT 8-channel protocol stack, and the S310, ANT 8-channel /
BLUETOOTH low energy peripheral protocol stack.
The N5 system module series starts with N548M8CB (or ANTN548M8CB) in a 14.0mm x 9.8mm x 2.0mm LGA
(Land Array Grid) package. A compact design meeting the industrial requirement to go small, light and wearable,
the N548M8CB is also a turnkey system hardware solution including antenna, onboard 32k and 16M crystal clock,
DC-DC converter and 24 GPIOs with 6 analogue inputs.
The N548M8CB modules are pre-programmed with the S210 SoftDevice and reference ANT network processor
application code in order to function as a generic ANT RF module when connected to an application controller.
Both pre-programmed images can be easily replaced via the onboard SWD interface pins using off-the-shelf ARM
programmers.
Pin compatible options to Dynastream’s 20mm x 20mm AP2 or C7 modules are also available. In these options,
N548M8CB modules are soldered on carrier boards that are pin compatible to the previous modules. Current AP2
or C7 module customers can easily use these models to evaluate the hardware and upgrade their final products.
The N5 module series if loaded with ANT and/or BLUETOOTH Low energy stack has been certified to comply with
radio regulation or standards covering major markets include North America, Europe, Australia, New Zealand and
Japan. The N5 modules series is also qualified by the BLUETOOTH SIG.
1.1 N5 Module Nomenclature
1.2 N5 System Module Offerings
The N5 module series are currently available in the following varieties.
Module
Description
Packaging and O rdering Opti ons
N548M8CB
Or
ANTN548M8CB
14.0 x 9.8 x 2.0mm, LGA package, 31 pins,
24 GPIOs. Pre-loaded with S210 SoftDevice
and ANT network processor code.
ANTN548M8CB-Tray: 40 modules on
a tray
N548M8CB-Reel: 1500 modules
tap ed on a 13” reel
N548M4CB
Or
ANTN548M4CB
20.0 x 20.0mm, 17 p ins, 13 GPIOs . Pre-
loaded with S210 SoftDevice and ANT
network processor code.
ANTN548M4CB-Tray: 20 modules on
a tray
ANTN548M4CB-Reel: 800 mod ules
tap ed on a 13” reel
N548M5CB
Or
20.0 x 20.0mm, 20 pin Molex connector.
Onboard JTAG programming connector. 13
ANTN548M5CB-Tray: 20 modules on
a tray

N5 ANT SoC Module Series Page 5 of 19
thisisant.com
ANTN548M5CB
GPIOs. Pre-loaded with S210 SoftD evice
and ANT network processor code.
Table 1 N5 Module Series Offerings
1.3 Production Code
For technical support and customer service purposes, a production code of three characters is laser marked on the
RF shield as illustrated below.
Figure 1 N5 Module Production Code
YW – Production date code
R – Product version

Page 6 of 19 N5 ANT SoC System Module Series
thisisant.com
2. Product Overview
2.1 Block diagram
Figure 2 N5 Module Series Block Diagram
2.2 Generic Pin-outs
Figure 3 N5xy M8__ Module LGA Bottom View
Figure 4 N5xy M4__ Bottom View

N5 ANT SoC Module Series Page 7 of 19
thisisant.com
Figure 5 N5xy M5__ Bottom View
N5xy M8xx
LGA Pad
N5xy M4xx
Pin
N5xy M5xx
Molex
Connector
nRF51422
Pin Name
Description
A2-6
4
19
GND
Power supply ground
B1
2
10
RST
/SWDIO
System reset. Also HW debug and flash
programming I/O
B2
P018
GPIO
B3
P020
GPIO
B4
P019
GPIO
B5, B6
3
1
Vcc
Power supply source
C1
5
6
SWDCLK
HW debug and flash programming I/O
C2
P013
GPIO
C3
P016
GPIO
C4
P022
GPIO
C5, C6
3
1
Vcc
Power supply source
D1
12
3
P012
GPIO
D2
11
4
P015
GPIO
D3
P025
GPIO
D4
6
17
P023
GPIO
D5
16
P021
GPIO
D6
10
7
P024
GPIO
E1
14
9
P009
GPIO
E2
15
14
P011
GPIO
E3
13
5
P006
GPIO / ADC input 7/ ADC reference
voltage 1
E4
20
P004
GPIO / ADC input 5
E5
9
11
P000
GPIO / ADC reference voltage 0
E6
8
13
P030
GPIO
F1
16
12
P008
GPIO
F2
17
2
P005
GPIO / ADC input 6
F3
1
8
P003
GPIO / ADC input 4
F4
18
P001
GPIO / ADC input 2
F5
7
15
P002
GPIO / ADC input 3
F6
P031
GPIO
Table 2 N5 Module Generic Pin-Outs
2.3 Writing the application code and programming
Please refer to nRF51422 S210 SoftDevice Specification or nRF51422 S310 SoftDevice Specification from Nordic
Semiconductor.

Page 8 of 19 N5 ANT SoC System Module Series
thisisant.com
2.4 Designs Consideration using the Module
The M8 module is designed to show the best RF performance in general with FR4 PCB attached. Typical radiation
pattern is as follows,
Figure 6 Typical Radiation Pattern
Please refer to the following drawing to mount the module.
Figure 7 Antenna Keep Out and PCB note
2.5 Assembly Consideration
2.6 Moisture Control
The moisture control of the module is rated at level 1 defined by IPC/JEDEC J-STD-020. The modules do not
require special storage conditions provided:
They are maintained at conditions equal to or less than 30 °C/85 % RH, and

N5 ANT SoC Module Series Page 9 of 19
thisisant.com
They are solder reflowed at a peak body temperature which does not exceed 260 °C
To ensure good solderability of the PCB pads, it is highly recommended to always have the modules intended for
reflow well sealed when in storage.

Page 10 of 19 N5 ANT SoC System Module Series
thisisant.com
3. Regulatory Approvals and Compliances
The N5 system module series has received regulatory approvals in the United States (FCC) and Canada (IC), and
has been verified to conform to the appropriate regulations in Europe, Australia and New Zealand, and Japan. The
module series has been qualified by BLUETOOTH SIG. Such approvals and qualification allow the user to place the
module inside a finished product and, in most cases, not require regulatory testing for an intentional radiator,
provided no changes or modifications are made to the module circuitry. This does not preclude the possibility that
some other form of authorization or testing may be required for the finished product. Changes or modifications
could void the user’s authority to operate the equipment. The end user must comply with all of the instructions
provided by the Grantee, which indicate installation and/or operating conditions necessary for compliance.
3.1 United States
The N5 system module series has been tested and found to comply with the limits for a Class B digital device,
pursuant to Part 15 of the FCC Rules. These limits are designed to provide reasonable protection against harmful
interference in a residential installation. This equipment generates, uses, and can radiate radio frequency energy
and, if not installed and used in accordance with the instructions, may cause harmful interference to radio
communications. However, there is no guarantee that interference will not occur in a particular installation. If this
equipment does cause harmful interference to radio or television reception, which can be determined by turning
the equipment off and on, the user is encouraged to try to correct the interference by one of the following
measures:
- Reorient or relocate the receiving antenna.
- Increase the separation between the equipment and receiver.
- Connect the equipment into an outlet on a circuit different from that to which the receiver is connected.
- Consult the dealer or an experienced radio/TV technician for help.
The N5 module series complies with Part 15 of the FCC Rules. Operation is subject to the following two
conditions: (1) This device may not cause harmful interference, and (2) this device must accept any interference
received, including interference that may cause undesired operation.
The N5 module series does not contain any user-serviceable parts. Unauthorized repairs or modifications could
result in permanent damage to the equipment, and void your warranty and your authority to operate this device
under Part 15 regulations.
The N5 module series is labelled with its own FCC ID, O6R2398 (note: First Character is the letter O, not the # 0.)
If the FCC ID is not visible when the module is installed inside another device, then the outside of the device into
which the module is installed must also display a label referring to the enclosed module. This exterior label can use
wording such as the following: “Contains Transmitter Module FCC ID: O6R2398” or “Contains FCC ID: O6R2398”.
Any similar wording that expresses the same meaning may be used.
3.2 Industry Canada Compliance
The N5 system module series complies with Industry Canada licence-exempt RSS standard(s). Operation is
subject to the following two conditions: (1) this device may not cause interference, and (2) this device must
accept any interference, including interference that may cause undesired operation of the device.
(Le présent appareil est conforme aux CNR d'Industrie Canada applicables aux appareils radio exempts de licence.
L'exploitation est autorisée aux deux conditions suivantes : (1) l'appareil ne doit pas produire de brouillage, et (2)
l'utilisateur de l'appareil doit accepter tout brouillage radioélectrique subi, même si le brouillage est susceptible
d'en compromettre le fonctionnement.)

N5 ANT SoC Module Series Page 11 of 19
thisisant.com
To comply with Industry Canada regulations, it is required that product containing the N5 module series display a
label referring to the enclosed module. This exterior label can use wording similar to the following: “Contains IC:
3797A-2398”
This information shall be affixed in such a manner as not to be removable except by destruction or defacement.
The size of the lettering shall be legible without the aid of magnification but is not required to be larger than 8-
point font size. If the device is too small to meet this condition, the information can be included in the user manual
upon agreement with Industry Canada.
3.3 CE Declaration of Conformity
The N5 system module series is declared to be in conformance with the essential requirements and
other relevant provisions of Directive 1999/5/EC and 2011/65/EU, as a low-powered unlicensed transmitter:
EN 60950-1:2006+A11:2009+A1:2010+A12:2011 Information technology equipment - Safety
- Part 1: General requirements
EN 300 440-2 v1.4.1 Electromagnetic compatibility and Radio spectrum Matters (ERM); Short
range devices; Radio equipment to be used in the 1 GHz to 40 GHz frequency range; Part 2:
Harmonized EN covering the essential requirements of article 3.2 of the R&TTE Directive
EN 61000-6-1:2007 Electromagnetic compatibility (EMC) -- Part 6-1: Generic standards -
Immunity for residential, commercial and light-industrial environments
EN 301 489-3 V1.6.1 Electromagnetic compatibility and Radio spectrum Matters (ERM);
Electromagnetic Compatibility (EMC); standard for radio equipment and services; Part 3:
Specific conditions for Short-Range Devices (SRD) operating on frequencies between 9 kHz
and 40 GHz
3.4 Australia & New Zealand
The N5 system module series has been tested and found to comply with
AS/NZS 4268:2012 Radio equipment and systems – Short range devices
AS/NZS CISPR 22:2009 Information technology equipment - Radio disturbance characteristics
- Limits and methods of measurement
The ACMA/MED supplier code number is N20233
3.5 Japan
The N5 system module series has been granted type certificate (mark number R203-JN6049). Standard applied:
Notification No. 88 of MIC 2004, 2.4GHz band wide-band low-power data communication system (item 19 of
Article 2 paragraph 1)
3.6 BLUETOOTH Qualification
Contents to be added

Page 12 of 19 N5 ANT SoC System Module Series
thisisant.com
4. Electrical Specifications
4.1 Absolute Maximum Ratings (1)
PARAMETER
TEST CONDITIONS
Min
Max
Unit
Supply voltage (VCC)
All supply pins must have the same voltage
-0.3
3.6
V
Voltage on any digital pin
-0.3
VCC+0.3, ≤ 3.9
V
Storage temperature
range
-40
125
°C
ESD
All pads, according to human-body model,
JEDEC STD 22, method A114
4
kV
According to charged-device model, JEDEC
STD 22, method C101
500
V
(1) Stresses beyond those listed under Absolute Maximum Ratings may cause permanent damage to the device.
These are stress ratings only and functional operation of the device at these or any other conditions beyond those
indicated under Recommended Operating Conditions is not implied. Exposure to absolute-maximum-rated
conditions for extended periods may affect device reliability.
4.2 Recommended Operating Conditions
Over operating free-air temperature range (unless otherwise noted)
PARAMETER
Min
Max
Unit
Operating ambient temperature range, TA
-25
+75
°C
Operating supply voltage
1.8
3.6
V
4.3 Electrical Specifications
Please refer to the nRF51422 Product Specification of Nordic Semiconductor.

N5 ANT SoC Module Series Page 13 of 19
thisisant.com
5. Mechanical Drawings

Page 14 of 19 N5 ANT SoC System Module Series
thisisant.com
6. Support
The N5 system module series uses nRF51422 from Nordic Semiconductor. Users can seek technical support, esp.
about hardware, from Nordic Semiconductor, www.nordicsemi.com. Users can seek application support from
Dynastream Innovations, www.thisisant.com.
6.1 One Year Limited Warranty
This product is warranted to be free from defects in materials or workmanship for 1 year from the date of
purchase of the end customer. Within this period, Dynastream Innovations Inc. (Dynastream) will, at its sole
option, replace any products that fail in normal use. Such replacement will be made at no charge to distributors or
companies who purchase this product directly from Dynastream, provided the distributor or company shall be
responsible for any transportation cost. This warranty does not apply to: (i) cosmetic damage, such as scratches,
nicks and dents; (ii) damage caused by accident, abuse, misuse, water, flood, fire, or other acts of nature or
external causes; (iii) damage caused by service performed by anyone who is not an authorized service provider of
Dynastream; (iv) damage to a product that has been modified or altered without the written permission of
Dynastream. In addition, Dynastream reserves the right to refuse warranty claims against products or services that
are obtained and/or used in contravention of the laws of any country.
Replaced products have 1 year warranty as stipulated in this term.
THE WARRANTIES AND REMEDIES CONTAINED HEREIN ARE EXCLUSIVE AND IN LIEU OF ALL OTHER
WARRANTIES EXPRESS, IMPLIED, OR STATUTORY, INCLUDING ANY LIABILITY ARISING UNDER ANY WARRANTY
OF MERCHANTABILITY OR FITNESS FOR A PARTICULAR PURPOSE, STATUTORY OR OTHERWISE.
IN NO EVENT SHALL DYNASTREAM BE LIABLE FOR ANY INCIDENTAL, SPECIAL, INDIRECT, OR CONSEQUENTIAL
DAMAGES, WHETHER RESULTING FROM THE USE, MISUSE, OR INABILITY TO USE THIS PRODUCT OR FROM
DEFECTS IN THE PRODUCT.
Dynastream retains the exclusive right to replace (with a new or newly-overhauled replacement product) the
device or software or offer a full refund of the purchase price at its sole discretion. SUCH REMEDY SHALL BE THE
SOLE AND EXCLUSIVE REMEDY FOR ANY BREACH OF WARRANTY.
To obtain warranty service, the distributor or company shall contact Dynastream for shipping instructions and a
return material authorization (RMA) tracking number. Securely pack the device and a copy of the original sales
receipt, which is required as the proof of purchase for warranty claims. Write the tracking number clearly on the
outside of the package. Send the device, freight charges prepaid, to Dynastream.
6.2 ANT Forum
Users are encouraged to participate in the ANT forum moderated by the application engineering team of
Dynastream Innovations for any engineering discussions. Joining the ANT forum is free and open at
http://www.thisisant.com/forum.
6.3 Public Technical References
Documents:
1. nRF51422 Product Specification, Nordic semiconductor
2. nRF51822 and nRF51422 Product Anomaly Notification (PAN-028), Nordic Semiconductor
3. nRF51422 S210 SoftDevice Specification, Nordic Semiconductor
4. nRF51422 S310 SoftDevice Specification, Nordic Semiconductor
5. ANT Message Protocol and Usage, Dynastream Innovations
6. Interfacing with ANT General Purpose Chipsets and Modules, Dynastream Innovations
Software:
7. S210 nRF51422 SoftDevice

N5 ANT SoC Module Series Page 15 of 19
thisisant.com
8. S310 nRF51422 SoftDevice
9. ANT network processor reference code
10. ANTwareII – a system testing and debugging tool
The above documents and software are available at www.thisisant.com and/or ww.nordicsemi.com.
6.4 ANT Developer’s Zone
ANT development software tools, application notes, reference designs and other public resources are found in the
ANT developer’s zone at http://www.thisisant.com/developer.
To begin development with the ANT+ interoperability, please become an ANT+ Adopter or ANT+ Alliance member
to obtain the access to the ANT+ Adopter Zone. ANT+ documents and design tools contained in the ANT+
Adopter zone include the ANT+ Device Profiles, ANT-FS specification, ANT software (PC/Mac) libraries with source
code, and embedded reference designs with source code.
6.5 ANT Social Media
ANT is on the following social media sites,
YouTube: http://www.youtube.com/user/ANTAlliance
Twitter: http://twitter.com/ANTPlus
Facebook: https://www.facebook.com/thisisant
LinkedIn: http://www.linkedin.com/groups?gid=1379137

Page 16 of 19 N5 ANT SoC System Module Series
thisisant.com
Appendix: Using the ANT Network Processor Configuration
N548 modules are preloaded with a default ANT network processor reference code image in the application code
space of the NRF51422. Using this configuration is similar to other ANT generic chips or modules, as illustrated in
the diagram below. This reference code is accessible the downloading area of www.thisisant.com
Figure 8 Using ANT Network Processor
Pin Assignments in the ANT Network Processor Configuration
In the pre-loaded ANT network processor configuration, specific functions are assigned to the module pins. The
details are as the following.
N548M8xx
LGA Pad
N548M4xx
Pin
N548M5xx
Molex
Connector
nRF51422
Pin Name
Default Reference Code ANT Network Processor Pin Assignments
Pin Name
Async
Mode
Sync
Mode
Function
A2-6
4
19
GND
GND
GND
GND
Power supply ground
B1
2
10
RST
/SWDIO
RST
RST
RST
Reset the device
B2
P018
NC
NC
NC
No connection
B3
P020
NC
NC
NC
No connection
B4
P019
NC
NC
NC
No connection
B5, B6
3
1
Vcc
Vcc
Vcc
Vcc
Power supply source
C1
5
6
SWDCLK
NC
NC
NC
No connection
C2
P013
NC
NC
NC
No connection
C3
P016
NC
NC
NC
No connection
C4
P022
NC
NC
NC
No connection
C5, C6
3
1
Vcc
Vcc
Vcc
Vcc
Power supply source
D1
12
3
P012
RXD0/SIN
RXD0
SIN
Async -> Receive data
signal
Sync -> Data input
D2
11
4
P015
TXD0/SOUT
TXD0
SOUT
Async -> Transmit data
signal
Sync -> Data output
D3
P025
NC
NC
NC
No connection
D4
6
17
P023
SUSPEND
/ SRDY
SUSPEND
SRDY
Async -> Suspend control
Sync -> Serial port ready
D5
16
P021
Unused
Unused
Unused
Not used, tie to ground
D6
10
7
P024
BR2/SCLK
BR2
SCLK
Async -> Baud rate
selection

N5 ANT SoC Module Series Page 17 of 19
thisisant.com
N548M8xx
LGA Pad
N548M4xx
Pin
N548M5xx
Molex
Connector
nRF51422
Pin Name
Default Reference Code ANT Network Processor Pin Assignments
Pin Name
Async
Mode
Sync
Mode
Function
Sync -> Clock output
signal
E1
14
9
P009
BR3
BR3
Tie to
GND
Async -> Baud rate
selection
Sync -> Not used, tie to
ground
E2
15
14
P011
Unused
Tie to GND
Tie to
GND
Not used, tie to ground
E3
13
5
P006
BR1
BR1
Tie to
GND
Async -> Baud rate
selection
Sync -> Not used, tie to
ground
E4
20
P004
Unused
Unused
Unused
Not used, tie to ground
E5
9
11
P000
PORTSEL
Tie to GND
Tie to
VCC
Asynchronous or
synchronous port select
E6
8
13
P030
Unused
Tie to GND
Tie to
GND
Tie to GND
F1
16
12
P008
Unused
Tie to GND
Tie to
GND
Tie to GND
F2
17
2
P005
RTS/SEN
RTS
SEN
Async -> Request to
send
Sync -> Serial enable
signal
F3
1
8
P003
Unused
Unused
Unused
Not used, tie to ground
F4
18
P001
Unused
Unused
Unused
Not used, tie to ground
F5
7
15
P002
SLEEP/ MRDY
SLEEP
MRDY
Async -> Sleep mode
enable
Sync -> Message ready
indication
F6
P031
NC
NC
NC
No connection
Table 3 Pin Assignments in ANT Network Processor Configuration
Async Mode Baud Rate Select
The baud rate of the asynchronous communication is controlled by the speed select signals BR1, BR2 and BR3.
Please refer to the table below.
BR3
BR2
BR1
Baud Rate
0
0
0
4800
1
0
1
9600
0
1
0
19200
0
0
1
38400
1
1
1
57600
Table 4 Async Mode Baud Rate Select

Page 18 of 19 N5 ANT SoC System Module Series
thisisant.com
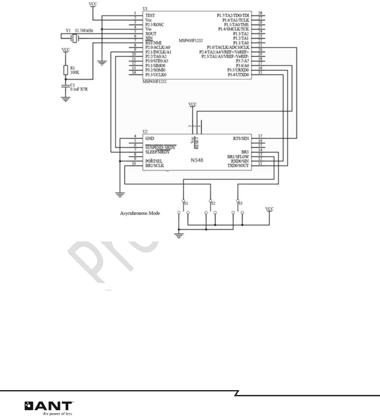
Async Mode Baud Connection Example
Notes:
Module RXD and TXD connected directly to hardware USART of microcontroller.
Switches on baud rate selection pins (BR1, BR2 and BR3) are for ease of use only. They can
be connected directly to the logic level of interest.
RTS is hardware controlled on the N548 and will toggle on a per byte level. If HW flow
control is not available on MCU, the software implemented flow control must be able to
manage serial communication flow control on a per byte level.

N5 ANT SoC Module Series Page 19 of 19
thisisant.com
Byte Sync Mode Connection Example
Notes:
Module SOUT, SIN, and SCLK connected directly to hardware USART of microcontroller.
S E N
needs to be on an interrupt capable I/O pin on the microcontroller. (Interrupt pins
located on Port 1&2 on the MSP430F1232)