Genie Gcl Mj Owner S Manual
Genie-Gcl-Mh-Owner-S-Manual genie-gcl-mh-owner-s-manual
2014-07-05
: Genie Genie-Gcl-Mj-Owner-S-Manual genie-gcl-mj-owner-s-manual genie pdf
Open the PDF directly: View PDF
.
Page Count: 52

PROPER APPLICATION
Door Type Operator Type HP/Max Door Weight
Sec
Rolling Steel
tional Jackshaft/Hoist
Sectional = 620 lbs.
Rolling Steel = 580 lbs.
(Vertical Lift and
Lift Clearance Type
(Sidemount,
(Available in 1/2HP only)
Chain Couple)
NOT FOR RESIDENTIAL USE
This Installation Manual provides the information required to install, troubleshoot and
maintain a GCL-MJ&MH™ Commercial / Industrial Door Operator.
TensiBelt™
Medium Duty Operator
GCL-MJ&MH™
111852.501539 08-12
JACKSHAFT/HOIST

TOC
www.geniecompany.com 08-12
Table of Contents
Section 1 How to use this manual .......................................1.1
Section 2 Safety Information & Instructions.....................2.1
Section 3 Critical Installation Information........................3.1-3.2
Section 4 Installation.................................................................4.1-4.7
Sectional Side Mount Chain Couple ................4.4-4.6
Clutch and Brake Adjustment............................4.6
Wall Mount ...............................................................4.3
Rolling Steel-Front of Hood.................................4.1-4.2
Hand Chain Installation........................................4.7
Section 5 Wiring..........................................................................5.1-5.7
Line Voltage Wiring................................................5.1
Low Voltage Control Wiring................................5.2
External Wire Diagram ..........................................5.3
Wall Control ..............................................................5.4
Interlock Switches ..................................................5.5
Radio Control & Photocell Wiring.................... 5.6
Sensing Edge Wiring .............................................5.7
Important Safety Instructions............................5.8
Section 6 Operator Setup Procedures ................................6.1-6.8
Control Panel............................................................6.1
Setting Constant Contact ....................................6.2
Setting Limit Travel ................................................6.3
Setting Limit Overrun ...........................................6.4
Monitored Reversing Devices.............................6.5
Max Run Timer.........................................................6.6
Setting the Mid-Stop.............................................6.7
Changing Open & Close Modes ........................6.8
Section 7 Special Operator Features ..........................................7.1-7.2
Operator Cycle Count & Firmware Version...........7.1
Operator Type..................................................................7 2
Section 8 Troubleshooting.............................................................8.1-8.4
Display Operation ..........................................................8.1
Error Codes.......................................................................8.1-8.2
Run Codes.........................................................................8.2-8.3
LED Indicators .................................................................8.4
STB Indicators..................................................................8.5
Section 9 Service & Maintenance ................................................9.1
Section 10 Appendix A.............................................................. 10.1-10.9
Basic Operator Parts...........................................10.1-10.2
Basic Shaft Assembly Parts..............................10.3-10.4
Basic Electric Box Parts.........................................10.5
Appendix B, Screw Terminal Assignments.........10.6
Appendix C, LCD Display Readouts...................10.7-10.9
Run Codes.................................................................10.7
9.01-8.01................................................................sedoC rorrE
Section 11 Warranty.........................................................................11.1
Medium Duty Operator
GCL-MJ&MH

www.geniecompany.com 08-12 1.1
Section 1: How to use this manual
Section 2
Provides important defining information related to safety terminology used throughout this manual, as
well as safety related instructions which must be followed at all times while doing any
steps/tasks/instructions detailed in this manual.
Section 3
Details pre-installation concerns/issues/decisions that are recommended to be considered and/or
resolved prior to beginning any commercial door operator installation.
Sections 4-6
Provide step by step installation and set-up instructions for the GCL-MJ&MH™ commercial door operator. Each
section is written such that it must be followed in a step by step order to complete a successful
installation.
Sections 7-8
Detail important features and troubleshooting information for typical installation and normal operations
that may occur.
Sections 9-11
Provide related information on service and maintenance items, operator drawings for use in
troubleshooting and service activities, along with important warranty and returned goods policy
information.
The 11 sections of this Installation Manual provide the information required to install,
troubleshoot and maintain an GCL-MJ&MH™ commercial/industrial door operator.
Failure to correctly perform all steps in sections 4-6 can result in serious injury or death.
WARNING
FOR ASSISTANCE CALL 1-800-843-4084
Medium Duty Operator
GCL-MJ&MH

www.geniecompany.com 08-12 2.1
Medium Duty Operator
GCL-MJ&MH
Section 2: Safety Information & Instructions
WARNING
and electric motors. Since moving objects, springs under tension, and electric motors can cause injuries, your safety and the safety
presented, call your nearest service representative. For the number of your local Genie® Dealer, call 800-OK-GENIE, and for Genie®
Factory Technical Advice, call 800-843-4084.
In this Manual, the words Danger, Warning, and Caution are used to stress important safety information. The word:
DANGER indicates an imminently hazardous situation which, if not avoided, will result in death or serious injury.
WARNING indicates a potentially hazardous situation which, if not avoided, could result in death or serious injury.
CAUTION indicates a potentially hazardous situation which, if not avoided, may result in injury or property damage.
The word NOTE is used to indicate important steps to be followed or important considerations.
IMPORTANT
READ PRIOR TO ANY DOOR OPERATION
POTENTIAL HAZARD EFFECT PREVENTION
Do Not operate unless the doorway is in sight and free of
obstructions. Keep people clear of opening while door is moving.
Do Not allow children to play with the door operator.
Do Not change operator control to momentary contact unless an
external reversing means is installed.
Do Not operate a door that jams or one that has a broken spring
Could result in
Serious Injury
or Death
Turn off electrical power before removing operator cover.
When replacing the cover, make sure wires are not pinched or near
moving parts.
Operator must be electrically grounded.
Do Not try to remove, repair or adjust springs or anything to which
door spring parts are fastened, such as, wood block, steel bracket,
cable or any other structure or like item.
Repairs and adjustments must be made by a trained service
representative using proper tools and instructions.
WARNING
MOVING DOOR
1. Read manual and warnings carefully.
2. Keep the door in good working condition.
Periodically lubricate all moving parts of
door.
3. If door has a sensing edge, check
operations monthly. Make any necessary
repairs to keep it functional.
4. AT LEAST twice a year, manually operate
door.
The Door should open and close freely. If it
does not, the door must be taken out of
service and a trained service representative
must correct the condition causing
the malfunction.
5. The Operator Motor is protected against
overheating by an internal thermal protector.
If the operator ceases to function because
motor protector has tripped, a trained service
technician may need to correct the condition
which caused the overheating. When motor
has cooled, thermal protector will
automatically reset and normal operation can
be resumed.
6. In case of power failure, the door can be
operated manually by pulling the release
cable to disconnect the operator drive system
7. Keep instructions in a prominent location
near the pushbutton.
Could result in
Serious Injury
or Death
WARNING
Could result in
Serious Injury
or Death
WARNING
HIGH SPRING TENSION
ELECTRICAL SHOCK
of others depend on you reading the information in this manual. If you have any questions or do not understand the information
Commercial/Industrial Sectional and Rolling Steel Doors are large, heavy objects that move with the help of springs under high tension

3.1
Job Site Issues to Consider/Concerns
The following list of items should be considered prior to selecting an operator for a given job site.
1-Available power supply.
2-Type of door.
3-Potential operator mounting obstructions. Items to consider include, but are not limited to: side room, room above door shaft, room below door shaft, available mounting
surface integrity, power supply location, and convenient chain hoist and release cable positioning.
4-Size of door for appropriate operator torque and door travel speed selection.
ssenitsud ,ssenpmad dna noitacol rotarepo edulcni redisnoc ot smetI .tnemnorivne gnitnuom rotarepO-5 and corrosiveness of the location.
6-Door activation needs/requirements. Examples include 3 button control stations, 1 button control stations, radio controls, pull cords, loop detectors, photoelectric controls,
key switches, etc. See “Entrapment Protection” section below.
7-Interlock switches are required under certain conditions for .5.5 egap eeS .skcol rood dna srood ssap htiw srood
rof deriuqer( smaeb llecotohp ro/dna se
gde gnisrever era selpmaxE .tnempiuqe yrosseccA-8 doors .cte ,sthgil gninraw ,syaler lortnoc yrailixua,),tcatnoc yratnemom sa etarepo ot tes
WARNING: DO NOT apply line voltage until instructed to do so.
CAUTION:
Check working condition of door before installing the operator. Door must be free from sticking and binding. If equipped, deactivate
any door locking device(s). Door repairs and adjustments, including cables and spring assemblies MUST be made by a trained service
representative using proper tools and instructions.
Section 3:
Critical Installation Information
ENTRAPMENT PROTECTION
The installation of a fail safe external reversing device (such as a monitored reversing edge or photocell system, etc.) is required on all momentary contact electronically
operated commercial doors. If such a reversing device is not installed, the operator will revert to a constant contact control switch for operation (Closing only).
The Reversing Devices currently UL Approved with are:
MillerEdge ME, MT and CPT series monitored edge sensors used in combination with Timer-Close Module P/N OPABTCX.S, or OPAKMEIGX.S INTERFACE MODULE.
2) Residential Safe-T-Beam® Monitored Photocells from The Genie® Company, model OSTB-BX (P/N 38176R).
3) Series II Commercial Safe-T-Beam®, Monitored Photocells P/N OPAKPE.S.
4) Series II Commercial Safe-T-Beam®, NEMA4 Monitored Photocells P/N OPAKPEN4GX.S.
1)
www.geniecompany.com 08-12
Medium Duty Operator
GCL-MJ&MH

3.2
Section 3: Critical Installation Information
ENTRAPMENT PROTECTION
The GCL-MJ&MH™ can be used with the following UL Approved entrapment devices in compliance with UL325 requirements active starting August 29, 2010.
UNTIL ONE OF THESE MONITORED EXTERNAL ENTRAPMENT DEVICES IS INSTALLED, THE OPERATOR WILL NOT ALLOW MOMENTARY CONTACT OPERATION IN THE CLOSE DIRECTION.
Model HP FIRESTAR 3” SLAT FIRESTAR 3” SLAT
INSULATED SHEET DOOR
16GA. 18GA. 20GA. 22GA. 24GA. 26GA. 18GA. 20GA. 22GA. ALUM. STL/SST 20GA. 22GA.
300 200 N/A N/A N/A
STEEL, NON-INSULATED STEEL, INSULATED
UL
L is ted
FIRESTAR 2” SLATGRILLESCOUNTER DOOR
ALUM. STL/SST
126 126
Rolling Steel Door Chart (sq. ft.)
Note: Total door weight and not square footage is the critical factor in selecting the proper operator. These Sq.Ft. measurements are based on square doors, e.g. 16' x 16'.
Unbalanced Fire Shutters have a maximum square footage of 52 for 22GA. steel and 42 for 20GA. steel.
GCL-MJ&MH 1/2 YES 197 246 246 338 394 394 148 148 197
16GA. 18GA. 20GA. 22GA.
N/A N/A N/A
20GA. 22GA. 26GA .
N/A N/A 256
Type
Mounting
Max.
Door
Weight
(Lbs)
16GA.
Flush
Steel
16GA.
Flush
Steel
Insulated
20GA.
Ribbed
Steel
20GA.
Ribbed
Steel
Insulated
24GA.
Ribbed
Steel
24GA.
Ribbed
Steel
Insulated
Nominal
24GA.
Ribbed
Steel
Nominal
24GA.
Ribbed Steel
Insulated
Insulated
PU/FIP
Insulated
PU/FIP
1.38"
1/8" Glass
1.38" Glass
1.38"
Insulated
PU/FIP
2"
Insulated
PU/FIP
2"
20GA.
Y es TS 620 170 120 230 160 270 200 300 256 256 256 240 160 256 256 210 144
S=Jackshaft,SideMount C=Jackshaft,CenterMount
UL L is tedHPModel
T=Trolley
Aluminum
Door S eries ->
Note: Total door weight, and not the square footage, is the critical factor in selecting the proper operator.
Square footage measurements are based on "square doors." (Example=16' x 16')
NOTE: Doors that require special windloading and wide doors, normally require increased strutting (reinforcement). Strutting doors can significantly increase door
weight beyond weight shown. Consult Customer Service for the impact of wind load andstrutting on square foot limits.
NOTE: "PU-FIP" stands for "polyurethane, foamed-in-place." If no notation is present, insulation is "polystyrene, layed-iin-place."
Sectional Door Chart (sq. ft.)
GCL-MJ
GCL-MH
216 216 ins. 220 220 ins. 2415 2415 ins. 2411 2411 ins. 125 150 200 200-20 5150 5200 451 452
CommercialSteelInsulated&Non-Insulated Thermospan Thermomark
Exterior
Insulated
PU/FIP
Raised
Panel
1.38"
Insulated 1/4" or 1/2"
PU/FIP
Raised
Panel
2"
1/2
LISTED DEVICES ALLOWABLE DOOR WIDTH
ANY WIDTH
35 FEET
NEMA4 Monitored Photocells P/N OPAKPEN4GX.S.
MillerEdge ME, MT and CPT series monitored edge sensors used in combination with
Timer-Close Module or OPAKMEIGX.S Interface Module.
30
FEET
Commercial Photoeye Kit P/N OPAKPE.S 30 FEET
Residential Safe-T-Beam® Monitored Photocells model OSTB-BX P/N 38176R.
www.geniecompany.com 08-12
Medium Duty Operator
GCL-MJ&MH

3.3
Section 3: Critical Installation Information
IMPORTANT
INSTALLATION INSTRUCTIONS
WARNING -
To reduce the risk of severe injury or death:
1) READ AND FOLLOW ALL INSTALLATION INSTRUCTIONS.
2) Install only on a properly operating and balanced door. A door that is operating
improperly could cause severe injury. Have qualified service personnel make
repairs to cables, spring assemblies and other hardware before installing the operator.
3) Remove all pull ropes and remove, or make inoperative, all locks (unless mechanically
and/or electronically interlocked to the power unit) that are connected to the door
before installing the operator.
4) Install the door operator at least 8 feet above the floor if the operator has exposed
moving parts.
5) Do not connect the door operator to the power source until instructed to do so.
6) Locate the control station: (a) within sight of the door, (b) a minimum of 5 feet above
the floor so that small children cannot reach it, and (c) away from all moving parts
of the door.
7) Install the Entrapment Warning Placard next to the control station and in a
prominent location.
8) For products having a manual release, instruct the end user on the operation of the
manual release.
www.geniecompany.com 08-12
Medium Duty Operator
GCL-MJ&MH

4.1
Section 4: Installation
Rolling Steel/Grill Doors
Figure 1
Figure 2
The Rolling Steel Door Operator can be assembled for right-hand or left-
hand
Front of Hood
mounting .dooH fo tnorF
Each model can also be wall mounted (next pages).
1) Mounting hardware and instruction will be supplied based
on door specifications.
(Typical mounting arrangements shown in figures 1 and 2.)
:
13-7/8"
(OUTPUT SHAFT LENGTH)
(WIDTH OF OPERATOR)
3-7/16"
(OPERATOR
SIDE ROOM REQ'D.))
17"
12" 5-1/8"
3-1/2"
8-3/4"
11"
www.geniecompany.com 08-12
Medium Duty Operator
GCL-MJ&MH

4.2
5) Attach operator assembly to end plate as shown using hardware provided. Fig 3.
NOTE: At this time, hand tighten only, the mounting bracket nuts
where it attaches to the head plate. This allows for adjustment
in order to tension the drive chain.
Attach Operator to Door: Front of Hood.
1) Attach 12 tooth sprocket to operator output shaft.
2) Align keyways and insert key into sprocket and output
shaft keyway. Do not tighten set screw at this time.
3) Attach door sprocket to door shaft. Do not tighten
at this time.
4) Assemble chain using chain master link.
5) Place assembled chain over door shaft sprocket and
around the 12 tooth sprocket.
6) Adjust operator position
to remove slack from
the chain.
7) Tighten operator mounting bracket nuts.
8) Tighten sprocket set screws.
Front of Hood (continued)
24121C
(Hex nut w/lkwshr, 5/16-18)
112146.0001
(GMX Mounting Bracket)
(GMX Mounting Bracket)
086420.0506
(Bolt, 5/16-18 x 3/4)
086420.0510
(Bolt, 5/16-18 x 1-1/4)
24121C
(Hex nut w/lkwshr, 5/16-18)
SOCKET BUTTON HEAD CAP SCREW IS
FACTORY WELDED TO THE HEAD PLATE
080352.0714
(Hex nut, 7/16-14)
FLAT WASHER
111983.0001
Figure 3
www.geniecompany.com 08-12
Medium Duty Operator
GCL-MJ&MH

4.3
The GCL-MJ&MH™ Rolling Steel unit can be wall mounted
where necessary
by using an optional “Wall Mount Kit.” (P/N 111011.0001.S).
Fig.4.
1)
Attach wall mount brackets to operator using the 4 mounting
bolts and nuts supplied(Hand-tighten until later).
Figure 4.
Position the operator in the brackets as shown.
2)
Attach 12 tooth sprocket to operator output shaft.
3)
Align keyways and insert key into sprocket and
output shaft keyway. Do not tighten set screw yet.
4)
Attach door sprocket to door shaft. Do not tighten yet.
5)
Assemble chain using chain master link.
6)
Place assembled chain over door shaft sprocket and
7)
Raise or lower operator to remove slack from the chain.
Ensure operator output shaft is parallel with door shaft.
8)
Tighten operator mounting bracket nuts.
9)
Align chain and secure operator to wall.
10)
Tighten operator chain sprocket set screws.
11)
Slide operator in the wall bracket mounting
holes if necessary for fine adjust of chain tension.
JACKSHAFT VERSION
Wall Mount
The release
cable must
be attached
before
mounting
the unit.
RELEASE CORD
5" TO 3-3/4"
12-1/4" TO 11"
19-5/8"
(HEIGHT OF OPERATOR
15"
(TYPICAL SIDE ROOM)
13-7/8"
(OUTPUT SHAFT LENGTH)
VERTICALLY ALIGN
SPROCKETS/CHAIN
(WIDTH OF OPERATOR)
operator sprocket.
LOCK DOWN HOLES
MUST BE USED TO
ENSURE MAINTAINING
OPERATOR POSITION
LOCK DOWN HOLES
MUST BE USED TO
ENSURE MAINTAINING
OPERATOR POSITION
www.geniecompany.com 08-12
Medium Duty Operator
GCL-MJ&MH

4.4
The Wall Mount Operator can be assembled for right hand
mounting above or below the door shaft. Fig.5A.
NOTE: The operator output shaft extends 3-7/8" on each side of the
operator frame.
1) Attach 12 tooth sprocket to operator output shaft.
2) Align keyways and insert key into sprocket and output shaft
keyway. Do not tighten set screw at this time.
nethgit ton oD.tfahs rood ot tekcorps rood hcattA)3
at this time.
4) Assemble chain using chain connecting link.
5) Place assembled chain over door shaft sprocket and operator sprocket.
6) Raise or lower operator to remove slack from the chain.
7) Be certain operator output shaft is parallel with door shaft.
8) Align chain and secure operator to wall or mounting pad. Fig.5B.
9) Tighten operator sprocket set screws.
INSTALLATION TIP:
While sprocket set screws are loose, if possible, manually operate door to
help align chain. A properly tensioned drive chain should deflect no
more than 1/2" when thumb pressure is applied mid-way between the 2
sprockets.While there is no hard and fast rule governing chain tension, it
must be tight enough to prevent clicking, popping and jumping the
teeth of the sprocket. The 1/2" guideline will insure sufficient tension.
NOTE: If using slotted mounting holes to mount unit, you must use at
least 2 lockdown holes in opposite corners to firmly mount unit to wall. Fig. 5B
.
Sectional Doors—Chain Couple
Figure 5B
Figure 5A
www.geniecompany.com 08-12
Medium Duty Operator
GCL-MJ&MH

4.5
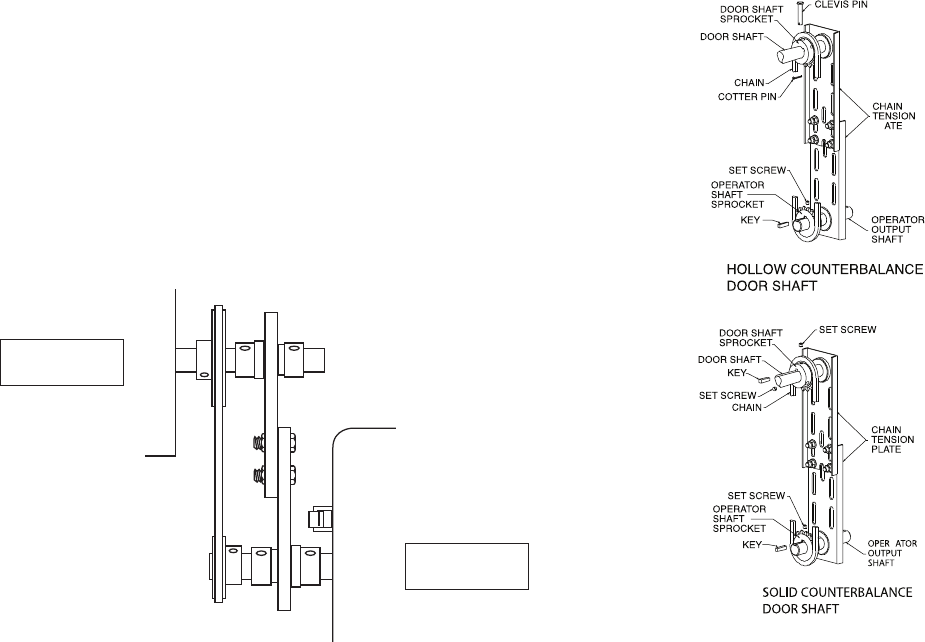
For Hollow Counterbalance Door Shaft:
1) Use non-threaded hole in door shaft sprocket as a guide and
drill a 3/8" diameter hole through one side of the door shaft.
Fig. 6A.
2) Insert clevis pin through sprocket and shaft to hold sprocket
in position.
3) Drill through opposite side of shaft to obtain proper hole
alignment. Fig. 6B.
4) Insert clevis pin through both holes and secure with cotter pin.
Fig. 6C.
For Solid Counterbalance Door Shaft:
1) Insert key into door shaft keyway.
2) Slide sprocket into place and secure with set screws.
To Complete the Installation:
If needed, realign operator sprocket with door sprocket. If you have
excessive door shaft movement, an optional chain tension plate is
available. Fig. 7A & 7B, pg 4.6.
Chain Couple
I
L
Figure 6A
Figure 6B
Figure 6C
www.geniecompany.com 08-12
Medium Duty Operator
GCL-MJ&MH

4.6
Bracket is available as an optional kit, P/N 111005.0001.S
Installation of optional chain spreader bracket: Fig 7A & 7B.
1) Place sprocket, upper plate and bearing assembly on door shaft
as shown.
2) Place lower plate, bearing assembly and sprocket on operator
shaft as shown.
3) Install door and operator sprockets and chain assembly as
described on page 4.4.
4) Install bolts and nuts through plates.
5) Tighten and align chain and plate and secure operator to wall.
6) Tighten spreader bracket bolts.
Chain Couple
Spreader Bracket
OPERATOR
SHAFT
DOOR
SHAFT
Figure 7A
SPROCKET
GOES ON FIRST
SPROCKET
GOES ON LAST
PL
Figure 7B
www.geniecompany.com 08-12
Medium Duty Operator
GCL-MJ&MH

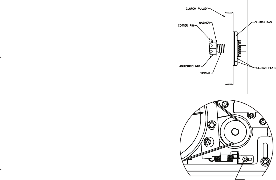
.detsujda eb nac taht hctulc elyts noitcirf a evah srotarepo ehT
NOTE: The clutch is intended to provide protection for the door, the
operator and associated equipment. It is not intended for entrapment
protection.
To Adjust the Clutch
1) Decrease the tension on the clutch until the operator will not lift
the door.
Turning the adjustment castle nut counter-clockwise will
decrease tension and clockwise will increase tension.
2) Gradually increase tension until the operator will perform a
complete open and close cycle without clutch slippage.
3) Insert a cotter pin through the adjustment castle nut and bend a
leg of the cotter pin to hold it in place.
NOTE: Periodically check the system for proper clutch action. If clutch
starts to slip after working properly for some time , check manual
operation of door BEFORE adjusting clutch. The door may not be
operating freely or the counterbalance spring may need adjusting.
Repairs and adjustments must be performed by a trained service
representative using proper tools and instructions.
1) Loosen the Adjustment Bracket Lock Nut/Bolt.
2) Slide the Adjustment Bracket as needed to reach the desired
spring tension.
When properly adjusted, the pivot arm should
move with very little effort.
3) Re-tighten the Adjustment Bracket Lock Nut/Bolt.
4.7
Clutch Adjustment Fig. 8
Brake Adjustment Fig. 9
BRAKE ADJUSTMENT
LOCK NUT AND BOLT
Figure 8
Figure 9
www.geniecompany.com 08-12
Medium Duty Operator
GCL-MJ&MH

4.8
1) Route the hand chain through the chain guide, around the
pocket wheel and back through the chain guide. Fig.10.
2) Connect the hand chain ends together as shown in Fig 11.
by twisting open the last link on one end of the chain, and
slipping the last link on the opposite end onto the open link.
3) Twist open link closed again.
4) Mount chain keeper to wall in line with chain approximately
4 feet from floor.
5) Loop chain around keeper as shown. Fig. 12. Optional Padlock
not provided.
6) Install release cable. Fig. 13.
NOTE: To insure smooth operation, make sure there are no twist in the
hand chain before connecting the link ends together.
Hand Chain & Keeper
Figure 10
Figure 11 Figure 12 Figure 13
RELEASE CORD
www.geniecompany.com 08-12
Medium Duty Operator
GCL-MJ&MH

5.1
Section 5: Wiring
Line Voltage Wiring Fig. 1
HIGH VOLTAGE
INPUT PLUGS
LINE INPUT
TERMINALS
LINE
GROUND
ROUTE LINE VOLTAGE
WIRING IN SHADED
AREA AS SHOWN
Figure 1
L1/ 1 N/ L2
GND
LINE IN
POWER CONNECTIONS
120V
240V
LINE
(HOT) NEUTRAL
LINE 1 LINE 2
Figure 2
WARNING
• DO NOT apply power to operator until instructed to do so.
• The Genie® Company recommends that line voltage
wiring be performed by a qualified electrician.
• Be sure that electrical power has been disconnected from
the input power wires being connected to the operator
prior to handling these wires. An appropriate lock-out /
tag-out procedure is recommended.
• Line voltage wiring must meet all local building codes.
• Make sure operator voltage, phase and frequency
nameplate ratings are identical to the job site line
voltage ratings.
• Input power wiring must be properly sized for the
operators amperage rating located on the nameplate.
• To reduce the risk of electric shock, make sure the chassis
of this unit is properly grounded.
1) Remove LINE VOLTAGE INPUT PLUG and install proper
fittings and 1/2"conduit.
2) Route proper LINE VOLTAGE wires into operator.
3) Locate LINE INPUT terminals on circuit board. Using
correct connectors, attach wires to LINE INPUTS, and GROUND
terminal. Fig. 2.
• Keep low voltage and line voltage wires separate.
• Route all line voltage wires as shown.
• Plug all unused conduit holes.
www.geniecompany.com 08-12
Medium Duty Operator
GCL-MJ&MH

5.2
1) Connect all LOW VOLTAGE control circuit wires to this side
of unit using 1/2" conduit or flexible convoluted tubing.
Keep low voltage and line voltage wires separate.
Route all low voltage control wiring as shown. This includes
all control circuit wires such as wall controls, timers and single
button input devices as well as radio control and safety circuit
wiring. See Figs 2 through 13 in this section.
Plug all unused conduit holes.
Low Voltage Control Wiring (general) Fig. 3
NOTE: For a detailed description of control wire terminals see
Appendix B.
% G% G C P GH% OH % O
C
GP
C
GP
%U
N
U
N
RADIO
CONTROL
TERMINALS
LOW VOLTAGE
CONTROL WIRE
TERMINALS
LOW
VOLTAGE
INPUT
PLUGS
ROUTE LOW VOLTAGE
WIRING IN SHADED
AREA AS SHOWN
Figure 3
www.geniecompany.com 08-12
Medium Duty Operator
GCL-MJ&MH

5.3
L1/ L1 N/ L2
+
-
+
-
OPAKMEIGX.S
INTERFACE
MODULE
MONITORED SENSING EDGE
RADIO
CONTROL SIGNAL TERMINAL STRIP
REMOVE JUMPER
IF STOP BUTTON
IS USED
LINE IN
POWER CONNECTIONS
CLASS 2 SUPPLY 0-40 VDC
External Wire Diagram
See Appendix B for detailed description of terminals.
OPEN CLOSE STOP GND 1-BTN N-O
SAFETY
N-O
SAFETY
ODC
STB
ODC
STB
EXT
INTLK
EXT
INTLK
1-BTN
STATION
KEY
SWITCH
STATION
CARD
READER
O/C
PULL
SWITCH
N/O
N/O
N/O
N/O
PWR RAD GND
RELAY
GND
NOM
+ 24VDC
PWR
20-40 VDC @ 315mA
MAX CURRENT
MULTIPLE 3-BUTTON
STATION INSTALLATIONS
REQUIRE THE STOP
BUTTON TO BE WIRED
IN SERIES. See Fig. 5, pg 5.4
EXTERNAL RADIO TERMINAL STRIP
CLASS 2 SUPPLY 0-40 VDC
OPEN
CLOSE
STOP
3-BUTTON
STATION
SERIES II SAFE-T-BEAM
®
(STB)
(CONNECT STB WIRES TO EITHER TERMINAL)
GND
120V
240V
LINE
(HOT)
NEUTRAL
LINE 1 LINE 2
SENSING EDGE SWITCH
THRU-BEAM PHOTOCELLS
REMOVE JUMPER
WHEN INSTALLING
EXTERNAL INTERLOCK
(DO NOT CONNECT 2-WIRE
MONITORED SENSING EDGE
SWITCH TO THESE INPUTS)
www.geniecompany.com 08-12
Medium Duty Operator
GCL-MJ&MH

Wall Control(s) must be located so that the door is within
sight of the user and far enough from the door, or positioned,
such that the user is prevented from coming in contact with
the door while operating the controls.
Control. Fig. 4A
.
Attach the Caution label adjacent to the Wall Con Fig. 4B.
1) For one 3 - button installation, make connections as
shown in Fig. 4.
2) For a multiple 3 - button installations, make connections as
shown in Fig. 5.
3) For single button accessory controls, make connections as
shown in Fig. 6.
NOTE: If an External STOP button is NOT being installed, a jumper
wire must be installed between the "STOP" AND "GND" terminals
as shown in Fig. 6.
NOTE: Long Distance Relay Kit wiring is not required for long
distance control runs and should not be used
Wall Control
Figure 4
Figure 5 Figure 6
WARNING:
Attach the Warning placard adjacent to the Wall
trol.
Entrapment
Warning
Placard
Figure 4A
CAUTION
This door is operated by a limited-duty operator.
To prevent the motor protector from tripping,
do not exceed 15 cycles of opening
and closing per hour.
NOT FOR RESIDENTIAL USE
Figure 4B
WARNING:
If momentary contact control is to be used, a monitored
switch must be used. See pages 5.6-5.7 for installation of entrapment
protection devices.
external reversing device such as a photocell system or sensing edge
11 735
5.4
www.geniecompany.com 08-12
Medium Duty Operator
GCL-MJ&MH

STOP GND 1 BTN N O
SAFETY N O
SAFETY
ODC
STB ODC
STB EXT
INTLK EXT
INTLK
CONTROL SIGNAL TERMINAL STRIP
Figure 7
NOTE: If External Interlock is used,THE JUMPER WIRE BETWEEN THE
EXT INTLK TERMINALS MUST BE REMOVED.
1) Optional external interlock switches are required with some
Sectional or Rolling Steel Doors to prevent the door from
operating under certain conditions including the following:
If the door is equipped with a functioning door lock, an
interlock switch must be installed to prevent electric
operation when the lock is engaged.
If the door is equipped with a pedestrian pass-through door,
an interlock switch must be installed at the pass-through
door in order to prevent electrical operation when the
pass-through door is open.
SWITCH
(N.O.)
ANGLE
STANDARD
SLIDELOCK
TRACK
SWITCH
(N.C.)
Switches must
be set in
the field.
Pass door interlock:
Should be open when
door is open.
Closed when door is
closed.
Side lock interlock:
Should be open when door is locked.
Closed when door is unlocked.
Interlock Switches
5.5
OPEN CLOSE
www.geniecompany.com 08-12
Medium Duty Operator
GCL-MJ&MH

DOOR
Top of lens
to floor.
Figure 10
5.6
RADIO
Figure 8
Radio Control Installation
1) For a 3-wire radio control installation, make connections as shown in Fig. 8.
NOTE: PWR terminal supplies 20 – 40VDC. Radios used must be compatible with this voltage range.
NOTE: If no voltage is present at PWR terminal, check fuse on circuit board.
1) Monitored SERIES II (STB) photocells can be installed as shown in Fig. 9. Wiring to
these photocells can be connected to either terminal (they are not polarity sensitive).
(Troubleshooting in Section 8)
NOTE: Monitored Sensing device must be installed or unit will be Constant Contact Close.
2) To Mount Photocells: (Kit includes detailed Instructions).
Determine location for mounting. They do not need to be directly adjacent to the door but must
be somewhere along the wall where there will be an unobstructed line between them.
Fig 10.
Screws provided for mounting on soft material (wood, drywall, etc.) They must extend out away
from the wall sufficiently that no door hardware breaks the plane of the photo-beam.
1) Nominal 24 Volt DC Commercial photocells with normally open contacts can be connected
as shown in Fig. 11.
NOTE: Blue wire supplies 20 – 40VDC. Photocells used must be compatible with this voltage range.
NOTE: If no voltage is present at Blue wire, check fuse on circuit board.
Series II Safe-T-Beam® Monitored Photocells
Commercial Non-Monitored Photocells
WARNING
:
Photocell systems provide entrapment protection
when mounted near the doorway in such a way that the lower portion of an
individual’s leg will break the photocell beam during normal walking conditions.
WARNING
:
Actuating operator using constant contact on the
CLOSE button will override external reversing devices, including photocells.
CONTROL SIGNAL
TERMINAL STRIP
Figure 9
CONNECT WIRES TO EITHER TERMINAL.
(NOT POLARITY SENSITIVE
)
+
-
+
-
CONTROL SIGNAL
TERMINAL STRIP
RADIO
Blue
Orange
Yellow
Figure 11
PWR RAD GND
RELAY
GND
NOM
+24VDC
PWR
20-40 VDC @ 300mA
MAX CURRENT
EXTERNAL RADIO TERMINAL STRIP
CLASS 2 SUPPLY 20-40 VDC
LOCATED
OUTSIDE
ELECTRIC
BOX
SERIES II (STB)
RESDENTIAL SAFE-T-BEAM
ODC
STB
ODC
STB
N-O
SAFETY SAFETY
N-O
THRU-BEAM
PHOTOCELLS
RECE VER
TRANSM TTER
EXT RADIO CONNECTOR PWR
20 40 VDC @ 250mA
MAX CURRENT
REL
GND
NOM
24VDC
www.geniecompany.com 08-12
Medium Duty Operator
GCL-MJ&MH

5.7
Figure 12 shows an example of a typical sensing edge installation. Left hand side is shown but
right hand is a mirror image of this.
1A) If wiring from sensing edge switch to operator is coiled cord or 2 wire jacketed cord:
• Install junction box 12” above the center of the door opening on same side as
sensing switch.
• Secure one end of cord to junction box using a cable clamp.
1B) If connection is to be made through a take up reel cord:
• Install on same side as sensing edge switch and above door opening and
slightly to the side.
• Install junction box adjacent to take up reel and route the stationary cord from
the reel to the box and secure with a cable clamp.
2) Secure other end of cord (straight, coiled or reel) to sensing edge switch
enclosure using a cable clamp.
3) Connect wires of cord to sensing edge switch using wire nuts or other suitable
wire connectors.
4) Run a straight 2 wire cord from the junction box (Step 1) to the operator
electrical box.
• Secure using cable clamp on each end.
5) Join wires in cord from operator to wires in cord from switch using wire nuts or
other suitable wire connectors.
6B) Monitored slanimret BTS CDO draob tiusric niam ot stcennoc egde gnisnes
SENSING
EDGE
COIL TO
CONTROL BOX
JUNCTION BOX
Figure 12
using the optional OPAKMEIGX.S as shown in Fig. 13B.
6A) Monitored sensing or reversing edge connects to optional Timer-Close Module
terminals shown in Fig. 13A.
7) Operate the door to make certain cord is free to travel and does not become
snared during door opening or closing.
• Check sensing edge switch for proper operation.
Sensing Edge Switch Installation
WARNING:
Actuating the operator using constant contact on the CLOSE
button will override external reversing devices, including sensing edges or
reversing edges.
SENSING EDGE SWITCH
SENSING EDGE SWITCH
Figure 13B
Figure 13A
NOTE Monitored 2-wire
sensing or reversing
in combination with a
Timer-Close Module.
TIMER-CLOSE MODULE TERMINAL STRIP
GND
MON
EDGE
NTERFACE MODULE
MAIN CIRCUIT BOARD
ODC
STB
ODC
STB
NOTE: Do not use a take-up-reel on a monitored edge. They have slip connections in them
that momentarily break contact which causes false reversals.
NOTE: Monitored sensing
edge connects to main
circuit board ODC STB
terminals using optional
OPAKMEIGX.S
INTERFACE MODULE.
edge can only be used
www.geniecompany.com 08-12
Medium Duty Operator
GCL-MJ&MH

IMPORTANT
SAFETY INSTRUCTIONS
WARNING -
To reduce the risk of severe injury or death:
1
) READ AND FOLLOW ALL INSTRUCTIONS.
2
) Never let children operate or play with door controls. Keep the remote control (where
provided) away from children.
3
) Personnel should keep away from a door in motion and keep the moving door in sight until it
is completely closed or opened. NO ONE SHOULD CROSS THE PATH OF A MOVING DOOR.
4
) Test the door’s safety features at least once a month. After adjusting either the force or the
limit of travel, retest the door operator’s safety features.
5
) For products having a manual release, if possible, use the manual release only when the door
is closed. Use caution when operating the release while the door is open. Weak or broken
springs may cause the door to fall rapidly, causing severe injury or death.
6
) KEEP DOOR PROPERLY OPERATING AND BALANCED. See Door Manufacturer’s Owner’s Manual.
An improperly operating or improperly balanced door could cause severe injury or death. Have
only trained door systems technicians make repairs to cables, spring assemblies and hardware.
7
) SAVE THESE INSTRUCTIONS.
5.8
www.geniecompany.com 08-12
Medium Duty Operator
GCL-MJ&MH

6.1
These operators include a full function control panel including a liquid crystal
display (LCD), calibration keys and Open, Close and Stop keys for on board
operator control.See Fig.1. The open, close and stop keys function as a 3-button
wall control. The Display will show current operator conditions and calibration
information. Due to limited character space,some displays
will be abbreviated.
See Appendix C (pgs.10.7-10.9) for full display descriptions.
Operator includes a non-volatile memory. The unit will remember all
calibration settings plus error code and run code logs, if power is removed
from unit.
NOTE: During Setup, refer to Caution Label for limited use (pictured on
page 5.4).
DANGER:
After power is supplied to the operator,
Control Operating Modes
Operator control boards operate in two modes: Run Mode and Calibration
Mode. The control board should normally operate in the Run Mode. The operator
is calibrated in Calibration Mode.
With the operator standing idle
PRESS CAL/RUN TO TOGGLE BETWEEN OPERATING MODES.
>***”
(*** = current operating mode).
NOTE: The CAL/RUN key will not toggle between operator modes while
the operator is running.
Section 6: Operator Setup Procedure
Control Panel
LCD DISPLAY
Figure 1
Calibration &
Run Mode
Toggle Key.
Display
Backlighting
Toggle Key. Scroll Keys, used in
Calibration Mode.
Set/Clear Key,
used to reset
and adjust
calibration
settings.
Operation Keys,
operates unit
like a 3-button
wall station.
Do Not make contact with components inside the control panel
except for the Keypad Keys. Fig. 1.
CAL
RUN
SET
SCROLL
SCROLL
CLEAR
OPEN
STOP
CLOSE
www.geniecompany.com 08-12
Medium Duty Operator
GCL-MJ&MH

6.2
Setting Constant Contact
IDLE DOWN LIMIT
OPEN MODE C-STP
CLOSE MODE MOM
Figure 2
Figure 3
Figure 4
Door closed -
operator
standing by
CLOSE MODE C-STP
Figure 5
These operators are shipped from the factory with both open and close
operating modes set to constant contact – stop (C – STP) If your unit is set
to Momentary Contact (MOM) Open and/or CLOSE, reset the
operating modes by taking the following steps:
1) Press CAL/RUN to enter calibration mode. Fig. 2.
2) Press SET/CLEAR until display reads “OPEN MODE >C-STP.” Fig. 3.
3) Press SCROLL (DN) until display reads “CLOSE MODE.” Fig. 4.
4) Press SET/CLEAR until display reads “CLOSE MODE >C-STP.”
Fig. 5.
5) Press CAL/RUN to return to run mode.
WARNING:If a monitored external reversing device
is not used, then the operator will run Constant Contact Close.
Verify close mode is set to “C-STP”and NOT “C-REV”or “MOM”
before continuing.
www.geniecompany.com 08-12
Medium Duty Operator
GCL-MJ&MH

6.3
1) Engage door to Operator.
NOTE: Verify open and close operating modes are set to constant
contact – Stop (C-STP). See page 6.2 for details.
2) Press CAL/RUN until operator is in run mode.
3) Press and hold OPEN Key on Control Panel. Run door to
desired open position, release OPEN Key.
4) Push LIMIT LOCKING BAR away from Limit Sensors and
turn Open Limit Travel Nut until travel nut arrow and open limit
sensor arrow are aligned and the display reads “IDLE>UP LIMIT.”
5) Release the LIMIT LOCKING BAR and make sure bar seats
completely into both Travel Nuts. Fig. 6.
6) Press and hold CLOSE key on Control Panel. Run door to
within 2" above floor, release Close button.
NOTE: If the operator stops while trying to set limits and the display
reads “GDO shutdown>MRT / Hit key to reset,” see page 6.6 "Resetting
Max Run Timers".
7) Push LIMIT LOCKING BAR away from Limit Sensors and
turn Close Limit Travel Nut until travel nut arrow and close limit
sensor arrow are aligned and the display reads “IDLE >DOWN
LIMIT.” Fig. 7.
8) Run door fully Open and Closed with Open & Close Keys on
control panel and make final adjustments as necessary to make
sure that door opens fully and closes no more than 2" above
the floor.
Setting Limit Travel
IDLE DOWN LIMIT
Figure 6
Figure 7
UP LIMIT TRAVEL NUT
L MIT SENSOR ALIGNMENT ARROWS
LIMIT LOCKING BAR
www.geniecompany.com 08-12
Medium Duty Operator
GCL-MJ&MH

6.4
WARNING:
The Limit Overrun function will override
external reversing devices, including photocells and sensing edges or
reversing edges. Therefore,any externally connected devices will be
disabled during that portion of the door travel controlled by the Limit
Overrun function.
The Down Limit Overrun function should be used to close the door no
more than the final 2".
A)
The Limit Overrun setting is a matter of trial and error. The goal is to adjust
the Limit Overrun until an appropriate seal is obtained between the bottom
edge of the door and the floor.
B)
The Limit Overrun setting can be varied between 0 and 9. 0 - disables the
Limit Overrun so that the door stops at the down limit switch setting.
9 - causes the greatest amount of door travel beyond the limit switch setting.
Door should close gently with
light tension on door cables,or minimal stacking
on rolling steel slats.
1) Press CAL-RUN to enter calibration mode
2) Press scroll ( ) until the display reads “LIMIT OVERRUN >(0-9).” Fig. 8.
3) Press SET/CLEAR until the display reads the desired value.
4) Press the OPEN key to open the door a few feet,then release
5) Press the CLOSE key to close the door and hold until the operator stops.
6) Check the door seal and repeat steps 3-5 until the appropriate
seal is obtained between the door and the floor.
CAUTION:
If proper seal cannot be obtained at a setting of
9, Reset the Limit Overrun back to 0 and reset the Down Limit position as
described on pg. 6.3. Then adjust the Limit Overrun as instructed above.
7) Press CAL-RUN to return to run mode.
Setting Limit Overrun
LIMIT OVERRUN 0
Figure 8
www.geniecompany.com 08-12
Medium Duty Operator
GCL-MJ&MH

WARNING:
SCROLL
2) Press SCROLL (up or down) until display reads “ODC STB>ON” or
6.5
OPEN
CLOSE
STOP
CAL
RUN SCROLL
SCROLL
SET
CLEAR
ODC STB ON
NOTE: Installation of Series II Monitored Photocells DOES NOT make the operator
unit legal for residential use.
Monitored Reversing Devices
CAL
RUN
SET
CLEAR
SCROLL
CAL
RUN
ODC Safe-T-Beams® (OPTIONAL)
1) If operator is in RUN mode, press CAL/RUN to enter calibration mode.
“ODC STB>OFF” Figure 9.
3) Press SET/CLEAR key to toggle between ON and OFF.
4) Press SCROLL (up or down)
to shift to a new function and lock setting.
5) Press CAL/RUN to return to run mode.
Photocell systems provide entrapment
protection when mounted near the doorway in such a way
that the lower portion of an individuals leg will break the
photocell beam during normal walking through the doorway.
If an alternative mounting location is chosen, it must be
approved by the facility owner.
Current UL Approved Monitored Reversing Devices (See page 5.7)
1) MillerEdge ME and MT series monitored edge sensors used in
combination with Timer-Close Module P/N OPABTCX.S or OPAKMEIX.S INTERFACE MODULE.
2) MillerEdge ME and MT series monitored edge sensors (Direct connect through STB inputs).
(Direct connect through STB inputs).
3) Residential Safe-T-Beam® Monitored Photocells from The Genie® Company,
model OSTB-BX (P/N 38176R).
4) Monitored Photocells (P/N OPAKPEN4GX.S.).
Figure 9
www.geniecompany.com 08-12
Medium Duty Operator
GCL-MJ&MH

6.6
This operator will automatically set its maximum run timers (MRT)
when the unit is run two full cycles from limit to limit, without stopping,
in the run mode. The Max Run Timer is a feature that prevents the unit
from running continuously in the event of a slipping clutch, etc.
NOTE: The MRT’s are set to the time required to run from one limit to
the other, plus 5 seconds (nominal). When the MRT is exceeded, the
operator stops and may reverse. The operator will not respond to
any command until it is reset by pressing one of the calibration keys
or by cycling power to the unit.
Resetting the Max Run Timers
The Maximum Run timers can be reset using this procedure:
1) Press CAL/RUN to enter calibration mode.
2) Press Scroll ( ) until display reads “MAX RUN TMR >SET.”
3) Press SET/CLEAR until display reads “MAX RUN TMR >CLEAR.”
FIG. 10.
4) Press CAL/RUN to return to run mode.
5) Cycle door fully open and fully closed (two full cycles) without stopping.
NOTE: The Max Run Timers must be reset each and every time the
travel limits are adjusted.
CAUTION:
Max Run Timer
MAX RUN TMR CLR
Figure 10
The Mid-Stop feature must be turned off
to properly set the maximum run timers.
www.geniecompany.com 08-12
Medium Duty Operator
GCL-MJ&MH

6.7
This operator includes a programmable Mid-Stop.This feature allows
the operator to stop at a user selectable point when opening. It is used
when operating very tall doors that seldom open to their full height.
The Mid-Stop does not affect the operator when closing.
1) To operate door to full open position from mid-stop, press open
button again.
NOTE: Setting of the MID-STOP should only be performed AFTER Travel
Limit and Max Run Timer settings have been made.
To set the Mid-Stop:
1) Press CAL/RUN to enter calibration mode.
2) Press the CLOSE key to close the door to the down limit.
3) Press SCROLL ( ) until the display reads “MID-STOP >CLEAR.”
Fig. 11.
NOTE: If the display reads MID-STOP >SET at this point, first clear the
MID-STOP as described below then repeat steps 1-3 and continue.
4) Press the OPEN key to open the door and release the key
when the door is at the desired Mid-Stop height.
5) Press the SET/CLEAR until the display reads “MID-STOP >SET.”
6) Press CAL/RUN to return to run mode.
To clear the Mid-Stop:
1) Press CAL/RUN to enter calibration mode.
2) Press SCROLL ( ) until the display reads MID-STOP >SET.
3) Press SET/CLEAR until the display reads MID-STOP >CLR
4) Press CAL/RUN to return to run mode.
Setting the Mid-Stop
MID-STOP CLR
Figure 11
www.geniecompany.com 08-12
Medium Duty Operator
GCL-MJ&MH

6.8
NOTE: Once the travel limit and safety modes have been set, the OPEN and
CLOSE modes may be set for Momentary Contact if desired.
NOTE: The radio control input will not operate when the open or close
mode is set in the Constant Contact mode. Operating modes affect all
control inputs and keys.
To set the OPEN mode:Fig. 12
.
1) Press CAL/RUN to enter the calibration mode.
2) Press SCROLL ( ) or ( ) until display reads “OPEN MODE >.”
This displays current setting.
3) Press SET/CLEAR until the display reads the desired operating mode:
C-STP = Constant contact is required to open door. Door will
stop if button or key is released before operator reaches its limit.
MOM = Momentary contact will cause door to open to limit.
4) Press CAL/RUN to return to run mode.
To set the CLOSE mode:Fig. 13.
1) Press CAL/RUN to enter the calibration mode.
2) Press SCROLL ( ) or ( ) until display reads “CLOSE MODE >“.
This displays current setting.
3)
Press SET/CLEAR until the display reads the desired operating mode:
C-STP = Constant contact is required to close door. Door will
stop if button or key is released before operator reaches its limit.
C-REV = Constant contact is required to close the door. Door
will reverse automatically if close button or key is released
before door reaches down limit.
MOM = Momentary contact will cause door to close to limit.
4) Press CAL/RUN to return to run mode.
Changing Open and Close Modes
OPEN MODE MOM
CLOSE MODE MOM
Figure 12
Figure 13
WARNING
If momentary contact control is to be used, a monitored
external reversing device such as a photocell system or sensing
edge switch must be used.
www.geniecompany.com 08-12
Medium Duty Operator
GCL-MJ&MH

7.1
These operators include a built-in cycle counter that store the count with
or without power to the operator.
To view the Cycle Count:
1) Press CAL/RUN to enter calibration mode.
2) Press SCROLL ( ) or ( ) until display reads “CYCLES >.”
This will display current cycle count.
3) Press CAL/RUN to return to run mode.
Section 7: Special Operator Features
Operator Cycle Count Fig. 1
These operators can display the version number of the firmware used in
the on-board micro-controller.
To view this version number:
1) Press CAL/RUN to enter calibration mode.
2) Press SCROLL ( ) or ( ) until the display reads “GDO V# >.”
This will display the current firmware version number.
3) Press CAL/RUN to return to run mode.
Circuit Board Firmware Version Fig. 2
CYCLES 1
GDO V# 4.00.1
Figure 1
Figure 2
www.geniecompany.com 08-12
Medium Duty Operator
GCL-MJ&MH

7.2
These operators are available for use in jackshaft or trolley configurations.
The same control board is used for either configuration, however the con-
trol board must be set for the appropriate GDO configuration. A board set
for trolley mode will not work in a jackshaft operator and vice-versa.
NOTE: The GDO type is factory set. The installer should not have to set
this feature. However, if the GDO type is inadvertently changed, or if a
board needs to be replaced in the field, follow these instructions to set
GDO type.
1) Press CAL/RUN to enter calibration mode.
2) Press SCROLL ( ) or ( ) until display reads “GDO TYPE >.”
This will display the current GDO type.
3) Press SET/CLEAR until display indicates correct GDO type
( J-SHAFT or TROLLEY)
4) Press CAL/RUN to return to run mode.
Operator Type Fig. 3
GDO TYPE J-SHAFT
Figure 3
www.geniecompany.com 08-12
Medium Duty Operator
GCL-MJ&MH

8.1
Section 8: Troubleshooting
The operators display their status on the LCD display.Each time the
operator runs, stops, reverses or refuses to run, the display will indicate why
the action did, or did not, take place.
Once an error code has been generated, the operator will continue
to display the error code while the operator is not running.This error code
can be cleared by pressing the STOP button or STOP key on the keypad.The
error code will automatically clear when the operator stops at the down
limit. Error codes will continue to be stored in the operator’s Error
Code Memory after they have been cleared from the display in the
Run Mode.
Display Operation in Run Mode
To aid in troubleshooting problems, the operators include an error code
memory that stores the last 10 error events.These codes are stored with or
without power.The last error code detected is also displayed on the LCD until
the stop button or key is pressed or the operator stops at the down limit.
The error code memory stores the last 10 error codes in sequence. Once 10
codes are stored, the oldest code is erased to make room for the newest
code.These codes are displayed in calibration mode.The display will flash
the number of the error code and the 2-digit error code followed by a
description of the error code. Fig. 1 & 2.
Error Codes
ERROR CODE 1 41
Figure 1
REV ONE BUTTON
Figure 2
www.geniecompany.com 08-12
Medium Duty Operator
GCL-MJ&MH

8.2
To view the error code memory: (Fig. 1 & 2)
1) Press CAL/RUN to enter calibration mode.
2) Press SCROLL ( ) or ( ) until display reads
“ERROR CODE 1 .”
>
The display will begin flashing the error code number and
2-digit error code followed by its description.
Reminder: Error code number 1 is the latest code generated.
3) Press SET/CLEAR. The display will now read “ERROR CODE 2 >.”
(This is the error code which was generated before error code 1.)
4) Repeat step 3 until all 10 error codes have been displayed or
move on to step 5 when ready.
5) Press CAL/RUN to return to run mode.
NOTE: For all error codes see Appendix C, Pages 10.8 - 10.9.
Error Codes (cont’)
These operators also include a run code memory that stores the last 10 run
events.These codes are stored with or without power. Each time the
operator runs or stops, it generates a code that it stores in this memory
(Why the operator ran or stopped). Used together with the error code
memory, it becomes a powerful troubleshooting aid.
The run code memory stores the last 10 error codes in sequence. Once 10
codes are stored,the oldest code is erased to make room for the newest
code.These codes are displayed in calibration mode.The display will flash
the number of the run code and the 2-digit run code followed by a
description of the run code. Fig. 3 & 4.
Run Codes
RUN CODE 1 3C
Figure 3
HALT DOWN LIMIT
Figure 4
www.geniecompany.com 08-12
Medium Duty Operator
GCL-MJ&MH

8.3
To view the run code memory: (Fig. 3 & 4)
1) Press CAL/RUN to enter calibration mode.
2) Press SCROLL ( ) or ( ) until display reads “RUN CODE 1 >.”
The display will begin flashing the run code number and code
followed by its description.
Remember: run code number 1 is the latest code generated.
3) Press SET/CLEAR. The display will now read “RUN CODE 2 >.”
(This is the run code which was generated before run code 1.)
4) Repeat step 3 until all 10 run codes have been displayed or
move on to step 5 when ready.
5) Press CAL/RUN to return to run mode.
NOTE: For all run codes see Appendix C, Page 10.7.
Run Codes (cont’)
TROUBLESHOOTING EXAMPLE USING RUN AND ERROR CODE
MEMORIES. Fig. 5.
1. In Calibration Mode, display and write down each Run Code
and Error Code stored in memory.
2. List as shown below.
3. Refer to Appendix C to interpret the codes.
In this example, the operator was opened using the OPEN key on
the keypad and stopped at the up limit. The OPEN wall button
was then activated, causing the “6D” code to be generated since
the operator could not open when it is already at the up limit.
The CLOSE wall button was then activated, causing the operator
to close. While closing, the Normally-Open (N-O) Safety Input
was activated, causing the operator to stop and then reverse,
stopping at the up limit.
ERROR
CODES
RUN
CODES
1
2
3
4
5
6
7
8
9
10
1
2
3
4
5
6
7
8
9
10
45
6D
00
00
00
00
00
00
00
00
00
00
00
00
00
00
3D
35
20
3D
14
REVERSED DUE TO ACTIVE
N-O SAFETY INPUT
WOULD NOT OPEN —
ALREADY AT UP LIMIT
STOPPED AT UP LIMIT
STOPPED DUE TO ACTIVE
N-O SAFETY INPUT
CLOSED FROM
CLOSE WALL BUTTON
STOPPED AT UP LIMIT
OPENED FROM
OPEN KEY ACTIVATION
OPERATOR STORES “00” CODES IN UNUSED RUN AND ERROR
CODE MEMORY LOCATIONS FROM THE FACTORY.
AS ERROR OR RUN CODES ARE
RECORDED, THE “00” CODES ARE REPLACED WITH VALID CODES
NUMBER CODE NUMBER
CODE
Figure 5
www.geniecompany.com 08-12
Medium Duty Operator
GCL-MJ&MH

8.4
These operators include a self-diagnostic circuit board using
troubleshooting LED indicators to signal the technician of
a problem.
LED Indicators Fig. 6
Figure 6
HOIST
INTERLOCK
TROUBLESHOOTING LED’s
EXTERNAL
INTERLOCK
+ 24 VOLTS
DC
STB
ENABLE INDICATION
OFF
OFF
OFF OFF
OFF OFF OFF
ON
ON ON ON
ON ON
ON
NORMAL OPERATING CONDITION
STB DISABLED
STB ENABLED
HOIST INTERLOCK SWITCH OPEN:
1) HOIST RELEASE NEEDS RESET.
2) HOIST INTERLOCK CONNECTOR NOT PLUGGED IN.
3) HOIST INTERLOCK DEFECTIVE.
POWER SUPPLY PROBLEM:
1) CHECK AC POWER SUPPLY.
2) CHECK MAIN POWER FUSE.
3) CHECK SECONDARY FUSE (2A).
EXTERNAL INTERLOCK OPEN
S B
E AB
+ 24
V C
E T
I T K
HO T
I T K
STB
ENAB
+ 24
VAC
EXT
INTLK
HOIST
INTLK
TROUBLESHOOTING
LED S
DETAIL
www.geniecompany.com 08-12
Medium Duty Operator
GCL-MJ&MH

8.5
Monitored Photocell Self-diagnostic Troubleshooting Chart
ON ON NORMAL OPERATION NONE REQUIRED
OFF OFF 1. POWER HEAD NOT POWERED
2. WIRING FROM POWER HEAD BAD
1. CHECK BREAKERS, FUSES, PLUGS
2. CHECK WIRING FOR OBVIOUS SHORTS
OFF ON
1. WIRING TO SOURCE MISSING OR BAD
2. POWER HAS BEEN INTERRUPTED
1. CHECK WIRING
2. REMOVE POWER AND REAPPLY
2 BLINKS, PAUSE
(REPEAT) ON
1. BEAM NOT ALIGNED
2. BEAM OBSTRUCTED
3. SENSOR DEFECTIVE
1.CHECK ALIGNMENT
2. CHECK FOR OBSTRUCTION
3. CALL CUSTOMER SERVICE
1. WIRE TO SENSOR MISSING OR BAD
2. SENSOR DEFECTIVE
1. CHECK WIRING
2. CALL CUSTOMER SERVICE
OFF
ON
1. SENSOR RECEIVING INTERFERENCE 1.
ATTEMPT TO DETERMINE SOURCE OF
INTERFERENCE
2. CALL CUSTOMER SERVICE
ON 1. SOURCE NOT SENDING PULSES
2. SOURCE DEFECTIVE
1. CALL CUSTOMER SERVICE
2. CALL CUSTOMER SERVICE
SOURCE (RED LED)SENSOR (GREEN LED)INDICATED CONDITION REQUIRED ACTION
2 BLINKS, PAUSE
(REPEAT)
3 BLINKS, PAUSE
(REPEAT)
4 BLINKS, PAUSE
(REPEAT)
WARNING:
Actuating the operator by using constant contact
on the CLOSE button will override external reversing devices,
including photocells.
www.geniecompany.com 08-12
Medium Duty Operator
GCL-MJ&MH

SERVICE ITEM SERVICE INTERVAL (FREQUENCY)
EVERY 6 MO. EVERY 12 MO. EVERY 36 MO.
OR OR OR
5,000 CYCLES 10,000 CYCLES 30,000 CYCLES
MANUAL
OPERATION OF
DOOR
DRIVE CHAIN
TENSION
* PHOTOCELL/
SENSING EDGE
OPERATION
ADJUSTMENT
BRAKE
ADJUSTMENT
CHECK FOR LOSE
OR MISSING
HARDWARE
CHECK LIMIT
POSITION
GEAR TRAIN
WEAR
*
ALL EXTERNAL REVERSING DEVICES SHOULD BE CHECKED MONTHLY.
9.1
Maintenance Schedule
The following table provides a schedule of recommended Service and
Maintenance items to be completed by a trained service representative.
CAUTION:
Failure to perform the recommended Service & Maintenance
may result in premature failure of the operator.
Section 9: Service and Maintenance
CLUTCH
www.geniecompany.com 08-12
Medium Duty Operator
GCL-MJ&MH

10.1
Section 10: Appendix A
Basic Hoist Operator Parts
22
21
39 134 136
137
37
125131
132
161
133
128
130
138
23
135
129
127
1
164
INTERLOCK SWITCH
BRAKE RELEASE—CLEVIS PIN
BRAKE RELEASE ROD RIVET
RELEASE PULLEY
BRAKE RELEASE ARM BRACKET
BRAKE ADJUSTMENT PLATE
BRAKE SOLENOID COVER
BRAKE RELEASE SPRING
OPERATOR CHASSIS LEFT
OPERATOR CHASSIS RIGHT
OPERATOR CHASSIS SUPPORT BRACE
SUPPORT BRACKET
BRAKE BAND
BRAKE RELEASE LEVER
ITEM NO. DESCRIPTIONPART NUMBER
PARTS LIST
1
111051.0001
111051.0002
110824.0001
110522.0001
108190.0001
110521.0001
110549.0001
110450.0001
110380.0001
110449.0001
110847.0001
21
22
23
134
37
135
110808.0001
136
137
138
159
160
110803.0001
161
164
WIRE GUARD BRACKET
110805.0001.S
165
LEFT MOUNTING BRACKET
110425.0001
167
110425.0002
168
110809.0001
110807.0001
8115B17
110443.0001
110503.0001
39
125
110807.0001
127
128
129
130
131
107978.0001
132
133
161 160
159
BRAKE PULLEY
BRAKE RELEASE LINK
BRAKE PIVOT BRACKET
111007.0001
BRAKE RELEASE—SPEED NUT
HANDWHEEL RELEASE ARM
110502.0001
BRAKE POST—FLOATING
BRAKE POST—FIXED
ELECTRIC MOTOR, 1/2HP, 120V
110380.0002
ELECTRIC MOTOR, 1/2HP, 240V
BRAKE SOLENOID, 115V
BRAKE SOLENOID, 230V
110847.0002
165
168
167
RIGHT MOUNTING BRACKET
www.geniecompany.com 08-12
Medium Duty Operator
GCL-MJ&MH
110804.0001

10.2
Section 10: Appendix A
Basic Jackshaft Operator Parts
22
21
39 134 136
137
168
37
176
131161 132
133
128
130
138
23
135
1
164
BRACKET PIVOT
RELEASE SPRING
RELEASE PULLEY
RELEASE BRACKET
BRAKE ADJUSTMENT PLATE
BRAKE SOLENOID COVER
BRAKE RELEASE SPRING
OPERATOR CHASSIS LEFT
OPERATOR CHASSIS RIGHT
OPERATOR CHASSIS SUPPORT BRACE
MOTOR MOUNT
111051.0001
110522.0001
110521.0001
110549.0001
134
135
136
137
138
159
160
161
164
176
128
130
131
132
133
161 160
159
167
COLD HEADED PIN
BRAKE POST—FLOATING
BRAKE POST—FIXED
WIRE GUARD
SEE SEPARATE ILLUSTRATED
PARTS BREAKDOWN FOR
OUTPUT SHAFT ASSY
SEE SEPARATE
ILLUSTRATED
PARTS BREAKDOWN
FOR INTERMEDIATE SHAFT ASSY
INTERLOCK SWITCH
BRAKE BAND
BRAKE RELEASE LEVER
ITEM NO. DESCRIPTIONPART NUMBER
PARTS LIST
1
108190.0001
110450.0001
110380.0001
110449.0001
110847.0001
21
22
23
37
SUPPORT BRACE
110803.0001
166
LEFT MOUNTING BRACKET
110425.0001
167
RUGHT MOUNTING BRACKET
110425.0002
168
110443.0001
39
BRAKE PULLEY
ELECTRIC MOTOR, 1/2HP, 120V
110380.0002
ELECTRIC MOTOR, 1/2HP, 240V
BRAKE SOLENOID, 115V
BRAKE SOLENOID, 230V
110847.0002
110824.0001
111804.0001
110808.0001
110803.0001
110867.0001
111143.0001
110805.0001
110815.0001
www.geniecompany.com 08-12
Medium Duty Operator
GCL-MJ&MH
107978.0001
18586A04.S
111051.0002

Basic Shaft Assembly Parts
Appendix A (cont’)
INTERMEDIATE SHAFT ASSEMBLY
(HOIST)
HANDWHEEL KIT
CLUTCH KIT
ITEM NO. DESCRIPTIONPART NO.
PARTS LIST
7
080401.0624
075197.0000
110472.0001
086649.0029
108015.0001
29
32
34
38
47
48
INTERMEDIATE SHAFT BEARINGS
OUTPUT SHAFT BUSHINGS
HANDWHEEL
CLUTCH PULLEY
45
MOVABLE CLUTCH PLATE
CLUTCH DISC
46
CLUTCH LINING
DOWEL PIN
CLUTCH SPRING
42
41
SLOTTED CLUTCH NUT
44
CLUTCH THRUST WASHER
94
96
E-RING
SPRING PIN, .250 X .188
99
91
CHAIN GUARD
102
SQUARE KEY STOCK, 3/16
105
HANDWHEEL SPRING
106
SPACER WASHER
119
151
116
WAVE WASHER
SPRING PIN
SPRKT, 40T, #35CH, 3/8P
150
SPRCKT, 23T, #25CH, 1/4P, W/KEY
115
G PIN, .188 DIA. x 1 38NIRPS
106 153
153 106 105
96
119
116
91 34
150 102
102
4240
9
32 1517 106 32 152
99 94 29 29104
104
3841 44 45 4746 48
115
OUTPUT SHAFT ASSEMBLY
(DIRECT)
075193.0000
111037.0001
110881.0001
107967.0001
110313.0010
110463.0001
080340.0074
080415.0025
110818.0001
110313.0010
150
110543.0001
110545.0001
110391.0001
110313.0008
110482.0001
153
110876.0001
PLAIN WASHER
110819.0001
152
PLAIN WASHER
110819.0002
104
SPRKT, 25T-40T, #35CH, 3/8P
106
106
106
40
COTTER PIN
OUTPUT SHAFT
110478.0003
110813.0001
106064.0001
110872.0001
111125.0001
92
BUSHING, .627 ID
2
INTERMEDIATE SHAFT
110465.0001.S
www.geniecompany.com 08-12
Medium Duty Operator
GCL-MJ&MH
10.3

www.geniecompany.com 08-12 10.4
Basic Shaft Assembly Parts
Appendix A (cont’)
OUTPUT SHAFT ASSEMBLY
(INDIRECT)
INTERMEDIATE
SHAFT ASSEMBLY (JACKSHAFT)
Medium Duty Operator
GCL-MJ&MH
19
3 4 5 6 7 8 910 11 12
914 18 8
17
15 16 13 15
2
1
13
20 21 22 23
24 25 24
22 20
ITEM NO. DESCRIPTIONPART NO.
PARTS LIST
1
2
3
4
5
6
7
8
9
111037.0001
110819.0001
086649.0029
110392.0001
COTTER PIN
CLUTCH SPRING
CLUTCH PULLEY ASSY
DOWEL PIN
10
INTERMEDIATE SHAFT
SPRKT & ENGAGEMENT PLATE
SLIDER
CLUTCH DISC
PLAIN WASHER
PLAIN WASHER
E-RING
WAVE WASHER
BEARING
ROUND END KEY, .188 X 1.500
PLAIN WASHER
OUTPUT SHAFT, W/KEYWAY
SPRKT, 40T, #35CH, 3/8P, W/KEYWAY
E-RING
WAVE WASHER
BUSHING
110387.0001
110817.0001
110813.0001
110818.0001
110389.0001
110816.0001
080415.0021
110482.0003
080415.0025
110460.0003
110819.0002
110478.0003
106064.0001
108015.0001
SPRKT, 23T, #25CH, 1/4P, W/KEYWAY
CLUTCH LINING
SLOTTED NUT, 5/8-11
110472.0001
080401.0624
075197.0000
111324.0001.S
110881.0001.S
MOVABLE CLUTCH DISC
RELEASE SPRING
110818.0002
11
12
13
14
15
16
17
18
19
20
21
22
23
24
25
075193.0000

Basic Electric Box Parts Appendix A (cont’)
JACKSHAFT
DIFFERENCE
WIRING LAYOUT - HOIST
10.5
35 2026 26 25 24 23 21 272524
140
139
139
12
13
17
19
2
232221
ITEM NO. DESCRIPTIONPART NO.
PARTS LIST
2
12
13
17
19
110818.0003
110823.0001
TRANSFORMER, 120V
FUSE KIT
CAPACITOR, 115V
PUSH-ON RETAINING RING
TRAVEL NUT
LIMIT TRIGGER
E-RING
WAVE WASHER
E-RING
E-BOX HINGE
110550.0001
110459.0001
110423.0001
080415.0021
ELEC BOX ASSY, 115V
ELEC BOX ASSY, 230V
110405.0001
110405.0002
112365.0001.S
110846.0001
TRANSFORMER, 240V
110846.0002
E-BOX LATCH
20
21
22
23
24
25
26
27
35
15
139
140
109876.0003
077538.0000
BUSHING, 3/8/ID
KIT, PCB
110957.0001
110830.0001
CAPACITOR, 230V
110830.0002
111048.0001
LIMIT SHAFT
SPRKT, 14T, 1/4P, 3/8 BORE
601332.0001
111851.0001
COVER ASSY, ELEC BX
110870.0001
OR
www.geniecompany.com 08-12
Medium Duty Operator
GCL-MJ&MH

Section 10: Appendix B
10.6
FUNCTION CONNECTION TYPE
11-POSITION
TERMINAL BLOCK
INSIDE ELECTRIC BOX
OPEN
Causes door to open if not at Up Limit.
Causes a closing door to reverse.
CLOSE
Causes door to close if not at Down Limit. Normally-Open Dry Contact to GND.
Normally-Open Dry Contact to GND.
STOP
Causes a moving door to stop.
Prevents the operator from running. Normally-Closed Dry Contact to GND.
GND
Common ground connection for Open, Close, Stop &
1-Btn Inputs.
1-BTN
Causes door to open if not at Up Limit or Mid-Stop Limit.
Causes door to close if at Up Limit or Mid-Stop Limit.
Causes door to stop if opening.
Causes a closing door to reverse.
Normally-Open Dry Contact to GND.
ODC STB
Reverses a closing door if photocell beam is blocked.
NOTE: STB's must be enabled in Calibration Mode.
ODC Series II Safe-T-Beams® ONLY to these inputs.
ODC STB
Reverses a closing door if photocell beam is blocked.
NOTE: STB's must be enabled in Calibration Mode.
N-O REVERSE
Causes a closing door to reverse.
NOTE: Will not open a stopped door.
Normally-Open 2-Wire Non-Monitored Edge Sensor.
N-O REVERSE
Causes a closing door to reverse.
NOTE: Will not open a stopped door.
Normally-Open 2-Wire Non-Monitored Edge Sensor.
EXT INTLK
Causes a moving door to stop.
Prevents the operator from running when contact is open.
Operates even if microcontroller is non-functional.
Normally-Closed dry contacts.
(board will energize these contacts at nominal +24VDC).
EXT INTLK
Causes a moving door to stop.
Prevents the operator from running when contact is open.
Operates even if microcontroller is non-functional.
Normally-Closed dry contacts.
(board will energize these contacts at nominal +24VDC).
2-POSITION TERMINAL
L1 / L1
120VAC: Connect to Line (Hot) / 240VAC: Connect to Line 1.
Power to operator.
BLOCK
(INSIDE ELECTRIC BOX)
N / L2
120VAC: Connect to Neutral / 240VAC: Connect to Line 2.
Power to operator.
PWR
Power for radio & other accessories.
+20 to +40VDC, fused at 250mA (F1).
Connect to radio or other accessory's power input.
RAD
GND
Causes door to open if not at Up Limit or Mid-Stop Limit.
Causes door to close if at Up Limit or Mid-Stop Limit.
Causes a closing door to reverse.
Common ground connection for PWR and RAD terminals. Connect to radio or other accessory's ground input.
EXPANSION PORT
Accessory Module Ribbon Cable.
PLUG CONNECTIONS
INSIDE ELECTRIC BOX
TRANSFORMER
Connects main transformer to control board. Transformer Plug.
BRAKE
Connects brake solenoid to control board.
Brake Solenoid Plug.
Motor Plug.
HOIST INTLK
Causes moving door to stop. Prevents the operator from running.
Operates even if microcontroller is non-functional.
Limit Sensor Plug.
Hoist Interlock Plug or Jumper.
INPUT
(Radio Input Control)
(not polarity sensitive)
ODC Series II Safe-T-Beams® ONLY to these inputs.
(not polarity sensitive)
(not polarity sensitive)
(not polarity sensitive)
LIMIT SENSOR
Causes door to stop at top and bottom of normal travel.
MOTOR
Connects motor and capacitor to control board.
Connects accessory modules to operator.
RADIO AND
ACCESSORIES
PIGTAIL
Screw Terminal Assignments
Other Connections
Connect to radio or other accessory's signal (output).
www.geniecompany.com 08-12
Medium Duty Operator
GCL-MJ&MH

10.7
Section 10: Appendix C
Display Run Codes
Condition
Code DISPLAY Condition Code Description
0C IDLE > DOWN LIMIT STANDING BY AT DOWN LIMIT (NOTE: THIS MESSAGE IS DISPLAYED IF BOTH LIMITS ARE ACTIVE)
0D
IDLE > UP LIMIT
STANDING BY AT UP LIMIT
0E IDLE
>
MID STOP STANDING BY AT MID-STOP LIMIT
0F
IDLE
>
NO LIMIT
STANDING BY BETWEEN LIMITS
10 OPENING
>
OPEN BTN OPENING FROM OPEN BUTTON
11 OPENING
>
ONE BTN OPENING FROM 1 BUTTON
12 OPENING
>
RADIO OPENING FROM RADIO
13 OPENING
>
AUX OPEN OPENING FROM AUXILIARY OPEN INPUT
14 OPENING
>
OPEN KEY OPENING FROM KEYPAD OPEN KEY
20 CLOSING
>
CLOSE PB CLOSING FROM CLOSE BUTTON
21 CLOSING
>
ONE BTN CLOSING FROM 1 BUTTON
22 CLOSING
>
RADIO CLOSING FROM RADIO
24 CLOSING
>
CLOSE KP CLOSING FROM KEYPAD CLOSE KEY
2A CLOSING
>
TCM CLS CLOSING FROM TIMER CLOSE MODULE
30 HALT
>
WALL BUTTON GDO STOPPED BECAUSE STOP OR OPEN BUTTON WAS ACTIVATED, POSSIBLY STARTING A REVERSAL
31 HALT
>
ONE BUTTON GDO STOPPED BECAUSE 1 BUTTON WAS ACTIVATED, POSSIBLY STARTING A REVERSAL
32 HALT
>
RADIO GDO STOPPED BECAUSE RADIO INPUT WAS ACTIVATED, STARTING A REVERSAL
33 HALT
>
AUX. OPEN GDO STOPPED BECAUSE AUXILIARY OPEN INPUT WAS ACTIVATED, STARTING A REVERSAL
34 HALT
>
KEYPAD KEY GDO STOPPED BECAUSE KEYPAD STOP OR OPEN KEY WAS ACTIVATED, POSSIBLY STARTING A REVERSAL
35 HALT
>
N-O SAFETY GDO STOPPED BECAUSE N-O REVERSING INPUT WAS ACTIVATED, STARTING A REVERSAL
36 HALT
>
ODC STB GDO STOPPED BECAUSE ODC STB WAS BLOCKED, STARTING A REVERSAL
37 HALT
>
N-C SAFETY GDO STOPPED BECAUSE N-C REVERSING INPUT WAS ACTIVATED, STARTING A REVERSAL
38 HALT
>
MON. EDGE GDO STOPPED BECAUSE MONITORED EDGE SENSOR INPUT WAS ACTIVATED, STARTING A REVERSAL
39 HALT
>
DOOR FORCE GDO STOPPED BECAUSE THE FORCE REQUIRED TO OPERATE THE DOOR WAS TOO HIGH, POSSIBLY STARTING A REVERSAL
3A HALT
>
LOSS OF C/C
GDO STOPPED BECAUSE CONSTANT CONTACT ON THE CONTROL WAS REMOVED BEFORE REACHING A LIMIT, POSSIBLY STARTING A REVERSAL
3B HALT
>
SHUTDOWN GDO STOPPED BECAUSE THE GDO DETECTED A FAULT SUCH AS AN OPEN INTERLOCK, OVERHEATED MOTOR, ETC.
3C HALT
>
DOWN LIMIT GDO STOPPED BECAUSE IT REACHED THE DOWN LIMIT
3D HALT
>
UP LIMIT GDO STOPPED BECAUSE IT REACHED THE UP LIMIT
3E HALT
>
MID STOP GDO STOPPED BECAUSE IT REACHED THE MID-STOP LIMIT
3F HALT
>
MODULE FAIL GDO STOPPED BECAUSE AN EXPANSION MODULE WAS NOT WORKING PROPERLY
www.geniecompany.com 08-12
Medium Duty Operator
GCL-MJ&MH

10.8
Display Error Codes Section 10: Appendix C
Condition
Code DISPLAY Condition Code Description
40 REV
>
OPEN BUTTON GDO REVERSED BECAUSE THE OPEN BUTTON WAS ACTIVATED
41 REV
>
ONE BUTTON GDO REVERSED BECAUSE THE 1 BUTTON WAS ACTIVATED
42 REV
>
RADIO GDO REVERSED BECAUSE THE RADIO INPUT WAS ACTIVATED
43 REV
>
AUX OPEN GDO REVERSED BECAUSE THE AUXILIARY OPEN INPUT WAS ACTIVATED
44 REV
>
OPEN KEY GDO REVERSED BECAUSE THE KEYPAD OPEN KEY WAS ACTIVATED
45 REV
>
N-O SAFETY GDO REVERSED BECAUSE THE N-O REVERSING INPUT WAS ACTIVATED
46 REV
>
ODC STB GDO REVERSED BECAUSE THE ODC STB WAS BLOCKED
47 REV
>
N-C SAFETY GDO REVERSED BECAUSE THE N-C REVERSING INPUT WAS ACTIVATED
48 REV
>
MON. EDGE GDO REVERSED BECAUSE THE MONITORED EDGE SENSOR WAS ACTIVATED
49 REV
>
DOOR FORCE GDO REVERSED BECAUSE THE FORCE REQUIRED TO CLOSE THE DOOR WAS TOO HIGH
4A REV
>
LOSS OF C/C GDO REVERSED BECAUSE CONSTANT CONTACT ON THE CONTROL WAS REMOVED BEFORE REACHING THE DOWN LIMIT
4B REV
>
MAX RUN TMR GDO REVERSED BECAUSE THE CLUTCH SLIPPED OR SOME OTHER FAULT OCCURRED THAT ALLOWED THE GDO TO RUN TOO LONG
4F REV > EXP MOD FAIL GDO REVERSED BECAUSE AN EXPANSION MODULE WAS NOT WORKING PROPERLY
50 STOP
>
HOT MOTOR GDO STOPPED BECAUSE THE MOTOR WAS OVERHEATED
51 STOP
>
OPEN MRT GDO STOPPED BECAUSE THE CLUTCH SLIPPED OR SOME OTHER FAULT OCCURRED THAT ALLOWED THE GDO TO RUN OPEN TOO LONG
52 STOP
>
CLOSE MRT GDO STOPPED BECAUSE THE CLUTCH SLIPPED OR SOME OTHER FAULT OCCURRED THAT ALLOWED THE GDO TO RUN DOWN TOO LONG
57 STOP
>
OPEN INTLK GDO STOPPED BECAUSE THE HOIST INTERLOCK OR EXTERNAL INTERLOCK IS OPEN
58 STOP
>
WRONG GDO GDO STOPPED BECAUSE THE BOARD IS SET FOR JACKSHAFT MODE, BUT INSTALLED IN A TROLLEY OPERATOR
59 STOP
>
DOOR FORCE GDO STOPPED BECAUSE THE FORCE REQUIRED TO OPEN THE DOOR WAS TOO HIGH
5A STOP
>
WRONG LIMIT GDO STOPPED BECAUSE THE UP LIMIT ACTIVATED WHEN CLOSING OR THE DOWN LIMIT ACTIVATED WHEN OPENING
5C STALL
>
DOWN LIMIT GDO STOPPED BECAUSE IT COULDN'T LEAVE THE DOWN LIMIT DUE TO A SLIPPING CLUTCH OR OTHER PROBLEM
5D STALL
>
UP LIMIT GDO STOPPED BECAUSE IT COULDN'T LEAVE THE UP LIMIT DUE TO A SLIPPING CLUTCH OR OTHER PROBLEM
60 CHECK STOP BTN GDO WON'T RUN BECAUSE THE STOP BUTTON IS ACTIVE
61 TCM DISABLED TIMER CLOSE WON'T WORK BECAUSE NO SAFETIES ARE ENABLED
62 NO RADIO
>>
C/C RADIO INPUT WON'T WORK WITH OPEN OR CLOSE FUNCTION IN CONSTANT CONTACT MODE
63 CHECK AUX OPEN GDO WON'T CLOSE BECAUSE AUXILIARY OPEN INPUT IS ACTIVE
64 CHECK STOP KEY GDO WON'T RUN BECAUSE THE KEYPAD STOP KEY IS ACTIVE
65 CHECK N-O SAFETY GDO WON'T CLOSE BECAUSE THE N-O REVERSING IS ACTIVE
66 CHECK ODC STB GDO WON'T CLOSE BECAUSE THE ODC STB IS BLOCKED
67 CHECK N-C SAFETY GDO WON'T CLOSE BECAUSE THE N-C REVERSING INPUT IS ACTIVE
68 CHECK MON. EDGE GDO WON'T CLOSE BECAUSE THE MONITORED EDGE SENSOR IS ACTIVE
69 OVERHEATED MOTOR GDO WON'T RUN BECAUSE THE MOTOR IS OVERHEATED
6C NO RUN
>
DOWN LIM GDO WON'T CLOSE BECAUSE ITS ALREADY AT THE DOWN LIMIT
6D NO RUN
>
UP LIMIT GDO WON'T OPEN BECAUSE ITS ALREADY AT THE UP LIMIT
6E NO RUN
>
MID STOP GDO WON'T RUN BECAUSE ITS AT OR ABOVE THE MID-STOP LIMIT & CAN'T RUN UP & A REVERSING INPUT IS PREVENTING IT FROM CLOSING
6F EXP MODULE FAIL GDO WON'T RUN BECAUSE AN EXPANSION MODULE FAILURE IS PREVENTING IT
www.geniecompany.com 08-12
Medium Duty Operator
GCL-MJ&MH

10.9
Display Error Codes (cont’) Section 10: Appendix C
Condition
Code DISPLAY Condition Code Description
70 BOARD FAILURE 70 CONTROL BOARD FAILURE 70, CONTACT FACTORY TECHNICAL SERVICE DEPT.
71 BOARD FAILURE 71 CONTROL BOARD FAILURE 71, CONTACT FACTORY TECHNICAL SERVICE DEPT.
74 BOARD FAILURE 74 CONTROL BOARD FAILURE 74, CONTACT FACTORY TECHNICAL SERVICE DEPT.
75 BOARD FAILURE 75 CONTROL BOARD FAILURE 75, CONTACT FACTORY TECHNICAL SERVICE DEPT.
76 BOARD FAILURE 76 CONTROL BOARD FAILURE 76, CONTACT FACTORY TECHNICAL SERVICE DEPT.
77 BOARD FAILURE 77 CONTROL BOARD FAILURE 77, CONTACT FACTORY TECHNICAL SERVICE DEPT.
80 BOARD FAILURE 80 CONTROL BOARD FAILURE 80, CONTACT FACTORY TECHNICAL SERVICE DEPT.
81 BOARD FAILURE 81 CONTROL BOARD FAILURE 81, CONTACT FACTORY TECHNICAL SERVICE DEPT.
82 BOARD FAILURE 82 CONTROL BOARD FAILURE 82, CONTACT FACTORY TECHNICAL SERVICE DEPT.
83 BOARD FAILURE 83 CONTROL BOARD FAILURE 83, CONTACT FACTORY TECHNICAL SERVICE DEPT.
84 BOARD FAILURE 84 CONTROL BOARD FAILURE 84, CONTACT FACTORY TECHNICAL SERVICE DEPT.
85 EXP PORT PROBLEM EXPANSION PORT IS SHORT CIRCUITED, TRY DISCONNECTING EXPANSION MODULES OR CONTACT FACTORY TECHNICAL SERVICE DEPT.
86 BOARD FAILURE 86 CONTROL BOARD FAILURE 86, DISCONNECT EXPANSION MODULES. IF NO CHANGE, CONTACT FACTORY TECHNICAL SERVICE DEPT.
88 TCM FAILURE TIMER CLOSE MODULE (TCM) HAS FAILED
8A AOM FAILURE AUXILIARY OUTPUT MODULE (AOM) HAS FAILED
8E REV INTERRUPTED GDO LOST POWER OR ENCOUNTERED ANOTHER PROBLEM DURING THE REVERSAL PROCESS, REVERSAL IS COMPLETING NOW
8F LIMIT MOD. FAIL GDO WON'T RUN, LIMIT MODULE HAS FAILED
90 DIAGNOSTIC MODE GDO IS IN DIAGNOSTIC MODE, NORMAL FUNCTIONS ARE NOT ALLOWED
A0 OPEN BTN BAD > PU OPEN & CLOSE BUTTONS WON'T WORK, THE OPEN BUTTON WAS ACTIVE WHEN THE GDO WAS POWERED-UP
A1 CLOSE BTN BAD > PU OPEN & CLOSE BUTTONS WON'T WORK, THE CLOSE BUTTON WAS ACTIVE WHEN THE GDO WAS POWERED-UP
A2 ONE BTN BAD > PU 1 BUTTON WON'T WORK, THE 1 BUTTON WAS ACTIVE WHEN THE GDO WAS POWERED-UP
A3 RADIO BAD > PWR UP RADIO INPUT WON'T WORK, THE RADIO INPUT WAS ACTIVE WHEN THE GDO WAS POWERED-UP
A4 AUX OPEN BAD > PU AUXILIARY OPEN INPUT WON'T WORK, THE AUXILIARY OPEN INPUT WAS ACTIVE WHEN THE GDO WAS POWERED-UP
A5 OPEN KEY BAD > PU KEYPAD OPEN & CLOSE KEYS WON'T WORK, THE OPEN KEY WAS ACTIVE WHEN THE GDO WAS POWERED-UP
A6 CLOSE KEY BAD > PU KEYPAD OPEN & CLOSE KEYS WON'T WORK, THE CLOSE KEY WAS ACTIVE WHEN THE GDO WAS POWERED-UP
A7 MULT KEYS BAD > PU 1 OR MORE KEYPAD CALIBRATION KEYS WON'T WORK, 1 OR MORE WERE ACTIVE WHEN THE GDO WAS POWERED-UP
AA TCM BAD > POWER UP TIMER CLOSE MODULE WON'T CLOSE DOOR, IT WAS ACTIVE WHEN THE GDO WAS POWERED-UP
www.geniecompany.com 08-12
Medium Duty Operator
GCL-MJ&MH
THIS PAGE LEFT BLANK
www.geniecompany.com 08-12
Medium Duty Operator
GCL-MJ&MH

The Genie Company ("Seller") warrants to the original purchaser of this commercial door operator
(“Product”) subject to all of the terms and conditions hereof that the Product and all components
thereof will be free from defects in materials and workmanship under normal use for the following
period(s) measured from the date of installation
Two (2) years or When the Operator exceeds 20 000 cycles of operation as measured by the
integrated cycle counter contained in the Operator.
Seller’s obligation under this warranty is specifically limited to repairing or replacing at its option any
part which is determined by Seller to be defective during the applicable warranty period. Any labor
charges are excluded and will be the responsibility of the purchaser.
This warranty is made to the original purchaser of the Product only and is not transferable or assignable.
This warranty does not apply to any unauthorized alteration or repair of the Product or to any Product or
component which has been damaged or deteriorated due to misuse neglect accident failure to provide
necessary maintenance normal wear and tear or acts of God or any other cause beyond the reasonable
control of Seller.
THIS WARRANTY IS EXCLUSIVE AND IN LIEU OF ANY OTHER WARRANTIES EITHER
EXPRESSED OR IMPLIED INCLUDING BUT NOT LIMITED TO ANY IMPLIED WARRANTY OF
MERCHANTABILITY OR FITNESS FOR A PARTICULAR PURPOSE.
IN NO EVENT SHALL SELLER BE RESPONSIBLE FOR OR LIABLE TO ANYONE FOR SPECIAL
INDIRECT COLLATERAL PUNITIVE INCIDENTAL OR CONSEQUENTIAL DAMAGES even if
Seller has been advised of the possibility of such damages. Such excluded damages include but are
not limited to loss of goodwill loss of profits loss of use cost of any substitute product interruption of
business or other similar indirect financial loss.
Claims under this warranty must be made promptly after discovery within the applicable warranty period
and in writing to the Seller or to the authorized distributor or installer whose name and address appear below.
The purchaser must allow Seller a reasonable opportunity to inspect any Product claimed to be defective
prior to removal or any alteration of its condition. Proof of the purchase and/or installation date and
identification as the original purchaser may be required.
ORIGINAL PURCHASER
INSTALLATION ADDRESS
SELLER:
SELLER S ADDRESS:
FACTORY ORDER #:
DATE OF INSTALLATION:
SIGNATURE OF SELLER:
Commercial Operator Limited Warranty
11.1
www.geniecompany.com 08-12
Medium Duty Operator
GCL-MJ&MH
THIS PAGE LEFT BLANK
www.geniecompany.com 08-12
Medium Duty Operator
GCL-MJ&MH

One Door Dr.
Mt. Hope, OH 44660