Gutermann Technology ZS820915AL ZONESCAN 820 ALPHA - DATA COLLECTION UNIT User Manual
EMTEC GmbH ZONESCAN 820 ALPHA - DATA COLLECTION UNIT
user manual

Z
ZO
ON
NE
ES
SC
CA
AN
N
8
80
00
0/
/8
82
20
0
C
CO
OR
RR
RE
EL
LA
AT
TI
IN
NG
G
R
RA
AD
DI
IO
O
L
LO
OG
GG
GE
ER
R
Edition0110820
GUTERMANN

2
TableofContents
GUTERMANN ............................................................................................................................... 1
1.Introduction.................................................................................................................5
1.1.SystemComponents ................................................................................................................ 6
1.2.Radiologgers ........................................................................................................................... 6
1.3.SystemCommunicationLink ................................................................................................... 6
2.ZONESCAN800software..............................................................................................6
2.2.InitialZS800CommlinkSetup .................................................................................................. 7
2.2.CheckRadioConnection .......................................................................................................... 8
2.3.InitialZS820CommlinkSetup .................................................................................................. 8
1ZonescanLoggersProcessFlowChart...........................................................................9
3.CreatinganewDatabase............................................................................................10
3.1InsertingaNewLogger .......................................................................................................... 11
3.2InsertMulipleLoggers ........................................................................................................... 11
3.3LoggerSetup–MeasurementSettings ................................................................................. 12
3.4Zonescan820SensitivityBoost ............................................................................................. 13
4ProgrammingtheLoggers..........................................................................................14
4.1Programming‐Correlation .................................................................................................... 15
4.2Whenalogger(s)failstosynchronize ................................................................................... 16
5DeployingtheZonescanLoggers................................................................................17
5.1DeployingtheLoggersinthefield ......................................................................................... 18
6ImportingaDigitalMapintotheZonescanSoftware..................................................19
7DownloadingthedataintheLoggers.........................................................................24
7.1SettingtheThresholdLeakLevels ......................................................................................... 25
7.2StarttheDownload ............................................................................................................... 26
8TheNoiseLoggingPrincipal........................................................................................28
Tab.2Thefirstsampletakenof12dBisplottedonthehistogrambelowinFig.A.....................................29
Tab.3thesecondsampletakenof12dBisplottedonthehistogrambelowinFig.B.................................30
Tab.4thethirdsampletakenof12dBisplottedonthehistogrambelowinFig.C....................................31
Tab.5thefourthsampletakenof21dBisplottedonthehistogrambelowinFig.D..................................32
Tab.6thefifthsampletakenof18dBisplottedonthehistogrambelowinFig.E.....................................33
Tab.7thesixthsampletakenof12dBisplottedonthehistogrambelowinFig.F.....................................34
Tab.8theseventhsampletakenof13dBisplottedonthehistogrambelowinFig.G................................35
Tab.9theeighthsampletakenof12dBisplottedonthehistogrambelowinFig.H..............36
9AnalysingResults.......................................................................................................37
9.1NoLeakResult ....................................................................................................................... 38
9.2PossibleLeakResult .............................................................................................................. 39
9.3ProbableLeakResult ............................................................................................................. 40
9.4Interpretingnoiseloggingresults ......................................................................................... 41
9.5Whichloggerisclosertotheleak? ........................................................................................ 43
9.6WhatistheLeakValue? ........................................................................................................ 44
9.7ReliabilityofResults .............................................................................................................. 44
10PerformingCorrelations.............................................................................................45
10.1Correlationbetweentwologgers .......................................................................................... 45
10.2TheCorrelationResult ........................................................................................................... 47
10.3ExhaustiveCorrelation .......................................................................................................... 48
11InterpretingtheCorrelationResults...........................................................................49
12ProjectManagement..................................................................................................52
13AppendixSection.......................................................................................................53

3
13.1WizardAssistedVersion ........................................................................................................ 53
13.1.1Main Window ................................................................................................................ 53
13.1.2Function buttons ............................................................................................................ 53
13.1.3Logger list ..................................................................................................................... 54
13.1.4Status panel ................................................................................................................... 54
13.2MainMenu(WizardAssistedVersion) .................................................................................. 55
13.2.1File ................................................................................................................................. 55
13.2.2Logger ........................................................................................................................... 55
13.2.3View .............................................................................................................................. 55
13.2.4Setup .............................................................................................................................. 55
13.3LoggerState(WizardAssistedVersion) ................................................................................ 56
13.3.1Synchronize ................................................................................................................... 57
13.3.2Remote listening ............................................................................................................ 57
13.4LoggerSetup(WizardAssistedVersion)................................................................................ 57
13.5LoggerSynchronization(allloggers)–WizardAssistedVersion ........................................... 58
13.6ViewLoggerMeasurements(WizardAssistedVersion) ....................................................... 59
13.6.1Measurement list ........................................................................................................... 59
13.6.2Measurement data.......................................................................................................... 59
14Measurement............................................................................................................59
14.1CorrelateSoundSignals(WizardAssistedVersion) .............................................................. 60
15Sync.numbers............................................................................................................60
16Statuspanel...............................................................................................................60
16.1Resultdisplay ......................................................................................................................... 61
16.2Filter ...................................................................................................................................... 61
17Connection.................................................................................................................62
18Audio.........................................................................................................................62
19Language....................................................................................................................62
20HotSync......................................................................................................................62
21Functionbuttons........................................................................................................66
22Loggerlist...................................................................................................................67
Usethese3stepprocess...................................................................................................68
23Statuspanel...............................................................................................................69
24File.............................................................................................................................69
25Logger........................................................................................................................69
26View...........................................................................................................................70
27Options......................................................................................................................70
28Synchronize................................................................................................................72
29Remotelistening........................................................................................................72
30Actions.......................................................................................................................75
31Orderofsynchronization............................................................................................75
32Synchronizationmode................................................................................................75
33Correlation.................................................................................................................76
34Report....................................................................................................................76
35Synchronization.......................................................................................................76
36Measurementlist.......................................................................................................78
37Measurementdata.....................................................................................................79
38Exportmeasurementdata..........................................................................................79
39Measurement............................................................................................................80
40View...........................................................................................................................80
41CorrelateSoundSignals(StandardProfessionalVersion)...........................................82
42Sync.Numbers...........................................................................................................82

4
43Statuspanel...............................................................................................................83
43.1Resultdisplay ......................................................................................................................... 83
43.2Filter ...................................................................................................................................... 83
44Functionbuttons:.......................................................................................................86
45Warninglevels.........................................................................................................88
46Map...........................................................................................................................89
47Connection.................................................................................................................89
48Audio.........................................................................................................................89
49Language....................................................................................................................89
50HotSync......................................................................................................................89
51ConduitSetup............................................................................................................90
52Synchronizethefiles..................................................................................................90
53HandheldoverwritesPC.............................................................................................91
54ConnectionType........................................................................................................91
55Zonescan820CommlinkSetup....................................................................................92
56CreatingthelinkbetweentheZonescanSoftwareandBluetoothManager...............95
57UpdatingtheCommlinkFirmware..............................................................................96

5
ZONESCAN800/820
CorrelatingRadioLogger
1. Introduction
WelcometotheZONESCAN800System.
ZONESCAN800isaprofessional,easy‐to‐useanalysisanddocumentationtoolfordetectingleaksin
drinkingwaterdistributions.Itconsistsofsmall,intelligentunits(loggers)thataredeployedthroughout
thedistributionnetworkforcollectinganalysisdataandacommunicationunitforinteractivecontrolling
andtransferringthedatatoamobilecomputer(laptop).Thecomponentsprovidepowerfulradio
transmissionabilitiesinordertoallowconvenientoperationfrominsideavehicle.Thesystemcomprises
thefollowingfunctions:
‐Automaticmonitoringandanalyzingofnoisecharacteristics
‐Calculationofleakprobabilitywithopticalandacousticindication
‐Off‐linecorrelationofsoundsignalforlocalizingleaks
‐Remotelisteningofleaknoise
ForfurtherdetailsconcerningtheloggersandthecommunicationlinkseealsoSystemComponents.
TheintegratedZONESCAN800Windows™softwareprovideseasy‐to‐useoperationoftheradiounits
andpowerfulanalysistoolsofthemeasurementdata.Itsupportsprojectmanagementforeasier
organizationoftheloggersaswellasintegrationofgeographicalmaps.Thesoftwarealsocontains
variousgraphicalandtabulardatadiagnosticstoolsandexportfunctions.
TheWindowssoftwarecanbeoperatedintwomodes:Wizardassistedmodewhichprovidesguided
functionsandiseasytouseorStandardprofessionalmode.Theoperationmodecanbeswitchedinthe
initializationwindow.
Attention!
Changesormodificationsnotexpresslyapprovedbythepartyresponsibleforcompliancecouldvoidthe
user'sauthoritytooperatetheequipment.
ThisequipmentcomplieswithFCCradiationexposurelimitsandIndustryCanadaRSS102setforthforan
uncontrolledenvironment.
Thisequipmentshouldbeinstalledandoperatedwithminimumdistance20cmbetweentheradiator&
yourbody.
RSS‐GEN
LeprésentappareilestconformeauxCNRd'IndustrieCanadaapplicablesauxappareilsradioexemptsde
licence.L'exploitationestautoriséeauxdeuxconditionssuivantes:(1)l'appareilnedoitpasproduirede
brouillage,et(2)l'utilisateurdel'appareildoitacceptertoutbrouillageradioélectriquesubi,mêmesile
brouillageestsusceptibled'encompromettrelefonctionnement.

6
1.1. SystemComponents
TheZONESCAN800systemconsistsofthefollowingcomponents:
‐Radiologgers
‐SystemCommunicationLink(ZS820Bluetooth)
‐Communicationcable(Serial/RS232C)
‐Mobilecomputer(laptop)withZONESCAN800software
1.2. Radiologgers
Theradiologgerscontinuouslymonitorandanalyzenoisecharacteristics.Theloggersneedno
maintenance.Dependingonthesettingofradiooperationperiodandhowoftenthefunctions
CorrelationandRemotelistening(seeLoggerState)areused,batterylifetimenormallyexceeds5
years.Batterymaybereplacedbyauthorizedpersonnelonly.
1.3. SystemCommunicationLink
TheSystemCommunicationLink(abbreviated:CommLink)servesasaninterfaceforradio
communicationbetweencomputerandtheloggers.Itisconnectedtothecomputer‘sserial
interfaceviatheCommunicationCable.WhenconnectedtothecomputertheSystem
CommunicationLinkwillbeautomaticallydetectedassoonastheZONESCAN800softwareis
started.Itisswitchedoffeitherbyexitingthesoftwareordisconnectingitfromthecomputer.
LaterversionCommLinkshaveapushon/offbutton.Dependingonthesurroundingconditions,
radiotransmissiontotheloggersispossibleuptoseveralhundredmetres.
2. ZONESCAN800software
TheZONESCANsoftwareprovidesavarietyoffunctions:
‐transferring,storingandvisualizingloggermeasurementdata
‐correlationofsoundsignals
‐remotelisteningviaPCspeakersorheadphone
‐programmingtheloggers
‐checkingtheloggerstate
‐analyzingandprintingmeasurementdata
‐exchangingdatawithotherPCs
‐audiomessagesduringsynchronizationofloggers
‐geographicalmapofloggers(standardprofessionalmode)
ThesoftwaremaybeeasilyinstalledoneverycomputerbyexecutingthefileSETUP.EXEfromthe
installationCDorinstallationdisk1.Theinstallationsoftwarewillguidetheuserthroughthe
installationprocedure.Minimumsystemrequirementsare:
‐Windows95/98/Me/NT/2000
‐PentiumII120orhigher
‐32MBRAM
‐5MBfreediskspace
‐Windowscompatiblemouse

7
2.1.
2.2. InitialZS800CommlinkSetup
IdentifytheCommlink,doesitrequireacableorBluetoothto
connecttoacomputer.Ifit’sacablecontinuewiththissection.
Ifit’saBluetoothgotoSection2.3.
ThepathwayofcommunicationbetweentheCommlink,
Zonescansoftwareandthecomputer’scommunicationports
requireconfigurationbeforetheloggerscanbeused.[Fig.1
ConnecttheSystemCommunicationLinkviathe
CommunicationCabletoanunusedCOMportofthePC.Ifthe
computerdoesnothaveaRS232inbuiltsocketthenaUSBto
RS232adaptorwillberequired.USBtoRS232Adaptorsare
availablefromacomputerdealer.
Fig.1commlinkpicture
InWindowsgotodevicemanagerandexpandthePortstoseewhichCOMPorttheZonescan
CommlinkorUSBtoRS232serialportadaptorisassignedto.[Fig.2intheZonescansoftwarecheck
COMportsetting:selectmenucommandFile‐Options‐Setup,thenselectConnectionandmodify
settingifnecessary.
Fig.2settingupcommunicationport

8
Afterthesebasicsetupstepsthesoftwareispreparedfornormaloperation.Itisrecommendedto
checkradioconnectiontotheloggersnext:
2.2. CheckRadioConnection
Refertosection3.1onhowtoinsertaloggertousetochecktheRadioConnection.Selectalogger
intransmissionrange(clickonaccordingentryinloggerlist)andpressthefunctionbuttonLogger
StateorthefunctionkeyF3.Radioconnectionshouldbeestablishedaftersomesecondsand
loggerstatedatashouldbevisualizedintheLoggerStatewindow.
2.3. InitialZS820CommlinkSetup
TheZS820CommlinkiscablelessandusesBluetoothasitsformofcommunicationthereforea
computerwithinbuiltBluetoothoraUSBBluetoothDongleisrequired.FortheSetuppleasereferto
thesection”Zonescan820CommlinkSetup”intheAppendixofthisdocument.

9
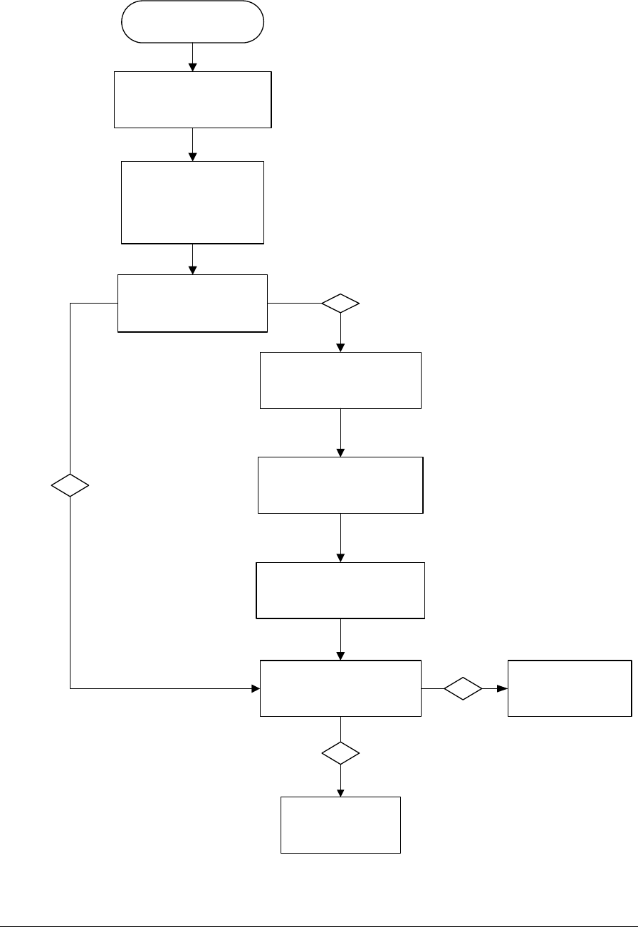
1 Zonescan Loggers Process Flow Chart
Retrieve deployed loggers and
down load data
START
To program the logger,
synchronise PC and all
required loggers using the
COMM LINK via RS232
connection or Blue Tooth
Analyse the leak noise results
Run correlations for each logger
Do results indicate a leak?
Red = probable leak
Amber = possible leak
Green = No leak
Pinpoint with
AQUASCOPE 3
More logging required?
No
YES
No
END
Yes
Create new database

10
3. CreatinganewDatabase
StarttheZonescansoftwareinstandardprofessionalmode,seepage63.TheZonescanLoggersare
individuallyidentifiedbyaserialnumberwhichisstampedonthetopofthelogger.Thisserialnumberis
usedbytheZonescansoftwareasameansofcommunicatingwitheachlogger.Fig.3showshowto
createaNewProjectbyselectingFilefromthemenubarandthenselectingNewProjectfromthepull‐
downmenu.
Fig.3filenewproject
ThecursorwillflashintheboxwheretheProjectnameneedstobeentered.Useanamewhichhelpsidentify
theareawheretheloggersaredeployed.
Fig.4namenewproject

11
3.1 InsertingaNewLogger
Themainwindowisblank,itsreadytoinserttheloggersrequiredforthenewlycreatedproject.Selectthe
InsertNewLoggerasinFig.5,anewsmallerwindowwillappeartoallowtheloggerserialnumberstobe
entered.ClickOKandthentoenteranotherlogger,repeattheprocess.TheLoggerPositionandcomment
maybefilledinaftertheLoggershavebeendeployedhoweveritisimportantthattheloggerpositionis
notedonaMapwhendeployed.TheMeasurementswillrequiresettingbeforeSynchronization,thiswillbe
coveredlater.
Fig.5insertloggerwindow
3.2 InsertMulipleLoggers
ClicktheInsertMultipleLoggersbuttontoenteralargequantityofloggers.Fig.6showswheretoenterthe
firstandlastserialnumberfortheproject.ClickOKandalltheloggerswillappearasalistinthemain
window.
Fig.6insetmultipleloggers

12
3.3 LoggerSetup–MeasurementSettings
TheStartandStoptime’saswellastheInterval(samplerate)requiresettingtosuityourrequirements,the
besttimeperiodiswhenpressureishighestandconsumptionislowest,ifthisdoesn’thappenthenthe
standardsettingswillremainasinFig.6.ClicktheLoggerSetupIcon.Oncethesesettingsarecompletethen
reducetheradiooperationalwindowdowntotheperiodoftimeforprogramminganddownloadingthe
Loggers,bydoingthisthebatterylifewillbeextended.Fig.7theradiooperationperiodisthetimewhen
communicationwiththeloggersisrequiredduringoperatorsworkinghours.
UsetheCopytoAllLoggersbuttontosetalltheloggerswiththesameparameters.
Note:SetthemeasurementIntervalsasfollows:3sfor3hourslogging,2sfor2hoursand1sforless
than2hours
Fig.7measurementsettingsinloggersetup

13
3.4 Zonescan820SensitivityBoost
TheZonescan820LoggershaveanextrafeaturewhichBoostthesensitivityofthesensor,thisis
recommendedforveryquietleaks.TicktheboxasinFig.8andcopytoallloggerstosettheBoost.
Fig.8sensitivityboost

14
4 ProgrammingtheLoggers
ConnecttheCommlinkwithAntennatothePCandswitchedon.ClicktheSynchronizebuttonandasmaller
windowappears.SeeFig.9.TicktheoptionTransferloggersettingsfromPCtoLogger,thismeansthe
settingsselectedinLoggerSetupandthePCtimewillbetransferredtotheLogger.TheZonescanLoggersare
versatilewithrespecttotheOrderofSynchronization.‘Synchronizeonlyreachableloggers’isusedwhenthe
loggersaredeployedinthefieldasa‘DriveBy’communication.TheloggersSynchronizeastheycomein
transmissionrangewhendrivingaroundthedeploymentzone.
‘Synchronizeaccordingtologgerlist’isthemethodofcommunicationwhenallloggersareinoneplacee.g.
inthecarrycase.FormoredetailedexplanationofthisSynchronizationmethodsseethesectionLogger
Synchronizationonpage75.
Fig.9actionsandorderofsynchronizationsettings
Inthesection‘Orderofsynchronization’selectaccordingtologgerlistandtick‘WakeupLogger’.
Wakeuploggers:Wakeuploggersthatareinsleepmode.Thisfunctionshouldbeactivatedduring
synchronizationoutsideofthelogger'sradiooperationperiod(seealsoLoggerSetup).Thisisonlyfor
synchronizingaccordingtologgerlist.
Click‘More’torevealfurthersynchronizationoptions.As‘GetMeasurements’isnotselectedthenleavethe
FastSyncoptionofLeakValuesselected.Thisisnotusedforprogramming;it’susedforthedownloadof
results,seedownloadsection.

15
Fig.10getmeasurementssynchronizationsettings
4.1 Programming‐Correlation
TotakeadvantageofthecorrelationfunctionoftheZonescanLoggerstheoptionmustbeselectedbyticking
‘Prepareloggerforcorrelation(recordsoundsignal)’.ChooseaRecordingtimewhichisbetweenthe
measurementtimesof1:00amto4:00am,3:00amisrecommended.LeaveNoiseReductionselectedasthis
record3separate8secondrecordings.Choosea5to10minuteRec.pausethiswillhelpeliminateany
ambiguitiessuchasaresidentflushingatoilet(falseleak)duringtherecordingtime.Singlecorrelation
records1noisesourceandallowsfastdownloads.High‐rescorrelationisanextensionof‘Noisereduction
correlationwith5separate8secondrecordings,downloadswilltakelonger.Soundsignalsrecordoncefor
thefirstnightandwillrequiresettingthenextdayforthefollowingnight.
Fig.11correlationsynchronizationsettings
OncealltheSynchronizesettingsaresetthenclickstarttoloadthesettingsintotheloggers.The
correspondingboxinthe‘Read’columnofthedatabasewillturngreenaseachloggerissuccessfully
synchronizedFig.12.Agreen‘light’inthedatabasewindowconfirmsconnectiontotheCommunicationsLink
(theCommlink).Real‐timeprogressofthesynchronizationprocessisalsoindicatedinthebottomleftcorner

16
ofthemaindatabasewindow,whenallloggersaresynchronizedtheprogresswindowwillbeblankandthe
readcolumnforallloggerswillbegreen.
Fig.12synchronizationprocess
4.2 Whenalogger(s)failstosynchronize
IfaloggerfailstoSynchronizethenindividuallysynchronizetheloggerbyusingthe‘LoggerState’(eye
symbol)function.ClicktheSynchronizebuttonwithinthe‘LoggerState’window.
Fig.13individualsynchronizationinloggerstatewindow
Any loggers which are missed
during synchronization, may be
individually synchronised by
using the ‘Logger State’ facility
(s h o w n a s a n ‘ e y e ’ i c on ) .
Once in the ‘Logger State’
window for the desired logger,
simply select ‘Synchronize’ to
commence synchronization.

17
5 DeployingtheZonescanLoggers
Printoutapapercopyofthedeploymentareamap,asyoumovearoundtheareamarkthepositionofthe
ZonescanLogger’sSerialnumberonaprintedversionoftheDigitalmap.UsetheSpacingGuidetohelpset
theloggersout.It’simportantnottooverspacetheloggers,usethetableinFig.15asaguide.
Fig.14hardcopyofadigitaldeploymentmap
PipeMaterialPressure Diameter
Lessthan
Maximum
LoggerSpacing
DuctileorCastIron
DuctileorCastIron
A.C
A.C
PVC
PVC
Higherthan25m
Lessthan25m
Higherthan25m
Lessthan25m
Higherthan25m
Lessthan25m
250mm
250mm
250mm
250mm
250mm
250mm
150m
100m
120m
100m
90m
60m
Fig.15LoggerSpacingGuide

18
5.1 DeployingtheLoggersinthefield
Usethefollowingphotographsasaguidetoqualityloggerdeployment.
1.OpenthechamberLid 2.CleantheHydrantorValvewithawirebrush
3.Makesurethereisagood,clean,magneticcontacttothevalvestemorhydrant.Foroptimumsoundand
radiotransmissiondeploytheZonescanvertically.TopreventtheAntennatouchingthemetallidand
reducingtransmission,fitapolystyreneblockbetweenthelidandAntenna.

19
4.
6 Importing a Digital Map into the Zonescan Software
Step1.TosetupandviewamapfromthePCharddrive,select;“ShowMap”(theGlobeicon)onthemenu
bar.
Step2.AmapwindowwillopenasshowninFig.16.Next,click“PictureManager”(theMapicon)intheMap
windowmenubar
Fig.16mappingwindow
Important:SaveDigitalMapsinaknownfolderinJPEGorBMPformat,toconvertadifferentfileformatby
printscreentheimageandopeninpaintthensaveitasaJPEGorBMP.

20
Step3.ClickthefirstFileboxtwicetoopenthe“SelectPictureFile”window.Locateand‘doubleclick’on
desiredpicturefilethenclosePictureManagerWindow.SeeFig.16.1
Fig16.1Picturemanager

21
Step4.Zoominbyselectingthedesiredscalefromthepulldownmenuoralternatively,zoominoroutone
scaleatatimeby‘rightclicking’themouseandselecting“Zoomin”or“Zoomout”
Fig16.2Zoominthemap

22
Step5.Tomoveloggerstodesiredpositiononthemap,selectthe“Moveloggers”icononthemenubar
then,usingthePCmouse,clickanddrageachloggertoitsdesiredpositiononthemap
Theloggerbeingmovedwillalsobehighlightedontheloggerdatabase
Fig.16.3movingalogger

23
Toviewthemainwindow(theprojectdatabase)overthemapatanytime,clickonthe“ShowMain
Window”icononthemenubarandreducethemainwindowtothedesiredsize.
ArrangescreenlayoutofMapandDatabasewindowsasdesiredusingthestandardWindows“Maximise”
and“RestoreWindow”icons
Fig.16.4rearrangingthewindows

24
7 DownloadingthedataintheLoggers
EnsuretheCommLink,antennaandPCconnectionsarecorrectlymadeandswitchtheCommlinkon.Click
theSynchronizebuttonandasmallerwindowappears.SeeFig.17.Todownloadtheloggers,beginby
selectingthebox;‘Getmeasurements’.
If‘TransferloggersettingsfromPCtologger’isselectedthenthiswillpreparetheloggersforthenextlogging
session,besuretoselecttheLoggersettingspriortoSynchronization.Thiswillcleartheloggermemoryonce
theloggerdatahasbeendownloaded.
Ifacorrelationisrequired,alsocheckthebox‘Getnoisesignalforcorrelation’asshown(Pleasenote:a
correlationsignalwillonlybeavailableiftheloggersweresettorecordacorrelationduringsynchronization
inthelast24hrs)
Fig.17downloadsettingsintheSynchronizewindow
Selectbox;“Synchronizeonlyreachableloggers”iftheloggersarestilldeployedinthefieldor‘Synchronize
accordingtolist’iftheloggersaretogetherintheircarrycase.
Synchronizationmodefor‘Getmeasurements’has2options1.Leakvaluesandlatestamplitudedistribution
(FastSync)–thisisusedfordownloadingtheresultsofthepreviousnightslogging.
Allavailableamplitudedistributionswhichdownloadsallavailablenightsrecordings,thisisusuallyrequiredif
theloggershavebeendeployedinthesamelocationforseveraldayswithoutbeingdownloaded.
Select‘Getsoundsignalforcorrelation’todownloadtherecordedsoundsignalfromthepreviousnight
logging.Foraccuratecorrelationsdownloadrecordedsoundsignalswitha24hourperiod.
Important:PriortoSynchronizationsettheLeakThresholdLevelsforpossibleandprobableLeak,forthis
informationP.T.O.

25
7.1 SettingtheThresholdLeakLevels
Tosetalarmthresholdwarninglevelsforleakage&lowbattery,selectthe“Set‐Up”icononthemain
databasemenubar.EnterdesiredPossibleandProbableLeakthresholdvalue(s)seetableFig.19forcorrect
valuestosuitthepressureandpipematerial.
Fig.18loggeroptions
Fig.19leaklevelthresholds
PipeMaterialLeakSettings
Possible Probable
DuctileorCastIron(HighPressureGreaterthan25m)
DuctileorCastIron(Lowpressurelowerthan25m)
A.C(HighPressureGreaterthan25m)
A.C(LowPressurelessthan25m)
PVC(HighPressureGreaterthan25m)
PVC(LowPressurelessthan25m)
50
40
50
40
25
20
80
60
80
60
50
50

26
7.2 StarttheDownload
NowalltheThresholdandSynchronizationsettingsareenteredclickstart.Thefollowingscreenshots
explainwhathappensduringthedownloadprocess.
Fig.20downloadingstarted
Aseachloggerissynchronised,aleakageprobabilityiscalculated.IftheleakvaluefallsBELOWtheuser
selectedthreshold,“NOLEAKINDICATED”willbeaudiblyannounced,andtherespectiveloggerwillbeturn
GREENinboththedatabaseandonthemapview(ifused)
Untilthesynchronizationforeachloggeriscompleted,theloggerremainsgreyincolour,bothinthe
databaseandinthemapview
Fig.21downloadingcontinued

27
Acorrelationrecordingmaytakeslightlylongertotransfer,asthefileislargerthanloggeddata.Real‐time
progressofthefiletransferisgiven.
Fig.22downloadcomplete
Aseachloggerissynchronised,iftheleakvaluefallsBETWEENtheuserselectedthresholds,“POSSIBLELEAK
INDICATED”willbeaudiblyannounced,andtherespectiveloggerwillbeturnORANGEinthedatabaseand
alsoonthemapview.
IftheleakvalueisABOVEtheuserselectedthreshold,“CAUTION,LEAKINDICATED”willbeaudibly
announced,andtherespectiveloggerwillbeturnREDinthedatabaseandalsoonthemapview

28
8 The Noise Logging Principal
An understanding on how the Zonescan Loggers build the Histogram will help when interpreting the
results. The following section explains how the sampling process works. The tables depict when the
logger takes a noise sample and what the sample is caused by, e.g a passing car or leak. Traffic &
Consumption noise should be ignored. A large number of samples at the quietest level, indicate a
consistant sound that could be a leak which never stops. The Leak is the closest to the loudest,
quietest noise.
Sample Time
Noise Level
(DB) Description of
Noise
2:00:03 12 Leak Noise
2:00:06 12 Leak Noise
2:00:09 12 Leak Noise
2:00:12 21 Car Coming
2:00:15 18 Car Going
2:00:18 12 Leak Noise
2:00:21 13 Leak Noise
2:00:24 12 Leak Noise
2:00:27 13 Leak Noise
2:00:30 12 Leak Noise
2:00:33 12 Leak Noise
2:00:36 12 Leak Noise
2:00:39 12 Leak Noise
2:00:42 40 Truck Coming
2:00:45 35 Truck Going
2:00:48 25 Leak Noise
2:00:51 13 Leak Noise
2:00:54 13 Leak Noise
2:00:57 25 Toilet Flush
2:01:00 25 Toilet Flush
2:01:03 24 Toilet Flush
2:01:06 25 Toilet Flush
Tab.1

29
Sample Time Noise Level
(DB) Description of
Noise
2:00:03 12 Leak Noise
2:00:06 12 Leak Noise
2:00:09 12 Leak Noise
2:00:12 21 Car Coming
2:00:15 18 Car Going
2:00:18 12 Leak Noise
2:00:21 13 Leak Noise
2:00:24 12 Leak Noise
2:00:27 13 Leak Noise
2:00:30 12 Leak Noise
2:00:33 12 Leak Noise
2:00:36 12 Leak Noise
2:00:39 12 Leak Noise
2:00:42 40 Truck Coming
2:00:45 35 Truck Going
2:00:48 25 Leak Noise
2:00:51 13 Leak Noise
2:00:54 13 Leak Noise
2:00:57 25 Toilet Flush
2:01:00 25 Toilet Flush
2:01:03 24 Toilet Flush
2:01:06 25 Toilet Flush
Tab.2 Thefirstsampletakenof12dBisplottedonthehistogrambelowinFig.A
Fig. A
0
0.2
0.4
0.6
0.8
1
Number of
Samples
8 9 10 11 12 13 14 15 16 17 18 19 20 21 22 23 24 25
Noise Level in DB
Amplitude Distribution Graph

30
Sample Time Noise Level
(DB) Description of
Noise
2:00:03 12 Leak Noise
2:00:06 12 Leak Noise
2:00:09 12 Leak Noise
2:00:12 21 Car Coming
2:00:15 18 Car Going
2:00:18 12 Leak Noise
2:00:21 13 Leak Noise
2:00:24 12 Leak Noise
2:00:27 13 Leak Noise
2:00:30 12 Leak Noise
2:00:33 12 Leak Noise
2:00:36 12 Leak Noise
2:00:39 12 Leak Noise
2:00:42 40 Truck Coming
2:00:45 35 Truck Going
2:00:48 25 Leak Noise
2:00:51 13 Leak Noise
2:00:54 13 Leak Noise
2:00:57 25 Toilet Flush
2:01:00 25 Toilet Flush
2:01:03 24 Toilet Flush
2:01:06 25 Toilet Flush
Tab.3 thesecondsampletakenof12dBisplottedonthehistogrambelowinFig.B
Fig.B
0
0.5
1
1.5
2
Number of
Samples
8 9 10 11 12 13 14 15 16 17 18 19 20 21 22 23 24 25
Noise Level in DB
Amplitude Distribution Graph

31
Sample Time Noise Level
(DB) Description of
Noise
2:00:03 12 Leak Noise
2:00:06 12 Leak Noise
2:00:09 12 Leak Noise
2:00:12 21 Car Coming
2:00:15 18 Car Going
2:00:18 12 Leak Noise
2:00:21 13 Leak Noise
2:00:24 12 Leak Noise
2:00:27 13 Leak Noise
2:00:30 12 Leak Noise
2:00:33 12 Leak Noise
2:00:36 12 Leak Noise
2:00:39 12 Leak Noise
2:00:42 40 Truck Coming
2:00:45 35 Truck Going
2:00:48 25 Leak Noise
2:00:51 13 Leak Noise
2:00:54 13 Leak Noise
2:00:57 25 Toilet Flush
2:01:00 25 Toilet Flush
2:01:03 24 Toilet Flush
2:01:06 25 Toilet Flush
Tab.4 thethirdsampletakenof12dBisplottedonthehistogrambelowinFig.C
Fig.C
0
0.5
1
1.5
2
2.5
3
Number of
Samples
8 9 10 11 12 13 14 15 16 17 18 19 20 21 22 23 24 25
Noise Level in DB
Amplitude Distribution Graph

32
Sample Time Noise Level
(DB) Description of
Noise
2:00:03 12 Leak Noise
2:00:06 12 Leak Noise
2:00:09 12 Leak Noise
2:00:12 21 Car Coming
2:00:15 18 Car Going
2:00:18 12 Leak Noise
2:00:21 13 Leak Noise
2:00:24 12 Leak Noise
2:00:27 13 Leak Noise
2:00:30 12 Leak Noise
2:00:33 12 Leak Noise
2:00:36 12 Leak Noise
2:00:39 12 Leak Noise
2:00:42 40 Truck Coming
2:00:45 35 Truck Going
2:00:48 25 Leak Noise
2:00:51 13 Leak Noise
2:00:54 13 Leak Noise
2:00:57 25 Toilet Flush
2:01:00 25 Toilet Flush
2:01:03 24 Toilet Flush
2:01:06 25 Toilet Flush
Tab.5 thefourthsampletakenof21dBisplottedonthehistogrambelowinFig.D
Fig.D
0
0.5
1
1.5
2
2.5
3
Number of
Samples
8 9 10 11 12 13 14 15 16 17 18 19 20 21 22 23 24 25
Noise Level in DB
Amplitude Distribution Graph

33
Sample Time Noise Level
(DB) Description of
Noise
2:00:03 12 Leak Noise
2:00:06 12 Leak Noise
2:00:09 12 Leak Noise
2:00:12 21 Car Coming
2:00:15 18 Car Going
2:00:18 12 Leak Noise
2:00:21 13 Leak Noise
2:00:24 12 Leak Noise
2:00:27 13 Leak Noise
2:00:30 12 Leak Noise
2:00:33 12 Leak Noise
2:00:36 12 Leak Noise
2:00:39 12 Leak Noise
2:00:42 40 Truck Coming
2:00:45 35 Truck Going
2:00:48 25 Leak Noise
2:00:51 13 Leak Noise
2:00:54 13 Leak Noise
2:00:57 25 Toilet Flush
2:01:00 25 Toilet Flush
2:01:03 24 Toilet Flush
2:01:06 25 Toilet Flush
Tab.6 thefifthsampletakenof18dBisplottedonthehistogrambelowinFig.E
Fig.E
0
0.5
1
1.5
2
2.5
3
Number of
Samples
8 9 10 11 12 13 14 15 16 17 18 19 20 21 22 23 24 25
Noise Level in DB
Amplitude Distribution Graph

34
Sample Time Noise Level
(DB) Description of
Noise
2:00:03 12 Leak Noise
2:00:06 12 Leak Noise
2:00:09 12 Leak Noise
2:00:12 21 Car Coming
2:00:15 18 Car Going
2:00:18 12 Leak Noise
2:00:21 13 Leak Noise
2:00:24 12 Leak Noise
2:00:27 13 Leak Noise
2:00:30 12 Leak Noise
2:00:33 12 Leak Noise
2:00:36 12 Leak Noise
2:00:39 12 Leak Noise
2:00:42 40 Truck Coming
2:00:45 35 Truck Going
2:00:48 25 Leak Noise
2:00:51 13 Leak Noise
2:00:54 13 Leak Noise
2:00:57 25 Toilet Flush
2:01:00 25 Toilet Flush
2:01:03 24 Toilet Flush
2:01:06 25 Toilet Flush
Tab.7 thesixthsampletakenof12dBisplottedonthehistogrambelowinFig.F
Fig.F
0
0.5
1
1.5
2
2.5
3
3.5
4
Number of
Samples
8 9 10 11 12 13 14 15 16 17 18 19 20 21 22 23 24 25
Noise Level in DB
Amplitude Distribution Graph

35
Sample Time Noise Level
(DB) Description of
Noise
2:00:03 12 Leak Noise
2:00:06 12 Leak Noise
2:00:09 12 Leak Noise
2:00:12 21 Car Coming
2:00:15 18 Car Going
2:00:18 12 Leak Noise
2:00:21 13 Leak Noise
2:00:24 12 Leak Noise
2:00:27 13 Leak Noise
2:00:30 12 Leak Noise
2:00:33 12 Leak Noise
2:00:36 12 Leak Noise
2:00:39 12 Leak Noise
2:00:42 40 Truck Coming
2:00:45 35 Truck Going
2:00:48 25 Leak Noise
2:00:51 13 Leak Noise
2:00:54 13 Leak Noise
2:00:57 25 Toilet Flush
2:01:00 25 Toilet Flush
2:01:03 24 Toilet Flush
2:01:06 25 Toilet Flush
Tab.8 theseventhsampletakenof13dBisplottedonthehistogrambelowinFig.G
Fig.G
0
0.5
1
1.5
2
2.5
3
3.5
4
Number of
Samples
8 9 10 11 12 13 14 15 16 17 18 19 20 21 22 23 24 25
Noise Level in DB
Amplitude Distribution Graph

36
Sample Time Noise Level
(DB) Description of
Noise
2:00:03 12 Leak Noise
2:00:06 12 Leak Noise
2:00:09 12 Leak Noise
2:00:12 21 Car Coming
2:00:15 18 Car Going
2:00:18 12 Leak Noise
2:00:21 13 Leak Noise
2:00:24 12 Leak Noise
2:00:27 13 Leak Noise
2:00:30 12 Leak Noise
2:00:33 12 Leak Noise
2:00:36 12 Leak Noise
2:00:39 12 Leak Noise
2:00:42 40 Truck Coming
2:00:45 35 Truck Going
2:00:48 25 Leak Noise
2:00:51 13 Leak Noise
2:00:54 13 Leak Noise
2:00:57 25 Toilet Flush
2:01:00 25 Toilet Flush
2:01:03 24 Toilet Flush
2:01:06 25 Toilet Flush
Tab.9 theeighthsampletakenof12dBisplottedonthehistogrambelowinFig.H
This process continues until the logging is complete and the Histogram is built.
Fig.H
0
1
2
3
4
5
Number of
Samples
8 9 10 11 12 13 14 15 16 17 18 19 20 21 22 23 24 25
Noise Level in DB
Amplitude Distribution Graph

37
9 AnalysingResults
Toviewtheamplitudedistributiongraphoftheloggedresults:
Step#1:selectthedesiredloggerinthedatabasewindow
Step#2:select‘Showmeasurements’onthemenubar(shownasabargraphicon)oralternatively
doubleclickthedesiredloggertoshowthemeasurementhistogram.
Highlightthedesireddatetoviewhistoricalrecordeddatafortheselectedlogger
Fig.23showmeasurements

38
9.1 NoLeakResult
ThefollowingscreenshotsshowaNoLeaksituation.
Fig.24noleakmeasurementwithloggerlistandmap
Fig.25noleakmeasurement

39
9.2 PossibleLeakResult
ThefollowingscreenshotshowaPossibleLeaksituation:
Fig.26possibleleak

40
9.3 ProbableLeakResult
ThefollowingscreenshotsshowaProbableLeak:
Fig.27clearprobableleak

41
9.4 Interpretingnoiseloggingresults
Steps1–AnalyseallloggersHistogramstoestablishthe“no‐leak”noiselevelinthearea.
Fig.283.5dBminimumnoisehistogram3.5dBMinimumNoiseLevel
Fig.295dbminimumnoisehistogram5dBMinimumNoiseLevel

42
Step2–identifyareas2to3dbhigherthanthe“no‐leak”level
Fig.307dBminimumnoiselevel 7dBMinimumNoiseLevel
Step3–DeterminetheAreasofInterest
Analysetheminimumnoiselevelforeachloggedpoint.Higherminimumnoiselevelsareclosertotheleak.
Fig.30areaofinterest

43
9.5 Whichloggerisclosertotheleak?
It’sonlynaturaltousetheLeakValueasanindicationwhichloggerisclosesttotheLeakhowevercloser
analysisoftheMinimumNoiseLevelsisrequired,seethefollowingexamples.
Fig.32quieterpossibleleak7dBMinimumNoiseLevel
Fig.33possibleleak9dBMinimumNoiseLevel
AlthoughFig.32hasahigherLeakvaluethanFig.33thelaterisclosertotheleakwithahigherminimum
noiselevel.

44
9.6 WhatistheLeakValue?
Acalculatedpercentageoftherebeingaleakbasedonthenoiselevelandnumberofsamples(consistency).
Fig.33whatistheleakvalue
Highlevelsandnarrowpeakscreatehighleakvalues.Anyleakvalueabove0couldbealeakespeciallyina
quietpipenetworkenvironmentsuchaslowpressurePVC.
9.7 ReliabilityofResults
Thenoiseloggedresultsindicateanyconstantnoisefortheloggingperiod.Reliabilityisincreasedifloggingis
performedfor2–3nightstoseeifyougetthesameresulteverynight.
Fig.34leavingtheloggersoutforatleast3nights

45
10 PerformingCorrelations
Correlationistheprocessofpinpointingthepositionofaleakbetweentwologgers.Inordertorun
correlations‘SoundRecordings’mustbeselectedintheSynchronizationmenuandthendownloadedonce
theloggingiscomplete.
10.1 Correlationbetweentwologgers
ClickthesinglepipesymbolwithaleaktorevealtheCorrelationwindow.
Fig.35openingthecorrelationwindow
Step#1:Selectthefirstloggerinthedatabaseindicatingleakorpossibleleak.Thisisclassedas
Logger1;theserialnumberoftheloggerwillappearinthewindow.
Step#2:Thenselectthenextloggerusingthe‘Nextrecord’or‘Previousrecord’arrowkeysinthe
Logger2partition.
Step#3:Toenterpipematerial(s),select‘Enterpipedata’symbol
Step#4:Enterdistancemeasuredalongpipelinebetweenthetwologgers
Step#5:Selectthepipelinematerialfromthepull‐downmenu
Step#6:Selectthepipelinediameterfromthepull‐downmenu
Formixedmaterialsrepeatprocessforupto4differentpipesectionsbetweenthetwologgers.
SeeFig.36ascreenshotofthepipematerialenteringprocess,PTO.

46
Fig.36enteringthepipedetails
Fig.37adjustingthefilters
IntheCorrelationwindowthelowandhighfiltersmaybeadjustedtocleanupandfinetunethecorrelation
graph.
Step #5: Select the pipeline
material from the pull-down menu
Step #4: Enter distance
measured along pipeline
between the two loggers
Step #6: Select the pipeline
diameter from the pull-down menu
Sound velocity and filters are
then computed automatically
Repeat process for up to 4
different pipe sections
between the two loggers

47
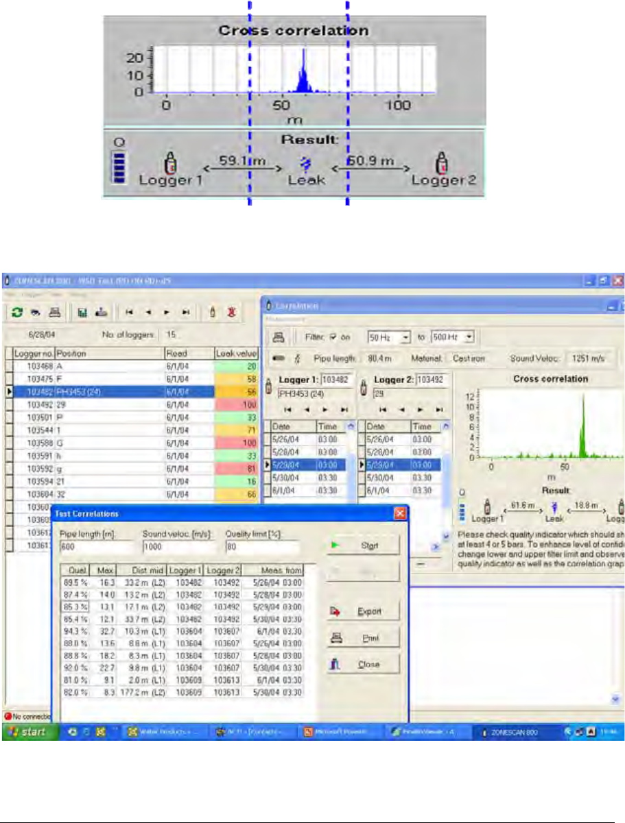
10.2 TheCorrelationResult
Fig.38correlationwindow
WhenExaminingtheCorrelationGraphaclearpeakasshowninFig.38isrequiredforconfidenceleak
detection.
Q=Qualityofcorrelationsothemorebarsthebetter.
ThePositionoftheLeakisshownintheResultwindowwiththedistancefromtheLeaktoeitherLoggeris
given.Ifincorrectdistancesareenteredthentheresultwillbewrong.

48
10.3 ExhaustiveCorrelation
ClickontheExecuteallcorrelationsbuttontoperformanexhaustivecorrelation.Thewindowappears
enablingtheusertochangethequalitylimitanddistancebetween2loggersbeforeexecutecorrelations.
Fig.39settingthepreferencesinexecutecorrelations
Pressstarttocorrelateandallthecombinationswillbeexplored.Alistofcorrelationgreaterthanquality
limit(e.g.60%)willbeproduced.Thehigherthequalitypercentagethegreatertheprobabilityofagood
correlation.
RunthroughthelistanddoubleclickonLogger1’sserialnumber,thesinglecorrelationwindowwillappear
whichallowsthepipedatatobeenteredandasinglecorrelationtobeperformedasdescribedinthe
previoussection.

49
11 InterpretingtheCorrelationResults
LeakPositionsintheCentralThirdaremoreaccuratebutbewareofcentrecorrelations.Smallvelocityerrors
willcausecorrelationsintheouterthirdstobelessaccurate.
Neverdigaholebasedonacorrelationpeak,unlessyouhaveconfirmedtheleakpositionwithaground
microphone.
Fig.40middlethirdofcorrelationscreen
Fig.41Exampleofgoodqualitycorrelationonan80msectionofCastIron

50
Fig.42thefollowingscreenshotshowsanexampleofanoutofbracketcorrelation:themain
peakonthegraphisbeyondthe0mandisconfirmedbythe‐4.5mresult.Choosethenext
loggerbeyondthelogger1(108518)tobringthepeakwithinbracketasshownbelowin
Fig.43.
Fig.43inbracketleak

51
Fig.44thisshowsacentrecorrelationcreatedbybothLoggers1andLogger2beingthesame
logger108097.ToavoidcentrecorrelationLogger1and2mustbedifferentserialnumbers.

52
12 ProjectManagement
Thesoftwareprovidesaprojectmanagementinordertoallowtheusertomanagedifferentprojects.A
projectmaybealocaldistributionnetworkorpartofit(e.g.atown,asuburb,etc.)oranyotherorganization
unit.Allloggersthataretobeinsertedintothesoftware'sdatabasemustbeassignedtoaproject.Loggers
maybeinsertedintoseveralunitswiththesameloggernumber.However,ithastobetakeninconsideration
thatmeasurementdatastoredintheloggercanonlybetransferredintooneproject.Thisisbecause
successfultransferringofthedataautomaticallyemptiesthelogger'smemory.
Afterfirsttimestartingofthesoftwareanexampleprojectwithexampledatawillbeopened.Before
insertingnewloggersanewprojectshouldbecreated(mainmenucommandNewproject...):
Aprojectnamehastobechosen(freechoice,projectnamesmayalsoincludespaces)andafterpressingthe
okbuttonthetabularloggerlistwillbecleared.
Themainmenucommandsallowswitchingbetweendifferentprojects,aswellascopying,renamingand
deletingofprojects.
Additionally,projectsmaybesharedbetweendifferentusersbypackingthemintoZIPfilesandsendingthem
viae‐mailortransferringthembydiskornetwork.DirectsendingviaemailrequiresaMAPI‐capablemail
software(MAPI=MailApplicationProgrammingInterface),e.g.MicrosoftExchange,Outlook,Outlook
ExpressorNetscapeMessenger.Othermailsoftwarecanalsobeusedbychoosingthesecondsending
option:Prepareprojectformanualsending.InthiscaseaZIPfileiscreatedthathastobeattachedmanually
toanemail.TheZIPfilessentviaemailorcopiedviadiskornetworkcanbeeasilyimportedonanother
computerbyactivatingtheImportprojectfunction.
SendProject:
ImportProject:

53
13 Appendix Section
13.1 WizardAssistedVersion
HowToStart:
Afterfirsttimestartingofthesoftware:
1. PleaseselectIwanttocreateanewproject
2. Chooseanameforthenewprojectandenterthenameoftheproject
3. Insertloggers:Enterloggerno.offirstlogger(asimprintedonloggercase)andaddashort
descriptionofloggerpositionandpressOK.Ifyouliketoaddadditionalloggerspleaseanswer
questionwithYes
4. Repeatstep2forallloggersoruseInsertmultipleloggersfunctionwhenenteringloggerno
5. Followthefurtherstepsasshowninsoftware
6. IfyouliketotransferloggersettingsfromPCtologger,pleaseconnecttheSystem
CommunicationLinkviatheCommunicationCabletothePCbeforeproceeding.
Incasethesoftwareisunabletoestablishaconnection,COMportsettingshouldbechecked:
‐Abortsynchronization()
‐SelectmenucommandFile‐Options‐Setup,thenselectConnectionandmodifysettingifnecessary.
Afterthesebasicsetupstepsthesoftwareispreparedfornormaloperation.YoucanSynchronizetheloggers
nowinordertoreceivemeasurementdataoracheckasingleloggerbymeansoftheLoggerStatefunction
(orfunctionkeyF3).
13.1.1 MainWindow
Afterstartingthesoftwarethemainwindowisdisplayedonthescreen.Thewindowissubdividedintoa
menubar,acontrolpanelwithExplorer‐stylefunctionbuttons,atabularlistoftheloggersoftheactual
projectandastatuspanelatthebottomofthewindow.Thenameoftheactualselectedprojectisdisplayed
togetherwiththeprogramname(ZONESCAN800)inthewindowtitle.
Closingthemainwindowexitstheprogram.
13.1.2 Functionbuttons
Thefunctionbuttonsarearrangedonsub‐panelsthatcanbeeasilyrearrangedandevenbedetachedfrom
themainwindowbygrabbingtheleftsidewiththetwoverticallinesanddraggingthemtothedesirednew
position.Ashortdescriptionofthefunctionofeachbuttonisdisplayedbymovingthemousecursoroverthe
button(withoutpressingthebutton)andwaitingashorttime.Thebuttonsprovidethefollowingfunctions:
‐Synchronizeallloggers:Initiatesthesynchronizationprocessthattransfersdatafromandtotheloggers
‐Loggerstate:OpenstheLoggerStatewindowthatdisplayssettingsanddataoftheactualselectedlogger
(highlightedentryintheloggerlistofthemainwindow).Loggerstateonlycanbedisplayedwhenthelogger
canbereachedbyradiotransmission.Italsoallowsremotelisteningofthesoundsignalrecordedbythe
logger

54
‐Printreport:Printoutofthetabularloggerlist
‐Showmeasurements:Displaysmeasurementwindowtoviewmeasurementresultsincludingleakvalueand
amplitudedistribution(seeViewLoggerMeasurements).
‐ Correlatesoundsignals:DisplaysawindowthatallowsCorrelatingofsoundsignalsincaseappropriate
soundsignalshavebeenrecorded.
‐ Navigationbuttons:Thesebuttonsprovideeasynavigationfunctionsforselectingalogger.Alternatively,
loggermaybeselectedbyclickingonanentryofthetabularlistorbyusingthearrowkeysofthekeyboard
(onlypossiblewhenlisthasthefocus,i.e.lististheactiveelementinthewindow).
‐Insertnewlogger
‐Deletelogger
13.1.3 Loggerlist
Thetabularloggerlistdisplayssettingsandreadingsoftheloggersofthecurrentproject.
‐Loggerno.:Uniqueloggerno.(mustbeidenticalwiththenumberontheloggercase)
‐Position:Userentryforeasieridentificationofthelogger(seeLoggerSetup)
‐Read:Dateoflastreading(synchronizing)ofthelogger
‐ LeakValue:Evaluatedleakprobabilityvalue(0..100,seeViewLoggerMeasurements).Thevalueistaken
fromthenewestmeasurementthathasbeentransferredfromthislogger.Thefieldisshowninorange/red
colourincasetheleakvalueexceedsthewarninglevelofapossible/probableleak,otherwiseitisshownin
greencolour.Thewarninglevelsmaybeadjustedbytheuser(seeProgramSetup).
DoubleclickingonanentryofthelistopenstheViewLoggerMeasurementswindow(samefunctionas
correspondingbuttonormainmenuitem).
13.1.4 Statuspanel
Theleftsectionofthestatuspanelindicateswhetherthere'saconnectiontotheSystemCommunications
Linkornot.Connectionisneededduringsynchronizationandwhencheckingtheloggerstate.
ThemiddlesectiondisplaysbatteryvoltageandfirmwareversionoftheSystemCommunicationLinkduring
connection.
Therightsectionisusedforstatusmessages,especiallyduringsynchronization.

55
13.2 MainMenu(WizardAssistedVersion)
13.2.1 File
Newproject...:Createanewemptyproject(seeProjectManagement)
Openproject...:Openanexistingproject
Saveprojectas...:Savecurrentprojectunderanewprojectname
Deleteproject...:Deletecurrentprojectincludingallloggers
Sendproject...:PackcurrentprojectintoaZIPfileandsenditviae‐mailorsaveitondisk
Importproject...:ImportprojectfromaprojectZIPfile
Print...:Printloggerlistofcurrentproject(forprintingmeasurementsseeViewLogger
Measurements)
Printerpagesetup...:Adjustprinterpageproperties(margins,font,etc.)
Exit...:Exitprogram
13.2.2 Logger
Synchronizeallloggers:Initiate/terminatethesynchronizationprocessthattransfersdatafromand
totheloggers
Loggerstate...:OpenLoggerStatewindow
Loggersetup...:OpenLoggerSetupwindow
Loggeraudiorecordings...:Openawindowthatallowscreating/changingaudiorecordingsforlogger
identification.Eachtimealoggerisidentifiedduringloggersynchronizationtheappropriatelogger
audiorecordingwillbeplayed(ifavailable).
DisconnectCommLink:DisconnectSystemCommunicationLink(switchoffCommLink,inorderto
preservebatteryPower)
Findlogger...:Findaloggerbyloggerno.intheloggerlist
Insertnewlogger:Insertanewlogger
Importloggers...:Importloggersfromanotherproject
Sortloggers:Sortloggersinlistaccordingtologgerno.
Deletelogger:Deletecurrentlyselectedlogger
Deleteallloggers:Deleteallloggersofcurrentproject
13.2.3 View
Measurements...:Displaymeasurementwindowtoviewmeasurementresultsincludingleakvalue
andamplitudedistribution(seeViewLoggerMeasurements)
Correlatesoundsignals...:DisplayawindowthatallowsCorrelatingofsoundsignalsincase
appropriatesoundsignalshavebeenrecorded.
Synchronizationreport:Viewlastsynchronizationreport,savereportsandreviewsavedreports
13.2.4 Setup
Setup...:OpentheProgramSetupwindow
?
Contents:Showcontentsofonlinehelp
Info...:Displayversionandmemoryinformation

56
13.3 LoggerState(WizardAssistedVersion)
TheLoggerStatewindowmaybedisplayedbyselectingtheappropriatemenuitemorfunctionbuttoninthe
mainwindoworbysimplypressingF3.Itallowscheckingofthelogger'ssettings,batterystateand
availabilityofmeasurements.Additionally,there'saremotelisteningfunctionthatallowstheuserto"listen"
tothelogger'sinputsignal.
AfteropeningthewindowthesoftwarefirsttriestoestablishaconnectiontotheCommLink.Thenthe
CommLinktriestoobtainloggerstateinformationoftheselectedloggerviaradiotransmission.Thisprocess
maylastseveralseconds.Successisindicatedinthedisplayfieldnexttotheloggerno.field:
Loggerfound‐attempthasbeensuccessful
Loggerunreachable‐radiotransmissionhasfailed:eitherloggerisoutofradiotransmissionrange(thisisthe
commonreason)orloggerisoutofoperation
Errorinconnection‐connectiontoCommLinkcan'tbeestablished.possiblereasons:cableisnotproperly
connectedtoPCorCommLink,wrongCOMportselected(seeProgramSetup)orbatteryvoltageofComm
Linkistoolow
Displayedinformation:
Loggerno.:Selectedlogger.Selectionmaybedonebyclickingonalistentryinthemainwindow'sloggerlist
orbyusingthenavigationbuttononthetopoftheLoggerStatewindow.Loggerstateinformationcanbe
onlyobtainediftheloggerwithexactlythesamenumberonitscaseisinradiotransmissionrange.
Clock:Loggerclockdateandtime.Loggerclockwillbeupdatedduringsynchronizationassoonasthe
differencetothePC'sclockexceeds1min.Thus,itisveryimportantthatthePCclock'stimeischecked
regularlyandwillbeadjustedifnecessary.
No.ofamplitudedistr.:Numberofavailableamplitudedistributions(1perday,max.10)
No.ofleakvalues:Numberofavailableleakvaluemeasurements(1perday,max.180)
Soundsignalavail.:Indicateswhethersoundsignalrecordingisavailableornot
Nextsoundrecording:Timeofnextsoundsignalrecording.Soundsignalrecordingsmaybeprogrammed
duringLoggerSynchronization.
Batteryvoltage:Batteryvoltageofthelogger.Note:Thevoltagevalueofafullyloadedloggerbattery
typicallyremainsat3.0Vsteadilyforalongtime,asthevaluecan'texceed3Vduetointernalrestrictions.
Temperature:Temperatureinsidethelogger'scase
Startmeasurement:Programmedstartingtimeofdailymeasurement(seeLoggerSetup)
Stopmeasurement:Programmedstoptimeofdailymeasurement
Interval:Programmedmeasurementinterval
Versionno.:Loggerfirmwareversionno.
Radiooperationfrom:Startofradiooperationperiod(seeLoggerSetup)
Radiooperationto:Endofradiooperationperiod

57
13.3.1 Synchronize
Thisbuttoncanbeusedtoinitiatethesynchronizingprocessonlyfortheselectedloggerinsteadof
synchronizingallloggers."Synchronizing"istheprocessofsendingloggersetupdataandreceiving
measurementdata,fordetailsseeLoggerSynchronization.Aftersynchronizingtheloggercan'tbere‐
synchronizedforabout1min.(duringsynchronizationofallloggers:5min.).Thebuttonisenabledafter
successfulconnectiontologger.
13.3.2 Remotelistening
Remotelisteningisinitiated/terminatedbypressingtheRemotelisteningbutton(enabledaftersuccessful
connectiontologger).ThenoisesignalmonitoredbytheloggerwillbesenttothePC'ssoundoutputdevice
dependingonthehardwareconfiguration(e.g.internalorexternalspeakers,headphone,line‐out,etc.).
There'saslightdelaybetweentherealnoisesignalandtheoutputsignal.After8secondsremotelistening
willbeinterruptedforabouthalfasecond.Thispauseisnecessaryforre‐syncronizingtheradiotransmission.
Volume:DisplaysaWindows™built‐inutilitysoftwarethatallowsadjustmentofthevolume.
Notes:
Remotelisteninginvolvesconsiderablecurrentconsumption,thusdecreasingthelogger'sbatterylifetime.It
shouldn'tbeinitiatedtoooftenwithoutnecessityinordertopreservebatterypower.
Remotelisteningshouldn'tbeinitiatedduringmeasurement,i.e.duringtheprogrammedmeasurementtime
ofthelogger(seeLoggerSetup),asitmightaffectcollectingoftheanalysisdata.
13.4 LoggerSetup(WizardAssistedVersion)
TheLoggerSetupwindowmaybedisplayedbyselectingtheappropriatemenuitemorbysimplypressingF4.
Itallowsadjustmentofthepropertiesoftheactualselectedlogger:
Loggerno.:Eachloggerhasitsownuniqueloggernumberthatisneededforidentification.Thisnumbercan
befoundontheloggercase.ThenumberhastobeenteredexactlyintotheLoggerno.fieldforeachlogger
oftheproject,otherwisetheloggercannotbefoundbytheCommLink.
Position:Ashortdescriptionofthepositiontheloggerisdeployed.Somedatashouldbeenteredbymeans
ofeasieridentificationofthelogger.
ThenavigationbuttonsmaybeusedtoswitchtoanotherloggerwithoutleavingtheLoggerSetupwindow.
Anychangestothesettingswon'tbesavedtotheinternaldatabaseunlesstheyareconfirmedorcancelled
bytheuser.ConfirmationisdonebypressingtheoksymbolbuttonortheReturnkeyorbyswitchingto
anotherlogger,cancellationisdonebypressingtheXsymbolbuttonortheEscapekey.
IncasetheLoggerSetupwindowisinvokedbytheInsertloggerfunction,there'salsoanInsertmultiple
loggersbutton.Thisfunctionallowseasyinsertionofasequenceofloggerswithconsecutiveloggernumbers.
Afterpressingthisbuttonandenteringthenumbersofthefirstandthelastlogger,pressingOKwillinsertall
loggersatonce.

58
13.5 LoggerSynchronization(allloggers)–WizardAssistedVersion
Loggersynchronizationisinitiated/terminatedbyselectingtheappropriatemenuitemorfunctionbuttonin
themainwindoworbysimplypressingF2.Loggersynchronizationallowsprogrammingoftheloggersby
transferringthecorrespondingloggersetupdatatotheloggerandreceivingstoredmeasurementsfromthe
loggers.
Inwizardmodetheuserwillbeguidedthroughthesynchronizationsetup.
Explanationofoptions:
Synchronizeonlyreachableloggers(incaseonlyfewloggersareintransmissionrange,"drive‐by‐
operation"):DuringsynchronizationtheSystemCommunicationLinkwillsearchforthenextreachable
logger.Thisoptionshouldbeusedduringnormaloperationwhenloggersaredeployedthroughoutthe
distributionnetworkandonlyfewloggersareintransmissionrange.Iftoomanyloggerscanbereachedat
thesametime,theSystemCommunicationsLinkwon'tbeabletoestablishradiotransmissiontoallloggers.
Seealsonotebelow.
Synchronizeaccordingtologgerlist(incasemanyorallloggersareintransmissionrange):Thismodeshould
beusedwhenmanyloggersareatthesameplacee.g.forinitialprogrammingortestingoftheloggers.
Duringsynchronizationthesoftwarewilltrytoconnecttheloggersexactlyinthesameorderasshowninthe
loggerslistofthemainwindow.Thismodeisnotsuitedforcollectingdataofdeployedloggersasthe
synchronizationprocessfollowsastricttimecourse.
Getsoundsignalforcorrelation:Getrecordedsoundsignal.Soundsignalisonlyavailableifloggerwas
preparedtorecordsoundsignalduringaprevioussynchronization.
Afterselectingtheoptions,synchronizationprocesswillbestartedautomatically.Accordingtotheselected
orderofsynchronization,theSystemCommunicationLinkwillsearchforthenextreachableloggerorthe
nextloggeroftheloggerlist.Oncealoggerisrecognized,datawillbetransferredfromandtotheloggeras
specifiedbythesynchronizationoptions.Successandfailuremessagesaswellaswarningmessageswillbe
displayedinthestatuspaneloftheMainWindow.Ifaudiooutputisswitchedon,therewillalsobeaudio
messages.AftersuccessfulsynchronizingaloggerinReachableloggersmodetheloggercan'tbere‐
synchronizedthenext5minutes.
ImportantNotes(pleaseread):
PleasecheckwhethertheselectedorderofSynchronizationoptionisadaptedtothetransmissionsituation.
Synchronizeonlyreachableloggerswon'tworkproperlywithtoomanyloggersandSynchronizeaccording
tologgerlistwon'tworkproperlywithdeployedloggers.Incasesynchronizationofasingleloggerisdesired
pleaseusetheSynchronizecommandaccessedfromtheLoggerStatewindow.
Soundsignalisrecordedonlyonce(thenexttimetheloggerclockcoincideswiththeprogrammedrecording
time).Thisisbecausesoundrecordingneedsalargeamountofmemoryspace,thusnotallowingmorethan
onerecording.
Theshorterthetimebetweenloggerprogrammingandreceivingtherecordedsoundsignalthemore
accuratetheresults.AsaruleofthumbsoundrecordingsshouldbetransferredtothePC24hoursafter
loggerprogrammingatthelatest.Thisisonlyimportantforsoundrecordingsbecauseofthestronginfluence
ofclockaccuracyontheresults.Amplitudedistributionmeasurementsandleakvaluesarenotinfluencedby
clockaccuracy.Theloggercanstoreamplitudemeasurementsupto10daysandleakvaluesupto180days
withoutlosinganydata.

59
Ifthesynchronizationprocessincludesprogrammingorreceivingofsoundrecordings,itisveryimportant
thatthesynchronizationprocesswon'tbeinterrupteduntilallloggerswillbesynchronized.Synchronization
processisinterruptedbypressingtheSynchronizebuttonagain,bydisconnectingtheCommLink,byexiting
theprogramorswitchingoffthePC.Interruptionofthesynchronizationprocesswillcauseaswitchoffofthe
CommLink,thuslosingclocksynchronization.However,subsequentcorrelationoftherecordedsoundsignal
isonlypossiblewithproperclocksynchronizationofthecorrespondingloggers!Interruptionof
synchronizationdoesn'taffectleakvaluesandamplitudedistributions.
13.6 ViewLoggerMeasurements(WizardAssistedVersion)
TheMeasurementswindowallowsviewingofthestoredleakvaluesandamplitudedistributions.Itis
displayedbyselectingtheappropriatemenuitemorfunctionbuttoninthemainwindoworbysimply
pressingF5.Itallowsgraphicalandtabularrepresentationofthestoreddata,aswellasprintingand
exportingofthedata.
Thewindowispartedintoalistofthestoredmeasurementsoftheselectedlogger(leftside)andthe
measurementdataofthecurrentlyselectedmeasurement(rightside).Ameasurementcanbeselectedby
simplyclickingonthecorrespondingentryofthelistorbyusingtheupanddowncursorkeys.Thevertical
dividinglinebetweenthetwopartscanbemovedby"grabbing"itwiththemousecursorandmovingitto
theleftorrightside.
13.6.1 Measurementlist
Whenshowingleakmeasurements,listdisplays(fromlefttoright):
Measurementdate,leakvalue(seebelow),programmedmeasurementduration,programmedmeasurement
intervalanddateofmeasurementtransfer.
Leakvalue:Thisvalueisevaluatedfromtheamplitudedistributionshownontherightside.Itsrangeis0to
100,characterizingtheleakprobability.Theleakvaluedependsonspreadandshapeoftheamplitude
distribution.Itisespeciallyinfluencedbysharpnessandpositionofitsmainpeak.Thefieldbackgroundis
showninorange/redcolourincasetheleakvalueexceedsthewarninglevelsofapossible/probableleak,
otherwiseitisshowningreencolour.Thewarninglevelsmaybeadjustedbytheuser(seeProgramSetup).
13.6.2 Measurementdata
Thedisplayedmeasurementdataistheamplitudedistributionofthesignalthatismonitoredandanalyzed
duringtheprogrammedmeasurementperiod(seeLoggerSetup).Analyzingtheamplitudedistributionallows
obtainingfurtherinformationconcerningmeasurementconditions,interferingnoisesources,etc.
Menucommands:
14 Measurement
Printreport...:Printoverviewlistorgraphicviewofthedisplayedmeasurementdata
Allowmultipleselection:Enablemultiplemeasurementselectionfordeletion
Deletemeasurements:Deletecurrentlyselectedmeasurement(s)
Deleteallmeasurements:Deleteallmeasurementsofcurrentlyselectedlogger

60
Buttons:
TheprintersymbolbuttoncorrespondstothemenuitemPrintreport.Thenavigationbuttonsallow
switchingtoanotherloggerwithoutleavingtheMeasurementwindow.
14.1 CorrelateSoundSignals(WizardAssistedVersion)
TheCorrelationwindowmaybedisplayedbyselectingtheappropriatemenuitemorfunctionbuttoninthe
mainwindoworbysimplypressingF7.Itallowscorrelatingofthesoundsignalsoftwologgersinorderto
calculateleakpositions.
Howtocorrelate:
1.Selectloggers
Enterloggerno.orusenavigationbuttonstoselectlogger1andlogger2:
Whenselectingthesameloggerno.aslogger1and2autocorrelationwillbeperformed,otherwisethe
soundsignalswillbecrosscorrelated(normaloperationmodeforleaklocation).
2.Selectsoundrecordings
Clickondesiredsoundrecordinginthesoundrecordingslistoflogger1orlogger2.
Afterselectingasoundrecordingofalogger,thesoftwareattemptstofindafittingsoundrecordinginthe
loggerlistoftheotherlogger.Ifanappropriatesoundrecordingisfound,itwillbeautomaticallyselected.
Crosscorrelation(leaklocation)isonlypossibleincasethe2selectedsoundrecordingshavebeenrecorded
atthesamedateandtime.
15 Sync.numbers
Newerversionsoftheloggerfirmwareprovideso‐calledsync.numbers,inordertorecognizewhetherthe
soundrecordingshavebeenmadewiththesametimesynchronizationornot.Incaseasync.no.exists(see
fieldbelowsoundrecordingslist),thesync.numbersofthe2soundrecordingshavetobethesame.The
sync.no.willincreasewitheveryswitch‐onoftheSystemCommunicationLink.
16 Statuspanel
Whenselectingloggersandsoundrecordingsthestatuspanelshowswhethercorrelationispossibleornot
andgivesfurtherinformation.

61
3.Enterpipedata
Forcalculatingcrosscorrelations,pipedatahastobeenteredbyselectingthemenuitemMeasurement‐
Enterpipedata...orpressingthebutton
Upto4differentpipesectionsmaybeenteredbyselectingpipesectionlength,material,diameterand
soundvelocity.Ifmaterialordiameterisnotinthelistorexactsoundvelocityisknown,soundvelocitycan
beenteredmanuallybyselectingmaterialOther.Enteredpipedatawillbeautomaticallystoredininternal
database.
Autocorrelationmaybedonewithoutenteringpipedata.
16.1 Resultdisplay
Afterenteringpipedata,thecorrelationresultswillbedisplayedbelowthecorrelationgraphics(orvalues
table,iftabularviewisselected).Theresultdisplayshowsthedistancesbetweenthetwologgersanda
possibleleak.Ontheleftsidethere'sasmallbargraphics(Q)indicatingthecalculatedqualityofthe
correlation(0to5bars).Thehigherthevaluethebetterthecorrelationqualityandthehighertheleak
probability.
16.2 Filter
Qualityofcorrelationresultsmaybeimprovedbyusingthefilterfunction.Filterfrequencieswillbe
preselectedafterenteringthepipedataandmaybeadaptedmanuallybytheuser.
Testcorrelation
Functionforaquickcheckwhethertheselectedcombinationofloggersproducesareasonablecorrelation
(i.e.probableleak)ornot.Pipedataneedn'tbeentered(thecorrelationwillbecalculatedonbaseofapipe
lengthof600mandasoundvelocityof1000m/s).Correlationqualitywillbecalculatedandwillallowquick
assessmentwhetheraleakisprobable.
Note:Thisfunctionisnotsuitabletoobtainleakdistances.Forcalculatingacorrectcorrelationresult
(distancetoleak)itisnecessarytoentercorrectpipedataandtoswitchoffthetestcorrelationfunction.
Executealltestcorrelations(mainmenuitem):Functionfortestingallcombinationsofloggerswhether
thereareprobableleaksornot.Awindowwillappearcontainingthetestresults.Itispossibletoadjustthe
testpipelengthandsoundvelocity,aswellasthequalitylimitvalue.
AfterpressingtheStartbutton,correlationqualitywillbecalculatedforeachpossiblecombinationofloggers
(value0to100%),incasethereareappropriatesoundrecordings.Onlytestcorrelationswithaqualityvalue

62
exceedingthelimitvaluewillbelistedintheresultlist(correlationquality,peakmaximumvalue,distanceto
themiddle,loggernumbers,dateandtimeofsoundrecording).Resultsmaybesortedbycolumn(mouse
clickoncolumnheader).Theyalsomaybeexportedorprinted.Executionofthisfunctionmaytakeupsome
considerableamountoftime,dependingonthenumberofloggersinthemainwindow'slist.
TheremainingfunctionbuttonsandmenuitemshavethesamefunctionsasintheMeasurementsWindow.
ProgramSetup(WizardAssistedVersion)
TheProgramSetupwindowmaybedisplayedbyselectingtheappropriatemenuitem(Options‐Setup)or
functionbuttoninthemainwindow.Itallowsadjustmentofgeneralsettingsoftheprogram:
17 Connection
SelectionofCOMport.
18 Audio
Create/changerecordingsofaudiomessagesduringsynchronizationprocess.Therespectivemessagecanbe
selectedbychoosingalistentry.Therecordingsmaybeplayed(ifavailable)or(re‐)recorded.Fornew
recordingofamessagetheoptionAllowrecordingsmustbeenabled.Recordingandplaybackvolume
settingsmaybechangedbypressingthecorrespondingbuttons.TheywilldisplayaWindowsbuilt‐inutility
softwarethatallowsadjustmentofthevolume.Audiooutputmaybesuppressedbydisablingtheoption
Audiooutputduringsynchronization.
19 Language
Selectionofdisplaylanguage.
20 HotSync
RegisteringandunregisteringofZONESCAN800conduit(seeDataSynchronizationviaPalmHotSync®).

63
StandardProfessionalVersion
Thisistheinitialscreen.Youhave3secondstochangetheOptions
otherwisethesoftwarecontinuesinthepreviouslyusedmode.On
firstuseoftheZonescansoftwarestandardwizardassistmode
starts.
HowToStart
Afterfirsttimestartingofthesoftware:
1. Createnewproject:selectmenucommandFile‐NewProject...,andthenenterprojectnameand
pressOK.
2. Insertloggers:PressfunctionbuttonInsertlogger,thenenterloggerno.offirstlogger(as
imprintedonloggercase),addashortdescriptionofloggerposition,eventuallymodifyremaining
settingsandpressOK.
3.Repeatstep2forallloggersoruseInsertmultipleloggersfunctionwhenenteringloggerno.
4.ConnecttheSystemCommunicationLinkviatheCommunicationCabletoanunusedCOMportofthePC.

64
4.
5.CheckCOMportsetting:selectmenucommandFile‐Options‐Setup,thenselectConnectionandmodify
settingifnecessary
5..
Afterthesebasicsetupstepsthesoftwareispreparedfornormaloperation.Itisrecommendedtocheck
radioconnectiontotheloggersnext:
Selectaloggerintransmissionrange(clickonaccordingentryinloggerlist)andpressthefunctionbutton
LoggerStateorthefunctionkeyF3.Radioconnectionshouldbeestablishedaftersomesecondsand
loggerstatedatashouldbevisualizedintheLoggerStatewindow.

65
Afterdeployingtheloggersinthedistributionnetwork,programmingoftheloggersandreceivingof
measurementdataisdonebymeansoftheSynchronizefunction.
MainWindow(StandardProfessionalVersion)
Afterstartingthesoftwarethemainwindowisdisplayedonthescreen.Thewindowissubdividedintoa
menubar,acontrolpanelwithExplorer‐stylefunctionbuttons,atabularlistoftheloggersoftheactual
projectandastatuspanelatthebottomofthewindow.Thenameoftheactualselectedprojectisdisplayed
togetherwiththeprogramname(ZONESCAN800)inthewindowtitle.
Closingthemainwindowexitstheprogram.

66
21 Functionbuttons
Thefunctionbuttonsarearrangedonsub‐panelsthatcanbeeasilyrearrangedandevenbedetachedfrom
themainwindowbygrabbingtheleftsidewiththetwoverticallinesanddraggingthemtothedesirednew
position.Ashortdescriptionofthefunctionofeachbuttonisdisplayedbymovingthemousecursoroverthe
button(withoutpressingthebutton)andwaitingashorttime.Thebuttonsprovidethefollowingfunctions:
Synchronizeallloggers:Initiatesthesynchronizationprocessthattransfersdatafromandtothe
loggers
Loggerstate:OpenstheLoggerStatewindowthatdisplayssettingsanddataoftheactualselected
logger(highlightedentryintheloggerlistofthemainwindow).Loggerstateonlycanbedisplayed
whentheloggercanbereachedbyradiotransmission.Italsoallowsremotelisteningofthesound
signalrecordedbythelogger
Loggersetup:DisplaystheLoggersetupwindow.
Showmeasurements:Displaysmeasurementwindowtoviewmeasurementresultsincludingleak
valueandamplitudedistribution(seeViewLoggerMeasurements).
Showsignalgraphics:DisplayssoundsignalsthathavebeenrecordedandstoredforCorrelating
soundsignals.
Correlatesoundsignals:DisplaysawindowthatallowsCorrelatingofsoundsignalsincase
appropriatesoundsignalshavebeenrecorded.
Executeallcorrelations:Displaysawindowthatallowsthecorrelationofallpossiblecombination
ofloggers.Correlationrecordingsmustbemadetomakethispossible.
Showmap:OpenstheLoggerMap,agraphicaloverviewofthedeployedloggers
Setup:DisplaystheprogramSetupwindow.
Printreport:Printoutofthetabularloggerlist
Findlogger:Opensasmallwindowforsearchingacertainloggerbyloggerno.

67
‐ Navigationbuttons:Thesebuttonsprovideeasynavigationfunctionsforselectinga
logger.Alternatively,loggermaybeselectedbyclickingonanentryofthetabularlistorbyusingthearrow
keysofthekeyboard(onlypossiblewhenlisthasthefocus,i.e.lististheactiveelementinthewindow).
Insertnewlogger
Deletelogger
Moveloggeronerowupinlist
Moveloggeronerowdowninlist
22 Loggerlist
Thetabularloggerlistdisplayssettingsandreadingsoftheloggersofthecurrentproject.
‐Loggerno.:Uniqueloggerno.(mustbeidenticalwiththenumberontheloggercase)
‐Position:Userentryforeasieridentificationofthelogger(seeLoggerSetup)
‐Read:Dateoflastreading(synchronizing)ofthelogger
‐ LeakValue:Evaluatedleakprobabilityvalue(0..100,seeViewLoggerMeasurements).Thevalueistaken
fromthenewestmeasurementthathasbeentransferredfromthislogger.Thefieldisshowninorange/red
colourincasetheleakvalueexceedsthewarninglevelofapossible/probableleak,otherwiseitisshownin
greencolour.Thewarninglevelsmaybeadjustedbytheuser(seeProgramSetup).
‐Batt.:Batteryvoltageofthelogger.Valuewillbeupdatedduringsynchronization.Thefieldisshowninred
colourincasethevalueexceedsthebatterywarninglevel.Thewarninglevelmaybeadjustedbytheuser
(seeProgramSetup).Note:Thevoltagevalueofafullyloadedloggerbatterytypicallyremainsat3.0V
steadilyforalongtime,asthevaluecan'texceed3Vduetointernalrestrictions.
‐Vers.:Versionno.ofloggerfirmware
‐Measurem.from:Dateofoldestmeasurementthathasbeentransferredfromthelogger
‐Measurem.to:Dateofthenewestmeasurement
DoubleclickingonanentryofthelistopenstheViewLoggerMeasurementswindow(samefunctionas
correspondingbuttonormainmenuitem).

68
AmplitudeDistributionHistogramResult
Expanded
Step1–establishthe“no‐leak”noise
levelinthearea.Minimumnoiseis4db
Step2–identifyareas2or3dbhigher
thanthe“no‐leak”level.Minimumnoiseis
7db
Step3–DeterminetheAreasofInterest.Analysethe
minimumnoiselevelforeachloggedpoint.
Higherminimumnoiselevelsareclosertotheleak
Usethese3stepstohelpdeterminewhich
logger(s)theleaksisnearto,thisisespecially
usefulinquietPVCenvironments.

69
23 Statuspanel
Theleftsectionofthestatuspanelindicateswhetherthere'saconnectiontotheSystemCommunications
Linkornot.Connectionisneededduringsynchronizationandwhencheckingtheloggerstate.
ThemiddlesectiondisplaysbatteryvoltageandfirmwareversionoftheSystemCommunicationLinkduring
connection.
Therightsectionisusedforstatusmessages,especiallyduringsynchronization.
MainMenu(StandardProfessionalVersion)
24 File
Newproject...:Createanewemptyproject(seeProjectManagement)
Openproject...:Openanexistingproject
Saveprojectas...:Savecurrentprojectunderanewprojectname
Deleteproject...:Deletecurrentprojectincludingallloggers
Sendproject...:PackcurrentprojectintoaZIPfileandsenditviae‐mailorsaveitondisk
Importproject...:ImportprojectfromaprojectZIPfile
Print...:Printloggerlistofcurrentproject(forprintingmeasurementsseeViewLoggerMeasurements)
Printerpagesetup...:Adjustprinterpageproperties(margins,font,etc.)
Exit...:Exitprogram
25 Logger
Synchronizeallloggers:Initiate/terminatethesynchronizationprocessthattransfersdatafromandtothe
loggers
Loggerstate...:OpenLoggerStatewindow
Loggersetup...:OpenLoggerSetupwindow
Loggeraudiorecordings...:Openawindowthatallowscreating/changingaudiorecordingsforlogger
identification.Eachtimealoggerisidentifiedduringloggersynchronizationtheappropriateloggeraudio
recordingwillbeplayed(ifavailable).
DisconnectCommLink:DisconnectSystemCommunicationLink(switchoffCommLink,inordertopreserve
batteryPower)
Findlogger...:Findaloggerbyloggerno.intheloggerlist
Insertnewlogger:Insertanewlogger
Importloggers...:Importloggersfromanotherproject
Sortloggers:Sortloggersinlistaccordingtologgerno.
Deletelogger:Deletecurrentlyselectedlogger
Deleteallloggers:Deleteallloggersofcurrentproject

70
26 View
Measurements...:Displaymeasurementwindowtoviewmeasurementresultsincludingleakvalueand
amplitudedistribution(seeViewLoggerMeasurements)
Signalgraphics...:Displaysoundsignalrecordingsofselectedlogger(seeViewLoggerMeasurements)
Correlatesoundsignals...:DisplayawindowthatallowsCorrelatingofsoundsignalsincaseappropriate
soundsignalshavebeenrecorded.
Showmap...:OpentheLoggerMap,agraphicaloverviewofthedeployedloggers
Synchronizationreport:Viewlastsynchronizationreport,savereportsandreviewsavedreports
27 Options
Setup...:OpentheProgramSetupwindow
?
Contents:Showcontentsofonlinehelp
Info...:Displayversionandmemoryinformation

71
LoggerState(StandardProfessionalVersion
TheLoggerStatewindowmaybedisplayedbyselectingtheappropriatemenuitemorfunctionbuttoninthe
mainwindoworbysimplypressingF3.Itallowscheckingofthelogger'ssettings,batterystateand
availabilityofmeasurements.Additionally,there'saremotelisteningfunctionthatallowstheuserto"listen"
tothelogger'sinputsignal.
AfteropeningthewindowthesoftwarefirstattemptstoestablishaconnectiontotheCommLink.Thenthe
CommLinkattemptstoobtainloggerstateinformationoftheselectedloggerviaradiotransmission.This
processmaylastseveralseconds.Successisindicatedinthedisplayfieldnexttotheloggerno.field:
Loggerfound‐attempthasbeensuccessful
Loggerunreachable‐radiotransmissionhasfailed:eitherloggerisoutofradiotransmissionrange(thisisthe
commonreason)orloggerisoutofoperation
Errorinconnection‐connectiontoCommLinkcan'tbeestablished.Possiblereasons:cableisnotproperly
connectedtoPCorCommLink,wrongCOMportselected(seeProgramSetup)orbatteryvoltageofComm
Linkistoolow
Displayedinformation:
Loggerno.:Selectedlogger.Selectionmaybedonebyclickingonalistentryinthemainwindow'sloggerlist
orbyusingthenavigationbuttononthetopoftheLoggerStatewindow.Loggerstateinformationcanbe
onlyobtainediftheloggerwithexactlythesamenumberonitscaseisinradiotransmissionrange.
Clock:Loggerclockdateandtime.Loggerclockwillbeupdatedduringsynchronizationassoonasthe
differencetothePC'sclockexceeds1min.Thus,itisveryimportantthatthePCclock'stimeischecked
regularlyandwillbeadjustedifnecessary.
No.ofamplitudedistr.:Numberofavailableamplitudedistributions(1perday,max.10)
No.ofleakvalues:Numberofavailableleakvaluemeasurements(1perday,max.180)
Soundsignalavail.:Indicateswhethersoundsignalrecordingisavailableornot
Nextsoundrecording:Timeofnextsoundsignalrecording.Soundsignalrecordingsmaybeprogrammed
duringLoggerSynchronization.

72
Batteryvoltage:Batteryvoltageofthelogger.Note:Thevoltagevalueofafullyloadedloggerbattery
typicallyremainsat3.0Vsteadilyforalongtime,asthevaluecan'texceed3Vduetointernalrestrictions.
Temperature:Temperatureinsidethelogger'scase
Startmeasurement:Programmedstartingtimeofdailymeasurement(seeLoggerSetup)
Stopmeasurement:Programmedstoptimeofdailymeasurement
Interval:Programmedmeasurementinterval
Versionno.:Loggerfirmwareversionno.
Radiooperationfrom:Startofradiooperationperiod(seeLoggerSetup)
Radiooperationto:Endofradiooperationperiod
28 Synchronize
Thisbuttoncanbeusedtoinitiatethesynchronizingprocessonlyfortheselectedloggerinsteadof
synchronizingallloggers."Synchronizing"istheprocessofsendingloggersetupdataandreceiving
measurementdata,fordetailsseeLoggerSynchronization.Aftersynchronizingtheloggercan'tbere‐
synchronizedforabout1min.(duringsynchronizationofallloggers:5min.).Thebuttonisenabledafter
successfulconnectiontologger.
29 Remotelistening
Remotelisteningisinitiated/terminatedbypressingtheRemotelisteningbutton(enabledaftersuccessful
connectiontologger).ThenoisesignalmonitoredbytheloggerwillbesenttothePC'ssoundoutputdevice
dependingonthehardwareconfiguration(e.g.internalorexternalspeakers,headphone,line‐out,etc.).
There'saslightdelaybetweentherealnoisesignalandtheoutputsignal.After8secondsremotelistening
willbeinterruptedforabouthalfasecond.Thispauseisnecessaryforre‐syncronizingtheradiotransmission.
Volume:DisplaysaWindowsbuilt‐inutilitysoftwarethatallowsadjustmentof
thevolume.
Notes:
Remotelisteninginvolvesconsiderablecurrentconsumption,thusdecreasingthelogger'sbatterylifetime.It
shouldn'tbeinitiatedtoooftenwithoutnecessityinordertopreservebatterypower.
Remotelisteningshouldn'tbeinitiatedduringmeasurement,i.e.duringtheprogrammedmeasurementtime
ofthelogger(seeLoggerSetup),asitmightaffectcollectingoftheanalysisdata.

73
LoggerSetup(StandardProfessionalVersion)
TheLoggerSetupwindowmaybedisplayedbyselectingtheappropriatemenuitemorfunctionbuttoninthe
mainwindoworbysimplypressingF4.Itallowsadjustmentofthepropertiesoftheactualselectedlogger:
Loggerno.:Eachloggerhasitsownuniqueloggernumberthatisneededforidentification.Thisnumbercan
befoundontheloggercase.ThenumberhastobeenteredexactlyintotheLoggerno.fieldforeachlogger
oftheproject,otherwisetheloggercannotbefoundbytheCommLink.
Position:Ashortdescriptionofthepositiontheloggerisdeployed.Somedatashouldbeenteredbymeans
ofeasieridentificationofthelogger.
Comment:Adatafieldprovidedforvarioususerspurposes.Entryisarbitrary.
StartMeas.:Startingtimeofdailymeasurement(defaultvalue:02:00)
Stop.Meas.:Stoptimeofdailymeasurement(defaultvalue:04:00)
Interval:Measurementinterval,selectablefrom1secto3min(defaultvalue:3sec)
Restrictions:Whensettingintervalto1secmax.measurementdurationis12hours,otherwiseitcanbeset
tomax.23hours59min.
Noisecharacteristicsismonitoredandanalyzedonlybetweenstartingandstoptime.Byrestrictionofthe
measurementtimeitispossibletoexcludedaytimeperiodswithinterferingnoisesources(e.g.traffic)from
beinganalyzed,thusleadingtofalseevaluationresults.
Radiooperationfrom:Startofradiooperationperiod.Duringradiooperationperiod,loggersarereachable
in5speriodsinordertoensureeasyconnectionduringsynchronization.Outsidetheradiooperationperiod,
loggersgotosleepmodeinordertosavebatterycapacity.Insleepmode,loggersarereachablein30second
periods:Theycanbeconnectedtowithin30secondsusingtheloggerstatefunctionorduringsynchronizing
accordingtologgerlist(incasewakeuploggersfunctionisactivated,seeLoggerSynchronization).
Synchronizingusing"onlyreachableloggersmode"isnotrecommendedoutsideradiooperationmode.
Radiooperationto:Endofradiooperationperiod
Note:Eventually,theloggerclockshouldbecheckedtoensureproperoperationregardingmeasurementand
radiocommunicationsettings.
Copytoallloggers(notavailablewhenwindowinvokedby
theInsertloggerfunction):Foreasiersetupitispossibletocopychangesofthemeasurementsettingstoall
loggersoftheproject.
Latitudeandlongitudecoordinates:(seeLogger
Map)
Thenavigationbuttonsmaybeusedtoswitchtoanotherloggerwithout
leavingtheLoggerSetupwindow.Anychangestothesettingswon'tbesavedtotheinternaldatabaseunless

74
theyareconfirmedorcancelledbytheuser.Confirmationisdonebypressingtheoksymbolbuttonorthe
Returnkeyorbyswitchingtoanotherlogger,cancellationisdonebypressingtheXsymbolbuttonorthe
Escapekey.
IncasetheLoggerSetupwindowisinvokedbytheInsertlogger
function,there'salsoanInsertmultipleloggersbutton.Thisfunctionallowseasyinsertionofasequenceof
loggerswithconsecutiveloggernumbers.Afterpressingthisbuttonandenteringthenumbersofthefirst
andthelastlogger,pressingOKwillinsertallloggersatonce.
SensitivityBoost:ThisoptionisonlyavailablewiththeZonescan820loggersandSoftwareVersion5.13
onwards.It’susedtoincreasetheSensorSensitivityandisusefulforloggingquiet,difficultleaks.Toactivate,
ticktheboxandthencopyallloggers.

75
LoggerSynchronization(allloggers)‐StandardProfessionalVersion
Loggersynchronizationisinitiated/terminatedbyselectingtheappropriatemenuitemorfunctionbuttonin
themainwindoworbysimplypressingF2.Loggersynchronizationallowsprogrammingoftheloggersby
transferringthecorrespondingloggersetupdatatotheloggerandreceivingstoredmeasurementsfromthe
loggers.
Afterinitiatingsynchronizationawindowisdisplayed,allowingtheusertoselectsynchronizationoptions.
PressingtheMore...buttonwillreveallessoftenusedoptions.
30 Actions
Getmeasurements:Getleakvaluesandamplitudedistributionmeasurements(ifavailable)
TransferloggersettingsfromPCtologger:Programloggerwiththecorrespondingloggersettings,see
LoggerSetup.Important:Transferringloggersettingswilleraseallmeasurementsstoredinlogger.Itis
recommendedalwaystoselecttheGetmeasurementsoptiontogetherwiththisoptionfortransferringany
storedmeasurementstothePCbeforeerasingtheloggermemory.
31 Orderofsynchronization
Synchronizeonlyreachableloggers(incaseonlyfewloggersareintransmissionrange,"drive‐by‐
operation"):DuringsynchronizationtheSystemCommunicationLinkwillsearchforthenextreachable
logger.Thisoptionshouldbeusedduringnormaloperationwhenloggersaredeployedthroughoutthe
distributionnetworkandonlyfewloggersareintransmissionrange.Iftoomanyloggerscanbereachedat
thesametime,theSystemCommunicationsLinkwon'tbeabletoestablishradiotransmissiontoallloggers.
Seealsonotebelow.
Synchronizeaccordingtologgerlist(incasemanyorallloggersareintransmissionrange):Thismodeshould
beusedwhenmanyloggersareatthesameplacee.g.forinitialprogrammingortestingoftheloggers.
Duringsynchronizationthesoftwarewilltrytoconnecttheloggersexactlyinthesameorderasshowninthe
loggerslistofthemainwindow.Thismodeisnotsuitedforcollectingdataofdeployedloggersasthe
synchronizationprocessfollowsastricttimecourse.
Wakeuploggers:Wakeuploggersthatareinsleepmode.Thisfunctionshouldbeactivatedduring
synchronizationoutsideofthelogger'sradiooperationperiod(seealsoLoggerSetup).Onlyforsynchronizing
accordingtologgerlist.
32 Synchronizationmode
Leakvaluesandlatestamplitudedistribution(FastSync):Thisallowsfastsynchronizationofeachlogger,as
therewillbetransferredmax.oneamplitudedistribution.Thismodeisespeciallysuitedfordrive‐by
collectingofdataofdeployedloggers.

76
Leakvaluesandallavailableamplitudedistributions:Fullsynchronization,maytakelongertimethanFast
Syncmode,dependingonnumberofstoredamplitudedistributions.
33 Correlation
PresstheMoreButtontoaccesstheCorrelationoptions
Prepareloggerforcorrelation(recordsoundsignal):Programloggerforrecordingofsoundsignalatthe
desiredrecordingtime.Therecordingofsoundsignalsallowscorrelationinordertolocatethenoisesource
(especiallyleaks).Correlationisonlypossible,whentwologgersrecordthesoundsignalatthesame
programmedrecordingtime.Asfrequentrecordingandtransferringofthesoundsignalreducesbattery
lifetime,thisoptionshouldonlybeusedwhenneeded.
Getsoundsignalforcorrelation:Getrecordedsoundsignal.Soundsignalisonlyavailableifloggerwas
preparedtorecordsoundsignalduringaprevioussynchronization,seebelow.
34 Report
Createreport:Ifselected,atextfilecontainingashortreportofthelastsynchronizationprocesswillbe
created.
Viewreport:Displayreportfile.
35 Synchronization
PressingtheStartbuttonwillstartthesynchronizationprocess.Accordingtotheselectedorderof
synchronization,theSystemCommunicationLinkwillsearchforthenextreachableloggerorthenextlogger
oftheloggerlist.Oncealoggerisrecognized,datawillbetransferredfromandtotheloggerasspecifiedby
thesynchronizationoptions.Successandfailuremessagesaswellaswarningmessageswillbedisplayedin
thestatuspaneloftheMainWindow.Ifaudiooutputisswitchedon,therewillalsobeaudiomessages.After
successfulsynchronizingaloggerinReachableloggersmodetheloggercan'tbere‐synchronizedthenext5
minutes.

77
ImportantNotes(pleaseread):
PleasecheckwhetherOrderofSynchronizationoptionisadaptedtothetransmissionsituation.Synchronize
onlyreachableloggerswon'tworkproperlywithtoomanyloggersandSynchronizeaccordingtologgerlist
won'tworkproperlywithdeployedloggers.Incasesynchronizationofasingleloggerisdesiredpleaseuse
theSynchronizecommandfromtheLoggerStatewindow.
Soundsignalisrecordedonlyonce(thenexttimetheloggerclockcoincideswiththeprogrammedrecording
time).Thisisbecausesoundrecordingneedsalargeamountofmemoryspace,thusnotallowingmorethan
onerecording.
Theshorterthetimebetweenloggerprogrammingandreceivingtherecordedsoundsignalthemore
accuratetheresults.AsaruleofthumbsoundrecordingsshouldbetransferredtothePC24hoursafter
loggerprogrammingatthelatest.Thisisonlyimportantforsoundrecordingsbecauseofthestronginfluence
ofclockaccuracyontheresults.Amplitudedistributionmeasurementsandleakvaluesarenotinfluencedby
clockaccuracy.Theloggercanstoreamplitudemeasurementsupto10daysandleakvaluesupto180days
withoutlosinganydata.
Ifthesynchronizationprocessincludesprogrammingorreceivingofsoundrecordings,itisveryimportant
thatthesynchronizationprocesswon'tbeinterrupteduntilallloggerswillbesynchronized.Synchronization
processisinterruptedbypressingtheSynchronizebuttonagain,bydisconnectingtheCommLink,byexiting
theprogramorswitchingoffthePC.Interruptionofthesynchronizationprocesswillcauseaswitchoffofthe
CommLink,thuslosingclocksynchronization.However,subsequentcorrelationoftherecordedsoundsignal
isonlypossiblewithproperclocksynchronizationofthecorrespondingloggers!Interruptionof
synchronizationdoesn'taffectleakvaluesandamplitudedistributions.

78
ViewLoggerMeasurements(StandardProfessionalVersion)
TheMeasurementswindowallowsviewingofthestoredleakvalues,amplitudedistributionsandsound
measurements.Itisdisplayedbyselectingtheappropriatemenuitemorfunctionbuttoninthemainwindow
orbysimplypressingF5(leakmeasurementsandamplitudedistributions)orF6(soundsignals).Itallows
graphicalandtabularrepresentationofthestoreddata,plusprintingandexportingofthedata.
Thewindowispartedintoalistofthestoredmeasurementsoftheselectedlogger(leftside)andthe
measurementdataofthecurrentlyselectedmeasurement(rightside).Ameasurementcanbeselectedby
simplyclickingonthecorrespondingentryofthelistorbyusingtheupanddowncursorkeys.Thevertical
dividinglinebetweenthetwopartscanbemovedby"grabbing"itwiththemousecursorandmovingitto
theleftorrightside.
36 Measurementlist
Whenshowingleakmeasurements,listdisplays(fromlefttoright):
Measurementdate,leakvalue(seebelow),programmedmeasurementduration,programmedmeasurement
intervalanddateofmeasurementtransfer.
Leakvalue:Thisvalueisevaluatedfromtheamplitudedistributionshownontherightside.Itsrangeis0to
100,characterizingtheleakprobability.Theleakvaluedependsonspreadandshapeoftheamplitude
distribution.Itisespeciallyinfluencedbysharpnessandpositionofitsmainpeak.Thefieldbackgroundis
showninorange/redcolourincasetheleakvalueexceedsthewarninglevelsofapossible/probableleak,
otherwiseitisshowningreencolour.Thewarninglevelsmaybeadjustedbytheuser(seeProgramSetup).
Whenshowingsoundsignals,thelistdisplays(fromlefttoright):
Measurementdateandtime,dateofmeasurementtransferanddateofsynchronization(programming).
Note:Thereshouldn'tbemorethanonedaybetweenprogrammingandmeasurementtransferbecauseof
thedangerofinaccuracywhencorrelatingthesoundsignals(seealsoLoggerSynchronization)

79
37 Measurementdata
Measurementdatacanbeshowningraphicortabularview.Switchingisdonebythecorrespondingmenu
commandorfunctionbutton.
Whenshowingleakmeasurements,thedisplayedmeasurementdataistheamplitudedistributionofthe
signalmonitoredandanalyzedduringtheprogrammedmeasurementperiod(seeLoggerSetup).Analyzing
theamplitudedistributionallowsobtainingfurtherinformationconcerningmeasurementconditions,
interferingnoisesources,etc.
Whenshowingsoundsignals,thedisplayedmeasurementdataisthesoundsignalrecordedatthe
programmedmeasurementtime.Duetotheamplituderesolutionoftherecordedsignal,measurement
valuescanonlybe10or‐10.Innormaloperationsignalvaluesshouldbeequallydistributedtopositiveand
negativevalues.
Options:
Duringgraphicviewdisplayfeaturesmaybechangedbytheuser(seeChartOptions).
38 Exportmeasurementdata
Duringtabularviewallorpartofthedisplayedmeasurementvaluesmaybeexportedtoafileortothe
clipboardbypressingtherightmousebuttonandselectingtheappropriateitem.

80
Menucommands:
39 Measurement
Printreport...:Printoverviewlistorgraphicviewofthedisplayedmeasurementdata
Findmeasurement...:Findmeasurementbydate
Allowmultipleselection:Enablemultiplemeasurementselectionfordeletion
Deletemeasurements:Deletecurrentlyselectedmeasurement(s)
Deleteallmeasurements:Deleteallmeasurementsofcurrentlyselectedlogger
40 View
Graphic/tabularview...:Togglebetweengraphicandtabularviewofthemeasurementdata
Buttons:
ThefunctionbuttonscorrespondtothemenuitemsGraphic/tabularview,PrintreportandFind
measurement.ThenavigationbuttonsallowswitchingtoanotherloggerwithoutleavingtheMeasurement
window.

81
ChartOptions(StandardProfessionalVersion)
Thedisplayfeaturesofthegraphicview(chart)maybechangedbytheuser:
Functionbuttons
Fromlefttoright:
Typeofpresentation:Areachart,barchart,linechart,pointchart
Chartoptions:Activate/deactivateverticalgrid,horizontalgrid,3‐D‐view
Colours:Colourofthebackground,ofthegridandoftheforeground(measurementgraph).
Unzoomfunctions:Adjustcharttoallvalues(un‐zoominydirection),showallvalues(un‐zoominx
direction).Note:Keysarenotactivatedwhenthechartisdisplayedintheoriginalscale.
Cursor
Pressingtheleftmousebuttondisplaysaverticalcursorline,togetherwithasmall,yellowwindowthat
displaysxandyvaluesofthecursorposition.
Zoom
Therightmousebuttonmaybeusedforzoominginoroutofthegraphics.Selectionofthedesiredzoom
areaisdonebymovingthemouseoverthegraphicswithrightmousebuttonpressed.Zoomingmaybe
repeated.TheoriginalrepresentationmayberecalledbyusingtheUn‐zoomfunctions(seeabove).
Settingswillbestoredatprogramexitandberecalledafterprogramrestart.

82
41 CorrelateSoundSignals(StandardProfessionalVersion)
TheCorrelationwindowmaybedisplayedbyselectingtheappropriatemenuitemorfunctionbuttoninthe
mainwindoworbysimplypressingF7.Itallowscorrelatingofthesoundsignalsoftwologgersinorderto
calculateleakpositions.
Howtocorrelate:
1.Selectloggers
EnterloggerNo.orusenavigationbuttonstoselectlogger1andlogger2:
WhenselectingthesameloggerNo.aslogger1and2autocorrelationwillbeperformed,otherwisethe
soundsignalswillbecrosscorrelated(normaloperationmodeforleaklocation).
2.Selectsoundrecordings
Clickondesiredsoundrecordinginthesoundrecordingslistoflogger1orlogger2.
Afterselectingasoundrecordingofalogger,thesoftwareattemptstofindafittingsoundrecordinginthe
loggerlistoftheotherlogger.Ifanappropriatesoundrecordingisfound,itwillbeautomaticallyselected.
Crosscorrelation(leaklocation)isonlypossibleincasethe2selectedsoundrecordingshavebeenrecorded
atthesamedateandtime.
42 Sync.Numbers
Newerversionsoftheloggerfirmwareprovide‘Sync.Numbers’,inordertorecognizewhetherthesound
recordingshavebeenmadewiththesametimesynchronizationornot.Incasea‘Sync.No.’exists(seebelow
soundrecordingslist),the‘Sync.Numbers’ofthe2soundrecordingshavetobethesame.The‘Sync.No.’
willincreasewitheveryswitch‐onoftheSystemCommunicationLink.

83
43 Statuspanel
Whenselectingloggersandsoundrecordingsthestatuspanelshowswhethercorrelationispossibleornot
andgivesfurtherinformation.
3.Enterpipedata
Forcalculatingcrosscorrelations,pipedatahastobeenteredbyselectingthemenuitemMeasurement‐
Enterpipedata...orpressingthebutton
Upto4differentpipesectionsmaybeenteredbyselectingpipesectionlength,material,diameterand
soundvelocity.Ifmaterialordiameterisnotinthelistorexactsoundvelocityisknown,soundvelocitycan
beenteredmanuallybyselectingmaterialOther.Enteredpipedatawillbeautomaticallystoredininternal
database.
Autocorrelationmaybedonewithoutenteringpipedata.
43.1 Resultdisplay
Afterenteringpipedata,thecorrelationresultswillbedisplayedbelowthecorrelationgraphics(orvalues
table,iftabularviewisselected).Theresultdisplayshowsthedistancesbetweenthetwologgersanda
possibleleak.Ontheleftsidethere'sasmallbargraphics(Q)indicatingthecalculatedqualityofthe
correlation(0to5bars).Thehigherthevaluethebetterthecorrelationqualityandthehighertheleak
probability.
43.2 Filter
Qualityofcorrelationresultsmaybeimprovedbyusingthefilterfunction.Filterfrequencieswillbe
preselectedafterenteringthepipedataandmaybeadaptedmanuallybytheuser.

84
Testcorrelation
Functionforaquickcheckwhethertheselectedcombinationofloggersproducesareasonablecorrelation
(i.e.probableleak)ornot.Pipedatadoesnotneedtobeentered(thecorrelationwillbecalculatedonbase
ofapipelengthof600mandasoundvelocityof1000m/s).Correlationqualitywillbecalculatedandwill
allowquickassessmentwhetheraleakisprobable.
Note:Thisfunctionisnotsuitabletoobtainleakdistances.Forcalculatingacorrectcorrelationresult
(distancetoleak)itisnecessarytoentercorrectpipedataandtoswitchoffthetestcorrelationfunction.
Executealltestcorrelations(mainmenuitem):
Functionfortestingallcombinationsofloggerswhetherthereareprobableleaksornot.Awindowwill
appearcontainingthetestresults.Itispossibletoadjustthetestpipelengthandsoundvelocity,aswellas
thequalitylimitvalue.
AfterpressingtheStartbutton,correlationqualitywillbecalculatedforeachpossiblecombinationofloggers
(value0to100%),incasethereareappropriatesoundrecordings.Onlytestcorrelationswithaqualityvalue
exceedingthelimitvaluewillbelistedintheresultlist(correlationquality,peakmaximumvalue,distanceto
themiddle,loggernumbers,dateandtimeofsoundrecording).Resultsmaybesortedbycolumn(mouse
clickoncolumnheader).Theyalsomaybeexportedorprinted.Executionofthisfunctionmaytakeupsome
considerableamountoftime,dependingonthenumberofloggersinthemainwindow'slist.
TheremainingfunctionbuttonsandmenuitemshavethesamefunctionsasintheMeasurementsWindow.

85
LoggerMap(StandardProfessionalVersion)
TheLoggerMapwindowmaybedisplayedbyselectingtheappropriatemenuitemorfunctionbuttoninthe
mainwindoworbysimplypressingF8.Itisusedtoshowageographicalviewoftheproject'sloggers.
Theloggersaredisplayedassymbolstogetherwiththeirloggernumberonageographicalmap.Theloggers
positioncanbemodifiedeitherbyeditingthecoordinatesintheLoggerSetupwindow(pressrightmouse
buttonandchooseShowloggersetup)orbymovingtheloggersymbolbymouse(seebelow).Clickingona
loggersymbolwillselecttheaccordingentryintheloggerlistoftheMainWindow.Doubleclickingona
loggersymbolwillopentheMeasurementWindowshowingthestoredleakvaluesandamplitude
distributionsoftheselectedlogger(orpressrightmousebuttonandchooseShowmeasurements).The
colouroftheloggersymbolcorrespondstothebackgroundcolouroftheloggerlistleakvalue:Incasethe
leakvalueexceedsthewarninglevelaredloggersymbolisshownotherwiseanorange(possibleleak)ora
green(noleak)symbolisshown.
Scale:
Changescaleofmap.ThescalemaybealsochangedbypressingtherightmousebuttonandselectingZoom
inorZoomout.

86
44 Functionbuttons:
Showmainwindow:Switchtomainwindow.
Showgrid:Toggledisplayofacoordinatesgrid.
Moveloggers:Whenpressed,loggersmaybemovedbymouse:Afterselectingaloggersymbol,it
maybedraggedtoanewpositionwiththeleftmousebutton.
Picturemanager:Showsawindowthatallowsmanagingofthebackgroundpictures(maps).Oneor
morepicturefilesmaybeinsertedtothepictureslist.Thepicturesorigincoordinatesand
extensionsmaybeadaptednumericallyorgraphically(picturemanagerhastobeopen).
AutoAdjuststheMapsizetofitthewindowanddisplayalltheloggers.Thisisdemonstratedinthe
imagebelow.
WhentheLoggershavethecorrectco‐ordinatesenteredeithermanuallyorviaa
GPSHandheldPDAwithScannerwhendeployedthentheGoogleEarthfacility
maybeusedtoplottheloggersonthePlanet.SeeLiftandShiftinstructionmanual
forfurtherinformation.

87
Statuspanel:
Theleftsectionindicatesthemousecursorpositiontransformedtogeographicalcoordinates.Theright
sectionshowstheloggernumberoftheselectedlogger,togetherwiththeleakvalueofthenewest
measurement(ifavailable).
MaporigincoordinatesandextensionsmaybechangedintheLoggerSetupwindow.
DeploymentofLoggers:whendeployingtheloggersaroundthenetworktheloggerspacingiscritical
especiallyifcorrelationrecordingsaremade.BelowisaguidetoLoggerSpacingwhodependsonPipe
MaterialandNetworkPressurestodeterminethedistancebetweenloggers.Sometimesit’snotpractically
possibletomaintainthespacingduetoactualdistancebetweenvalvesandhydrantsthereforethistablecan
onlybeusedasaguideandcommonsenseisrequired.

88
ProgramSetup(StandardProfessionalVersion)
TheProgramSetupwindowmaybedisplayedbyselectingtheappropriatemenuitem(Options‐Setup)or
functionbuttoninthemainwindow.Itallowsadjustmentofgeneralsettingsoftheprogram:
45 Warninglevels
Selectionofwarninglevelsforleakvalueandloggerbatteryvoltage.Ifthevaluesreceivedfromtheloggers
exceedthewarninglevel,thecorrespondingfieldwillbeshownwithadifferentbackgroundcolour(seeMain
WindowandViewLoggerMeasurements).Additionally,therewillbeawarningmessageinthestatuspanel
duringsynchronization.Ifaudiooutputisswitchedon,therewillalsobeanaudiomessage.Belowisaguide
towhatwarninglevelstosetdependingonPipeMaterialandNetworkPressures.

89
46 Map
SelectionoforigincoordinatesandextensionoftheLoggerMap.
47 Connection
SelectionofCOMport.
48 Audio
Create/changerecordingsofaudiomessagesduringsynchronizationprocess.Therespectivemessagecanbe
selectedbychoosingalistentry.Therecordingsmaybeplayed(ifavailable)orre‐recorded.Fornew
recordingofamessagetheoptionAllowrecordingsmustbeenabled.Recordingandplaybackvolume
settingsmaybechangedbypressingthecorrespondingbuttons.TheywilldisplayaWindowsbuilt‐inutility
softwarethatallowsadjustmentofthevolume.Audiooutputmaybesuppressedbydisablingtheoption
Audiooutputduringsynchronization.
49 Language
Selectionofdisplaylanguage.
50 HotSync
Registeringandun‐registeringofZONESCAN800conduit(seeDataSynchronizationviaPalmHotSync®).

90
DataSynchronizationviaPalmHotSync®
TheZONESCAN800softwarepackageincludesasoftwaremodulefortransferringmeasurementandlogger
setupdatabetweenaPC(laptop)andaPalmOS®drivenhandheldviathePalmHotSyncManager®.This
softwaremoduleiscalledaconduit.
RegisteringConduit
BeforeusingtheZONESCAN800conduit,ithastoberegisteredtotheHotSyncManager(PalmDesktop
softwarehastobeinstalledbefore):
‐StartZONESCAN800Windowssoftware
‐SelectOptions‐Setupfrommainmenu
‐SelectHotSynctab
‐Registerconduit(incaseitisnotyetregistered)
IncasetheZONESCAN800HotSyncconduitisalreadyregisteredagreenLEDwillbedisplayed(otherwisered
LED).IncaseofproblemspleaserefertoReadMefileinConduitfolder.
UpdatesoftheZONESCAN800softwarepackagemaycontainnewerversionsoftheconduit.Registrationof
updatedconduitwillbedoneautomaticallyassoonastheZONESCAN800Windowssoftwareisstarted,
manualregisteringisnotnecessary.Therefore,itisstronglyrecommendedtostarttheZONESCAN800
softwareatleastonceaftersoftwareupdatebeforeinitiatingaHotSync.
Note:
Besidesofregisteringtheconduit,theZONESCAN800Windowssoftwaredoesn'tcontainanyfunctions
regardingHotSyncdatasynchronization.Alldatatransferisdonebytheconduititself.Therefore,itisnot
necessarytoruntheZONESCAN800WindowssoftwareduringaHotSync.Inordertoavoiddataconflicts,it
isrecommendedtoexittheZONESCAN800WindowssoftwarebeforestartingaHotSync.
51 ConduitSetup
BeforeinitiatingtheHotSyncprocess,thesynchronizationmodeoftheZONESCAN800conduitshouldbe
checkedandeventuallybemodified.
ClicktheHotSyncManagericon,thenselectCustom.SynchronizationmodeoftheZONESCAN800conduit
willbedisplayedandmaybechanged:
52 Synchronizethefiles
Thisisthenormaloperationmodeforsynchronizingthedatabases:Measurementdatawillbetransferred
fromthehandheldtothePCandloggersetupdatawillbetransferredintothedirectiondependingonwhere
itwasmodified.NewloggersmaybeaddedtothePCdatabaseaswellastothehandhelddatabase.Dueto
securityreasons,deletingofloggerswillnotbemirroredfromthehandheldtothePC(inordertoavoid
possibledataloss).
ImportantNote1:ThenameofthehandheldZONESCAN800projectmustexistinsidethePCdatabase
(databaseoflastinstalledZONESCAN800Windowssoftware).Incasetheprojectnamedoesn'texistnodata
transferwilloccur.ThehandheldprojectnamemaybeadjustedbyselectingOptions‐Settings‐Project
insidethehandheldZONESCAN800software.
ImportantNote2:InthismodethehandheldshouldalwaysbesynchronizedwiththesamePC.Itispossible
tosynchronizemorethanonehandheldwiththesamePCbutnotviceversa.Synchronizingahandheldto
severalPCsmayresultinlossofthehandheld'sZONESCANdata.

91
53 HandheldoverwritesPC
LoggerandmeasurementdatawillbemirroredfromhandheldtoPC.ExistingdatainthePCdatabasewillnot
bedeleted(butmaybeoverwritten).IncasethehandheldprojectnamedoesnotexistinsidethePC
database,theprojectnamewillbeautomaticallyaddedasnewprojecttothePCdatabase.Thismodeis
especiallyusefulfortransferringhandhelddatatoseveralPCs.
DoNothing(NoAction)
Nodatatransferwilloccur.
Changeofsynchronizationmodemaybedonetemporarily(e.g.onlyvalidfornextHotSync)orpermanently.
InthelattercaseSetasDefaulthastobemarkedinsidetheChangedialog.
54 ConnectionType
IncaseHotSyncisdoneonlyviaUSBport,theserialportoptionshouldbedisabledbecauseofapossible
conflictwiththeZONESCAN800Windowssoftware:
ClicktheHotSyncManagericon,thenclickLocalSerialincasethere'sacheckmarklefttotheentry(un‐
checkentry).

92
55 Zonescan820CommlinkSetup
TheZonescan820Commlink(shownbelow)usesBluetoothtoconnectwithacomputer.TheComputereither
requiresaninbuiltBluetoothoraUSBBluetoothdongleforcommunicationwiththeCommlink.The
BluetoothHardwareusuallyhasBluetoothManagingSoftwarewhichcontrolsit.
BluetoothManagerSoftware
TheComputerswithinbuiltBluetootharenormallyactivatedbypressingabuttonorflickingaswitch.Once
thisisdonetheBluetoothsymbolwillappearintherightsideofthetaskbar,somehaveashortcutonthe
desktop,doubleclicktoopen.USBBluetoothDongleswillrequireinstallingthesoftware;ashortcutwillbe
created.ThescreenshotbelowisanexampleoftheBluetoothSoftwareManager.
1.

93
1. OpentheBluetoothManageronyourPC,turnontheZonescan820Commlinkandrefreshorsearch
fordevices.TheCommlinkwillappearasadevicebutnotasamobilephone.
2. CreatetheBluetoothLinkbyselectingtheDevice,doubleclickthesymbolandenterthepincode
whichis4zeros(0000)andclickOK,seebelow.
2.
3. TheSerialnumberoftheCommlink(thisisonalabelunderneaththeunit)willbedisplayed.
3.
4. ConnecttotheZS820Bluetoothdevicebychoosingtheoptiontoconnectorpair.

94
4.
5. ConnectiontotheZS820Bluetoothdevicewillhappenthroughadesignatedcomport.Inthisexample
itiscom5‐rememberthisport.
5.
6. ForthisBluetoothUtilityalinkisshownbyadottedlinetotheSun.OtherBluetoothManagerswill
displaythisinanotherway.
6.

95
7. DisconnectfromtheZS820BluetoothdevicebychoosingtheoptiontoDisconnect.
7.
56 CreatingthelinkbetweentheZonescanSoftwareandBluetoothManager
1. OpenthelatestversionoftheZonescanSoftware,inthisexampleits5.13.
2. GotoSetupandthenchooseOptions.

96
3. SelecttheCommlink’sallocatedcomport,inthisexampleCOM5intheConnectiondropdownand
clickOK.UseLoggerStatetocommunicatewithaloggertocheckthesetupiscorrect.
Note.TheZonescan820isrechargeablesochargetheunitbeforeuse.
57 UpdatingtheCommlinkFirmware
MakesureaconnectionismadewiththeCommlinkbycommunicatingwithaloggerusingtheLoggerState
function,thenclosetheLoggerStatewindow.
SelectSetupthenUpdateCommlinkifanewversionofthefirmwareisreleased.Theupdatetakes
approximately10minutes.

97
Browseforthesavedlatestversionupdatefileandthenselectandopen
.
Theprogressionoftheupdateisdisplayedasacountinguppercentageasshownabove.
Oncethisreaches100%thenprogrammingbeginsasshownbelow.
TheconnectionwillfailastheCommlinkwillturnitselfoffwhenprogrammingiscomplete.Switchthe
Commlinkbackonandestablishaconnection.Thenewversionfirmwarewillbedisplayednexttothebattery
level.
Whenanewversionfirmwareisreleasedyouwillbenotifiedbyemailwithacopyofthenewfirmwarefile.
.

98
Notes: