HP Frontcover_asian DVD Writer 200/100 시리즈 (다국어) 도움 안내서 Bpg40859
User Manual: HP HP DVD Writer dvd 200/100 시리즈 - (다국어) 도움 안내서
Open the PDF directly: View PDF
.
Page Count: 36

Getting Help
HP DVD-Writer
frontcover_asian.fm Page 1 Tuesday, February 26, 2002 9:41 AM
frontcover_asian.fm Page 2 Tuesday, February 26, 2002 9:41 AM

1
E
EE
En
nn
ng
gg
gl
llli
iiis
ss
sh
hh
h
ways to get help
troubleshooting application
Oftentimes, you can troubleshoot a problem yourself by running the troubleshooting
application. Double-click the HP DVD Writer icon on your desktop, then click Help,
Troubleshooting.
hp customer care online
Visit the HP Customer Care Support web site at http://productfinder.support.hp.com/
tps/Hub?h_product=hpdvdprodu63714&h_lang=en&h_tool=prodhomes for up-to-date
information 24 hours a day, seven days a week. You will find troubleshooting
documents, maintenance and efficiency tips, and ideas for using your product.
hp customer care by email
Email support is free and available worldwide in English only. To receive email
support:
1. Print the system report. Double-click the HP DVD Writer icon on your desktop,
then click Help, Troubleshooting, Contact HP, Display the system report.
Having this report available will help you with step 2.
2. Go to the Email Support web site at http://contact.external.hp.com/email and
select your drive. Fill out the form using the information from the system report,
then click Submit.
your local reseller
If you need help with your drive, your local reseller has the latest information
regarding HP products and services and can provide support under HP’s
comprehensive menu of reseller services. If your reseller is not able to help, you can
obtain support from HP directly. The list of telephone numbers begins on page 5.
01_support_enu.fm Page 1 Friday, March 22, 2002 5:10 PM

2
hp customer care by phone
HP Customer Care will provide you with personal service to help you get the results
you expect from your HP drive. To contact your personal HP Customer Care consultant
by telephone, call the number for your region listed under the section “telephone
numbers” on page 5.
NOTE: Prices and information are subject to change without notice.
before you contact hp
■Check the troubleshooting tips provided in the printed Quick Start and online
User’s Guide. To open the online User’s Guide, double-click the HP DVD Writer
icon on your desktop, then click Help, Online User’s Guide.
■If you received an error message, write it down before you call.
■Make sure you are at your computer and have your drive installed when you call.
■Gather the information in the table below. If your computer is working, double-
click the HP DVD Writer icon on your desktop, then click Help,
Troubleshooting, Contact HP, Display the system report. For help finding
information, see “where to find this information” on page 3.
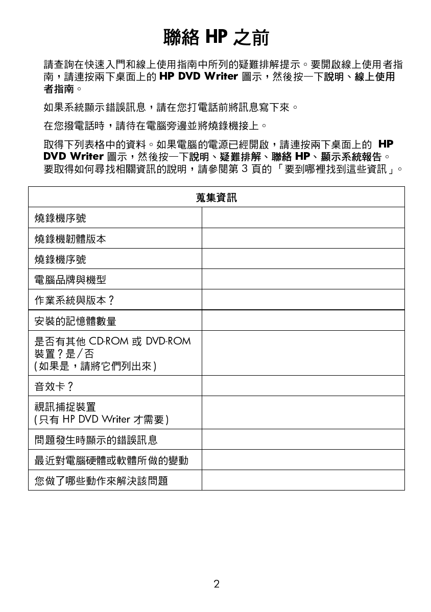
Gathering Information
Drive series number
Drive firmware version
Drive serial number
Computer brand and model
Operating system and version?
Amount of memory installed
Other CD-ROM or DVD-ROM
drives? yes/no (If yes, list them)
Sound card?
Video capture device
(HP DVD-Writer only)
01_support_enu.fm Page 2 Friday, March 22, 2002 5:10 PM

3
where to find this information
Drive series number
The drive’s series number appears on the front of the HP drive. Example: dvd200i
series
Drive firmware version
You can find the firmware version by running the system report. Double-click the HP
DVD Writer icon on your desktop, then click Help, Troubleshooting, Contact HP.
Example: Firmware: 1.0
Drive serial number
On some models, you can find the serial number by running the system report.
Double-click the HP DVD Writer icon on your desktop, then click Help,
Troubleshooting, Contact HP. If the serial number is not listed in the system report,
it appears on the underside of the drive’s tray. The serial number is also always on
the main label on the top of the drive. On external drives the serial number appears
on the back of the drive.
Computer brand and model
The computer brand appears on the front of your computer and in the documentation
that came with your computer. Example: HP Pavilion 8490
Operating system and amount of memory (RAM) installed
In Windows 95/98/Me, from the Start menu on the taskbar, select Settings and
then Control Panel. Double-click System. Select the General tab. The version
number appears below Microsoft Windows and the amount of memory installed is
displayed in the lower part of the screen. Example: 4.10.1998 and 128.0 MB RAM
In Windows NT, while signed on as Administrator, from the Start menu on the task
bar, select Programs, Administrative Tools (Common), and Windows NT
Diagnostics. Select the Version tab and write down the version number and service
Error message displayed when the
problem occurred
Recent changes made to your
computer’s hardware or software
What you’ve already done to try to
solve the problem
Gathering Information
01_support_enu.fm Page 3 Friday, March 22, 2002 5:10 PM
4
pack number; for example: 4.00.1381 and Service Pack 3. Then select the Memory
tab and write down the amount of memory listed under Physical Memory - Total;
for example: 32 MB RAM
In Windows 2000, from the Start menu on the task bar, select Settings, Control
Panel. Double-click System. Select the General tab. Write down the version number
and amount of memory installed. Example: 5.00.2195 and 128 MB RAM.
In Windows XP, click Start, Control Panel, Performance and Maintenance,
System. Select the General tab. Write down the version number and amount of
memory installed. Example: 2002 and 128 MB RAM.
Other CD-ROM or DVD-ROM drives
In Windows 95/98/Me, from the Start menu on the taskbar, select Settings and
then Control Panel. Double-click System. Select the Device Manager tab. Double-
click CDROM. Write down the names of the devices that are displayed.
Example: Toshiba DVD-ROM SD-M1202
In Windows NT, from the Start menu on the taskbar, select Settings and then
Control Panel. Double-click SCSI Adapters. Look for CD-ROMs or DVD-ROMs in the
computer by double-clicking the entries displayed. Example: Toshiba CD-ROM
XM-6102B
In Windows 2000, from the Start menu on the task bar, select Settings, Control
Panel. Double-click System. Select the Hardware tab. Click the Device Manager
button. Double-click DVD/CD-ROM drives. Write down the names of the devices
that are displayed.
In Windows XP, click Start, Control Panel, Performance and Maintenance,
System. Select the Hardware tab. Click the Device Manager button. Double-click
DVD/CD-ROM drives. Write down the names of the devices that are displayed.
Sound card
In Windows 95/98/Me, from the Start menu on the taskbar, select Settings and
then Control Panel. Double-click System. Select the Device Manager tab. Double-
click Sound, video, and game controllers. Write down the names of the devices
that are displayed. Example: Sound Blaster
In Windows NT, from the Start menu on the taskbar, select Settings and then
Control Panel. Double-click Multimedia, select the Devices tab, and double-click
Audio Devices. The sound card is listed under Audio Devices.
Example: Sound Blaster
In Windows 2000, from the Start menu on the task bar, select Settings, Control
Panel. Double-click System. Select the Hardware tab. Click the Device Manager
01_support_enu.fm Page 4 Friday, March 22, 2002 5:10 PM
5
button. Double-click Sound, video, and game controllers. Write down the names
of the devices that are displayed.
In Windows XP, click Start, Control Panel, Performance and Maintenance,
System. Select the Hardware tab. Click the Device Manager button. Double-click
Sound, video, and game controllers. Write down the names of the devices that
are displayed.
Video Capture Device
Check the documentation that came with your video capture device.
telephone numbers
For telephone number updates:
http://www.hp.com/support/phone_support/
US
During Warranty Period
Free phone support is available for customers whose drives are still within their stated
warranty period. Note: This is a toll call and long distance charges may apply.
. . . . . . . . . . . . . . . . . . . . . . . . . . . . . . . . . . . . . . . . . . . . . . . .208-323-2551
After Warranty Period
A fee of $25 US dollars per call will be charged to Visa, MasterCard, or American
Express. Representatives are available Monday through Friday 6am to 10pm
Mountain Time (MT), Saturday 9am to 4pm MT, closed Sunday. Note: Charges
begin only when you have connected to a Support Consultant. Prices and
information are subject to change without notice. . . . . . . . . . . . . . .208-323-2551
other regions
Canada
Use the HP Customer Care numbers below during and after your product's warranty
period. Support is provided free of charge during the warranty period. A per-incident
charge applies after the warranty period. NOTE: Long-distance charges may apply.
HP Customer Care in English and French . . . . . . . . . . . . . . . . . . . 905-206-4663
01_support_enu.fm Page 5 Friday, March 22, 2002 5:10 PM
6
Europe/Middle East/Africa
For phone support in Europe please check for the details and conditions of phone
support in your region by consulting the following website: http://www.hp.com/
cposupport/loc/regional.html. Alternatively, you can ask your dealer or call HP at the
phone number indicated below. As part of our constant efforts to improve our phone
support service, we advise you to check our website on a regular basis for new
information regarding service features and delivery.
Austria . . . . . . . . . . . . . . . . . . . . . . . . . . . . . . . . . . . . . . . . . . 0810 00 6080
Belgium
- Dutch . . . . . . . . . . . . . . . . . . . . . . . . . . . . . . . . . . . . . . . . . . .02 626 88 06
- French. . . . . . . . . . . . . . . . . . . . . . . . . . . . . . . . . . . . . . . . . . . 02 626 88 07
Czech Republic . . . . . . . . . . . . . . . . . . . . . . . . . . . . . . . . . . . .02 613 07 310
Denmark . . . . . . . . . . . . . . . . . . . . . . . . . . . . . . . . . . . . . . . . . . .39 29 40 99
Finland . . . . . . . . . . . . . . . . . . . . . . . . . . . . . . . . . . . . . . . . . . .02 03 47 288
France . . . . . . . . . . . . . . . . . . . . . . . . . . . . . 08 36 69 60 22 (Euro 0.34/min)
Germany. . . . . . . . . . . . . . . . . . . . . . . . . . . .0180 52 58 143 (Euro 0.12/min)
Greece . . . . . . . . . . . . . . . . . . . . . . . . . . . . . . . . . . . . . . . . . . .01 60 73 603
Hungary . . . . . . . . . . . . . . . . . . . . . . . . . . . . . . . . . . . . . . . . . . 01 382 1111
Ireland . . . . . . . . . . . . . . . . . . . . . . . . . . . . . . . . . . . . . . . . . . .01 662 55 25
Israel . . . . . . . . . . . . . . . . . . . . . . . . . . . . . . . . . . . . . . . . . . . . 09 952 4848
Italy . . . . . . . . . . . . . . . . . . . . . . . . . . . . . . . . . . . . . . . . . . . .02 2 641 0350
Netherlands. . . . . . . . . . . . . . . . . . . . . . . . . . . . . . . . . . . . . . .020 606 87 51
Norway . . . . . . . . . . . . . . . . . . . . . . . . . . . . . . . . . . . . . . . . . . .22 11 62 99
Poland . . . . . . . . . . . . . . . . . . . . . . . . . . . . . . . . . . . . . . . . . .022 865 98 00
Portugal . . . . . . . . . . . . . . . . . . . . . . . . . . . . . . . . . . . . . . . . . . 21 317 6333
Russia . . . . . . . . . . . . . . . . . . . . . . . . . . . . . . . . . . . . . . . . . . . 095 797 3520
South Africa. . . . . . . . . . . . . . . . . . . . . . . . . . . . . . . inside RSA 086 000 1030
. . . . . . . . . . . . . . . . . . . . . . . . . . . . . . . . . . . . outside RSA +27-11 258 9301
Spain . . . . . . . . . . . . . . . . . . . . . . . . . . . . . . . . . . . . . . . . . . . .90 23 21 123
Sweden. . . . . . . . . . . . . . . . . . . . . . . . . . . . . . . . . . . . . . . . . . .08 61 92 170
Switzerland (French/Italian/German) . . . . . . . . . . . . . . . . . . . . 08 48 80 11 11
Turkey . . . . . . . . . . . . . . . . . . . . . . . . . . . . . . . . . . . . . . . . . . . 216 579 7171
United Kingdom . . . . . . . . . . . . . . . . . . . . . . . . . . . . . . . . . . .0207 512 52 02
English language support for
other countries . . . . . . . . . . . . . . . . . . . . . . . . . . . . . . +44 207 512 52 02
Latin America
Use the HP Customer Care numbers below during and after your product's warranty
period. Support is provided free of charge during the warranty period. A per-incident
charge applies after the warranty period. NOTE: Long-distance charges may apply.
01_support_enu.fm Page 6 Friday, March 22, 2002 5:10 PM
7
Argentina . . . . . . . . . . . . . . . . . . . . . . . . . . . . . . . . . . . . . . .0 810 555 5520
Brazil . . . . . . . . . . . . . . . . . . . . . . . . . . . . . . . . . . . . . . Sao Paulo 3747 7799
. . . . . . . . . . . . . . . . . . . . . . . . . . . . . . . . . . . . . rest of country 0 800 157751
Chile . . . . . . . . . . . . . . . . . . . . . . . . . . . . . . . . . . . . . . (56) (2) 800 360 999
Colombia . . . . . . . . . . . . . . . . . . . . . . . . . . . . . . . . . . . . . . . . 9 800 114726
Guatemala . . . . . . . . . . . . . . . . . . . . . . . . . . . . . . . . . . . . . 1 800 999 5105
Mexico . . . . . . . . . . . . . . . . . . . . . . . . . . . . . . . . . . . Mexico City 5258 9922
. . . . . . . . . . . . . . . . . . . . . . . . . . . . . . . . . . rest of country 01 800 472 6684
Venezuela and MSC (Central, Caribean). . 0 800 HP INVENT (0 800 47 468368)
Asia/Pacific
Use the HP Customer Care numbers below during and after your product's warranty
period. Support is provided free of charge during the warranty period. A per-incident
charge applies after the warranty period. NOTE: Long-distance charges may apply.
Australia . . . . . . . . . . . . . . . . . . . . . . . . . . . . . . . . . . . . . . . . (03) 8877 8000
China . . . . . . . . . . . . . . . . . . . . . . . . . . . . . . . . . . . . Hotline (010) 6564 5959
Hong Kong SAR . . . . . . . . . . . . . . . . . . . . . . . . . . . . . . . . . . . . . . 800 967729
India. . . . . . . . . . . . . . . . . . . . . . . . . . . . . . . . . . . . . . . . . .(91) 11 682 6035
Indonesia . . . . . . . . . . . . . . . . . . . . . . . . . . . . . . . . . . . . . . . . . . . .350 3408
Korea . . . . . . . . . . . . . . . . . . . . . . . . . . . . . . . . . . . . . . . . . . .(02) 3270 0700
. . . . . . . . . . . . . . . . . . . . . . . . . . . . . . . . . . . . . . . . .080 999 0700 (toll free)
Malaysia. . . . . . . . . . . . . . . . . . . . . . . . . . . . . . . . . . . . . . . . . . . . .295 2566
New Zealand . . . . . . . . . . . . . . . . . . . . . . . . . . . . . . . . . . . . . 0800 733 547
Philippines. . . . . . . . . . . . . . . . . . . . . . . . . . . . . . . . . . . . . . . . . . . .867 3551
Singapore . . . . . . . . . . . . . . . . . . . . . . . . . . . . . . . . . . . . . . . . (65) 272 5300
Taiwan . . . . . . . . . . . . . . . . . . . . . . . . . . . . . . . . . . . . . . . . . (02) 2717 0055
Thailand . . . . . . . . . . . . . . . . . . . . . . . . . . . . . . . . . . . . . . . . . . . . 661 3900
Vietnam . . . . . . . . . . . . . . . . . . . . . . . . . . . . . . . . . . . . . . . . . . . . .823 4530
returning a drive
If your HP drive requires repair or replacement and is under warranty, call the
appropriate number for your region from the list beginning on page 5 to receive
instructions.
If your HP drive is out of warranty, you can replace the drive for a fee. We do not
repair drives. For out-of-warranty replacement options, call the appropriate number
for your region from the list beginning on page 5 to receive instructions.
01_support_enu.fm Page 7 Friday, March 22, 2002 5:10 PM
8
laser safety
This unit employs a laser. Do not remove the cover or attempt to service this device
due to the possibility of eye damage.
CAUTION
Use of controls or adjustments or performance of procedures other than those
specified herein may result in hazardous laser radiation exposure.
Contains: Class 1 Laser Product
Innehåller: Klass 1 Laserapparat
Sisältää: Luokan 1 Laserlaite
Enhält: Klasse 1 Laser-Produkt
DANGER: INVISIBLE LASER RADIATION WHEN OPEN. AVOID DIRECT EXPOSURE
TO BEAM.
DANGER: RADIATIONS INVISIBLES DU LASER EN CAS D’OUVERTURE. EVITER
TOUT EXPOSITION DIRECTE AU FAISCEAU.
VORSICHT: UNSICHTBARE LASERSTRAHLUNG, WENN ABDECKUNG GEÖFFNET.
NICHT DEM STRAHL AUSSETZEN.
ADVARSEL: USYNLIG LASERSTRÅLING VED ÅBNING. UNDGÅ UDS/ETTELSE FOR
STRÅLING.
ADVARSEL: USYNLIG LASERSTRÅLING NÅR DEKSEL ÅPNES. UNNGÅ
EKSPONERING FOR STRÅLEN.
VARNING: OSYNLIG LASERSTRÅLNING NÄR DENNA DEL ÄR ÖPPNAD. STRÅLEN
ÄR FARLIG.
VARO! NÄKYMÄTÖN AVATTAESSA OLET ALTTIINA LASERSÄTEILYLLE. ÄLÄ KATSO
SÄTEESEN.
01_support_enu.fm Page 8 Friday, March 22, 2002 5:10 PM


■
■
■
■







1
简
简简
简体
体体
体中
中中
中文
文文
文
获取帮助的途径
获取帮助的途径获取帮助的途径
获取帮助的途径
故障排除应用程序
故障排除应用程序故障排除应用程序
故障排除应用程序
在多数情况下,您可以运行故障排除程序,自己排除故障。双击桌面上的 HP DVD
Writer 图标,然后依次单击 Help (帮助)、 Troubleshooting (故障排除)。
hp
hp hp
hp 联机客户服务
联机客户服务联机客户服务
联机客户服务
要每周 7 天、每天 24 小时获得最新信息,请访问 HP 客户服务支持网站:
http://productfinder.support.hp.com/tps/
Hub?h_product=hpdvdprodu63714&h_lang=cht&h_tool=prodhomes。您可以找到
故障排除文档、维护和有效的提示以及关于使用本产品的建议。
HP
HP HP
HP 客户服务电子邮件
客户服务电子邮件客户服务电子邮件
客户服务电子邮件
电子邮件支持是免费的,且在全世界都可享受此项支持服务,但此项服务目前仅用
英文提供。若要享受电子邮件支持:
1. 打印系统报告。双击桌面上的 HP DVD Writer 图标,
,,
,然后依次单击 Help
(帮助)、 Troubleshooting (故障排除)、 Contact HP (与 HP 联系)、
Display the system report (显示系统报告)。获得该报告有助于您进行
第 2 步操作。
2. 进入电子邮件支持 Web 站点:http://contact.external.hp.com/email 并选择您的
驱动器类型。按照系统报告中的信息来填写此表格,然后单击 Submit (提交)。
当地分销商
当地分销商当地分销商
当地分销商
如果您需要有关 HP DVD Writer 驱动器的帮助,您当地的分销商具有关于 HP 产品
和服务的最新信息,以及 HP 分销商服务清单下可以提供的支持。如果分销商无法
为您提供帮助,您可以直接从 HP 公司获得支持。电话号码列表从第 5 页开始。
03_support_chs.fm Page 1 Friday, March 22, 2002 4:28 PM

2
HP
HP HP
HP 客户服务电话
客户服务电话客户服务电话
客户服务电话
“HP 用户支持”将向您提供有针对性的服务,帮助您从 HP 驱动器解决方案中获得
您预期的结果。若要通过电话与自己的 HP 客户服务顾问联系,请拨打第 5 页上的
“电话号码”一节中列出的本地号码。
注意:价格和信息如有更改,恕不另行通知。
在与
在与在与
在与 HP
HP HP
HP 联系之前
联系之前联系之前
联系之前
■查阅印刷版快速入门和联机版用户指南中提供的故障排除提示。要打开联机用户
指南,请双击桌面上的 HP DVD Writer 图标,然后依次单击 Help (帮助)、
Online User's Guide (联机用户指南)。
■如果收到错误信息,请在拨打电话之前将其记下来。
■当您拨打电话时旁边一定要有计算机,并且事先应将驱动器安装好。
■请收集下表中的信息。如果计算机正在工作,请双击桌面上的 HP DVD Writer
图标,然后依次单击 Help (帮助)、 Troubleshooting (故障排除)、
Contact HP (与 HP 联系)、 Display the system report (显示系统报
告)。关于查找这些信息的帮助,请参阅第 3 页上的 “从哪里查找这些信息” 。
收集信息
收集信息收集信息
收集信息
驱动器序列号
驱动器固件版本
驱动器序列号
计算机品牌与型号
操作系统及其版本?
安装的内存大小
是否安装了其它 CD-ROM 或
DVD-ROM 驱动器?是 /否
(如果答案为是,请列出驱动器)
有无声卡?
03_support_chs.fm Page 2 Friday, March 22, 2002 4:28 PM

3
从哪里查找这些信息
从哪里查找这些信息从哪里查找这些信息
从哪里查找这些信息
驱动器序列号
驱动器序列号驱动器序列号
驱动器序列号
驱动器的序列号显示在 HP 驱动器的前端。例如:dvd200i series
驱动器固件版本
驱动器固件版本驱动器固件版本
驱动器固件版本
通过运行系统报告可以找到固件版本。双击桌面上的 HP DVD Writer 图标,然后
依次单击 Help(帮助)、Troubleshooting(故障排除)、Contact HP(与 HP
联系)。例如:固件:1.0
驱动器序列号
驱动器序列号驱动器序列号
驱动器序列号
对于某些型号,通过运行系统报告可以找到其序列号。双击桌面上的 HP DVD
Writer 图标,然后依次单击 Help (帮助)、 Troubleshooting (故障排除)、
Contact HP (与 HP 联系)。如果系统报告中没有列出序列号,它就出现在驱动器
托盘的下方。另外,序列号总是位于驱动器顶部的主标签上。对于外置驱动器,
序列号一般显示在此类驱动器的后端。
计算机品牌与型号
计算机品牌与型号计算机品牌与型号
计算机品牌与型号
计算机品牌出现在计算机的前面板上以及计算机随带的文档。
例如:HP Pavilion 8490
操作系统及安装的内存大小 (
操作系统及安装的内存大小 (操作系统及安装的内存大小 (
操作系统及安装的内存大小 (RAM
RAMRAM
RAM)
))
)
在 Windows 95/98/Me 中,请单击任务栏上的开始
开始开始
开始菜单,再依次选择设置
设置设置
设置和控制
控制控制
控制
面板
面板面板
面板。双击系统
系统系统
系统。选择常规
常规常规
常规选项卡。版本号出现在 Microsoft Windows 下面,安装
的内存大小显示在屏幕的下部。例如:4.10.1998 以及 128.0 MB RAM
在 Windows NT 中(以 Administrator 身份登录),请从任务栏上的开始
开始开始
开始菜单上依
次选择程序
程序程序
程序、管理工具 (公用)
管理工具 (公用)管理工具 (公用)
管理工具 (公用)以及 Windows NT 诊断器
诊断器诊断器
诊断器。选择版本
版本版本
版本标签并记下
版本号以及 Service Pack 号;例如:4.00.1381 以及 Service Pack 3。随后再选择
内存
内存内存
内存标签并记下 “物理内存 -总数”下显示的内存大小;例如:32 MB RAM
视频捕获设备 (仅 HP DVD-Writer)
出现问题时显示的错误消息
计算机硬件或软件的最新变化
为了解决此问题,已经采取的措施
收集信息
收集信息收集信息
收集信息
03_support_chs.fm Page 3 Friday, March 22, 2002 4:28 PM
4
在 Windows 2000 中,请从任务栏上的开始
开始开始
开始菜单依次选择设置
设置设置
设置、控制面板
控制面板控制面板
控制面板。双击系
系系
系
统
统统
统。选择常规
常规常规
常规选项卡。记录下版本号以及安装的内存大小。例如:5.00.2195 和
128 MB RAM。
在 Windows XP 中
,
单击开始
开始开始
开始、控制面板
控制面板控制面板
控制面板、性能与维护
性能与维护性能与维护
性能与维护、系统
系统系统
系统。选择常规
常规常规
常规选项卡。
记录下版本号以及安装的内存大小。例如:2002 与 128 MB RAM。
其它
其它其它
其它 CD-ROM
CD-ROM CD-ROM
CD-ROM 或
或或
或 DVD-ROM
DVD-ROM DVD-ROM
DVD-ROM 驱动器
驱动器驱动器
驱动器
在 Windows 95/98/Me 中,请单击任务栏上的开始
开始开始
开始菜单,再依次选择设置
设置设置
设置和控制
控制控制
控制
面板。
面板。面板。
面板。双击系统
系统系统
系统。选择设备管理器
设备管理器设备管理器
设备管理器选项卡。双击 CD-ROM。记下显示的设备名称。
例如:Toshiba DVD-ROM SD-M1202
在 Windows NT 中
,
请从任务栏上的开始
开始开始
开始菜单依次选择设置、控制面板
设置、控制面板设置、控制面板
设置、控制面板。双击
SCSI 适配器
适配器适配器
适配器。通过双击显示的条目搜寻计算机中的 CD-ROM 或 DVD-ROM。
例如:Toshiba CD-ROM XM-6102B
在 Windows 2000 中,请从任务栏上的开始
开始开始
开始菜单依次选择设置、控制面板。
设置、控制面板。设置、控制面板。
设置、控制面板。双击系
系系
系
统
统统
统。选择硬件
硬件硬件
硬件选项卡。单击设备管理器
设备管理器设备管理器
设备管理器按钮。双击 DVD/CD-ROM 驱动器
驱动器驱动器
驱动器。记下
显示的设备名称。
在 Windows XP 中
,
单击开始
开始开始
开始、控制面板、性能与维护、系统。
控制面板、性能与维护、系统。控制面板、性能与维护、系统。
控制面板、性能与维护、系统。选择硬件
硬件硬件
硬件选项卡。
单击设备管理器
设备管理器设备管理器
设备管理器按钮。双击 DVD/CD-ROM 驱动器
驱动器驱动器
驱动器。记下显示的设备名称。
声卡
声卡声卡
声卡
在 Windows 95/98/Me 中,请单击任务栏上的开始
开始开始
开始菜单,再依次选择设置
设置设置
设置和
和和
和控制
控制控制
控制
面板。
面板。面板。
面板。双击系统
系统系统
系统。选择设备管理器
设备管理器设备管理器
设备管理器选项卡。双击声音、视频和游戏控制器
声音、视频和游戏控制器声音、视频和游戏控制器
声音、视频和游戏控制器。记下显
示的设备名称。例如:Sound Blaster
在 Windows NT 中,从任务栏的开始
开始开始
开始菜单上选择设置
设置设置
设置和控制面板
控制面板控制面板
控制面板。双击多媒体
多媒体多媒体
多媒体,选
择设备
设备设备
设备标签并双击音频设备
音频设备音频设备
音频设备。声卡在 “音频设备”下列出。例如:Sound Blaster
在 Windows 2000 中,请从任务栏上的开始
开始开始
开始菜单依次选择设置、控制面板。
设置、控制面板。设置、控制面板。
设置、控制面板。双击系
系系
系
统
统统
统。选择硬件
硬件硬件
硬件选项卡。单击设备管理器
设备管理器设备管理器
设备管理器按钮。双击声音、视频和游戏控制器
声音、视频和游戏控制器声音、视频和游戏控制器
声音、视频和游戏控制器。记下
显示的设备名称。
在 Windows XP 中,单击开始
开始开始
开始、控制面板、性能与维护、系统。
控制面板、性能与维护、系统。控制面板、性能与维护、系统。
控制面板、性能与维护、系统。选择硬件
硬件硬件
硬件选项卡。
单击设备管理器
设备管理器设备管理器
设备管理器按钮。双击声音、视频和游戏控制器
声音、视频和游戏控制器声音、视频和游戏控制器
声音、视频和游戏控制器。记下显示的设备名称。
视频捕获设备
视频捕获设备视频捕获设备
视频捕获设备
请查看视频捕获设备随附的文档。
03_support_chs.fm Page 4 Friday, March 22, 2002 4:28 PM
5
电话号码
电话号码电话号码
电话号码
电话号码更新:
http://www.hp.com/support/phone_support
美国
美国美国
美国
保修期内
保修期内保修期内
保修期内
对于其驱动器仍在规定的保修期内的客户,可以使用免费电话支持。
注意:这是付费电话而且可能会收取长途电话费。
. . . . . . . . . . . . . . . . . . . . . . . . . . . . . . . . . . . . . . . . . . . . . . . .208-323-2551
保修期过后
保修期过后保修期过后
保修期过后
按次收费,每次 25 美元,可用 Visa、 MasterCard 或 American Express 等信用卡
支付。
服务代表的工作时间为:星期一至星期五美国山区标准时间 (MT)上午
6 点至晚上 10 点,星期六美国山区标准时间上午 9 点至下午 4 点,星期天休息。
注意:仅当接通支持顾问时开始计费。价格和信息如有更改,恕不另行通知。
. . . . . . . . . . . . . . . . . . . . . . . . . . . . . . . . . . . . . . . . . . . . . . . .208-323-2551
其它地区
其它地区其它地区
其它地区
加拿大
加拿大加拿大
加拿大
在产品担保期以内或以外,请使用以下 HP 客户服务号码。担保期限内,支持服务
是免费的。担保期限外,按次收费。注意:可能需付长途话费。
用英语和法语提供服务的 HP 用户支持 . . . . . . . . . . . . . . . . . . . . 905-206-4663
欧洲
欧洲欧洲
欧洲 /
//
/中东
中东中东
中东 /
//
/非洲
非洲非洲
非洲
有关欧洲的电话支持,请访问以下 Web 站点:http://www.hp.com/cposupport/
loc/regional.html,以查看您所在地区电话支持的详细信息和情况。您也可以询问经
销商或使用下面的电话号码与 HP 联系。我们在不断努力完善我们的电话支持服务,
希望您定期访问我们的网站,了解有关服务方面的新信息。
奥地利 . . . . . . . . . . . . . . . . . . . . . . . . . . . . . . . . . . . . . . . . . . 0810 00 6080
比利时
- 荷兰语 . . . . . . . . . . . . . . . . . . . . . . . . . . . . . . . . . . . . . . . . . .02 626 88 06
- 法语 . . . . . . . . . . . . . . . . . . . . . . . . . . . . . . . . . . . . . . . . . . . .02 626 88 07
03_support_chs.fm Page 5 Friday, March 22, 2002 4:28 PM
6
捷克共和国 . . . . . . . . . . . . . . . . . . . . . . . . . . . . . . . . . . . . . . .02 613 07 310
丹麦 . . . . . . . . . . . . . . . . . . . . . . . . . . . . . . . . . . . . . . . . . . . . . .39 29 40 99
芬兰 . . . . . . . . . . . . . . . . . . . . . . . . . . . . . . . . . . . . . . . . . . . . .02 03 47 288
法国 . . . . . . . . . . . . . . . . . . . . . . . . . . . . .08 36 69 60 22 (每分钟 0.34 欧元 )
德国 . . . . . . . . . . . . . . . . . . . . . . . . . . . . 0180 52 58 143 (每分钟 0.12 欧元 )
希腊 . . . . . . . . . . . . . . . . . . . . . . . . . . . . . . . . . . . . . . . . . . . . .01 60 73 603
匈牙利 . . . . . . . . . . . . . . . . . . . . . . . . . . . . . . . . . . . . . . . . . . . 01 382 1111
爱尔兰 . . . . . . . . . . . . . . . . . . . . . . . . . . . . . . . . . . . . . . . . . . .01 662 55 25
以色列 . . . . . . . . . . . . . . . . . . . . . . . . . . . . . . . . . . . . . . . . . . . 09 952 4848
意大利 . . . . . . . . . . . . . . . . . . . . . . . . . . . . . . . . . . . . . . . . . .02 2 641 0350
荷兰 . . . . . . . . . . . . . . . . . . . . . . . . . . . . . . . . . . . . . . . . . . . .020 606 87 51
挪威 . . . . . . . . . . . . . . . . . . . . . . . . . . . . . . . . . . . . . . . . . . . . . .22 11 62 99
波兰 . . . . . . . . . . . . . . . . . . . . . . . . . . . . . . . . . . . . . . . . . . . .022 865 98 00
葡萄牙 . . . . . . . . . . . . . . . . . . . . . . . . . . . . . . . . . . . . . . . . . . . 21 317 6333
俄罗斯 . . . . . . . . . . . . . . . . . . . . . . . . . . . . . . . . . . . . . . . . . . 095 797 3520
南非 . . . . . . . . . . . . . . . . . . . . . . . . . . . . . . . . . . . . . RSA 以内 086 000 1030
. . . . . . . . . . . . . . . . . . . . . . . . . . . . . . . . . . . . . . RSA 以外 +27-11 258 9301
西班牙 . . . . . . . . . . . . . . . . . . . . . . . . . . . . . . . . . . . . . . . . . . .90 23 21 123
瑞典 . . . . . . . . . . . . . . . . . . . . . . . . . . . . . . . . . . . . . . . . . . . . .08 61 92 170
瑞士 (法国 /意大利 /德国) . . . . . . . . . . . . . . . . . . . . . . . . . 08 48 80 11 11
土耳其 . . . . . . . . . . . . . . . . . . . . . . . . . . . . . . . . . . . . . . . . . . 216 579 7171
英国 . . . . . . . . . . . . . . . . . . . . . . . . . . . . . . . . . . . . . . . . . . .0207 512 52 02
其它国家 /地区
英语支持. . . . . . . . . . . . . . . . . . . . . . . . . . . . . . . . +44 207 512 52 02
拉丁美洲
拉丁美洲拉丁美洲
拉丁美洲
在产品担保期以内或以外,请使用以下 HP 客户服务号码。担保期限内,支持服务
是免费的。担保期限外,按次收费。注意:可能需付长途话费。
阿根廷 . . . . . . . . . . . . . . . . . . . . . . . . . . . . . . . . . . . . . . . . .0 810 555 5520
巴西 . . . . . . . . . . . . . . . . . . . . . . . . . . . . . . . . . . . . . . . Sao Paulo 3747 7799
. . . . . . . . . . . . . . . . . . . . . . . 巴西其它地方 0 800 157751
智利 . . . . . . . . . . . . . . . . . . . . . . . . . . . . . . . . . . . . . . . (56) (2) 800 360 999
哥伦比亚. . . . . . . . . . . . . . . . . . . . . . . . . . . . . . . . . . . . . . . . . 9 800 114726
危地马拉. . . . . . . . . . . . . . . . . . . . . . . . . . . . . . . . . . . . . . . 1 800 999 5105
墨西哥 . . . . . . . . . . . . . . . . . . . . . . . . . . . . . . . . . . . Mexico City 5258 9922
. . . . . . . . . . . . . . . . . . . . . . . 其它地方 01 800 472 6684
委内瑞拉与 MSC (Central, Caribean) . . 0 800 HP INVENT (0 800 47 468368)
03_support_chs.fm Page 6 Friday, March 22, 2002 4:28 PM
7
亚洲
亚洲亚洲
亚洲 /
//
/太平洋地区
太平洋地区太平洋地区
太平洋地区
在产品担保期以内或以外,请使用以下 HP 客户服务号码。担保期限内,支持服务
是免费的。担保期限外,按次收费。注意:可能需付长途话费。
澳大利亚. . . . . . . . . . . . . . . . . . . . . . . . . . . . . . . . . . . . . . . . (03) 8877 8000
中国 . . . . . . . . . . . . . . . . . . . . . . 热线电话 (010) 6564 5959
香港特别行政区 . . . . . . . . . . . . . . . . . . . . . . . . . . . . . . . . . . . . . .800 967729
印度 . . . . . . . . . . . . . . . . . . . . . . . . . . . . . . . . . . . . . . . . . .(91) 11 682 6035
印度尼西亚 . . . . . . . . . . . . . . . . . . . . . . . . . . . . . . . . . . . . . . . . . . .350 3408
韩国 . . . . . . . . . . . . . . . . . . . . . . . . . . . . . . . . . . . . . . . . . . . (02) 3270 0700
. . . . . . . . . . . . . . . . . . . . . . . . . . . . . . . . . . . . . . . . .080 999 0700 (免费)
马来西亚. . . . . . . . . . . . . . . . . . . . . . . . . . . . . . . . . . . . . . . . . . . . .295 2566
新西兰 . . . . . . . . . . . . . . . . . . . . . . . . . . . . . . . . . . . . . . . . . . 0800 733 547
菲律宾 . . . . . . . . . . . . . . . . . . . . . . . . . . . . . . . . . . . . . . . . . . . . . .867 3551
新加坡 . . . . . . . . . . . . . . . . . . . . . . . . . . . . . . . . . . . . . . . . . . (65) 272 5300
台湾 . . . . . . . . . . . . . . . . . . . . . . . . . . . . . . . . . . . . . . . . . . . (02) 2717 0055
泰国 . . . . . . . . . . . . . . . . . . . . . . . . . . . . . . . . . . . . . . . . . . . . . . . 661 3900
越南 . . . . . . . . . . . . . . . . . . . . . . . . . . . . . . . . . . . . . . . . . . . . . . . .823 4530
返还驱动器
返还驱动器返还驱动器
返还驱动器
如果您的 HP 驱动器需要修理或更换,且还在担保期内,请拨打第 5 页上开始的列
表中给出的所在地区的号码以接收指示。
如果您的 HP 驱动器已经超过了担保期,更换驱动器需要支付一定的费用。我们不
修理驱动器。对于已经超过了担保期的更换选项,请拨打第 5 页上开始的列表中给
出的所在地区的号码以接收指示。
03_support_chs.fm Page 7 Friday, March 22, 2002 4:28 PM
8
激光安全
激光安全激光安全
激光安全
本装置使用了激光。可能会对眼睛造成伤害,因此,切勿打开本装置的外壳或者试
图自行修理。
警告
如果不按此处的规定使用控制装置或调整装置、执行操作,可能会造成有害的激光
辐射泄漏。
包括 : 1 类激光产品
Innehåller: Klass 1 Laserapparat
Sisältää: Luokan 1 Laserlaite
Enhält: Klasse 1 Laser-Produkt
危险:
危险:危险:
危险:开启时会产生肉眼看不见的激光辐射。应避免直接接触光束。
DANGER: INVISIBLE LASER RADIATION WHEN OPEN. AVOID DIRECT EXPOSURE
TO BEAM.
DANGER: RADIATIONS INVISIBLES DU LASER EN CAS D’OUVERTURE. EVITER
TOUT EXPOSITION DIRECTE AU FAISCEAU.
VORSICHT: UNSICHTBARE LASERSTRAHLUNG, WENN ABDECKUNG
GEÖFFNET. NICHT DEM STRAHL AUSSETZEN.
ADVARSEL: USYNLIG LASERSTRÅLING VED ÅBNING. UNDGÅ UDS/ETTELSE
FOR STRÅLING.
ADVARSEL: USYNLIG LASERSTRÅLING NÅR DEKSEL ÅPNES. UNNGÅ
EKSPONERING FOR STRÅLEN.
VARNING: OSYNLIG LASERSTRÅLNING NÄR DENNA DEL ÄR ÖPPNAD.
STRÅLEN ÄR FARLIG.
VARO! NÄKYMÄTÖN AVATTAESSA OLET ALTTIINA LASERSÄTEILYLLE. ÄLÄ KATSO
SÄTEESEN.
03_support_chs.fm Page 8 Friday, March 22, 2002 4:28 PM

1
한
한한
한국
국국
국어
어어
어
도움말 얻는 방법
문제 해결 응용 프로그램
많은 경우 문제 해결 응용 프로그램을 실행하여 사용자가 직접 문제를 해결할 수
있습니다. 바탕화면에서 HP DVD Writer 아이콘을 두 번 누른 다음 도움말
도움말도움말
도움말, 문제
문제문제
문제 해결
해결해결
해결
을 차례로 누르십시오.
hp 고객 온라인 지원 서비스
24시간 최신 정보를 보려면 다음 주소의 HP 고객 지원 웹 사이트를 방문하십시오.
http://productfinder.support.hp.com/tps/
Hubh_product=hpdvdprodu63714&h_lang=ko&h_tool=prodhomes 문제 해결 설명
서, 효율적인 유지 보수 도움말과 제품 사용 방법 등을 찾으실 수 있습니다.
HP 고객 전자 우편 지원 서비스
전세계 어디서나 영어를 사용해서 전자 우편 서비스를 이용할 수 있습니다.
전자 우편 지원을 받으려면 다음과 같이 하십시오.
1. 시스템 보고서를 인쇄하십시오. 바탕화면에서 HP DVD-Writer 아이콘을 두 번
누른 다음 도움말
도움말도움말
도움말, 문제
문제문제
문제 해결
해결해결
해결, HP 문의처
문의처문의처
문의처, 시스템
시스템시스템
시스템 보고서
보고서보고서
보고서 표시
표시표시
표시를 차례로 누르십시오.
이 보고서를 사용하면 2단계를 쉽게 수행할 수 있습니다.
2. 전자 우편 지원 서비스 센터의 웹 사이트 http://contact.external.hp.com/email
로 이동한 다음 드라이브 유형을 선택하십시오. 시스템 보고서의 정보를 사용하
여 양식에 기입한 다음 보내기
보내기보내기
보내기를 누르십시오.
지역 대리점
드라이브를 사용하는데 도움이 필요할 경우 지역 대리점에 HP 제품 및 서비스에
관한 최신 정보가 준비되어 있어 HP의 광범위한 서비스를 지원합니다. 못할 경우
HP에서 직접 지원받을 수 있습니다. 전화번호 목록은 5 페이지부터 나와 있습니다.
04_support_ko2.fm Page 1 Friday, March 22, 2002 1:43 PM

2
HP 고객 전자 우편 지원 서비스
HP 고객 서비스에서는 HP 드라이브를 효율적으로 사용할 수 있도록 개인 서비스를
제공합니다. HP 고객 서비스 상담자에게 전화로 연락하려면 5 페이지의 "전화번호"
에서 해당 지역 번호로 전화하십시오.
참고: 가격 및 정보는 예고 없이 변경될 수 있습니다.
HP에 문의하기 전에
■
빠른
시작
및 온라인
사용
설명서
에 나와 있는 문제 해결 도움말을 참조하십시오.
온라인
사용
설명서
를 열려면 바탕화면에서 HP DVD-Writer 아이콘을 두 번 누른
다음 도움말
도움말도움말
도움말, 온라인
온라인온라인
온라인 사용
사용사용
사용 설명서
설명서설명서
설명서를 차례로 누르십시오.
■오류 메시지가 나타나면 전화하기 전에 적어 놓으십시오.
■전화할 때 컴퓨터를 사용하고 드라이브를 설치해 놓으십시오.
■아래의 표에서 정보를 수집하십시오. 컴퓨터가 켜져 있는 경우 바탕화면에서
HP DVD-Writer 아이콘을 두 번 누른 다음 도움말
도움말도움말
도움말, 문제
문제문제
문제 해결
해결해결
해결, HP 문의처
문의처문의처
문의처, 시스템
시스템시스템
시스템,
보고서
보고서보고서
보고서 표시
표시표시
표시를 차례로 누르십시오. 정보를 찾는 방법은 3 페이지의 "이 정보를
찾는 방법"을 참조하십시오.
정보
정보정보
정보 수집
수집수집
수집
드라이브 일련 번호
드라이브 펌웨어 버전
드라이브 일련 번호
컴퓨터 제품명 및 기종
운영 체제 및 버전?
설치된 메모리의 양
그 밖의 CD-ROM 또는 DVD-ROM
드라이브?
예
/
아니오
(
예
일 경우
드라이브 표시)
사운드 카드?
비디오 캡처 장치(HP DVD-Writer
전용)
04_support_ko2.fm Page 2 Friday, March 22, 2002 1:43 PM

3
이 정보를 찾는 방법
드라이브 일련 번호
드라이브의 시리즈 번호는 새 드라이브의 앞면에 표시되어 있습니다(
예
: dvd200i
series).
드라이브 펌웨어 버전
시스템 보고서를 실행하면 펌웨어 버전을 찾을 수 있습니다. 바탕화면에서 HP DVD
Writer 아이콘을 두 번 누른 다음 도움말
도움말도움말
도움말, 문제
문제문제
문제 해결
해결해결
해결, HP 문의처
문의처문의처
문의처를 차례로 누르십시오
(
예
,
펌웨어
: 1.0).
드라이브 일련 번호
어떤 기종에서는 시스템 보고서를 실행하면 시리얼 번호를 찾을 수 있습니다. 바탕
화면에서 HP DVD Writer 아이콘을 두 번 누른 다음 도움말
도움말도움말
도움말, 문제
문제문제
문제 해결
해결해결
해결, HP 문의처
문의처문의처
문의처를 차
례로 누르십시오. 시리얼 번호가 시스템 보고서에 표시되지 않으면 드라이브 트레이
의 밑면에 표시되어 있습니다. 시리얼 번호는 드라이브 위에 붙여진 기본 레이블에
있습니다. 외부 드라이브의 경우 일련 번호는 드라이브의 뒷면에 나와 있습니다.
컴퓨터 제품명 및 기종
컴퓨터 제품명은 사용자 컴퓨터의 앞면 및 컴퓨터와 함께 제공된 설명서에 표시되
어 있습니다(
예
, HP Pavilion 8490).
운영 체제 및 설치된 메모리(RAM)의 양
Windows 95/98/Me의 경우 작업 표시줄의 시작
시작시작
시작 메뉴에서 설정
설정설정
설정을 선택한 다음
제어판
제어판제어판
제어판을 선택하십시오. 시스템
시스템시스템
시스템을 두 번 누르십시오. 일반
일반일반
일반 탭을 선택하십시오. 버전
번호는 Microsoft Windows 밑에 나타나며 메모리의 양은 화면 아래 부분에 표시됩
니다(
예
: 4.10.1998 and 128.0 MB RAM).
Windows NT의 경우 관리자로 로그인하여 작업 표시줄의 시작
시작시작
시작 메뉴에서 프로그램
프로그램프로그램
프로그램,
관리
관리관리
관리 도구
도구도구
도구(공용
공용공용
공용)을 선택하고 Windows NT 진단
진단진단
진단을 선택하십시오. 버전
버전버전
버전 탭을 선택하고
버전 번호 및 서비스 팩 번호를 기록하십시오(
예
: 4.00.1381
및
서비스
팩
3). 그런
다음 메모리
메모리메모리
메모리 탭을 선택하고 총 실제 메모리 아래에 표시된 메모리 총량을 기록하십
시오(
예
: 32MB RAM).
문제 발생시 표시된 오류 메시지
컴퓨터의 하드웨어 또는 소프트
웨어의 최근 변경 사항
문제 해결을 위해 이미 수행한 사항
정보
정보정보
정보 수집
수집수집
수집
04_support_ko2.fm Page 3 Friday, March 22, 2002 1:43 PM
4
Windows 2000의 경우 작업 표시줄의 시작
시작시작
시작 메뉴에서 설정
설정설정
설정, 제어판
제어판제어판
제어판을 선택하십시오.
시스템
시스템시스템
시스템을 두 번 누르십시오. 일반
일반일반
일반 탭을 선택하십시오. 버전 번호와 설치된 메모리의
양을 적으십시오(
예
, 5.00.2195
및
128MB RAM).
Windows XP의 경우 시작
시작시작
시작, 제어판
제어판제어판
제어판, 성능
성능성능
성능 및
및및
및 유지보수
유지보수유지보수
유지보수, 시스템
시스템시스템
시스템을 차례로 누르십시오.
일반
일반일반
일반 탭을 선택하십시오. 버전 번호와 설치된 메모리의 양을 적으십시오(
예
: 2002
및
128 MB RAM).
그 밖의 CD-ROM 또는 DVD-ROM 드라이브
Windows 95/98/Me의 경우 작업 표시줄의 시작
시작시작
시작 메뉴에서 설정
설정설정
설정을 선택한 다음
제어판
제어판제어판
제어판을 선택하십시오. 시스템
시스템시스템
시스템을 두 번 누르십시오. 장치
장치장치
장치 관리자
관리자관리자
관리자 탭을 선택하십시오.
CD-ROM을 두 번 누르십시오. 표시된 장치 이름을 적으십시오(
예
, Toshiba DVD-
ROM SD-M1202).
Windows NT의 경우 작업 표시줄의 시작
시작시작
시작 메뉴에서 설정
설정설정
설정을 선택한 다음 제어판
제어판제어판
제어판을
선택하십시오. SCSI 어댑터
어댑터어댑터
어댑터를 두 번 누르십시오. 표시된 항목을 두 번 눌러 CD-ROM
또는 DVD-ROM을 찾으십시오(
예
, Toshiba CD-ROM XM-6102B).
Windows 2000의 경우 작업 표시줄의 시작
시작시작
시작 메뉴에서 설정
설정설정
설정, 제어판
제어판제어판
제어판을 선택하십시오.
시스템
시스템시스템
시스템을 두 번 누르십시오. 하드웨어
하드웨어하드웨어
하드웨어 탭을 선택하십시오. 장치
장치장치
장치 관리자
관리자관리자
관리자 단추를 누르십
시오. DVD/CD-ROM 장치
장치장치
장치를 두 번 누르십시오. 표시된 장치 이름을 적으십시오.
Windows XP의 경우 시작
시작시작
시작, 제어판
제어판제어판
제어판, 성능
성능성능
성능 및
및및
및 유지보수
유지보수유지보수
유지보수, 시스템
시스템시스템
시스템을 차례로 누르십시오.
하드웨어
하드웨어하드웨어
하드웨어 탭을 선택하십시오. 장치
장치장치
장치 관리자
관리자관리자
관리자 단추를 누르십시오. DVD/CD-ROM 장치
장치장치
장치를
두 번 누르십시오. 표시된 장치 이름을 적으십시오.
사운드 카드
Windows 95/98/Me의 경우 작업 표시줄의 시작
시작시작
시작 메뉴에서 설정
설정설정
설정을 선택한 다음
제어판
제어판제어판
제어판을 선택하십시오. 시스템
시스템시스템
시스템을 두 번 누르십시오. 장치
장치장치
장치 관리자
관리자관리자
관리자 탭을 선택하십시오.
사운드
사운드사운드
사운드, 비디오
비디오비디오
비디오 및
및및
및 게임
게임게임
게임 제어기
제어기제어기
제어기를 두 번 누르십시오. 표시된 장치 이름을 적으십시오
(
예
, Sound Blaster).
Windows NT의 경우 작업 표시줄의 시작
시작시작
시작 메뉴에서 설정
설정설정
설정, 제어판
제어판제어판
제어판을 차례로 선택하십
시오. 멀티미디어
멀티미디어멀티미디어
멀티미디어를 두 번 누르고 장치
장치장치
장치 탭을 선택한 다음 오디오
오디오오디오
오디오 장치
장치장치
장치를 두 번 누르십
시오. 오디오 장치에 사운드 카드가 표시됩니다(
예
, Sound Blaster).
Windows 2000의 경우 작업 표시줄의 시작
시작시작
시작 메뉴에서 설정
설정설정
설정, 제어판
제어판제어판
제어판을 선택하십시오.
시스템
시스템시스템
시스템을 두 번 누르십시오. 하드웨어
하드웨어하드웨어
하드웨어 탭을 선택하십시오. 장치
장치장치
장치 관리자
관리자관리자
관리자 단추를 누르십
시오. 사운드
사운드사운드
사운드, 비디오
비디오비디오
비디오 및
및및
및 게임
게임게임
게임 제어기
제어기제어기
제어기를 두 번 누르십시오. 표시된 장치 이름을 적으십
시오.
Windows XP의 경우 시작
시작시작
시작, 제어판
제어판제어판
제어판, 성능
성능성능
성능 및
및및
및 유지보수
유지보수유지보수
유지보수, 시스템
시스템시스템
시스템을 차례로 누르십시오.
하드웨어
하드웨어하드웨어
하드웨어 탭을 선택하십시오. 장치
장치장치
장치 관리자
관리자관리자
관리자 단추를 누르십시오. 사운드
사운드사운드
사운드, 비디오
비디오비디오
비디오 및
및및
및 게임
게임게임
게임
제어기
제어기제어기
제어기를 두 번 누르십시오. 표시된 장치 이름을 적으십시오.
04_support_ko2.fm Page 4 Friday, March 22, 2002 1:43 PM
5
비디오 캡처 장치
비디오 캡처 장치와 함께 제공된 설명서를 참조하십시오.
전화번호
업데이트된 전화번호는 다음을 참조하십시오.
http://www.hp.com/support/phone_support/
US
보증 기간 내
서면 보증 기간 내에 드라이버를 사용하는 고객에게 전화 지원 서비스는 무료입니
다.
참고
:
이
번호는
유료
전화이며
장거리
전화
요금이
적용됩니다
.
. . . . . . . . . . . . . . . . . . . . . . . . . . . . . . . . . . . . . . . . . . . . . . . .208-323-2551
보증 기간 이후
각 통화당 미화 25달러의 요금이 Visa, MasterCard, American Express 등의 신용
카드에 부과됩니다. 서비스 담당자는 월요일부터 금요일까지 오전 6시부터 오후
10시까지(산악 시간(MT)), 토요일에는 오전 9시부터 오후 4시까지(MT) 근무하며
일요일에는 쉽니다.
참고
:
지원
상담자와
연결되었을
경우에만
요금이
부과됩니다
.
가격
및
정보는
예고
없이
변경될
수
있습니다
.. . . . . . . . . . . . . . .208-323-2551
기타 지역
캐나다
제품 보증 기간에 관계 없이 HP 고객 지원 센터로 연락해 주시기 바랍니다. 제품
보증 기간 중 지원 서비스는 무료로 제공됩니다. 보증 기간이 지난 후에는 서비스
요청 시마다 요금이 부과됩니다.
참고
:
장거리
통화
요금이
적용됩니다
.
HP 고객 서비스(영어, 프랑스어) . . . . . . . . . . . . . . . . . . . . . . . . 905-206-4663
유럽/중동 지역/아프리카
유럽 지역에서 전화 지원 서비스를 받으려는 경우 웹 사이트 http://www.hp.com/
cposupport/loc/regional.html을 방문하여 지역내에서의 전화 지원 서비스에 대한
세부 사항과 조건을 확인하십시오. 또는 아래 나와 있는 전화번호를 사용해서 해당
대리점 또는 HP 본사로 문의하실 수도 있습니다. 전화 지원 서비스를 향상시키기
위한 HP의 지속적인 노력의 일환으로 HP는 서비스 기능과 제공에 관한 최신 정보를
HP의 웹 사이트에 제공하고 있습니다.
04_support_ko2.fm Page 5 Friday, March 22, 2002 1:43 PM
6
오스트리아 . . . . . . . . . . . . . . . . . . . . . . . . . . . . . . . . . . . . . . . 0810 00 6080
벨기에
- 네덜란드어 . . . . . . . . . . . . . . . . . . . . . . . . . . . . . . . . . . . . . . .02 626 88 06
- 프랑스어 . . . . . . . . . . . . . . . . . . . . . . . . . . . . . . . . . . . . . . . . .02 626 88 07
체코 . . . . . . . . . . . . . . . . . . . . . . . . . . . . . . . . . . . . . . . . . . . .02 613 07 310
덴마크 . . . . . . . . . . . . . . . . . . . . . . . . . . . . . . . . . . . . . . . . . . . .39 29 40 99
핀란드 . . . . . . . . . . . . . . . . . . . . . . . . . . . . . . . . . . . . . . . . . . .02 03 47 288
프랑스 . . . . . . . . . . . . . . . . . . . . . . . . . . . . . . 08 36 69 60 22(유로 0.34/분)
독일 . . . . . . . . . . . . . . . . . . . . . . . . . . . . . . . . 0180 52 58 143(유로 0.12/분)
그리스 . . . . . . . . . . . . . . . . . . . . . . . . . . . . . . . . . . . . . . . . . . .01 60 73 603
헝가리 . . . . . . . . . . . . . . . . . . . . . . . . . . . . . . . . . . . . . . . . . . . 01 382 1111
아일랜드. . . . . . . . . . . . . . . . . . . . . . . . . . . . . . . . . . . . . . . . . .01 662 55 25
이스라엘. . . . . . . . . . . . . . . . . . . . . . . . . . . . . . . . . . . . . . . . . . 09 952 4848
이탈리아. . . . . . . . . . . . . . . . . . . . . . . . . . . . . . . . . . . . . . . . .02 2 641 0350
네덜란드. . . . . . . . . . . . . . . . . . . . . . . . . . . . . . . . . . . . . . . . .020 606 87 51
노르웨이. . . . . . . . . . . . . . . . . . . . . . . . . . . . . . . . . . . . . . . . . . .22 11 62 99
폴란드 . . . . . . . . . . . . . . . . . . . . . . . . . . . . . . . . . . . . . . . . . .022 865 98 00
포르투갈. . . . . . . . . . . . . . . . . . . . . . . . . . . . . . . . . . . . . . . . . . 21 317 6333
러시아 . . . . . . . . . . . . . . . . . . . . . . . . . . . . . . . . . . . . . . . . . . 095 797 3520
남아프리카 공화국. . . . . . . . . . . . . . . . . . . . . . . . . . . . RSA 내 086 000 1030
. . . . . . . . . . . . . . . . . . . . . . . . . . . . . . . . . . . . . . RSA 외부 +27-11 258 9301
스페인 . . . . . . . . . . . . . . . . . . . . . . . . . . . . . . . . . . . . . . . . . . .90 23 21 123
스웨덴 . . . . . . . . . . . . . . . . . . . . . . . . . . . . . . . . . . . . . . . . . . .08 61 92 170
스위스(프랑스어/이탈리아어/독일어) . . . . . . . . . . . . . . . . . . . 08 48 80 11 11
터키 . . . . . . . . . . . . . . . . . . . . . . . . . . . . . . . . . . . . . . . . . . . . 216 579 7171
영국 . . . . . . . . . . . . . . . . . . . . . . . . . . . . . . . . . . . . . . . . . . .0207 512 52 02
기타 국가를 위한 영어 지원 . . . . . . . . . . . . . . . . . . . . . . . +44 207 512 52 02
라틴 아메리카
제품 보증 기간에 관계 없이 HP 고객 지원 센터로 연락해 주시기 바랍니다. 제품
보증 기간 중 지원 서비스는 무료로 제공됩니다. 보증 기간이 지난 후에는 서비스
요청 시마다 요금이 부과됩니다.
참고
:
장거리
통화
요금이
적용됩니다
.
아르헨티나 . . . . . . . . . . . . . . . . . . . . . . . . . . . . . . . . . . . . . .0 810 555 5520
브라질 . . . . . . . . . . . . . . . . . . . . . . . . . . . . . . . . . 상파울로 3747 7799
. . . . . . . . . . . . . . . . . . . . . . . . . . . . . . . . . . . 기타 국가 0 800 157751
칠레 . . . . . . . . . . . . . . . . . . . . . . . . . . . . . . . . . . . . . . . (56) (2) 800 360 999
콜롬비아. . . . . . . . . . . . . . . . . . . . . . . . . . . . . . . . . . . . . . . . . 9 800 114726
과테말라. . . . . . . . . . . . . . . . . . . . . . . . . . . . . . . . . . . . . . . 1 800 999 5105
멕시코 . . . . . . . . . . . . . . . . . . . . . . . . . . . . . . . . . . . . 멕시코시티 5258 9922
. . . . . . . . . . . . . . . . . . . . . . . . . . . . . . . . . 기타 국가 01 800 472 6684
베네수엘라 및 MSC (중미, 카리비안). . . . 0 800 HP INVENT (0 800 47 468368)
04_support_ko2.fm Page 6 Friday, March 22, 2002 1:43 PM
7
아시아/태평양
제품 보증 기간에 관계 없이 HP 고객 지원 센터로 연락해 주시기 바랍니다. 제품
보증 기간 중 지원 서비스는 무료로 제공됩니다. 보증 기간이 지난 후에는 서비스
요청 시마다 요금이 부과됩니다.
참고
:
장거리
통화
요금이
적용됩니다
.
오스트레일리아 . . . . . . . . . . . . . . . . . . . . . . . . . . . . . . . . . . . (03) 8877 8000
중국 . . . . . . . . . . . . . . . . . . . . . . . . . . . . . . . . . . . . . Hotline (010) 6564 5959
홍콩 특별자치구역. . . . . . . . . . . . . . . . . . . . . . . . . . . . . . . . . . . .800 967729
인도 . . . . . . . . . . . . . . . . . . . . . . . . . . . . . . . . . . . . . . . . . .(91) 11 682 6035
인도네시아 . . . . . . . . . . . . . . . . . . . . . . . . . . . . . . . . . . . . . . . . . . .350 3408
대한민국. . . . . . . . . . . . . . . . . . . . . . . . . . . . . . . . . . . . . . . . (02) 3270 0700
. . . . . . . . . . . . . . . . . . . . . . . . . . . . . . . . . . . . . . . . . . .080 999 0700 (무료)
말레이지아 . . . . . . . . . . . . . . . . . . . . . . . . . . . . . . . . . . . . . . . . . . .295 2566
뉴질랜드. . . . . . . . . . . . . . . . . . . . . . . . . . . . . . . . . . . . . . . . . 0800 733 547
필리핀 . . . . . . . . . . . . . . . . . . . . . . . . . . . . . . . . . . . . . . . . . . . . . .867 3551
싱가포르. . . . . . . . . . . . . . . . . . . . . . . . . . . . . . . . . . . . . . . . . (65) 272 5300
대만 . . . . . . . . . . . . . . . . . . . . . . . . . . . . . . . . . . . . . . . . . . . (02) 2717 0055
태국 . . . . . . . . . . . . . . . . . . . . . . . . . . . . . . . . . . . . . . . . . . . . . . . 661 3900
베트남 . . . . . . . . . . . . . . . . . . . . . . . . . . . . . . . . . . . . . . . . . . . . . .823 4530
드라이브 반환
HP 드라이브를 수리 또는 교환해야 할 경우 5 페이지에 표시된 해당 지역의 전화
번호로 문의하십시오.
HP 드라이브의 보증 기간이 지난 경우 유상으로 드라이브를 교환할 수 있으나 드라
이브를 수리할 수는 없습니다. 보증 기간이 지난 제품의 교환 옵션은 5 페이지에 표
시된 해당 지역의 전화번호로 문의하십시오.
04_support_ko2.fm Page 7 Friday, March 22, 2002 1:43 PM
8
레이저 보안
이 장치는 레이저를 사용합니다. 눈에 장애를 일으킬 수 있기 때문에 이 장치의
덮개를 치우거나 다루지 마십시오.
주의
여기에 지정된 이외에 제어 또는 조정이나 절차를 수행하면 위험한 레이저 방사에
노출될 수 있습니다.
내용물등급레이저제품
,QQHKnOOHU.ODVV/DVHUDSSDUDW
6LVlOWll/XRNDQ/DVHUODLWH
(QKlOW.ODVVH/DVHU3URGXNW
위험: 장치를 열면 눈에 보이지 않는 레이저가 방출됩니다. 레이저 광선에 노출되지
않도록 하십시오.
DANGER: RADIATIONS INVISIBLES DU LASER EN CAS D’OUVERTURE. EVITER
TOUT EXPOSITION DIRECTE AU FAISCEAU.
VORSICHT: UNSICHTBARE LASERSTRAHLUNG, WENN ABDECKUNG GEÖFFNET.
NICHT DEM STRAHL AUSSETZEN.
ADVARSEL: USYNLIG LASERSTRÅLING VED ÅBNING. UNDGÅ UDS/ETTELSE FOR
STRÅLING.
ADVARSEL: USYNLIG LASERSTRÅLING NÅR DEKSEL ÅPNES. UNNGÅ
EKSPONERING FOR STRÅLEN.
VARNING: OSYNLIG LASERSTRÅLNING NÄR DENNA DEL ÄR ÖPPNAD. STRÅLEN
ÄR FARLIG.
VARO! NÄKYMÄTÖN AVATTAESSA OLET ALTTIINA LASERSÄTEILYLLE. ÄLÄ KATSO
SÄTEESEN.
04_support_ko2.fm Page 8 Friday, March 22, 2002 1:43 PM
backcover_asian.fm Page 1 Tuesday, February 26, 2002 9:40 AM

Copyright 2002. Hewlett-Packard Company. All rights reserved.
Hewlett-Packard is a registered trademark of the Hewlett-Packard Company. Microsoft and Windows are U.S. registered
trademarks of Microsoft Corporation. Names of products mentioned herein are used for identification purposes only and
may be trademarks and/or registered trademarks of their respective company.
Printed in Singapore
Q2101-90120
Asia Pacific
backcover_asian.fm Page 2 Tuesday, February 26, 2002 9:40 AM