HP D Kayak XU, User's Guide Lpv07758
User Manual: HP HP kayak XU, User's Guide
Open the PDF directly: View PDF
.
Page Count: 146 [warning: Documents this large are best viewed by clicking the View PDF Link!]

HP Kayak XU
PC-arbeidsstasjon
Brukerhåndbok

Les dette
Informasjonen i dette dokumentet kan endres uten varsel.
Hewlett-Packard gir ingen garantier med hensyn til denne maskin- eller
programvaren, inkludert, men ikke begrenset til implisitte garantier for
salgbarhet eller egnethet for bestemte formål. Hewlett-Packard skal
ikke holdes ansvarlig for feil i denne maskin- eller programvaren eller for
tilfeldige eller konsekvensmessige skader i forbindelse med
fremskaffelsen av, ytelsen til eller bruken av denne maskin- eller
programvaren.
Hewlett-Packard tar ikke ansvar for bruken av eller driftssikkerheten til
HP-programvare som benyttes på utstyr som ikke er levert av
Hewlett-Packard.
Dette dokumentet inneholder informasjon som er opphavsrettslig
beskyttet. Alle rettigheter er forbeholdt. Ingen deler av dette
dokumentet kan fotokopieres, reproduseres eller oversettes til andre
språk uten forhåndsgitt skriftlig tillatelse fra Hewlett-Packard
Company.
Adaptec® er et registrert varemerke for Adaptec, Inc. RAIDportTM er et
varemerke for Adaptec, Inc.CompuServe® er et registrert varemerke
for CompuServe Incorporated.
Labtec® er et registrert varemerke for Labtec Enterprises, Inc.
Microsoft® er et USA-registrert varemerke for Microsoft
Corporation. WindowsTM er et varemerke for Microsoft Corporation.
Windows NT® er et registrert varemerke for Microsoft Corporation.
Netscape® er et varemerke for Netscape Communications Corporation.
PentiumTM er et varemerke for Intel Corporation.
SoundBlasterTM er et varemerke for Creative Technology Limited.
SCSISelectTM er et varemerke for Adaptec Incorporated.
Hewlett-Packard France
Performance Desktop Computing Operation
38053 Grenoble Cedex 9
Frankrike
1997 Hewlett-Packard Company
napa.bk : notice.fb4 Page ii Thursday, August 21, 1997 10:04 PM

Brukerhåndbok
napa.bk : title.fb4 Page i Thursday, August 21, 1997 10:04 PM

ii Norsk
Velkommen til HP Kayak XU PC-arbeidsstasjon
Gratulerer med kjøpet av din nye Hewlett-Packard Kayak XU
PC-arbeidsstasjon. Denne PC-arbeidsstasjonen med høy ytelse leveres
med
•en eller to PentiumTM II 266 eller 300 MHz-prosessorer i spor for
enklere prosessoroppgradering
•Intel 440LX AGPset som er optimalisert for Pentium II for å gi
parallelle overføringer gjennom prosessorbussen, AGP-bussen, PCI-
bussen og minnet
•nivå 2-cache integrert i prosessoren for høyere ytelse
•32 MB, 64 MB eller 128 MB SDRAM ECC (Error Correcting Code)
DIMM-minne, kan oppgraderes til 512 MB
•en dedikert AGP-skjermkontroller (Accelerated Graphics Port) med
4 MB skjermminne (kan oppgraderes til 8, 12 eller 16 MB)
•en integrert Ultra ATA-33-kontroller på PCI-bussen støtter de
raskeste IDE-enhetene
•en integrert 16-bits bred Ultra SCSI-kontroller på PCI-bussen
(overføringshastigheter på opptil 40 MB per sekund) dedikert til
interne harddisker (HDDer)
•en integrert 8-bits smal Ultra SCSI-kontroller på PCI-bussen
(overføringshastigheter på opptil 2 MB per sekund) for interne og
eksterne periferenheter
•en RAIDport™-kontakt for aksellerasjon av 16-bits bred Ultra SCSI-
kanal med en eller to harddisker
•en 32-bits PCI 10BT/100TX Ethernet LAN-kontroller med
fjernvekkings- og fjernoppstartsfunksjon
•sju hyller for masselagerenheter
❒fem fronttilgangshyller
❒to interne hyller
•seks spor for tilleggskort:
❒ett AGP-spor (Accelerated Graphics Port)
❒tre 32-bits PCI-spor (Peripheral Component Interconnect)
❒ett 16-bits ISA-spor (Industry Standard Architecture)
❒ett kombinert ISA/PCI-spor
•en CD-ROM-stasjon
•et integrert 16-bits full dupleks hi-fi-lydgrensesnitt
napa.bk : title.fb4 Page ii Thursday, August 21, 1997 10:04 PM

Norsk iii
•utvidet HP-tastatur
•Labtec stereo hodetelefoner med boom-mikrofon
•kontakt for hodetelefoner, mikrofon og volumkontroll på
frontpanelet
•HP UltraFlow kjølingssystem med flere temperaturregulerte vifter
gir optimal kjøling
•MIDI-grensesnittkontakt (en kanal), mikrofon inn-kontakt, linje inn-
kontakt og linje ut-kontakt på bakpanelet
•en 8-bits SCSI-kontakt, en parallellutgang, to USB-kontakter, to
mini-DIN-kontakter (tastatur og mus) og to serielle utganger på
bakpanelet
•system-BIOS og skjerm-BIOS lagret i Flash-ROM (for enkel
oppgradering)
•BIOS-støtte for konfigurering av ISA “Plug and Play”-kort
MERK PentiumTM II-prosessoren som er installert på HP Kayak XU PC-
arbeidsstasjonen gir best ytelse når den brukes sammen med 32-bits
operativsystemer og applikasjoner.
Hvem er denne håndboken beregnet på?
Håndboken er beregnet på alle som vil
•installere PC-arbeidsstasjonen første gang
•konfigurere PC-arbeidsstasjonen
•installere tilleggsutstyr
•løse problemer på PC-arbeidsstasjonen
•finne ut hvor man får mer informasjon og støtte
napa.bk : title.fb4 Page iii Thursday, August 21, 1997 10:04 PM

iv Norsk
Viktig informasjon om sikkerhet
Hvis du er usikker på om du klarer å løfte skjermen eller PC-
arbeidsstasjonen alene, må du ikke forsøke å gjøre det uten hjelp.
For sikkerhets skyld bør du alltid koble utstyret til et jordet nettuttak.
Bruk en nettkabel med jordet kontakt, slik som den som følger med
dette utstyret, eller en som er i overensstemmelse med landets
regelverk. Du kobler PC-arbeidsstasjonen fra strømnettet ved å fjerne
nettkabelen fra nettuttaket. Plasser PC-arbeidsstasjonen i nærheten av
et lett tilgjengelig nettuttak.
Du må aldri ta dekselet av PCen uten at du har koblet PC-
arbeidsstasjonen fra nettuttak og telekommunikasjonsnettverk. Sett
alltid dekselet på plass før du slår PC-arbeidsstasjonen på igjen.
ADVARSEL Ikke åpne strømforsyningen, da dette medfører fare for elektrisk støt.
Det er ingen deler som kan repareres av brukeren.
Denne HP PC-arbeidsstasjonen er et laserprodukt av klasse 1. Ikke
forsøk å justere laserenhetene.
Viktig informasjon om ergonomi
Du bør lese den ergonomiske informasjonen før du tar i bruk PC-
arbeidsstasjonen. Hvis du bruker Windows NT 3.51 eller 4.0, åpner du
Start-menyen på oppgavelinjen og velger Hjelp. Dobbeltklikk på
hjelpeemnet “Arbeide komfortabelt”.
napa.bk : title.fb4 Page iv Thursday, August 21, 1997 10:04 PM

Innhold
English v
1 Installere og bruke PC-arbeidsstasjonen
Pakke ut PC-arbeidsstasjonen . . . . . . . . . . . . . . . . . . . . . . . . . . . . . . . . 2
Koble til mus, tastatur, skjerm og skriver. . . . . . . . . . . . . . . . . . . . . . . 3
Koble til et nettverk. . . . . . . . . . . . . . . . . . . . . . . . . . . . . . . . . . . . . . . . . 4
Koble til lydutstyr . . . . . . . . . . . . . . . . . . . . . . . . . . . . . . . . . . . . . . . . . . 5
Koble til eksternt SCSI-utstyr. . . . . . . . . . . . . . . . . . . . . . . . . . . . . . . . . 6
Koble til nettkabler . . . . . . . . . . . . . . . . . . . . . . . . . . . . . . . . . . . . . . . . . 8
PC-arbeidsstasjonens kontrollpanel . . . . . . . . . . . . . . . . . . . . . . . . . . . 9
Starte og stoppe PC-arbeidsstasjonen . . . . . . . . . . . . . . . . . . . . . . . . 10
Starte PC-arbeidsstasjonen . . . . . . . . . . . . . . . . . . . . . . . . . . . . . . . . . . . . 10
Starte PC-arbeidsstasjonen første gang . . . . . . . . . . . . . . . . . . . . . . . . . . 11
Initialisere programvare. . . . . . . . . . . . . . . . . . . . . . . . . . . . . . . . . . . . . . . 11
Lage sikkerhetskopier . . . . . . . . . . . . . . . . . . . . . . . . . . . . . . . . . . . . . . . . 12
Stoppe PC-arbeidsstasjonen . . . . . . . . . . . . . . . . . . . . . . . . . . . . . . . . . . . 12
Bruke HPs utvidede tastatur . . . . . . . . . . . . . . . . . . . . . . . . . . . . . . . . 13
Definere passord . . . . . . . . . . . . . . . . . . . . . . . . . . . . . . . . . . . . . . . . . . 16
Definere administratorpassord . . . . . . . . . . . . . . . . . . . . . . . . . . . . . . . . . 16
Definere brukerpassord. . . . . . . . . . . . . . . . . . . . . . . . . . . . . . . . . . . . . . . 17
Tilleggsinformasjon og hjelp . . . . . . . . . . . . . . . . . . . . . . . . . . . . . . . . 18
Gjenvinne HP PC-arbeidsstasjonen. . . . . . . . . . . . . . . . . . . . . . . . . . . 19
napa.bk : napa.toc Page v Thursday, August 21, 1997 10:04 PM

vi English
2 Installere tilleggsutstyr i PC-arbeidsstasjonen
Støttet tilleggsutstyr fra HP. . . . . . . . . . . . . . . . . . . . . . . . . . . . . . . . . 22
Ta av og sette på plass dekselet . . . . . . . . . . . . . . . . . . . . . . . . . . . . . 23
Flytte strømforsyningen . . . . . . . . . . . . . . . . . . . . . . . . . . . . . . . . . . . 24
Installere minne . . . . . . . . . . . . . . . . . . . . . . . . . . . . . . . . . . . . . . . . . . 26
Hovedminnemoduler. . . . . . . . . . . . . . . . . . . . . . . . . . . . . . . . . . . . . . . . . 26
Installere mer minne på skjermkortet . . . . . . . . . . . . . . . . . . . . . . . . . . . 29
Installere masselagerenheter . . . . . . . . . . . . . . . . . . . . . . . . . . . . . . . 31
Koble til enheter . . . . . . . . . . . . . . . . . . . . . . . . . . . . . . . . . . . . . . . . . . . . 32
Installere en harddisk i en intern hylle . . . . . . . . . . . . . . . . . . . . . . . . . . 35
Installere en harddisk i en fronttilgangshylle . . . . . . . . . . . . . . . . . . . . . 38
Fullføre installeringen av en harddisk . . . . . . . . . . . . . . . . . . . . . . . . . . . 40
Installere en stasjon i en fronttilgangshylle . . . . . . . . . . . . . . . . . . . . . . . 41
Fullføre installeringen av en stasjon. . . . . . . . . . . . . . . . . . . . . . . . . . . . . 44
Installere tilleggskort. . . . . . . . . . . . . . . . . . . . . . . . . . . . . . . . . . . . . . 45
Konfigurere tilleggskort med Plug and Play (Windows 95) . . . . . . . . . . 45
Konfigurere Plug and Play med Setup-programmet (bare Windows 95)45
Konfigurere tilleggskort (bare Windows 95) . . . . . . . . . . . . . . . . . . . . . . 46
Installere kortet. . . . . . . . . . . . . . . . . . . . . . . . . . . . . . . . . . . . . . . . . . . . . 47
Installere en prosessor . . . . . . . . . . . . . . . . . . . . . . . . . . . . . . . . . . . . 50
napa.bk : napa.toc Page vi Thursday, August 21, 1997 10:04 PM

English vii
3 Problemløsing
Løse problemer . . . . . . . . . . . . . . . . . . . . . . . . . . . . . . . . . . . . . . . . . . . 54
HPs oversiktsbilde . . . . . . . . . . . . . . . . . . . . . . . . . . . . . . . . . . . . . . . . . . . 54
HPs diagnoseverktøy . . . . . . . . . . . . . . . . . . . . . . . . . . . . . . . . . . . . . . . . . 54
Hvis PC-arbeidsstasjonen ikke starter . . . . . . . . . . . . . . . . . . . . . . . . 55
Hvis skjermen er blank og det ikke vises noen feilmeldinger . . . . . . . . . 55
Hvis en POST-feilmelding vises. . . . . . . . . . . . . . . . . . . . . . . . . . . . . . . . . 56
Hvis du ikke får slått av PC-arbeidsstasjonen . . . . . . . . . . . . . . . . . . 58
Problemer med maskinvaren. . . . . . . . . . . . . . . . . . . . . . . . . . . . . . . . 59
HPs diagnoseverktøy for maskinvare . . . . . . . . . . . . . . . . . . . . . . . . . . . . 59
Hvis skjermen ikke virker som den skal . . . . . . . . . . . . . . . . . . . . . . . . . . 61
Hvis tastaturet ikke virker . . . . . . . . . . . . . . . . . . . . . . . . . . . . . . . . . . . . . 62
Hvis musen ikke virker . . . . . . . . . . . . . . . . . . . . . . . . . . . . . . . . . . . . . . . 62
Hvis skriveren ikke virker . . . . . . . . . . . . . . . . . . . . . . . . . . . . . . . . . . . . . 63
Hvis diskene ikke virker. . . . . . . . . . . . . . . . . . . . . . . . . . . . . . . . . . . . . . . 63
Problemer med CD-ROM-stasjonen . . . . . . . . . . . . . . . . . . . . . . . . . . . . . 65
Problemer med programvaren. . . . . . . . . . . . . . . . . . . . . . . . . . . . . . . 67
Hvis du har glemt passordet . . . . . . . . . . . . . . . . . . . . . . . . . . . . . . . . . . . 67
Hvis du ikke kan starte Setup-programmet . . . . . . . . . . . . . . . . . . . . . . . 68
Hvis dato og klokkeslett er feil . . . . . . . . . . . . . . . . . . . . . . . . . . . . . . . . . 68
Hvis programvaren ikke virker . . . . . . . . . . . . . . . . . . . . . . . . . . . . . . . . . 69
Problemer med nettverket . . . . . . . . . . . . . . . . . . . . . . . . . . . . . . . . . . . . 69
Hvis PC-arbeidsstasjonen har et lydproblem . . . . . . . . . . . . . . . . . . . . . . 69
Installere et eksternt batteri. . . . . . . . . . . . . . . . . . . . . . . . . . . . . . . . . 70
napa.bk : napa.toc Page vii Thursday, August 21, 1997 10:04 PM

viii English
4 Teknisk informasjon
Egenskaper . . . . . . . . . . . . . . . . . . . . . . . . . . . . . . . . . . . . . . . . . . . . . . 72
Systemspesifikasjoner . . . . . . . . . . . . . . . . . . . . . . . . . . . . . . . . . . . . . 74
Strømforbruk . . . . . . . . . . . . . . . . . . . . . . . . . . . . . . . . . . . . . . . . . . . . . . . 74
Maksimalt tillatte belastninger for tilleggsspor . . . . . . . . . . . . . . . . . . . . 74
IRQer, DMAer og I/U-adresser brukt av PC-arbeidsstasjonen . . . . . . . . 75
Lydfunksjoner . . . . . . . . . . . . . . . . . . . . . . . . . . . . . . . . . . . . . . . . . . . . . . 77
Skjermegenskaper. . . . . . . . . . . . . . . . . . . . . . . . . . . . . . . . . . . . . . . . . . . 79
SCSI-egenskaper . . . . . . . . . . . . . . . . . . . . . . . . . . . . . . . . . . . . . . . . . . . . 81
Diskstripingsegenskaper (FastRAID) . . . . . . . . . . . . . . . . . . . . . . . . . . . 82
Nettverksegenskaper . . . . . . . . . . . . . . . . . . . . . . . . . . . . . . . . . . . . . . . . 83
HP FastRAID-alternativet . . . . . . . . . . . . . . . . . . . . . . . . . . . . . . . . . . 84
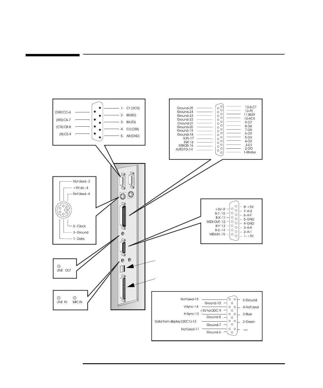
Kontakter på PC-arbeidsstasjonens bakside . . . . . . . . . . . . . . . . . . 86
Kontakter og brytere på hovedkortet . . . . . . . . . . . . . . . . . . . . . . . . 87
Kontakter på hovedkortet. . . . . . . . . . . . . . . . . . . . . . . . . . . . . . . . . . . . . 87
Interne lydkontakter . . . . . . . . . . . . . . . . . . . . . . . . . . . . . . . . . . . . . . . . . 88
Hovedkortbrytere . . . . . . . . . . . . . . . . . . . . . . . . . . . . . . . . . . . . . . . . . . . 90
HPs oversiktsbilde og Setup-program . . . . . . . . . . . . . . . . . . . . . . . . 92
HPs oversiktsbilde. . . . . . . . . . . . . . . . . . . . . . . . . . . . . . . . . . . . . . . . . . . 92
Bruke HPs Setup-program . . . . . . . . . . . . . . . . . . . . . . . . . . . . . . . . . . . . 92
Slik lagrer du endringer og avslutter Setup. . . . . . . . . . . . . . . . . . . . . . . 93
napa.bk : napa.toc Page viii Thursday, August 21, 1997 10:04 PM

English ix
Konfigurere nettverksforbindelsen . . . . . . . . . . . . . . . . . . . . . . . . . . . 94
Sikkerhetsfunksjoner for nettverket. . . . . . . . . . . . . . . . . . . . . . . . . . . . . 94
Velge prioritet for oppstartsenheter . . . . . . . . . . . . . . . . . . . . . . . . . . . . . 95
Konfigurere SCSI-utstyr ved hjelp av SCSISelect . . . . . . . . . . . . . . . 96
5 Hewlett-Packards støtte- og informasjonstjenester
Innledning. . . . . . . . . . . . . . . . . . . . . . . . . . . . . . . . . . . . . . . . . . . . . . . 104
HPs autoriserte forhandlere. . . . . . . . . . . . . . . . . . . . . . . . . . . . . . . . 105
HP SupportPack. . . . . . . . . . . . . . . . . . . . . . . . . . . . . . . . . . . . . . . . . . 105
HP Support Assistant på CD-ROM . . . . . . . . . . . . . . . . . . . . . . . . . . 106
Hewlett-Packards informasjonstjenester . . . . . . . . . . . . . . . . . . . . . 107
HP Forum på CompuServe . . . . . . . . . . . . . . . . . . . . . . . . . . . . . . . . . . . 107
HP Forum på America Online . . . . . . . . . . . . . . . . . . . . . . . . . . . . . . . . . 108
HPs BBS-bibliotek . . . . . . . . . . . . . . . . . . . . . . . . . . . . . . . . . . . . . . . . . . 108
HP FAXback on Demand - HP FIRST . . . . . . . . . . . . . . . . . . . . . . . . . . .108
HP Audio Tips (bare USA) HPs automatiserte støttekatalog . . . . . . . .109
HP på World Wide Web . . . . . . . . . . . . . . . . . . . . . . . . . . . . . . . . . . . . . . 109
Bestille drivere og BIOS på diskett . . . . . . . . . . . . . . . . . . . . . . . . . . 110
HPs støttetjenester . . . . . . . . . . . . . . . . . . . . . . . . . . . . . . . . . . . . . . . 111
Hewlett-Packards telefonstøtte . . . . . . . . . . . . . . . . . . . . . . . . . . . . . 112
Lifeline telefonstøtte . . . . . . . . . . . . . . . . . . . . . . . . . . . . . . . . . . . . . . 113
napa.bk : napa.toc Page ix Thursday, August 21, 1997 10:04 PM

xEnglish
HP Network Phone-in Support-tjeneste (NPS) . . . . . . . . . . . . . . . 114
Oversikt . . . . . . . . . . . . . . . . . . . . . . . . . . . . . . . . . . . . . . . . . . . . . . . . 115
Hewlett-Packards hovedkontorer . . . . . . . . . . . . . . . . . . . . . . . . . . 116
Ordliste. . . . . . . . . . . . . . . . . . . . . . . . . . . . . . . . . . . . . . . . . . .117
Stikkord . . . . . . . . . . . . . . . . . . . . . . . . . . . . . . . . . . . . . . . . . .123
Informasjon om forskrifter og garantier . . . . . . . . . . . . . . . 127
napa.bk : napa.toc Page x Thursday, August 21, 1997 10:04 PM

1
Installere og bruke
PC-arbeidsstasjonen
napa.bk : napa-ug1.fb4 Page 1 Thursday, August 21, 1997 10:04 PM

1 Installere og bruke PC-arbeidsstasjonen
Pakke ut PC-arbeidsstasjonen
2
Pakke ut PC-arbeidsstasjonen
ADVARSEL Hvis du er i tvil om du kan løfte PC-arbeidsstasjonen og skjermen
alene, bør du ikke forsøke å flytte dem uten hjelp.
1Når du får PCen, pakker du ut alle komponentene:
•maskinen med tilhørende nettkabler
•skjermen og skjermkabelen
•HPs utvidede tastatur, mus og Labtec®-hodetelefoner
•håndbøker og driversett
MERK Enhetsdrivere, HP-hjelpeprogrammer og en skjermbasert håndbok for
nettverksadministratorer er forhåndslastet på systemet og følger med i
et driversett.
2Sett PC-arbeidsstasjonen på (eller under) et stødig skrivebord med
lett tilgjengelige nettuttak og plass til tastatur, mus og annet utstyr.
3Sett PC-arbeidsstasjonen slik at kontaktene på baksiden er lett
tilgjengelige.
4Sett skjermen ved siden av datamaskinen.
Installeringsverktøy Du trenger ikke verktøy for å installere PC-arbeidsstasjonen. Hvis du
har tenkt å installere en disk eller annet tilleggsutstyr i PCen, trenger du
et skrujern med flatt blad. Hvis du trenger mer informasjon om hvordan
du installerer tilleggsutstyr, kan du se “Installere tilleggsutstyr i PC-
arbeidsstasjonen” på side 21.
napa.bk : napa-ug1.fb4 Page 2 Thursday, August 21, 1997 10:04 PM

3
1 Installere og bruke PC-arbeidsstasjonen
Koble til mus, tastatur, skjerm og skriver
Koble til mus, tastatur, skjerm og skriver
Koble til skjermen, musen og tastaturet på baksiden av PC-
arbeidsstasjonen. Kontaktene passer bare en vei.
Fest skjermkabelens festeskruer.
Koble skriverkabelen til på baksiden av maskinen og trekk til
festeskruene. Bruk kontakten som er merket:
•Parallel (25-pinners parallellkontakt) til en parallellenhet
•Serial A (9-pinners seriell kontakt) til en seriell enhet
•Serial B (9-pinners seriell kontakt) til en seriell tilleggsenhet
MERK USB-kontaktene (Universal Serial Bus) kan brukes til USB-utstyr. Det
meste av USB-utstyret konfigureres automatisk når de er fysisk
tilknyttet PC-arbeidsstasjonen. USB-utstyr støttes ikke av alle
operativsystemer.
Skjerm-
kontakt
Muse-
kontakt
Tastatur-
kontakt
2 USB-kontakter
(se nedenfor)
Serial B-
utgang
Serial A-
utgang
Parallell-
kontakt
napa.bk : napa-ug1.fb4 Page 3 Thursday, August 21, 1997 10:04 PM

1 Installere og bruke PC-arbeidsstasjonen
Koble til et nettverk
4
Koble til et nettverk
PC-arbeidsstasjonen har et 10BT/100TX LAN-grensesnittkort.
LAN-adapteren støtter operasjoner på både 10 Mbit/s og 100 Mbit/s og
gjenkjenner automatisk hvilken nettverkstype som brukes.
1Koble RJ-45-pluggen på nettverkskabelen til LAN-kontakten på
LAN-adapteren. Skyv pluggen inn i kontakten til pluggen klikker på
plass.
2Koble den andre enden av LAN-kabelen til en “hub” (eller en
veggkontakt som er tilkoblet en hub).
Varsle nettverksadministratoren om at du kobler PC-
arbeidsstasjonen til nettverket. Du finner instruksjoner om hvordan
du installerer PC-arbeidsstasjonen for LAN-tilkobling, i den
skjermbaserte håndboken for nettverksadministratorer (følger
med driversettet).
napa.bk : napa-ug1.fb4 Page 4 Thursday, August 21, 1997 10:04 PM

5
1 Installere og bruke PC-arbeidsstasjonen
Koble til lydutstyr
Koble til lydutstyr
PC-arbeidsstasjonen har kontakt for hodetelefoner og for mikrofon på
bakpanelet (se side 89 hvis du vil ha mer informasjon). På bakpanelet
finner du kontakter for linje inn og linje ut, mikrofon inn og
MIDI/styrespak (se side 86 hvis du vil ha mer informasjon).
ADVARSEL Du unngår ubehag med uventet støy ved å skru volumet ned før du
kobler til hodetelefoner og høyttalere. Hvis du hører på høye lyder over
lengre tid, kan hørselen skades permanent.
Heng hodetelefonene rundt halsen før du tar dem på deg, og skru
volumet ned. Når du tar på deg hodetelefonene, øker du volumet til du
finner et lydnivå som er behagelig å lytte til. La volumkontrollen stå på
denne innstillingen.
MIDI/styrespak-
kontakt
LINE IN-kontakt
LINE OUT-kontakt
Lydfrontpanel
MIC IN-kontakt
MERK
Den interne høyttaleren og linje ut-
kontaken på bakpanelet er
deaktiverte når du bruker
hodetelefonkontakten på
lydfrontpanelet.
Den interne høyttaleren
deaktiveres når du brukes linje ut-
kontakten. Eksterne høyttalere du
kobler til bør ha innebygd
strømforsyning. Lydutstyret som
er vist her (mikrofon, høyttalere og
lydsystem) leveres ikke med PC-
arbeidsstasjonen. Volumet kan
kontrolleres fra lydfrontpanelet,
HPs utvidede tastatur eller
programvarens voluumkontroll.
napa.bk : napa-ug1.fb4 Page 5 Thursday, August 21, 1997 10:04 PM

1 Installere og bruke PC-arbeidsstasjonen
Koble til eksternt SCSI-utstyr
6
Koble til eksternt SCSI-utstyr
PC-arbeidsstasjonen er utstyrt med 16-bits brede Ultra SCSI- og 8-bits
smale Ultra SCSI-kontakter for interne enheter og en 8-bits Ultra SCSI
smal kontakt for interne eller eksterne enheter.
Når en ekstern SCSI-enhet tilkobles, slås den 8-bits smale Ultra SCSI-
kontrolleren automatisk over til ikke-Ultra-modus (maksimal kapasitet
på 10 MB per sekund).
Slik kobler du til en ekstern SCSI-enhet:
1Du bør tildele tilleggsutstyret en ubrukt SCSI-adresse. SCSI-
adressene går fra 0 til 7 for smal 8-bits SCSI. SCSI-adresse 7 brukes
av den integrerte SCSI-kontrolleren (standard for smale og brede
SCSI-enheter).
Du finner instruksjoner om hvordan du velger SCSI-adresser,
i håndboken som følger med SCSI-utstyret.
MERK Du trenger ikke å angi en SCSI-adresse for Plug and Play-enheter
(SCSI-enheter som støtter SCAM-protokollen).
2Påse at SCSI-utstyret termineres riktig, enten internt eller ved hjelp
av en termineringsmotstand (se håndboken som følger med SCSI-
utstyret).
Påse at SCSI-utstyret er
riktig terminert
napa.bk : napa-ug1.fb4 Page 6 Thursday, August 21, 1997 10:04 PM

7
1 Installere og bruke PC-arbeidsstasjonen
Koble til eksternt SCSI-utstyr
3Koble SCSI-utstyret til PC-arbeidsstasjonens 8-bits SCSI-kontakt
med en skjermet SCSI-kabel.
4I håndboken som følger med SCSI-utstyret, finner du informasjon om
eventuell programvare som må installeres.
MERK Den totale lengden på de eksterne SCSI-kablene bør ikke overskride
3 meter. Ta kontakt med forhandler for å bestille HPs skjermede
SCSI-kabler hvis du skal koble til eksternt SCSI-utstyr.
Se side 32 hvis du trenger mer informasjon om hvordan du kobler til
interne SCSI-enheter.
napa.bk : napa-ug1.fb4 Page 7 Thursday, August 21, 1997 10:04 PM

1 Installere og bruke PC-arbeidsstasjonen
Koble til nettkabler
8
Koble til nettkabler
1Fjern beskyttelsen som eventuelt dekker nettkontakten på baksiden
av datamaskinen.
2Koble nettkablene til skjermen og datamaskinen (kontaktene
passer bare en vei.)
3Koble skjermen og maskinens nettkabler til uttak som er jordet.
ADVARSEL Av sikkerhetsårsaker bør du alltid koble utstyret til et jordet vegguttak.
Bruk en nettkabel med jordet kontakt, som den som følger med dette
utstyret, eller en som er i overensstemmelse med landets regelverk.
Du kobler PC-arbeidsstasjonen fra strømnettet ved å ta nettstøpselet ut
av nettuttaket. PC-arbeidsstasjonen bør plasseres i nærheten av et lett
tilgjengelig nettuttak.
Skjermens nettkontakt
Datamaskinens nettkontakt
Jordet uttak
napa.bk : napa-ug1.fb4 Page 8 Thursday, August 21, 1997 10:04 PM

9
1 Installere og bruke PC-arbeidsstasjonen
PC-arbeidsstasjonens kontrollpanel
PC-arbeidsstasjonens kontrollpanel
Kontrollpanelet finner du på PC-arbeidsstasjonens fremside.
PCens låseknapp Trykk på denne knappen hvis du vil låse PC-arbeidsstasjonens tastatur
og mus når du er borte fra maskinen en kort periode. Applikasjonene
forblir aktive. Du låser opp PC-arbeidsstasjonen ved å oppgi passord
(se “Definere passord” på side 16).
Nettverkslampe Denne lampen lyser/blinker når PC-arbeidsstasjonen bruker nettverket.
Harddisklampe Dette lyset lyser/blinker når harddisken brukes.
Av/på-knapp og LED
Tilbakestillingsknapp
PC-låseknapp
og LED
Nettverkslampe
Harddisklampe
napa.bk : napa-ug1.fb4 Page 9 Thursday, August 21, 1997 10:04 PM

1 Installere og bruke PC-arbeidsstasjonen
Starte og stoppe PC-arbeidsstasjonen
10
Starte og stoppe PC-arbeidsstasjonen
MERK Hvis det er første gang du starter PC-arbeidsstasjonen, kan du se “Starte
PC-arbeidsstasjonen første gang” på side 11.
Starte PC-arbeidsstasjonen
1Slå på skjermen før du starter PC-arbeidssstasjonen.
2Start PC-arbeidsstasjonen på en av disse måtene:
•Trykk på av/på-knappen på frontpanelet.
•Trykk på mellomromstasten.
Oppstart fra tastaturet virker bare hvis funksjonen er aktivert i
Setup-programmet (se side 92) og hovedkortbryter 8 (KEYB
power) er satt NED (standardinnstilling). Du finner mer
informasjon om hovedkortbrytere på side 90.
Når du slår på datamaskinen, utfører den en POST-test (Power On
Self Test) mens logoen til PC-arbeidsstasjonen vises. Hvis du vil se
POST-detaljene, trykker du på for å få frem HPs oversiktsbilde.
Eventuelle feil som oppdages i POST-testen, vises automatisk. Hvis
du vil ha mer informasjon, kan du se “Hvis en POST-feilmelding
vises” på side 56.
3Hvis du har definert et passord i PC-arbeidsstasjonens Setup-
program, vises passordmeldingen når POST-testen er ferdig. Hvis
passordmeldingen vises, oppgir du passordet ditt og trykker på
slik at du kan bruke PC-arbeidsstasjonen.
napa.bk : napa-ug1.fb4 Page 10 Thursday, August 21, 1997 10:04 PM

11
1 Installere og bruke PC-arbeidsstasjonen
Starte og stoppe PC-arbeidsstasjonen
Starte PC-arbeidsstasjonen første gang
Eventuelt forhåndsinstallert programvare på PCen initialiseres første
gangen du starter PCen. Initialiseringsprosessen tar noen minutter.
I denne prosessen installeres programvaren på ditt språk og
konfigureres slik at maskinvaren som er installert, kan brukes
(du kan endre innstillingene etter at programvaren er initialisert).
Initialisere programvare
MERK Du må IKKE slå AV PC-arbeidsstasjonen mens initialiseringsprosessen
pågår. Det kan gi uventede resultater.
Slik initialiserer du programvare:
1Slå på skjermen og deretter PC-arbeidsstasjonen.
Logoen til HP PC-arbeidsstasjonen vises når arbeidsstasjonen slås
på. PCen utfører en POST-test. Trykk på hvis du vil se POST-
detaljene i HPs oversiktsbilde (se “HPs oversiktsbilde og Setup-
program” på side 92).
Eventuelle feil som oppdages under POST-testen, vises automatisk.
Du kan bli bedt om å trykke på for å starte Setup-programmet
for å rette feilen.
2Initialiseringsrutinen starter. Programlisensavtalen vises, du får
muligheten til å lese Arbeide komfortabelt (tips om ergonomi for
datamaskinbrukere) og du må svare på spørsmål, for eksempel:
•navnet på personen som skal bruke PCen, og firmanavnet (du kan
om nødvendig endre brukernavnet senere)
•dato og klokkeslett
•skrivertypen (for eksempel HP LaserJet 5L). Typebetegnelsen
finner du foran på skriveren. Du må også oppgi forbindelsen som
brukes av skriveren.
3Mens initialiseringsprogrammet kjører, kan du fylle ut
registreringskortet som følger med håndboken.
4Når initialiseringen er fullført, klikker du på OK. PCen starter på nytt.
napa.bk : napa-ug1.fb4 Page 11 Thursday, August 21, 1997 10:04 PM

1 Installere og bruke PC-arbeidsstasjonen
Starte og stoppe PC-arbeidsstasjonen
12
Lage sikkerhetskopier
Det er svært viktig at du lager hoveddisketter med de
forhåndsinstallerte applikasjonene og en gjenopprettingsdiskett for
operativsystemet så snart som mulig. Du bør bruke nye disketter til
dette. Hvis du må gjenopprette den forhåndsinstallerte programvaren,
kan du bruke disse diskettene.
Hvis du trenger mer informasjon om hvordan du lager diskettene, slår
du opp i dokumentasjonen til programvaren.
Stoppe PC-arbeidsstasjonen
Når du skal stoppe PC-arbeidsstasjonen, må du påse at du har avsluttet
alle programmene og operativsystemet (om nødvendig), før du trykker
på strømbryteren på kontrollpanelet.
napa.bk : napa-ug1.fb4 Page 12 Thursday, August 21, 1997 10:04 PM

13
1 Installere og bruke PC-arbeidsstasjonen
Bruke HPs utvidede tastatur
Bruke HPs utvidede tastatur
HPs utvidede tastatur har programtaster du kan bruke til å
•vise og konfigurere funksjonene som tastene utfører
•utføre ett-trykks snarveier for å starte applikasjoner, åpne filer eller
åpne URLer på WWW
•starte nettlesere som følger med systemet
•låse eller sette PC-arbeidsstasjonen i hvilemodus
•få tilgang til HP TopTOOLS og kundeinformasjon
•slå av eller dempe volumet på lydsystemet
Menytast
Lås/hvilemodus
Internet-tast
HP TopTOOLS
Hurtigtast HPs kunde-
informasjon
Volum-
kontroll
Hurtigtaster
Demping
napa.bk : napa-ug1.fb4 Page 13 Thursday, August 21, 1997 10:04 PM

1 Installere og bruke PC-arbeidsstasjonen
Bruke HPs utvidede tastatur
14
Menytasten Ved å trykke på menytasten får du se programtastene til HPs utvidede
tastatur på skjermen. Klikk på en hvilken som helst tast hvis du vil se
hvilken funksjon den utfører eller hvis du vil endre tastens funksjon.
Hurtigtaster er spesielt for brukerdefinerte funksjoner.
Hurtigtaster Hurtigtastene kan brukes til å starte en applikasjon, åpne et dokument
eller åpne en URL på Internet. Du kan tildele hurtigtaster funksjoner
ved å trykke på menytasten og klikke på den tasten du vil konfigurere, i
tastaturet som vises på skjermen.
Internet-tast Denne programtasten brukes til å starte Netscape™ Communicator
4.0-nettleseren som er konfigurert på PC-arbeidsstasjonen
(standardinnstilling). Microsoft® Internet Explorer 3.0 er også
tilgjengelig.
Låse-/hvilemodustast Du konfigurerer funksjonen til denne tasten ved å trykke på
menyknappen og deretter på låse-/hvilemodustasten på tastaturet på
skjermen. Du kan definere disse funksjonene for tasten:
•låsing av tastatur og system
•hvilemodus
napa.bk : napa-ug1.fb4 Page 14 Thursday, August 21, 1997 10:04 PM

15
1 Installere og bruke PC-arbeidsstasjonen
Bruke HPs utvidede tastatur
HP TopTOOLS Du åpner HP TopTOOLS ved å trykke på denne programtasten. Denne
applikasjonen hjelper deg å styre og redusere kostnader, og inneholder
avanserte PC-styringsverktøy som for eksempel kan brukes til ekstern
BIOS-oppdatering og sikkerhetsstyring.
MERK Før du bruker HP TopTOOLS for første gang, må du installere
det på følgende måte: Velg Programmer fra Start-menyen,
deretter HP DMI og Setup. HP TopTOOLS-applikasjonen
installeres automatisk.
Statusvinduet til HP TopTOOLS overvåkingsprogram for maskinvare
gir informasjon om
•viftekontroll i HP UltraFlow-kjølingssystemet
•temperaturen i PC-arbeidsstasjonens systemkomponenter
•ECC-feilmelding
•komponentenes spenningsstatus
HPs kundeinformasjon Denne programtasten gir tilgang til HPs kundeinformasjon, som
omfatter
•mer detaljert informasjon om hvordan du konfigurerer HPs tastatur
•informasjon om hvordan du konfigurerer WWW-nettleseren
•detaljert informasjon om HP-støtte
•lenker til websider for HP PC og HP PC-arbeidsstasjon
Dempe-/volum-taster Når du trykker på dempetasten, dempes lyden eller slås på hvis den er
dempet. Volumtastene kan brukes til å kontrollere volumet.
MERK Volumet kan, som standard, kontrolleres med dempe- og volumtastene
på tastaturet, eller ved hjelp av HPs volumkontrollprogram.
Volumkontrollen på lydfrontpanelet er deaktivert
Hvis du vil ha mer informasjon om hvordan du styrer lyden på systemet,
leser du den skjermbaserte Using Sound on Your PC.
napa.bk : napa-ug1.fb4 Page 15 Thursday, August 21, 1997 10:04 PM

1 Installere og bruke PC-arbeidsstasjonen
Definere passord
16
Definere passord
Du kan definere to passord, administrator- og brukerpassord, for å få to
beskyttelsesnivåer på PCen. Passordene definerer du i Sikkerhet-
menygruppen i PCens Setup-program.
Definere administratorpassord
Definer administratorpassord for å beskytte PC-arbeidsstasjonens
konfigurasjon i Setup. Administratorpassordet kan hindre uautorisert
bruk av PC-arbeidsstasjonen ved hjelp av et oppstartspassord. Du kan
også bruke dette passordet til å starte PC-arbeidsstasjonen når
tastaturet (og musen) er låst. Oppgi passordet og trykk på for
å låse opp tastaturet (se “HPs oversiktsbilde og Setup-program” på side
92).
Hvis du har definert både administrator- og brukerpassord og du
starter Setup-programmet ved hjelp av brukerpassordet, vil du ha
begrenset tilgang til å endre elementer i oppsettet. Hvis du bruker
administratorpassordet til å starte Setup-programmet, er det ingen
begrensninger.
Slik definerer du administratorpassord:
1Start Setup-programmet (se “HPs oversiktsbilde og Setup-program”
på side 92).
2Velg Sikkerhet-menyen.
3Velg Administratorpassord-undermenyen.
4Velg Setup-elementet Definer administratorpassord. Du blir bedt om
å oppgi passordet to ganger. Lagre endringer når du avslutter Setup
ved å velge Avslutt og deretter Avslutt og lagre endringer.
Du fjerner passordet ved å følge samme fremgangsmåte som når du
definerer passord. Du blir først bedt om å oppgi gjeldende passord. La
passordfeltet være åpent for det nye passordet og trykk på .
Bekreft valget ved å trykke på en gang til.
MERK Hvis du glemmer passordet, kan du se “Hvis du har glemt passordet” på
side 67.
napa.bk : napa-ug1.fb4 Page 16 Thursday, August 21, 1997 10:04 PM

17
1 Installere og bruke PC-arbeidsstasjonen
Definere passord
Definere brukerpassord
Du kan definere brukerpassord bare hvis du har definert
administratorpassord.
Du definerer brukerpassord for å
•få et oppstartspassord som hindrer uautorisert tilgang til PC-
arbeidsstasjonen
•starte PC-arbeidsstasjonen når tastaturet (og musen) er låst. Du må
oppgi passordet og trykke på for å låse opp tastaturet (se
“HPs oversiktsbilde og Setup-program” på side 92).
Hvis du har definert både administrator- og brukerpassord, og du
starter Setup-programmet ved hjelp av brukerpassordet, vil du ha
begrenset tilgang til å endre elementer i oppsettet. Hvis du bruker
administratorpassordet til å starte Setup-programmet, er det ingen
begrensninger.
Slik definerer du brukerpassord:
1Start Setup- programmet.
2Velg Sikkerhet-menyen.
3Velg Brukerpassord-undermenyen.
4Velg Setup-elementet Definer brukerpassord. Du blir bedt om å
oppgi passordet to ganger. Lagre endringer når du avslutter Setup
ved å velge Avslutt og deretter Avslutt og lagre endringer.
Du fjerner passordet ved å følge samme fremgangsmåte som når du
definerer passord. Du blir først bedt om å oppgi gjeldende passord. La
passordfeltet være åpent for det nye passordet og trykk på .
Bekreft valget ved å trykke på en gang til.
MERK Hvis du glemmer passordet, kan du se “Hvis du har glemt passordet” på
side 67.
napa.bk : napa-ug1.fb4 Page 17 Thursday, August 21, 1997 10:04 PM

1 Installere og bruke PC-arbeidsstasjonen
Tilleggsinformasjon og hjelp
18
Tilleggsinformasjon og hjelp
Tilleggsinformasjon om PC-arbeidsstasjonen ligger på PC-
arbeidsstasjonens harddisk. Følgende informasjon er tilgjengelig:
•komfortabelt arbeidsmiljø. Tips og råd om ergonomi
•HP-støtte. Tilsvarer kapittel 5 i denne brukerhåndboken
•Using Sound on Your PC. Omfattende skjermbasert håndbok som
beskriver hvordan du bruker multimediefunksjoner på PC-
arbeidsstasjonen
•Network Administrator’s Guide. Omfattende skjermbasert håndbok
som beskriver hvordan du installerer og konfigurerer
nettverksgrensesnittet på PC-arbeidsstasjonen.
•HTML-velkomstsider. Websider som gir en innføring i noen av
spesialfunksjonene til PC-arbeidsstasjonen.
napa.bk : napa-ug1.fb4 Page 18 Thursday, August 21, 1997 10:04 PM

19
1 Installere og bruke PC-arbeidsstasjonen
Gjenvinne HP PC-arbeidsstasjonen
Gjenvinne HP PC-arbeidsstasjonen
HP er svært opptatt av miljøet. HP-PCen din er laget med tanke på å
bevare naturen i størst mulig grad.
HP kan ta imot den gamle PCen din til gjenvinning når den ikke lenger
gjør nytte for seg.
HP har et produktinnsamlingsprogram i flere land. Det innsamlede
utstyret sendes til et av HPs gjenvinningsanlegg i Europa eller USA.
Så mange deler som mulig brukes på nytt, resten gjenvinnes. Det tas
spesielt hensyn til batterier og andre komponenter som kan være
giftige. Disse uskadeliggjøres under en spesiell kjemisk prosess.
Ta kontakt med forhandler eller nærmeste HP-salgskontor hvis du
ønsker mer informasjon om HPs produktgjenvinningsprogram.
napa.bk : napa-ug1.fb4 Page 19 Thursday, August 21, 1997 10:04 PM

1 Installere og bruke PC-arbeidsstasjonen
Gjenvinne HP PC-arbeidsstasjonen
20
napa.bk : napa-ug1.fb4 Page 20 Thursday, August 21, 1997 10:04 PM

2
Installere tilleggsutstyr
i PC-arbeidsstasjonen
Dette kapitlet forklarer hvordan du installerer tilleggsutstyr, for
eksempel ekstra minne, tilleggskort og ekstra harddisker i PCen.
napa.bk : napa-ug2.fb4 Page 21 Thursday, August 21, 1997 10:04 PM

2 Installere tilleggsutstyr i PC-arbeidsstasjonen
Støttet tilleggsutstyr fra HP
22 Norsk
Støttet tilleggsutstyr fra HP
Dette kapitlet forklarer hvordan du installerer minne,
masselagerenheter og tilleggskort i datamaskinen.
Ta kontakt med forhandler hvis du vil ha en oppdatert liste over
tilleggsutstyr.
Fronttilgangsdisker, for eksempel:
- 3,5-tommers 1,44 MB stasjon (en
tredels høyde)
- 5,25-tommers 1,2 MB stasjon (halv
høyde)
Interne masse-
lagerenheter
Opptil seks tilleggskort
kan installeres:
- ett AGP-spor (skjerm)
- tre 32-bits PCI-spor (ett brukt av LAN, ett med RAIDport)
- ett kombinert ISA/PCI-spor
- ett16-bits ISA-spor
Skinner for fronttilgangsenheter:
- 3,5-tommers diskskinner
- 5,25-tommers diskskinner
Hovedminneoppgraderinger
(DIMM-spor for ECC SDRAM):
- 32 MB
- 64 MB
- 128 MB
napa.bk : napa-ug2.fb4 Page 22 Thursday, August 21, 1997 10:04 PM

Norsk 23
2 Installere tilleggsutstyr i PC-arbeidsstasjonen
Ta av og sette på plass dekselet
Ta av og sette på plass dekselet
ADVARSEL Av hensyn til din egen sikkerhet må du aldri ta av PC-arbeidsstasjonens
deksel før du har koblet nettkabelen fra nettuttaket og PCen fra
telekommunikasjonsnettverket. Sett alltid dekselet på plass før du slår
på PC-arbeidsstasjonen igjen.
Ta av dekselet 1Slå av skjermen og PCen.
2Koble fra alle nettkabler og eventuelle telekommunikasjonskabler.
3Lås eventuelt opp dekselet med nøkkelen på baksiden av maskinen.
4Løft opp de to låseklemmene på fremsiden av PCen.
5Skyv dekselet forover og av maskinen.
Sette på dekselet 1Kontroller at du har installert alt tilleggsutstyret, og at alle interne
kabler er forsvarlig tilkoblet og riktig plassert.
2Kontroller at de to låsehakene på frontsidene av dekselet peker
oppover, og at dekselet ikke er låst.
3Senk dekselet ned på datamaskinen og påse at de to lederne nederst
på kabinettet føres inn i de to skinnene i bunnen av maskinen. Skyv
dekselet bakover og på plass.
4Senk de to låsehakene på frontsidene av dekselet.
5Hvis du vil, kan du låse dekselet med nøkkelen som følger med.
6Koble til alle nettkablene.
Overvåkingsenhet PC-arbeidsstasjonen har en overvåkingsenhet bak kontrollpanelet på
fremsiden av PC-arbeidsstasjonen. Følgende skjer når
overvåkingsenheten registrerer at PC-arbeidsstasjonen er blitt åpnet:
•Hvis PC-arbeidsstasjonen ikke er blitt åpnet mellom oppstarter,
utføres en hurtigoppstart.
•Hvis PC-arbeidsstasjonen er blitt åpnet mellom oppstarter, utføres
en fullstendig oppstart.
napa.bk : napa-ug2.fb4 Page 23 Thursday, August 21, 1997 10:04 PM

2 Installere tilleggsutstyr i PC-arbeidsstasjonen
Flytte strømforsyningen
24 Norsk
Flytte strømforsyningen
Du kan skyve strømforsyningen ut av datamaskinen for å få
bedre tilgang til hovedkortet og kablene på baksiden av diskene.
1Koble fra maskinens nett- og telekommunikasjonskabler.
2Ta av maskinens deksel (se side 23).
3Ta av viftekontakten til hovedkortet.
4Trykk på festeknappene på hver side av HP UltraFlow-
luftstrømlederen og løft den ut av PC-arbeidsstasjonen.
5Skru ut de fire festeskruene på baksiden av strømforsyningen.
HP UltraFlow
luftstrømleder
Festeknapp
Viftekontakt til
hovedkort
Skru ut
festeskruene
napa.bk : napa-ug2.fb4 Page 24 Thursday, August 21, 1997 10:04 PM

Norsk 25
2 Installere tilleggsutstyr i PC-arbeidsstasjonen
Flytte strømforsyningen
ADVARSEL Ikke åpne strømforsyningen. Du kan få elektrisk støt.
6Skyv strømforsyningen ut av maskinen til den stopper.
Strømforsyningen er fremdeles koblet til maskinen.
Sette tilbake strøm-
forsyningen etter at
tilleggsutstyret er
installert
1Kontroller at alle interne kabler er riktig lagt opp.
2Skyv strømforsyningen tilbake i maskinen.
3Trekk til de fire festeskruene.
4Sett inn HP UltraFlow-luftstrømlederen.
5Koble til viften til hovedkortet.
Dra strøm-
forsyningen vekk
fra maskinen
Strømforsyning
napa.bk : napa-ug2.fb4 Page 25 Thursday, August 21, 1997 10:04 PM

2 Installere tilleggsutstyr i PC-arbeidsstasjonen
Installere minne
26 Norsk
Installere minne
Hovedminnemoduler
PC-arbeidsstasjonen leveres med hovedminne. Hvis du trenger mer
minne til å kjøre applikasjoner, kan du installere opptil 512 MB minne i
fire DIMM-spor. Hovedminneoppgraderinger fås i enkle 32 MB, 64 MB
eller 128 MB ECC SDRAM-minnemoduler.
ADVARSEL Statisk elektrisitet kan skade elektroniske komponenter. Slå
AV alt utstyr. Sørg for at klærne ikke kommer i kontakt med
utstyret. Du lader ut statisk elektrisitet ved å legge utstyrs-
pakken på maskinen mens du tar utstyret ut av pakken.
Behandle utstyret forsiktig, og unngå unødig berøring.
Slik installerer du en hovedminnemodul:
1Koble fra maskinens nett- og telekommunikasjonskabler.
2Ta av maskinens deksel (se side 23).
3Ta av viftekontakten til hovedkortet.
4Trykk på festeknappene på hver side av HP UltraFlow-
luftstrømlederen og løft den ut av PC-arbeidsstasjonen.
HP UltraFlow
luftstrømleder
Festeknapp
Viftekontakt til
hovedkort
napa.bk : napa-ug2.fb4 Page 26 Thursday, August 21, 1997 10:04 PM

Norsk 27
2 Installere tilleggsutstyr i PC-arbeidsstasjonen
Installere minne
5Ta av den brede 16-bits SCSI-kabelen fra hovedkortet og deretter fra
harddisken(e).
6Ta av den gjennomsiktige luftstrømlederen som dekker
prosessorkontaktene (om nødvendig).
7Ta av datakabelen for diskettstasjonen fra hovedkortet.
8Plasseringen til minnemodulsporene er vist her.
9Skyv minnemodulen inn i sporet i 90° vinkel på hovedkortet
(hold minnemodulen med utstansingen nærmest prosessoren).
Skyv minnemodulen inn i sporet i
en vinkel på 90o.
Skyv modulen inn til festeklipsen
klikker på plass.
napa.bk : napa-ug2.fb4 Page 27 Thursday, August 21, 1997 10:04 PM

2 Installere tilleggsutstyr i PC-arbeidsstasjonen
Installere minne
28 Norsk
10 Trykk minnemodulen fast inn i kontakten til festeklipsen klikker
på plass.
11 Gjenta denne fremgangsmåten for hver minnemodul du installerer.
12 Installer eventuelt annet tilleggsutstyr før du setter på plass alle
enhetene og kobler til alle kabler og nettkabler. Sett på plass
dekselet (se side 23).
13 Kontroller HPs oversiktsbilde for å bekrefte den nye
konfigurerasjonen (se “HPs oversiktsbilde og Setup-program” på
side 92).
napa.bk : napa-ug2.fb4 Page 28 Thursday, August 21, 1997 10:04 PM

Norsk 29
2 Installere tilleggsutstyr i PC-arbeidsstasjonen
Installere minne
Installere mer minne på skjermkortet
PC-arbeidsstasjonen er utstyrt med et skjermkort som støtter 2D- og
3D-grafikk. Hvis du trenger mer skjermminne for å få flere farger, bedre
oppløsning eller økt hastighet, kan du installere mer skjermminne på
skjermkortet.
Du finner mer informasjon om skjermoppløsninger på side 79.
ADVARSEL Statisk elektrisitet kan skade elektroniske komponenter. Slå
AV alt utstyr. Sørg for at klærne ikke kommer i kontakt med
tilleggsutstyret. Behandle utstyret forsiktig, og unngå unødig
berøring.
Slik installerer du en skjermminnemodul:
1Slå av skjermen og datamaskinen og koble fra nettkablene og
eventuelle telekommunikasjonskabler. Ta av maskinens deksel
(se side 23) og sett PC-arbeidsstasjonen forsiktig på siden.
2Ta kortet forsiktig ut av tilleggssporet. Hold kortet i begge ender og
i den øvre kanten. Ikke bøy kortet. Med komponentene opp legger du
kortet på et rent, flatt og stødig underlag fritt for statisk elektrisitet.
Hold kortet i kantene.
(De ulike tilleggssporene
finner du i illustrasjonen på
side 87.)
napa.bk : napa-ug2.fb4 Page 29 Thursday, August 21, 1997 10:04 PM

2 Installere tilleggsutstyr i PC-arbeidsstasjonen
Installere minne
30 Norsk
3Fest minnemodulen til kontaktene på skjermkortet.
4Sett på plass skjermkortet i maskinen. Skyv kortet forsiktig tilbake i
tilleggssporet. Trykk kortet fast i kontakten. Påse at kortet sitter
godt i kontakten og ikke berører komponenter på andre kort. Fest
skjermkortet.
5Installer eventuelt annet tilleggsutstyr før du setter på plass
dekselet (se side 23). Koble til alle kabler og nettkabler.
Fullføre installeringen
av skjermminne
1Slå på PC-arbeidsstasjonen.
2Kontroller at Setup-programmet har gjenkjent og konfigurert
skjermminnet.
MERK Hvis du trenger en spesiell skjermdriver til applikasjonen, kan du bli
bedt om å sette inn CD-ROM-platen eller disketten som inneholder
driveren.
Skjermkortutstyr fra
andre kilder
Annet tilleggsutstyr, som minneoppgradering og en MPEG-skjerm-
modul, kan fås til skjermkortet. Dette tilleggsutstyret kan ikke bestilles
hos HP. Ta kontakt med forhandler hvis du ønsker mer informasjon om
tilleggsutstyret.
Kontakter
napa.bk : napa-ug2.fb4 Page 30 Thursday, August 21, 1997 10:04 PM

Norsk 31
2 Installere tilleggsutstyr i PC-arbeidsstasjonen
Installere masselagerenheter
Installere masselagerenheter
Hvis du trenger mer lagringsplass til applikasjonene, kan du installere
ekstra masselagerenheter.
PCen har to interne hyller (for harddisker) og fem fronttilgangshyller
(for stasjoner og harddisker).
PCen har en 3,5-tommers diskettstasjon og en CD-ROM-stasjon. Hvis
PCen leveres med en harddisk, installeres harddisken i den andre
interne hyllen.
To interne hyller for
3,5-tommers harddisker
To hyller for 3,5-tommers
stasjoner
Tre hyller for 5,25-tommers
stasjoner
napa.bk : napa-ug2.fb4 Page 31 Thursday, August 21, 1997 10:04 PM

2 Installere tilleggsutstyr i PC-arbeidsstasjonen
Installere masselagerenheter
32 Norsk
Koble til enheter
Hvis du legger til en IDE Zip-stasjon, harddisk, CD-ROM-stasjon,
CD-RW-stasjon eller en båndstasjon, må du koble den til nett- og
datakablene. Datakablene og -kontaktene som følger med, er vist
nedenfor.
16-bits SCSI med fem 68-pinners SCSI-kontakter
Kabel med to 40-pinners spor for IDE-
stasjoner, for eksempel CD-ROM-
stasjon, Zip-stasjon eller harddisk.
68-pinners SCSI-kontakt
34-pinners kontakt
40-pinners kontakt
8-bits SCSI-kabel med to 50-
pinners kontakter for interne
smale Ultra SCSI-enheter.
Kabel med en kontakt for
3,5-tommers diskettstasjon
50-pinners SCSI-kontakt
napa.bk : napa-ug2.fb4 Page 32 Thursday, August 21, 1997 10:04 PM

Norsk 33
2 Installere tilleggsutstyr i PC-arbeidsstasjonen
Installere masselagerenheter
Hvilke datakontakter
som skal brukes
PC-arbeidsstasjonen har følgende kabler og kontakter på hovedkortet
som kan brukes av masselagerenheter:
•En kabel for 16-bits bred Ultra SCSI med fem kontakter.
•En diskettstasjonskabel med enkeltkontakt. Denne støtter en
diskettstasjon (kontakten er festet til diskettstasjonen).
•En utvidet IDE-stasjonskabel som støtter to IDE-enheter. Hvis du
installerer en CD-ROM-stasjon, CD-RW-stasjon, en Zip-stasjon eller
en tredje harddisk, kobler du den til denne kabelen.
•En kabel for 8-bits smal Ultra SCSI med to kontakter for interne
SCSI-enheter.
Hvilke strømkontakter
som skal brukes
Det er to forskjellige typer strømkontakter. Disse er er vist nedenfor.
Noen av strømkablene vil allerede være koblet til enheter. Hvis du
installerer en enhet som krever en annen type kontakt, skal
kontaktovergangen følge med enheten.
Strømkabler for harddisker, Zip-
stasjoner, båndstasjoner,
CD-RW- og CD-ROM-stasjoner
Strømkabel for 3,5-
tommers diskettstasjon
napa.bk : napa-ug2.fb4 Page 33 Thursday, August 21, 1997 10:04 PM

2 Installere tilleggsutstyr i PC-arbeidsstasjonen
Installere masselagerenheter
34 Norsk
Installere en
harddisk
Datamaskinen har to integrerte SCSI-kontrollere og en integrert utvidet
IDE-kontroller.
•Den utvidede IDE-kontrolleren med en kanal støtter opptil to IDE-
enheter. En integrert Ultra ATA-33-kontroller på PCI-bussen støtter
de raskeste IDE-enhetene (33 MB per sekund).
•Den 16-bits brede Ultra SCSI-kontrolleren er dedikert til harddisker
og støtter opptil fem interne SCSI-enheter.
•Den 8-bits smale Ultra SCSI-kontrolleren støtter opptil to interne
eller sju eksterne SCSI-enheter. Når en ekstern enhet er koblet til
systemet, går den smale SCSI-kontrolleren automatisk over til
ikke-Ultra, eller standardmodus (maksimal kapasitet på 10 MB per
sekund).
Diskstriping For å oppnå topp ytelse gjennom diskstriping er det en RAIDport™ på
hovedkortet ved PCI-kontakt 3.
Når Adaptec® RAIDport-adapteren er installert i PCI-kontakten og
RAIDport, vil adapteren sette opp og akselerere diskstriping på
harddisker som er koblet til den 16-bits brede Ultra SCSI-kontrolleren.
Adaptec® RAIDport-adapteren bør brukes med to harddisker.
MERK Diskstriping støttes bare i Windows NT 4.0.
Adaptec CI/O Array Manager-programmet kan brukes til å håndtere og
vise ytelsen til adapteren.
Selv om RAIDport-adapteren normalt er satt opp til å maksimalisere
diskytelsen (“RAID 0”-konfigurering), kan den også konfigureres til å gi
speiling for ekstra datasikkerhet (“RAID 1”-konfigurering).
Du finner mer informasjon under “HP FastRAID-alternativet” på side
84.
Før du installerer en
IDE-harddisk
I installeringshåndboken til stasjonen ser du om du må sette
krysskoblinger eller om du må følge en bestemt installeringsprosedyre.
napa.bk : napa-ug2.fb4 Page 34 Thursday, August 21, 1997 10:04 PM

Norsk 35
2 Installere tilleggsutstyr i PC-arbeidsstasjonen
Installere masselagerenheter
Før du installerer en
SCSI-harddisk
Hvis du installerer en ekstra SCSI-disk, må du velge en ubrukt SCSI-
adresse til utstyret. SCSI-adresser går fra 0 til 7 for 8-bits smal Ultra
SCSI, og fra 0 til 15 for 16-bits bred Ultra SCSI, der adresse 0 brukes av
den første SCSI-harddisken og nummer 7 er reservert den integrerte
SCSI-kontrolleren (standard for smale og brede SCSI-enheter).
MERK Du trenger ikke å velge en SCSI-adresse for SCSI-harddisker som er
Plug and Play-kompatible (SCSI-harddisker som støtter SCAM-
protokollen). SCAM er deaktivert hvis RAIDport-adapteren er
installert.
Du bør tildele den andre SCSI-harddisken en ubrukt adresse (for
eksempel SCSI-adresse nummer 1).
SCSI-adresser er vanligvis konfigurert med krysskoblinger på SCSI-
harddisken. Du finner mer informasjon om hvordan du velger en SCSI-
adresse, i installeringshåndboken som følger med stasjonen.
Noen SCSI-stasjoner kan ha termineringsmotstander som må flyttes
eller deaktiveres før de installeres. Du finner mer informasjon om
eventuelle spesielle installeringsprosedyrer i installeringshåndboken
som følger med stasjonen.
Installere en harddisk i en intern hylle
ADVARSEL Den øverste internhyllen kan ta en harddisk med en høyde på
opptil en tomme (1”). Harddisker som er større enn dette, må
du installere i en av fronttilgangshyllene slik det er beskrevet på
side 38.
1Koble fra maskinens nett- og telekommunikasjonskabler.
2Ta av maskinens deksel (se side 23).
3Ta av viftekontakten til hovedkortet (se illustrasjonen på side 24).
4Trykk på festeknappene på hver side av HP UltraFlow-
luftstrømlederen og løft den ut av PC-arbeidsstasjonen.
5Skyv strømforsyningen ut for å lette tilgangen til internhyllen (se
side 24).
napa.bk : napa-ug2.fb4 Page 35 Thursday, August 21, 1997 10:04 PM

2 Installere tilleggsutstyr i PC-arbeidsstasjonen
Installere masselagerenheter
36 Norsk
6Skyv harddisken inn i den første internhyllen og juster skruehullene
etter de fire festeskruene i hyllen.
7Fest stasjonen med de fire festeskruene.
Skruehull
Festeskrue
Juster hullet i stasjonen i
forhold til hullet i hyllen.
napa.bk : napa-ug2.fb4 Page 36 Thursday, August 21, 1997 10:04 PM

Norsk 37
2 Installere tilleggsutstyr i PC-arbeidsstasjonen
Installere masselagerenheter
8Finn riktig datakabel for harddisken.
9Koble strøm- og datakablene til på baksiden av stasjonen
(kontaktene passer bare en vei).
10 Installer eventuelt annet tilleggsutstyr før du fullfører installeringen.
11 Les om hvordan du fullfører installeringen, på side 40.
IDE-stasjoner bør kobles til en ledig
IDE-kabelkontakt (du kan installere
opptil to IDE-enheter).
Datakabel Strømkabel
napa.bk : napa-ug2.fb4 Page 37 Thursday, August 21, 1997 10:04 PM

2 Installere tilleggsutstyr i PC-arbeidsstasjonen
Installere masselagerenheter
38 Norsk
Installere en harddisk i en fronttilgangshylle
1Koble fra maskinens nett- og telekommunikasjonskabler.
2Ta av maskinens deksel (se side 23).
3Ta av viftekontakten til hovedkortet (se illustrasjonen på side 24).
4Trykk på festeknappene på hver side av HP UltraFlow-
luftstrømlederen og løft den ut av PC-arbeidsstasjonen.
5Skyv strømforsyningen ut for å lette tilgangen til internhyllen
(se side 24).
6Løsne og ta ut et ledig stasjonsbrett.
7Monter stasjonen på brettet som vist nedenfor.
Ta ut
stasjons-
brettet.
Plasser stasjonen
på brettet.
Fest stasjonen
til brettet.
napa.bk : napa-ug2.fb4 Page 38 Thursday, August 21, 1997 10:04 PM

Norsk 39
2 Installere tilleggsutstyr i PC-arbeidsstasjonen
Installere masselagerenheter
8Skyv stasjonsbrettet inn i stasjonshyllen og fest det.
9Finn riktig datakabel til stasjonen.
Skyv stasjonsbrettet
inn i stasjonshyllen.
IDE-stasjoner bør kobles til en
ledig IDE-kabelkontakt.
(Du kan installere opptil to
IDE-enheter.)
napa.bk : napa-ug2.fb4 Page 39 Thursday, August 21, 1997 10:04 PM

2 Installere tilleggsutstyr i PC-arbeidsstasjonen
Installere masselagerenheter
40 Norsk
10 Koble til data- og strømkablene på baksiden av enheten.
(Kontaktene passer bare en vei.)
11 Skyv strømforsyningen tilbake på plass og trekk til de fire
festeskruene (se side 25).
12 Sett inn HP UltraFlow-luftstrømlederen og koble til viften på
hovedkortet (se illustrasjonen på side 24).
13 Installer eventuelt annet tilleggsutstyr før du setter på dekselet og
fullfører installeringen.
14 Følg fremgangsmåten nedenfor for å fullføre installeringen.
Fullføre installeringen av en harddisk
Når en SCSI-stasjon
er installert
1Slå på maskinen.
2For å sikre kompatibilitet, bruker du FDISK-programmet til å slette
eventuelle partisjoner på den nye harddisken.
3Start maskinen på nytt.
Du finner informasjon om hvordan du formaterer en stasjon,
i dokumentasjonen til operativsystemet.
Når en IDE-stasjon er
installert
1Slå på maskinen.
2Hvis du vil vise enheten i POST, trykker du på når
PC-arbeidsstasjonen starter på nytt.
Strømkabel
Datakabel
napa.bk : napa-ug2.fb4 Page 40 Thursday, August 21, 1997 10:04 PM

Norsk 41
2 Installere tilleggsutstyr i PC-arbeidsstasjonen
Installere masselagerenheter
3Når en feilmelding vises, følger du instruksjonene som gis av
feilmeldingsprogrammet. Når du blir bedt om det, trykker du på
for å kjøre Setup-programmet.
4Velg Avansert-menyen og undermenyen IDE-enheter. I Primær
master-elementet kontrollerer du at detaljene for enheten ble riktig
gjenkjent av Setup-programmet.
5Trykk på for å lagre og avslutte Setup-programmet.
Du finner informasjon om hvordan du formaterer en stasjon,
i dokumentasjonen til operativsystemet.
MERK Hvis en IDE-enhet fjernes, slår du på maskinen. System-BIOS vil
oppdage at enheten mangler. Trykk på for å bekrefte at du vil fjerne
enheten. Systemkonfigureringen vil automatisk oppdateres.
Installere en stasjon i en fronttilgangshylle
Disse instruksjonene forklarer hvordan du installerer en stasjon
(for eksempel en diskettstasjon, en CD-ROM-stasjon, en CD-RW-
stasjon eller en båndstasjon) i en av fronttilgangshyllene. Du kan også
se etter ekstra installeringsinstruksjoner i håndboken som følger med
stasjonen.
Før du installerer en
IDE-enhet
Du finner informasjon i installeringshåndboken til stasjonen hvis du må
sette krysskoblinger eller følge en bestemt installeringsprosedyre.
Før du installerer en
SCSI-enhet
Hvis du installerer en SCSI-enhet, bør du se avsnittet “Før du installerer
en SCSI-harddisk” på side 35 før du følger denne fremgangsmåten.
1Koble fra maskinens nett- og telekommunikasjonskabler.
2Ta av maskinens deksel (se side 23).
3Skyv strømforsyningen ut for å lette tilgangen til harddiskkablene
(se side 24).
napa.bk : napa-ug2.fb4 Page 41 Thursday, August 21, 1997 10:04 PM

2 Installere tilleggsutstyr i PC-arbeidsstasjonen
Installere masselagerenheter
42 Norsk
4Hvis du installerer en stasjon i en 5,25-tommers hylle, tar du ut
stasjonsbrettet og oppbevarer det på et sikkert sted.
5Skyv stasjonen inn i hyllen.
6Fest stasjonen med skruene som følger med.
Ta ut stasjons-
hyllen hvis du
installerer en
5,25-tommers
stasjon.
Skyv stasjonen på
plass.
Monteringsskinner
Fest stasjonen.
napa.bk : napa-ug2.fb4 Page 42 Thursday, August 21, 1997 10:04 PM

Norsk 43
2 Installere tilleggsutstyr i PC-arbeidsstasjonen
Installere masselagerenheter
7Finn riktig datakabel til enheten.
8Koble til data- og strømkablene på baksiden av enheten.
(Kontaktene passer bare en vei.)
9Skyv strømforsyningen tilbake på plass og trekk til de fire
festeskruene (se side 25).
Kabel for diskettstasjon
IDE-stasjoner må kobles
til en ledig IDE-
kabelkontakt
(du kan installere opptil
to IDE-enheter).
SCSI-enheter kan kobles til
en hvilken som helst ledig
kontakt på den16-bits SCSI-
kabelen
Strømkabel
Datakabel
napa.bk : napa-ug2.fb4 Page 43 Thursday, August 21, 1997 10:04 PM

2 Installere tilleggsutstyr i PC-arbeidsstasjonen
Installere masselagerenheter
44 Norsk
10 Fjern plastpanelet fra dekselet ved å dra panelet fra venstre og hekte
det av hengslene på høyre side. Oppbevar panelet på et sikkert sted.
11 Installer eventuelt annet tilleggsutstyr før du setter på plass dekselet
og fullfører installeringen.
Fullføre installeringen av en stasjon
Når en IDE CD-ROM-
stasjon er installert
1Slå på maskinen og trykk på når Setup-programmet vises.
2I Setup-programmet velger du Avansert-menyen og undermenyen
IDE-enheter. Kontroller at CD-ROM-stasjonen er registrert på IDE-
kanalen.
3Trykk på for å lagre og avslutte programmet.
Når en diskettstasjon er
installert
1Slå på maskinen og trykk på når Setup-programmet vises.
2I Setup-programmet velger du Avansert-menyen, undermenyen
Diskettstasjoner og kontrollerer at stasjonen er registrert.
3Trykk på for å lagre og avslutte programmet.
Løsne og ta ut
plastpanelet.
napa.bk : napa-ug2.fb4 Page 44 Thursday, August 21, 1997 10:04 PM

Norsk 45
2 Installere tilleggsutstyr i PC-arbeidsstasjonen
Installere tilleggskort
Installere tilleggskort
PC-arbeidsstasjonen har følgende spor for tilleggskort:
•spor AT 2 (nederste spor) for 16-bits ISA-kort med full lengde
•spor AT 1/PCI 4 for enten et 16-bits ISA-kort eller et 32-bits PCI-kort
med full lengde
•spor PCI 3 kan brukes til et 32-bits PCI-kort med full lengde (og har
også AIDport™-kontakten)
•spor PCI 2 for et 32-bits PCI-kort med full lengde
•spor PCI 1 for et 32-bits PCI-kort med full lengde
•spor AGP for skjermkortet
Konfigurere tilleggskort med Plug and Play (Windows 95)
Plug and Play er en industristandard for automatisk konfigurering av
PC-arbeidsstasjonens maskinvareressurser og tilleggskort. Tilleggskort
som støtter Plug and Play-standarden kan automatisk gjenkjennes og
konfigureres av PC-arbeidsstasjonen hvis du kjører operativsystemet
Windows 95. Windows NT støtter ikke Plug and Play.
PC-arbeidsstasjonen støtter konfigurering av Plug and Play i system-
BIOS. Når du starter PC-arbeidsstasjonen, gjenkjenner system-BIOS
automatisk de maskinvareressursene (IRQer, DMAer, minneområder
og I/U-adresser) som brukes av de systembaserte komponentene.
Hvis du installerer Windows 95 på PC-arbeidsstasjonen, må du aktivere
Plug and Play i Setup-programmet, som vist nedenfor.
Konfigurere Plug and Play med Setup-programmet (bare Windows 95)
Du kan bruke Setup-programmet til å velge hvilken støtte system-BIOS
skal gi for Plug and Play-kompatible tilleggskort.
Konfigurere Setup for
Plug and Play
1Slå på PC-arbeidsstasjonen og trykk på .
2Angi Ja
for Plug & Play OS (Nei angis for andre operativsystemer
enn Windows 95, som Windows NT).
napa.bk : napa-ug2.fb4 Page 45 Thursday, August 21, 1997 10:04 PM

2 Installere tilleggsutstyr i PC-arbeidsstasjonen
Installere tilleggskort
46 Norsk
Når Ja er valgt, vil BIOS automatisk konfigurere alt oppstartbart
Plug and Play-utstyr, og systemet vil automatisk konfigurere alt
gjenværende Plug and Play-utstyr. Hvis du derimot installerer et
tilleggskort som ikke er Plug and Play-kompatibelt, må du bruke
Legg til maskinvare-veiviseren slik at du kan fastsette konfliktfrie
innstillinger for kortet.
3Trykk på for å lagre valget og avslutte Setup-programmet
Konfigurere tilleggskort (bare Windows 95)
Plug and Play
ISA-tilleggskort
Systemet gjenkjenner og konfigurerer Plug and Play-tilleggsutstyr
automatisk når du angir Ja for Plug & Play OS i Setup-programmet.
ISA-tilleggskort som
ikke er Plug and Play-
kompatible
Du må bruke Legg til ny maskinvare-veiviseren hvis du skal konfigurere
tilleggsutstyr som ikke er Plug and Play-kompatibelt. Legg til ny
maskinvare-veiviseren identifiserer mange tilleggskort automatisk.
Hvis Legg til ny maskinvare-veiviseren ikke gjenkjenner tilleggskortet,
kan du merke tilleggskortet manuelt fra en liste over støttede
produkter. PC-arbeidsstasjonen har forhåndsinstallerte
konfigureringsdetaljer for mange tilleggskort som ikke er Plug and
Play-kompatible.
Systemet fastsetter anbefalte innstillinger for hvert ISA-kort du vil
installere som ikke er Plug and Play-kompatibelt. Disse innstillingene
kan være forskjellig fra dem som kortprodusenten anbefaler. I så fall
må kortets krysskoblingsinnstillinger og driveralternativer endres.
Slik bruker du Legg til ny maskinvare:
1Klikk på Start-knappen på oppgavelinjen.
2Pek på Innstillinger.
3Dobbeltklikk på Legg til ny maskinvare.
4Følg instruksjonene i Legg til ny maskinvare-veiviseren for å
konfigurere tilleggskortet.
napa.bk : napa-ug2.fb4 Page 46 Thursday, August 21, 1997 10:04 PM

Norsk 47
2 Installere tilleggsutstyr i PC-arbeidsstasjonen
Installere tilleggskort
Installere kortet
1Før du installerer kortet, leser du informasjonen om konfigurering av
Plug and Play på side 45.
MERK PCI-kort konfigureres automatisk når de installeres i PC-
arbeidsstasjonen.
2Koble fra maskinens nett- og telekommunikasjonskabler.
3Ta av maskinens deksel og strømforsyning (se side 23) og sett
PC-arbeidsstasjonen forsiktig på siden.
4Finn et ledig spor. Du kan se på side 87 for å finne plasseringen til
sportypen du vil bruke (ISA eller PCI).
Noen kort kan ha foretrukne plasseringer og bestemte
installeringsinstruksjoner i håndbøkene.
5Løsne og ta av spordekselet. Oppbevar det på et sikkert sted. Hvis
spordekselet sitter fast, løsner du skruene på tilstøtende spor.
Løsne og ta av
spordekselet.
napa.bk : napa-ug2.fb4 Page 47 Thursday, August 21, 1997 10:04 PM

2 Installere tilleggsutstyr i PC-arbeidsstasjonen
Installere tilleggskort
48 Norsk
6Hold kortet horisontalt i den “øverste” kanten. Skyv det inn
i kortskinnen i det valgte sporet. Ikke bøy kortet.
7Juster kortkontakten i forhold til sporsokkelen. Trykk kortet fast inn
i sokkelen. Kontroller at kortkontakten er helt inne i sokkelen og at
det ikke kommer i berøring med komponenter på andre kort.
8Fest kortet ved å sette på spordekselskruene. Hvis du har løsnet
skruene på tilstøtende spor, drar du dem til.
9Installer eventuelt annet tilleggsutstyr før du setter på plass dekselet
(se side 23). Koble til alle kabler og nettkabler.
Fullføre installeringen
av ISA-tilleggskort
Hvis du har installert et ISA-tilleggskort som ikke er Plug and Play-
kompatibelt og bruker eventuelle avbrudd, må du kjøre Setup-
programmet og reservere IRQ for tilleggskortet. Dette gjør at PCI-
enhetene konfigureres automatisk.
1Slå på PC-arbeidsstasjonen og trykk på når Setup-
programmet vises.
Skyv tilleggs-
kortet på plass.
Fest kortet.
napa.bk : napa-ug2.fb4 Page 48 Thursday, August 21, 1997 10:04 PM

Norsk 49
2 Installere tilleggsutstyr i PC-arbeidsstasjonen
Installere tilleggskort
2I Setup-programmet velger du Avansert-menyen og undermenyen
PCI-konfigurasjon. En liste over IRQer og enheter som bruker dem
vises. Uthev IRQ-feltet du vil endre, for eksempel IRQ 11.
3Du kan bruke mellomromstasten eller trykke på eller for å
gjøre IRQet tilgjengelig for PCI (Tilgjengelig) eller utilgjengelig
for PCI (Reservert).
4Trykk på for å lagre eventuelle endringer og avslutt Setup-
programmet.
MERK Du bør alltid la minst ett IRQ være tilgjengelig for integrerte
PCI-enheter.
napa.bk : napa-ug2.fb4 Page 49 Thursday, August 21, 1997 10:04 PM

2 Installere tilleggsutstyr i PC-arbeidsstasjonen
Installere en prosessor
50 Norsk
Installere en prosessor
Noen operativsystemer støtter en ekstra prosessor slik at ytelsen kan
økes. Ta kontakt med forhandler hvis du ønsker oppdatert informasjon.
MERK Setup-programmet gir mulighet til å deaktivere den andre prosessoren.
1Koble fra maskinens nett- og telekommunikasjonskabler.
2Ta av maskinens deksel (se side 23).
3Ta av viftekontakten til hovedkortet.
4Trykk på festeknappene på hver side av HP UltraFlow-
luftstrømlederen og løft den ut av PC-arbeidsstasjonen.
5Skyv ut strømforsyningen for å gi bedre tilgang til prosessorsoklene
(se side 24) og legg PC-arbeidsstasjonen forsiktig på siden.
6Ta av den gjennomsiktige luftstrømlederen som dekker
prosessorsoklene.
HP UltraFlow-
luftstrømleder
Festeknapp
Viftekontakt til
hovedkort
napa.bk : napa-ug2.fb4 Page 50 Thursday, August 21, 1997 10:04 PM

Norsk 51
2 Installere tilleggsutstyr i PC-arbeidsstasjonen
Installere en prosessor
7Hovedkortet har to prosessorsokler og et VRM-spor for hver
prosessor. Hvis du bytter ut den eksisterende prosessoren, tar du
den ut av sokkelen ved å trykke på klipsene øverst og nederst på
prosessoren og dra den forsiktig bort fra hovedkortet. Deretter
fjerner du VRM-modulen for prosessoren.
Hvis du installerer en prosessor i den andre sokkelen, tar du ut
terminatoren.
MERK Hvis du installerer en raskere prosessor enn den som leveres med
PC-arbeidsstasjonen, vil dette annullere garantien.
8Skyv den nye prosessoren inn i prosessorsokkelen og skyv forsiktig
til den klikker på plass (prosessoren passer bare en vei). Hvis du
installerer en ekstra prosessor, tar du ut kortet i den andre
prosessorsokkelen og skyver prosessoren inn i den ledige sokkelen
(ved siden av den eksisterende prosessoren).
9Sett inn VRM-modulen for prosessoren i VRM-sokkelen.
10 Sett inn den gjennomsiktige delen av HP UltraFlow-luftstrømlederen
som dekker prosessorsoklene.
11 Skyv strømforsyningen tilbake i maskinen og fest de fire skruene.
12 Løft PCen til oppreist stilling og sett inn HP UltraFlow-
luftstrømlederen.
13 Koble viften til hovedkortet.
VRM-modul
Prosessor
napa.bk : napa-ug2.fb4 Page 51 Thursday, August 21, 1997 10:04 PM

2 Installere tilleggsutstyr i PC-arbeidsstasjonen
Installere en prosessor
52 Norsk
Fullføre installeringen
av en prosessor
1Kontroller at hovedkortets brytere for busshastighet er riktig satt for
prosessoren.
MERK Hvis to prosessorer er installert, opererer begge med samme buss- og
prosessorhastighet. Du finner informasjon om hvilke buss- og
prosessorhastigheter som støttes, i håndboken til prosessoren.
2Installer eventuelt annet tilleggsutstyr før du fullfører installeringen
av prosessoren.
3Sett på plass dekselet (se side 23).
4Slå på maskinen og kontroller at den nye prosessoren er gjenkjent av
POST-testen.
1. OPP=AV, NED=PÅ.
Bryter 1 Bryter 2 Bryter 3 Bryter 4 Bryter 5 Buss-
hastighet
Prosessor
hastighet
OPP1NED NED OPP OPP 66 MHz 233 MHz
OPP NED OPP NED NED 66 MHz 266 MHz
OPP NED OPP NED OPP 66 MHz 300 MHz
OPP NED OPP OPP NED 66 MHz 333 MHz
napa.bk : napa-ug2.fb4 Page 52 Thursday, August 21, 1997 10:04 PM

3
Problemløsing
Dette kapitlet hjelper deg å løse problemer som kan oppstå når du
bruker PC-arbeidsstasjonen.
napa.bk : napa-ug3.fb4 Page 53 Thursday, August 21, 1997 10:04 PM

3 Problemløsing
Løse problemer
54 Norsk
Løse problemer
Dette kapitlet kan hjelpe deg å løse de fleste problemer som kan
oppstå når du bruker PC-arbeidsstasjonen.
Hvis du ikke greier å løse problemet etter å ha fulgt rådene i dette
kapitlet, kan du lese kapittel 5, Hewlett-Packards støtte- og
informasjonstjenester.
HPs oversiktsbilde
HPs oversiktsbilde gir informasjon om PC-arbeidsstasjonens
konfigurasjon. Hvis du ønsker å se oversiktsbildet, trykker du på
når du har slått på PCen og logoen vises under POST-testen. Du finner
mer informasjon på side 92.
HPs diagnoseverktøy
Et diagnoseverktøy fra HP er enten forhåndsinstallert på harddisken
eller tilgjengelig på World Wide Web.
Med dette verktøyet kan du diagnostisere maskinvarerelaterte
problemer som kan oppstå. Du finner mer informasjon under “HPs
diagnoseverktøy for maskinvare” på side 59.
napa.bk : napa-ug3.fb4 Page 54 Thursday, August 21, 1997 10:04 PM

Norsk 55
3 Problemløsing
Hvis PC-arbeidsstasjonen ikke starter
Hvis PC-arbeidsstasjonen ikke starter
Les dette avsnittet hvis PC-arbeidsstasjonen ikke starter når du slår
den på og ett av følgende skjer:
•Skjermen er blank og det vises ingen feilmeldinger.
•Du kan ikke endre noen av verdiene i Setup-programmet.
•En POST-feilmelding vises.
Hvis skjermen er blank og det ikke vises noen feilmeldinger
Hvis skjermen er blank og det ikke vises noen feilmeldinger når du slår
på PCen, følger du denne fremgangsmåten:
1Kontroller eksterne elementer.
2Kontroller interne elementer.
3Gjenoppbygg PC-arbeidsstasjonen (se side 56).
Kontrollere eksterne
elementer
Kontroller at følgende eksterne elementer virker som de skal:
•Kontroller at datamaskinen og skjermen er slått på (strømlampen
skal være tent).
•Kontroller skjermens innstillinger for kontrast og lysstyrke.
•Påse at alle kabler, inkludert nettkabler er riktig tilkoblet.
•Påse at nettuttaket er i orden.
Kontrollere interne
elementer
Hvis PCen fremdeles ikke starter, følger du denne fremgangsmåten når
du skal kontrollere de interne elementene:
1Slå av skjermen, datamaskinen og alle eksterne enheter.
2Koble fra alle kabler, inkludert nettkabler, og legg merke til hvor de
står. Koble PC-arbeidsstasjonen fra telekommunikasjonsnettverket.
3Ta av dekselet.
napa.bk : napa-ug3.fb4 Page 55 Thursday, August 21, 1997 10:04 PM

3 Problemløsing
Hvis PC-arbeidsstasjonen ikke starter
56 Norsk
4Kontroller følgende elementer:
5Sett på plass dekselet.
6Koble til alle kabler, inkludert nettkabler.
7Slå på skjermen og datamaskinen.
Gjenoppbygge PC-
arbeidsstasjonens
komponenter
Hvis PCen fremdeles ikke starter, tar du ut alle kort og alt
tilleggsutstyret bortsett fra harddisken og skjermkortet. Start PCen.
Hvis PCen virker, setter du tilbake kortene og tilleggsutstyret. Sett inn
en enhet om gangen slik at du kan fastslå hva som forårsaker problemet.
Hvis en POST-feilmelding vises
POST-testen kan oppdage både feil og endringer i konfigurasjonen.
I begge tilfeller vises en feilkode og en kort beskrivelse av problemet.
Avhengig av hvilken feil det dreier seg om, vil du kunne velge ett eller
flere av disse alternativene på skjermen:
•Trykk på for å overse meldingen og fortsette.
•Trykk på for å kjøre Setup og rette en konfigurasjonsfeil. Du bør
rette feilen før du fortsetter, selv om PC-arbeidsstasjonen ser ut til å
starte som den skal.
•Trykk på for å godta (bekrefte) endringen og oppdatere
konfigurasjonsinformasjonen i Setup.
Gjør dette Referanse
Kontroller alle interne kabler. Påse at de er riktig tilkoblet.
Kontroller at prosessoren er riktig
installert.
Se “Installere en prosessor” på side 50.
Kontroller at bryterne for
prosessorhastighet er riktig innstilt.
Se “Hovedkortbrytere” på side 90.
Kontroller at minnemodulene er riktig
installert.
Se “Installere minne” på side 26.
Kontroller at tilleggskortene sitter fast i
sporene.
Se “Installere tilleggskort” på side 45.
Kontroller at alle brytere og
krysskoblinger på tilleggskortene er
riktig innstilt.
Slå opp i håndbøkene som følger med kortene.
Kontroller at bryterne på hovedkortet er
riktig innstilt.
Se “Hovedkortbrytere” på side 90.
napa.bk : napa-ug3.fb4 Page 56 Thursday, August 21, 1997 10:04 PM

Norsk 57
3 Problemløsing
Hvis PC-arbeidsstasjonen ikke starter
•Trykk på for å få mer informasjon om meldingen. Når du
har lest informasjonen, kommer du tilbake til det første POST-
skjermbildet. Hvis meldingen er en endring i konfigurasjonen (du har
for eksempel fjernet minne), kan du trykke på for å bekrefte
endringen og oppdatere konfigurasjonsinformasjonen i Setup. Hvis
ikke trykker du på for å overse meldingen og fortsette. Hvis det
dreier seg om en feil, trykker du på for å kjøre Setup og rette
feilen i systemkonfigurasjonen (antall valg du har, er avhengig av
hvilken type feil det dreier seg om).
Slette PC-
arbeidsstasjonens
konfigurasjonsminne
Hvis PC-arbeidsstasjonen nå starter, men POST-testen fremdeles
melder om feil, sletter du gjeldende verdier i konfigurasjonen og
reinstallerer de innebygde standardverdiene:
1Slå av PC-arbeidsstasjonen. Koble fra nett- og datakabler og ta av
dekselet. Koble PC-arbeidsstasjonen fra telekommunikasjons-
nettverket.
aSett hovedkortbryter 6 (CONFG) til NED for å slette
konfigurasjonen.
bSett på plass dekselet og koble bare til nettkabelen.
cSlå på PC-arbeidsstasjonen. CMOS-minnet slettes.
dVent til PC-arbeidsstasjonen har startet. En melding vil vises:
“Konfigurasjonen er slettet. Sett bryter Slett CMOS
til åpen posisjon før omstart.”
eSlå av PC-arbeidsstasjonen, koble fra nettkabelen og ta av
dekselet.
fSett hovedkortbryter 6 (CONFG) til OPP for å beholde
konfigurasjonen.
2Sett på plass dekselet og koble til kabler og nettkabler.
3Slå på PC-arbeidsstasjonen. En feilmelding lik denne vil vises:
“Feil PC-konfigurasjon”
PC-arbeidsstasjonen stopper. Trykk på (for å vise
systemfeilene) og deretter på Ctrl-Alt-Del for å starte på nytt.
4Kjør Setup ved å trykke på . Standardverdiene i CMOS lastes
automatisk ned og lagres.
5Gjør eventuelt andre endringer og trykk på for å lagre
konfigurasjonen og avslutte Setup.
napa.bk : napa-ug3.fb4 Page 57 Thursday, August 21, 1997 10:04 PM

3 Problemløsing
Hvis du ikke får slått av PC-arbeidsstasjonen
58 Norsk
Hvis du ikke får slått av PC-arbeidsstasjonen
Les denne delen hvis du ikke får slått av PC-arbeidsstasjonen,
strømlampen lyser rødt og du hører en “summende” lyd.
•Kontroller om PC-arbeidsstasjonen er låst, da er det ikke mulig å slå
av PCen. Du må oppgi et passord for å låse opp PC-arbeidsstasjonen
(se Definere passord på side 16).
•Kontroller om PCen er i hvilemodus, noe som kan føre til tap av
data/informasjon hvis PCen slås av (se Power-menyen i HPs
Setup-program).
•Hvis du trykker på Av/På-knappen i fire sekunder, vil systemet
automatisk slås av. Legg merke til at dette ikke slår av
operativsystemet helt.
napa.bk : napa-ug3.fb4 Page 58 Thursday, August 21, 1997 10:04 PM

Norsk 59
3 Problemløsing
Problemer med maskinvaren
Problemer med maskinvaren
Denne delen beskriver hva du skal gjøre hvis du har problemer med
skjerm, disker, skrivere, tilleggskort, tastatur eller mus.
HPs diagnoseverktøy for maskinvare
HPs diagnoseverktøy hjelper deg med å diagnostisere eventuelle
maskinvareproblemer. Verktøyet er enten forhåndsinstallert på
harddisken som en del av HP TopTOOLS-applikasjonen, eller
tilgjengelig fra World Wide Web på adressen
http://www.hp.com/go/pcsupport/
Diagnoseverktøyet består av et sett med verktøy som hjelper deg med å
•kontrollere systemkonfigurasjonen og fastslå at den fungerer riktig
•diagnostisere maskinvarerelaterte problemer
•gi nøyaktig informasjon til HPs støttepersonell slik at de raskt og
effektivt kan løse eventuelle problemer
Før du kan bruke verktøyet må du installere det og kontrollere at det er
klart til bruk. Informasjon om dette finner du i håndboken Vectra
Hardware Diagnostics. Du kan laste ned en PDF-versjon av denne
håndboken fra World Wide Web-adressen som er oppført ovenfor.
Det er viktig at du bruker siste versjon av verktøyet når du skal
diagnostisere maskinvarerelaterte problemer. Hvis du ikke gjør det, kan
HPs støttepersonell kreve at du gjør det før de tilbyr støtte.
Du kan få siste versjon av verktøyet fra HPs elektroniske
informasjonstjenester, som er tilgjengelig hele døgnet, sju dager i uken.
Koble deg til WWW-adressen som er oppført ovenfor, for å få tilgang til
disse tjenestene.
napa.bk : napa-ug3.fb4 Page 59 Thursday, August 21, 1997 10:04 PM

3 Problemløsing
Problemer med maskinvaren
60 Norsk
Starte verktøyet Slik starter du verktøyet:
1Avslutt alle applikasjoner, avslutt operativsystemet og start PC-
arbeidsstasjonen på nytt.
•Hvis du vil kjøre verktøyet fra diskett, setter du disketten inn i
diskettstasjonen før du omstarter PCen. Ved oppstart vil da
verktøyet kjøre automatisk og vise velkomstskjermbildet.
•Hvis du kjører verktøyet fra harddisken, vil PC-arbeidsstasjonen
ved omstart gi deg mulighet til å velge mellom det vanlige
operativsystemet og diagnoseverktøyet. Velg diagnoseverktøyet
for å kjøre det.
2Når velkomstskjermbildet vises, trykker du på for å fortsette.
Følg deretter instruksjonene på skjermen for å utføre
diagnosetestene.
Verktøyet vil automatisk finne ut av hele systemkonfigurasjonen før
noen av testene utføres.
Grunnleggende
systemtester
Hvis du vil kontrollere at maskinvaren fungerer som den skal, må du
utføre de grunnleggende systemtestene.
Avanserte systemtester Hvis du vil utføre mer dyptgående tester av de enkelte komponentene i
systemet, må du utføre de avanserte systemtestene.
MERK De avanserte testene bør bare utføres av erfarne brukere.
Systemoversikt Hvis du vil lage en fullstendig oversikt over systemkonfigurasjonen og
testresultatene, må du lage en “Support Ticket”. Den kan du så sende,
via e-post eller faks, til HPs støttepersonell.
napa.bk : napa-ug3.fb4 Page 60 Thursday, August 21, 1997 10:04 PM

Norsk 61
3 Problemløsing
Problemer med maskinvaren
Hvis skjermen ikke virker som den skal
Hvis skjermen er uklar
eller uleselig
Hvis du har valgt feil skjermtype, kan skjermbildet bli uklart og uleselig.
Slik løser du problemet:
•Velg riktig skjerm etter først å ha lest avsnittet om skjermalternativer
i HPs skjermbaserte oppsettinformasjon som følger med
PC-arbeidsstasjonen.
•Du kan også velge riktig skjerm ved å følge fremgangsmåten i
operativsystemet på PCen. Du finner informasjon i
dokumentasjonen til operativsystemet.
Hvis ikke noe vises på
skjermen
Hvis ingen ting vises på skjermen, men PC-arbeidsstasjonen starter og
tastaturet, diskene og andre periferenheter ser ut til å fungere normalt:
•Påse at skjermen er tilkoblet og slått PÅ.
•Kontroller at lysstyrke og kontrast er riktig innstilt.
•Påse at skjermkabelen er riktig tilkoblet.
•Slå av skjermen og koble den fra nettuttaket. Koble fra
skjermkabelen og undersøk pinnene på skjermkontakten. Hvis
pinnene er bøyd, retter du dem forsiktig ut.
•Kontroller at en eventuell skjermoppgradering er riktig utført.
•Hvis skjermen fungerer som den skal under POST, men blir blank når
Windows starter, kontrollerer du om du har nok minne for
skjermmodusen du har valgt. Start operativsystemet i VGA-modus
(tilgjengelig med enkelte systemer).
•Hvis skjermens oppfriskingsfrekvens er for høy, kan det hende at
skjermen er blank. Kontroller oppfriskingsinnstillingene for å sikre at
de ikke har for høye verdier.
napa.bk : napa-ug3.fb4 Page 61 Thursday, August 21, 1997 10:04 PM

3 Problemløsing
Problemer med maskinvaren
62 Norsk
Andre skjermproblemer Hvis skjermbildet ikke er justert i forhold til skjermen, bruker du
skjermkontrollene til å sentrere bildet (nærmere forklaring i håndboken
til skjermen). Hvis skjermbildene som genereres av applikasjonene ikke
ser riktige ut, må du se i håndboken til applikasjonen for å finne ut
hvilken skjermstandard som kreves. Du må også se i håndboken til
skjermen for å finne ut hvilken oppfriskingsfrekvens du må bruke. Bruk
Setup eller operativsystemet til å velge riktig oppfriskingsfrekvens.
Hvis tastaturet ikke virker
•Kontroller at tastaturet er riktig tilkoblet (et tastaturikon vises på
skjermen hvis tastaturet ikke er tilkoblet).
•Hvis du slår på PCen, operativsystemet starter og tastaturet er riktig
tilkoblet, men fremdeles låst, kan oppstartspassordet være definert
som “Tastatur låst”. Du må oppgi et passord for å låse opp tastaturet
(og musen). Du kan endre denne innstillingen i Setup-programmet.
Se Strøm-menyen i HPs Setup-program.
Hvis musen ikke virker
•Kontroller at musen er riktig tilkoblet.
•Kontroller at musedriveren som følger med den forhåndsinstallerte
programvaren er riktig installert.
•Rengjør musekulen- og rullene som vist i figuren nedenfor (bruk en
klut som ikke loer).
Rengjøre rullene
Rengjøre kulen
napa.bk : napa-ug3.fb4 Page 62 Thursday, August 21, 1997 10:04 PM

Norsk 63
3 Problemløsing
Problemer med maskinvaren
Hvis skriveren ikke virker
•Kontroller at skriveren er slått PÅ.
•Kontroller at nettkabelen er koblet til nettuttaket på skriveren.
•Kontroller at du har riktig kabel for skriveren. Påse at den er godt
festet til riktig kontakt (utgang) på PC-arbeidsstasjonen og
skriveren.
•Kontroller at skriveren er online.
•Kontroller arkmatingsmekanismen for papirstopp.
•Kontroller at skriveren er riktig konfigurert for PC-arbeidsstasjonen
og applikasjonen.
aKontroller at utgangen på PC-arbeidsstasjonen er riktig
konfigurert ved hjelp av Setup.
bKontroller at skriveren er riktig konfigurert i operativsystemet.
cKontroller at programvarens utskriftsmeny er riktig konfigurert
(se håndboken som følger med programvaren).
•Kontroller at utgangen på PC-arbeidsstasjonen virker, ved å koble til
og kjøre en annen periferenhet fra den.
•Hvis du får en feilmelding, kan du se i brukerhåndboken til skriveren.
Hvis diskene ikke virker
Hvis diskettstasjonen
ikke virker
•Kontroller at du bruker en formatert diskett, og at du setter den inn
på riktig måte.
•Kontroller at du bruker en diskett med riktig tetthet.
•Kontroller at diskettstasjonen er riktig konfigurert i Avansert-
menyen i Setup-programmet.
•I Setup-programmet velger du Avansert-menyen, Diskettstasjoner-
undermenyen og kontrollerer at diskettstasjonskontrolleren er
Aktivert.
•Rengjør diskettstasjonen med et rensesett for disketter.
•Kontroller at diskettstasjonen er aktivert i Setup.
•Diskettstasjon (velg Sikkerhet-menyen og
Maskinvarebeskyttelse-undermenyen og kontroller at Disketter
er Ulåst)
•Oppstart fra diskettstasjon (velg Oppstart-menyen og
Oppstartsprioritet-undermenyen og påse at enheten er i
enhetsprioritetslisten)
napa.bk : napa-ug3.fb4 Page 63 Thursday, August 21, 1997 10:04 PM

3 Problemløsing
Problemer med maskinvaren
64 Norsk
•Skriving til disketter (velg Sikkerhet-menyen og
Maskinvarebeskyttelse-undermenyen og kontroller at Skriving til
disketter er Ulåst).
•Kontroller at stasjonens strøm- og datakabler er riktig tilkoblet.
Hvis harddisken
ikke virker
•Kontroller at stasjonens strøm- og datakabler er riktig tilkoblet (se
Koble til enheter på side 32).
•Kontroller at harddisken er Ulåst (i Setup-programmet velger du
Sikkerhet-menyen og ser i Maskinvarebeskyttelse-undermenyen).
Setup-programmet har også et alternativ for å aktivere eller
deaktivere oppstart fra harddisken (se Oppstartssikkerhet-
undermenyen på Sikkerhet-menyen og kontroller at Start fra IDE
HDD er Aktivert).
•Kontroller at alle harddisker er gjenkjent (i SCSISelect™-
programmet velger du SCSI Disk Utilities og kontrollerer at hver
harddisk står oppført med en SCSI-ID).
•Hvis du har installert en IDE-harddisk og bruker den integrerte IDE-
kontrolleren, kontrollerer du at Lokalbuss IDE er aktivert (i Setup-
programmet velger du Avansert-menyen, undermenyen IDE-
enheter og kontrollerer at Lokalbuss IDE-adapter er Primær).
Hvis du har installert Adaptec® RAIDport-adapteren:
•I SCSISelect-programmet kontrollerer du at hver harddisk har en
entydig SCSI-ID.
•Kjør ArrayConfig™-programmet for å kontrollere array-
konfigurasjonen.
•Bruk ArrayConfig-programmet (ikke HPs Setup-program) til å
kontrollere at arrayen er valgt som oppstartsenhet.
Du finner mer informasjon og feilsøkingsråd under “HP FastRAID-
alternativet” på side 84.
Hvis harddisklampen
ikke virker
Hvis harddisklampen ikke blinker når harddisken er aktiv:
•Kontroller at kontrollpanelkontakten er riktig tilkoblet hovedkortet.
•Kontroller at stasjonens strøm- og datakabler er riktig tilkoblet.
napa.bk : napa-ug3.fb4 Page 64 Thursday, August 21, 1997 10:04 PM

Norsk 65
3 Problemløsing
Problemer med maskinvaren
Problemer med CD-ROM-stasjonen
ADVARSEL Koble fra nett- og telekommunikasjonskabler før du tar av dekselet for
å kontrollere kabeltilkoblinger eller krysskoblingsinnstillinger.
Du risikerer elektriske støt og øyeskader av laserlys hvis du åpner CD-
ROM-stasjonen. Eventuelle reparasjoner og service må bare foretas av
autorisert personell. Etiketten på CD-ROM-stasjonen angir strømkrav
og bølgelengde. PC-arbeidsstasjonen er et laserprodukt i klasse 1. Ikke
forsøk å justere laserenheten på noen som helst måte.
Ingen lyd fra
CD-ROM-stasjonen
Hvis det er problemer med lyden ved avspilling av CD-plate:
•Kontroller at volumkontrollen på frontpanelet på CD-ROM-stasjonen
er skrudd opp.
•Kontroller at platen i CD-ROM-stasjonen er en lydplate og ikke en
foto-CD-plate eller data-CD-plate.
•Hvis du bruker hodetelefoner eller eksterne høyttalere, må du
kontrollere at disse er riktig koblet til lydfrontpanelet (ikke til
lydkontakten for CD-ROM).
•Kontroller at CD-lydkabelen er riktig installert og koblet til
hovedkortet.
CD-ROM-stasjonen er
uvirksom
Hvis CD-ROM-stasjonen ikke ser ut til å virke, kan du forsøke å få tilgang
til stasjonen ved å klikke på ikonet eller stasjonsbokstaven for CD-ROM-
stasjonen.
napa.bk : napa-ug3.fb4 Page 65 Thursday, August 21, 1997 10:04 PM

3 Problemløsing
Problemer med maskinvaren
66 Norsk
CD-ROM-stasjonen
virker ikke
•Kontroller at kablene er riktig tilkoblet.
•Kontroller at det er en CD-plate i stasjonen.
•Kontroller at CD-ROM-stasjonen er deklarert i Setup-programmet
(velg Avansert-menyen og så undermenyen IDE-enheter).
•Kontroller at Lokalbuss IDE-adapter er aktivert i Setup-
programmet. (Velg Avansert-menyen og så undermenyen IDE-
enheter. Kontroller at Lokalbuss IDE-adapter er satt til Primær.)
•Hvis du har tenkt å starte fra CD-ROM-stasjonen, må du kontrollere
at dette alternativet er aktivert i Setup-programmet (velg Oppstart-
menyen og undermenyen Oppstartsprioritet og kontroller at
enheten er i oppstartslisten).
•Du finner mer informasjon i dokumentasjonen til CD-ROM-
stasjonen.
napa.bk : napa-ug3.fb4 Page 66 Thursday, August 21, 1997 10:04 PM

Norsk 67
3 Problemløsing
Problemer med programvaren
Problemer med programvaren
Hvis du har glemt passordet
❒Hvis du har glemt brukerpassordet og administratorpassordet er
angitt og kjent:
1Start PC-arbeidsstasjonen på nytt. Hvis tastaturet er låst, tar du
ut nettkabelen og setter den inn igjen.
2Vent på meldingen Setup.
3Trykk på for å starte Setup-programmet.
4Skriv administratorpassordet for å åpne Setup-programmet.
5Velg Sikkerhet, Brukerpassord-undermenyen, og oppgi et nytt
brukerpassord.
6Trykk på for å lagre det nye brukerpassordet og avslutte
Setup-programmet.
❒Hvis du har glemt både bruker- og administratorpassordet:
1Slå av PC-arbeidsstasjonen og ta av maskinens deksel
(se side 23).
2Sett hovedkortbryter 7 (PSWRD) til PÅ (NED). Se side 90 for
bryterplasseringen.
3Sett på plass maskinens deksel og slå på PC-arbeidsstasjonen. La
den fullføre oppstartsrutinen.
4Slå av PC-arbeidsstasjonen og ta av dekselet.
5Sett bryter 7 (PSWRD) til AV (OPP).
6Sett på maskinens deksel (se side 23).
7Slå på PC-arbeidsstasjonen og la den fullføre oppstartsrutinen.
8Trykk på når du blir bedt om å bruke Setup-programmet.
9Definer nye bruker- og administratorpassord.
10 Trykk på for å lagre de nye passordene og avslutte Setup.
napa.bk : napa-ug3.fb4 Page 67 Thursday, August 21, 1997 10:04 PM

3 Problemløsing
Problemer med programvaren
68 Norsk
Hvis du ikke kan starte Setup-programmet
Dette kan skje hvis kopien av PC-arbeidsstasjonens konfigurasjon, som
er lagret i minnet, blir ødelagt. Du må slette denne ødelagte
konfigurasjonen.
Slik sletter du konfigurasjonen:
1Slå av PC-arbeidsstasjonen og ta av dekselet (se side 23).
2Sett hovedkortbryter 6 (CONFG) på bryterblokken til DOWN for å
slette konfigurasjonen (se side 90 for å finne bryterplassering).
3Sett på plass dekselet og slå på PC-arbeidsstasjonen for å slette
minnet.
4Kontroller at feilkodene 0240 og 0130 vises, og vent til
PC-arbeidsstasjonen har startet.
5Slå av PC-arbeidsstasjonen og ta av dekselet.
6Sett hovedkortbryter 6 (CONFG) på bryterblokken til OFF for å
aktivere konfigurasjonen på nytt.
7Sett på plass maskinens deksel (se kapittel 2).
8Slå på PC-arbeidsstasjonen og kjør Setup ved å trykke på når
<Setup=F2> vises (feilkode 0130 vises når PC-arbeidsstasjonen
starter)
9Trykk på for å lagre konfigurasjonen og avslutte Setup.
Hvis dato og klokkeslett er feil
Dato og klokkeslett kan være feil på grunn av sommer- eller vintertid,
eller fordi PCen har vært frakoblet strømnettet for lenge slik at
kondensatoren, som leverer strøm til CMOS-minnet, er utladet. Du
lader opp kondensatoren ved å koble PCen til strømnettet i en time (du
trenger ikke å starte den).
Du kan installere et ekstern batteri ssom vedlikeholder dato og
klokkeslett utover en frakoblingstid på mer enn en uke (den eksterne
batterikontakten er vist på side 87, instruksjonene finner du på side
70). Ta kontakt med HP-forhandler hvis du ønsker informasjon om
hvordan du installerer et eksternt batteri
Bruk Setup-programmet til å endre dato og klokkeslett.
napa.bk : napa-ug3.fb4 Page 68 Thursday, August 21, 1997 10:04 PM

Norsk 69
3 Problemløsing
Problemer med programvaren
Hvis programvaren ikke virker
Hvis PC-arbeidsstasjonen rapporterer at systemet er i orden og lampen
over av/på-bryteren lyser, men noe av programvaren ikke virker, slår du
opp i håndbøkene til operativsystemet eller programvaren.
Problemer med nettverket
Hvis det oppstår problemer med PC-arbeidsstasjonens nettverk, kjører
du hjelpeprogrammet HPIEDIAG på HPs CD-ROM-plate med LAN-
drivere, som følger med PC-arbeidsstasjonen. Dette hjelpeprogrammet
bør kjøres fra et minimalt DOS-system uten LAN-drivere, noe du gjør
ved å starte fra en systemdiskett (hvis PC-arbeidsstasjonen kjører
Windows NT 4.0, må du lage denne systemdisketten på en annen PC.)
1Sett systemdisketten inn i diskettstasjonen og start PC-
arbeidsstasjonen på nytt.
2Sett CD-ROM-platen som inneholder HPIEDIAG-hjelpeprogrammet
inn i CD-ROM-stasjonen.
3Gjør CD-ROM-stasjonen til gjeldende stasjon ved for eksempel å
skrive D: der bokstaven D er stasjonsbokstaven for CD-
ROM-stasjonen.
4Endre til DIAG-katalogen ved å skrive : CD\LAN\DIAG .
5
Start HPIEDIAG-programmet ved å skrive : HPIEDIAG .
Følg instruksjonene på skjermen.
Kontroller at konfigurasjonen til det integrerte Ethernet-grensesnittet
bruker Setup-programmet. Du kan også benytte deg av den
skjermbaserte Network Administrator’s Guide som følger med PC-
arbeidsstasjonen.
Hvis PC-arbeidsstasjonen har et lydproblem
Hvis det oppstår problemer med lyden på PC-arbeidsstasjonen, får du
hjelp i den skjermbaserte Using Sound on Your PC.
napa.bk : napa-ug3.fb4 Page 69 Thursday, August 21, 1997 10:04 PM

3 Problemløsing
Installere et eksternt batteri
70 Norsk
Installere et eksternt batteri
ADVARSEL Det er fare for eksplosjon hvis batteriet installeres feil. Forsøk aldri å
lade opp, demontere eller brenne det gamle batteriet. Når du skal
erstatte batteriet, må du bruke samme eller tilsvarende type som
anbefales av produsenten. Batteriet er et litiumbatteri som ikke
inneholder tungmetaller, men for å spare miljøet bør du ikke kaste det
sammen med husholdningsavfallet. Returner brukte batterier til
forretningen der du kjøpe dem, til forhandleren der du kjøpte PCen
eller til Hewlett Packard, slik at de kan gjenvinnes eller kasseres på en
miljømessig forsvarlig måte. Brukte batterier mottas kostnadsfritt.
Hvis det medfølgende batteriet slutter å virke, kan du sette inn et nytt
batteri i PC-arbeidsstasjonen. Du kan bestille nytt batteri hos en
autorisert HP-forhandler.
Dette batteriet dekkes ikke av HPs garanti.
Slik installerer du det eksterne batteriet:
1Etter at du har tatt av maskinens deksel, kobler du den eksterne
batterikabelen til batterikontakten på hovedkortet (se side 87 hvis
du vil ha en oversikt over plassering av kontakten til det eksterne
batteriet på hovedkortet).
2Monter det eksterne batteriet til den øverste diskrammen ved hjelp
av det dobbeltsidige limbåndet som følger med.
Når du har skiftet ut originalbatteriet eller installert et eksternt batteri,
setter du på plass maskinens deksel og kjører Setup-programmet for å
konfigurere datamaskinen.
napa.bk : napa-ug3.fb4 Page 70 Thursday, August 21, 1997 10:04 PM

4
Teknisk informasjon
Dette kapitlet inneholder teknisk informasjon om PC-arbeidsstasjonen
og informasjon om HPs Setup-program.
napa.bk : napa-ug4.fb4 Page 71 Thursday, August 21, 1997 10:04 PM

4 Teknisk informasjon
Egenskaper
72 Norsk
Egenskaper
Egenskap: Beskrivelse:
Prosessor (standard) Pentium II (enkel eller dobbelt)
Cacheminne
(integrert i prosessorpakken)
•Nivå 1: 16 kB kode, 16 kB data
•Nivå 2: 512 kB
Hovedminne (størrelse/hastighet) Kan oppgraderes til 512 MB (SDRAM)
Skjerm •Millennium II-skjermkort (4 MB)
•AGP-skjermkontroller med 4 MB skjermminne
(kan oppgraderes til 16 MB)
LAN Ethernet 10BT/100TX LAN-kontroller på PCI-kort
Lyd Integrert 16-bits hi-fi med avanserte miksemuligheter og
SigmaDelta-omdannere
Diskkontroller Integrert 16-bits bred Ultra SCSI og 8-bits smal Ultra SCSI-
kontroller på PCI-bussen (dataoverføringsfrekvens på opptil
40 MB per sekund)
Kontakter på baksiden •Mini-DIN-mus
•Mini-DIN-tastatur
•25-pinners parallell
•9-pinners seriell (to, bufrede)
•To USB-kontakter
•Styrespak/MIDI
•Linje inn-kontakt (3,5 mm)
•Linje ut-kontakt (3,5 mm)
•Mikrofon inn-kontakt (3,5 mm)
•8-bits smal Ultra SCSI (kontakt med høy tetthet)
25-pinners parallellkontakt •Modus: Centronics eller toveis modi (ECP/EPP)
•Parallellutgang: 1 (378h, IRQ 7), 2 (278h, IRQ 5), eller Off
9-pinners serielle kontakter •Standard: To UART 16550 bufrede serielle utganger
(begge RS-232-C)
•Serielle utganger A og B: 2F8h (IRQ 3), 2E8h (IRQ 3),
3F8h (IRQ 4), 3E8h (IRQ 4), eller Off
(Hvis en utgang bruker 2xxh, må den andre bruke 3xxh.)
napa.bk : napa-ug4.fb4 Page 72 Thursday, August 21, 1997 10:04 PM

Norsk 73
4 Teknisk informasjon
Egenskaper
Stasjonshyller Sju hyller for masselagerenheter som støtter
•to 3,5-tommers stasjoner med fronttilgang, en tredels
høyde
•tre 5,25-tommers stasjoner med fronttilgang, halv høyde
•to interne 3,5-tommers harddisker
Hovedkortkontakter •En diskettstasjonskontakt
•En utvidet IDE-kontakt (for opptil to IDE-enheter)
•En 16-bits bred Ultra SCSI-kontakt (for opptil fire interne
SCSI-enheter)
•En 8-bits smal Ultra SCSI-kontakt
•En CD-ROM-lydkontakt
•AUX-kontakt
•Frontpanelkontakt for multimedieenheter
•Mikrofonkontakt på frontpanelet
•Kontakt for intern høyttaler
•En kontakt for ekstern start
•Kontakt for eksternt batteri
Tilleggsspor •Ett AGP-spor (Accelerated Graphics Port)
•Tre 32-bits PCI-spor (ett med en HP RAIDport)
•Ett 16-bits ISA-spor (Industry Standard Architecture)
•Ett kombinert ISA- eller PCI-spor
Tastatur/mus •HPs forbedrede tastatur med Mini-DIN-kontakt
•HPs treknappsmus med Mini-DIN-kontakt
HPs UltraFlow kjølingssystem Kjølingssystem med flere temperaturstyrte vifter
optimaliserer kjøling
Hodetelefoner Stereo hodetelefoner med boom-mikrofon
Egenskap: Beskrivelse:
napa.bk : napa-ug4.fb4 Page 73 Thursday, August 21, 1997 10:04 PM

4 Teknisk informasjon
Systemspesifikasjoner
74 Norsk
Systemspesifikasjoner
Strømforbruk
MERK Når PC-arbeidsstasjonen slås av med nettbryteren, synker
strømforbruket til under 5 watt, men ikke ned til null. Den spesielle
av/på-metoden som brukes av denne PCen, øker strømforsyningens
varighet betraktelig. For å senke strømforbruket til null når PC-
arbeidsstasjonen er slått av, kobler du enten PCen fra nettuttaket eller
bruker en strømskinne med bryter. Hvis du gjør dette, må du være klar
over at PC-arbeidsstasjonen mister tidsinnstillingene i løpet av få dager.
Maksimalt tillatte belastninger for tilleggsspor
Belastningsgrensene for ISA- og PCI-tilleggsspor er i samsvar med ISA-
og PCI-spesifikasjoner. Du finner mer informasjon om tillatte
belastninger på World Wide Web (se side 109) i avsnittet om
støttedokumentasjon for din PC-arbeidsstasjon.
Full driftsmodus (maksimum) 260 W
Vanlig forbruk En prosessor installert: omtrent 100 W
To prosessorer installert: omtrent 150 W
Av 2,2 W (Strømforsyningen i PC-arbeidsstasjonen fortsetter å levere
strøm til CMOS-minnet selv når den er slått av.)
napa.bk : napa-ug4.fb4 Page 74 Thursday, August 21, 1997 10:04 PM

Norsk 75
4 Teknisk informasjon
Systemspesifikasjoner
IRQer, DMAer og I/U-adresser brukt av PC-arbeidsstasjonen
IRQene, DMAene og I/U-adressetilordningene som er vist her, er for en
PC med basiskonfigurasjon. Hvilke ressurser PC-arbeidsstasjonen
bruker, varierer med hvilke tilleggskort som følger med PC-
arbeidsstasjonen. Ressursene tildeles av system-BIOS eller Plug and
Play-operativsystemet.
IRQer brukt av PC-
arbeidsstasjonen
IRQ0 System-timer
IRQ1 Tastaturkontroller
IRQ2 Ledig
IRQ3 COM2, COM4
IRQ4 COM1, COM3
IRQ5 AD1816, LPT2
IRQ6 Diskettstasjonskontroller
IRQ7 LPT1
IRQ8 Sanntidsklokke
IRQ9
IRQ10
IRQ11 AD1816 MIDI
IRQ12 Mus
IRQ13 Ikke tilkoblet
IRQ14 Integrert IDE-kontroller
IRQ15
DMAer brukt av PC-
arbeidsstasjonen
DMA 0 Capture
DMA 1 Avspilling
DMA 2 Diskettstasjonskontroller
DMA 3 LPT ECP
DMA 4 “Cascade”
DMA 5 Ledig
DMA 6 Ledig
DMA 7 Ledig
napa.bk : napa-ug4.fb4 Page 75 Thursday, August 21, 1997 10:04 PM

4 Teknisk informasjon
Systemspesifikasjoner
76 Norsk
I/U-adresser brukt av PC-
arbeidsstasjonen
0000 - 000F DMA-kontroller 1
0020 - 0021 Hovedavbruddskontroller
002E - 002F Konfigurasjonsregistre
0040 - 0043 Timer 1
0060, 0064 Tastaturkontroller
0061 Utgang B (høyttaler, NMI-status og kontroll)
0070 Bit 7: NMI-maskeregister
0070 - 0071 RTC og CMOS
0080 Produksjonsutgang (POST-kort)
0081 - 0083,
008F DMA-register (low page)
0092 PS/2 tilbakestilling og Fast A20
0096 - 0097 Little Ben
00A0 - 00A1 Slave-avbruddskontroller
00C0 - 00DF DMA-kontroller 2
00F0 - 00FF Koprosessorfeil
0130 - 013F AD1816 lydsystem
0170 - 0177 Ledig (sekundær IDE-kanal)
01F0 - 01F7 Primær IDE-kanal
0200 AD1816 styrespak
0220 - 0232 AD1816 Sound Blaster
0278 - 027F LPT 2
02E8 - 02EF Seriell utgang 4 (COM4)
02F8 - 02FF Seriell utgang 2 (COM2)
0330 - 0331 AD1816 MIDI
0372 - 0377 Ledig (sekundær diskettstasjon)
0378 - 037A LPT1
0388 - 038B AD1816 Adlib (FM)
03B0 - 03DF VGA
03E8 - 03EF COM3
03F0 - 03F5 Diskettstasjonskontroller
03F6 Primær IDE-kanal
03F7 Diskettstasjonskontroller
03F8 - 03FF COM1
04D0 - 04D1 Avbruddsnivåkontroll
0678 - 067B LPT2 ECP
0778 - 077B LPT1 ECP
0CF8 - 0CFF Plass for PCI-konfigurasjon
8000 PIIX4 strømstyring av I/U
8400 NS317 ACPI-registre
8800 PIIX4 SMBus I/U
napa.bk : napa-ug4.fb4 Page 76 Thursday, August 21, 1997 10:04 PM

Norsk 77
4 Teknisk informasjon
Systemspesifikasjoner
Lydfunksjoner
Egenskap: Beskrivelse:
Digitaliserte lyder •SoundBlaster Pro
•Kompatibel med AdLib
•16-bits og 8-bits stereosampling fra 4 kHz til 55,2 kHz
•Programmerbare samplingsfrekvenser med 1 Hz
oppløsning
•Full maskinvaredupleks-konvertering
•Opptil 6 ulike samtidige samplingsfrekvenser
•8-bits F DMA-overføring på kanal 0, 1, 2 eller 3
•Avansert 16-bits programvarebasert sanntidssystem for
lydkomprimering/dekomprimering med følgende
standarder: PCM, Microsoft ADPCM, SoundBlaster
ADPCM i SB-modus, CCITT A-Law, CCItt
•16-bits programvarebasert sanntidssystem for
lydkomprimering/dekomprimering med følgende
standarder: Creative ADPCM (16:4), CCITT A-law (16:8)
og CCITT µ-law. Standardene støttes i mono eller stereo,
og Big-endian- eller Little-endian-format
•Automatisk dynamisk filtrering for digitalt lydopptak og
digital avspilling
Musikk-synthesizer •MPU401-kompatibel MIDI-utgang
•Støtte for maskin- og programvares synthesizer-
digitallydtabell
•Integrert OPL3-kompatibel musikk-synthesizer
•24 operatorer i 4-operator-modus med seks instrumenter
•36 operatorer i 2-operator-modus med 18 instrumenter
eller 15 instrumenter med fem trommer
Forbedret stereo •Innebygd “Phat Stereo” for utvidelse av Stereo Image
napa.bk : napa-ug4.fb4 Page 77 Thursday, August 21, 1997 10:04 PM

4 Teknisk informasjon
Systemspesifikasjoner
78 Norsk
Mikser •AC’97 og MPC-3-lydmikser
•Inndatamiksekilder: MIDI, mikrofon, linje inn,
CD-lyd, AUX-lyd og digitale lyder
•Utdatamiksing av alle lydkilder til LINE OUT eller integrert
høyttaler i PC-arbeidsstasjonen
•flerkildeopptak og veksling mellom eller miksing av
høyre/venstre-kanaler
•16-trinns volumkontroll for mikrofon
•64-trinns volumkontroll for digitale lyder, MIDI-musikk,
CD-lyd, linje inn og Aux1-lyd
•32-trinns hovedvolumkontroll
•Ekstern volumkontroll for hovedvolum
LINE IN •Inndata-motstand: 15 ohm
•Inndata: 0 til 2 Vpp
LINE OUT •Stereo-utdata på 5 mW per kanal med høyttalere for
hodetelefoner (motstand >600 ohm)
MIDI-/styrespak-grensesnitt •Innebygd MIDI-grensesnitt for tilkoblinger til eksterne
MIDI-enheter
•Sound Blaster- og MPU-401 UART-modus-kompatibel
•MIDI-tidsangivelse for multimedia-utvidelse
•Inndatabuffer: 64-byte FIFO
•Standard analog PC-arbeidsstasjon monoutgang for
styrespak
Lydfrontpanel •Mikrofon inn-kontakt
•Hodetelefoner ut-kontakt
•Spenningsdeler for hovedvolumkontroll
Mikrofonkontakt •20 dB forhåndsforsterker. Starten kan dempes med
programvare
•16-trinns programmerbar volumkontroll
•Inndata-motstand: 600 ohm
•Følsomhet: 30 mVpp til 200 mVpp
Hodetelefonkontakt •Motstand: 32 ohm
Egenskap: Beskrivelse:
napa.bk : napa-ug4.fb4 Page 78 Thursday, August 21, 1997 10:04 PM

Norsk 79
4 Teknisk informasjon
Systemspesifikasjoner
Skjermegenskaper
2D-oppløsning og pikseldybde
Oppløsning Biter/piksel 4 MB Biter/piksel 8, 12, 16 MB
640x480 8, 16, 24, 32 8, 16, 24, 32
800x600 8, 16, 24, 32 8, 16, 24, 32
1024x768 8, 16, 24, 32 8, 16, 24, 32
1152x864 8, 16, 24, 32 8, 16, 24, 32
1280x1024 8, 16, 24 8, 16, 24, 32
1600x1024 8, 16 8, 16, 24, 32
1600x1200 8, 16 8, 16, 24
1920x1035 8, 16 8, 16, 24
1920x1080 8, 16 8, 16, 24
1920x1200 8 8, 16
1800x1440 8 8, 16
Høyeste 3D-fargeoppløsninger
Minne Biter/piksel Rask 3D Normal 3D
4 MB 8 800 x 600 800 x 600
4 MB 16 800 x 600 800 x 600
4 MB 32 640 x 480 640 x 480
8 MB 8 1280x1024 1280x1024
8 MB 16 1152x864 1152x864
8 MB 32 800x600 800x600
12 MB 8 1920x1080 1920x1080
napa.bk : napa-ug4.fb4 Page 79 Thursday, August 21, 1997 10:04 PM

4 Teknisk informasjon
Systemspesifikasjoner
80 Norsk
MERK Skjermdriverne som følger med operativsystemet bestemmer
tilgjengelige skjermoppløsninger og antall farger.
1. Skjermen din støtter kanskje ikke de høyeste oppfriskingsfrekvensene
som er vist her. Hvis du vil vite mer om hvilke oppfriskingsfrekvenser
som støttes av skjermen din, kan du slå opp i brukerhåndboken som
følger med skjermen.
2. Denne oppløsningen er ikke forhåndsinnstilt på HPs skjermer.
12 MB 16 1280x1024 1280x1024
12 MB 32 1152x864 1152x864
16 MB 8 1800x1440 1800x1440
16 MB 16 1920x1080 1920x1080
16 MB 32 1152x864 1280x1024
Høyeste oppfriskingsfrekvenser
Oppløsning Høyeste oppfriskingsfrekvenser 1
640 ✕ 480 200 Hz
800 ✕ 600 180 Hz
1024 ✕ 768 140 Hz
1152 ✕ 8822110 Hz
1280 ✕ 1024 100 Hz
1600 ✕ 1200 90 Hz
Høyeste 3D-fargeoppløsninger
Minne Biter/piksel Rask 3D Normal 3D
napa.bk : napa-ug4.fb4 Page 80 Thursday, August 21, 1997 10:04 PM

Norsk 81
4 Teknisk informasjon
Systemspesifikasjoner
SCSI-egenskaper
Egenskap: Beskrivelse:
To kontrollere •16-bits bred Ultra SCSI
•8-bits smal Ultra SCSI
Dedikert kontroller 16-bits bred Ultra SCSI-kontroller dedikert til harddisker for topp
høyhastighetsytelse til enhver tid
16-bits bred Ultra SCSI •Basert på Adaptec AIC7880-brikke
•Båndbredde på 40 MB per sekund
•Støtter flere interne SCSI-enheter
•SCAM-støtte
8-bits smal Ultra SCSI •Basert på Adaptec AIC7860-brikke
•Båndbredde på 20 MB per sekund
•Flere interne og eksterne SCSI-enheter
•Automatisk bytte til ikke Ultra for eksterne SCSI-enheter
(10 MB per sekund)
•SCAM-støtte
HP FastRAID •Bare aksellerasjon av 16-bits bred Ultra SCSI
•Topp ytelse med to superraske 4,5 GB harddisker med
10,000 rpm
•SCAM ikke støttet
napa.bk : napa-ug4.fb4 Page 81 Thursday, August 21, 1997 10:04 PM

4 Teknisk informasjon
Systemspesifikasjoner
82 Norsk
Diskstripingsegenskaper (FastRAID)
Egenskap: Beskrivelse:
Datamaskinbuss 32-bits lokal PCI-buss og HP FastRAID-sokkelkontakt
Vertsbussens
dataoverføringsfrekvens
Opptil 133 MB per sekund
Enhetsprotokoll 16-bits bred Ultra SCSI
Avansert HP FastRAID-
egenskaper
•“Hot spare” og “hot swap” av disker (sammenslått eller dedikert)
•Brukerdefinert gjenoppbyggingsprioritet
•Brukerdefinert bekreftelsesprioritet
•Hot spare-testing
•Planlegger for gjenoppbygging, bekreftelse og hot-spare testing
•Array-statusovervåking og hendelsesvarsling
•Brukervalgt kringkasting og overvåking
•Justerbar stripebredde
Enhetsstøtte Opptil 15 HDD/ikke-HDD SCSI-enheter per hovedkortkanal
Array-støtte •Stasjoner kan konfigureres for FastRAID-nivåene 0 og 1
•Stasjoner kan også støttes i miljøer uten array
Operativsystem Windows NT 4.0
Fjernstyring Windows NT 4.0
SCAM Ikke støttet. SCSI-adresser må ikke stilles inn manuelt på 16-bits
brede Ultra SCSI-kanaler
napa.bk : napa-ug4.fb4 Page 82 Thursday, August 21, 1997 10:04 PM

Norsk 83
4 Teknisk informasjon
Systemspesifikasjoner
Nettverksegenskaper
Egenskap: Beskrivelse:
LAN-kontroller AMD AM79C971/Presidio 3
Fysisk lag Nivå 1 LXT970
RJ45-kontakt 10BT/100TX automatisk “forhandling”
Option Flash Støtter opptil 256 kB
Fjernoppstart Protokoller integrert i system-BIOS
ExStart-kontakt •Tilkobling til CPU-kort
•LAN-fjernvekkings- eller fjernoppstartsignaler
•Ekstra strøm
•LAN LED-signal på maskinvarens kontrollpanel
Fjernoppstart •Full fjernoppstart med Magic Packet
•Strøm: Ekstra strøm (under avslåing)
Fjernvekking •Vekking fra hvilemodus med Magic Packet
•Strøm: Nett
napa.bk : napa-ug4.fb4 Page 83 Thursday, August 21, 1997 10:04 PM

4 Teknisk informasjon
HP FastRAID-alternativet
84 Norsk
HP FastRAID-alternativet
HP FastRAID bruker RAID-teknologi til å øke ytelsen til PCens
harddisker. I stedet for å fokusere på databeskyttelse, som er tilfellet
med serverbasert RAID-teknologi, gir HP FastRAID topp ytelse.
Hvis du har kjøpt en datamaskin med HP FastRAID-alternativ, vil et
Adaptec ARO-1130 PCI RAIDport™-kort være forhåndsinstallert i
RAIDport-kontaktsporet på PCens hovedkort, og konfigurert til å gi
maksimal I/U-gjennomgang for PCens to harddisker.
Selv om ARO-1130-kortet og harddiskene er forhåndskonfigurerte for å
yte maskimalt (caching og/eller RAID 0, avhengig av PC-
arbeidsstasjon), kan du konfigurere RAIDport-kortet og stasjonene til å
gi beskyttelse mot tap av data (RAID 1).
RAID 1-konfigurasjonen gir programvarespeiling og -caching. Dataene
speiles (dupliseres) ved hjelp av et disksett. Hvis det oppstår feil med
den ene disken, er dataene fremdeles tilgjengelige på speildisken. RAID
1-konfigurasjonen gir også en forbedring av ytelsen ved hjelp av cachen
på ARO-1130-kortet. Den gir imidlertid ikke det samme
gjennomgangsnivået som RAID 0-konfigurasjonen. Fordi dataene
speiles, er lagringskapasiteten bare halvparten av den fysiske
kapasiteten til stasjonene.
Merk at konfigurasjonene RAID5 og RAID10 ikke støttes.
ADVARSEL Før du konfigurerer stasjonene på nytt, sikkerhetskopierer du dataene
du ønsker å beholde. Hvis du konfigurerer en array på nytt ved hjelp av
ArrayConfig-programmet, slettes allee data og partisjoner fra
stasjonene. Når du har konfigurert stasjonene og installert
operativsystemet på nytt, kan du gjenopprette dataene.
Hvis du skal konfigurere ARO-1130-kortet og harddiskene på nytt til
bruk med RAID 1, bruker du ArrayConfig-programmet på CD-ROM-
platen med drivere. Hvis du vil ha informasjon om hvordan du bruker
ArrayConfig-programmet, ser du i Installing the HP FastRAID
Accessory Kit. Denne skjermbaserte håndboken er i PDF-format, og
napa.bk : napa-ug4.fb4 Page 84 Thursday, August 21, 1997 10:04 PM

Norsk 85
4 Teknisk informasjon
HP FastRAID-alternativet
finnes på World Wide Web. På side 109 finner du tilgangsdetaljer. Velg
Drivers og finn deretter støttedokumentasjonen for din PC-
arbeidsstasjon. (Hvis du kjøpte HP FastRAID-alternativet som
tilleggsutstyr, leveres denne dokumentasjonen som et eget trykt
hefte.)
Merk at ArrayConfig-programmet må kjøres fra en oppstartbar diskett.
Hvis du ønsker mer informasjon om hvordan du lager en oppstartbar
ArrayConfig-diskett og konfigurerer ARO-1130-kortet, leser du
README-filen i FastRAID-delen av CD-ROM-platen med drivere.
Når du har laget arrayen, kan du bruke CI/O Array Manager-
programmet (finnes også på CD-ROM-platen) til å styre og overvåke
den. Hvis du trenger informasjon om hvordan du bruker CI/O Array
Manager, kan du lese den skjermbaserte dokumentasjonen som følger
med.
napa.bk : napa-ug4.fb4 Page 85 Thursday, August 21, 1997 10:04 PM

4 Teknisk informasjon
Kontakter på PC-arbeidsstasjonens bakside
86 Norsk
Kontakter på PC-arbeidsstasjonens bakside
25-pinners parallellkontakt
15-pinners VGA-skjermkontakt (på skjermkortet)
9-pinners seriell kontakt:
Port B (venstre)/Port A (høyre)
8-bits SCSI-kontakt
MIDI/styrespak-
kontakt
3,5 mm lydkontakter
Tastatur (høyre) og mus
(venstre)
USB-kontakter (to)
napa.bk : napa-ug4.fb4 Page 86 Thursday, August 21, 1997 10:04 PM

Norsk 87
4 Teknisk informasjon
Kontakter og brytere på hovedkortet
Kontakter og brytere på hovedkortet
Kontakter på hovedkortet
Intern høyttaler
AUX
CD
Mikrofon
lydfrontpanel
Multimedia-frontpanelkontakt
(hodetelefoner og volumkontroll )
16-bits SCSI
Prosessor 1
Prosessor 2
AGP-spor
PCI-spor
RAIDport
IDE-kontakt
8-bits SCSI
Vifte
Vifte (luftstømleder)
Statuspanel
Av/på Vifte
Hovedkort-
brytere
FDD
Eksternt
batteri
VRM 1
VRM 2
Ekstern start
Minne-
moduler
ISA-spor
napa.bk : napa-ug4.fb4 Page 87 Thursday, August 21, 1997 10:04 PM

4 Teknisk informasjon
Kontakter og brytere på hovedkortet
88 Norsk
Interne lydkontakter
PC-arbeidsstasjonens hovedkort har flere kontakter som du kan bruke
til å koble til andre enheter internt. Disse omfatter
•en CD-lydkontakt
•en ekstra kontakt (AUX)
•en lydfrontpanelkontakt
•en mikrofonkontakt på frontpanelet
CD-lydkontakt CD-lydkontakten merket “CD IN” er en 4-pinners kontakt som er koblet
til den interne CD-ROM-stasjonen. Med denne kontakten kan du høre
på lyd fra CD-ROM-stasjonen.
CD-lydkontakten har følgende pinnetildelinger:
Ekstra kontakt (AUX) AUX-kontakten merket “AUX IN” er en 4-pinners kontakt som er
koblet til den interne AUXen. Med denne kontakten kan du høre lyd fra
en tilleggskilde.
AUX-kontakten har følgende pinnetildelinger:
Pinne Signal I/U
1 Analog jord
2 CD høyre kanal IN
3 Analog jord
4 CD venstre kanal IN
Pinne Signal I/U
1 Analog jord
2 AUX høyre kanal IN
3 Analog jord
4 AUX venstre kanal IN
napa.bk : napa-ug4.fb4 Page 88 Thursday, August 21, 1997 10:04 PM

Norsk 89
4 Teknisk informasjon
Kontakter og brytere på hovedkortet
Lydfrontpanelkontakt Lydfrontpanelkontakten, merket “Audio Front Panel,” er en 10-pinners
kontakt som forbinder hovedkortet med multimediefrontpanelet. Den
har følgende funksjoner:
•Justering av hovedvolum fra 0 % (dempet) til 100 % (maksimal lyd)
•Dirigering av stereo ut-signaler til frontpanelets kontakt for
hodetelefoner eller stereokontakten på bakpanelet, på følgende
måte:
1Når kontakten for hodetelefoner på PC-arbeidsstasjonens
lydfrontpanel ikke brukes, er lydsignalet tilgjengelig på
bakpanelet (høyttalere er aktive).
2Når hodetelefoner kobles til hodetelefonkontakten, går lyden til
den. Ingen lydsignaler er tilgjengelig på bakpanelet (høyttalerne
er dempet).
Lydfrontpanelets kontakt har følgende pinnetildelinger:
I systemets PDF-fil finner du mer informasjon om lydfrontpanelet.
Pinne Signal I/U
1 Analog jord
2 Key Way
3 Frontpanel inndata
venstre
IN
4 Frontpanel retur høyre OUT
5 Frontpanel inndata
høyre
IN
6 Fronpanel retur venstre OUT
7 Volum nedre grense
8 Volum øvre grense
9 Volum juster venstre
10 Volum juster høyre
napa.bk : napa-ug4.fb4 Page 89 Thursday, August 21, 1997 10:04 PM

4 Teknisk informasjon
Kontakter og brytere på hovedkortet
90 Norsk
Frontpanelets
mikrofonkontakt
Frontpanelets mikrofonkontakt som er merket “Front Panel Micro,” er
en 3-pinners kontakt. Lydsignalene fra denne kontakten mikses direkte
med signalene fra bakpanelets mikrofonkontakt. Kontakten har
følgende pinnetildelinger:
Hovedkortbrytere
Bryterne 1 til 5 brukes til prosessorinnstilllinger (se side 52) og bør
ikke endres. Du bør heller ikke skifte ut prosessoren med en annen
prosessor.
Bryterne 6 til 10 brukes som vist i følgende tabell:
Pinne Signal I/U
1 MIC-signal + strøm (tupp) IN
2 Analog jord
3 MIC-signal + strøm (ring)
Bryter1Bryterfunksjon:
6 - CONFG Beholder eller sletter konfigurasjonen som er lagret i EEPROM:
•OPP beholder konfigurasjonen - STANDARD.
•NED sletter konfigurasjonen.
Hovedkort-
brytere
napa.bk : napa-ug4.fb4 Page 90 Thursday, August 21, 1997 10:04 PM

Norsk 91
4 Teknisk informasjon
Kontakter og brytere på hovedkortet
1. På bryteren er OPP=AV og NED=PÅ.
7 - PSWRD Aktiverer eller sletter (og deaktiverer) bruker- og administratorpassord i
EEPROM:
•OPP aktiverer passord - STANDARD.
•NED sletter passord.
8 - KEYB Aktiverer eller deaktiverer oppstart fra tastaturet:
•OPP deaktiverer oppstart fra tastaturet.
•NED aktiverer oppstart fra tastaturet - STANDARD.
9 - Reservert OPP - STANDARD
10 - Reservert OPP - STANDARD
Bryter1Bryterfunksjon:
napa.bk : napa-ug4.fb4 Page 91 Thursday, August 21, 1997 10:04 PM

4 Teknisk informasjon
HPs oversiktsbilde og Setup-program
92 Norsk
HPs oversiktsbilde og Setup-program
Dette avsnittet introduserer HPs oversiktsbilde og HPs Setup-program.
Du kan bruke oversiktsbildet og Setup-programmet til å konfigurere
PC-arbeidsstasjonen og til å løse problemer med PC-arbeidsstasjonen.
HPs oversiktsbilde
Kontroller PC-arbeidsstasjonens konfigurasjon første gang du bruker
PCen og hver gang du installerer, tar ut eller oppgraderer tilleggsutstyr.
Slik kontrollerer du konfigurasjonen:
1Slå på skjermen og deretter PC-arbeidsstasjonen. Hvis PC-
arbeidsstasjonen allerede er slått på, lagrer du dataene og avslutter
alle programmene før du starter PC-arbeidsstasjonen på nytt.
Kontroller om dokumentasjonen til operativsystemet inneholder
spesielle instruksjoner når det gjelder å slå av PC-arbeidsstasjonen
og starte den på nytt.
2Trykk på når oppstartslogoen vises på skjermen for å komme til
HPs oversiktsbilde (hvis du vil gå direkte til Setup-programmet og
hoppe over oversiktsbildet, trykker du på i stedet for ).
Oversiktsbildet vises bare en kort stund. For å beholde bildet på
skjermen så lenge du vil, trykker du på .
Bruke HPs Setup-program
1Slå på skjermen og deretter PC-arbeidsstasjonen. Hvis PC-
arbeidsstasjonen allerede er slått på, lagrer du dataene og avslutter
alle programmene før du starter PC-arbeidsstasjonen på nytt.
Kontroller om dokumentasjonen til operativsystemet inneholder
spesielle instruksjoner når det gjelder å slå av PC-arbeidsstasjonen
og starte den på nytt.
2Trykk på mens Setup vises nederst på skjermen.
Hvis du ikke trykker tidsnok på og oppstartsprosessen
fortsetter, må du starte PC-arbeidsstasjonen på nytt. Du kan da gå
gjennom POST-testen en gang til slik at du kan trykke på .
3Et bilde av PC-arbeidsstasjonens Setup-program, som ser ut som
bildet nedenfor, vises. Legg merke til at “Hoved” er fremhevet.
napa.bk : napa-ug4.fb4 Page 92 Thursday, August 21, 1997 10:04 PM

Norsk 93
4 Teknisk informasjon
HPs oversiktsbilde og Setup-program
MERK I tillegg til Avslutt-menyen kan du bruke -tasten til å lagre
innstillinger og avslutte Setup-programmet. Trykk på for å avslutte
uten å lagre endringer.
Trykk på eller når du er i et hovedskjermbilde for å flytte til
neste menyalternativ. Befinner du deg derimot i et undermeny-
skjermbilde og trykker på disse pilene, blir du i skjermbildet.
Bruk og til å bla gjennom elementene i Hjelp.
Slik lagrer du endringer og avslutter Setup
Når du har gjort alle endringene, må du lagre dem og avslutte Setup.
1Trykk på (to ganger om nødvendig) for å komme til Avslutt-
menyen.
2Velg Avslutt og lagre endringer for å lagre endringer og
avslutte Setup.
PC-arbeidsstasjonen starter automatisk på nytt. Hvis du definerer et
brukerpassord, vises oppstartsmeldingen. Oppgi brukerpassordet for å
bruke PC-arbeidsstasjonen.
PhoenixBIOS Setup-program
Hoved Avansert Sikkerhet Oppstart Strøm Avslutt
Hjelp
Plug & Play OS: [NEI] .
Tilbakestill konfigurasjon: [NEI]
[13:06:48]
[11/16/1997]
Klokkeslett:
Dato:
Tasteklikk: [Deaktivert]
Tastatur, repetisjonshastighet: [30/sec]
Tastatur, repetisjonsforsinkelse: [1/2 sec]
Numlock: [Auto]
F1 Hjelp ÇÈVelg element F7/F8 Endre verdier F9 Setup-standarder
ESC Avslutt ÅÆVelg meny Enter Velg > undermeny F10 Forrige verdier
napa.bk : napa-ug4.fb4 Page 93 Thursday, August 21, 1997 10:04 PM

4 Teknisk informasjon
Konfigurere nettverksforbindelsen
94 Norsk
Konfigurere nettverksforbindelsen
Bruk informasjonen i dette avsnittet hvis PC-arbeidsstasjonen leveres
med en integrert nettverksløsning fra HP.
Du må bruke PC-arbeidsstasjonens Setup-program (beskrevet på side
92) for å endre innstillingene til det integrerte Ethernet-grensesnittet.
Følgende tabell viser en oversikt over hvilke nettverksalternativer du
kan bruke ved hjelp av Setup-programmet.
Sikkerhetsfunksjoner for nettverket
Med sikkerhetsfunksjonene kan du aktivere oppstart fra nettverket
hvis du vil at PC-arbeidsstasjonen skal startes fra en LAN-server.
Slik aktiverer du oppstart fra nettverket:
1Bruk eller til velge Sikkerhet-menyen mens Setup-
programmet kjører (se side 92).
2Trykk på for å fremheve linjen Oppstartssikkerhet og trykk på
for å velge undermenyen.
1. Network Administrator’s Guide, som leveres sammen med PCen, inneholder detaljert
informasjon om hvordan du konfigurerer nettverket.
Setup-elementer1Hvor du finner det i Setup
Aktivere det integrerte nettverksgrensesnittet Gå til Integrert nettverksgrensesnitt-
undermenyen på Avansert-menyen
Aktivere oppstart av PC-arbeidsstasjonen (oppstart
og pålogging) fra nettverket
Gå til Oppstartssikkerhet-undermenyen på
Sikkerhet-menyen (beskrivelse nedenfor)
Aktivere fjernpåslåing av PC-arbeidsstasjonen Aktiver Integrert nettverk på Strøm-menyen
Aktivere funksjonen for å vekke PCen fra
hvilemodus når det integrerte
nettverksgrensesnittet mottar en kommando
Aktiver Integrert nettverk på Strøm-menyen
Fastsette oppstartsenhetprioritet Velg elementet i Oppstartsprioritet-listen på
Oppstart-menyen (beskrivelse neste side)
napa.bk : napa-ug4.fb4 Page 94 Thursday, August 21, 1997 10:04 PM

Norsk 95
4 Teknisk informasjon
Konfigurere nettverksforbindelsen
3Fremhev linjen Start fra nettverk og trykk på eller for å
endre alternativet til Aktivert.
4Du kan deaktivere de andre oppstartsalternativene for å hindre
PC-arbeidsstasjonen i å starte hvis det oppstår feil med nettverket
eller serveren:
aTrykk på for å gå til Start fra diskett-linjen. Trykk på
eller for å endre alternativet til Deaktivert.
bTrykk på for å gå til Start fra IDE CD-ROM-linjen. Trykk på
eller for å endre alternativet til Deaktivert.
cTrykk på for å gå til Start fra HDD-linjen. Trykk på eller
for å endre alternativet til Deaktivert.
5Lagre endringene og avslutt.
Velge prioritet for oppstartsenheter
Du kan bestemme hvilken rekkefølge PC-arbeidsstasjonen skal lete
etter oppstartsenheter i, inkludert oppstartsenheter i nettverket. Slik
gjør du dette:
1Mens Setup-programmet kjører trykker du på eller for å
velge Oppstart-menyen.
2Trykk på for å fremheve linjen Oppstartsprioritet og trykk på
for å velge undermeny.
3Bruk og til å velge en oppstartsenhet og trykk deretter på
eller for å flytte enheten opp eller ned på listen.
Du kan også endre oppstartsrekkefølgen til enhetene uten å starte
Setup. Se etter meldingen når PC-arbeidsstasjonen starter første gang
etter omstart.
napa.bk : napa-ug4.fb4 Page 95 Thursday, August 21, 1997 10:04 PM

4 Teknisk informasjon
Konfigurere SCSI-utstyr ved hjelp av SCSISelect
96 Norsk
Konfigurere SCSI-utstyr ved hjelp av SCSISelect
VIKTIG SCSISelect™-programmet er tiltenkt avanserte brukere. Merk
at SCSISelect-alternativerne som vises på skjermen kan være
forskjellig fra dem som er beskrevet her. Noen alternativer
vises ikke hvis HP FastRAID-alternativet installeres.
SCSISelect-programmet startes ved at du trykker på under
datamaskinens oppstartsprosess når meldingen Press for
SCSISelect(TM) Utility! vises.
Se på Options-menyen Når du kjører SCSISelect-programmet, ser du kanskje først et
skjermbilde som ber deg om å velge en buss og en enhet. Velg enten
00:08h for å konfigurere bred Ultra SCSI (16-bits) eller 00:09h for å
konfigurere Ultra SCSI (8-bits), og trykk deretter på . Dette
skjermbildet vises ikke med mindre begge SCSI-kanalene er aktivert
gjennom HP Setup (de vises heller ikke hvis FastRAID-alternativet er
installert).
Nå vises Options-menyen.
Bruk og og for å foreta valg i SCSISelect-
programmet. Trykk på når som helst for å gå tilbake til forrige
meny.
SCSISelect(TM) Utility v1.xxx
Would you like to configure the host adapter, or run the
SCSI disk utilities? Select the option and press <Enter>.
Press <F5> to switch between color and monochrome modes.
Options
Configure/View Host Adapter Settings
SCSI Disk Utilities
Arrow keys to move cursor, <Enter> to select option, <Esc> to exit
napa.bk : napa-ug4.fb4 Page 96 Thursday, August 21, 1997 10:04 PM

Norsk 97
4 Teknisk informasjon
Konfigurere SCSI-utstyr ved hjelp av SCSISelect
Konfigurere/se på
menyen for
grensesnittinnstillinger
Du bør ikke endre disse innstillingene.
SCSI Channel Interface Definitions:
•Host Adapter SCSI ID
Endrer SCSI ID-grensesnittet fra standardverdien på 7 (som har
høyest prioritet på SCSI-bussen)
•SCSI Parity Checking
Aktiverer eller deaktiverer SCSI-paritetskontroll for vertsadapter.
De fleste tilgjengelige SCSI-enheter støtter ikke SCSI-
paritetskontroll. Du bør deaktivere SCSI-paritetskontroll hvis noen
av de tilkoblede SCSI-enhetene ikke støtter SCSI-paritet).
Tilleggsalternativer:
•Boot Device Options
Trykk på for å vise Boot Device Configuration-menyen som
er beskrevet på neste side.
•SCSI Device Configuration
Trykk på for å vise SCSI Device Configuration-menyen.
SCSISelect(TM) Utility v1.xxx
Configuration
SCSI Bus Interface Definitions
Host Adapter SCSI ID . . . . . . . . . . . . . . 7
SCSI Parity Checking . . . . . . . . . . . . . . Enabled
Additional Options
Boot Device Options . . . . . . . . . . . . . . Press <Enter>
SCSI Device Configuration . . . . . . . . . . . Press <Enter>
Advanced Configuration Options . . . . . . . . . Press <Enter>
<F6> - Reset to Host Adapter Defaults
BIOS Information
Interrupt (IRQ) Channel . . . . . . . . . . . . . . 15
I/O Port Address . . . . . . . . . . . . . . . . . F800h
napa.bk : napa-ug4.fb4 Page 97 Thursday, August 21, 1997 10:04 PM

4 Teknisk informasjon
Konfigurere SCSI-utstyr ved hjelp av SCSISelect
98 Norsk
•Array 1000 BIOS (bare hvis HP FastRAID er installert )
Dette alternativet aktiveres som standard, og gir systemet beskjed
om å bruke den spesielle BIOSen til FastRAID-alterantivet. Hvis du
deaktiverer dette alternativet og starter på nytt, bruker systemet sin
vanlige BIOS, og FastRAID deaktiveres.
•Advanced Configuration Options
Trykk på for å se på Advanced Configuration Options-
menyen.
Boot Device
Configuration-menyen
Denne menyen bruker du når du skal konfigurere SCSI-
oppstartsenheten. Hvis du vil vite SCSI-ID til en bestemt SCSI-enhet,
kan du kjøre SCSI Disk Utilities (se side 102).
Bruk og til å flytte mellom alternativer. Trykk på for
å vise en meny med et utvalg av verdier.
•Boot SCSI ID
Denne parameteren er SCSI-ID til enheten du starter fra.
Standardverdien er 0.
•Boot Lun Number
Mer avanserte SCSI-enheter kan ha flere logiske enheter. Dette
alternativet angir den logiske enheten (Lun) du skal starte stasjonen
fra som er valgt i Boot SCSI ID. Standardverdien er 0.
Boot Device Configuration
Select SCSI peripheral from which to boot
To view peripheral by ID# select “SCSI Disk Utilities” from previous menu
Boot SCSI ID ................................................. 0
Option Listed Below Has NO EFFECT if MULTI LUN Support is Disabled
Boot LUN Number .............................................. 0
napa.bk : napa-ug4.fb4 Page 98 Thursday, August 21, 1997 10:04 PM

Norsk 99
4 Teknisk informasjon
Konfigurere SCSI-utstyr ved hjelp av SCSISelect
SCSI Device
Configuration-menyen
Fra denne menyen kan du konfigurere parametre for hver SCSI-enhet
på SCSI-bussen. Når du skal konfigurere en bestemt SCSI-enhet, må du
vite hvilken SCSI-ID den bruker. Hvis du vil vite SCSI-ID til en bestemt
SCSI-enhet, kan du kjøre SCSI Disk Utilities (se side 102).
Bruk og til å flytte mellom alternativer. Trykk på for
å vise en meny med et utvalg av verdier.
•Initiate Sync Negotiation
Noen eldre SCSI-1-enheter støtter ikke synkron “forhandling”. Sett
Initiate Sync Negotiation til No for disse enhetene.
•Maximum Sync Transfer Rate
Hvis SCSI-enheten er en bred Ultra SCSI-enhet, kan du bruke
maksimalverdien på 40,0 MB per sekund. For smale Ultra SCSI-
enheter kan du velge en maksimal overføringsfrekvens på 20,0 MB
per sekund.
Noen eldre SCSI-1-enheter støtter ikke bred Ultra SCSI (opptil
40 MB per sekund) eller smal Ultra SCSI (opptil 20 MB per sekund)
overføringshastigheter . Velg en maksimal synkron
overføringshastighet på 10,0 MB per sekund for disse enhetene.
•Enable Disconnection
Du optimaliserer SCSI-bussytelsen ved å sette Enable Disconnection
til Yes når to eller flere SCSI-enheter er tilkoblet vertsadapteren.
Sett Enable Disconnection til No hvis du vil oppnå noe bedre ytelse
når bare en SCSI-enhet er koblet til SCSI-bussen.
SCSI Device Configuration
SCSI Device ID #0 #1 #2 #3 #4 #5 #6 #7
Initiate Sync Negotiation... yes yes yes yes yes yes yes yes
Maximum Sync Transfer Rate.. 40.0 40.0 40.0 40.0 40.0 40.0 40.0 40.0
Enable Disconnection........ yes yes yes yes yes yes yes yes
Initiate Wide Negotiation... no no no no no no no no
Options Listed Below Have NO EFFECT if the BIOS is Disabled
Send Start Unit Command.... no no no no no no no no
BIOS Multiple LUN Support.. no no no no no no no no
Include in BIOS Scan....... yes yes yes yes yes yes yes yes
napa.bk : napa-ug4.fb4 Page 99 Thursday, August 21, 1997 10:04 PM

4 Teknisk informasjon
Konfigurere SCSI-utstyr ved hjelp av SCSISelect
100 Norsk
•Initiate Wide Negotiation
Dette alternativet angir om SCSI-kanalen forsøker 16-bits
dataoverføring i stedet for 8-bits dataoverføring. Alternativet er satt
til No med mindre FastRAID er installert, da er det satt til Yes.
•Send Start Unit Command
Når det er satt til Yes, reduserer dette alternativet belastningen på
maskinens strømforsyning ved å la grensesnittet starte en SCSI-
enhet om gangen når du starter datamaskinen. Når det er satt til No,
starter alle SCSI-enhetene samtidig.
Noen SCSI-enheter støtter ikke dette alternativet. Noen SCSI-
enheter krever at en krysskobling endres før de kan svare på denne
kommandoen.
•BIOS Multiple LUN Support
Mer avanserte SCSI-enheter kan ha flere logiske enheter (LUN).
Dette alternativet angir om oppstart av en SCSI-enhet med flere
LUNer er støttet. Sett dette alternativet til Yes hvis
oppstartsenheten har flere logiske enheter. Det er satt til No som
standard.
•Include in BIOS Scan
Når denne innstillingen er satt til Yes, kan SCSI-enheten
kontrolleres av vertsadapteren med denne SCSI-ID. Når det er satt
til No, kan ikke adapteren kontrollere SCSI-enheten.
Advanced Configuration
Options-menyen
Du bør ikke endre disse innstillingene.
Bruk og til å flytte mellom alternativer. Trykk på for
å vise en meny med et utvalg av verdier.
Advanced Configuration Options
Plug and Play Scam Support .................................... Enabled
Extended BIOS Translation for DOS Drives > 1 GByte ............ Enabled
Reset SCSI Bus at IC Initialization............................ Enabled
Options Listed Below Have NO EFFECT if the BIOS is Disabled
Host Adapter BIOS (Configuration Utility Reserves BIOS Space).. Enabled
Support Removable Disks Under BIOS as Fixed Disks.............. Boot Only
Display F6 Message During BIOS Initialization.................. Enabled
BIOS Support for Bootable CD-ROM............................... Enabled
BIOS Support for Int13 Extensions.............................. Enabled
napa.bk : napa-ug4.fb4 Page 100 Thursday, August 21, 1997 10:04 PM

Norsk 101
4 Teknisk informasjon
Konfigurere SCSI-utstyr ved hjelp av SCSISelect
•Plug and Play Scam Support
Når dette alternativet er valgt, konfigurerer det automatisk Plug and
Play-kompatible SCSI-enheter. Sett dette alterantivet til Disabled.
for SCSI-enheter som ikke er Plug and Play. Alternativet er
deaktivert som standard.
•Extended BIOS Translation for DOS Drives >1 GByte
Dette alternativet brukes ikke lenger (og er alltid “Enabled”).
•Reset SCSI Bus at IC Initialization
Når SCSI-kontrolleren mottar en IC Reset-kommando fra
prosessoren, kan den tilbakestille enten seg selv og SCSI-bussen,
eller bare seg selv. Den tilbakestiller seg selv og SCSI-bussen som
standard.
•Host Adapter BIOS
Dette alternativet aktiverer eller deaktiverer SCSI Adapter BIOS.
Flere alternativer i SCSISelect-programmet gjelder bare hvis SCSI
adapter BIOS er aktivert. SCSI adapter BIOS må være aktivert hvis
datamaskinen starter fra en SCSI-harddisk. Dette alternativet er
aktivert som standard.
•Support Removable Disks Under BIOS as Fixed Disks
Når Boot Only er valgt, er det bare den uttakbare stasjonen som skal
fungere som oppstartsenhet, som behandles som harddisk.
Hvis All Disks er valgt, behandles alle uttakbare stasjoner som
støttes av BIOS, som harddisker. Ingen uttakbare stasjoner
behandles som harddisker når Disabled velges. I dette tilfellet må
uttakbare stasjoner kontrolleres gjennom operativsystemdrivere.
•Display <F6> Message During BIOS Initialization
Når dette alternativet er valgt, viser det meldingen Press <F6> for
SCSISelect(TM) Utility under initialiseringen av BIOS. Når det
er deaktivert, vises ikke denne meldingen, selv om du fremdeles kan
trykke på for å starte SCSISelec-programmet. Dette alternativet
er aktivert som standard.
•BIOS Support for Bootable CD-ROM
Når dette alternativet er aktivert, gir det BIOS-støtte for oppstart fra
en CD-ROM-stasjon. Alternativet er aktivert som standard.
napa.bk : napa-ug4.fb4 Page 101 Thursday, August 21, 1997 10:04 PM

4 Teknisk informasjon
Konfigurere SCSI-utstyr ved hjelp av SCSISelect
102 Norsk
•BIOS Support for Int13 Extensions
Når dette alternativet er aktivert, gir det BIOS-støtte for harddisker
med mer enn 1024 sylindre. Alternativet er aktivert som standard.
SCSI Disk Utilities Når du velger SCSI Disk Utilities fra Options-menyen, skanner
SCSISelect-programmet SCSI-bussen og lager en liste over alle SCSI-
enhetene på SCSI-bussen. Listen viser SCSI-ID og navnet på hver SCSI-
enhet. Du kan bruke listen til å finne SCSI-ID til en hvilken som helst
SCSI-enhet på SCSI-bussen.
Bruk og til å fremheve en enhet, og trykk på for å
vise Format Disk/Verify Media-menyen.
•Format Disk
Dette hjelpeprogrammet kan brukes til å utføre lavnivå-formatering
av en harddisk. De fleste SCSI-diskene er forhåndsformaterte og
trenger ikke lavnivå-formatering.
•Verify Disk Media
Dette hjelpeprogrammet skanner etter mediadefekter på den valgte
SCSI-enheten. Trykk på for å avslutte dette programmet.
napa.bk : napa-ug4.fb4 Page 102 Thursday, August 21, 1997 10:04 PM

5
Hewlett-Packards støtte- og
informasjonstjenester
napa.bk : napa-ug5.fb4 Page 103 Thursday, August 21, 1997 10:04 PM

5 Hewlett-Packards støtte- og informasjonstjenester
Innledning
104 Norsk
Innledning
Hewlett-Packards datamaskiner er utviklet med tanke på kvalitet og
pålitelighet for å gi deg mange år med problemfri service. For å være
sikre på at ditt system beholder stabiliteten og for å holde deg
oppdatert med den seneste utviklingen, kan HP og et
verdensomspennende nettverk av utdannede og autoriserte
forhandlere tilby en rekke service- og støttealternativer:
•autoriserte HP-forhandlere
•HP SupportPack
•HP Support Assistant på CD-ROM
•HPs informasjonstjenester
•HPs støttetjenester
teknisk telefonstøtte
Lifeline-telefonstøtte
Network phone-in-støtte
MERK Når du ringer numrene som er oppført i dette kapitlet, må du erstatte
‘+’-tegnet med det internasjonale landsnummeret.
Tjeneste Tilgangsmåte
HP Forum på CompuServe Modem
HP Forum på America Online (bare USA) Modem
HPs BBS-bibliotek Modem
HP på World Wide Web World Wide Web
HP FIRST Faxback Telefon og faks
Audio Tips (bare USA) Telefon
HP-drivere/BIOS-disketter Leveres med post
napa.bk : napa-ug5.fb4 Page 104 Thursday, August 21, 1997 10:04 PM

Norsk 105
5 Hewlett-Packards støtte- og informasjonstjenester
HPs autoriserte forhandlere
HPs autoriserte forhandlere
Autoriserte HP-forhandlere har fått opplæring i HP PC-
arbeidsstasjonsutstyr og er kjent med konfigurasjoner og miljø.
Autoriserte forhandlere kan også besvare spørsmål som angår
maskinvare, programvare og systemer som ikke er levert av HP. Videre
kan de fortelle hva HP PC-arbeidsstasjonen ikke er beregnet for eller
vanligvis ikke brukes til.
Autoriserte HP-forhandlere kan også tilby konsulenttjenester som er
skreddersydd dine behov med hensyn til produktutvikling og tilpassede
installasjoner. Du kan også få hjelp av andre forhandleres støtteapparat
eller av HPs kundestøtte i ditt land.
HP SupportPack
HPs treårige SupportPack selges hos din lokale forhandler. Den må
kjøpes innen 30 dager etter at du har kjøpt en HP PC-arbeidsstasjon.
Den enkle ideen bak SupportPack er at du skal kunne forlenge den tre
års garantien om service i kundens lokaler til en tre års garanti om
service i kundens lokaler, med respons neste dag.
SupportPack gjelder for den delen av utstyret den ble kjøpt til, og den
kan ikke overføres fra en utstyrsdel til en annen.
napa.bk : napa-ug5.fb4 Page 105 Thursday, August 21, 1997 10:04 PM

5 Hewlett-Packards støtte- og informasjonstjenester
HP Support Assistant på CD-ROM
106 Norsk
HP Support Assistant på CD-ROM
HP Support Assistant er en årlig abonnementsservice på to CD-ROM-
plater, en for programvare og en for dokumentasjon.
CD-ROM-platen med programvare oppdateres månedlig og inneholder
de nyeste HP-driverne og hjelpeprogrammene. CD-ROM-platen med
dokumentasjon oppdateres også månedlig og inneholder
•produkt- og servicehåndbøker
•informasjon om installering og konfigurering
•informasjon om problemløsing
•tekniske referansehåndbøker
Hvis du ønsker å bli abonnent, kan du bruke et bestillingsskjema som
fås via HP FIRST Faxback-systemet. Be om å få bestillingsskjema
nummer 9025 (USA og stillehavsdelen av Asia) eller 19025 (Europa).
Du kan også ta kontakt på følgende numre:
Område Telefonnummer Faksnummer
Stillehavsdelen av Asia +65 740-4477 +65 740-4499
Europa +31 (55) 384279 +31 (55) 434455
Latin-Amerika +1 (317) 364-8882 +1 (317) 364-8888
USA/Canada 1 (800) 457-1762 +1 (317) 364-8888
napa.bk : napa-ug5.fb4 Page 106 Thursday, August 21, 1997 10:04 PM

Norsk 107
5 Hewlett-Packards støtte- og informasjonstjenester
Hewlett-Packards informasjonstjenester
Hewlett-Packards informasjonstjenester
Hewlett-Packards elektroniske informasjonsservice sørger for
oppdatert informasjon døgnet rundt, syv dager i uken.
HP Forum på CompuServe
HP Systems Forum på CompuServe er en online-tjeneste som er
tilgjengelig via modem. Denne tjenesten gir informasjon om din HP PC-
arbeidsstasjoner og gjør det mulig for deg å kommunisere med andre
HP-brukere via et online brukerforum. HP-brukere deler sine
kunnskaper og erfaringer med hverandre, og du kan spørre og svare på
tekniske spørsmål om
HP PC-arbeidsstasjoner og andre HP-produkter.
Du kan også laste ned de seneste versjonene av drivere, BIOS og
hjelpeprogrammer for HP PC-arbeidsstasjoner.
Som Hewlett-Packard-kunde kan du bli medlem av CompuServe gratis.
I Storbritannia og USA kan du ringe nummeret som er oppført
nedenfor og spørre etter representant nummer 51. Fra andre land
ringer du først det globale nummeret for å få nummeret til nærmeste
salgskontor. Ring dette kontoret og be om å få snakke med
representant nummer 51.
CompuServe sender deg et gratis introduksjonsmedlemskap sammen
med informasjon om hvordan du får tilgang til CompuServe.
Skriv GO HP ved !-klarmeldingen til CompuServe.
Land Lokalsamtale / grønt
nummer
Direktenummer
USA 1 (800) 848-8199 +1 (614) 529-1349
Storbritannia (0800) 289378 +44 (1272) 760680
Hele verden — +1 (614) 529-1349
napa.bk : napa-ug5.fb4 Page 107 Thursday, August 21, 1997 10:04 PM

5 Hewlett-Packards støtte- og informasjonstjenester
Hewlett-Packards informasjonstjenester
108 Norsk
HP Forum på America Online
HP Forum på America Online er en elektronisk informasjons- og
kommunikasjonstjeneste som du får tilgang til via modem.
Slik får du tilgang til HP Forum:
•Velg Keyword Search på menyen.
•Skriv HP.
•Trykk på .
HPs hjemmeside lastes direkte til skjermen din.
I HP Forum kan du stille spørsmål og svare på spørsmål om
HP-produkter. Du kan også laste ned drivere, programvarenotater
og hjelpeprogrammer for HP-produkter.
Du får medlemskapsinformasjon ved å ringe 1(800) 827-6364 og oppgi
kundenummer 1118.
HPs BBS-bibliotek
HPs elektroniske BBS-tjeneste inneholder de nyeste versjonene av
drivere, BIOS og hjelpeprogrammer, som du kan laste ned på PCen ved
hjelp av modem. Støtteinformasjon er også tilgjengelig.
Still modemet på ingen paritet, 8 databiter og 1 stoppbit (N, 8, 1).
HP FAXback on Demand - HP FIRST
HP FIRST er en tjeneste der du kan velge dokumenter, støtte og
teknisk informasjon, datablader og salgsinformasjon, som blir fakset til
deg. Du kan få tilgang til denne tjenesten ved å bruke en tastafon og få
Land Nummer Baudrate
USA +1 (208) 344-1691 300, 1200, 2400, 4800, 9600, 14400
Storbritannia +44 (1344) 3600880 up to 14400
Hele verden +1 (208) 344-1691 300, 1200, 2400, 4800, 9600, 14400
napa.bk : napa-ug5.fb4 Page 108 Thursday, August 21, 1997 10:04 PM

Norsk 109
5 Hewlett-Packards støtte- og informasjonstjenester
Hewlett-Packards informasjonstjenester
faksen sendt til den faksmaskinen du ønsker, eller du kan bruke
telefonfunksjonen på faksen og slå et av numrene nedenfor:
Det foreligger en fullstendig beskrivelse av Hewlett-Packards
elektroniske tjenester i dokument nummer 9020.
HP Audio Tips (bare USA) HPs automatiserte støttekatalog
HP Audio Tips er et automatisert system som inneholder registreringer
som kan lede deg til Hewlett-Packards støttetjenester. Direkte støtte er
ikke tilgjengelig her.
Ring 1 (800) 333-1917 og trykk på 3 for å få tilgang til HP Audio Tips.
HP på World Wide Web
HPs World Wide Web-adresse gir deg tilgang til informasjon om HP og
firmaets produkter, inkludert produktdatablader, service- og
støtteinformasjon, elektroniske nyhetsbrev og tekniske tips. Du kan
også laste ned de seneste versjonene av drivere, BIOS og
hjelpeprogrammer.
Access Guide Directory viser vei gjennom tilgjengelige tjenester og
informasjon.
Land/område Nummer Tilgangsmåte
USA 1 (800) 333-1917 Telefon eller faks
Storbritannia (0800) 960271 Telefon eller faks
Australia +61 (3) 9272-2627 Telefon eller faks
Singapore + 65 291-7951 Telefon eller faks
Hong Kong + 852 2506-2422 Telefon eller faks
New Zealand + 64 (9) 356-6642 Telefon eller faks
Europa + 31 (20) 681-5792 Telefon eller faks
Hele verden + 1 (208) 344-4809 Faks
World-Wide Web URL http://www.hp.com
napa.bk : napa-ug5.fb4 Page 109 Thursday, August 21, 1997 10:04 PM

5 Hewlett-Packards støtte- og informasjonstjenester
Bestille drivere og BIOS på diskett
110 Norsk
Bestille drivere og BIOS på diskett
Du kan bestille disketter som inneholder de seneste versjonene av
drivere, BIOS og hjelpeprogrammer. Diskettene leveres med post.
I tabellen nedenfor ser du hvordan du bestiller disketter:
Nord- og Latin-Amerika Europa
Telefon +1 (970) 339 7009
Mandag til lørdag
Hele døgnet
Telefon +44 (1429) 865511
Mandag til fredag
08.30 - 18.00
Mellomeuropeisk tid
Faks +1 (970) 330 7655 Faks +44 (1429) 866000
Post
US Driver Fulfillment for
Hewlett-Packard
PO Box 1754, Greeley,
Colorado 80632
USA
Post
European Fulfillment for
Hewlett-Packard
c/o StarPak International, Ltd.,
Hartlepool, Cleveland,TS25 2YP
Storbritannia
Australia Stillehavsdelen av Asia
Telefon + 61 (2) 565 6099
Mandag til fredag
08.30 -17.30
Østaustralsk tid
Telefon + 65 740 4477
Mandag til fredag
08.30 - 17.30
Singalesisk tid
Faks + 61 (2) 519 5631 Faks + 65 740 4499
Post
Fulfill: Plus Pty Ltd.,
Private Bag 75,
Alexandria NSW
Australia 2015
Post
Fulfill: Plus Pte Ltd.,
No 51, Ubi Ave. 3,
Singapore 1440
napa.bk : napa-ug5.fb4 Page 110 Thursday, August 21, 1997 10:04 PM

Norsk 111
5 Hewlett-Packards støtte- og informasjonstjenester
HPs støttetjenester
Hvis du vil identifisere en bestemt BIOS, en bestemt driver eller et
bestemt hjelpeprogram til PCen, kan du gjøre følgende før du bestiller:
•Kontakt en autorisert HP-forhandler for å få hjelp til å velge riktig
driver.
•Hvis din forhandler ikke kan hjelpe deg, ringer du til HP FIRST som
kan gi deg en oppdatert oversikt over drivere.
HPs støttetjenester
Hewlett-Packard gir tre års maskinvaregaranti som inkluderer service i
kundens lokaler det første året etter innkjøp, og tilbakeleveringsservice
det andre og tredje året. Denne garantidekningen gjelder fra nærmeste
HP- eller HP-autoriserte servicested.
HPs telefonstøtte for din HP PC-arbeidsstasjonen er tilgjengelig det
første året maskinvaregarantien gjelder. Denne tjenesten tilbyr teknisk
assistanse hvis du trenger hjelp med basiskonfigurasjonen og oppsettet
på PC-arbeidsstasjonen og med det forhåndsinstallerte
operativsystemet.
Lifeline telefonstøtte er tilgjengelig det andre og tredje året
maskinvaregarantien gjelder, og du får tilgang via Lifeline-programmet,
som er en avgiftsbasert tjeneste.
HP gir IKKE støtte for PC-arbeidsstasjoner som er konfigurert som
nettverksservere. Vi anbefaler HP NetServers til dine
nettverksserverbehov.
MERK Reinstallering av den forhåndsinstallerte programvaren dekkes ikke av
HPs tre års garanti.
Vi anbefaler at du tar vare på den originale CD-ROM-platen med
programvare.
Autoriserte HP-forhandlere kan tilby flere servicekontrakter som kan
skreddersys etter dine spesielle behov for støtte.
napa.bk : napa-ug5.fb4 Page 111 Thursday, August 21, 1997 10:04 PM

5 Hewlett-Packards støtte- og informasjonstjenester
Hewlett-Packards telefonstøtte
112 Norsk
Hewlett-Packards telefonstøtte
HP North American
Customer Support
Center
Du kan henvende deg til HP North American Customer Support Center
mandag til fredag fra 07.00 til 18.00, nordamerikansk tid.
Nummeret er: +1 (970) 635-1000
HP European Customer
Support Center
Du kan henvende deg til HP European Customer Support Center
mandag til fredag fra 8:30 til 18:00, mellomeuropeisk tid.1
1. I europeiske land som ikke er oppført, kan du henvende deg på
engelsk på nummer +44 171 512 5202.
Land Språk Lokalnummer
Storbritannia Engelsk 0171 512 5202
Irland Engelsk 01 662 5525
Nederland Nederlandsk 020 606 8751
Belgia Nederlandsk 02 626 8806
Fransk 02 626 8807
Sveits Fransk 084 880 1111
Tysk 084 880 1111
Tyskland Tysk 0180 525 8143
Frankrike Fransk 04 50 43 9853
Østerrike Tysk 0660 6386
Norge Norsk 22 11 6299
Danmark Dansk 3929 4099
Sverige Svensk 08 619 2170
Italia Italiensk 02 26410350
Spania Spansk 902 321 123
Portugal Portugisisk 01 441 7199
napa.bk : napa-ug5.fb4 Page 112 Thursday, August 21, 1997 10:04 PM

Norsk 113
5 Hewlett-Packards støtte- og informasjonstjenester
Lifeline telefonstøtte
Ha følgende informasjon for hånden når du ringer, slik at henvendelsen
din blir behandlet så fort som mulig:
•HP PC-arbeidsstasjonens modell- og serienummer
•operativsystemversjon og konfigurasjon
•en beskrivelse av installert programvare og tilleggsutstyr
Lifeline telefonstøtte
er tilgjengelig etter at den ettårige telefonstøtten, som er en del av
maskinvaregarantien, er utløpt.
Samtalen kan enten belastes telefonregningen din til minuttakst, eller
du kan betale et fast beløp med kredittkort (Visa, Mastercard eller
American Express).
Du belastes først ETTER at du har fått kontakt med en tekniker. Hvis
problemet dekkes av HPs maskinvaregaranti, vil du ikke bli avkrevd
betaling.
I USA ringer du et av numrene nedenfor.
I Europa ringer du telefonstøttesenteret (+44 171 512 5202).
Gratistilgang til HPs informasjonstjenester påvirkes ikke av denne
tjenesten. Du oppfordres til å bruke HPs informasjonstjenester så lenge
du har PC-arbeidsstasjonen, selv om garantiperioden er utløpt.
Nummer Betalingsmåte Debiteringsmåte
1 (900) 555-1500 Belastes telefonregning Minuttakst
1 (800) 999-1148 Belastes kredittkort Fast avgift
napa.bk : napa-ug5.fb4 Page 113 Thursday, August 21, 1997 10:04 PM

5 Hewlett-Packards støtte- og informasjonstjenester
HP Network Phone-in Support-tjeneste (NPS)
114 Norsk
HP Network Phone-in Support-tjeneste (NPS)
HPs Network Phone-in Support-tjeneste (NPS) gir rask tilgang til HPs
eksperter når det gjelder nettverksmiljøer med flere leverandører.
Du kan få hjelp til å
•løse kompliserte nettverksproblemer
•bruke HPs forbindelser med ledende produsenter av nettverk og
operativsystemer for nettverk
•få støtte til produkter fra HP og andre produsenter med en enkelt
telefonsamtale
•øke nettverkets driftstid
Du kan kjøpe HPs NPS-tjeneste som en årlig kontrakt som du betaler
på forskudd én, to eller fire ganger i året. Denne kontrakten gir deg
ubegrenset avgiftsfri adgang til teknikerne ved HP Response Center
(RCE).
Du får en HP NPS-kontrakt ved å ta kontakt med en autorisert
HP-forhandler eller, hvis du er i USA, ringe (800) 437-9140.
napa.bk : napa-ug5.fb4 Page 114 Thursday, August 21, 1997 10:04 PM

Norsk 115
5 Hewlett-Packards støtte- og informasjonstjenester
Oversikt
Oversikt
Tabellen nedenfor gir en oversikt over hvilke tjenester som er
tilgjengelig fra HP eller autoriserte forhandlere.
Tjeneste Dekker Deknings-
periode
Svartid Gratis Tilgjengelig Kjøp fra
Grunngaranti Deler og arbeid for
HP-produkter:
Første år garanti om
service i kundens
lokaler, andre og
tredje år
tilbakesending
Tre år fra
kjøpsdato Neste arbeidsdag
for garanti om
service i kundens
lokaler
Gratis På kjøpstids-
punktet HP
HP
SupportPack
service i
kundens
lokaler
Deler og arbeid for
HP-produkter Første tre år Neste arbeidsdag En avgift som
dekker de tre
første årene
Innen 30 dager
etter kjøp Autorisert HP-
forhandler
HP Support
Assistant
CD-ROM-plate som
inneholder produkt-
håndbøker, teknisk
informasjon og
produktbeskrivelser
Utgis kvartalsvis I/T Årsabonnement Når som helst HP
Elektroniske
tjenester
Teknisk informasjon,
drivere, hjelpe-
programmer, verktøy
og diagnostikk
Når som helst Tilgang hele
døgnet Gratis Når som helst HP BBS,
WWW,
CompuServe,
America
Online
Teknisk
telefonstøtte
Basishjelp til
installering av PCen,
konfigurering, opp-
start og maskinvare-
diagnostikk
Første år Arbeidsdager Gratis På kjøpstids-
punktet HP
Lifeline
telefonstøtte
Basishjelp til
installering av PCen,
konfigurering, opp-
start og maskinvare-
diagnostikk
Etter første år Arbeidsdager Beløp per
samtale, ingen
tidsbegrensning
Når som helst
etter første år HP
HP Network
Phone-in
support-
tjeneste
Avansert teknisk
støtte for
nettverksmiljøer
basert på flere
leverandører
Årskontrakt Arbeidsdager,
døgnet/uken
rundt-service
også tilgjengelig
Årlig avgift
eller minimums-
avgift per
hendelse
Når som helst Autorisert HP-
forhandler
Service-
kontrakter
Teknisk støtte Kundedefinert Etter behov Årlig avgift
eller avgift per
hendelse
Når som helst Forhandler
napa.bk : napa-ug5.fb4 Page 115 Thursday, August 21, 1997 10:04 PM

5 Hewlett-Packards støtte- og informasjonstjenester
Hewlett-Packards hovedkontorer
116 Norsk
Hewlett-Packards hovedkontorer
Hvis du ønsker å kontakte Hewlett-Packard, slår du opp i
telefonkatalogen for ditt distrikt for å finne nærmeste HP salgs- og
servicekontor. Hvis du ikke finner et passende HP-kontor, kan du skrive
til et av HPs hovedkontorer for salg og service, eller til et av
hovedkontorene som er oppført nedenfor.
ASIA
Far East Sales Region Hdqtrs
Hewlett-Packard Asia Ltd.
22/F Peregrine Tower
Lipp Centre
89 Queensway, Central
Hong Kong
Hewlett-Packard LATIN-AMERIKA
Prolongación Reforma No. 700
Col. Lomas de Santa Fe
Del. Alvaro Obregón
México
01210 Mexico, D.F.
EUROPA
European Operations Hdqtrs
Hewlett-Packard S.A.
150, route du Nant-d’Avril
P.O. Box 1217
Meyrin 2/Geneva
Sveits
USA
Intercon Operations Hdqtrs
Hewlett-Packard Company
3495 Deer Creek Road
P.O. Box 10495
Palo Alto, CA 94303-0896
USA
MIDTØSTEN/AFRIKA
Middle East / Central Africa Sales Hdqtrs
Hewlett-Packard S.A.
Rue de Veyrot 39
CH-1217 Meyrin 1/Geneva
Sveits
CANADA
Hewlett-Packard Ltd.
6877 Goreway Drive
Mississauga
Ontario L4V 1M8
Canada
napa.bk : napa-ug5.fb4 Page 116 Thursday, August 21, 1997 10:04 PM

English 117
Ordliste
10/100BaseT refererer til
100 Mbps nettverksteknologi som
bruker UTP-kabel (unshielded
twisted pair) av kategori 5,
kompatibel med den foreslåtte IEEE
802.3-standarden. Denne
teknologien, som gir CSMA/CD-
protokollen en overføringshastighet
på 100 Mbps, omtales også som
802.3u og Fast Ethernet.
8-bits SCSI også kalt smal SCSI.
Smal Ultra SCSI gir overførings-
hastigheter på opptil 20 MB per
sekund.
16-bits SCSI også kalt bred SCSI.
Bred Ultra SCSI gir overførings-
hastigheter på opptil to 40 MB per
sekund.
adapter et tilleggskort som kobles til
systemkortet via et tilleggsspor
ADPCM Adaptive Differential Pulse
Code Modulation. En data-
komprimeringsteknikk. Se PCM.
A-lawrt En metode for
datakomprimering som gjør det mulig
med sampling av lyd med en
oppløsning på 16 biter, men som
genererer samme mengd data som en
8-bits overføringsfrekvens .
AVI-filer Audio-Video Interleaved.
Filformat som brukes med Microsofts
Video for Windows.
BBS Bulletin Board System. En
datamaskin som ved hjelp av modem
og egen programvare tjener som
informasjonskilde for andre
datamaskiner med modem.
Hewlett-Packard har en BBS som kan
nås på +1 (408) 553-3500.
BIOS Basic Input-Output System.
Programvare som gir et grensesnitt
mellom PCens maskinvare og
operativsystemet.
buss en elektronisk forbindelse som
transporterer informasjon.
cache en blokk med høyhastighets-
minne som brukes til midlertidig
lagring av data og prosessor-
instruksjoner
CD-ROM Compact Disc Read Only
Memory. En masselagerenhet som
bruker CD-teknologi. CDer kan
inneholde data, men kan vanligvis
ikke skrives til.
CD-RW Compact Disc Read Write.
En masselagerenhet som bruker CD-
ROM-teknologi til å lese data på CDer
og skrive data til CDer.
CMOS Complementary Metal-Oxide
Semiconductor. Dette er et minne
som krever lite strøm. Innholdet i
datamaskinens CMOS-minne bevares
når du slår av maskinen. Minnet
brukes til å lagre informasjon som må
opprettholdes, for eksempel
maskinens konfigurasjon.
DAT Digital Audio Tape
digitallydsampling sampling brukt
i en digitallydtabell eller sampling-
synthesizer for å reprodusere en lyd
napa.bk : glossary.fb4 Page 117 Thursday, August 21, 1997 10:04 PM

118 English
Ordliste
fra et musikkinstrument
DIMM Dual In-line Memory Module.
Disse minnemodulene har en 64-bits
databane for bedre systemytelse.
Digital lyd digitalt innspilt lyd, for
eksempel tale og lydeffekter
DMA-kanal Direct Memory Access
channel. Øker hastigheten på I/U til og
fra systemminnet ved å unngå CPU-
prosessering. Systemet begrenser
imidlertid antallet kort som kan bruke
DMA.
DVD-spiller Digital Versatile Disk.
En standardisert enhet for avspillling
av digital video og videosekvenser.
ECC Error Correcting Code. Kan
oppdage og rette datafeil i
minnemoduler.
enhetsdriver programvare som gir
datamaskinen et grensesnitt mot en
bestemt periferenhet, for eksempel
en skriver eller skjerm.
FM-syntese en teknikk for
syntetisering av lyd som bruker en
kombinasjon av modulerte
sinusbølger til å produsere forskjellige
bølgeformer
generelt MIDI-format et
standardsett på 128 lyder. Tillater
bruk av 16 kanaler når noter spilles
gjennom MIDI.
grunnleggende MIDI-format
tillater bruk av MIDI-kanalene 13 til
16 i generell MIDI-operasjonsomodus
når noter spilles gjennom MIDI.
IDE Integrated Device Electronics.
En grensesnittstandard for
kommunikasjon mellom
datamaskinen og en harddisk eller
CD-ROM-stasjon
IRQ Interrupt Request. Et signal
som, når det mottas av prosessoren,
stanser gjeldende prosess og lar en
annen oppgave bli behandlet
IRQ-linje Interrupt Request-linjen
er signallinjen kortet bruker til å
varsle datamaskinens
sentralprosessor om at den vil sende
eller motta data for behandling.
komprimering en teknikk som gir
mer effektiv lagring og overføring ved
at dataene presses sammen.
Lydkvaliteten til komprimert lyddata
er sterkt redusert. Se A-law og µ-law.
kontroller en enhet som gjør at en
annen enhet (for eksempel en
harddisk) kan kommunisere med
datamaskinen
krysskobling strømledende del som
brukes til å koble to eller flere punkter
på et kretskort. Brukes vanligvis til å
velge konfigurasjonsalternativer
LAN Local Area Network. Et
universalnett som kobler sammen en
rekke enheter innenfor et begrenset
geografisk område. Et LAN-nettverk
knytter sammen datamaskiner på
tilstøtende skrivebord, i en bygning
eller i flere innenfor et område.
napa.bk : glossary.fb4 Page 118 Thursday, August 21, 1997 10:04 PM

Ordliste
English 119
lydfiler filer som inneholder
lyddata. Lydfiler lagres vanligvis i ett
av to formater, med filtypen .WAV,
.MID, .VOC eller .CMF.
masselager alle enheter som brukes
til lagring av store mengder data.
Brukes vanligvis om harddisker og
båndstasjoner
MID-filer standard filformat som
brukes til å lagre MIDI-
sekvensinformajson
MIDI Musical Instrument Digital
Interface. En internasjonal
maskinvare/programvare-standard
som angir kabel- og maskinvare-
grensesnittet som gjør at flere
enheter, instrumenter og data-
maskiner kan utveksle musikkoder
MIDI-tilordner et Windows-
program som lar deg redigere MIDI-
tastkart, patch-kart og
kanaltilordninger
Miksing kombinere lyder fra flere
kilder
minnemoduler miniatyrkort som
inneholder minnebrikker. Brukes til å
øke tilgjengelig minne.
MPEG Motion Picture Expert
Group. En standard for videosekvens-
komprimering. Du kan spille av
MPEG-filer fra WEB eller en bilde-
CD-ROM.
MPU-401 maskinvarestandard med
MIDI-grensesnitt utviklet av Roland
Co.
multimedia kombinerer statiske
media (for eksempel tekst og bilder)
med dynamiske data (som lyd, video
og animasjon) i samme system
nettverksservermodus er en
sikkerhetsfunksjon som hindrer
uautorisert bruk av en inndataenhet
(for eksempel tastatur eller mus) når
datamaskinen kjører som en
uovervåket nettverksserver.
OLE Object Linking and Embedding.
En Windows-funksjon som lar ulike
objekttyper (som taleklipp og
musikknoter) vises i dokumentet.
Objektene kan kobles og forbli
separate filer, eller bygges inn og bli
en del av dokumentet.
oppløsning Rangir hvor fine detaljer
du får på skjerm eller utskrift. Skjerm-
oppløsningen måles i ‘piksler
horisontalt’ ganger ‘piksler vertikalt’
ganger ‘antall farger’.
Skriveroppløsning måles i dpi (dots
per inch).
Patch MIDI-term som refererer til en
bestemt lyd eller stemme.
PCM Pulse Code Modulation. En
metode for lagring av ukomprimert
digital lyd. Lyden fremstilles av fylden
på lydsignalene som samples i jevne
intervaller.
piksel bildeelement. Det minste
adresserbare punktet på skjermen
Plug and Play Plug and Play er en
arkitektur som er utformet for å
forenkle installering og konfigurering
napa.bk : glossary.fb4 Page 119 Thursday, August 21, 1997 10:04 PM

120 English
Ordliste
av nye enheter i en PC.
polyfoni flere stemmer spilt
samtidig
POST Power-On-Self-Test. En serie
med tester som datamaskinen utfører
når du slår den på
Q-lyd lydbehandlingsteknikk som
simulerer romklang
RAM Random Access Memory.
Dette minnet brukes til å lagre
programmer og data midlertidig.
ROM Read-Only Memory.
Datamaskinminne som lagrer deler av
operativsystemet permanent. ROM-
brikker kan inneholde instruksjoner
og data.
Sampling prosessen som omdanner
analoge signaler til digital data
Samplingsfrekvens hastigheten på
analyseringen av lyd. Jo oftere en lyd
samples, jo mer vil den ligne den
originale lyden.
SCAM SSCSI Configured
Automatically. En protokoll som
automatisk tildeler enhets-IDer til
SCSI-enheter som støtter SCAM.
SCSI Small Computer System
Interface. En databuss med høy
hastighet som brukes til å forbinde
harddisker, båndstasjoner og annet
utstyr med PCen.
SCSI-kjede enheter som er tilkoblet
en enkelt SCSI-buss
Setup-program brukes til å
informere datamaskinen om
konfigurasjonen, for eksempel
mengden installert minne. Setup-
programmet lagres i ROM på
systemkortet
sequencer en enhet som brukes til å
ta opp noteinformasjon fra MIDI-
enheter
SIMM Single In-line Memory
Module. Disse minnemodulene kan gi
en 32-bits databane.
skjermkontroller en brikke eller et
utvidelseskort som omdanner signaler
i datamaskinen til visbare signaler
skjerm-RAM minne som aktiverer
eller øker hastigheten på tegning på
skjermen, eller øker oppløsnings- eller
fargealternativer
skygge-RAM metode for flytting av
system- og/eller skjerm-BIOS fra
langsommere ROM-brikker til raskere
RAM for å bedre systemets ytelse
spor de virtuelle sporene som
brukes av MIDI-sequencere.
stemmer antallet syntetiske lyder
som en enhet kan generere samtidig
synthesizer maskinvare som
genererer lyd fra programvare.
Vanlige metoder er FM-syntese og
digitallyd-tabellsyntese.
napa.bk : glossary.fb4 Page 120 Thursday, August 21, 1997 10:04 PM

Ordliste
English 121
terminator motstand på enden av
en SCSI-kabel som hindrer at signalet
reflekteres tilbake langs kabelen
tilleggsminne minne som kan
adresseres av prosessoren i
minneområdet over 1 MB
total harmoniforvrengning en
spesifisering for kvantifisering av
gjengivelsen i lydbehandlingsutstyr
utvidelsesspor et spor i maskinen
som er koblet til systemkortet og som
kan brukes til tilleggskort.
utvidet MIDI-format tillater bruk
av MIDI-kanalene 1 til 10 i generell
MIDI-operasjonsmodus når noter
spilles gjennom MIDI.
WAV-filer et Microsoft-filformat for
lagring av digital lyddata
WRAM Windows RAM. Minne med
to utganger som gir samtidig inndata
fra grafikkontrolleren og utdata til
skjermen
µ-law en metode for
datakomprimering som gjør det mulig
å sample lyd med oppløsninger på 16
biter, men som genererer samme
mengde data som en 8-bits
samplingsfrekvens
napa.bk : glossary.fb4 Page 121 Thursday, August 21, 1997 10:04 PM

122 English
Ordliste
napa.bk : glossary.fb4 Page 122 Thursday, August 21, 1997 10:04 PM

123
Symboler
µ-law, definert, 121
Numerisk
10/100BaseT, definert, 117
10BT/100 BaseTX LAN-grensesnitt, 4
16-bits SCSI
definert, 117
8-bits SCSI
definert, 117
A
Adaptec RAIDport-adapter, 84
adapter, definert, 117
ADPCM, definert, 117
aktivitetslampe
harddisk, 9
nettverk, 9
A-law, definert, 117
America Online, HP Forum, 108
ARO-1130-adapter, 84
ArrayConfig-program, 84
AUX-kontakt (intern), 88
AVI-filer, definert, 117
B
båndstasjon
installere, 41
BBS, definert, 117
BBS-bibliotek, tilgangsnumre, 108
BIOS
bestille via post, 110
definert, 117
skaffe via HP BBS, 108
skaffe via World Wide Web, 109
bruke FastRAID, 84
brytere
på hovedkortet, 90
C
cache, definert, 117
CD-ROM
definert, 117
fullføre installering, 44
problemløsing, 65
CD-RW
definert, 117
CMOS, definert, 117
CompuServe
gratis prøvemedlemskap, 107
HP forum, 107
D
DAT
definert, 117
definere
passord, 16
deksel
låse opp, 23
sette på plass, 23
ta av, 23
dempetast, 15
DIMM
definert, 118
disker
installere, 31
diskettstasjon
fullføre installering, 44
installere, 41
kabler, 43
problemløsing, 63
diskstriping, 34, 84
funksjoner, 82
DMA-kanal
brukt av PC-arbeidsstasjonen, 75
drivere
bestille via post, 110
skaffe via HP BBS, 108
skaffe via World Wide Web, 109
E
ECC
definert, 118
feilvarsling, 15
eksternt batteri
installere, 70
F
FastRAID-alternativ, 84
feilmelding, 56
flytte
strømforsyningen, 24
funksjoner
diskstriping, 82
lyd, 77
nettverk, 83
PC-arbeidsstasjon, 72
sammendrag, ii
SCSI, 81
G
generelt MIDI-format
definert, 118
grunnleggende MIDI-format
definert, 118
H
harddisk
aktivitetslampe, 9
fullføre installering, 40
installere, 34
kabler, 37, 39
problemløsing, 64
Hewlett-Packard
BBS-bibliotek, 108
hovedkontorer, 116
informasjonstjenester, 107
støtte- og informasjonstjenester, 103
World Wide Web-tilgang, 109
hodetelefonkontakt
motstand, 78
hovedkort
brytere, 90
kontakter, 87
HP Forum
på America Online, 108
på CompuServe, 107
HP TopTOOLS, 15
DiagTOOLS, 59
HP UltraFlow
viftekontroll, 15
HPs diagnoseverktøy, 59
HPs kundeinformasjon-tast, 15
HPs oversiktsbilde, 92
HPs Setup-program, 92
hurtigtast, 14
I
I/U-adresser
brukt av PC-arbeidsstasjonen, 75
ICU, 45
IDE
definert, 118
IDE-stasjon
Stikkord
napa.bk : napa.ix Page 123 Thursday, August 21, 1997 10:04 PM

124
Stikkord
installere, 34
kabler, 37, 39, 43
informasjonstjenester, 107
installere
båndstasjon, 41
disker, 31
diskettstasjon, 41
eksternt batteri, 70
harddisk, 34
hovedminne, 26
IDE-stasjon, 34
prosessor, 50
SCSI-stasjon, 34
skjermminne, 29
skriver, 3
tilleggsutstyr, 21
installering
fullføre, for CD-ROM, 44
fullføre, for diskettstasjon, 44
Internet-tast, 14
IRQ
brukt av PC-arbeidsstasjonen, 75
definert, 118
ISA-konfigureringsprogram, 45
K
kabler
diskettstasjon, 43
IDE, 37, 39, 43
SCSI, 37, 43
tastatur, 3
koble til
nettverk, 4
skjerm, 3
tastatur, 3
kontakt
AUX (intern), 88
frontpanelmikrofon (intern), 90
intern lyd, 88
lyd, 5
parallellutgang, 3
RJ-45, 4
seriell utgang, 3
skriver, 3
kontakter
vifte, 87
kontroller, definert, 118
kontrollere
skjermminne, 30
kontrollpanel, 9
L
LAN
definert, 118
låse/hviletast, 14
LINE OUT-kontakt
motstand, 78
lyd
funksjoner, 77
interne kontakter, 88
kontakt, 5
spesifikasjoner, 77
lydstatuspanel, 78
M
masselagerenheter
kontakt, 33
menytast, 14
Microsoft Internet Explorer 3.0, 14
MIDI
definert, 119
spesifikasjoner, 78
mikrofon
frontpanelkontakt (intern), 90
inndataspesifikasjoner, 78
miksing
definert, 119
minne
cache, 72
installere skjermminne, 29
skjerm, kontrollere, 30
minnemoduler
definert, 119
MPU-401
definert, 119
multimedia
definert, 119
mus
problemløsing, 62
N
Netscape Communicator 4.0, 14
nettlesere, 14
nettverk
aktivitetslampe, 9
funksjoner, 83
koble til, 4
RJ-45-kontakt, 4
telefonstøtte, 114
nettverkskonfigurasjon, Setup, 94
O
OLE
definert, 119
OLE, definert, 119
oversiktsbilde, 92
overvåking
spenning, 15
overvåkingsenhet, 23
P
pakke ut PC-arbeidsstasjonen, 2
parallellutgang
kontakt, 3
passord
definere, 16
glemt, 67
patch
definert, 119
PC-arbeidsstasjon
funksjoner, 72
funksjonssammendrag, ii
pakke ut, 2
problemløsing, 53
starte, 10
starte første gang, 11
starte og stoppe, 10
PCens låseknapp, 9
PCM
definert, 119
Plug and Play, 45
definert, 119
konfigurere med Setup-programmet,
45
POST
definert, 120
POST-test
skjermbilde, 11
prioritet oppstartsenheter, endre, 95
problemløsing, 53
CD-ROM, 65
diskettstasjon, 63
harddisk, 64
mus, 62
napa.bk : napa.ix Page 124 Thursday, August 21, 1997 10:04 PM

Stikkord
125
PC-arbeidsstasjon, 53
programvare, 67
Setup, 68
skriver, 63
tastatur, 62
programtast
demping, 15
HPs kundeinformasjon, 15
Internet, 14
låse/hvile, 14
meny, 14
snarvei, 14
volum, 15
programvare
initialisere, 11
lisensavtale, 11
problemløsing, 67
prosessor
installere, 50
Q
Q-lyd
definert, 120
R
RAID-alternativ og RAIDport, 84
RAM
definert, 119, 120
RJ-45-kontakt, 4
ROM
definert, 120
S
sampling
definert, 120
samplingfrekvens
definert, 120
SCSI
bred Ultra 16-bits, 6
definert, 120
funksjoner, 81
kabler, 37, 39, 43
smal Ultra 8-bit, 6
SCSI-stasjon
installere, 34
sequencer
definert, 120
seriell utgang
kontakt, 3
sette på plass
dekselet, 23
strømforsyningen, 25
Setup
problemløsing, 68
Setup-program, 92
SIMM
definert, 120
skjermminne
installere, 29
skriver
installere, 3
kontakt, 3
problemløsing, 63
speiling, bruke FastRAID-alternativ, 84
spenning
overvåking, 15
spesifikasjoner
tekniske, 71
starte
endre oppstartsenhet, 95
og stoppe PC-arbeidsstasjonen, 10
PC-arbeidsstasjonen, 10
støtte
informasjonstjenester, 103
Network Phone-in Support-tjeneste,
114
over telefon, 113
oversikt over tjenester, 115
støttet HP-utstyr, 22
striping, bruke FastRAID, 84
strøm
forbruk, 74
kontakt, 8
strømforsyning
sette på plass, 25
ta ut, 24
Support Assistant
bestille informasjon, 106
synthesizer
definert, 120
systemstatusvindu, 15
systemtemperatur, 15
T
ta av
dekselet, 23
tastatur, 13
nettlesere, 14
problemløsing, 62
tekniske spesifikasjoner, 71
telefonstøtte
for nettverk, 114
utenfor garantiperioden, 113
temperatur
overvåke, 15
tilleggskort
Plug and Play, 45
tilleggsutstyr
installere, 21
støttet, 22
U
URL
for HP World Wide Web, 109
utvidet MIDI-format
definert, 121
utvidet tastatur, 13
hensikt, 13
V
verktøy
til installering, 2
vifte
kontakter, 87
viftekontroll, 15
volumtast, 15
W
WAV-filer
definert, 121
World Wide Web
tilgang til HP, 109
WRAM
definert, 121
napa.bk : napa.ix Page 125 Thursday, August 21, 1997 10:04 PM

126
Stikkord
napa.bk : napa.ix Page 126 Thursday, August 21, 1997 10:04 PM

Informasjon om forskrifter og
garantier
napa.bk : bckmttr.fb4 Page 127 Thursday, August 21, 1997 10:04 PM

128 English
Informasjon om forskrifter
ERKLÆRING OM OVERENSSTEMMELSE MED STANDARDER
i henhold til ISO/IEC Guide 22 og EN 4501 4
Produsentens navn og adresse:
HEWLETT-PACKARD
5 Avenue Raymond Chanas
38320 Eybens
FRANKRIKE
Erklærer at produktet:
Produktnavn: HP Kayak XU PC-arbeidsstasjon
Modellnummer:
er i samsvar med følgende produktspesifikasjoner:
SIKKERHET Internasjonalt: IEC 950: 1991+A1+A2+A3 +A4
Europa: EN 60950: 1992+A1+A2+A3
EMC CISPR 22: 1993
EN 55022: 1994 klasse B
EN 50082-1: 1992
IEC 801-2: 1992 / prEN 55024-2: 1992 - 4 kV CD, 8 kV AD
IEC 801-3: 1984 / prEN 55024-3: 1991 - 3 V/m
IEC 801-4: 1988 / prEN 55024-4: 1992 - 0,5 kV signallinjer,
1 kV strømkabler
IEC 555-2: 1982+A1:1985 / EN 60555-2: 1987
IEC 1000-3-3: 1994 / EN 61000-3-3: 1995
Tilleggsinformasjon: Produktet er i samsvar med EMC-direktiv 89/336/EEC og lavspenningsdirektiv
73/23/EEC, med tilføyelse av direktiv 93/68/EEC, og er merket i henhold til CE-standarden.
Grenoble Jean-Marc JULIA
September 1997 Product Quality Manager
napa.bk : bckmttr.fb4 Page 128 Thursday, August 21, 1997 10:04 PM

English 129
HPs maskinvaregaranti
Viktig: Dette er produktgarantien for maskinvaren. Les den nøye.
Garantibestemmelsene kan være annerledes i ditt land. Hvis de er det, kan du få mer informasjon
hos en autorisert forhandler eller et Hewlett-Packard salgs- og servicekontor.
Tre års begrenset maskinvaregaranti
Hewlett-Packard (HP) garanterer at denne maskinvaren skal være uten materialfeil eller funksjonsfeil i en
periode på tre år fra den dagen den opprinnelige kjøperen mottar produktet.
Garantien inkluderer service i kundens lokaler det første året, og returservice fra et HP Service Center eller
annet autorisert servicesenter det andre og tredje året.
Hvis HP mottar beskjed om ovennevnte typer defekter i løpet av garantiperioden, vil HP , etter egen vurdering,
enten reparere eller skifte ut det defekte produktet.
Hvis HP ikke er i stand til å reparere eller erstatte produktet innen rimelig tid, skal kunden få tilbake
innkjøpspris ved å returnere produktet til HP.
Begrensing av garantien
Ovennevnte garanti gjelder ikke defekter forårsaket av feil bruk, uautoriserte modifikasjoner/reparasjoner, bruk
i omgivelser som ikke tilfredsstiller spesifikasjonene for produktet, transportskader, feil eller manglende
vedlikehold, eller bruk av programvare som ikke er levert av HP eller utstyr som ikke er laget for maskinen.
HP gir ingen garantier, verken muntlig eller skriftilg, med hensyn til dette produktet.
Eventuelle implesitte garantier for salgbarhet eller anvendelighet er begrenset til varigheten på tre år for denne
skriftlige garantien.
Noen land eller stater tillater ikke tidsbegrensninger for garantier, det er derfor ikke sikkert at ovennevnte
begrensninger gjelder i ditt tilfelle.
Denne garantien gir deg spesifikke juridiske rettigheter, og det er også mulig at du har andre rettigheter. Dette
kan variere fra land til land.
Begrensning av ansvar og rettigheter
De ovennevnte rettighetene er kundens eneste rettigheter.
HP skal ikke under noen omstendighet holdes ansvarlig for direkte, indirekte, spesielle eller tilfeldige skader
eller betingede skader, verken basert på garanti, kontrakt eller andre juridiske teorier eller utsagn.
Ovennevnte begrensning skal ikke gjelde hvis en gyldig rettsinstans avgjør at et solgt HP-produkt er defekt og
direkte har forårsaket personskade, død eller skade på eiendom. Imidlertid skal HPs erstatningsansvar under
ingen omstendighet overstige USD 50 000 eller innkjøpsprisen for produktet som forårsaket skaden.
Noen land tillater ikke utelukking eller begrensning i ansvar ved tilfeldige eller betingede skader - inkludert tapt
fortjeneste - så det kan hende at begrensningen ovenfor ikke gjelder i ditt tilfelle.
Service i kundens lokaler som dekkes av garantien
For å få utført garantiservice i sine egne lokaler, må kunden kontakte et av HPs salgs- og servicekontorer eller en
autorisert HP-forhandler med HP-godkjent reparasjonssenter som er med på garantiordningen. Kunden må
være forberedt på å fremlegge kjøpsbevis.
Denne garantien er utvidet til å gjelde på verdensbasis for produkter som er kjøpt fra HP eller fra en HP-
autorisert forhandler, og som er sendt videre av den opprinnelige kjøperen, enten for å brukes av den
opprinnelige kjøperen eller benyttet som en del av et system som er satt sammen av den opprinnelige kjøperen
Service gis på samme vilkår som om produktet var kjøpt i det landet det brukes i. Service kan bare gis i land som
produktet er utviklet for bruk i. Hvis produktet normalt ikke selges i det landet det brukes i, må det returneres
til det samme landet som det ble kjøpt i.
Denne garantien omfatter reparasjon av systemprosessorenheten, tastatur, mus og utstyr fra Hewlett-Packard
som er installert inne i systemprosessorenheten - for eksempel skjermkort, masselagerenheter og kontrollerkort.
Deler av produktet som kan skiftes ut av kunden, som f. eks. tastatur og mus, kan det gis service på ved å sende
delene til kunden. I slike tilfeller vil HP forhåndsbetale forsendelseskostnader, toll og avgifter, og gi telefonisk
assistanse om utskifting av delene. HP vil også betale forsendelseskostnader, toll og avgifter for de delene HP
ber kunden om å returnere.
napa.bk : bckmttr.fb4 Page 129 Thursday, August 21, 1997 10:04 PM

130 English
HP-produkter som er plassert utenfor systemprosessorenheten - for eksempel eksterne lagersystemer, skjermer,
skrivere og annet periferutstyr - er dekket av egne garantiavtaler for disse produktene. For HP-programvare
henvises det til HPs begrensede programvaregaranti.
For besøk i kundens lokaler som skyldes utstyr som ikke er produsert av Hewlett-Packard - enten det er utstyr
internt i systemprosessorenheten eller eksternt utstyr - skal kunden betale standardpriser for reise og arbeid.
HPs tilbud om service i kundens lokaler for dette produktet er begrenset eller gjelder ikke i enkelte geografiske
områder. I områder som ligger utenfor HPs servicereiseområde, der geografiske hindringer, dårlige veier eller
dårlig offentlig kommunikasjon hindrer reising på vanlig måte, ytes service etter avtale for ekstra betaling.
Responstiden for HPs service i kundens lokaler i områder som ligger innenfor HPs servicereiseområde, er
vanligvis neste arbeidsdag (ekskl. HP-fridager) i sone 1-3 (generelt 160 km fra HP-kontoret). Responstiden er to
arbeidsdager for sone 4 og 5 (320 km), tre arbeidsdager for sone 6 (480 km) og etter avtale utenfor sone 6.
Informasjon om verdensomspennende kundestøttereise er tilgjengelig fra alle HPs salgs- og servicekontorer.
Restriksjoner for reise og responstid for forhandler eller distributør defineres av den aktuelle forhandleren eller
distributøren.
Servicekontrakter som dekker service etter arbeidstid og i helger, raskere responstid eller service i et område
utenfor HPs servicereiseområde, er ofte tilgjengelig fra HP eller en autorisert forhandler til ekstra kostnad.
Kundens ansvar
HP kan kreve at kunden skal kjøre HP-programvare for feilsøking før HP utfører garantiservice i kundens lokaler.
Kunden er selv ansvarlig for beskyttelse av konfidensiell informasjon og implementering og drift av rutiner for
sikkerhetskopiering av filer, data og programmer.
I forbindelse med service i kundens lokaler skal kunden gi HP adgang til produktet, arbeidsplasser og
nødvendige hjelpemidler i nærheten av produktet, adgang til og tillatelse til å bruke informasjon, lokaler og
interne ressurser som HP avgjør er nødvendig for å kunne foreta service på produktet og utstyr og rekvisita som
kunden normalt bruker ved drift av utstyret.
En representant for kunden skal være til stede i hele det tidsrommet servicen utføres i kundens lokaler. Hvis
produktet brukes i omgivelser som kan medføre helsefare for HPs servicepersonell, har kunden plikt til å
opplyse om dette. HP kan i slike tilfeller kreve at reparasjonen av produktet utføres av kundens personell under
HPs eller forhandlerens veiledning.
Garantiservice ved innlevering av produkter til HP
Hvis garantiservice ved innlevering av produktet gjelder, må produktet returneres til en HP-oppnevnt
serviceinstans eller stedet der produktet ble kjøpt. Kunden må være forberedt på å dokumentere
innkjøpsdatoen.
Kunden skal forhåndsbetale fraktkostnader (og alle gebyrer og avgifter) for produkter som returneres. HP
betaler for retur av produktet til kunden. Det siste gjelder ikke retur til annet land.
HP-produkter kan inneholde reproduserte deler med samme ytelse som nye, eller som har vært utsatt for
tilfeldig bruk.
napa.bk : bckmttr.fb4 Page 130 Thursday, August 21, 1997 10:04 PM

English 131
Lisensavtale for HPs programvare og begrenset garanti for programvaren
Din HP Vectra-PC inneholder forhåndsinstallert programvare. Les lisensavtalen for programvare før du fortsetter.
VENNLIGST LES DENNE LISENSAVTALEN OG BEGRENSEDE GARANTIEN FØR DU BEGYNNER Å BRUKE
DETTE UTSTYRET. RETTIGHETER TIL PROGRAMVAREN GIS KUN PÅ DEN BETINGELSE AT KUNDEN ER
INNEFORSTÅTT MED ALLE BESTEMMELSER OG VILKÅR I LISENSAVTALEN. TAR DU DETTE UTSTYRET I
BRUK, BETYR DET AT DU GODTAR DISSE BESTEMMELSENE OG VILKÅRENE. HVIS DU IKKE GODTAR
LISENSAVTALEN, MÅ DU ENTEN FJERNE ALL PROGRAMVARE FRA HARDDISKEN OG ØDELEGGE
HOVEDDISKETTENE, ELLER RETURNERE PCen MED ALL PROGRAMVAREN OG FÅ HELE
KJØPESUMMEN REFUNDERT.
FORTSETTER DU KONFIGURERINGEN, BETYR DET AT DU GODTAR BETINGELSENE I LISENSAVTALEN.
Lisensavtale for HP-programvare
HVIS IKKE ANNET ER ANGITT, GJELDER DENNE LISENSAVTALEN FOR HPs PROGRAMVARE OG BRUK
AV ALL PROGRAMVARE SOM LEVERES KUNDEN SOM EN DEL AV HP-DATAMASKINPRODUKTET. DEN
GJELDER FORAN ALLE LISENSAVTALER SOM IKKE ER FRA HP, OG SOM KAN FINNES PÅ SKJERM ELLER
I DOKUMENTASJON ELLER ANNET MATERIALE I PRODUKTPAKKEN.
Merk: Operativsystemprogramvare fra Microsoft er lisensiert til deg i henhold til Microsofts lisensavtale for
sluttbrukere (EULA) i Microsoft-dokumentasjonen. Disse lisensbetingelsene gjelder bruk av programvaren.
Følgende lisensvilkår styrer bruken av programvaren:
BRUK. Kunden kan bare bruke programvaren på en enkelt datamaskin. Kunden kan ikke bruke programvaren
i nettverk eller på annen måte bruke den på mer enn en datamaskin. Kunden kan ikke demontere eller
dekompilere programvaren, med mindre dette er tillatt i henhold til lov.
KOPIER OG TILPASSEDE VERSJONER. Kunden kan ta kopier av programvaren a) for arkiveringsformål,
eller b) når kopiering eller tilpasning er et nødvendig element i bruken av programvaren på en datamaskin, så
lenge kopien og tilpasningen ikke blir brukt på noen annen måte.
EIENDOMSRETT. Kunden aksepterer at han/hun ikke har noen eiendomsrett til programvaren, annet enn
eiendomsrett til de fysiske mediene. Kunden er kjent med og aksepterer at programvaren er kopibeskyttet og
beskyttet av lover og bestemmelser om opphavsrett. Kunden er kjent med og aksepterer at programvaren kan
være utviklet av en tredjeparts programvareleverandør som er navngitt i copyright-notifikasjonen som følger
med programvaren, og som har rett til å holde Kunden ansvarlig for ethvert brudd på lover og bestemmelser
om opphavsrett eller brudd på denne lisensavtalen.
CD-ROM FOR GJENOPPRETTING AV PRODUKTET. Hvis datamaskinen ble levert med en CD-ROM for
gjenoppretting av produktet, gjelder følgende: (i) CD-ROMen for gjenoppretting av produktet og/eller
hjelpeprogrammer kan bare brukes til gjenoppretting av harddisken på HP-maskinen som CD-ROMen
opprinnelig ble levert sammen med. (ii) For bruk av operativsystemprogramvare fra Microsoft på en CD-ROM
for produktgjenoppretting gjelder Microsofts lisensavtale for sluttbrukere (EULA).
OVERFØRING AV RETTIGHETER TIL PROGRAMVARE. Kunden kan overføre rettigheter til
programvaren til en tredje part bare som del av overføring av alle rettigheter, og bare etter at den tredje part
først har akseptert at han/hun er bundet av vilkårene i denne lisensavtalen. Ved slik overføring aksepterer
Kunden at hans/hennes rettigheter til programvaren opphører, og han/hun skal enten ødelegge sine kopier og
tilpassede versjoner eller levere dem til den tredje part.
VIDERELISENSIERING OG DISTRIBUSJON. Kunden kan ikke leie ut eller viderelisensiere
programvaren, eller distribuere kopier eller tilpassede versjoner av programvaren til utenforstående gjennom
fysiske medier eller telekommunikasjon, uten først å ha innhentet skriftlig tillatelse fra Hewlett-Packard.
OPPHØR. Hewlett-Packard kan bringe denne programvarelisensen til opphør hvis kunden unnlater å oppfylle
et hvilket som helst av disse vilkårene, forutsatt at Hewlett-Packard har krevd at Kunden retter opp manglene,
og Kunden ikke har gjort dette innen 30 (tretti) dager etter at han/hun ble gjort oppmerksom på forholdet.
OPPDATERING OG OPPGRADERING. Kunden aksepterer at programvaren ikke inkluderer oppdateringer
og oppgraderinger som kan leveres av Hewlett-Packard under en separat avtale om vedlikehold.
EKSPORTKLAUSUL. Kunden aksepterer at han ikke kan eksportere eller reeksportere programvaren eller
noen kopi eller tilpasset versjon av denne, som vil være i strid med U.S. Export Administration-bestemmelser
eller andre gjeldende bestemmelser.
RETTIGHETER FOR USAs FORVALTNING. Bruk, mangfoldiggjøring eller fremlegging av informasjon er
for amerikansk forvaltning begrenset som fastsatt i punkt (c)(1)(ii) i paragrafen “Rights in Technical Data and
Computer Software” i DFARS 252.227-7013. Hewlett-Packard Company. 3000 Hanover Street, Palo Alto, CA
94304 U.S.A. Rettigheter for den amerikanske regjerings departementer og forvaltningsorganer som ikke er
identiske med eller hører inn under DOD, gjelder som fastsatt i FAR 52.227-19(c)(1,2).
napa.bk : bckmttr.fb4 Page 131 Thursday, August 21, 1997 10:04 PM

132 English
HPs begrensede programvaregaranti
DENNE BEGRENSEDE GARANTIEN FOR HPs PROGRAMVARE GJELDER ALL PROGRAMVARE SOM
LEVERES KUNDEN SOM EN DEL AV HP-DATAMASKINPRODUKTET, INKLUDERT ALL
OPERATIVSYSTEMPROGRAMVARE. DEN GJELDER FORAN ALLE GARANTIBETINGELSER SOM IKKE ER
FRA HP, OG SOM KAN FINNES PÅ SKJERM ELLER I DOKUMENTASJON ELLER ANNET MATERIALE I
PRODUKTPAKKEN.
Nitti dagers begrenset programvaregaranti. HP garanterer for en periode på NITTI (90) DAGER fra
kjøpsdatoen at programvaren utfører programinstruksjonene når alle filer er riktig installert. HP garanterer ikke
at programvaren ikke avbrytes eller er feilfri. I tilfelle programvaren feiler i å utføre programinstruksjonene i
løpet av garantiperioden, skal kunden hjelpes med en erstatning eller løsning av problemet. Skulle HP ikke være
i stand til å gi kunden en ny kopi av programvaren innen rimelig tid, skal kunden få refundert innkjøpsprisen ved
å returnere produktet og alle kopier til HP.
Utskiftbare media (hvis levert). HP garanterer at de utskiftbare media som dette produktet eventuelt er
levert på, mot materialfeil og konstruksjonsfeil ved normal bruk i en periode på NITTI (90) DAGER fra
innkjøpsdatoen. I tilfelle defekte media i garantiperioden, skal kunden få erstattet disse ved å returnere de
defekte eksemplarene til HP. Dersom HP ikke er i stand til å gi kunden nye media innen rimelig tid, skal kunden
få refundert det beløpet som produktet kostet ved å returnere produktet til HP og å fjerne alle kopier av
programvareproduktet.
Beskjed om garantikrav. Kunden må skriftlig informere HP om garantikrav ikke senere enn tretti (30) dager
etter at garantitiden er utløpt.
Begrensning av garantien. HP gir ingen annen garanti, verken skriftlig eller muntlig, enn den som er
beskrevet i lisensavtalen med hensyn til dette produktet. Eventuelle implisitte garantier for salgbarhet eller
anvendelighet er begrenset til varigheten av denne skriftlige garantien. Noen land tillater ikke tidsbegrensning
av implisitte garantier, og i så fall vil ikke ovennevnte begrensninger gjelde.Denne garantien gir deg spesifikke
juridiske rettigheter, og det er også mulig at du har andre rettigheter. Dette kan variere fra land til land.
Begrensning av ansvar og rettigheter.DE OVENNEVNTE RETTIGHETER ER KUNDENS ENESTE
RETTIGHETER. HP SKAL IKKE UNDER NOEN OMSTENDIGHETER HOLDES ANSVARLIG FOR DIREKTE,
INDIREKTE, SPESIELLE ELLER TILFELDIGE SKADER ELLER FØLGESKADER, VERKEN BASERT PÅ
GARANTI, KONTRAKT ELLER ANDRE JURIDISKE TEORIER ELLER UTSAGN. Noen land tillater ikke
utelukking eller begrensning av ansvar ved tilfeldige eller konsekvensmessige skader, og det kan hende at
begrensningen ovenfor ikke gjelder i ditt tilfelle.
Garantiservice. Du kan få utført garantiservice ved å henvende deg til et av HPs salgs- og servicekontorer.
Kundetransaksjoner i Australia og Storbritannia: Ovennevnte beriktigelser og begrensninger skal ikke gjelde for
disse og ikke påvirke kundens lovmessige rettigheter.
(Rev. 19/11/96)
napa.bk : bckmttr.fb4 Page 132 Thursday, August 21, 1997 10:04 PM

Kjennetegn: Beskrivelse:
Vekt (uten tastatur og mus) 11,34 kilo
Størrelse 42 cm (d) x 21,1 cm (b) x 41,5 cm (h)
Fot 0,09 m2
Lagringstemperatur -40 °C til 70 °C
Fuktighet ved lagring 8 % til 80 % (relativ)
Driftstemperatur 5 °C til 40 °C
Fuktighet ved drift 15 % til 80 % (relativ)
Akustisk lydutslipp:
Lydstyrke
Lydtrykk
(som definert i SO 7779)
LwA <= 46 dB
LpA <= 40 dB
Strømforsyning • Nettspenning: 100 - 127, 200 - 240 V vs
(automatisk valgt)
• Nettspenningsfrekvens: 45/66 Hz
• Maksimalt strømforbruk: 260 W kontinuerlig
PC-arbeidsstasjonens kjennetegn
napa.bk : napa-bc.fb4 Page 133 Thursday, August 21, 1997 10:04 PM

50%
Delenummer D4700-90006
Trykt i Frankrike - 08/97
Dokumentasjonsoversikt
Hvis du vil...
HPs brukerhåndbok
Installere og bruke
PC-arbeidsstasjonen
installere datamaskinen
lære hvordan du bruker PC-
arbeidsstasjonens maskin- og
programvare
lære hvordan du bruker
operativsystemet
lære hvordan du kan oppgradere
datamaskinen ved å installere
tilleggsutstyr
HP Hjelp
Start ☞ Hjelp ☞Innhold
Operativsystemets Hjelp
Start ☞ Hjelp ☞Innhold
Operativsystemets
brukerhåndbok
HPs brukerhåndbok
Installere tilleggsutstyr i PC-
arbeidsstasjonen
finne ut om de forskjellige
støttealternativene som er
tilgjengelig, og hvordan du
løser problemer som kan
oppstå
HP Hjelp
Start ☞ Hjelp ☞Innhold
HPs brukerhåndbok
HPs støtte- og informasjonstjenester
Installering
Referanse
Problemløsing og støtte
Papiret er ikke klorbleket
napa.bk : napa-bc.fb4 Page 134 Thursday, August 21, 1997 10:04 PM