HUNAN FN LINK TECHNOLOGY F89FTSM13-W3 WIFI Module User Manual
FN-LINK TECHNOLOGY LIMITED WIFI Module Users Manual
15_F89FTSM13-W3 UserMan r1

FN-LINK TECHNOLOGY LIMITED Proprietary & Confidential Information
欧智通科技
Fn-Link
F89FTSM13-W3
WiFi Single-band 1X1 802.11 b/g/n
User's Manual

FN-LINK TECHNOLOGY LIMITED
http://www.fn-link.com Page2/12
CONTENTS
0 REVESION HISTORY............................................................................................................................................... 3
1.1 MODEL NO DEFINITION....................................................................................................................................... 3
1 INTRODUCTIONS......................................................................................................................................................4
1.1 OVERVEIW..........................................................................................................................................................4
1.2 PRODUCT FEATURES.....................................................................................................................................4
2 GENERAL SPECIFICATION.................................................................................................................................... 5
2.1 WIFI RF SPECIFICATION................................................................................................................................ 5
2.2 POWER CONSUMPTION.................................................................................................................................5
3 MECHANICAL SPECIFICATION............................................................................................................................. 6
3.1 OUTLINE DRAWING......................................................................................................................................... 6
3.2 PCB LAYOUT......................................................................................................................................................6
3.3 PIN DEFINITION.................................................................................................................................................7
3.4 APPLICATION CIRCUIT....................................................................................................................................8
4 ENVIRONMENTAL REQUIREMENTS................................................................................................................... 9
4.1 OPERATING & STORAGE TEMPRETURE...................................................................................................9
4.2 RECOMMENDED REFLOW PROFILE.......................................................................................................... 9
4.3 NOTICE................................................................................................................................................................ 9
5 PACKING INFORMATION...................................................................................................................................... 10

FN-LINK TECHNOLOGY LIMITED
http://www.fn-link.com Page4/12
1. Introduction
1.1 Overview
F89FTSM13-W3 is a highly integrated and excellent performance Wireless LAN (WLAN) SDIO network
interface device. High-speed wireless connection up to 150 Mbps.
The general hardware for the module is shown in Figure 1. This WLAN Module design is based on Realtek
RTL8189FTV. It is a highly integrated single-chip 1*1 SISO (Multiple In Multiple Out) Wireless LAN (WLAN)
SDIO network interface controller complying with the 802.11n specification. It combines a MAC, a 1T1R
capable baseband, and RF in a single chip. It is designed to provide excellent performance with low power
Consumption and enhance the advantages of robust system and cost-effective.
1.2 Product Features
Operate at ISM frequency bands (2.4GHz)
SDIO Interface for WiFi
IEEE standards support: IEEE 802.11b, IEEE 802.11g, IEEE 802.11n,
Enterprise level security which can apply WPA/WPA2 certification for WiFi.
WiFi 1 transmitter and 1 receiver allow data rates supporting up to 150 Mbps downstream and 150 Mbps
upstream PHY rates

FN-LINK TECHNOLOGY LIMITED
http://www.fn-link.com Page5/12
2. GENERAL SPECIFICATION
2.1 WiFi RF Specifications
Main Chipset RTL8189FTV
Operating Frequency 2.400~2.4835GHz
Standards WiFi:
IEEE 802.11b,
IEEE 802.11g,
IEEE 802.11n,
Modulation WiFi:
802.11b: CCK(11, 5.5Mbps), QPSK(2Mbps), BPSK(1Mbps),
802.11 g/n: OFDM
PHY Data rates WiFi:
802.11b: 11,5.5,2,1 Mbps
802.11g: 54,48,36,24,18,12,9,6 Mbps
802.11n: up to 150Mbps
Receiver Sensitivity 802.11b@11Mbps -82±1dBm
802.11g@54Mbps -71±1dBm
802.11n
-67±1dBm (MCS 7_HT20)
-64±1dBm (MCS 7_HT40)
Operating Channel WiFi 2.4GHz:
11: (Ch. 1-11) – United States
Media Access Control WiFi: CSMA/CA with ACK
Antenna External Antenna
Network Architecture WiFi: Ad-hoc mode (Peer-to-Peer )
Infrastructure mode
Software AP
WiFi Direct
Security WiFi: WPA, WPA-PSK, WPA2, WPA2-PSK, WEP 64bit & 128bit,
OS Supported Android /Linux
Host Interface WiFi: SDIO/GPIO
Operating Voltage 3.3Vdc ±10% I/O supply voltage
Dimension Typical L12.0*W12. 0*H1.6mm
2.2 Power Consumption
Mode Status Power(mA) Note
OS
Windows XP
Link 130
RX 130 20M
TX 190 20M(MCS7)
175 40M(MCS7)
(PIFA)

FN-LINK TECHNOLOGY LIMITED
http://www.fn-link.com Page7/12
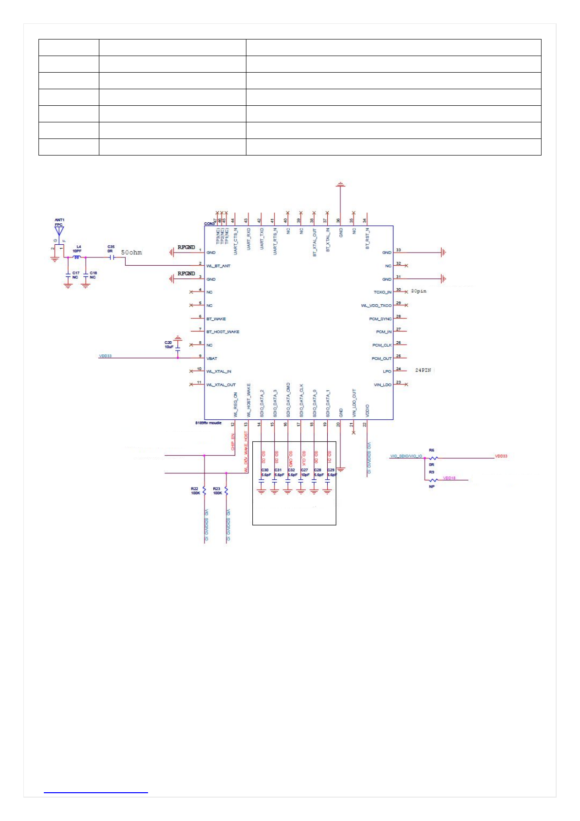
3.3 PIN Assignment
Pin # Name Description
1 GND GND
2 RF RF OUTPUT
3 GND GND
4~8 NC NC
9 VBAT 3.3V Optional
10 NC NC
11 NC NC
12 WL_REG_ON WL_REG_ON
13 WL_HOST_WAKE WAKE UP
14 SDIO_DATA_2 SDIO_D2
15 SDIO_DATA_3 SDIO_D3
16 SDIO_DATA_CMD SDIO_CMD
17 SDIO_DATA_CLK SDIO_CLK
18 SDIO_DATA_D0 SDIO_D0
19 SDIO_DATA_D1 SDIO_D1
20 GND GND
21 NC NC
22 VDIO 1.8~3.3V
23 NC NC
24 LPO CLK_REQ
25~29 NC NC
30 TCXO_IN 26MHz_IN
31 GND GND

FN-LINK TECHNOLOGY LIMITED
http://www.fn-link.com Page9/12
4. Environmental Requirements
4.1 Operating & storage tempreture
Operating
Temperature: -20°C to +70°C
Relative Humidity: 10-90% (non-condensing)
Storage
Temperature: -40°C to +80°C (non-operating)
Relative Humidity: 5-90% (non-condensing)
MTBF (Mean Time Between Failures) Over 150,000hours
4.2 Recommended Reflow Profile
Referred to IPC/JEDEC standard.
Peak Temperature : <250°C
Number of Times : ≤2 times
4.3 Patch WIFI modules installed before the notice:
WIFI module installed note:
1. Please press 1 : 1 and then expand outward proportion to 0.7 mm, 0.12 mm thickness When open a stencil
2. Take and use the WIFI module, please insure the electrostatic protective measures.
3. Reflow soldering temperature should be according to the customer the main size of the products, such as
the temperature set at 250 + 5 ℃for the MID motherboard.
About the module packaging, storage and use of matters needing attention are as follows:
1. The module of the reel and storage life of vacuum packing: 1). Shelf life: 8 months, storage environment
conditions: temperature in: < 40 ℃, relative humidity: < 90% r.h.
2. The module vacuum packing once opened, time limit of the assembly:
Card: 1) check the humidity display value should be less than 30% (in blue), such as: 30% ~ 40% (pink), or
greater than 40% (red) the module have been moisture absorption.
2.) factory environmental temperature humidity control: ≦-30℃,≦60% r.h..
3). Once opened, the workshop the preservation of life for 168 hours.

FN-LINK TECHNOLOGY LIMITED
http://www.fn-link.com Page10/12
3. Once opened, such as when not used up within 168 hours:
1). The module must be again to remove the module moisture absorption.
2). The baking temperature: 125 ℃, 8 hours.
3.) After baking, put the right amount of desiccant to seal packages.
5. PACKING INFORMATION
5.1 Blister packaging
A piece of 100 PCS
5.2 Coiling Packaging
A roll of 2000pcs
FCC Statement:
This device complies with Part 15 of the FCC Rules. Operation is subject to the following two
conditions: (1) This device may not cause harmful interference. (2) This device must accept any
interference received, including interference that may cause undesired operation.
NOTE: This equipment has been tested and found to comply with the limits for a Class B digital
device, pursuant to Part 15 of the FCC Rules. These limits are designed to provide reasonable
protection against harmful interference in a residential installation. This equipment generates
uses and can radiate radio frequency energy and, if not installed and used in accordance with
the instructions, may cause harmful interference to radio communications. However, there is no
guarantee that interference will not occur in a particular installation. If this equipment does
cause harmful interference to radio or television reception, which can be determined by turning
the equipment off and on, the user is encouraged to try to correct the interference by one or
more of the following measures:
---Reorient or relocate the receiving antenna.
---Increase the separation between the equipment and receiver.
---Connect the equipment into an outlet on a circuit different from that to which the receiver is
connected.
---Consult the dealer or an experienced radio/TV technician for help.
WARNING: Changes or modifications not expressly approved by the party responsible for
compliance could void the user's authority to operate the equipment.
LABEL OF THE END PRODUCT:
The final end product must be labelled in a visible area with the following "Contains TX FCC ID:
2AATL-F89FTSM13-W3". If the size of the end product is smaller than 8x10cm, then additional
FCC part 15.19 statement is required to be available in the users manual: This device complies
with Part 15 of the FCC Rules. Operation is subject to the following two conditions: (1) this
device may not cause harmful interference, and (2) this device must accept any interference
received, including interference that may cause undesired operation.
RF Exposure
This device has been evaluated and shown compliant with the FCC RF Exposure limits under
fixed exposure conditions (antennas are greater than 20cm from a person's body) when
installed in certain specific OEM configurations.
This modular complies with FCC RF radiation exposure limits set forth for an uncontrolled
environment. This transmitter must not be co-located or operating in conjunction with any other
antenna or transmitter.
Page11/12

IMPORTANT NOTE:
This module is intended for OEM integrator only and the OEM integrators and instructed to
ensure that the end user has no manual instructions to remove or install the device. The OEM
integrator is still responsible for the FCC compliance requirement of the end product, which
integrates this module.
Integration is typically strictly restricted to Grantee himself or dedicated OEM integrators under
control of the Grantee.
In the event that these conditions can not be met (for example certain laptop configurations or
co-location with another transmitter. then the FCC authorization is no longer considered valid
and the FCC ID can not be used on the final product. In these circumstances, the OEM
integrator will be responsible for re-evaluating the end product (including the transmitter) and
obtaining a separate FCC authorization.
The module will be responsible to satisfy SAR/RF Exposure requirements, when the module
integrated into any (portable, mobile, fixed) host device.
This module has been designed to operate with a PIFA antenna having a maximum gain of
2.99dBi. Only this type of antenna may be used, the manufacturer recommended antenna as
below:
No. Brand Model name Antenna
Type Connector Gain
(dBi)
1 ZHONGTIAN
XUN 2.00001213 PIFA I-PEX 2.99
2 XK
XKFPC-2D4-5D8-1
50 PIFA I-PEX 0.0
3 XK
XK-QX2400-PCB-1
40 PIFA I-PEX 2.0
4 ZHONGTIAN
XUN 2.00001050 PIFA I-PEX 0.38
The module must in the end-product be installed in such manner that the authorized antennas
can be used, any change of the antenna will void the certification.
EU Regulatory Conformance
Hereby, we(FN-LINK TECHNOLOGY LIMITED) declared that this device is in compliance with
the essential requirements and other relevant provisions of Directive 2014/53/EU
Page12/12


