Hewlett Packard 76530R CRD 3000 Control Router User Manual Exhibit D Users Manual per 2 1033 b3

Hewlett Packard GmbH CRD 3000 Control Router Exhibit D Users Manual per 2 1033 b3

Exhibit D Users Manual per 2 1033 b3

      @echelon® CRD 3000 Integrator’s Guide     078-0439-01F
Echelon, LONWORKS, i.Lon, LonTalk, Neuron, 3120, 3150, 3170, and the Echelon logo are trademarks of Echelon Corporation that may be registered in the United States and other countries. Other brand and product names are trademarks or registered trademarks of their respective holders. Smart Transceivers, Neuron Chips, and other OEM Products were not designed for use in equipment or systems, which involve danger to human health or safety, or a risk of property damage and Echelon assumes no responsibility or liability for use of the Smart Transceivers or Neuron Chips in such applications. Parts manufactured by vendors other than Echelon and referenced in this document have been described for illustrative purposes only, and may not have been tested by Echelon. It is the responsibility of the customer to determine the suitability of these parts for each application. ECHELON MAKES AND YOU RECEIVE NO WARRANTIES OR CONDITIONS, EXPRESS, IMPLIED, STATUTORY OR IN ANY COMMUNICATION WITH YOU, AND ECHELON SPECIFICALLY DISCLAIMS ANY IMPLIED WARRANTY OF MERCHANTABILITY OR FITNESS FOR A PARTICULAR PURPOSE. No part of this publication may be reproduced, stored in a retrieval system, or transmitted, in any form or by any means, electronic, mechanical, photocopying, recording, or otherwise, without the prior written permission of Echelon Corporation. Printed in the United States of America. Copyright © 1997, 2011, 2016, 2017 Echelon Corporation. Echelon Corporation www.echelon.com
CRD 3000 Integrator’s Guide iii    Welcome Intelligent street lighting uses electronic ballasts, power line communications hardware, and local network controllers that are interconnected with specialized control and reporting software. A street lighting network establishes two-way communications with each lighting fixture so that you can control the lighting level of each fixture, turn it on and off, and monitor its condition. The luminaires in a street lighting network use a LONWORKS® power line communications channel for the network, which is managed by an Echelon SmartServer, known as the Segment Controller because it controls segments of the street lighting network. To extend the network across low-voltage step-down distribution transformers, Echelon introduces a power line and radio frequency (RF) wireless hybrid device, the CRD 3000 Street Light Bridge (SLB) module. This document describes the elements of the Echelon street lighting solution, including the CRD 3000 Street Light Bridge module and the Segment Controller.  Audience This document assumes that you understand basic networking and that you have some experience working with a SmartServer. It also assumes that you understand the basics of a low-voltage power distribution network.  Related  Documentation The following manuals are available from the Echelon Web site (www.echelon.com) and provide additional information that can help you manage a street lighting network:  Echelon Enterprise Services 2.0 User’s Guide (078-0423-01). This document describes how to use the i.LON AdminServer and LNS Proxy Web service included in Echelon Enterprise Services 2.0 (EES 2.0).  SmartServer User's Guide (078-0345-01). This document describes how to configure the SmartServer and use its applications to manage control networks.  Introduction to the LONWORKS Platform (078-0183-01). This manual provides an introduction to the ISO/IEC 14908-1 (ANSI/CEA-709.1 and EN14908) Control Network Protocol, and provides a high-level introduction to LONWORKS networks and the tools and components that are used for developing, installing, operating, and maintaining them.  NodeUtil Node Utility User’s Guide (078-0438-01). This manual describes the NodeUtil Node Utility, which allows you to diagnose and configure LONWORKS network interfaces, routers, and devices. All of the Echelon documentation is available in Adobe PDF format. To view the PDF files, you must have a current version of the Adobe Reader, which you can download from Adobe at: get.adobe.com/reader.
iv     FCC Compliance Notice Federal Communications Commission Radio Frequency Interference Statement This equipment has been tested and found to comply with the limits for a Class B digital device pursuant to Part 15 of the FCC Rules, per sections 15.107 and 15.109. These limits are designed to provide reasonable protection against harmful interference in a residential installation. This equipment generates, uses, and can radiate radio frequency energy and, if not installed and used in accordance with the manufacturer’s instruction manual, may cause interference with radio communications.  However, there is no guarantee that interference will not occur in a particular installation. If this equipment does cause harmful interference to radio or television reception, which can be determined by turning the equipment off and on, you are encouraged to try to correct the interference by one or more of the following measures:  Reorient or relocate the receiving antenna.  Increase the separation between the equipment and the receiver.  Connect the equipment into an outlet on a circuit different from that which the receiver is connected.  Consult the dealer or an experienced radio/television technician for help. Changes or modifications not expressly approved by Echelon Corporation could void the user’s authority to operate the equipment.  RF Statements This equipment also complies with the limits for wireless devices per FCC sections 15.203, 15.205, 15.207, 15.209 and 15.247. It uses frequency 2.4 GHz per Institute of Electrical and Electronics Engineers (IEEE) standard 802.15.4- 2006, and uses a frequency bandwidth from 2400 MHz to 2483.5 MHz. This equipment complies with the FCC RF radiation exposure limits set forth for an uncontrolled environment. This equipment should be installed and operated with a minimum distance of 20 centimeters between the radiator and your body. This transmitter must not be co-located or operating in conjunction with any other antenna or transmitter.
CRD 3000 Integrator’s Guide v    CRD 3000 Planning Checklist  This checklist is intended for installers who will use the CRD 3000 power line to RF bridge to extend outdoor range in outdoor lighting systems.  To better differentiate the CRD 3000 from the CPD 3000 and CPL 4000 devices, the checklist below calls the CRD 3000 an SLB (Street Light Bridge).  The CPD 3000 and CPL 3000 devices are referred to as OLCs (Outdoor Lighting Controllers). Any power line device using the ISO/IEC 14903-3 standard may be used with the SLB.  1. Determine the best location for the power line segment controller. This is often in the geographic center of an area of outdoor lights. 2. If the service to the lighting circuit is 240 split phase, system performance may improve if you locate the segment controller high on an existing light pole, near the end of the circuit if the existing lighting cabinet does not have available space. The housing for the segment controller may provide a good mounting location for the socket for the SLB. 3. Lighting cabinets that use 3-phase service need to have the segment controller at a location that can easily access all 3-phases and neutral. 4. All communicating devices must share a common set of conductors. If the lighting cabinet supplies 240 VAC power to the light fixtures, the Segment controller must be powered with the same 240 VAC. 5. The SLB should ideally be mounted on top of the pole or on top of the fixture such that the pole does not provide a possible reflection that could interfere with the signal. If a socket needs to be mounted to the poll, mount it so that the SLB is 6” from the poll, and positioned so the poll does not shadow the view from neighbor SLBs.  The pole and the sight line to the neighbor SLB should not form a straight line, as shown below.  85m Max
vi   6. If the lighting circuit will contain only lighting loads that are controlled using power line based controllers like the CPD 3000 or CLP 4000 you should expect solid communication across dedicated lighting segment. If there are other devices attached to the same electrical service, such as traffic controllers, you may need to use a filter to isolate these devices from the outdoor lighting circuits. 7. If the circuit includes a mixture of CPD 3000/CLP 4000 devices, and fixtures controlled by the Top900 or other means, it may be necessary to install filters to reduce the impact of the impairments by these devices. Small filters such as the Schaffner FN2060-1-06 may be placed at each in line with the service connection.   These filters must be installed with  the line side facing   the  load  to  provide  the  best power line  impairment   isolation. 8. Limit the number of CPD 3000/CLP 4000 devices to 200 devices when the SmartServer is used as the segment controller, and 500 devices in LPG applications. 9. It is generally best to build out from the segment controller. The SLB on the first power line segment that contains the segment controller should be installed first. 10. Installers should document the unique ID and the configured state by observing the green LED. Flashing green LED: unconfigured, Solid ON: configured. 11. Only unconfigured SLBs should be installed in LPG applications. 12. Installers must document the location or pole ID where the SLB is installed. 13. Installers must capture the state of the RF signal LED. If OFF, or flashing On/Off with a ¼ ON ¾ OFF, the SLB may not function reliably. 14. Limit the number of communication hops to 6.
CRD3000 Integrator’s Guide vii    Table of Contents Welcome .................................................................................................................. iii Audience .................................................................................................................. iii Related Documentation ....................................................................................... iii FCC Compliance Notice ........................................................................................ iv RF Statements ........................................................................................................ iv CRD 3000 Planning Checklist .............................................................................. v Introduction ............................................................................................................ 1 The Echelon Street Lighting Solution ................................................................ 2 The Segment Controller ................................................................................. 3 Luminaires and Street Light Controllers ................................................... 4 CRD 3000 Street Light Bridge Modules ..................................................... 4 Benefits of Managed Street Lighting .................................................................. 5 Examples ........................................................................................................... 6 Street Lighting Solution Restrictions ................................................................. 7 Installation for the Street Lighting Solution ................................................ 9 Overview ................................................................................................................. 10 High-Voltage Warning ......................................................................................... 11 ESD Warning ......................................................................................................... 11 Safety Warning ...................................................................................................... 12 New Installations .................................................................................................. 12 Step 1: Install the Segment Controller ..................................................... 14 Step 2: Install Luminaires ........................................................................... 14 Step 3: Install CRD 3000 Street Light Bridge Modules ........................ 15 Step 4: Complete Installation...................................................................... 16 Existing Installations ........................................................................................... 16 Verifying Successful Installation ....................................................................... 17 Verify Green Power LED State ................................................................... 17 Verify Amber RF LED State ....................................................................... 17 Example Installations .......................................................................................... 18 Basic Installation ........................................................................................... 18 Extending a Basic Installation ................................................................... 19 Adding Multiple RF Hops ............................................................................ 20 Setting Up the Segment Controller ............................................................... 23 Placing the Segment Controller in Standalone Mode ................................... 24 Placing a Network in Standalone Mode.................................................... 24 Network Limitations in Standalone Mode ............................................... 24 Configuring the LonWorks Channel for Power Line Repeating ................. 25 Copying Resource Files ........................................................................................ 26 Deploying a “Golden Master” Segment Controller ........................................ 27 Automatically Discovering Devices ................................................................... 27 Planning for the Street Lighting Solution ................................................... 29 Security Planning ................................................................................................. 30 General Network Communications Security ........................................... 30 Network Security for Device Installation ................................................. 31 Using a NodeUtil Script to Define Security ............................................. 32 Device Upgrade Planning ................................................................................... 33 Network Management Planning ....................................................................... 34 Defining the Networking Channels ........................................................... 34 Signal Strength ....................................................................................... 35
viii  Defining the Media Access Protocol ........................................................... 35 Preparing the Segment Controller ............................................................. 36 Preparing the CRD 3000 Street Light Bridge Modules......................... 36 Preparing the Luminaires ........................................................................... 37 Device Discovery ............................................................................................ 37 Defining Repeating ........................................................................................ 38 PL/RF Repeater ....................................................................................... 38 PL/PL Repeater ....................................................................................... 39 RF/RF Repeater ...................................................................................... 39 Scheduling ....................................................................................................... 40 Device and Network Recovery Planning .......................................................... 40 Scenario 1: Loss of SLB A ............................................................................ 41 Scenario 2: Brief Loss of SLB B .................................................................. 41 Scenario 3: Prolonged Loss of SLB B ......................................................... 42 Simulating Communications Errors ................................................................. 42 Error Codes ............................................................................................................ 43 Managing a Street Lighting Network ........................................................... 45 Manually Installing a Street Lighting Network ............................................ 46 Creating Devices ............................................................................................ 46 Entering Device Locations and Neuron IDs ............................................ 47 Selecting Devices ........................................................................................... 47 Installing Devices with Smart Network Management .......................... 48 Enabling Smart Network Management ............................................ 48 Installing Devices ................................................................................... 49 Checking Device Installation Status .................................................. 49 Troubleshooting Street Lighting Network Installation ................................ 51 Maintaining a Street Lighting Network .......................................................... 51 Analyzing a Power Line Repeating Network ........................................... 52 Adding Devices ............................................................................................... 62 Upgrading Devices ......................................................................................... 63 Replacing Devices .......................................................................................... 66 Decommissioning Devices ............................................................................ 68 Setting Devices Offline ................................................................................. 69 Testing Devices .............................................................................................. 71 Querying Devices .................................................................................... 71 Winking Devices ..................................................................................... 73 Deleting Devices ............................................................................................. 74 Controlling a Street Lighting Network ......................................................... 75 Scheduling Overview ............................................................................................ 76 Configuring the Real-Time Clock ...................................................................... 77 Setting the Segment Controller Time ....................................................... 77 Adding an SNTP Time Server ............................................................. 77 Manually Configuring the Time .......................................................... 80 Entering the Location of the Segment Controller................................... 80 Creating Event Schedulers ................................................................................. 82 Adding Data Point Preset Values ...................................................................... 86 Selecting Data Points ........................................................................................... 86 Creating Scheduled Events ................................................................................ 89 Creating Exception Schedules............................................................................ 94 Demonstrating a Street Lighting Schedule..................................................... 95 Creating the Weekday Schedule................................................................. 96 Creating the Weekend Schedule ................................................................ 97
CRD3000 Integrator’s Guide ix  The Example Schedule ................................................................................. 98 Copying Event Schedulers to Other Segment Controllers ........................... 99 Interoperable Interface for the Street Light Bridge .......................... 101 Interface ................................................................................................................ 102 Output Data Points ..................................................................................... 102 Input Data Points ........................................................................................ 102 Cryptography License ...................................................................................... 107 License ................................................................................................................... 108 Glossary ................................................................................................................ 109
CRD 3000 Integrator’s Guide 1   1 Introduction  This chapter introduces the Echelon Street Lighting solution.
2 Introduction    The Echelon Street Lighting Solution Energy and maintenance costs are increasing for municipal street lighting. Studies show that the electricity used for street lighting can account for up to 40% of municipal electric bills. With an estimated 90 million street lights in Europe and 63 million in North America, efficient use of energy for street lighting is important, both for economic reasons and for environmental reasons. Fortunately, components and systems are now available to manage, monitor, and reduce that electricity demand. Such a system incorporates several key elements: electronic ballasts, power line communications hardware, and local network controllers that are interconnected with specialized control and reporting software. Together, they create a flexible and powerful control system that simplifies day-to-day operations and facilitates the implementation of cost-cutting strategies. Establishing two-way communications with each lighting fixture in a street lighting network allows you to control the lighting level of each fixture, turn it on and off, and monitor its condition. Because each luminaire in a street lighting network is already connected to the power grid, defining a power line communications channel for the network is a straightforward way to establish two-way communications with each lighting fixture. However, in many countries, there are a limited number of luminaires per low-voltage service distribution transformer. Echelon introduces the Echelon Control Router Device (CRD) 3000 Street Light Bridge Module: a power line and wireless hybrid device that allows communications to bridge gaps in the power line network created by the low- voltage service distribution transformers, and manage an extended street lighting network. Figure 1 shows part of a basic street lighting network, with a SmartServer Segment Controller, several street lights, and a pair of CRD 3000 Street Light Bridge modules. The Segment Controller uses power line communications to communicate with the street light luminaires and the CRD 3000 Street Light Bridge modules. The CRD 3000 Street Light Bridge modules use radio frequency communications to communicate with each other, and thus provide a communications bridge across the power line gap. Such a gap represents the end of one transformer’s service distribution and the beginning of the next transformer’s service distribution.
CRD 3000 Integrator’s Guide 3          Figure 1. A Basic Street Lighting  Network Because the CRD 3000 Street Light Bridge module provides both ISO/IEC 14908- 3 Control Network Protocol power line communications and IEEE 802.15.4 (2.4 GHz) radio frequency (RF) wireless communications, the street lighting network can leverage the existing power line circuits to communicate with the luminaires, and create small RF bridges to bypass power line gaps created service distribution transformers. Each CRD 3000 Street Light Bridge module manages RF communications with other CRD 3000 Street Light Bridge modules, so that you do not need to set up and manage a complex RF network – you simply install CRD 3000 Street Light Bridge modules to extend power line communications for the street lighting network. You manage and control the street lighting network using an Echelon SmartServer, known as the Segment Controller because it controls segments of the street lighting network. A Segment Controller can consolidate data from half a dozen or more service distribution transformers in a municipal residential environment, allowing you to manage and control up to 200 devices – luminaires and CRD 3000 Street Light Bridge modules. For larger street lighting networks, you can install additional Segment Controllers.  The Segment Controller The Segment Controller is a SmartServer 2.0 (or later) that is configured to manage a street lighting network. You use it to configure the power line channel for repeating, so that each luminaire and CRD 3000 Street Light Bridge module can forward messages to luminaires and to CRD 3000 Street Light Bridge modules within the network. You also use the Segment Controller to define operational schedules for the luminaires. See Chapter 3, Setting Up the Segment Controller, Chapter 5, Managing a Street Lighting Network, and Chapter 6, Controlling a Street Lighting Network or more
4 Introduction  information about the Segment Controller. See the SmartServer User's Guide for more information about the SmartServer.  Luminaires and Street Light Controllers Each street light in an intelligent street light network must be able to communicate over a LONWORKS power line communications channel. Thus, each luminaire must include a LONWORKS power line communications chip (such as an Echelon Power Line Smart Transceiver). If the luminaire does not already include power line communications, you can add a street light controller1 to either the luminaire or to the street light pole to provide power line communications. A luminaire in a street lighting network remains on until it is commissioned by the Segment Controller. After it is commissioned, the luminaire turns on or off based on the schedule defined for it by the Segment Controller.  CRD 3000 Street Light Bridge Modules A CRD 3000 Street Light Bridge module is a power line channel device that extends the communications range of the Segment Controller. A CRD 3000 Street Light Bridge module uses the Institute of Electrical and Electronics Engineers (IEEE) wireless personal area network standard 802.15.4 for radio frequency (RF) communications to allow it to bypass service distribution transformers and extend the street lighting network. The primary function of a CRD 3000 Street Light Bridge module is to act as a repeater for the street lighting network. A CRD 3000 Street Light Bridge module can repeat network packets on the power line channel, an RF channel, or both. The Segment Controller determines both the route and channel type that the CRD 3000 Street Light Bridge module should use for repeating. Figure 2 shows a simple repeating chain that could be used to relay a network management command from the Segment Controller to a target device (a luminaire in this case, but it could be a CRD 3000 Street Light Bridge module). In this example:  Lamp 1 and Lamp 2 have direct power line communications with the Segment Controller  Lamp 2 and Lamp 3 use SLB 1 and SLB 2 for RF communications  Lamp 3 and Lamp 4 use power line communications  Lamp 5 is a power line repeater (a repeating-enabled luminaire), and so forwards messages from the Segment Controller to Lamp 6, and from Lamp 6 to the Segment Controller  Lamp 6 is at the end of the repeating chain    1 Street light controllers that provide power line communications are available from companies such as Citylone, Koninklijke Philips® Electronics.N.V., Luminext BV, ROMlight™ International Inc, SCS StreetLight Control Solutions, S.L., Siteco Beleuchtungstechnik GmbH, and Superior Electronic Lighting Controllers (SELC Ireland Limited).
CRD 3000 Integrator’s Guide 5       RF Repeating   Channel      1  2              Lamp 1 Lamp 2  Lamp 3 Lamp 4    Lamp 5 (Repeater) Lamp 6  PLC  PL Channel  PL Repeating Channel  Figure 2. An Example Repeating  Network Each time that a message is repeated, on either channel type, is a repeater hop. A message within a street lighting network must be able to reach its destination in eight or fewer hops. That is, there can be no more than eight repeater hops on the path (power line, RF, or both) between the Segment Controller and the luminaire for which a message is destined.  Figure 2 shows four hops between the Segment Controller and Lamp 6. From a LONWORKS network point of view, a CRD 3000 Street Light Bridge module acts like any other power line device: It has a number of network variables that are used to provision the CRD 3000 Street Light Bridge module and collect status and statistics. Installation of a CRD 3000 Street Light Bridge module is similar to installation for any power line device. You must add it to the Segment Controller, either by providing the Segment Controller with the Neuron® ID for the CRD 3000 Street Light Bridge module, or by allowing the Segment Controller to automatically discover and commission the CRD 3000 Street Light Bridge module. In either case, power and RF communication LEDs on the CRD 3000 Street Light Bridge module provide a visual cue to the installer that the CRD 3000 Street Light Bridge module is operational. Additional configuration of the CRD 3000 Street Light Bridge module is generally not necessary, but advanced configuration options are available.  Benefits of Managed Street Lighting A managed street lighting network can offer many benefits, including2:  Electricity use can be reduced – in one installation, by as much as 45%, which in turn resulted in a 30% reduction in streetlight electricity costs (USD 80 000 per year for this installation).  Reduction in carbon dioxide (CO2) emissions – in one installation, by 70 tons per year (corresponding to the 45% reduction in electricity use).  2 See Monitored Outdoor Lighting Market, Challenges, Solutions, and Next Steps, Echelon Corp, September 2007 (www.echelon.com/solutions/streetlight/documents/Echelon_StreetlightWhitepaper_FINAL.pdf).
6 Introduction   Lamp failures can be identified quickly, reducing average lamp downtime by as much as 90%.  Alarms can be triggered when lamp voltage exceeds recommended levels, preventing future lamp failures.  Reduction in replacement costs for aging lamps – for one installation that uses electronic ballasts that regulate high-pressure sodium lamps, lamp replacement costs were reduced by 20% by replacing the lamp before its power consumption became uneconomical.  Because software enables most operations to be performed remotely, the number of onsite maintenance operations can be reduced – in one installation, by at least 30%. The SmartServer as the Segment Controller can serve as a gateway for a variety of devices types.  It provides:  Universal connectivity for devices attached to it, making data available to a city’s IT system.  Local device monitoring and control through built-in scheduling, alarming, and data logging applications.  An astronomical clock, which is used to automatically switch lamps on and off, thus reducing lamp burning hours and saving energy (compared to a fixed scheduler or to photocells that require field maintenance). The SmartServer is the streetlight segment controller and logs and reports lamp failures, lamp behavior (dimming level and voltage), energy use, and burning hours. It could also collect information from traffic and weather sensors to adapt lamp dimming levels. The astronomical clock switches lamps off and on depending on the position of the sun. Lamps are dimmed at a fixed time, using the SmartServer’s internal scheduler, during low activity hours at night. This highly efficient method of controlling light levels results in significant energy savings.  Lamp lifetime is extended due to the way electronic ballasts regulate the lamp.  Examples Cities, counties, and other local authorities need ways to contain their expenses and limit local taxes while increasing the level of service and security they provide to citizens. For example, the portion of the United Kingdom budget that is related to streetlight services is estimated at more than GBP 280 million per year, of which 40 percent is spent on energy. As another example, the electricity costs for the city of Los Angeles, California, with 270 000 streetlights, is estimated at over USD 17 million per year. Streetlights are the main electricity consumer in a modern city. In Milton Keynes, U.K., the managed street lighting system includes dimming controls that lower light output by 2 lux between the hours of 22h00 (10 PM) and 05h00 (5 AM).  As a result, the city has reduced its electricity use by 30%. Furthermore, Milton Keynes installed white light lamps that, in addition to
CRD 3000 Integrator’s Guide 7  offering far longer operating life, have helped the city improve its closed-circuit television (CCTV) image capturing system for increased public safety.3 As stated by the city of Oslo, Norway, in November 2004, cities that take advantage of today’s new technologies and solutions can reduce the overall costs associated with streetlight networks by almost 50%, while increasing the quality of service and safety. The city of Oslo and its energy supplier have shown that deploying a solution based on electronic programmable and dimmable ballasts that identify and communicate failures over power lines using a standardized protocol can pay for itself immediately.4  Street Lighting Solution Restrictions The following restrictions apply to a street lighting network:  Each Segment Controller supports up to a total of 200 devices (luminaires plus CRD 3000 Street Light Bridge modules).  A CRD 3000 Street Light Bridge module must be within 85 meters (275 feet) of another CRD 3000 Street Light Bridge module and should have direct line of sight in all seasons.  Each Segment Controller supports up to eight repeating hops to any device (luminaire or CRD 3000 Street Light Bridge module). However, during installation, there can be no more than six hops (power line or RF) between any luminaire and the Segment Controller. After installation, it is possible to add hops (power line or RF), up to the maximum of eight, between a luminaire and the Segment Controller.                     3 Source: HBS Case Study, Netherfield Improved Lighting System, Milton Keynes Council, May 2007, cited in Monitored Outdoor Lighting Market, Challenges, Solutions, and Next Steps, Echelon Corp, September 2007 (www.echelon.com/solutions/streetlight/documents/Echelon_StreetlightWhitepaper_FINAL.pdf). 4 Source: Hafslund presentation, November 2004, cited in Monitored Outdoor Lighting Market, Challenges, Solutions, and Next Steps, Echelon Corp, September 2007 (www.echelon.com/solutions/streetlight/documents/Echelon_StreetlightWhitepaper_FINAL.pdf).
CRD 3000 Integrator’s Guide 9       2 Installation for the Street Lighting Solution  This chapter describes installation for a street lighting network. See the CRD 3000 Planning Checklist before you install a street light bridge.
10 Installation for the Street Lighting Solution    Overview The process for installing a street lighting network includes the following basic tasks:  Install a Segment Controller  Install luminaires  Install CRD 3000 Street Light Bridge modules, as needed For a typical new installation, you install the Segment Controller first. However, you could install luminaires (or have already existing luminaires), and then install the Segment Controller. In either case, you install CRD 3000 Street Light Bridge modules, as needed, to enable and extend the network. A single Segment Controller can support up to 200 devices, including both luminaires and CRD 3000 Street Light Bridge modules. For an existing installation, typically the luminaires and the Segment Controller are already installed. In this case, you can add additional luminaires to define additional network segments, or you can install CRD 3000 Street Light Bridge modules to enable and extend the communications range for the network. To decide when to install a CRD 3000 Street Light Bridge module, you generally install luminaires and add them to the Segment Controller (or allow the Segment Controller to automatically discover and commission the luminaires), then verify that they were all commissioned. If any of them could not be commissioned, install a CRD 3000 Street Light Bridge module near one of the commissioned luminaires (to be sure that the Segment Controller can communicate with the newly installed CRD 3000 Street Light Bridge module). Then, you install a companion CRD 3000 Street Light Bridge module at the luminaire that could not be commissioned so that the Segment Controller can discover and commission it. If there are additional uncommissioned luminaires after the installation of the first pair of CRD 3000 Street Light Bridge modules, you can add additional CRD 3000 Street Light Bridge modules, for example, at the end of the first uncommissioned street light chain and the start of the next chain. You can repeat these three steps many times to install a complete street lighting solution. Typically, you install hundreds or thousands of luminaires, a small number of Segment Controllers, and dozens or hundreds of CRD 3000 Street Light Bridge modules. How many CRD 3000 Street Light Bridge modules are required depends on the number of luminaires each service distribution transformer supports, and on the kind of network topology that is required for the street lighting solution.
CRD 3000 Integrator’s Guide 11    High-Voltage  Warning       ESD Warning      !  High-voltage installation must be performed only by a qualified service person.  !  Hochspannungs-Installation darf nur von einem qualifizierten Servicetechniker durchgeführt werden.  !  This product contains components which are sensitive to static electricity.  !  Dieses Produkt beinhaltet Komponenten, die empfindlich für eine statische Aufladung sind.
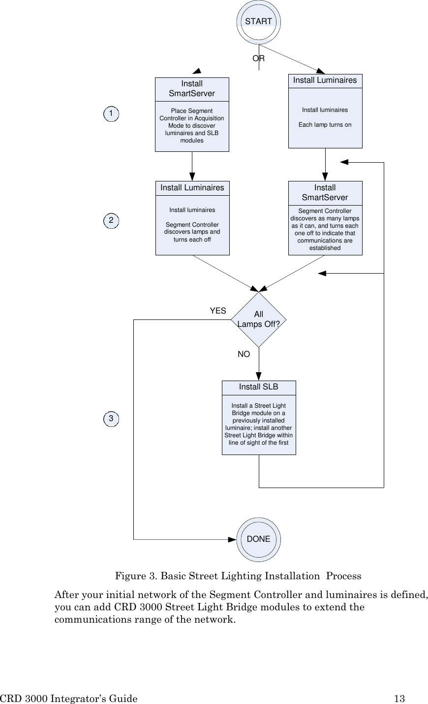
12 Installation for the Street Lighting Solution     Safety Warning       New Installations Figure 3 shows an overview of the basic process for installing intelligent street lights with Echelon’s Street Light Bridge technology. The process includes the following basic steps: 1. Install a Segment Controller 2. Install luminaires 3. Install CRD 3000 Street Light Bridge modules, as needed Alternatively, you can install the luminaires, and then install the Segment Controller. However, this document does not describe details for this alternate installation scenario.  !  Fuse F1 in the Street Light Bridge uses a Littleman rated, 300 VAC, 10 A, SLO- BLO.  This device has no user-serviceable parts.  Only qualified personnel should perform the procedures in this guide.  !  Sicherung F1 im Street Light Bridge ist ein Littleman Sicherung bewertet 300 VAC, 10 A, SLO-BLO.  Dieses Gerät hat keine vom Anwender zu wartenden Teile.  Nur qualifiziertes Personal sollte die in diesem Handbuch beschriebenen Verfahren durchführen.
CRD 3000 Integrator’s Guide 13  Install Luminaires   Install luminaires Each lamp turns on Install SmartServer Segment Controller discovers as many lamps as it can, and turns each one off to indicate that communications are established Install SLB  Install a Street Light Bridge module on a previously installed luminaire; install another Street Light Bridge within line of sight of the first Install Luminaires  Install luminaires  Segment Controller discovers lamps and turns each off START OR YES All Lamps Off? NO DONE                                      Figure 3. Basic Street Lighting Installation  Process After your initial network of the Segment Controller and luminaires is defined, you can add CRD 3000 Street Light Bridge modules to extend the communications range of the network. Install SmartServer  Place Segment Controller in Acquisition Mode to discover luminaires and SLB modules    1 2 3
14 Installation for the Street Lighting Solution    Step 1: Install the Segment Controller Configure the Segment Controller (see Chapter 3, Setting Up the Segment Controller) and install it at any convenient location for the street lighting solution. For example, you can install it on one of the street light poles or utility poles (typically below the neutral space) within the area for the street lighting solution.  Ensure that the Segment Controller has power. Place the Segment Controller into Acquisition Mode; see Automatically Discovering Devices. While in Acquisition Mode, the Segment Controller continually attempts to discover devices (luminaires and CRD 3000 Street Light Bridge modules) on the power line network. In Acquisition Mode, the Segment Controller’s Service LED flashes at 4 Hz. As the Segment Controller establishes communications with each luminaire and commissions it, the Segment Controller turns the lamp off.5 Note that if you install luminaires first, all of the lamps within the network stay on until you install the Segment Controller. Some installations might require several days of installation time, so some of the lamps could remain on for one or more days. Recommendation: For installations in which the luminaires are managed by monitoring software (such as Streetlight.Vision Data Collect) and have group switching established, install the Segment Controller during the day so that the schedule defined by the monitoring software can specify the luminaire’s behavior (that is, the schedule should specify that lamps are off during the day) as the Segment Controller establishes communications with each luminaire. Thus, you can receive visual confirmation that the Segment Controller has established communications with each luminaire. When all of the lamps are off, the installation is complete. For any that do not turn off, proceed to Step 3 to install CRD 3000 Street Light Bridge modules; the Segment Controller will discover and commission the installed luminaires through the CRD 3000 Street Light Bridge modules.  Step 2: Install Luminaires Install one or more luminaires. Each luminaire’s lamp should turn on to indicate that it has power. Allow the Segment Controller to discover and commission each installed luminaire. If you install the luminaires before the Segment Controller, record each luminaire’s physical location and Neuron ID so that you can enter this information into the Segment Controller Device Web page for each luminaire. For example, record the luminaire’s GPS coordinates, pole ID, or map grid reference. If you install the Segment Controller before any of the luminaires, the Segment Controller will discover and commission each luminaire as it is installed. If a given lamp does not turn off within approximately two minutes, you should   5 This behavior is defined by the luminaire’s LonMark® interoperable profile. The Segment Controller updates the primary data point for the luminaire during device commissioning; for a luminaire’s LonMark profile, the primary data point is the on/off snvt_switch network   variable.
CRD 3000 Integrator’s Guide 15  assume that the Segment Controller cannot communicate with the luminaire, and you should proceed to step 3. If you install the luminaires before the Segment Controller, the Segment Controller will discover and commission all of the luminaires; however, this process could take some time. After an installed luminaire is discovered and commissioned by the Segment Controller, the lamp should turn off. For any that do not turn off, proceed to Step 3 to install CRD 3000 Street Light Bridge modules; the Segment Controller will discover the installed luminaires through the CRD 3000 Street Light Bridge modules.  Step 3: Install CRD 3000 Street Light Bridge Modules Install a CRD 3000 Street Light Bridge module to extend the communications range of the Segment Controller. See the CRD 3000 Planning Checklist before you begin. Return to any previously installed luminaire for which the lamp is off (that is, it has communications with the Segment Controller). Install the CRD 3000 Street Light Bridge module on the luminaire or on a pole near the luminaire, and record its physical location (GPS coordinates, pole ID, or map grid reference) and its Neuron ID (the barcoded number printed on or attached to the module); or alternatively, let the Segment Controller automatically discover and commission the CRD 3000 Street Light Bridge module. You can install the CRD 3000 Street Light Bridge module in the luminaire’s photocell receptor after removing the photocell. For luminaires that do not have a photocell receptor, you need to add a locking-type photocontrol receptacle that conforms to the ANSI C136.10 standard/BS5972.6 Only the Supply Line (black or brown cable) and Neutral Line (white or blue cable) of the receptacle need to be connected.  The load control cable (red cable) should be suitably insulated. Ensure the receptacle voltage rating is appropriate for your application. Insert the module into the photocell receptor or locking-type photo-control receptacle, and turn the module ¼ turn clockwise to lock it into position. The CRD 3000 Street Light Bridge module has a green LED to indicate that it is receiving power. In addition, if this LED is on solid, the CRD 3000 Street Light Bridge module has been discovered and commissioned by the Segment Controller; if this LED is flashing slowly, the CRD 3000 Street Light Bridge module has not yet been commissioned. Install a second CRD 3000 Street Light Bridge module on a luminaire (or on a nearby pole) for which the lamp is on (that is, the luminaire does not have communications with the Segment Controller). This second CRD 3000 Street Light Bridge module should have direct line-of-sight with the previously installed CRD 3000 Street Light Bridge module. Ensure that the two modules are within 85 meters (275 feet) of one another. Verify that the newly installed CRD 3000 Street Light Bridge module’s amber LED is on to indicate that the module has good radio frequency (RF)  6 Locking-type photocontrol receptacles are available from companies such as Ripley Lighting Controls (for example, their 5927 or 5926 Receptacle with Cast Housing can accommodate the Street Light Bridge module).
16 Installation for the Street Lighting Solution  communication with a previously installed module; see Verifying Successful Installation. If the newly installed CRD 3000 Street Light Bridge module does not have a sufficient RF signal with a nearby CRD 3000 Street Light Bridge module, reinstall the CRD 3000 Street Light Bridge module in a different location (perhaps closer to or within a different line-of-sight of a previously installed CRD 3000 Street Light Bridge module). After you install the second CRD 3000 Street Light Bridge module, wait a few minutes for the Segment Controller to discover and commission it. When the CRD 3000 Street Light Bridge module’s green LED is on solid, the module has been discovered and commissioned. Within a few more minutes, one or more lamps should turn off as the Segment Controller discovers and commissions the luminaires.  If all of the lamps are off, the installation is complete. For those lamps that do not turn off, install additional CRD 3000 Street Light Bridge modules to further extend the communications range of the Segment Controller. If a newly installed CRD 3000 Street Light Bridge module does not cause any lamps to turn off (perhaps because the newly installed module exceeds the maximum hop count or range), it is likely that you need return to step 1 to install a new Segment Controller.  Step 4: Complete Installation After all of the luminaires, the Segment Controller, and the CRD 3000 Street Light Bridge modules are installed, you can establish remote communications with the Segment Controller and can manage the installed network. For example, you can modify the installation information for each of the luminaires and CRD 3000 Street Light Bridge modules, and define schedules for the lights within the network. These tasks are typically performed by a network integrator. Recommendation: For installations in which each luminaire has its photocell removed to allow network communications to manage the luminaires (for example, a typical US installation), install a small number of luminaires (perhaps 20 to 30) and CRD 3000 Street Light Bridge modules each day so that you can minimize the amount of time that any luminaire remains on (out of communications with the Segment Controller). For installations in which the luminaires are managed by monitoring software (such as Streetlight.Vision Data Collect) and have group switching established, normal switching operations control the lamps’ behavior (that is, they are off during the day and on at night). Thus, for such preconfigured networks, you can install as many luminaires as required for the project without concern for the amount of time that any luminaire remains on.  Existing Installations Installation for existing street lighting networks is similar to installation for new networks. In general, you can add new luminaires and CRD 3000 Street Light Bridge modules to add new segments to the network, or you can relocate, reassign, or replace existing luminaires or CRD 3000 Street Light Bridge modules based on the needs of the network.
CRD 3000 Integrator’s Guide 17  If a luminaire or CRD 3000 Street Light Bridge module fails, you can use the Segment Controller Web pages to determine which device is bad. You can decommission the failing device, physically replace the failing device, assign the new device’s Neuron ID to the decommissioned device, then recommission it. See Chapter 5, Managing a Street Lighting Network, for more information about these tasks.  Verifying Successful Installation You can verify a successful Street Light Bridge installation in two ways:  Verify the states of the power LED and the RF signal LED – both LEDs are off initially  Query the status of the CRD 3000 Street Light Bridge module from the Segment Controller See Testing Devices for more information about using the Segment Controller to verify Street Light Bridge installation.  Verify Green Power LED State The green power LED turns on as soon as possible after you supply power to the CRD 3000 Street Light Bridge module. The state of the power LED depends on the state of the CRD 3000 Street Light Bridge module:  If the module is configured and running normally, the power LED is on solid.  If the module is not configured, but is otherwise operating normally, the power LED flashes at a ½ Hz rate.  If there is a serious error, the power LED flashes at a 4 Hz rate. In this case, the CRD 3000 Street Light Bridge module continues to operate as well as possible, but functionality could be reduced. You can manually reset the device to attempt to recover and restore functionality. You can also query the module’s error log to determine the cause of the problem. If the problem persists, replace the CRD 3000 Street Light Bridge module.  Verify Amber RF LED State The amber RF signal LED is used during installation to indicate whether the CRD 3000 Street Light Bridge module can establish RF communications with a nearby CRD 3000 Street Light Bridge module. If so, the RF signal flashes in a pattern that represents the signal quality, as shown in Figure  4.
18 Installation for the Street Lighting Solution              Figure 4. RF Signal Quality as Represented by the RF Signal  LED The flashing pattern of the RF signal LED allows the installer to confirm good RF communications with nearby CRD 3000 Street Light Bridge modules without having to return to the Segment Controller.  Echelon does not recommend using a link that indicates poor or no margin; such a link is likely to have poor reliability. However, the RF communications indicated by the LED could possibly be with an unrelated street lighting network that uses a different Segment Controller than the network into which you installed the CRD 3000 Street Light Bridge module. In addition, the quality of the RF communications link has some dependency on ambient temperature conditions, so you should verify RF communications at extreme temperatures as well as at nominal temperatures. By default, both LEDs turn off after one hour. You can modify this timeout value by updating the nciLedTimeout data point. Setting this data point to zero disables LED shutoff (that is, the LEDs remain on or flashing indefinitely). See Appendix A, Interoperable Interface for the Street Light Bridge, for more information about this and other data points that comprise the Street Light Bridge interoperable interface.  Example Installations You can install CRD 3000 Street Light Bridge modules in almost any configuration to provide power line and radio frequency communications for street lights within a street lighting solution. In the figures, the street lights in the figures are shown in straight lines, but they could be in any physical configuration.  Also, the service distribution transformers are shown installed on utility poles, but the transformers could be pad mounted.  Basic Installation Figure 5 and Figure 6 shows a basic installation with a Segment Controller and two CRD 3000 Street Light Bridge modules. The Segment Controller uses the power line communications channel for the nearest set of luminaires, and two CRD 3000 Street Light Bridge modules provide the communications bridge between the two service distribution transformers.
CRD 3000 Integrator’s Guide 19  Note that the Segment Controller does not share a power line connection with the luminaires on the other side of the RF bridge; the CRD 3000 Street Light Bridge modules forward all communications between the two network segments.   Figure 5. Basic Street Light Bridge Installation (Typical US  Installation)        Figure 6. Basic Street Light Bridge Installation (Typical European  Installation)  Extending a Basic Installation A single CRD 3000 Street Light Bridge module can communicate with more than one companion CRD 3000 Street Light Bridge module to define a more complex configuration.  Figure 7 shows an extension to the configuration shown in  Figure 5 (a European installation is not shown, but can be extended in the same way). A single CRD 3000 Street Light Bridge module communicates with three CRD 3000 Street Light Bridge modules to further extend the range of the Segment Controller and provide communications to a greater number of luminaires. Communications between the Segment Controller and the network segments in the foreground (the bottom of Figure 7) connect to the Segment Controller’s network segment through an RF hop.
20 Installation for the Street Lighting Solution       Figure 7. Extending the Street Light Bridge  Installation  Adding Multiple RF Hops Because CRD 3000 Street Light Bridge modules provide communications across power line boundaries, you can connect them in a series to provide maximum range extension.  Figure 8 shows such an extension from the configuration shown in Figure 7.  By adding CRD 3000 Street Light Bridge modules in series  as shown in the bottom portion of Figure 8, you can create complex networks to provide power line and RF communications for almost any physical configuration of luminaires in a street lighting solution.
CRD 3000 Integrator’s Guide 21         Figure 8. Adding Multiple RF  Hops
CRD 3000 Integrator’s Guide 23       3 Setting Up the Segment Controller  This chapter describes the tasks required to set up the Segment Controller.
24 Setting Up the Segment Controller    Placing the Segment Controller in Standalone Mode A street lighting network is a power line repeating network, which requires that the Segment Controller operate in standalone mode with power line repeating enabled. Standalone mode allows the Segment Controller to operate as the exclusive network manager of the system, and to establish and maintain the appropriate repeating chains. A repeating chain is the path that a message must travel on the PL-20 or RF channel from the Segment Controller to one or more repeating devices (luminaires or CRD 3000 Street Light Bridge modules) before reaching the target device (a luminaire or a CRD 3000 Street Light Bridge module). In standalone mode, the Segment Controller controls the network management commands sent to the devices attached to its channel. In this mode, the Segment Controller can directly download the application image file to the devices and commission, set the application state (online/offline), wink, test, and reset the devices attached to its channel.  Placing a Network in Standalone Mode To set a network to standalone mode using the Segment Controller Web pages, perform the following steps: 1. Open the Segment Controller Web pages, as described in Chapter 3 of the i. LON SmartServer User’s Guide. 2. Click the Net network to display the Lon Network Property page. 3. From the Setup tab, select   Standalone. 4. Click Submit. A dialog appears informing you that the Segment Controller is switching to standalone mode. It could take several minutes for the Segment Controller to switch to standalone mode. After the Segment Controller has switched to standalone mode, the dialog closes and you can continue preparing your Segment Controller for the network installation.  Network Limitations in Standalone Mode Managing a power line repeating network in standalone mode has the following restrictions:  Network is limited to a maximum of approximately 200 devices (luminaires and CRD 3000 Street Light Bridge modules).
CRD 3000 Integrator’s Guide 25   Network is limited to a single channel.  Network cannot have a router attached to the channel.  Network does not use LNS® management.  Devices cannot be configured with LNS Plug-ins  Network cannot be connected to any other network management tool through the network interface or remote network interface.  LONWORKS network variable connections are not supported. A network in standalone mode functions strictly as a master-slave system. This differs from the standard LNS mode in which the devices attached to the Segment Controller’s channel can communicate with each other and the Segment Controller in a peer-to-peer manner.  Configuring the LonWorks Channel for Power Line Repeating For a power line repeating network, the LON channel attached to the Segment Controller must be configured as a PL-20C or a PL-20N channel and repeating must be enabled on the channel. To configure the channel, perform the following steps: 1. Expand the Net network, and then click the LON channel to display the Lon Channel Property page. 2. From the Setup tab, select the PL-20C, PL-20N, or other appropriate channel type from the Channel Type dropdown    listbox.  Important: The channel type that you select must match the channel type required by local regulations for the area of device deployment. The channel type must also match the channel settings for all devices that will participate in power line communications with the Segment Controller.  Important: A model 76520R CRD 3000 Street Light Bridge module uses the CENELEC media access protocol by default. To change the media access protocol used by the CRD 3000 Street Light Bridge module, modify the nciMediaAccess data point. See Appendix A, Interoperable Interface for the Street Light Bridge, for a description of this data point. 3. Select the Repeating checkbox to enable repeating on the   channel. 4. If a network message fails, a data point and its device are marked offline. You can select the Use Minimal Offline  Time checkbox so that all the
26 Setting Up the Segment Controller  data points on the offline device with pending network messages (read/write requests, polls, or heartbeats) are marked offline and network messages are not sent to them. Thus, network performance is not impacted by an offline device.  You can also set the minimum period of time (in seconds) that the Segment Controller waits before transmitting network messages to offline data points. During this period, an offline device transmits an OFFLINE status in response to data point requests. After the Minimal Offline Time elapses, the Segment Controller sends a read/write request to one offline data point.  If the read/write request succeeds, the data point and its device are marked online, and all cached read/write requests for the offline data points on the device are executed. If you do not configure this property on a power line repeating channel, it is set to 60 seconds. 5. Optionally, you can set the Use Offline Delay property to specify the period of time (in seconds) that the Segment Controller waits before marking a data point and its parent device offline (red) in the Segment Controller tree after the LON driver detects that the data point is offline.  For example, if you poll a data point every 5 minutes and you set Use Offline Delay to 1 hour, it takes 12 polls for the data point and its   parent device to be marked offline—even though the LON driver detected that it could not communicate with the data point after the first poll. 6. Optionally, you can click Advanced to set the retry timer and retry counts that determine the frequency in which network messages are re- sent to a device after no confirmation of delivery is received. Although you can change these properties, it is recommended that you use the default transmit timer (512 ms) and the default retry count (3). 7. Click Submit.  Copying Resource Files The Segment Controller needs a copy of the resource files for each device type (luminaire and CRD 3000 Street Light Bridge module) in the street lighting network. You can obtain the resource files for the CRD 3000 Street Light Bridge module from www.echelon.com/slb. You can obtain the appropriate resource files for each luminaire type from the manufacturer. To copy these files to the Segment Controller: 1. Open an FTP connection to the Segment Controller. See the i.LON SmartServer User’s Guide for more information about using FTP with the Segment Controller. 2. For the Street Light Bridge files, unzip the downloaded file to the Segment Controller’s root folder. The files should unzip to the correct subfolders. 3. For luminaire files, copy the files from the downloaded (or otherwise provided) resource files to the folder defined by the manufacturer, typically within the Segment Controller  /lonworks/Import    or /lonworks/types folders.
CRD 3000 Integrator’s Guide 27    Deploying a “Golden Master” Segment Controller After you set up a Segment Controller with a configuration that is appropriate for your installation, you can make a template of that configuration, and then deploy that template on multiple Segment Controllers. See chapter 2 of the Echelon Enterprise Services 2.0 User’s Guide for information about how to use the Echelon Enterprise Services to create and deploy an i.LON template. A golden master template should include the resource files for the CRD 3000 Street Light Bridge module and any luminaire types that the installed network would likely contain.  Automatically Discovering Devices If you want the Segment Controller to automatically discover and commission luminaires and CRD 3000 Street Light Bridge modules within the network, you can place the Segment Controller in Acquisition Mode. To enable this mode, perform the following steps: 1. Open the Segment Controller Web pages, as described in Chapter 3 of the i. LON SmartServer User’s Guide. 2. Click the Tools icon to open the Tools  dialog.  3. From the Tools dialog, click Street Light Bridge Installation to open  the Street Light Bridge Installation page.  4. From the Street Light Bridge Installation page, click the … button at the top of the page to open the LON Scan Settings dialog.
28 Setting Up the Segment Controller  5. Select the Predictive Scanning checkbox. You can also specify the maximum hop count for repeating chains; the default is 8. Click OK to close the dialog and return to the Lon Devices page.  8. From the Street Light Bridge Installation page, select the Continuously checkbox to initiate continuous scanning. Alternatively, click Scan to initiate a one-time scan. The Segment Controller discovers any unconfigured devices (street light devices or CRD 3000 Street Light Bridge modules) and commissions them.   Important: The Street Light Bridge Installation page (or browser tab) must remain open while the predictive scan is in progress. Predictive scanning can take some time to find all devices on the network. For a large network, you might consider manually installing devices, as described in Manually Installing a Street Lighting Network. 6. When all street light devices and CRD 3000 Street Light Bridge modules have been successfully commissioned, deselect the Continuously  checkbox to return the Segment Controller to Operational Mode. You can also close the Street Light Bridge Installation page and return to the main Segment Controller page. All devices that have been commissioned are automatically added to the Segment Controller tree, under the LON icon. While in Operational Mode, if you need to add devices to the street lighting network, you can add them manually and use the Segment Controller Web pages to commission them, as described in Chapter 5, Managing a Street Lighting Network.
CRD 3000 Integrator’s Guide 29       4 Planning for the Street Lighting Solution  This chapter includes information needed for planning a street lighting network.
30 Planning for the Street Lighting Solution    Security Planning Security planning for a street lighting network must address both of the following concerns:  Physical security of the luminaires, CRD 3000 Street Light Bridge modules, and the Segment Controller  Network communications security This document does not describe planning for physical security. The luminaires do not require extra security to participate in a street lighting network. Because the CRD 3000 Street Light Bridge modules are typically installed on or near the luminaires, they have minimal physical security requirements. The Segment Controller should be installed in a secure location, within communications distance of the street lighting network. Network communications security must consider:  Power line communications between the Segment Controller and the street lighting network (luminaires, CRD 3000 Street Light Bridge modules, and possibly other Segment Controllers)  Power line communications between luminaires  Power line communications between CRD 3000 Street Light Bridge modules  Radio frequency communications between CRD 3000 Street Light Bridge modules In addition, network communications security must address communications between Segment Controllers and between Ethernet or Internet devices and Segment Controllers. See the i.LON SmartServer User's Guide for more information about network communications security for the Segment Controller.  General Network Communications Security Devices within a street lighting network communicate over the power line channel using an open-standard protocol, the ISO/IEC 14908-3 Control Network Protocol. Power line communications are not encrypted; however, messages sent within a general power line network between devices can use authentication to prevent unauthorized access to devices and their applications. Devices within a street lighting network generally use authentication, as defined by the ISO/IEC 14908-3 Control Network Protocol, for power line communications. CRD 3000 Street Light Bridge modules communicate over an RF channel using a private protocol. RF communications are not encrypted; however, the CRD 3000 Street Light Bridge modules always use authentication within the RF channel to prevent unauthorized access to the devices and their applications. For RF- channel authentication, the Street Light Bridge firmware uses a cryptographic hash function, the Secure Hash Algorithm (SHA), described by the National Institute of Standards and Technology (NIST) Federal Information Processing Standards Publication 180-2 (FIPS PUB 180-2). This hash function ensures that a CRD 3000 Street Light Bridge module accepts messages only from another CRD 3000 Street Light Bridge module.
CRD 3000 Integrator’s Guide 31  In addition, CRD 3000 Street Light Bridge modules provide the following security measures for the RF channel:  Each message includes the sender’s RF address.  Each message contains a 32-bit sequence number that allows for duplicate detection and protection against replay attacks.  Network Security for Device Installation When installing devices within a power line network, you have the following options for managing authentication security:  No security for the devices  Security is configured (in a pre-deployment facility) before devices are installed  Security configured (in the field) after devices are installed For a street lighting network, having no authentication security is not recommended because the network is generally deployed with minimal physical security. When you configure security for the devices depends on your network, but typically, security is configured after installation. If you configure security after installation, your network must include two domains: one for device discovery and one for normal communications. In this case, both domains use the same subnet/node address. Domain index 1 would be the discovery domain, which the Segment Controller would use to discover and commission each device (luminaires and CRD 3000 Street Light Bridge modules). If security is not required for your network, your network can use a single domain for both discovery and normal communications. In addition, because ISO/IEC 14908-3 authentication uses distributed authentication keys, you must consider how to manage the number and distribution of the keys:  Each device (luminaire and CRD 3000 Street Light Bridge module) has its own unique key assigned before installation  Each Segment Controller has a unique key, but the luminaires and CRD 3000 Street Light Bridge modules have non-unique keys (different from the Segment Controller’s key)  All devices within the street lighting network have the same key (a city- wide key) In general, assigning a unique key to each device in the street lighting network before installation is unnecessary. Assigning one key to all devices within the network is a valid option; be sure to document that key so that the network can be expanded over time. For most street lighting networks, assigning a unique key to each Segment Controller, and non-unique keys to all other devices, is the most economical and secure method. From the Segment Controller, you can increment the keys for the other devices so that each one has a unique key if you require additional security. For a secure network (one in which security is configured before devices are installed), each device must be defined with the configured and authenticated attributes set.  That is, each device added to the street lighting network must be
32 Planning for the Street Lighting Solution  a LONWORKS configured device and must use authentication. If security is less important, the devices can be in the unconfigured state before installation and be configured during commissioning. In both cases, authentication is recommended using 12-byte authentication keys.  Using a NodeUtil Script to Define Security You can use the NodeUtil Node Utility, version 2.21 or later, to create and run script files to automate command entry for the NodeUtil Node Utility. You can use script files for unit testing, for system testing, and for manufacturing testers. You run a NodeUtil script using the –I command-line parameter. See the NodeUtil Node Utility User’s Guide for more information about using the NodeUtil Node Utility. You can create a script file using any text or programming editor that can produce standard ASCII files. You can also capture the output from running the NodeUtil Node Utility to a specified file by using the –O parameter. You can then edit the output file (to remove text and output that are not commands) and use it with the –I parameter. You can also use the < command to redirect input from a file for either main menu commands or device menu commands. Commands that do not require a carriage return must be on their own line and input that requires a carriage return must be on its own line. Lines that start with a tab character are treated as comments by the NodeUtil Node Utility during scripting. Network variable and other data is entered in hexadecimal format. The following example script defines the domain and authentication key for a luminaire or CRD 3000 Street Light Bridge module that will be discovered and managed by a Segment Controller. The script also places the device in the configured, online state and enables network management authentication. Run this script from the NodeUtil device menu for the device.  Step 1. Set domain 0 to unused with OMA and set the first half of the 96-bit key. d 0 y u 112233445566 y y  Step 2. Set domain 1 to the discovery clone domain and set the second half of the 96-bit key. d 1 y 6 7a3340f1bcd2 1 1 y 665544332211
CRD 3000 Integrator’s Guide 33  y  Step 3. Set the channel ID to 0 so that the i.LON SmartServer can discover this device. q q y 6e 02000002040000  Step 4. Set the device to the configured state and online m s c m n  Step 5. Turn on NM authentication. q q y 6e 0200180104E8  Step 6. Exit to force user to issue another "g" command (to enter the key to talk to the device) e Note that this script uses the string “112233445566” as the first half of the 96-bit key and the string “665544332211” as second half of the 96-bit key.  Using a key of “112233445566665544332211” is better than not using authentication, but it is considered a weak key.  Device Upgrade Planning To allow your street lighting network to be upgraded over time, you can download an updated Street Light Bridge application (as Echelon releases application updates) over the power line network. The application download uses the standard ISO/IEC 14908-3 download protocol. See Upgrading Devices for information about how to perform the application upgrade using the Segment Controller Web pages. The application download process includes the following steps:  The Street Light Bridge detects the start of a download by a transition to the applicationless state.  The Segment Controller then downloads the application, which is stored in onboard flash memory.  After the download is complete, the Street Light Bridge firmware computes a checksum of the downloaded application image to verify that the download was successful. If the checksum fails, the Street Light Bridge firmware sends a failure response to the “go unconfigured” request that follows the computation of the checksum. In this case, you should begin a new download for the application or contact Echelon Support.
34 Planning for the Street Lighting Solution   The Street Light Bridge firmware transfers the application image from off-chip to on-chip flash.  The Street Light Bridge resets and begins running the new application image. Note that although you can upgrade the Street Light Bridge application over the network, you cannot upgrade the Street Light Bridge firmware over the network.  Network Management  Planning Planning for a street lighting network involves tasks for the luminaires, the CRD 3000 Street Light Bridge modules, and the Segment Controller. In addition, you need to plan for both power line channels and RF channels for the CRD 3000 Street Light Bridge modules. Although a CRD 3000 Street Light Bridge module provides options for configuring the network, many networks can operate successfully using default settings, without additional configuration. See Chapter 5, Managing a Street Lighting Network, for information about network planning for the Segment Controller.  Defining the Networking Channels A CRD 3000 Street Light Bridge module uses the Institute of Electrical and Electronics Engineers (IEEE) wireless personal area network standard 802.15.4 for its radio frequency (RF) communications. The standard defines up to 16 channels in the 2.4 GHz industrial, scientific and medical (ISM) radio band. A CRD 3000 Street Light Bridge module creates a set of virtual RF channels by using broadcast messages, transmitting and receiving unfragmented packets. To define an RF channel, all the CRD 3000 Street Light Bridge modules within a street lighting network coordinate which frequencies they use. Multiple CRD 3000 Street Light Bridge modules can use a single set of RF channels. A CRD 3000 Street Light Bridge module identifies its channels through a pair of data points (nciPriChs and nciSecChs), which define three channels in the  range 11..25, with SLB Model 76530R default values for the primary channel of 25, 20, and 15, and default values for the secondary channel of 11, 17, and 24. The two data points represent the primary (normal) and secondary (alternate) LonTalk® (ISO/IEC 14908-3) path, which allow the transceiver to define a primary and a secondary channel for communications. If communications fail on the primary channel, the CRD 3000 Street Light Bridge module can switch to the secondary channel. The secondary channel is used when the Segment Controller requests that the alternate path be used. Important: For all CRD 3000 Street Light Bridge modules within the street lighting network, the set of defined primary channels must match for all CRD 3000 Street Light Bridge modules, and the set of defined secondary channels must match for all CRD 3000 Street Light Bridge modules. In general, the primary and secondary channels should not be the same. A CRD 3000 Street Light Bridge module broadcasts a packet once, followed by a number of repeats (the default number is 1; you can modify the nciPriRpt and nciSecRpt data points to specify additional repeats) on each of the configured RF channels.  For each path, the product of the number of configured channels
CRD 3000 Integrator’s Guide 35  and the repeat count plus one should not exceed 12. The default is 6 (three channels with one repeat). Thus, for three configured channels, you should define no more than three repeats.  Signal Strength The Segment Controller Power Line Repeating Analysis Web page shows cumulative device signal strength and margin information. When a CRD 3000 Street Light Bridge module is used for power line repeating, the Web page shows power line signal strength and margin information, which defines overall link quality.  Note that the cumulative reading is adversely affected by current or past link failures, so that the report might show lower margin values than are currently in effect for the channel. When the CRD 3000 Street Light Bridge module is used for RF repeating (or both power line and RF repeating), you can also retrieve RF signal strength and margin information. You can also obtain on-demand measurements of signal strength and margin from the Power Line Repeating Analysis Web page: Right-click the device and select Online Measurement from the shortcut menu to display the Online Measurement dialog. See Analyzing a Power Line Repeating Network for more information about the Power Line Repeating Analysis Web page.  Defining the Media Access Protocol Each CRD 3000 Street Light Bridge module has its media access protocol pre- programmed in the factory. For European street lighting networks, the CRD 3000 Street Light Bridge module uses the comité européen de normalisation electrotechnique7 (CENELEC) EN50065-1 media access protocol for power line networks.  For other geographies, the CENELEC protocol is not used. Important: All devices within the network must use the same media access protocol, that is, all devices must use the CENELEC protocol or all devices must not use the CENELEC protocol. See Configuring the LonWorks Channel for Power Line Repeating for information about setting the media access protocol for the Segment Controller. For luminaires, see the manufacture’s documentation for information about selecting the media access protocol. For device testing, or for power line networks that do not connect to public mains power lines, you can decide to enable or disable the use of the CENELEC protocol for a CRD 3000 Street Light Bridge module. From the Segment Controller, you can change the value of the nciMediaAccess data point to specify the power line media access protocol:  0 (default): The CRD 3000 Street Light Bridge module uses the media access protocol setting defined in the firmware. That is, European models use the CENELEC protocol, and other models do not.  1 (normal): The CRD 3000 Street Light Bridge module uses the communication parameters of a PL-20N device.  That is, the CENELEC   7 European Committee for Electrotechnical Standardization
36 Planning for the Street Lighting Solution  EN50065-1 media access protocol is disabled. The device program ID reports a PL-20N channel.  The XIF file for this mode is   slb-normal.xif.  2 (cenelec): The CRD 3000 Street Light Bridge module uses the communication parameters of a PL-20C device. That is, the CENELEC EN50065-1 media access protocol is enabled. The device program ID reports a PL-20C channel.   The XIF file for this mode is   slb-cenelec.xif. Changing the value of this data point overrides the setting maintained in the device firmware. Changes to this data point require a device reset, and that all devices (luminaires, CRD 3000 Street Light Bridge modules, and the Segment Controller) within the same network use the same media access protocol setting.  Preparing the Segment Controller To prepare a Segment Controller for a street lighting network, perform the following tasks: 1. Place the Segment Controller in standalone mode; see Placing the Segment Controller in Standalone Mode. 2. Specify the channel type and enable the Segment Controller to manage a power line repeating network; see Configuring the LonWorks Channel for Power Line Repeating. 3. Copy the resource files for the luminaires within the network to the appropriate Segment Controller folder.  See Copying Resource Files. 4. If the network configuration is known, or if device security is configured before the devices are installed (that is, in a pre-deployment facility), enter the Neuron IDs of all of the CRD 3000 Street Light Bridge modules and luminaires for the network. 5. If the network configuration is not known, or if device security is configured after the devices are installed (that is, in the field), place the Segment Controller in acquisition mode so that it can discover and commission all devices within the network; see Automatically Discovering Devices. 6. Back up the Segment Controller database; see the SmartServer User's Guide. For a remote backup, you could back up just the /config folder;  for a local backup (for example, in a pre-deployment facility), you should back up all folders within the Segment Controller.  Preparing the CRD 3000 Street Light Bridge Modules To prepare a CRD 3000 Street Light Bridge module for a street lighting network, perform the following tasks: 1. If the network configuration is known, or if device security is configured before the devices are installed (that is, in a pre-deployment facility), define the authentication key for the device. You can use any 12-byte (96-bit) key. 2. If the network configuration is not known, or if device security is configured after the devices are installed (that is, in the field), note the Neuron ID for the device (printed on the module) so that you can match
CRD 3000 Integrator’s Guide 37  the installed location of the CRD 3000 Street Light Bridge module with its Neuron ID in the Segment Controller. 3. Define which domains the device should use for normal communications. You can use any 1-, 3-, or 6-byte domain, but a 6-byte domain is recommended; for example, you could use the 6-byte Neuron ID of the Segment Controller as the network segment domain. If security is not required for your network, each device can use a single domain for both discovery and normal communications. You can use a script file with the NodeUtil Node Utility to configure security for the CRD 3000 Street Light Bridge modules; see Using a NodeUtil Script to Define Security.  Preparing the Luminaires To prepare a luminaire for a street lighting network, perform the following tasks: 1. If the network configuration is known, or if device security is configured before the devices are installed (that is, in a pre-deployment facility), define the authentication key for the device. You can use any 12-byte (96-bit) key. 2. If the network configuration is not known, or if device security is configured after the devices are installed (that is, in the field), note the Neuron ID for the device (generally printed on or attached to the device) so that you can match the installed location of the luminaire with its Neuron ID in the Segment Controller. 3. Define which domains the device should use for device discovery and for normal communications. You can use any 1-, 3-, or 6-byte domain, but a 6-byte domain is recommended; for example, you could use the 6-byte Neuron ID of the Segment Controller as the network segment domain. If security is not required for your network, each device can use a single domain for both discovery and normal communications. You can use a script file with the NodeUtil Node Utility to configure security for luminaires; see Using a NodeUtil Script to Define Security.  Device Discovery Before the Segment Controller can discover and commission luminaires and CRD 3000 Street Light Bridge modules within the street lighting network, you must place the Segment Controller in acquisition mode; see Automatically Discovering Devices for more information. If you install the Segment Controller before installing any luminaires or CRD 3000 Street Light Bridge modules, you can pre-define each luminaire or CRD 3000 Street Light Bridge module within the Segment Controller. In this case, the Segment Controller discovers and commissions each device as it is installed. For any devices that the Segment Controller cannot discover, you can install a CRD 3000 Street Light Bridge module to extend the communications range so that the device can be discovered. If you install luminaires or CRD 3000 Street Light Bridge modules before installing their corresponding Segment Controller, the Segment Controller must discover and commission all luminaires and CRD 3000 Street Light Bridge
38 Planning for the Street Lighting Solution  module in the entire street lighting network. The Segment Controller discovers and commissions nearby devices first, then discovers additional devices through the Street Light Bridge or luminaire repeaters, and then commissions them. Thus, the discovery and commissioning process is iterative, and could take some time to complete. The process also depends on your having installed Street Light Bridge or luminaire repeaters in appropriate positions within the network. Both installation methods are supported, and both work well in most cases. The first method is recommended for new installations because it allows you to create and document the network as you install it. For either installation method, you can manually commission any device within the network if you have the device’s Neuron ID.  Defining Repeating The main purpose of a CRD 3000 Street Light Bridge module is to act as a repeater for power line communications, for RF communications, or for both. By repeating the communications packets, the CRD 3000 Street Light Bridge module can extend the overall range of the street lighting network, or it can bypass obstacles that could otherwise restrict communications within the network. What kind of repeater the Street Light Bridge becomes depends on the value of the  nciRepeatMode  data  point:  If nciRepeatMode is 0, proxy requests received on the power line channel are repeated onto the RF channel.  This is the default value.  If nciRepeatMode is 1, no packets are sent on the RF channel (that is, the CRD 3000 Street Light Bridge module acts as a power line repeater only).  If nciRepeatMode is 2, no packets are sent on the power line channel  (that is, the CRD 3000 Street Light Bridge module acts as an RF repeater only). Regardless of the CRD 3000 Street Light Bridge module’s repeating mode, when it receives a message that requires a response, an acknowledgement, or a challenge, the CRD 3000 Street Light Bridge module sends that response, acknowledgement, or challenge on the channel on which the original message was received.  PL/RF Repeater In normal mode, the CRD 3000 Street Light Bridge module serves both power line and RF channels according to the following rules:  When receiving a message, the CRD 3000 Street Light Bridge module replies only on the channel on which the message was received (PL or RF). In this case, “reply” means response, acknowledgement, or challenge.  When receiving a proxy request, the CRD 3000 Street Light Bridge module forwards the request to both the RF and PL channels. A CRD 3000 Street Light Bridge module does not repeat a packet onto the RF channel unless it receives a request from the Segment Controller to repeat.
CRD 3000 Integrator’s Guide 39  When directed to repeat onto the RF channel, the receiver waits until all the retries from the originator have completed before repeating onto the same channel. Thus, a CRD 3000 Street Light Bridge module attempts to keep the RF channel clear while another module is using it, and does not send responses while the originator is busy sending repeats of the request. The CRD 3000 Street Light Bridge module uses information in each packet header to detect packet duplication, replay attacks, and network intrusion.  PL/PL Repeater You can define the CRD 3000 Street Light Bridge module as power line repeater to extend the range of power line communications. By default, the CRD 3000 Street Light Bridge module acts as power line repeater, but by setting nciRepeatMode to 1, you can block RF communications, which might be useful for situations in which RF communications are not used. In a multi-phase system with insufficient cross-coupling between the phases, a pair of CRD 3000 Street Light Bridge modules in PL/PL repeating mode acts as intelligent phase couplers.  RF/RF Repeater You can define the CRD 3000 Street Light Bridge module as an RF repeater to extend the range of RF communications. If you set nciRepeatMode to 2, you block power line communications, which can be useful if the CRD 3000 Street Light Bridge module should act as a repeater for a different Segment Controller than the one with which it has power line communications. Figure 9 shows an example for RF/RF repeating mode. The street lighting network on the left side of the figure is installed and running. Then, install the street lighting network on the right side of the figure. If SLB A and SLB B cannot establish RF communications, you can install an RF/RF repeater (SLB X) between them. By defining SLB X as an RF/RF repeater, it does not interfere with power line communications on its own power line network (the previously installed network).
40 Planning for the Street Lighting Solution         Scheduling Figure 9. RF/RF Repeating The Segment Controller includes an Event Scheduler application that you can use to schedule events. Thus, for example, you can schedule luminaires to turn on at sundown, dim at the end of the evening rush hour, brighten at the start of the morning rush hour, and then turn off at sunrise. In general, you would not define an event schedule for CRD 3000 Street Light Bridge modules (they should run continuously). See Chapter 6, Controlling a Street Lighting Network, for more information about scheduling.  Device and Network Recovery Planning The CRD 3000 Street Light Bridge module has a watchdog mechanism that covers the main processor, the Smart Transceiver, and the radio communication chip. That is, if LonTalk (ISO/IEC 14908-3) communications are lost, the Smart Transceiver resets; if the radio communications are lost, the radio communication chip resets. Figure 10 shows a simple street lighting network with two CRD 3000 Street Light Bridge modules. This section considers two recovery scenarios: loss of SLB A or loss of SLB B.  For any extended outage (generally longer than 15 minutes),
CRD 3000 Integrator’s Guide 41  the Segment Controller should report the outage so that network management personnel can investigate and repair the outage.               Figure 10. An Example Street Lighting  Network These scenarios assume that both SLB A and SLB B have the same RF channel lists (primary 25, 20, 15 and secondary 11, 17, 26) – an assumption that should apply to nearly all street lighting networks. Also, these scenarios assume that the network has good communications prior to device failure.  Scenario 1: Loss of SLB A When SLB A fails (for example, it experiences a power outage), any communications initiated by the Segment Controller cannot reach SLB B or the street light. At this point, SLB B determines that the RF channel is idle. After the channel has been idle for 15 minutes, SLB B tunes to another channel from its configured channel list.  If that channel is also idle, SLB B cycles through all of its configured channels to attempt to reestablish communications. SLB B cycles through all of its defined channels until SLB A rejoins the network. When SLB A becomes active, SLB A and SLB B negotiate a new primary channel for communications. Because the two CRD 3000 Street Light Bridge modules are likely not to be using the same channel at the same time when SLB A rejoins the network, both cycle through their defined channels until communications are established. By default, the cycle time is approximately 3 minutes for each channel. If SLB A had been offline for less than 15 minutes, RF communications would be reestablished immediately because SLB B would not have switched from the original channel and SLB A, after it becomes active, would use the same channel.  Scenario 2: Brief Loss of SLB B If SLB B experiences a brief outage (less than 15 minutes), communications between the Segment Controller and SLB B or the street light fail. When SLB B becomes operational, RF communications are reestablished quickly as the devices negotiate the use of the channel.
42 Planning for the Street Lighting Solution    Scenario 3: Prolonged Loss of SLB B If SLB B experiences an extended outage (longer than 15 minutes), communications between the Segment Controller and SLB B or the street light fail.  SLB A detects an idle channel, and begins cycling through the channel list. If the Segment Controller continues to attempt to communicate with SLB B, SLB A delays cycling through the channels until the number of failed messages equals the retry count. When SLB B becomes operational, it uses its last-known-good channel. If the Segment Controller has not switched the path (for example, from normal to alternate), one of the message retries should succeed as SLB A cycles through the configured channel list. Otherwise, SLB A and SLB B negotiate a new primary channel for communications. The channel negotiation for downstream communications (from the Segment Controller) is fairly quick because it alternates between the primary and the alternate path. For upstream communications (to the Segment Controller), message retries guarantee that communications are reestablished. If the Segment Controller has marked SLB B as “Confirmed Down” (see Analyzing a Power Line Repeating Network), reestablishment of communications could take additional time, depending on the retry timer for Confirmed Down devices.  Simulating Communications Errors A CRD 3000 Street Light Bridge module autonomously determines which frequency to monitor, and then continues using this frequency until some failure condition occurs that makes the frequency unusable. When determining which channel to use, the Street Light Bridge firmware monitors the channel quality and the signal quality for the channel, and chooses the best transmit and receive channel. The firmware considers a receive channel bad if the CRD 3000 Street Light Bridge module receives fewer than five valid LonTalk (ISO/IEC 14908-3) packets in a window of 3600 seconds. CRD 3000 Street Light Bridge modules send a heartbeat signal periodically to ensure that the channel is not idle within this window. Before deploying a street lighting network, or for a field trial, you can simulate packet errors for receiving messages, for transmitting messages, or for both. You can set the simulation mode individually for both the primary and the alternate PL path and for each of the 16 RF channels. To enable the error simulation mode, write a non-zero value to both the nviErrMode and nviErrRate input data points. By default, both data points have a value of 0 (zero) to disable error simulation. The values of these data points persist across device reset and power outage. Writing a non-zero value to the nviErrMode data point initiates the error simulation mode, but only if the corresponding error rate, defined by the nviErrRate data point, also has a non-zero value. Thus, you can start and stop error simulation by writing to the nviErrMode data   point. In addition, error simulation ends after a time period equal to the value of the nciErrTimeout data point (a number of minutes, default of one day, up to a maximum of three days).  This timeout value is updated only while the CRD 3000
CRD 3000 Integrator’s Guide 43  Street Light Bridge module is powered on; any time spent powered off is not included in this timeout value. Because the Street Light Bridge application writes the remaining error simulation time to onboard flash memory once every 30 minutes, completion of error simulation might be delayed by up to 30 minutes if the CRD 3000 Street Light Bridge module is powered off or reset during the simulation. Updating the nviErrRate data point has the following   effect:  If error simulation is active, the error simulation expiration timer is restarted with the current nciErrTimeout value. Note that setting the nviErrRate data point to zero still causes the error simulation expiration timer to restart, even though no errors are simulated.  If error simulation is not active, the value is stored but has no other immediate effect. Updating the nviErrMode data point has the following   effect:  If error simulation is active, and if nviErrMode is not all zeroes, the error simulation expiration timer is restarted with the current nciErrTimeout    value.  Setting nviErrMode to all zeroes ends error simulation mode, regardless of how much time remains. Updating the nciErrTimeout data point has the following    effect:  If error simulation mode is active, error simulation mode is restarted with the new timeout value, regardless of how much time has already passed or how much time would be left in the previous simulation.  If error simulation mode is not active, the value is stored but has no other immediate effect. Note that a value of zero (0) is not valid for the nciErrTimeout data point; the Street Light Bridge application rounds a zero value up to 1 (one) to ensure that error simulation mode can eventually end.  Error Codes The Segment Controller displays the last error code on the Web page for the CRD 3000 Street Light Bridge module. You can also use network management tools to send a query status message to the CRD 3000 Street Light Bridge module to retrieve the error log. See the Neuron Tools Errors Guide (078-0402-01B) for a listing of Neuron firmware error codes.  The Street Light Bridge firmware can also post the errors listed in Table  1.
44 Planning for the Street Lighting Solution   Table 1. Street Light Bridge Firmware Error  Codes  Error Description 0x40 Logged when a download fails because the image has a bad CRC, fails to decompress, or is improperly formed in some way. 0x41 Logged when a download fails because an image is incompatible with the target. This error includes image incompatibility (for example, not a Street Light Bridge image), hardware incompatibility, bootrom incompatibility, or feature incompatibility.
CRD 3000 Integrator’s Guide 45             5 Managing a Street Lighting Network  This chapter describes how to manage a street lighting network that uses power line repeating.
46 Managing a Street Lighting Network    Manually Installing a Street Lighting Network You can manually install a street lighting network using the Segment Controller Web pages (see Automatically Discovering Devices for information about installing devices automatically). The installer should create a device list that accurately records the device location (such as light pole number) and the Neuron ID of the device installed at that location. For example, the installer can peel a bar code sticker off the device and record its location next to the bar code, or just record the device location and the Neuron ID. With the Segment Controller Web pages, the network installation includes the following steps, which are each described in the subsequent sections: 1. Create the devices. 2. Manually enter the locations and Neuron IDs of the devices to be installed. 3. Select the devices to be installed. 4. Enable smart network management for the selected devices. After smart network management is enabled, the Segment Controller automatically loads, commissions, and sets the devices online. You can then check the installation status using the LON Command Queue Web page.  Creating Devices To create a device, perform the following steps: 1. Expand the Net network, right-click the LON channel, and select Add Device from the shortcut menu to open the Add Device  dialog.  2. Enter the following device properties:  The name of the device (for example, “Oak Creek Road Lamp 46N”)
CRD 3000 Integrator’s Guide 47   The location of the device (select  External)  The XIF file for the device (for example, “slb-normal”) 3. Click OK to add the device.  It is added to the tree of its parent channel. 4. Click Submit on the main Segment Controller page to accept the change to the network. 5. Repeat steps 1–4 for each device on the network to be installed.  Entering Device Locations and Neuron IDs Use the Segment Controller Web pages to enter the locations and Neuron IDs of the devices being installed: 1. Select the device from the LON device tree to display the device properties page.  2. From the Setup tab, specify the 12-digit hex string comprising the device’s Neuron ID in the Neuron ID   field. 3. You should also enter a description of the device location such as a light pole number or GPS coordinates that can be associated with the device in the   Geographical   Position  field. 4. Click Submit. The Segment Controller discovers the repeating path for the device and commissions it. 5. Repeat steps 1–5 for each device on the network to be installed.  Selecting Devices After entering the locations and Neuron IDs of the devices to be installed, you select those devices on the tree: 1. Select one or more devices from the tree to be installed.
48 Managing a Street Lighting Network   To select one device, click that device.  To select multiple devices, click one device and then either hold down CTRL and click all other devices to be installed or hold down SHIFT and select another device to install the entire range of devices. 2. The device page opens. Proceed to the next section, Installing Devices with Smart Network Management, to install the devices.  Installing Devices with Smart Network Management After you select the devices to be installed, use the Smart Network Management feature to install them. With this option, the Segment Controller asynchronously sets the following device properties to the states it determines to be desired:  Program ID  Commission status (commissioned or decommissioned)  Application state (online or offline)  Application image  Device template (external interface)  Configuration property default values  Enabling Smart Network  Management You can enable smart network management for a device by selecting the checkbox at the top of the SNM column of the device properties page (setup tab), and then clicking Submit. You can also enable smart network management for specific device properties by selecting the checkbox in the SNM column for the specific property, and then clicking Submit. Which checkboxes you should select depends on whether you are installing devices pre-loaded with the current application image files:  If you are installing pre-loaded devices, select the Smart Network Management checkboxes for the following properties: Commission Status,  State,  Template,  Write  Configuration   Property   Defaults, and Reset. Verify that all other checkboxes are cleared to ensure that the Segment Controller does not update the application image currently on the devices.  If you are installing devices that need to be loaded with an application image file, select the checkbox at the top of the SNM column to enable smart network management for all device properties. Note that the application image to be downloaded to the devices must be in the /LonWorks/Import folder on the Segment Controller flash disk for the Segment Controller to install the devices successfully. After smart network management is enabled for a device property, the Segment Controller attempts to perform the corresponding network management command. The current statuses of the network management commands appear in  the  Progress column.
CRD 3000 Integrator’s Guide 49  Installing Devices After enabling smart network management for all the applicable device properties, click Submit. The Segment Controller performs the following tasks for each device that you are installing: 1. Fetches the program ID of the device (if the Smart Network Management checkbox is selected for the Program ID   property). 2. Downloads the application image file to the device (if the Smart Network Management checkbox is selected for the Application Image property). The Segment Controller downloads the application image file that has a program ID matching that of the device application; the application image file must be in the /LonWorks/Import    folder. 3. Loads and instantiates the device interface (if the Smart Network Management checkbox is selected for the Template   property): a. The Segment Controller first attempts to load the device template (.XML file) that has a matching program ID; the device template must  be  in the /config/template/lonworks folder on the  flash   disk. b. If the Segment Controller cannot find a matching device template, the Segment Controller loads the device interface (XIF) file that has a matching program ID; the XIF file must be in the /LonWorks/Import  folder. c. The Segment Controller creates all the functional blocks and data points defined by the device interface. 4. Re-commissions the device. Commissioning downloads network configuration data and application configuration data to the device. 5. Writes configuration property default values defined in the XIF file to the device. 6. Resets the device, which starts the device application. 7. Sets the device application online.  Checking Device Installation Status You can use the LON Command Queue Web page to check the status of the management commands you have submitted for one or more devices: 1. Right-click the local Segment Controller icon, select Setup, and select LON Command Queue from the shortcut menu. Alternatively, you can click the Tools  icon and select LON  Command    Queue.
50 Managing a Street Lighting Network   2. The LON Command Queue page opens. 3. The management commands submitted for all devices and their statuses appear in a table. By default, the names of the first 20 devices listed in the tree in the left frame are listed in descending alphabetical order and the commands executed on them are listed in descending chronological order (most recent to earliest). You can sort the management commands by clicking the column headers.  To view multiple additional devices, click a device in the tree, and then either hold down CTRL and click all other additional devices to be viewed, or hold down SHIFT and select another device to view the entire range of additional devices.  To view the status of a specific device, click one of the 20 blue-highlighted devices in the tree to clear the pre-selected devices and then click the device to be viewed.  To view the statuses for a set of specific devices, click one of the 20 blue-highlighted devices in the tree to clear the pre- selected devices, click a device in the tree, and then either hold down CTRL and click all other devices to be viewed, or hold down SHIFT and select another device to view the entire range of devices. 4. You can right-click the header, a table entry, or an empty space in the application frame and select one of the following options from the shortcut menu:
CRD 3000 Integrator’s Guide 51  Clear Table  Clears all entries in the LON Command Queue table.     The table automatically re-lists pending commands (STATUS_REQUEST) and updates their statuses after the commands successfully complete or fail.  Configure Device Opens the Driver or General properties page for the selected device.  Cancel Command Cancels the selected command and deletes it from the table. You can select multiple commands by clicking one, holding down CTRL, and clicking the other commands to cancel. You can also use this option to delete inactive commands from the table.   Troubleshooting Street Lighting Network Installation If a device is not installed by the Segment Controller even after the entire network installation has been completed, it is likely that the device has failed or the Segment Controller cannot reach it through a repeating device. In this case, you can do the following: 1. Add another device (such as a CRD 3000 Street Light Bridge module) at an intermediate spot on the network that will serve only as a repeater. See Adding Devices for more information about adding devices to an installed power line repeating network. 2. Replace the device to determine if it has failed. See Replacing Devices for more information about replacing devices on a power line repeating network.  Maintaining a Street Lighting Network You can perform routine maintenance to update, repair, and optimize an installed street lighting network. You can use the Segment Controller to maintain the network and its devices. For example, if a device fails, you can replace it on the physical network and then logically replace it on the Segment Controller, preserving the device’s configuration. This section describes the following network maintenance tasks that you can perform with the Segment Controller:  Analyze the power line repeating network using the Power Line Repeating Analysis Web page  Adding devices  Upgrade devices  Replace devices  Decommission devices  Set devices offline  Test (query and wink) devices
52 Managing a Street Lighting Network   Delete devices  Analyzing a Power Line Repeating Network When running on a power line repeating network, the Segment Controller transmits network messages to the repeating devices with which it can directly communicate, and those repeating devices in turn relay the messages to repeating devices located further down the power line, and so on until the message reaches the target device. Figure 2 illustrates a repeating chain that could be used to relay a network management command from the Segment Controller to a target device. A luminaire enabled for repeating would use power line repeating. A CRD 3000 Street Light Bridge module could use power line repeating or forward the message using an RF channel to another CRD 3000 Street Light Bridge module. You can use the Power Line Repeating Analysis Web page to view the repeating chain a device is using to communicate with the Segment Controller. In addition, you can use this Web page to analyze and debug the power line repeating network. To open and use the Power Line Repeating Analysis Web page, perform the following steps: 1. Right-click the Segment Controller icon, select Setup, and select Power Line Repeating Analysis from the shortcut menu. Alternatively, you can click the Tools icon and select Power Line Repeating  Analysis. 2. The Power Line Repeating Analysis Web page opens.  The rows in this Web page represent established repeating paths between the listed devices.  The target device in a repeating chain is listed
CRD 3000 Integrator’s Guide 53  farthest to the right. The current chain of repeating devices used to relay messages to the target device are listed to the left of the target device. The repeating chains lead back to the Segment Controller, which is listed farthest to the left, in the column titled  Center. The Segment Controller is always listed in the column titled Center because all network messages originate from its local LonTalk (ISO/IEC 14908-3) device (Net/LON/LtaLdv). The repeating chains of the first 20 repeating devices listed in the tree view are displayed in this Web page. Devices that have been installed successfully are marked black, devices in the process of being installed are marked orange, and devices with communication failures or other errors are marked red. To view the repeating chain of another device, click that device in the tree. To view multiple additional devices, click a device in the tree, and then either hold down CTRL and click all other additional devices to be viewed, or hold down SHIFT and select another device to view the entire range of additional devices. To view the repeating chain of a specific device, click one of the 20 blue- highlighted devices in the tree to clear the pre-selected devices and then click the device to be viewed. To view the repeating chains for a set of specific devices, click one of the 20 blue-highlighted devices in the tree to clear the pre-selected devices, click a device in the tree, and then either hold down CTRL and click all other devices to be viewed, or hold down SHIFT and select another device to view the entire range of devices. 3. You can identify proxies (repeating devices that can relay messages to devices located further down the channel) and target devices (the destination device in a repeating chain) by observing whether there is a device listed in the column to the right. If there is no device listed in the column to the right, that device is a target device.  Because the Segment Controller has no knowledge of the physical network topology, the displayed repeating chain might not match your intuition for how it “ought” to appear.  The Segment Controller reports the repeating chain as it finds and communicates with devices in the network. It also maintains a low-priority background process that periodically confirms the repeating chain, which, based on current network conditions, could change the displayed repeating chain as it finds more efficient repeating paths. The simple power line repeating network shown in the figure above corresponds to the following physical configuration:
54 Managing a Street Lighting Network          The direct communication devices (proxies that can directly receive messages from the Segment Controller without any repeating) are listed in the Direct Communication column (in the example above, the Segment Controller can reach both Lamp 1 and SLB 1 directly). The direct communication devices can relay messages to proxies and target devices further down the power line (in the example above, SLB 2 and Lamp 2). The proxies and target devices are listed under the Proxy Zone columns (in the example above, SLB 2 is Proxy Zone 1, and Lamp 2 is in Proxy Zone 2). The last repeating device in the chain before the target device is referred to as the “proxy agent”. For example, if a target device uses four hops to receive a message, you would observe: a. The proxy in the repeating chain that directly communicates with the Segment Controller is listed in the Direct Communication column. b. The next proxy in the repeating chain, which does not have direct communication with the Segment Controller, is listed in the Proxy  Zone  1  column. c. The proxy that can directly communicate with the target device (the proxy agent) is listed in the Proxy Zone 2    column. d. The target device is listed in the Proxy Zone 3    column. If a target device requires the maximum of eight hops, you can scroll to the right to Proxy Zone 7 column to view the target device and its repeating chain to the left. 4. You can display statistics related to the power line signal at the hop between a device and its proxy by selecting the following checkboxes at the top of the Web page (you can view all the statistics by clicking the Display   All   Standard   Information checkbox).
CRD 3000 Integrator’s Guide 55    Last Time Reached The time at which the device last responded to a network message.  Frequency in use  The frequency carrier of the signal at the hop  (Primary or Secondary).  For more information on the use of these  frequency carriers on a LONWORKS power line channel, see the LonWorks PLT-22 Power Line Transceiver User’s Guide (110kHz - 140kHz Operation). For RF hops, Primary or Secondary refer to the CRD 3000  Street Light Bridge module’s primary or secondary channel lists.  Signal Strength  Direct  Communication  Devices:    The  reduction  in  signal strength measured at the device in decibels (dB). Proxies  and Target Devices: The reduction in signal strength   at the hop in decibels (dB). This value is the minimum of the signal strengths measured at the device and its proxy.  Signal Margin  Direct  Communication  Devices:  The  amount  in  decibels  (dB) that the signal margin exceeds the recommended amount calculated by the SmartServer for reliable communications at the device. Proxies and Target  Devices: The  amount in  decibels (dB) that the signal margin exceeds the recommended amount calculated by the SmartServer for reliable communications at the hop.
56 Managing a Street Lighting Network  Available Proxies  The approximate number of repeating devices that can directly communicate with the device, including the current proxy. The signal strength at the repeating device and the number of hops required to reach it determine whether a repeating device can serve as a proxy for a given device.  Failure History (24h). Lists the 45-minutes intervals within the current 24-hour period in which a device failure (if any) was reported.  Note: The data displayed in the Web page are cached values (not real- time measurements). You can click Refresh to get the latest cached values. Repeating devices marked offline (red) in the tree view might not be marked as such in the Powerline Repeating Analysis Web page; likewise, devices marked offline (red) in the Powerline Repeating Analysis Web page might not be marked as such in the tree view. Furthermore, there could be a significant delay for a device in this Web page to show the offline state if you have not configured the Use Offline Delay property   in the Setup – LON Channel Driver Web page. See Configuring the LonWorks Channel for Power Line Repeating for more information about setting this property. 5. You can display the following advanced diagnostic statistics for a given target  device  by  clicking  the  Display  Advanced  Information  checkbox:  Commission Status Indicates whether the device has been commissioned. The values that can appear in this field and their colors depend on whether the device has successfully been installed (black), is being installed (orange), or has an error (red).
CRD 3000 Integrator’s Guide 57  Black (Installed)  Commissioned. The device has successfully been installed. Orange (Installation in Progress)  Pending Commission. The Segment Controller has identified that it needs to commission the device.  Pending Download. The Segment Controller has been instructed to download an application image to the device.  Never Reached. During the initial installation  attempt, the device has not received messages from the Segment Controller. Red (Error)  Commission Error. The device has not been commissioned. Most likely this state is a result of a communication failure, but it could also be caused by a device failure.  Download Error. An application image has not been downloaded to the device. Most likely this state is a result of a communication failure, but it could also be caused by issues such as the device having the wrong model number, or the device and the application image file (.apb extension) on the Segment Controller (to be downloaded to the device) having mismatching program IDs.  Message Error. The Segment Controller cannot communicate with the device after the calculated number of retries (this state is classified as a hard message error). The Segment Controller regularly attempts to communicate with the device over an approximate 5 minute period. If the device does not respond during this time, its Online Status is changed from “Down” to “Confirmed Down”.
58 Managing a Street Lighting Network  Online Status  Indicates the current device state.  The values that can appear in this field and their colors depend on whether the device has successfully been installed (black), the device is being installed (orange), or the device is not running because of an error (red). Black (Installed)  Up. The device has been commissioned, it is communicating with the Segment Controller, and it does not have any hard message failures. Orange (Installation in Progress)  Nul. The Segment Controller has not yet communicated with the device. Red (Error)  Down.  The  Segment  Controller  cannot  communicate with the device after the calculated number of retries. This error is called a hard message error.  Confirmed Down. After the device has had a hard message error and is marked as “Down”, the Segment Controller attempts to communicate with the device using degraded messages (no retries) over an approximate 5 minute period. If the Segment Controller fails to communicate with the device during this period, the device is marked as “Confirmed Down”. In addition, the data points on the device are marked offline in the tree.  No Agent.   No proxy can communicate with the  device.  Invalid Neuron State. The Segment Controller has determined that the device is applicationless.  Communication Attempts The number of times that a device (either the Segment Controller or a proxy agent) has attempted to communicate with the target device. For direct communication target devices, this field lists the number of communication attempts made by the Segment Controller. For all other target devices, this field lists the number of communication attempts made by a proxy agent.  Communication Failures The number of times that a device (either the Segment Controller or a proxy agent) has failed to communicate with the target device. For direct communication target devices, this field lists the number of communication failures that have occurred with the Segment Controller. For all other target devices, this field lists the number of communication failures that have occurred with a proxy agent.
CRD 3000 Integrator’s Guide 59  Communication Agent Switch The number of times that the proxy agent used by a target device to receive a message from the Segment Controller has been switched because of a communication failure with a previous proxy agent.  Communication Skipped The number of times that a proxy agent has not attempted to send a message to the target device because the Online Status of the target device was not “Up”.  6. Optionally, you can obtain the real-time signal strength and signal margin measurements at the hop between a device and its proxy by performing the following steps: a. Right-click the device and select Online Measurement from the shortcut menu. b. The Online Measurement dialog opens.  This dialog displays the following statistics:  Time Stamp  Displays the time at which the device last responded to a network message.
60 Managing a Street Lighting Network  Frequency in Use  Displays the frequency carrier of the signal at the hop (Primary or Secondary).  For more information on the use  of these frequency carriers on a LONWORKS power line channel, see the LonWorks PLT-22 Power Line Transceiver User’s Guide (110kHz - 140kHz Operation). For RF hops, Primary or Secondary refer to the CRD 3000 Street Light Bridge module’s primary or secondary channel lists.  Signal Strength  Direct  Communication  Devices:    Displays   the  real-time measurement in dB of the signal strength at the device. Proxies and Target Devices: Displays the real-time measurement (in dB for power line hops; in dBm for RF hops) of the signal strength at the hop. This value is the minimum of the signal strengths measured at the device and its proxy.  Signal Margin  Direct  Communication  Devices:  The  amount   in  decibels (dB) that the signal margin exceeds the recommended amount calculated by the SmartServer for reliable communications at the device. Proxies and Target  Devices: The  amount in  decibels (dB) that the signal margin exceeds the recommended amount calculated by the SmartServer for reliable communications at the hop.  c. You can click Refresh to get updated real-time  values. d. Click Close to return to the Power Line Repeating Analysis Web page. 7. Optionally, you can view statistics related to signal at the hop between the selected device and all the proxies (repeating devices) that can be used to relay messages to that device, including the current proxy. To view the available proxies for a given device, perform the following steps: a. Right-click the device and select Show Available Proxies from the shortcut menu. b. The Show Available Proxies dialog opens.
CRD 3000 Integrator’s Guide 61   c. All the proxies (repeating devices) that can directly communicate with the selected device, including the current proxy, are listed in columns.  For each proxy, the following statistics are listed:  Primary Frequency The cached signal strength and signal margin measurements at the hop between the selected device and the proxy on the primary frequency.  Signal Strength  Direct  Communication  Devices:    Displays   the  reduction in signal strength at the device in decibels (dB). Proxies: The reduction in signal strength at the hop in decibels (dB). This value is the minimum of the signal strengths measured at the selected device and the proxy.  Signal Margin  Direct  Communication  Devices:  The  amount   in  decibels (dB) that the signal margin exceeds the recommended amount calculated by the SmartServer for reliable communications at the device. Proxies and Target  Devices: The  amount in  decibels (dB) that the signal margin exceeds the recommended amount calculated by the SmartServer for reliable communications at the hop.  Secondary Frequency The cached signal strength and signal margin measurements at the hop between the selected device and the proxy on the secondary frequency.
62 Managing a Street Lighting Network  Signal Strength  Direct  Communication  Devices:    Displays   the  reduction in signal strength at the device in decibels (dB). Proxies: The reduction in signal strength at the hop in decibels (dB). This value is the minimum of the signal strengths measured at the selected device and the proxy.  Signal Margin  Direct  Communication  Devices:  The  amount   in  decibels (dB) that the signal margin exceeds the recommended amount calculated by the SmartServer for reliable communications at the device. Proxies and Target  Devices: The  amount in  decibels (dB) that the signal margin exceeds the recommended amount calculated by the SmartServer for reliable communications at the hop.  Failure  History  Provides  a  historical  list  of  the  45-minutes  intervals  since  the Segment Controller was rebooted in which a device failure (if any) was reported. For example, if failures are recorded for the device on Monday at 14:30, Tuesday at 15:00, Wednesday at 16:00, and Saturday at 16:15, this property would display the following text: Failure 14:15-15:00 Failure 15:45-16:30 The device failure history is cleared when a device has no failures during a 7-day period.  Last Time Reached Displays the time at which the device last responded to a network message.  Note: The number of proxies displayed in this dialog might differ from the number shown in the Power Line Repeating Analysis Web page as the Segment Controller updates cached data. To view an updated list of available proxies in this dialog, close this dialog, click Refresh in the Power Line Repeating Analysis Web page, right-click the device, and then select Show Available Proxies in the shortcut menu. d. You can click Refresh to get the latest cached signal strength and signal margin measurements. e. Click Close to return to the Power Line Repeating Analysis Web page.  Adding Devices After you install a power line repeating network, you can use the Segment Controller to add new devices to the network. The process for adding new devices to an existing network is the same as initially installing the network. See Manually Installing a Street Lighting Network for more information about installing devices with the Segment Controller.
CRD 3000 Integrator’s Guide 63  When you add the device to the network, the Segment Controller attempts to commission the new device. The commissioning succeeds if the Segment Controller can communicate with the device either directly or through a repeating chain.  Upgrading Devices You can use the Segment Controller to upgrade devices that support application upgrade, such as CRD 3000 Street Light Bridge modules or most Neuron hosted devices. An upgrade might be needed to improve the device’s capabilities or to repair a damaged device application. You can upgrade devices one at a time, or you can perform a batch upgrade. To perform an upgrade, you need to obtain the following files from the device manufacturer: the binary application image file (.apb extension) and related files for the new application to be used to upgrade the device.  The system image in the application image file must have the same firmware version as the Smart Transceiver or Neuron Chip on the device. If the device interface has changed, you also need to obtain a new device interface (XIF) file for the device, upload it to the Segment Controller, and activate it on the Segment Controller. The Segment Controller finds the application image file that has program ID matching that of the device in the /LonWorks/Import folder on the Segment Controller flash disk and downloads it to the device. Note that the device to be upgraded must be online and be reachable (directly or through a repeating device) in order for the upgrade operation to succeed. Note:  Upgrading a device can take some time (depending on the size of the image, whether authentication is used, and the length of the repeating chain). In addition, upgrading a device can affect the performance of the power line repeating network and the repeating chain. To upgrade a device, perform the following steps: 1. Follow the upgrade instructions from the manufacturer (such as copying the .apb file of the new application and the .xif file of the new external interface, if required) to the /LonWorks/Import folder on the Segment Controller flash disk. 2. Select one or more devices from the tree to be upgraded:  To select one device, click that device.  To select multiple devices and perform a batch upgrade, click one device and then either hold down CTRL and click all other devices to be upgraded or hold down SHIFT and select another device to upgrade the entire range of devices. 3. From the Setup tab, select the .apb file to be downloaded to the device, and perform the following steps: a. In the Application Image property, click the … button to the right.
64 Managing a Street Lighting Network   b. The Choose File dialog opens. c. Expand the LONMARK Image (APB) icon to show the   appropriate /lonworks/import folder. Expand the folder to show the application image files. d. Select the application image to be downloaded to the devices.
CRD 3000 Integrator’s Guide 65  e. Click OK to return to the device Web page. 4. If the external device interface has changed, you need to load a new XIF file for the device onto the Segment Controller: a. In the Template property, click the … button to the   right. b. The Choose File dialog opens. c. Expand either the LonMark (XIF) or Template folder   depending on whether you are using a .xif or .xml file for the external device interface. If the device being upgraded is located in the LNS tree, the Template folder is not   available. d. For an XIF file, expand the subfolders containing the XIF file to be loaded onto the Segment Controller, and then click the XIF file. e. Click OK to return to the device Web page. 5. Click Submit. 6. Download the application image to the selected devices: Right-click one of the selected devices in the Segment Controller tree, select Manage, and click Download Image in the shortcut menu.  Alternatively, you  can clear and then select the Smart Network Management checkbox to the left of the Application Image property in the device Web page and click  Submit. 7. Activate the XIF files for the devices (if necessary): Right-click one of the selected devices in the Segment Controller Segment Controller tree, select Manage, and click Activate Template in the shortcut menu. Alternatively, you can clear and then select the Smart Network Management checkbox to the left of the Template property in the device Web page and click  Submit.
66 Managing a Street Lighting Network  8. To check the status of the device upgrade, open the LON Command Queue Web page: Right-click the Segment Controller icon, select Setup, and select LON Command Queue from the shortcut menu.  Alternatively, you can open the Tools menu and click LON Command Queue. See Checking Device Installation Status for more information about using this Web page.  Replacing Devices You can use the Segment Controller to replace a device if the device fails or a newer version of the device becomes available. Note the following requirements when replacing a device:  The replacement device must have the same program ID as the original device.  The application image file and device interface should match the original device; otherwise, you might have to upgrade the replacement device as well. If you replace a device that was serving as a repeating agent, the Segment Controller automatically identifies alternate repeating devices to relay network messages to those target devices that were using the old device in their repeating chains. When you add the replacement device to the network, the Segment Controller attempts to commission the replacement device. The commissioning succeeds if the Segment Controller can communicate with the device either directly or through a repeating chain. Note: If the original device still functions, leave the old device connected to the network (if physically possible) until the device replacement has been completed. Thus, the Segment Controller can decommission the old device so that you can easily reuse it in a new network.  This step is not required if the device has failed. To replace a device with the Segment Controller, perform the following steps: 1. Attach the replacement device to the network by applying power to the device and attaching its network connection as documented by the device manufacturer. 2. Right-click the original device, select Manage, and then select    Replace from the shortcut menu.
CRD 3000 Integrator’s Guide 67   3. The Replace LON Device dialog  opens. 4. You can acquire the Neuron ID of the replacement device using a service pin or you can enter it manually:  If you are using the service pin method, press the service pin of the device. The Neuron ID and program ID of the device are both entered into the Incoming Service Pin  Messages  box and they are input into the Neuron ID or LUID and Program ID boxes, respectively.  If you are using the manual entry method, enter the 12-digit hex string of the device in the Neuron ID or LUID   box. 5. Click OK. 6. Click Submit. The Segment Controller downloads the application and the configuration data of the original device to the replacement device,
68 Managing a Street Lighting Network  decommissions the replacement device, begins repeater discovery, and then commissions the replacement device. 7. To check the status of the device replacement, open the LON Command Queue Web page: Right-click the Segment Controller icon, select Setup, and click LON Command Queue on the shortcut menu. Alternatively,  you can open the Tools menu and then click LON Command Queue.    See Checking Device Installation Status for more information about using the LON Command Queue Web page.  Decommissioning Devices You can use the Segment Controller to decommission a device if you are no longer using it or if you are moving it to a new network.  In addition, you can temporarily decommission a device to optimize, troubleshoot, or repair your network. Decommissioning logically removes the device from the network. When you decommission a device, its Neuron ID is preserved so that you can subsequently recommission the device without having to re-acquire its Neuron ID. In addition, the configuration properties of the device are preserved in the Segment Controller’s internal database. You can then later recommission the same or different devices without having to load configuration property files to the device. Note: Decommissioning a device can affect the performance of the power line repeating network, particularly if the device is being used as a repeating agent in a repeating chain. If a repeating agent is decommissioned, it could cause communication failures for multiple devices. To decommission a device, perform the following steps: 1. Select one or more devices from the tree to be decommissioned:  To select one device, click that device.  To select multiple devices and perform a batch upgrade, click one device and then either hold down CTRL and click all other devices to be decommissioned or hold down SHIFT and select another device to decommission the entire range of devices. The device Web page opens. 2. From the Setup tab, right-click a selected device, select Manage, and select    Decommission.
CRD 3000 Integrator’s Guide 69   Alternatively, you can change the Commission Status property to Uncommissioned from the Setup tab of the device Web page, which appears when you select devices in step 1. 3. The Segment Controller places the devices in the soft-offline state (the device has an application loaded and is configured, but it is offline) and then unconfigures the devices. The offline devices are highlighted red in the Segment Controller tree and in the Power Line Repeating Analysis Web page. 4. To recommission an unconfigured device and place it back online, select one or more devices to recommission, right-click a selected device, select Manage, and select Commission from the shortcut menu.  You then  select the devices again, right-click a selected device, select Manage, and select Set Online from the shortcut   menu. Alternatively, you can select the Smart Network Management check boxes for the Commission Status and Application Status properties from the Setup tab of the device Web page, and click Submit.  You can also change the Commission Status property to Commissioned and change the Application Status property to Application Running (Online), and then click Submit. Note: Changing the domain ID of the Segment Controller causes all the devices on the network to be recommissioned automatically and reconfigured to the new domain ID.  Setting Devices Offline You can set a device on a power line repeating channel to the offline state in order to stop running its application. You might want to set a device offline to test the behavior of other devices on the network.  An offline device still receives
70 Managing a Street Lighting Network  data point updates; however, it does not process them. Instead, the offline device transmits default values for its data points.  In addition, an offline device can still process commission, decommission, set online, query status, clear status, wink, and reset commands. Note: Setting a device offline can affect the performance of the power line repeating network, particularly if the device is being used as a repeating agent in a repeating chain. If a repeating agent is placed offline, it could cause communication failures for multiple devices. In addition, setting a device offline can affect network performance if the device was polling prior to its being set offline. CRD 3000 Street Light Bridge modules continue to forward messages when offline. To set a device offline, perform the following steps: 1. Select one or more devices to place offline. To select one device, click that device. To select multiple devices, click one device and then either hold down CTRL and click all other devices to be installed or hold down SHIFT and select another device to place the entire range of devices offline. 2. From the Setup tab, right-click a selected device, select Manage, and select  Set  Offline. Alternatively, you can change the Application Status property to Application Stopped (Offline) in the from the Setup tab of the device Web page, which appears when you select devices in step 1. 3. The Segment Controller places the devices in the soft offline state (the device has an application loaded and is configured, but it is offline). The offline devices are highlighted red in the Segment Controller tree and in the Power Line Repeating Analysis Web page.
CRD 3000 Integrator’s Guide 71  4. To place a device back online, select one or more devices to set online, right-click a selected device, select Manage, and select Set Online. Alternatively, you can select the Smart Network Management checkbox for the Application Status property from the Setup tab of the device Web page and then click Submit, or you can change the Application Status  property  to  Application  Running  (Online)  and  click  Submit.  Testing Devices You can use the Segment Controller to query the status of a device and to wink a device. You can query the status of a device to ensure that it is operating and that it is configured correctly.  Querying a device opens a dialog that lists network traffic statistics that you can use to evaluate the performance of the device. Winking a device enables you to identify the device on the network and verify that it is communicating properly.  Querying Devices You can query a device to evaluate its performance and diagnose problems. It is recommended that you query devices under both normal and peak conditions. To query a device, perform the following steps: 1. Right-click the device, select Manage, and select Query    Status. 2. The Query Status dialog opens.
72 Managing a Street Lighting Network   3. This dialog lists the following network statistics. Non-zero values indicate that the device was unable to receive or respond to a message. Small values are expected; rapidly increasing values could indicate a problem. If the device is consistently reporting failures and new errors are being logged, the device could have a configuration problem or the network could be overloaded.  Name  The name of the device in the following format: <network>/<channel>/<device>.  Unique ID Displays the Neuron ID or LUID of the device as a 12-digit hex string. The Neuron ID is a unique 48-bit number persistently stored in the device’s Smart Transceiver.  Transmission Errors Transmission errors typically indicate cyclical redundancy check (CRC) errors. CRC errors are commonly caused by electromagnetic interference (EMI) on the channel.  Transaction Timeouts Transaction timeouts occur when an acknowledged message times out after the last retry without the receiving device’s sending a confirmation that the message was delivered.  Receive Transaction Full Errors Transaction full errors occur when the device’s transaction database, which is used to detect duplicate message packets, overflows. This error could indicate excessive network traffic or transaction timers that are set too high.
CRD 3000 Integrator’s Guide 73  Lost Messages  Lost messages occur when a device’s application buffer overflows. This error could indicate excessive network traffic or a busy device application.  If the incoming message is too large for the application buffer, an error is logged but the lost message count is not incremented.  Missed Messages  Missed messages occur when a device’s network buffer overflows or network buffers are not large enough to accept all packets on the channel, whether or not addressed to this device.  Reset Cause  Displays an error code that indicates the cause for the device’s most recent reset. Check the LonMaker® Turbo Editions Help file to locate a description of the error.  Version Number  Specifies the firmware version used by the device hardware.  Error Log  Indicates whether errors have been logged for the device.  Neuron Model  Displays the model number of the device’s Smart Transceiver (3120®, 3150®, or 3170) or generic. Displays 112 for CRD 3000 Street Light Bridge modules.  Status  Indicates the status of the device (configured or unconfigured) and the device application (online or offline).  4. Click Close to exit this  dialog. 5. Optionally, you can clear the log in the Query Status dialog:  Click   Clear Status in the Query Status dialog, or click Close to return to the Segment Controller Web interface, right-click the device, select Manage, and  select  Clear Status.  Note that if you clear status for a CRD 3000 Street Light Bridge module, you also clear some statistics maintained by the nvoSlbStatus data point.  Winking Devices Winking a device enables you to identify the device on the network and verify that it is communicating properly. A device that supports the Wink command generates an application-dependent audio or visual feedback, such as a beep or a flashing service LED, when winked.  For a CRD 3000 Street Light Bridge module, the Wink command causes the module to flash its amber RF LED for approximately five seconds before returning the RF LED to its normal operational state. Be sure that the LEDs are enabled to see the wink behavior; see Verifying Successful Installation for more information about the LEDs. To wink a device, perform the following steps: 1. Select one or more devices to wink. To select one device, click that device. To select multiple devices, click one device and then either hold down CTRL and click all other devices to be winked, or hold down SHIFT and select another device to wink the entire range of devices.
74 Managing a Street Lighting Network  2. From the Setup tab of the device, right-click one of the selected devices, select Manage, and select   Wink.  Deleting Devices You can delete a device to logically remove it from the network: Right-click the device, and select Delete. The device is removed from the Segment Controller. If you delete a device that was serving as a repeating agent, the Segment Controller automatically identifies alternate repeating devices to relay network messages to those target devices that were using the deleted device in their repeating chains.
CRD 3000 Integrator’s Guide 75          6 Controlling a Street Lighting Network  This chapter describes how to use the Scheduler application on the Segment Controller to control the devices on a street lighting network.
76 Controlling a Street Lighting Network    Scheduling Overview The Segment Controller contains an Event Scheduler application that you can use to schedule data point updates (called events) to occur at specified times, such as sunrise and sundown, or at a configured amount of time before or after. For example, you can schedule luminaires to turn on at sundown, dim at the end of the evening rush hour, brighten again at the start of the morning rush hour, and then turn off at sunrise. Each Event Scheduler includes daily schedules and exception schedules. To create a daily schedule, you specify the days for which the schedule occurs (for example, Monday–Friday or Saturday–Sunday) and then create the events to be executed by the schedule. To create an exception schedule, you select a date or range of dates for which an exception occurs and then specify how frequently the exception recurs, such as every weekday or weekend day. The events that you create in the daily and exception schedules change the state and values of the luminaires on the network. In the daily schedule, you create events that turn on, brighten, and dim the streetlights based on the times at which the morning and evening rush hours start and end. You also create events that turn on and turn off the lamp based on the sunrise and sundown times. You can create a single Event Scheduler that handles multiple street lighting network scenarios. For example, you could create an Event Scheduler that turns the luminaires on at sundown while the evening rush hour is ongoing, and then dims them at the end of the evening rush hour. If the evening rush hour ends before sundown, the same Event Scheduler can just turn on the lights in the dimmed state at sundown. Or if sundown occurs before the start of rush hour, it can turn on the lights in the dimmed state at sundown, brighten them at the beginning of the evening rush hour, and dim them back at the end of the evening rush hour. Before you can schedule events based on sunrise and sundown, you need to configure the Real-Time Clock on the Segment Controller. The Real-Time Cock maintains the current date and time on the Segment Controller. It also includes an astronomical position sensor application that takes the time stored on the Segment Controller and its location (geographic coordinates), and determines the position of the sun (elevation and azimuth) relative to the Segment Controller, calculates the sunrise and sundown times based on the position of the sun, and then passes the calculated sunrise and sundown times to the Event Scheduler. Tip: You can use a data logger to verify that your Event Scheduler is updating the data points at the appropriate times. For more information on using the Data Logger and using the Scheduler application, for both street lighting and other network applications, see the i.LON SmartServer User’s Guide. To create a schedule for a street lighting network, perform the following general steps: 1. Configure the Real-Time Clock on the Segment Controller.  See Configuring the Real-Time Clock. 2. Create an Event Scheduler.  See Creating Event Schedulers. 3. Add data point preset values.  See Adding Data Point Preset Values.
CRD 3000 Integrator’s Guide 77  4. Select the data points to be updated by the Event Scheduler.   See Selecting Data Points. 5. Create the daily schedules: set the days for which the daily schedules are used and creating events.  See Creating Scheduled Events. 6. Create the exception schedules: set the range of dates and recursions for which the exception schedules are used and creating events. See Creating Exception Schedules.  Configuring the Real-Time Clock The real-time clock on the Segment Controller provides the Event Scheduler with calculated sunrise and sundown times. To configure the real-time clock, you specify an existing SNTP time server to add to the LAN on which the Segment Controller resides or you manually specify the time. After you store the time of day on the Segment Controller, you enter the geographic coordinates of the Segment Controller. Based on this information, the astronomical position sensor application on the Segment Controller calculates the position of the sun relative to the Segment Controller and stores this information in nvoElevation_005 and nvoAzimuth_005 SNVT_angle_deg data points. The Segment Controller then uses the data points to calculate the sunrise and sundown times and stores the results in nvoSunrise and nvoSunset SNVT_time_stamp data points. The information in these data points is then passed to the Event Scheduler so that you can create events based on the calculated sunrise and sundown times.  Setting the Segment Controller Time For the Segment Controller to calculate the position of the sun, you need to store the time of day on it. You can add an SNTP time server to the LAN on which the Segment Controller resides, or you can manually configure the time.  Adding an SNTP Time Server To specify an SNTP server to add to the LAN, perform the following steps: 1. Right-click the LAN icon or a dial-out connection icon, select Add Host, and select Server (LNS, Email, Time, IP 852, WebTarget) from the shortcut menu, or if are you adding the time service to an existing server on the LAN, skip to step 4. 2. The Setup Host Web page opens, and a server icon is added one level below the LAN icon at the bottom of the navigation pane or one level below the dial-out connection icon.
78 Controlling a Street Lighting Network   3. Enter the IP address or hostname8 of the SNTP server and click Submit. The server icon in the tree is updated with the IP address or hostname that you entered.  Note that you must configure the Segment Controller’s DNS servers correctly within its TCP/IP setup to be able to specify an SNTP server by hostname. 4. To specify that the SNTP server that you added supplies time service for your network, right-click the server icon, select Add Service, and select Time (SNTP) from the shortcut   menu. 5. The Set Up Time Service Web page opens.           8 Your corporate or municipal network might already include one or more SNTP servers. If not, you can find a public-access SNTP server from the Internet; for example, see support.ntp.org/bin/view/Servers/WebHome.
CRD 3000 Integrator’s Guide 79   6. Configure the following time (SNTP) server properties:  Time Server Port  The port used by the Segment Controller to receive time data. The default value is 123, and it cannot be changed. Contact your IT department to make sure that your firewall is configured to allow you to access the time server on this port.  Time Synchronization Mode Select the frequency in which the Segment Controller is synchronized to the SNTP server:  Automatic.  The Segment Controller is synchronized every 1 to 15 minutes and remains within 100 ms of the SNTP server. This is the default, and it can be used for both LAN and dial-out (modem and GPRS) connections.  Sync when Dial-Up is active. The Segment Controller clock is synchronized when a dial-out connection is established. This option can only be used for dial-out connections (modem and GPRS).  Fixed Interval. The frequency in which the Segment Controller is synchronized is based on the value in the Synchronization Interval property.  This option  can  only be used for Ethernet connections.  Disabled. The Segment Controller is not synchronized with the SNTP server.  Time Synchronization Interval Set how often the Segment Controller clock is synchronized with the SNTP server.  This option is only available if Fixed   Interval is the selected synchronization method. The default synchronization interval is 12  hours.  Use As Select whether this time server is the Default or    the Backup time server. If this is the first time service created on the Segment Controller, this option is set to Default.  If another time service is currently designated as the default and you select Default, the default designation will be removed from the other time server when you click  Submit.
80 Controlling a Street Lighting Network  7. Click Submit to save the  changes.  Manually Configuring the Time You can manually configure the Segment Controller’s real-time clock: 1. Right-click the Segment Controller icon, select Setup, and select   Time from the shortcut menu. Alternatively, you can click Tools and then select Time to configure the time settings on the local Segment Controller. 2. The Setup Time Web page opens. 3. In the Timezone property, select the time zone in which the Segment Controller is located. 4. In the Date and Local Time property, enter the time and date to be stored  in the Segment Controller's real time clock. You might need to refresh the Web page to view the current time. 5. Click Submit to save the  changes. Note that if the Last Sync Time property does not show a valid timestamp for the SNTP server’s most recent synchronization (for example, if it shows “Unknown”), it is likely that the configuration for the SNTP server is incorrect. Check that the server name is correct and that port 123 is available.  Entering the Location of the Segment Controller You can enter the geographic coordinates of the Segment Controller:
CRD 3000 Integrator’s Guide 81  1. Open the Real-Time Clock application on the Segment Controller: Expand the Net network icon, expand the LON channel, expand the iLON App (Internal) device, and then click the Real-Time Clock functional block.  If the Real-Time Clock functional block does not appear in the tree   view,  right-click  iLON  App  (Internal)  and  select  Add  Functional Block to open the Add Functional Block dialog. From the dialog, expand the Static tree and select Real-Time Clock from the tree. Click OK to  add the functional block and close the dialog. 2. The Real Time Clock Configure Web page opens. 3. Configure the following properties for the real-time clock and astronomical position sensor on the Segment Controller:  In the Latitude property, enter the north-south location of the Segment Controller relative to the equator. Select the first radio button to enter the latitude in sexagesimal notation (degrees, minutes, and seconds); select the second radio button to enter the latitude as a decimal fraction. If the Segment Controller is located south of the equator, enter a negative value between 0 and –90. If it is located north of the equator, enter a positive value between 0 and 90.  In the Longitude property, enter the east-west location of the Segment Controller relative to the Prime Meridian. Select the first radio button to enter the longitude in sexagesimal notation (degrees, minutes, and seconds); select the second radio button to enter the longitude as a decimal fraction. If the Segment Controller is located west of the Prime Meridian, enter a negative value between 0 and –180. If it is located is located east of the Prime Meridian, enter a positive value between 0 and 180.
82 Controlling a Street Lighting Network  4. Click Submit. You can now view the calculated sunrise and sunset times. 1. Expand the Real Time Clock functional block, right-click the data point (nvoSunrise or nvoSunset), and select Show Value from the shortcut menu. 2. The data point value dialog opens. The value shown is the currently stored sunrise or sunset time, the format YYYY-MM-DD hh:mm:ss.   Creating Event Schedulers You can create a single Event Scheduler with multiple exception schedules to control a street lighting network. For example, you can create one exception that turns off the lights at sunrise, a second exception that turn the lights on or fully illuminates them at the beginning of the morning and evening rush hours, and a third exception that dims the lights at sunrise and sundown. To open an Event Scheduler application, you must first create a Scheduler functional block, if the available functional blocks are not already displayed in the tree view for the iLON App (Internal) device. After you create the Scheduler functional block, the functional block appears on the  Segment
CRD 3000 Integrator’s Guide 83  Controller tree below the iLON App (Internal) device. You can then click the functional block and begin configuring the Event Scheduler application. To create a Scheduler functional block and open the application, perform the following steps: 1. Expand the Net network icon in the Segment Controller tree, and expand the LON channel to show the iLON App     (Internal) device. 2. Right-click the iLON App (Internal) device, and select Add Functional Block from the shortcut menu. 3. The Add Functional Block dialog opens.  4. Select the Scheduler functional block from the Static or Dynamic LONMARK folder. The folder available in the dialog depends on whether the Segment Controller is using the static v12 external interface (XIF) file or the dynamic v40 XIF file.  If the Segment Controller is using the static v12 XIF file (the default), expand the Static icon, select the Scheduler functiona1 block, optionally enter a different name than the default programmatic functional block name, and then click OK.
84 Controlling a Street Lighting Network    If the Segment Controller is using the dynamic v40 XIF file, you can select the Scheduler functional block from either the Static or the Dynamic folder. To select the Scheduler functional block from the Dynamic folder, expand the Dynamic icon, expand the root/lonworks/types folder, expand the bas_controller folder, select the user-defined functional profile template (UFPT) for the Scheduler, enter a name for the functional block such as “Scheduler 1”, and then click OK. 5. A calendar view for the current date opens.
CRD 3000 Integrator’s Guide 85   6. Optionally, you can select the Restrict Effective Period checkbox to configure the period of time for which the Event Calendar and Event Scheduler are active, respectively. By default, both are active for a 37- year period starting on January 1, 2000 and ending December 31, 2037. To configure a different effective period, specify the Start Date and Stop Date. If you clear the checkbox, the default 37-year effective period is used. 7. By default, the Suppress Event Recovery checkbox is cleared.    Clearing this checkbox means that the Scheduler executes the next scheduled event when the Segment Controller reboots, the system time changes, or a data point’s priority is reset at the end of a one-time exception. This option enables the Segment Controller to maintain the current value stored in the data point if the data point is overridden by another application. Selecting the checkbox allows the Scheduler to attempts to restore the values and priorities of the selected input points by searching for the most recent past event and executing it.  The Scheduler exclusively determines the value of each selected input point (as long as it has the highest priority assigned to the data point). 8. Click Submit. To open the Scheduler application from an existing Scheduler functional block, perform the following steps: 1. Click the Scheduler functional block representing the Scheduler to be opened. The calendar view for the Scheduler Web page opens in the application frame to the right, as shown above.
86 Controlling a Street Lighting Network    Adding Data Point Preset Values You can select and configure the input points to be updated by the Event Scheduler application.  To select a data point, perform the following steps: 1. Expand the Net network icon, expand the LON channel, expand the tree view for the lamp or other device (for example, Lamp 1), expand the device’s primary functional block and click the data point for which you want to set a preset. For example, to select a luminaire’s control data point, select nviLampValue (or similar data point for your   device). 2. The Data Point Property Web page opens. 3. Click Add Preset to add a preset value for the data point: a new row is added to the preset area. Give each preset a name and a value. You can add as many presets for the data points as needed. For example, for a luminaire, you might define an on value (100% on), an off value, and a dim value (say, 60% on). 4. Click Submit.  Selecting Data Points You can select and configure the input points to be updated by the Event Scheduler application.  To select a data point, perform the following steps: 1. Expand the Net network icon, expand the LON channel, expand iLON App (Internal), and select the scheduler for which you want to select data points.  See Creating Event Schedulers to create an event scheduler. 2. The calendar view for the current date opens. Click Add or Edit Data Points to open the Add or Edit Data Points  dialog.
CRD 3000 Integrator’s Guide 87   3. Expand the tree view for the device for which you want to add a data point, and expand its primary functional block. 4. Select the data point to add it to the scheduler. 5. Repeat steps 3 and 4 for each data point that you want to add. 6. Optionally, you can click the Stagger Delay column to specify the period  of time (in seconds) that the Event Scheduler waits before updating the specified data point at each schedule interval. This setting enables you to ramp up or wind down a system.  Click  Submit. 7. Optionally, you can add new presets to a data point or delete existing presets: a. Right-click the data point and select Add/Delete Preset from the shortcut menu.
88 Controlling a Street Lighting Network   b. The Add/Delete Preset dialog opens.  To create a new preset, select the Add radio button, enter the name of the new preset in the field, and click Add. The new preset appears without a value in the Scheduler: Data Points Web page.  To delete an existing preset, select the Delete radio button, select the preset to be deleted from the dropdown list box, and click Delete. The preset is removed from the Scheduler: Data Points Web page. c. Click Close. 8. Optionally, you can edit the values of existing presets: a. Click the preset value that you want to edit.  The Edit   Preset dialog opens. b. Enter the value (or values, if you are editing the preset of a structured data point) for the preset. c. Click OK. 9. Click Submit.
CRD 3000 Integrator’s Guide 89     Creating Scheduled Events You can create scheduled events for the Event Scheduler. 1. Open the scheduler so that the calendar view for the current date opens. See Creating Event Schedulers to create an event scheduler. 2. Left-click in the calendar (or right-click anywhere in the calendar view page and select Add → New Event) to open the Edit Event   dialog. 3. By default, the Recurrence is set to None. You can select one of the following recurrence patterns:  None: The event is a one-time event, and does not recur. In this case, the dialog includes a date field from which you can select the one-time date for the event.
90 Controlling a Street Lighting Network   Daily: The event occurs once per day. In this case, the dialog includes two checkboxes (neither selected by default): Range of Recurrence  and  Pattern.   Select Range of Recurrence to specify a specific range of dates during which the event applies. For example, you can select a three- week range from 4 October to 25 October.  Select Pattern to specify how the daily schedule should recur. You can select a Day  Based or a Month Based    pattern.  Select a Day Based pattern to specify that the event should occur every second, third, fourth, fifth, or sixth day.  Select a Month Based pattern to specify that the event should occur every other month, quarterly (every third month), every fourth month, and so on to every eleventh month, or every January, every February, and so on to every December.    Weekly: The event occurs every week, on one or more days of the week. In this case, the dialog includes checkboxes for Range of Recurrence   and    Pattern.
CRD 3000 Integrator’s Guide 91    If you added the event from a specific day in the calendar view, that day within the Pattern is selected by default. You can select any or all days of the week.  In addition, you can select Range of Recurrence to specify a specific range of dates during which the event applies.  Monthly:  The event recurs on a monthly basis.  In this case, the dialog includes checkboxes for Range of Recurrence, Date, and Pattern.  If the event recurs on the same day of each month (for example, the 4th), select the day from the From and To dropdown listboxes in the Date field.  You can also specify a range of days within the month.  You can also select Range of Recurrence to specify a specific range   of dates during which the event applies.  Select the Pattern to specify how the monthly schedule should recur. You can select a Day Based or a Month Based pattern.
92 Controlling a Street Lighting Network    Select a Day Based pattern to specify that the event should occur every first (to 31st) day (or Sunday, Monday, and so on) of the month, or every weekday (or weekend day, Sunday, Monday, and so on) of the month, or every second (or third to sixth) day of the month.  Select a Month Based pattern to specify that the event should occur every other month, quarterly (every third month), every fourth month, and so on to every eleventh month, or every January, every February, and so on to every December.    Yearly:  The event recurs on an annual basis.  In this case, the dialog includes checkboxes for Range of Recurrence, Date, and   Pattern.  If the event recurs on the same day each year (for example, 25 December), select the month and day from the From and To dropdown listboxes in the Date field. You can also specify a range of days within the year.  You can also select Range of Recurrence to specify a specific range   of dates during which the event applies.  Select the Pattern to specify how the monthly schedule should recur.
CRD 3000 Integrator’s Guide 93  You can select a Day Based or a Month Based pattern.  Select a Day Based pattern to specify that the event should occur every first (to 31st) day (or Sunday, Monday, and so on) of the month, or every weekday (or weekend day, Sunday, Monday, and so on) of the month, or every second (or third to sixth) day of the month.  Select a Month Based pattern to specify that the event should occur every other month, quarterly (every third month), every fourth month, and so on to every eleventh month, or every January, every February, and so on to every December.   4. After you select the Recurrence pattern for the event, specify a start time and end time for the event. You can add additional rows to the dialog to specify additional start and stop times.  In the Time field for each row, enter the exact time that the event is to occur (if it is different than the default time). For example, to create an event that occurs at 7:15 A.M., enter 07:15. You can create up to one event per minute.  You can also click the clock icon next to the Time field to specify a time relative to sunrise  ) or sunset  ).  Example: To specify an hour before sunrise, enter -01:00 in the field next to the sunrise icon. To specify an hour after sunset, specify +01:00 in the field next to the sunset icon. 5. In the Preset field for each row, specify the preset value for the event. For example, select ON or OFF. At the time specified for the row, the event will set the device to the selected preset value. 6. You can specify a priority for the event in the Priority field. The highest priority is 255.
94 Controlling a Street Lighting Network  7. Click Add Row to add additional rows for the event. For example, you can specify several on and off times for the device within a single day. 8. To remove a row from the event, click the X icon to the right of the row. 9. Click OK to add the event to the Event Scheduler and close the dialog. 10. Click Submit. The event schedule that you define is displayed in the calendar view: the days affected are highlighted in the month-at-a-glance at the left, and the week view at the right shows the specific event schedule.  Creating Exception Schedules You can use the Event Scheduler to override a scheduled event, that is, to create an exception schedule. Create an event, as described in Creating Scheduled Events, and specify a higher priority for the exception event than the priority for the scheduled event. Just as for a scheduled event, you can specify any type of recurrence or recurrence pattern for the exception event. For example, create an exception event from 16:00 to 17:15 during which time the lamp should be off, perhaps for routine maintenance – the normal schedule has the lamp on at 60% during this time.
CRD 3000 Integrator’s Guide 95    The exception schedule appears in the calendar view along with other scheduled events and exception events.  Demonstrating a Street Lighting Schedule This section demonstrates how you can control a street lighting network using a single Event Scheduler that includes one daily schedule for weekdays and another schedule for weekends:
96 Controlling a Street Lighting Network   Weekdays. A daily schedule turns on the lights at the start of the morning commute hour, turns them off for the daylight hours, turns them on again for the evening commute hour, and dims them at the end of the evening commute hour.  Weekends. A weekly schedule that turns on the lights at sundown and turns them off at sunrise. You would create exception schedules for holidays. The holiday exception schedules would have the same behavior as the weekend schedule.  Creating the Weekday Schedule The weekday schedule shown in Figure 11 uses the following events, which occur Monday through Friday:  An ON_100 event that turns on the lights to 100% at the start of the morning commute hour.  This event occurs at one hour before sunrise.  An OFF event that turns the lights off during the daylight hours. This event occurs at 09:00 AM.  An ON_100 event that turns on the lights to 100% at the start of the evening commute hour.  This event occurs at one hour before sunset.  An ON_60 event that dims the lights at the end of the evening commute hour. The lights remain at this level for the rest of the night. This event occurs at 20:00 (8:00 PM).  Light Level  100     60       0  Time  Sunrise  AM Commute Hours Sunset  PM Commute Hours  Figure 11. Weekday Schedule Sunrise  AM Commute Hours The weekday daily schedule turns on the lights at the start of the morning commute hour, turns them off for the daylight hours, turns them on again for the evening commute hour, then dims them for the rest of the night.
CRD 3000 Integrator’s Guide 97    Creating the Weekend Schedule You can create a schedule (or exception schedule) that controls the street lighting network on weekends, as  shown Figure 12. The schedule includes the following events:  An OFF event at sunrise that turns the lights off.  An ON_60 event at sundown that turns the lights on to 60%.                  Figure 12. Weekend Schedule The weekend exception schedule turns the lights on (at 60% brightness) at sundown and turns them off at sunrise.
98 Controlling a Street Lighting Network    The Example Schedule The calendar view shown below displays the schedule defined in the previous sections. The color coding for parts of the calendar view defines the following scheduled events:  Light grey with no border represents daily LAMP_ON_60 presets  Light grey with a blue border represents weekend LAMP_ON_60 presets  Dark grey with a grey border represents daily LAMP_ON_100 presets  White with a grey border represents daily LAMP_OFF presets  White with a blue border represents weekend LAMP_OFF presets
CRD 3000 Integrator’s Guide 99    Copying Event Schedulers to Other Segment Controllers After you create Event Schedulers with the appropriate exceptions, you can copy the Event Schedulers to other Segment Controllers: Back up the Segment Controller App device’s XML configuration on the source Segment Controller, copy the backup to one or more target Segment Controllers that have been reset to their factory default settings, and then reboot the target Segment Controllers. The Event Schedulers on the target Segment Controllers will include the current configurations of the Event Schedulers on the source Segment Controller, including their events, data points, and presets. This saves you the effort of having to manually recreate the same exception schedules on the Event Schedulers of other Segment Controllers. To copy the configured Event Schedulers to other Segment Controllers, perform the following steps: 1. Copy     the     /config/network/<Network>/<Channel>/<Segment Controller App Device> folder on the source Segment Controller’s flash disk to the local drive of your computer, a USB drive, another removable media, or a shared network drive with read/write permissions. 2. Restore the target Segment Controller to its factory default settings with the Cleanup Web page or the console application:  To restore your Segment Controller to its factory default settings using the Segment Controller Web pages, right-click the local Segment Controller, select Setup, and select Clean Up from   the
100 Controlling a Street Lighting Network  shortcut menu. The Cleanup dialog opens. Click Cleanup to reset the Segment Controller.  To restore your Segment Controller to its factory default settings using the console application, enter the factorydefaults command, or enter the factorydefaults keepipaddrs command to reset the Segment Controller but keep its basic IPv4 and IPv6 IP addresses. For more information about using the Segment Controller console application, see Appendix B of the i.LON SmartServer User’s Guide. 3. Copy the /config/network/<Network>/<Channel>/<Segment Controller App Device> folder to  the /config/network/<Network>/<Channel> folder on the flash disk of the target Segment Controller. 4. Reboot the target Segment Controller using the Segment Controller Web pages or the Segment Controller console application:  To reboot your Segment Controller using the Segment Controller Web pages, right-click the local Segment Controller, select Setup, and select Reboot from the shortcut menu.  The Reboot dialog opens.  Click Reboot to start the   reboot.  To reboot your Segment Controller using the Segment Controller console application, enter the reboot command. For more information about using the Segment Controller console application, see Appendix B of the i.LON SmartServer User’s Guide. 5. You can open the Web interface of the target Segment Controller and expand the Segment Controller’s App device in the navigation pane on the left side. Observe that the functional blocks and data points in the Segment Controller App device match those of the source. You can click of the Scheduler functional blocks under the Segment Controller App device and observe that it has the same configuration as the source. 6. Repeat steps 2–5 to copy the Segment Controller App device configuration to additional target Segment Controllers.
CRD 3000 Integrator’s Guide 101       A Interoperable Interface for the Street Light Bridge  This appendix describes the data points (input network variables and configuration network variables, and output network variables) that define the Street Light Bridge’s interoperable interface.
102 Interoperable Interface for the Street Light Bridge    Interface You can use the Segment Controller to view the interoperable interface for a CRD 3000 Street Light Bridge module from the module’s Properties Web page. The interface includes output data points (network variables) that contain status information for the CRD 3000 Street Light Bridge module. The interface also includes input data points (network variables and configuration network variables) that define the operational characteristics of the CRD 3000 Street Light Bridge module. In general, you should not need to modify any of the data points, and there are a number of them that you should not modify unless directed to do so by Echelon Support. You might need to read and report data from these data points when troubleshooting a problem with assistance from Echelon Support.  Output Data Points Table 2 lists the output data points that are defined for the Street Light Bridge’s interoperable interface. Table 2. Output Data  Points  Variable Description nvoSlbStatus Provides internal status and statistics information. nvoProtocol Indicates the current RF Tunneling Protocol (RTP) version. Zero indicates the initial version. nvoVersion Provides the version numbers for both the bootrom and the application. nvoSlbError Reports the most recent internal error area and code. This value does not persist across device reset. A value of 0 indicates no error. However, not all non-zero codes represent errors. nvoSlbInfo Provides the model number for the mainboard, the revision number for the RF board, and the device RF address.  Input Data Points Table 3 lists the input data points that are defined for the Street Light Bridge’s interoperable interface.  You should not modify those data points that have “No” in the table’s Ok to Modify column unless you are directed to do so by Echelon Support. Modifying these data points can degrade a CRD 3000 Street Light Bridge module’s performance or interrupt communications. You could potentially include any data points that have “Yes” in the table’s Ok to Modify column in an application program or FPM used in your installation.
CRD 3000 Integrator’s Guide 103  Table 3. Input Data  Points  Variable Description Ok to Modify? nviL5Timeout Defines a timeout for updating the system firmware. Such updates should only be performed with guidance from Echelon Support. No Changing this value can prevent communications with the device. nciLtRate            Define characteristics for the algorithms that control channel and signal quality.             No Changing these values can prevent successful communications. nciHbRate nciUpDwell nciDownDwell nciRcvStable nciCqaLimit nciSlotCount nciSlotWidth nciTransmitHb nciSqiThreshold nciSqiMin nciSqiWeight nciIdle nciSqiCycles nciSqiRestart nciRevival nciPriChs Defines channels for RF data transmission on the primary (normal) LonTalk (ISO/IEC 14908- 3) path. Valid values are 11 to 26. Values outside this range are ignored. Yes See Defining the Networking Channels for information about defining channels. Use 0 (zero) to indicate an unused channel.
104 Interoperable Interface for the Street Light Bridge  Variable Description Ok to Modify? nciPriRpt Defines the repeat count for the primary path. Yes See Defining the Networking Channels for information about defining channels. nciSecChs Defines channels for RF data transmission on the secondary (alternate) LonTalk (ISO/IEC 14908-3) path. Valid values are 11 to 26. Values outside this range are ignored. Yes See Defining the Networking Channels for information about defining channels. Use 0 (zero) to indicate an unused channel. nciSecRpt Contains the repeat count used for the secondary path. Yes See Defining the Networking Channels for information about defining channels. nciRepeatMode Defines the Street Light Bridge repeating type: 0 – normal repeating operation (PL and RF) 1 – PL-PL repeating (no RF transmission) 2 – RF-RF repeating (no PL transmission) Yes See Defining Repeating for information about setting the repeat mode. nciMediaAccess Defines the power line media access protocol: 0 – Default (media access protocol is enabled during manufacturing, based on the module model type) 1 – Normal (overrides firmware setting and defines a PL-20N channel) 2 – CENELEC (overrides firmware setting and defines a PL-20C channel) Yes See Defining the Media Access Protocol for information about setting the media access protocol. Changes to this value take effect only after a device resets.
CRD 3000 Integrator’s Guide 105  Variable Description Ok to Modify? nciLedTimeout Defines the timeout for the LEDs on the CRD 3000 Street Light Bridge module. The timeout starts at each reset or power up of the device. Yes Default value is 60 minutes. Set to 0 (zero) to leave LEDs on indefinitely, for example during installation debugging. See Verifying Successful Installation for more information about the device LEDs. nviErrMode Controls error simulation mode. Yes See Simulating Communications Errors for information about error simulation. nviErrRate Defines the error rate for error simulation mode. Yes nciErrTimeout Defines the error timeout for error simulation mode. Yes
CRD 3000 Integrator’s Guide 107       B Cryptography License  This appendix provides the redistribution license for the cryptographic implementation used by the Street Light Bridge firmware.
108 Cryptography License    License For authentication, the Street Light Bridge firmware uses a cryptographic hash function, the Secure Hash Algorithm (SHA), described by the National Institute of Standards and Technology (NIST) Federal Information Processing Standards Publication 180-2 (FIPS PUB 180-2). The Echelon implementation is based on an open-source implementation that requires the following license terms to be published as a condition of its use: /* * FIPS 180-2 SHA-224/256/384/512 implementation * Last update: 02/02/2007 * Issue date:  04/30/2005 * * Copyright (C) 2005, 2007 Olivier Gay <olivier.gay@a3.epfl.ch> * All rights reserved. * * Redistribution and use in source and binary forms, with or without * modification, are permitted provided that the following conditions * are met: * 1. Redistributions of source code must retain the above copyright * notice, this list of conditions and the following disclaimer. * 2. Redistributions in binary form must reproduce the above copyright * notice, this list of conditions and the following disclaimer in the * documentation and/or other materials provided with the distribution. * 3. Neither the name of the project nor the names of its contributors * may be used to endorse or promote products derived from this software * without specific prior written permission. * * THIS SOFTWARE IS PROVIDED BY THE PROJECT AND CONTRIBUTORS ``AS IS'' AND * ANY EXPRESS OR IMPLIED WARRANTIES, INCLUDING, BUT NOT LIMITED TO, THE * IMPLIED WARRANTIES OF MERCHANTABILITY AND FITNESS FOR A PARTICULAR PURPOSE * ARE DISCLAIMED.  IN NO EVENT SHALL THE PROJECT OR CONTRIBUTORS BE LIABLE * FOR ANY DIRECT, INDIRECT, INCIDENTAL, SPECIAL, EXEMPLARY, OR CONSEQUENTIAL * DAMAGES (INCLUDING, BUT NOT LIMITED TO, PROCUREMENT OF SUBSTITUTE GOODS * OR SERVICES; LOSS OF USE, DATA, OR PROFITS; OR BUSINESS INTERRUPTION) * HOWEVER CAUSED AND ON ANY THEORY OF LIABILITY, WHETHER IN CONTRACT, STRICT * LIABILITY, OR TORT (INCLUDING NEGLIGENCE OR OTHERWISE) ARISING IN ANY WAY * OUT OF THE USE OF THIS SOFTWARE, EVEN IF ADVISED OF THE POSSIBILITY OF * SUCH DAMAGE. */
CRD 3000 Integrator’s Guide 109       C Glossary  This appendix lists terms used in this manual and in the Street Light Bridge interface.
110 Glossary  A Alternate path The path specified by LTEP when the “alternate path” bit is set.  C Channel An RF or PLC frequency. CQA Channel Quality Assessment – algorithm that maintains statistics for all RF channels to support FAA.  D Downstream [RF] channel The channel which a device normal listens to on RF waiting for a downstream message. Downstream message A message (for example, request) going from the Segment Controller to a target device.  F FAA Frequency Agility Algorithm – algorithm that chooses the best RF receive channel to ensure good RF communications.   L LTEP  –  LonTalk  Enhanced Proxy The repeating scheme used by the Segment Controller over PLC.  N Normal path The path specified by LTEP when the “alternate path” bit is not set.  P Path A means for getting from point A to point B which could include a specific carrier frequency, specific modulation scheme or whatever. This name is historical and not very accurate (since path would more typically be a route as opposed to mode of conveyance).
CRD 3000 Integrator’s Guide 111  PLC Power line carrier or power line communications. Primary channels A set of channels used to transmit on when the normal path is specified by LTEP. Primary receive channel The channel a device listens to when awaiting an upstream message (for example, response) on the normal path.  S Secondary channels A set of channels used to transmit on when the alternate path is specified by LTEP. Secondary receive channel The channel a device listens to when awaiting an upstream message (for example, response) on the alternate path. SLB CRD 3000 Street Light Bridge module. SQI Signal Quality Indicator – an abstract unit to indicate the (RF) signal quality. SQI is obtained by watching “normal” RF packets, and by executing a dedicated SQI measurement algorithm.  U Upstream [RF] channel The channel which a device listens to when waiting for an upstream message. Upstream message A message (for example, response) going from a target device back to the Segment Controller.

Navigation menu