Hp Compaq Presario X6000 Notebook Pc Nx9600 379178 002 Users Manual Maintenance And Service Guide
Hp-Compaq-Presario-X6000-Cto-Notebook-Pc-Maintenance-And-Service-Guide-200286 hp-compaq-presario-x6000-cto-notebook-pc-maintenance-and-service-guide-200286
Compaq Presario X6000, HP Compaq nx9600 Notebook PC - Maintenance and Service Guide c00778754
Compaq Presario X6000 and HP Compaq nx9600 Notebook PC - Maintenance and Service Guide c00778751
nx9600 c00778754
379178-002 to the manual b54a089a-3f7f-47ae-8b92-ee7f2907d2f7
2015-02-09
: Hp Hp-Compaq-Presario-X6000-Notebook-Pc-Hp-Compaq-Nx9600-Notebook-Pc-379178-002-Users-Manual-546670 hp-compaq-presario-x6000-notebook-pc-hp-compaq-nx9600-notebook-pc-379178-002-users-manual-546670 hp pdf
Open the PDF directly: View PDF
.
Page Count: 198 [warning: Documents this large are best viewed by clicking the View PDF Link!]
- Contents
- Product Description
- Troubleshooting
- Illustrated Parts Catalog
- Removal and Replacement Preliminaries
- Removal and Replacement Procedures
- 5.1 Serial Number
- 5.2 Disassembly Sequence Chart
- 5.3 Preparing the Notebook for Disassembly
- 5.4 Notebook Feet
- 5.5 Optical Drive
- 5.6 Memory Module
- 5.7 Mini PCI Communications Card
- 5.8 Switch Cover
- 5.9 LED Board
- 5.10 Keyboard
- 5.11 Display Assembly
- 5.12 Top Cover
- 5.13 Front Panel LED Board
- 5.14 Audio/USB Board
- 5.15 Bluetooth Board
- 5.16 System Board
- 5.17 Digital Drive Board
- 5.18 Speakers
- 5.19 Base Enclosure Fans
- 5.20 Modem Board
- 5.21 Heat Sink Module
- 5.22 Processor
- Specifications
- Connector Pin Assignments
- Power Cord Set Requirements
- Screw Listing
- Index

Maintenance and Service
Guide
Compaq Presario X6000 Notebook PC
HP Compaq nx9600 Notebook PC
Document Part Number: 379178-002
September 2006
This guide is a troubleshooting reference used for maintaining
and servicing the notebook. It provides comprehensive
information on identifying notebook features, components, and
spare parts; troubleshooting notebook problems; and performing
notebook disassembly procedures.
© Copyright 2005 and 2006 Hewlett-Packard Development Company, L.P.
Microsoft and Windows are U.S. registered trademarks of Microsoft
Corporation. Intel and Pentium are trademarks or registered trademarks of
Intel Corporation or its subsidiaries in the United States and other
countries. Bluetooth is a trademark owned by its proprietor and used by
Hewlett-Packard Company under license. SD logo is a trademark of its
proprietor.
The information contained herein is subject to change without notice. The
only warranties for HP products and services are set forth in the express
warranty statements accompanying such products and services. Nothing
herein should be construed as constituting an additional warranty. HP shall
not be liable for technical or editorial errors or omissions contained herein.
Maintenance and Service Guide
Compaq Presario X6000 Notebook PC
HP Compaq nx9600 Notebook PC
Second Edition September 2006
First Edition January 2005
Document Part Number: 379178-002

Maintenance and Service Guide iii
Contents
1 Product Description
1.1 Features . . . . . . . . . . . . . . . . . . . . . . . . . . . . . . . . . . . 1–2
1.2 Resetting the Notebook . . . . . . . . . . . . . . . . . . . . . . . 1–4
1.3 Power Management. . . . . . . . . . . . . . . . . . . . . . . . . . 1–4
1.4 External Components . . . . . . . . . . . . . . . . . . . . . . . . 1–5
1.5 Design Overview. . . . . . . . . . . . . . . . . . . . . . . . . . . 1–18
2Troubleshooting
2.1 Computer Setup. . . . . . . . . . . . . . . . . . . . . . . . . . . . . 2–1
Using Computer Setup . . . . . . . . . . . . . . . . . . . . . . . 2–1
Selecting from the Main Menu . . . . . . . . . . . . . . . . . 2–2
Selecting from the Security Menu . . . . . . . . . . . . . . 2–3
Selecting from the Advanced Menu . . . . . . . . . . . . . 2–4
Selecting from the Tools Menu. . . . . . . . . . . . . . . . . 2–4
2.2 Troubleshooting Flowcharts . . . . . . . . . . . . . . . . . . . 2–5

iv Maintenance and Service Guide
Contents
3 Illustrated Parts Catalog
3.1 Serial Number Location . . . . . . . . . . . . . . . . . . . . . . 3–1
3.2 Notebook Major Components. . . . . . . . . . . . . . . . . . 3–2
3.3 Mass Storage Devices . . . . . . . . . . . . . . . . . . . . . . . 3–10
3.4 Miscellaneous Plastics Kit . . . . . . . . . . . . . . . . . . . 3–12
3.5 Miscellaneous (Not Illustrated). . . . . . . . . . . . . . . . 3–13
3.6 Sequential Part Number Listing . . . . . . . . . . . . . . . 3–16
4 Removal and Replacement Preliminaries
4.1 Tools Required . . . . . . . . . . . . . . . . . . . . . . . . . . . . . 4–1
4.2 Service Considerations . . . . . . . . . . . . . . . . . . . . . . . 4–2
Plastic Parts . . . . . . . . . . . . . . . . . . . . . . . . . . . . . . . . 4–2
Cables and Connectors . . . . . . . . . . . . . . . . . . . . . . . 4–2
4.3 Preventing Damage to Removable Drives . . . . . . . . 4–3
4.4 Preventing Electrostatic Damage . . . . . . . . . . . . . . . 4–4
4.5 Packaging and Transporting Precautions . . . . . . . . . 4–5
4.6 Workstation Precautions . . . . . . . . . . . . . . . . . . . . . . 4–6
4.7 Grounding Equipment and Methods . . . . . . . . . . . . . 4–7

Contents
Maintenance and Service Guide v
5 Removal and Replacement Procedures
5.1 Serial Number . . . . . . . . . . . . . . . . . . . . . . . . . . . . . . 5–2
5.2 Disassembly Sequence Chart . . . . . . . . . . . . . . . . . . 5–3
5.3 Preparing the Notebook for Disassembly . . . . . . . . . 5–5
5.4 Notebook Feet . . . . . . . . . . . . . . . . . . . . . . . . . . . . . 5–10
5.5 Optical Drive. . . . . . . . . . . . . . . . . . . . . . . . . . . . . . 5–11
5.6 Memory Module . . . . . . . . . . . . . . . . . . . . . . . . . . . 5–13
5.7 Mini PCI Communications Card. . . . . . . . . . . . . . . 5–16
5.8 Switch Cover. . . . . . . . . . . . . . . . . . . . . . . . . . . . . . 5–18
5.9 LED Board . . . . . . . . . . . . . . . . . . . . . . . . . . . . . . . 5–21
5.10 Keyboard . . . . . . . . . . . . . . . . . . . . . . . . . . . . . . . . 5–22
5.11 Display Assembly . . . . . . . . . . . . . . . . . . . . . . . . . 5–26
5.12 Top Cover . . . . . . . . . . . . . . . . . . . . . . . . . . . . . . . 5–30
5.13 Front Panel LED Board. . . . . . . . . . . . . . . . . . . . . 5–35
5.14 Audio/USB Board . . . . . . . . . . . . . . . . . . . . . . . . . 5–37
5.15 Bluetooth Board . . . . . . . . . . . . . . . . . . . . . . . . . . 5–39
5.16 System Board . . . . . . . . . . . . . . . . . . . . . . . . . . . . 5–41
5.17 Digital Drive Board. . . . . . . . . . . . . . . . . . . . . . . . 5–51
5.18 Speakers . . . . . . . . . . . . . . . . . . . . . . . . . . . . . . . . 5–53
5.19 Base Enclosure Fans . . . . . . . . . . . . . . . . . . . . . . . 5–56
5.20 Modem Board . . . . . . . . . . . . . . . . . . . . . . . . . . . . 5–58
5.21 Heat Sink Module . . . . . . . . . . . . . . . . . . . . . . . . . 5–60
5.22 Processor . . . . . . . . . . . . . . . . . . . . . . . . . . . . . . . . 5–62

Maintenance and Service Guide 1–1
1
Product Description
The Compaq Presario X6000 Notebook PC 1 and
HP Compaq nx9600 Notebook PC 2 offer advanced modularity,
Intel® Mobile Pentium® 4 processors, and extensive multimedia
support.
Compaq Presario X6000 Notebook PC and HP Compaq nx9600
Notebook PC

1–2 Maintenance and Service Guide
Product Description
1.1 Features
■The following processors are available, varying by
notebook model:
❏Intel Pentium 4 560 (3.6-GHz) with 800-MHz FSB with
HT Technology
❏Intel Pentium 4 550 (3.4-GHz) with 800-MHz FSB with
HT Technology
❏Intel Pentium 4 540 (3.2-GHz) with 800-MHz FSB with
HT Technology
❏Intel Pentium 4 530 (3.0-GHz) with 800-MHz FSB with
HT Technology (Compaq Presario X6000 models only)
❏Intel Pentium 4 520 (2.8-GHz) with 800-MHz FSB with
HT Technology (Compaq Presario X6000 models only)
■The following displays are available, varying by
notebook model:
❏17.0-inch WSXGA+WVA (1680 × 1050) with
Brightview TFT display with over 16.7 million colors
❏17.0-inch WXGA+WVA (1440 × 900) with Brightview
TFT display with over 16.7 million colors
❏17.0-inch WXGA+WVA (1440 × 900) TFT display with
over 16.7 million colors
■100-, 80-, 60-, or 40-GB high-capacity hard drive, varying by
notebook model
■256-MB DDR-2 synchronous DRAM (SDRAM) at 400
MHz, expandable to 2.0 GB
■Microsoft® Windows® XP Home Edition or Windows XP
Professional, varying by notebook model
■Full-size Windows keyboard with full-size numeric keypad
■TouchPad pointing device, including a dedicated vertical
scroll region and a button that enables/disables TouchPad
operation
■Integrated 10 Base-T/100 Base-TX Ethernet local area
network (LAN) network interface card (NIC) with RJ-45 jack
(Compaq Presario X6000 models only)

Product Description
Maintenance and Service Guide 1–3
■Integrated Gigabit Ethernet (10/100/1000) LAN NIC with
RJ-45 jack (HP Compaq nx9600 models only)
■Integrated high-speed 56K modem with RJ-11 jack
■Integrated wireless support for Mini PCI IEEE 802.11a/b
(Compaq Presario X6000 models) and 802.11a/b/g
(HP Compaq nx9600 models) WLAN devices
■Support for one Type II PC Card slot, with support for both
32-bit (CardBus) and 16-bit PC Cards
■External 180- and 135-watt AC adapter with 3-wire power
cord, varying by notebook model
■12-cell Li-Ion battery pack
■Stereo speakers with volume up, volume mute, and volume
down buttons
■Support for the following optical drives:
❏8X Max DVD±RW/R and CD-RW Combo Drive
❏24X Max DVD/CD-RW Combo Drive
■Connectors:
❏External monitor
❏Universal Serial Bus (USB) v. 2.0 (four ports)
❏RJ-11 (modem)
❏RJ-45 (network)
❏Audio-out (headphone)
❏Audio-in (microphone)
❏Power
❏IEEE 1394 (select models only)
❏S-Video-out (select models only)
❏Expansion port 2
❏Memory Reader slot (Compaq Presario X6000 models
only)
❏Digital Media Slot (HP Compaq nx9600 models only)
❏Digital drive bay
❏ExpressCard

1–4 Maintenance and Service Guide
Product Description
1.2 Resetting the Notebook
If the notebook you are servicing has an unknown password,
follow these steps to clear the password. These steps also
clear CMOS:
1. Prepare the notebook for disassembly (refer to Section 5.3,
“Preparing the Notebook for Disassembly,” for more
information).
2. Remove the real time clock (RTC) battery (refer to
Section 5.16, “System Board,” for more information on
removing and replacing the RTC battery).
3. Wait approximately 5 minutes.
4. Replace the RTC battery and reassemble the notebook.
5. Connect AC power to the notebook. Do not reinsert any
battery packs at this time.
6. Turn on the notebook.
All passwords and all CMOS settings have been cleared.
1.3 Power Management
The notebook comes with power management features that
extend battery operating time and conserve power. The
notebook supports the following power management features:
■Standby
■Hibernation
■Setting customization by the user
■Hotkeys for setting the level of performance
■Battery calibration
■Lid switch standby/resume
■Power/standby button
■Advanced Configuration and Power Management (ACPM)
compliance

Product Description
Maintenance and Service Guide 1–5
1.4 External Components
The external components on the front of the notebook are shown
below and described in Table 1-1.
Front Components
Table 1-1
Front Components
Item Component Function
1 Stereo speakers (2) Produce stereo sound.
2 Display release latch Opens the notebook.
3 Wireless light On: An integrated wireless device has been
enabled.
4 Power/standby light ■On: Notebook is turned on.
■Blinking: Notebook is in standby.
■Off: Notebook is off.
5 Drive activity light On: A drive on the notebook is being
accessed.
6Battery light ■On: Battery pack is charging.
■Blinking: Battery pack has reached a
low-battery condition.

1–6 Maintenance and Service Guide
Product Description
The external components on the right side notebook are shown
below and described in Table 1-2.
Right-Side Components
Table 1-2
Right-Side Components
Item Component Function
1 Memory Reader
(Compaq Presario
X6000 only)
Digital Media Slot
(HP Compaq nx9600
only)
Supports the following optional digital
media cards: Secure Digital (SD) Memory
Card, Secure Digital Input/Output (SD I/O)
Card, Memory Stick, Memory Stick Pro,
MultiMediaCard, xD-Picture Card,
and SmartMedia Card.
2 ExpressCard slot Supports an optional ExpressCard.

Product Description
Maintenance and Service Guide 1–7
3 PC Card eject button Ejects an optional PC Card from the
PC Card slot.
4 PC Card slot Supports an optional Type I or Type II 32-bit
(CardBus) or 16-bit PC Card.
Also serves as a storage location for the
optional remote control.
5 Digital drive bay Supports an optional USB digital drive.
6 Digital drive eject
button
Ejects an optional USB digital drive from the
digital drive bay.
7 1394 port Connects an optional 1394 device such
as a scanner, digital camera, or digital
camcorder.
8 USB ports (2) Connect an optional 1.1- or 2.0-compliant
USB device.
9 RJ-11 (modem) jack Connects the modem cable.
10 RJ-45 (network) jack Connects an optional network cable.
11 Expansion port 2 Connects to an optional notebook
expansion product.
Table 1-2
Right-Side Components
(Continued)
Item Component Function

1–8 Maintenance and Service Guide
Product Description
The external components on the left side of the notebook are
shown below and described in Table 1-3.
Left-Side Components
Table 1-3
Left-Side Components
Item Component Function
1 Exhaust vent Provides airflow to cool internal
components.
ÄTo prevent overheating, do not
obstruct vents. Do not allow a hard
surface, such as a printer, or a soft
surface, such as pillows, thick rugs
or clothing, to block airflow.
2 USB port Connects an optional 1.1- or 2.0-compliant
USB device.
3Audio-in
(microphone) jack
Connects an optional monaural
microphone.
4Audio-out
(headphone) jack (2)
Connect optional headphones or powered
stereo speakers. Also connects the audio
function of an audio/video device such as
a television or VCR.
5 Optical drive Supports an optical disc. The type of optical
drive, such as a combination
CD-ROM/DVD-ROM, varies by model.

Product Description
Maintenance and Service Guide 1–9
The external components on the rear panel of the notebook are
shown below and described in Table 1-4.
Rear Panel Components
Table 1-4
Rear Panel Components
Item Component Function
1 Power connector Connects an AC adapter.
2 USB port Connects an optional 1.1- or 2.0-compliant
USB device.
3 S-Video-out jack Connects an optional S-Video device,
such as a television, VCR, camcorder,
projector, or video capture card.
4 External monitor port Connects an optional VGA external
monitor or projector.
5 Exhaust vent Provides airflow to cool internal
components.
ÄTo prevent overheating, do not
obstruct vents. Do not allow a hard
surface, such as a printer, or a soft
surface, such as pillows, thick rugs
or clothing, to block airflow.
6 Security cable slot Attaches an optional security cable to the
notebook.

1–10 Maintenance and Service Guide
Product Description
The standard keyboard components of the notebook are shown
below and described in Table 1-5.
Standard Keyboard Components

Product Description
Maintenance and Service Guide 1–11
Table 1-5
Standard Keyboard Components
Item Component Function
1caps lock key Enables caps lock and turns on the caps
lock light.
2f1 to f12 keys (12) Perform system and application tasks.
When combined with the fn key, several
keys and buttons perform additional tasks
as hotkeys.
3num lock key Enables numeric lock, turns on the
embedded numeric keypad, and turns
on the num lock light.
4 Keypad keys (15) In Windows, can be used like the keys
on an external numeric keypad.
5 Arrow keys Moves the cursor around the screen.
6Windows
applications key
In Windows, displays a shortcut menu
for items beneath the pointer.
7 Windows logo key In Windows, displays the Windows
Start menu.
8fn key Combines with other keys to perform
system tasks. For example, pressing
fn+f7 decreases screen brightness.

1–12 Maintenance and Service Guide
Product Description
The upper components of the keyboard are shown below and
described in Tables 1-6 and 1-7.
Upper Keyboard Components
Table 1-6
Upper Keyboard Components
Item Component Function
1 Exhaust vents Provide airflow to cool internal
components.
ÄTo prevent overheating, do not
obstruct vents. Do not allow a hard
surface, such as a printer, or a soft
surface, such as pillows, thick rugs
or clothing, to block airflow.
2 Caps lock light On: caps lock is on.

Product Description
Maintenance and Service Guide 1–13
3 Num lock light On: num lock or the numeric keypad is on.
4 Power/standby button When the notebook is:
■Off, press to turn on the notebook.
■On, briefly press to initiate standby.
■In standby, briefly press to resume from
standby.
■In hibernation, briefly press to restore
from hibernation.
✎If the system has stopped
responding and Microsoft®
Windows® shutdown procedures
cannot be used, press and hold the
power/standby button for at least
4 seconds to turn off the notebook.
5 Volume down button Decreases system volume.
6 Volume mute button Mutes or restores system volume.
7 Volume up button Increases system volume.
8 Wireless button Turns the wireless network device on and
off (select models only).
9 Display lid switch ■If the notebook is closed while on, turns
off the display.
■If the notebook is opened while in
standby, turns on the notebook
(resumes from standby).
Table 1-6
Upper Keyboard Components
(Continued)
Item Component Function

1–14 Maintenance and Service Guide
Product Description
The notebook top components are show below and described
in Table 1-7.
Notebook Top Components

Product Description
Maintenance and Service Guide 1–15
Table 1-7
Notebook Top Components
Item Component Function
1 TouchPad light On: TouchPad is enabled.
2 TouchPad Moves the pointer and selects or
activates items on the screen.
3 TouchPad left/right
scroll zone
Scrolls left or right.
4 Left and right TouchPad
buttons (2)
Function like the left and right buttons on
an external mouse.
5 Memory Reader light On: an SD Memory Card, SD I/O Card,
Memory Stick, Memory Stick Pro,
MultiMediaCard, xD-Picture Card, and
SmartMedia inserted in the Memory
Reader is being accessed.
6 TouchPad up/down
scroll zone
Scrolls up or down.
7 TouchPad button Enables/disables the TouchPad.

1–16 Maintenance and Service Guide
Product Description
The external components on the bottom of the notebook are
shown below and described in Table 1-8.
Bottom Components
Table 1-8
Bottom Components
Item Component Function
1 Exhaust vents (4) Provide airflow to cool internal
components.
ÄTo prevent overheating, do not
obstruct vents. Do not allow a
hard surface, such as a printer, or
a soft surface, such as pillows,
thick rugs or clothing, to block
airflow.

Product Description
Maintenance and Service Guide 1–17
2 Fans (2) Provide airflow to cool internal
components.
ÄTo prevent overheating, do not
obstruct fans. Do not allow a hard
surface, such as a printer, or a
soft surface, such as pillows, thick
rugs or clothing, to block airflow.
3 Memory module
compartment
Contains two memory slots that support
replaceable memory modules. The
number of preinstalled memory
modules varies by notebook model.
4 Label areas (2) Contains the notebook serial number
and other applicable regulatory labels.
5 Battery pack release latch Releases a battery pack from the
battery bay.
6 Battery bay Holds a battery pack.
7 Hard drive bay
Mini PCI compartment
Holds the internal hard drive.
Holds an optional wireless LAN device.
ÄTo prevent an unresponsive
system and the display of a
warning message, install only a
Mini PCI device authorized for
use in your notebook by the
governmental agency that
regulates wireless devices in your
country. If you install a device and
then receive a warning message,
remove the device to restore
notebook functionality. Then
contact Customer Care.
Table 1-8
Bottom Components
(Continued)
Item Component Function

1–18 Maintenance and Service Guide
Product Description
1.5 Design Overview
This section presents a design overview of key parts and features
of the notebook. Refer to Chapter 3, “Illustrated Parts Catalog,”
to identify replacement parts, and Chapter 5, “Removal and
Replacement Procedures,” for disassembly steps.
The system board provides the following device connections:
■Memory module
■Mini PCI communications devices
■Hard drive
■Display
■Keyboard and TouchPad
■Audio
■Intel Pentium 4 processors
■PC Card
ÄCAUTION: To properly ventilate the notebook, allow at least a 7.6-cm
(3-inch) clearance on the left and right sides of the notebook.
The notebook uses an electric fan for ventilation. The fan is
controlled by a temperature sensor and is designed to be turned
on automatically when high temperature conditions exist. These
conditions are affected by high external temperatures, system
power consumption, power management/battery conservation
configurations, battery fast charging, and software applications.
Exhaust air is displaced through the ventilation grill located on
the left side of the notebook.

Maintenance and Service Guide 2–1
2
Troubleshooting
ÅWARNING: Only authorized technicians trained by HP should repair
this equipment. All troubleshooting and repair procedures are detailed
to allow only subassembly-/module-level repair. Because of the
complexity of the individual boards and subassemblies, do not attempt
to make repairs at the component level or modifications to any printed
wiring board. Improper repairs can create a safety hazard. Any
indication of component replacement or printed wiring board
modification may void any warranty or exchange allowances.
2.1 Computer Setup
Computer Setup is a system information and customization utility
that can be used even when your operating system is not working
or will not load. This utility includes settings that are not
available in Windows.
Using Computer Setup
Information and settings in Computer Setup are accessed from
the Main, Security, Advanced, or Tools menus:
1. Turn on or restart the notebook. Press f10 while the
F10 = ROM-Based Setup message is displayed in
the lower-left corner of the screen.
❏To change the language, use the cursor control keys
to navigate to the Advanced menu.
❏To view navigation information, press f1.
❏To return to the Computer Setup menu, press esc.

2–2 Maintenance and Service Guide
Troubleshooting
2. Select the Main, Security, Advanced, or Tools menu.
3. To close Computer Setup and restart the notebook:
❏Select Exit > Exit Saving Changes, and then press enter.
– or –
❏Select Exit > Exit Discarding Changes, and then
press enter.
– or –
❏Select Exit > Load Setup Defaults, and then press enter.
4. When you are prompted to confirm your action, press f10.
Selecting from the Main Menu
Table 2-1
Main Menu
Select To Do This
System Information ■Change the system time and system date.
■View identification information about the
notebook.
■View specification information about the
processor, memory and cache size, and
system ROM.

Troubleshooting
Maintenance and Service Guide 2–3
Selecting from the Security Menu
Table 2-2
Security Menu
Select To Do This
Administrator Password Enter, change, or delete an Administrator
password.
Power-on Password Enter, change, or delete a power-on password.
DriveLock Passwords Enable/disable DriveLock; change a DriveLock
user or master password.
✎DriveLock Settings are accessible only
when you enter Computer Setup by turning
on (not restarting) the notebook.
Password Options
(Password options can
be selected only when
a power-on password
has been set.)
Enable/disable:
■QuickLock
■QuickLock on standby
■QuickBlank
✎To enable QuickLock on standby or
QuickBlank, you must first enable
QuickLock.
Device Security Enable/disable:
■Diskette drive startup*
■CD-ROM or diskette startup
✎Settings for a DVD-ROM can be entered
in the CD-ROM field.
*Not applicable to SuperDisk LS-120 drives.

2–4 Maintenance and Service Guide
Troubleshooting
Selecting from the Advanced Menu
Selecting from the Tools Menu
Table 2-3
Advanced Menu
Select To Do This
Language Change the Computer Setup language.
Boot Order Enable/disable MultiBoot, which sets a startup
sequence that can include most bootable devices
and media in the system.
Accessibility Options Allows electronic and information technology to
be accessible to people with varying ranges of
abilities.
Video Memory Displays the amount of video memory available
on the notebook.
Table 2-4
Tools Menu
Select To Do This
Hard Drive Self Test Run a quick comprehensive self test on hard
drives in the system that support the test features.

Troubleshooting
Maintenance and Service Guide 2–5
2.2 Troubleshooting Flowcharts
Table 2-5
Troubleshooting Flowcharts Overview
Flowchart Description
2.1 “Flowchart 2.1—Initial Troubleshooting”
2.2 “Flowchart 2.2—No Power, Part 1”
2.3 “Flowchart 2.3—No Power, Part 2”
2.4 “Flowchart 2.4—No Power, Part 3”
2.5 “Flowchart 2.5—No Power, Part 4”
2.6 “Flowchart 2.6—No Video, Part 1”
2.7 “Flowchart 2.7—No Video, Part 2”
2.8 “Flowchart 2.8—Nonfunctioning Expansion Base (if applicable)”
2.9 “Flowchart 2.9—No Operating System (OS) Loading”
2.10 “Flowchart 2.10—No OS Loading, Hard Drive, Part 1”
2.11 “Flowchart 2.11—No OS Loading, Hard Drive, Part 2”
2.12 “Flowchart 2.12—No OS Loading, Hard Drive, Part 3”
2.13 “Flowchart 2.13—No OS Loading, Diskette Drive”

2–6 Maintenance and Service Guide
Troubleshooting
Flowchart Description
2.14 “Flowchart 2.14—No OS Loading, Optical Drive”
2.15 “Flowchart 2.15—No Audio, Part 1”
2.16 “Flowchart 2.16—No Audio, Part 2”
2.17 “Flowchart 2.17—Nonfunctioning Device”
2.18 “Flowchart 2.18—Nonfunctioning Keyboard”
2.19 “Flowchart 2.19—Nonfunctioning Pointing Device”
2.20 “Flowchart 2.20—No Network/Modem Connection”
Table 2-5
Troubleshooting Flowcharts Overview
(Continued)

Troubleshooting
Maintenance and Service Guide 2–7
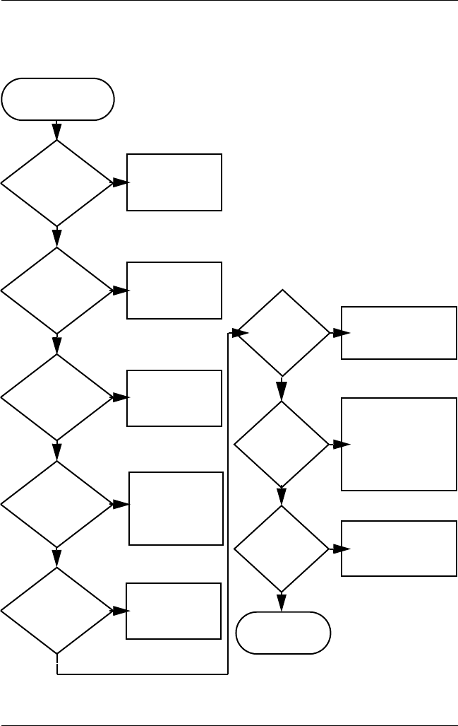
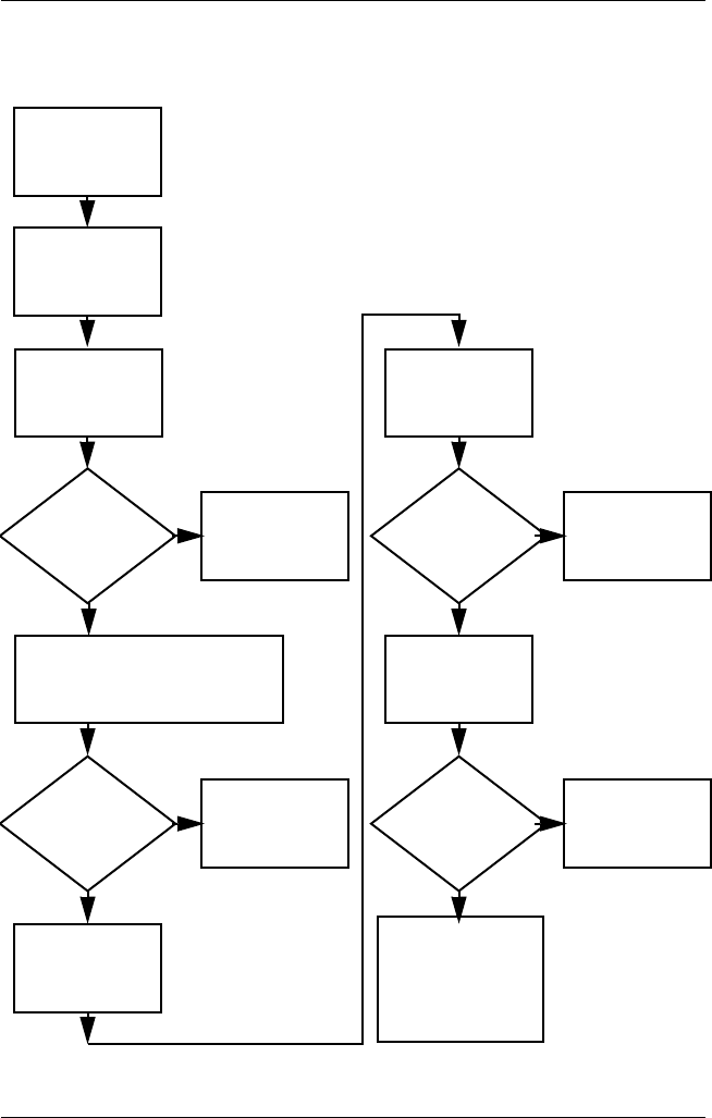
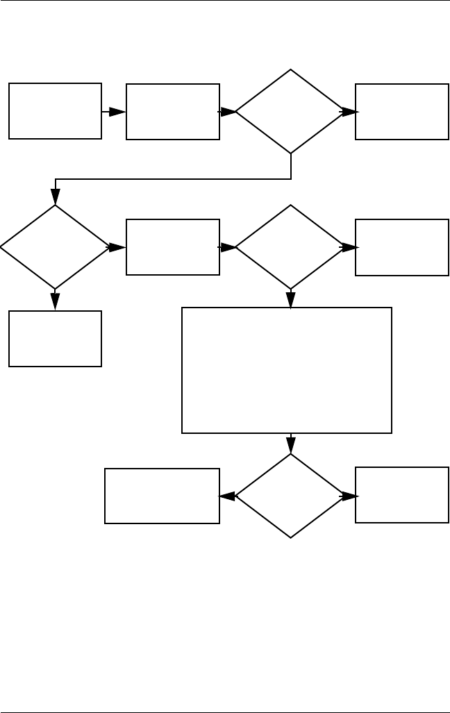
Flowchart 2.1—Initial Troubleshooting
Go to
“Flowchart
2.20—No
Network/Modem
Connecting
to network
or modem?
Begin
troubleshooting.
Is there
power?
Is the OS
loading?
Is there video?
(no boot)
Is there
sound?
Beeps,
LEDs, or error
messages?
Keyboard/
pointing device
working?
Go to
“Flowchart
2.17—Nonfunctioning
Device.”
Go to
“Flowchart
2.2—No Power,
Part 1.”
Go to
“Flowchart
2.6—No Video,
Part 1.”
All drives
working?
Y
Y
Y
Y
Y
Y
Y
Y
N
N
N
N
N
End
N
N
N
Go to
“Flowchart
2.9—No Operating
System (OS)
Loading.”
Go to
“Flowchart
2.15—No Audio,
Part 1.”
Go to
“Flowchart
2.18—Nonfunctioning
Keyboard” or
“Flowchart
2.19—Nonfunctioning
Pointing Device.”
Check
LED board,
speaker
connections.

2–8 Maintenance and Service Guide
Troubleshooting
Flowchart 2.2—No Power, Part 1
1. Reseat the power cables in the
expansion base and at the AC outlet.
2. Ensure the AC power source is active.
3. Ensure that the power strip is working.
Done
Remove from
expansion base
(if applicable).
Power up
on battery
power?
Power up
on AC
power?
Power up in
docking
device?
Power up
on battery
power?
Power up
in expansion
base?
Done
Reset
power.*
Reset
power.*
Power up
on AC
power?
N
Y
Y
N
N
Y
N
N
Y
Y
YN
1. On select models, there is a separate
reset button.
2. On select models, the notebook can be
reset using the standby switch and
either the lid switch or the main power
switch.
*NOTES
Go to
“Flowchart
2.4—No Power,
Part 3.”
Go to
“Flowchart
2.3—No Power,
Part 2.”
Go to
“Flowchart
2.8—Nonfunctioning
Expansion Base (if
applicable).”
No power
(power LED
is off).

Troubleshooting
Maintenance and Service Guide 2–9
Flowchart 2.3—No Power, Part 2
Continued from
“Flowchart
2.2—No Power,
Part 1.”
Visually check for
debris in battery
socket and clean
if necessary.
Done
N
Y
Power on?
Check battery by
recharging it,
moving it to
another notebook,
or replacing it.
Power on?
Done
Y
Replace
power supply
(if applicable).
N
Power on?
Done
Y
N
Go to
“Flowchart
2.4—No Power,
Part 3.”

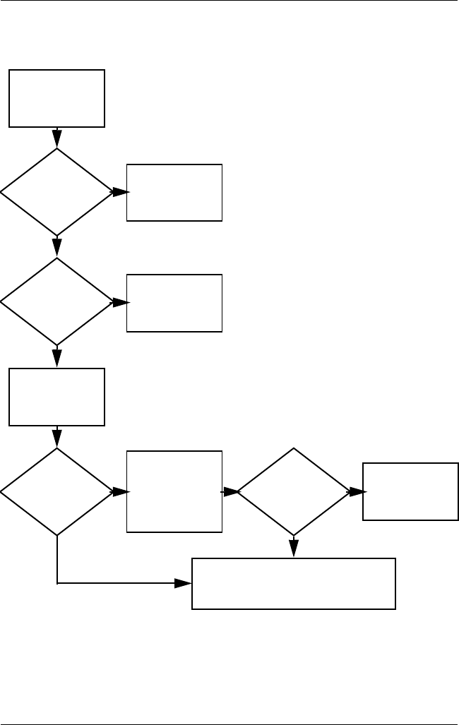
2–10 Maintenance and Service Guide
Troubleshooting
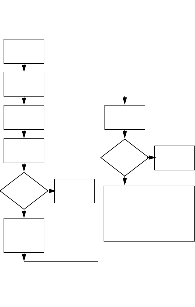
Flowchart 2.4—No Power, Part 3
Continued from
“Flowchart
2.3—No Power,
Part 2.”
Reseat AC adapter
in notebook and
at power source.
Internal or
external AC
adapter?
Done
Done
Done
Done
Power on?
Power on?
Power on?
Plug directly
into AC outlet.
Power LED
on?
Power outlet
active?
Try different
outlet.
Replace external
AC adapter.
Replace
power cord.
Y
N
Y
Y
Y
Y
N
N
N
N
External
Internal
Go to
“Flowchart
2.5—No Power,
Part 4.”

Troubleshooting
Maintenance and Service Guide 2–11
Flowchart 2.5—No Power, Part 4
Y
N
Continued from
“Flowchart
2.4—No Power,
Part 3.”
Reseat loose
components and
boards and
replace damaged
items.
Open
notebook.
Loose or
damaged
parts?
Y
Close
notebook and
retest.
Power on?
Done
N
Replace the following items (if applicable).
Check notebook operation after each
replacement:
1. Internal DC-DC converter*
2. Internal AC adapter
3. Processor board*
4. System board*
*NOTE: Replace these items as a set to
prevent shorting out among components.

2–12 Maintenance and Service Guide
Troubleshooting
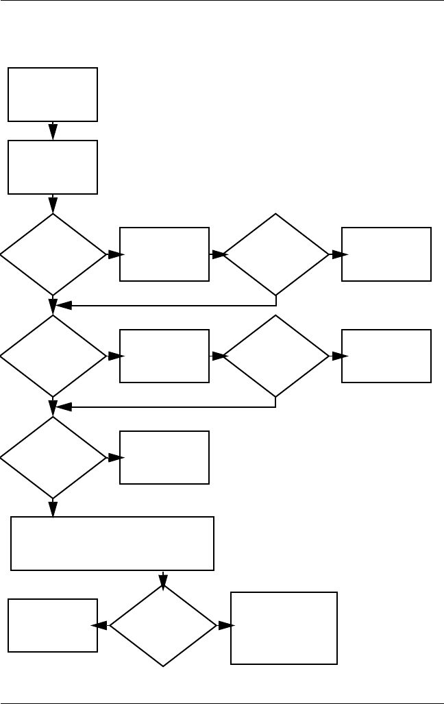
Flowchart 2.6—No Video, Part 1
A
N
Stand-alone
or expansion
base?
No video.
Replace the following one at a time. Test after each replacement.
1. Cable between notebook and notebook display (if applicable)
2. Display
3. System board
Internal or
external
display*?
Adjust
brightness. Video OK? Done
Expansion base
Internal
Stand-alone
External
Adjust
brightness.
Video OK? Done
Y
Press lid
switch to ensure
operation.
Video OK? Done
Y
N
Video OK?
Done Done
N
Check for bent
pins on cable.
Try
another
display.
Internal and
external
video OK?
Replace
system
board.
YY
N
N
*NOTE: To change from internal to
external display, use the hotkey
combination.
Y
Go to
“Flowchart
2.7—No Video,
Part 2.”

Troubleshooting
Maintenance and Service Guide 2–13
Flowchart 2.7—No Video, Part 2
Y
N
Continued from
“Flowchart
2.6—No Video,
Part 1.”
Done
Adjust external
monitor display.
Video OK?
Adjust
display
brightness.
Video OK?
Video OK?
Done
Done
Check that notebook is properly
seated in expansion base, for
bent pins on cable, and for
monitor connection.
Go to “A” in
“Flowchart
2.6—No Video,
Part 1.”
Check brightness
of external
monitor.
Try another
external
monitor.
Internal
and external
video OK?
Go to
“Flowchart
2.8—Nonfunctioning
Expansion Base (if
applicable).”
Y
Y
Y
N
N
N
Remove
notebook from
expansion base,
if connected.

2–14 Maintenance and Service Guide
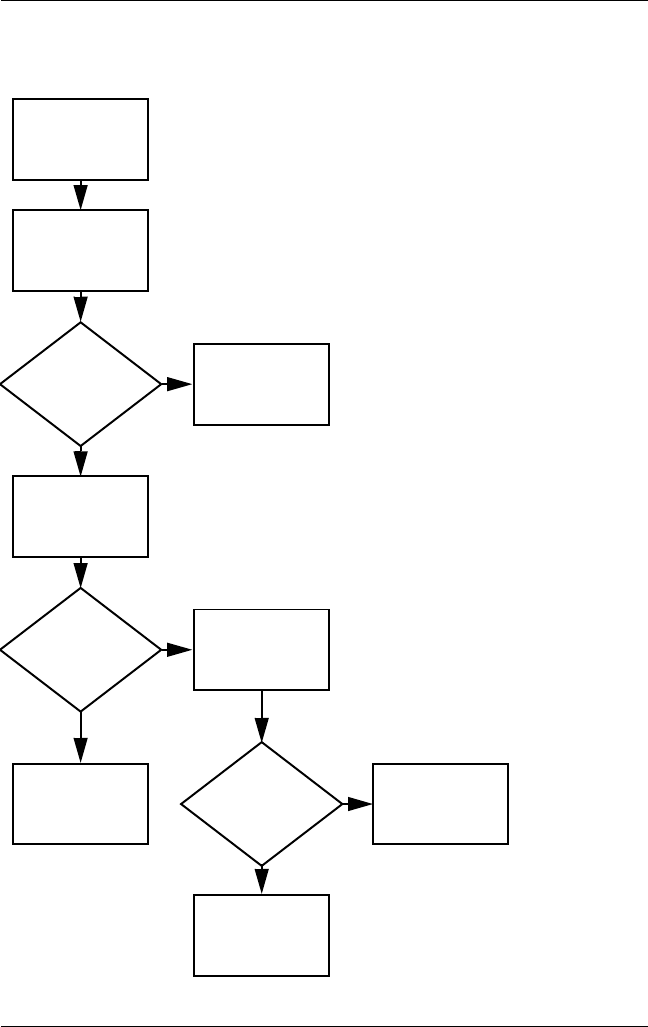
Troubleshooting
Flowchart 2.8—Nonfunctioning Expansion Base
(if applicable)
Y
N
Reseat power
cord in expansion
base and
power outlet.
N
Replace the following expansion base
components one at a time. Check
notebook operation after each
replacement.
1. Power supply
2. I/O board
3. Backplane board
4. Switch box
5. Expansion base motor mechanism
Check voltage
setting on
expansion base.
Reset monitor
cable connector at
expansion base.
Reinstall
notebook into
expansion base.
Expansion
base
operating?
Expansion
base
operating?
Remove
notebook, reseat
all internal parts,
and replace any
damaged items in
expansion base.
Done
Done
Y
Nonfunctioning
expansion base.

Troubleshooting
Maintenance and Service Guide 2–15
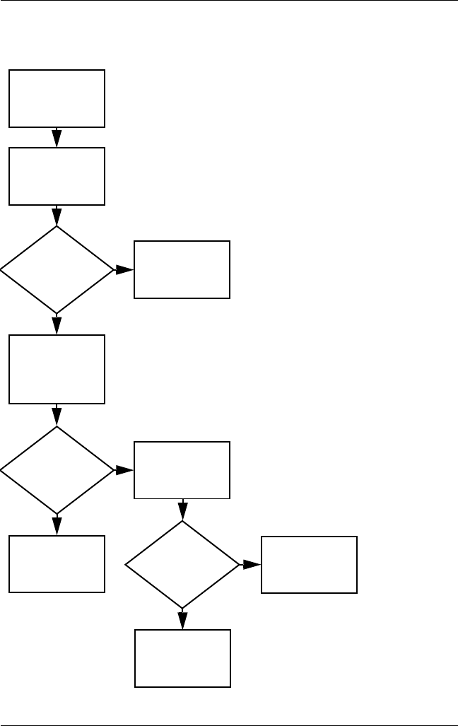
Flowchart 2.9—No Operating System (OS)
Loading
No OS loading from hard drive,
go to “Flowchart 2.10—No OS Loading,
Hard Drive, Part 1.”
Reseat power
cord in expansion
base and
power outlet.
No OS
loading.*
*NOTE: Before beginning troubleshooting,
always check cable connections, cable ends,
and drives for bent or damaged pins.
No OS loading from diskette drive,
go to “Flowchart 2.13—No OS Loading,
Diskette Drive.”
No OS loading from CD- or DVD-ROM drive,
go to “Flowchart 2.14—No OS Loading,
Optical Drive.”
No OS loading from network,
go to “Flowchart 2.20—No Network/Modem
Connection.”

2–16 Maintenance and Service Guide
Troubleshooting
Flowchart 2.10—No OS Loading, Hard Drive,
Part 1
Go to
“Flowchart
2.17—Nonfunctioning
Device.”
Y
Done
N
OS not
loading from
hard drive.
Nonsystem
disk
message?
Go to
“Flowchart
2.11—No OS
Loading,
Hard Drive, Part 2.”
Reseat
external
hard drive.
OS loading? Done
Boot
from
CD?
Go to
“Flowchart
2.13—No OS
Loading,
Diskette Drive.”
Boot
from
hard drive?
Boot
from
diskette?
Change boot
priority through
the Setup utility
and reboot.
Boot
from
hard drive?
Y
Y
Y
Y
Y
N
N
N
N
N
Check the Setup
utility for correct
boot order.

Troubleshooting
Maintenance and Service Guide 2–17
Flowchart 2.11—No OS Loading, Hard Drive,
Part 2
Load OS using
Operating
System Disc
(if
applicable).
Continued from
“Flowchart
2.10—No OS
Loading,
Hard Drive, Part 1.”
Reseat
hard drive.
Done
CD or
diskette in
drive?
1. Replace
hard drive.
2. Replace
system board.
Go to
“Flowchart
2.13—No OS
Loading,
Diskette Drive.” Format hard drive
and bring to
a bootable
c:\ prompt.
Create partition,
and then format
hard drive to
bootable
c:\ prompt.
Boot
from diskette
drive?
Remove
diskette and
reboot.
Y
N
Boot
from
hard drive?
Y
N
Y
N
Hard drive
accessible?
Y
N
Hard drive
accessible? Done
Run FDISK.
Y
N
Hard drive
partitioned?
Hard drive
formatted?
Y
N
Y
N
Notebook
booted?
Done
Y
N
Go to
“Flowchart
2.12—No OS
Loading,
Hard Drive, Part 3.”
Go to
“Flowchart
2.12—No OS
Loading,
Hard Drive, Part 3.”

2–18 Maintenance and Service Guide
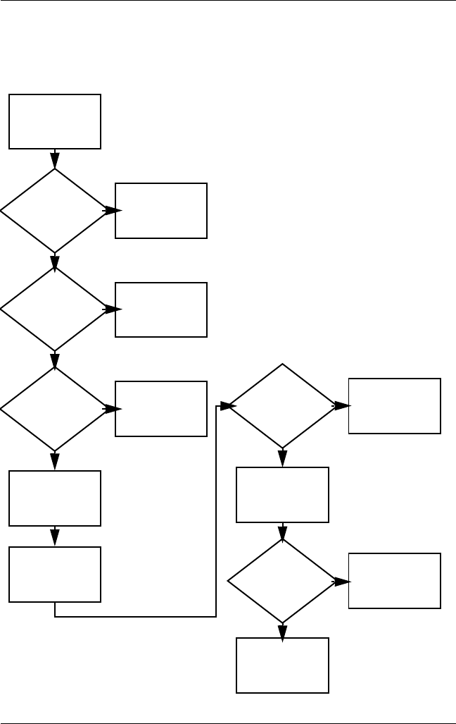
Troubleshooting
Flowchart 2.12—No OS Loading, Hard Drive,
Part 3
Y
System
files on hard
drive?
Continued from
“Flowchart
2.11—No OS
Loading,
Hard Drive, Part 2.”
Clean virus. Done
N
Install OS
and reboot.
Virus
on
hard drive?
OS
loading from
hard drive?
Y
N
Y
N
Y
N
Diagnostics
on diskette?
Replace
hard drive.
Run diagnostics
and follow
recommendations.
Run SCANDISK
and check for
bad sectors.
Can bad
sectors
be fixed?
Replace
hard drive.
Y
N
Y
N
Fix bad
sectors.
Boot from
hard drive? Replace
hard drive.
Done

Troubleshooting
Maintenance and Service Guide 2–19
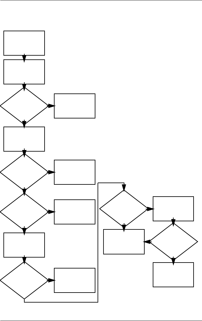
Flowchart 2.13—No OS Loading, Diskette Drive
Done
Y
N
Reseat
diskette drive.
OS not loading
from
diskette drive.
Done
Y
Y
Y
Y
YY
Y
N
N
N
N
N
N
N
OS
loading?
Nonsystem
disk message?
Bootable
diskette
in drive?
Install bootable
diskette and
reboot notebook.
Check diskette
for system files.
Try different
diskette.
1. Replace
diskette drive.
2. Replace system
board.
Nonsystem
disk error?
OS
loading?
Boot
from another
device?
Enable drive
and cold boot
notebook.
Is diskette
drive boot
order
correct?
Change boot
priority using
the Setup utility.
Go to
“Flowchart
2.17—Nonfunction
ing Device.”
Diskette
drive enabled
in the Setup
utility?
Go to
“Flowchart
2.17—Nonfunctioning
Device.”
Reset the
notebook. Refer to
Section 1.2,
“Resetting the
Notebook,” for
instructions.

2–20 Maintenance and Service Guide
Troubleshooting
Flowchart 2.14—No OS Loading, Optical Drive
Y
Done
N
Bootable
disc in
drive?
Disc
in drive?
No OS
loading from
CD-ROM or
DVD-ROM Drive.
Install bootable
disc and
reboot
notebook.
Go to
“Flowchart
2.17—Nonfunctioning
Device.”
Go to
“Flowchart
2.17—Nonfunctioning
Device.”
Install
bootable disc.
Boots from
CD or DVD?
Boots from
CD or DVD?
Try another
bootable disc.
Boot
from another
device?
Boot
order
correct?
Correct boot
order using
the Setup utility.
Done
Reseat
drive.
Y
Y
Y
Y
Y
N
N
N
N
N
Reset the
notebook. Refer to
Section 1.2,
“Resetting the
Notebook,” for
instructions.

Troubleshooting
Maintenance and Service Guide 2–21
Flowchart 2.15—No Audio, Part 1
No audio.
N
Notebook in
expansion base
(if applicable)?
Internal
audio?
Audio? Done
Undock
Audio? Done
Turn up audio
internally or
externally.
Go to
“Flowchart
2.16—No Audio,
Part 2.”
Go to
“Flowchart
2.16—No Audio,
Part 2.”
Go to
“Flowchart
2.17—Nonfunctioning
Device.”
Replace the following expansion base
components one at a time, as applicable.
Check audio status after each change.
1. Reseat expansion base audio cable.
2. Replace audio cable.
3. Replace speaker.
4. Replace expansion base audio board.
5. Replace backplane board.
6. Replace I/O board.
Y
Y
Y
Y
N
N
N

2–22 Maintenance and Service Guide
Troubleshooting
Flowchart 2.16—No Audio, Part 2
YN
Continued from
“Flowchart
2.15—No Audio,
Part 1.”
Reload
audio drivers.
Audio
driver in OS
configured?
Audio?
Y
Y
YN
N
N
Correct
drivers for
application?
Connect to
external
speaker.
Load drivers and
set configuration
in OS.
Audio? Done
Replace audio
board and
speaker
connections
in notebook
(if applicable).
1. Replace internal speakers.
2. Replace audio board (if applicable).
3. Replace system board.

Troubleshooting
Maintenance and Service Guide 2–23
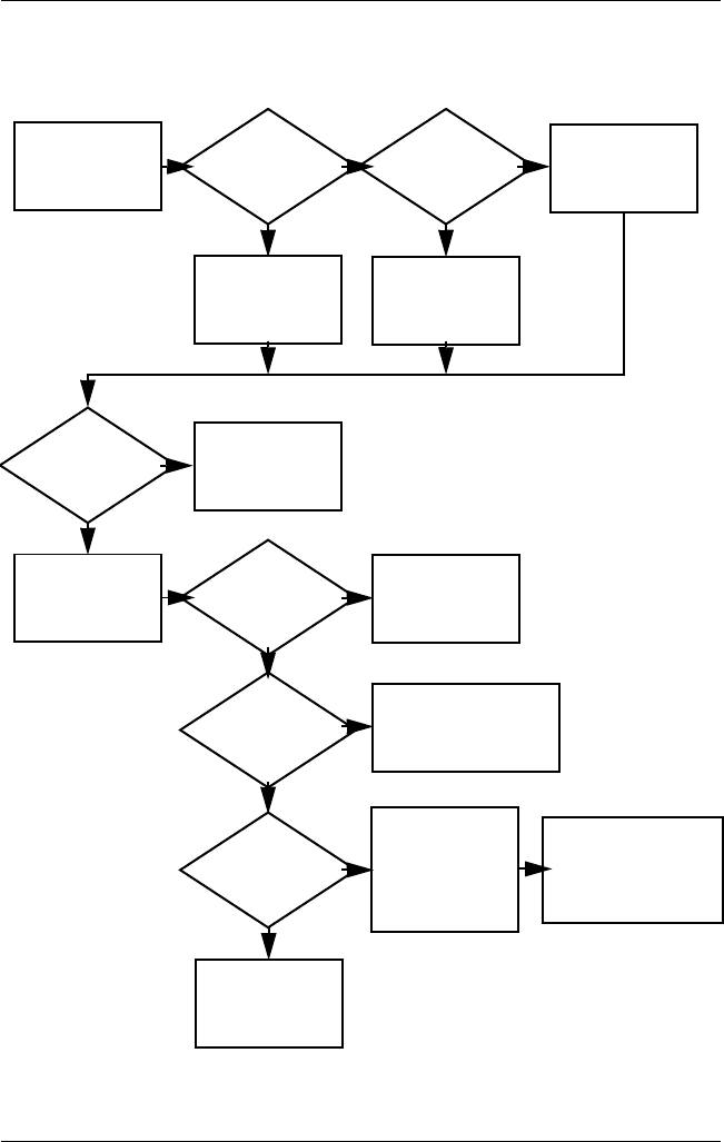
Flowchart 2.17—Nonfunctioning Device
Done
Any physical
device detected?
YN
Unplug the nonfunctioning device from
the notebook and inspect cables and plugs for
bent or broken pins or other damage.
Reseat
device.
Clear
CMOS.
Done
Fix or
replace
broken item.
Nonfunctioning
device.
Reattach device.
Close notebook,
plug in power,
and reboot.
Device
boots
properly?
Go to
“Flowchart
2.9—No
Operating System
(OS) Loading.”
Device
boots
properly?
Replace hard drive.
Replace diskette
drive.
Replace NIC.
If integrated NIC,
replace system
board.
Y
N
Y
N

2–24 Maintenance and Service Guide
Troubleshooting
Flowchart 2.18—Nonfunctioning Keyboard
Y
N
OK?
Keyboard
not operating
properly.
External
device
works?
Replace
system
board.
Replace
system
board.
Connect notebook
to good external
keyboard.
Reseat internal
keyboard
connector
(if applicable).
Replace internal
keyboard or
cable.
OK?
Y
N
Y
N
Done Done

Troubleshooting
Maintenance and Service Guide 2–25
Flowchart 2.19—Nonfunctioning Pointing
Device
Y
N
OK?
Pointing device
not operating
properly.
External
device
works?
Replace
system
board.
Replace
system
board.
Connect notebook
to good external
pointing device.
Reseat internal
pointing device
connector
(if applicable).
Replace internal
pointing device
or cable.
OK?
Y
N
Y
N
Done Done

2–26 Maintenance and Service Guide
Troubleshooting
Flowchart 2.20—No Network/Modem
Connection
Y
Disconnect all
power from
the notebook
and open.
No network
or modem
connection.
N
Done
Digital
line?
Network
or modem
jack active?
Replace jack
or have jack
activated.
Connect
to nondigital
line.
NIC/modem
configured
in OS?
Reload
drivers and
reconfigure.
Reseat
NIC/modem
(if applicable).
Replace
NIC/modem
(if applicable).
Replace
system
board.
OK?
OK? Done
N
N
N
N
Y
Y
Y
Y

Maintenance and Service Guide 3–1
3
Illustrated Parts Catalog
This chapter provides an illustrated parts breakdown and a
reference for spare part numbers and option part numbers.
3.1 Serial Number Location
When ordering parts or requesting information, provide the
notebook serial number and model number located on the bottom
of the notebook.
Serial Number Location

3–2 Maintenance and Service Guide
Illustrated Parts Catalog
3.2 Notebook Major Components
Notebook Major Components

Illustrated Parts Catalog
Maintenance and Service Guide 3–3
Table 3-1
Spare Parts: Notebook Major Components
Item Description
Spare Part
Number
1Display assemblies (include wireless antenna boards and cables)
For use only on Compaq Presario X6000 models
17.0-inch, WSXGA+WVA with Brightview
17.0-inch, WXGA+WVA with Brightview
17.0-inch, WXGA+WVA
377217-001
377216-001
377215-001
For use only on HP Compaq nx9600 models
17.0-inch, WSXGA+WVA with Brightview
17.0-inch, WSXGA+WVA
377219-001
377218-001
2Switch covers
For use only on Compaq Presario X6000 models
with wireless
For use only on Compaq Presario X6000 models
without wireless
374755-001
380445-001
For use only on HP Compaq nx9600 models with
wireless
For use only on HP Compaq nx9600 models
without wireless
378733-001
380446-001
3LED Board (includes cable) 378772-001
4Keyboards
For use only on Compaq Presario X6000 models in
the United States
374742-001
For use only on HP Compaq nx9600 models
Brazil
French Canada
378520-201
378520-121
Latin America
United States
378520-161
378520-001

3–4 Maintenance and Service Guide
Illustrated Parts Catalog
Notebook Major Components

Illustrated Parts Catalog
Maintenance and Service Guide 3–5
Table 3-1
Spare Parts: Notebook Major Components
(Continued)
Item Description
Spare Part
Number
5Broadcomm Bluetooth wireless card
(includes cable)
376651-001
6Top covers (include TouchPad)
For use only on Compaq Presario X6000
notebook models
374751-001
For use only on HP Compaq nx9600 models 378770-001
7System boards (include disk cell RTC battery)
For use on Compaq Presario X6000 models (includes
PC Card cage and expansion port bracket)
M24P with 256 MB RAM
M24P with 128 MB RAM
M22P with 64 MB RAM
374711-001
374709-001
374707-001
For use on HP Compaq nx9600 models
M24P with 128 MB RAM
M22P with 64 MB RAM
377209-001
377208-001
8Audio/USB board 374761-001
Audio/USB board cable (not illustrated) 433822-001
9Processors (include thermal pad)
Intel Pentium 4 560 (3.6-GHz)
Intel Pentium 4 550 (3.4-GHz)
Intel Pentium 4 540 (3.2-GHz)
Intel Pentium 4 530 (3.0-GHz)
Intel Pentium 4 520 (2.8-GHz)
377213-001
374718-001
374717-001
374716-001
374715-001
10 Heat sink module (includes fan and thermal paste) 380031-001
11 Modem board 374758-001
12 Base enclosure small fan 380029-001
13 Base enclosure large fan 380028-001

3–6 Maintenance and Service Guide
Illustrated Parts Catalog
Notebook Major Components

Illustrated Parts Catalog
Maintenance and Service Guide 3–7
Table 3-1
Spare Parts: Notebook Major Components
(Continued)
Item Description
Spare Part
Number
14 Optical drives (include bezel)
For use only on Compaq Presario X6000
notebook models
8X DVD±RW/R and CD-RW Combo Drive
24X DVD/CD-RW Combo Drive
Dual Format, Double Layer
8X Dual Format, Light Scribe
374738-001
374736-001
382080-001
383609-001
For use only on HP Compaq nx9600 models
8X DVD±RW/R and CD-RW Combo Drive
24X DVD/CD-RW Combo Drive
8X Dual Format, Light Scribe
378519-001
378518-001
383610-001
15a
15b
Speakers
Left
Right
378522-001
16 Base enclosure 374753-001
17 Digital drive board (includes cable) 374759-001
18 Hard drives (include frame)
7200-rpm
60-GB 374732-001
4200-rpm
100-GB
80-GB
60-GB
40-GB
374730-001
374729-001
374728-001
378767-001
5400-rpm
100-GB
80-GB
380258-001
374731-001

3–8 Maintenance and Service Guide
Illustrated Parts Catalog
Notebook Major Components

Illustrated Parts Catalog
Maintenance and Service Guide 3–9
Table 3-1
Spare Parts: Notebook Major Components
(Continued)
Item Description
Spare Part
Number
19 Mini PCI communications cards
802.11b/g, for use in most of the world (MOW)
802.11b/g, for use in the rest of the world (ROW)
802.11a/b/g combination card, for use in the
United States
373047-001
373048-001
376650-001
20 Front panel LED board (includes cable) 378774-001
21 Memory modules (400-DDR)
1024-MB
512-MB
256-MB
374726-001
374725-001
374724-001
Miscellaneous Plastics Kit 374747-001
Includes:
22a Hard drive cover (includes 4 captive screws)
22b Memory module compartment cover (includes 2 captive screws)
Not illustrated:
Notebook feet
SD Card slot space saver
PC Card slot space saver
23 Battery pack, 12-cell, 2.2-AHr 380443-001

3–10 Maintenance and Service Guide
Illustrated Parts Catalog
3.3 Mass Storage Devices

Illustrated Parts Catalog
Maintenance and Service Guide 3–11
Table 3-2
Spare Part Number Information
Item Description
Spare Part
Number
1Optical drives
For use only on Compaq Presario X6000
notebook models
8X DVD±RW/R and CD-RW Combo Drive
24X DVD/CD-RW Combo Drive
Dual Format, Double Layer
8X Dual Format, Light Scribe
374738-001
374736-001
382080-001
383609-001
For use only on HP Compaq nx9600 models
8X DVD±RW/R and CD-RW Combo Drive
24X DVD/CD-RW Combo Drive
8X Dual Format, Light Scribe
378519-001
378518-001
383610-001
2Hard drives (include frame)
7200-rpm
60-GB 374732-001
5400-rpm
100-GB
80-GB
380258-001
374731-001
4200-rpm
100-GB
80-GB
60-GB
40-GB
374730-001
374729-001
374728-001
378767-001
USB digital drive (not illustrated) 364727-001
USB 1.1 diskette drive (not illustrated) 344897-001

3–12 Maintenance and Service Guide
Illustrated Parts Catalog
3.4 Miscellaneous Plastics Kit
Table 3-3
Spare Part Number 374747-001
Item Description
Spare Part
Number
1 Hard drive cover (includes 4 captive screws)
2 Memory module compartment cover (includes 2 captive screws)
3 Notebook feet (7)
4 SD Card slot space saver
5 PC Card slot space saver

Illustrated Parts Catalog
Maintenance and Service Guide 3–13
3.5 Miscellaneous (Not Illustrated)
Table 3-4
Spare Part Information
Description
Spare Part
Number
Logo Kits
For use only on Compaq Presario X6000 models
For use only on HP Compaq nx9600 models
374749-001
378769-001
Wired headset with volume control 371693-001
USB travel mouse 309674-001
AC adapters
180 watt, 3-wire plug, used with 345252-xxx power cords 374743-001
135 watt, 2-wire plug, used with 373979-xxx power cords –
for use only on models with Intel Pentium 4 530 (3.0-GHz)
and Intel Pentium 4 520 (2.8-GHz) processors
378768-001
Screw Kit (includes the following screws; refer to
Appendix C, “Screw Listing,” for more information on
screw specifications and usage)
374745-001
■Phillips PM2.0×5.0 screw
■Phillips PM2.5×4.0 screw
■Phillips PM2.0×8.0 screw
■Phillips PM2.0×12.0 shoulder screw
■Phillips PM2.0×3.0 screw
■Hex socket 5.0×9.0 screw lock
■Phillips PM2.0×4.0 screw
■Phillips PM1.5×3.5 screw

3–14 Maintenance and Service Guide
Illustrated Parts Catalog
Power cords (with 3-wire plug, used with 378768-001 AC adaptor)
For use in:
Australia and New Zealand 373979-011
Belgium, Europe, Finland, France, Germany, Greece,
the Netherlands, Norway, Portugal, Spain, and Sweden
373979-021
Canada, French Canada, Latin America, Taiwan, Thailand,
and the United States
373979-001
Denmark 373979-081
Hong Kong and the United Kingdom 373979-031
Italy 373979-061
People’s Republic of China 373979-AA1
Switzerland 373979-111
Table 3-4
Spare Part Information
(Continued)
Description
Spare Part
Number

Illustrated Parts Catalog
Maintenance and Service Guide 3–15
Power cords (with 3-wire plug, used with 374743-001 AC adaptor)
For use in:
Australia and New Zealand 345252-011
Brazil 345252-201
Belgium, Europe, Finland, France, Germany, Greece,
the Netherlands, Norway, Portugal, Spain, and Sweden
345252-021
Canada, French Canada, Latin America, Taiwan, Thailand,
and the United States
345252-001
Denmark 345252-081
Hong Kong and the United Kingdom 345252-031
Italy 345252-061
People’s Republic of China 345252-AA1
Switzerland 345252-111
Table 3-4
Spare Part Information
(Continued)
Description
Spare Part
Number

3–16 Maintenance and Service Guide
Illustrated Parts Catalog
3.6 Sequential Part Number Listing
Table 3-5
Sequential Part Number Listing
Spare Part
Number Description
309674-001 USB travel mouse
345252-001 Power cord, with 3-wire plug, used with 374743-001
AC adaptor, for use only in Canada, French Canada, Latin
America, Taiwan, Thailand, and the United States
345252-011 Power cord, with 3-wire plug, used with 374743-001
AC adaptor, for use only in Australia and New Zealand
345252-021 Power cord, with 3-wire plug, used with 374743-001
AC adaptor, for use only in Belgium, Europe, Finland, France,
Germany, Greece, the Netherlands, Norway, Portugal, Spain,
and Sweden
345252-031 Power cord, with 3-wire plug, used with 374743-001
AC adaptor, for use only in Hong Kong and the United
Kingdom
345252-061 Power cord, with 3-wire plug, used with 374743-001
AC adaptor, for use only in Italy
345252-081 Power cord, with 3-wire plug, used with 374743-001
AC adaptor, for use only in Denmark
345252-111 Power cord, with 3-wire plug, used with 374743-001
AC adaptor, for use only in Switzerland
345252-201 Power cord, with 3-wire plug, used with 374743-001
AC adaptor, for use only in Brazil

Illustrated Parts Catalog
Maintenance and Service Guide 3–17
345252-AA1 Power cord, with 3-wire plug, used with 374743-001
AC adaptor, for use only in the People’s Republic of China
371693-001 Wired headset with volume control
373047-001 Mini PCI communications card, 802.11b/g, for use in most of
the world (MOW)
373048-001 Mini PCI communications card, 802.11b/g, for use in the rest of
the world (ROW)
373979-001 Power cord, with 3-wire plug, used with 378768-001
AC adaptor, for use only in Canada, French Canada,
Latin America, Taiwan, Thailand, and the United States
373979-011 Power cord, with 3-wire plug, used with 378768-001
AC adaptor, for use only in Australia and New Zealand
373979-021 Power cord, with 3-wire plug, used with 378768-001
AC adaptor, for use only in Belgium, Europe, Finland, France,
Germany, Greece, the Netherlands, Norway, Portugal, Spain,
and Sweden
373979-031 Power cord, with 3-wire plug, used with 378768-001
AC adaptor, for use only in Hong Kong and
the United Kingdom
373979-061 Power cord, with 3-wire plug, used with 378768-001
AC adaptor, for use only in Italy
373979-081 Power cord, with 3-wire plug, used with 378768-001
AC adaptor, for use only in Denmark
Table 3-5
Sequential Part Number Listing
(Continued)
Spare Part
Number Description

3–18 Maintenance and Service Guide
Illustrated Parts Catalog
373979-111 Power cord, with 3-wire plug, used with 378768-001
AC adaptor, for use only in Switzerland
373979-AA1 Power cord, with 3-wire plug, used with 378768-001
AC adaptor, for use only in the People’s Republic of China
374707-001 System board, M22P with 64 MB RAM, for use on
Compaq Presario X6000 models (includes disk cell RTC
battery, PC Card cage, and expansion port bracket)
374709-001 System board, M24P with 128 MB RAM, for use on
Compaq Presario X6000 models (includes disk cell RTC
battery, PC Card cage, and expansion port bracket)
374711-001 System board, M24P with 256 MB RAM, for use on
Compaq Presario X6000 models (includes disk cell RTC
battery, PC Card cage, and expansion port bracket)
374715-001 Processor, Intel Pentium 4 520 (2.8-GHz, includes
thermal pad)
374716-001 Processor, Intel Pentium 4 530 (3.0-GHz, includes
thermal pad)
374717-001 Processor, Intel Pentium 4 540 (3.2-GHz, includes
thermal pad)
374718-001 Processor, Intel Pentium 4 550 (3.4-GHz, includes
thermal pad)
374724-001 Memory module, 400 DDR, 256-MB
Table 3-5
Sequential Part Number Listing
(Continued)
Spare Part
Number Description

Illustrated Parts Catalog
Maintenance and Service Guide 3–19
374725-001 Memory module, 400 DDR, 512-MB
374726-001 Memory module, 400 DDR, 1024-MB
374728-001 Hard drive, 4200-rpm, 60-GB, (includes frame)
374729-001 Hard drive, 4200-rpm, 80-GB, (includes frame)
374730-001 Hard drive, 4200-rpm, 100-GB, (includes frame)
374731-001 Hard drive, 5400-rpm, 80-GB, (includes frame)
374732-001 Hard drive, 7200-rpm, 60-GB, (includes frame)
374736-001 24X DVD/CD-RW Combo Drive, for use only on
Compaq Presario X6000 notebook models
374738-001 8X DVD±RW/R and CD-RW Combo Drive, for use only on
Compaq Presario X6000 notebook models
374742-001 Keyboard, for use only on Compaq Presario X6000 models in
the United States
374743-001 AC adapter, 180 watt, 3-wire plug, used with 345252-xxx
power cords
374745-001 Screw Kit (includes the following screws; refer to Appendix C,
“Screw Listing,” for more information on screw specifications
and usage)
374747-001 Miscellaneous Plastics Kit
374749-001 Logo Kit, for use only on Compaq Presario X6000
notebook models
Table 3-5
Sequential Part Number Listing
(Continued)
Spare Part
Number Description

3–20 Maintenance and Service Guide
Illustrated Parts Catalog
374751-001 Top cover, for use only on Compaq Presario X6000
notebook models (includes TouchPad)
374753-001 Base enclosure
374755-001 Switch cover, for use only on Compaq Presario X6000 models
with wireless
374758-001 Modem board
374759-001 Digital drive board (includes cable)
374761-001 Audio/USB board
376650-001 Mini PCI communications card, 802.11a/b/g combination card,
for use in the United States
376651-001 Broadcomm Bluetooth wireless card (includes cable)
377208-001 System board, M22P with 64 MB RAM, for use on
HP Compaq nx9600 models (includes disk cell RTC battery)
377209-001 System board, M24P with 128 MB RAM, for use on
HP Compaq nx9600 models (includes disk cell RTC battery)
377213-001 Processor, Intel Pentium 4 560 (3.6-GHz, includes
thermal pad)
377215-001 Display assembly, 17.0-inch, WXGA+, for use only on
Compaq Presario X6000 notebook models (includes wireless
antenna boards and cables)
377216-001 Display assembly, 17.0-inch, WXGA+ with Brightview, for use
only on Compaq Presario X6000 notebook models (includes
wireless antenna boards and cables)
Table 3-5
Sequential Part Number Listing
(Continued)
Spare Part
Number Description

Illustrated Parts Catalog
Maintenance and Service Guide 3–21
377217-001 Display assembly, 17.0-inch, WSXGA+ with Brightview, for use
only on Compaq Presario X6000 notebook models (includes
wireless antenna boards and cables)
377218-001 Display assembly, 17.0-inch, WSXGA+, for use only on
HP Compaq nx9600 models (includes wireless antenna boards
and cables)
377219-001 Display assembly, 17.0-inch, WSXGA+ with Brightview, for use
only on HP Compaq nx9600 models (includes wireless
antenna boards and cables)
378518-001 24X DVD/CD-RW Combo Drive, for use only on
HP Compaq Presario nx9600 models
378519-001 8X DVD±RW/R and CD-RW Combo Drive, for use only on
HP Compaq Presario nx9600 models
378520-001 Keyboard, for use only on HP Compaq nx9600 models United
States
378520-121 Keyboard, for use only on HP Compaq nx9600 models French
Canada
378520-161 Keyboard, for use only on HP Compaq nx9600 models Latin
America
378520-201 Keyboard, for use only on HP Compaq nx9600 models Brazil
378522-001 Speakers, left and right
378733-001 Switch cover, for use only on HP Compaq nx9600 models with
wireless
378767-001 Hard drive, 4200-rpm, 40-GB, (includes frame)
Table 3-5
Sequential Part Number Listing
(Continued)
Spare Part
Number Description

3–22 Maintenance and Service Guide
Illustrated Parts Catalog
378768-001 AC adapter, 135 watt, 2-wire plug, used with 373979-xxx
power cords – for use only on models with Intel Pentium 4 530
(3.0-GHz) and Intel Pentium 4 520 (2.8-GHz) processors
378769-001 Logo Kit, for use only on HP Compaq nx9600 models
378770-001 Top cover, for use only on HP Compaq nx9600
notebook models (includes TouchPad)
378772-001 LED Board (includes cable)
378774-001 Front panel LED board (includes cable)
380028-001 Base enclosure large fan
380029-001 Base enclosure small fan
380031-001 Heat sink module (includes fan and thermal paste)
380258-001 Hard drive, 5400-rpm, 100-GB, (includes frame)
380443-001 Battery pack, 12-cell, 2.2-AHr
380445-001 Switch cover, for use only on Compaq Presario X6000 models
without wireless
380446-001 Switch cover, for use only on HP Compaq nx9600 models with
wireless
382080-001 Dual Format, Double Layer optical drive, for use only on
Compaq Presario X6000 notebook models
383609-001 8X Dual Format, Light Scribe, for use only on
Compaq Presario X6000 notebook models
383610-001 8X Dual Format, Light Scribe optical drive, for use only on
HP Compaq nx9600 models
433822-001 Audio/USB board cable
Table 3-5
Sequential Part Number Listing
(Continued)
Spare Part
Number Description

Maintenance and Service Guide 4–1
4
Removal and Replacement
Preliminaries
This chapter provides essential information for proper and
safe removal and replacement service.
4.1 Tools Required
You will need the following tools to complete the removal and
replacement procedures:
■Magnetic screwdriver
■Phillips P0 screwdriver
■5.0-mm socket for system board screwlocks
■Flat-bladed screwdriver
■Tool kit—includes connector removal tool, loopback plugs,
and case utility tool

4–2 Maintenance and Service Guide
Removal and Replacement Preliminaries
4.2 Service Considerations
The following sections include some of the considerations
that you should keep in mind during disassembly and assembly
procedures.
✎As you remove each subassembly from the notebook, place
the subassembly (and all accompanying screws) away from
the work area to prevent damage.
Plastic Parts
Using excessive force during disassembly and reassembly can
damage plastic parts. Use care when handling the plastic parts.
Apply pressure only at the points designated in the maintenance
instructions.
Cables and Connectors
ÄCAUTION: When servicing the notebook, ensure that cables are
placed in their proper locations during the reassembly process.
Improper cable placement can damage the notebook.
Cables must be handled with extreme care to avoid damage.
Apply only the tension required to unseat or seat the cables
during removal and insertion. Handle cables by the connector
whenever possible. In all cases, avoid bending, twisting, or
tearing cables. Ensure that cables are routed in such a way that
they cannot be caught or snagged by parts being removed or
replaced. Handle flex cables with extreme care; these cables
tear easily.

Removal and Replacement Preliminaries
Maintenance and Service Guide 4–3
4.3 Preventing Damage to
Removable Drives
Removable drives are fragile components that must be handled
with care. To prevent damage to the notebook, damage to a
removable drive, or loss of information, observe the following
precautions:
■Before removing or inserting a hard drive, shut down the
notebook. If you are unsure whether the notebook is off or
in hibernation, turn the notebook on, and then shut it down
through the operating system.
■Before removing a diskette drive or optical drive, ensure that
a diskette or disc is not in the drive and ensure that the optical
drive tray is closed.
■Before handling a drive, ensure that you are discharged of
static electricity. While handling a drive, avoid touching the
connector.
■Handle drives on surfaces covered with at least one inch of
shock-proof foam.
■Avoid dropping drives from any height onto any surface.
■After removing a hard drive, an optical drive, or a diskette
drive, place it in a static-proof bag.
■Avoid exposing a hard drive to products that have magnetic
fields, such as monitors or speakers.
■Avoid exposing a drive to temperature extremes or liquids.
■If a drive must be mailed, place the drive in a bubble pack
mailer or other suitable form of protective packaging and label
the package “FRAGILE: Handle With Care.”

4–4 Maintenance and Service Guide
Removal and Replacement Preliminaries
4.4 Preventing Electrostatic Damage
Many electronic components are sensitive to electrostatic
discharge (ESD). Circuitry design and structure determine the
degree of sensitivity. Networks built into many integrated circuits
provide some protection, but in many cases, the discharge
contains enough power to alter device parameters or melt
silicon junctions.
A sudden discharge of static electricity from a finger or other
conductor can destroy static-sensitive devices or microcircuitry.
Often the spark is neither felt nor heard, but damage occurs.
An electronic device exposed to electrostatic discharge might not
be affected at all and can work perfectly throughout a normal
cycle. Or the device might function normally for a while, then
degrade in the internal layers, reducing its life expectancy.

Removal and Replacement Preliminaries
Maintenance and Service Guide 4–5
4.5 Packaging and Transporting
Precautions
Use the following grounding precautions when packaging and
transporting equipment:
■To avoid hand contact, transport products in static-safe
containers, such as tubes, bags, or boxes.
■Protect all electrostatic-sensitive parts and assemblies with
conductive or approved containers or packaging.
■Keep electrostatic-sensitive parts in their containers until
the parts arrive at static-free workstations.
■Place items on a grounded surface before removing items
from their containers.
■Always be properly grounded when touching a sensitive
component or assembly.
■Store reusable electrostatic-sensitive parts from assemblies
in protective packaging or nonconductive foam.
■Use transporters and conveyors made of antistatic belts and
roller bushings. Ensure that mechanized equipment used for
moving materials is wired to ground and that proper materials
are selected to avoid static charging. When grounding is not
possible, use an ionizer to dissipate electric charges.

4–6 Maintenance and Service Guide
Removal and Replacement Preliminaries
4.6 Workstation Precautions
Use the following grounding precautions at workstations:
■Cover the workstation with approved static-shielding material
(refer to Table 4-2, “Static-Shielding Materials”).
■Use a wrist strap connected to a properly grounded work
surface and use properly grounded tools and equipment.
■Use conductive field service tools, such as cutters,
screwdrivers, and vacuums.
■When fixtures must directly contact dissipative surfaces, use
fixtures made only of static-safe materials.
■Keep the work area free of nonconductive materials, such
as ordinary plastic assembly aids and Styrofoam.
■Handle electrostatic-sensitive components, parts, and
assemblies by the case or PCM laminate. Handle these
items only at static-free workstations.
■Avoid contact with pins, leads, or circuitry.
■Turn off power and input signals before inserting or removing
connectors or test equipment.

Removal and Replacement Preliminaries
Maintenance and Service Guide 4–7
4.7 Grounding Equipment and
Methods
Grounding equipment must include either a wrist strap or a
foot strap at a grounded workstation.
■When seated, wear a wrist strap connected to a grounded
system. Wrist straps are flexible straps with a minimum of
one megohm ±10% resistance in the ground cords. To provide
proper ground, wear a strap snugly against the skin at all times.
On grounded mats with banana-plug connectors, use alligator
clips to connect a wrist strap.
■When standing, use foot straps and a grounded floor mat.
Foot straps (heel, toe, or boot straps) can be used at standing
workstations and are compatible with most types of shoes
or boots. On conductive floors or dissipative floor mats, use
foot straps on both feet with a minimum of one megohm
resistance between the operator and ground. To be effective,
the conductive strips must be worn in contact with the skin.
Other grounding equipment recommended for use in preventing
electrostatic damage includes
■Antistatic tape.
■Antistatic smocks, aprons, and sleeve protectors.
■Conductive bins and other assembly or soldering aids.
■Nonconductive foam.
■Conductive tabletop workstations with ground cords of
one megohm resistance.
■Static-dissipative tables or floor mats with hard ties to
the ground.
■Field service kits.
■Static awareness labels.
■Material-handling packages.
■Nonconductive plastic bags, tubes, or boxes.
■Metal tote boxes.
■Electrostatic voltage levels and protective materials.

4–8 Maintenance and Service Guide
Removal and Replacement Preliminaries
Table 4-1 shows how humidity affects the electrostatic voltage
levels generated by different activities.
Table 4-2 lists the shielding protection provided by antistatic
bags and floor mats.
Table 4-1
Typical Electrostatic Voltage Levels
Relative Humidity
Event 10% 40% 55%
Walking across carpet 35,000 V 15,000 V 7,500 V
Walking across vinyl floor 12,000 V 5,000 V 3,000 V
Motions of bench worker 6,000 V 800 V 400 V
Removing DIPS from plastic tube 2,000 V 700 V 400 V
Removing DIPS from vinyl tray 11,500 V 4,000 V 2,000 V
Removing DIPS from Styrofoam 14,500 V 5,000 V 3,500 V
Removing bubble pack from PCB 26,500 V 20,000 V 7,000 V
Packing PCBs in foam-lined box 21,000 V 11,000 V 5,000 V
✎A product can be degraded by as little as 700 V.
Table 4-2
Static-Shielding Materials
Material Use Voltage Protection Level
Antistatic plastic Bags 1,500 V
Carbon-loaded plastic Floor mats 7,500 V
Metallized laminate Floor mats 5,000 V

Maintenance and Service Guide 5–1
5
Removal and Replacement
Procedures
This chapter provides removal and replacement procedures.
There are 78 screws and screw locks, in 11 different sizes, that
must be removed, replaced, or loosened when servicing the
notebook. Make special note of each screw size and location
during removal and replacement.
Refer to Appendix C, “Screw Listing.” for detailed information
on screw sizes, locations, and usage.

5–2 Maintenance and Service Guide
Removal and Replacement Procedures
5.1 Serial Number
Report the notebook serial number to HP when requesting
information or ordering spare parts. The serial number is
located on the bottom of the notebook.
Serial Number Location

Removal and Replacement Procedures
Maintenance and Service Guide 5–3
5.2 Disassembly Sequence Chart
Use the chart below to determine the section number to be
referenced when removing notebook components.
Disassembly Sequence Chart
Section Description # of Screws Removed
5.3 Preparing the notebook for
disassembly
Battery pack
Hard drive
0
4 to remove hard drive cover
0 to remove hard drive
4 to disassemble hard drive
5.4 Notebook feet 0
5.5 Optical drive 1
5.6 Memory module 1 loosened
5.7 Mini PCI communications
card
4 to remove hard drive cover
ÅTo prevent an unresponsive system and the display of a
warning message, install only a Mini PCI device authorized
for use in your notebook by the governmental agency that
regulates wireless devices in your country. If you install a
device and then receive a warning message, remove the
device to restore notebook functionality. Then contact
Customer Care.
5.8 Switch cover 3

5–4 Maintenance and Service Guide
Removal and Replacement Procedures
Section Description # of Screws Removed
5.9 LED board 3
5.10 Keyboard 2
5.11 Display assembly 8
5.12 Top cover 15
5.13 Front panel LED board 0
5.14 Audio/USB board 2
5.15 Bluetooth board 0
5.16 System board Compaq Presario X6000 models:
2 screw locks and 13 screws
HP Compaq nx9600 models:
2 screw locks and 7 screws
5.17 Digital drive board 2
5.18 Speakers 2 on left speaker
2 on right speaker
5.19 Base enclosure fans 2 on left fan
3 on right fan
5.20 Modem board 1
5.21 Heat sink module 4
5.22 Processor 0
Disassembly Sequence Chart
(Continued)

Removal and Replacement Procedures
Maintenance and Service Guide 5–5
5.3 Preparing the Notebook for
Disassembly
Before you begin any removal or installation procedures:
1. Shut down the notebook. If you are unsure whether the
notebook is off or in hibernation, turn the computer on,
and then shut it down through the operating system.
2. Disconnect all external devices connected to the notebook.
3. Disconnect the power cord.
4. Remove the battery pack by following these steps:
a. Turn the notebook upside down with the right side
toward you.
Battery Pack Spare Part Number Information
Battery pack, 12-cell, 2.2-AHr 380443-001

5–6 Maintenance and Service Guide
Removal and Replacement Procedures
b. Slide and hold the battery release latch 1 toward the front
of the notebook. (The left edge of the battery pack
disengages from the notebook.)
c. Lift the right edge of the battery pack up and swing it
to the left 2.
d. Remove the battery pack.
Removing the Battery Pack
Reverse the above procedure to install the battery pack.

Removal and Replacement Procedures
Maintenance and Service Guide 5–7
5. Remove the hard drive by following these steps:
a. Loosen the four PM2.0×5.0 screws 1 that secure the
hard drive cover to the notebook.
b. Remove the hard drive cover 2.
✎The hard drive cover is included in the Miscellaneous
Plastics Kit, spare part number 374747-001.
Removing the Hard Drive Cover

5–8 Maintenance and Service Guide
Removal and Replacement Procedures
c. Grasp the mylar tab 1 on the left side of the hard drive
and slide the hard drive to the left 2 to disconnect it from
the system board.
d. Remove the hard drive 3.
Removing the Hard Drive
Hard Drive Spare Part Number Information
7200-rpm
60-GB 374732-001
5400-rpm
100-GB
80-GB
380258-001
374731-001
4200-rpm
100-GB
80-GB
60-GB
40-GB
374730-001
374729-001
374728-001
378767-001

Removal and Replacement Procedures
Maintenance and Service Guide 5–9
e. Remove the four PM2.5×4.0 screws 1 that secure the
hard drive frame to the hard drive.
f. Lift the frame straight up 2 to remove if from the hard
drive.
Removing the Hard Drive Frame and Connector
Reverse the above procedure to install and reassemble the
hard drive.

5–10 Maintenance and Service Guide
Removal and Replacement Procedures
5.4 Notebook Feet
The notebook feet are adhesive-backed rubber pads. The feet
are included in the Miscellaneous Plastics Kit, spare part
number 374747-001.
Replacing the Notebook Feet

Removal and Replacement Procedures
Maintenance and Service Guide 5–11
5.5 Optical Drive
1. Prepare the notebook for disassembly (refer to Section 5.3).
Spare Part Number Information
For use only on Compaq Presario X6000 notebook models
8X DVD±RW/R and CD-RW Combo Drive
24X DVD/CD-RW Combo Drive
Dual Format, Double Layer
8X Dual Format, Light Scribe
374738-001
374736-001
382080-001
383609-001
For use only on HP Compaq nx9600 models
8X DVD±RW/R and CD-RW Combo Drive
24X DVD/CD-RW Combo Drive
8X Dual Format, Light Scribe
378519-001
378518-001
383610-001

5–12 Maintenance and Service Guide
Removal and Replacement Procedures
2. Remove the PM2.0×8.0 screw 1 that secures the optical
drive to the notebook.
3. Insert a thin tool, such as a paper clip, into the media tray
release hole 2. (The optical drive media tray releases from
the optical drive.)
4. Use the media tray frame to slide the optical drive outward 3.
5. Remove the optical drive.
Removing the Optical Drive
Reverse the above procedure to install an optical drive.

5–14 Maintenance and Service Guide
Removal and Replacement Procedures
2. Loosen the PM2.0×5.0 screw 1 that secures the memory
module compartment cover to the notebook.
3. Lift the left edge of the cover up and swing it to the right 2.
4. Remove the memory module compartment cover.
✎The memory module compartment cover is included in the
Miscellaneous Plastics Kit, spare part number 374747-001.
Removing the Memory Module Compartment Cover

Removal and Replacement Procedures
Maintenance and Service Guide 5–15
5. Spread the retaining tabs 1 on each side of the memory
module socket to release the memory module board. (The
back edge side of the board rises away from the notebook.)
6. Slide the module away from the socket at an angle 2.
7. Remove the memory module board.
✎Note that memory modules are slotted to prevent incorrect
installation into the memory module socket.
Removing the Memory Module
Reverse the above procedure to install a memory module.

5–16 Maintenance and Service Guide
Removal and Replacement Procedures
5.7 Mini PCI Communications Card
1. Prepare the notebook for disassembly (refer to Section 5.3).
2. Remove the hard drive cover (refer to Section 5.3).
Spare Part Number Information
802.11b/g, for use in most of the world (MOW)
802.11b/g, for use in the rest of the world (ROW)
802.11a/b/g combination card, for use in the United States
373047-001
373048-001
376650-001

Removal and Replacement Procedures
Maintenance and Service Guide 5–17
3. Disconnect the auxiliary and main 1 antenna cables from
the Mini PCI communications card.
✎Make note of which wireless antenna cable is attached to
which antenna clip on the Mini PCI communications card
before disconnecting the cables.
4. Spread the retaining tabs 2 on each side of the Mini PCI
socket to release the Mini PCI card. (The right edge of the
card rises away from the notebook.)
5. Remove the wireless communications card by pulling the
board away from the socket at a 45-degree angle 3.
✎Note that the Mini PCI communications card is slotted 4 to
prevent incorrect installation.
Removing a Mini PCI Communications Card
Reverse the above procedure to install a Mini PCI
communications card.

5–18 Maintenance and Service Guide
Removal and Replacement Procedures
5.8 Switch Cover
1. Prepare the notebook for disassembly (refer to Section 5.3).
2. Position the notebook with the rear panel toward you.
3. Remove the three PM2.0×8.0 screws from the bottom of the
notebook that secure the switch cover to the notebook.
Removing the Switch Cover Screws
Spare Part Number Information
For use only on Compaq Presario X6000 models
with wireless
For use only on Compaq Presario X6000 models without
wireless
374755-001
380445-001
For use only on HP Compaq nx9600 models with wireless
For use only on HP Compaq nx9600 models without wireless
378733-001
380446-001

Removal and Replacement Procedures
Maintenance and Service Guide 5–19
4. Turn the notebook display-side up with the front panel
toward you.
5. Open the notebook as far as possible.
6. Lift up the left and right sides of the switch cover 1 to
detach it from the notebook.
7. Lift the front edge of the switch cover and swing it back
until it rests on the display bezel 2.
Releasing the Switch Cover

5–20 Maintenance and Service Guide
Removal and Replacement Procedures
8. Release the zero insertion force (ZIF) connector 1 to which
the LED board cable is attached and disconnect the cable 2
from the system board.
Disconnecting the LED Cable
9. Remove the switch cover.
Reverse the above procedure to install the switch cover.

Removal and Replacement Procedures
Maintenance and Service Guide 5–21
5.9 LED Board
1. Prepare the notebook for disassembly (refer to Section 5.3).
2. Remove the switch cover (refer to Section 5.8).
3. Remove the three PM2.0×3.0 screws 1 that secure the LED
board to the switch cover.
4. Remove the LED board 2.
5. Release the ZIF connector 3 to which the LED board cable
is connected and disconnect the cable 4.
Removing the LED Board
Reverse the above procedure to install the LED board.
Spare Part Number Information
LED board (includes cable) 378772-001

5–22 Maintenance and Service Guide
Removal and Replacement Procedures
5.10 Keyboard
1. Prepare the notebook for disassembly (refer to Section 5.3).
2. Remove the switch cover (refer to Section 5.8).
3. Turn the notebook upside down with the front panel
toward you.
4. Remove the two PM2.0×8.0 screws that secure the keyboard
to the notebook.
Removing the Keyboard Screws
Spare Part Number Information
For use only on Compaq Presario X6000 models in the
United States 374742-001
For use only on HP Compaq nx9600 models
Brazil
French Canada
378520-201
378520-121
Latin America
United States
378520-161
378520-001

Removal and Replacement Procedures
Maintenance and Service Guide 5–23
5. Turn the notebook display-side up with the front panel
toward you.
6. Open the notebook as far as possible.
7. Use a flat-bladed tool to push back the four keyboard
retention tabs. The tabs are located above the f1 and f2 keys,
above the f6 and f7 keys, above the f11 and f12 keys, and
above the end and pg up keys.
Releasing the Keyboard, Part 1

5–24 Maintenance and Service Guide
Removal and Replacement Procedures
8. Lift the rear edge of the keyboard and swing it forward until it
rests on the palm rest.
Releasing the Keyboard, Part 2

Removal and Replacement Procedures
Maintenance and Service Guide 5–25
9. Release the zero insertion force (ZIF) connector 1 to which
the keyboard cable is connected and disconnect the keyboard
cable 2 from the system board.
10. Remove the keyboard.
Disconnecting the the Keyboard Cable
Reverse the above procedure to install the keyboard.

5–26 Maintenance and Service Guide
Removal and Replacement Procedures
5.11 Display Assembly
1. Prepare the notebook for disassembly (refer to Section 5.3)
and remove the following components:
a. Optical drive (refer to Section 5.5)
b. Memory module compartment (refer to Section 5.6)
c. Mini PCI compartment cover (refer to Section 5.7)
d. Switch cover (refer to Section 5.8)
e. Keyboard (refer to Section 5.10)
Spare Part Number Information
For use only on Compaq Presario X6000 notebook models
(includes wireless antenna boards and cables)
17.0-inch, WSXGA+ with Brightview
17.0-inch, WXGA+ with Brightview
17.0-inch, WXGA+
377217-001
377216-001
377215-001
For use only on HP Compaq nx9600 models (includes
wireless antenna boards and cables)
17.0-inch, WSXGA+ with Brightview
17.0-inch, WSXGA+
377219-001
377218-001

Removal and Replacement Procedures
Maintenance and Service Guide 5–27
2. Remove the wireless antenna cables from the top cover
hole 1 and from the routing channels 2 through which the
cables are routed.
3. Disconnect the display cable 3 from the system board.
Disconnecting the Display Cables

5–28 Maintenance and Service Guide
Removal and Replacement Procedures
4. Remove the four PM2.0×8.0 screws that secure the display
assembly to the notebook.
Removing the Display Screws

Removal and Replacement Procedures
Maintenance and Service Guide 5–29
5. Position the notebook with the rear panel toward you.
ÄCAUTION: Support the display assembly when removing the following
screws. Failure to support the display assembly can result in damage to
the display assembly and other notebook components.
6. Remove the four PM2.0×8.0 screws 1 that secure the display
assembly to the notebook.
7. Lift the display assembly straight up to remove it 2.
Removing the Display Assembly
Reverse the above procedure to install the display assembly.

5–30 Maintenance and Service Guide
Removal and Replacement Procedures
5.12 Top Cover
1. Prepare the notebook for disassembly (refer to Section 5.3)
and remove the following components:
a. Optical drive (refer to Section 5.5)
b. Memory module compartment (refer to Section 5.6)
c. Mini PCI compartment cover (refer to Section 5.7)
d. Switch cover (refer to Section 5.8)
e. Keyboard (refer to Section 5.10)
f. Display assembly (refer to Section 5.11)
2. Turn the notebook upside down with the front panel
toward you.
Spare Part Number Information
Top covers (include TouchPad)
For use only on Compaq Presario X6000 notebook models 374751-001
For use only on HP Compaq nx9600 models 378770-001

Removal and Replacement Procedures
Maintenance and Service Guide 5–31
3. Remove the seven PM2.0×8.0 screws 1 on the surface of the
base enclosure and the four PM2.0×8.0 screws 2 in the
battery bay.
Removing the Top Cover Screws

5–32 Maintenance and Service Guide
Removal and Replacement Procedures
4. Turn the notebook top-side up with the front panel
toward you.
5. Release the ZIF connector 1 to which the TouchPad cable
is connected and disconnect the TouchPad cable 2 from
the system board.
6. Disconnect the display switch module cable 3 from the
system board.
Disconnecting the TouchPad and Display Lid Switch Cables

Removal and Replacement Procedures
Maintenance and Service Guide 5–33
7. Remove the four PM2.0×8.0 screws that secure the base
enclosure to the notebook.
Removing the Top Cover Screw

5–34 Maintenance and Service Guide
Removal and Replacement Procedures
8. Lift the right side of the top cover up and to the left 1 until it
detaches from the notebook.
9. Lift the top cover straight up 2 to remove it.
Removing the Top Cover
Reverse the above procedure to install the top cover.

Removal and Replacement Procedures
Maintenance and Service Guide 5–35
5.13 Front Panel LED Board
1. Prepare the notebook for disassembly (refer to Section 5.3)
and remove the following components:
a. Optical drive (refer to Section 5.5)
b. Memory module compartment (refer to Section 5.6)
c. Mini PCI compartment cover (refer to Section 5.7)
d. Switch cover (refer to Section 5.8)
e. Keyboard (refer to Section 5.10)
f. Display assembly (refer to Section 5.11)
g. Top cover (refer to Section 5.12)
Spare Part Number Information
Front panel LED board (includes cable) 378774-001

5–36 Maintenance and Service Guide
Removal and Replacement Procedures
2. Disconnect the front panel LED board cable 1 from the low
insertion force (LIF) connector on the system board.
3. Remove the front panel LED board 2 from the clip in the
base enclosure.
Removing the Front Panel LED Board
Reverse the above procedure to install the front panel LED board.

Removal and Replacement Procedures
Maintenance and Service Guide 5–37
5.14 Audio/USB Board
1. Prepare the notebook for disassembly (refer to Section 5.3)
and remove the following components:
a. Optical drive (refer to Section 5.5)
b. Memory module compartment (refer to Section 5.6)
c. Mini PCI compartment cover (refer to Section 5.7)
d. Switch cover (refer to Section 5.8)
e. Keyboard (refer to Section 5.10)
f. Display assembly (refer to Section 5.11)
g. Top cover (refer to Section 5.12)
h. Front panel LED board (refer to Section 5.13)
Spare Part Number Information
Audio/USB board 374761-001
Audio/USB board cable 433822-001

5–38 Maintenance and Service Guide
Removal and Replacement Procedures
2. Disconnect the audio/USB board cable 1 from the system
board.
3. Remove the two PM2.0×8.0 screws 2 that secure the
audio/USB board to the base enclosure.
4. Remove the audio/USB board cable from the base enclosure
clips 3 through which it is routed.
5. Remove the audio/USB board 4.
Removing the Audio/USB Board
Reverse the above procedure to install the audio/USB board.

Removal and Replacement Procedures
Maintenance and Service Guide 5–39
5.15 Bluetooth Board
1. Prepare the notebook for disassembly (refer to Section 5.3)
and remove the following components:
a. Optical drive (refer to Section 5.5)
b. Memory module compartment (refer to Section 5.6)
c. Mini PCI compartment cover (refer to Section 5.7)
d. Switch cover (refer to Section 5.8)
e. Keyboard (refer to Section 5.10)
f. Display assembly (refer to Section 5.11)
g. Top cover (refer to Section 5.12)
Spare Part Number Information
Broadcomm Bluetooth wireless card (includes cable) 376651-001

5–40 Maintenance and Service Guide
Removal and Replacement Procedures
2. Disconnect the Bluetooth board cable 1 from the system
board.
3. Remove the Bluetooth board 4.
Removing the Bluetooth Board
Reverse the above procedure to install the Bluetooth board.

Removal and Replacement Procedures
Maintenance and Service Guide 5–41
5.16 System Board
✎All system board spares kits include a disk cell RTC battery.
✎When replacing the system board, ensure that the following
components are removed from the defective system board and
installed on the replacement system board:
■Memory modules (refer to Section 5.6)
■Mini PCI communications card (refer to Section 5.7)
■Bluetooth board (refer to Section 5.15)
■Modem board (refer to Section 5.20)
■Heat sink module (refer to Section 5.21)
■Processor (refer to Section 5.22)
Spare Part Number Information
For use on Compaq Presario X6000 models (includes PC
Card cage and expansion port bracket
M24P with 256 MB RAM
M24P with 128 MB RAM
M22P with 64 MB RAM
374711-001
374709-001
374707-001
For use on HP Compaq nx9600 models
M24P with 128 MB RAM
M22P with 64 MB RAM
377209-001
377208-001

5–42 Maintenance and Service Guide
Removal and Replacement Procedures
1. Prepare the notebook for disassembly (refer to Section 5.3)
and remove the following components:
a. Optical drive (refer to Section 5.5)
b. Switch cover (refer to Section 5.8)
c. Keyboard (refer to Section 5.10)
d. Display assembly (refer to Section 5.11)
e. Top cover (refer to Section 5.12)
2. Turn the notebook upside down with the front toward you.
3. Disconnect the fan cable from the system board through the
memory module compartment.
Disconnecting the Fan Cable

Removal and Replacement Procedures
Maintenance and Service Guide 5–43
4. Turn the notebook top-side up with the front panel
toward you.
5. Disconnect the following cables from the system board:
1 Left speaker cable
2 Front panel LED board cable
3 Digital drive board cable
4 Right speaker cable
5 Audio/USB board cable
Disconnecting the System Board Cables, Part 1

5–44 Maintenance and Service Guide
Removal and Replacement Procedures
6. Disconnect the fan cable 1 and the Bluetooth board cable 2
from the system board.
Disconnecting the System Board Cables, Part 2

Removal and Replacement Procedures
Maintenance and Service Guide 5–45
7. Position the notebook with the rear panel toward you.
8. Remove the following:
1 two HM5.0×9.0 screw locks on each side of the external
monitor connector
2 five PM2.0×8.0 screws that secure the system board to the
base enclosure
3 two PM2.0×8.0 screws that secure the heat sink module to
the base enclosure
Removing the System Board Screws and Screw Locks

5–46 Maintenance and Service Guide
Removal and Replacement Procedures
9. Position the notebook with the front panel toward you.
10. Lift the front edge of the system board until it clears the
base enclosure 1.
11. Slide the system board forward at an angle and remove it 2.
Removing the System Board

Removal and Replacement Procedures
Maintenance and Service Guide 5–47
12. Remove the RTC battery from the socket on the system board
and install it in the socket on the replacement system board.
Removing the RTC Battery

5–48 Maintenance and Service Guide
Removal and Replacement Procedures
✎An expansion port bracket and PC Card cage designed
specifically for the Compaq Presario X6000 are included with
the replacement system board. Follow steps 13 through 20 to
remove the expansion port bracket and PC Card cage that are
already installed on the replacment system board and replace
them with the bracket and cage designed for the
Compaq Presario X6000.
13. Position the system board with the expansion port and
PC Card slot toward you.
14. Remove the two SM1.5×9.0 shoulder screws 1 on each side
of the expansion port.
15. Remove the expansion port bracket 2.
Removing the Expansion Port Bracket
16. Install the replacement expansion port bracket.

Removal and Replacement Procedures
Maintenance and Service Guide 5–49
17. Remove the two PM1.5×4.0 screws 1 and the two
PM1.5×14.0 screws 2 that secure the PC Card cage to the
system board.
Removing the PC Card Cage Screws

5–50 Maintenance and Service Guide
Removal and Replacement Procedures
18. Turn the system board upside down.
19. Lift the PC Card cage straight up to disconnect it from the
system board.
Removing the PC Card Cage
20. Install the replacement PC Card cage.
Reverse the above procedures to install the system board.

Removal and Replacement Procedures
Maintenance and Service Guide 5–51
5.17 Digital Drive Board
1. Prepare the notebook for disassembly (refer to Section 5.3)
and remove the following components:
a. Optical drive (refer to Section 5.5)
b. Memory module compartment cover (refer to Section 5.6)
c. Mini PCI compartment cover (refer to Section 5.7)
d. Switch cover (refer to Section 5.8)
e. Keyboard (refer to Section 5.10)
f. Display assembly (refer to Section 5.11)
g. Top cover (refer to Section 5.12)
h. System board (refer to Section 5.16)
Spare Part Number Information
Digital drive board (includes cable) 374759-001

5–52 Maintenance and Service Guide
Removal and Replacement Procedures
2. Remove the two PM2.0×4.0 screws 1 that secure the digital
drive board to the base enclosure.
3. Remove the digital drive board 2.
Removing the Digital Drive Board
Reverse the above procedure to install the digital drive board.

Removal and Replacement Procedures
Maintenance and Service Guide 5–53
5.18 Speakers
1. Prepare the notebook for disassembly (refer to Section 5.3)
and remove the following components:
❏Optical drive (refer to Section 5.5)
❏Memory module compartment cover (refer to Section 5.6)
❏Mini PCI compartment cover (refer to Section 5.7)
❏Switch cover (refer to Section 5.8)
❏Keyboard (refer to Section 5.10)
❏Display assembly (refer to Section 5.11)
❏Top cover (refer to Section 5.12)
❏System board (refer to Section 5.16)
❏Digital drive board (refer to Section 5.17)
2. Position the notebook with the rear panel toward you.
Spare Part Number Information
Left and right speakers 378522-001

5–54 Maintenance and Service Guide
Removal and Replacement Procedures
3. Remove the two PM2.0×4.0 screws 1 that secure the left
speaker to the base enclosure.
4. Remove the left speaker 3.
Removing the Left Speaker

Removal and Replacement Procedures
Maintenance and Service Guide 5–55
5. Remove the PM1.5×3.5 screw 1 and PM2.0×4.0 screw 2
that secure the right speaker to the base enclosure.
6. Lift the right side of the right speaker 2, then slide the
speaker to the right to remove it 3.
Removing the Right Speaker
Reverse the above procedure to install the speakers.

5–56 Maintenance and Service Guide
Removal and Replacement Procedures
5.19 Base Enclosure Fans
1. Prepare the notebook for disassembly (refer to Section 5.3)
and remove the following components:
a. Optical drive (refer to Section 5.5)
b. Memory module compartment cover (refer to Section 5.6)
c. Mini PCI compartment cover (refer to Section 5.7)
d. Switch cover (refer to Section 5.8)
e. Keyboard (refer to Section 5.10)
f. Display assembly (refer to Section 5.11)
g. Top cover (refer to Section 5.12)
h. System board (refer to Section 5.16)
Spare Part Number Information
Base enclosure middle fan 380029-001
Base enclosure right fan 380028-001

Removal and Replacement Procedures
Maintenance and Service Guide 5–57
2. Remove the two PM2.0×8.0 screws 1 that secure the base
enclosure middle fan assembly to the base enclosure.
3. Remove the three PM2.0×8.0 screws 2 that secure the base
enclosure right fan assembly to the base enclosure.
4. Remove the middle 3 and right fans 4.
Removing the Base Enclosure Fans
Reverse the above procedure to install the base enclosure fans.

5–58 Maintenance and Service Guide
Removal and Replacement Procedures
5.20 Modem Board
1. Prepare the notebook for disassembly (refer to Section 5.3)
and remove the following components:
a. Optical drive (refer to Section 5.5)
b. Memory module compartment cover (refer to Section 5.6)
c. Mini PCI compartment cover (refer to Section 5.7)
d. Switch cover (refer to Section 5.8)
e. Keyboard (refer to Section 5.10)
f. Display assembly (refer to Section 5.11)
g. Top cover (refer to Section 5.12)
h. System board (refer to Section 5.16)
2. Turn the system board upside down with the external monitor
connector toward you.
Spare Part Number Information
Modem board 374758-001

Removal and Replacement Procedures
Maintenance and Service Guide 5–59
3. Remove the PM2.0×3.0 screw 1 that secures the modem
board to the system board.
4. Remove the modem board 2.
Removing the Modem Board
Reverse the above procedure to install the modem board.

5–60 Maintenance and Service Guide
Removal and Replacement Procedures
5.21 Heat Sink Module
1. Prepare the notebook for disassembly (refer to Section 5.3)
and remove the following components:
a. Optical drive (refer to Section 5.5)
b. Memory module compartment cover (refer to Section 5.6)
c. Mini PCI compartment cover (refer to Section 5.7)
d. Switch cover (refer to Section 5.8)
e. Keyboard (refer to Section 5.10)
f. Display assembly (refer to Section 5.11)
g. Top cover (refer to Section 5.12)
h. System board (refer to Section 5.16)
Spare Part Number Information
Heat sink module (includes fan and thermal paste) 380031-001

Removal and Replacement Procedures
Maintenance and Service Guide 5–61
2. Disconnect the fan cable from the system board 1.
3. According to the 1, 2, 3, 4 sequence stamped into the heat
sink module, loosen the four PM2.0×12.0 spring-loaded
shoulder screws 2 that secure the heat sink module to the
system board.
4. Lift the heat sink module and remove it 3.
✎Due to the adhesive quality of the thermal paste located
between the heat sink module and processor, it may be
necessary to move the module from side to side to detach the
module from the processor.
Removing the Heat Sink Module
Reverse the above procedure to install the heat sink module.

5–62 Maintenance and Service Guide
Removal and Replacement Procedures
5.22 Processor
1. Prepare the notebook for disassembly (refer to Section 5.3)
and remove the following components:
a. Optical drive (refer to Section 5.5)
b. Memory module compartment cover (refer to Section 5.6)
c. Mini PCI compartment cover (refer to Section 5.7)
d. Switch cover (refer to Section 5.8)
e. Keyboard (refer to Section 5.10)
f. Display assembly (refer to Section 5.11)
g. Top cover (refer to Section 5.12)
h. System board (refer to Section 5.16)
i. Heat sink module (refer to Section 5.21)
Spare Part Number Information
Intel Pentium 4 560 (3.6-GHz) 377213-001
Intel Pentium 4 550 (3.4-GHz) 374718-001
Intel Pentium 4 540 (3.2-GHz) 374717-001
Intel Pentium 4 530 (3.0-GHz) 374716-001
Intel Pentium 4 520 (2.8-GHz) 374715-001

Removal and Replacement Procedures
Maintenance and Service Guide 5–63
ÄCAUTION: The processor release arm is under spring tension. Do not
let go of the arm when removing or installing the processor. Failure to
follow this caution can result in damage to the processor and system
board.
2. Slide the tip of the processor release arm to the right 1 until
it clears the stop on the socket 2.
3. Manually swing the arm up and back as far as it will
freely go 3.
Disengaging the Processor Release Arm

5–64 Maintenance and Service Guide
Removal and Replacement Procedures
4. Swing the processor socket cover up and forward 1.
5. Lift the processor straight up to remove it 2.
✎The gold triangle 3 on the processor should be aligned in the
front right corner when you install the processor.
Removing the Processor
Reverse the above procedure to install theprocessor.

Maintenance and Service Guide 6–1
6
Specifications
This chapter provides physical and performance specifications.
Table 6-1
Notebook
Dimensions
Height
Front
Rear
Width
Depth
4.46 cm
5.06 cm
39.80 cm
28.29 cm
1.76 in
1.99 in
15.67 in
11.14 in
Weight 4.22 kg 9.3 lb
Stand-alone power requirements
Operating voltage
Operating current
19.0 V dc @ 7.1 A/9.5 A – 135 W/180 W
7.1 A/9.5 A

6–2 Maintenance and Service Guide
Specifications
Temperature
HP Compaq nx9600 Notebook PC
Operating (not writing to
optical disc)
Operating (writing to optical disc)
Nonoperating
0°C to 35°C
5°C to 35°C
-20°C to 60°C
32°F to 95°F
41°F to 95°F
-4°F to 140°F
Compaq Presario X6000 Notebook PC
Operating
Nonoperating
10°C to 35°C
-20°C to 60°C
50°F to 95°F
-4°F to 140°F
Relative humidity (noncondensing)
Operating
Nonoperating
10% to 90%
5% to 95%, 38.7°C (101.6°F) maximum
wet bulb temperature
Maximum altitude (unpressurized)
Operating (14.7 to 10.1 psia)
Nonoperating (14.7 to 4.4 psia)
-15 m to 3,048 m
-15 m to 12,192 m
-50 ft to 10,000 ft
-50 ft to 40,000 ft
Shock
Operating
Nonoperating
125 g, 2 ms, half-sine
200 g, 2 ms, half-sine
Random Vibration
Operating
Nonoperating
0.75 g zero-to-peak, 10 Hz to 500 Hz,
0.25 oct/min sweep rate
1.50 g zero-to-peak, 10 Hz to 500 Hz,
0.5 oct/min sweep rate
✎Applicable product safety standards specify thermal limits for plastic
surfaces. The notebook operates well within this range of temperatures.
Table 6-1
Notebook
(Continued)

Specifications
Maintenance and Service Guide 6–3
Table 6-2
17.0-inch, WSXGA+WVA Brightview Display
Dimensions
Height
Width
Diagonal
23.00 cm
36.80 cm
43.40 cm
9.06 in
14.49 in
17.09 in
Number of colors Up to 16.8 million
Contrast ratio 200:1
Brightness 180 nits typical
Pixel resolution
Pitch
Format
Configuration
0.197 × 0.197 mm
1680 × 1050
RGB vertical stripe
Backlight Edge lit
Character display 80 × 25
Total power consumption 4 W
Viewing angle +/-65° horizontal, +/-50° vertical typical

6–4 Maintenance and Service Guide
Specifications
Table 6-3
17.0-inch, WXGA+WVA Brightview Display
Dimensions
Height
Width
Diagonal
23.00 cm
36.80 cm
43.40 cm
9.06 in
14.49 in
17.09 in
Number of colors Up to 16.8 million
Contrast ratio 200:1
Brightness 180 nits typical
Pixel resolution
Pitch
Format
Configuration
0.259 × 0.259 mm
1280 × 800
RGB vertical stripe
Backlight Edge lit
Character display 80 × 25
Total power consumption 4 W
Viewing angle +/-40° horizontal, +20/-40° vertical
typical

Specifications
Maintenance and Service Guide 6–5
Table 6-4
Hard Drives, Part 1
100-GB* 100-GB* 80-GB* 80-GB*
Dimensions
Height
Width
Weight
9.5 mm
70 mm
99 g
9.5 mm
70 mm
102 g
9.5 mm
70 mm
99 g
9.5 mm
70 mm
99 g
Interface type ATA - 5 ATA - 5 ATA - 5 ATA - 5
Transfer rate
Synchronous
(maximum)
Security
100 MB/sec
ATA security
100 MB/sec
ATA security
100 MB/sec
ATA s e c u r i t y
100 MB/sec
ATA security
Seek times (typical read, including setting)
Single track
Average
Maximum
3 ms
13 ms
24 ms
3 ms
13 ms
24 ms
3 ms
13 ms
24 ms
3 ms
13 ms
24 ms
Logical blocks†195,364,233 195,364,233 156,301,488 156,301,488
Disk rotational
speed
5400 rpm 4200 rpm 5400 rpm 4200 rpm
Operating
temperature
5°C to 55°C (41°F to 131°F)
✎ Certain restrictions and exclusions apply. Consult Customer Care
for details.
*1 GB = 1 billion bytes when referring to hard drive storage capacity. Actual
accessible capacity is less.
†Actual drive specifications may differ slightly.

6–6 Maintenance and Service Guide
Specifications
Table 6-5
Hard Drives, Part 2
60-GB* 60-GB* 40-GB*
Dimensions
Height
Width
Weight
9.5 mm
70 mm
102 g
9.5 mm
70 mm
99 g
9.5 mm
70 mm
99 g
Interface type ATA - 5 ATA - 5 ATA - 5
Transfer rate
Synchronous (maximum)
Security
100 MB/sec
ATA security
100 MB/sec
ATA s e c u r i t y
100 MB/sec
ATA security
Seek times (typical read, including setting)
Single track
Average
Maximum
3 ms
13 ms
24 ms
3 ms
13 ms
24 ms
3 ms
13 ms
24 ms
Logical blocks†117,210,240 117,210,240 78,140,160
Disk rotational speed 7200 rpm 4200 rpm 4200 rpm
Operating
temperature
5°C to 55°C (41°F to 131°F)
✎ Certain restrictions and exclusions apply. Consult Customer Care
for details.
*1 GB = 1 billion bytes when referring to hard drive storage capacity. Actual
accessible capacity is less.
†Actual drive specifications may differ slightly.

Specifications
Maintenance and Service Guide 6–7
Table 6-6
Primary 12-cell, Li-Ion Battery Pack
Dimensions
Height
Width
Depth
Weight
2.00 cm
15.80 cm
11.90 cm
0.34 kg
0.79 in
6.22 in
4.69 in
0.75 lb
Energy
Voltage
Amp-hour capacity
Watt-hour capacity
148. V
6.6 Ah
48 Wh
Temperature
Operating
Nonoperating
5°C to 45°C
0°C to 60°C
41°F to 113°F
32°F to 140°F

6–8 Maintenance and Service Guide
Specifications
Table 6-7
24X DVD/CD-RW Combo Drive
Applicable disk Read:
DVD-R, DVD-RW,
DVD-ROM (DVD-5,
DVD-9, DVD-10,
DVD-18),
CD-ROM (Mode 1 and 2)
CD Digital Audio
CD-XA ready (Mode 2,
Form 1 and 2)
CD-I ready (Mode 2,
Form 1 and 2)
CD-R, CD-RW
Photo CD (single and
multisession)
CD-Bridge
Write:
CD-R and CD-RW
Center hole diameter 1.5 cm (0.59 in)
Disk diameter
Standard disc
Mini disc
12 cm (4.72 in)
8 cm (3.15 in)

Specifications
Maintenance and Service Guide 6–9
Disk thickness 1.2 mm (0.047 in)
Track pitch 0.74 µm
Access time CD media DVD media
Random
Full stroke
< 110 ms
< 210 ms
< 130 ms
< 225 ms
Audio output level Line-out, 0.7 V rms
Cache buffer 2 MB
Data transfer rate
CD-R (24X)
CD-RW (10X)
CD-ROM (24X)
DVD (8X)
Multiword DMA mode 2
3600 KB/s (150 KB/s at 1X CD rate)
1500 KB/s (150 KB/s at 1X CD rate)
3600 KB/s (150 KB/s at 1X CD rate)
10,800 KB/s (1352 KB/s at 1X DVD rate)
16.6 MB/s
Startup time < 15 seconds
Stop time < 6 seconds
Table 6-7
24X DVD/CD-RW Combo Drive
(Continued)

6–10 Maintenance and Service Guide
Specifications
Table 6-8
8X DVD±RW/R and CD-RW Combo Drive
Applicable disk Read:
DVD-R, DVD-RW,
DVD-ROM (DVD-5,
DVD-9, DVD-10,
DVD-18),
CD-ROM (Mode 1
and 2)
CD Digital Audio
CD-XA ready (Mode
2, Form 1 and 2)
CD-I ready (Mode 2,
Form 1 and 2)
CD-R, CD-RW
Photo CD (single
and multisession)
CD-Bridge
Write:
CD-R and CD-RW
DVD-R and
DVD-RW
Center hole diameter 1.5 cm (0.59 in)
Disk diameter
Standard disc
Mini disc
12 cm (4.72 in)
8 cm (3.15 in)

Specifications
Maintenance and Service Guide 6–11
Disk thickness 1.2 mm (0.047 in)
Track pitch 0.74 µm
Access time CD DVD
Random
Full stroke
< 175 ms
< 285 ms
< 230 ms
< 335 ms
Audio output level Audio-out, 0.7 Vrms
Cache buffer 2 MB
Data transfer rate
CD-R (16X)
CD-RW (8X)
CD-ROM (24X)
DVD (8X)
DVD-R (4X)
DVD-RW (2X)
Multiword DMA mode 2
2,400 KB/s (150 KB/s at 1X CD rate)
1,200 KB/s (150 KB/s at 1X CD rate)
3,600 KB/s (150 KB/s at 1X CD rate)
10,800 KB/s (1,352 KB/s at 1X DVD rate)
5,400 KB/s (1,352 KB/s at 1X DVD rate)
2,700 KB/s (1,352 KB/s at 1X DVD rate)
16.6 MB/s
Startup time < 15 seconds
Stop time < 6 seconds
Table 6-8
8X DVD±RW/R and CD-RW Combo Drive
(Continued)

6–12 Maintenance and Service Guide
Specifications
Table 6-9
System DMA
Hardware DMA System Function
DMA0 not applicable
DMA1* not applicable
DMA2* not applicable
DMA3 not applicable
DMA4 Direct memory access controller
DMA5* Available for PC Card
DMA6 Not assigned
DMA7 Not assigned
*PC Card controller can use DMA 1, 2, or 5.

Specifications
Maintenance and Service Guide 6–13
Table 6-10
System Interrupts
Hardware IRQ System Function
IRQ0 System timer
IRQ1 Standard 101-/102-Key or Microsoft Natural Keyboard
IRQ2 Cascaded
IRQ3 Intel 82801DB/DBM USB2 Enhanced Host
Controller—24CD
IRQ4 COM1
IRQ5* Conexant AC—Link Audio
Intel 82801DB/DBM SMBus Controller—24C3
Data Fax Modem with SmartCP
IRQ6 Diskette drive
IRQ7* Parallel port
IRQ8 System CMOS/real time clock
IRQ9* Microsoft ACPI-compliant system
IRQ10* Intel USB UHCI controller—24C2
Intel 82852/82855 GM/GME Graphic Controller
Realtek RTL8139 Family PCI fast Ethernet Controller
*Default configuration; audio possible configurations are IRQ5, IRQ7, IRQ9,
IRQ10, or none.

6–14 Maintenance and Service Guide
Specifications
Hardware IRQ System Function
IRQ11 Intel USB EHCI controller—24CD
Intel USB UHCI controller—24C4
Intel USB UHCI controller—24C7
Intel Pro/Wireless 2200BG
TI OHCI 1394 host controller
TI PCI1410 cardbus controller
IRQ12 Synaptics PS/2 touch pad
IRQ13 Numeric data processor
IRQ14 Primary IDE channel
IRQ15 Secondary IDE channel
✎PC Cards may assert IRQ3, IRQ4, IRQ5, IRQ7, IRQ9, IRQ10, IRQ11, or
IRQ15. Either the infrared or the serial port may assert IRQ3 or IRQ4.
Table 6-10
System Interrupts
(Continued)

Specifications
Maintenance and Service Guide 6–15
Table 6-11
System I/O Addresses
I/O Address (hex) System Function (shipping configuration)
000 - 00F DMA controller no. 1
010 - 01F Unused
020 - 021 Interrupt controller no. 1
022 - 024 Opti chipset configuration registers
025 - 03F Unused
02E - 02F 87334 “Super I/O” configuration for CPU
040 - 05F Counter/timer registers
044 - 05F Unused
060 Keyboard controller
061 Port B
062 - 063 Unused
064 Keyboard controller
065 - 06F Unused
070 - 071 NMI enable/RTC
072 - 07F Unused
080 - 08F DMA page registers
090 - 091 Unused
092 Port A
093 - 09F Unused
0A0 - 0A1 Interrupt controller no. 2

6–16 Maintenance and Service Guide
Specifications
I/O Address (hex) System Function (shipping configuration)
0A2 - 0BF Unused
0C0 - 0DF DMA controller no. 2
0E0 - 0EF Unused
0F0 - 0F1 Coprocessor busy clear/reset
0F2 - 0FF Unused
100 - 16F Unused
170 - 177 Secondary fixed disk controller
178 - 1EF Unused
1F0 - 1F7 Primary fixed disk controller
1F8 - 200 Unused
201 Joystick (decoded in ESS1688)
202 - 21F Unused
220 - 22F Entertainment audio
230 - 26D Unused
26E - 26 Unused
278 - 27F Unused
280 - 2AB Unused
2A0 - 2A7 Unused
2A8 - 2E7 Unused
2E8 - 2EF Reserved serial port
Table 6-11
System I/O Addresses
(Continued)

Specifications
Maintenance and Service Guide 6–17
I/O Address (hex) System Function (shipping configuration)
2F0 - 2F7 Unused
2F8 - 2FF Infrared port
300 - 31F Unused
320 - 36F Unused
370 - 377 Secondary diskette drive controller
378 - 37F Parallel port (LPT1/default)
380 - 387 Unused
388 - 38B FM synthesizer—OPL3
38C - 3AF Unused
3B0 - 3BB VGA
3BC - 3BF Reserved (parallel port/no EPP support)
3C0 - 3DF VGA
3E0 - 3E1 PC Card controller in CPU
3E2 - 3E3 Unused
3E8 - 3EF Internal modem
3F0 - 3F7 “A” diskette controller
3F8 - 3FF Serial port (COM1/default)
CF8 - CFB PCI configuration index register (PCIDIVO-1)
CFC - CFF PCI configuration data register (PCIDIVO-1)
Table 6-11
System I/O Addresses
(Continued)

6–18 Maintenance and Service Guide
Specifications
Table 6-12
System Memory Map
Size Memory Address System Function
640 KB 00000000-0009FFFF Base memory
128 KB 000A0000-000BFFFF Video memory
48 KB 000C0000-000CBFFF Video BIOS
160 KB 000C8000-000E7FFF Unused
64 KB 000E8000-000FFFFF System BIOS
15 MB 00100000-00FFFFFF Extended memory
58 MB 01000000-047FFFFF Super extended memory
58 MB 04800000-07FFFFFF Unused
2 MB 08000000-080FFFFF Video memory (direct access)
4 GB 08200000-FFFEFFFF Unused
64 KB FFFF0000-FFFFFFFF System BIOS

Maintenance and Service Guide A–1
A
Connector Pin Assignments
Table A-1
Universal Serial Bus
Pin Signal Pin Signal
1 +5 VDC 3 Data +
2 Data – 4 Ground

A–2 Maintenance and Service Guide
Connector Pin Assignments
Table A-2
RJ-45 (Network)
Pin Signal Pin Signal
1 Transmit + 5 Unused
2 Transmit – 6 Receive –
3 Receive + 7 Unused
4 Unused 8 Unused
Table A-3
S-Video-Out
Pin Signal Pin Signal
1 S-VHS color (C) signal 5 TV-CD
2 Composite video signal 6 S-VHS intensity ground
3 S-VHS intensity (Y) signal 7 Composite video ground
4 S-VHS color ground
123
456 7

Connector Pin Assignments
Maintenance and Service Guide A–3
Table A-4
External Monitor
Pin Signal Pin Signal
1 Red analog 9 +5 VDC
2 Green analog 10 Ground
3 Blue analog 11 Monitor detect
4 Not connected 12 DDC 2B data
5 Ground 13 Horizontal sync
6 Ground analog 14 Vertical sync
7 Ground analog 15 DDC 2B clock
8 Ground analog

A–4 Maintenance and Service Guide
Connector Pin Assignments
Table A-5
RJ-11 (Modem)
Pin Signal Pin Signal
1 Unused 4 Unused
2Tip 5Unused
3 Ring 6 Unused

Connector Pin Assignments
Maintenance and Service Guide A–5
Table A-6
Audio-In (Microphone)
Pin Signal Pin Signal
1 Audio signal in 3 Ground
2 Audio signal in

A–6 Maintenance and Service Guide
Connector Pin Assignments
Table A-7
Audio-Out (Headphone)
Pin Signal Pin Signal
1 Audio out, left channel 3 Ground
2 Audio out, right channel

Maintenance and Service Guide B–1
B
Power Cord Set Requirements
3-Conductor Power Cord Set
The wide range input feature of the notebook permits it to operate
from any line voltage from 100 to 120 or 220 to 240 volts AC.
The power cord set included with the notebook meets the
requirements for use in the country where the equipment
is purchased.
Power cord sets for use in other countries must meet the
requirements of the country where the notebook is used.

B–2 Maintenance and Service Guide
Power Cord Set Requirements
General Requirements
The requirements listed below are applicable to all countries.
■The length of the power cord set must be at least 1.5 m
(5.0 ft) and a maximum of 2.0 m (6.5 ft).
■All power cord sets must be approved by an acceptable
accredited agency responsible for evaluation in the
country where the power cord set will be used.
■The power cord sets must have a minimum current capacity
of 10 amps and a nominal voltage rating of 125 or 250 V AC,
as required by each country’s power system.
■The appliance coupler must meet the mechanical
configuration of an EN 60 320/IEC 320 Standard Sheet C13
connector for mating with the appliance inlet on the back of
the notebook.

Power Cord Set Requirements
Maintenance and Service Guide B–3
Country-Specific Requirements
3-Conductor Power Cord Set Requirements
Country Accredited Agency Applicable Note Number
Australia EANSW 1
Austria OVE 1
Belgium CEBC 1
Canada CSA 2
Denmark DEMKO 1
Finland FIMKO 1
France UTE 1
Germany VDE 1
Italy IMQ 1
Japan METI 3
The Netherlands KEMA 1
Norway NEMKO 1
Sweden SEMKO 1
Switzerland SEV 1

B–4 Maintenance and Service Guide
Power Cord Set Requirements
United Kingdom BSI 1
United States UL 2
✎
1. The flexible cord must be <HAR> Type HO5VV-F, 3-conductor, 1.0 mm²
conductor size. Power cord set fittings (appliance coupler and wall plug)
must bear the certification mark of the agency responsible for evaluation
in the country where it will be used.
2. The flexible cord must be Type SPT-3 or equivalent, No. 18 AWG,
3-conductor. The wall plug must be a two-pole grounding type with a
NEMA 5-15P (15 A, 125 V) or NEMA 6-15P (15 A, 250 V) configuration.
3. The appliance coupler, flexible cord, and wall plug must bear a “T” mark and
registration number in accordance with the Japanese Dentori Law. The
flexible cord must be Type VCT or VCTF, 3-conductor, 1.00 mm² conductor
size. The wall plug must be a two-pole grounding type with a Japanese
Industrial Standard C8303 (7 A, 125 V) configuration.
3-Conductor Power Cord Set Requirements
(Continued)
Country Accredited Agency Applicable Note Number

Maintenance and Service Guide C–1
C
Screw Listing
This appendix provides specification and reference information
for the screws used in the notebook. All screws listed in this
appendix are available in the Miscellaneous Screw Kit, spare part
number 374745-001.

C–2 Maintenance and Service Guide
Screw Listing
Phillips M2.0×5.0 Screw Locations
Table C-1
Phillips PM2.0×5.0 Screw
Color Qty. Length Thread
Head
Width
Black 5 5.0 mm 2.0 mm 4.0 mm
Where used:
1 One screw that secures the memory module compartment cover to the
notebook (screw is captured on the cover by a C clip;
documented in Section 5.6)
2 Four screws that secure the hard drive cover to the notebook (screws are
captured on the cover by C clips; documented in Section 5.3)
mm

C–4 Maintenance and Service Guide
Screw Listing
Phillips M2.0×8.0 Screw Location
Table C-3
Phillips PM2.0×8.0 Screw
Color Qty. Length Thread
Head
Width
Black 43 8.0 mm 2.0 mm 4.0 mm
Where used:
1 One screw that secures the optical drive to the notebook
(documented in Section 5.5)
2 Three screws that secure the switch cover to the notebook
(documented in Section 5.8)
3 Two screws that secure the keyboard to the notebook
(documented in Section 5.10)
mm

Screw Listing
Maintenance and Service Guide C–5
Phillips M2.0×8.0 Screw Locations
Table C-3
Phillips PM2.0×8.0 Screw
(Continued)
Color Qty. Length Thread
Head
Width
Black 43 8.0 mm 2.0 mm 4.0 mm
Where used:
1 Four screws that secure the display assembly to the notebook
(documented in Section 5.11)
2 Four screws that secure the top cover to the notebook
(documented in Section 5.12)
mm

C–10 Maintenance and Service Guide
Screw Listing
Phillips M2.0×8.0 Screw Locations
Table C-3
Phillips PM2.0×8.0 Screw
(Continued)
Color Qty. Length Thread
Head
Width
Black 43 8.0 mm 2.0 mm 4.0 mm
Where used:
1 Two screws that secure the base enclosure small fan to the notebook
(documented in Section 5.19)
2 Three screws that secure the base enclosure large fan to the notebook
(documented in Section 5.19)
mm

C–14 Maintenance and Service Guide
Screw Listing
Phillips M2.0×4.0 Screw Locations
Table C-6
Phillips PM2.0×4.0 Screw
Color Qty. Length Thread
Head
Width
Silver 5 4.0 mm 2.0 mm 4.0 mm
Where used:
1 Two screws that secure the digital drive board to the notebook
(documented in Section 5.17)
2 Two screws that secure the left speaker to the notebook
(documented in Section 5.18)
3 One screw that secures the right speaker to the notebook
(documented in Section 5.18)
mm

Screw Listing
Maintenance and Service Guide C–15
Slotted M1.5×9.0 Shoulder Screw Location
Table C-7
Slotted SM1.5×9.0 Shoulder Screw
Color Qty. Length Thread
Head
Width
Silver 2 9.0 mm 1.5 mm 2.0 mm
Where used:
Two screws that secure the expansion port bracket to the system board on
Compaq Presario X6000 notebooks (documented in Section 5.16)
mm

C–16 Maintenance and Service Guide
Screw Listing
Phillips M1.5×4.0 Screw Location
Table C-8
Phillips PM1.5×4.0 Screw
Color Qty. Length Thread
Head
Width
Silver 2 4.0 mm 1.5 mm 4.0 mm
Where used:
Two screws that secure the PC Card cage to the system board on
Compaq Presario X6000 notebooks (documented in Section 5.16)
mm

Screw Listing
Maintenance and Service Guide C–17
Phillips M1.5×14.0 Screw Location
Table C-9
Phillips PM1.5×14.0 Screw
Color Qty. Length Thread
Head
Width
Black 2 14.0 mm 1.5 mm 4.0 mm
Where used:
Two screws that secure the PC Card cage to the system board on
Compaq Presario X6000 notebooks (documented in Section 5.16)
mm

Screw Listing
Maintenance and Service Guide C–19
Phillips M2.0×12.0 Spring-Loaded Shoulder Screw Locations
Table C-11
Phillips PM2.0×12.0 Spring-Loaded Shoulder Screw
Color Qty. Length Thread
Head
Width
Silver 4 12.0 mm 2.0 mm 6.0 mm
Where used:
Four screws that secure the heat sink module to the notebook
(documented in Section 5.21)
mm

Maintenance and Service Guide Index–1
Index
1394 port 1–7
A
AC adapter, spare part
numbers 3–13, 3–19, 3–22
arrow keys 1–11
audio troubleshooting 2–21
audio/USB board
removal 5–37
spare part number 3–5,
3–20, 5–37
audio/USB board cable, spare
part number 3–5, 3–22, 5–37
audio-in (microphone) jack
location 1–8
pin assignments A–5
audio-out (headphone) jack
location 1–8
pin assignments A–6
B
base enclosure, spare part
number 3–7, 3–20
battery bay 1–17
battery light 1–5
battery pack
removal 5–5
spare part number 3–9,
3–22, 5–5
specifications 6–7
battery pack release latch 1–17
Bluetooth board
removal 5–39
spare part number 3–5,
3–20, 5–39
bottom components 1–16
C
cables, service considerations
4–2
caps lock key 1–11
caps lock light 1–12
CD-ROM drive
OS not loading 2–20
precautions 4–3
components
bottom 1–16
front 1–5
keyboard 1–9, 1–10
left-side 1–8
rear 1–8
right-side 1–6

Index–2 Maintenance and Service Guide
Index
top 1–14
upper keyboard 1–12
Computer Setup
Advanced Menu 2–4
Main Menu 2–2
overview 2–1
Security Menu 2–3
Tools Menu 2–4
connector pin assignments
external monitor A–3
headphone A–6
microphone A–5
monitor A–3
RJ-11 (modem) A–4
RJ-45 (network) A–2
S-Video-out A–2
Universal Serial Bus (USB)
A–1
connectors, service
considerations 4–2
D
design overview 1–18
digital drive bay 1–7
digital drive board
removal 5–51
spare part number 3–7,
3–11, 3–20, 5–51
digital drive eject button 1–7
Digital Media Slot 1–6
disassembly sequence chart
5–3
diskette drive, OS not loading
2–19
diskette drive, USB, spare part
number 3–11
display assembly
removal 5–26
spare part numbers 3–3,
3–20, 3–21, 5–26
specifications 6–3, 6–4
display release button 1–5
DMA specifications 6–12
drive activity light 1–5
drives, preventing damage 4–3
Dual Format, Double Layer
optical drive, spare part
number 3–7, 3–22, 5–11
Dual Format, Light Scribe
optical drive, spare part
number 3–7, 3–22, 5–11
DVD/CD-RW Combo Drive
spare part number 3–7,
3–11, 3–19, 3–21, 5–11
specifications 6–8
DVD±RW/R and CD-RW
Combo Drive
spare part number 3–7,
3–11, 3–19, 3–21, 5–11
specifications 6–10
DVD-ROM drive
OS not loading 2–20
precautions 4–3
E
electrostatic discharge 4–4,
4–8
exhaust vents 1–8, 1–9, 1–12,
1–16
expansion base,
troubleshooting 2–14
expansion port 2 1–7

Index
Maintenance and Service Guide Index–3
ExpressCard slot 1–6
external monitor port
location 1–9
pin assignments A–3
F
f1 to f12 keys 1–11
fan
locations 1–17
removal 5–56
spare part numbers 3–5,
3–22, 5–56
features 1–2
feet
locations 5–10
flowcharts, troubleshooting
no audio 2–21, 2–22
no network/modem
connection 2–26
no OS loading 2–15
no OS loading from
CD-ROM/DVD-ROM
Drive 2–20
no OS loading from
diskette drive 2–19
no OS loading from hard
drive 2–16, 2–17, 2–18
no power 2–8, 2–10, 2–11
no video 2–12, 2–13
nonfunctioning device
2–23
nonfunctioning expansion
base 2–14
nonfunctioning keyboard
2–24
nonfunctioning pointing
device 2–25
OS not loading 2–15
fn key 1–11
front components 1–5
front panel LED board
removal 5–35
spare part number 3–9,
3–22, 5–35
G
grounding equipment and
methods 4–7
H
hard drive
OS not loading 2–16
precautions 4–3
removal 5–7
spare part numbers 3–7,
3–11, 3–19, 3–21, 3–22
specifications 6–5, 6–6
hard drive bay 1–17
hard drive cover
removal 5–7
headphone jack
location 1–8
pin assignments A–6
headset, spare part number
3–13, 3–17
heat sink module
removal 5–60
spare part number 3–5,
3–22, 5–60

Index–4 Maintenance and Service Guide
Index
I
I/O address specifications
6–15
interrupt specifications 6–13
K
keyboard
removal 5–22
spare part numbers 3–3,
3–19, 3–21, 5–22
troubleshooting 2–24
keyboard components 1–9,
1–10
keypad keys 1–11
L
label area 1–17
LED board
removal 5–21
spare part number 3–3,
3–22, 5–21
left-side components 1–8
Logo Kit, spare part numbers
3–13, 3–19, 3–22
M
mass storage devices, spare
part numbers 3–10
memory map specifications
6–18
memory module
removal 5–13
spare part numbers 3–9,
3–18, 3–19, 5–13
memory module compartment
1–17
memory module compartment
cover
removal 5–14
Memory Reader 1–6
Memory Reader light 1–15
microphone jack
location 1–8
pin assignments A–5
Mini PCI communications
card
removal 5–16
spare part numbers 3–9,
3–17, 3–20, 5–16
Mini PCI compartment 1–17
Miscellaneous Plastics Kit
components 3–9, 3–12,
3–19
spare part number 3–9,
3–19
Miscellaneous Screw Kit,
spare part number 3–13
modem board
removal 5–58
spare part number 3–5,
3–20, 5–58
modem jack
location 1–7
pin assignments A–4
modem, troubleshooting 2–26
monitor port
location 1–9
pin assignments A–3
mouse, spare part number
3–13, 3–16

Index
Maintenance and Service Guide Index–5
N
network jack
location 1–7
pin assignments A–2
network, troubleshooting 2–26
nonfunctioning device,
troubleshooting 2–14, 2–23
notebook feet
locations 5–10
notebook specifications 6–1
num lock key 1–11
num lock light 1–13
O
operating system not loading,
troubleshooting 2–15
optical drive
location 1–8
OS not loading 2–20
removal 5–11
spare part numbers 3–7,
3–11, 3–19, 3–21, 5–11
P
packing precautions 4–5
PC Card eject buttons 1–7
PC Card slots 1–7
plastic parts 4–2
pointing device,
troubleshooting 2–25
power connector 1–9
power cord
set requirements B–2
spare part numbers 3–14,
3–15, 3–16, 3–17, 3–18
power management features
1–4
power, troubleshooting 2–8
power/standby button 1–13
power/standby light 1–5
processor
removal 5–62
spare part numbers 3–5,
3–18, 3–20, 5–62
R
rear components 1–8
removal and replacement
preliminaries 4–1
removal and replacement
procedures 5–1
right-side components 1–6
RJ-11 (modem) jack
location 1–7
pin assignments A–4
RJ-45 (network) jack
location 1–7
pin assignments A–2
S
Screw Kit, spare part number
3–13, 3–19
screw listing C–1
security cable slot 1–9
serial number 3–1, 5–2
service considerations 4–2
speakers
location 1–5
removal 5–53
spare part number 3–7,
3–21, 5–53
specifications
battery pack 6–7
display 6–3, 6–4

Index–6 Maintenance and Service Guide
Index
DMA 6–12
DVD/CD-RW Combo
Drive 6–8
DVD±RW/R and CD-RW
Combo Drive 6–10
hard drive 6–5, 6–6
I/O addresses 6–15
interrupts 6–13
memory map 6–18
notebook 6–1
static shielding materials 4–8
S-Video-out jack
location 1–9
pin assignments A–2
switch cover
removal 5–18
spare part numbers 3–3,
3–20, 3–21, 3–22, 5–18
system board
removal 5–41
spare part numbers 3–5,
3–18, 3–20, 5–41
system memory map 6–18
T
tools required 4–1
top components 1–14
top cover
removal 5–30
spare part numbers 3–5,
3–20, 3–22, 5–30
TouchPad 1–15
TouchPad button 1–15
TouchPad left/right buttons
1–15
TouchPad left/right scroll zone
1–15
TouchPad light 1–15
TouchPad up/down scroll zone
1–15
transporting precautions 4–5
troubleshooting
audio 2–21
Computer Setup 2–1
expansion base 2–14
flowcharts 2–5
keyboard 2–24
modem 2–26
network 2–26
nonfunctioning device
2–14, 2–23
OS not loading 2–15
overview 2–1
pointing device 2–25
power 2–8
video 2–12
U
Universal Serial Bus (USB)
port
location 1–7, 1–8, 1–9
pin assignments A–1
upper keyboard components
1–12
USB travel mouse, spare part
number 3–13, 3–16
V
video troubleshooting 2–12
volume button 1–13











