Hp Compaq Tc1100 Tablet Pc 335572 004 Users Manual Maintenance And Service Guide
HP Compaq tc1100 Tablet PC - Maintenance and Service Guide c00681631
335572-004 to the manual 321b9446-bc77-441e-a475-4366788c6d9e
Compaq TC1000 Series - Maintenance and Service Guide Compaq_tc1000_tc1100_MSG_EN Free User Guide for HP Tablet and eReader, Manual - page1
hp compaq tc1100 tablet
2015-02-09
: Hp Hp-Hp-Compaq-Tc1100-Tablet-Pc-335572-004-Users-Manual-550138 hp-hp-compaq-tc1100-tablet-pc-335572-004-users-manual-550138 hp pdf
Open the PDF directly: View PDF
.
Page Count: 193 [warning: Documents this large are best viewed by clicking the View PDF Link!]
- Contents
- Product Description
- Troubleshooting
- Illustrated Parts Catalog
- 3.1 Serial Number Location
- 3.2 HP Compaq Tablet PC System Major Components
- 3.3 Miscellaneous Cable Kit Components
- 3.4 Miscellaneous Plastics/Hardware Kit Components
- 3.5 Keyboard
- 3.6 Optional HP Tablet PC Docking Station
- 3.7 HP Tablet PC Docking Station Components
- 3.8 Miscellaneous
- 3.9 Sequential Part Number Listing
- Removal and Replacement Preliminaries
- Removal and Replacement Procedures
- Specifications
- Connector Pin Assignments
- Power Cord Set Requirements
- Screw Listing
- Display Component Recycling
- Index

Maintenance and Service
Guide
HP Compaq tc1100 Tablet PC
Document Part Number: 335572-004
October 2005
This guide is a troubleshooting reference used for maintaining
and servicing the tablet PC. It provides comprehensive
information on identifying tablet PC features, components, and
spare parts, troubleshooting tablet PC problems, and performing
tablet PC disassembly procedures.
© Copyright 2004, 2005 Hewlett-Packard Development Company, L.P.
Microsoft and Windows are U.S. registered trademarks of Microsoft
Corporation. Intel, Pentium, and Celeron are trademarks or registered
trademarks of Intel Corporation or its subsidiaries in the United States and
other countries. SD Logo is a trademark of its proprietor. Bluetooth is a
trademark owned by its proprietor and used by Hewlett-Packard Company
under license.
The information contained herein is subject to change without notice. The
only warranties for HP products and services are set forth in the express
warranty statements accompanying such products and services. Nothing
herein should be construed as constituting an additional warranty. HP shall
not be liable for technical or editorial errors or omissions contained herein.
Maintenance and Service Guide
HP Compaq tc1100 Tablet PC
Fourth Edition October 2005
First Edition February 2004
Document Part Number: 335572-004

Maintenance and Service Guide iii
Contents
1 Product Description
1.1 Features . . . . . . . . . . . . . . . . . . . . . . . . . . . . . . . . . . . 1–2
1.2 Clearing a Password . . . . . . . . . . . . . . . . . . . . . . . . . 1–5
1.3 Power Management. . . . . . . . . . . . . . . . . . . . . . . . . . 1–5
1.4 Tablet PC External Components. . . . . . . . . . . . . . . . 1–6
1.5 Keyboard Components . . . . . . . . . . . . . . . . . . . . . . 1–20
1.6 HP Tablet PC Docking Station Components . . . . . 1–24
1.7 Design Overview. . . . . . . . . . . . . . . . . . . . . . . . . . . 1–28
2 Troubleshooting
2.1 Setup and Diagnostics Utilities . . . . . . . . . . . . . . . . . 2–1
Selecting Setup or HP Diagnostics . . . . . . . . . . . . . . 2–1
Selecting from the File Menu . . . . . . . . . . . . . . . . . . 2–3
Selecting from the Security Menu . . . . . . . . . . . . . . 2–4
Selecting from the Advanced Menu . . . . . . . . . . . . . 2–6
2.2 Using HP Diagnostics for Windows . . . . . . . . . . . . . 2–8
Obtaining, Saving, or Printing
Configuration Information . . . . . . . . . . . . . . . . . . . . 2–8
Obtaining, Saving or Printing Diagnostic Test
Information . . . . . . . . . . . . . . . . . . . . . . . . . . . . . . . . 2–8

iv Maintenance and Service Guide
Contents
3 Illustrated Parts Catalog
3.1 Serial Number Location . . . . . . . . . . . . . . . . . . . . . . 3–1
3.2 HP Compaq Tablet PC System Major Components . 3–2
3.3 Miscellaneous Cable Kit Components . . . . . . . . . . . 3–8
3.4 Miscellaneous Plastics/Hardware Kit Components . 3–9
3.5 Keyboard. . . . . . . . . . . . . . . . . . . . . . . . . . . . . . . . . 3–10
3.6 Optional HP Tablet PC Docking Station . . . . . . . . 3–11
3.7 HP Tablet PC Docking Station Components . . . . . 3–12
3.8 Miscellaneous . . . . . . . . . . . . . . . . . . . . . . . . . . . . . 3–14
3.9 Sequential Part Number Listing . . . . . . . . . . . . . . . 3–15
4 Removal and Replacement Preliminaries
4.1 Tools Required . . . . . . . . . . . . . . . . . . . . . . . . . . . . . 4–1
4.2 Service Considerations . . . . . . . . . . . . . . . . . . . . . . . 4–2
Plastic Parts . . . . . . . . . . . . . . . . . . . . . . . . . . . . . . . . 4–2
Cables and Connectors . . . . . . . . . . . . . . . . . . . . . . . 4–2
4.3 Preventing Damage to Removable Drives . . . . . . . . 4–3
4.4 Preventing Electrostatic Damage . . . . . . . . . . . . . . . 4–4
4.5 Packaging and Transporting Equipment . . . . . . . . . . 4–4
4.6 Workstation Precautions . . . . . . . . . . . . . . . . . . . . . . 4–5
4.7 Grounding Equipment and Methods . . . . . . . . . . . . . 4–6

Contents
Maintenance and Service Guide v
5 Removal and Replacement Procedures
5.1 Serial Number . . . . . . . . . . . . . . . . . . . . . . . . . . . . . . 5–2
5.2 Disassembly Sequence Chart . . . . . . . . . . . . . . . . . . 5–3
5.3 Preparing the Tablet PC for Disassembly . . . . . . . . . 5–4
Before You Begin . . . . . . . . . . . . . . . . . . . . . . . . . . . 5–4
5.4 Real-Time Clock Battery . . . . . . . . . . . . . . . . . . . . 5–13
5.5 Hard Drive. . . . . . . . . . . . . . . . . . . . . . . . . . . . . . . . 5–14
5.6 Display Panel Assembly . . . . . . . . . . . . . . . . . . . . . 5–17
5.7 System Board . . . . . . . . . . . . . . . . . . . . . . . . . . . . . 5–26
5.8 Fan and Heat Sink . . . . . . . . . . . . . . . . . . . . . . . . . . 5–36
5.9 Optional HP Tablet PC Docking Station . . . . . . . . 5–38

Maintenance and Service Guide 1–1
1
Product Description
Depending on model, the HP Compaq tc1100 Tablet PC offers a
1.1-GHz Intel® Pentium® M or 900-MHz Ultra Low Voltage
Intel Celeron® M processor with 512-KB cache, a 10.4-inch
color TFT XGA display, up to 2 GB of 333-MHz DDR SDRAM,
and NVIDIA GeForce4 420 Go 4X AGP graphics with 32 MB of
video DDR SDRAM.
The primary pointing device on the tablet PC is the tablet PC pen.
Handwriting recognition software is available in
Microsoft® Windows® XP Tablet PC Edition 2005, the
operating system installed on the tablet PC.
HP Compaq tc1100 Tablet PC

1–2 Maintenance and Service Guide
Product Description
The optional keyboard is slightly smaller than a full-size
notebook keyboard and it provides 101 data entry keys, cursor
control keys, and a pointing stick device.
The optional HP Tablet PC Docking Station (not shown) provides
access to a MultiBay and a variety of connectors.
HP Compaq tc1100 Tablet PC with Optional Keyboard
1.1 Features
■1.2-, 1.1-, or 1.0-GHz Intel Pentium M processor
– or –
■900- or 800-MHz Ultra Low Voltage Mobile Intel Celeron M
processor with 512-KB integrated cache, depending on
model
■NVIDIA GeForce4 420 Go 4X AGP graphics controller with
32-MB SDRAM
■1.0-GB, 768-MB, 512-MB, or 256-MB high-performance
DDR SDRAM, expandable to 2 GB, depending on model

Product Description
Maintenance and Service Guide 1–3
■Microsoft Windows XP Tablet PC Edition 2005
■10.4-inch XGA (1024 × 768) TFT display with over
16.7 million colors
■Keyboard with pointing stick device
■Integrated communication—one of the following:
❏Type III Mini PCI 56Kbps, v.90/high-speed 56K modem,
wireless LAN 802.11b, and 10/100 network interface card
(NIC)
❏Type III Mini PCI 56Kbps, v.90/high-speed 56K modem
and 10/100 network interface card (NIC)
■Integrated Bluetooth® on select models only
■One Type III PC Card slot with support for both 32-bit
(CardBus) and 16-bit PC Cards
■One Secure Digital (SD) Memory Card slot
■External 65 W AC adapter with power cord
■Six-cell, 11.1 V, 3.6-Ah Li-Ion battery pack
■80-, 60-, 40-, or 30-GB high-capacity hard drive, varying by
tablet PC model
■Support for the following drives through the MultiBay
(with optional External MultiBay or docking station):
❏1.44-MB diskette drive
❏24X Max CD-ROM drive
❏8X Max CD-RW drive
❏8X Max DVD-ROM drive
❏8X Max DVD/CD-RW Combo Drive
❏80-, 60-, 40-, or 30-GB hard drive

1–4 Maintenance and Service Guide
Product Description
■Support for the following connectors on the tablet PC:
❏RJ-45 (network)
❏RJ-11 (modem)
❏Universal Serial Bus
❏External monitor
❏AC power
❏Stereo audio-out (headphone)
❏Mono microphone
❏External MultiBay
❏Keyboard
❏Docking station
■Support for the following connectors on the optional
Docking Station:
❏External MultiBay
❏RJ-45 (network)
❏USB
❏External monitor
❏AC power
❏Stereo audio-out (headphone)

Product Description
Maintenance and Service Guide 1–5
1.2 Clearing a Password
If the tablet PC has an unknown setup or power-on password,
follow these steps to clear the password. These steps do not clear
the drivelock password.
1. Remove the battery pack and Mini PCI communications
memory module slot cover. Refer to Section 5.3, “Preparing
the Tablet PC for Disassembly,” for more information.
2. Remove the RTC battery (refer to Section 5.4, “Real-Time
Clock Battery”).
3. Wait approximately 5 minutes.
4. Replace the RTC battery and reassemble the tablet PC.
Do not reinsert the battery pack at this time.
5. Connect AC power to the tablet PC.
6. Turn on the tablet PC.
All setup and power-on passwords have been cleared.
1.3 Power Management
The tablet PC comes with power management features that
extend battery operating time and conserve power. The tablet PC
supports the following power management features:
■Standby
■Hibernation
■User customization of settings
■Smart battery that provides an accurate battery power gauge
■Battery calibration
■Power/standby button
■Advanced Configuration and Power Interface (ACPI)
compliance

1–6 Maintenance and Service Guide
Product Description
1.4 Tablet PC External Components
The external components on the front of the tablet PC are shown
in the following illustration and described in Table 1-1.
Front Components

Product Description
Maintenance and Service Guide 1–7
Table 1-1
Front Components
Item Component Function
1 Wireless light Off: No wireless device is active.
On: Wireless functionality is enabled.
Flashing: Wireless functionality is enabled,
but is not connected to a network or is not
properly configured.
2 Battery light On: A battery pack is charging.
Flashing: A battery pack that is the only
available power source has reached a
low-battery condition.
3 AC adapter light On: AC power is being supplied through
the AC adapter.
4 Tablet PC Input Panel
launch button
When Windows is running, opens the
Microsoft Tablet PC Input Panel application,
which includes a handwriting pad and an
on-screen keyboard. While using the
on-screen keyboard:
■To enter the ctrl+alt+delete command,
press the button on the tablet PC with the
pen tip or a small object such as the end
of a paper clip.
■To switch the top row of keys between
number keys and function keys, tap Func
on the on-screen keyboard.
5 Journal launch button When Windows is running, opens and closes
the Microsoft Journal application, which
supports handwriting.
6 Rotate button Switches the image between landscape and
portrait orientation.
7 Microphone Inputs monaural sound.

1–8 Maintenance and Service Guide
Product Description
The external components on the top side of the tablet PC are
shown in the following illustration and described in Table 1-2.
Top Components
Table 1-2
Top Components
Item Component Function
1 USB port* Connects an optional USB 2.0 - or - 1.1
compliant device.
2 PC Card eject button Ejects an optional PC Card from the
PC Card slot.
3 PC Card slot Supports an optional Type I or Type II 32-bit
(CardBus) or 16-bit PC Card.
*If an optional External MultiBay is connected to the USB port, the External
MultiBay must also be connected to external power. If an External MultiBay is
connected to the External MultiBay connector, it is not necessary to connect the
External MultiBay to external power.

Product Description
Maintenance and Service Guide 1–9
4 Pen holder (shown with
pen 5 inserted)
Secures the pen to the tablet PC.
5 Pen Interacts with the tablet PC whenever the tip
is within 0.5 inch of or contacts the screen.
6 Tablet PC tether eyelet Used with the tether eyelet on the pen,
enables you to tether the pen to the
tablet PC.
7 SD Card slot Supports an optional SD Card.
8 External MultiBay
connector*
Connects and provides power for an optional
USB 1.1 or USB 2.0 device.
9 RJ-11 (modem) jack Connects a modem cable.
10 RJ-45 (network) jack Connects an Ethernet network cable.
11 LAN connection lights (2) Both lights off: The tablet PC is not
connected to a LAN.
Both lights on: The tablet PC is connected
to a LAN with a 100-Mbps link.
Green light on and yellow light off: The
tablet PC is connected to a LAN with a
10-Mbps link.
Green light flashing: Information is being
transmitted through the LAN.
12 External monitor port Connects an optional external monitor or
projector.
13 AC power connector Connects an AC adapter cable, aircraft
power adapter, or automobile power
charger/adapter.
*If an optional External MultiBay is connected to the USB port, the External
MultiBay must also be connected to external power. If an External MultiBay is
connected to the External MultiBay connector, it is not necessary to connect the
External MultiBay to external power.
Table 1-2
Top Components
(Continued)
Item Component Function

1–10 Maintenance and Service Guide
Product Description
The external components on the left side of the tablet PC are
shown in the following illustration and described in Table 1-3.
Left-Side Components
Table 1-3
Left-Side Components
Item Component Function
1 Security cable slot Attaches an optional security cable to the
tablet PC.
ÄSecurity solutions are designed to act
as deterrents These deterrents may
not prevent a product from being
mishandled or stolen.
2 Screen protector
slots (2)
Secure the optional screen protector when
it is attached to the tablet PC.

Product Description
Maintenance and Service Guide 1–11
3 Air vent Allows airflow to cool internal components.
ÅWARNING: To avoid potential
discomfort or burns, do not block the
air vents or use the tablet PC on your
lap for extended periods. This tablet
PC is designed to run demanding
applications at full power. As a result
of increased power consumption, it is
normal for the tablet PC to feel warm
or hot when used continuously. The
tablet PC complies with the
user-accessible surface temperature
limits defined by the International
Standard for Safety of Information
Technology Equipment (IEC 60950).
4 Universal alignment
slots (2)
Secure the portfolio, the optional screen
protector, or an optional attachment, such as
a tablet PC keyboard, to the tablet PC.
5 Keyboard connector Connects an optional tablet PC keyboard
to the tablet PC.
6 Alignment key slot Accepts an alignment key to safeguard
attachment procedures. For example,
matching the alignment key on an optional
tablet PC keyboard to the alignment key slot
helps you to correctly orient the tablet PC to
the keyboard as you connect them.
Table 1-3
Left-Side Components
(Continued)
Item Component Function

1–12 Maintenance and Service Guide
Product Description
The external components on the right side of the tablet PC are
shown in the following illustration and described in Table 1-4.
Right-Side Components
Table 1-4
Left-Side Components
Item Component Function
1 Jog dial Functions like the enter key and the up and
down arrow keys on a standard keyboard.
■Press inward to enter a command.
■Rotate upward to scroll upward.
■Rotate downward to scroll downward.

Product Description
Maintenance and Service Guide 1–13
Table 1-4
Left-Side Components
(Continued)
Item Component Function
2esc button While the tablet PC is
■Starting up and a flashing pointer is
displayed on the screen, opens the Setup
utility.
■In Windows, functions like the esc key on a
standard keyboard.
3 Windows security button When pressed with the pen tip or a small
object such as the end of a paper clip
■when Windows is open, enters the
ctrl+alt+delete command.
■when the Setup utility is open, enters the
reset command.
4tab button When Windows is running, functions like the
tab key on a standard keyboard.
5 Q menu button When Windows is running, opens or closes
the Q Menu.
6 E-mail launch button When Windows is running:
■Before your Internet or network service is
set up, opens the operating system
Internet connection wizard.
■After your Internet or network service is
set up, opens your default e-mail
application.

1–14 Maintenance and Service Guide
Product Description
Table 1-4
Left-Side Components
(Continued)
Item Component Function
7 Power/standby switch When the tablet PC is:
■Off, press to turn on the tablet PC.
■On, slide and release to initiate standby.
■In standby, slide and release to resume
from standby.
■In hibernation, slide and release to restore
from hibernation.
If the system has stopped responding and
Windows shutdown procedures cannot be
used, slide and hold for 4 seconds to turn off
the tablet PC.
8 Power/standby light ■On: tablet PC is on.
■Flashing: tablet PC is in standby.
■Off: tablet PC is off or in hibernation.

Product Description
Maintenance and Service Guide 1–15
The external components on the bottom side of the tablet PC are
shown in the following illustration and described in Table 1-5.
Bottom-side Components
Table 1-5
Rear Components
Item Component Function
1 Docking alignment slots (2) Secure the tablet PC to an optional
Tablet PC Docking Station.
2 Speakers (2) Produce stereo sound.
3 Audio-out (headphone) Connects optional stereo
headphones or powered stereo
speakers.
4 Headset jack Connects an optional headset, such
as a mobile telephone headset with
a microphone and a monaural ear
piece.
5 Audio-in (microphone) Connects an optional stereo
microphone.

1–16 Maintenance and Service Guide
Product Description
The external components on the rear of the tablet PC are shown in
the following illustration and described in Table 1-6.
Rear Components
Table 1-6
Rear Components
Item Component Function
1 Tilt feet (2) While the tablet PC is being used
in portrait orientation on a flat
surface, can elevate the top of the
tablet PC to provide a comfortable
writing and viewing angle.
2 Docking restraint latch recess Accepts the docking restraint latch
on an optional docking station to
secure the tablet PC to the
Docking Station.

Product Description
Maintenance and Service Guide 1–17
3 Product identification label Contains the serial number of the
tablet PC and a code describing
the original configuration of the
tablet PC. You will need the serial
number if you contact Customer
Care.
4 Docking connector Connects the tablet PC to an
optional docking station.
5 Air vent Allows airflow to cool internal
components.
ÅWARNING: To avoid
potential discomfort or burns,
do not block the air vents or
use the tablet PC on your lap
for extended periods. This
tablet PC is designed to run
demanding applications at
full power. As a result of
increased power
consumption, it is normal for
the tablet PC to feel warm or
hot when used continuously.
The tablet PC complies with
the user-accessible surface
temperature limits defined by
the International Standard for
Safety of Information
Technology Equipment
(IEC 60950).
6 Attachment release latch Releases an optional screen
protector or tablet PC keyboard
from the universal attachment slots
on the tablet PC.
Table 1-6
Rear Components
(Continued)
Item Component Function

1–18 Maintenance and Service Guide
Product Description
7 Hard drive retention screw Secures the hard drive bay cover
to the tablet PC.
8 Hard drive bay Holds the system hard drive.
9 Hard drive security screws (2) Secure the hard drive in the hard
drive bay.
10 Pad feet (2) Stabilize the tablet PC when it is
placed on a flat surface.
11 Battery bay Holds the battery pack.
12 Battery retention screw Secures the battery pack to the
tablet PC.
13 Battery quick check lights (3) On: Each light represents a
percentage of a full charge. For
example, when all three lights are
on, the battery pack is fully
charged.
Flashing: When one light is
flashing, less than 10% of a full
charge remains in the battery pack.
14 Battery quick check button Activates the battery quick check
lights, which display how much
of a full charge remains in the
battery pack.
15 Battery pack release latch Releases the battery pack from
the battery bay.
Table 1-6
Rear Components
(Continued)
Item Component Function

Product Description
Maintenance and Service Guide 1–19
16 Memory module and Mini PCI
compartment cover retention
screws
Secure the memory and Mini PCI
compartment cover to the
tablet PC.
17 Memory module and
Mini PCI compartment
Contains one memory slot for a
PC133-compliant memory module.
Also holds an optional Mini PCI
board, such as a modem board or
a combination modem and wireless
board.
ÄTo prevent an unresponsive
system and the display of a
warning message, install only
a Mini PCI device authorized
for use by the governmental
agency that regulates
wireless devices in your
country. If you install a device
and then receive a warning
message, remove the device
to retore tablet PC
functionality. Then contact
Customer Care.
Table 1-6
Rear Components
(Continued)
Item Component Function

1–20 Maintenance and Service Guide
Product Description
1.5 Keyboard Components
The keyboard top components are shown in the following
illustration and described in Table 1-7.
Keyboard Top Components
Table 1-7
Keyboard Top Components
Item Component Function
1 Alignment key Ensures that the tablet PC is attached to the
keyboard in the correct orientation.
2 Keyboard hooks (2) Secure the tablet PC to the keyboard.

Product Description
Maintenance and Service Guide 1–21
3 Keyboard connector Connects the keyboard to the keyboard
connector on the tablet PC.
4 Tilt adjustment Tilts the tablet PC forward or backward while
it is connected to the keyboard.
5 Rotation disk Rotates the tablet PC clockwise or
counterclockwise while it is connected to the
keyboard.
6 Docking alignment
notches (4)
Help guide the tablet PC and keyboard into
an optional HP Tablet PC Docking Station.
7 Docking connector
pass-through
Enables the optional docking station to be
connected to the tablet PC while the
keyboard is attached to the tablet PC.
8 Pointing stick Moves the cursor and selects and activates
items on the screen.
9 Pointing stick buttons (2) Function like the left and right buttons on an
external mouse.
10 Keyboard latch Slide to lock the keyboard or to release the
keyboard from the tablet PC.
11 Caps lock light When this light is on, the caps lock is on.
12 Num lock light When this light is on, the numeric keypad is
active.
Table 1-7
Keyboard Top Components
(Continued)
Item Component Function

1–22 Maintenance and Service Guide
Product Description
The special keys on the keyboard are shown in the following
illustration and described in Table 1-8.
Keyboard Special Keys
Table 1-8
Keyboard Special Keys
Item Component Function
1 Function keys Perform system and application tasks. For
example, in the Windows operating system and
many applications, pressing F1 opens a Help file.
To enter an F11 function, press F11/F12. To e nt er
an F12 function, press Fn+F11/F12.
2Fn key Combines with other keys to perform system
tasks. For example, pressing Fn+num lk turns on
the keypad.
3 Windows logo key Displays the Microsoft Windows Start Menu.
4Windows
applications key
Displays a shortcut menu for items beneath the
pointer.
5 Keypad keys Used like an external numeric keypad.

Product Description
Maintenance and Service Guide 1–23
The components on the rear and bottom of the optional keyboard
are shown in the following illustration and described in Table 1-9.
Keyboard Rear and Bottom Components
Table 1-9
Keyboard Rear and Bottom Components
Item Component Function
1 Screen protector
slots
Attach the screen protector to the keyboard.
2 Attachment release
latch
Releases a portfolio or optional screen protector
from the keyboard.
3 Universal alignment
slots
Secure the portfolio or optional screen protector
to the keyboard.
4 Alignment key slots Accept alignment keys to ensure proper
orientation.

1–24 Maintenance and Service Guide
Product Description
1.6 HP Tablet PC Docking Station
Components
The upper and right-side components on the optional
HP Tablet PC Docking Station are shown in the following
illustration and described in Table 1-10.
Docking Station Upper and Right-Side Components

Product Description
Maintenance and Service Guide 1–25
Table 1-10
Docking Station Upper and
Right-Side Components
Item Component Function
1 Docking stand Holds the tablet PC when it is docked.
2 Docking eject pin Disconnects the tablet PC and docking stand
docking connectors when the release handle
is pulled.
3 Release handle Ejects the tablet PC from the docking stand.
4 Docking connector Connects to the tablet PC.
5 Docking restraint latch Secures the tablet PC to the docking stand.
6 Docking alignment
brackets (2)
Fit into the tablet PC docking alignment
slots to align the tablet PC in the docking
stand.
7 Security cable slot Attaches an optional security cable to the
tablet PC.
ÄThe purpose of security solutions is
to act as a deterrent. These solutions
do not prevent the product from being
mishandled or stolen.
8 MultiBay release lever Ejects a MultiBay device from the bay.
9 External MultiBay
connector
Connects optional USB devices.

1–26 Maintenance and Service Guide
Product Description
The front and left-side components on the optional docking
station are shown in the following illustration and described in
Table 1-11.
Docking Station Front and Left-Side Components

Product Description
Maintenance and Service Guide 1–27
Table 1-11
Docking Station Front and Left-Side Components
Item Component Function
1 Pivot arm Tilts the docking stand forward and
backward to enable different viewing angles
and different docking modes.
2 MultiBay Supports a diskette drive, CD-ROM or
CD-RW drive, DVD-ROM drive, DVD/CD-RW
Combo Drive, or second hard drive.
3 RJ-45 (network) jack Connects a network cable.
4 External monitor port Connects an optional external monitor or
overhead projector.
5 Audio-in jack Connects the stereo audio function of
optional audio devices such as CD-ROM
players.
6 Audio-out (headphone)
jack
Connects optional stereo headphones or
powered stereo speakers and connects the
audio function of an audio/video device such
as a television or VCR.
7 USB ports (3) Connect optional USB devices.
8 AC power connector Connects an AC adapter cable, aircraft
power adapter, or automobile power
charger/adapter.

1–28 Maintenance and Service Guide
Product Description
1.7 Design Overview
This section presents a design overview of key parts and features
of the tablet PC. Refer to Chapter 3, “Illustrated Parts Catalog‚"
to identify replacement parts, and Chapter 5, “Removal and
Replacement Procedures," for disassembly instructions.
The system board provides the following device connections:
■Memory module
■Hard drive
■Display
■Optional keyboard and pointing stick
■Audio
■Intel Pentium M or Celeron M processor
■Fan
■PC Card
■Secure Digital (SD) Memory card (not SD I/O)
■External MultiBay
■Modem or modem/NIC
ÄCAUTION: To prevent overheating, do not obstruct vents. Do not allow
a hard surface, such as a printer, or a soft surface, such as pillows or
thick rugs, to block airflow.
The tablet PC uses an electric fan for ventilation. The fan is
controlled by a temperature sensor and is designed to operate
automatically when high temperature conditions exist. These
conditions are affected by high external temperatures, system
power consumption, power management, battery conservation
configurations, battery fast charging, and software applications.
Cooling air is taken in through the air vent located on the rear of
the tablet PC. Exhaust air is expelled through the air vent located
on the left side of the tablet PC.

Maintenance and Service Guide 2–1
2
Troubleshooting
ÅWARNING: Only authorized technicians trained by HP should repair
this equipment. All troubleshooting and repair procedures are detailed
to allow only subassembly/module level repair. Because of the
complexity of the individual boards and subassemblies, do not attempt
to make repairs at the component level or to make modifications to any
printed wiring board. Improper repairs can create a safety hazard.
Any indication of component replacement or printed wiring board
modification may void any warranty or exchange allowances.
2.1 Setup and Diagnostics Utilities
Selecting Setup or HP Diagnostics
The tablet PC features 2 HP system management utilities:
■Setup—A system information and customization utility that
can be used even when your operating system is not working
or will not load. This utility includes settings that are not
available in Windows.
■HP Diagnostics—A system information and diagnostic
utility that is used within your Windows operating system.
Use this utility whenever possible to
❏Display system information.
❏Test system components.
❏Troubleshoot a device configuration problem in
Windows Tablet PC Edition.
✎It is not necessary to configure a device connected to a USB
port on the tablet PC or to an optional docking station.

2–2 Maintenance and Service Guide
Troubleshooting
Using Setup
Information and settings in Setup are accessed from the File,
Security, or Advanced menus:
1. Turn on or restart the tablet PC. Press F10 while the
F10 = ROM Based Setup message displays in the lower-left
corner of the screen.
❏To change the language, press F2.
❏To view navigation information, press F1.
❏To return to the Setup menu, press esc.
2. Select the File, Security, or Advanced menu.
3. To close Setup and restart the tablet PC:
❏Select File > Save Changes, and Exit and press enter.
– or –
❏Select File > Ignore Changes, and Exit and press enter.
4. When you are prompted to confirm your action, press F10.

Troubleshooting
Maintenance and Service Guide 2–3
Selecting from the File Menu
Table 2-1
File Menu
Select To Do This
System Information ■View identification information about the
tablet PC, a docking station, and any battery
packs in the system.
■View specification information about the
processor, memory and cache size, and
system ROM.
Save to Floppy Save system configuration settings to a diskette.
Restore from Floppy Restore system configuration settings from a
diskette.
Restore Defaults Replace configuration settings in Setup with
factory default settings. Identification information
is retained.
Ignore Changes and Exit Cancel changes entered during the current
session, and then exit and restart the tablet PC.
Save Changes and Exit Save changes entered during the current session,
and then exit and restart the tablet PC.

2–4 Maintenance and Service Guide
Troubleshooting
Selecting from the Security Menu
Table 2-2
Security Menu
Select To Do This
Setup Password Enter, change, or delete a setup password.
(The setup password is called an administrator
password in HP Computer Security, a program
accessed from the Windows Control Panel.)
Power-on Password Enter, change, or delete a power-on password.
DriveLock Password Enable/disable DriveLock; change a DriveLock
User or Master password.
✎DriveLock Settings are accessible only
when you enter Setup by turning on
(not restarting) the tablet PC.

Troubleshooting
Maintenance and Service Guide 2–5
Password Options Enable/disable:
■QuickLock
■QuickLock on Suspend
■QuickBlank
✎To enable QuickLock on Suspend or
QuickBlank, you must first enable
QuickLock.
✎Password options can be selected only
when a power-on password has been set.
Device Security Enable/disable:
■Ports or diskette drives
■Diskette write*
■CD-ROM or diskette startup
✎Settings for a DVD-ROM can be entered in
the CD-ROM field.
System IDs Enter identification numbers for the tablet PC,
a docking station, and all battery packs in the
system.
Table 2-2
Security Menu
(Continued)
Select To Do This

2–6 Maintenance and Service Guide
Troubleshooting
Selecting from the Advanced Menu
Table 2-3
Advanced Menu
Select To Do This
Language (or press F2) Change the Setup language.
Boot Options Enable/disable:
■QuickBoot, which starts the tablet PC more
quickly by eliminating some startup tests. If you
suspect a memory failure and want to test
memory automatically during startup, disable
QuickBoot.
■MultiBoot, which sets a startup sequence that
can include most bootable devices and media
in the system.
Device Options ■Enable/disable the embedded numeric keypad
at startup.
■Enable/disable multiple standard pointing
devices at startup. To set the tablet PC to
support only a single, usually nonstandard,
pointing device at startup, select Disable.
■Enable/disable USB legacy support for a USB
keyboard. When USB legacy support is
enabled, the keyboard works even when a
Windows operating system is not loaded.
■Set an optional external monitor or overhead
projector connected to a video card in a
docking station as the primary device. When
the tablet PC display is set as secondary, the
tablet PC must be shut down before undocking
from a docking station.

Troubleshooting
Maintenance and Service Guide 2–7
Device Options
(continued)
■Change the parallel port mode from
EPP (Enhanced Parallel Port [default]) to
standard, bidirectional, EPP or ECP
(Enhanced Capabilities Port).
■Set video-out mode to NTSC (default), PAL,
NTSC-J, or PAL-M.*
■Enable/disable all settings in the SpeedStep
window. When Disable is selected, the
tablet PC runs in Battery Optimized mode.
■Specify how the tablet PC recognizes multiple
identical docking stations that are identically
equipped. Select Disable to recognize the
docking stations as a single docking station;
select Enable to recognize the docking stations
individually, by serial number.
■Enable/disable the reporting of the processor
serial number by the processor to the software.
HDD Self-Test Options Run a quick comprehensive self-test on hard
drives in the system that support the test features.
*Video modes can vary within regions. However, NTSC is commonly used in
North America; PAL, in Europe, Africa, and the Middle East; NTSC-J, in Japan;
and PAL-M, in Brazil. Other South and Central American regions may use
NT S C, PA L , o r PA L - M .
Table 2-3
Advanced Menu
(Continued)
Select To Do This

2–8 Maintenance and Service Guide
Troubleshooting
2.2 Using HP Diagnostics
for Windows
When you access HP Diagnostics for Windows, a scan of all
system components is displayed on the screen before the
HP Diagnostics window opens.
You can display more or less information from anywhere within
HP Diagnostics for Windows by selecting Level on the menu bar.
HP Diagnostics for Windows is designed to test HP components.
If third-party components are tested, the results may be
inconclusive.
Obtaining, Saving, or Printing
Configuration Information
1. Access HP Diagnostics by selecting Start > Control Panel >
Diagnostics for Windows.
2. Select Categories, and then select a category from the
drop-down list.
❏To save the information, select File > Save As.
❏To print the information, select File > Print.
3. To close HP Diagnostics for Windows, select File > Exit.
Obtaining, Saving or Printing Diagnostic
Test Information
1. Access HP Diagnostics by selecting Start > Control Panel >
Diagnostics for Windows.
2. Select the Test tab.
3. In the scroll box, select the category or device you want
to test.
4. Select a test type:

Troubleshooting
Maintenance and Service Guide 2–9
❏Quick Test—Runs a quick, general test on each device in
a selected category.
❏Complete Test—Performs maximum testing on each
device in a selected category.
❏Custom Test—Performs maximum testing on a selected
device.
◆To run all tests for your selected device, select
Check All.
◆To run only the tests you select, select Uncheck All,
and then select the check box for each test you want
to run.
5. Select a test mode:
❏Interactive Mode—Provides maximum control over the
testing process. You determine whether the test was
passed or failed. You may be prompted to insert or
remove devices.
❏Unattended Mode—Does not display prompts. If errors
are found, they are displayed when testing is complete.
6. Select Begin Testing.
7. Select a tab to view a test report:
❏Status tab—Summarizes the tests run, passed, and failed
during the current testing session.
❏Log tab—Lists tests run on the system, the number of
times each test has run, the number of errors found on
each test, and the total run time of each test.
❏Error tab—Lists all errors found in the tablet PC, along
with their error codes.
8. Select a tab to save the report:
❏Log tab—Select Log tab Save.
❏Error tab—Select Error tab Save.
9. Select a tab to print the report:
Log tab—Select File > Save As, and then print the file from
your folder.

2–10 Maintenance and Service Guide
Troubleshooting
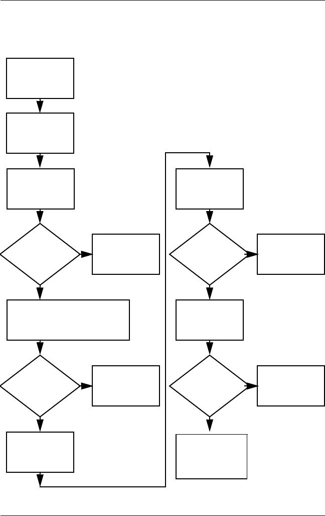
Troubleshooting Flowcharts
Table 2-4
Troubleshooting Flowcharts Overview
Flowchart Description
2.1 “Flowchart 2.1—Initial Troubleshooting.”
2.2 “Flowchart 2.2—No Power, Part 1.”
2.3 “Flowchart 2.3—No Power, Part 2.”
2.4 “Flowchart 2.4—No Power, Part 3.”
2.5 “Flowchart 2.5—No Power, Part 4.”
2.6 “Flowchart 2.6—No Video, Part 1.”
2.7 “Flowchart 2.7—No Video, Part 2.”
2.8 “Flowchart 2.8—Nonfunctioning Docking Station (if applicable).”
2.9 “Flowchart 2.9—No Operating System (OS) Loading.”
2.10 “Flowchart 2.10—No OS Loading from Hard Drive, Part 1.”
2.11 “Flowchart 2.11—No OS Loading from Hard Drive, Part 2.”
2.12 “Flowchart 2.12—No OS Loading from Hard Drive, Part 3.”
2.13 “Flowchart 2.13—No OS Loading from Diskette Drive.”
2.14 “Flowchart 2.14—No OS Loading from Optical Drive.”
2.15 “Flowchart 2.15—No Audio, Part 1.”
2.16 “Flowchart 2.16—No Audio, Part 2.”
2.17 “Flowchart 2.17—Nonfunctioning Device.”
2.18 “Flowchart 2.18—Nonfunctioning Keyboard.”
2.19 “Flowchart 2.19—Nonfunctioning Pointing Device.”
2.20 “Flowchart 2.20—No Network or Modem Connection.”

Troubleshooting
Maintenance and Service Guide 2–11
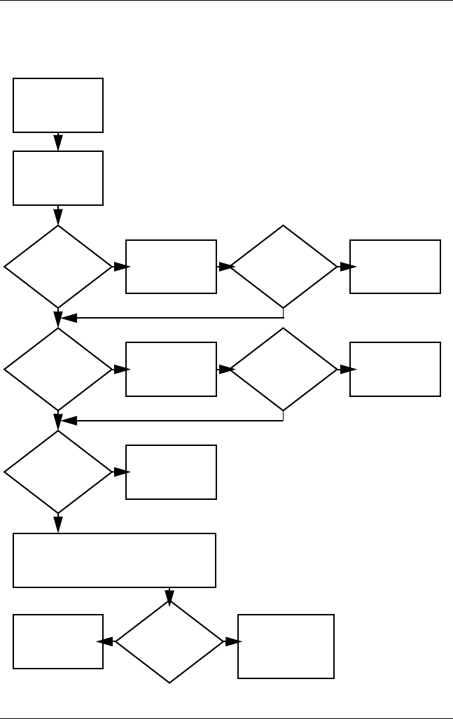
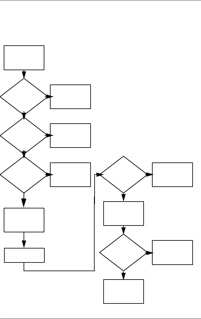
Flowchart 2.1—Initial Troubleshooting
Connecting
to network
or modem?
Begin
troubleshooting.
Is there
power?
Is the OS
loading?
Is there video?
(no boot)
Is there
sound?
Beeps,
LEDs, or error
messages?
Keyboard/
pointing
device
working?
Go to
Flowchart
2.17—Nonfunctioning
Device.
Go to
Flowchart 2.2—No
Power, Part 1.
Go to
Flowchart 2.6—No
Video, Part 1.
All drives
working?
Y
Y
Y
Y
Y
Y
Y
Y
N
N
N
N
N
End
N
N
N
Go to
Flowchart 2.9—No
Operating System
(OS) Loading.
Go to
Flowchart 2.15—No
Audio, Part 1.
Go to
Flowchart
2.18—Nonfunctioning
Keyboard
or Flowchart
2.19—Nonfunctioning
Pointing Device.
Check
LED board,
speaker
connections.
Go to
Flowchart 2.20—No
Network
or Modem Connection.

2–12 Maintenance and Service Guide
Troubleshooting
Flowchart 2.2—No Power, Part 1
1. Reseat the power cable in the docking
station and at the AC outlet.
2. Ensure the AC power source is active.
Done
Remove from
docking station
(if applicable).
Power up
on battery
power?
Power up
on AC
power?
Power up
in docking
station?
Power up
on battery
power?
Power up
in docking
station?
Done
*Reset
power.
*Reset
power.
Power up
on AC
power?
N
Y
Y
N
N
Y
N
N
Y
Y
YN
To reset the tablet PC, slide and hold the
power switch for 4 seconds.
*NOTES:
Go to
Flowchart 2.4—No
Power, Part 3.
Go to
Flowchart 2.3—No
Power, Part 2.
Go to
Flowchart
2.8—Nonfunctioning
Docking Station (if
applicable).
No Power
(power LED
is off).

Troubleshooting
Maintenance and Service Guide 2–13
Flowchart 2.3—No Power, Part 2
Continued from
Flowchart 2.2—No
Power, Part 1
Visually check for
debris in battery
socket and clean
if necessary.
Done
N
Y
Power on?
Check battery by
recharging,
moving it to
another tablet PC,
or replacing it.
Power on?
Done
Y
Replace
power supply
(if applicable).
N
Power on?
Done
Y
N
Go to
Flowchart 2.4—No
Power, Part 3

2–14 Maintenance and Service Guide
Troubleshooting
Flowchart 2.4—No Power, Part 3
Continued from
Flowchart 2.3—No
Power, Part 2.
Reseat AC adapter
in tablet PC and
at power source.
Internal or
external AC
adapter?
Done
Done
Done Done
Power on?
Power on?
Power on?
Plug directly
into AC outlet.
Power LED
on?
Power outlet
active?
Try different
outlet.
Replace external
AC adapter.
Replace
power cord.
Y
N
Y
Y
Y
Y
N
N
N
N
External
Internal
Go to
Flowchart 2.5—No
Power, Part 4.

Troubleshooting
Maintenance and Service Guide 2–15
Flowchart 2.5—No Power, Part 4
Y
N
Continued from
Flowchart 2.4—No
Power, Part 3.
Reseat loose
components and
boards and
replace damaged
items.
Open
tablet PC.
Loose or
damaged
parts?
Y
Close
tablet PC and
retest.
Power on?
Done
N
Replace the following items (if applicable).
Check tablet PC operation after each
replacement:
1. Internal AC-DC converter*
2. Internal AC adapter
3. Processor board*
4. System board*
*NOTE: Replace these items as a set to prevent
shorting out among components.

2–16 Maintenance and Service Guide
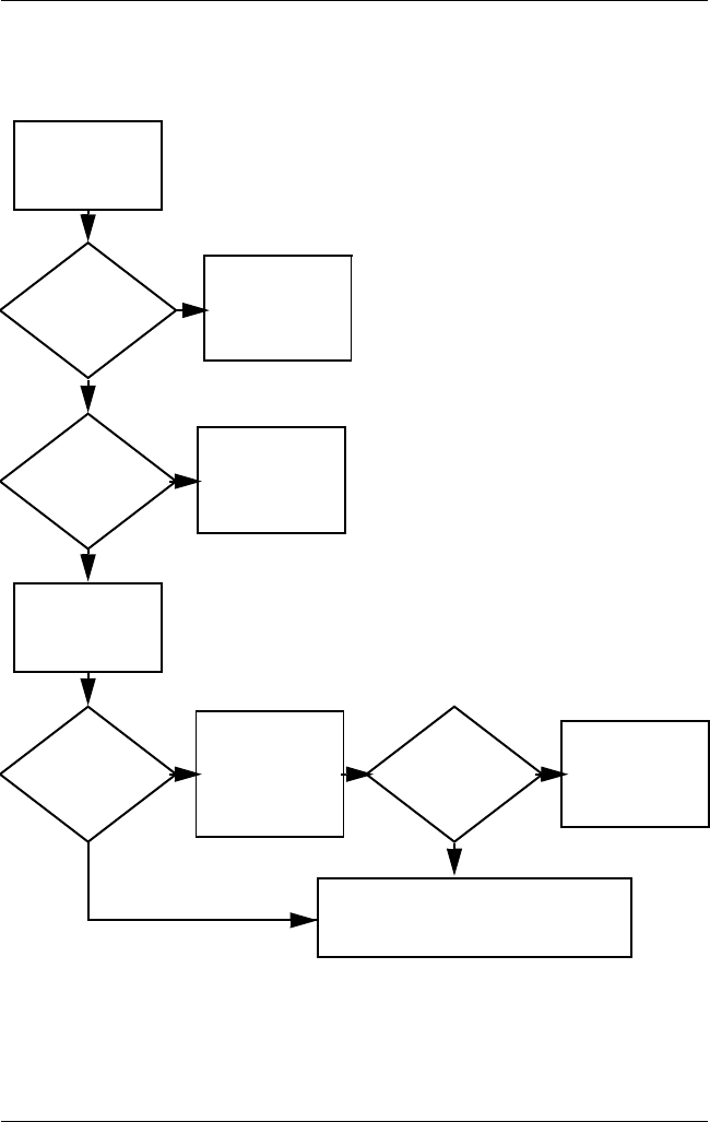
Troubleshooting
Flowchart 2.6—No Video, Part 1
A
N
Stand-alone
or in docking
station?
No Video.
Replace the following one at a time. Test after each replacement.
1. Cable between notebook and tablet PC display (if applicable)
2. Inverter board (if applicable)
3. Display
4. System board
Internal or
external
display*?
Adjust
brightness. Video OK? Done
Docking
Station
Internal
Stand-alone
External
Adjust
brightness.
Video OK? Done
Y
Video OK?
Done Done
N
Check for bent
pins on cable.
Try
another
display.
Internal and
external
video OK?
Replace
system
board.
YY
N
N
*NOTE: To change from internal to
external display, use the hotkey
combination.
Y
Go to
Flowchart 2.7—No
Video, Part 2.

Troubleshooting
Maintenance and Service Guide 2–17
Flowchart 2.7—No Video, Part 2
Y
N
Continued from
Flowchart 2.6—No
Video, Part 1.
Done
Adjust external
monitor display.
Video OK?
Adjust
display
brightness.
Video OK?
Video OK?
Done
Done
Check that tablet PC is properly seated
in docking station, for bent pins on
cable, and for
monitor connection.
Go to
Flowchart 2.6—No
Video, Part 1.
Check brightness
of external
monitor.
Try another
external
monitor.
Internal
and external
video OK?
Go to
Flowchart
2.8—Nonfunctioning
Docking Station (if
applicable).
Y
Y
Y
N
N
N
Remove
tablet PC from
docking station,
if connected.

2–18 Maintenance and Service Guide
Troubleshooting
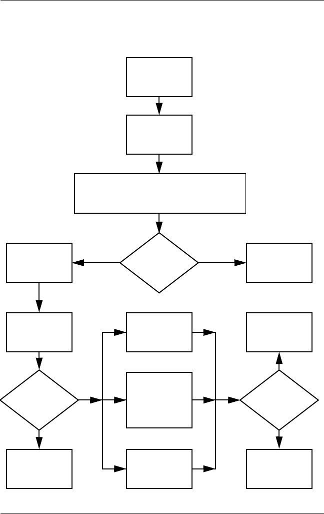
Flowchart 2.8—Nonfunctioning Docking Station
(if applicable)
Y
N
Reseat power
cord in docking
station and
power outlet.
N
Replace the following docking station
components one at a time. Check tablet PC
operation after each replacement.
1. Power supply
2. I/O board
3. Backplane board
4. Switch box
5. Docking motor mechanism
Check voltage
setting on
docking station.
Reset monitor
cable connector at
docking station.
Reinstall
tablet PC into
docking station.
Docking
station
operating?
Docking
station
operating?
Remove
tablet PC, reset
all internal parts,
and replace any
damaged items in
docking station.
Done
Done
Y
Nonfunctioning
docking station.

Troubleshooting
Maintenance and Service Guide 2–19
2.2.1Flowchart 2.9—No Operating System
(OS) Loading
No OS loading
from hard drive,
go to
Flowchart 2.10—No
OS Loading from
Hard Drive, Part 1.
Reseat power
cord in docking
station and
power outlet.
No OS loading
from diskette
drive, go to
Flowchart 2.13—No
OS Loading from
Diskette Drive.
No OS loading
from CD-ROM or
DVD-ROM drive,
go to Flowchart
2.14—No OS
Loading from
Optical Drive.
No OS loading
from network,
go to
Flowchart 2.20—No
Network
or Modem Connectio
No OS
loading.*
*NOTE: Before beginning troubleshooting, always
check cable connections, cable ends, and drives
for bent or damaged pins.

2–20 Maintenance and Service Guide
Troubleshooting
Flowchart 2.10—No OS Loading from
Hard Drive, Part 1
Go to
Flowchart
2.17—Nonfunctioning
Device.
Y
Done
N
OS not
loading from
hard drive.
Nonsystem
disk message?
Go to
Flowchart
2.11—No OS
Loading from
Hard Drive, Part 2.
Reseat
external
hard drive.
OS loading? Done
Boot
from
CD?
Go to
Flowchart
2.13—No OS
Loading from
Diskette Drive.
Boot
from
hard drive?
Boot
from
diskette?
Change boot
priority through
the setup utility
and reboot.
Boot
from
hard drive?
Y
Y
Y
Y
Y
N
N
N
N
N
Check the setup
utility for correct
booting order.

Troubleshooting
Maintenance and Service Guide 2–21
Flowchart 2.11—No OS Loading from
Hard Drive, Part 2
Continued from
Flowchart
2.10—No OS
Loading from
Hard Drive, Part 1.
Reseat
hard drive.
Done
CD or
diskette in
drive?
1. Replace hard
drive.
2. Replace
system board.
Go to
Flowchart
2.13—No OS
Loading from
Diskette Drive.
Load OS using
Restore disc
(if applicable).
Format hard drive
and bring to
a bootable
C:\ prompt.
Create partition,
then format hard
drive to bootable
C:\ prompt.
Boot
from diskette
drive?
Remove
diskette and
reboot.
Y
N
Boot
from
hard drive?
Y
N
Y
N
Hard drive
accessible?
Y
N
Hard drive
accessible? Done
Run FDISK.
Y
N
Hard drive
partitioned?
Hard drive
formatted?
Y
N
Y
N
Tablet PC
booted?
Done
Y
N
Go to
Flowchart
2.12—No OS
Loading from
Hard Drive, Part 3.
Go to
Flowchart
2.12—No OS
Loading from
Hard Drive, Part 3.

2–22 Maintenance and Service Guide
Troubleshooting
Flowchart 2.12—No OS Loading from
Hard Drive, Part 3
Y
System
files on hard
drive?
Continued from
Flowchart
2.11—No OS
Loading from
Hard Drive, Part 2.
Clean virus. Done
N
Install OS
and reboot.
Virus
on hard
drive?
OS
loading from
hard drive?
Y
N
Y
N
Y
N
Diagnostics
on diskette?
Replace
hard drive.
Run diagnostics
and follow
recommendations.
Run SCANDISK
and check for
bad sectors.
Can bad
sectors
be fixed?
Replace
hard drive.
Y
N
Y
N
Fix bad
sectors. Boot from
hard drive?
Replace
hard drive.
Done
Virus
on hard
drive?

Troubleshooting
Maintenance and Service Guide 2–23
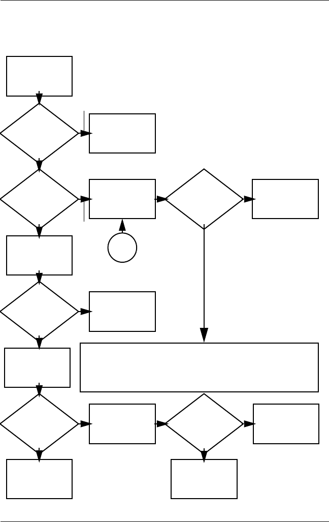
Flowchart 2.13—No OS Loading from
Diskette Drive
Done
Y
N
Reseat
diskette drive.
OS not loading
from
diskette drive.
Done
Y
Y
Y
Y
Y
Y
Y
N
N
N
N
N
N
N
OS
loading?
Nonsystem
disk message?
Bootable
diskette
in drive?
Install bootable
diskette and
reboot tablet PC.
Check diskette
for system files.
Try different
diskette.
1. Replace
diskette drive.
2. Replace
system board.
Nonsystem
disk error?
OS
loading?
Boot
from another
device?
Enable drive
and cold boot
tablet PC.
Diskette
drive boot
order?
Change boot
priority using
the Setup utility.
Go to
Flowchart
2.17—Nonfunctio
ning Device.
Diskette
drive enabled
in the Setup
utility?
Go to
Flowchart
2.17—Nonfunctio
ning Device.
Clear CMOS.
Refer to
Section1.2,
“Clearing a
Password,” for
instructions.

2–24 Maintenance and Service Guide
Troubleshooting
Flowchart 2.14—No OS Loading from
Optical Drive
Y
Done
N
Bootable
disc in
drive?
Disc
in drive?
No OS
loading from
CD-ROM or
DVD-ROM Drive.
Install bootable
disc and
reboot
tablet PC.
Go to
Flowchart
2.17—Nonfunctioning
Device.
Go to
Flowchart
2.17—Nonfunctioning
Device.
Install
bootable disc.
Boots from
CD or DVD?
Boots from
CD or DVD?
Try another
bootable disc.
Booting
from another
device?
Booting
order
correct?
Correct boot
order using
the Setup utility.
Done
Reseat
drive.
Y
Y
Y
Y
Y
N
N
N
N
N
Clear CMOS.
Refer to Section1.2,
“Clearing a
Password,” for
instructions.

Troubleshooting
Maintenance and Service Guide 2–25
Flowchart 2.15—No Audio, Part 1
No audio.
N
Tablet PC in
docking station
(if applicable)?
Internal
audio?
Audio? Done
Undock
Audio? Done
Turn up audio
internally or
externally.
Go to
Flowchart 2.16—No
Audio, Part 2
Go to
Flowchart 2.16—No
Audio, Part 2
Go to
Flowchart
2.17—Nonfunctioni
ng Device
Replace the following docking station
components one at a time as applicable.
Check after each change.
1. Reset docking station audio cable.
2. Replace audio cable.
3. Replace speaker.
4. Replace docking station audio board.
5. Replace backplane board.
6. Replace I/O board.
Y
Y
Y
Y
N
N
N

2–26 Maintenance and Service Guide
Troubleshooting
Flowchart 2.16—No Audio, Part 2
YN
Continued from
Flowchart 2.15—No
Audio, Part 1
Reload
audio drivers.
Audio
driver in OS
configured?
Audio?
Y
Y
YN
N
N
Correct
drivers for
application?
Connect to
external
speaker.
Load drivers and
set configuration
in OS.
Audio? Done
Replace audio
board and
speaker
connections
in tablet PC
(if applicable).
1. Replace internal speakers.
2. Replace audio board (if applicable).
3. Replace system board.

Troubleshooting
Maintenance and Service Guide 2–27
Flowchart 2.17—Nonfunctioning Device
Done
Any physical
device detected?
Y
N
Unplug the nonfunctioning device from the tablet PC,
and inspect cables and plugs for bent or broken pins
or other damage.
Reseat
device.
Clear
CMOS.
Done
Fix or
replace
broken item.
Nonfunctioning
device.
Reattach device.
Close tablet PC,
plug in power,
and reboot.
Device
boots
properly?
Go to
Flowchart 2.9—No
Operating System
Device
boots
properly?
Possible bad
hard drive.
Replace drive.
Possible bad
diskette drive.
Replace drive.
Possible bad NIC.
Replace card.
If integrated NIC,
replace system
board.
Y
N
Y
N

2–28 Maintenance and Service Guide
Troubleshooting
Flowchart 2.18—Nonfunctioning Keyboard
Y
N
OK?
Keyboard
not operating
properly.
External
device
works?
Replace
system
board.
Replace
system
board.
Connect tablet PC
to good external
keyboard.
Reseat internal
keyboard
connector
(if applicable).
Replace internal
keyboard or
cable.
OK?
Y
N
Y
N
Done Done

Troubleshooting
Maintenance and Service Guide 2–29
Flowchart 2.19—Nonfunctioning
Pointing Device
Y
N
OK?
Pointing device
not operating
properly.
External
device
works?
Replace
system
board.
Replace
system
board.
Connect tablet PC
to good external
pointing device.
Reseat internal
pointing device
connector
(if applicable).
Replace internal
pointing device
or cable.
OK?
Y
N
Y
N
Done Done

2–30 Maintenance and Service Guide
Troubleshooting
Flowchart 2.20—No Network
or Modem Connection
Y
Disconnect all
power from
the tablet PC
and open.
No network
or modem
connection.
N
Done
Digital
line?
Network
or modem jack
active?
Replace jack
or have jack
activated.
Connect
to nondigital
line.
NIC/modem
configured
in OS?
Reload
drivers and
reconfigure.
Reseat NIC/modem
(if applicable).
Replace
NIC/modem
(if applicable).
Replace
system
board.
OK?
OK? Done
N
N
N
N
Y
Y
Y
Y

Maintenance and Service Guide 3–1
3
Illustrated Parts Catalog
This chapter provides an illustrated parts breakdown and a
reference for spare part numbers and option part numbers.
3.1 Serial Number Location
When ordering parts or requesting information, provide the
tablet PC serial number and model number located on the bottom
of the tablet PC.
Serial Number Location

3–2 Maintenance and Service Guide
Illustrated Parts Catalog
3.2 HP Compaq Tablet PC System
Major Components
HP Compaq Tablet PC Major Components

Illustrated Parts Catalog
Maintenance and Service Guide 3–3
Table 3-1
Spare Parts: Tablet PC System Major Components
Item Description
Spare Part
Number
1Display components
Display panel assembly
Display bezel with inverter
Inverter
Bridge battery
Digitizer
Wireless antenna
348348-001
348336-001
348358-001
348328-001
348337-001
348357-001
Miscellaneous Cable Kit, includes: 348335-001
2a
2b
2c
2d
2e
Audio cable
Inverter cable
Digitizer cable
Display panel cable
Modem cable
Miscellaneous Plastics/Hardware Kit, includes: 348350-001
3a
3b
3c
3d
3e
3f
PC Card slot space saver
SD Card slot space saver
Connector cover
Mini PCI communications/memory module compartment cover
Hard drive cover
Keyboard release assembly

3–4 Maintenance and Service Guide
Illustrated Parts Catalog
Tablet PC Major Components

Illustrated Parts Catalog
Maintenance and Service Guide 3–5
Table 3-1
Spare Parts: Tablet PC System Major Components
(Continued)
Item Description
Spare Part
Number
4System board (includes fan and heat sink)
Intel Pentium M 753, 1.2-GHz
Intel Pentium M, 1.1-GHz
Intel Pentium M 723, 1.0-GHz
Intel Pentium M, 1.0-GHz
Intel Pentium M, 1.0-GHz
Mobile Intel Celeron M 373, 1.0-GHz
Mobile Intel Celeron M, 900-MHz
Mobile Intel Celeron M, 900-MHz
Mobile Intel Celeron M, 800-MHz
392604-001
374023-001
393957-001
370916-001
348332-001
392603-001
370915-001
374024-001
348331-001
Fan (not illustrated separately) 348342-001
Modem board (not illustrated separately) 349986-001
Heat sink (not illustrated separately) 348354-001
5Switch board 348330-001
6Base enclosure (includes battery shield, hard drive
bracket, LED board assembly, and shields)
Speaker assembly (includes audio board)
348327-001
348352-001
7Memory module (DDR, 256 MB)
DDR, 1024 MB
DDR, 512 MB
DDR, 256 MB
348344-001
348346-001
348345-001

3–6 Maintenance and Service Guide
Illustrated Parts Catalog
Tablet PC Major Components

Illustrated Parts Catalog
Maintenance and Service Guide 3–7
Table 3-1
Spare Parts: Tablet PC System Major Components
(Continued)
Item Description
Spare Part
Number
8Wireless local area network (LAN) card (Mini PCI, Type III)
802.11a/b/g
802.11a/b/g for international use
802.11a/b/g for use in Europe
802.11a/b/g for use in Japan
802.11a/b/g for use in Japan
802.11a/b/g for use in the United States
349985-001
385759-002
385759-021
349985-291
385759-291
385759-001
802.11b/g for use in most of the world
802.11b/g for use in the rest of the world
374157-001
374158-001
802.11b for use in most of the world
802.11b for use in the rest of the world
348997-001
348996-001
Bluedog module 379577-001
Bluetooth module 348334-001
9Real-time clock (RTC) battery 348329-001
10 Hard drives
30-GB, 4200 rpm
40-GB, 4200 rpm
40-GB, 5400 rpm
60-GB, 5400 rpm
80-GB, 5400 rpm
348339-001
348340-001
374025-001
348341-001
366786-001
11 Battery pack, Li-Ion 348333-001

3–8 Maintenance and Service Guide
Illustrated Parts Catalog
3.3 Miscellaneous Cable
Kit Components
Miscellaneous Cable Kit Components
Table 3-2
Miscellaneous Cable Kit Components
Spare Part Number 348335-001
Item Description
1 Audio cable
2 Inverter cable
3 Digitizer cable
4 Display panel cable
5 Modem cable

Illustrated Parts Catalog
Maintenance and Service Guide 3–9
3.4 Miscellaneous Plastics/Hardware
Kit Components
Miscellaneous Plastics/Hardware Kit Contents
Table 3-3
Miscellaneous Plastics/Hardware Kit Components
Spare Part Number 348350-001
Item Description
1 PC Card slot space saver
2 SD Card slot space saver
3 Connector cover
4 Memory module/Mini PCI communications compartment cover
5 Hard drive cover
6 Keyboard release assembly

3–10 Maintenance and Service Guide
Illustrated Parts Catalog
3.5 Keyboard
Tablet PC Keyboard
Table 3-4
Tablet PC Keyboard
Spare Part Number Information
Description
Spare Part
Number Description
Spare Part
Number
Asia/Pacific
Australia
Denmark
European
European A4
France
French Canada
German
Italy
Japan
Japan (English)
Korea
348325-371
348325-011
348325-081
348325-021
348325-A41
348325-051
348325-DB1
348325-041
348325-061
348325-291
348325-391
348325-AD1
Latin America
Norway
Russia
People’s Republic
of China
Spain
Sweden/Finland
Switzerland
Ta i w a n
Thailand
United Kingdom
United States
348325-161
348325-091
348325-251
348325-AA1
348325-071
348325-B71
348325-111
348325-AB1
348325-281
348325-031
348325-001

Illustrated Parts Catalog
Maintenance and Service Guide 3–11
3.6 Optional HP Tablet PC Docking
Station
Optional HP Tablet PC Docking Station
Table 3-5
Optional HP Tablet PC Docking Station
Spare Part Number Information
Description
Spare Part
Number
HP Tablet PC Docking Station 348338-001

3–12 Maintenance and Service Guide
Illustrated Parts Catalog
3.7 HP Tablet PC Docking Station
Components
HP Tablet PC Docking Station Components

Illustrated Parts Catalog
Maintenance and Service Guide 3–13
Table 3-6
HP Tablet PC Docking Station Components
Spare Part Number Information
Item Description
Spare Part
Number
1 Docking stand and pivot arm 349090-001
2 Top case 349091-001
3 Board assembly 349093-001
4 Bottom case 349092-001

3–14 Maintenance and Service Guide
Illustrated Parts Catalog
3.8 Miscellaneous
Table 3-7
Spare Parts: Miscellaneous (not illustrated)
Description
Spare Part
Number Description
Spare Part
Number
AC power cord, 3-wire
Australia
Europe International
Italy
Japan
Korea
The People’s Republic
of China
198723-011
198723-B31
198723-061
198723-291
198723-AD1
198723-AA1
Sweden
Switzerland
Ta i w a n
The United
Kingdom
The United States
198723-101
198723-BG1
198723-AB1
198723-031
198723-001
AC adapter, 65 W 285288-001
Pen (uses a 1.5 VDC, AAAA battery)
With eraser
Without eraser
344503-001
344418-001
Pen tips 348355-001
Pen receptacle 348356-001
Tablet PC Miscellaneous Screw Kit (includes the following
screws; refer to Appendix C, “Screw Listing.” for more
information on screw specifications and usage.)
348351-001
■Phillips PM2.0 × 4.0
■Phillips PM2.0 × 5.0
■Phillips PM2.0 × 3.5
■Torx M2.5 × 7.0

Illustrated Parts Catalog
Maintenance and Service Guide 3–15
3.9 Sequential Part Number Listing
Table 3-8
Spare Parts: Sequential Part Number Listing
Spare Part
Number Description
344418-001 Pressure sensitive pen without eraser
344503-001 Pressure sensitive pen with eraser
348325-001 Keyboard for use in the United States
348325-011 Keyboard for use in Australia
348325-021 Keyboard for use in Europe
348325-031 Keyboard for use in the United Kingdom
348325-041 Keyboard for use in Germany
348325-051 Keyboard for use in France
348325-061 Keyboard for use in Italy
348325-071 Keyboard for use in Spain
348325-081 Keyboard for use in Denmark
348325-091 Keyboard for use in Norway
348325-111 Keyboard for use in Switzerland
348325-161 Keyboard for use in Latin America
348325-251 Keyboard for use in Russia
348325-281 Keyboard for use in Thailand
348325-291 Keyboard for use in Japan
348325-371 Keyboard for use in the Asia Pacific
348325-391 Keyboard for use in Japan (English)
348325-A41 Keyboard for use in Belgium
348325-AA1 Keyboard for use in the People’s Republic of China

3–16 Maintenance and Service Guide
Illustrated Parts Catalog
348325-AB1 Keyboard for use in Taiwan
348325-AD1 Keyboard for use in Korea
348325-B71 Keyboard for use in Sweden and Finland
348325-DB1 Keyboard for use in French Canada
348327-001 Base enclosure with shield
348328-001 Bridge battery
348329-001 RTC battery
348330-001 Power/standby switch
348331-001 System board with 800-MHz Intel Celeron M
processor, without memory
348332-001 System board with 1.0-GHz Intel Pentium M
processor, without memory
348333-001 Battery pack, Li-Ion, 3.6-AHr
348334-001 Bluetooth wireless device
348335-001 Miscellaneous Cable Kit
348336-001 Top case with inverter
348337-001 Digitizer
348338-001 Docking station
348339-001 Hard drive, 30-GB, 4200-rpm
348340-001 Hard drive, 40-GB, 4200-rpm
348341-001 Hard drive, 60-GB, 5400-rpm
348342-001 Fan
348344-001 Memory module, 1-GB, (333 MHz)
348345-001 Memory module, 256-MB, (333 MHz)
Table 3-8
Spare Parts: Sequential Part Number Listing
(Continued)
Spare Part
Number Description

Illustrated Parts Catalog
Maintenance and Service Guide 3–17
348346-001 Memory module, 512-MB, (333 MHz)
348348-001 Display panel assembly (Hydis)
348349-001 Display panel assembly (Toshiba)
348350-001 Miscellaneous Plastics Kit
348351-001 Miscellaneous Screw Kit
348352-001 Speaker assembly
348354-001 Heat sink
348355-001 Pen tips
348356-001 Pen receptacle
348357-001 Wireless antenna
348358-001 Inverter
348996-001 Mini PCI communications card, 802.11b Intel for use
in the rest of the world
348997-001 Mini PCI communications card, 802.11b Intel for use
in most of the world
349090-001 Docking stand and pivot arm
349091-001 Top case, docking station
349092-001 Bottom case
349093-001 Board assembly
349985-001 Mini PCI communications card, 802.11a/b/g
349985-291 Mini PCI communications card, 802.11a/b/g Japan
349986-001 Modem
366786-001 Hard drive, 80-GB, 5400-rpm
Table 3-8
Spare Parts: Sequential Part Number Listing
(Continued)
Spare Part
Number Description

3–18 Maintenance and Service Guide
Illustrated Parts Catalog
370915-001 System board with Intel Celeron M 900-MHz
processor (does not include memory)
370916-001 System board with Intel Pentium M 1.0-GHz
processor (does not include memory)
374023-001 System board with 1.1-GHz Intel Pentium M
processor, without memory
374024-001 System board with 900-MHz Intel Celeron M
processor, without memory
374025-001 Hard drive, 40-GB, 5400-rpm
374157-001 Mini PCI communications card, 802.11b/g Intel for
use in most of the world
374158-001 Mini PCI communications card, 802.11b/g Intel for
use in the rest of the world
379577-001 Mini PCI Bluedog wireless communications card
385759-001 Mini PCI communications card, 802.11a/b/g WLAN
for use in the United States
385759-002 Mini PCI communications card, 802.11a/b/g WLAN
for international use
385759-021 Mini PCI communications card, 802.11a/b/g WLAN
for use in Europe
385759-291 Mini PCI communications card, 802.11a/b/g WLAN
for use in Japan
392603-001 System board with Intel Celeron M 373 1.0-GHz
processor (does not include memory)
392604-001 System board with Intel Pentium M 753 1.2-GHz
processor (does not include memory)
393957-001 System board with Intel Pentium M 723 1.0-GHz
processor (does not include memory)
Table 3-8
Spare Parts: Sequential Part Number Listing
(Continued)
Spare Part
Number Description

Maintenance and Service Guide 4–1
4
Removal and Replacement
Preliminaries
This chapter provides essential information for proper and safe
removal and replacement service.
4.1 Tools Required
You need the following tools to complete the removal and
replacement procedures:
■Magnetic screwdriver
■Torx T8 screwdriver
■Phillips P0 screwdriver
■Tool kit (includes connector removal tool, loopback plugs,
and case utility tool)

4–2 Maintenance and Service Guide
Removal and Replacement Preliminaries
4.2 Service Considerations
The following sections include some of the considerations that
you should keep in mind during disassembly and assembly
procedures.
✎As you remove each subassembly from the tablet PC, place
the subassembly (and all accompanying screws) away from the
work area to prevent damage.
Plastic Parts
Using excessive force during disassembly and reassembly can
damage plastic parts. Use care when handling the plastic parts.
Apply pressure only at the points designated in the maintenance
instructions.
Cables and Connectors
ÄCAUTION: When servicing the tablet PC, ensure that cables are
placed in their proper locations during the reassembly process.
Improper cable placement can damage the tablet PC.
Cables must be handled with extreme care to avoid damage.
Apply only the tension required to unseat or seat the cables
during removal and insertion. Handle cables by the connector
whenever possible. In all cases, avoid bending, twisting, or
pulling cables. Ensure that cables are routed in such a way that
they cannot be caught or snagged by parts being removed or
replaced. Handle flex cables with extreme care; these cables tear
easily.

Removal and Replacement Preliminaries
Maintenance and Service Guide 4–3
4.3 Preventing Damage to
Removable Drives
Removable drives are fragile components that must be handled
with care. To prevent damage to the tablet PC, damage to a
removable drive, or loss of information, observe the following
precautions:
■Before removing or inserting a hard drive, shut down the
tablet PC. If you are unsure whether the tablet PC is off or
in hibernation, turn on the tablet PC, and then shut it down.
■Before removing a diskette drive or optical drive, ensure that
a diskette or disc is not in the drive. Ensure that the optical
drive tray is closed.
■Before handling a drive, ensure that you discharge any static
electricity. While handling a drive, avoid touching the
connector.
■Handle drives on surfaces that have at least 2.54 cm (1 inch)
of shock-proof foam.
■Avoid dropping drives from any height onto any surface.
■After removing a hard drive, optical drive, or diskette drive,
place it in a static-proof bag.
■Avoid exposing a hard drive to products that have magnetic
fields, such as monitors or speakers.
■Avoid exposing a drive to temperature extremes or liquids.
■If a drive must be mailed, place the drive in a bubble pack
mailer or other suitable form of protective packaging and
label the package “FRAGILE: Handle With Care.”

4–4 Maintenance and Service Guide
Removal and Replacement Preliminaries
4.4 Preventing Electrostatic Damage
Many electronic components are sensitive to electrostatic
discharge (ESD). Circuitry design and structure determine the
degree of sensitivity. Networks built into many integrated circuits
provide some protection, but in many cases the discharge contains
enough power to alter device parameters or melt silicon junctions.
A sudden discharge of static electricity from a finger or other
conductor can destroy static-sensitive devices or microcircuitry.
Often, the spark is neither felt nor heard, but damage occurs.
An electronic device exposed to electrostatic discharge may not
be affected at all and can work perfectly throughout a normal
cycle. Or the device might function normally for a while, but
because it has been degraded internally, it can fail prematurely.
4.5 Packaging and Transporting
Equipment
Use the following grounding precautions when packaging and
transporting equipment:
■To avoid hand contact, transport products in static-safe
containers, such as tubes, bags, or boxes.
■Protect all electrostatic-sensitive parts and assemblies with
nonconductive or approved containers or packaging.
■Keep electrostatic-sensitive parts in their containers until the
parts arrive at static-free workstations.
■Place items on a grounded surface before removing items
from their containers.
■Always be properly grounded when touching a sensitive
component or assembly.

Removal and Replacement Preliminaries
Maintenance and Service Guide 4–5
■Store reusable electrostatic-sensitive parts from assemblies in
protective packaging or nonconductive foam.
■Use transporters and conveyors made of antistatic belts and
roller bushings. Ensure that mechanized equipment used for
moving materials is wired to ground and that proper materials
are selected to avoid static charging. When grounding is not
possible, use an ionizer to dissipate electric charges.
4.6 Workstation Precautions
Use the following grounding precautions at workstations:
■Cover the workstation with approved static-dissipative
material (refer to Table 4-2, “Static-Shielding Materials”).
■Use a wrist strap connected to a properly grounded work
surface, and use properly grounded tools and equipment.
■Use conductive field service tools, such as cutters,
screwdrivers, and vacuums.
■When using fixtures that must directly contact dissipative
surfaces, only use fixtures made of static-safe materials.
■Keep the work area free of nonconductive materials, such as
ordinary plastic assembly aids and Styrofoam.
■Handle electrostatic-sensitive components, parts, and
assemblies by the case or PCM laminate. Handle these items
only at static-free workstations.
■Avoid contact with pins, leads, or circuitry.
■Turn off power and input signals before inserting or removing
connectors or test equipment.

4–6 Maintenance and Service Guide
Removal and Replacement Preliminaries
4.7 Grounding Equipment and
Methods
Grounding equipment must include either a wrist strap or a foot
strap at a grounded workstation.
■When seated, wear a wrist strap connected to a grounded
system. Wrist straps are flexible straps with a minimum of
one megohm ±10% resistance in the ground cords. To
provide proper ground, wear a strap snugly against the skin
at all times. On grounded mats with banana-plug connectors,
connect a wrist strap with alligator clips.
■When standing, use foot straps and a grounded floor mat.
Foot straps (heel, toe, or boot straps) can be used at standing
workstations and are compatible with most types of shoes
or boots. On conductive floors or dissipative floor mats, use
foot straps on both feet with a minimum of one megohm
resistance between the operator and ground. To be effective,
the conductive strips must be worn in contact with the skin.

Removal and Replacement Preliminaries
Maintenance and Service Guide 4–7
Other grounding equipment recommended for use in preventing
electrostatic damage includes:
■Antistatic tape
■Antistatic smocks, aprons, and sleeve protectors
■Conductive bins and other assembly or soldering aids
■Nonconductive foam
■Conductive tabletop workstations with ground cords of
one megohm resistance
■Static-dissipative tables or floor mats with hard ties to
the ground
■Field service kits
■Static awareness labels
■Material-handling packages
■Nonconductive plastic bags, tubes, or boxes
■Metal tote boxes
■Electrostatic voltage levels and protective materials

4–8 Maintenance and Service Guide
Removal and Replacement Preliminaries
Table 4-1 shows how humidity affects the electrostatic voltage
levels generated by different activities.
Table 4-2 lists the shielding protection provided by antistatic bags
and floor mats.
Table 4-1
Typical Electrostatic Voltage Levels
Relative Humidity
Event 10% 40% 55%
Walking across carpet 35,000 V 15,000 V 7,500 V
Walking across vinyl floor 12,000 V 5,000 V 3,000 V
Motions of bench worker 6,000 V 800 V 400 V
Removing DIPS from plastic tube 2,000 V 700 V 400 V
Removing DIPS from vinyl tray 11,500 V 4,000 V 2,000 V
Removing DIPS from Styrofoam 14,500 V 5,000 V 3,500 V
Removing bubble pack from PCB 26,500 V 20,000 V 7,000 V
Packing PCBs in foam-lined box 21,000 V 11,000 V 5,000 V
✎A product can be degraded by as little as 700 V.
Table 4-2
Static-Shielding Materials
Material Use Voltage Protection Level
Antistatic plastic Bags 1,500 V
Carbon-loaded plastic Floor mats 7,500 V
Metallized laminate Floor mats 5,000 V

Maintenance and Service Guide 5–1
5
Removal and Replacement
Procedures
This chapter provides removal and replacement procedures.
Torx T8 and Phillips P0 screws are removed during the
disassembly of the tablet PC and the docking station. There are
38 screws, in 4 different sizes, that may have to be removed,
replaced, and loosened when servicing the tablet PC. There are
20 screws, in 4 different sizes, that must be removed and replaced
when servicing the docking station. Make special note of each
screw size and location during removal and replacement.
Refer to Appendix C, “Screw Listing,” for detailed information
on screw sizes, locations, and usage.

5–2 Maintenance and Service Guide
Removal and Replacement Procedures
5.1 Serial Number
Report the tablet PC serial number to HP when requesting
information or ordering spare parts. The serial number is located
on the bottom of the tablet PC.
Serial Number Location

Removal and Replacement Procedures
Maintenance and Service Guide 5–3
5.2 Disassembly Sequence Chart
Use the following table to determine the section number to be
referenced when removing tablet PC components.
Table 5-1
Disassembly Sequence Chart
Section Description
Number of screws
removed
5.3 Preparing the tablet PC for
disassembly
SD Card and PC Card 0
Digitizer pen 0
Battery pack 1
Memory module and PCI device 2
5.4 Real time clock (RTC) battery 0
5.5 Hard drive 2
5.6 Display panel assembly 8
Bridge battery 0
Digitizer 5
5.7 System board 8
Bluetooth module 0
Main memory 0
Modem board 0
5.8 Fan and heat sink 3
5.9 Docking station 17

5–4 Maintenance and Service Guide
Removal and Replacement Procedures
5.3 Preparing the Tablet PC
for Disassembly
Perform the following steps before disassembling the tablet PC.
Before You Begin
1. Save your work, exit all applications, and shut down the
tablet PC. If you are unsure whether the tablet PC is off or in
hibernation, turn the tablet PC on and then shut it down
through the operating system.
2. Disconnect all external devices connected to the tablet PC.
3. Disconnect the power cord.
4. Position the tablet PC so that the SD Card and PC Card slots
are toward you.

Removal and Replacement Procedures
Maintenance and Service Guide 5–5
5. Remove the SD Card and PC Card slot devices or space
savers (if any) by following these steps:
a. Press the SD Card 1 to release it.
b. Remove the SD card from the slot 2.
Releasing the SD Card (space saver shown)
Removing the SD Card (space saver shown)

5–6 Maintenance and Service Guide
Removal and Replacement Procedures
c. Press the PC Card release button 1 to release the button
from the base enclosure. Press the button a second time to
eject the contents of the PC Card slot.
d. Remove the PC Card slot device 2 from the card slot.
✎The PC Card slot space saver and SD Card slot space saver are
included in the Miscellaneous Plastics/Hardware Kit, spare
part number 348350-001.
e. Press the PC Card release button again to reset it 1.
Removing the PC Card Device (space saver shown)

Removal and Replacement Procedures
Maintenance and Service Guide 5–7
6. Press the end of the pen 1 to release it from the holder. Then
remove the pen from the holder 2.
7. Open the connector cover by pulling out and down on the
notch 3.
Removing the Pen and Opening the Connector Cover

5–8 Maintenance and Service Guide
Removal and Replacement Procedures
8. Remove the battery pack by following these steps:
a. Turn the tablet PC upside down, with the power/standby
switch and jog dial toward you.
b. Remove the optional PM2.0×4.0 retention screw 1 that
secures the battery pack to the tablet PC.
c. Slide the battery release latch 2 toward the back of the
tablet PC and hold it to release the battery pack.
d. Place your finger in the notch, lift the left side of
the battery pack 3, and swing it to the right.
e. Remove the battery pack.
Removing the Battery Pack
Reverse the preceding procedures to install the battery pack.
Battery Pack
Spare Part Number Information
Battery pack, Li-Ion 348333-001

Removal and Replacement Procedures
Maintenance and Service Guide 5–9
Mini PCI Communications card
Spare Part Number Information
802.11a/b/g
802.11a/b/g for international use
802.11a/b/g for use in Europe
802.11a/b/g for use in Japan
802.11a/b/g for use in Japan
802.11a/b/g for use in the United States
349985-001
385759-002
385759-021
349985-291
385759-291
385759-001
802.11b/g for use in most of the world
802.11b/g for use in the rest of the world
374157-001
374158-001
802.11b for use in most of the world
802.11b for use in the rest of the world
348997-001
348996-001
Bluedog module 379577-001
Bluetooth module 348334-001

5–10 Maintenance and Service Guide
Removal and Replacement Procedures
9. Remove the Mini PCI communications card by following
these steps:
a. Remove the two PM2.0×4.0 screws 1 that secure the
Mini PCI communications/memory module slot cover
to the tablet PC.
b. Lift the back edge of the Mini PCI communications/
memory module slot cover 2 up and swing it toward you.
c. Remove the Mini PCI communications/memory module
slot cover.
Removing the Memory Module/Mini PCI Communications
Compartment Cover
✎The Mini PCI communications/memory module slot cover
is included in the Miscellaneous Plastics/Hardware Kit, spare
part number 348350-001.

Removal and Replacement Procedures
Maintenance and Service Guide 5–11
d. Disconnect the two antenna cables 1from the Mini PCI
communications card.
e. Spread the retaining tabs 2 securing the Mini PCI
communications card to the system board.
The edge of the Mini PCI communications card rises at
a 45-degree angle.
f. Pull the Mini PCI communications card 3 away from the
connector at a 45-degree angle.
Removing the Mini PCI Communications card
Reverse the preceding procedures to install the Mini PCI
communications card.

5–12 Maintenance and Service Guide
Removal and Replacement Procedures
10. Remove the memory module by following these steps:
a. Remove the Mini PCI communications/memory module
slot cover.
b. Spread the retaining tabs 1 securing the memory
module 2 to the system board. The edge of the memory
module rises at a 45-degree angle.
c. Pull the memory module 3 away from the connector at
a 45-degree angle.
Removing the Memory Module
Reverse the preceding procedures to install the memory module.
Memory Module
Spare Part Number Information
1024-MB DDR memory module
512-MB DDR memory module
256-MB DDR memory module
348344-001
348346-001
348345-001

Removal and Replacement Procedures
Maintenance and Service Guide 5–13
5.4 Real-Time Clock Battery
Perform the following steps to remove the RTC battery:
1. Prepare the tablet PC for disassembly (refer to Section 5.3,
“Preparing the Tablet PC for Disassembly”).
2. Turn the tablet PC upside down, with the power switch and
jog dial toward you.
3. Disconnect the RTC battery cable 1 from the system board.
4. Remove the RTC battery 2 from the tablet PC.
Removing the RTC Battery
Reverse the preceding procedures to install the RTC battery.
Real-Time Clock (RTC)Battery
Spare Part Number Information
RTC battery 348329-001

5–14 Maintenance and Service Guide
Removal and Replacement Procedures
5.5 Hard Drive
Remove the hard drive as follows:
1. Prepare the tablet PC for disassembly (refer to Section 5.3,
“Preparing the Tablet PC for Disassembly”).
2. Remove the RTC battery (refer to Section 5.4, “Real-Time
Clock Battery”).
3. Turn the tablet PC upside down with the power switch and
jog dial toward you.
Hard Drive
Spare Part Number Information
80-GB, 5400 rpm
60-GB, 5400 rpm
40-GB, 5400 rpm
40-GB, 4200 rpm
30-GB, 4200 rpm
366786-001
348341-001
374025-001
348340-001
348339-001

Removal and Replacement Procedures
Maintenance and Service Guide 5–15
4. Remove the two PM2.0×4.0 screws 1 that secure the
hard drive cover to the tablet PC.
5. Lift the front edge of the cover 2 and swing the cover back.
6. Remove the hard drive cover.
✎The hard drive cover is included in the Miscellaneous
Plastics/Hardware Kit, spare part number 348350-001.
Removing the Hard Drive Cover

5–16 Maintenance and Service Guide
Removal and Replacement Procedures
7. Use the tab 1 on the right side of the hard drive to slide the
drive 2 to the right and disconnect it from the system board.
8. Remove the hard drive 3 from the tablet PC.
Removing the Hard Drive
Reverse the preceding procedures to install the hard drive.

Removal and Replacement Procedures
Maintenance and Service Guide 5–17
5.6 Display Panel Assembly
To remove and disassemble the display panel assembly:
1. Prepare the tablet PC for disassembly (refer to Section 5.3,
“Preparing the Tablet PC for Disassembly”).
2. Remove the RTC battery (refer to Section 5.4, “Real-Time
Clock Battery”).
3. Remove the hard drive (refer to Section 5.5, “Hard Drive”).
4. Turn the tablet PC upside down with the power switch and
jog dial toward you.
Display Panel Assembly Components
Spare Part Number Information
Display panel assembly
Inverter
Display bezel with inverter
Bridge battery
Digitizer
Wireless antenna
348348-001
348358-001
348336-001
348328-001
348337-001
348357-001

5–18 Maintenance and Service Guide
Removal and Replacement Procedures
5. Remove the six TM2.5×8.0 screws 1 that secure the display
panel assembly to the base enclosure.
6. Open the tilt foot 2 in the bottom-left corner and remove the
TM2.5×8.0 screw 3 that secures the display panel assembly
to the base enclosure.
Removing the Display Panel Assembly Screws

Removal and Replacement Procedures
Maintenance and Service Guide 5–19
7. Slide and hold the keyboard release latch 1 to the right.
8. Remove the TM2.5×8.0 screw 2 that secures the display
panel assembly to the base enclosure.
9. Lift the edge of the insulator 3 nearest the edge of the base
enclosure.
10. On the right side of the hard drive bay, pull the plastic tab
connected to the digitizer cable 4 to the right to disconnect
the cable.
Removing the Display Panel Assembly Screw and Disconnecting
the Digitizer Cable

5–20 Maintenance and Service Guide
Removal and Replacement Procedures
11. Position the tablet PC right side up with the connector cover
toward you. Make sure that the connector cover is open.
12. On the side of display panel assembly farthest from you, use
a flat edge to pry the edge of the display panel assembly over
the audio-out (headphone), headset, and microphone jacks.
13. Separate the display panel assembly from the base enclosure
along the edge farthest from you. Swing the base enclosure
toward you until it is resting on the table.
Separating the Display Panel Assembly and Base Enclosure

Removal and Replacement Procedures
Maintenance and Service Guide 5–21
14. Release the ZIF connector 1 to which the audio cable is
attached, and then disconnect the cable 2.
15. Release the ZIF connector 3 to which the inverter cable
is attached, and then disconnect the cable 4.
16. Separate the display panel assembly and the base enclosure.
Disconnecting the Audio and Inverter Cables
Reverse the preceding procedures to reassemble and install the
display panel assembly.

5–22 Maintenance and Service Guide
Removal and Replacement Procedures
17. Remove the bridge battery as follows:
d. Remove the bridge battery 1 from the panel bezel.
a. Disconnect the bridge battery cable 2 from the panel
inverter board.
Removing the Bridge Battery

Removal and Replacement Procedures
Maintenance and Service Guide 5–23
18. Remove the digitizer as follows:
a. Release the ZIF connector 1 to which the digitizer cable
is attached and disconnect the cable from the system
board 2.
b. Swing the two flex cables 3 to the right.
Disconnecting the Digitizer Cable.

5–24 Maintenance and Service Guide
Removal and Replacement Procedures
c. Remove the two PM 2.0×5.0 screws on the left side and
the PM2.0×4.0 screw on the nearest side of the digitizer
panel that secure the bracket to the panel assembly.
Removing the Bracket Screws

Removal and Replacement Procedures
Maintenance and Service Guide 5–25
d. Remove the two PM2.0×4.5 screws 1 that secure the
digitizer to the display panel assembly.
e. Lift the front edge of the digitizer 2 and slide it out 3 of
the display panel.
Removing the Digitizer

5–26 Maintenance and Service Guide
Removal and Replacement Procedures
5.7 System Board
Perform the following steps to remove the system board:
1. Prepare the tablet PC for disassembly (refer to Section 5.3,
“Preparing the Tablet PC for Disassembly”).
2. Remove the RTC battery (refer to Section 5.4, “Real-Time
Clock Battery”).
3. Remove the hard drive (refer to Section 5.5, “Hard Drive”).
4. Remove the display panel assembly (refer to Section 5.6,
“Display Panel Assembly”).
System Board
Spare Part Number Information
System board with fan and heat sink
Intel Pentium M 753, 1.2-GHz
Intel Pentium M, 1.1-GHz
Intel Pentium M 723, 1.0-GHz
Intel Pentium M, 1.0-GHz
Intel Pentium M, 1.0-GHz
Mobile Intel Celeron M 373, 1.0-GHz
Mobile Intel Celeron M, 900-MHz
Mobile Intel Celeron M, 900-MHz
Mobile Intel Celeron M, 800-MHz
392604-001
374023-001
393957-001
370916-001
348332-001
392603-001
370915-001
374024-001
348331-001

Removal and Replacement Procedures
Maintenance and Service Guide 5–27
5. Remove the Bluetooth board as follows:
a. Position the tablet PC base enclosure so that the heat sink
grille is toward you.
b. Disconnect the Bluetooth bpard connector from the
system board 1.
c. Slide the Bluetooth board 2 away from you and lift it
away from the base enclosure.
Removing the Bluetooth Board

5–28 Maintenance and Service Guide
Removal and Replacement Procedures
6. Remove the four PM2.0×3.5 screws 1 that secure the system
board shield to the base enclosure.
7. Lift the shield from the system board 2.
8. Separate the adhesive 3 from the system board.
Removing the System Board Shield

Removal and Replacement Procedures
Maintenance and Service Guide 5–29
9. Release the ZIF connector 1 to which the audio cable is
attached and disconnect the cable 2 from the system board.
10. Release the ZIF connector 3 to which the button board
cable is attached and disconnect the cable 4 from the
system board.
Disconnecting the Audio and Button Board ZIF Connectors

5–30 Maintenance and Service Guide
Removal and Replacement Procedures
11. Remove the system main memory by following these steps:
a. Spread the retaining tabs 1 securing the main
memory board to the system board.
The end of the memory board opposite the connector rises
at a 45-degree angle.
b. Pull the memory module away from the connector at
a 45-degree angle 2.
Removing the Main Memory Module

Removal and Replacement Procedures
Maintenance and Service Guide 5–31
12. Remove the modem board by following these steps:
a. Disconnect the modem board connector from the
system board 1.
b. Remove the PM2.0×4.5 screw 2 that secures the
modem board to the system board.
c. Lift the modem and cable assembly from the base
enclosure 3.
Removing the Modem Board
Modem Board
Spare Part Number Information
Modem board 349986-001

5–32 Maintenance and Service Guide
Removal and Replacement Procedures
13. Remove the keyboard release assembly by following these
steps:
a. Remove the four TM2.5×6.0 screws 1 that secure the
keyboard release assembly to the base enclosure.
b. Lift the keyboard release assembly straight up 2 and
remove it from the base enclosure.
Removing the Keyboard Release Assembly

Removal and Replacement Procedures
Maintenance and Service Guide 5–33
✎When installing the keyboard release assembly, make sure the
actuator tab 1 in the base enclosure is in the leftmost position.
After this tab is positioned properly, install the keyboard
release assembly 2, and 4 TM2.5×6.0 screws 3.
Installing the Keyboard Release Assembly

5–34 Maintenance and Service Guide
Removal and Replacement Procedures
14. Position the base enclosure so the heat sink grille is
to your right.
15. Remove the five PM2.0×4.5 screws that secure the
system board to the base enclosure.
Removing the System Board Screws

Removal and Replacement Procedures
Maintenance and Service Guide 5–35
16. Use the heat sink grille 1 to lift the right edge of the
system board 2 until it rests at a 45-degree angle.
17. Slide the system board away from the base enclosure at
an angle 3 to remove it.
Removing the System Board
Reverse the preceding procedures to install the system board.

5–36 Maintenance and Service Guide
Removal and Replacement Procedures
5.8 Fan and Heat Sink
✎The fan and heat sink are included with the system board;
however, the fan and heat sink can also be ordered separately.
Perform the following steps to remove the fan and heat sink:
1. Prepare the tablet PC for disassembly (refer to Section 5.3,
“Preparing the Tablet PC for Disassembly”).
2. Remove the display panel assembly (refer to Section 5.6,
“Display Panel Assembly”).
3. Remove the system board (refer to Section 5.7, “System
Board”).
Fan and Heat Sink
Spare Part Number Information
Fan
Heat Sink
348342-001
310665-001
348354-001

Removal and Replacement Procedures
Maintenance and Service Guide 5–37
4. Remove the system board shield 1.
5. Disconnect the fan cable from the system board 2.
6. Remove the three PM2.0×4.5 screws 3 that secure the fan
and heat sink to the system board.
7. Lift the system board 4 straight up. The fan and heat sink 5
will remain resting on the work surface.
Removing the Fan and Heat Sink
Reverse the preceding procedures to install the system board
shield, fan, and heat sink.

5–38 Maintenance and Service Guide
Removal and Replacement Procedures
5.9 Optional HP Tablet PC
Docking Station
Perform the following steps to disassemble the docking station:
1. Position the docking station upside down, resting on the
docking stand, with the bottom case toward you.
Optional HP Tablet PC Docking Station Components
Spare Part Number Information
Optional HP Tablet PC Docking Station
Docking stand and pivot arm
To p ca s e
Board assembly
Bottom case
348338-001
349090-001
349091-001
349093-001
349092-001

Removal and Replacement Procedures
Maintenance and Service Guide 5–39
2. Remove the four TM2.5×7.5 screws that secure the top case
to the bottom case.
Removing the Top Case Screws

5–40 Maintenance and Service Guide
Removal and Replacement Procedures
3. Position the docking station right side up with the rear toward
you, and then swing the docking stand to the back.
4. Lift the left edge of the top case 1 until the rear edge of the
case 2 disengages from the bottom case.
5. Remove the docking station top case 3.
Removing the Top Case

Removal and Replacement Procedures
Maintenance and Service Guide 5–41
6. Disconnect the docking stand cable 1 from the board
assembly 2.
Disconnecting the Docking Stand Cable

5–42 Maintenance and Service Guide
Removal and Replacement Procedures
7. Position the docking station with the left side toward you.
✎Make sure the docking stand and pivot arm are supported
before removing the following screws. The docking stand and
pivot arm can fall if not supported.
8. Remove the following screws:
1 Two PM2.5×8.0 screws that secure the cable bracket to the
bottom case.
2 One PM2.5×11.0 screw that secures the pivot arm hinge
to the bottom case.
3 Three PM2.5×8.0 screws that secure the pivot arm hinge
to the bottom case.
9. Remove the docking stand and pivot arm 4.
Removing the Docking Stand and Pivot Arm

Removal and Replacement Procedures
Maintenance and Service Guide 5–43
10. Disconnect the switch cable 1 from the board assembly.
11. Remove the seven PM2.5×4.0 screws 2 that secure the board
assembly to the bottom case.
Removing the Board Assembly Screws

5–44 Maintenance and Service Guide
Removal and Replacement Procedures
12. Lift the edge of the board assembly 1 until it rests at an
angle.
13. Slide the board assembly toward you 2 until the rear
connectors clear the bottom case.
14. Lift the docking station board assembly straight up 3 to
remove it from the bottom case.
Removing the Board Assembly
Reverse the preceding procedures to assemble the
docking station.

Maintenance and Service Guide 6–1
6
Specifications
This chapter provides physical and performance specifications.
Table 6-1
Tablet PC
Dimensions
Height
Width
Depth
27.4 cm
21.6 cm
2.0 cm
10.8 in
8.5 in
0.8 in
Weight (varies by configuration)
Tablet PC only
Tablet PC with keyboard
1.4 kg
1.8 kg
3.1 lb
4.0 lb
Stand-alone power requirements
Nominal operating voltage
Maximum operating power
Peak operating power
14.8 VDC
40.0 W
38.0 W
Temperature
Operating
Nonoperating
10°C to 35°C
-20°C to 60°C
50°F to 95°F
-4°F to 140°F

6–2 Maintenance and Service Guide
Specifications
✎Applicable product safety standards specify thermal limits for
plastic surfaces. The tablet PC operates well within this range
of temperatures.
Relative humidity (noncondensing)
Operating
Nonoperating
10% to 90%
5% to 90%, 38.7°C (101.6°F) maximum wet
bulb temperature
Altitude (unpressurized)
Operating
(14.7 to 10.1 psia)
Nonoperating
(14.7 to 4.4 psia)
0 to 3,048 m
0 to 9,144 m
0 to 10,000 ft
0 to 30,000 ft
Shock
Operating
Nonoperating
10 g, 11 ms, half-sine
60 g, 11 ms, half-sine
Table 6-1
Tablet PC
(Continued)

Specifications
Maintenance and Service Guide 6–3
Table 6-2
10.4-inch XGA, TFT Display
Dimensions
Height
Width
Diagonal
23.6 cm
17.3 cm
26.4 cm
9.29 in
6.81 in
10.4 in
Number of colors Up to 16.8 million
Contrast ratio 150:1
Brightness 140 nits typical
Pixel resolution
Pitch
Format
Configuration
0.264 × 0.264 mm
1024 × 768
RGB vertical stripe
Backlight Edge lit
Character display 80 × 25
Total power consumption 3.75 W

6–4 Maintenance and Service Guide
Specifications
Table 6-3
Hard Drives
80-GB 60-GB
User capacity per drive* 80.0 GB 60.0 GB
Drive height 9.5 mm 9.5 mm
Drive width 70 mm 70 mm
Interface type ATA - 6 ATA - 5
Seek times (typical read, including setting)
Single track
Average
Full stroke
3 ms
13 ms
24 ms
3 ms
13 ms
24 ms
Logical blocks†156,301,488 117,210,240
Disk rotational speed 5,400 rpm 5,400 rpm
Transfer rate
Interface max (MB/s)‡100 66.6
*1 GB=1,073,741,824 bytes.
†System capability may differ.
‡Actual drive specifications may differ slightly.
Certain restrictions and exclusions apply. Consult Customer Care for details.

Specifications
Maintenance and Service Guide 6–5
40-GB 40-GB 30-GB
User capacity per drive* 40.0 GB 40.0 GB 30.0 GB
Drive height 9.5 mm 9.5 mm 9.5 mm
Drive width 70 mm 70 mm 70 mm
Interface type ATA - 5 ATA - 5 ATA - 5
Seek times (typical read, including setting)
Single track
Average
Full stroke
3 ms
13 ms
24 ms
3 ms
13 ms
24 ms
3 ms
13 ms
24 ms
Logical blocks‡78,140,160 78,140,160 58,605,120
Disk rotational speed 4,200 rpm 5,400 RPM 4,200 rpm
Transfer rate
Interface max (MB/s)†100 100 100
*1 GB=1,073,741,824 bytes.
†System capability may differ.
‡Actual drive specifications may differ slightly.
Certain restrictions and exclusions apply. Consult Customer Care for details.
Table 6-3
Hard Drives
(Continued)

6–6 Maintenance and Service Guide
Specifications
Table 6-4
Diskette Drive
(For Use Only in the Docking Station or External MultiBay)
Diskette size 88.9 mm (3.5 in)
Light On system
Height 12.7 mm (0.5 in)
Bytes per sector 512
Sectors per track
High density
Low density
18 (1.44 MB)
9
Tracks per side
High density
Low density
80
80
Read/write heads 2
Average seek times
Track-to-track (high/low)
Average (high/low)
Settling time
Latency average
3 to 6 ms
95 to 174 ms
15 ms
100 ms

Specifications
Maintenance and Service Guide 6–7
Table 6-5
CD-ROM Drive
(For Use Only in the Docking Station or External MultiBay)
Applicable disc CD-ROM (Mode 1, 2, and 3)
CD-XA ready (Mode 2, Form 1 and 2)
CD-I ready (Mode 2, Form 1 and 2)
CD-R (read only)
CD Plus
Photo CD (single/multisession)
CD-Extra
Video CD
CD-WO (fixed packets only)
CD-Bridge
Center hole diameter 1.5 cm 0.59 in
Disc diameter
Standard disc
Mini disc
12 cm
8 cm
4.72 in
3.15 in
Disc thickness 1.2 mm 0.047 in
Track pitch 1.6 µm
Access time
Random
Full stroke
< 150 ms
< 300 ms
Cache buffer 128 KB
Data transfer rate
Sustained, 16X
Variable
Normal PIO Mode 4 (single burst)
150 KB/s at 1X
1,500 to 3,600 KB/s (10X to 24X)
16.66 KB/s
Startup time < 8 seconds
Stop time < 4 seconds

6–8 Maintenance and Service Guide
Specifications
Table 6-6
DVD-ROM Drive
(For Use Only in the Docking Station or External MultiBay)
Applicable disc DVD-5, DVD-9, DVD-10
CD-ROM (Mode 1 and 2)
CD Digital Audio
CD-XA ready (Mode 2, Form 1 and 2)
CD-I ready (Mode 2, Form 1 and 2)
CD-R (read only)
CD Plus
Photo CD (single/multisession)
CD-Bridge
Center hole diameter 1.5 cm 0.59 in
Disc diameter
Standard disc
Mini disc
12 cm
8 cm
4.72 in
3.15 in
Disc thickness 1.2 mm 0.047 in
Track pitch 0.74 µm
Access time
Random
Full stroke
< 150 ms
< 225 ms
Audio output level Line-out, 0.7 Vrms
Cache buffer 512 KB
Data transfer rate
Max 24X CD
Max 8X DVD
Normal IO Mode 4 (single burst)
3,600 KB/s (150 KB/s at 1X CD rate)
10,800 KB/s (1352 KB/s at
1X DVD rate)
16.6 MB/s
Startup time < 12 seconds
Stop time < 3 seconds

Specifications
Maintenance and Service Guide 6–9
Table 6-7
DVD/CD-RW Combo Drive
(For Use Only in the Docking Station or External MultiBay)
Applicable disc DVD-5, DVD-9, DVD-10
CD-ROM (Mode 1 and 2)
CD Digital Audio
CD-XA ready (Mode 2, Form 1 and 2)
CD-I ready (Mode 2, Form 1 and 2)
CD-R (read only)
CD Plus
Photo CD (single/multisession)
CD-Bridge
Center hole diameter 1.5 cm 0.59 in
Disk diameter
Standard disc
Mini disc
12 cm
8 cm
4.72 in
3.15 in
Disk thickness 1.2 cm 0.047 in
Track pitch 0.74 µm
Access time
Random
Full stroke
< 150 ms
< 225 ms
Audio output level Line-out, 0.7 Vrms
Cache buffer 128 KB
Data transfer rate
Sustained, 16X
Sustained, 4X CD-RW
Normal PIO Mode 4 (single burst)
150 KB/s
5,520 KB/s
16.6 MB/s
Startup time < 15 seconds
Stop time < 6 seconds

6–10 Maintenance and Service Guide
Specifications
Table 6-8
External AC Adapter
Weight 0.28 kg 0.62 lb
Power supply (input)
Operating voltage
Operating current
Operating frequency range
Maximum transient
90 to 260 VAC RMS
1.7 A RMS
47 to 63 Hz AC
4/50 kV
Table 6-9
6-cell, Li-Ion Battery Pack
Weight 0.30 kg 0.65 lb
Energy
Voltage
Amp-hour capacity
Watt-hour capacity
11.1 V
3.6 Ah
40.0 Wh
Temperature
Operating: charging
Operating: discharging
Nonoperating
0°C to 40°C
-10°C to 50°C
-20°C to 60°C
32°F to 104°F
14°F to 122°F
-4°F to 140°F
Battery recharge time
System off or in standby
System on (varies
depending on system power
consumption)
2.5 hours
3 to 6 hours

Specifications
Maintenance and Service Guide 6–11
Table 6-10
System DMA
Hardware DMA System Function
DMA0 Available for audio
DMA1 Entertainment audio
(default; alternate=DMA0, DMA3, none)
DMA2 Diskette drive
DMA3 ECP parallel port LPT1
(default; alternate=DMA0, none)
DMA4 DMA controller cascading (not available)
DMA5 Available for PC Card
DMA6 Not assigned
DMA7 Not assigned
✎PC Card controller can use DMA 1, 2, or 5.

6–12 Maintenance and Service Guide
Specifications
Table 6-11
System Interrupts
Hardware IRQ System Function
IRQ0 System timer
IRQ1 Keyboard controller
IRQ2 Cascaded
IRQ3 COM2
IRQ4 COM1
IRQ5 Audio (default)*
IRQ6 Diskette drive
IRQ7 Parallel port
IRQ8 Real time clock (RTC)
IRQ9 Infrared
IRQ10 System use
IRQ11 System use
IRQ12 Internal point stick or external mouse
IRQ13 Coprocessor (not available to any peripheral)
IRQ14 IDE interface (hard drive and optical drive)
IRQ15 System use
✎PC Cards may assert IRQ3, IRQ4, IRQ5, IRQ7, IRQ9, IRQ10, IRQ11,
or IRQ15. Either the infrared or the serial port may assert IRQ3 or IRQ4.
*Default configuration; audio possible configurations are IRQ5, IRQ7, IRQ9,
IRQ10, or none.

Specifications
Maintenance and Service Guide 6–13
Table 6-12
System I/O Addresses
I/O Address (hex) System Function (shipping configuration)
000 - 00F DMA controller no. 1
010 - 01F Unused
020 - 021 Interrupt controller no. 1
022 - 024 Opti chipset configuration registers
025 - 03F Unused
02E - 02F 87334 “Super I/O” configuration for CPU
040 - 05F Counter/timer registers
044 - 05F Unused
060 Keyboard controller
061 Port B
062 - 063 Unused
064 Keyboard controller
065 - 06F Unused
070 - 071 NMI enable/real time clock
072 - 07F Unused
080 - 08F DMA page registers
090 - 091 Unused
092 Port A
093 - 09F Unused
0A0 - 0A1 Interrupt controller no. 2

6–14 Maintenance and Service Guide
Specifications
I/O Address (hex) System Function (shipping configuration)
0A2 - 0BF Unused
0C0 - 0DF DMA controller no. 2
0E0 - 0EF Unused
0F0 - 0F1 Coprocessor busy clear/reset
0F2 - 0FF Unused
100 - 16F Unused
170 - 177 Secondary fixed disk controller
178 - 1EF Unused
1F0 - 1F7 Primary fixed disk controller
1F8 - 200 Unused
201 Joystick (decoded in ESS1688)
202 - 21F Unused
220 - 22F Entertainment audio
230 - 26D Unused
26E - 26 Unused
278 - 27F Unused
280 - 2AB Unused
2A0 - 2A7 Unused
2A8 - 2E7 Unused
2E8 - 2EF Reserved serial port
Table 6-12
System I/O Addresses
(Continued)

Specifications
Maintenance and Service Guide 6–15
I/O Address (hex) System Function (shipping configuration)
2F0 - 2F7 Unused
2F8 - 2FF Infrared port
300 - 31F Unused
320 - 36F Unused
370 - 377 Secondary diskette drive controller
378 - 37F Parallel port (LPT1/default)
380 - 387 Unused
388 - 38B FM synthesizer—OPL3
38C - 3AF Unused
3B0 - 3BB VGA
3BC - 3BF Reserved (parallel port/no EPP support)
3C0 - 3DF VGA
3E0 - 3E1 PC Card controller in CPU
3E2 - 3E3 Unused
3E8 - 3EF Internal modem
3F0 - 3F7 “A” diskette controller
3F8 - 3FF Serial port (COM1/default)
CF8 - CFB PCI configuration index register (PCIDIVO-1)
CFC - CFF PCI configuration data register (PCIDIVO-1)
Table 6-12
System I/O Addresses
(Continued)

6–16 Maintenance and Service Guide
Specifications
Table 6-13
System Memory Map
Size Memory Address System Function
640 KB 00000000-0009FFFF Base memory
128 KB 000A0000-000BFFFF Video memory
48 KB 000C0000-000CBFFF Video BIOS
160 KB 000C8000-000E7FFF Unused
64 KB 000E8000-000FFFFF System BIOS
15 MB 00100000-00FFFFFF Extended memory
58 MB 01000000-047FFFFF Super extended memory
58 MB 04800000-07FFFFFF Unused
2 MB 08000000-080FFFFF Video memory (direct access)
4 GB 08200000-FFFEFFFF Unused
64 KB FFFF0000-FFFFFFFF System BIOS

Maintenance and Service Guide A–1
A
Connector Pin Assignments
Table A-1
RJ-45 (Network)
Pin Signal Pin Signal
1 Transmit + 5 Unused
2 Transmit – 6 Receive –
3 Receive + 7 Unused
4 Unused 8 Unused

A–2 Maintenance and Service Guide
Connector Pin Assignments
Table A-2
RJ-11 (Modem)
Pin Signal Pin Signal
1 Unused 4 Unused
2Tip 5Unused
3 Ring 6 Unused
Table A-3
Universal Serial Bus
Pin Signal Pin Signal
1 +5 VDC 3 Data +
2 Data – 4 Ground

Connector Pin Assignments
Maintenance and Service Guide A–3
Table A-4
External Monitor
Pin Signal Pin Signal
1 Red analog 9 +5 VDC
2 Green analog 10 Ground
3 Blue analog 11 Monitor detect
4 Not connected 12 DDC 2B data
5 Ground 13 Horizontal sync
6 Ground analog 14 Vertical sync
7 Ground analog 15 DDC 2B clock
8 Ground analog

A–4 Maintenance and Service Guide
Connector Pin Assignments
Table A-5
Audio-Out (Headphone)
Pin Signal Pin Signal
1 Audio out, left channel 3 Ground
2 Audio out, right channel
Table A-6
Audio-In Microphone
Pin Signal Pin Signal
1 Audio signal in 2 Ground
2 Audio signal in

Maintenance and Service Guide B–1
B
Power Cord Set Requirements
3-Conductor Power Cord Set
The wide range input feature of the notebook permits it to operate
from any line voltage from 100 to 120 or 220 to 240 volts AC.
The power cord set included with the notebook meets the
requirements for use in the country where the equipment
is purchased.
Power cord sets for use in other countries must meet the
requirements of the country where the notebook is used.

B–2 Maintenance and Service Guide
Power Cord Set Requirements
General Requirements
The requirements listed below are applicable to all countries.
■The length of the power cord set must be at least 1.5 m
(5.0 ft) and a maximum of 2.0 m (6.5 ft).
■All power cord sets must be approved by an acceptable
accredited agency responsible for evaluation in the
country where the power cord set will be used.
■The power cord sets must have a minimum current capacity
of 10 amps and a nominal voltage rating of 125 or 250 V AC,
as required by each country’s power system.
■The appliance coupler must meet the mechanical
configuration of an EN 60 320/IEC 320 Standard Sheet C13
connector for mating with the appliance inlet on the back of
the notebook.

Power Cord Set Requirements
Maintenance and Service Guide B–3
Country-Specific Requirements
3-Conductor Power Cord Set Requirements
Country Accredited Agency Applicable Note Number
Australia EANSW 1
Austria OVE 1
Belgium CEBC 1
Canada CSA 2
Denmark DEMKO 1
Finland FIMKO 1
France UTE 1
Germany VDE 1
Italy IMQ 1
Japan METI 3
✎NOTES:
1. The flexible cord must be <HAR> Type HO5VV-F, 3-conductor, 1.0 mm²
conductor size. Power cord set fittings (appliance coupler and wall plug)
must bear the certification mark of the agency responsible for evaluation
in the country where it will be used.
2. The flexible cord must be Type SPT-3 or equivalent, No. 18 AWG,
3-conductor. The wall plug must be a two-pole grounding type with a
NEMA 5-15P (15 A, 125 V) or NEMA 6-15P (15 A, 250 V) configuration.
3. The appliance coupler, flexible cord, and wall plug must bear a “T” mark
and registration number in accordance with the Japanese Dentori Law. The
flexible cord must be Type VCT or VCTF, 3-conductor, 1.00 mm² conductor
size. The wall plug must be a two-pole grounding type with a Japanese
Industrial Standard C8303 (7 A, 125 V) configuration.

B–4 Maintenance and Service Guide
Power Cord Set Requirements
Korea EK 4
The Netherlands KEMA 1
Norway NEMKO 1
People’s Republic of
China
CCC 5
Sweden SEMKO 1
Switzerland SEV 1
Taiwan BSMI 4
United Kingdom BSI 1
United States UL 2
✎NOTES:
1. The flexible cord must be <HAR> Type HO5VV-F, 3-conductor, 1.0 mm²
conductor size. Power cord set fittings (appliance coupler and wall plug)
must bear the certification mark of the agency responsible for evaluation
in the country where it will be used.
2. The flexible cord must be Type SPT-3 or equivalent, No. 18 AWG,
3-conductor. The wall plug must be a two-pole grounding type with a
NEMA 5-15P (15 A, 125 V) or NEMA 6-15P (15 A, 250 V) configuration.
3. The appliance coupler, flexible cord, and wall plug must bear a “T” mark
and registration number in accordance with the Japanese Dentori Law. The
flexible cord must be Type VCT or VCTF, 3-conductor, 1.00 mm² conductor
size. The wall plug must be a two-pole grounding type with a Japanese
Industrial Standard C8303 (7 A, 125 V) configuration.
4. The flexible cord must be Type VCTF, 3-conductor, 0.75 mm² conductor
size. Power cord set fittings (appliance coupler and wall plug) must bear
the certification mark of the agency responsible for evaluation in the country
where it will be used.
5. The flexible cord must be Type RVV, 3-conductor, 0.75 mm² conductor
size. Power cord set fittings (appliance coupler and wall plug) must bear the
certification mark of the agency responsible for evaluation in the country
where it will be used.
3-Conductor Power Cord Set Requirements
(Continued)
Country Accredited Agency Applicable Note Number

Maintenance and Service Guide C–1
C
Screw Listing
This appendix provides specification and reference information
for the screws used in the tablet PC and the docking station. All
screws listed in this appendix are available for the tablet PC in the
Miscellaneous Screw Kit, spare part number 348351-001 docking
station.

C–2 Maintenance and Service Guide
Screw Listing
Phillips PM2.0 × 4.0 Screw Locations
Table C-1
Phillips PM2.0×4.0 Screw
Color Qty. Length Thread
Head
Width
Silver 9 4.0 mm 2.0 mm 3.8 mm
Where used:
1 One screw that secures the battery pack to the tablet PC (documented in
Section 5.3)
2 Two screws that secure the Mini PCI communications/memory module
compartment cover to the tablet PC (documented in Section 5.3)
3 Two screws that secure the hard drive cover to the tablet PC (documented in
Section 5.5)
mm

C–4 Maintenance and Service Guide
Screw Listing
Torx T8M2.5 × 8.0 Screw Locations
Table C-2
Torx T8M2.5×8.0 Screw
Color Qty. Length Thread
Head
Width
Silver 8 8.0 mm 2.5 mm 4.4 mm
Where used:
1 Seven screws that secure the display panel assembly to the base enclosure
(documented in Section 5.6)
2 One screw under the keyboard release latch that secures the connector cover
and display panel assembly to the base enclosure (documented in Section 5.6)
mm

Screw Listing
Maintenance and Service Guide C–9
Phillips PM2.0 × 3.5 Screw Location
Table C-7
Phillips PM2.0×3.5 Screw
Color Qty. Length Thread
Head
Width
Yellow 1 3.5 mm 2.0 mm 3.8 mm
Where used:
One screw that secures the display panel bracket to the display panel assembly
mm

C–14 Maintenance and Service Guide
Screw Listing
Torx M2.5 × 8.0 Screw Locations
Table C-11
Torx M2.5×8.0 Screw
Color Qty. Length Thread
Head
Width
Silver 5 8.0 mm 2.5 mm 4.3 mm
Where used:
1 Two screws that secure the docking station pivot arm and cable bracket to
the bottom case (documented in Section 5.9)
2 Three screws that secure the docking station pivot arm hinge to the bottom
case (documented in Section 5.9)
mm

Maintenance and Service Guide D–1
D
Display Component Recycling
ÅWARNING: The backlight contains mercury. Caution should be
exercised when removing and handling the backlight to avoid
damaging this component and causing exposure to the mercury.
ÄCAUTION: The procedures in this appendix can result in damage to
display components. The only components intended for recycling
purposes are the liquid crystal display (LCD) panel and the backlight.
Careful handling should be exercised when removing these
components.
✎Materials Disposal
This HP product contains mercury in the display assembly
backlight and may require special handling at end-of-life.
Disposal of mercury may be regulated because of environmental
considerations. For disposal or recycling information, contact
your local authorities or visit the Electronic Industries Alliance
(EIA) at http://www.eiae.org.

D–2 Maintenance and Service Guide
Display Component Recycling
This appendix provides disassembly instructions for the display
assembly. The display assembly must be disassembled to gain
access to the backlight 1 and the LCD panel 2.
✎Disassembly procedures differ from one display assembly to
another. The procedures provided in this appendix are general
disassembly instructions. Specific details, such as screw sizes,
quantities, and locations, and component shapes and sizes, can
vary from one computer model to another.
Refer to Section 5.6, “Display Panel Assembly,” for display
assembly disassembly steps.

Display Component Recycling
Maintenance and Service Guide D–3
Perform the following steps to disassemble the display assembly:
1. Remove all screw covers 1 and screws 2 that secure the
display bezel to the display assembly.
Removing the Display Bezel Screw Covers and Screws

D–4 Maintenance and Service Guide
Display Component Recycling
2. Lift up and out on the left and right inside edges 1 and the
top and bottom inside edges 2 of the display bezel until the
bezel disengages from the display assembly.
3. Remove the display bezel 3.
Removing the Display Bezel

Display Component Recycling
Maintenance and Service Guide D–5
4. Disconnect all LCD panel cables 1 from the display inverter
and remove the inverter 2.
Removing the Display Inverter
5. Remove all screws 1 that secure the LCD panel to the
display enclosure.
6. Remove the LCD panel 2 from the display enclosure.
Removing the LCD Panel

D–6 Maintenance and Service Guide
Display Component Recycling
7. Turn the LCD panel upside down.
8. Remove all screws that secure the LCD panel frame to the
LCD panel.
Removing the LCD Panel Frame Screws
9. Use a sharp-edged tool to cut the tape 1 that secures the side
of the LCD panel to the LCD panel frame.
10. Remove the LCD panel frame 2 from the display panel.
Removing the LCD Panel Frame

Display Component Recycling
Maintenance and Service Guide D–7
11. Remove the screws 1 that secure the backlight cover to the
LCD panel.
12. Lift the top edge of the backlight cover 2 and swing it
forward.
13. Remove the backlight cover.
Removing the Backlight Cover

D–8 Maintenance and Service Guide
Display Component Recycling
14. Turn the LCD panel right-side up.
15. Remove the backlight cables 1 from the clip 2 in the
LCD panel.
Releasing the Backlight Cables

Display Component Recycling
Maintenance and Service Guide D–9
16. Turn the LCD panel upside down.
17. Remove the backlight frame from the LCD panel.
Removing the Backlight Frame

D–10 Maintenance and Service Guide
Display Component Recycling
ÅWARNING: The backlight contains mercury. Caution should be
exercised when removing and handling the backlight to avoid
damaging this component and causing exposure to the mercury.
18. Slide the backlight out of the backlight frame.
Removing the Backlight

Display Component Recycling
Maintenance and Service Guide D–11
19. Disconnect the display cable 1 from the LCD panel.
20. Remove the screws 2 that secure the LCD panel to the LCD
rear panel.
21. Release the LCD panel 3 from the LCD rear panel.
22. Release the tape 4 that secures the LCD panel to the LCD
rear panel.
Releasing the LCD Panel

D–12 Maintenance and Service Guide
Display Component Recycling
23. Remove the LCD panel.
Removing the LCD Panel
24. Recycle the backlight and LCD panel.

Maintenance and Service Guide Index–1
Index
A
AC adapter
spare part number 3–14
specifications 6–10
AC adapter light 1–7
AC power connector
docking station 1–27
location 1–9
air vent 1–11, 1–17
alignment key 1–20
alignment key slot
keyboard 1–23
tablet PC 1–11
attachment release latch
keyboard 1–23
tablet PC 1–17
audio troubleshooting 2–25
audio-in jack
connector pin assignments
A–4
docking station 1–27
location 1–15
audio-out jack
connector pin assignments
A–4
docking station 1–27
location 1–15
B
base enclosure
illustrated 3–4, 3–6
spare part number
3–5
,
3–16
battery light 1–7
battery pack
illustrated 3–4, 3–6
location 1–18
quick check button 1–18
quick check lights 1–18
removal 5–8
spare part number 3–7,
3–16
specifications 6–10
battery pack release latch 1–18
battery pack retention screw
1–18
Bluedog board
removal 5–27
spare part number 3–18
Bluetooth board
removal 5–27
spare part number 3–16
bridge battery
removal 5–22
spare part number 3–3,
3–16, 5–17

Index–2 Maintenance and Service Guide
Index
C
cables, service considerations
4–2
caps lock light 1–21
components, docking station
front 1–24
left-side 1–24
rear 1–26
right-side 1–26
components, keyboard
front 1–22
rear panel 1–23
top 1–20
components, tablet PC
bottom 1–15, 1–16
front 1–6
left side 1–10
right side 1–12
top 1–8
connector pin assignments
audio-in jack A–4
audio-out jack A–4
external monitor connector
A–3
headphone jack A–4
microphone jack A–4
modem jack A–2
monitor connector A–3
RJ-11 jack A–2
USB port A–2
connectors, service
considerations 4–2
D
design overview 1–28
diagnostics
configuration information
2–8
overview 2–1
test information 2–8
digitizer
removal 5–25
spare part number 3–3,
3–16, 5–17
digitizer cable
disconnection 5–19
illustrated 3–2
disassembly sequence chart
5–3
diskette drive
OS loading problems 2–23
specifications 6–6
display bezel, spare part
number 3–3, 5–17
display panel assembly
illustrated 3–2
removal 5–17
spare part number 3–3,
3–17, 5–17
display panel cable 3–2
display, specifications 6–3
DMA specifications 6–11
docking alignment notches
docking stand 1–25
keyboard 1–21
docking alignment slots (tablet
PC) 1–15

Index
Maintenance and Service Guide Index–3
docking connector
docking station 1–25
tablet PC 1–17
docking connector
pass-through 1–21
docking eject pin 1–25
docking restraint latch
(docking station) 1–25
docking restraint latch recess
(tablet PC) 1–16
docking stand
illustrated 1–25
removal 5–42
spare part number 3–13,
3–17
docking station
components 3–12
spare part number 3–11,
3–12, 3–16
docking station board
assembly
spare part number 3–13,
3–17
troubleshooting 2–18
docking station bottom case,
spare part number 3–13,
3–17
docking station components
front 1–24
left-side 1–24
rear 1–26
right-side 1–26
docking station top case, spare
part number 3–13, 3–16,
3–17
DriveLock password 2–4
drives, preventing damage 4–3
E
electrostatic discharge 4–4,
4–8
e-mail launch button 1–13
esc button 1–13
external monitor port
docking station 1–27
location 1–9
pin assignments A–3
external MultiBay connector
docking station 1–25
tablet PC 1–9
F
fan
removal 5–36
spare part number 3–5,
3–16, 5–36
flowcharts, troubleshooting
docking station 2–18
initial troubleshooting
2–11
keyboard 2–28
network or modem
connection 2–30
no audio 2–25, 2–26
no operating system
loading 2–19
no OS loading from
diskette drive 2–23
no OS loading from hard
drive 2–20, 2–21, 2–22
no OS loading from optical
drive 2–24

Index–4 Maintenance and Service Guide
Index
no power 2–12, 2–13,
2–14, 2–15
no video 2–15, 2–16, 2–17
nonfunctioning devices
2–27
pointing device 2–29
fn key 1–22
function keys 1–22
G
grounding equipment and
methods 4–6
H
hard drive
illustrated 3–4, 3–6
OS loading problems 2–20
precautions 4–3
removal 5–14
spare part numbers 3–7,
3–16, 3–17, 3–18
specifications 6–4
hard drive bay 1–18
hard drive cover
illustrated 3–2
removal 5–14
hard drive retention screws
1–18
headphone jack
connector pin assignments
A–4
location 1–15
headset jack 1–15
heat sink
removal 5–36
spare part number 3–5,
3–17, 5–36
HP Diagnostics 2–8
I
I/O address specifications
6–13
illustrated parts catalog 3–1
interrupt specifications 6–12
inverter, spare part number
3–17
J
jog dial 1–12
journal launch button 1–7
K
keyboard
connector 1–11, 1–21
front components 1–22
hooks 1–20
illustrated 3–10
latch 1–21
rear panel components
1–23
release assembly 5–32
spare part numbers 3–10,
3–15, 3–16
top components 1–20
troubleshooting 2–28
keypad keys 1–22
L
LAN connection lights 1–9

Index
Maintenance and Service Guide Index–5
M
memory map specifications
6–16
memory module
illustrated 3–4, 3–6
removal 5–12
spare part numbers 3–5,
3–16, 3–17
memory module/Mini PCI
communications
compartment 1–19
memory module/Mini PCI
communications
compartment cover
illustrated 3–2
retention screws 1–19
microphone 1–7
microphone jack
connector pin assignments
A–4
location 1–15
Mini PCI communications
board
removal 5–11
spare part numbers 3–17,
3–18
Miscellaneous Cable Kit
components 3–2, 3–8
spare part number 3–3,
3–8, 3–16
Miscellaneous
Plastics/Hardware Kit
components 3–9
spare part number 3–3,
3–9, 3–17
Miscellaneous Screw Kit
contents 3–14
spare part number 3–14,
3–17
modem board
removal 5–31
spare part number 3–5,
3–17, 5–31
modem cable
disconnection 5–11
illustrated 3–2
removal 5–38
modem jack
location 1–9
pin assignments A–2
modem, troubleshooting 2–30
monitor port
location 1–9
pin assignments A–3
MultiBay 1–27
MultiBay release lever 1–25
N
network, troubleshooting 2–30
nonfunctioning device,
troubleshooting 2–18, 2–27
num lock light 1–21
O
operating system loading,
troubleshooting 2–19
optical drive
OS loading problems 2–24
specifications 6–7, 6–8,
6–9

Index–6 Maintenance and Service Guide
Index
P
packing precautions 4–4
pad feet 1–18
parts catalog 3–1
password
clearing 1–5
options 2–5
power-on 2–4
setup 2–4
PC Card eject button 1–8
PC Card slot 1–8
pen
illustrated 1–9
spare part numbers 3–15
pen holder 1–9
illustrated 3–2
push block assembly 3–2
pen receptacle, spare part
number 3–17
pen tip, spare part number
3–17
pen, spare part numbers 3–14,
3–15
pivot arm 1–27
plastic parts 4–2
pointing device,
troubleshooting 2–29
pointing stick 1–21
pointing stick buttons 1–21
power cord
set requirements B–2
spare part numbers 3–14
power management features
1–5
power switch 1–14
power, troubleshooting 2–12
power/standby light 1–14
power/standby switch, spare
part number 3–16
power-on password 2–4
product identification label
1–17
Q
Q menu button 1–13
R
release handle 1–25
removal and replacement
preliminaries 4–1
procedures 5–1
RJ-11 jack
location 1–9
pin assignments A–2
RJ-45 jack
docking station 1–27
location 1–9
network jack
location 1–9
pin assignments A–1
rotate button 1–7
rotation disk 1–21
RTC (real-time clock) battery
illustrated 3–4, 3–6
removal 5–13
spare part number 3–7,
3–16, 5–13
S
screen protector slots
keyboard 1–23
tablet PC 1–10
SD Card slot 1–9

Index
Maintenance and Service Guide Index–7
security cable slot
docking station 1–25
tablet PC 1–10
serial number 3–1, 5–2
service considerations 4–2
Setup
Advanced Menu 2–6
File Menu 2–3
overview 2–1
Security Menu 2–4
setup password 2–4
speaker assembly
illustrated 3–4, 3–6
spare part number
3–5
,
3–17
speaker cable, illustrated 3–2
speakers 1–15
specifications
AC adapter 6–10
battery 6–10
diskette drive 6–6
display 6–3
DMA 6–11
hard drive 6–4
I/O addresses 6–13
interrupts 6–12
memory map 6–16
optical 6–7
optical drive 6–8, 6–9
tablet PC 6–1
static shielding materials 4–8
switch board
illustrated 3–4, 3–6
spare part number 3–5
switch board cable
illustrated 3–2
removal 5–21
system board
illustrated 3–4, 3–6
removal 5–26
spare part number 3–5,
3–16, 5–26
spare part numbers 3–18
system memory map 6–16
T
tab button 1–13
tablet PC components
bottom 1–15, 1–16
front 1–6
left side 1–10
right side 1–12
top 1–8
tablet PC Input Panel launch
button 1–7
tablet PC tether eyelet 1–9
tilt adjustment 1–21
tilt feet 1–16
tools required 4–1
transporting precautions 4–4
troubleshooting
audio 2–25
docking station 2–18
flowcharts 2–10
HP Diagnostics 2–8
keyboard 2–28
modem 2–30
network 2–30
nonfunctioning device
2–18, 2–27
operating system loading
2–19
overview 2–1

Index–8 Maintenance and Service Guide
Index
pointing device 2–29
power 2–12
Setup 2–2
video 2–16
U
universal alignment slots
keyboard 1–23
tablet PC 1–11
Universal Serial Bus (USB)
port
docking station 1–27
location 1–8
pin assignments A–2
V
video troubleshooting 2–16
W
Windows applications key
1–22
Windows logo key 1–22
Windows security button 1–13
wireless antenna, spare part
number 3–17
wireless LAN board
illustrated 3–4, 3–6
wireless LAN card
spare part number 3–7
wireless light 1–7
workstation precautions 4–5










