Huawei Technologies BTS3911B Pico BTS User Manual
Huawei Technologies Co.,Ltd Pico BTS
User Manual

BTS3911B
BTS3911B
V100R010C10
Installation Guide
Issue: Draft A
Date: 2015-01-20
HUAWEI TECHNOLOGIES CO., LTD.

Installation Tools
Rubbe
r
Utility knife
Marker
Cable cutter Wire s
Diagonal pliers
ESD gloves Torque wr
e
size: 1
Protective gloves
-
Hammer drill (Ø6, Ø8
or Ø12 bore) Ladder Vacuu
m
Measuring tape Torque wrench for
SMA connectors
2
r
mallet Socket wrench (M6) Level
trippe
r
RJ11 crimping tool Power cable crimping
tool
e
nch (bore
0 mm)
Phillips torque
screwdriver
crown saw (Ø60 bore) (M4 to M6)
--
Network cable tester
m
cleane
r
Multimeter
2
Copyright © Huawei Technologies Co., Ltd. 2015.
All rights reserved.

BTS3911B
Product Introduction
Appearance Dim
e
The BTS3911B uses internal antennas.
bPort
Ports
Port
Micro
Mini
U
RGP
S
P&E
PSE
Appearance and Dimensions Port
Port
-
DAT
A
PoE
3
e
nsions
Description
Description
SD Anchor slot for the Micro SD card used for
deployment
U
SB Port for clock output
S
Port for clock synchronization
Port for transmission and power supply
Description
Description
Power port that supplies power to the PSE
A
Data input port that connects to transmission
equipment of an operator
PoE output port that connects to the
BTS3911B
3

Installation Scenarios
Wall-mounted Installation
•
The wall must have a bearing capacity of at le
The
wall
must
have
a
bearing
capacity
of
at
le
• The screws must be torqued to 1.5 N·m and
• The thickness of the wall must be less than t
h
through an existing plate.
• If the wall is too thick, use a customer-provid
e
zBy drilling holes zThrough an existi
n
Ceiling-mounted Installation
• The ceiling (such as concrete ceiling) must h
a
weight of the BTS3911B.
zBy drilling holes zThrough a
n
• The screws must be torqued to 1.5 N·m and
w
• The thickness of the ceiling must be less tha
n
through an existing plate.
Keel-mounted Installation
The BTS3911B can be installed on a U-shaped,
ddi it i tThfllifi
d
epen
di
ng on s
it
e requ
i
remen
t
s.
Th
e
f
o
ll
ow
i
ng
fig
ceiling.
4
east four times the weight of the BTS3911B.
east
four
times
the
weight
of
the
BTS3911B.
work properly without causing cracks on the wall.
h
e bolt length (45 mm) to allow for installation
e
d installation plate.
n
g plate zBy using a customer-
provided installation plate
a
ve a bearing capacity of at least four times the
n
existing plate zBy using a keel
w
ork properly without causing cracks on the wall.
n
the bolt length (45 mm) to allow for installation
T
-shaped, H-shaped, or other shaped keel,
ill t t k l
tdi tllti
g
ure
ill
us
t
ra
t
es
k
ee
l
-moun
t
e
d
i
ns
t
a
ll
a
ti
on on a
4

Clearance Requirements
zFor a BTS3911B
Installation Environment Requirement
s
Operatin
g
Environment Requirements
g
Specifications Requirements
Operating temperature -5 ºC to +40ºC
Relative humidity 5% RH to 95% RH
Altitude
-60 m to +1800 m
1800 m
to 4000 m
• The BTS3911B cannot be installed near air
c
appliances.
• The BTS3911B cannot be installed near a st
r
Other Requirements
1800
m
to
4000
m
• The BTS3911B cannot be installed near pla
c
outdoor air conditioner units, water pipes, pi
p
runoff.
• The installation must be protected against ra
i
where the BTS3911B is installed.
• The installation position must be far away fr
o
flammable or ex
p
losive substances
,
and ele
c
p,
• The BTS3911B must be installed in a dry, w
e
• If the BTS3911B is installed in parking areas
well ventilated.
5
zFor a PSE
s
Remarks
-
-
The BTS3911B works properly under the condition.
From the altitude of 1,800 m, the maximum operating
temperature drops by 1
º
C
each time the altitude increases by
c
onditioner outlet or near other heat-generating
r
on
g
heat source of an
y
kind.
temperature
drops
by
1
C
each
time
the
altitude
increases
by
220 m.
gy
c
es where water may leak or drip, such as near
p
elines, and roofs with water leaks or dripping
i
n. No window exists at either side of the wall
o
m high voltage, highly corrosive devices,
c
troma
g
netic interference.
g
e
ll-ventilated, and dustproof place.
or basements, the installation position must be
5

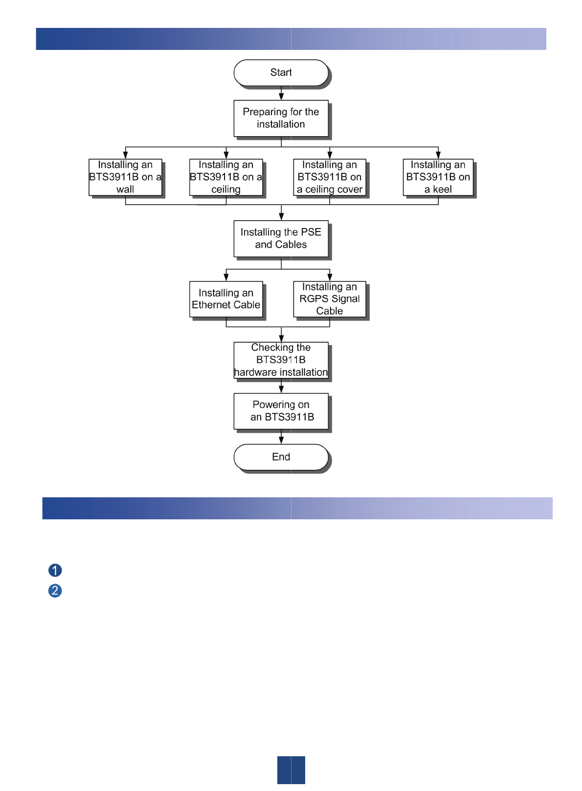
Installation Process
Remove the backup ESN label from the BTS3911
Before installation, record the ESN, which will
b
the backup ESN label, photograph it.
Obtaining the ESN
Record the ESN by following instructions provided
Record
the
ESN
by
following
instructions
provided
commissioning personnel. Keep the backup ESN
6
B packing box.
b
e used during commissioning. Before removing
d in Appendix 3 and report the ESN to the BTS3911B
d
in
Appendix
3
and
report
the
ESN
to
the
BTS3911B
label secure.
6

BTS3911B can be installed on a wall or ceiling d
Installing a BTS3911B
zWall- or ceiling-mounted installation
(1) Mounting bracket
(2) Screws (M3.5X35)
Mounting Kits
(3) Plastic expansion sleeve
(4) Flat washer
Installing a BTS3911B on a Wall
Drill holes and install
plastic expansion sleeves
In
Mark anchor points
(1) Wall (2) Mounting bracket
(3) Anchor points
Installing a BTS3911B on a Ceiling
Drill holes and install
plastic expansion sleeves
Mark anchor points
Installing
a
BTS3911B
on
a
Ceiling
(1) Wall (2) Mounting bracket
(3) Anchor points
7
irectly or by using a plate or keel.
zInstallation on a plate or keel
(1) Mounting bracket
(2) V clamp
(3) Bolt (M4X35)
(3)
Bolt
(M4X35)
(4) Bolt (M4X36)
stall mounting kits Install the BTS3911B on the
wall
Install mounting kits Install the BTS3911B on
the ceiling
7

Install mou
Mark anchor points
Installing a BTS3911B on a Plate
On a ceiling plate (for example, daughter board
(1) Plate
(2) Mounting bracket
(3) Anchor points
Use a hammer drill with Ф6 bore to drill holes
On a ceiling plate (for example gypsum board)
Partially install
m
Use a crown saw to drill a
hole (diameter: 60-65 mm)
On
a
ceiling
plate
(for
example
,
gypsum
board)
S ti kit t th ili l t
S
ecure moun
ti
ng
kit
s
t
o
th
e ce
ili
ng p
l
a
t
e
8
nting kits Install the BTS3911B on the
ili l t
on the ceiling) capable of being screwed
ce
ili
ng p
l
a
t
e
incapable of being screwed
m
ounting kits Lead the U-shaped metal plate
through the hole on the ceiling
incapable
of
being
screwed
I t ll th BTS3911B th ili l t
I
ns
t
a
ll
th
e
BTS3911B
on
th
e ce
ili
ng p
l
a
t
e
8

Install mou
n
Mark anchor points
Installing a BTS3911B on a Keel
Plate U-shaped keel
Use a hammer drill with Ф12 bore to drill holes
U-shaped metal plate
Use
a
hammer
drill
with
Ф12
bore
to
drill
holes
Installing the PSE and Its Cables
Place the PSE a
g
ainst the wall, level it in the
The PSE can be installed only on an indoor wall
.
Installing the PSE
g
installation position, and mark anchor points
Drill holes and install
expansion bolts
Install the PS
E
Installing the BTS3911B Cables
z
I t lli Eth t bl
z
I t lli R
z
I
ns
t
a
lli
ng an
Eth
erne
t
ca
bl
e
z
I
ns
t
a
lli
ng an
R
9
n
ting kits Install the BTS3911B on the plate
.
Installing Cables
E
Power port
GPS i l bl
(1) Ethernet cable
(2) PSE power cable
GPS
s
i
gna
l
ca
bl
e
9

Installation Check
SN Check Item
1
Th i ll i i i f h
1
Th
e
i
nsta
ll
at
i
on pos
i
t
i
on con
f
orms to t
h
e eng
2 The BTS3911B is securely installed.
3In wall-mounted scenarios, the holes on the
expansion bolt assemblies. In addition, the
m
4The surface of the BTS3911B is neat and cl
e
nameplates are correct, legible, and comple
t
In the wall-mounted scenario, the holes of th
5 expansion bolt assemblies. In addition, the
m
steadily.
6None of power cables or signal cables is sh
o
damaged or broken.
7 The power cables and PGND cables are bo
u
8 The connectors of the signal cables are inta
c
9
Labels are correct legible and complete at b
A
fter you unpack a BTS3911B, you must power it on withi
n
maintenance, you must restore power to the BTS3911B w
i
Power-on Check
9
Labels
are
correct
,
legible
,
and
complete
at
b
Check Process
1
iidi d l i
i
neer
i
ng
d
es
i
gn an
d
meets c
l
earance requ
i
rements.
mounting bracket are well aligned with the holes of the
m
ounting bracket is secured on the wall evenly and tightly.
e
an. The external paint is intact. The labels, tags, and
t
e.
e mounting bracket are well aligned with the holes of the
m
ounting bracket is secured on the wall evenly and
o
rt-circuited or reverse connected. All cables are not
u
nd and routed separately from other cables.
c
t and securely connected. The signal cables are intact.
both ends of each cable
n
24 hours. If you power off the BTS3911B for
i
thin 24 hours.
both
ends
of
each
cable
.
Checking the Indicator Status
If… Then…
3GPP blinks white (on for
1s and off for 1s) The
BTS3911B is
running
tl
CPRI is steady white
WIFI blinks white (on for
1dfff1)
correc
tl
y.
1
s an
d
o
ff
f
or
1
s
)
LINK is steady white
• During the BTS3911B startup, there is no need to
observe the indicator status.
• During a start, the BTS3911B reads and writes the
flash and therefore the indicators blinking quickly
NOTE
may blink irregularly for 1-2 seconds, which does
not affect services.
0

Appendix 3: ESN collection template
No
Site
Site Name
The ESN collection template is used to record the inst
a
installation stage to facilitate subsequent commissioni
n
No
.
Site
Number
Site
Name
ESN
Sample xx BTS3911B
Note: This template is essential to the engineering sta
g
multiple devices are installed within a short distance.
T
network to access. Please carefully maintain this tem
p
HUAW
1
HUAW
H
Location Information
a
llation position and ESN of the site at the initial
n
g and maintenance.
Location
Information
xx floor, xx building, xx mansion
g
e and subsequent maintenance, especially when
T
his is because the template defines the radio
p
late.
WEI TECHNOLOGIES CO LTD
1
WEI
TECHNOLOGIES
CO
.,
LTD
.
H
uawei Industrial Base Bantian Longgang
Shenzhen 518129
People's Republic of China
www.huawei.com

Regulatory Compliance Statement
BTS3911B
0682
Issue: 01
Date:2015-7-6
HUAWEI TECHNOLOGIES CO., LTD.

Issue (01)
Huawei Proprietary and Confidential
Copyright © Huawei Technologies Co., Ltd.
i
Copyright © Huawei Technologies Co., Ltd. 2010. All rights reserved.
No part of this document may be reproduced or transmitted in any form or by any means without prior written
consent of Huawei Technologies Co., Ltd.
Trademarks and Permissions
and other Huawei trademarks are trademarks of Huawei Technologies Co., Ltd.
All other trademarks and trade names mentioned in this document are the property of their respective holders.
Notice
The purchased products, services and features are stipulated by the contract made between Huawei and the customer.
All or part of the products, services and features described in this document may not be within the purchase scope or
the usage scope. Unless otherwise specified in the contract, all statements, information, and recommendations in this
document are provided "AS IS" without warranties, guarantees or representations of any kind, either express or
implied.
The information in this document is subject to change without notice. Every effort has been made in the preparation
of this document to ensure accuracy of the contents, but all statements, information, and recommendations in this
document do not constitute the warranty of any kind, express or implied.
Huawei Technologies Co., Ltd.
Address:
Huawei Industrial Base
Bantian, Longgang
Shenzhen 518129
People's Republic of China
Website:
http://www.huawei.com
Email:
support@huawei.com

1 Regulatory Compliance Statement
Issue (01)
Huawei Proprietary and Confidential
Copyright © Huawei Technologies Co., Ltd.
1-1
1 Regulatory Compliance Statement
About This Chapter
1.1 Declaration of Conformity to European Directives
1.1 Declaration of Conformity to European Directives
Figure 1-1 Declaration of Conformity to European Directives

1 Regulatory Compliance Statement
1-2
Huawei Proprietary and Confidential
Copyright © Huawei Technologies Co., Ltd.
Issue ()

2 Regulatory Compliance Information
Issue (01)
Huawei Proprietary and Confidential
Copyright © Huawei Technologies Co., Ltd.
2-1
2 Regulatory Compliance Information
About This Chapter
2.1 Regulatory Compliance Standards
2.2 European Regulatory Compliance
2.3 U.S.A Regulatory Compliance
2.4 Canada Regulatory Compliance
2.5 Japanese Regulatory Compliance
2.6 CISPR 22 Compliance
2.7 China RoHS hazardous substance table
2.8 India RoHS hazardous substance table
2.9 Other Markets
2.1 Regulatory Compliance Standards
Product complies with the standards listed in Table 2-1.

2 Regulatory Compliance Information
2-2
Huawei Proprietary and Confidential
Copyright © Huawei Technologies Co., Ltd.
Issue (01)
Table 2-1 Regulatory compliance standards
Discipline
Standards
EMC
CISPR22 Class B
CISPR24
EN55022 Class B
EN50024
ETSI EN 301 489 Class B
CFR 47 FCC Part 15 Class B
FCC Part 2
FCC Part 22
FCC Part 24
ICES 003 Class B/Class A
AS/NZS CISPR22 Class B
GB9254 Class B
VCCI Class B
CNS 13438 Class B
IEC61000-6-1
IEC61000-6-3
EN61000-6-1
EN61000-6-3
Safety
IEC 60950-1
IEC60950-22
IEC/EN60215
IEC/EN41003
EN 60950-1
UL 60950-1
CSA C22.2 No 60950-1
AS/NZS 60950.1
BS EN 60950-1
IS 13252
GB4943
Laser safety
FDA rules, 21 CFR 1040.10 and 1040.11
IEC60825-1, IEC60825-2, EN60825-1,
EN60825-2
GB7247

2 Regulatory Compliance Information
Issue (01)
Huawei Proprietary and Confidential
Copyright © Huawei Technologies Co., Ltd.
2-3
Discipline
Standards
RF
ETSI EN 301 908
ETSI EN 300 328
ETSI EN 301 893
FCC Part 2
FCC Part 24
FCC Part 27
RSS-133
RSS-139
Health
ICNIRP Guideline
1999-519-EC
EN 50385
OET Bulletin 65
FCC Part 1
IEEE Std C95.1
EN 60215
RSS-102
Environmental protection
2011/65/EU (RoHS)
EC NO. 1907/2006 (REACH)
2002/96/EC (WEEE)
Grounding
ITU-T K.27
ETSI EN 300 253

2 Regulatory Compliance Information
2-4
Huawei Proprietary and Confidential
Copyright © Huawei Technologies Co., Ltd.
Issue (01)
Discipline
Standards
NOTE
EMC: electromagnetic compatibility
NEBS: Network Equipment Build Standard
RF: radio frequency
CISPR: International Special Committee on Radio Interference
EN: European Standard
ETSI: European Telecommunications Standards Institute
CFR: Code of Federal Regulations
FCC: Federal Communication Commission
IEC: International Electrotechnical Commission
AS/NZS: Australian/New Zealand Standard
VCCI: Voluntary Control Council for Interference
CNS: Chinese National Standard
UL: Underwriters Laboratories
CSA: Canadian Standards Association
BS: British Standard
IS: Indian Standard
GR: General Requirement
FDA: Food and Drug Administration
BTS: Base Transceiver Station
GSM: Global System for Mobile communications
WLAN: wireless local area network
ICNIRP: International Commission on Non-Ionizing Radiation Protection
OET: Office of Engineering Technology
IEEE: Institute of Electrical and Electronics Engineers
RoHS: restriction of the use of certain hazardous substances
2.2 European Regulatory Compliance
Product complies with the following European directives and regulations.
2004/108/EC (EMC)
2006/95/EC (low voltage)
1999/5/EC (R&TTE)
2011/65/EU (RoHS)
EC NO. 1907/2006 (REACH)
2002/96/EC (WEEE)
Product complies with Directive 2002/95/EC, 2011/65/EU and other similar regulations from
the countries outside the European Union, on the RoHS in electrical and electronic equipment.
The device does not contain lead, mercury, cadmium, and hexavalent chromium and
brominated flame retardants (Polybrominated Biphenyls (PBB) or Polybrominated Diphenyl
Ethers (PBDE)) except for those exempted applications allowed by RoHS directive for
technical reasons.

2 Regulatory Compliance Information
Issue (01)
Huawei Proprietary and Confidential
Copyright © Huawei Technologies Co., Ltd.
2-5
Product complies with Regulation EC NO. 1907/2006 (REACH) and other similar regulations
from the countries outside the European Union. Huawei will notify to the European Chemical
Agency (ECHA) or the customer when necessary and regulation requires.
Product complies with Directive 2002/96/EC on waste electrical and electronic equipment
(WEEE). Huawei is responsible for recycling its end-of-life devices, and please contact
Huawei local service center when recycling is required. Huawei strictly complies with the EU
Waste Electrical and Electronic Equipment Directive (WEEE Directive) and electronic waste
management regulations enacted by different countries worldwide. In addition, Huawei has
established a system for recycling and reuse of electronic wastes, and it can provide service of
dismantling and recycling for WEEE. By Huawei recycling system, the waste can be handled
environmentally and the resource can be recycled and reused fully, which is also Huawei
WEEE stratagem in the word. Most of the materials in product are recyclable, and our
packaging is designed to be recycled and should be handled in accordance with your local
recycling policies.
In accordance with Article 11(2) in Directive 2002/96/EC (WEEE), products were marked
with the following symbol: a cross-out wheeled waste bin with a bar beneath as below:
In order to avoid the possibility of exceeding the Europe radio frequency exposure limits,
human proximity to the equipment shall not be less than 0.124 m
2.3 U.S.A Regulatory Compliance
2.3.1 Safety compliance Mark
2.3.2 FCC
2.3.1 Safety compliance Mark

2 Regulatory Compliance Information
2-6
Huawei Proprietary and Confidential
Copyright © Huawei Technologies Co., Ltd.
Issue (01)
2.3.2FCC
Product complies with Part 15 of the FCC Rules. Operation is subject to the following two
conditions:
This device does not cause harmful interference.
This device must accept any interference received, including interference that may cause
undesired operation.
If this device is modified without authorization from Huawei, the device may no longer
comply with FCC requirements for Class B digital devices. In that a case, your right to use the
device may be limited by FCC regulations. Moreover, you may be required to correct any
interference to radio or television communications at your own expense.
This device has been tested and found to comply with the limits for a Class B digital device,
pursuant to Part 15 of the FCC rules. These limits are designed to provide reasonable
protection against harmful interference in a residential installation.
This device generates, uses and radiates radio frequency energy. If it is not installed and used
in accordance with the instructions, it may cause harmful interference to radio
communications.
However, there is no guarantee that interference will not occur in a particular installation. If
this device does cause harmful interference to radio or television reception, which can be
determined by turning the device off and on, the user may take one or more of the following
measures:
Reorient or relocate the receiving antenna.
Reinforce the separation between the device and receiver.
Connect the device into an outlet on a circuit different from that to which the receiver is
connected.
Consult the dealer or an experienced radio or TV technician for assistance.
In order to avoid the possibility of exceeding the 47CFR FCC Part 1 & OET Bulletin 65
radio frequency exposure limits, human proximity to the equipment shall not be less than
0.182 m
2.4 Canada Regulatory Compliance
2.4.1 RSS-Gen statement
This device complies with Industry Canada licence-exempt RSS standard(s).
Operation is subject to the following two conditions: (1) this device may not cause
interference, and (2) this device must accept any interference, including interference that may
cause undesired operation of the device.
Le présent appareil est conforme aux CNR d'Industrie Canada applicables aux appareils radio
exempts de licence. L'exploitation est autorisée aux deux conditions suivantes : (1) l'appareil
ne doit pas produire de brouillage, et (2) l'utilisateur de l'appareil doit accepter tout brouillage

2 Regulatory Compliance Information
Issue (01)
Huawei Proprietary and Confidential
Copyright © Huawei Technologies Co., Ltd.
2-7
radioélectrique subi, même si le brouillage est susceptible d'en compromettre le
fonctionnement.
2.4.2 RSS-102 statement
This device is designed and manufactured not to exceed the emission limits for exposure to
radio frequency (RF) energy set by Industrial Canada and meets the requirements for radiation
exposure limits set forth for an uncontrolled environment.
In order to avoid the possibility of exceeding the Industrial Canada radio frequency exposure
limits, human proximity to the equipment shall not be less than 0.235 m
Cet appareil est conçu et fabriqué pour ne pas dépasser les limites d'émission pour l'exposition
à la fréquence radio (RF) de l'énergie fixé par l'Industrielle Canada et répond aux exigences en
matière de limites d'exposition aux rayonnements définies pour un environnement non
contrôlé.
Afin d'éviter la possibilité de dépasser les limites d'exposition aux fréquences radio
industrielle du Canada, la proximité humaine pour l'appareil nedoit pas être inférieure à 0.235
m
The device is only for indoor use to reduce the potential for harmful interference to
co-channel mobile satellite systems;
The worst-case tilt angle(s) necessary to remain compliant with the e.i.r.p. elevation mask
requirement set forth in RSS-247 Section 6.2.2(3).
High-power radars are allocated as primary users (i.e. priority users) of the bands 5250-5350
MHz and 5650-5850 MHz and that these radars could cause interference and/or damage to
LE-LAN devices.
2.5 Japanese Regulatory Compliance
2.5.1 VCCI
2.5.1VCCI
Product complies with VCCI Class B by Information Technology Equipment (ITE).
The preceding translates as follows:
This is a Class B product based on the standard of the Voluntary Control Council for
Interference by Information Technology Equipment (VCCI).If this product is used
Near a radio or television receiver in a domestic environment. It may cause radio
Interference.Install and use the equipment according to the instruction manual.

2 Regulatory Compliance Information
2-8
Huawei Proprietary and Confidential
Copyright © Huawei Technologies Co., Ltd.
Issue (01)
2.6 CISPR 22 Compliance
Product complies with CISPR 22 for Class B by the ITE.
2.7 China RoHS hazardous substance table
This products described in this guide complies with “the Administration on the Control of Pollution Caused by
Electronic Information Products” which is also called China RoHS
部件名称
产品中有害物质或元素的名称及含量
镉
铅
汞
六价铬
多溴联苯
多溴联苯醚
Frame
〇
╳
〇
〇
〇
〇
Alloy Parts
〇
╳
〇
〇
〇
〇
Power Adapter
〇
╳
〇
〇
〇
〇
Metal Fittings
〇
〇
〇
〇
〇
〇
PCBA
〇
╳
〇
〇
〇
〇
Capacitor
〇
╳
〇
〇
〇
〇
Other electronics
〇
╳
〇
〇
〇
〇
Screen
〇
〇
〇
〇
〇
〇
Solder
〇
╳
〇
〇
〇
〇
Cable
╳
╳
〇
〇
〇
〇
Plastic and Polymer
〇
╳
〇
〇
〇
╳
Label
〇
〇
〇
〇
〇
〇
Battery
〇
〇
〇
〇
〇
〇
〇:表示该有毒有害物质在该部件所有均质材料中的含量均在SJ/T11363-2006 标准规定的限量要求以下。

2 Regulatory Compliance Information
Issue (01)
Huawei Proprietary and Confidential
Copyright © Huawei Technologies Co., Ltd.
2-9
╳:表示该有毒有害物质至少在该部件的某一均质材料中的含量超出SJ/T11363-2006 标准规定的限量要
求。
2.8 India RoHS hazardous substance table
This products described in this guide complies with the “e-waste (Management and Handling) Rules, 2011”of
India which is also called India RoHS.
Part Descriptions
Restricted Substances in Product
Cd
Pb
Hg
Cr(VI)
PBBs
PBDEs
Frame
〇
╳
〇
〇
〇
〇
Alloy Parts
〇
╳
〇
〇
〇
〇
Power Adapter
〇
╳
〇
〇
〇
〇
Metal Fittings
〇
〇
〇
〇
〇
〇
PCBA
〇
╳
〇
〇
〇
〇
Capacitor
〇
╳
〇
〇
〇
〇
Other electronics
〇
╳
〇
〇
〇
〇
Screen
〇
〇
〇
〇
〇
〇
Solder
〇
╳
〇
〇
〇
〇
Cable
╳
╳
〇
〇
〇
〇
Plastic and Polymer
〇
╳
〇
〇
〇
╳
Label
〇
〇
〇
〇
〇
〇
Battery
〇
〇
〇
〇
〇
〇
〇: indicates that the content of the toxic and hazardous substance in all the Homogeneous Materials of the part is
below the concentration limit requirement as described in the e-waste (Management and Handling) Rules, 2011.
╳: indicates that the content of the toxic and hazardous substance in at least one Homogeneous Material of the

2 Regulatory Compliance Information
2-10
Huawei Proprietary and Confidential
Copyright © Huawei Technologies Co., Ltd.
Issue (01)
part exceeds the concentration limit requirement as described in S in the e-waste (Management and Handling)
Rules, 2011.
2.9 Other Markets
For relevant compliance information/documentation for markets not mentioned above,
please contact Huawei representative