IDS GeoRadar s r l DETDUO-FW Ground Penetrating Radar User Manual MN 2009 028 1 1 DETECTOR DUO ENG Mario
IDS Ingegneria dei Sistemi SpA Ground Penetrating Radar MN 2009 028 1 1 DETECTOR DUO ENG Mario
DETECTOR_DUO user manual

Tot pag. N°. = 74
- PRO/010/M1 Rev 4 -
INGEGNERIA DEI SISTEMI S.p.A.
Rev. 1.1
N°doc: MN/2009/028
Config.: DETECTOR DUO-PRCS-OUT-MN
DETECTOR DUO
USER MANUAL
DETECTOR
DUO
SYSTEM –
User manual
Pisa, 12/02/2010

IDS Ingegneria Dei Sistemi S.p.A. N doc: MN/2009/028 - Rev. 1.1
DETECTOR DUO SYSTEM – User manual
2
/
74
All information contained in this document is property of IDS. All rights reserved
KEY WORDS GEORADAR, DETECTOR DUO, ANTENNA
SUMMARY This manual contains a complete description of the Detector Duo
radar system, detailing the assembly procedure, the correct use of
the data acquisition software, the work procedure and the general
operating procedures of the system.
Document Evolution
Revision Data Reason of modification
Rev. 1.0 09/07/2009 First edition. It has been added a warning disclaimer
and a new installation kit.
Rev. 1.1 12/02/2010 FCC Information updated
SW Versions covered by this manual
DETECTOR DUO V.02.00.000, 02.00.001, 02.00.006
OUR CONTACTS
IDS Ingegneria dei Sistemi S.p.A. – GeoRadar Division
Via Sterpulino, 20
56121 Ospedaletto (PISA) - ITALIA
Tel: +39.050.967111
Fax: +39.050.967121
inforis@ids-spa.it
Customer Care department:
customercare.gpr@ids-spa.it
Tel.: +39.050.967122
Sales & Marketing department:
sales.gpr@ids-spa.it
Tel.: +39.050.967123/24/43

IDS Ingegneria Dei Sistemi S.p.A. N doc: MN/2009/028 - Rev. 1.1
DETECTOR DUO SYSTEM – User manual
3
/
74
All information contained in this document is property of IDS. All rights reserved
DISCLAIMER
IDS WILL NOT BE HELD RESPONSIBLE FOR THE
CONSEQUENCES OF AN
IMPROPER USE OF THE EQUIPMENT AND/OR THE SOFTWARE.
THIS SOFTWARE MAY INCLUDE AUTOMATED DATA
PROCESSING AND
ANALYSIS TOOLS.
WHILE EVERY EFFORT IS MADE TO ENSURE THE
ACCURACY OF THE
INFORMATION PROVIDED BY THOSE TOOLS, THE
Y MUST NOT BE
INTENDED AS A SUBSTITUTE FOR INTELLIGENT ANALYSIS; RATHER, T
HEY
HAVE TO BE INTENDED AS AN ADVISOR AND TH
E USER MUST NOT
COMPLETELY RELY ON THE RESULTS PROVIDED BY THEM TO GIVE T
HE
COMPLETE ANSWER.
IDS INGEGNERIA DEI SISTEMI SPA ASSUMES NO LIABILITY FOR ANY
DIRECT, INDIRECT, SPECIAL, INCIDENTAL OR CONSEQUENTIAL DAMAGES
OR INJURIES CAUSED BY SUCH RELIANCE ON THE ACCURACY,
RELIABILITY, OR TIME
LESS OF THE INFORMATION PROVIDED BY THOSE
TOOLS.
ANY PERSON OR ENTITY WHO RELIES ON INFORMATION OBTAINED FROM
THE AUTOMATED DATA PROCESSING/ANALYSIS TOOLS ONLY, DOES SO AT
HIS OR HER OWN RISK

IDS Ingegneria Dei Sistemi S.p.A. N doc: MN/2009/028 - Rev. 1.1
DETECTOR DUO SYSTEM – User manual
4
/
74
All information contained in this document is property of IDS. All rights reserved
CONFORMITY TO EUROPEAN REGULATIONS
The equip
ment conforms to the following requirements set by EC
regulations, including subsequent modifications, and to the legislation set
by the member states that implement these regulations:
1999/05/EEC Radio Directive
Warning: this equipment is destined for us
e in industrial environments
(Class A apparatus). In residential, commercial and light industry
environments, this apparatus may generate radio interference: in this case,
the user may be required to operate while taking appropriate
countermeasures.
The ap
paratus is sensitive to the presence of external electromagnetic fields,
which may reduce its performance.
RADIO-FREQUENCY EXPOSURE COMPLIANCE
This product operated is usually operated at least 1 m from the operator.
Typical power density lev
els at a distance of 1 m or greater is below 1
µW/cm
2
(0.01 W/m
2
) which are far below the levels specifie
d by the
current regulations.
Thus, this product pose no health and safety risk when
operated in the
normal manner of intended use.

IDS Ingegneria Dei Sistemi S.p.A. N doc: MN/2009/028 - Rev. 1.1
DETECTOR DUO SYSTEM – User manual
5
/
74
All information contained in this document is property of IDS. All rights reserved
!
WARNING
CLEANING INFORMATION
Before cleaning any external parts of the apparatus, make sure
that all cables have been disconnected, including the power
supply cable. If a damp cloth is used, make sure it is not too wet,
to avoid any damage to
the electrical components of the
equipment. Wait until the equipment is totally dry before
reconnecting the cables.
The Detector Duo should be cleaned periodically using a damp
cloth.
Do not use solvents or abrasive detergents.
Do not apply liquid directl
y to the electrical contacts of the
various connectors. If a specific spray is used to clean the PC
TFT monitor, make sure it is not flammable; ion any case, do not
spray it directly on the screen, instead, spray it onto the cleaning
cloth.

IDS Ingegneria Dei Sistemi S.p.A. N doc: MN/2009/028 - Rev. 1.1
DETECTOR DUO SYSTEM – User manual
6
/
74
All information contained in this document is property of IDS. All rights reserved
BATTERIES REMOVAL INFORMATION
Laptop Batteries:
Manufacturer: PANASONIC
Type: Li-ion Ni
Characteristics: 10.65V 5.7Ah
Removal instructions:
1. turn off the laptop;
2. open the drawer with the symbol of the batteries;
3. extract the battery pack pulling the tab.
Radar batteries:
Manufacturer: FIAMM FG21202 / SAFT MP176065
Type: rechargeable lead acid / rechargeable lithium-ion
Characteristics: 12V & 12Ah / 15V & 6.8Ah
Removal instructions:
1. disconnect the battery from the instrument:
a. pull the connector wings;
b. separate the connectors;
2. remove the battery from the cover (optional) opening the
strap.

IDS Ingegneria Dei Sistemi S.p.A. N doc: MN/2009/028 - Rev. 1.1
DETECTOR DUO SYSTEM – User manual
7
/
74
All information contained in this document is property of IDS. All rights reserved
RECICLYING
The crossed out wheeled bin symbol shown on the equipment indicates that
the product must be recycled separately from other waste at the end of its
useful life.
Separate waste disposal of this product at the end of its useful life will be
organised and managed by IDS. When you decide to dispose of the
equipment, contact IDS and follow the system that IDS has set up to permit
the separate collection of the apparatus at its life end.
Adequate separate collection for its subsequent recycling, treatment and
environmental friendly disposal contribute towards avoiding any
unnecessary effects on the environment and to health and favour the reuse or
recycling of the materials that make up the equipment. Unauthorised disposal
of this product as unsorted waste by its possessor will lead to an
administrative penalty foreseen by national regulations.

IDS Ingegneria Dei Sistemi S.p.A. N doc: MN/2009/028 - Rev. 1.1
DETECTOR DUO SYSTEM – User manual
8
/
74
All information contained in this document is property of IDS. All rights reserved
WARRANTY CERTIFICATE CONDITIONS
1) IDS Ingegneria dei Sistemi S.p.A, hereinafter referred to as IDS, warrants hardware/software
products for a period of 12 months from the delivery date to the original customer;
2) The delivery date is certified by the “ Warranty Registration Form”;
3) IDS’s hardware products will be free from defects in materials workmanship under normal use and
service;
4) IDS’s obligation is limited to repairing or replacing parts or equipment which are returned to IDS,
without alteration or further damage, and which in IDS s judgment, were defective or became
defective during normal use;
5) IDS’ software will have to be installed on a PC according to the requirement of the IDS hardware (
see IDS User’s Guide the Software Data Acquisition);
6) IDS’ s software products designed by IDS for use for IDS hardware products are warranted not to
fail to execute their programming instructions due to defects during the warranty period, provided
they are properly installed on IDS hardware products. IDS does not warrant if the IDS software will
be used and operated in hardware and software combinations not selected by IDS;
7) IDS does not assumes any liability for any direct, indirect, special, incidental or consequential
damages or injuries caused by proper or improper operation of its equipment whether defective or
not defective;
8) This software may include automated data processing and analysis tools. While every effort is made
to ensure the accuracy of the information provided by those tools, they must not be intended as a
substitute for intelligent analysis; rather, they have to be intended as an advisor and the user must
not completely rely on the results provided by them to give the complete answer. IDS assumes no
liability for any direct, indirect special, incidental or consequential damages or injuries caused by
such reliance on the accuracy, reliability, or timeliness of the information provided by those tools.
Any person or entity who relies on information obtained from the automated data
processing/analysis tools only, does so at his or her own risk;
9) IDS’s warranty does not extend and shall not apply to:
a) Products which have been repaired or altered by other than IDS personnel;
b) Products which have been subjected to misuse, neglect, accident or improper installation;
c) Products in which have been installed Hardware/Software accessories not supplied by IDS
and/or without any approval by IDS;
d) Products which have been connected to equipment different from the ones supplied by IDS
(except the PC data Logger which must conform to IDS specifications;
e) Products which have been damaged by natural disaster or calamities.
10) Before returning any equipment to IDS , you have to contact the IDS Customer Care Office that will
authorize you to return the material to be repaired;
11) Once the parts/equipment to be repaired arrive to IDS, IDS may inspect the defective products to
verify they are eligible for repair or replacement. All packing must be saved for inspection purpose
in order to assist IDS to understand the cause of the defects. IDS, will not be obliged to repair, or
replace for products returned as defective but damaged from abuse, misuse, neglicence , accident
loss or damage in transit;
12) The final clients, is responsible for ensuring the defective products returned to be properly
packaged;
13) The above warranty are sole and exclusive, and no other warranty, whether written or oral, is
expressed or implied.

IDS Ingegneria Dei Sistemi S.p.A. N doc: MN/2009/028 - Rev. 1.1
DETECTOR DUO SYSTEM – User manual
9
/
74
All information contained in this document is property of IDS. All rights reserved
IMPORTANT NOTE FOR THE US CUSTOMERS
FCC ID: UFW-DETDUO-FW
This device complies with part 15 of the FCC Rules:
Operation is subject to the following conditions:
1. This device may not cause harmful interference, and
2. This device must accept any interference received, Including interference that may cause undesired operation
Warning: Changes or modifications to this unit not expressly approved by the party responsible for compliance
could void the user’s authority to operate the equipment.
Operation of this device is restricted to law enforcement, fire and rescue officials, scientific research institutes,
commercial mining companies, and construction companies. Operation by any other party is a violation of 47 U.S.C.
§ 301 and could subject the operator to serious legal penalties.
Coordination Requirements.
(a) UWB imaging systems require coordination through the FCC before the equipment may be used. The operator
shall comply with any constraints on equipment usage resulting from this coordination.
(b) The users of UWB imaging devices shall supply detailed operational areas to the FCC Office o f Engineering and
Technology who shall coordinate this information with the Federal Government through the National
Telecommunications and Information Administration. The information provided by the UWB operator shall include
the name, address and other pertinent contact information of the user, the desired geographical area of operation, and
the FCC ID number and other nomenclature of the UWB device. This material shall be submitted to the following
address:
Frequency Coordination Branch., OET
Federal Communications Commission
445 12th Street, SW
Washington, D.C. 20554
ATTN: UWB Coordination
(d) Users of authorized, coordinated UWB systems may transfer them to other qualified users and to different
locations upon coordination of change of ownership or location to the FCC and coordination with existing
authorized operations.
(e) The NTIA/FCC coordination report shall include any needed constraints that apply to day-to-day operations.
Such constraints could specify prohibited areas of operations or areas located near authorized radio stations for
which additional coordination is required before operation of the UWB equipment. If additional local coordination is
required, a local coordination contact will be provided.
(f) The coordination of routine UWB operations shall not take longer than 15 business days from the receipt of the
coordination request by NTIA. Special temporary operations may be handled with an expedited turn-around time
when circumstances warrant. The operation of UWB systems in emergency situations involving the safety of life or
property may occur without coordination provided a notification procedure, similar to that contained in CFR47
Section 2.405(a)-(e), is followed by the UWB equipment user.
Notice: Use of this device as a wall imaging system is prohibited by FCC regulations.
IMPORTANT NOTE FOR THE CANADIAN CUSTOMERS
IC Certification Number: IC:8991A –DETDUOFW
This device complies with the requirements of IC Standard RSS-220
This Ground Penetrating Radar Device shall be operated only when in contact with or within 1 m of the ground.
This Ground Penetrating Radar Device shall be operated only by law enforcement agencies, scientific research
institutes, commercial mining companies, construction companies, and emergency rescue or firefighting
organizations.

IDS Ingegneria Dei Sistemi S.p.A. N doc: MN/2009/028 - Rev. 1.1
DETECTOR DUO SYSTEM – User manual
10
/
74
All information contained in this document is property of IDS. All rights reserved
INDEX
1. Introduction..................................................................................................................13
1.1 Scope....................................................................................................................14
1.2 Trademarks...........................................................................................................14
1.3 Acronyms and Definitions.......................................................................................14
1.3.1 Acronyms................................................................................................... 14
1.3.2 Definitions.................................................................................................. 14
2. Overview.......................................................................................................................16
2.1 How to use this manual..........................................................................................16
2.2 Background knowledge required.............................................................................16
3. User guide.....................................................................................................................17
3.1 Description of the hardware...................................................................................17
3.1.1 The Detector Duo Control Unit....................................................................... 18
3.1.2 The antenna box........................................................................................... 21
3.1.3 Power supply............................................................................................... 21
3.1.3.1 Charge level and battery replacement...................................................... 22
4. Assembly procedure......................................................................................................23
4.1 How to assemble the trolley....................................................................................23
4.2 Connecting the cables............................................................................................25
4.2.1 Connecting the battery................................................................................... 25
4.2.2 Mounting the antenna and connecting its cables.................................................. 25
4.2.3 Mounting the PC notebook and the sunshade..................................................... 27
4.2.4 Connecting the position sensor........................................................................ 29
4.2.5 Removing the trolley wheels........................................................................... 29
5. The acquisition software...............................................................................................31
5.1 The Notebook Computer.........................................................................................31
5.1.1 Hammerhead rugged tablet PC........................................................................ 31
5.1.2 Panasonic Toughbook rugged tablet PC............................................................ 34
5.2 Basic characteristics of the notebook PC.................................................................35
5.3 Software installation and configuration...................................................................36
5.4 The operational phases..........................................................................................41
5.4.1 Running the software .................................................................................... 41
5.4.2 Pre-acquisition commands.............................................................................. 42
5.4.3 Commands used during acquisition.................................................................. 46
5.4.3.1 Acquisition for on-site detection ............................................................ 48
5.4.3.2 Acquisition for mapping....................................................................... 53
5.4.4 Depth calibration.......................................................................................... 57
5.4.5 Post-acquisition commands ............................................................................ 58
5.5 Error messages......................................................................................................64
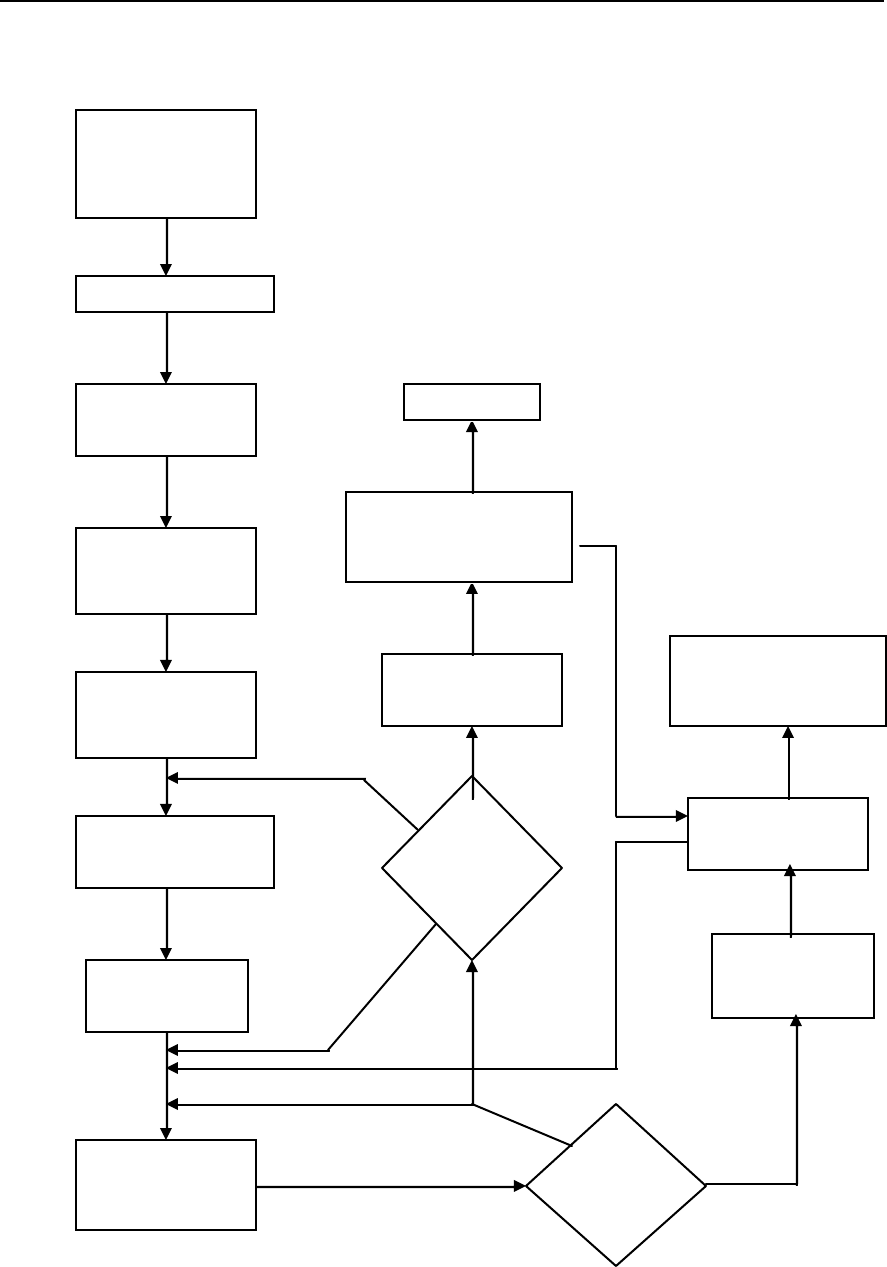
6. Work procedure flowchart............................................................................................65

IDS Ingegneria Dei Sistemi S.p.A. N doc: MN/2009/028 - Rev. 1.1
DETECTOR DUO SYSTEM – User manual
11
/
74
All information contained in this document is property of IDS. All rights reserved
7. How to use the detector.................................................................................................66
8. On line assistance..........................................................................................................69
8.1 Remote assistance using Webex Support Center.......................................................69
8.1.1 How to use the Webex service......................................................................... 69
Appendix A - The preliminary investigation.....................................................................73
Appendix B - The technical maps.....................................................................................73
Appendix C - Opening manholes......................................................................................74
FIGURES INDEX
FIG. 3.1 – OVERVIEW OF THE DETECTOR DUO AND ITS COMPONENTS............................... 17
FIG. 3.2 – THE CONTROL UNIT............................................................................................. 18
FIG. 3.3 – THE ANTENNA-CONTROL UNIT CONNECTION CABLE ......................................... 18
FIG. 3.4 – THE INVERTED NETWORK CABLE........................................................................ 19
FIG. 3.5 – THE POWER SUPPLY CABLE................................................................................. 19
FIG. 3.6 – BATTERY CABLE CONNECTION FOR THE NOTEBOOK PC AND THE DAD, SWITCH
ON BUTTON (RED)...................................................................................................... 20
FIG. 3.7 –IDS ATS DUAL 250-700 ANTENNA BOX.................................................................. 21
FIG. 3.8 – LEAD BATTERY.................................................................................................... 21
FIG. 3.9 – BATTERY STATUS SIGNAL (LEFT) AND THE BATTERY CHARGER (RIGHT).......... 22
FIG. 4.1 – TROLLEY FOLDED IN ITS CARRIER BAG.............................................................. 23
FIG. 4.2 – OPENING THE TROLLEY....................................................................................... 24
FIG. 4.3 – UPPER BLOCKING MECHANISM........................................................................... 24
FIG. 4.4 – BATTERY AND CABLING SUPPORT ...................................................................... 25
FIG. 4.5 – FIXING THE ANTENNA BOX................................................................................. 26
FIG. 4.6 –ANTENNA-RADAR CONNECTION.......................................................................... 26
FIG. 4.7 – TROLLEY-ANTENNA LOCKING SYSTEM............................................................... 27
FIG. 4.8 – FIXING THE NOTEBOOK PC.................................................................................. 27
FIG. 4.9 – ASSEMBLING THE SUNSHADE.............................................................................. 28
FIG. 4.10 – SUNSHADE ON HORIZONTAL SCREEN................................................................ 28
FIG. 4.11 – CONNECTING THE POSITION SENSOR................................................................. 29
FIG. 4.12 – REMOVING THE TROLLEY WHEELS ................................................................... 30
FIG. 5.1 – HAMMERHEAD RUGGED TABLET PC................................................................... 32
FIG. 5.2 – PANASONIC TOUGHBOOK CF-19 .......................................................................... 35
FIG. 5.3 – DETECTOR DUO SETUP ICON............................................................................... 36
FIG. 5.4 – DETECTOR DUO WELCOME WINDOW.................................................................. 36
FIG. 5.5 – SETUP TYPE WINDOW.......................................................................................... 37
FIG. 5.6 – PRE-INSTALLATION WINDOW.............................................................................. 37
FIG. 5.7 – INSTALLATION COMPLETED WINDOW................................................................ 38
FIG. 5.8 – SELECTING THE ETHERNET CARD (TCP/IP).......................................................... 39
FIG. 5.9 – CHANGING THE IP ADDRESS................................................................................ 40
FIG. 5.10 – ACQUISITION SOFTWARE ICON.......................................................................... 41

IDS Ingegneria Dei Sistemi S.p.A. N doc: MN/2009/028 - Rev. 1.1
DETECTOR DUO SYSTEM – User manual
12
/
74
All information contained in this document is property of IDS. All rights reserved
FIG. 5.11 – INITIALIZING WINDOW ...................................................................................... 42
FIG. 5.12 – GAIN CALIBRATION UNDERWAY....................................................................... 43
FIG. 5.13 –ADVANCED SETTINGS WINDOW......................................................................... 44
FIG. 5.14 –ACQUISITION SELECTION WINDOW.................................................................... 46
FIG. 5.15 –NEW ACQUISITION WINDOW............................................................................... 47
FIG. 5.16 – RADAR MAP DURING THE ACQUISITION PHASE................................................. 49
FIG. 5.17 – IDENTIFYING A TARGET..................................................................................... 50
FIG. 5.18 – THE ANTENNA CENTER POINT........................................................................... 50
FIG. 5.19 –UP/DOWN FUNCTIONS......................................................................................... 51
FIG. 5.20 –DUAL DISPLAY DURING ACQUISITION................................................................ 52
FIG. 5.21 – ICONS FOR TYPES OF PIPES AND CABLES.......................................................... 53
FIG. 5.22 – DIAGRAM OF THE T-L CARTESIAN REFERENCE SYSTEM................................... 54
FIG. 5.23 –ACQUISITION PARAMETERS WINDOW................................................................ 56
FIG. 5.24 – DELETING A SURVEY......................................................................................... 59
FIG. 5.25 – HOW TO RENAME A SURVEY.............................................................................. 60
FIG. 5.26 – INSERTION OF A MARKER DURING THE REVIEW PHASE.................................... 61
FIG. 5.27 – PRINT FUNCTION................................................................................................ 62
FIG. 5.28 – FINAL PRINTOUT OF A RADAR MAP................................................................... 63
FIG. 5.29 – CLOSING THE PROGRAM.................................................................................... 63
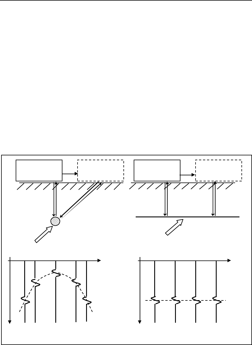
FIG. 7.1 – TRACE OF A PIPE PERPENDICULAR TO THE DIRECTION OF INVESTIGATION AND A
FLAT INTERFACE........................................................................................................ 66
FIG. 7.2 – MAPS SHOWING TRACES OF AN INTERFACE AND PIPES PERPENDICULAR TO THE
DIRECTION OF INVESTIGATION.................................................................................. 67
FIG. 7.3 – EXAMPLE OF MAP INTERPRETATION................................................................... 68
FIG. 8.1 – MAIL SENT BY IDS TO THE CLIENT ...................................................................... 69
FIG. 8.2 – CLIENT DATA INSERTION FORM.......................................................................... 70
FIG. 8.3 – WEBEX SET UP WINDOW...................................................................................... 70
FIG. 8.4 – WELCOME TO WEBEX SUPPORT CENTER WINDOW ............................................. 71
FIG. 8.5 – COMMAND ACCEPTANCE WINDOW..................................................................... 72
TABLES INDEX
TAB. 1.1 – CONTACT ADDRESSES FOR TECHNICAL AND SALES ASSISTANCE..................... 13
TAB. 3.1 – CONTROL UNIT CHARACTERISTICS.................................................................... 20

IDS Ingegneria Dei Sistemi S.p.A. N doc: MN/2009/028 - Rev. 1.1
DETECTOR DUO SYSTEM – User manual
13
/
74
All information contained in this document is property of IDS. All rights reserved
1. INTRODUCTION
The Detector Duo is an innovative system capable of detecting tubes
and both metallic and non metallic cables buried underground.
Following standard radar principles, the Detector Duo uses a high
performance electromagnetic sensor equipped with e.m. transmitters
and receivers.
The fundamental characteristic of this system is the simultaneous use
of two frequencies, permitting the identification of both shallow and
deep utilities at the same time.
The groundbreaking control unit is extremely compact and lightweight
at just 1Kg , and is compatible with 2 ATS antennas with frequencies
of 700MHz and 250MHz located in a single container. The simplicity
of this instrument means that a brief training course is sufficient to
permit it to be used correctly.
I.D.S. Ingegneria dei Sistemi S.p.A. – Georadar Division
Via Sterpulino, 20
56121 Ospedaletto (PI)
Sales & Marketing Department:
Paolo Papeschi:
(p.papeschi@ids-spa.it)
Tel.: +39.050.967123
Customer Care Department:
Davide Morandi:
(d.morandi@ids-spa.it);
Valter Baroncini:
(v.baroncini@ids-spa.it);
Tel.: +39.050.967122
Fax: +39.050.967121
E-mail: inforis@ids-spa.it
Web site: http://www.idsgeoradar.com/
Tab. 1.1 – Contact addresses for technical and sales assistance

IDS Ingegneria Dei Sistemi S.p.A. N doc: MN/2009/028 - Rev. 1.1
DETECTOR DUO SYSTEM – User manual
14
/
74
All information contained in this document is property of IDS. All rights reserved
The simple acquisition software and automatic data saving procedures
operate well on both Windows 2000 Professional and Windows XP
Professional. For details on the required characteristics of the
notebook PC, see Paragraph 5.1.
From an operative point of view, the Detector Duo can perfectly adapt
to all applications for pipe and cable detection in a typical roadworks
environment, both over smooth and rough ground.
Contact IDS Georadar Division directly for all technical and
commercial assistance.
1.1 Scope
This document describes how to use the Georadar Detector Duo,
including both its hardware and software components.
1.2 Trademarks
WINDOWS 2000
PROFESSIONAL
/WINDOWS XP
PROFESSIONAL
Microsoft Corporation
DETECTOR DUO
IDS Ingegneria dei Sistemi
S.p.A.
1.3 Acronyms and Definitions
1.3.1 Acronyms
DETECTOR DUO: double antenna digital pipe detection system.
1.3.2 Definitions
Antenna trolley: a unit that holds all the equipment necessary for
acquisition in the field.
Centerpoint : the ideal point of the trolley, situated in the center of the
box containing the antennas; it represents the starting point for all
scans.

IDS Ingegneria Dei Sistemi S.p.A. N doc: MN/2009/028 - Rev. 1.1
DETECTOR DUO SYSTEM – User manual
15
/
74
All information contained in this document is property of IDS. All rights reserved
Data processing: this is applied to the raw data to permit the acquired
sections to be viewed in a comprehensible way.
Field survey: a group of field acquisitions relating to a single survey.
Handle: a extractable handle is gripped by the operator to move the
antenna trolley.
Maps: graphics showing the change in received radar signal (signal
intensity in gray scale) with respect to the scanning direction.
Position sensor: a distance measurement device fixed inside one of
the trolley wheels, which constantly signals the distance travelled from
the start of the scan back to the Control Unit .
Raw data: unprocessed data obtained during a field survey.
Receiver : part of the antenna dedicated to detecting the signals. It is
lodged in the same container as the transmitter.
Scan: a single movement of the antenna trolley from the beginning to
the end of a pre-established path
Setup: initialization of a piece of equipment or a software process.
Survey: the name given to a collection of scans, which together cover
all the areas of a large investigation: typically an entire town or a large
urban area
Transmitter: part of the antenna dedicated to emitting the radar
signals. It is lodged in the same container as the receiver.
Utilities: the objects the Detector Duo searches for, i.e. pipes
supplying gas and water, electricity cables, etc.

IDS Ingegneria Dei Sistemi S.p.A. N doc: MN/2009/028 - Rev. 1.1
DETECTOR DUO SYSTEM – User manual
16
/
74
All information contained in this document is property of IDS. All rights reserved
2. OVERVIEW
2.1 How to use this manual
This Detector Duo user manual is subdivided as follows:
• Chap. 1: Introduction.
• Chap. 2: Overview.
• Chap. 3: User guide.
• Chap. 4: Assembly procedure.
• Chap. 5: The acquisition software.
• Chap. 6: Work procedure flowchart.
• Chap. 7: How to use Detector Duo.
2.2 Background knowledge required
The following background knowledge is required to be able to use
Detector Duo:
Windows 2000 Professional or Windows XP Professional
operating system.
For any difficulties with this aspect, the user should make reference to
publications available on this topic or to the manual provided with the
system.

IDS Ingegneria Dei Sistemi S.p.A. N doc: MN/2009/028 - Rev. 1.1
DETECTOR DUO SYSTEM – User manual
17
/
74
All information contained in this document is property of IDS. All rights reserved
3. USER GUIDE
3.1 Description of the hardware
The Detector consists of the following parts (see Fig. 3.1):
• DAD DECT DUO Control unit(1).
• Two wheeled trolley used to move the system (2).
• Power cable (3).
• Inverted network cable (4).
• Antenna Box - Control Unit connection cable (5).
• Position sensor connection cable (6).
• Position sensor (7).
• Detector Duo Antenna (8).
• 12V lead battery (see Fig. 3.8) (9) .
• Notebook computer (10) (see specifications in paragraph 5.1).
Fig. 3.1 – Overview of the Detector Duo and its components
1
6
5
4
3
2
8
7 6
10
9

IDS Ingegneria Dei Sistemi S.p.A. N doc: MN/2009/028 - Rev. 1.1
DETECTOR DUO SYSTEM – User manual
18
/
74
All information contained in this document is property of IDS. All rights reserved
3.1.1 The Detector Duo Control Unit
The control unit has the following main functions:
To communicate with the antenna.
To communicate with the notebook computer.
To pilot the position sensor.
The control unit (Fig. 3.2) is fitted with the following connection
ports:
Position sensor port (4): the position sensor is connected to the
control unit using the specific cable. This port is marked as
WHEEL.
Fig. 3.2 – The Control Unit
Antenna port (3): using the cable shown in Fig. 3.3, this
connects the Control Unit to the antenna. It is marked as ANT.1.
Fig. 3.3 – The Antenna-Control Unit connection cable
4
3 2 1 5

IDS Ingegneria Dei Sistemi S.p.A. N doc: MN/2009/028 - Rev. 1.1
DETECTOR DUO SYSTEM – User manual
19
/
74
All information contained in this document is property of IDS. All rights reserved
Network port (2): a inverted network cable (Fig. 3.4) connects
the control unit to the notebook PC. This port is marked LAN.
Fig. 3.4 – The inverted network cable
Power supply port (1): this connects the battery to the Control Unit
using the power supply cable (Fig. 3.5).
Fig. 3.5 – The power supply cable
On button (red – 5) with spy light (blue - 6): pressing this button
starts up the entire system. A blue spy light switches on
automatically when the button is pressed and indicates that the
system is being powered (Fig. 3.2).

IDS Ingegneria Dei Sistemi S.p.A. N doc: MN/2009/028 - Rev. 1.1
DETECTOR DUO SYSTEM – User manual
20
/
74
All information contained in this document is property of IDS. All rights reserved
Fig. 3.6 – Battery cable connection for the notebook PC and the DAD, switch on button
(red)
Press the red button to switch on the DAD control unit (Fig. 3.6). This
button has to be kept pressed until the blue on switch lights up. If the
DetectorDuo software is not activated within 30 seconds, the indicator
light will start to flash. As soon as the DetectorDuo software is
activated the indicator light stops flashing and appears a constant blue
light. If, however, the Software is not activated within about 2 minutes
30 seconds, the DAD unit will automatically shut down. Once the
DetectorDuo software has been shut down, the indicator will flash for
about 30 seconds and will automatically shut down after 2 minutes.
GENERAL CHARACTERISTICS OF THE CONTROL
UNIT
NUMBER OF CONNECTABLE
ANTENNAS
2
VOLTAGE
12V +/- 10%
ENVIRONMENT FEATURES
IP65
PANEL CONNECTORS
LAN, BATTERY, ANT.1,
WHEEL
ABSORBED POWER
8W (1 antenna)
OPERATING TEMPERATURE
-10 / +40 °C
Tab. 3.1 – Control Unit characteristics

IDS Ingegneria Dei Sistemi S.p.A. N doc: MN/2009/028 - Rev. 1.1
DETECTOR DUO SYSTEM – User manual
21
/
74
All information contained in this document is property of IDS. All rights reserved
3.1.2 The antenna box
The detector duo system can be used with the box containing two
antennas, one with a frequency of 700MHz and the other with 250
MHz (see Fig. 3.7):
Fig. 3.7 –IDS ATS DUAL 250-700 antenna box
NOTE: it is also possible to connect the DAD to one of the two ATS
single frequency models at 250MHz or 700MHz.
3.1.3 Power supply
The Control Unit is powered by :
A lead 12V, 12Ah battery (see Fig. 3.8).
Fig. 3.8 – Lead Battery
To connect
to the power
supply cable

IDS Ingegneria Dei Sistemi S.p.A. N doc: MN/2009/028 - Rev. 1.1
DETECTOR DUO SYSTEM – User manual
22
/
74
All information contained in this document is property of IDS. All rights reserved
3.1.3.1 Charge level and battery replacement
When the spy light is lit next to the power supply port on the radar,
this indicates that the system is powered: if it is not lit, this means that
either the cable is not connected correctly or that the battery is flat
(less than 10V). The battery has an autonomy of around 12 hours.
When the battery runs, down the instrument must be switched off,
another battery connected, and the system can be started up again. A
flat battery can be completely recharged in around 3 hours with the
appropriate battery charger (see Fig. 3.9 right). A software message on
the PC informs the user of the battery charge level with a BATT
button (see Fig. 3.9 left), which changes color as follows:
Green if the battery is fully charged,
Yellow if it is semi-charged,
Red if the battery is flat.
Fig. 3.9 – Battery status signal (left) and the battery charger (right)

IDS Ingegneria Dei Sistemi S.p.A. N doc: MN/2009/028 - Rev. 1.1
DETECTOR DUO SYSTEM – User manual
23
/
74
All information contained in this document is property of IDS. All rights reserved
4. ASSEMBLY PROCEDURE
4.1 How to assemble the trolley
Follow the procedure below to assemble the trolley:
Remove the trolley from its bag (Fig. 4.1).
Open the trolley from position (1) to the upright position (2),
gripping the handle (3) shown in Fig. 4.2.
Fig. 4.1 – Trolley folded in its carrier bag
Assemble the central part of the trolley (4) by automatically
clicking the two cylindrical pins into their supports (see the
detail of Fig. 4.2).

IDS Ingegneria Dei Sistemi S.p.A. N doc: MN/2009/028 - Rev. 1.1
DETECTOR DUO SYSTEM – User manual
24
/
74
All information contained in this document is property of IDS. All rights reserved
Fig. 4.2 – Opening the trolley
Unlock the two unblocking levers by rotating them outwards (2
and 3) and pull the handle (4) upwards (1), regulating it as
required (Fig. 4.3).
Fig. 4.3 – Upper blocking mechanism
1
2
4
3
4
1
3
2
4
SUPPORTS
PINS

IDS Ingegneria Dei Sistemi S.p.A. N doc: MN/2009/028 - Rev. 1.1
DETECTOR DUO SYSTEM – User manual
25
/
74
All information contained in this document is property of IDS. All rights reserved
4.2 Connecting the cables
4.2.1 Connecting the battery
Fig. 4.4 – Battery and cabling support
Place the battery in its yellow bag (Fig. 4.4).
Place the bag on the PVC base plate and fix the bag to the
support with the strap provided (1).
Connect the power supply cable to the BATTERY port on the
Control Unit (3) and to the white connector to link it to the
battery(2).
4.2.2 Mounting the antenna and connecting its cables
Place the antenna under the trolley (Fig. 4.5), inserting the two ends
(1 and 2) into their PVC supports (3 and 4).
Insert the pins (5 and 6) and block them with the nuts provided.
Connect the cable linking the antenna port (7) to the ANT.1 port
on the Control Unit (Fig. 4.5 and Fig. 4.6).
BASE PLATE
IN PVC
1
3
2

IDS Ingegneria Dei Sistemi S.p.A. N doc: MN/2009/028 - Rev. 1.1
DETECTOR DUO SYSTEM – User manual
26
/
74
All information contained in this document is property of IDS. All rights reserved
Fig. 4.5 – Fixing the antenna box
Fig. 4.6 –Antenna-radar connection
Under the battery plate you can find the antenna-trolley locking
system (see Fig. 4.7); in order to lock the trolley to the antenna,
the user has to move the locking system down to the top of the
antenna; then push down the front of the antenna and at the
same time fix the system to the central pin. After this, turn down
the lever and close it.
1
6
5
4
3
2 7
ANT.1
7

IDS Ingegneria Dei Sistemi S.p.A. N doc: MN/2009/028 - Rev. 1.1
DETECTOR DUO SYSTEM – User manual
27
/
74
All information contained in this document is property of IDS. All rights reserved
Fig. 4.7 – Trolley-antenna locking system
4.2.3 Mounting the PC notebook and the sunshade
The upper base plate on the trolley(2) is used to fix the notebook
PC (1) with four Velcro strips (A, B, C, D), as shown in Fig.
4.8.
Once the notebook is fixed on the plate, connect the inverted
network cable (see Fig. 3.4) by connecting the green connector
to the PC network port (3) and the waterproof black connector
to the radar port(4)
Fig. 4.8 – Fixing the notebook PC
1
A
3
4
3
B
2
D
C
Lever
Locking
system

IDS Ingegneria Dei Sistemi S.p.A. N doc: MN/2009/028 - Rev. 1.1
DETECTOR DUO SYSTEM – User manual
28
/
74
All information contained in this document is property of IDS. All rights reserved
A sunshade can be applied to the notebook (see Fig. 4.9). Fix
the lateral guides of the sunshade to the lateral sides of the
notebook screen. Then close and tighten the belt behind the
screen. The internal edges can be tightened as required.
Fig. 4.9 – Assembling the sunshade
Another possibility is to work with the horizontal touch screen
(see Fig. 4.10). In this case, first take out the touch pen, then fix
the lateral guides of the sunshade to the lateral sides of the
screen. Then close and tighten the belt under the laptop. Finally,
tighten the inner edges of the sunshade.
Fig. 4.10 – Sunshade on horizontal screen
LATERAL
GUIDES

IDS Ingegneria Dei Sistemi S.p.A. N doc: MN/2009/028 - Rev. 1.1
DETECTOR DUO SYSTEM – User manual
29
/
74
All information contained in this document is property of IDS. All rights reserved
4.2.4 Connecting the position sensor
Fig. 4.11 – Connecting the position sensor
The system position sensor is situated inside one of the trolley
wheels and turns in unison with it (Fig. 4.11).
The sensor measures all movements of the Detector Duo from
its starting point, which coincides with the system centerpoint
(which is the center of the antenna).
The sensor cable has to be connected to the WHEEL port (1) on
the Control Unit
.
4.2.5 Removing the trolley wheels
If the wheels need to be removed for storage, press the black
button labelled PRESS (indicated by the arrow) to the side of
the wheel and pull the wheel outwards.
To reinsert the wheel onto the axis, it is sufficient to push it into
the support until the automatic block clicks into place (Fig.
4.12)
1

IDS Ingegneria Dei Sistemi S.p.A. N doc: MN/2009/028 - Rev. 1.1
DETECTOR DUO SYSTEM – User manual
30
/
74
All information contained in this document is property of IDS. All rights reserved
Fig. 4.12 – Removing the trolley wheels
!
NOTE
Remem
ber to disconnect all the cables before putting the
trolley back into its storage bag (position sensor cable,
antenna-DAD cable, network and power supply cable).

IDS Ingegneria Dei Sistemi S.p.A. N doc: MN/2009/028 - Rev. 1.1
DETECTOR DUO SYSTEM – User manual
31
/
74
All information contained in this document is property of IDS. All rights reserved
5. THE ACQUISITION SOFTWARE
5.1 The Notebook Computer
The
DETECTORDUO
acquisition SW is installed on a
Notebook
Computer.
This SW is dedicated to the specific phases of setting up,
acquiring and saving radar data.
IDS recommends to use one of two following laptops
:
5.1.1 Hammerhead rugged tablet PC
The Hammerhead rugged tablet PC (Fig. 5.1), has the following
specifications:
Form Factor
•
Magnesium housing and shock absorbing rubber bumper system
with carry handle, elastic hand straps and shoulder strap.
•
Size: 10 5/8” X 8 ¼” x 1 9/16”.
•
Weight: 4.8lbs. with bumpers, battery and pen.
Processor / Core Logic
•
1.1 GHz Intel Pentium M Processor
•
1 MB cache
•
System Bus 400 MHz
•
Intel 855GME chipset
Memory / Storage
•
512 MB
•
40 GB hard drive
Display
(Pen Tablet PC Version)
•
10.4” XGA 1024x768 Reflective (bright sunlight readable) or
Transmissive (indoor)
•
Proximity sensing high resolution electromagnetic
digitizer using passive pen
•
More than 1000 dpi resolution
•
Right and left mouse button emulation

IDS Ingegneria Dei Sistemi S.p.A. N doc: MN/2009/028 - Rev. 1.1
DETECTOR DUO SYSTEM – User manual
32
/
74
All information contained in this document is property of IDS. All rights reserved
Fig. 5.1 – Hammerhead rugged tablet PC
Audio
•
AC97 2.1 sound standard
•
Integrated speaker
Expansion / Integration
•
Integrated Intel PRO/Wireless 802.11 a/b/g Wi-Fi
•
Bluetooth 1.2, Class 2-2.5mW
•
1 USB 2.0
•
1 RJ-45 10/100 Ethernet
•
PCMCIA Type III (Accomodates up to 2 Type II
devices)
Software
•
Windows XP Professional (English Version)
Power Supply
•
Memory-free “smart” Li-Ion battery technology provides
accurate power gauge and controlled charging for
maximum battery efficiency
•
“Hot swappable” for uninterrupted use
•
Battery life depends upon configuration, application,
temperature, usage pattern and power management; 4
hour typical battery life with 2 batteries installed
How to store batteries when they’re not in use
•
The following storage tips will help you optimize the
capacity and performance of your batteries. If the battery
will not be in use for a month or longer, it is
recommended that it is removed from the computer for

IDS Ingegneria Dei Sistemi S.p.A. N doc: MN/2009/028 - Rev. 1.1
DETECTOR DUO SYSTEM – User manual
33
/
74
All information contained in this document is property of IDS. All rights reserved
storage. Store batteries in a cool, dry place. Do not leave
batteries in direct sunlight during the summer months or
any other unusually hot location. Do not expose battery
terminals to metal objects or moisture, which may short-
circuit your battery. For long-term storage, store batteries
below 50% state of charge because the deterioration of
battery capacity is slower at lower state of charge.
However, do not store batteries in a fully discharged
state.
Power Management
•
ACPI Advanced Configuration and Power Interface
Accessories (Optional)
•
Legacy compatible docking for desk, vehicle, wall
•
Port Replicators
•
Universal AC adapter: 110V-250V, 50-60 Hz
•
Cigarette lighter adapter
Environmental
(Temperature)
•
Operating: -15°C to 60°C
•
Boot temperature: 0°C without optional HDD heater and
-20°C with heater
•
Storage: -40°C to 70°C
(Shock)
•
4 ft. drop in case
(Vibration)
•
MIL-STD-810F, Method 514.5, Category 1
(Ingress Protection)
•
IEC 529, IP65 against rain and dust
(Humidity)
•
0 to 95% non-condensing humidity
Regulatory Approvals
(EMI/EMC)
•
EN 55022 CISPAR 22 info. Tech. Equipment, Class B
Emissions
•
Immunity Measurements: IEC 61000-4-2; 1995
(Safety)

IDS Ingegneria Dei Sistemi S.p.A. N doc: MN/2009/028 - Rev. 1.1
DETECTOR DUO SYSTEM – User manual
34
/
74
All information contained in this document is property of IDS. All rights reserved
•
Low Voltage Directive 73/23/EEC, EN 60950, CE
Warranty
•
1 year comprehensive warranty
5.1.2 Panasonic Toughbook rugged tablet PC
The Panasonic Toughbook CF-19 PC (Fig. 5.2), has the following
characteristics:
• CPU
: 1.6GHz Intel Core Duo.
• Operating System
: Windows XP Professional SP2.
• RAM/Expandable to
: 512MB SDRAM (DDR2)/4GB
• Hard Drive/Speed
: 80GB shock-proof (mounted on a gel
support or equivalent).
• Optical Drive
: 2.4X DVD+R DL
• Display Resolution
: 10.4 inches/1024 x 768
• Graphics/Video Memory
: Intel 945GM video accelerator with
up to 128MB shared video memory
• Wireless Networking
: WLAN 802.11a/b/g, Bluetooth 2.0,
Optional WWAN (EVDO, HSDPA) and GPS
• Ports
: Two USB 2.0, Firewire, Ethernet, modem, headphone,
mic, docking connector
• Card Slots
: PC Card Type II, SD Card slot
• Weight
: 5 pounds
• Size
: 10.7 x 8.5 x 1.9 inches
• Warranty/Support
: Three-year limited warranty, parts and labor
lifetime toll-free 24/7.
• Battery Life (Wi-Fi
On/Off)
: 5h / 6h about
• Environmental
: Water-proof (IP54)

IDS Ingegneria Dei Sistemi S.p.A. N doc: MN/2009/028 - Rev. 1.1
DETECTOR DUO SYSTEM – User manual
35
/
74
All information contained in this document is property of IDS. All rights reserved
Fig. 5.2 – Panasonic Toughbook CF-19
!
NOTE
No communication software of the type Firewall, WiFi or
Antivirus protection may be installed on the computer;
these types of SW enter into con
flict with the
DETECTOR DUO acquisition SW.
IDS takes no responsibility for any functional conflicts
that may occur between their own software and any other
software installed by the user onto the Notebook
Computer. IDS doesn’t guarantee that equipment
per
formance will be maintained using configurations
different to those recommended.
5.2 Basic characteristics of the notebook PC
If you decide to use a different notebook PC to the one suggested by
IDS, it must have the following characteristics:
Pentium processor > 1.5GHz or Centrino > 900 MHz.
Ethernet 100 Mbit/sec card.
monitor resolution (color) > 800x600.
Operative system: Windows 2000 Professional (Service Pack 4)
or XP Professional.
HDD > 40 Gbyte, shock-proof (mounted on a gel support or
equivalent).
CD drive and/or floppy.
Water-proof (>= IP54).

IDS Ingegneria Dei Sistemi S.p.A. N doc: MN/2009/028 - Rev. 1.1
DETECTOR DUO SYSTEM – User manual
36
/
74
All information contained in this document is property of IDS. All rights reserved
5.3 Software installation and configuration
Launch the icon of DetectorDuo setup file (Fig. 5.3).
Fig. 5.3 – Detector Duo setup icon
Click “Next” button on the window appearing (Fig. 5.4).
Fig. 5.4 – Detector Duo Welcome window
Select Typical setup type and then press “Next” button on the window
appearing (
Fig. 5.5
).
Click “Install” button on the window appearing (Fig. 5.6).
Click “Finish” button on the window appearing (Fig. 5.7).

IDS Ingegneria Dei Sistemi S.p.A. N doc: MN/2009/028 - Rev. 1.1
DETECTOR DUO SYSTEM – User manual
37
/
74
All information contained in this document is property of IDS. All rights reserved
Fig. 5.5 – Setup type window
Fig. 5.6 – Pre-installation window

IDS Ingegneria Dei Sistemi S.p.A. N doc: MN/2009/028 - Rev. 1.1
DETECTOR DUO SYSTEM – User manual
38
/
74
All information contained in this document is property of IDS. All rights reserved
Fig. 5.7 – Installation completed window
Automatically a shortcut of the
DetectorDuo.exe
will be created on to
desktop. The software will be installed automatically under
C:\DetectorDuo\
directory.
Before using the Detector software, you have to configure the
notebook network card. To perform this operation in Windows 2000
Professional or Windows XP Professional, follow the steps below:
Select the
My Network Places
icon with the right mouse button;
Select the
Properties
button
.
Select the
Local Area Connection (LAN)
file with the right
mouse button.
Select the
Properties
command.

IDS Ingegneria Dei Sistemi S.p.A. N doc: MN/2009/028 - Rev. 1.1
DETECTOR DUO SYSTEM – User manual
39
/
74
All information contained in this document is property of IDS. All rights reserved
Fig. 5.8 – Selecting the Ethernet card (TCP/IP)
Select
Internet Protocol (TCP/IP) from the list of components
(in the general menu) with the left mouse button (see Fig. 5.8).
Select the
Properties
command
.
The window shown in Fig. 5.9 appears, in which you have to
select
Use the following IP address.
Write the following number in the
IP
address field: 192 . 168 .
200 . 199.
Write the following number in the
Subnet mask
field: 255 . 255 .
255 . 0.
Press
OK
to confirm the changes
!
NOT E
Check that the
DetectorDuo
directory is copied into the
C:\
drive and is not write protecting, otherwise the
DetectorDuo
SW will not function correctly.

IDS Ingegneria Dei Sistemi S.p.A. N doc: MN/2009/028 - Rev. 1.1
DETECTOR DUO SYSTEM – User manual
40
/
74
All information contained in this document is property of IDS. All rights reserved
Fig. 5.9 – Changing the IP address
!
NOTA
To guarantee the correct functioning of the DetectorDuo
SW, launch the
Regional and Language Options
icon on
the control panel then select
Regional Options
/
Customize
and the following configuration as shown below in the
Numbers
field in
Regional Options
.

IDS Ingegneria Dei Sistemi S.p.A. N doc: MN/2009/028 - Rev. 1.1
DETECTOR DUO SYSTEM – User manual
41
/
74
All information contained in this document is property of IDS. All rights reserved
5.4 The operational phases
5.4.1 Running the software
The DetectorDuo software permits data to be acquired, saved and
viewed directly in the field. Once the notebook has been switched on,
the
DetectorDuo.exe
program has to be launched by clicking on the
icon shown in Fig. 5.10.
Fig. 5.10 – Acquisition software icon
Once the icon has been clicked, the software initializing window
automatically opens (Fig. 5.11).

IDS Ingegneria Dei Sistemi S.p.A. N doc: MN/2009/028 - Rev. 1.1
DETECTOR DUO SYSTEM – User manual
42
/
74
All information contained in this document is property of IDS. All rights reserved
Fig. 5.11 – Initializing window
5.4.2 Pre-acquisition commands
Pressing the button activates the calibration
procedure of the processing parameters used on the acquired
data.
To perform this calibration, push the trolley a few meters then
press the button to save the parameters the software
automatically calculates (see Fig. 5.12).
!
NOTE
Calibration can be repeated as often as required during a
survey, whenever the ground conditions change.

IDS Ingegneria Dei Sistemi S.p.A. N doc: MN/2009/028 - Rev. 1.1
DETECTOR DUO SYSTEM – User manual
43
/
74
All information contained in this document is property of IDS. All rights reserved
Fig. 5.12 – Gain calibration underway
By pressing the button, you can avoid performing
the gain calculations, but in this way you can only view pre-
existing radar maps.
The spy lights representing the radar (RADAR), battery
(BATT), acquisition speed (SPEED) and acquired sweeps
(SWEEP) indicate the current activity status of the system:
.
Pressing the color scale button allows you to select the desired
palette for viewing the radar maps:
, , ,
, , , , ,
.
ACTIVE
NOT ACTIVE
UPPER
GREY
BAR

IDS Ingegneria Dei Sistemi S.p.A. N doc: MN/2009/028 - Rev. 1.1
DETECTOR DUO SYSTEM – User manual
44
/
74
All information contained in this document is property of IDS. All rights reserved
You can zoom in on the maps up to a magnification of 4 by
selecting one of these buttons
:
, , ,
.
Press the button to shut down the software, then
confirm your choice in the following message window
Press “Yes”; this is followed by the final message
.
Clicking twice on the upper grey bar of the first window (Fig.
5.12), opens the
Advanced settings
window (Fig. 5.13), where
the following parameters can be set
:
Fig. 5.13 –Advanced settings window
Do you really want to quit the
program?

IDS Ingegneria Dei Sistemi S.p.A. N doc: MN/2009/028 - Rev. 1.1
DETECTOR DUO SYSTEM – User manual
45
/
74
All information contained in this document is property of IDS. All rights reserved
1.
Wheel setting
here you can set the acquisition mode of the system,
which can be either
a.
Wheel driven
field selected, in this mode, the radar
acquisition is set using the position sensor
b.
If the wheel is not used, you can set the radar acquisition to
be performed under a constant time regime; the value
inserted in the
Auto
Stacking
field indicates the number of
sweeps averaged during the acquisition phase.
2.
The
Ground type
field enables you to activate the
Rough terrain
option if it is necessary. When this option is activated, the radar
data are temporarily saved on the selected
Device
during the
acquisition phase. You can even select an external
Device
such as a
flash memory to temporarily save the data during the acquisition
phases. This option is recommended when the ground conditions
are particularly rough, and when you may find that saving the data
during the acquisition phase becomes critical due to the high
number of vibrations in the system.
3.
In the
Measure unit
field, you can choose the measurement units to
be applied to the radar map visualized in real time. The alternatives
are
m/cm
and
foot/inch
4.
In the
Swap axis
field, you have the choice of modifying the
vertical scale of the radar map by setting the value in
m
or
nsec
5.
In the
Gain application
field, you can choose to view the radar
map acquired in real time with or without gain applied
6.
In the
Background removal field
you can set the Clear_x
application for the acquired radar maps.
7.
Language
this permits you to change the language used on the
software interface amongst those available (e.g. ITA = Italian, Eng
= English).

IDS Ingegneria Dei Sistemi S.p.A. N doc: MN/2009/028 - Rev. 1.1
DETECTOR DUO SYSTEM – User manual
46
/
74
All information contained in this document is property of IDS. All rights reserved
5.4.3 Commands used during acquisition
Data acquisition is started using the window shown in Fig. 5.14.
Fig. 5.14 –ACQUISITION SELEC TION window
Press the button to go back to the pre-acquisition
phase.
Press the button to close the software.
To start a new acquisition, write a name in the text box then
press the button next to it
.
This will open the window shown in Fig. 5.15.

IDS Ingegneria Dei Sistemi S.p.A. N doc: MN/2009/028 - Rev. 1.1
DETECTOR DUO SYSTEM – User manual
47
/
74
All information contained in this document is property of IDS. All rights reserved
Fig. 5.15 –NEW ACQUISITION window
!
NOTE
Once a name has been given to a new survey, a file is
automatically created with the selected name in the
C:\DetectorDuo\Mission\
directory. All data files
containing acquired data will be automatically stored in
this file.
Press the button to stop and save the acquisition.
The window shown in Fig. 5.14 then reappears.
The icon below reminds you that you can write some notes on
the scan in the text box underneath

IDS Ingegneria Dei Sistemi S.p.A. N doc: MN/2009/028 - Rev. 1.1
DETECTOR DUO SYSTEM – User manual
48
/
74
All information contained in this document is property of IDS. All rights reserved
.
At this point you have two options:
1.
perform radar scans without setting any reference
coordinates simply to locally identify any buried utilities on-
site;
2.
perform geo-referenced scans to obtain an underground
mapping of the site.
5.4.3.1 Acquisition for on-site detection
Press the button and start the acquisition by pushing the
trolley. The window shown in Fig. 5.16 appears, displaying the icon

IDS Ingegneria Dei Sistemi S.p.A. N doc: MN/2009/028 - Rev. 1.1
DETECTOR DUO SYSTEM – User manual
49
/
74
All information contained in this document is property of IDS. All rights reserved
Fig. 5.16 – Radar map during the acquisition phase
During the acquisition, the user can also change the contrast
value in real tim e, through the function
editing the number in the side textbox, as shown in Fig. 5.16.
If you note the appearance of a hyperbola on the screen during
acquisition (generated by a buried pipe or cable), go back,
moving the trolley in the opposite direction to the acquisition
direction. This temporarily suspends acquisition and produces a
vertical line on the data screen (see Fig. 5.17).

IDS Ingegneria Dei Sistemi S.p.A. N doc: MN/2009/028 - Rev. 1.1
DETECTOR DUO SYSTEM – User manual
50
/
74
All information contained in this document is property of IDS. All rights reserved
Fig. 5.17 – Identifying a target
This vertical line permits you to pos ition the trolley on the axis
of the identified pipe or cable, you can then mark the position
on the ground in correspondence to the center point of the
antenna, as shown in Fig. 5.18.
Fig. 5.18 – The antenna center point
!
NOTE
The centerpoint (1) of the system is situated in the central
point of the antenna (see Fig. 5.18
) and it represents the
starting point when reading radar maps (red line on the
ground
).
RADAR
ANOMALY
1

IDS Ingegneria Dei Sistemi S.p.A. N doc: MN/2009/028 - Rev. 1.1
DETECTOR DUO SYSTEM – User manual
51
/
74
All information contained in this document is property of IDS. All rights reserved
Use the and buttons to position the horizontal cursor
on the peak of the chosen hyperbola (see Fig. 5.19).
Fig. 5.19 –UP/DOWN functions
In particular, during the acquisition phase, both the radar maps can be
viewed (Fig. 5.20) when the DUAL 250-700 antenna is operated. In
fact, initially, the software automatically displays the “
Shallow
” radar
section (700MHz); to view both the sections together , click once with
the left mouse button in the bottom right section named “Deep” to
make the radar section for the 700MHz appear together with the
250MHz antenna. The two sections are separated by a yellow
horizontal line.
Then by clicking twice with the left mouse button on the horizontal
yellow line and dragging upwards or downwards, the two maps can be
viewed in more or less detail. In addition, if the “Shallow” and “Deep”
labels in the top left of the sections hide a target, they can be moved to
the bottom right of the radar maps simply by clicking twice with the
left mouse button on the yellow “Shallow” or “Deep” labels.
HORIZONTAL
CURSOR

IDS Ingegneria Dei Sistemi S.p.A. N doc: MN/2009/028 - Rev. 1.1
DETECTOR DUO SYSTEM – User manual
52
/
74
All information contained in this document is property of IDS. All rights reserved
Fig. 5.20 –DUAL display during acquisition
The button permits the type of pipe and its position to be
marked on the chosen point of the radar map. The window
shown in Fig. 5.21 appears automatically. The icons represent
some types of pipe (from the top left clockwise we have
Gas,
Electric Cable , Telephone Cable , Water Pipe , Unknown Pipe,
Sewage Pipe, Public Illumination cable, Traffic Light cable
.

IDS Ingegneria Dei Sistemi S.p.A. N doc: MN/2009/028 - Rev. 1.1
DETECTOR DUO SYSTEM – User manual
53
/
74
All information contained in this document is property of IDS. All rights reserved
Fig. 5.21 – Icons for types of pipes and cables
By pressing the
button, you can remove a previously
selected marker.
!
NOTE
The system can’t identify the types of pipe or cable. This
information can be found from other sources, such as
opening manhole covers or consulting technical maps.
5.4.3.2 Acquisition for mapping
In this second case, select the button (Fig. 5.15)
to set the starting point coordinate al fine; the window shown in
Fig. 5.23 automatically opens.
You then have the chance to choose the following acquisition
parameters:
•
The acquisition direction as either
Longitudinal
or
Transversal.
When filling in this field, remember that
Longitudinal
(
L
)
means the scans is performed parallel to
the zero reference line (T axis), while a scan
perpendicular to this line is called a
Transversal scan
(
T
)
(See figure Fig. 5.22).

IDS Ingegneria Dei Sistemi S.p.A. N doc: MN/2009/028 - Rev. 1.1
DETECTOR DUO SYSTEM – User manual
54
/
74
All information contained in this document is property of IDS. All rights reserved
Longitudinal
Scan
L1
L2
L3
-
L1
-L2
-L3
T1
T2
T3
Transverse
Scan
REFERENCE
GRID
Origin
0 - 0
T axis
L -Axis
Fig. 5.22 – Diagram of the T-L cartesian reference system
• Coordinate (m)
: This field allows you to insert the
values of the set T or L co-ordinate. Remember to
indicate if a coordinate is negative. Check the current
T or L coordinate on the site and insert it into the
relative field Remember that, despite the actual
dimensions of the antenna box, it is represented in
the Cartesian reference system by a single point that
corresponds to its centerpoint. When moving the
antenna box, make sure the centerpoint is on the scan
line, at the defined coordinate.
o Coord. value
: insert the value of the coordinate
to be maintained constant during the scan in this
field.
o Coord. Step
: this field contains the step value
that is added automatically to the current value
when a scan is finished, leaving the system
ready to start the next scan. The preset value = 2
m between scans. For example, if a longitudinal
scan has been chosen and it starts from a point
with coordinates
T, L
= 0 ;+2 m, the following
values must be set:

IDS Ingegneria Dei Sistemi S.p.A. N doc: MN/2009/028 - Rev. 1.1
DETECTOR DUO SYSTEM – User manual
55
/
74
All information contained in this document is property of IDS. All rights reserved
•
Longitudinal;
•
2 in the Coord value field;
•
2 in the Coord. Step field.
Once the scan is finished, the coordinate of
the L value is automatically positioned on the
value 4.
!
B E CA REFUL
The Antenna Box may only be moved in one direction. It may
only be pulled or pushed in the direction of increasing scanning
coordinates
.
• Scan Offset (m)
: each radar scan is characterised by an
initial L and/or T co-ordinate Therefore, once you have
inserted the starting point co-ordinate for the investigation
(“
coord. value
”) as a function of the type of scan, the
other reference co-ordinate must be defined in the “
Scan
Offset (m)
” field. The following option must then be
selected:
• On
L/T coordinate
” selection
Here, you have to manually measure the value of
the co-ordinate corresponding to the centerpoint of
the antenna box with respect to the reference
system selected previously, and insert it into the
active field.
For example, if you have to perform a transversal
scan starting from the co-ordinate T=2 and L=2,
you must set the type of scan to Transversal and
then set the actual value of the T co-ordinate (e.g. 2
m) in the “
Coordinate (m)
” field. Next, activate the
“
L coordinate
” in the “
Scan Offset (m)
” area,
setting it to 2 in this case. The scan can now be
performed.

IDS Ingegneria Dei Sistemi S.p.A. N doc: MN/2009/028 - Rev. 1.1
DETECTOR DUO SYSTEM – User manual
56
/
74
All information contained in this document is property of IDS. All rights reserved
Fig. 5.23 –Acquisition parameters window
There are three boxes in a grey bar above the acquired radar
maps (Fig. 5.16) (see below) these show the following
information:
Left box:
o
The name of the scan to be performed “Next” (in the
example LZZx0003);
o
The “Coordinate value” (in this example 2.00m);
o
The “Scan Offset” (0m in this example)
Central box :
o
The name of the preceding scan, “Prev” (in this example
LZZx0002);
o
The “Coordinate value” (in this example 1.00m);
o
The “Scan Offset” (in this example 0m);
Right box:
o
The distance travelled by this system, “Dist” (in this
example, 13.47m).
VIRTUAL
KEYBOARD

IDS Ingegneria Dei Sistemi S.p.A. N doc: MN/2009/028 - Rev. 1.1
DETECTOR DUO SYSTEM – User manual
57
/
74
All information contained in this document is property of IDS. All rights reserved
5.4.4 Depth calibration
Pressing the button produces a box where you can
write the exact depth of the pipe or cable if it known from
another source (for example from technical maps or from
opening manhole covers)
.
Otherwise, the following window will be opened if the
button is pressed
from where the correct propagation speed can be selected by
adapting the curve to the hyperbolas using the and
buttons.

IDS Ingegneria Dei Sistemi S.p.A. N doc: MN/2009/028 - Rev. 1.1
DETECTOR DUO SYSTEM – User manual
58
/
74
All information contained in this document is property of IDS. All rights reserved
!
NOTE
In both
cases, you have to select one of the icons shown in
Fig. 5.21
to confirm the depth of the identified pipe. This
operation
can be repeated several times during the
acquisition: a symbol will appear at calibration points
describing the type of the characteristics of the detected
pipe
.
Press the button to finish the scan while remaining in
the open survey.
Press the button to save the scan file onto the computer
hard disk (in the C:\DetectorDuo\Mission directory); you can
continue the same scan by moving the trolley in the same
direction.
Press the button to finish the scan and go back to the
main menu shown in Fig. 5.14 to choose a new survey..
5.4.5 Post-acquisition commands
The following commands can be activated from the
ACQUISITION
SELECTION
window (see Fig. 5.14):
1. ;
2. ;
3. ;
4. .

IDS Ingegneria Dei Sistemi S.p.A. N doc: MN/2009/028 - Rev. 1.1
DETECTOR DUO SYSTEM – User manual
59
/
74
All information contained in this document is property of IDS. All rights reserved
Any of the surveys saved on the computer can be deleted by
pressing the button; select the survey name
and press the delete button, the software requests you to confirm
your choice (Fig. 5.24).
Fig. 5.24 – Deleting a survey
By pressing the button, the last survey can
be reloaded to continue performing further scans in it
(Fig.
5.25)
.

IDS Ingegneria Dei Sistemi S.p.A. N doc: MN/2009/028 - Rev. 1.1
DETECTOR DUO SYSTEM – User manual
60
/
74
All information contained in this document is property of IDS. All rights reserved
Fig. 5.25 – How to rename a survey
By pressing the
button, the last survey can be
reloaded so as to continue performing further scans in it.
Press the button to review all the scans contained
in the selected survey. The first radar map of the selected survey
will appear, onto which further markers can be added if required
as described previously. In addition, all previously identified
hyperbolas will be marked with a circle and a vertical line (Fig.
5.26).

IDS Ingegneria Dei Sistemi S.p.A. N doc: MN/2009/028 - Rev. 1.1
DETECTOR DUO SYSTEM – User manual
61
/
74
All information contained in this document is property of IDS. All rights reserved
Fig. 5.26 – Insertion of a Marker during the review phase
!
NOTE
Further hyperbolas can be selected or previously inserted
information can be reloaded using the mouse or the
buttons on th
e lower tool bar. It is sufficient to click in
correspondence to the vertical line shown in Fig. 5.26.
You can then press:
•
The button to move the review line about 2.5cm to the
right;
•
The button to move the review line about 50cm to the
right;
•
The button to move the review line about 2.5cm to the
left;
•
The button to move the review line about 50cm to the
left.
CIRCLE
VERTICAL
LINE

IDS Ingegneria Dei Sistemi S.p.A. N doc: MN/2009/028 - Rev. 1.1
DETECTOR DUO SYSTEM – User manual
62
/
74
All information contained in this document is property of IDS. All rights reserved
the lower tool bar can also be used to select and reload:
•
previous scans by selecting the button,
•
subsequent scans by pressing the button.
finally, the radar maps, together with all the additional
information included on them can be oriented by pressing the
button and selecting the desired printer (Fig.
5.27).
Fig. 5.27 – Print function
press the button to close the editing application, the
window shown in Fig. 5.24 will reappear.
An example of a radar map printout is shown in Fig. 5.28.

IDS Ingegneria Dei Sistemi S.p.A. N doc: MN/2009/028 - Rev. 1.1
DETECTOR DUO SYSTEM – User manual
63
/
74
All information contained in this document is property of IDS. All rights reserved
Fig. 5.28 – Final printout of a radar map
press the button to close the program.
The window shown in Fig. 5.29 reminds you to disconnect the
power supply cable from the Control Unit to avoid wasting battery
charge.
Fig. 5.29 – Closing the program

IDS Ingegneria Dei Sistemi S.p.A. N doc: MN/2009/028 - Rev. 1.1
DETECTOR DUO SYSTEM – User manual
64
/
74
All information contained in this document is property of IDS. All rights reserved
5.5 Error messages
Error messages found in the program are listed below (in italics)
followed by their solutions:
Network error. Retry or check hardware!
Check that the network cable is connected properly to the PC and the
Detector Control Unit. Try restarting the program.
New depth must be > 0. Please insert new value to continue.
New depth must be > 0. Unable to set the depth
New depth missing. Please insert value to continue.
Select a new value for the depth of the identified pipe.
Warning. Unable to print on the selected printer
Check that the printer is switched on and connected to the computer.
Unable to review: calibration file has been lost.
The calibration files for the selected survey have been deleted. To be
able to see the data, the Igr.bkg and Igr.stc files have to be copied from
the main program directory (C:\DetectorDuo\) into the survey
directory.
Unable to review: mark file has been lost
A system file has been deleted, making it impossible to review the
selected acquisition.
Unable to mark: marker already present at this distance!
You have tried to insert a pipe in a point already containing one; select
a new point.
Gain calibration has been skipped (or lost). Calibrate gain to
proceed.
Unavailable: gain calibration has been skipped (or lost).
Unavailable: gain calibration has changed.
A calibration has to be performed to be able to acquire data. See
Paragraph 5.3.2. for calibration instructions
Unavailable: directory has been lost.
The last acquisition cannot be recovered , select a new acquisition

IDS Ingegneria Dei Sistemi S.p.A. N doc: MN/2009/028 - Rev. 1.1
DETECTOR DUO SYSTEM – User manual
65
/
74
All information contained in this document is property of IDS. All rights reserved
6. WORK PROCEDURE FLOWCHART
PIPE
OR
CABLE
NO
YES
INSPECTION
GAIN
CALIBRATION
SCAN: PUSH
TROLLEY
SELECT
SURVEY
SWITCH ON
DETECTOR
DUO
OPEN
MANHOLES
ASSEMBLE
DETECTOR
DUO
END
SCANNING
ESTIMATE
PROPAGATION
SPEED
GO
BACK
CHANGE
IN
GROUND
TYPE
YES
NO
REVIEW
ACQUIRED MAPS
(SHALOW/DEEP)
PRINT
USE
TECHNICAL
MAPS

IDS Ingegneria Dei Sistemi S.p.A. N doc: MN/2009/028 - Rev. 1.1
DETECTOR DUO SYSTEM – User manual
66
/
74
All information contained in this document is property of IDS. All rights reserved
7. HOW TO USE THE DETECTOR
The main targets when performing utilities investigations with the
DetectorDuo consist of either extended structures (such as an interface
between layers, pipes parallel to the investigation direction etc.) or
quite small structures (such as pipes perpendicular to the investigation
direction, cavities and rocks etc.).
Fig. 7.1 shows how a flat interface gives rise to a flat trace while a
small structure such as a pipe produces a hyperbolic trace. This is
because the echoes form the flat plane at different values of
x
take the
same time to reach the DetectorDuo. For the pipe, however, the echoes
from its sides take a longer time to reach the DetectorDuo than the
echoes from its top surface.
Fig. 7.1 – Trace of a pipe perpendicular to the direction of investigation and a flat interface
The aperture of a hyperbola depends on various factors:
DETECTOR
DUO
DETECTOR
DUO
DETECTOR
DUO
DETECTOR
DUO
Pipe
Interface
twt
twt
x
x

IDS Ingegneria Dei Sistemi S.p.A. N doc: MN/2009/028 - Rev. 1.1
DETECTOR DUO SYSTEM – User manual
67
/
74
All information contained in this document is property of IDS. All rights reserved
o
As the propagation speed in the medium increases (
v
m
), the ratio
between the flight time of the outwards and return signal
twt
relative to echoes originating from lateral points and the
twt
relating to the top surface of the target decreases. Therefore the
hyperbola widens with higher propagation speed,
v
m
.
o
With increasing depth of the target, the ration between the
twt
relating to the echoes from the side points and the
twt
relating to
the top surface of the target decreases. Again, the hyperbola
widens with increasing target depth.
o
For equal propagation speed, depth and type of target, the
hyperbola will be wider for geometrically larger targets (for
examples for wider diameter pipes).
When interpreting the maps, it is therefore a good idea to remember
that the width of a hyperbola does not just depend on the geometrical
size and shape of the target. Fig. 7.2 shows two maps featuring echoes
of an irregular interface between two layers with different dielectric
properties (asphalt) and six pipes situated perpendicularly to the
direction of investigation.
Fig. 7.2 – Maps showing traces of an interface and pipes perpendicular to the direction of
investigation
interface
Top
surface
of the
pipes

IDS Ingegneria Dei Sistemi S.p.A. N doc: MN/2009/028 - Rev. 1.1
DETECTOR DUO SYSTEM – User manual
68
/
74
All information contained in this document is property of IDS. All rights reserved
As can be seen in Fig. 7.2, the echo of a target doesn’t simple consist
of a single dark band, it consists of alternate dark and light bands.
These derive from the signal minimums and maximums reflected back
from the target (in fact, the black and white bands represented in the
figure correspond to maximum and minimum signal amplitude
respectively). A hyperbolic echo can be used to convert the ordinate of
the map from time (nanoseconds = ns) to depth (meters= m). To do
this, the hyperbola traced in ns ordinates is compared with a family of
hyperbolas traced with ordinates in meters, obtained from that in ns
ordinates with various values of
v
m
. The best
v
m
approximation to the
real value is that with the most similar aperture to that of the one
traced in time ordinate. Once
v
m
has been identified, the depth of the
target corresponding to the hyperbolic section can be found. There are
no definitive criteria for interpreting diagrams and often you have to
depend on experience. In any case, it is best to collect the largest
possible amount of information for an area under investigation, and
use it to help choose the most appropriate equipment and investigation
parameters. To conclude, we have an example below of a real situation
featuring two pipes side by side (Fig. 7.3). This example is significant
in that it shows the diagrams of the same structure (the pipe) placed
perpendicularly then parallel to the direction of investigation.
Fig. 7.3 – Example of map interpretation
Scan 3
Pipe
topography
B
A
A
B
A
PIPE
B
Scan 1
Scan 2
PIPE
A

IDS Ingegneria Dei Sistemi S.p.A. N doc: MN/2009/028 - Rev. 1.1
DETECTOR DUO SYSTEM – User manual
69
/
74
All information contained in this document is property of IDS. All rights reserved
8. ON LINE ASSISTANCE
8.1 Remote assistance using Webex Support Center
Webex Support Center is a service that allows the activation of a two
host session, making an application, or the desktop available to the
other user or letting you capture another remote desktop.
It can be used to perform web conferences and presentations.
It is easy to use thanks to its simple and intuitive interface.
Since there are no firewalls or other types of network configurations, it
is a fast and secure means of reaching any client host in any part of the
world. In fact, the client only has to accept to download a small plug
used to permit the service authentication and functioning
.
8.1.1 How to use the Webex service
You will receive an email from IDS Customer Care containing a link
to the support session (see Fig. 8.1).
Fig. 8.1 – Mail sent by IDS to the client
Once you have clicked on the link sent by email, the following
window will appear. Insert your data into the form (see Fig. 8.2).

IDS Ingegneria Dei Sistemi S.p.A. N doc: MN/2009/028 - Rev. 1.1
DETECTOR DUO SYSTEM – User manual
70
/
74
All information contained in this document is property of IDS. All rights reserved
Fig. 8.2 – Client data insertion form
Once you have clicked
Submit,
the following page will appear
showing a downloading bar. The session starts as soon as the
download is complete. (see
Fig. 8.3).
Fig. 8.3 – Webex Set up window
As you can see from the following screen (Fig. 8.4) you are given a
console, just containing the
Chat
,
Video
and
Leave Session
commands.

IDS Ingegneria Dei Sistemi S.p.A. N doc: MN/2009/028 - Rev. 1.1
DETECTOR DUO SYSTEM – User manual
71
/
74
All information contained in this document is property of IDS. All rights reserved
Fig. 8.4 – Welcome to Webex Support Center window
At this point, IDS Customer Care can perform a range of operations on
your desktop:
•
Request control of the desktop using the Request Control
command.
•
Give you control of the IDS desktop using the Share Control
command.
•
Request to display the remote desktop using Request View.
•
Share the visualisation of the IDS desktop using Share View.
Before each command is activated, you are asked for confirmation
through the following window (Fig. 8.5).

IDS Ingegneria Dei Sistemi S.p.A. N doc: MN/2009/028 - Rev. 1.1
DETECTOR DUO SYSTEM – User manual
72
/
74
All information contained in this document is property of IDS. All rights reserved
Fig. 8.5 – Command acceptance window

IDS Ingegneria Dei Sistemi S.p.A. N doc: MN/2009/028 - Rev. 1.1
DETECTOR DUO SYSTEM – User manual
73
/
74
All information contained in this document is property of IDS. All rights reserved
APPENDIX A - THE PRELIMINARY INVESTIGATION
The first fundamental phase for any field survey consists in the
preliminary investigation: its scope is to acquire all the necessary
information for the logistics of the operation, taking into account the
objectives to be performed.
In the specific case of a georadar investigation for underground
utilities searching, the first thing to consider is the accessibility of the
site, in terms of taking into account the space available for the passage
of the antenna trolley and considering any architectural obstacles that
could cause an obstacle to the data acquisition phase. Often, in fact,
the investigation is performed in streets, squares and on pavements
with a relatively high level of urban traffic, and above all, in the
presence of randomly parked cars.
The main points to be considered during this phase are described
below:
Specific permissions must be obtained (access to pedestrian
zones, permission to interrupt the traffic flow, etc.);
Any difficulties in accessing the site must be considered;
The space available;
The presence of parked cars;
The level of traffic;.
It is the task of the user to take these points into consideration when
programming the work.
APPENDIX B - THE TECHNICAL MAPS
Technical maps of the existing utilities are produced by the various
utilities companies.
These give general indications in a schematic way about the type and
position of the utilities that are managed and/or have been constructed
by them.
These maps can be requested by faxing or writing to the cartographic
or planning office of the companies, specifying clearly the streets and
areas of interest.

IDS Ingegneria Dei Sistemi S.p.A. N doc: MN/2009/028 - Rev. 1.1
DETECTOR DUO SYSTEM – User manual
74
/
74
All information contained in this document is property of IDS. All rights reserved
The most important types of utilities (which may be managed by
different agencies) to be considered are:
Public Street Lighting
Low, Medium and High Voltage Electricity Cables
Water supply
Gas
Telephone Cables
Sewers
Even though they may be very generic, these maps represent an
important support during the extraction and data interpretation phases,
since they give the user a first idea, if not an exhaustive one, of the
utilities that are present.
For this reason, it is important that the user activates the procedures
for obtaining these maps well in advance to make sure that they will
be available during the data extraction phase.
APPENDIX C - OPENING MANHOLES
This phase is normally performed once the acquisition phase has been
completed, and consists in opening the manholes present in the
investigated site.
The data regarding the depth, diameter, and direction of the utility
should be saved on the work sheet: this will provide you with further
reference data during the interpretation phase, and will allow
propagation velocity estimates to be performed in order to calculate
the depth of the identified utility as precisely as possible.