Ibm P260 Users Manual
P260 to the manual 450d888f-73d3-4cf8-a53c-d7aa0258c957
2015-02-02
: Ibm Ibm-P260-Users-Manual-431233 ibm-p260-users-manual-431233 ibm pdf
Open the PDF directly: View PDF
.
Page Count: 130 [warning: Documents this large are best viewed by clicking the View PDF Link!]
- TABLE OF CONTENTS
- TABLE OF CONTENTS
- Precautions
- Identifying Parts and Controls
- Setup
- Selecting the Input Signal
- Automatically Sizing and Centering the Picture
- Customizing Your Monitor
- Adjusting the Picture Brightness and Contrast
- Introducing the On-screen Display System
- Using the SIZE/CENTER On-screen Display
- Using the GEOMETRY On-screen Display
- Using the CONVERGENCE On-screen Display
- Using the SCREEN On-screen Display
- Using the COLOR On-screen Display
- Using the LANGUAGE On-screen Display
- Using the OPTION On-screen Display
- Resetting the Adjustments
- Technical Features
- Damper Wires
- Plug & Play
- Preset Modes
- Power Saving Function
- Displaying the Monitor’s Information 16
- Additional Information
- Warning Messages
- Troubleshooting
- Self-diagnosis Function
- Specifications
- FR.pdf
- TABLE DES MATIERES
- TABLE DES MATIERES
- Préparation
- Précautions
- Identification des composants et des commandes
- Installation
- Sélection du signal d’entrée
- Réglage automatique de la taille et du centrage de l’image
- Personnalisation de l’affichage
- Sélection de la langue d’affichage des menus
- Réglage de la luminosité et du contraste de l’image
- Présentation du système d’écrans de menu
- Utilisation de l’écran de menu TAILLE/CENTRE
- Utilisation de l’écran de menu GEOMETRIE
- Utilisation de l’écran de menu CONVERGENCE
- Utilisation de l’écran de menu ECRAN
- Utilisation de l’écran de menu COULEUR
- Utilisation de l’écran de menu LANGUAGE
- Utilisation de l’écran de menu OPTION
- Réinitialisation des réglages
- Caractéristiques techniques
- Fils d’amortissement
- Un moniteur prêt à l’emploi (“Plug & Play”)
- Fonction d’économie d’énergie
- Modes présélectionnés
- Affichage des informations sur le moniteur
- Informations complémentaires
- Messages d’avertissement
- Guide de dépannage
- Fonction d’autodiagnostic
- Spécifications
- TABLE DES MATIERES
- DE.pdf
- INHALT
- INHALT
- Vorbereitungen
- Sicherheitsmaßnahmen
- Lage und Funktion der Teile und Bedienelemente
- Anschließen des Geräts
- Auswählen des Eingangssignals
- Automatisches Einstellen der Größe und Zentrierung des Bildes
- Einstellen des Monitors
- Auswählen der Sprache für die Bildschirmanzeigen
- Einstellen von Bildhelligkeit und Kontrast
- Das Bildschirmmenüsystem
- Die Bildschirmanzeige GRÖSSE/BILDLG
- Die Bildschirmanzeige GEOMETRIE
- Die Bildschirmanzeige KONVERGENZ
- Die Bildschirmanzeige BILD
- Die Bildschirmanzeige FARBE
- Die Bildschirmanzeige LANGUAGE
- Die Bildschirmanzeige OPTION
- Zurücksetzen der Einstellungen
- Technische Merkmale
- Dämpfungsdrähte
- Plug & Play
- Energiesparfunktion
- Vordefinierte Modi
- Anzeigen der Monitordaten
- Weitere Informationen
- Warnmeldungen
- Störungsbehebung
- Selbstdiagnosefunktion
- Technische Daten
- INHALT
- IT.pdf
- INDICE
- Operazioni preliminari
- Precauzioni
- Identificazione dei componenti e dei comandi
- Installazione
- Selezione del segnale di ingresso
- Ridimensionamento e centratura automatici dell’immagine
- Personalizzazione del monitor
- Selezione della lingua per l’indicazione a schermo (OSD)
- Regolazione della luminosità e del contrasto dell’immagine
- Il sistema di indicazione a schermo
- Uso dell’indicazione a schermo DIMENS/CENTRO
- Uso dell’indicazione a schermo GEOMETRIA
- Uso dell’indicazione a schermo CONVERGENZA
- Uso dell’indicazione a schermo SCHERMO
- Uso dell’indicazione a schermo COLORE
- Uso dell’indicazione a schermo LANGUAGE
- Uso dell’indicazione a schermo OPZIONI
- Reimpostazione dei dati di regolazione
- Caratteristiche tecniche
- Cavi di smorzamento
- Uso immediato
- Funzione di risparmio energetico
- Modi preimpostati
- Visualizzazione delle informazioni sul monitor
- Informazioni aggiuntive
- Messaggi di avvertimento
- Guida alla soluzione dei problemi
- Funzione di autodiagnostica
- Caratteristiche tecniche
- ES.pdf
- INDICE
- INDICE
- Procedimientos iniciales
- Precauciones
- Identificación de los componentes y los controles
- Instalación
- Selección de la señal de entrada
- Tamaño y centrado automáticos de la imagen
- Personalización del monitor
- Selección del idioma de la indicación en pantalla
- Ajuste del brillo y contraste de la imagen
- Introducción al sistema de indicación en pantalla
- Uso de la indicación en pantalla TAMAÑO/CENTRO
- Uso de la indicación en pantalla GEOMETRIA
- Uso de la indicación en pantalla CONVERGENCIA
- Uso de la indicación PANTALLA
- Uso de la indicación en pantalla COLOR
- Uso de la indicación en pantalla LANGUAGE
- Uso de la indicación en pantalla OPCION
- Restauración de los ajustes de fábrica
- Funciones técnicas
- Hilos de amortiguación
- Función Plug & Play
- Función de ahorro de energía
- Modos predefinidos
- Visualización de información sobre el monitor
- Información adicional
- Mensajes de aviso
- Solución de problemas
- Función de autodiagnóstico
- Especificaciones
- INDICE

Operating Instructions
Mode d’emploi
Bedienungsanleitung
Manual de instrucciones
Istruzioni per l’uso
P260
Color Monitor
F
EN
D
ES
I

i
DANGER
To avoid shock hazard:
• Do not remove the covers.
• Do not operate this product unless the stand is attached.
• Do not connect or disconnect this product during an electrical storm.
• The power cord plug must be connected to a properly wired and grounded power outlet.
• Any equipment to which this product will be attached must also be connected to properly wired and grounded power
outlets.
• To isolate the monitor from the electrical supply, you must remove the plug from the power outlet. The power outlet should
be easily accessible.
Handling:
• Your color monitor is heavy, so handle it with care. IBM recommends that this monitor is moved or lifted by two people.
DANGER
Pour éviter les risques d’électrocution :
• Ne retirez pas les capots du moniteur.
• N’utilisez pas ce produit si le socle n’est pas fixé.
• Ne connectez, ni ne déconnectez ce produit pendant un orage.
• Le câble d’alimentation doit être connecté à une prise électrique correctement mise à la terre et en bon état de marche.
• Tout équipement auquel ce produit est relié doit être également connecté à une prise correctement mise à la terre et en bon
état de marche.
• Pour isoler le moniteur de la source d’alimentation électrique, vous devez le débrancher de la prise électrique. Cette prise
doit être facile d’accès
Manutention:
• Votre moniteur couleurs est lourd et doit donc être manipulé avec soin. IBM vous conseille de le déplacer ou de le porter à
deux.
GEFAHRENHINWEIS
Um die Gefahr eines elektrischen Schlags zu vermeiden, folgendes beachten:
• Unter keinen Umständen die Abdeckungen abnehmen.
• Das Produkt nicht in Betrieb nehmen, wenn der Sockel nicht montiert ist.
• Das Gerät nicht während eines Gewitters an eine Steckdose anschließen oder von ihr trennen.
• Das Netzkabel ist an eine ordnungsgemäß verdrahtete und geerdete Steckdose anzuschließen.
• Jedes Gerät, mit dem dieses Produkt verbunden wird, muß ebenfalls an eine ordnungsgemäß verdrahtete und geerdete
Steckdose angeschlossen werden.
• Um den Monitor von der Stromversorgung zu trennen, muß der Stecker aus der Steckdose gezogen werden. Die Steckdose
sollte leicht zugänglich sein.
Handhabungshinweis:
• Ihr Farbbildschirm ist schwer. Sie sollten daher beim Transport vorsichtig vorgehen. IBM empfiehlt Ihnen, den Bildschirm
zu zweit anzuheben bzw. zu tragen.
GEVAAR
Ga als volgt te werk om het gevaar van een elektrische schok te voorkomen:
• Verwijder in geen enkel geval de kap.
• Stel dit produkt alleen in werking als de voet is bevestigd.
• Sluit dit apparaat niet aan op, of verbreek de aansluiting van dit apparaat niet van een contactdoos tijdens onweer.
• Het netsnoer moet worden aangesloten op een geaarde contactdoos met correcte bedrading.
• Ook alle apparatuur waarop dit produkt wordt aangesloten moet zijn aangesloten op een contactdoos met correcte
bedrading.
• Om het beeldscherm te ontkoppelen van de netvoeding, dient u de stekker uit de contactdoos te trekken. De contactdoos
dient goed toegankelijk te zijn.
Verplaatsing:
• Uw kleurenmonitor is zwaar, ga er dus voorzichtig mee om. IBM raadt aan dat het tillen of verplaatsen ervan door twee
mensen gebeurt.

ii
PELIGRO
Para evitar riesgos de descargas eléctricas:
• No retire bajo ningún concepto las cubiertas.
• No maneje el monitor sin antes acoplar el soporte.
• No conecte ni desconecte el equipo de una toma de alimentación durante una tormenta eléctrica.
• El cable de alimentación debe estar conectado a un enchufe debidamente cableado y con toma de tierra.
• Cualquier equipo al que se vaya a conectar este producto también debe estar conectado a tomas de alimentación cableadas y
conectadas a tierra correctamente.
• Para aislar el monitor del suministro eléctrico, debe retirar el enchufe de la toma de alimentación. Esta toma deberá ser de
fácil acceso.
Movimentazione del monitor:
• Il monitor a colori è pesante, si consiglia quindi di maneggiarlo con attenzione. IBM raccomanda che il monitor venga mosso
o sollevato da due persone.
PERICOLO
Per evitare il rischio di scariche elettriche:
• Non rimuovere nessuna parte del telaio.
• Non accendere il prodotto se il piedistallo non è stato montato.
• Non collegare o scollegare il prodotto nel corso di un temporale.
• La spina del cavo di alimentazione deve essere collegata ad una presa di corrente con messa a terra, installata in maniera
appropriata.
• Le apparecchiature a cui il prodotto viene attaccato devono essere collegate a prese di corrente con messa a terra, installate
in maniera appropriata.
• Per isolare il monitor dalla corrente elettrica, staccare la spina dalla presa di alimentazione, che deve essere facilmente
accessibile.
Manipulación:
• El monitor de color es pesado, por lo que debe manipularlo con cuidado. IBM recomienda moverlo con la ayuda de dos
personas.
PERIGO
Para evitar o perigo de choques eléctricos:
• Não retire as coberturas.
• Não utilize este produto antes de montar a base.
• Não ligue nem desligue este produto durante uma tempestade eléctrica.
• O cabo de alimentação deve ser ligado a uma tomada eléctrica devidamente ligada à terra.
• Qualquer equipamento ligado a este produto deve estar ligado a tomadas eléctricas devidamente ligadas à terra.
• Para isolar o monitor da fonte de alimentação, retire a ficha do cabo de alimentação da tomada eléctrica. A tomada eléctrica
deve ser de fácil acesso.
Manuseio:
• Seu monitor colorido é pesado, então manuseie-o com cuidado. A IBM recomenda que o monitor seja movido ou carregado
por duas pessoas.
FARE
Sådan undgår du elektrisk stød:
• Kabinettet må under ingen omstændigheder fjernes.
• Undgå at anvende dette produkt, uden at vippe/drejefoden er monteret.
• Undgå at tilslutte eller frakoble dette produkt i tordenvejr.
• Netledningen skal være tilsluttet en korrekt jordet stikkontakt med korrekt ledningsføring.
• Alt udstyr, som tilsluttes dette produkt, skal også være tilsluttet korrekt jordede stikkontakter med korrekt ledningsføring.
• For at isolere skærmen fra strømforsyningen, skal stikket tages ud af stikkontakten. Stikkontakten bør være let tilgængelig.
Håndtering:
• Farveskærmen er tung, så den skal håndteres forsigtigt. IBM anbefaler, at skærmen flyttes eller løftes af to personer.

iii
FARE
Slik unngår du fare for elektrisk støt:
• Ikke ta av dekslene.
• Ikke bruk produktet dersom sokkelen ikke er montert.
• Ikke koble produktet til eller fra under tordenvær.
• Pluggen på strømledningen må kobles til korrekt montert og jordet strømuttak.
• Utstyr som dette produktet eventuelt blir koblet til, må også kobles til korrekt montert og jordet strømuttak.
• For å isolere skjermen fra strømkilden må du ta ut pluggen fra strømuttaket. Strømuttaket bør være lett tilgjengelig.
Käsittely:
• Värinäyttö on painava, joten käsittele sitä varoen. IBM suosittelee, että kaksi henkilöä siirtää tai nostaa sitä.
Varning - livsfara
För att undvika risk för elektriska stötar måste du tänka på följande:
• Ta inte bort några skyddskåpor.
• Använd inte den här produkten innan du har satt fast stativet.
• Anslut inte produkten till ett eluttag under åskväder. Koppla inte heller ur produkten från ett eluttag under åskväder.
• Strömkabeln måste anslutas till ett felfritt och jordat uttag.
• All utrustning som den här produkten kopplas till måste också anslutas till felfria och jordade uttag.
• För att bryta strömmen till bildskärmen måste du dra ut kontakten. Vägguttaget bör vara lätt att komma åt.
Hantering:
• Färgskärmen är tung och bör därför hanteras försiktigt. IBM rekommenderar att den flyttas eller lyfts av två personer.
VAARA
Sähköiskun vaaran välttämiseksi:
• Älä avaa laitteen kansia missään tilanteessa.
• Älä käytä laitetta, ellei jalustaa ole kiinnitetty.
• Älä kytke laitetta pistorasiaan tai irrota sitä pistorasiasta ukonilman aikana.
• Virtajohto on kytkettävä asianmukaisesti johdotettuun ja maadoitettuun pistorasiaan.
• Kaikki muutkin laitteet, joihin tämä tuote on liitetty, on kytkettävä asianmukaisesti johdotettuihin pistorasioihin.
• Kun haluat erottaa näyttimen sähköverkosta, sinun pitää irrottaa sen verkkojohto pistorasiasta. Pistorasian pitäisi olla
mahdollisimman lähellä näytintä ja vaivattomasti käsillä.
Håndtering:
• Värimonitorinne on painava, joten käsitelkää sitä varovasti. IBM suosittelee, että monitorin siirtämiseen tai kantamiseen
käytetään kahta henkilöä.
ΚΙΝ∆ΥΝΟΣ
Για την αποφυγή κινδύνου ηλεκτροπληξίασ:
•Μην αφαιρείτε τα καλύµµατα.
•Μη θέτετε το προϊν αυτ σε λειτουργία χωρίσ να είναι στερεωµένη η βάση του.
•Μη συνδέετε ή αποσυνδέετε το προϊν αυτ κατά τη διάρκεια ηλεκτροθύελλασ.
•Το φισ του καλωδίου ρευµατολήπτη πρέπει να συνδεθεί σε µια πρίζα µε σωστή καλωδίωση και γείωση.
•Κάθε συσκευή στην οποία συνδεθεί αυτ το προϊν πρέπει επίσησ να συνδεθεί σε πρίζα µε σωστή καλωδίωση και
γείωση.
•Για να αποµονώσετε την οθνη απ την παροχή ρεύµατοσ, πρέπει να αφαιρέσετε το φισ απ την πρίζα. Η πρίζα
πρέπει να είναι σε σηµείο εύκολα προσβάσιµο.
Χειρισµσ:
•Η έγχρωµη οθνη σασ είναι βαριά, γι’αυτ χειριστείτε την µε προσοχή. Η IBM συνιστά η οθνη να µεταφέρεται ή
να σηκώνεται απ δύο άτοµα.

iv
TEHLİKE
Elektrik çarpması tehlikesinden kaçınmak için:
•Kapakları çıkarmayınız.
•Bu cihazı kaidesine takılı durumda değilken çalıştırmayınız.
•Bu cihazı elektriksel fırtına sırasında prize takmayınız veya prizden çıkarmayınız.
•Elektrik kablosunun fişi, elektrik ve toprak bağlantıları usulüne uygun olarak yapılmış bir prize takılmalıdır.
•Bu cihazın bağlanacağı diğer tüm cihazlar da elektrik ve toprak bağlantıları usulüne uygun olarak yapılmış prize takılmış
olmalıdır.
•Monitörün elektrikle bağlantısını kesmek için fişini prizden çekmeniz gereklidir. Priz, kolayca erişilebilecek bir yerde olmalıdır.
Kaldırma:
•Renkli monitörünüz ağırdır; kaldırırken dikkatli olunuz. IBM, monitörün iki kişi tarafından taşınmasını veya kaldırılmasını
tavsiye etmektedir.

EN
English
Edition 1
This publication could contain technical inaccuracies or typographical errors. Changes are made periodically to the
information herein; these changes will be made in later editions. IBM may make improvements and/or changes in the
product(s) and/or program(s) at any time.
It is possible that this publication may contain reference to, or information about, IBM products (machines and programs),
programming, or services that are not announced in your country.
Requests for copies of this publication and for technical information about IBM products should be made to your IBM
Authorized Dealer or IBM Retailer.
No part of this publication may be reproduced or distributed in any form or by any means without prior permission in writing
from the International Business Machines Corporation.
References in this publication to IBM products, programs, or services do not imply that IBM intends to make these available in
all countries in which IBM operates. Any reference to an IBM product, program or service is not intended to state or imply that
only IBM’s product, program, or service may be used. Any functionally equivalent product, program, or service that does not
infringe any of IBM’s intellectual property rights or other legally protectable rights may be used instead of the IBM product,
program, or service. Evaluation and verification of operation in conjunction with other products, programs, or services, except
those expressly designated by IBM, are the user’s responsibility.
IBM may have patents or pending patent applications covering subject matter in this document. The furnishing of this
document does not give you any license to these patents.
Trademarks
The following terms, used in this publication, are trademarks or service marks of the IBM Corporation in the United States or
other countries:
IBM VGA HelpCenter
•ENERGY STAR is a U.S. registered mark.
• Trinitron® is a registered trademark of Sony Corporation.
• DDC is a trademark of the Video Electronics Standard Association.
• VESA is a trademark of Video Electronics Standard Association.
• All other product names mentioned herein may be the trademarks or registered trademarks of their respective companies.
• Furthermore, “™” and “®" are not mentioned in each case in this manual.
© Copyright International Business Machines Corporation 1999.
All rights reserved.

1
EN
TABLE OF CONTENTS
Getting started
Precautions ............................................................................................................................2
Identifying Parts and Controls ...........................................................................................3
Setup .......................................................................................................................................4
Selecting the Input Signal ....................................................................................................5
Automatically Sizing and Centering the Picture .............................................................5
Customizing Your Monitor
Selecting the On-screen Display Language ......................................................................6
Adjusting the Picture Brightness and Contrast................................................................6
Introducing the On-screen Display System ......................................................................6
Using the SIZE/CENTER On-screen Display ............................................................7
Using the GEOMETRY On-screen Display.................................................................8
Using the CONVERGENCE On-screen Display ........................................................9
Using the SCREEN On-screen Display .....................................................................10
Using the COLOR On-screen Display.........................................................................11
Using the LANGUAGE On-screen Display ...............................................................13
Using the OPTION On-screen Display......................................................................13
Resetting the Adjustments ................................................................................................15
Technical Features
Damper Wires .....................................................................................................................15
Plug & Play ..........................................................................................................................15
Preset Modes .......................................................................................................................16
Power Saving Function ......................................................................................................16
Displaying the Monitor’s Information.............................................................................16
Additional Information
Warning Messages..............................................................................................................17
Troubleshooting..................................................................................................................18
Self-diagnosis Function......................................................................................................20
Specifications .......................................................................................................................20

Getting Started
2
Use of the Tilt-Swivel
This monitor can be adjusted within the angles shown
below. To find the center of the monitor’s turning radius,
align the center of the monitor’s screen with the centering
dots on the stand.
Hold the monitor at the bottom with both hands when you
turn it horizontally or vertically. Be careful not to pinch
your fingers at the back of the monitor when you tilt the
monitor up vertically.
Note
Do not remove the tilt-swivel base from the monitor.
Warning on power connection
• Use an appropriate power cord for your local power
supply.
Examples of plug types:
• Before disconnecting the power cord, wait at least 30
seconds after turning off the power to allow the static
electricity on the CRT display surface to discharge.
• After the power has been turned on, the CRT is
demagnetized (degaussed) for about 2 seconds. This
generates a strong magnetic field around the metal frame,
which may affect the data stored on magnetic tapes and
disks near the bezel. Place magnetic recording equipment,
tapes, and disks away from this monitor.
The equipment should be installed near an easily
accessible electrical outlet.
Precautions
Installation
• Prevent internal heat build-up by allowing adequate air
circulation. Do not place the monitor on surfaces (rugs,
blankets, etc.) or near materials (curtains, draperies) that
may block the ventilation holes.
• Do not install the monitor near heat sources such as
radiators or air ducts, or in a place subject to direct
sunlight, excessive dust, mechanical vibration, or shock.
• Do not place the monitor near equipment which generates
magnetism, such as a transformer or high voltage power
lines.
Maintenance
• Clean the cabinet, panel and controls with a soft cloth
lightly moistened with a mild detergent solution. Do not
use any type of abrasive pad, scouring powder, or
solvent, such as alcohol or benzine.
• Do not rub, touch, or tap the surface of the screen with
sharp or abrasive items such as a ballpoint pen or
screwdriver. This type of contact may result in a scratched
picture tube.
• Clean the screen with a soft cloth. If you use a glass
cleaning liquid, do not use any type of cleaner containing
an anti-static solution or similar additive as this may
scratch the screen’s coating.
Transportation
When you transport this monitor for repair or shipment, use
the original carton and packing materials.
Getting started
for 100 to 120 V AC for 200 to 240 V AC for 240 V AC only
90°
90°
15°
5°
Centering dots

3
EN
Getting Started
AC IN
(HD15)
1(DVI) 2
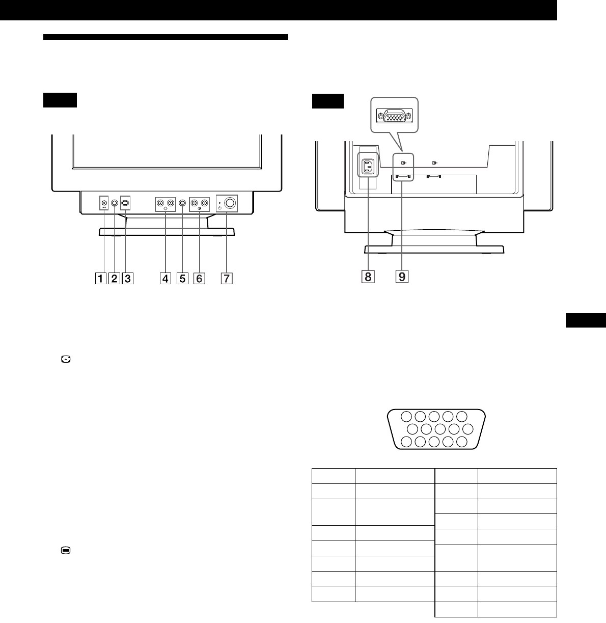
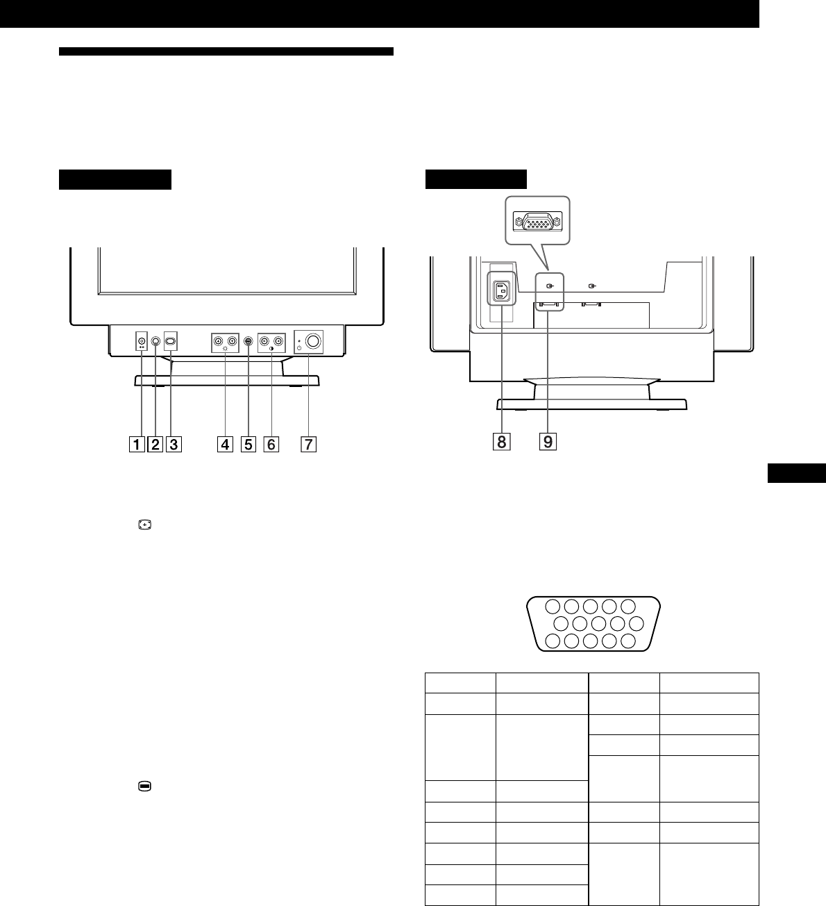
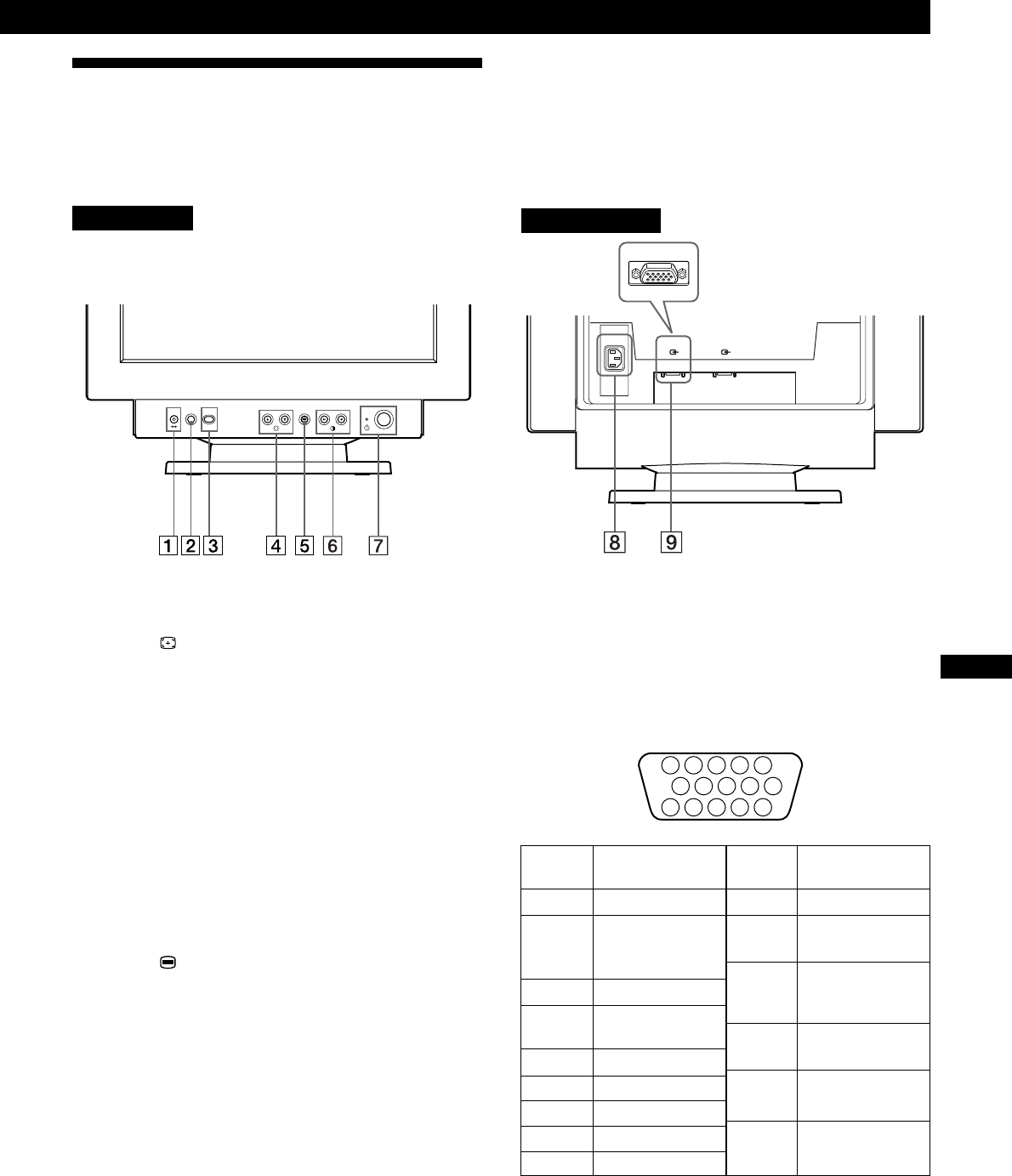
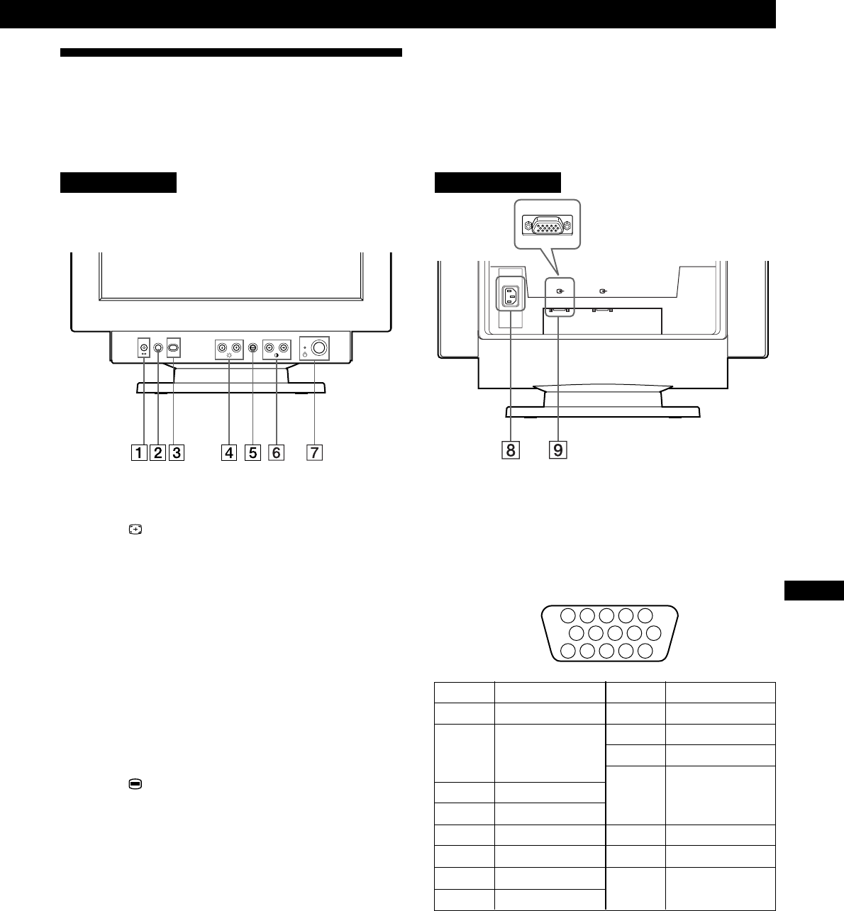
Identifying Parts and Controls
See the pages in parentheses for further details.
Front Rear
Pin No.
1
2
3
4
5
6
7
Pin No.
8
9
10
11
12
13
14
15
Signal
Red
Green
(Sync on Green)
Blue
ID (Ground)
DDC Ground*
Red Ground
Green Ground
Signal
Blue Ground
DDC + 5V*
Ground
ID (Ground)
Bi-Directional
Data (SDA)*
H. Sync
V. Sync
Data Clock(SCL)*
* Display Data Channel (DDC) Standard of VESA
1? (reset) button (page 15)
Resets the adjustments to the factory settings.
2 ASC (auto sizing and centering) button
(page 5)
Automatically adjusts the size and centering of the
picture.
3Input switch (page 5)
Selects the INPUT 1 (video input 1 connector: J1) or
INPUT 2 (video input 2 connector: J2) video input
signal.
4¨ (brightness) down and up (./>) buttons
(pages 6 – 15)
Adjust the picture brightness.
Function as the (./>) buttons when adjusting other
items.
5 (menu) button (pages 6 – 16)
Displays the MENU OSD.
6> (contrast) left and right (?//) buttons
(pages 6 – 14, 20)
Adjust the contrast.
Function as the (?//) buttons when adjusting other
items.
7u (power) switch and indicator (pages 16,
20)
Turns the monitor on or off.
The power indicator lights up in green when the
monitor is turned on, and either flashes in green and
orange, or lights up in orange when the monitor is in
power saving mode.
8AC IN connector (page 4)
Provides AC power to the monitor.
9Video input 1 connector (HD15) (J1)
(page 4)
Inputs RGB video signals (0.700 Vp-p, positive) and
sync signals.
5 4 3 2 1
678910
1112131415
1- -2

Getting Started
4
AC IN
(HD15)
1(DVI) 2
AC IN
(HD15)
1(DVI) 2
AC IN
(HD15)
1(DVI) 2
Setup
This monitor works with platforms running at horizontal
frequencies between 30 and 121 kHz.
Step 1: Make sure the computer and
monitor are switched off
Step 2: Connect the monitor to the
computer
Connect the video signal cable to the video output of the
computer.
Notes
• Do not short the pins of the video signal cable.
• When connecting the video signal cable, check the alignment of
the connector. Do not force the connector in the wrong way or
the pins might bend.
Step 3: Connect the power cord
With the monitor switched off, connect one end of the
proper power cord for your local supply to the monitor and
the other end to a power outlet.
Step 4: Turn on the monitor and computer
To a computer
with an HD15
video output
rear side
forward side
To a computer
with a DVI
video output
forward side
rear side
to a power outlet
to AC IN
Power cord
Rear
* Display Data Channel (DDC) Standard of VESA
Pin No.
C1
C2
C3
C4
C5
1
2
3
4
5
6
7
8
9
Pin No.
10
11
12
13
14
15
16
17
18
19
20
21
22
23
24
Signal
Red
Green
Blue
H. Sync
Ground (R/G/B)
–
–
–
–
–
Data Clock(SCL)*
Bi-Directional
Data (SDA)*
V. Sync
–
Signal
–
–
–
–
DDC + 5V*
Ground
Hot Plug Detect
–
–
–
–
–
–
–
–
12345678
C1 C2
C5
C3 C4
9 10121314151617
17 18 19 20 21 22 23 24
0Video input 2 connector (DVI) (J2) (page
4)
Connected to a computer with a DVI video output.

5
EN
Getting Started
Step 5: Adjust the monitor’s controls
according to your personal
preference
The installation of your monitor is complete.
Note
If no picture appears on the screen and “NO INPUT SIGNAL” or
“OUT OF SCAN RANGE” appears on the screen, see “Warning
Messages” on page 17.
Workplace Preparation
Positioning the Monitor
Choose a suitable place to position the monitor where it is
not near fluorescent desk lighting or any equipment that
produces magnetic fields that could cause interference.
Ensure that the furniture or equipment can support the
weight of the monitor. Allow at least 2 inches (50mm)
ventilation space around the monitor.
Height
The monitor should be positioned so that the top of the
screen is slightly below your eye level when you sit at your
workstation.
Orientation
Choose a position that gives the least reflection from lights
and windows, usually at a right angle to any windows. The
monitor should be positioned directly in front of you so that
you do not have to twist your body. Tilt the monitor to a
comfortable viewing angle.
Working Practices
Rest
Take regular breaks. Vary your posture, and stand up and
stretch occasionally as prolonged use of computer
workstations can be tiring.
Back
You should sit back in the chair and use the backrest.
Hands
Use a light touch on the keyboard, keeping your hands and
fingers relaxed. Allow a space in front of the keyboard to
rest your wrists when not typing. Consider using a
wristpad.
Eyesight
Working with monitors, in common with any kind of
prolonged close work, can be visually demanding. Look
away from the screen periodically and have your eyesight
checked regularly.
Screen settings
Set the screen brightness and contrast to a comfortable level.
You may have to adjust this as the lighting changes during
the day. Many application programs let you select color
combinations which can help you to view in comfort.
Selecting the Input Signal
You can connect two computers to this monitor using the
video input 1 (J1) and video input 2 (J2) connectors. To
select one of the two computers, use the input switch.
Move the input switch.
The selected connector appears on the screen for 3 seconds.
“INPUT 1” (video input 1 connector: J1) or “INPUT 2”
(video input 2 connector: J2) appears on the screen.
Note
If no signal is input to the selected connector, “NO INPUT
SIGNAL” appears on the screen. After a few seconds, the monitor
enters the power saving mode. If this happens, switch to the other
connector.
Automatically Sizing and
Centering the Picture
You can easily adjust the picture to fill the screen by
pressing the (auto sizing and centering) button.
Press the button.
The picture automatically fills the screen.
Notes
• This function is intended for use with a computer that provides
a full-screen picture. It may not work properly if the background
color is dark or if the input picture does not fill the screen to the
edges.
• Pictures with an aspect ratio of 5:4 (resolution: 1280 × 1024) are
displayed at their actual resolution and do not fill the
screen to the edges.
• The displayed image moves for a few seconds when the
button is pressed. This is not a malfunction.
12

Customizing Your Monitor
6
Introducing the On-screen
Display System
Most adjustments are made using the MENU OSD.
MENU OSD
Press the button to display the MENU OSD.
This MENU OSD contains links to the other OSDs described
below.
1EXIT
Closes the MENU OSD.
2 SIZE/CENTER
Displays the SIZE/CENTER OSD for adjusting the
picture’s size, centering, or zoom.
3 GEOMETRY
Displays the GEOMETRY OSD for adjusting the picture
rotation and pincushion, etc.
4 CONVERGENCE
Displays the CONVERGENCE OSD for adjusting the
picture’s horizontal and vertical convergence.
5 SCREEN
Displays the SCREEN OSD for adjusting the picture’s
quality. You can adjust the landing and moire
cancellation effect.
6 COLOR
Displays the COLOR OSD for adjusting the color
temperature.
7 LANGUAGE
Displays the LANGUAGE OSD for selecting the
language.
8 OPTION
Displays the OPTION OSD for adjusting the OSD
position, degaussing the screen, etc.
9The horizontal and vertical frequencies of
the current input signal
The horizontal and vertical frequencies of the current
input signal are displayed.
0The resolution of the current input signal
If the signal matches one of this monitor’s factory preset
modes, the resolution is displayed.
EX I T
S I ZE / CENTER
GEOMETRY
CONVERGENCE
SCREEN
COLOR
LANGUAGE
OPT I ON
MENU
OK
68.7kHz/ 85Hz
1024x 768
Adjusting the Picture Brightness
and Contrast
Once the setting is adjusted , it will be stored in memory for
all input signals received.
1Press the ¨ (brightness) ./> or > (contrast) ?//
buttons.
The BRIGHTNESS/CONTRAST OSD appears.
2For brightness adjustment
Press the ¨./> buttons.
> . . . for more brightness
. . . . for less brightness
For contrast adjustment
Press the >?// buttons.
/ . . . for more contrast
? . . . for less contrast
The OSD automatically disappears after about 3 seconds.
To reset, press the ? (reset) button while the OSD is on.
The brightness and contrast are both reset to the factory
settings.
If you are using the sRGB mode
If you selected the sRGB mode in the COLOR OSD, the
following BRIGHTNESS/CONTRAST menu appears on the
screen.
For more information about using the sRGB mode, see
“Using the COLOR On-screen Display” on page 11.
The menu automatically disappears after about 3 seconds.
Customizing Your Monitor
Before adjusting
• Connect the monitor and the computer, and turn them on.
Selecting the On-screen Display
Language
If you need to change the OSD language, see “Using the
LANGUAGE On-screen Display” on page 13.
The default setting is English.
26 26
BR IGHTNESS / CONTRAST
56 76
sRGB : 56 76
BR IGHTNESS / CONTRAST

7
EN
Customizing Your Monitor
Using the SIZE/CENTER On-
screen Display
The SIZE/CENTER settings allow you to adjust the
picture’s size, centering, or zoom.
Once the setting is adjusted, it will be stored in memory for
the current input signal.
1Press the button.
The MENU OSD appears.
2Press the ./> buttons to select “ SIZE/CENTER”
and press the button again.
The SIZE/CENTER OSD appears.
3Press the ./> buttons to select the item you want to
adjust.
Select
(Horizontal Sizing)
(Vertical Sizing)
(Horizontal Centering)
(Vertical Centering)
(Zoom)
To
adjust the horizontal size of the
picture
adjust the vertical size of the picture
adjust the horizontal centering of the
picture
adjust the vertical centering of the
picture
enlarge or reduce the picture
4Press the ?// buttons to adjust the settings.
Select
(Horizontal Sizing)
(Vertical Sizing)
(Horizontal Centering)
(Vertical Centering)
(Zoom)
Press the button once to return to the MENU OSD, and
twice to return to normal viewing. If no buttons are pressed,
the OSD closes automatically after about 30 seconds.
To reset, press the ? (reset) button while the OSD is on.
The selected item is reset to the factory setting.
Note
The (Zoom) adjustment stops when the horizontal or vertical
size reaches its maximum or minimum value. The horizontal
adjustment value is not displayed in the menu.
To
/ . . . to increase picture width
? . . . to decrease picture width
/ . . . to increase picture height
? . . . to decrease picture height
/ . . . to move the picture right
? . . . to move the picture left
/ . . . to move the picture up
? . . . to move the picture down
/ . . . to enlarge the picture
? . . . to reduce the picture
26
S I ZE / CENTER

Customizing Your Monitor
8
For
(Rotation)
(Pincushion)
(Pin Balance)
(Keystone)
(Key Balance)
Using the GEOMETRY On-
screen Display
The GEOMETRY settings allow you to adjust the shape and
orientation of the picture.
Once the (Rotation) is adjusted, it will be stored in
memory for all input signals received. All other adjustments
will be stored in memory for the current input signal.
1Press the button.
The MENU OSD appears.
2Press the ./> buttons to select “ GEOMETRY” and
press the button again.
The GEOMETRY OSD appears.
3Press the ./> buttons to select the item you want to
adjust.
Select
(Rotation)
(Pincushion)
(Pin Balance)
(Keystone)
(Key Balance)
To
adjust the picture rotation
adjust the picture sides
adjust the picture side balance
adjust the picture width
adjust the picture shape balance
Press
/ . . . to rotate the picture clockwise
? . . . to rotate the picture counterclockwise
/ . . . to expand the picture sides
? . . . to contract the picture sides
/ . . . to expand the picture sides to the
right
? . . . to expand the picture sides to the left
/ . . . to increase the picture width at the
top
? . . . to decrease the picture width at the
top
/ . . . to move the top of the picture to
the right
? . . . to move the top of the picture to
the left
4Press the ?// buttons to adjust the settings.
Press the button once to return to the MENU OSD, and
twice to return to normal viewing. If no buttons are pressed,
the OSD closes automatically after about 30 seconds.
To reset, press the ? (reset) button while the OSD is on.
The selected item is reset to the factory setting.
26
GEOMETRY

9
EN
Customizing Your Monitor
Using the CONVERGENCE On-
screen Display
The CONVERGENCE settings allow you to adjust the
quality of the picture by controlling the convergence.
The convergence refers to the alignment of the red, green,
and blue color signals.
If you see red or blue shadows around letters or lines, adjust
the convergence.
Once the setting is adjusted, it will be stored in memory for
all input signals received.
1Press the button.
The MENU OSD appears.
2Press the ./> buttons to select “ CONVERGENCE”
and press the button again.
The CONVERGENCE OSD appears.
3Press the ./> buttons to select the item you want to
adjust.
Select
(Horizontal Convergence)
(Vertical Convergence)
TOP
V CONVER TOP
BOT
V CONVER BOTTOM
To
adjust the horizontal convergence
adjust the vertical convergence
adjust the vertical convergence at the
top of the screen
adjust the vertical convergence at the
bottom of the screen
4Press the ?// buttons to adjust the settings.
Press
/ . . . to shift red shadows to the right
and blue shadows to the left
? . . . to shift red shadows to the left
and blue shadows to the right
/ . . . to shift red shadows up and blue
shadows down
? . . . to shift red shadows down and
blue shadows up
/ . . . to shift red shadows up and
blue shadows down at the top of
the screen
? . . . to shift red shadows down and
blue shadows up at the top of
the screen
/ . . . to shift red shadows up and blue
shadows down at the bottom of
the screen
? . . . to shift red shadows down and
blue shadows up at the bottom
of the screen
Press the button once to return to the MENU OSD, and
twice to return to normal viewing. If no buttons are pressed,
the OSD closes automatically after about 30 seconds.
To reset, press the ? (reset) button while the OSD is on.
The selected item is reset to the factory setting.
For
(Horizontal Convergence)
(Vertical Convergence)
TOP
V CONVER TOP
BOT
V CONVER BOTTOM
TOP
BOT
26
CONVERGENCE

Customizing Your Monitor
10
To
reduce any color irregularities in the
screen’s top left corner to a minimum.
reduce any color irregularities in the
screen’s top right corner to a minimum.
reduce any color irregularities in the
screen’s bottom left corner to a
minimum.
reduce any color irregularities in the
screen’s bottom right corner to a
minimum.
turn the moire cancellation function ON
or OFF.
(MOIRE ADJUST) appears in the
menu when you select ON.
adjust the degree of moire cancellation
until the moire is at a minimum.
* Moire is a type of natural interference which produces
soft, wavy lines on your screen. It may appear due to
interference between the pattern of the picture on the
screen and the phosphor pitch pattern of the monitor.
Example of moire
Note
The picture may become fuzzy when CANCEL MOIRE is set to
ON.
Using the SCREEN On-screen
Display
The SCREEN settings allow you to adjust the quality of the
picture by controlling the moire and landing.
• If the color is irregular at the corners of the screen, adjust
the landing.
• If elliptical or wavy patterns appear on the screen, cancel
the moire.
The CANCEL MOIRE and MOIRE ADJUST settings are
stored in memory for the current input signal. All other
settings are stored in memory for all input signals.
1Press the button.
The MENU OSD appears.
2Press the ./> buttons to select “ SCREEN” and
press the button again.
The SCREEN OSD appears.
3First press the ./> buttons to select the item you
want to adjust. Then press the ?// buttons to
adjust the settings.
Select
LANDING
LANDING
LANDING
LANDING
CANCEL MOIRE*
MOIRE ADJUST

11
EN
Customizing Your Monitor
EASY mode
1First press the ./> buttons to select the color
temperature row 1, then press the ?// buttons
to select a color temperature.
The preset color temperatures are 5000K, 6500K, and
9300K. Since the default setting is 9300K, the whites will
change from a bluish hue to a reddish hue as the
temperature is lowered to 6500K and 5000K.
2If necessary, fine tune the color temperature.
First press the ./> buttons to select the color
temperature adjustment row 2, then press the ?/
/ buttons to fine tune the color temperature.
If you fine tune the color temperature, the new color
settings are stored in memory for each of the three color
temperatures and item 1 of the on-screen menu
changes as follows.
• [5000K]n[ 1]
• [6500K]n[ 2]
• [9300K]n[ 3]
EXPERT mode
You can make additional adjustments to the color in greater
detail by selecting the EXPERT mode.
1Press the ./> buttons to select the color
temperature row 1, then press the ?// buttons
to select a color temperature.
2Press the ./> buttons to select the adjustment item
2, then press the ?// buttons to adjust the BIAS
(black level).
This adjusts the dark areas of an image.
Using the COLOR On-screen
Display
The COLOR settings allow you to adjust the picture’s color
temperature by changing the color level of the white color
field. Colors appear reddish if the temperature is low, and
bluish if the temperature is high. This adjustment is useful
for matching the monitor’s color to a printed picture’s
colors.
1Press the button.
The MENU OSD appears.
2Press the ./> buttons to select “ COLOR” and
press the button again.
The COLOR OSD appears.
3Press the ?// buttons to select the adjustment
mode.
There are three types of adjustment modes, EASY,
EXPERT and sRGB.
4First press the ./> buttons to select the item you
want to adjust. Then press the ?// buttons to
adjust the settings.
Adjust the selected mode according to the following
instructions.
EASY EXPERT s BGR
5000K 6500K 930 K0
50 K00
COLOR
RETURN ON
COLOR
EASY EXPERT s BGR
5000K 6500K 930 K0
R BIAS 05
G BIAS 05
B BIAS 05
RGAIN 05
GGAIN 05
BGAIN 05
COLOR

Customizing Your Monitor
12
Note
Your computer and other connected products (such as a printer),
must be sRGB compliant.
Restoring the color from the EASY or sRGB menus
The colors of most display monitors tend to gradually lose
brilliance over several years of service. The COLOR
RETURN feature found in the EASY and sRGB menus
allows you to restore the color to the original factory quality
levels. The explanation below explains how to restore the
monitor’s color from the EASY menu.
1Press the ?// buttons to select EASY or sRGB
mode.
2First press the ./> buttons to select (COLOR
RETURN), then press the / button.
The picture disappears while the color is being restored
(about 2 seconds). After the color is restored, the picture
reappears on the screen again.
Notes
• Before using this feature, the monitor must be in normal
operation mode (green power indicator on) for at least 30
minutes. If the monitor goes into power saving mode, you must
return the monitor to normal operation mode and wait for 30
minutes for the monitor to be ready. You may need to adjust
your computer’s power saving settings to keep the monitor in
normal operation mode for the full 30 minutes. If the monitor is
not ready, the following message will appear.
• The monitor may gradually lose its ability to perform this
function due to the natural aging of the picture tube.
3Press the ./> buttons to select the adjustment item
3, then press the ?// buttons to adjust the GAIN
(white level).
This adjusts the light areas of an image.
You can adjust the R (red), G (green), B (blue)
component of the input signal when making changes to
items 2 and 3.
If you fine tune the color temperature, the new color
settings are stored in memory for each of the three color
temperatures and item 1 of the on-screen menu change
as follows.
• [5000K]n[ 1]
• [6500K]n[ 2]
• [9300K]n[ 3]
Setting the color temperature for each of the video
input connectors
You can set the fine tuning of the color temperature in EASY
or EXPERT mode for each of the video input connectors
(INPUT 1 and INPUT 2).
1Select the same adjustment mode and color
temperature in the COLOR OSD for both INPUT 1 and
INPUT 2.
2Fine tune the color temperature in each OSD for
INPUT 1 and INPUT 2.
The settings are stored in memory for each of the INPUT
1 and INPUT 2 connectors.
For information on how to select the connector, see page 5.
sRGB mode
The sRGB color setting is an industry standard color space
protocol designed to correlate the displayed and printed
colors of sRGB compliant computer products. To adjust the
colors to the sRGB profile, simply select the sRGB mode in
the COLOR OSD. However, in order to display the sRGB
colors correctly (γ=2.2, 6500K), you must set your computer
to the sRGB profile and adjust the brightness ( ) and
contrast (>) to the numbers shown in the menu. For
information on how to change the brightness ( ) and
contrast (>), see page 6.
EASY EXPERT s BGR
:56 :76 FOR s BGR
COLOR
RETURN ON
COLOR
EASY EXPERT s BGR
5000K 6500K 930 K0
50 K00
COLOR
RETURN
AVA I LABLE
AFTER WARM UP
COLOR

13
EN
Customizing Your Monitor
Using the LANGUAGE On-
screen Display
English, French, German, Spanish, Italian, Dutch, Swedish,
Russian, and Japanese versions of the OSDs are available.
1Press the button.
The MENU OSD appears.
2Press the ./> buttons to select “ LANGUAGE” and
press the button again.
The LANGUAGE OSD appears.
3Press the ./> buttons to select the desired language.
• ENGLISH
• FRANÇAIS: French
• DEUTSCH: German
• ESPAÑOL: Spanish
• ITALIANO: Italian
• NEDERLANDS: Dutch
• SVENSKA: Swedish
•: Russian
•: Japanese
Press the button once to return to the MENU OSD, and
twice to return to normal viewing. If no buttons are pressed,
the OSD closes automatically after about 30 seconds.
To reset to English, press the ? (reset) button while the
OSD is on.
Using the OPTION On-screen
Display
The OPTION OSD allows you to manually degauss the
screen, and adjust the OSD position. It also allows you to
lock the controls.
Degaussing the screen
The monitor screen is automatically degaussed
(demagnetized) when the power is turned on.
You can also manually degauss the monitor.
1Press the button.
The MENU OSD appears.
2Press the ./> buttons to select “ OPTION” and
press the button again.
The OPTION OSD appears.
3Press the ./> buttons to select “ (DEGAUSS).”
4Press the / button.
The screen is degaussed for about 2 seconds.
If you need to degauss the screen a second time, wait for at
least 20 minutes before repeating the steps above.
Press the button once to return to the MENU OSD, and
twice to return to normal viewing. If no buttons are pressed,
the OSD closes automatically after about 30 seconds.
ENGL I SH
FRANÇA I S
DEUTSCH
ESPAÑOL
ITALIANO
NEDERLANDS
SVENSKA
LANGUAGE
DEGAUSS
ON
OPT ION

14
Customizing Your Monitor
Changing the on-screen display position
You can change the OSD position (for example, when you
want to adjust the picture behind the OSD).
1Press the button.
The MENU OSD appears.
2Press the ./> buttons to select “ OPTION” and
press the button again.
The OPTION OSD appears.
3Press the ./> buttons to select “ (OSD H
POSITION)” or “ (OSD V POSITION).”
Select “ (OSD H POSITION)” to adjust the horizontal
position.
Select “ (OSD V POSITION)” to adjust the vertical
position.
4Press the ?// buttons to move the OSD to the
desired position.
Press the button once to return to the MENU OSD, and
twice to return to normal viewing. If no buttons are pressed,
the OSD closes automatically after about 30 seconds.
To reset, press the ? (reset) button while the OSD is on.
Locking the controls
You can protect adjustment data by locking the controls.
1Press the button.
The MENU OSD appears.
2Press the ./> buttons to select “ OPTION” and
press the button again.
The OPTION OSD appears.
3Press the ./> buttons to select “ (CONTROL
LOCK).”
4Press the / button to select “ON.”
Press the button once to return to the MENU OSD, and
twice to return to normal viewing. If no buttons are pressed,
the OSD closes automatically after about 30 seconds.
Only the u (power) switch, EXIT, and “ (CONTROL
LOCK)” of the “ OPTION” OSD will operate. If any other
items are selected, the mark appears on the screen.
To cancel the control lock
Repeat steps 1 through 3 above and press the ? button to
select “OFF.”
OSD H
POSITION
26
OPT ION
OSD V
POSITION
26
OPT ION
CONTROL
LOCK
OF•FON•
OPT ION
DEGAUSS
ON
OPT ION
DEGAUSS
ON
OPT ION

15
EN
Customizing Your Monitor
Resetting the Adjustments
Resetting an adjustment item
1Press the and ./>buttons to select the OSD
containing the item you want to reset, and press the
button again.
2Press the ./> buttons to select the item you want to
reset.
3Press the ? (reset) button.
Resetting all of the adjustment data for
the current input signal
When there is no OSD displayed, press the ? (reset)
button.
All of the adjustment data for the current input signal is
reset to the factory settings.
Note that the following items are not reset to the factory
settings.
•OSD language
•adjustment mode in the COLOR OSD (EASY, EXPERT,
sRGB)
•OSD position
•control lock function
Resetting all of the adjustment data for all
input signals
Press and hold the ? (reset) button for more than two
seconds.
All of the adjustment data, including the brightness and
contrast, is reset to the factory settings.
Note
The ? (reset) button does not function when (CONTROL
LOCK) is set to ON.
Technical Features
Plug & Play
This monitor complies with the DDC1, DDC2B and DDC2Bi
Display Data Channel (DDC) standards of VESA.
When a DDC1 host system is connected, the monitor
synchronizes with the V. CLK in accordance with the VESA
standards and outputs the EDID (Extended Display
Identification Data) to the data line.
When a DDC2B or DDC2Bi host system is connected, the
monitor automatically switches to the appropriate standard.
Damper Wires
When viewing a white background, very thin horizontal
lines may be visible on the screen as shown below. These
lines are the shadows of the damper wires and are
characteristic of CRTs that use aperture grilles. The wires
are attached to the aperture grille on the inside of the
Trinitron tube and prevent the vibration of the aperture
grille.
Damper wires
Customizing Your Monitor

16
Customizing Your Monitor
Preset Modes
No.
1
2
3
4
5
6
7
8
9
10
11
Resolution
(dots × lines)
640 × 480
640 × 480
640 × 480
800 × 600
800 × 600
1024 × 768
1024 × 768
1280 × 1024
1280 × 1024
1600 × 1200
1600 × 1200
Horizontal
Frequency
31.5 kHz
37.5 kHz
43.3 kHz
46.9 kHz
53.7 kHz
60.0 kHz
68.7 kHz
80.0 kHz
91.1 kHz
93.8 kHz
106.3 kHz
Vertical
Frequency
60 Hz
75 Hz
85 Hz
75 Hz
85 Hz
75 Hz
85 Hz
75 Hz
85 Hz
75 Hz
85 Hz
Graphics
Mode
VGA
VESA
VESA
VESA
VESA
VESA
VESA
VESA
VESA
VESA
VESA
Displaying the Monitor’s
Information
You can display the model name, serial number and year of
manufacture using the monitor’s INFORMATION OSD.
Press and hold the button for 5 seconds.
The INFORMATION OSD appears.
Example:
The INFORMATION OSD includes the model name, serial
number, and manufactured year.
The OSD automatically disappears after about 30 seconds.
Power Saving Function
This monitor meets the power-saving guidelines set by
VESA and ENERGY STAR, as well as the more stringent
NUTEK .
If the monitor is connected to a computer or video graphics
board that is VESA DPMS (Display Power Management
Signaling) compliant, the monitor will automatically reduce
power consumption in three stages as shown below.
1
2
3
4
5
Recovery time
—
Approx. 5 sec.
Approx. 5 sec.
Approx. 15 sec.
—
u indicator
Green
Green and orange
alternate
Green and orange
alternate
Orange
Off
Screen
active
blank
blank
blank
—
Horizontal
sync signal
present
absent
present
absent
—
Vertical
sync signal
present
present
absent
absent
—
Notes
• The power management feature is invoked when the computer
recognizes that you have not used your mouse or keyboard for a
user-definable period of time.
• IBM recommends that you switch off your monitor at the end of
each working day, or whenever you expect to leave it unused for
long periods during the day.
Power consumption
mode
Normal operation
Standby (1st mode)
Suspend (2nd mode)
(sleep)*
Active-off** (3rd mode)
(deep sleep)*
Power-off
* “Sleep” and “deep sleep” are power saving modes defined by the Environmental Protection Agency.
** When your computer enters a power saving mode, the input signal is cut and NO INPUT SIGNAL appears on the screen. After a few
seconds, the monitor enters power saving mode.
Technical Features
Power
consumption
≤ 145 W
≤ 100 W
≤ 15 W
≤ 3 W
> 0 W
MODEL: IBM P260
SER NO:12-34567
MANUFACTURED : 1999 - 52
INFORMATION

17
EN
Technical Features
Warning Messages
If no pictures appears on the screen, one of the following
messages appears on the screen.
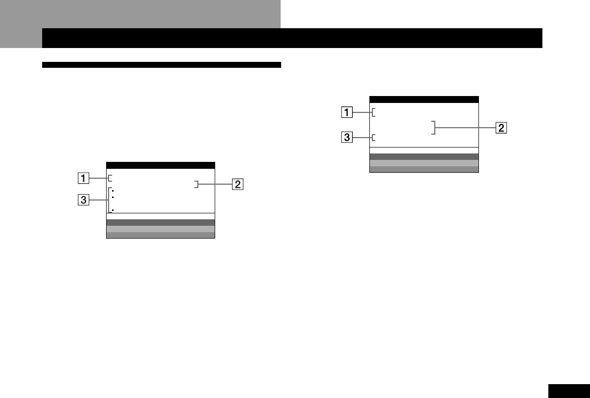
If NO INPUT SIGNAL appears on the screen
1The selected connector
This message shows the currently selected connector
(INPUT 1 or INPUT 2).
2The input signal condition
NO INPUT SINGAL
This indicates that no signal is input, or that no signal is
input from the selected connector.
3The remedies
One or more of the following messages may appear on
the screen.
• If ACTIVATE USING PC appears on the screen, try
pressing any key on the computer, and confirm that
your computer’s graphic board is completely seated
in the correct bus slot.
• If CHECK INPUT SELECTOR appears on the screen,
try changing the input signal (page 5).
• If CHECK SIGNAL CABLE appears on the screen,
check that the monitor is correctly connected to the
computer (page 4).
Additional Information
If OUT OF SCAN RANGE appears on the screen
1The selected connector and the
frequencies of the current input signal
This message shows the currently selected connector
(INPUT 1 or INPUT 2). If the monitor recognizes the
frequencies of the current input signal, the horizontal
and vertical frequencies are also displayed.
2The input signal condition
OUT OF SCAN RANGE
This indicates that the input signal is not supported by
the monitor’s specifications.
3The remedies
CHANGE SIGNAL TIMING appears on the screen. If
you are replacing an old monitor with this monitor,
reconnect the old monitor. Then adjust the computer’s
graphic board to that the horizontal frequency is
between 30 - 121 kHz, and the vertical frequency is
between 48 - 160 Hz.
For more information, see “Troubleshooting” on page 18.
MON I TOR I S WORK I NG
I NPUT 1 :
NO I NPUT S I GNAL
ACT I VATE US I NG PC
CHECK I NPUT SELECT RO
CHECK S I GNAL CABLE
WH I T E
RED
GREEN
BLUE
INFORMATION
MON I TOR I S WORK I NG
INPUT 1:130.0kHz/ H57
OUT OF SCAN RANGE
CHANGE S I GNA L T I M I NG
WH I T E
RED
GREEN
BLUE
INFORMATION
z

18
Additional Information
Troubleshooting
This section may help you isolate the cause of a problem and as a result, eliminate the need to contact technical support.
Symptom Check these items
No picture
If the u indicator is not lit
If the “NO INPUT SIGNAL”
message appears on the
screen, or if the u (power)
indicator is either orange or
alternating between green and
orange
If the “NO INPUT SIGNAL”
and “CHECK SIGNAL
CABLE” messages appear on
the screen, or if the u
indicator is either orange or
alternating between green and
orange
If the “OUT OF SCAN
RANGE” message appears on
the screen
If no message is displayed
and the u indicator is green
or flashing orange
Picture is scrambled
Color is not uniform
You cannot adjust the
monitor with the buttons on
the front panel
• Check that the power cord is properly connected.
• Check that the u (power) switch is in the “on” position.
• Check that the input switch setting is correct (page 5).
• Check that the video input connector’s pins are not bent or pushed in.
• The computer is in power saving mode. Try pressing any key on the computer
keyboard or moving the mouse.
• Check that the computer’s power is “on.”
• Check that the graphic board is completely seated in the proper bus slot.
• Check that the video signal cable is properly connected and all plugs are firmly seated
in their sockets.
• Ensure that no pins are bent or pushed in the video input connector.
• Check that the input switch setting is correct (page 5).
• Check that the graphic board is completely seated in the proper bus slot.
• Check that the video frequency range is within that specified for the monitor.
(Horizontal: 30 – 121 kHz, Vertical: 48 – 160 Hz)
Refer to your computer’s instruction manual to adjust the video frequency range.
• See “Self-diagnosis Function” (page 20).
• Check your graphics board manual for the proper monitor setting.
• Check this manual and confirm that the graphics mode and the frequency you are
trying to operate at is supported. Even if the frequency is within the proper range,
some graphic boards may have a sync pulse that is too narrow for the monitor to sync
correctly.
• Degauss the monitor (page 13).
If you place equipment which generates a magnetic field, such as a loudspeaker, near
the monitor, or you change the direction of the monitor, color may lose uniformity.
The degauss function demagnetizes the metal frame of the CRT to obtain a neutral
field for uniform color reproduction. If a second degauss cycle is needed, allow a
minimum interval of 20 minutes for the best result.
• Adjust the landing (page 10).
• If the control lock function is set to ON, set it to OFF using the OPTION OSD
(page 14).

19
Getting Started
EN
Additional Information
Additional Information
Symptom Check these items
Screen image is not centered
or sized properly
Edges of the image are
curved
White lines show red or blue
shadows at edges
Picture is fuzzy
Picture bounces or has wavy
oscillations
Picture is flickering
Picture appears to be
ghosting
Wavy or elliptical (moire)
pattern is visible
COLOR RETURN function does
not operate
Two fine horizontal lines
(wires) are visible
Hum is heard right after the
power is turned on
• Press the button (page 5).
• Adjust the size or centering (page 7).
Some video modes do not fill the screen to the edges. This problem tends to occur with
certain graphic boards.
• Adjust the geometry (page 8).
• Adjust the convergence (page 9).
• Adjust the contrast and brightness (page 6).
• Degauss the monitor (page 13).
If you place equipment which generates a magnetic field, such as a loudspeaker, near
the monitor, or you change the direction of the monitor, color may lose uniformity.
The degauss function demagnetizes the metal frame of the CRT to obtain a neutral
field for uniform color reproduction. If a second degauss cycle is needed, allow a
minimum interval of 20 minutes for the best result.
• If red or blue shadows appear along the edges of images, adjust the convergence
(page 9).
• If CANCEL MOIRE is ON, the picture may become fuzzy. Decrease the moire
cancellation effect or set CANCEL MOIRE to OFF (page 10).
• Isolate and eliminate any potential sources of electric or magnetic fields. Common
causes for this symptom are electric fans, fluorescent lighting, or laser printers.
• If you have another monitor close to this monitor, increase the distance between them
to reduce the interference.
• Try plugging the monitor into a different AC outlet, preferably on a different circuit.
• Try the monitor on a different computer in a different room.
• Set the refresh rate on the computer to obtain the best possible picture by referring to
your computer’s manual.
• Eliminate the use of video cable extensions and/or video switch boxes if this symptom
occurs. Excessive cable length or a weak connection can produce this symptom.
• Set CANCEL MOIRE to ON and adjust the degree of moire cancellation until the
moire is at a minimum (page 10).
• Due to the relationship between resolution, monitor dot pitch and the pitch of some
image patterns, certain screen backgrounds sometimes show moire. Change your
desktop pattern.
• Before using this function, the monitor must be in normal operation mode (green
power indicator on) for at least 30 minutes. For more information on using the COLOR
RETURN function, see page 12.
• Adjust the computer’s power saving settings to keep the monitor in normal operation
mode for more than 30 minutes.
• The monitor may gradually lose its ability to perform this function due to the natural
aging of the picture tube.
• These wires stabilize the vertically striped aperture grille (page 15). This aperture grille
allows more light to pass through to the screen giving the Trinitron CRT more color
and brightness.
• When the power is turned on, the auto-degauss cycle is activated. While the auto-
degauss cycle is activated, a hum may be heard. The same hum is heard when the
monitor is manually degaussed. This is not a malfunction.
• If the problem persists, call the IBM HelpCenter.
In the US. call 1-800-772-2227
In Canada call 1-800-565-3344
• Note the model name and the serial number of your monitor. Also note the make and name of your computer and graphic
board.
EASY EXPERT s BGR
5000K 6500K 930 K0
50 K00
COLOR
RETURN
AVA I LABLE
AFTER WARM UP
COLOR

20
Additional Information
Self-diagnosis Function
This monitor is equipped with a self-diagnosis function. If
there is a problem with your monitor or computer, the
screen will go blank and the u indicator will either light up
green or flash orange.
If the u indicator is green
1Disconnect the video input cable or turn off the
connected computer.
2Press the u button twice to turn the monitor off and
then on.
3Press and hold the / button for 2 seconds before
the monitor enters power saving mode.
If all four color bars appear (white, red, green, blue), the
monitor is working properly. Reconnect the video input
cable and check the condition of your computer.
If the color bars do not appear, there is a potential monitor
failure. Inform the IBM HelpCenter of the monitor’s
condition.
If the u indicator is flashing orange
Press the u button twice to turn the monitor off and
then on.
If the u indicator lights up green, the monitor is working
properly.
If the u indicator is still flashing, there is a potential
monitor failure. Inform the IBM HelpCenter of the monitor’s
condition. Be sure to note the model name and serial
number of your monitor. Also note the make and model of
your computer and video board.
u indicator
Specifications
CRT 0.24 mm aperture grille pitch
21 inches measured diagonally
90-degree deflection
FD Trinitron
Viewable image size Approx. 403.8 × 302.2 mm (w/h)
(16 × 12 inches)
19.8" viewing image
Recommended resolution
Horizontal: 1600 dots
Vertical: 1200 lines
Standard image area Approx. 388 × 291 mm (w/h)
(15 3/8 × 11 1/2 inches)
or
Approx. 364 × 291 mm (w/h)
(14 3/8 × 11 1/2 inches)
Deflection frequency* Horizontal: 30 to 121 kHz
Vertical: 48 to 160 Hz
AC input voltage/current
100 to 240 V, 50 – 60 Hz, 2.0 – 1.0 A
Power consumption Approx. 145 W
Dimensions Approx. 498 × 504 × 508 mm
(w/h/d)
(19 5/8 × 19 7/8 × 20 inches)
Mass Approx. 32 kg (70 lb 9 oz)
Plug and Play DDC1/2B/2Bi, GTF**
* Recommended horizontal and vertical timing condition
• Horizontal sync width duty should be more than 4.8%
of total horizontal time or 0.8 µs, whichever is larger.
• Horizontal blanking width should be more than 2.3
µsec.
• Vertical blanking width should be more than 450 µsec.
**If the input signal is Generalized Timing Formula (GTF)
compliant, the GTF feature of the monitor will
automatically provide an optimal image for the screen.
Design and specifications are subject to change without
notice.

F
Français
Edition 1
Cette documentation peut contenir des inexactitudes techniques ou des erreurs typographiques. Des modifications y sont
régulièrement apportées et intégrées à des éditions ultérieures. IBM peut apporter, à tout moment, des améliorations et/ou
des modifications au(x) produit(s) ou programme(s) décrits dans cette documentation.
Cette documentation peut contenir des références ou des informations sur des produits (machines ou programmes), des
programmes ou des services IBM non annoncés dans votre pays.
Toute demande d’informations techniques concernant des produits IBM doit être formulée auprès de votre fournisseur agréé
IBM ou de votre représentant commercial IBM.
Cette documentation ne peut pas être reproduite ou distribuée sous quelque forme que ce soit sans l’autorisation écrite
préalable de International Business Machines Corporation.
Toute référence faite dans cette documentation à des produits, programmes ou services IBM ne constituent pas un
engagement de la part d’IBM de fournir ces produits, programmes et services dans tous les pays dans lesquels la société IBM
est présente. Par ailleurs, toute référence à un produit, programme ou service ayant des fonctions équivalentes au produit,
programme ou service IBM peut être utilisé à la place, à condition qu’il n’enfreigne pas les droits de propriété intellectuelle
d’IBM ou tout autre droit relevant d'une protection juridique. L’évaluation et le contrôle du fonctionnement du produit en
association avec d’autres produits, programmes ou services, à l’exception de ceux expressément désignés par IBM relèvent de
la responsabilité de l’utilisateur.
IBM peut disposer de brevets ou de demandes de brevets en attente couvrant les sujets énoncés dans ce document. Toutefois,
ce document ne constitue en aucun cas une licence d’utilisation de ces brevets.
Marques déposées
Les termes suivants, utilisés dans cette documentation, sont des marques commerciales ou des marques de service de IBM
Corporation aux Etats-Unis et dans d’autres pays:
IBM VGA HelpCenter
•ENERGY STAR est une marque déposée aux Etats-Unis.
• Trinitron® est une marque commerciale déposée de Sony Corporation.
• DDC est une marque déposée de Video Electronics Standard Association.
• VESA est une marque de commerce de Video Electronics Standard Association.
• Tous les autres noms de produits mentionnés dans ce mode d’emploi sont des marques de commerce ou des marques
déposées de leurs détenteurs respectifs.
• Par ailleurs, “” et “” ne sont pas repris à chaque fois dans le mode d’emploi.
© Copyright International Business Machines Corporation 1999.
Tous droits réservés.

1
F
TABLE DES MATIERES
Préparation
Précautions ............................................................................................................................2
Identification des composants et des commandes...........................................................3
Installation .............................................................................................................................4
Sélection du signal d’entrée ................................................................................................5
Réglage automatique de la taille et du centrage de l’image...........................................5
Personnalisation de l’affichage
Sélection de la langue d’affichage des menus ..................................................................6
Réglage de la luminosité et du contraste de l’image .......................................................6
Présentation du système d’écrans de menu......................................................................6
Utilisation de l’écran de menu TAILLE/CENTRE ....................................................7
Utilisation de l’écran de menu GEOMETRIE .............................................................8
Utilisation de l’écran de menu CONVERGENCE ......................................................9
Utilisation de l’écran de menu ECRAN ....................................................................10
Utilisation de l’écran de menu COULEUR .................................................................11
Utilisation de l’écran de menu LANGUAGE .............................................................13
Utilisation de l’écran de menu OPTION ...................................................................13
Réinitialisation des réglages..............................................................................................15
Caractéristiques techniques
Fils d’amortissement ..........................................................................................................15
Un moniteur prêt à l’emploi (“Plug & Play”).................................................................15
Fonction d’économie d’énergie.........................................................................................16
Modes présélectionnés .......................................................................................................16
Affichage des informations sur le moniteur ...................................................................16
Informations complémentaires
Messages d’avertissement .................................................................................................17
Guide de dépannage ..........................................................................................................18
Fonction d’autodiagnostic .................................................................................................20
Spécifications .......................................................................................................................20

2
Préparation
Utilisation du support pivotant
Ce moniteur peut être réglé suivant les angles précisés ci-
dessous. Pour localiser le centre du rayon de pivotement du
moniteur, alignez le centre de l’écran du moniteur sur les
points de centrage du support.
Pour faire pivoter le moniteur horizontalement ou
verticalement, saisissez-le des deux mains par la base.
Veillez à ne pas vous coincer les doigts à l’arrière du
moniteur lorsque vous le faites pivoter verticalement.
Remarque
Ne retirez pas la base pivotante et inclinable du moniteur.
Avertissement sur le raccordement à la
source d’alimentation
• Utilisez un cordon d’alimentation convenant à votre
alimentation secteur locale.
Modèles de fiches :
• Avant de débrancher le cordon d’alimentation, attendez
au moins 30 secondes après avoir actionné le
commutateur d’alimentation de manière à permettre la
décharge de l’électricité statique à la surface de l’écran à
tube cathodique (CRT).
• Après que le courant a été branché, le CRT est
démagnétisé pendant environ 2 secondes. Cela génère un
puissant champ magnétique autour de l’encadrement
métallique qui peut affecter les données mémorisées sur
une bande magnétique ou des disquettes situées à
proximité. Placez ces systèmes d’enregistrement
magnétique et ces bandes/disquettes à l’écart de ce
moniteur.
Veuillez installer l’appareil à proximité d’une prise
de courant facile d’accès.
Préparation
Précautions
Installation
• Veillez à assurer une circulation d’air adéquate pour
éviter une surchauffe interne de l’appareil. Ne placez pas
le moniteur sur des surfaces textiles (tapis, couvertures,
etc.) ni à proximité de rideaux ou de draperies
susceptibles d’obstruer les orifices de ventilation.
• N’installez pas le moniteur à proximité de sources de
chaleur comme un radiateur ou une bouche d’air chaud,
ni dans un endroit exposé au rayonnement solaire direct,
à des poussières en excès, à des vibrations ou à des chocs
mécaniques.
• N’installez pas le moniteur à proximité d’équipements qui
génèrent un champ magnétique tels un convertisseur ou
des lignes à haute tension.
Entretien
• Nettoyez le châssis, le panneau et les commandes à l’aide
d’un chiffon doux légèrement imprégné d’une solution
détergente neutre. N’utilisez jamais de tampons abrasifs,
de poudre à récurer ou de solvants tels que de l’alcool ou
du benzine.
• Ne frottez pas, ne touchez pas et ne tapotez pas la surface
de l’écran avec des objets abrasifs ou aux arêtes vives
comme un stylo à bille ou un tournevis. Ce type de
contact risque en effet de rayer le tube image.
• Nettoyez l’écran à l’aide d’un chiffon doux. Si vous
utilisez un produit nettoyant pour vitres, n’utilisez aucun
type de produit contenant une solution antistatique ou
des additifs similaires parce que vous risquez de rayer le
revêtement de l’écran.
Transport
Pour transporter ce moniteur en vue de réparations ou de
son expédition, utilisez le carton d’emballage et les
matériaux de conditionnement d’origine.
90°
90°
15°
5°
Points de centrage
pour 100 à 120 V CA pour 200 à 240 V CA pour 240 V CA
uniquement

3
F
Préparation
AC IN
(HD15)
1(DVI) 2
Identification des composants et
des commandes
Pour plus de détails, reportez-vous aux pages indiquées
entre parenthèses.
Partie frontale Partie arrière
1Touche ? (réinitialisation) (page 15)
Réinitialise les réglages aux valeurs par défaut.
2Touche ASC (taille et centrage
automatiques) (page 5)
Cette touche ajuste automatiquement la taille et le
centrage de l’image.
3Commutateur d’entrée (page 5)
Ce commutateur sélectionne le signal d’entrée vidéo
ENTREE 1 (connecteur d’entrée vidéo 1: J1) ou
ENTREE 2 (connecteur d’entrée vidéo 2: J2).
4Touches ¨ (luminosité) vers le haut et
vers le bas (./>) (pages 6 – 15)
Règlent la luminosité de l’image.
Servent de touches (./>) pour le réglage d’autres
paramètres.
5Touche (menu) (pages 6 – 16)
Affiche l’écran MENU.
6Touches > (contraste) vers la gauche et
vers la droite (?//) (pages 6 – 14, 20)
Règlent le contraste de l’image.
Servent de touches (?//) pour le réglage d’autres
paramètres.
7Commutateur et indicateur d’alimentation
u (pages 16, 20)
Met le moniteur sous et hors tension.
L’indicateur d’alimentation s’allume en vert lorsque le
moniteur est sous tension et clignote en vert et en
orange ou s’allume en orange lorsque le moniteur se
trouve en mode d’économie d’énergie.
8Connecteur AC IN (page 4)
Assure l’alimentation du moniteur.
9Connecteur d’entrée vidéo 1 (HD15) (J1)
(page 4)
Ce connecteur assure l’entrée des signaux vidéo RVB
(0,700 Vp-p, positifs) et des signaux de synchronisation.
1- -2
Broche n°
1
2
3
4
5
6
7
8
Signal
Rouge
Vert
(Synchronisation
sur le vert)
Bleu
ID (Masse)
Masse DDC*
Masse rouge
Masse vert
Masse bleu
Signal
DDC + 5V*
Masse
ID (Masse)
Données
bidirectionnelles
(SDA)*
Sync H
Sync V
Données
d’horloge
(SCL)*
Broche n°
9
10
11
12
13
14
15
* Norme Display Data Channel (DDC) de VESA
5 4 3 2 1
678910
1112131415

4
Préparation
AC IN
(HD15)
1(DVI) 2
AC IN
(HD15)
1(DVI) 2
AC IN
(HD15)
1(DVI) 2
Cordon d’alimentation vers une prise murale
vers AC IN
Installation
Ce moniteur fonctionne avec des plates-formes tournant à
des fréquences horizontales comprises entre 30 et 121 kHz.
1e étape: Assurez-vous que l’ordinateur et
le moniteur sont éteints
2e étape: Raccordez le moniteur à
l’ordinateur
Raccordez le câble de signal vidéo à la sortie vidéo de
l’ordinateur.
Remarques
• Ne court-circuitez pas les broches du câble de signal vidéo.
• Lorsque vous branchez le câble de signal vidéo, vérifiez
l’alignement du connecteur. Ne forcez pas le connecteur dans le
mauvais sens, car vous risquez sinon de plier les broches.
3e étape: Branchez le cordon
d’alimentation
Le moniteur étant hors tension, branchez le cordon
d’alimentation à la tension locale voulue au moniteur et
l’autre extrémité à une prise murale.
4e étape: Mettez le moniteur et
l’ordinateur sous tension
vers un ordinateur
doté d’une sortie
vidéo DVI
Arrière
* Norme Display Data Channel (DDC) de VESA
Broche n°
C1
C2
C3
C4
C5
1
2
3
4
5
6
7
8
Broche n°
9
10
11
12
13
14
15
16
17
18
19
20
21
22
23
24
Signal
Rouge
Vert
Bleu
Sync H
Masse (R/V/B)
–
–
–
–
–
Données
d’horloge
(SCL)*
Données
bidirectionnelles
(SDA)*
Sync V
Signal
–
–
–
–
–
DDC + 5V*
Masse
Détection de la
fiche sous
tension
–
–
–
–
–
–
–
–
12345678
C1 C2
C5
C3 C4
9 10121314151617
17 18 19 20 21 22 23 24
0Connecteur d’entrée vidéo 2 (DVI) (J2)
(page 4)
Raccordez-le à un ordinateur doté d’une sortie vidéo
DVI.
vers un ordinateur
doté d’une sortie
vidéo HD15
avant
arrière
avant
arrière

5
F
Préparation
5e étape: Ajustez les commandes du
moniteur en fonction de vos
préférences personnelles
L’installation de votre moniteur est à présent terminée.
Remarque
Si aucune image n’apparaît à l’écran et que l’indication “PAS
ENTREE VIDEO” ou “HORS PLAGE DE BALAYAGE” apparaît à
l’écran, reportez-vous à “Messages d’avertissement” à la page 17.
Préparation du lieu de travail
Positionnement du moniteur
Choisissez un endroit approprié pour installer le moniteur,
à l’écart d’une lampe de bureau fluorescente et de tout autre
appareil générant des champs magnétiques susceptibles de
provoquer des interférences. Assurez-vous que le meuble
ou l’équipement peut supporter le poids du moniteur.
Laissez au moins 50 mm (2 pouces) d’espace de ventilation
autour du moniteur.
Hauteur
Le moniteur doit être positionné de telle façon que le haut
de l’écran se situe juste sous le niveau de vos yeux lorsque
vous êtes assis à votre poste de travail.
Orientation
Choisissez un emplacement où vous avez le moins de
réflexions possible de luminaires et de fenêtres, soit
perpendiculairement aux fenêtres. Le moniteur doit être
positionné directement face à vous de façon à ce que vous
ne deviez pas pivoter sur vous-même. Inclinez le moniteur
jusqu’à obtention d’un angle de visualisation confortable.
Habitudes de travail
Repos
Prenez des pauses à intervalles réguliers. Variez d’attitude
et levez-vous occasionnellement pour vous étirer parce que
l’utilisation prolongée d’un poste de travail informatique
peut s’avérer fatigante.
Dos
Asseyez-vous sur un siège et placez le dos contre le dossier.
Mains
Appliquez de légères pressions sur le clavier en gardant les
main et les doigts décontractés. Laissez un espace devant le
clavier pour reposer les poignets lorsque vous ne tapez pas.
Envisagez l’utilisation d’un repose-poignets.
Acuité visuelle
Le travail à l’écran, comme tout autre type de travail à
courte distance, peut causer une fatigue oculaire. Regardez
périodiquement au-delà de votre écran et faites contrôler
régulièrement votre acuité visuelle.
Réglages de l’écran
Réglez les niveaux de luminosité et de contraste à un niveau
confortable. Il se peut que vous deviez modifier ces réglages
suivant les changements de la lumière au fil de la journée.
De nombreux programmes d’application vous permettent
de sélectionner des combinaisons de couleurs pour accroître
votre confort d’utilisation.
Sélection du signal d’entrée
Vous pouvez raccorder deux ordinateurs à ce moniteur à
l’aide des connecteurs d’entrée vidéo 1 (J1) et 2 (J2).
Pour sélectionner l’un des deux ordinateurs, utilisez le
commutateur d’entrée.
Réglez le commutateur d’entrée.
Le connecteur sélectionné apparaît à l’écran pendant 3
secondes.
“ENTREE 1” (connecteur d’entrée vidéo 1: J1) ou
“ENTREE 2” (connecteur d’entrée vidéo 2: J2) apparaît à
l’écran.
Remarque
Si aucun signal n’est entré via le connecteur sélectionné, l’indication
“PAS ENTREE VIDEO” apparaît à l’écran. Au bout de quelques
secondes, le moniteur passe en mode d’économie d’énergie. Si cela
se produit, commutez l’autre connecteur.
Réglage automatique de la taille
et du centrage de l’image
Vous pouvez aisément ajuster l’image pour qu’elle
remplisse l’écran jusqu’aux bords en appuyant sur la touche
(taille et centrage automatiques).
Appuyez sur la touche .
L’image remplit automatiquement l’écran.
Remarques
• Cette fonction est destinée à être utilisée avec un ordinateur
capable d’afficher une image plein écran. Il se peut qu’elle ne
fonctionne par correctement si la couleur d’arrière-plan est
foncée ou si l’image entrée ne remplit pas l’écran jusqu’aux
bords.
• Les images d’un rapport hauteur/largeur de 5:4 (résolution:
1280 × 1024) sont affichées suivant leur résolution réelle et ne
remplissent pas l’écran jusqu’aux bords.
• L’image affichée se déplace pendant quelques secondes lorsque
vous appuyez sur la touche . Il ne s’agit pas d’un
dysfonctionnement.
12

6
Personnalisation de l’affichage
Avant le réglage
• Raccordez le moniteur et l’ordinateur et mettez-les sous
tension.
Sélection de la langue
d’affichage des menus
Pour changer la langue d’affichage des écrans de menu, voir
la section “Utilisation de l’écran de menu LANGUAGE ” à
la page 13.
Le réglage par défaut est l’anglais.
Réglage de la luminosité et du
contraste de l’image
Une fois le réglage effectué, il sera conservé en mémoire
pour tous les signaux d’entrée reçus.
1Appuyez sur les touches ¨ (luminosité) ./> ou
> (contraste) ?//.
L’écran de menu LUMINOSITE/CONTRASTE apparaît.
2Pour le réglage de la luminosité
Appuyez sur les touches ¨./>.
> . . . pour augmenter la luminosité
. . . . pour diminuer la luminosité
Pour le réglage du contraste
Appuyez sur les touches >?//.
/ . . . pour augmenter le contraste
? . . . pour diminuer le contraste
L’écran de menu disparaît automatiquement au bout
d’environ 3 secondes.
Pour ramener le réglage à sa valeur par défaut, appuyez sur
la touche ? (réinitialisation) alors que l’écran de menu est
affiché. La luminosité et le contraste sont simultanément
ramenés à la valeur de réglage par défaut.
Si vous utilisez le mode sRGB
Si vous avez sélectionné le mode sRGB dans l’écran de
menu COULEUR, le menu LUMINOSITE/CONTRASTE
apparaît à l’écran.
Pour plus d’informations sur l’utilisation du mode sRGB,
voir “Utilisation de l’écran de menu COULEUR ” à la
page 11.
Le menu disparaît automatiquement au bout d’environ 3
secondes.
Personnalisation de l’affichage
Présentation du système d’écrans
de menu
La plupart des réglages sont effectués à l’aide de l’écran
MENU.
Ecran MENU
Appuyez sur la touche pour afficher l’écran MENU.
Cet écran MENU contient des liens avec les autres écrans de
menu décrits ci-dessous.
1SORTIR
Referme l’écran MENU.
2 TAILLE/CENTRE
Affiche l’écran de menu TAILLE/CENTRE afin
d’ajuster la taille de l’image, le centrage ou le zoom.
3 GEOMETRIE
Affiche l’écran de menu GEOMETRIE pour régler la
rotation et la distorsion en coussin de l’image, etc.
4 CONVERGENCE
Affiche l’écran de menu CONVERGENCE afin d’ajuster
la convergence horizontale et verticale de l’image.
5 ECRAN
Affiche l’écran de menu ECRAN pour le réglage de la
qualité de l’image. Vous pouvez ajuster l’alignement et
l’effet de suppression du moiré.
6 COULEUR
Affiche l’écran de menu COULEUR pour le réglage de
la température des couleurs.
7 LANGUAGE
Affiche l’écran de menu LANGUAGE pour sélectionner
la langue d’affichage.
8 OPTION
Affiche l’écran de menu OPTION pour ajuster la
position de l’écran de menu et démagnétiser l’écran, etc.
9Fréquences horizontale et verticale du
signal d’entrée en cours
Les fréquences horizontale et verticale du signal
d’entrée en cours sont affichées.
!º Résolution du signal d’entrée en cours
Si le signal correspond à l’un des modes présélectionnés
en usine pour le moniteur, la résolution s’affiche.
26 26
LUMI NOS I TE / CONTRASTE
56 76
sRGB : 56 76
LUMI NOS I TE / CONTRASTE
SORT I R
TA I LLE / CENTRE
GEOMETR I E
CONVERGENCE
ECRAN
COULEUR
LANGUAGE
OPT I ON
MENU
OK
68.7kHz/ 85Hz
1024x 768

7
F
Personnalisation de l’affichage
Pour
ajuster la dimension horizontale de
l’image
ajuster la dimension verticale de
l’image
ajuster le centrage horizontal de
l’image
ajuster le centrage vertical de
l’image
agrandir ou réduire l’image
26
TA I LLE / CENTRE
4Appuyez sur les touches ?// pour ajuster les
réglages.
Sélectionnez
(dimension horizontale)
(dimension verticale)
(centrage horizontal)
(centrage vertical)
(zoom)
Appuyez une seule fois sur la touche pour revenir à
l’écran MENU, et deux fois pour revenir au mode
d’affichage normal. Si vous n’appuyez sur aucune touche,
l’écran de menu disparaît automatiquement au bout
d’environ 30 secondes.
Pour réinitialiser les valeurs de réglage, appuyez sur la
touche ? (réinitialisation) pendant que l’écran de menu est
affiché.
Le paramètre sélectionné est ramené à la valeur de réglage
par défaut.
Remarque
Le réglage (zoom) s’arrête lorsque la dimension horizontale ou
verticale atteint sa valeur maximale ou minimale. La valeur de
réglage horizontal n’est pas affichée dans le menu.
Pour
/ . . .
augmenter la largeur de l’image
? . . . diminuer la largeur de l’image
/ . . .
augmenter la hauteur de l’image
? . . .
diminuer la hauteur de l’image
/ . . . déplacer l’image vers la droite
? . . .
déplacer l’image vers la gauche
/ . . . déplacer l’image vers le haut
? . . . déplacer l’image vers le bas
/ . . . agrandir l’image
? . . . réduire l’image
Utilisation de l’écran de menu
TAILLE/CENTRE
Les réglages TAILLE/CENTRE vous permettent de régler la
taille de l’image, le centrage ou le zoom.
Une fois que le réglage est effectué, il sera conservé en
mémoire pour le signal d’entrée en cours.
1Appuyez sur la touche .
L’écran MENU apparaît.
2Appuyez sur les touches ./> pour sélectionner
“ TAILLE/CENTRE” et appuyez de nouveau sur la
touche .
L’écran de menu TAILLE/CENTRE apparaît.
3Appuyez sur les touches ./> pour sélectionner le
paramètre que vous voulez régler.
Sélectionnez
(dimension horizontale)
(dimension verticale)
(centrage horizontal)
(centrage vertical)
(zoom)

8
Personnalisation de l’affichage
Utilisation de l’écran de menu
GEOMETRIE
La GEOMETRIE vous permet d’ajuster la forme et
l’orientation de l’image.
Dès que (rotation) est réglé, il sera enregistré en mémoire
pour tous les signaux d’entrée reçus. Tous les autres
réglages seront mémorisés pour le signal d’entrée en cours.
1Appuyez sur la touche .
L’écran MENU apparaît.
2Appuyez sur les touches ./> pour sélectionner
“ GEOMETRIE” et appuyez de nouveau sur la
touche .
L’écran de menu GEOMETRIE apparaît.
3Appuyez sur les touches ./> pour sélectionner le
paramètre que vous voulez régler.
26
GEOMETR I E
Sélectionnez
(rotation)
(distorsion en coussin)
(balance de la
distorsion en coussin)
(distorsion en trapèze)
(balance de la
distorsion en trapèze)
Pour
régler la rotation de l’image
régler les côtés de l’image
régler la correction cylindrique de
l’image
régler la largeur de l’image
régler l’inclinaison de l’image
4Appuyez sur les touches ?// pour ajuster les
réglages.
Appuyez une seule fois sur la touche pour revenir à
l’écran MENU, et deux fois pour revenir au mode
d’affichage normal. Si vous n’appuyez sur aucune touche,
l’écran de menu disparaît automatiquement au bout
d’environ 30 secondes.
Pour réinitialiser les valeurs de réglage, appuyez sur la
touche ? (réinitialisation) pendant que l’écran de menu est
affiché.
Le paramètre sélectionné est ramené à la valeur de réglage
par défaut.
Pour
(rotation)
(distorsion en
coussin)
(balance de la
distorsion en
coussin)
(distorsion en
trapèze)
(balance de la
distorsion en
trapèze)
Appuyez sur
/ . . . pour faire pivoter l’image dans le
sens horaire
? . . . pour faire pivoter l’image dans le
sens antihoraire
/ . . . pour élargir les côtés de l’image
? . . . pour resserrer les côtés de l’image
/ . . . pour déplacer les côtés de l’image
vers la droite
? . . . pour déplacer les côtés de l’image
vers la gauche
/ . . . pour augmenter la largeur de
l’image dans le haut
? . . . pour diminuer la largeur de l’image
dans le haut
/ . . . pour déplacer le haut de l’image
vers la droite
? . . . pour déplacer le haut de l’image
vers la gauche

9
F
Personnalisation de l’affichage
4Appuyez sur les touches ?// pour ajuster les
réglages.
TOP
BOT
26
CONVERGENCE
Utilisation de l’écran de menu
CONVERGENCE
Les réglages CONVERGENCE permettent de régler la
qualité de l’image en contrôlant la convergence. La
convergence est l’alignement des signaux de couleur rouge,
vert et bleu.
Si vous voyez des ombres rouges ou bleues autour des
lettres ou des lignes, réglez la convergence.
Une fois que le réglage est effectué, il sera conservé en
mémoire pour tous les signaux d’entrée reçus.
1Appuyez sur la touche .
L’écran MENU apparaît.
2Appuyez sur les touches ./> pour sélectionner
“ CONVERGENCE” et appuyez de nouveau sur la
touche .
L’écran de menu CONVERGENCE apparaît.
3Appuyez sur les touches ./> pour sélectionner le
paramètre à régler.
Appuyez une seule fois sur la touche pour revenir à
l’écran MENU, et deux fois pour revenir au mode
d’affichage normal. Si vous n’appuyez sur aucune touche,
l’écran de menu disparaît automatiquement au bout
d’environ 30 secondes.
Pour réinitialiser les valeurs de réglage, appuyez sur la
touche ? (réinitialisation) pendant que l’écran de menu est
affiché.
Le paramètre sélectionné est ramené à la valeur de réglage
par défaut.
Pour
(Convergence horizontale)
(Convergence verticale)
TOP
CONVER V HAUT
BOT
CONVER V BAS
Sélectionnez
(Convergence horizontale)
(Convergence verticale)
TOP
CONVER V HAUT
BOT
CONVER V BAS
Pour
régler la convergence horizontale
régler la convergence verticale
réglage de la convergence verticale
dans le haut de l’écran
réglage de la convergence verticale
dans le bas de l’écran
Appuyez sur
/ . . . pour décaler les ombres rouges
vers la droite et les ombres bleues
vers la gauche
? . . . pour décaler les ombres rouges
vers la gauche et les ombres bleues
vers la droite
/ . . . pour décaler les ombres rouges
vers le haut et les ombres bleues
vers le bas
? . . . pour décaler les ombres rouges
vers le bas et les ombres bleues
vers le haut
/ . . . pour décaler les ombres rouges
vers le haut et les ombres bleues
vers le bas dans le haut de l’écran
? . . . pour décaler les ombres rouges
vers le bas et les ombres bleues
vers le haut dans le haut de
l’écran
/ . . . pour décaler les ombres rouges
vers le haut et les ombres bleues
vers le bas dans le bas de l’écran
? . . . pour décaler les ombres rouges
vers le bas et les ombres bleues
vers le haut dans le bas de l’écran

10
Personnalisation de l’affichage
* Le moiré est comme une interférence naturelle qui
produit des lignes douces ondulatoires sur votre écran. Le
moiré peut apparaître à la suite d’interférences entre le
motif de l’image à l’écran et le motif de luminophores du
moniteur.
Exemple de moiré
Remarque
L’image peut devenir floue lorsque SUPPRIMER MOIRE est réglé
sur ON.
Utilisation de l’écran de menu
ECRAN
Les réglages ECRAN vous permettent de régler la qualité de
l’image en contrôlant le moiré et l’alignement.
• Si les couleurs sont irrégulières dans les angles de l’écran,
réglez l’alignement.
• Si des motifs elliptiques ou ondulatoires apparaissent à
l’écran, supprimez le moiré.
Les réglages SUPPRIMER MOIRE et REGLAGE MOIRE
sont enregistrés dans la mémoire pour le signal d’entrée en
cours. Tous les autres réglages sont enregistrés dans la
mémoire pour tous les signaux d’entrée.
1Appuyez sur la touche .
L’écran MENU apparaît.
2Appuyez sur les touches ./> pour sélectionner
“ECRAN ” et appuyez ensuite de nouveau sur la
touche .
L’écran de menu ECRAN apparaît.
3Appuyez d’abord sur les touches ./> pour
sélectionner le paramètre que vous voulez régler.
Appuyez ensuite sur les touches ?// pour ajuster
les réglages.
Sélectionnez
PURETE COULEUR
PURETE COULEUR
PURETE COULEUR
PURETE COULEUR
SUPPRIMER MOIRE*
REGLAGE MOIRE
Pour
réduire au minimum les irrégularités
des couleurs dans l’angle supérieur
gauche de l’écran.
réduire au minimum les irrégularités
des couleurs dans l’angle supérieur droit
de l’écran.
réduire au minimum les irrégularités
des couleurs dans l’angle inférieur
gauche de l’écran.
réduire au minimum les irrégularités
des couleurs dans l’angle inférieur droit
de l’écran.
activer (ON) ou désactiver (OFF) la
fonction de suppression du moiré.
(REGLAGE MOIRE) apparaît dans
le menu si vous sélectionnez ON.
régler le degré de suppression du moiré
jusqu’à ce que le moiré ait été réduit au
minimum.

11
F
Personnalisation de l’affichage
Mode SIMPLE
1Appuyez d’abord sur les touches ./> pour
sélectionner la rangée de température de couleur 1
et appuyez ensuite sur les touches ?// pour
sélectionner une température de couleur.
Les températures de couleur présélectionnées sont
5000K, 6500K et 9300K. Etant donné que le réglage par
défaut est 9300K, les blancs passent d’une teinte bleuâtre
à une nuance rougeâtre lorsque la température est
abaissée à 6500K et 5000K.
2Si nécessaire, ajustez finement la température de
couleur. Appuyez d’abord sur les touches ./> pour
sélectionner la rangée de température de couleur 2
et appuyez ensuite sur les touches ?// pour
ajuster finement la température de couleur.
Si vous ajustez finement la température de couleur, les
nouveaux réglages de la couleur sont enregistrés dans la
mémoire pour chacune des trois températures de
couleur et le paramètre 1 du menu change selon la
séquence suivante.
• [5000K]n[ 1]
• [6500K]n[ 2]
• [9300K]n[ 3]
Mode EXPERT mode
Vous pouvez effectuer des réglages additionnels plus
détaillés des couleurs en sélectionnant le mode EXPERT.
1Appuyez sur les touches ./> pour sélectionner la
rangée de température de couleur 1 et appuyez
ensuite sur les touches ?// pour sélectionner une
température de couleur.
2Appuyez sur les touches ./> pour sélectionner le
paramètre de réglage 2, et appuyez ensuite sur les
touches ?// pour ajuster BIAS (niveau de noir).
Ce paramètre ajuste les zones foncées d’une image.
Utilisation de l’écran de menu
COULEUR
Les réglages COULEUR vous permettent d’ajuster la
température des couleurs de l’image en changeant le niveau
des couleurs des champs de couleur blanche. Les couleurs
apparaissent rougeâtres lorsque la température est basse et
bleuâtres lorsque la température est élevée. Ce réglage
s’avère bien pratique pour faire correspondre les couleurs
du moniteur aux couleurs d’une image imprimée.
1Appuyez sur la touche .
L’écran MENU apparaît.
2Appuyez sur les touches ./> pour sélectionner
“COULEUR ” et appuyez ensuite de nouveau sur la
touche .
L’écran de menu COULEUR apparaît.
3Appuyez sur les touches ?// pour sélectionner le
mode de réglage.
Il existe trois types de modes de réglage, SIMPLE,
EXPERT et sRGB.
4Appuyez d’abord sur les touches ./> pour
sélectionner le paramètre que vous voulez régler.
Appuyez ensuite sur les touches ?// pour ajuster
les réglages.
Procédez au réglage du mode sélectionné en suivant les
instructions ci-dessous.
5000K 6500K 930 K0
50 K00
S IMPLE EXPERT s BGR
RESTAURER
COULEUR ON
COULEUR
5000K 6500K 930 K0
R BIAS 05
V BIAS 05
B BIAS 05
RGAIN 05
VGAIN 05
BGAIN 05
S IMPLE EXPERT s BGR
COULEUR

12
Personnalisation de l’affichage
Remarque
Votre ordinateur et les autres appareils raccordés (une imprimante,
par exemple) doivent être compatibles avec sRGB.
Restaurer les couleurs via les menus SIMPLE ou sRGB
Les couleurs de la plupart des moniteurs d’affichage
tendent à perdre graduellement leur éclat après plusieurs
années d’utilisation. La fonction RESTAURER COULEUR
des menus SIMPLE et sRGB vous permet de restaurer les
couleurs aux niveaux de qualité par défaut d’origine. Les
explications ci-dessous présentent comment restaurer les
couleurs du moniteur via le menu SIMPLE.
1Appuyez sur les touches ?// pour sélectionner le
mode SIMPLE ou sRGB.
2Appuyez d’abord sur les touches ./> pour
sélectionner (RESTAURER COULEUR) et appuyez
ensuite sur la touche /.
L’image disparaît tandis que les couleurs sont restaurées
(environ 2 secondes). Après que les couleurs ont été
restaurées, l’image réapparaît à l’écran.
Remarques
• Avant d’utiliser cette fonction, le moniteur doit se trouver en
mode de fonctionnement normal (indicateur d’alimentation vert
allumé) depuis au moins 30 minutes. Si le moniteur passe en
mode d’économie d’énergie, vous devez ramener le moniteur en
mode de fonctionnement normal et attendre 30 minutes pour
que le moniteur soit prêt. Il se peut que vous deviez ajuster les
réglages d’économie d’énergie de votre ordinateur de manière à
garder le moniteur en mode de fonctionnement normal pendant
au moins 30 minutes. Si le moniteur n’est pas prêt, le message
suivant apparaît.
• Le moniteur peut progressivement perdre sa capacité à exécuter
cette fonction en raison du vieillissement naturel du tube image.
3Appuyez sur les touches ./> pour sélectionner le
paramètre de réglage 3, et appuyez ensuite sur les
touches ?// pour ajuster GAIN (niveau de blanc).
Ce paramètre ajuste les zones claires d’une image.
Vous pouvez régler les composantes R (rouge), V (verte)
et B (bleue) du signal d’entrée lorsque vous effectuez des
changements aux paramètres 2 et 3.
Si vous ajustez finement la température de couleur, les
nouveaux réglages de couleur sont enregistrés dans la
mémoire pour chacune des trois températures de
couleur et le paramètre 1 du menu change selon la
séquence suivante.
• [5000K]n[ 1]
• [6500K]n[ 2]
• [9300K]n[ 3]
Réglage de la température de couleur pour chacun des
connecteurs d’entrée vidéo
Vous pouvez ajuster finement la température de couleur en
mode SIMPLE ou EXPERT pour chacun des connecteurs
d’entrée vidéo (ENTREE 1 et ENTREE 2).
1Sélectionnez le même mode de réglage et la même
température de couleur dans l’écran de menu
COULEUR pour les entrées ENTREE 1 et ENTREE 2.
2Ajustez finement la température des couleurs dans
chaque l’écran de menu pour ENTREE 1 et ENTREE 2.
Les réglages sont enregistrés dans la mémoire pour
chacun des connecteurs ENTREE 1 et ENTREE 2.
Pour plus d’informations sur la sélection du connecteur,
voir page 5.
Mode sRGB
Le réglage de couleur sRGB est un protocole d’espace
couleur standard conçu pour corréler les couleurs affichées
et imprimées des systèmes informatiques compatibles avec
sRGB. Pour ajuster les couleurs suivant le profil sRGB,
sélectionnez simplement le mode sRGB dans l’écran de
menu COULEUR. Pour pouvoir afficher correctement les
couleurs sRGB (γ=2,2, 6500K), vous devez cependant
configurer votre ordinateur suivant le profil sRGB et ajuster
la luminosité ( ) et le contraste (>) suivant les numéros
affichés dans le menu. Pour plus d’informations sur la façon
de changer les réglages de la luminosité ( ) et du contraste
(>), voir page 6.
:56 :76 POUR s BGR
S IMPLE EXPERT s BGR
RESTAURER
COULEUR ON
COULEUR
5000K 6500K 930 K0
50 K00
EN MARCHE
APRES CHAUFFA EG
S IMPLE EXPERT s BGR
RESTAURER
COULEUR
COULEUR

13
F
Personnalisation de l’affichage
Utilisation de l’écran de menu
OPTION
L’écran de menu OPTION vous permet de démagnétiser
l’écran manuellement et de régler la position de l’écran de
menu. Il vous permet également de verrouiller les
commandes.
Démagnétisation de l’écran
L’écran du moniteur est automatiquement démagnétisé à la
mise sous tension.
Vous pouvez aussi démagnétiser manuellement l’écran.
1Appuyez sur la touche .
L’écran MENU apparaît.
2Appuyez sur les touches ./> pour sélectionner
“ OPTION” et appuyez de nouveau sur la touche .
L’écran de menu OPTION apparaît.
3Appuyez sur les touches ./> pour sélectionner
“ (DEGAUSS)”.
4Appuyez sur la touche /.
L’écran est démagnétisé pendant environ 2 secondes.
Si vous devez démagnétiser l’écran une seconde fois,
attendez au moins 20 minutes avant de répéter cette
procédure.
Appuyez une seule fois sur la touche pour revenir à
l’écran MENU, et deux fois pour revenir au mode
d’affichage normal. Si vous n’appuyez sur aucune touche,
l’écran de menu disparaît automatiquement au bout
d’environ 30 secondes.
Utilisation de l’écran de menu
LANGUAGE
Les écrans de menu sont disponibles en anglais, en français,
en allemand, en espagnol, en italien, en néerlandais, en
suédois, en russe et en japonais.
1Appuyez sur la touche .
L’écran MENU apparaît.
2Appuyez sur les touches ./> pour sélectionner
“ LANGUAGE” et appuyez de nouveau sur la
touche .
L’écran de menu LANGUAGE apparaît.
3Appuyez sur les touches ./> pour sélectionner la
langue d’affichage de votre choix.
• ENGLISH: Anglais
• FRANÇAIS
• DEUTSCH: Allemand
• ESPAÑOL: Espagnol
• ITALIANO: Italien
• NEDERLANDS: Néerlandais
• SVENSKA: Suédois
•: Russe
•: Japonais
Appuyez une seule fois sur la touche pour revenir à
l’écran MENU, et deux fois pour revenir au mode
d’affichage normal. Si vous n’appuyez sur aucune touche,
l’écran de menu disparaît automatiquement au bout
d’environ 30 secondes.
Pour réinitialiser les valeurs de réglage, appuyez sur la
touche ? (réinitialisation) pendant que l’écran de menu est
affiché.
DEGAUSS
ON
OPT ION
ENGL I SH
FRANÇA I S
DEUTSCH
ESPAÑOL
ITALIANO
NEDERLANDS
SVENSKA
LANGUAGE

14
Personnalisation de l’affichage
Verrouillage des commandes
Vous pouvez protéger les données de réglage en
verrouillant les commandes.
1Appuyez sur la touche .
L’écran MENU apparaît.
2Appuyez sur les touches ./> pour sélectionner
“ OPTION” et appuyez de nouveau sur la touche .
L’écran de menu OPTION apparaît.
3Appuyez sur les touches ./> pour sélectionner
“ (MENU VERROUILLE)”.
4 Appuyez sur la touche / pour sélectionner “ON”.
Appuyez une seule fois sur la touche pour revenir à
l’écran MENU, et deux fois pour revenir au mode
d’affichage normal. Si vous n’appuyez sur aucune touche,
l’écran de menu disparaît automatiquement au bout
d’environ 30 secondes.
Seul le commutateur u (alimentation), SORTIR et
“ (MENU VERROUILLE)” du menu “ OPTION”
seront opérants. Si une autre option est sélectionnée,
l’indication apparaît à l’écran.
Pour annuler le verrouillage des commandes
Répétez les étapes 1 à 3 au-dessus et appuyez sur la touche
? pour sélectionner “OFF”.
DEGAUSS
ON
OPT ION
MENU
VE ERROU I L L
OF•FON•
OPT ION
Changement de la position d’affichage des
écrans de menu
Vous pouvez changer la position d’affichage des écrans de
menu (par exemple, lorsque vous voulez régler l’image
derrière un écran de menu).
1Appuyez sur la touche .
L’écran MENU apparaît.
2Appuyez sur les touches ./> pour sélectionner
“ OPTION” et appuyez de nouveau sur la touche .
L’écran de menu OPTION apparaît.
3Appuyez sur les touches ./> pour sélectionner
“ (POSITION H OSD)” ou “ (POSITION V OSD)”.
Sélectionnez “ (POSITION H OSD)” pour ajuster la
position horizontale.
Sélectionnez “ (POSITION V OSD)” pour ajuster la
position verticale.
4Appuyez sur les touches ?// pour amener l’écran
de menu à la position voulue.
Appuyez une seule fois sur la touche pour revenir à
l’écran MENU, et deux fois pour revenir au mode
d’affichage normal. Si vous n’appuyez sur aucune touche,
l’écran de menu disparaît automatiquement au bout
d’environ 30 secondes.
Pour réinitialiser les valeurs de réglage, appuyez sur la
touche ? (réinitialisation) pendant que l’écran est affiché.
DEGAUSS
ON
OPT ION
OSD H
POSITION
26
OPT ION
OSD
POSITION V
26
OPT ION

15
F
Personnalisation de l’affichage
Réinitialisation des réglages
Réinitialisation d’un paramètre
1Appuyez sur les touches et ./> pour sélectionner
l’écran de menu contenant le paramètre que vous
voulez réinitialiser et appuyez ensuite de nouveau
sur la touche .
2Appuyez sur les touches ./> pour sélectionner le
paramètre que vous voulez réinitialiser.
3Appuyez sur la touche ? (réinitialisation).
Réinitialisation de toutes les données de
réglage pour le signal d’entrée en cours
Alors qu’aucun écran de menu n’est affiché, appuyez sur
la touche ? (réinitialisation).
Toutes les données de réglage pour le signal d’entrée en
cours sont ramenées aux valeurs de réglage par défaut.
Attention que les paramètres suivants ne sont pas restaurés
aux réglages par défaut.
• langue d’affichage des écrans de menu
• mode de réglage dans l’écran de menu COULEUR
(SIMPLE, EXPERT, sRGB)
• position d’affichage des écrans de menu
• fonction de verrouillage des commandes
Réinitialisation de toutes les données de
réglage pour tous les signaux d’entrée
Maintenez la touche ? (réinitialisation) enfoncée
pendant au moins deux secondes.
Toutes les données de réglage, y compris la luminosité et le
contraste, sont ramenées aux valeurs de réglage par défaut.
Remarque
La touche ? (réinitialisation) ne fonctionne pas lorsque
(MENU VERROUILLE) est mis sur ON.
Un moniteur prêt à l’emploi
(“Plug & Play”)
Ce moniteur satisfait aux normes DDC1, DDC2B et DDC2Bi
Display Data Channel (DDC) de VESA.
Si un serveur DDC1 est raccordé, le moniteur se synchronise
sur V. CLK conformément aux normes VESA et sort l’EDID
(Extended Display Identification Data) vers la ligne de
données.
Lorsqu’un système hôte DDC2B ou DDC2Bi est raccordé, le
moniteur passe automatiquement au standard approprié.
Fils d’amortissement
Sur un fond blanc, il se peut que vous observiez sur l’écran
de très fines lignes horizontales comme illustré ci-dessous. Il
s’agit des ombres des fils d’amortissement. Ce phénomène
est typique pour les tubes cathodiques, qui utilisent des
grilles d’ouverture. Les fils d’amortissement sont fixés à la
grille d’ouverture à l’intérieur du tube Trinitron de façon à
amortir les vibrations de la grille d’ouverture.
Fils d’amortissement
Caractéristiques techniques
Personnalisation de l’affichage

16
Personnalisation de l’affichage
Fonction d’économie d’énergie
Ce moniteur répond aux directives d’économie d’énergie
établies par VESA et ENERGY STAR, ainsi qu’aux normes
plus sévères de NUTEK.
Si le moniteur est raccordé à un ordinateur ou à une carte
graphique vidéo compatible VESA DPMS (Display Power
Management Signaling), le moniteur réduira
automatiquement la consommation de courant en trois
étapes, comme indiqué ci-dessous.
* “Sommeil” et “sommeil profond” sont des modes d’économie d’énergie définis par l’Environmental Protection Agency.
** Lorsque votre ordinateur passe en mode d’économie d’énergie, le signal d’entrée est coupé et l’indication PAS ENTREE VIDEO apparaît à
l’écran. Au bout de quelques secondes, le moniteur passe en mode d’économie d’énergie.
Remarques
• La fonction de gestion de l’énergie est activée lorsque
l’ordinateur reconnaît que vous n’avez pas utilisé la souris ou le
clavier pendant une durée déterminée par l’utilisateur.
• IBM vous conseille de mettre votre moniteur hors tension à la fin
de chaque journée de travail ou lorsque vous prévoyez de ne pas
l’utiliser pendant une période prolongée durant la journée.
1
2
3
4
5
Mode de
consommation
d’énergie
Fonctionnement
normal
Veille
(1er mode)
Interruption
(2e mode)
(sommeil)*
Inactif **
(3e mode)
(sommeil profond)*
Hors tension
Ecran
actif
inactif
inactif
inactif
—
Signal synchro
horizontal
présent
absent
présent
absent
—
Signal synchro
vertical
présent
présent
absent
absent
—
Temps de
reprise
—
Approx.
5 s
Approx.
5 s
Approx.
15 s
—
Indicateur u
Vert
Vert et orange en
alternance
Vert et orange en
alternance
Orange
Désactivé
Consommation
électrique
≤ 145 W
≤ 100 W
≤ 15 W
≤ 3 W
> 0 W
Caractéristiques techniques
N°
1
2
3
4
5
6
7
8
9
10
11
Résolution
(points × lignes)
640 × 480
640 × 480
640 × 480
800 × 600
800 × 600
1024 × 768
1024 × 768
1280 × 1024
1280 × 1024
1600 × 1200
1600 × 1200
Fréquence
horizontale
31,5 kHz
37,5 kHz
43,3 kHz
46,9 kHz
53,7 kHz
60,0 kHz
68,7 kHz
80,0 kHz
91,1 kHz
93,8 kHz
106,3 kHz
Fréquence
verticale
60 Hz
75 Hz
85 Hz
75 Hz
85 Hz
75 Hz
85 Hz
75 Hz
85 Hz
75 Hz
85 Hz
Mode
graphique
VGA
VESA
VESA
VESA
VESA
VESA
VESA
VESA
VESA
VESA
VESA
Affichage des informations sur le
moniteur
Vous pouvez afficher la désignation du modèle, le numéro
de série et l’année de fabrication à l’aide de l’écran de menu
INFORMATIONS du moniteur.
Maintenez la touche enfoncée pendant 5 secondes.
L’écran de menu INFORMATIONS apparaît.
Exemple:
L’écran de menu INFORMATIONS mentionne la
désignation du modèle, le numéro de série et l’année de
fabrication.
L’écran de menu disparaît automatiquement au bout de 30
secondes.
Modes présélectionnés
MODEL: IBM P260
SER NO:12-34567
MANUFACTURED : 1999 - 52
I NFORMAT I ONS

Caractéristiques techniques
17
F
Informations complémentaires
Messages d’avertissement
Si aucune image n’apparaît à l’écran, l’un des messages
suivants apparaît à l’écran.
Si l’indication PAS ENTREE VIDEO apparaît à l’écran
1Le connecteur sélectionné
Ce message indique le connecteur sélectionné (ENTREE
1 ou ENTREE 2).
2La condition du signal d’entrée
PAS ENTREE VIDEO
Indique qu’aucun signal n’est entré, ou qu’aucun signal
n’est entré via le connecteur sélectionné.
3Les remèdes
Un ou plusieurs des messages suivants peuvent
apparaître sur l’écran.
• Si ACTIVEZ-LE VIA LE PC apparaît à l’écran,
appuyez sur une touche quelconque du clavier de
l’ordinateur et vérifiez si la carte graphique de votre
ordinateur est complètement enfoncée dans la fente
de bus correcte.
• Si VERIF SELECT ENTREE apparaît à l’écran,
changez le signal d’entrée (page 5).
• Si TESTER CABLES ECRAN apparaît à l’écran,
vérifiez si le moniteur est correctement raccordé à
l’ordinateur (page 4).
Si HORS PLAGE DE BALAYAGE apparaît à l’écran
1Le connecteur sélectionné et les
fréquences du signal d’entrée en cours
Ce message indique le connecteur sélectionné (ENTREE
1 ou ENTREE 2). Si le moniteur reconnaît les fréquences
du signal d’entrée en cours, les fréquences horizontale
et verticale sont également affichées.
2La condition du signal d’entrée
HORS PLAGE DE BALAYAGE
Indique que le signal entré n’est pas supporté par les
spécifications du moniteur.
3Les remèdes
CHANGER SYNC SIGNAL apparaît à l’écran. Si vous
remplacez un ancien moniteur par ce moniteur,
rebranchez l’ancien moniteur. Ajustez ensuite la carte
graphique de l’ordinateur sur une fréquence
horizontale comprise entre 30 et 121 kHz et une
fréquence verticale entre 48 et 160 Hz.
Pour plus d’informations, voir “Guide de dépannage” à la
page 18.
ECRAN FONCT I ONNE
ENTREE 1 :
PAS ENTREE V I DEO
ACT IVEZ- LE V I A LE CP
VER I F SELECT ENTREE
TESTER CABLES ECRAN
WH I T E
RED
GREEN
BLUE
I NFORMAT I ONS
1:130.0kHz/ H57z
HORS PL AGE
DE BALAYAGE
CHANGER SYNC S I GNAL
WH I T E
RED
GREEN
BLUE
ENTREE
ECRAN FONCT I ONNE
I NFORMAT I ONS

18
Informations complémentairesInformations complémentaires
Guide de dépannage
Cette section peut vous aider à localiser un problème et, par conséquent, vous éviter de consulter un service technique.
Symptôme Vérifiez
Pas d’image
Si l’indicateur u n’est pas
allumé
Si le message “PAS ENTREE
VIDEO” apparaît à l’écran ou
si l’indicateur u
(alimentation) est allumé en
orange ou alterne entre le vert
et l’orange
Si les messages “PAS
ENTREE VIDEO” et “TESTER
CABLES ECRAN”
apparaissent à l’écran ou si
l’indicateur u est allumé en
orange ou clignote
alternativement en vert et en
orange
Si le message “HORS PLAGE
DE BALAYAGE” apparaît à
l’écran
Si aucun message n’est affiché
et si l’indicateur u est vert ou
clignote en orange
L’image est brouillée.
Les couleurs ne sont pas
uniformes
Vous ne parvenez pas à
régler le moniteur à l’aide des
touches du panneau frontal
L’image à l’écran n’est pas
centrée ou dimensionnée
correctement
• Vérifiez si le cordon d’alimentation est correctement branché.
• Vérifiez que l’interrupteur u (alimentation) est réglé sur la position “on”.
• Vérifiez le réglage du commutateur d’entrée est correct (page 5).
• Vérifiez si les broches du connecteur d’entrée vidéo ne sont pas pliées ou enfoncées.
• L’ordinateur se trouve en mode d’économie d’énergie. Appuyez sur une touche
quelconque du clavier de l’ordinateur ou déplacez la souris.
• Vérifiez si l’ordinateur est sous tension (“on”).
• Vérifiez si la carte graphique est complètement enfoncée dans la fente de bus correcte.
• Vérifiez si le câble de signal vidéo est correctement branché et si toutes les fiches sont
fermement enfoncées dans les prises.
• Assurez-vous qu’aucune broche n’est pliée ou enfoncée dans le connecteur d’entrée
vidéo.
• Vérifiez le réglage du commutateur d’entrée est correct (page 5).
• Assurez-vous que la carte graphique est bien logée dans la fente de bus adéquate.
• Vérifiez si la plage de fréquence vidéo est conforme à la plage spécifiée pour le
moniteur.
(Horizontal.: 30 – 121 kHz Vertical.: 48 – 160 Hz)
Reportez-vous au mode d’emploi de votre ordinateur pour régler la plage de fréquence
vidéo.
• Voir “Fonction d’autodiagnostic” (page 20).
• Consultez le mode d’emploi de votre carte graphique pour le réglage approprié du
moniteur.
• Consultez ce mode d’emploi et vérifiez si le mode graphique et la fréquence que vous
essayez d’utiliser sont supportés. Même si la fréquence est comprise dans la plage
adéquate, certaines cartes graphiques peuvent présenter une impulsion de
synchronisation trop étroite pour que le moniteur se synchronise correctement.
• Démagnétisez le moniteur (page 13).
Si vous placez près du moniteur un appareil qui génère un champ magnétique comme
un haut-parleur ou si vous changez l’orientation du moniteur, il est possible que les
couleurs perdent leur uniformité. Cette fonction sert à démagnétiser le cadre métallique
du tube cathodique de façon à obtenir un champ neutre pour une reproduction
uniforme des couleurs. Si un second cycle de démagnétisation est nécessaire, laissez
s’écouler un intervalle d’au moins 20 minutes pour obtenir les meilleurs résultats.
• Ajustez l’alignement (page 10).
• Si la fonction de verrouillage des commandes est activée, mettez-la sur OFF dans le
menu OPTION (page 14).
• Appuyez sur la touche (page 5).
• Réglez le centrage ou la taille de l’image (page 7).
Certains modes vidéo ne remplissent pas l’écran jusqu’aux bords. Ce problème a
tendance à se produire avec certaines cartes graphiques.

19
F
Informations complémentaires
Symptôme Vérifiez
Les bords de l’image sont
incurvés
Le rebord des lignes blanches
est ombré de rouge ou de
bleu
L’image est floue
L’image sautille ou oscille
fortement
L’image scintille
Apparition d’images
fantômes
Apparition d’un motif
ondulatoire ou elliptique
(moiré)
La fonction RESTAURER
COULEUR est inopérante
Deux fines lignes horizontales
(fils) sont visibles
Un souffle est audible juste
après la mise sous tension
• Réglez la géométrie (page 8).
• Réglez la convergence (page 9).
• Réglez le contraste et la luminosité (page 6).
• Démagnétisez le moniteur (page 13).
Si vous placez près du moniteur un appareil qui génère un champ magnétique comme
un haut-parleur ou si vous changez l’orientation du moniteur, il est possible que les
couleurs perdent leur uniformité.
Cette fonction sert à démagnétiser le cadre métallique du tube cathodique de façon à
obtenir un champ neutre pour une reproduction uniforme des couleurs. Si un second
cycle de démagnétisation est nécessaire, laissez s’écouler un intervalle d’au moins 20
minutes pour obtenir les meilleurs résultats.
• Si le contour des images est ombré de bleu ou de rouge, procédez au réglage de la
convergence (page 9).
• Si SUPPRIMER MOIRE est réglé sur ON, il se peut que l’image devienne floue. Réduisez
l’effet de suppression du moiré ou réglez SUPPRIMER MOIRE sur OFF (page 10).
• Isolez et éliminez toute source potentielle de champs électriques ou magnétiques. C’est
généralement le cas des ventilateurs électriques, des éclairages fluorescents, des
imprimantes laser.
• Si un autre moniteur se trouve à proximité de celui-ci, éloignez-les de façon à réduire
les interférences.
• Branchez le moniteur sur une autre prise d’alimentation, de préférence sur un circuit
différent.
• Essayez le moniteur sur un ordinateur différent dans une autre pièce.
• Réglez le taux de régénération de l’ordinateur pour obtenir la meilleure image possible
en vous référant au mode d’emploi de l’ordinateur.
• Si ce symptôme se manifeste, débranchez les câbles prolongateurs vidéo et/ou les
boîtiers de commutation vidéo. Une longueur de câble excessive ou des connexions
lâches peuvent être à l’origine de l’apparition de ce symptôme.
• Mettez SUPPRIMER MOIRE sur ON et ajustez le degré de suppression de moiré
jusqu’à ce que le moiré ait été réduit au minimum (page 10).
• Suivant le rapport entre la résolution, le pas des points du moniteur et le pas de
certaines trames d’image, il arrive que des arrière-plans présentent un effet de moiré.
Cet effet de moiré ne peut être éliminé qu’en changeant le motif de votre bureau.
• Avant d’utiliser cette fonction, le moniteur doit se trouver en mode de fonctionnement
normal (indicateur d’alimentation vert allumé) depuis au moins 30 minutes. Pour plus
d’informations sur l’utilisation de la fonction RESTAURER COULEUR, voir page 12.
• Ajustez les réglages du mode d’économie d’énergie de l’ordinateur de façon à garder
le moniteur en mode de fonctionnement normal pendant plus de 30 minutes.
• Le moniteur peut progressivement perdre sa capacité à exécuter cette fonction en
raison du vieillissement naturel du tube image.
• Ces fils stabilisent la grille d’ouverture rayée verticalement (page 15). Cette grille
d’ouverture permet le passage de plus de lumière au travers de l’écran, ce qui confère
au tube cathodique Trinitron des couleurs plus denses et une luminosité plus intense.
• Le cycle de démagnétisation est activé à la mise sous tension. Pendant que le cycle de
démagnétisation est activé, un souffle peut se faire entendre. Ce même souffle est
audible lors de la démagnétisation manuelle. Il ne s’agit pas d’un dysfonctionnement.
• Si le problème persiste, appelez le IBM HelpCenter.
Aux Etats-Unis, formez le 1-800-772-2227
Au Canada, formez le 1-800-565-3344
• Notez le nom de modèle et le numéro de série de votre moniteur. De même, notez le fabricant et le nom de votre ordinateur
et de votre carte graphique.
5000K 6500K 930 K0
50 K00
EN MARCHE
APRES CHAUFFA EG
S IMPLE EXPERT s BGR
RESTAURER
COULEUR
COULEUR

20
Informations complémentaires
Spécifications
Tube cathodique Pas d’ouverture de grille de
0,24 mm
21 pouces mesurés en diagonale
Déflexion de 90 degrés
Trinitron FD
Taille de l’image affichéeApprox. 403,8 × 302,2 mm (l/h)
Zone de visualisation de 19,8"
Résolution recommandée
Horizontale : 1600 points
Verticale : 1200 ligne
Zone d’image standard Approx. 388 × 291 mm (l/h) ou
Approx. 364 × 291 mm (l/h)
Fréquence de déflexion* Horizontale : 30 à 121 kHz
Verticale : 48 à 160 Hz
Tension/courant d’entrée
100 à 240 V, 50 – 60 Hz,
2,0 – 1,0 A
Consommation électrique
Approx. 145 W
Dimensions Approx. 498 × 504 × 508 mm
(l/h/p)
Mass Approx. 32 kg
Plug & Play DDC1/2B/2Bi, GTF**
* Condition de synchronisation horizontale et verticale
• La largeur de synchronisation horizontale doit être
supérieure à 4,8% de la durée horizontale totale ou 0,8
µs, suivant la valeur la plus grande.
• La largeur de suppression horizontale doit être
supérieure à 2,3 µsec.
• La largeur de suppression verticale doit être supérieure
à 450 µsec.
**Si le signal d’entrée est compatible avec la Generalized
Timing Formula (GTF), la fonction GTF du moniteur
fournit automatiquement une image optimale pour
l’écran.
La conception et les spécifications sont sujettes à
modifications sans préavis.
Fonction d’autodiagnostic
Ce moniteur est équipé d’une fonction d’auto-diagnostic.
S’il y a un problème avec votre moniteur ou l’ordinateur,
l’écran deviendra vierge et l’indicateur u se s’allumera en
vert ou clignotera en orange.
Si l’indicateur u est vert
1Déconnectez le câble d’entrée vidéo ou mettez
l’ordinateur raccordé hors tension.
2Appuyez deux fois sur la touche uu
uu
u pour éteindre le
moniteur, puis pour le remettre sous tension.
3Appuyez sur la touche / et maintenez-la enfoncée
pendant 2 secondes avant que le moniteur ne passe
en mode d’économie d’énergie.
Si les quatre barres de couleur apparaissent (blanc, rouge,
vert, bleu), c’est que le moniteur fonctionne correctement.
Rebranchez le câble d’entrée vidéo et vérifiez l’état de votre
ordinateur.
Si les barres de couleur n’apparaissent pas, c’est qu’il y a
une défaillance potentielle du moniteur. Informez le IBM
HelpCenter de la condition de votre moniteur.
Si l’indicateur u clignote en orange
Appuyez deux fois sur la touche u pour éteindre le
moniteur, puis pour le remettre sous tension.
Si l’indicateur u apparaît en vert, c’est que le moniteur
fonctionne correctement.
Si l’indicateur u clignote toujours, c’est probablement dû à
une défaillance de votre moniteur. Informez le IBM
HelpCenter de la condition de votre moniteur. N’oubliez
pas de consigner la désignation du modèle et le numéro de
série de votre moniteur. Consignez également la
désignation du modèle et le fabricant de votre ordinateur et
de votre carte vidéo.
Indicateur u

D
Deutsch
Ausgabe 1
Die Angaben in diesem Handbuch werden in regelmäßigen Zeitabständen aktualisiert. Die Änderungen werden in
Überarbeitungen oder in Technical News Letters (TNLs) bekanntgegeben. IBM kann jederzeit Verbesserungen und/oder
Änderungen an den in dieser Veröffentlichung beschriebenen Produkten und/oder Programmen vornehmen.
Dieses Handbuch kann Verweise auf oder Informationen über IBM-Produkte, -Programme oder -Dienstleistungen enthalten,
die nicht in allen Ländern angekündigt sind.
Anfragen nach weiteren Exemplaren dieser Veröffentlichung und über technische Angaben zu IBM-Produkten sind an den
zuständigen IBM-Ansprechpartner zu richten.
Diese Veröffentlichung darf ohne vorherige schriftliche Genehmigung von IBM weder ganz noch in Auszügen vervielfältigt
oder vertrieben werden.
Hinweise auf IBM-Produkte, Programme und Dienstleistungen in dieser Veröffentlichung bedeuten nicht, daß IBM diese in
allen Ländern, in denen IBM vertreten ist, anbietet. Hinweise auf IBM-Lizenzprogramme oder andere IBM-Produkte bedeuten
nicht, daß nur Programme, Produkte oder Dienstleistungen von IBM verwendet werden können. Anstelle der IBM-Produkte, -
Programme oder -Dienstleistungen können auch andere ihnen äquivalente Produkte, Programme oder Dienstleistungen
verwendet werden, solange diese keine gewerblichen oder anderen Schutzrechte von IBM verletzen. Die Verantwortung für
den Betrieb der Produkte, Programme oder Dienstleistungen in Verbindung mit Fremdprodukten und Fremdleistungen liegt
beim Kunden, soweit solche Verbindungen nicht ausdrücklich von IBM bestätigt sind.
Für in diesem Handbuch beschriebene Erzeugnisse und Verfahren kann es IBM-Patente oder -Patentanmeldungen geben. Mit
der Auslieferung dieses Handbuchs ist keine Lizenzierung dieser Patente verbunden.
Marken
Folgende Namen sind in gewissen Ländern Marken oder Dienstleistungsmarken der IBM Corporation:
IBM VGA HelpCenter
•ENERGY STAR ist ein eingetragenes Warenzeichen in den USA.
• Trinitron® ist ein eingetragenes Warenzeichen der Sony Corporation.
• DDC ist ein Warenzeichen der Video Electronics Standard Association.
• VESA ist ein Warenzeichen der Video Electronics Standard Association.
• Alle anderen in diesem Handbuch erwähnten Produktnamen können Warenzeichen oder eingetragene Warenzeichen der
jeweiligen Eigentümer sein.
• Im Handbuch sind die Warenzeichen und eingetragenen Warenzeichen nicht ausdrücklich durch „“ bzw. „“
gekennzeichnet.
© Copyright International Business Machines Corporation 1999.
Alle Rechte vorbehalten.

1
D
INHALT
Vorbereitungen
Sicherheitsmaßnahmen........................................................................................................2
Lage und Funktion der Teile und Bedienelemente .........................................................3
Anschließen des Geräts........................................................................................................4
Auswählen des Eingangssignals ........................................................................................5
Automatisches Einstellen der Größe und Zentrierung des Bildes ................................5
Einstellen des Monitors
Auswählen der Sprache für die Bildschirmanzeigen......................................................6
Einstellen von Bildhelligkeit und Kontrast.......................................................................6
Das Bildschirmmenüsystem................................................................................................6
Die Bildschirmanzeige GRÖSSE/BILDLG ..................................................................7
Die Bildschirmanzeige GEOMETRIE ...........................................................................8
Die Bildschirmanzeige KONVERGENZ .....................................................................9
Die Bildschirmanzeige BILD .......................................................................................10
Die Bildschirmanzeige FARBE .....................................................................................11
Die Bildschirmanzeige LANGUAGE ..........................................................................13
Die Bildschirmanzeige OPTION .................................................................................13
Zurücksetzen der Einstellungen.......................................................................................15
Technische Merkmale
Dämpfungsdrähte...............................................................................................................15
Plug & Play ..........................................................................................................................15
Energiesparfunktion...........................................................................................................16
Vordefinierte Modi.............................................................................................................16
Anzeigen der Monitordaten..............................................................................................16
Weitere Informationen
Warnmeldungen .................................................................................................................17
Störungsbehebung..............................................................................................................18
Selbstdiagnosefunktion......................................................................................................20
Technische Daten................................................................................................................20

Vorbereitungen
2
Der dreh- und neigbare Ständer
Mit dem dreh- und neigbaren Ständer können Sie den
Monitor innerhalb der unten abgebildeten Winkel nach
Bedarf einstellen. Um die Mitte des Drehradius des
Monitors zu finden, richten Sie die Mitte des
Monitorbildschirms an den Zentrierpunkten am Ständer
aus.
Stützen Sie den Monitor bitte mit beiden Händen unten ab,
wenn Sie ihn drehen oder neigen. Achten Sie darauf, die
Finger nicht an der Rückseite des Monitors einzuklemmen,
wenn Sie den Monitor nach oben schwenken.
Hinweis
Nehmen Sie den dreh- und neigbaren Ständer nicht vom Monitor
ab.
Warnhinweis zum Netzanschluß
• Verwenden Sie das für die Stromversorgung in Ihrem
Land geeignete Netzkabel.
Beispiele für Steckertypen:
• Warten Sie nach dem Ausschalten des Geräts mindestens
30 Sekunden, bevor Sie das Netzkabel lösen. In dieser Zeit
kann sich die statische Elektrizität auf der Oberfläche der
Kathodenstrahlröhre entladen.
• Wenn Sie das Gerät einschalten, wird die
Kathodenstrahlröhre etwa 2 Sekunden lang
entmagnetisiert. Dadurch entsteht um das Metallgehäuse
der Röhre ein starkes magnetisches Feld, das Daten auf
Magnetbändern oder anderen Datenträgern in der Nähe
beschädigen kann. Stellen Sie
Magnetaufzeichnungsgeräte, Bänder und Disketten daher
nicht in der Nähe dieses Monitors ab.
Die Netzsteckdose sollte sich in der Nähe des Geräts
befinden und leicht zugänglich sein.
Sicherheitsmaßnahmen
Aufstellung
• Achten Sie auf ausreichende Luftzirkulation, damit sich
im Monitor kein Wärmestau bildet. Stellen Sie den
Monitor nicht auf Oberflächen wie Teppichen oder
Decken oder in der Nähe von Materialien wie Gardinen
und Wandbehängen auf, die die Lüftungsöffnungen
blockieren könnten.
• Stellen Sie den Monitor nicht in der Nähe von
Wärmequellen wie Heizkörpern oder Luftschächten oder
an Orten auf, an denen er direktem Sonnenlicht,
außergewöhnlich viel Staub, mechanischen Vibrationen
oder Stößen ausgesetzt ist.
• Stellen Sie den Monitor nicht in der Nähe anderer Geräte
auf, die ein starkes Magnetfeld generieren, wie zum
Beispiel ein Transformator oder
Hochspannungsleitungen.
Wartung
• Reinigen Sie Gehäuse, Bedienfeld und Bedienelemente
mit einem weichen Tuch, das Sie leicht mit einem milden
Reinigungsmittel angefeuchtet haben. Verwenden Sie
keine Scheuermittel, Scheuerschwämme oder
Lösungsmittel wie Alkohol oder Benzin.
• Berühren Sie die Bildschirmoberfläche nicht mit scharfen,
rauhen oder spitzen Gegenständen wie zum Beispiel
Kugelschreibern oder Schraubenziehern. Andernfalls
könnte die Bildschirmoberfläche zerkratzt werden.
• Reinigen Sie den Bildschirm mit einem weichen Tuch.
Wenn Sie ein Glasreinigungsmittel verwenden, achten Sie
darauf, daß es keine Antistatik-Lösung oder ähnliche
Zusätze enthält, da diese zu Kratzern auf der
Beschichtung des Bildschirms führen könnten.
Transport
Wenn Sie den Monitor zu Reparatur- oder Versandzwecken
transportieren müssen, verpacken Sie ihn wieder mit Hilfe
der Originalverpackungsmaterialien im Originalkarton.
Vorbereitungen
Vorbereitungen
für 100 bis 120 V
Wechselstrom für 200 bis 240 V
Wechselstrom nur für 240 V
Wechselstrom
90°
90°
15°
5°
Zentrierpunkte

3
Vorbereitungen
D
AC IN
(HD15)
1(DVI) 2
1- -2
Lage und Funktion der Teile und
Bedienelemente
Weitere Informationen finden Sie auf den in Klammern
angegebenen Seiten.
8Netzeingang AC IN (Seite 4)
Zur Stromversorgung des Monitors.
9Videoeingang 1 (HD15) (J1) (Seite 4)
Zum Einspeisen von RGB-Videosignalen (0,700 Vp-p,
positiv) und Synchronisationssignalen.
Rückseite
1Taste ? (Zurücksetzen) (Seite 15)
Zum Zurücksetzen der Werte auf die werkseitigen
Einstellungen.
2Taste ASC (Größe/Zentrierung
automatisch einstellen) (Seite 5)
Zum automatischen Einstellen der Größe und
Zentrierung des Bildes.
3Eingangsschalter (Seite 5)
Zum Auswählen des Videoeingangssignals vom
Anschluß EINGANG 1 (Videoeingang 1: J1) oder
EINGANG 2 (Videoeingang 2: J2).
4Tasten ¨ (Helligkeit) ab und auf (./>)
(Seite 6 – 15)
Zum Einstellen der Bildhelligkeit.
Fungieren als die Tasten (./>) zum Einstellen weiterer
Optionen.
5Taste (Menü) (Seite 6 – 16)
Zum Aufrufen der Bildschirmanzeige MENU.
6Tasten > (Kontrast) links und rechts
(?//) (Seite 6 – 14, 20)
Zum Einstellen des Kontrasts.
Fungieren als die Tasten (?//) zum Einstellen
weiterer Optionen.
7Netzschalter und -anzeige u (Seite 16, 20)
Zum Ein- und Ausschalten des Monitors.
Die Netzanzeige leuchtet grün, wenn der Monitor
eingeschaltet ist, und blinkt grün und orange bzw.
leuchtet orange, wenn sich der Monitor im
Energiesparmodus befindet.
Vorderseite
Stift Nr.
1
2
3
4
5
6
7
Signal
Rot
Grün
(Grünsignal
mit
Synchronisation)
Blau
ID (Masse)
DDC-Masse*
Masse Rot
Masse Grün
Signal
Masse Blau
DDC + 5V*
Masse
ID (Masse)
Bidirektionale
Daten (SDA)*
H. Sync
V. Sync
Datentakt (SCL)*
Stift Nr.
8
9
10
11
12
13
14
15
* DDC-Standard (DDC = Display Data Channel) nach VESA
5 4 3 2 1
678910
1112131415

Vorbereitungen
4
AC IN
(HD15)
1(DVI) 2
AC IN
(HD15)
1(DVI) 2
AC IN
(HD15)
1(DVI) 2
Rückseite
* DDC-Standard (DDC = Display Data Channel) nach VESA
Stift Nr.
C1
C2
C3
C4
C5
1
2
3
4
5
6
7
8
9
Stift Nr.
10
11
12
13
14
15
16
17
18
19
20
21
22
23
24
Signal
Rot
Grün
Blau
H. Sync
Masse
(R/G/B)
–
–
–
–
–
Datentakt
(SCL)*
Bidirektionale
Daten (SDA)*
V. Sync
–
Signal
–
–
–
–
DDC + 5V*
Masse
Spannungserkennung
Stecker
–
–
–
–
–
–
–
–
12345678
C1 C2
C5
C3 C4
9 10121314151617
17 18 19 20 21 22 23 24
0Videoeingang 2 (DVI) (J2) (Seite 4)
Zum Anschließen an einen Computer mit einem DVI-
Videoausgang.
Anschließen des Geräts
Dieser Monitor kann mit Plattformen eingesetzt werden, die
mit einer Horizontalfrequenz zwischen 30 und 121 kHz
arbeiten.
Schritt 1: Stellen Sie sicher, daß Computer
und Monitor ausgeschaltet sind
Schritt 2: Schließen Sie den Monitor an
den Computer an
Schließen Sie das Videosignalkabel an den Videoausgang
des Computers an.
Hinweise
• Schließen Sie die Stifte des Videosignalkabels nicht kurz.
• Achten Sie beim Anschließen des Videosignalkabels auf die
Ausrichtung des Anschlusses. Stecken Sie den Anschluß nicht
mit Gewalt falsch ein. Andernfalls könnten die Stifte verbiegen.
Schritt 3: Schließen Sie das Netzkabel an
Schließen Sie bei ausgeschaltetem Monitor ein geeignetes
Netzkabel an den Monitor und die Netzsteckdose an.
Schritt 4: Schalten Sie Monitor und
Computer ein
an einen
Computer mit
einem HDI5-
Videoausgang
hinten
vorne
an einen
Computer mit
einem DVI-
Videoausgang
vorne
hinten
an eine Netzsteckdose
an AC IN
Netzkabel

5
Vorbereitungen
D
Schritt 5: Stellen Sie gegebenenfalls den
Monitor mit den
Bedienelementen nach Ihren
Wünschen ein
Die Installation des Monitors ist damit abgeschlossen.
Hinweis
Wenn auf dem Bildschirm kein Bild und statt dessen nur die
Meldung „KEIN EINGANGSSIGNAL“ oder „NICHT IM
ABTASTBEREICH“ erscheint, schlagen Sie bitte unter
„Warnmeldungen“ auf Seite 17 nach.
Vorbereiten des Arbeitsplatzes
Auswählen des Aufstellorts für den Monitor
Wählen Sie eine geeignete Stelle für den Monitor aus: Er
sollte sich nicht in der Nähe einer fluoreszierenden
Deckenbeleuchtung oder in der Nähe eines Geräts befinden,
das ein Magnetfeld erzeugt, denn dieses könnte zu
Interferenzen mit dem Monitor führen. Achten Sie darauf,
daß das Möbelstück oder Montageteil, auf das Sie den
Monitor stellen, dessen Gewicht tragen kann. Lassen Sie zur
Belüftung um den Monitor mindestens 5 cm Platz frei.
Höhe
Stellen Sie den Monitor so auf, daß sich die obere Kante des
Bildschirms etwas unterhalb Ihrer Augenhöhe befindet,
wenn Sie am Arbeitsplatz sitzen.
Ausrichtung
Richten Sie den Monitor so aus, daß möglichst wenig
Reflexionen durch Lampen oder Fenster auftreten. In der
Regel empfiehlt es sich, einen Monitor im rechten Winkel zu
den Fenstern aufzustellen. Der Monitor sollte möglichst
direkt vor Ihnen stehen, so daß Sie nicht in gedrehter
Haltung arbeiten müssen. Neigen Sie den Monitor so, daß
Sie die Bildschirmanzeige bequem erkennen können.
Arbeitsweise
Pausen
Machen Sie regelmäßig Pausen. Verändern Sie gelegentlich Ihre
Sitzhaltung, stehen Sie auf, und strecken Sie sich. Andernfalls
kann die Arbeit am Computer auf die Dauer ermüdend wirken.
Rücken
Setzen Sie sich auf dem Stuhl weit nach hinten, und
benutzen Sie die Rückenlehne.
Hände
Schlagen Sie die Tasten der Tastatur nur leicht an, und achten
Sie darauf, Hände und Finger dabei entspannt zu halten.
Lassen Sie einen gewissen Abstand zwischen der Vorderkante
der Tastatur und der Schreibtischkante, so daß Sie die
Handgelenke in Schreibpausen abstützen können. Mitunter
empfiehlt sich die Verwendung einer Handgelenkstütze.
Augen
Genau wie jede andere Arbeit, die konzentriertes Schauen
auf kurze Entfernungen über einen längeren Zeitraum
erfordert, kann die Arbeit am Bildschirm die Augen
belasten. Schauen Sie öfter einmal vom Bildschirm weg, und
lassen Sie Ihre Sehkraft regelmäßig untersuchen.
Bildschirmeinstellungen
Stellen Sie Helligkeit und Kontrast am Bildschirm auf einen
Wert ein, den Sie als angenehm empfinden. Im Lauf des
Tages muß die Helligkeitseinstellung unter Umständen
auch einmal geändert werden. In vielen Anwendungen
können Sie darüber hinaus die Farbkombination so
einstellen, wie es Ihnen angenehm ist.
Auswählen des Eingangssignals
Über den Videoeingang 1 (J1) und den Videoeingang 2
(J2) können Sie zwei Computer an diesen Monitor
anschließen. Mit dem Eingangsschalter schalten Sie
zwischen den beiden Computern um.
Verschieben Sie den Eingangsschalter.
Der ausgewählte Anschluß wird 3 Sekunden lang auf dem
Bildschirm angezeigt.
„EINGANG 1“ (Videoeingang 1: J1) oder „EINGANG 2“
(Videoeingang 2: J2) erscheint auf dem Bildschirm.
Hinweis
Wenn am ausgewählten Eingang kein Signal eingespeist wird,
erscheint „KEIN EINGANGSSIGNAL“ auf dem Bildschirm. Nach
einigen Sekunden schaltet der Monitor in den Energiesparmodus.
Schalten Sie in diesem Fall zum anderen Eingang um.
Automatisches Einstellen der
Größe und Zentrierung des Bildes
Sie können Größe und Zentrierung des Bildes mit der Taste
(Größe/Zentrierung automatisch einstellen) problemlos
so einstellen, daß das Bild den Bildschirm ausfüllt.
Drücken Sie die Taste .
Das Bild wird automatisch so eingestellt, daß es den
Bildschirm ausfüllt.
Hinweise
• Diese Funktion ist speziell für Computer konzipiert, bei denen das
Bild den ganzen Bildschirm ausfüllt. Sie arbeitet möglicherweise
nicht korrekt, wenn die Hintergrundfarbe dunkel ist oder das
eingespeiste Bild den Bildschirm nicht ganz ausfüllt.
• Bilder mit einem Bildseitenverhältnis von 5:4 (Auflösung: 1280 ×
1024) werden mit ihrer tatsächlichen Auflösung angezeigt und
füllen den Bildschirm nicht bis zu den Rändern aus.
• Das angezeigte Bild bewegt sich einige Sekunden lang, wenn Sie
die Taste drücken. Dies ist keine Fehlfunktion.
12

Einstellen des Monitors
6
Das Bildschirmmenüsystem
Die meisten Einstellungen nehmen Sie über die
Bildschirmanzeige MENU vor.
Bildschirmanzeige MENU
Rufen Sie mit der Taste die Bildschirmanzeige MENU
(das Menü) auf.
Die Bildschirmanzeige MENU enthält Links zu den anderen
Bildschirmanzeigen, die im folgenden beschrieben werden.
1ENDE
Zum Schließen der Bildschirmanzeige MENU.
2 GRÖSSE/BILDLG
Im Menü GRÖSSE/BILDLG können Sie Größe, Position
und Zoom des Bildes einstellen.
3 GEOMETRIE
Zum Aufrufen der Bildschirmanzeige GEOMETRIE,
mit der Sie die Bildrotation und Kissenverzeichnung
usw. korrigieren können.
4 KONVERGENZ
Im Menü KONVERGENZ können Sie die horizontale
und vertikale Konvergenz des Bildes einstellen.
5 BILD
Zum Aufrufen der Bildschirmanzeige BILD, mit der Sie
die Bildqualität einstellen können. Als Optionen stehen
die Farbreinheit und die Moiré-Korrektur zur
Verfügung.
6 FARBE
Zum Aufrufen der Bildschirmanzeige FARBE, mit der
Sie die Farbtemperatur einstellen können.
7 LANGUAGE
Zum Aufrufen der Bildschirmanzeige LANGUAGE, mit
der Sie die Sprache auswählen können.
8 OPTION
Zum Aufrufen der Bildschirmanzeige OPTION, mit der
Sie die Position der Bildschirmanzeigen einstellen und
den Bildschirm entmagnetisieren können usw.
9Horizontal- und Vertikalfrequenz des
aktuellen Eingangssignals
Hier werden die Horizontal- und die Vertikalfrequenz
des aktuellen Eingangssignals angezeigt.
!º Auflösung des aktuellen Eingangssignals
Wenn das Signal einem der werkseitig voreingestellten
Modi des Monitors entspricht, wird auch die Auflösung
angezeigt.
Einstellen des Monitors
Vorbereitungen
• Verbinden Sie den Monitor mit dem Computer, und
schalten Sie beide Geräte ein.
Auswählen der Sprache für die
Bildschirmanzeigen
Wenn Sie die Sprache für die Bildschirmanzeigen ändern
wollen, schlagen Sie unter „Die Bildschirmanzeige
LANGUAGE “ auf Seite 13 nach.
Die Standardeinstellung ist „English“.
Einstellen von Bildhelligkeit und
Kontrast
Der Wert, den Sie hier einstellen, wird für alle eingespeisten
Eingangssignale gespeichert.
1Drücken Sie die Tasten ¨ (Helligkeit) ./> oder
> (Kontrast) ?//.
Die Bildschirmanzeige HELLIGKEIT/KONTRAST
erscheint.
2Zum Einstellen der Helligkeit
Drücken Sie die Tasten ¨./>.
> . . . Das Bild wird heller.
. . . . Das Bild wird dunkler.
Zum Einstellen des Kontrasts
Drücken Sie die Tasten >?//.
/ . . . Der Kontrast wird stärker.
? . . . Der Kontrast wird schwächer.
Die Bildschirmanzeige wird nach etwa 3 Sekunden
automatisch ausgeblendet.
Drücken Sie zum Zurücksetzen des Wertes die Taste
? (Zurücksetzen), bevor die Bildschirmanzeige
ausgeblendet wird. Helligkeit und Kontrast werden damit
auf die werkseitigen Einstellungen zurückgesetzt.
Wenn Sie im sRGB-Modus arbeiten
Wenn Sie im Menü FARBE den sRGB-Modus ausgewählt haben,
erscheint das folgende Menü HELLIGKEIT/ KONTRAST auf dem
Bildschirm.
Weitere Informationen zum sRGB-Modus finden Sie unter „Die
Bildschirmanzeige FARBE “ Seite 11.
Nach etwa 3 Sekunden wird das Menü automatisch ausgeblendet.
26 26
HELL I GKE I T / KONTRAST
56 76
sRGB : 56 76
HELL I GKE I T / KONTRAST
ENDE
GRÖSSE/BILDLG
GEOMETR I E
KONVERGENZ
BILD
FARBE
LANGUAGE
OPT I ON
MENU
OK
68.7kHz/ 85Hz
1024x 768

7
Einstellen des Monitors
D
Einstellen des Monitors
Funktion
/ . . . Das Bild wird breiter
? . . . Das Bild wird schmaler
/ . . . Das Bild wird höher
? . . . Das Bild wird niedriger
/ . . . Das Bild wird nach rechts
verschoben
? . . . Das Bild wird nach links
verschoben
/ . . . Das Bild wird nach oben
verschoben
? . . . Das Bild wird nach unten
verschoben
/ . . . Das Bild wird vergrößert
? . . . Das Bild wird verkleinert
Die Bildschirmanzeige GRÖSSE/
BILDLG
Im Menü GRÖSSE/BILDLG können Sie Größe, Position und
Zoom des Bildes einstellen.
Der Wert, den Sie hier einstellen, wird nur für das gerade
eingespeiste Eingangssignal gespeichert.
1Drücken Sie die Taste .
Die Bildschirmanzeige MENU erscheint.
2Wählen Sie mit den Tasten ./> die Option
„ GRÖSSE/BILDLG“ aus, und drücken Sie die Taste
erneut.
Die Bildschirmanzeige GRÖSSE/BILDLG erscheint.
3Wählen Sie mit den Tasten ./> die einzustellende
Option aus.
4Stellen Sie mit den Tasten ?// die Option ein.
Drücken Sie einmal die Taste , um zur Bildschirmanzeige
MENU zu wechseln. Wenn Sie zur normalen Anzeige
wechseln wollen, drücken Sie die Taste zweimal. Wenn Sie
keine weitere Taste drücken, wird das Bildschirmmenü
nach etwa 30 Sekunden automatisch ausgeblendet.
Drücken Sie zum Zurücksetzen des Wertes die Taste
? (Zurücksetzen), bevor die Bildschirmanzeige
ausgeblendet wird. Die ausgewählte Option wird auf die
werkseitige Einstellung zurückgesetzt.
Hinweis
Sobald die maximale bzw. minimale Höhe bzw. Breite des Bildes
erreicht ist, läßt sich die Option (Zoom) nicht weiter ändern. Der
horizontale Einstellwert wird nicht im Menü angezeigt.
Option
(Bildbreite)
(Bildhöhe)
(Horizontale
Zentrierung)
(Vertikale Zentrierung)
(Zoom)
Option
(Bildbreite)
(Bildhöhe)
(Horizontale
Zentrierung)
(Vertikale
Zentrierung)
(Zoom)
Funktion
Einstellen der Bildbreite
(horizontale Bildgröße)
Einstellen der Bildhöhe
(vertikale Bildgröße)
Einstellen der horizontalen
Zentrierung des Bildes
Einstellen der vertikalen
Zentrierung des Bildes
Vergrößern oder Verkleinern des
Bildes
26
GRÖSSE/BILDLG

Einstellen des Monitors
8
Einzustellende Option
(Bildrotation)
(Kissenverzeichnung)
(Seitenkorrektur)
(Trapezverzerrung)
(Winkelkorrektur)
Drücken Sie einmal die Taste , um zur Bildschirmanzeige
MENU zu wechseln. Wenn Sie zur normalen Anzeige
wechseln wollen, drücken Sie die Taste zweimal. Wenn Sie
keine weitere Taste drücken, wird das Bildschirmmenü
nach etwa 30 Sekunden automatisch ausgeblendet.
Drücken Sie zum Zurücksetzen des Wertes die Taste
? (Zurücksetzen), bevor die Bildschirmanzeige
ausgeblendet wird. Die ausgewählte Option wird auf die
werkseitige Einstellung zurückgesetzt.
Die Bildschirmanzeige
GEOMETRIE
Mit der Bildschirmanzeige GEOMETRIE können Sie Form
und Ausrichtung des Bildes festlegen.
Der Wert für die Option (Bildrotation), den Sie hier
einstellen, wird für alle eingespeisten Eingangssignale
gespeichert. Alle anderen Einstellungen werden nur für das
gerade eingespeiste Eingangssignal gespeichert.
1Drücken Sie die Taste .
Die Bildschirmanzeige MENU erscheint.
2Wählen Sie mit den Tasten ./> die Option
„ GEOMETRIE“ aus, und drücken Sie die Taste
erneut.
Die Bildschirmanzeige GEOMETRIE erscheint.
3Wählen Sie mit den Tasten ./> die einzustellende
Option aus.
Option
(Bildrotation)
(Kissenverzeichnung)
(Seitenkorrektur)
(Trapezverzerrung)
(Winkelkorrektur)
4Stellen Sie mit den Tasten ?// die Option ein.
Zum
Korrigieren der Bildrotation
Einstellen der Bildränder
Einstellen der Balance der Bildränder
Einstellen der Bildbreite
Einstellen der Balance der Bildform
Taste
/ . . . Das Bild wird im Uhrzeigersinn
gedreht
? . . . Das Bild wird gegen den
Uhrzeigersinn gedreht
/ . . . Das Bild wird an den Seiten
nach außen gewölbt
? . . . Das Bild wird an den Seiten
nach innen gewölbt
/ . . . Die Bildseiten werden nach
rechts gewölbt
? . . . Die Bildseiten werden nach links
gewölbt
/ . . . Der obere Rand des Bildes wird
verlängert
? . . . Der obere Rand des Bildes wird
verkürzt
/ . . . Der obere Rand des Bildes wird
nach rechts verschoben
? . . . Der obere Rand des Bildes wird
nach links verschoben
26
GEOMETR I E

9
Einstellen des Monitors
D
Einstellen des Monitors
3Wählen Sie mit den Tasten ./> die einzustellende
Option aus.
Die Bildschirmanzeige
KONVERGENZ
Mit den Optionen im Menü KONVERGENZ können Sie die
Bildqualität steuern, indem Sie die Konvergenz einstellen.
Die Konvergenz bezieht sich auf die Ausrichtung der
Farbsignale für Rot, Grün und Blau.
Wenn Buchstaben oder Linien rote oder blaue Schatten
aufweisen, stellen Sie die Konvergenz ein.
Der Wert, den Sie hier einstellen, wird für alle eingespeisten
Eingangssignale gespeichert.
1Drücken Sie die Taste .
Die Bildschirmanzeige MENU erscheint.
2Wählen Sie mit den Tasten ./> die Option
„ KONVERGENZ“ aus, und drücken Sie die Taste
erneut.
Die Bildschirmanzeige KONVERGENZ erscheint.
Drücken Sie einmal die Taste , um zur Bildschirmanzeige
MENU zu wechseln. Wenn Sie zur normalen Anzeige
wechseln wollen, drücken Sie die Taste zweimal. Wenn Sie
keine weitere Taste drücken, wird das Bildschirmmenü
nach etwa 30 Sekunden automatisch ausgeblendet.
Drücken Sie zum Zurücksetzen des Wertes die Taste
? (Zurücksetzen), bevor die Bildschirmanzeige
ausgeblendet wird. Die ausgewählte Option wird auf die
werkseitige Einstellung zurückgesetzt.
4Stellen Sie mit den Tasten ?// die Option ein.
Einzustellende
Option
(Horizonate Konvergenz)
(Vertikale Konvergenz)
TOP
V KONVER OBEN
BOT
V KONVER UNTEN
Taste
/ . . . Die Rotkomponente wird nach
rechts, die Blaukomponente
nach links verschoben
? . . . Die Rotkomponente wird nach
links, die Blaukomponente nach
rechts verschoben
/ . . . Die Rotkomponente wird nach
oben, die Blaukomponente nach
unten verschoben
? . . . Die Rotkomponente wird nach
unten, die Blaukomponente
nach oben verschoben
/ . . . Im oberen Bildschirmbereich
wird die Rotkomponente nach
oben, die Blaukomponente nach
unten verschoben
? . . . Im oberen Bildschirmbereich
wird die Rotkomponente nach
unten, die Blaukomponente
nach oben verschoben
/ . . . Im unteren Bildschirmbereich
wird die Rotkomponente nach
oben, die Blaukomponente nach
unten verschoben
? . . . Im unteren Bildschirmbereich
wird die Rotkomponente nach
unten, die Blaukomponente
nach oben verschoben
Option
(Horizontale Konvergenz)
(Vertikale Konvergenz)
TOP
V KONVER OBEN
BOT
V KONVER UNTEN
Zum
Einstellen der horizontalen
Konvergenz
Einstellen der vertikalen Konvergenz
Einstellen der vertikalen Konvergenz
am oberen Bildschirmrand
Einstellen der vertikalen Konvergenz
am unteren Bildschirmrand
TOP
BOT
26
KONVERGENZ

Einstellen des Monitors
10
* Moiré ist eine natürliche Interferenz, die weiche,
wellenförmige Linien auf dem Bildschirm verursacht.
Diese Linien können durch die Interferenz zwischen dem
Muster des Bildes auf dem Bildschirm und dem
Phosphor-Pitch-Muster des Monitors entstehen.
Beispiel für den
Moiré-Effekt
Hinweis
Das Bild kann verschwommen sein, wenn MOIRE-KORREKTUR
auf EIN gesetzt ist.
Die Bildschirmanzeige BILD
Mit den Optionen im Menü BILD können Sie die
Bildqualität steuern, indem Sie die Moiré-Korrektur und die
Farbreinheit einstellen.
• Wenn die Farbe an den Bildschirmrändern ungleichmäßig
erscheint, stellen Sie die Farbreinheit ein.
• Wenn elliptische oder wellenförmige Muster auf dem
Bildschirm erscheinen, stellen Sie die Moiré-Korrektur
ein.
Die Werte für MOIRE-KORREKTUR und MOIRE EINST,
die Sie hier einstellen, werden nur für das gerade
eingespeiste Eingangssignal gespeichert. Alle anderen
Einstellungen werden für alle Eingangssignale gespeichert.
1Drücken Sie die Taste .
Die Bildschirmanzeige MENU erscheint.
2Wählen Sie mit den Tasten ./> die Option „ BILD”
aus, und drücken Sie die Taste erneut.
Die Bildschirmanzeige BILD erscheint.
3Wählen Sie mit den Tasten ./> zunächst die
einzustellende Option aus. Stellen Sie die Option
dann mit den Tasten ?// ein.
Option
FARB-REINHEIT
FARB-REINHEIT
FARB-REINHEIT
FARB-REINHEIT
MOIRE-KORREKTUR*
MOIRE EINST
Funktion
Reduzieren der
Farbungleichmäßigkeiten in der linken
oberen Bildschirmecke auf ein
Minimum.
Reduzieren der
Farbungleichmäßigkeiten in der rechten
oberen Bildschirmecke auf ein
Minimum.
Reduzieren der
Farbungleichmäßigkeiten in der linken
unteren Bildschirmecke auf ein
Minimum.
Reduzieren der
Farbungleichmäßigkeiten in der rechten
unteren Bildschirmecke auf ein
Minimum.
Ein- bzw. Ausschalten der Moiré-
Korrektur (EIN/AUS).
(MOIRE EINST) erscheint im Menü,
wenn Sie EIN wählen.
Einstellen des Grads der Moiré-
Korrektur, so daß der Moiré-Effekt
möglichst gering ausfällt.

11
Einstellen des Monitors
D
Einstellen des Monitors
Modus EINFACH
1Wählen Sie mit den Tasten ./> zunächst die
Farbtemperaturzeile 1, aus, und wählen Sie
anschließend mit den Tasten ?// eine
Farbtemperatur aus.
5000K, 6500K und 9300K sind die voreingestellten
Farbtemperaturen. Der Standardwert ist 9300K. Wenn
Sie die Farbtemperatur auf 6500K und 5000K senken,
erscheinen weiße Flächen nicht mehr bläulich, sondern
rötlich.
2Nehmen Sie bei Bedarf eine Feineinstellung der
Farbtemperatur vor.
Wählen Sie mit den Tasten ./> zunächst die
Farbtemperatureinstellzeile 2, aus, und stellen Sie
anschließend mit den Tasten ?// die
Farbtemperatur fein ein.
Wenn Sie eine Feineinstellung der Farbtemperatur
vornehmen, werden die neuen Einstellungen für alle
drei Farbtemperaturoptionen gespeichert.
Die Option 1 des Menüs ändert sich wie folgt:
• [5000K]n[ 1]
• [6500K]n[ 2]
• [9300K]n[ 3]
Modus KOMPLEX
Sie können in größerem Detail weitere Farbeinstellungen
vornehmen, indem Sie den Modus KOMPLEX auswählen.
1Wählen Sie mit den Tasten ./> die
Farbtemperaturzeile 1 aus, und wählen Sie
anschließend mit den Tasten ?// eine
Farbtemperatur aus.
2Wählen Sie mit den Tasten ./> die Einstelloption 2
aus, und stellen Sie anschließend mit den Tasten
?// den Schwarzwert (BIAS) ein.
Damit werden die dunklen Bildbereiche eingestellt.
Die Bildschirmanzeige FARBE
Mit den Optionen im Menü FARBE können Sie die
Farbtemperatur des Bildes einstellen. Dabei ändert sich der
Farbwert im weißen Farbfeld. Farben erscheinen bei einer
niedrigen Farbtemperatur rötlich, bei einer hohen
Farbtemperatur bläulich. Mit Hilfe dieser Funktion können
Sie die Farben auf dem Monitor an die Farben eines
gedruckten Bildes anpassen.
1Drücken Sie die Taste .
Die Bildschirmanzeige MENU erscheint.
2Wählen Sie mit den Tasten ./> die Option
„ FARBE” aus, und drücken Sie die Taste erneut.
Die Bildschirmanzeige FARBE erscheint.
3Wählen Sie mit den Tasten ?// den Einstellmodus
aus.
Es gibt drei verschiedene Einstellmodi: EINFACH,
KOMPLEX und sRGB.
4Wählen Sie mit den Tasten ./> zunächst die
einzustellende Option aus. Stellen Sie die Option
dann mit den Tasten ?// ein.
Stellen Sie den ausgewählten Modus dann anhand der
folgenden Anweisungen ein.
5000K 6500K 930 K0
50 K00
EINFACH KOMPLEX s BGR
FARBWI EDER -
HERSTEL LUNG E I N
FARBE
5000K 6500K 930 K0
R BIAS 05
G BIAS 05
B BIAS 05
RGAIN 05
GGAIN 05
BGAIN 05
EINFACH KOMPLEX s BGR
FARBE

Einstellen des Monitors
12
Hinweis
Der Computer und andere angeschlossene Geräte (z. B. ein
Drucker) müssen sRGB-kompatibel sein.
Wiederherstellen der Farben in den Menüs EINFACH und
sRGB
Bei den meisten Bildschirmen zeigt sich nach einer Anzahl
von Jahren ein allmähliches Nachlassen der Farbbrillanz.
Mit der Option FARBWIEDER-HERSTELLUNG in den
Menüs EINFACH und sRGB können Sie die Farben in der
werkseitigen Qualität wiederherstellen. In den Schritten
unten wird erläutert, wie Sie die Farben des Monitors im
Menü EINFACH wiederherstellen.
1Wählen Sie mit den Tasten ?// den Modus
EINFACH oder sRGB aus.
2Wählen Sie mit den Tasten ./> die Option
(FARBWIEDER-HERSTELLUNG) aus, und drücken
Sie dann die Taste /.
Das Bild wird ausgeblendet, während die Farben
wiederhergestellt werden (etwa 2 Sekunden lang). Wenn
die Farben wiederhergestellt sind, erscheint das Bild
wieder auf dem Bildschirm.
Hinweise
• Bevor Sie diese Funktion verwenden können, muß sich der
Monitor mindestens 30 Minuten lang im normalen
Betriebsmodus befinden (Netzanzeige leuchtet grün). Wenn der
Monitor in den Energiesparmodus wechselt, müssen Sie ihn
wieder in den normalen Betriebsmodus schalten und 30
Minuten lang abwarten. Unter Umständen müssen Sie die
Energiespareinstellungen Ihres Computers ändern, damit der
Monitor die gesamten 30 Minuten im normalen Betriebsmodus
bleibt. Ist der Monitor nicht bereit, erscheint eine entsprechende
Nachricht.
• Aufgrund des natürlichen Alterungsprozesses der Bildröhre läßt
sich diese Funktion nach längerer Zeit unter Umständen nicht
mehr ausführen.
3Wählen Sie mit den Tasten ./> die Einstelloption 3
aus, und stellen Sie anschließend mit den Tasten
?// den Weißwert (GAIN) ein.
Damit werden die hellen Bildbereiche eingestellt.
Wenn Sie die Optionen 2 und 3 ändern, können Sie
die R- (Rot), G- (Grün) und B-Komponente (Blau) des
Eingangssignals getrennt einstellen.
Wenn Sie eine Feineinstellung der Farbtemperatur
vornehmen, werden die neuen Einstellungen für alle
drei Farbtemperaturoptionen gespeichert. Die Option 1
des Menüs ändert sich wie folgt:
• [5000K]n[ 1]
• [6500K]n[ 2]
• [9300K]n[ 3]
Einstellen der Farbtemperatur für die einzelnen
Videoeingänge
Sie können eine Feineinstellung der Farbtemperatur im
Modus EINFACH oder KOMPLEX für beide Videoeingänge
vornehmen (EINGANG 1 und EINGANG 2).
1Wählen Sie im Menü FARBE für EINGANG 1 und
EINGANG 2 denselben Einstellmodus und dieselbe
Farbtemperatur aus.
2Nehmen Sie eine Feineinstellung der Farbtemperatur
in den einzelnen Menüs für EINGANG 1 und
EINGANG 2 vor.
Die Einstellungen werden für EINGANG 1 und für
EINGANG 2 gespeichert.
Informationen dazu, wie Sie den Eingang auswählen, finden
Sie auf Seite 5.
Modus sRGB
Die sRGB-Farbeinstellung ist ein Farbraumprotokoll nach
Industriestandard, mit dem die angezeigten und die
gedruckten Farben sRGB-kompatibler Computer-Produkte
in Übereinstimmung gebracht werden sollen. Zum
Einstellen der Farben für das sRGB-Profil wählen Sie
einfach den Modus sRGB im Menü FARBE aus. Damit die
sRGB-Farben allerdings korrekt angezeigt werden (γ = 2,2,
6500K), müssen Sie an Ihrem Computer das sRGB-Profil
einstellen und Helligkeit ( ) und Kontrast (>) auf die im
Menü gezeigten Zahlen einstellen. Informationen zum
Ändern von Helligkeit ( ) und Kontrast (>) finden Sie auf
Seite 6.
:56 :76 FÜR s BGR
EINFACH KOMPLEX s BGR
FARBWI EDER -
HERSTEL LUNG E I N
FARBE
5000K 6500K 930 K0
50 K00
ERST NACH /WAR -M
UP / VERFÜGBAR
EINFACH KOMPLEX s BGR
FARBWI EDER -
HERSTEL LUNG
FARBE

13
Einstellen des Monitors
D
Einstellen des Monitors
Die Bildschirmanzeige OPTION
Mit der Bildschirmanzeige OPTION können Sie den
Bildschirm von Hand entmagnetisieren und die Position der
Bildschirmanzeigen einstellen. Außerdem können Sie die
Bedienelemente sperren.
Entmagnetisieren des Bildschirms
Der Monitorbildschirm wird automatisch entmagnetisiert,
wenn das Gerät eingeschaltet wird.
Sie können den Monitor aber auch von Hand
entmagnetisieren.
1Drücken Sie die Taste .
Die Bildschirmanzeige MENU erscheint.
2Wählen Sie mit den Tasten ./> die Option
„ OPTION“ aus, und drücken Sie die Taste erneut.
Die Bildschirmanzeige OPTION erscheint.
3Wählen Sie mit den Tasten ./> die Option
„ (DEGAUSS)“ aus.
4Drücken Sie die Taste /.
Der Bildschirm wird etwa 2 Sekunden lang
entmagnetisiert.
Wenn Sie den Bildschirm ein zweites Mal entmagnetisieren
wollen, warten Sie mindestens 20 Minuten, bevor Sie die
oben erläuterten Schritte erneut ausführen.
Drücken Sie einmal die Taste , um zur Bildschirmanzeige
MENU zu wechseln. Wenn Sie zur normalen Anzeige
wechseln wollen, drücken Sie die Taste zweimal. Wenn Sie
keine weitere Taste drücken, wird das Bildschirmmenü
nach etwa 30 Sekunden automatisch ausgeblendet.
Die Bildschirmanzeige
LANGUAGE
Für die Bildschirmmenüs stehen die Sprachen Englisch,
Französisch, Deutsch, Spanisch, Italienisch, Niederländisch,
Schwedisch, Russisch und Japanisch zur Verfügung.
1Drücken Sie die Taste .
Die Bildschirmanzeige MENU erscheint.
2Wählen Sie mit den Tasten ./> die Option
„ LANGUAGE“ aus, und drücken Sie die Taste
erneut.
Die Bildschirmanzeige LANGUAGE erscheint.
3Wählen Sie mit den Tasten ./> die gewünschte
Sprache aus.
• ENGLISH: Englisch
• FRANÇAIS: Französisch
• DEUTSCH
• ESPAÑOL: Spanisch
• ITALIANO: Italienisch
• NEDERLANDS: Niederländisch
• SVENSKA: Schwedisch
•: Russisch
•: Japanisch
Drücken Sie einmal die Taste , um zur Bildschirmanzeige
MENU zu wechseln. Wenn Sie zur normalen Anzeige
wechseln wollen, drücken Sie die Taste zweimal. Wenn Sie
keine weitere Taste drücken, wird das Bildschirmmenü
nach etwa 30 Sekunden automatisch ausgeblendet.
Drücken Sie zum Zurücksetzen des Wertes auf „English“
die Taste ? (Zurücksetzen), bevor die Bildschirmanzeige
ausgeblendet wird.
ENGL I SH
FRANÇA I S
DEUTSCH
ESPAÑOL
ITALIANO
NEDERLANDS
SVENSKA
LANGUAGE
DEGAUSS
EIN
OPT ION

Einstellen des Monitors
14
Sperren der Bedienelemente
Sie können die Einstellungen schützen, indem Sie die
Bedienelemente und Menüs sperren.
1Drücken Sie die Taste .
Die Bildschirmanzeige MENU erscheint.
2Wählen Sie mit den Tasten ./> die Option
„ OPTION“ aus, und drücken Sie die Taste erneut.
Die Bildschirmanzeige OPTION erscheint.
3Wählen Sie mit den Tasten ./> die Option
„ (TASTATUR-SPERRE)“ aus.
4Wählen Sie mit die Taste / die Einstellung „EIN“
aus.
Drücken Sie einmal die Taste , um zur Bildschirmanzeige
MENU zu wechseln. Wenn Sie zur normalen Anzeige
wechseln wollen, drücken Sie die Taste zweimal. Wenn Sie
keine weitere Taste drücken, wird das Bildschirmmenü
nach etwa 30 Sekunden automatisch ausgeblendet.
Jetzt können Sie nur noch den Netzschalter u, die Option
ENDE und die Option „ (TASTATUR-SPERRE)“ im
Bildschirmmenü „ OPTION“ benutzen. Wenn Sie etwas
anderes auswählen, erscheint die Markierung auf dem
Bildschirm.
So heben Sie die Sperrung der Bedienelemente
und Menüs wieder auf
Gehen Sie wie in Schritt 1 bis 3 oben erläutert vor, und wählen
Sie mit der Taste ? die Option „AUS“.
Ändern der Position der
Bildschirmanzeigen
Sie können die Bildschirmanzeigen verschieben, wenn Sie
z. B. den Bereich hinter einer Bildschirmanzeige einstellen
wollen.
1Drücken Sie die Taste .
Die Bildschirmanzeige MENU erscheint.
2Wählen Sie mit den Tasten ./> die Option
„ OPTION“ aus, und drücken Sie die Taste erneut.
Die Bildschirmanzeige OPTION erscheint.
3Wählen Sie mit den Tasten ./> die Option
„ (POSITION H OSD)“ oder „ (POSITION V OSD)“
aus.
Wählen Sie „ (POSITION H OSD)“ aus, um die
Position in der Horizontalen einzustellen.
Wählen Sie „ (POSITION V OSD)“ aus, um die
Position in der Vertikalen einzustellen.
4Verschieben Sie die Bildschirmanzeige mit den Tasten
?// zur gewünschten Position.
Drücken Sie einmal die Taste , um zur Bildschirmanzeige
MENU zu wechseln. Wenn Sie zur normalen Anzeige
wechseln wollen, drücken Sie die Taste zweimal. Wenn Sie
keine weitere Taste drücken, wird das Bildschirmmenü
nach etwa 30 Sekunden automatisch ausgeblendet.
Drücken Sie zum Zurücksetzen des Wertes die Taste
? (Zurücksetzen), bevor die Bildschirmanzeige
ausgeblendet wird.
DEGAUSS
EIN
OPT ION
DEGAUSS
EIN
OPT ION
OSD H
POSITION
26
OPT ION
OSD
POSITION V
26
OPT ION
TTTUR–AAS
SP EERR
AU•SEIN•
OPT ION

15
Einstellen des Monitors
D
Zurücksetzen der Einstellungen
Zurücksetzen einer einzelnen eingestellten
Option
1Wählen Sie mit den Tasten und ./> die
Bildschirmanzeige mit der zurückzusetzenden Option
aus, und drücken Sie nochmals die Taste .
2Wählen Sie mit den Tasten ./> die
zurückzusetzende Option aus.
3Drücken Sie die Taste ? (Zurücksetzen).
Zurücksetzen aller Einstellungen für das
aktuelle Eingangssignal
Drücken Sie die Taste ? (Zurücksetzen), wenn keine
Bildschirmanzeige zu sehen ist.
Alle Einstellungen für das aktuelle Eingangssignal werden
auf die werkseitigen Einstellungen zurückgesetzt.
Beachten Sie, daß die folgenden Einstellungen nicht auf die
werkseitigen Werte zurückgesetzt werden.
•Sprache der Bildschirmmenüs
•Einstellmodus im Menü FARBE (EINFACH, KOMPLEX,
sRGB)
•Position der Bildschirmmenüs
•Funktion zum Sperren der Bedienelemente
Zurücksetzen aller Einstellungen für alle
Eingangssignale
Halten Sie die Taste ? (Zurücksetzen) mehr als zwei
Sekunden lang gedrückt.
Alle Einstellungen einschließlich Helligkeit und Kontrast
werden auf die werkseitigen Einstellungen zurückgesetzt.
Hinweis
Die Taste ? (Zurücksetzen) funktioniert nicht, wenn
(TASTATUR-SPERRE) auf EIN gesetzt ist.
Technische Merkmale
Einstellen des Monitors
Dämpfungsdrähte
Bei einem weißen Hintergrund können, wie unten
abgebildet, sehr dünne, horizontale Linien auf dem
Bildschirm zu sehen sein. Diese Linien sind Schatten der
Dämpfungsdrähte und eine Charakteristik von
Kathodenstrahlröhren mit Streifenmaske. Die Drähte
befinden sich an der Streifenmaske auf der Innenseite der
Trinitron-Röhre und dämpfen Vibrationen der
Streifenmaske.
Dämpfungsdrähte
Plug & Play
Dieser Monitor entspricht den DDC-Standards (DDC =
Display Data Channel) DDC1, DDC2B und DDC2Bi der
VESA.
Ist der Monitor an ein DDC1-Host-System angeschlossen,
wird er gemäß dem VESA-Standard mit V.CLK
synchronisiert und gibt EDID-Signale (EDID = Extended
Display Identification Data) an die Datenleitung aus.
Ist das Gerät an ein DDC2B- oder DDC2Bi-Hostsystem
angeschlossen, schaltet es automatisch auf den
entsprechenden Standard um.

Einstellen des Monitors
16
Technische Merkmale
Energiesparfunktion
Dieser Monitor entspricht den Energiesparrichtlinien der
VESA und des ENERGY STAR-Programms sowie des enger
gefaßten NUTEK-Standards.
Wenn der Monitor an einen Computer oder eine Grafikkarte
angeschlossen ist, der bzw. die VESA DPMS unterstützt
(Display Power Management Signaling) wird die
Leistungsaufnahme des Geräts in drei Stufen wie unten
erläutert reduziert.
Hinweise
• Die Energiesparfunktion wird aktiviert, wenn der Computer
erkennt, daß Sie die Maus oder die Tastatur eine bestimmte
Zeitspanne lang nicht benutzt haben. Diese Zeitspanne können
Sie selbst definieren.
• IBM empfielt, den Monitor am Feierabend oder auch tagsüber
bei sehr langen Arbeitspausen auszuschalten.
* „Schlaf“ und „Tiefschlaf“ sind Energiesparmodi, die von der EPA (Umweltschutzbehörde der USA) definiert wurden.
** Wenn der Computer in einen Energiesparmodus wechselt, geht kein Eingangssignal mehr ein, und KEIN EINGANGSSIGNAL erscheint
auf dem Bildschirm. Nach einigen Sekunden schaltet der Monitor in den Energiesparmodus.
Vordefinierte Modi
Nr.
1
2
3
4
5
6
7
8
9
10
11
Auflösung
(Punkte × Zeilen)
640 × 480
640 × 480
640 × 480
800 × 600
800 × 600
1024 × 768
1024 × 768
1280 × 1024
1280 × 1024
1600 × 1200
1600 × 1200
Horizontal-
frequenz
31,5 kHz
37,5 kHz
43,3 kHz
46,9 kHz
53,7 kHz
60,0 kHz
68,7 kHz
80,0 kHz
91,1 kHz
93,8 kHz
106,3 kHz
Vertikal-
frequenz
60 Hz
75 Hz
85 Hz
75 Hz
85 Hz
75 Hz
85 Hz
75 Hz
85 Hz
75 Hz
85 Hz
Grafikmodus
VGA
VESA
VESA
VESA
VESA
VESA
VESA
VESA
VESA
VESA
VESA
Anzeigen der Monitordaten
Auf der Bildschirmanzeige INFORMATION können Sie
Modellname, Seriennummer und Herstellungsjahr des
Monitors anzeigen lassen.
Halten Sie die Taste 5 Sekunden lang gedrückt.
Die Bildschirmanzeige INFORMATION erscheint.
Beispiel:
Die Bildschirmanzeige INFORMATION enthält
Modellname, Seriennummer und Herstellungsjahr des
Monitors.
Die Bildschirmanzeige wird nach etwa 30 Sekunden
automatisch ausgeblendet.
1
2
3
4
5
Energie-
sparstufe
Normalbetrieb
Bereitschaft
(1. Stufe)
Unterbrechung
(2. Stufe)
(Schlaf)*
Deaktiviert**
(3. Stufe)
(Tiefschlaf)*
Ausgeschaltet
Bildschirm
aktiv
leer
leer
leer
—
Horizontales
Synchronisationssignal
vorhanden
nicht vorhanden
vorhanden
nicht vorhanden
—
Leistungs-
aufnahme
≤ 145 W
≤ 100 W
≤ 15 W
≤ 3 W
> 0 W
Vertikales
Synchronisationssignal
vorhanden
vorhanden
nicht vorhanden
nicht vorhanden
—
Zeit für
Reaktivierung
—
ca. 5 Sek.
ca. 5 Sek.
ca. 15 Sek.
—
Netzanzeige u
Grün
Abwechselnd grün
und orange
Abwechselnd grün
und orange
Orange
Aus
MODEL: IBM P260
SER NO:12-34567
MANUFACTURED : 1999 - 52
INFORMATION

17
Weitere Informationen
D
Warnmeldungen
Wenn auf dem Bildschirm kein Bild erscheint, wird eine der
folgenden Meldungen auf dem Bildschirm angezeigt.
Die Meldung KEIN EINGANGSSIGNAL erscheint auf dem
Bildschrim
1Der ausgewählte Eingang
Diese Meldung gibt den ausgewählten Anschluß
(EINGANG 1 oder EINGANG 2) an.
2Status des Eingangssignals KEIN
EINGANGSSIGNAL
Gibt an, daß kein Signal eingespeist wird oder daß am
ausgewählten Eingang kein Eingangssignal eingeht.
3Abhilfemaßnahmen
Eine oder mehrere der folgenden Meldungen
erscheinen möglicherweise auf dem Bildschirm.
• Wird MIT PC AKTIVIEREN auf dem Bildschirm
angezeigt, drücken Sie eine beliebige Taste auf der
Computertastatur. Überprüfen Sie gegebenenfalls, ob
die Grafikkarte des Computers korrekt in den
richtigen Steckplatz eingebaut ist.
• Wenn WÄHLSCHALTER INPUT DRÜCKEN auf
dem Bildschirm erscheint, ändern Sie das
Eingangssignal (Seite 5).
• Wenn SIGNALKABEL PRÜFEN auf dem Bildschirm
erscheint, überprüfen Sie, ob der Monitor korrekt an
den Computer angeschlossen ist (Seite 4).
Weitere Informationen
Die Meldung NICHT IM ABTASTBEREICH erscheint auf
dem Bildschirm
1Ausgewählter Anschluß und Frequenzen
des aktuellen Eingangssignals
Diese Meldung gibt den ausgewählten Anschluß
(EINGANG 1 oder EINGANG 2) an. Wenn der Monitor
die Frequenzen des aktuellen Eingangssignals erkennt,
werden die Horizontal- und die Vertikalfrequenz
ebenfalls angezeigt.
2Status des Eingangssignals NICHT IM
ABTASTBEREICH
Gibt an, daß das Eingangssignal nicht den technischen
Daten des Monitors entspricht.
3Abhilfemaßnahmen
SIGNAL-TIMING ANDERN erscheint auf dem
Bildschirm. Wenn Sie einen älteren Monitor durch
diesen Monitor ersetzen, schließen Sie den alten
Monitor wieder an. Stellen Sie dann die Grafikkarte des
Computers auf eine Horizontalfrequenz zwischen 30
und 121 kHz und eine Vertikalfrequenz zwischen 48
und 160 Hz ein.
Weitere Informationen finden Sie unter „Störungsbehebung“
auf Seite 18.
MONITOR FUNKTIONIERT
EINGANG 1:
KEIN EINGANGSSIGNAL
MI T PC AKT I V I EREN
WÄHLSCHALTER I NPUT
DRÜCKEN
S IGNALKABEL PRÜFEN
WH I T E
RED
GREEN
BLUE
INFORMATION
MONITOR FUNKTIONIERT
EINGANG 1:130.0kHz/ H57
NICHT IM
ABTASTBERE ICH
S IGNAL - T IMI NG ANDERN
WH I T E
RED
GREEN
BLUE
INFORMATION
z

18
Weitere Informationen
Störungsbehebung
Sie können die Ursache eines Problems gegebenenfalls anhand dieses Abschnitts erkennen und beheben, ohne daß Sie sich an
den Kundendienst wenden müssen.
Symptom Überprüfen Sie bitte folgendes:
Kein Bild
Die Netzanzeige u leuchtet
nicht
Die Meldung „KEIN
EINGANGSSIGNAL”
erscheint auf dem
Bildschirm, oder die
Netzanzeige u leuchtet
orange oder wechselt
zwischen grün und orange
Die Meldungen „KEIN
EINGANGSSIGNAL“ und
„SIGNALKABEL PRÜFEN“
erscheinen auf dem
Bildschirm, oder die Anzeige
u leuchtet orange oder
wechselt zwischen grün und
orange
Die Meldung „NICHT IM
ABTASTBEREICH“
erscheint auf dem
Bildschirm
Es wird keine Meldung
angezeigt, und die
Netzanzeige u leuchtet
grün oder blinkt orange
Das Bild ist gestört
Die Farbe ist nicht
gleichmäßig
Der Monitor läßt sich mit
den Bedienelementen an
der Vorderseite nicht
einstellen
Die Bildschirmanzeige ist
nicht zentriert, oder die
Bildgröße ist nicht korrekt
• Das Netzkabel muß korrekt angeschlossen sein.
• Der Netzschalter u muß sich in der Position „EIN“ befinden.
• Der Eingangsschalter muß korrekt eingestellt sein (Seite 5).
• Achten Sie darauf, daß am Videoeingangsanschluß keine Stifte verbogen oder
eingedrückt sind.
• Der Computer befindet sich im Energiesparmodus. Drücken Sie eine beliebige Taste auf
der Computer-Tastatur, oder bewegen Sie die Maus.
• Überprüfen Sie, ob der Computer eingeschaltet ist.
• Die Grafikkarte muß korrekt im richtigen Bus-Steckplatz sitzen.
• Das Videosignalkabel muß korrekt angeschlossen sein, und alle Stecker müssen fest in
den Buchsen sitzen.
• Am Videoeingangsanschluß dürfen keine Stifte verbogen oder eingedrückt sein.
• Der Eingangsschalter muß korrekt eingestellt sein (Seite 5).
• Die Grafikkarte muß korrekt im richtigen Bus-Steckplatz sitzen.
• Die Videofrequenz muß im für den Monitor angegebenen Bereich liegen.
(Horizontal: 30 – 121 kHz, Vertikal: 48 – 160 Hz)
Schlagen Sie in der Bedienungsanleitung zum Computer nach, und stellen Sie den
Videofrequenzbereich ein.
• Siehe „Selbstdiagnosefunktion“ (Seite 20).
• Schlagen Sie in der Anleitung zur Videokarte die korrekte Monitoreinstellung nach.
• Lesen Sie in dieser Anleitung nach, ob der Grafikmodus und die Frequenz, mit der der
Monitor arbeitet, unterstützt werden. Auch wenn die Frequenz innerhalb des
unterstützten Bereichs liegt, arbeiten einige Grafikkarten möglicherweise mit einem
Synchronisationsimpuls, der für eine korrekte Synchronisation des Monitors zu kurz ist.
• Entmagnetisieren Sie den Monitor (Seite 13).
Wenn Sie ein Gerät, das ein Magnetfeld erzeugt (z. B. einen Lautsprecher), in der Nähe
des Monitors aufstellen oder wenn Sie die Richtung des Monitors ändern, sind die
Farben möglicherweise nicht mehr gleichmäßig.
Mit der Entmagnetisierungsfunktion wird das Metallgehäuse der Kathodenstrahlröhre
entmagnetisiert, so daß ein neutrales Feld entsteht, in dem eine gleichmäßige
Farbwiedergabe möglich ist. Ist ein zweiter Entmagnetisierungszyklus erforderlich,
warten Sie nach dem ersten Zyklus mindestens 20 Minuten. Auf diese Weise erreichen
Sie die besten Ergebnisse.
• Stellen Sie die Farbreinheit ein (Seite 10).
• Wenn die Sperrfunktion eingeschaltet ist (EIN), setzen Sie sie über das Menü OPTION
auf AUS (Seite 14).
• Drücken Sie die Taste (Seite 5).
• Stellen Sie die die Bildgröße bzw. Zentrierung ein (Seite 7).
Bei bestimmten Videomodi füllt die Anzeige nicht den gesamten Bildschirm. Dieses
Problem tritt besonders bei bestimmten Grafikkarten auf.

19
Weitere Informationen
D
Symptom Überprüfen Sie bitte folgendes:
Die Bildränder sind gekrümmt
An den Rändern weißer
Linien sind rote oder
blaue Schatten zu sehen
Das Bild ist
verschwommen
Das Bild springt oder
oszilliert
Das Bild flimmert
Doppelbilder sind zu
sehen
Wellenförmige oder
elliptische Moiré-Effekte
sind sichtbar
Die Funktion
FARBWIEDERHERSTELLUNG
funktioniert nicht
Zwei dünne horizontale
Linien (Drähte) sind
sichtbar
Unmittelbar nach dem
Einschalten ist ein
Summgeräusch zu hören
• Stellen Sie die Geometrie ein (Seite 8).
• Stellen Sie die Konvergenz ein (Seite 9).
• Stellen Sie Kontrast und Helligkeit ein (Seite 6).
• Entmagnetisieren Sie den Monitor (Seite 13).
Wenn Sie ein Gerät, das ein Magnetfeld erzeugt (z. B. einen Lautsprecher), in der Nähe
des Monitors aufstellen oder wenn Sie die Richtung des Monitors ändern, sind die
Farben möglicherweise nicht mehr gleichmäßig.
Mit der Entmagnetisierungsfunktion wird das Metallgehäuse der Kathodenstrahlröhre
entmagnetisiert, so daß ein neutrales Feld entsteht, in dem eine gleichmäßige
Farbwiedergabe möglich ist. Ist ein zweiter Entmagnetisierungszyklus erforderlich,
warten Sie nach dem ersten Zyklus mindestens 20 Minuten. Auf diese Weise erreichen
Sie die besten Ergebnisse.
• Erscheinen entlang der Bildränder rote oder blaue Schatten, stellen Sie die Konvergenz
ein (Seite 9).
• Wenn Sie MOIRE-KORREKTUR auf EIN gesetzt haben, Kann das Bild verschwommen
sein. Schwächen Sie in diesem Fall die Moiré-Korrektur ab, oder setzen Sie MOIRE-
KORREKTUR auf AUS (Seite 10).
• Stellen Sie potentielle Quellen elektrischer oder magnetischer Felder, die Interferenzen
mit dem Monitor verursachen können, weiter vom Monitor entfernt auf, oder entfernen
Sie sie ganz. Typischerweise werden solche Störungen durch Geräte wie Ventilatoren,
Leuchtstoffröhren und Laser-Drucker verursacht.
• Steht sehr nahe bei diesem Gerät ein zweiter Monitor, vergrößern Sie den Abstand
zwischen beiden Geräten, um die Interferenzen zu verringern.
• Schließen Sie das Netzkabel des Monitors an eine andere Steckdose, möglichst an einem
anderen Stromkreis, an.
• Testen Sie den Monitor an einem anderen Computer in einem anderen Raum.
• Schlagen Sie in der Dokumentation zum Computer nach, und setzen Sie die
Bildwiederholrate am Computer auf den Wert, mit dem Sie die besten Bilder erzielen.
• Verwenden Sie keine Videoverlängerungskabel und/oder Videoschaltboxen, wenn
dieses Symptom auftritt. Zu lange Kabel oder eine störanfällige Verbindung können
dieses Problem auslösen.
• Setzen Sie MOIRE-KORREKTUR auf EIN, und regulieren Sie den Grad der Moiré-
Korrektur, bis der Moiré-Effekt auf ein Minimum reduziert ist (Seite 10).
• Wegen der Zusammenwirkung von Auflösung, Bildpunktdichte des Monitors und
Bildpunktdichte einiger Bildmuster kann es bei einigen Hintergrundeinstellungen zu
einem Moiré-Effekt kommen. Wählen Sie ein anderes Muster für Ihre Arbeitsoberfläche.
• Bevor Sie diese Funktion verwenden können, muß sich der Monitor mindestens 30
Minuten lang im normalen Betriebsmodus befinden (Netzanzeige leuchtet grün).
Weitere Informationen zur Funktion FARBWIEDERHERSTELLUNG finden Sie auf Seite
12.
• Ändern Sie die Energiespareinstellungen Ihres Computers, damit der Monitor länger als
30 Minuten im normalen Betriebsmodus bleibt.
• Aufgrund des natürlichen Alterungsprozesses der Bildröhre läßt sich diese Funktion
nach längerer Zeit unter Umständen nicht mehr ausführen.
• Bei diesen Linien handelt es sich um Dämpfungsdrähte zur Stabilisierung der vertikalen
Streifenmaske (Seite 15). Aufgrund dieser Streifenmaske gelangt mehr Licht auf den
Bildschirm, so daß Farben und Helligkeit bei der Trinitron-Kathodenstrahlröhre
intensiver sind.
• Wenn Sie den Monitor einschalten, wird der Entmagnetisierungszyklus aktiviert. Ein
Summgeräusch ist zu hören, während der automatische Entmagnetisierungszyklus
aktiviert ist. Dasselbe Geräusch ist bei der manuellen Entmagnetisierung zu hören. Dies
ist keine Fehlfunktion.
• Bleibt das Problem bestehen, wenden Sie sich bitte an das IBM HelpCenter.
Telefonnummer in den USA: +1-800-772-2227
Telefonnummer in Kanada: +1-800-565-3344
• Notieren Sie sich den Modellnamen und die Seriennummer Ihres Monitors. Notieren Sie sich außerdem Fabrikat und
Modell Ihres Computers und der Grafikkarte.
5000K 6500K 930 K0
50 K00
ERST NACH /WAR -M
UP / VERFÜGBAR
EINFACH KOMPLEX s BGR
FARBWI EDER -
HERSTEL LUNG
FARBE

20
Weitere Informationen
Technische Daten
Kathodenstrahlröhre Streifenabstand 0,24 mm
Bildschirmdiagonale 21 Zoll
Ablenkung 90 Grad
FD-Trinitron
Effektive Bildgröße ca. 403,8 × 302,2 mm (B/H)
Anzeigegröße 19,8 Zoll
Empfohlene Auflösung Horizontal: 1600 Punkte
Vertikal: 1200 Zeilen
Standardanzeigegröße ca. 388 × 291 mm (B/H)
oder
ca. 364 × 291 mm (B/H)
Ablenkfrequenz* Horizontal: 30 bis 121 kHz
Vertikal: 48 bis 160 Hz
Betriebsspannung 100 bis 240 V Wechselstrom,
50 – 60 Hz, 2,0 – 1,0 A
Leistungsaufnahme ca. 145 W
Abmessungen ca. 498 × 504 × 508 mm (B/H/T)
Gewicht ca. 32 kg
Plug and Play DDC1/2B/2Bi, GTF**
* Empfohlene Werte für das horizontale und vertikale
Timing
• Das horizontale Synchronbreitenverhältnis sollte bei
mehr als 4,8% des horizontalen Gesamt-Timing oder bei
0,8 µSek. liegen, je nachdem, welcher Wert höher ist.
• Die horizontale Austastbreite sollte über 2,3 µSek.
liegen.
• Die vertikale Austastbreite sollte über 450 µSek. liegen.
**Wenn das Eingangssignal GTF-kompatibel ist
(GTF = Generalized Timing Formula) stellt die GTF-
Funktion des Monitors das Bild automatisch optimal ein.
Änderungen, die dem technischen Fortschritt dienen,
bleiben vorbehalten.
Selbstdiagnosefunktion
Dieser Monitor verfügt über eine Selbstdiagnosefunktion.
Wenn an dem Monitor oder Computer ein Problem auftritt,
erscheint ein leerer Bildschirm, und die Netzanzeige u
leuchtet grün auf oder blinkt orange.
Wenn die Netzanzeige u grün leuchtet
1Lösen Sie das Videoeingangskabel, oder schalten Sie
den angeschlossenen Computer aus.
2Schalten Sie den Monitor am Netzschalter u aus und
dann wieder ein.
3Halten Sie die Taste / zwei Sekunden lang
gedrückt, bevor der Monitor in den
Energiesparmodus wechselt.
Wenn alle vier Farbbalken (weiß, rot, grün, blau) angezeigt
werden, funktioniert der Monitor ordnungsgemäß.
Schließen Sie das Videoeingangskabel wieder an, und
überprüfen Sie den Zustand Ihres Computers.
Wenn die Farbbalken nicht erscheinen, liegt möglicherweise
ein Fehler am Monitor vor. Wenden Sie sich mit einer
Beschreibung des Problems an das IBM HelpCenter.
Wenn die Netzanzeige u orange blinkt
Schalten Sie den Monitor am Netzschalter u aus und
dann wieder ein.
Wenn die Netzanzeige u jetzt grün leuchtet, funktioniert
der Monitor ordnungsgemäß.
Wenn die Netzanzeige u immer noch blinkt, liegt
möglicherweise ein Fehler am Monitor vor. Wenden Sie sich
mit einer Beschreibung des Problems an das IBM
HelpCenter. Notieren Sie sich unbedingt die
Modellbezeichnung und die Seriennummer des Monitors.
Notieren Sie sich außerdem das Fabrikat und Modell Ihres
Computers und der Videokarte.
Netzanzeige u

ES
Español
Edición 1
Esta publicación podría contener imprecisiones técnicas o errores tipográficos. La información aquí contenida será objeto de
cambios periódicos, que aparecerán en ediciones posteriores. IBM podría realizar mejoras y/o cambios al producto y/o
programa en cualquier momento.
Asimismo, es posible que esta publicación contenga referencias a, o información sobre, productos (máquinas y programas),
programación o servicios IBM que no se anuncien en su país.
Las solicitudes de copias de esta publicación, así como de información técnica sobre productos IBM, deberían realizarse a
través de su minorista IBM o su distribuidor autorizado IBM.
Queda terminantemente prohibida la reproducción o distribución de esta copia en cualquier forma o por cualquier medio sin
previo permiso por escrito de la International Business Machines Corporation.
Las referencias a productos, programas o servicios IBM contenidas en esta publicación no implican que IBM pretenda poner
estos productos a la venta en todos los países en los que opera. Las referencias a productos, programas o servicios IBM
realizadas en este documento no implican que sean éstos los únicos que pueden utilizarse. De este modo, cualquier producto,
programa o servicio funcionalmente equivalente y que no infrinja los derechos sobre la propiedad intelectual de IBM u otros
derechos protegidos legalmente puede utilizarse en lugar del producto, programa o servicio IBM. La evaluación y verificación
del funcionamiento de este monitor con otros productos, programas o servicios, con la excepción de aquellos expresamente
designados por IBM, son responsabilidad del usuario.
IBM cuenta con patentes o proyectos de patentes que cubren los asuntos abordados en este documento. Cabe reseñar, por
último, que la provisión de este documento no otorga ninguna licencia para estas patentes.
Marcas comerciales
Las marcas comerciales que aparecen en esta publicación son marcas comerciales o marcas de servicio de IBM Corporation en
Estados Unidos u otros países:
IBM VGA HelpCenter
•ENERGY STAR es una marca registrada de EE.UU.
• Trinitron es una marca comercial registrada de Sony Corporation.
• DDC es una marca comercial de Video Electronics Standard Association.
• VESA es una marca comercial de Video Electronics Standard Association.
• El resto de los productos mencionados en este manual pueden ser marcas comerciales o marcas comerciales registradas de
sus respectivas compañías.
• Además, “™” y “” no se mencionan en cada caso en este manual.
© Copyright International Business Machines Corporation 1999.
Todos los derechos reservados.

1
F
EN
D
ES
I
INDICE
Procedimientos iniciales
Precauciones ..........................................................................................................................2
Identificación de los componentes y los controles...........................................................3
Instalación ..............................................................................................................................4
Selección de la señal de entrada .........................................................................................5
Tamaño y centrado automáticos de la imagen.................................................................5
Personalización del monitor
Selección del idioma de la indicación en pantalla ...........................................................6
Ajuste del brillo y contraste de la imagen.........................................................................6
Introducción al sistema de indicación en pantalla...........................................................6
Uso de la indicación en pantalla TAMAÑO/CENTRO ............................................7
Uso de la indicación en pantalla GEOMETRIA .........................................................8
Uso de la indicación en pantalla CONVERGENCIA ................................................9
Uso de la indicación PANTALLA ..............................................................................10
Uso de la indicación en pantalla COLOR ...................................................................11
Uso de la indicación en pantalla LANGUAGE ..........................................................13
Uso de la indicación en pantalla OPCION ................................................................13
Restauración de los ajustes de fábrica .............................................................................15
Funciones técnicas
Hilos de amortiguación .....................................................................................................15
Función Plug & Play...........................................................................................................15
Función de ahorro de energía ...........................................................................................16
Modos predefinidos ...........................................................................................................16
Visualización de información sobre el monitor .............................................................16
Información adicional
Mensajes de aviso ...............................................................................................................17
Solución de problemas.......................................................................................................18
Función de autodiagnóstico ..............................................................................................20
Especificaciones ..................................................................................................................20

Procedimientos iniciales
2
Uso del soporte basculante giratorio
Este monitor puede ajustarse en los ángulos mostrados a
continuación. Para encontrar el centro del radio de giro del
monitor, alinee el centro de la pantalla de dicho monitor con
los puntos de centrado del soporte.
Agarre el monitor por su parte inferior con las dos manos
cuando lo gire horizontal o verticalmente. Tenga cuidado de
no pillarse los dedos en la parte trasera del monitor cuando
lo incline hacia arriba verticalmente.
Nota
No quite el soporte basculante giratorio del monitor.
Aviso sobre la conexión de la alimentación
• Utilice un cable de alimentación adecuado al suministro
eléctrico local.
Ejemplos de formas de enchufes:
• Antes de desconectar el cable de alimentación, espere al
menos 30 segundos después de apagar la unidad para
permitir la descarga de la electricidad estática acumulada
en la superficie del TRC.
• Tras activar la alimentación, el TRC se desmagnetiza
durante 2 segundos aproximadamente. Este proceso
genera un intenso campo magnético alrededor del marco
metálico, que puede alterar los datos contenidos en las
cintas o discos magnéticos situados en las proximidades.
Por este motivo, es aconsejable mantener los equipos de
grabación magnéticos y las cintas y discos alejados de este
monitor.
La unidad debe instalarse cerca de una toma de
corriente de fácil acceso.
Procedimientos iniciales
Precauciones
Instalación
• Coloque el monitor en un lugar debidamente ventilado
para evitar el recalentamiento interno. No lo sitúe sobre
superficies (alfombras, mantas, etc.) o cerca de materiales
(cortinas, tapices) que puedan bloquear los orificios de
ventilación.
• No instale el monitor cerca de fuentes de calor como
radiadores o tubos de ventilación, ni lo exponga a la luz
directa del sol, a polvo excesivo, o a vibraciones o
sacudidas mecánicas.
• Mantenga el monitor alejado de equipos que generan
campos magnéticos, como transformadores o líneas
eléctricas de alto voltaje.
Mantenimiento
• Limpie el exterior, el panel y los controles con un paño
suave ligeramente humedecido en una solución
detergente poco concentrada. No utilice ningún tipo de
estropajo, productos de limpieza en polvo ni disolventes,
como alcohol o gasolina.
• Procure no friccionar, tocar ni golpear la superficie de la
pantalla con objetos puntiagudos o abrasivos, como un
bolígrafo o un destornillador. De lo contrario, este tipo de
contacto puede dañar el tubo de imagen.
• Limpie la pantalla con un paño suave. Si utiliza algún
líquido limpiador de cristales, no emplee ningún tipo de
producto de limpieza que contenga soluciones
antiestáticas o aditivos similares, ya que pueden rayar la
superficie de la pantalla.
Transporte
Al transportar este monitor para su reparación o traslado,
embálelo en la caja de cartón y con los materiales de
embalaje originales.
90°
90°
15°
5°
Puntos de centrado
para 100 hasta
120 V CA para 200 hasta
240 V CA sólo para
240 V CA

3
F
EN
D
ES
I
Procedimientos iniciales
Identificación de los
componentes y los controles
Consulte las páginas que se indican entre paréntesis para
obtener descripciones más detalladas.
Parte frontal Parte posterior
Nº de
terminal
1
2
3
4
5
6
7
8
9
Señal
Rojo
Verde
(Sincronización
en verde)
Azul
Identificación
(masa)
Masa de DDC*
Masa de rojo
Masa de verde
Masa de azul
DDC+5V*
Señal
Masa
Identificación
(masa)
Datos
bidireccionales
(SDA)*
Sincronización
horizontal
Sincronización
vertical
Reloj de datos
(SCL)*
Nº de
terminal
10
11
12
13
14
15
* Norma Canal de Datos de Visualización (DDC) de VESA
1Botón ? (restauración) (página 15)
Recupera los niveles predefinidos de fábrica.
2Botón ASC (tamaño y centrado
automáticos) (página 5)
Ajusta automáticamente el tamaño y centrado de la
imagen.
3Interruptor de entrada (página 5)
Selecciona la señal de entrada de vídeo de ENTRADA 1
(conector 1 de entrada de vídeo: J1) o de ENTRADA 2
(conector 2 de entrada de vídeo: J2).
4Botones ¨ (brillo) arriba y abajo (./>)
(páginas 6 – 15)
Ajustan el brillo de la imagen.
Funcionan como los botones (./>) al ajustar otras
opciones.
5Botón (menú) (páginas 6 – 16)
Muestra la indicación en pantalla MENU.
6Botones > (contraste) izquierda y derecha
(?//) (páginas 6 – 14, 20)
Ajustan el contraste.
Funcionan como los botones (?//) al ajustar otras
opciones.
7Interruptor e indicator de encendido u
(páginas 16, 20)
Enciende o apaga el monitor.
El indicador de alimentación se ilumina en verde
cuando el monitor está encendido, y parpadea en verde
y en naranja, o se ilumina en naranja cuando dicho
monitor se encuentra en el modo de ahorro de energía.
8Conector AC IN (página 4)
Permite enchufar un cable de alimentación de CA al
monitor.
9Conector 1 de entrada de vídeo (HD15) (J1)
(página 4)
Introduce las señales de vídeo RVA (0,700 Vp-p,
positivas) y las de sincronización.
1- -2
5 4 3 2 1
678910
1112131415
AC IN
(HD15)
1(DVI) 2

Procedimientos iniciales
4
AC IN
(HD15)
1(DVI) 2
AC IN
(HD15)
1(DVI) 2
AC IN
(HD15)
1(DVI) 2
Instalación
Este monitor funciona con plataformas que operen en
frecuencias horizontales entre 30 y 121 kHz.
Paso 1: Asegúrese de que el ordenador y el
monitor están apagados
Paso 2: Conecte el monitor al ordenador
Conecte el cable de señal de vídeo a la salida de vídeo del
ordenador.
Notas
• No cortocircuite los terminales del cable de señal de vídeo.
• Cuando conecte el cable de señal de vídeo, compruebe la
alineación del conector. No fuerce el conector en el sentido
incorrecto, ya que los terminales podrían doblarse.
Paso 3: Conecte el cable de alimentación
Con el monitor apagado, conecte un extremo del cable de
alimentación apropiado para la red local al monitor y el otro
extremo a la toma de corriente.
Paso 4: Encienda el monitor y el ordenador
Parte posterior
0Conector 2 de entrada de vídeo (DVI) (J2)
(página 4)
Conectado a un ordenador con una salida de vídeo DVI.
Nº de
terminal
C1
C2
C3
C4
C5
1
2
3
4
5
6
7
8
9
Nº de
terminal
10
11
12
13
14
15
16
17
18
19
20
21
22
23
24
Señal
Rojo
Verde
Azul
Sincronización
horizontal
Masa
(R/V/A)
–
–
–
–
–
Reloj de datos
(SCL)*
Datos
bidireccionales
(SDA)*
Sincronización
vertical
–
Señal
–
–
–
–
DDC + 5V*
Masa
Detección de
conexión de
enchufe
–
–
–
–
–
–
–
–
12345678
C1 C2
C5
C3 C4
9 10121314151617
17 18 19 20 21 22 23 24
* Norma Canal de Datos de Visualización (DDC) de VESA
a un ordenador
con salida de
vídeo HD15
lado trasero
lado delantero
lado delantero
lado trasero
a un ordenador
con salida de
vídeo DVI
a una toma de
corriente
a AC IN
cable de
alimentación

5
F
EN
D
ES
I
Procedimientos iniciales
Paso 5: Ajuste los controles del monitor
según sus preferencias personales
La instalación del monitor está finalizada.
Nota
Si en lugar de una imagen, la pantalla muestra los mensajes “SIN
SEÑAL DE ENTRADA” o “FUERA DEL RANGO DE AJUSTE”,
consulte “Mensajes de aviso” en la página 17.
Preparativos en el lugar de trabajo
Ubicación del monitor
Elija un lugar adecuado para instalar el monitor en el que se
encuentre alejado de luces fluorescentes para escritorio o de
cualquier equipo que produzca campos magnéticos y que
pueda causar interferencias. Asegúrese de que el mueble o
el equipo pueda soportar el peso del monitor. Deje un
espacio libre de al menos 50 mm alrededor del monitor.
Altura
El monitor debe instalarse de forma que la parte superior de
la pantalla quede ligeramente por debajo del nivel de los
ojos cuando se siente en su lugar de trabajo.
Orientación
Elija una posición en la que haya la menor cantidad posible
de reflejos de luces y ventanas, normalmente en ángulo
recto a cualquier ventana. El monitor debe colocarse
directamente enfrente del usuario de forma que la postura
del cuerpo sea natural. Incline el monitor con el fin de
obtener un ángulo de visualización cómodo.
Hábitos de trabajo
Descanso
Descanse con regularidad. Cambie de postura, y levántese
para estirar los músculos de vez en cuando, ya que el uso
prolongado de ordenadores puede producir fatiga.
Espalda
Debe sentarse cómodamente en su silla y utilizar el respaldo.
Manos
Utilice las teclas del teclado con suavidad, manteniendo las
manos y los dedos relajados. Deje un espacio enfrente del
teclado para que las muñecas descansen cuando no esté
escribiendo. Considere el empleo de una alfombrilla para
muñecas.
Vista
La vista puede cansarse al trabajar con monitores, en
general cuando realice trabajos que requieran mirar el
monitor durante mucho tiempo. Retire la vista de la pantalla
periódicamente y examínese dicha vista regularmente.
Ajustes de la pantalla
Ajuste el brillo y el contraste de la pantalla en niveles
cómodos. Es posible que deba ajustarlos a medida que la
iluminación cambie durante el día. Muchos programas de
aplicación permiten seleccionar combinaciones de colores
que pueden ayudar a ver con comodidad.
Selección de la señal de entrada
Es posible conectar dos ordenadores a este monitor
mediante los conectores 1 (J1) y 2 (J2) de entrada de
vídeo. Para seleccionar uno de los dos ordenadores, emplee
el interruptor de entrada.
Desplace el interruptor de entrada.
El conector seleccionado aparece en pantalla durante
3 segundos.
La pantalla muestra “ENTRADA 1” (conector 1 de entrada
de vídeo: J1) o “ENTRADA 2” (conector 2 de entrada de
vídeo: J2).
Nota
Si el conector seleccionado no recibe ninguna señal, la pantalla
mostrará el mensaje “SIN SEÑAL DE ENTRADA”. Transcurridos
unos segundos, el monitor entra en el modo de ahorro de energía.
Si esto ocurre, cambie al otro conector.
Tamaño y centrado automáticos
de la imagen
Es posible ajustar la imagen fácilmente para que llene la
pantalla. Para ello, basta con pulsar el botón (tamaño y
centrado automáticos).
Pulse el botón .
La imagen llenará automáticamente la pantalla.
Notas
• Esta función está destinada a emplearse con un ordenador que
proporcione imágenes de pantalla completa. Puede no funcionar
correctamente si el color de fondo es oscuro o si la imagen de
entrada no llena la pantalla hasta los bordes.
• Las imágenes con una relación de aspecto de 5:4 (resolución:
1280 × 1024) aparecen con su resolución real y no llenan la
pantalla hasta los bordes.
• La imagen mostrada se desplaza durante unos segundos al
pulsar el botón . Esto no es un fallo de funcionamiento.
12

Personalización del monitor
6
Antes de realizar los ajustes
• Conecte el monitor y el ordenador y enciéndalos.
Selección del idioma de la
indicación en pantalla
Si necesita cambiar el idioma de la indicación en pantalla,
consulte “Uso de la indicación en pantalla LANGUAGE ”
en la página 13.
El ajuste por omisión es el idioma inglés.
Ajuste del brillo y contraste de la
imagen
Una vez realizado el ajuste, se almacenará en la memoria
para todas las señales de entrada recibidas.
1Pulse los botones ¨ (brillo) ./> o > (contraste)
?//.
Aparece la indicación BRILLO/CONTRASTE.
2Para realizar el ajuste de brillo
Pulse los botones ¨./>.
> . . . para aumentar el brillo
. . . . para disminuir el brillo
Para realizar el ajuste de contraste
Pulse los botones >?//.
/ . . . para aumentar el contraste
? . . . para disminuir el contraste
La indicación desaparece automáticamente después de unos
3 segundos.
Para reajustar, pulse el botón ? (restauración) mientras la
indicación en pantalla aún se encuentre activada. Se
restauran los valores de brillo y contraste predefinidos de
fábrica.
Si emplea el modo sRGB
Si ha seleccionado el modo sRGB en el menú COLOR, la
pantalla mostrará el siguiente menú BRILLO/CONTRASTE.
Para obtener más información sobre el empleo del modo
sRGB, consulte “Uso de la indicación en pantalla
COLOR ” en la página 11.
El menú desaparece automáticamente transcurridos unos
3 segundos.
Personalización del monitor
Introducción al sistema de
indicación en pantalla
La mayoría de los ajustes se realizan con la indicación en
pantalla MENU.
Indicación MENU
Pulse el botón para visualizar la indicación MENU.
Este MENU contiene vínculos con las otras indicaciones en
pantalla descritas a continuación.
1SALIR
Cierra la indicación MENU.
2 TAMAÑO/CENTRO
Muestra la indicación TAMAÑO/CENTRO para ajustar
el tamaño, centrado y zoom de la imagen.
3 GEOMETRIA
Muestra la indicación GEOMETRIA para ajustar la
rotación y distorsión de la imagen, etc.
4 CONVERGENCIA
Muestra la indicación CONVERGENCIA para ajustar la
convergencia horizontal y vertical de la imagen.
5 PANTALLA
Muestra la indicación PANTALLA para ajustar la
calidad de la imagen. Es posible ajustar la pureza y el
efecto de cancelación del muaré.
6 COLOR
Muestra la indicación COLOR para ajustar la
temperatura de color.
7 LANGUAGE
Muestra la indicación LANGUAGE para seleccionar un
idioma.
8 OPCION
Muestra la indicación OPCION para ajustar la posición
de la indicación en pantalla, desmagnetizar la pantalla,
etc.
9Las frecuencias horizontal y vertical de la
señal de entrada actual
Se muestran las frecuencias horizontal y vertical de la
señal de entrada actual.
!º La resolución de la señal de entrada actual
Si la señal coincide con uno de los modos predefinidos
en fábrica para este monitor, se muestra la resolución.
SAL I R
TAMAÑO/CENTRO
GEOMETR I A
CONVERGENC I A
COLOR
AYUDA
LANGUAGE
OPC I ON
MENU
OK
68 .7kHz / 85Hz
1024x 768
26 26
BR I L LO/ CONTRASTE
56 76
sRGB : 56 76
BR I L LO/ CONTRASTE

Personalización del monitor
7
F
D
ES
I
Personalización del monitor
Uso de la indicación en pantalla
TAMAÑO/CENTRO
Los ajustes de TAMAÑO/CENTRO permiten ajustar el
tamaño, centrado o zoom de la imagen.
Una vez realizado el ajuste, se almacenará en memoria para
la señal de entrada actual.
1Pulse el botón .
Aparece la indicación MENU.
2Pulse los botones ./> para seleccionar
“ TAMAÑO/CENTRO” y vuelva a pulsar el botón .
Aparece la indicación TAMAÑO/CENTRO.
3Pulse los botones ./> para seleccionar la opción que
desea ajustar.
4Pulse los botones ?// definir los ajustes.
Seleccione
(Tamaño horizontal)
(Tamaño vertical)
(Centrado horizontal)
(Centrado vertical)
(Zoom)
Pulse el botón una vez para volver a la indicación
MENU y dos veces para recuperar la visualización normal.
Si no pulsa ningún botón, la indicación se cierra
automáticamente después de unos 30 segundos.
Para reajustar, pulse el botón ? (restauración) mientras la
indicación aún esté activada.
Se restauran los valores predefinidos de fábrica de la opción
seleccionada.
Nota
El ajuste de (Zoom) se detiene en cuanto el tamaño horizontal o
vertical alcanza su valor máximo o mínimo. El valor de ajuste
horizontal no aparece en el menú.
Seleccione
(Tamaño horizontal)
(Tamaño vertical)
(Centrado horizontal)
(Centrado vertical)
(Zoom)
Para
/ . . . aumentar la anchura de la
imagen
? . . . reducir la anchura de la
imagen
/ . . . aumentar la altura de la
imagen
? . . . reducir la altura de la imagen
/ . . . desplazar la imagen hacia la
derecha
? . . . desplazar la imagen hacia la
izquierda
/ . . . desplazar la imagen hacia
arriba
? . . . desplazar la imagen hacia
abajo
/ . . . ampliar la imagen
? . . . reducir la imagen
Para
ajustar el tamaño horizontal de la
imagen
ajustar el tamaño vertical de la
imagen
ajustar el centrado horizontal de la
imagen
ajustar el centrado vertical de la
imagen
ampliar o reducir la imagen
Personalización del monitor
26
TAMAÑO / CENTRO

Personalización del monitor
8
Seleccione
(Rotación)
(Distorsión
de imagen)
(Balance de
distorsión
de imagen)
(Distorsión
trapezoidal)
(Balance de
distorsión
trapezoidal)
Para
ajustar la rotación de la imagen
ajustar los lados de la imagen
ajustar el balance lateral de la imagen
ajustar la anchura de la imagen
ajustar el balance de la forma de la imagen
Uso de la indicación en pantalla
GEOMETRIA
Los ajustes de GEOMETRIA permiten ajustar la forma y
orientación de la imagen.
Una vez ajustado (Rotación), se almacenará en memoria
para todas las señales de entrada recibidas. El resto de
ajustes se almacenarán en memoria para la señal de entrada
actual.
1Pulse el botón .
Aparece la indicación MENU.
2Pulse los botones ./> para seleccionar
“ GEOMETRIA” y vuelva a pulsar el botón .
Aparece la indicación GEOMETRIA.
3Pulse los botones ./> para seleccionar la opción que
desee ajustar.
Pulse el botón una vez para volver a la indicación MENU
y dos veces para recuperar la visualización normal. Si no
pulsa ningún botón, la indicación se cierra automáticamente
después de unos 30 segundos.
Para reajustar, pulse el botón ? (restauración) mientras la
indicación aún esté activada.
La opción seleccionada recupera el valor predefinido de fábrica.
4Pulse los botones ?// para realizar los ajustes.
Para
(Rotación)
(Distorsión de
imagen)
(Balance de
distorsión
de imagen)
(Distorsión
trapezoidal)
(Balance de
distorsión
trapezoidal)
Pulse
/ . . . para rotar la imagen en el sentido de
las agujas del reloj
? . . . para rotar la imagen en el sentido
contrario a las agujas del reloj
/ . . . para ampliar los lados de la imagen
? . . . para contraer los lados de la imagen
/ . . . para ampliar los lados de la imagen
hacia la derecha
? . . . para ampliar los lados de la imagen
hacia la izquierda
/ . . . para aumentar la anchura de la
imagen en la parte superior
? . . . para reducir la anchura de la imagen
en la parte superior
/ . . . para desplazar la parte superior de
la imagen hacia la derecha
? . . . para desplazar la parte superior de
la imagen hacia la izquierda
26
GEOMETR I A

Personalización del monitor
9
F
D
ES
I
Personalización del monitor
Personalización del monitor
Uso de la indicación en pantalla
CONVERGENCIA
Los ajustes de CONVERGENCIA permiten ajustar la
calidad de la imagen mediante el control de la convergencia.
Ésta se refiere al alineamiento de las señales de color rojo,
verde y azul.
Si se aprecian sombras rojas o azules alrededor de las letras
o de las líneas, ajuste la convergencia.
Una vez realizado el ajustado, se almacenará en memoria
para todas las señales de entrada recibidas.
1Pulse el botón .
Aparece la indicación MENU.
2Pulse los botones ./> para seleccionar
“ CONVERGENCIA” y vuelva a pulsar el botón .
Aparece la indicación CONVERGENCIA.
3Pulse los botones ./> para selecionar la opción que
desee ajustar.
Seleccione
(Convergencia horizontal)
(Convergencia vertical)
TOP
CONVER V SUP
BOT
CONVER V INF
Para
ajustar la convergencia horizontal
ajustar la convergencia vertical
ajustar la convergencia vertical en la
parte superior de la pantalla
ajustar la convergencia vertical en la
parte inferior de la pantalla
4Pulse los botones ?// para realizar los ajustes.
Para
(Convergencia horizontal )
(Convergencia vertical )
TOP
CONVER V SUP
BOT
CONVER V INF
Pulse el botón una vez para volver a la indicación MENU
y dos veces para recuperar la visualización normal. Si no
pulsa ningún botón, la indicación se cierra automáticamente
después de unos 30 segundos.
Para reajustar, pulse el botón ? (restauración) mientras la
indicación aún esté activada.
Se restaura el ajuste predefinido de fábrica de la opción
seleccionada.
Pulse
/ . . . para desplazar las sombras rojas
hacia la derecha y las azules hacia
la izquierda
? . . . para desplazar las sombras rojas
hacia la izquierda y las azules
hacia la derecha
/ . . . para desplazar las sombras rojas
hacia arriba y las azules hacia
abajo
? . . . para desplazar las sombras rojas
hacia abajo y las azules hacia
arriba
/ . . . para desplazar las sombras rojas
hacia arriba y las azules hacia
abajo en la parte superior de la
pantalla
/ . . . para desplazar las sombras rojas y
azules hacia abajo y las azules
hacia arriba en la parte superior
de la pantalla
/ . . . para desplazar las sombras rojas
hacia arriba y las azules hacia
abajo en la parte inferior de la
pantalla
/ . . . para desplazar las sombras rojas
hacia abajo y las azules hacia
arriba en la parte inferior de la
pantalla
TOP
BOT
26
CONVERGENC I A

Personalización del monitor
10
* El muaré es un tipo de interferencia natural que produce
líneas suaves y onduladas en la pantalla. Puede aparecer
debido a la interferencia entre el patrón de la imagen en
pantalla y el de paso de fósforo del monitor.
Ejemplo de muaré
Nota
Es posible que la imagen se aprecie con borrosidad si ELIMINAR
MUARE se ajusta en SI.
Uso de la indicación PANTALLA
Los ajustes de PANTALLA permiten ajustar la calidad de la
imagen controlando el muaré y la pureza.
• Si el color es irregular en las esquinas de la pantalla, ajuste
la pureza.
• Si aparecen patrones elípticos u ondulados en pantalla,
cancele el muaré.
Los ajustes de ELIMINAR MUARE y AJUSTE MUARE se
almacenan en la memoria para la señal de entrada actual.
Los demás ajustes se almacenan en la memoria para todas
las señales de entrada.
1Pulse el botón .
Aparece la indicación MENU.
2Pulse los botones ./> para seleccionar
“ PANTALLA” y vuelva a pulsar el botón .
Aparece la indicación PANTALLA.
3En primer lugar, pulse los botones ./> para
seleccionar la opción que desee ajustar. A
continuación, pulse los botones ?// para definir
los ajustes.
Selecccione
PUREZA
PUREZA
PUREZA
PUREZA
ELIMINAR MUARE*
AJUSTE MUARE
Para
reducir al mínimo las irregularidades del
color del ángulo superior izquierdo de la
pantalla.
reducir al mínimo las irregularidades del
color del ángulo superior derecho de la
pantalla.
reducir al mínimo las irregularidades del
color del ángulo inferior izquierdo de la
pantalla.
reducir al mínimo las irregularidades del
color del ángulo inferior derecho de la
pantalla.
activar (SI) o desactivar (NO) la función
de cancelación de muaré.
(AJUSTE MUARE) aparece en el
menú al seleccionar SI.
ajustar el grado de cancelación de muaré
hasta que éste se encuentre al mínimo.

Personalización del monitor
11
F
D
ES
I
Personalización del monitor
Personalización del monitor
Modo FACIL
1Primero pulse los botones ./> para seleccionar la fila
1 de temperatura del color y, a continuación, pulse
los botones ?// para seleccionar una temperatura
del color.
Las temperaturas del color predefinidas son 5000K,
6500K y 9300K. Puesto que el ajuste por omisión es
9300K, el tono de los blancos cambiará de azulado a
rojizo al disminuir la temperatura hasta 6500K y 5000K.
2Si es necesario, ajuste la temperatura del color con
precisión.
Primero, pulse los botones ./> para seleccionar la
fila 2 de ajuste de la temperatura del color y, a
continuación, pulse los botones ?// para ajustar la
temperatura del color con precisión.
Si ajusta la temperatura del color con precisión, los
nuevos ajustes del color se almacenarán en la memoria
para cada una de las tres temperaturas del color y la
opción 1 del menú en pantalla cambiará de la siguiente
forma.
• [5000K]n[ 1]
• [6500K]n[ 2]
• [9300K]n[ 3]
Modo EXPERTO
Es posible realizar ajustes adicionales en el color en mayor
detalle seleccionando el modo EXPERTO.
1Pulse los botones ./> para seleccionar la fila 1 de
temperatura del color y, a continuación, pulse los
botones ?// para seleccionar una temperatura del
color.
2Pulse los botones ./> para seleccionar la opción 2
de ajuste, y después pulse los botones ?// para
ajustar BIAS (nivel de negro).
De esta forma se ajustan las partes oscuras de la imagen.
Uso de la indicación en pantalla
COLOR
Los ajustes de COLOR permiten ajustar la temperatura del
color de la imagen mediante la modificación del nivel de
color del campo de color blanco. Los colores aparecen con
un tono rojizo si la temperatura es baja, y azulado si ésta es
alta. Este ajuste resulta útil para hacer coincidir el color del
monitor con los colores de una imagen impresa.
1Pulse el botón .
Aparece la indicación MENU.
2Pulse los botones ./> para seleccionar “ COLOR” y
vuelva a pulsar el botón .
Aparece la indicación COLOR.
3Pulse los botones ?// para seleccionar el modo de
ajuste.
Hay tres tipos de modo de ajuste: FACIL, EXPERTO y
sRGB.
4En primer lugar, pulse los botones ./> para
seleccionar la opción que desee ajustar. A
continuación, pulse los botones ?// para definir
los ajustes.
Ajuste el modo seleccionado de acuerdo con las
siguientes instrucciones.
5000K 6500K 930 K0
50 K00
FAC I L EXPERTO s BGR
REAJUSTE
DE COLOR SI
COLOR
5000K 6500K 930 K0
R BIAS 05
V BIAS 05
A BIAS 05
RGAIN 05
VGAIN 05
AGAIN 05
FAC I L EXPERTO s BGR
COLOR

Personalización del monitor
12
Nota
El ordenador y otros productos conectados (como una impresora)
deben admitir el modo sRGB.
Restauración del color mediante los menús FACIL o sRGB
Los colores de la mayoría de los monitores tienden a perder
brillo gradualmente después de varios años de empleo. La
función REAJUSTE DE COLOR de los menús FACIL y
sRGB permite recuperar los niveles originales de fábrica del
color. A continuación se describe cómo restaurar el color del
monitor mediante el menú FACIL.
1Pulse los botones ?// para seleccionar el modo
FACIL o sRGB.
2Primero pulse los botones ./> para seleccionar
(REAJUSTE DE COLOR) y, a continuación, pulse el
botón /.
La imagen desaparece mientras el color se restaura
(aproximadamente 2 segundos). Una vez restaurado el
color, la imagen vuelve a aparecer en pantalla.
Notas
• Antes de emplear esta función, el monitor debe encontrarse en el
modo de funcionamiento normal (indicador de alimentación
iluminado en verde) durante al menos 30 minutos. Si el monitor
entra en el modo de ahorro de energía, deberá ajustar dicho
monitor en el modo de funcionamiento normal y esperar unos
30 minutos para que esté preparado. Es posible que sea
necesario definir los ajustes de ahorro de energía del ordenador
para que el monitor se mantenga en el modo de funcionamiento
normal durante 30 minutos completos. Si el monitor no está
preparado, aparecerá el siguiente mensaje.
• El monitor puede perder gradualmente la capacidad para
realizar esta función debido al desgaste natural del tubo de
imagen.
3Pulse los botones ./> para seleccionar el ajuste 3, y
después pulse los botones ?// para ajustar GAIN
(nivel de blanco).
De esta forma se ajustan las partes luminosas de la
imagen.
Es posible ajustar el componente R (rojo), V (verde), A
(azul) de la señal de entrada al realizar cambios en las
opciones 2 y 3.
Si ajusta la temperatura del color con precisión, los
nuevos ajustes del color se almacenarán en la memoria
para cada una de las tres temperaturas del color y la
opción 1 del menú en pantalla cambiará de la siguiente
forma.
• [5000K]n[ 1]
• [6500K]n[ 2]
• [9300K]n[ 3]
Ajuste de la temperatura del color para cada uno de los
conectores de entrada de vídeo
Es posible ajustar la temperatura del color con precisión en
el modo FACIL o EXPERTO para cada uno de los conectores
de entrada de vídeo (ENTRADA 1 y ENTRADA 2).
1Seleccione el mismo modo de ajuste y temperatura
del color en el menú COLOR para ENTRADA 1 y
ENTRADA 2.
2Ajuste la temperatura del color con precisión en cada
menú de ENTRADA 1 y ENTRADA 2.
Los ajustes se almacenan en la memoria para los
conectores ENTRADA 1 y ENTRADA 2.
Para obtener información sobre cómo seleccionar el
conector, consulte la página 5.
Modo sRGB
El ajuste de color sRGB es un protocolo de espacio de color
del sector estándar diseñado para correlacionar los colores
mostrados e impresos de productos informáticos que
cumplan con sRGB. Para ajustar los colores al perfil sRGB,
basta con seleccionar el modo sRGB en el menú COLOR. No
obstante, con el fin de mostrar correctamente los colores
sRGB (γ=2,2, 6500K), es preciso definir el ordenador en el
perfil sRGB y ajustar el brillo ( ) y el contraste (>) en los
números mostrados en el menú. Para obtener información
sobre cómo cambiar el brillo ( ) y el contraste (>), consulte
la página 6.
5000K 6500K 930 K0
50 K00
PREPARADO UNA
VEZ CALENTADO
FAC I L EXPERTO s BGR
REAJUSTE
DE COLOR
COLOR
: 56 : 76 PARA s BGR
FAC I L EXPERTO s BGR
REAJUSTE
DE COLOR SI
COLOR

Personalización del monitor
13
F
D
ES
I
Personalización del monitor
Personalización del monitor
Uso de la indicación en pantalla
LANGUAGE
Existen versiones de la indicación en pantalla en inglés,
francés, alemán, español, italiano, holandés, sueco, ruso y
japonés.
1Pulse el botón .
Aparece la indicación MENU.
2Pulse los botones ./> para seleccionar
“ LANGUAGE” y vuelva a pulsar el botón .
Aparece la indicación LANGUAGE.
3Pulse los botones ./> para seleccionar el idioma que
desee.
• ENGLISH: Inglés
• FRANÇAIS: Francés
• DEUTSCH: Alemán
• ESPAÑOL
• ITALIANO: Italiano
• NEDERLANDS: Holandés
• SVENSKA: Sueco
•: Ruso
•: Japonés
Pulse el botón una vez para volver a la indicación MENU
y dos veces para recuperar la visualización normal. Si no
pulsa ningún botón, la indicación se cierra automáticamente
después de unos 30 segundos.
Para recuperar el idioma inglés, pulse el botón
? (restauración) mientras la indicación aún se encuentre
activada.
Uso de la indicación en pantalla
OPCION
La indicación OPCION permite desmagnetizar la pantalla
manualmente, y ajustar la posición de la indicación.
También permite bloquear los controles.
Desmagnetización de la pantalla
La pantalla del monitor se desmagnetiza automáticamente
cuando se enciende la unidad.
También es posible desmagnetizarla de forma manual.
1Pulse el botón .
Aparece la indicación MENU.
2Pulse los botones ./> para seleccionar “ OPCION”
y vuelva a pulsar el botón .
Aparece la indicación OPCION.
3Pulse los botones ./> para seleccionar
“ (DESMAGNET)”.
4Pulse el botón /.
La pantalla se desmagnetiza durante unos 2 segundos.
Si necesita desmagnetizar la pantalla por segunda vez,
espere al menos 20 minutos antes de repetir los pasos
anteriores.
Pulse el botón una vez para volver a la indicación MENU
y dos veces para recuperar la visualización normal. Si no
pulsa ningún botón, la indicación se cierra automáticamente
después de unos 30 segundos.
DESMAGNET
SI
OPCION
ENGL I SH
FRANÇA I S
DEUTSCH
ESPAÑOL
ITALIANO
NEDERLANDS
SVENSKA
LANGUAGE

14
Personalización del monitor
Bloqueo de los controles
La información de los ajustes se puede proteger bloqueando
los controles.
1Pulse el botón .
Aparece la indicación MENU.
2Pulse los botones ./> para seleccionar “ OPCION”
y vuelva a pulsar el botón .
Aparece la indicación OPCION.
3Pulse los botones ./> para seleccionar
“ (BLOQUEO DE AJUSTES)”.
4Pulse el botón / para seleccionar “SI”.
Pulse el botón una vez para volver a la indicación MENU
y dos veces para recuperar la visualización normal. Si no
pulsa ningún botón, la indicación se cierra automáticamente
después de unos 30 segundos.
Sólo funcionarán el interruptor u (de encendido), SALIR y
“ (BLOQUEO DE AJUSTES)” de la indicación
“ OPCION”. Si se selecciona alguna otra opción, la
marca aparecerá en pantalla.
Para cancelar el bloqueo de los controles
Repita los pasos 1 a 3 anteriores y pulse el botón ? para
seleccionar “NO”.
DESMAGNET
SI
OPCION
Cambio de la posición de la indicación en
pantalla
Es posible cambiar la posición de la indicación (por ejemplo,
si desea ajustar la imagen que se encuentra detrás de ella).
1Pulse el botón .
Aparece la indicación MENU.
2Pulse los botones ./> para seleccionar “ OPCION”
y vuelva a pulsar el botón .
Aparece la indicación OPCION.
3Pulse los botones ./> para seleccionar
“ (POSICION MENU H)” o “ (POSICION MENU V)”.
Seleccione “ (POSICION MENU H)” para ajustar la
posición horizontal.
Seleccione “ (POSICION MENU V)” para ajustar la
posición vertical.
4Pulse los botones ?// para desplazar la indicación
en pantalla hasta la posición que desee.
Pulse el botón una vez para volver a la indicación MENU
y dos veces para recuperar la visualización normal. Si no
pulsa ningún botón, la indicación se cierra automáticamente
después de unos 30 segundos.
Para reajustar, pulse el botón ? (restauración) mientras la
indicación aún se encuentre activada.
DESMAGNET
SI
OPCION
MENU H
POSICION
26
OPCION
MENU
POSICION
V
26
OPCION
BQUEOLO
DUSSTEEAJ
NO•SI•
OPCION

15
Personalización del monitor
F
EN
D
ES
I
Personalización del monitor
Personalización del monitor
Restauración de los ajustes de
fábrica
Reajuste de una opción
1Pulse los botones y ./> para seleccionar la
indicación que contenga la opción que desee
restaurar, y vuelva a pulsar el botón .
2Pulse los botones ./> para seleccionar la opción que
desee reajustar.
3Pulse el botón ? (restauración).
Restauración de todos los datos de ajuste
para la señal de entrada actual
Sin ninguna indicación en pantalla, pulse el botón
? (restauración).
Se restauran los ajustes predefinidos de fábrica de todos los
datos de ajuste para la señal de entrada actual.
Tenga en cuenta que las siguientes opciones no recuperan
los ajustes de fábrica.
• idioma de los menús en pantalla
• modo de ajuste del menú COLOR (FACIL, EXPERTO,
sRGB)
• posición de los menús en pantalla
• función de bloqueo de los controles
Restauración de todos los datos de ajuste
para todas las señales de entrada
Pulse y mantenga pulsado el botón ? (restauración)
durante más de dos segundos.
Se restauran los ajustes predefinidos de fábrica de todos los
datos de ajuste, incluidos el brillo y contraste.
Nota
El botón ? (restauración) no funciona cuando (BLOQUEO DE
AJUSTES) está ajustado en SI.
Función Plug & Play
Este monitor cumple las normas de Canal de Datos de
Visualización (DDC) DDC1, DDC2B y DDC2Bi de VESA.
Cuando se conecta un sistema central DDC1, el monitor se
sincroniza con V. CLK de acuerdo con las normas VESA y
transmite los Datos de Identificación de Visualización
Extendidos (EDID) a la línea de datos.
Cuando se conecta con un sistema central DDC2B o
DDC2Bi, el monitor cambia automáticamente a la norma
adecuada.
Hilos de amortiguación
Al visualizar un fondo blanco, es posible que se vean en
pantalla líneas horizontales muy finas, como se muestra a
continuación. Dichas líneas son las sombras de los hilos de
amortiguación y son características de los TRC con rejillas
de apertura. Los hilos están unidos a la rejilla de apertura
del interior del tubo Trinitron y evitan la vibración de dicha
rejilla.
Hilos de amortiguación
Funciones técnicas
Personalización del monitor

16
Personalización del monitor
1
2
3
4
5
* “Sleep” y “deep sleep” son modos de ahorro de energía definidos por la Agencia de protección del medio ambiente (Environmental
Protection Agency).
** Cuando el ordenador entra en un modo de ahorro de energía, la señal de entrada se interrumpirá y el mensaje SIN SEÑAL DE ENTRADA
aparecerá en pantalla. Transcurridos unos segundos, el monitor entra en el modo de ahorro de energía.
Modos predefinidos
N°
1
2
3
4
5
6
7
8
9
10
11
Resolución
(puntos × lineas)
640 × 480
640 × 480
640 × 480
800 × 600
800 × 600
1024 × 768
1024 × 768
1280 × 1024
1280 × 1024
1600 × 1200
1600 × 1200
Frecuencia
horizontal
31,5 kHz
37,5 kHz
43,3 kHz
46,9 kHz
53,7 kHz
60,0 kHz
68,7 kHz
80,0 kHz
91,1 kHz
93,8 kHz
106,3 kHz
Frecuencia
vertical
60 Hz
75 Hz
85 Hz
75 Hz
85 Hz
75 Hz
85 Hz
75 Hz
85 Hz
75 Hz
85 Hz
Modo
gráfico
VGA
VESA
VESA
VESA
VESA
VESA
VESA
VESA
VESA
VESA
VESA
Visualización de información
sobre el monitor
Es posible visualizar el nombre del modelo, número de serie
y año de fabricación mediante la indicación en pantalla
INFORMACION del monitor.
Pulse y mantenga pulsado el botón durante
5 segundos.
Aparece la indicación INFORMACION.
Ejemplo:
La indicación INFORMACION incluye el nombre del
modelo, el número de serie y el año de fabricación.
La indicación desaparece automáticamente después de unos
30 segundos.
Función de ahorro de energía
Este monitor cumple las directrices de ahorro de energía
establecidas por VESA y ENERGY STAR, así como las más
exigentes directrices de NUTEK.
Si el monitor está conectado a un ordenador o tarjeta gráfica
de vídeo que cumpla con VESA DPMS (Display Power
Management Signaling), dicho monitor reducirá
automáticamente el consumo de energía en tres fases, como
se muestra a continuación.
Notas
• La función de gestión de energía se activa cuando el ordenador
reconoce que no se ha utilizado el ratón o el teclado durante un
espacio de tiempo definible por el usuario.
• IBM recomienda que apague el monitor al final de cada sesión
laboral, o cuando no vaya a utilizarlo durante mucho tiempo en
el día.
Tiempo de
recuperación
—
Aprox. 5 seg.
Aprox. 5 seg.
Aprox. 15 seg.
—
Indicador u
Verde
Verde y naranja
alternos
Verde y naranja
alternos
Naranja
Apagado
Pantalla
activa
en blanco
en blanco
en blanco
—
Señal de
sincronización
horizontal
presente
ausente
presente
ausente
—
Señal de
sincronización
vertical
presente
presente
ausente
ausente
—
Funciones técnicas
Modo de consumo de
energía
Funcionamiento normal
Modo de espera
(1er estado)
Modo de reposo
(2º estado)
(sleep)*
Activo-inactivo**
(3er estado)
(deep sleep)*
Apagado
Consumo de
energía
≤ 145 W
≤ 100 W
≤ 15 W
≤ 3 W
> 0 W
MODEL: IBM P260
SER NO:12-34567
MANUFACTURED : 1999 - 52
I NFORMAC I ON

17
Funciones técnicas
F
EN
D
ES
I
Mensajes de aviso
Si no aparece ninguna imagen en pantalla, ésta mostrará
uno de los mensajes siguientes.
Si el mensaje SIN SEÑAL DE ENTRADA apparece en
pantalla
1Conector seleccionado
Este mensaje muestra qué conector se encuentra
actualmente seleccionado (ENTRADA 1 o ENTRADA 2).
2Condición de la señal de entrada SIN SEÑAL DE
ENTRADA
Esto indica que no se introduce ninguna señal, o que no
se recibe ninguna señal mediante el conector
seleccionado.
3Soluciones
Es posible que uno o más de los siguientes mensajes
aparezca en pantalla.
• Si el mensaje ACTIVELO CON PC aparece en
pantalla, pulse cualquier tecla del teclado del
ordenador y compruebe que la tarjeta gráfica de esté
completamente insertada en la ranura bus correcta.
• Si el mensaje COMPROBAR SELECTOR DE
ENTRADA aparece en pantalla, cambie la señal de
entrada (página 5).
• Si el mensaje CHEQUEE CABLE SEÑAL aparece en
pantalla, compruebe que el monitor esté
correctamente conectado al ordenador (página 4).
Información adicional
Si el mensaje FUERA DEL RANGO DE AJUSTE aparece en
pantalla
1Conector seleccionado y las frecuencias de la señal de
entrada actual
Este mensaje muestra qué conector se encuentra
actualmente seleccionado (ENTRADA 1 o ENTRADA 2).
Si el monitor reconoce las frecuencias de la señal de
entrada actual, las frecuencias horizontal y vertical
también aparecerán.
2Condición de la señal de entrada FUERA DEL RANGO
DE AJUSTE
Esto indica que las especificaciones del monitor no
admiten la señal de entrada.
3Soluciones
CAMBIE SINCRO DE SEÑAL aparece en pantalla. Si
sustituye un monitor antiguo por este, vuelva a conectar
el monitor antiguo. A continuación, ajuste la tarjeta
gráfica del ordenador de forma que la frecuencia
horizontal se encuentre entre 30 – 121 kHz, y la vertical
entre 48 – 160 Hz.
Para más información, consulte “Solución de problemas” en
la página 18.
1:130.0kHz/ H57z
FUERA DEL
RANGO DE AJUSTE
CAMBIE SINCRO
DE SEÑAL
WH I T E
RED
GREEN
BLUE
ENTRADA
MON I TOR FUNC I ONA
I NFORMAC I ON
MON I TOR FUNC I ONA
ENTRADA 1 :
S I N SEÑAL DE ENTRADA
ACT I VELO CON PC
COMPROBAR SE L ECTOR
DE ENTRADA
CHEQUEE CABLE SEÑAL
WH I T E
RED
GREEN
BLUE
I NFORMAC I ON

18
Información adicional
Solución de problemas
Esta sección puede ayudarle a localizar un problema y, por consiguiente, eliminar la necesidad de llamar al soporte técnico.
Síntoma Compruebe lo siguiente
No aparece ninguna imagen
No está iluminado el
indicador u
Si el mensaje “SIN SEÑAL DE
ENTRADA” aparece en
pantalla, o si el indicador u
(alimentación) está iluminado
en naranja o alterna entre
verde y naranja
Si los mensajes “SIN SEÑAL
DE ENTRADA” y
“CHEQUEE CABLE SEÑAL”
aparecen en pantalla, o si el
indicador u se ilumina en
naranja o alterna entre el
verde y el naranja
Si el mensaje “FUERA DEL
RANGO DE AJUSTE” aparece
en pantalla
Si no aparece ningún mensaje
y el indicador u se ilumina en
color verde o parpadea en
color naranja
La imagen aparece codificada
El color no es uniforme
No puede ajustar el monitor
con los botones del panel
frontal
La imagen no está centrada
en pantalla o tiene un
tamaño incorrecto
• Asegúrese de que el cable de alimentación está correctamente conectado.
• Compruebe que el interruptor u (de encendido) se encuentra en la posición de
activado.
• Compruebe que el ajuste del interruptor de entrada sea correcto (página 5).
• Compruebe que los terminales del conector de entrada de vídeo no estén doblados ni
arrancados.
• El ordenador se encuentra en el modo de ahorro de energía. Pulse cualquier tecla del
teclado del ordenador o mueva el ratón.
• Compruebe que la alimentación del ordenador esté activada.
• Compruebe que la tarjeta gráfica esté completamente insertada en la ranura bus
adecuada.
• Asegúrese de que el cable de señal de vídeo está debidamente conectado y que todos
los enchufes están perfectamente encajados en las clavijas.
• Compruebe que no haya terminales doblados ni torcidos en el conector de entrada de
vídeo.
• Compruebe que el ajuste del interrruptor de entrada sea correcto (página 5).
• Comprube que la tarjeta gráfica se encuentra completamente insertada en la ranura de
bus adecuada.
• Compruebe que el rango de frecuencia de vídeo se encuentra dentro del especificado
para el monitor.
(Horizontal: 30 – 121 kHz Vertical: 48 – 160 Hz)
Consulte el manual de instrucciones del ordenador para ajustar el rango de frecuencia
de vídeo.
• Consulte “Función de autodiagnóstico” (página 20).
• Consulte el ajuste de monitor apropiado en el manual de la tarjeta gráfica.
• Revise este manual y confirme que se admiten el modo gráfico y la frecuencia a la que
está operando. Incluso si la frecuencia está en el intervalo adecuado, algunas tarjetas
gráficas pueden tener un impulso de sincronización demasiado estrecho para que el
monitor se sincronice correctamente.
• Desmagnetice el monitor (página 13).
Si sitúa un equipo que genera un campo magnético, como un altavoz, cerca del
monitor o cambia la dirección de éste, el color puede dejar de ser uniforme.
Esta función permite desmagnetizar el armazón metálico del TRC a fin de obtener un
campo neutro en el que la reproducción de los colores es uniforme. Si necesita aplicar
un segundo ciclo de desmagnetización, deje que transcurran al menos 20 minutos para
obtener unos resultados óptimos.
• Ajuste la pureza (página 10).
• Si la función de bloqueo de los controles está activada (SI), desactívela (NO) mediante
la indicación OPCION (página 14).
• Pulse el botón (página 5).
• Ajuste el tamaño o centrado (página 7).
Algunos modos de vídeo no permiten ocupar la pantalla hasta los bordes. Este
problema suele producirse con determinadas tarjetas gráficas.

19
Información adicional
F
EN
D
ES
I
Información adicional
Información adicional
Síntoma Compruebe lo siguiente
Los bordes de la imagen son
curvos
Las líneas blancas muestran
sombras rojas o azules en los
bordes
La imagen aparece borrosa
La imagen salta o sufre
oscilaciones
La imagen parpadea
Aparecen imágenes fantasma
Se observa en pantalla una
trama ondulada o elíptica
(muaré)
La función REAJUSTE DE
COLOR no se activa
Se observan dos líneas
horizontales finas
Se oye un zumbido tras
encender la unidad
• Ajuste la geometría (página 8).
• Ajuste la convergencia (página 9).
• Ajuste el contraste y brillo (página 6).
• Desmagnetice el monitor (página 13).
Si sitúa un equipo que genera un campo magnético, como un altavoz, cerca del monitor
o cambia la dirección de éste, el color puede dejar de ser uniforme.
Esta función permite desmagnetizar el armazón metálico del TRC a fin de obtener un
campo neutro en el que la reproducción de los colores es uniforme. Si necesita aplicar
un segundo ciclo de desmagnetización, deje que transcurran al menos 20 minutos para
obtener unos resultados óptimos.
• Si aparecen sombras rojas o azules a lo largo de los bordes de las imágenes, ajuste la
convergencia (página 9).
• Si ELIMINAR MUARE está activada (SI), la imagen puede aparecer borrosa. Disminuya
el efecto de cancelación de muaré o ajuste ELIMINAR MUARE en NO (página 10).
• Aísle y elimine las fuentes potenciales de campos eléctricos o magnéticos. Algunas
causas frecuentes de este síntoma son los ventiladores eléctricos, las luces fluorescentes
y las impresoras láser.
• Si ha instalado otro monitor en las inmediaciones, aumente la distancia entre ambos
para reducir la interferencia.
• Enchufe el monitor a una toma de CA diferente, a ser posible en un circuito distinto.
• Pruebe el monitor con otro ordenador y en una habitación distinta.
• Defina el índice de barrido en el ordenador para obtener una imagen con la mayor
calidad posible; para ello, consulte el manual del ordenador.
• Si detecta este síntoma, evite el uso de cables prolongadores de vídeo y/o de cajas
conmutadoras de vídeo. Puede deberse a la longitud excesiva de los cables o a una
conexión débil.
• Ajuste ELIMINAR MUARE en SI y defina el grado de cancelación de muaré hasta que
éste sea mínimo (página 10).
• Debido a la relación entre la resolución, el paso de puntos del monitor y el paso de
algunos patrones de imagen, determinados fondos de pantalla muestran
ocasionalmente efecto muaré. Cambie el patrón de escritorio.
• Antes de emplear esta función, el monitor debe encontrarse en el modo de
funcionamiento normal (indicador de alimentación iluminado en verde) durante al
menos 30 minutos. Para obtener más información sobre el empleo de la función
REAJUSTE DE COLOR, consulte la página 12.
• Defina los ajustes de ahorro de energía del ordenador para mantener el monitor en el
modo de funcionamiento normal durante más de 30 minutos.
• El monitor puede perder gradualmente su capacidad para realizar esta función debido
al desgaste natural del tubo de imagen.
• Estas líneas sirven para estabilizar la rejilla de apertura vertical (página 15). La rejilla de
apertura admite el paso de mayor cantidad de luz a través de la pantalla, aumentando
así la intensidad de color y el brillo del TRC de Trinitron.
• Cuando se enciende el monitor, se activa el ciclo de desmagnetización. Es posible que
oiga un zumbido mientras este ciclo se encuentra activado. Se oye el mismo zumbido al
desmagnetizar el monitor manualmente. No se trata de un funcionamiento defectuoso.
• Si el problema persiste, llame al IBM HelpCenter.
En EE.UU., llame al 1-800-772-2227
En Canadá, llame al 1-800-565-3344
• Anote el nombre del modelo y el número de serie de su monitor. Además, tome nota de la marca y el nombre de su
ordenador y de la tarjeta gráfica.
5000K 6500K 930 K0
50 K00
PREPARADO UNA
VEZ CALENTADO
FAC I L EXPERTO s BGR
REAJUSTE
DE COLOR
COLOR

20
Información adicional
Especificaciones
TRC paso de la rejilla de apertura de
0,24 mm
21 pulgadas, medida diagonal
90 grados de deflexión
FD Trinitron
Tamaño de imagen visualizable
Aprox. 403,8 × 302,2 mm (an/al)
Imagen de visualización de
19,8"
Resolución recomendadaHorizontal: 1600 puntos
Vertical: 1200 líneas
Área de imagen estándarAprox. 388 × 291 mm (an/al)
o
Aprox. 364 × 291 mm (an/al)
Frecuencia de deflexión*Horizontal: 30 – 121 kHz
Vertical: 48 – 160 Hz
Corriente/tensión de entrada de CA
100 a 240 V, 50 – 60 Hz, 2,0 – 1,0 A
Consumo de energía Aprox. 145 W
Dimensiones Aprox. 498 × 504 × 508 mm
(an/al/pf)
Peso Aprox. 32 kg
Plug and Play DDC1/2B/2Bi, GTF**
* Condición de sincronización horizontal y vertical
recomendada
• La anchura de sincronización horizontal debe ser
superior al 4,8% del tiempo total horizontal o a 0,8 µs,
según el que sea superior.
• La anchura de supresión horizontal debe ser superior a
2,3 µseg.
• La anchura de supresión vertical debe ser superior a
450 µseg.
**Si la señal de entrada cumple con la GTF (Fórmula de
sincronización generalizada), la función GTF del monitor
proporcionará automáticamente una imagen óptima para
la pantalla.
Diseño y especificaciones sujetos a cambios sin previo aviso.
Función de autodiagnóstico
Este monitor está equipado con una función de
autodiagnóstico. Si el monitor o el ordenador presenta
algún problema, la pantalla se mostrará en blanco y el
indicador u se iluminará en verde o parpadeará en naranja.
Si el indicador u se ilumina en color verde
1Desconecte el cable de entrada de vídeo o apague el
ordenador conectado.
2Pulse el botón u dos veces para apagar y volver a
encender el monitor.
3Mantenga pulsado el botón / durante 2 segundos
antes de que el monitor entre en el modo de ahorro
de energía.
Si aparecen cuatro barras de color (blanco, rojo, verde, azul),
el monitor funciona correctamente. Vuelva a conectar el
cable de entrada de vídeo y compruebe el estado del
ordenador.
Si las barras de color no aparecen, es posible que se deba a
un fallo del monitor. Informe al IBM HelpCenter sobre el
estado del monitor.
Si el indicador u parpadea en color naranja
Pulse el botón u dos veces para apagar y volver a
encender el monitor.
Si el indicador u se ilumina en color verde, el monitor está
funcionando correctamente.
Si el indicador u aún parpadea, existe un fallo potencial del
monitor. Informe al IBM HelpCenter sobre el estado del
monitor. Asegúrese de anotar el nombre del modelo y el
número de serie del monitor. Igualmente, tome nota del
fabricante y del modelo del ordenador y de la tarjeta de
vídeo.
Indicador u

I
Italiano
Prima edizione
Questo documento potrebbe contenere informazioni tecniche non accurate o errori tipografici. Il documento viene tuttavia
aggiornato periodicamente. Eventuali correzioni e modifiche saranno pertanto implementate nelle edizioni successive. La IBM
si riserva il diritto di migliorare e/o modificare i prodotti e/o i programmi in qualsiasi momento.
Il documento potrebbe includere riferimenti o informazioni su prodotti (computer e programmi), elementi di programmazione
o servizi IBM non disponibili nel paese di pubblicazione del documento.
È possibile richiedere copie del documento e informazioni tecniche sui prodotti IBM a un rappresentante autorizzato o a un
rivenditore IBM.
Nessuna parte di questo documento può essere riprodotta o distribuita in qualsiasi forma o tramite qualsiasi mezzo senza
previa autorizzazione scritta della International Business Machines Corporation.
I riferimenti a prodotti, programmi o servizi IBM contenuti nel documento non implicano la disponibilità dei prodotti,
programmi o servizi citati in tutti i paesi in cui la IBM opera. Tali riferimenti non dichiarano né implicano che debbano essere
utilizzati esclusivamente i prodotti, programmi o servizi IBM a cui viene fatto riferimento. È infatti possibile utilizzare
qualsiasi altro prodotto, programma o servizio equivalente dal punto di vista funzionale che non violi i diritti di proprietà
intellettuali della IBM o altri diritti protetti legalmente. La valutazione e la verifica del funzionamento con altri prodotti,
programmi o servizi, ad eccezione di quelli indicati espressamente dalla IBM, sono responsabilità dell’utente.
La IBM potrebbe possedere brevetti o applicazioni brevettate in sospeso correlati al contenuto di questo documento. La
disponibilità del presente documento tuttavia non comporta alcuna licenza d’uso di tali brevetti.
Marchi di fabbrica
I seguenti nomi utilizzati nel documento sono marchi di fabbrica o di servizi della IBM Corporation negli Stati Uniti e in altri
paesi:
IBM VGA HelpCenter
•ENERGY STAR è un marchio di fabbrica registrato negli U.S.A.
• Trinitron® è un marchio di fabbrica registrato di Sony Corporation.
• DDC™ è un marchio registrato di Video Electronics Standard Association.
• VESA è un marchio di Video Electronics Standard Association.
• Tutti i nomi degli altri prodotti citati in questo manuale potrebbero essere marchi o marchi registrati delle rispettive società.
• Inoltre “™” e “®” non sempre vengono riportati nel manuale.
© Copyright International Business Machines Corporation 1999.
Tutti i diritti riservati.

1
I
INDICE
Operazioni preliminari
Precauzioni ............................................................................................................................2
Identificazione dei componenti e dei comandi ................................................................3
Installazione...........................................................................................................................4
Selezione del segnale di ingresso .......................................................................................5
Ridimensionamento e centratura automatici dell’immagine.........................................5
Personalizzazione del monitor
Selezione della lingua per l’indicazione a schermo (OSD) .............................................6
Regolazione della luminosità e del contrasto dell’immagine ........................................6
Il sistema di indicazione a schermo ...................................................................................6
Uso dell’indicazione a schermo DIMENS/CENTRO ................................................7
Uso dell’indicazione a schermo GEOMETRIA ...........................................................8
Uso dell’indicazione a schermo CONVERGENZA ...................................................9
Uso dell’indicazione a schermo SCHERMO ............................................................10
Uso dell’indicazione a schermo COLORE ..................................................................11
Uso dell’indicazione a schermo LANGUAGE ...........................................................13
Uso dell’indicazione a schermo OPZIONI ................................................................13
Reimpostazione dei dati di regolazione ..........................................................................15
Caratteristiche tecniche
Cavi di smorzamento .........................................................................................................15
Uso immediato ....................................................................................................................15
Funzione di risparmio energetico ....................................................................................16
Modi preimpostati ..............................................................................................................16
Visualizzazione delle informazioni sul monitor ............................................................16
Informazioni aggiuntive
Messaggi di avvertimento .................................................................................................17
Guida alla soluzione dei problemi ...................................................................................18
Funzione di autodiagnostica .............................................................................................20
Caratteristiche tecniche......................................................................................................20

2
Operazioni preliminari
Uso del sistema orientabile
È possibile regolare il monitor entro l’angolazione illustrata
qui sotto. Per trovare il centro del raggio di rotazione del
monitor, allineare il centro dello schermo del monitor con i
punti di centratura del supporto.
Per ruotare il monitor verticalmente o orizzontalmente,
afferrarlo alla base con entrambe le mani. Quando si inclina
verticalmente il monitor, fare attenzione a non schiacciarsi le
dita.
Nota
Non rimuovere la base del sistema orientabile dal monitor.
Avvertenza per i collegamenti di
alimentazione
• Usare un cavo di alimentazione adeguato
all’alimentazione del paese in cui ci si trova.
Esempi di forme di spina:
• Prima di scollegare il cavo di alimentazione, attendere
almeno 30 secondi dallo spegnimento dell’apparecchio
per consentire la dispersione dell’elettricità statica sulla
superficie del tubo catodico.
• Non appena si accende l’apparecchio, il tubo catodico
viene smagnetizzato per circa 2 secondi. Questa
operazione crea un forte campo magnetico attorno al
telaio metallico, che potrebbe danneggiare i dati di dischi
o nastri magnetici situati nelle immediate vicinanze.
Collocare eventuali apparecchiature di registrazione e
dischi o nastri lontano dal monitor.
L’apparecchiatura dovrebbe essere situata in
prossimità di una presa di rete facilmente accessibile.
per CA da 100 a
120 V per CA da 200 a
240 V solo per CA 240 V
Precauzioni
Installazione
• Evitare il surriscaldamento interno consentendo
un’adeguata circolazione dell’aria. Non collocare il
monitor su tappetini o coperte, né in prossimità di
tendaggi che potrebbero bloccarne le prese di
ventilazione.
• Non installare il monitor vicino a fonti di calore quali
radiatori o condotti d’aria calda, né in luoghi esposti alla
luce diretta del sole, a polvere eccessiva, a vibrazioni
meccaniche o urti.
• Non collocare il monitor accanto ad apparecchi generatori
di campi magnetici, quali convertitori o linee ad alta
tensione.
Manutenzione
• Pulire il rivestimento, il pannello ed i comandi con un
panno morbido leggermente inumidito con una soluzione
detergente. Non utilizzare alcun tipo di spugnetta o
polvere abrasiva, né solventi quali alcool o benzene.
• Non strofinare, toccare o tamburellare sulla superficie
dello schermo con oggetti appuntiti o abrasivi quali penne
a sfera o cacciaviti. Ciò potrebbe infatti graffiare il
cinescopio.
• Pulire lo schermo con un panno morbido. Se si utilizza un
detergente liquido per vetri, assicurarsi che non contenga
soluzioni antistatiche o additivi simili, onde evitare di
graffiare il rivestimento dello schermo.
Trasporto
Se si deve spedire il presente monitor o lo si deve inviare in
riparazione, imballarlo nella scatola originaria.
Operazioni preliminari
90°
90°
15°
5°
Punti di centratura

3
Personalizzazione del monitor
Operazioni preliminari
I
AC IN
(HD15)
1(DVI) 2
Identificazione dei componenti e
dei comandi
Per maggiori dettagli consultare le pagine indicate tra
parentesi.
Parte anteriore Parte posteriore
1Tasto ? (ripristina) (pagina 15)
Per ripristinare le impostazioni effettuate in fabbrica.
2Tasto ASC (ridimensionamento e
centratura automatici) (pagina 5)
Regola automaticamente le dimensioni e la centratura
dell’immagine.
3Interruttore di ingresso (pagina 5)
Seleziona il segnale di ingresso video INPUT 1
(connettore 1 di ingresso video: J1) o INPUT 2
(connettore 2 di ingresso video: J2).
4Tasti (./>) frecce in alto e in basso
¨ (luminosità) (pagine 6 – 15)
Per regolare la luminosità dell’immagine.
Svolgono la stessa funzione dei tasti (./>) per la
regolazione di altre voci.
5Tasto (menu) (pagine 6 – 16)
Per visualizzare l’indicazione a schermo MENU.
6Tasti (?//) frecce a destra e a sinistra
> (contrasto) (pagine 6 – 14, 20)
Per regolare il contrasto.
Svolgono la stessa funzione dei tasti (?//) per la
regolazione di altre voci.
7Interruttore ed indicatore di accensione
u (pagine 16, 20)
Per accendere e spegnere il monitor.
Quando il monitor viene acceso, l’indicatore di
accensione si illumina in verde; quando il monitor entra
nel modo di risparmio energetico, l’indicatore
lampeggia in arancione e in verde in modo alternato o si
illumina in arancione.
N. piedino
1
2
3
4
5
6
7
8
Segnale
Rosso
Verde
(Sincronismo su
verde)
Blu
ID (Terra)
Terra DDC*
Terra rosso
Terra verde
Terra blu
Segnale
DDC + 5V*
Terra
ID (Terra)
Dati
bidirezionali
(SDA)*
Sinc O.
Sinc V.
Orologio dati
(SCL)*
N. piedino
9
10
11
12
13
14
15
8Connettore AC IN (pagina 4)
Collega un cavo di alimentazione CA al monitor.
9Connettore 1 di ingresso video (HD15)
(J1) (pagina 4)
Immette i segnali video RGB (0,700 Vp-p, positivo) e i
segnali sincronici.
* Standard del Display Data Channel (DDC) del marchio VESA
1- -2
5 4 3 2 1
678910
1112131415

4
Operazioni preliminari
AC IN
(HD15)
1(DVI) 2
AC IN
(HD15)
1(DVI) 2
AC IN
(HD15)
1(DVI) 2
Note
• Non accorciare i piedini del cavo del segnale video.
• Durante il collegamento del cavo del segnale video, controllare
l’allineamento del connettore. Non inserire forzatamente il cavo
nel connettore in modo errato onde evitare di piegare i piedini.
Punto 3: Collegare il cavo di alimentazione
Con il monitor spento, collegare un capo del cavo di
alimentazione appropriato per la rete elettrica locale al
monitor e l’altro capo alla presa di rete.
ad un computer
con uscita video
DVI
alla presa a muro
a AC IN
cavo di alimentazione
Punto 4: Accendere il monitor ed il
computer
Parte posteriore
* Standard del Display Data Channel (DDC) del marchio VESA
N. piedino
C1
C2
C3
C4
C5
1
2
3
4
5
6
7
8
9
N. piedino
10
11
12
13
14
15
16
17
18
19
20
21
22
23
24
Segnale
Rosso
Verde
Blu
Sinc O.
Terra (R/V/B)
–
–
–
–
–
Orologio dati
(SCL)
*
Dati
bidirezionali
(SDA)*
Sinc V.
–
Segnale
–
–
–
–
DDC + 5V*
Terra
Hot Plug Detect
–
–
–
–
–
–
–
–
12345678
C1 C2
C5
C3 C4
9 10121314151617
17 18 19 20 21 22 23 24
0Connettore 2 di ingresso video (DVI) (J2)
(pagina 4)
Collegato ad un computer con un’uscita video DVI.
lato anteriore
lato posteriore
lato anteriore
lato
posteriore
ad un computer
con uscita
video HD15
Installazione
Questo monitor si sincronizza perfettamente con
piattaforme funzionanti su frequenze orizzontali tra 30 e
121 kHz.
Punto 1: Controllare che il computer e il
monitor siano spenti
Punto 2: Collegare il monitor al computer
Collegare il cavo del segnale video all’uscita video del
computer.

5
Personalizzazione del monitor
Operazioni preliminari
I
Selezione del segnale di ingresso
È possibile collegare due computer al monitor utilizzando i
connettori di ingresso video 1 (J1) e 2 (J2). Per
selezionare uno dei due computer, utilizzare l’interruttore
di ingresso.
Spostare l’interruttore di ingresso.
Il connettore selezionato appare sullo schermo per 3
secondi.
Sullo schermo appare “INPUT 1” (connettore 1 di ingresso
video: J1) o “INPUT 2” (connettore 2 di ingresso video:
J2).
Nota
Se nessun segnale viene inviato al connettore selezionato, sullo
schermo appare il messaggio “NO SEGNALESINGRESSO”. Dopo
alcuni secondi, il monitor entra nel modo di risparmio energetico.
In tal caso, selezionare l’altro connettore.
Ridimensionamento e centratura
automatici dell’immagine
È possibile regolare l’immagine in modo che venga
visualizzata sullo schermo intero in modo facile premendo il
tasto (ridimensionamento e centratura automatici).
Premere il tasto .
L’immagine viene visualizzata automaticamente sullo
schermo intero.
Note
• Utilizzare questa funzione con computer su cui è possibile
visualizzare le immagine con le stesse dimensioni dello schermo.
Questa funzione potrebbe non funzionare correttamente se il
colore di sfondo è scuro o se l’immagine di ingresso non riempie
lo schermo fino ai bordi.
• Le immagini con rapporto di formato di 5:4 (risoluzione: 1280 ×
1024) vengono visualizzate nella loro risoluzione reale senza
riempire lo schermo fino ai bordi.
• Quando viene premuto il tasto , l’immagine visualizzata si
muove per alcuni secondi. Non si tratta di un guasto al monitor.
Punto 5: Regolare i comandi del
monitor come desiderato
L’installazione del monitor è completata.
Nota
Se sullo schermo non appare nessuna immagine ma appare “NO
SEGNALESINGRESSO” o “FUORI GAMMA SCANS”, vedere la
sezione “Messaggi di avvertimento” a pagina 17.
Preparazione della postazione di lavoro
Collocazione del monitor
Non collocare il monitor in prossimità di lampade
fluorescenti o di altri apparecchi in grado di generare campi
magnetici, onde evitare eventuali interferenze. Assicurarsi
che la base su cui viene appoggiato il monitor sia in grado
di reggerne il peso. Lasciare uno spazio libero di almeno
50 mm intorno al monitor.
Altezza
Collocare il monitor in modo che, quando si è seduti di
fronte ad esso, il bordo superiore dello schermo sia
leggermente inferiore al livello degli occhi.
Orientamento
Collocare il monitor in modo che il riflesso provocato da
sorgenti luminose sia minimo, ad esempio ad angolo retto
con le finestre. Collocare il monitor esattamente di fronte
alla propria posizione di lavoro. Ruotare il monitor in modo
da ottenere l’angolazione migliore.
Consigli e precauzioni per il lavoro al computer
Pause
Fare pause ad intervalli regolari. Non assumere la stessa
posizione per periodi di tempo prolungati, alzarsi e
sciogliere i muscoli periodicamente onde evitare un
eccessivo affaticamento.
Schiena
Sedersi in modo che la schiena sia completamente
appoggiata allo schienale.
Mani
Premere i tasti della tastiera in modo leggero, mantenendo
le mani e le dita rilassate. Assicurarsi di avere sufficiente
spazio di fronte alla tastiera in modo da riposare i polsi
quando non si utilizza la tastiera. Se possibile, utilizzare un
appoggiapolsi.
Vista
Lavorare con i monitor può affaticare la vista. Distogliere lo
sguardo dal monitor ad intervalli regolari e sottoporsi
periodicamente a controlli specialistici.
Impostazione dello schermo
Regolare correttamente la luminosità e il contrasto. Può
essere necessario modificare tali regolazioni durante il corso
della giornata in base alla diversa luminosità. Molte
applicazioni consentono di selezionare tra diverse
combinazioni di colore quella più adatta.
12

6
Personalizzazione del monitor
Operazioni precedenti la regolazione
• Collegare il monitor e il computer e poi accenderli.
Selezione della lingua per
l’indicazione a schermo (OSD)
Nel caso in cui occorra cambiare la lingua dell’OSD,
consultare “Uso dell’indicazione a schermo
LANGUAGE ” a pagina 13.
La lingua inglese è la lingua preimpostata.
Regolazione della luminosità e
del contrasto dell’immagine
Dopo aver regolato l’impostazione, questa viene
memorizzata per tutti i segnali in entrata ricevuti.
1Premere i tasti ¨ (luminosità) ./> o > (contrasto)
?//.
Appare l’indicazione a schermo LUMINOSITA/
CONTRASTO.
2Per la regolazione della luminosità
Premere i tasti ¨./>.
> . . . per aumentare la luminosità
. . . . per diminuire la luminosità
Per la regolazione del contrasto
Premere i tasti >?//.
/ . . . per aumentare il contrasto
? . . . per diminuire il contrasto
L’indicazione a schermo scompare automaticamente dopo
circa 3 secondi.
Per reimpostare i valori, premere il tasto ? (ripristina)
mentre l’indicazione a schermo è attiva. Vengono ristabiliti i
valori preimpostati in fabbrica della luminosità e del
contrasto.
Se si utilizza il modo sRGB
Se si seleziona il modo sRGB tramite il menu COLORE,
sullo schermo appare il seguente menu LUMINOSITA/
CONTRASTO.
Per ulteriori informazioni su come utilizzare il modo sRGB,
vedere la sezione “Utilizzo delle indicazioni a schermo di
COLORE ” a pagina 11.
Il menu scompare automaticamente dopo circa 3 secondi.
Il sistema di indicazione a
schermo
La maggior parte delle regolazioni vengono effettuate
usando il sistema di indicazione a schermo MENU.
Indicazione a schermo MENU
Per visualizzare l’indicazione a schermo MENU premere
il tasto .
Nell’indicazione a schermo MENU sono inclusi dei
collegamenti ad altre indicazioni a schermo descritte di
seguito.
1USCITA
Chiude l’indicazione a schermo MENU.
2 DIMENS/CENTRO (dimensione/centratura)
Visualizza l’indicazione a schermo DIMENS/CENTRO
per regolare le dimensioni, la centratura e
l’ingrandimento o la riduzione dell’immagine.
3 GEOMETRIA (geometria)
Visualizza l’indicazione a schermo GEOMETRIA per
regolare la rotazione e la distorsione a cuscino
dell’immagine, ecc.
4 CONVERGENZA (convergenza)
Visualizza l’indicazione a schermo CONVERGENZA
per regolare la convergenza verticale e orizzontale
dell’immagine.
5 SCHERMO
Visualizza le indicazioni a schermo di SCHERMO per
regolare la qualità dell’immagine. È possibile regolare la
purezza del colore e l’effetto di cancellazione moiré.
6 COLORE (colore)
Visualizza l’indicazione a schermo COLORE per
regolare la temperatura di colore.
7 LANGUAGE (lingua)
Visualizza l’indicazione a schermo LANGUAGE per
selezionare la lingua.
8 OPZIONI (opzioni)
Visualizza l’indicazione a schermo OPZIONI per
regolare la posizione dell’OSD e per smagnetizzare lo
schermo, ecc.
9Frequenze verticali e orizzontali del segnale
d’ingresso corrente
Vengono visualizzate le frequenze verticali e orizzontali
del segnale d’ingresso corrente.
!ºRisoluzione del segnale d’ingresso corrente
Se il segnale corrisponde ad uno dei modi del monitor
preimpostati in fabbrica, la risoluzione viene
visualizzata.
Personalizzazione del monitor
26 26
LUMI NOS I TA / CONTRASTO
56 76
sRGB : 56 76
LUMI NOS I TA / CONTRASTO
USC I TA
D IMENS / CENTRO
GEOMETR I A
CONVERGENZA
SCHERMO
COLORE
LANGUAGE
OPZ I ON I
MENU
OK
68 . 7kHz / 85Hz
1024x 768

7
Personalizzazione del monitor
I
Personalizzazione del monitor
Personalizzazione del monitor
Per
regolare le dimensioni orizzontali
dell’immagine
regolare le dimensioni verticali
dell’immagine
regolare la centratura orizzontale
dell’immagine
regolare la centratura verticale
dell’immagine
ingrandire o ridurre l’immagine
26
D IMENS / CENTRO
4Premere i tasti ?// per regolare le impostazioni.
Selezionare
(Ridimensionamento
orizzontale)
(Ridimensionamento
verticale)
(Centratura
orizzontale)
(Centratura verticale)
(Ingrandimento/
riduzione)
Premere una volta il tasto per tornare all’indicazione a
schermo MENU, premerlo due volte per tornare alla
visualizzazione normale. Se non viene premuto alcun tasto,
l’indicazione a schermo MENU si chiude automaticamente
dopo circa 30 secondi.
Per reimpostare i valori, premere il tasto ? (ripristina)
mentre l’indicazione a schermo è attiva.
Vengono ristabiliti i valori preimpostati in fabbrica per le
voci selezionate.
Nota
La regolazione (Ingrandimento/riduzione) si arresta quando le
dimensioni orizzontali o verticali raggiungono il valore massimo o
minimo. Il valore della regolazione orizzontale non viene
visualizzato nel menu.
Per
/ . . . aumentare la larghezza
dell’immagine
? . . . diminuire la larghezza
dell’immagine
/ . . . aumentare l’altezza
dell’immagine
? . . . diminuire l’altezza
dell’immagine
/ . . . spostare verso destra
l’immagine
? . . . spostare verso sinistra
l’immagine
/ . . . spostare verso l’alto
l’immagine
? . . . spostare verso il basso
l’immagine
/ . . . ingrandire l’immagine
? . . . ridurre l’immagine
Uso dell’indicazione a schermo
DIMENS/CENTRO
Grazie alle impostazioni di DIMENS/CENTRO è possibile
regolare le dimensioni, la centratura e l’ingrandimento o la
riduzione dell’immagine.
I dati della regolazione verranno preimpostati in memoria
per il segnale di ingresso corrente.
1Premere il tasto .
Appare l’indicazione a schermo MENU.
2Premere i tasti ./> per selezionare “ DIMENS/
CENTRO”, quindi premere di nuovo il tasto .
Appare l’indicazione a schermo DIMENS/CENTRO.
3Premere i tasti ./> per selezionare la voce per cui si
desidera effettuare la regolazionne.
Selezionare
(Ridimensionamento
orizzontale)
(Ridimensionamento
verticale)
(Centratura orizzontale)
(Centratura verticale)
(Ingrandimento/
riduzione)

8
Personalizzazione del monitor
Selezionare
(Rotazione)
(Regolazione lati)
(Bilanciamento lati)
(Regolazione ampiezza)
(Bilanciamento forma)
Uso dell’indicazione a schermo
GEOMETRIA
Le impostazioni GEOMETRIA consentono la regolazione
della forma e dell’orientamento dell’immagine.
Una volta che (Rotation) è stato regolato, verrà inserito
nella memoria per tutti i segnali d’ingresso ricevuti. Gli altri
dati verranno memorizzati per il segnale di ingresso
corrente.
1Premere il tasto .
Appare l’indicazione a schermo MENU.
2Premere i tasti ./> per selezionare
“ GEOMETRIA”, quindi premere di nuovo il tasto .
Appare l’indicazione a schermo GEOMETRIA.
3Premere i tasti ./> per selezionare la voce per cui si
desidera effettuare la regolazione.
Per
effettuare la regolazione della
rotazione dell’immagine
effettuare la regolazione dei lati
dell’immagine
effettuare la regolazione del
bilanciamento dell’immagine ai lati
effettuare la regolazione
dell’ampiezza dell’immagine
effettuare la regolazione del
bilanciamento della forma
dell’immagine
26
GEOMETR I A
Premere una volta il tasto per tornare all’indicazione a
schermo MENU, premerlo due volte per tornare alla
visualizzazione normale. Se non viene premuto alcun tasto,
l’indicazione a schermo MENU si chiude automaticamente
dopo circa 30 secondi.
Per reimpostare il valore, premere il tasto ? (ripristina)
mentre l’indicazione a schermo è attiva.
Viene ristabilito il valore preimpostato in fabbrica per le
voci selezionate.
4Premere i tasti ?// per regolare le impostazioni.
Per
(Rotazione)
(Regolazione lati)
(Bilanciamento lati)
(Regolazione ampiezza)
(Bilanciamento forma)
Premere
/ . . . per ruotare l’immagine in senso
orario
? . . . per ruotare l’immagine in senso
antiorario
/ . . . per espandere i bordi dell’immagine
? . . . per ridurre i bordi dell’immagine
/ . . . per espandere i bordi dell’immagine
verso destra
? . . . per espandere i bordi dell’immagine
verso sinistra
/ . . . per aumentare l’ampiezza del
bordo superiore dell’immagine
? . . . per diminuire l’ampiezza del bordo
superiore dell’immagine
/ . . . per spostare a destra il bordo
superiore dell’immagine
? . . . per spostare a sinistra il bordo
superiore dell’immagine

9
Personalizzazione del monitorPersonalizzazione del monitor
I
Personalizzazione del monitor
Uso dell’indicazione a schermo
CONVERGENZA
Le impostazioni del menu CONVERGENZA consentono di
regolare la qualità dell’immagine tramite il controllo della
convergenza.
La convergenza riguarda l’allineamento dei segnali dei colori
rosso, verde e blu.
Se vengono visualizzate ombre rosse o blu attorno ai caratteri
o alle linee, regolare la convergenza.
I dati della regolazione verranno memorizzati per tutti i
segnali di ingresso ricevuti.
1Premere il tasto .
Appare l’indicazione a schermo MENU.
2Premere i tasti ./> per selezionare
“ CONVERGENZA”, quindi premere di nuovo il
tasto .
Appare l’indicazione a schermo CONVERGENZA.
3Premere i tasti ./> per selezionare la voce per cui si
desidera effettuare la regolazione.
Selezionare
(Convergenza orizzontale)
(Convergenza verticale)
TOP
CONV VERT SUP
BOT
CONV VERT INF
Per
effettuare la regolazione della
convergenza orizzontale
effettuare la regolazione della
convergenza verticale
effettuare la regolazione della
convergenza verticale nella parte
superiore dello schermo
effettuare la regolazione della
convergenza verticale nella parte
inferiore dello schermo
Premere una volta il tasto per tornare all’indicazione a
schermo MENU, premerlo due volte per tornare alla
visualizzazione normale. Se non viene premuto alcun tasto,
l’indicazione a schermo MENU si chiude automaticamente
dopo circa 30 secondi.
Per reimpostare il valore, premere il tasto ? (ripristina)
mentre l’indicazione a schermo è attiva.
Per la voce selezionata viene ristabilito il valore
preimpostato in fabbrica.
4Premere i tasti ?// per effettuare la regolazione
delle impostazioni.
Per
(Convergenza orizzontale)
(Convergenza verticale)
TOP
CONV VERT SUP
BOT
CONV VERT INF
Premere
/ . . . per spostare a destra le ombre
del rosso ed a sinistra le ombre
del blu
? . . . per spostare a sinistra le ombre
del rosso ed a destra le ombre
del blu
/ . . . per spostare in alto le ombre
del rosso ed in basso le ombre
del blu
? . . . per spostare in basso le ombre
del rosso ed in alto le ombre
del blu
/ . . . per spostare in alto le ombre
del rosso e in basso le ombre
del blu nella parte superiore
dello schermo
? . . . per spostare in basso le ombre
del rosso e in alto le ombre del
blu nella parte superiore dello
schermo
/ . . . per spostare in alto le ombre
del rosso e in basso le ombre
del blu nella parte inferiore
dello schermo
? . . . per spostare in basso le ombre
del rosso e in alto le ombre del
blu nella parte inferiore dello
schermo
TOP
BOT
26
CONVERGENZA

10
Personalizzazione del monitor
* L’effetto moiré è un tipo di interferenza naturale che
produce leggere linee ondulate sullo schermo. Questo
effetto può verificarsi a causa dell’interferenza tra il
motivo dell’immagine sullo schermo e il motivo a punti di
fosforo sul monitor.
Esempio di effetto moiré
Nota
L’immagine potrebbe diventare sfocata se ELIMINA MOIRE è
impostato su SI.
Uso dell’indicazione a schermo
SCHERMO
Le impostazioni del menu SCHERMO consentono di
regolare la qualità dell’immagine tramite il controllo
dell’effetto moiré e della purezza del colore.
• Se il colore appare irregolare negli angoli dello schermo,
regolare la purezza del colore.
• Se sullo schermo appaiono disturbi ellittici o ondulati,
annullare l’effetto moiré.
Le impostazioni ELIMINA MOIRE e REGOLAZ. MOIRE
vengono memorizzate nella memoria per il segnale di
ingresso corrente. Tutte le altre impostazioni vengono
memorizzate nella memoria per tutti i segnali di ingresso.
1Premere il tasto .
Appare l’indicazione a schermo MENU.
2Premere i tasti ./> per selezionare “ SCHERMO”,
quindi premere di nuovo il tasto .
Appare l’indicazione a schermo SCHERMO.
3Premere prima i tasti ./> per selezionare la voce che
si desidera regolare, quindi premere i tasti ?// per
regolare le impostazioni.
Selezionare
LANDING
LANDING
LANDING
LANDING
ELIMINA MOIRE*
REGOLAZ. MOIRE
Per
ridurre al minimo le irregolarità del
colore nella parte superiore sinistra dello
schermo.
ridurre al minimo le irregolarità del
colore nella parte superiore destra dello
schermo.
ridurre al minimo le irregolarità del
colore nella parte inferiore sinistra dello
schermo.
ridurre al minimo le irregolarità del
colore nella parte inferiore destra dello
schermo.
per impostare la funzione di
eliminazione dell’effetto moiré su SI o
NO. (REGOLAZ. MOIRE) appare nel
menu se si seleziona SI.
regolare il grado di eliminazione
dell’effetto moiré fino a ridurlo al
minimo.

11
Personalizzazione del monitorPersonalizzazione del monitor
I
Personalizzazione del monitor
Modo FACILE
1Premere prima i tasti ./> per selezionare la riga
della temperatura di 1, quindi premere i tasti ?//
per selezionare la temperatura di colore.
Le temperature di colore predefinite sono 5000K, 6500K
e 9300K. Poiché l’impostazione predefinita è 9300K, i
bianchi cambieranno da una tinta bluastra ad una tinta
rossastra abbassando la temperatura a 6500K e 5000K.
2Se necessario, effettuare la sintonia fine della
temperatura di colore.
Premere prima i tasti ./> per selezionare la riga di
regolazione della temperatura di colore 2, quindi
premere i tasti ?// per effettuare la sintonia fine
della temperatura di colore.
Se si effettua la sintonia fine della temperatura di colore,
le nuove impostazioni del colore vengono memorizzate
nella memoria per ciascuna delle tre temperature di
colore e la voce 1 del menu a schermo cambia come
descritto di seguito.
• [5000K]n[ 1]
• [6500K]n[ 2]
• [9300K]n[ 3]
Modo ESPERTO
È possibile effettuare ulteriori e più precise regolazioni del
colore selezionando il modo ESPERTO.
1Premere i tasti ./> per selezionare la riga della
temperatura di colore 1, quindi premere i tasti
?// per selezionare la temperatura di colore.
2Premere i tasti ./> per selezionare la voce di
regolazione 2, quindi premere i tasti ?// per
regolare la voce BIAS (livello del nero).
In questo modo vengono regolate le aree scure di
un’immagine.
Uso dell’indicazione a schermo
COLORE
Le impostazioni del menu COLORE consentono di regolare
la temperatura di colore dell’immagine modificando il
livello del colore del campo del colore bianco. I colori
appaiono rossastri se la temperatura è bassa e bluastri se la
temperatura è alta. Questa regolazione risulta utile per far
corrispondere i colori del monitor ai colori di un’immagine
stampata.
1Premere il tasto .
Appare l’indicazione a schermo MENU.
2Premere i tasti ./> per selezionare “ COLORE”,
quindi premere di nuovo il tasto .
Appare l’indicazione a schermo COLORE.
3Premere i tasti ?// per selezionare il modo di
regolazione.
I modi di regolazione disponibili sono i seguenti:
FACILE, ESPERTO e sRGB.
4Premere prima i tasti ./> per selezionare la voce che
si desidera regolare, quindi premere i tasti ?// per
regolare le impostazioni.
Per regolare il modo selezionato, eseguire le istruzioni
riportate di seguito.
5000K 6500K 930 K0
50 K00
FAC I LE ESPERTO s BGR
RIPR I ST I NO
COLORE SI
COLORE
5000K 6500K 930 K0
R BIAS 05
V BIAS 05
B BIAS 05
RGAIN 05
VGAIN 05
BGAIN 05
FAC I LE ESPERTO s BGR
COLORE

12
Personalizzazione del monitor
Nota
Assicurarsi che il computer e gli altri dispositivi collegati (ad
esempio una stampante) siano sRGB compatibili.
Ripristino dei colori tramite i menu FACILE o sRGB
I colori della maggior parte dei monitor tendono a diventare
gradualmente opachi nel corso degli anni. La funzione
RIPRISTINO COLORE contenuta nei menu FACILE e sRGB
consente di ripristinare il livello di qualità di fabbrica
originale dei colori. La sezione seguente spiega come
ripristinare i colori del monitor tramite il menu FACILE.
1Premere i tasti ?// per selezionare il modo FACILE
o sRGB.
2Premere prima i tasti ./> per selezionare
(RIPRISTINO COLORE), quindi premere il tasto /.
Durante il processo di ripristino dei colori (circa 2
secondi), l’immagine scompare. Una volta che il colore è
stato ripristinato, l’immagine appare di nuovo sullo
schermo.
Note
• Prima di utilizzare questa funzione, il monitor deve rimanere nel
modo di funzionamento normale (l’indicatore di alimentazione è
illuminato in verde) per almeno 30 minuti. Se il monitor entra
nel modo di risparmio energetico, riportare il monitor nel modo
di funzionamento normale e attendere 30 minuti finché il
monitor non è pronto. Per mantenere il monitor nel modo di
funzionamento normale per 30 minuti senza interruzioni, è
necessario regolare le impostazioni del modo di risparmio
energetico del computer. Se il monitor non è pronto, appare il
seguente messaggio.
• L’efficacia di questa funzione diminuisce gradualmente con
l’usura del cinescopio a colori del monitor.
3Premere i tasti ./> per selezionare la voce di
regolazione 3, quindi premere i tasti ?// per
regolare la voce GAIN (livello del bianco).
In questo modo vengono regolate le aree chiare di
un’immagine.
È possibile regolare il componente R (rosso), V (verde),
B (blu) del segnale di ingresso quando si modificano le
voci 2 e 3.
Se si effettua la sintonia fine della temperatura di colore,
le nuove impostazioni del colore vengono memorizzate
nella memoria per ciascuna delle tre temperature di
colore e la voce 1 del menu a schermo cambia come
descritto di seguito.
• [5000K]n[ 1]
• [6500K]n[ 2]
• [9300K]n[ 3]
Impostazione della temperatura di colore per ciascun
connettore di ingresso video
È possibile impostare la sintonia fine della temperatura di
colore nel modo FACILE o ESPERTO per ciascun connettore
di ingresso video (INPUT 1 e INPUT 2).
1Selezionare lo stesso modo di regolazione e la stessa
temperatura di colore nel menu COLORE sia per
INPUT 1 che per INPUT 2.
2Sintonia fine della temperatura di colore in ciascun
menu per INPUT 1 e INPUT 2.
Le impostazioni vengono memorizzate in memoria per
ciascun connettore di INPUT 1 e INPUT 2.
Per informazioni su come selezionare il connettore, vedere a
pagina 5.
Modo sRGB
L’impostazione del colore sRGB è un protocollo del colore
standard industriale progettato per mettere in correlazione i
colori stampati e visualizzati delle apparecchiature per
computer sRGB compatibili. Per regolare i colori in base al
profilo sRGB, selezionare semplicemente il modo sRGB nel
menu COLORE. Tuttavia, per visualizzare correttamente i
colori sRGB (γ=2,2, 6500K), è necessario impostare il
computer sul profilo sRGB e regolare la luminosità ( ) e il
contrasto (>) sui valori visualizzati nel menu. Per
informazioni su come modificare la luminosità ( ) e il
contrasto (>), vedere a pagina 6.
:56 :76 PER s BGR
FAC I LE ESPERTO s BGR
RIPR I ST I NO
COLORE SI
COLORE
5000K 6500K 930 K0
50 K00
PRONTO
DOPO R I SCALD .
FAC I LE ESPERTO s BGR
RIPRISTINO
COLORE
COLORE

13
Personalizzazione del monitorPersonalizzazione del monitor
I
Personalizzazione del monitor
Uso dell’indicazione a schermo
OPZIONI
Grazie all’indicazione a schermo OPZIONI, è possibile
smagnetizzare lo schermo manualmente e cambiare la
posizione delle indicazioni a schermo; inoltre, permette di
bloccare i comandi.
Smagnetizzazione dello schermo
Lo schermo del monitor viene smagnetizzato
automaticamente con l’attivazione dell’alimentazione.
È possibile effettuare anche manualmente la
smagnetizzazione dello schermo.
1Premere il tasto .
Appare l’indicazione a schermo MENU.
2Premere i tasti ./> per selezionare “ OPZIONI”,
quindi premere di nuovo il tasto .
Appare l’indicazione a schermo OPZIONI.
3Premere i tasti ./> per selezionare
“ (SMAGNET.)”.
4Premere il tasto /.
Lo schermo si smagnetizza per circa 2 secondi.
Nel caso in cui sia necessario smagnetizzare una seconda
volta lo schermo, attendere almeno 20 minuti prima di
ripetere la procedura sopra indicata.
Premere una volta il tasto per tornare all’indicazione a
schermo MENU, premerlo due volte per tornare alla
visualizzazione normale. Se non viene premuto alcun tasto,
l’indicazione a schermo MENU si chiude automaticamente
dopo circa 30 secondi.
Uso dell’indicazione a schermo
LANGUAGE
Le indicazioni a schermo possono essere visualizzate in
inglese, francese, tedesco, spagnolo, italiano, olandese,
svedese, russo e giapponese.
1Premere il tasto .
Appare l’indicazione a schermo MENU.
2Premere i tasti ./> per selezionare “ LANGUAGE”,
quindi premere di nuovo il tasto .
Appare l’indicazione a schermo LANGUAGE.
3Premere i tasti ./> per selezionare la lingua
desiderata.
• ENGLISH: Inglese
• FRANÇAIS: Francese
• DEUTSCH: Tedesco
• ESPAÑOL: Spagnolo
• ITALIANO
• NEDERLANDS: Olandese
• SVENSKA: Svedese
•: Russo
•: Giapponese
Premere una volta il tasto per tornare all’indicazione a
schermo MENU, premerlo due volte per tornare alla
visualizzazione normale. Se non viene premuto alcun tasto,
l’indicazione a schermo MENU si chiude automaticamente
dopo circa 30 secondi.
Per reimpostare la lingua inglese, premere il tasto
? (ripristina) mentre l’indicazione a schermo è attiva.
ENGL I SH
FRANÇA I S
DEUTSCH
ESPAÑOL
ITALIANO
NEDERLANDS
SVENSKA
LANGUAGE
SMAGNET.
SI
OPZ ION I

14
Personalizzazione del monitor
Funzione di bloccaggio dei comandi
È possibile proteggere le regolazioni effettuate bloccando i
comandi.
1Premere il tasto .
Appare l’indicazione a schermo MENU.
2Premere i tasti ./> per selezionare “ OPZIONI”,
quindi premere di nuovo il tasto .
Appare l’indicazione a schermo OPZIONI.
3Premere i tasti ./> per selezionare “ (BLOCCO
MENU)”.
4Premere il tasto / per selezionare “SI”.
Premere una volta il tasto per tornare all’indicazione a
schermo MENU, premerlo due volte per tornare alla
visualizzazione normale. Se non viene premuto alcun tasto,
l’indicazione a schermo MENU si chiude automaticamente
dopo circa 30 secondi.
Soltanto l’interruttore u (accensione) e i tasti USCITA e
“ (BLOCCO MENU)” dell’indicazione a schermo
“ OPZIONI” non vengono disabilitati. Se viene
selezionata qualsiasi altra voce, sullo schermo appare il
contrassegno .
Per eliminare il bloccaggio dei comandi
Ripetere le procedure che vanno dal punto 1 al punto 3
descritte sopra e premere il tasto ? per selezionare “NO”.
SMAGNET.
SI
OPZ ION I
Modifica della posizione dell’indicazione a
schermo
È possibile modificare la posizione dell’indicazione a
schermo (per esempio, nel caso in cui si desideri effettuare
la regolazione dell’immagine dietro l’indicazione stessa).
1Premere il tasto .
Appare l’indicazione a schermo MENU.
2Premere i tasti ./> per selezionare “ OPZIONI”,
quindi premere di nuovo il tasto .
Appare l’indicazione a schermo OPZIONI.
3Premere i tasti ./> per selezionare “ (POSIZ
MENU ORIZZ)” o “ (POSIZ MENU VERT)”.
Selezionare “ (POSIZ MENU ORIZZ)” per effettuare
la regolazione della posizione orizzontale.
Selezionare “ (POSIZ MENU VERT)” per effettuare la
regolazione della posizione verticale.
4Premere i tasti ?// per spostare l’indicazione a
schermo nella posizione desiderata.
Premere una volta il tasto per tornare all’indicazione a
schermo MENU, premerlo due volte per tornare alla
visualizzazione normale. Se non viene premuto alcun tasto,
l’indicazione a schermo MENU si chiude automaticamente
dopo circa 30 secondi.
Per reimpostare i valori, premere il tasto ? (ripristina)
mentre l’indicazione a schermo è attiva.
SMAGNET.
SI
OPZ ION I
MENU OR I ZZ
POS I Z
26
OPZ ION I
ME ERT
NU
POS I ZV
26
OPZ ION I
BCCOOL
MUEN
NO•SI•
OPZ ION I

15
Personalizzazione del monitorPersonalizzazione del monitor
I
Personalizzazione del monitor
Reimpostazione dei dati di
regolazione
Reimpostazione dei dati di una regolazione
1Premere i tasti e ./> per selezionare l’indicazione
a schermo contenente la voce che si desidera
reimpostare, quindi premere di nuovo il tasto .
2Premere i tasti ./> per selezionare la voce di cui si
desidera reimpostare il valore.
3Premere il tasto ? (ripristina).
Reimpostazione di tutti i dati della
regolazione per il segnale di ingresso
corrente
Nel caso in cui non sia visualizzata alcuna indicazione a
schermo, premere il tasto ? (ripristina).
Sono ripristinati tutti i valori preimpostati in fabbrica per il
segnale di ingresso corrente.
Si noti che le seguenti voci non vengono reimpostate sulle
impostazioni di fabbrica.
• la lingua per il menu a schermo
• il modo di regolazione nel menu COLORE (FACILE,
ESPERTO, sRGB)
• la posizione del menu a schermo
• funzione di bloccaggio dei comandi
Reimpostazione di tutti i dati della
regolazione per tutti i segnali di ingresso
Premere e tenere premuto il tasto ? (ripristina) per
oltre due secondi.
Vengono ristabiliti tutti i dati di regolazione preimpostati in
fabbrica, inclusi quelli della luminosità e del contrasto.
Nota
Il tasto ? (ripristina) non è attivo quando (BLOCCO MENU) è
impostato su SI.
Caratteristiche tecniche
Cavi di smorzamento
Quando si utilizza uno sfondo bianco, sullo schermo
potrebbero essere visibili delle righe orizzontali molto
sottili. Queste righe sono l’ombra dei cavi di smorzamento,
caratteristiche dei tubi a raggi catodici che utlizzano le
griglie di apertura. I cavi sono collegati alla griglia di
apertura all’interno del tubo Trinitron e servono a prevenire
le vibrazioni della griglia di apertua.
Cavi di smorzamento
Uso immediato
Questo monitor è conforme agli standard Display Data
Channel (DDC) DDC1, DDC2B e DDC2Bi di VESA.
Quando è collegato un sistema ospite DDC1, il monitor si
sincronizza con il V. CLK secondo gli standard VESA ed
emette dati EDID (Extended Display Identification Data)
nella linea dati.
Quando è collegato un sistema ospite DDC2B o DDC2Bi, il
monitor passa automaticamente allo standard appropriato.

16
Personalizzazione del monitor
Funzione di risparmio energetico
Questo monitor è conforme alle direttive sul risparmio
energetico della VESA e ENERGY STAR, così come della
più severa NUTEK.
Nel caso in cui il monitor fosse collegato ad un computer o
ad una scheda grafica video conformi a VESA DPMS
(Display Power Management Signaling), il monitor ridurrà
automaticamente il consumo energetico in tre stadi come
illustrato qui sotto.
1
2
3
4
5
Tempo di
recupero
—
5 sec. circa
5 sec. circa
15 sec. circa
—
Indicatore u
Verde
Verde ed arancio
alternato
Verde ed arancio
alternato
Arancio
Spento
Consumo
energetico
≤ 145 W
≤ 100 W
≤ 15 W
≤ 3 W
> 0 W
Modo di consumo
energetico
Funzionamento
normale
Attesa (I modo)
Sospeso (II modo)
(sleep)*
Attivo-spento** (III
modo)
(deep sleep)*
Spento
Schermo
attivo
vuoto
vuoto
vuoto
—
Segnale di
sincronizzazione
orizzontale
presente
assente
presente
assente
—
Segnale di
sincronizzazione
verticale
presente
presente
assente
assente
—
Note
• La funzione per il controllo del consumo energetico viene
attivata quando non si utilizza il mouse o la tastiera per un
determinato periodo di tempo definito dall’utente.
• La IBM consiglia di spegnere il monitor alla fine della giornata
di lavoro o se si prevede di non utilizzarlo per molte ore durante
la stessa sessione di lavoro.
Modi preimpostati
No.
1
2
3
4
5
6
7
8
9
10
11
Risoluzione
(punti × righe)
640 × 480
640 × 480
640 × 480
800 × 600
800 × 600
1024 × 768
1024 × 768
1280 × 1024
1280 × 1024
1600 × 1200
1600 × 1200
Frequenza
orizzontale
31,5 kHz
37,5 kHz
43,3 kHz
46,9 kHz
53,7 kHz
60,0 kHz
68,7 kHz
80,0 kHz
91,1 kHz
93,8 kHz
106,3 kHz
Frequenza
verticale
60 Hz
75 Hz
85 Hz
75 Hz
85 Hz
75 Hz
85 Hz
75 Hz
85 Hz
75 Hz
85 Hz
Modo
grafica
VGA
VESA
VESA
VESA
VESA
VESA
VESA
VESA
VESA
VESA
VESA
Visualizzazione delle
informazioni sul monitor
È possibile visualizzare il nome del modello, il numero di
serie e l’anno di fabbricazione usando l’indicazione a
schermo INFORMAZIONI.
Premere e tenere premuto il tasto per 5 secondi.
Appare l’indicazione a schermo INFORMAZIONI.
Esempio:
L’indicazione a schermo INFORMAZIONI include il nome
del modello, il numero di serie e l’anno di fabbricazione.
L’indicazione a schermo scompare automaticamente dopo
circa 30 secondi.
* “Sleep” e “deep sleep” sono modalità di risparmio energetico definite dalla Environmental Protection Agency.
** Quando il computer è nella modalità di risparmio energetico, il segnale di ingresso viene interrotto e sullo schermo appare NO
SEGNALESINGRESSO. Dopo alcuni secondi, il monitor entra nel modo di risparmio energetico.
Caratteristiche tecniche
MODEL: IBM P260
SER NO:12-34567
MANUFACTURED : 1999 - 52
INFORMAZIONI

17
Informazioni aggiuntive
I
Messaggi di avvertimento
Se sullo schermo non appare nessuna immagine, appare
uno dei seguenti messaggi.
Se sullo schermo appare il messaggio NO
SEGNALESINGRESSO
1Connettore selezionato
Questo messaggio indica il connettore correntemente
selezionato (INPUT 1 o INPUT 2).
2Condizione del segnale di ingresso NO
SEGNALESINGRESSO
Questo messaggio indica che non viene immesso alcun
segnal oppure che non viene immesso alcun segnale dal
connettore selezionato.
3Rimedi
Sullo schermo potrebbero apparire uno o più dei
seguenti messaggi.
• Se sullo schermo appare il messaggio ACTIVARE
CON IL PC, premere un tasto qualsiasi tastiera del
computer e verificare che la scheda grafica del
computer sia inserita saldamente nell’alloggiamento
per bus corretto.
• Se sullo schermo appare il messaggio CONTROLLAR
SELETTORE DI INGRESSO, modificare il segnale di
ingresso (pagina 5).
• Se sullo schermo appare il messaggio
CONTROLLARE SEGNALE, controllare che il
monitor sia correttamente collegato al computer
(pagina 4).
MON I TOR ESEGUE
I NPUT 1 :
NO SEGNAL ES I NGRESSO
ACT I VARE CON I L PC
CONTROLLAR SELETTO ER
DI INGRESSO
CONTROLLARE SEGNALE
WH I T E
RED
GREEN
BLUE
INFORMAZIONI
Se sullo schermo appare il messaggio FUORI GAMMA
SCANS
1Connettore selezionato e frequenza del
segnale di ingresso corrente
Questo messaggio indica il connettore correntemente
selezionato (INPUT 1 o INPUT 2). Se il monitor
riconosce le frequenze del segnale di ingresso corrente,
vengono anche visualizzate le frequenze orizzontali e
verticali.
2Condizione del segnale di ingresso FUORI
GAMMA SCANS
Questo messaggio indica che il segnale di ingresso non è
supportato tra le caratteristiche tecniche del monitor.
3Rimedi
Sullo schermo appare il messaggio MODIFICARE
TEMP. SEGN.. Se si è sostituito un monitor vecchio con
questo monitor, ricollegare il monitor vecchio. Quindi
regolare la scheda grafica del computer in modo che la
frequenza orrizontale sia compresa tra 30 e 121 kHz e la
frequenza verticale sia compresa tra 48 e 160 Hz.
Per ulteriori informazioni, vedere la sezione “Guida alla
soluzione dei problemi” del monitor a pagina 18.
INPUT 1:130.0kHz/ H57z
FUOR I GAMMA SCANS
MOD I F I CARE TEMP .
SEGN .
WH I T E
RED
GREEN
BLUE
MON I TOR ESEGUE
INFORMAZIONI

18
Informazioni aggiuntive
Guida alla soluzione dei problemi
Questa sezione può rivelarsi utile per identificare e risolvere un problema e di conseguenza eliminare la necessità di rivolgersi
ad un centro di assistenza tecnica.
Sintomo Controllare quanto segue
Assenza d’immagine
Se l’indicatore u non è
illuminato
Se sullo schermo appare il
messaggio “NO
SEGNALESINGRESSO” o se
l’indicatore di accensione
u (alimentazione) è di colore
arancione o si alterna tra il
verde e l’arancione
Se sullo schermo appaiono i
messaggi “NO
SEGNALESINGRESSO” e
“CONTROLLARE
SEGNALE” o se l’indicatore
u è di colore arancione
oppure si alterna tra il colore
verde e arancione
Se sullo schermo appare il
messaggio “FUORI GAMMA
SCANS”
Se non viene visualizzato
alcun messaggio e l’indicatore
u è illuminato in verde o
lampeggia nel colore arancio
L’immagine non è chiara
Il colore non è uniforme
Non è possibile regolare il
monitor mediante i tasti sul
pannello anteriore
• Controllare che il cavo di alimentazione sia collegato correttamente.
• Controllare che l’interruttore di accensione u sia sulla posizione di accensione.
• Verificare che l’interruttore di ingresso sia impostato correttamente (pagina 5).
• Controllare che i piedini del connettore di ingresso video non siano piegati o
danneggiati.
• Il computer è nel modo di risparmio energetico. Provare premendo un tasto qualsiasi
sulla tastiera del computer o muovendo il mouse.
• Controllare che l’alimentazione del computer sia attivata.
• Controllare che la scheda grafica sia completamente inserita nell’alloggiamento del bus
corretto.
• Controllare che il cavo del segnale video sia collegato correttamente e che tutte le spine
siano saldamente inserite nelle prese.
• Assicurarsi che non ci siano piedini piegati o che non siano stati spinti nel connettore di
ingresso video.
• Verificare che l’interruttore di ingresso sia impostato correttamente (pagina 5).
• Controllare che la scheda grafica sia inserita completamente nel corretto alloggiamento
del bus.
• Controllare che il campo di frequenza video rientri in quello specificato per il monitor.
(Orizzontale: 30 – 121 kHz Verticale: 48 – 160 Hz).
Fare riferimento al manuale delle istruzioni del computer per regolare il campo di
frequenza video.
• Consultare “Funzione di autodiagnostica” (pagina 20).
• Controllare il manuale della scheda grafica per la corretta impostazione del monitor.
• Controllare nel presente manuale che il modo grafico e la frequenza in cui si sta
operando siano supportati. Anche se la frequenza rientra nella gamma prevista, alcune
schede grafiche potrebbero avere un impulso sincronico troppo piccolo per far sì che il
monitor si sincronizzi correttamente.
• Smagnetizzare il monitor (pagina 13).
Se si colloca vicino al monitor un apparecchio generatore di campi magnetici, ad
esempio un altoparlante o se si modifica la direzione del monitor, il colore potrebbe
non essere uniforme.
La funzione di smagnetizzazione consente di smagnetizzare il telaio di metallo del tubo
catodico per ottenere un campo neutro per la riproduzione uniforme del colore. Se è
necessario un secondo ciclo di smagnetizzazione, per ottenere un migliore risultato
attendere per almeno 20 minuti.
• Regolare la purezza del colore (pagina 10).
• Se la funzione di bloccaggio dei comandi è impostata su SI, impostarla su NO
utilizzando le indicazioni a schermo di OPZIONI ( pagina 14).

19
I
Informazioni aggiuntive
Sintomo Controllare quanto segue
L’immagine a schermo non è
centrata o della dimensione
corretta
I bordi dell’immagine sono
incurvati
Le strisce bianche presentano
ombrature rosse o blu sui
bordi
L’immagine è sfuocata
L’immagine salta o ondeggia
L’immagine è tremolante
L’immagine appare sdoppiata
L’immagine presenta strisce
ondulate o ellittiche (effetto
moiré)
La funzione RIPRISTINO
COLORE non funziona
Compaiono due sottili righe
orizzontali (cavi)
Non appena si accende
l’apparecchio si sente un
ronzio
• Premere il tasto (pagina 5).
• Regolare la dimensione o la centratura (pagina 7).
Alcuni modi video non riempiono lo schermo fino ai bordi del monitor. Questo
problema si manifesta soprattutto con alcune schede grafiche.
• Regolare la geometria (pagina 8).
• Regolare la convergenza (pagina 9).
• Regolare il contrasto e la luminosità (pagina 6).
• Smagnetizzare il monitor (pagina 13).
Se si colloca un apparecchio generatore di campi magnetici, ad esempio un
altoparlante, vicino al monitor, oppure se si modifica la direzione del monitor, il colore
potrebbe non essere uniforme.
La funzione di smagnetizzazione consente di smagnetizzare il telaio di metallo del tubo
catodico per ottenere un campo neutro per la riproduzione uniforme del colore. Se è
necessario un secondo ciclo di smagnetizzazione, per ottenere un migliore risultato
attendere per almeno 20 minuti.
• Se si riscontrano ombrature rosse o blu sui bordi delle immagini, regolare la
convergenza (pagina 9).
• Se ELIMINA MOIRE è impostato su SI, l’immagine potrebbe diventare sfocata.
Diminuire il livello di eliminazione dell’effetto moiré o impostare ELIMINA MOIRE su
NO (pagina 10).
• Isolare ed eliminare le potenziali origini di campi elettrici o magnetici. Le cause più
comuni sono costituite da ventilatori elettrici, illuminazioni fluorescenti, stampanti laser.
• Se accanto al presente monitor si trova un secondo monitor, aumentare la distanza fra
di essi in modo da ridurre al minimo l’interferenza.
• Collegare il monitor ad una diversa presa di rete CA, preferibilmente su un altro circuito.
• Collegare il monitor ad un computer completamente diverso, in un’altra stanza.
• Impostare il valore della frequenza di refresh per ottenere un’immagine migliore
facendo riferimento al manuale per le istruzioni del computer.
• Eliminare l’uso di prolunghe del cavo video e/o di cassette di contenimento
dell’interruttore del video se si verifica questo problema. Una lunghezza eccessiva del
cavo o un collegamento debole possono produrre questo sintomo.
• Impostare ELIMINA MOIRE su SI e regolare l’eliminazione dell’effetto moiré finché
tale effetto non viene ridotto al minimo (pagina 10).
• A causa della relazione fra la risoluzione, il passo dei punti del monitor ed il passo di
alcuni tipi di immagine, alcuni sfondi di schermo presentano a volte l’effetto moiré.
Cambiare la configurazione del motivo del desktop.
• Prima di utilizzare questa funzione, il monitor deve rimanere nel modo di
funzionamento normale (l’indicatore di accensione è illuminato in verde) per almeno
30 minuti. Per ulteriori informazioni sull’uso della funzione RIPRISTINO COLORE,
vedere a pagina 12.
• Regolare le impostazioni del risparmio energetico del computer per mantenere il
monitor nel modo di funzionamento normale per più di 30 minuti.
• L’efficacia di questa funzione diminuisce gradualmente con l’usura del cinescopio a
colori del monitor.
• Questi cavi stabilizzano la griglia di apertura a strisce verticali (pagina 15). La griglia di
apertura permette ad un maggiore fascio di luce di penetrare attraverso lo schermo
conferendo al tubo catodico Trinitron colori e luminosità superiori.
• Con l’apparecchio acceso, il ciclo di smagnetizzazione automatica è attivato. Durante la
fase di smagnetizzazione automatica, si potrebbe udire un ronzio. Lo stesso ronzio si
sente quando il monitor viene smagnetizzato manualmente. Questo è normale.
• Se il problema persiste, contattare l’IBM HelpCenter.
Negli Stati Uniti, chiamare 1-800-772-2227
In Canada, chiamare 1-800-565-3344
• Prendere nota del nome del modello e del numero di serie del monitor. Inoltre prendere nota del produttore, del nome del
computer e della scheda grafica.
5000K 6500K 930 K0
50 K00
PRONTO
DOPO R I SCALD .
FAC I LE ESPERTO s BGR
RIPRISTINO
COLORE
COLORE

20
Informazioni aggiuntive
Caratteristiche tecniche
Tubo a raggi catodici (CRT)
passo della griglia di apertura
0,24 mm
21 pollici misurati in diagonale
Deflessione di 90 gradi
FD Trinitron
Dimensioni dell’immagine visibile
Circa 403,8 × 302,2 mm (l/a)
Immagine visibile 19,8"
Risoluzioni consigliate Orizzontale: 1600 punti
Verticale: 1200 linee
Area dell’immagine standard
Circa 388 × 291 mm (l/a)
o
Circa 364 × 291 mm (l/a)
Frequenza di deflessione*
Orizzontale: da 30 a 121 kHz
Verticale: da 48 a 160 Hz
Tensione/corrente di ingresso CA
da 100 a 240 V, 50 – 60 Hz,
2,0 – 1,0 A
Consumo energetica Circa 145 W
Dimensioni Circa 498 × 504 × 508 mm (l/a/p)
Peso Circa 32 kg
Plug and Play DDC1/2B/2Bi, GTF**
* Condizione di sincronizzazione verticale e orizzontale
consigliata
• L’ampiezza della sincronizzazione orizzontale
dovrebbe essere superiore del 4,8% rispetto al tempo
orizzontale complessivo o 0,8 µs, a seconda di quale è
più ampio.
• L’ampiezza di oscuramento orizzontale dovrebbe essere
più di 2,3 µsec.
• L’ampiezza di oscuramento verticale dovrebbe essere
più di 450 µsec.
**Se il segnale di ingresso è conforme a Generalized Timing
Formula (GTF), la funzione GTF del monitor fornisce
automaticamente l’immagine migliore per lo schermo.
Il design e le caratteristiche tecniche sono soggetti a
modifiche senza preavviso.
Informazioni aggiuntive
Funzione di autodiagnostica
Questo monitor dispone di una funzione di autodiagnostica.
Nel caso in cui si verifichino problemi al monitor o al
computer, lo schermo si oscura e l’indicatore u si illumina
in verde oppure lampeggia col colore arancio.
Se l’indicatore u è verde
1Scollegare il cavo di ingresso video o disattivare il
computer collegato.
2Premere due volte il tasto u per spegnere e
riaccendere il monitor.
3Premere e tenere premuto per 2 secondi il tasto /
prima che il monitor entri nel modo di risparmio
energetico.
Se appaiono le quattro barre a colori (bianco, rosso, verde,
blu), il monitor funziona in modo appropriato. Ricollegare il
cavo di ingresso video è verificare le condizioni del
computer.
Se le barre a colori non appaiono vi è un potenziale guasto
al monitor.
Rivolgersi all’IBM HelpCenter e riferire le condizioni di
funzionamento del monitor.
Se l’indicatore u lampeggia col colore
arancio
Premere due volte il tasto u per spegnere e riaccendere
il monitor.
Se l’indicatore u diventa di colore verde, il monitor
funziona in modo appropriato.
Se l’indicatore u continua a lampeggiare, si tratta di un
potenziale guasto al monitor. Rivolgersi all’IBM HelpCenter
e riferire le condizioni di funzionamento del monitor,
annotando il nome del modello e il numero di serie del
monitor, nonché la marca e il modello del computer e della
scheda video.
Indicatore u

I
Federal Communications Commission (FCC) Statement
This equipment has been tested and found to comply with the limits for a Class B digital device, pursuant to Part 15 of the
FCC Rules. These limits are designed to provide reasonable protection against harmful interference in a residential
installation. This equipment generates, uses, and can radiate radio frequency energy and, if not installed and used in
accordance with the instructions, may cause harmful interference to radio communications. However, there is no guarantee
that interference will not occur in a particular installation.
If this equipment does cause harmful interference to radio or television reception, which can be determined by turning the
equipment off and on, the user is encouraged to try to correct the interference by one or more of the following measures:
• Reorientate or relocate the receiving antenna.
• Increase the separation between the equipment and receiver.
• Connect the equipment into an outlet on a circuit different from that to which the receiver is connected.
• Consult an IBM authorized dealer or service representative for help.
Properly shielded and grounded cables and connectors must be used in order to meet FCC emission limits. Proper cables and
connectors are available from IBM authorized dealers. IBM is not responsible for any radio or television interference caused by
using other than recommended cables and connectors or by unauthorized changes or modifications to this equipment.
Unauthorized changes or modifications could void the user’s authority to operate the equipment.
Declaration of Conformity
Trade name: IBM Corporation
Model No.: 6552-23N, 6652-63N,
6552-23S, 6552-63S
Responsible Party: Sony Electronics Inc.
Address: 1 Sony Drive, Park Ridge, NJ. 07656 U.S.A.
Telephone No.: 201-930-6972
This Device complies with Part 15 of the FCC Rules. Operation is
subject to the following two conditions: (1) This device may not cause
harmful interference, and (2) this device must accept any interference
received, including interference that may cause undesired operation.
Power Cords
For your safety, IBM provides a power cord with a grounded attachment plug to use with this IBM product. To avoid
electrical shock, always use the power cord and plug with a properly grounded power outlet.
IBM power cords used in the United States and Canada are listed by the Underwriters Laboratories (UL) and certified by the
Canadian Standards Association (CSA).
For units intended to be operated at 115 volts: Use a UL listed and CSA certified cord set consisting of a minimum 18 AWG,
type SVT or SJT, three conductor cord, a maximum of 4.5 metres (15 feet) in length and a parallel blade, grounding type
attachment plug rated 15 amperes, 125 volts.
For units intended to be operated at 230 volts (U.S. use): Use a UL listed and CSA certified cord set consisting of a
minimum 18 AWG, type SVT or SJT, three conductor cord, a maximum of 4.5 metres (15 feet) in length and a tandem blade,
grounding type attachment plug rated 15 amperes 250 volts.
For units intended to be operated at 230 volts (outside the U.S.): Use a cord set with a grounding type attachment plug rated 13
amperes (minimum), 250 volts. The cord set should be marked <HAR> and have the appropriate safety approvals for the
country in which the equipment will be installed.
As an ENERGY STAR Partner, IBM Corporation has determined that this product meets the
ENERGY STAR guidelines for energy efficiency.
This monitor complies with TCO’95 guidelines.
Models: 6652-63N
6552-63S
This monitor complies with TCO’99 guidelines.
Models: 6552-23N
6552-23S

II
MPRII
This product complies with Swedish National Council for Metrology (MPR) standards issued in December 1990 (MPRII) for
very low frequency (VLF) and extremely low frequency (ELF).
Hinweise
Gemäß der Amtsblätter des BMPT Nm. 61/1991 und 6/1992 wird der Betreiber darauf aufmerksam gemächt, daß die von ihm
mit diesem Gerät zusammengestellte Anlage auch den technischen Bestimmungen dieser Amtsblätter genügen muß.
Aus ergonomischen Gründen wird empfohlen, die Grundfarbe Blau nicht auf dunklem Untergrund zu verwenden (schlechte
Erkennbarkeit, Augenbelastung bei zu geringem Zeichenkontrast).
Aus ergonomischen Gründen sollten nur Darstellungen auf dunklem Hintergrund bei Vertikalfrequenzen ab 60 Hz (ohne
Zeilensprung) benutzt werden.
Die Konvergenz des Bildes kann sich auf Grund des Magnetfeldes am Ort der Aufstellung aus der korrekten
Grundeinstellung verändern. Zur Korrektur empfiehlt es sich deshalb, die Regler an der Frontseite für H STAT und V STAT so
einzustellen, daß die getrennt sichtbaren Farblinien für Rot. Grün und Blau bei z.B. der Darstellung eines Buchstabens zur
Deckung (Konvergenz) gelangen. Siehe hierzu auch die Erklärungen zu H STAT und V STAT.
NOM
IBM de México, S.A.
IBM P260 Monitor de Color (M/T 6552)
Planta de Manufactura
6 Aza-Ikejiri, Oaza-Takada,
Ichinomiya-shi, Aichi-ken,
492 Japan
Hecho en Japón
NOM – 018
Consumo de Corriente 2.0 – 1.0 A
Frecuencia de Operacion 50 – 60 Hz
Rension de Alimentacion 100 – 240 V
Industry Canada Compliance Statement
This Class B digital apparatus meets the requirements of the Canadian Interference-Causing Equipment Regulations.
Cet appareil numérique de la classe B respecte toutes les exigences du Règlement sur le matériel Brouilleur du Canada.
III
European Union (EU) Statement
This product has been tested and found to comply with the limits for Class B Information Technology Equipment according to
CISPR 22 / European Standard EN 55022. The limits for Class B equipment were derived for typical residential
environments to provide reasonable protection against interference with licensed communication devices.
Properly shielded and grounded cables and connectors must be used in order to reduce the potential for causing interference
to radio and TV communications and to other electrical or electronic equipment. Such cables and connectors are available from
IBM authorised dealers.
In accordance with EN 50082-1 1992, Performance Criterion A:, it should be noted that in the presence of certain
electromagnetic fields, some screen jitter may be observed.
Spécifications de la CEE
Ce produit a été testé et déclaré conforme aux limites de la Classe B définies pour les équipements informatiques
conformément à la norme européenne CISPR 22/EN 55022. Les limites imposées aux équipements de Classe B visent à
garantir une protection raisonnable, dans des environnements résidentiels, contre toute interférence avec des équipements de
communication agréés.
Des câbles blindés et correctement reliés à la terre doivent être utilisés pour réduire les risques d’interférence avec des
communications radio et télévisées, ainsi qu’avec des équipements électriques ou électroniques. Ces câbles et connecteurs sont
disponibles auprès de vos revendeurs IBM agréés.
Conformément à la norme EN 50082-1 1992, Performance Criterion A, veuillez noter qu’en présence de certains champs
électromagnétiques l’image de l’écran peut être instable.
Erklärung für die Europäische Union (EU)
Dieses Produkt wurde getestet, und dabei wurde festgestellt, daß es gemäß CISPR 22 / Europäische Norm EN 55022 die
Grenzwerte für Ausrüstung der Informationstechnik, Klasse B, einhält. Die Grenzwerte für Ausrüstung der Klasse B wurden
für eine typische Wohnumgebung erarbeitet, um einen angemessenen Schutz vor Störungen im Zusammenhang mit
zugelassenen Kommunikationsgeräten zu gewährleisten.
Es sind ordnungsgemäß abgeschirmte und geerdete Kabel und Stecker zu verwenden, um das Störungspotential in bezug auf
Radio- und Fernsehempfang oder andere elektrische oder elektronische Geräte zu reduzieren. Solche Kabel und Stecker sind
bei autorisierten IBM-Fachhändlern erhältlich.
In Übereinstimmung mit EN 50082-1 1992, Leistungskriterium A wird darauf hingewiesen, daß bestimmte elektromagnetische
Felder ein Flattern auf dem Bildschirm hervorrufen können.
Declaración de la Unión Europea (UE)
Este producto ha sido probado y cumple con las limitaciones estipuladas para la Clase B ITE (Information Technology
Equipment), de conformidad con CISPR 22 / Estándar Europeo EN 55022. Las limitaciones de los equipos de Clase B se
establecieron para que los entornos residenciales típicos a fin de proporcionar una protección razonable contra interferencias
con dispositivos de comunicación autorizados.
Se deben utilizar conectores y cables debidamente protegidos y conectados a tierra a fin de reducir las posibilidades de que se
produzcan interferencias con comunicaciones por radio o televisión y otros equipos eléctricos o electrónicos. Este tipo de
cables y conectores pueden adquirirse en concesionarios autorizados de IBM.
De acuerdo con la norma EN 50082-1 1992, Performance Criterion A, habría que destacar que en presencia de determinados
campos electromagnéticos, podría observarse una marcada inestabilidad e la imagen.
Dichiarazione di conformità dell’Unione Europea (UE)
Questo prodotto è stato collaudato e trovato conforme ai limiti di Classe B relativi agli apparecchi informatici secondo quanto
dispone la normativa europea CISPR 22 / EN 55022. I limiti degli apparecchi di Classe B sono stati definiti per i normali
ambienti domestici al fine di fornire un’adeguata protezione con dispositivi di comunicazione autorizzati.
Utilizzare cavi e connettori collegati a terra per ridurre il rischio potenziale di interferenza delle comunicazioni radiotelevisive
e di altri apparecchi elettrici o elettronici. I cavi sono disponibili presso i rivenditori autorizzati IBM.
In accordo con quanto previsto nel documento EN 50082-1 1992, Performance Criterion A, è importante sottolineare che in
presenza di determinati campi elettromagnetici è possibile che si verifichi un certo tremolio delle immagini.

IV
Statement of Limited Warranty U.S., Canada and Puerto Rico
The warranties provided by IBM in this Statement of Limited Warranty apply only to Machines you originally purchase for
your use, and not for resale, from IBM or your reseller. The term “Machine” means an IBM machine, its features, conversions,
upgrades, elements, or accessories, or any combination of them. Unless IBM specifies otherwise, the following warranties
apply only in the country where you acquire the Machine. If you have any questions, contact IBM or your reseller.
Machine: P260 M/T 6552
Warranty Period*: 3 years.
* Contact your place of purchase for warranty service information
Production Status
Each Machine is manufactured from new parts, or new and used parts. In some cases, the Machine may not be new and may
have been previously installed. Regardless of the Machine’s production status, IBM’s warranty terms apply.
The IBM Warranty for Machines
IBM warrants that each Machine 1) is free from defects in materials and workmanship and 2) conforms to IBM’s Official
Published Specifications. The warranty period for a Machine is a specified, fixed period commencing on its Date of
Installation. The date on your receipt is the Date of Installation, unless IBM or your reseller informs you otherwise.
During the warranty period IBM or your reseller, if authorized by IBM, will provide warranty service under the type of service
designated for the Machine and will manage and install engineering changes that apply to the Machine.
For IBM or your reseller to provide warranty service for a feature, conversion, or upgrade, IBM or your reseller may require
that the Machine on which it is installed be 1) for certain Machines, the designated, serial-numbered Machine and 2) at an
engineering-change level compatible with the feature, conversion, or upgrade. Many of these transactions involve the removal
of parts and their return to IBM. You represent that all removed parts are genuine and unaltered. A part that replaces a
removed part will assume the warranty service status of the replaced part.
If a Machine does not function as warranted during the warranty period, IBM or your reseller will repair it or replace it with
one that is at least functionally equivalent, without charge. The replacement may not be new, but will be in good working
order. If IBM or your reseller is unable to repair or replace the Machine, you may return it to your place of purchase and your
money will be refunded.
If you transfer a Machine to another user, warranty service is available to that user for the remainder of the warranty period.
You should give your proof of purchase and this Statement to that user. However, for Machines which have a life-time
warranty, this warranty is not transferable.
Warranty Service
To obtain warranty service for the Machine, you should contact your reseller or call IBM. In the United States, call IBM at 1-
800-772-2227. In Canada, call IBM at 1-800-565-3344. You may be required to present proof of purchase.
IBM or your reseller will provide certain types of repair and exchange service, either at your location or at IBM’s or your
reseller’s service center, to restore a Machine to good working order.
When a type of service involves the exchange of a Machine or part, the item IBM or your reseller replaces becomes its property
and the replacement becomes yours. You represent that all removed items are genuine and unaltered. The replacement may
not be new, but will be in good working order and at least functionally equivalent to the item replaced. The replacement
assumes the warranty service status of the replaced item. Before IBM or your reseller exchanges a Machine or part, you agree
to remove all features, parts, options, alterations, and attachments not under warranty service. You also agree to ensure that
the Machine is free of any legal obligations or restrictions that prevent its exchange.
You agree to:
1. obtain authorization from the owner to have IBM or your reseller service a Machine that you do not own; and
2. where applicable, before service is provided -
a) follow the problem determination, problem analysis, and service request procedures that IBM or your reseller provide,
b) secure all programs, data, and funds contained in a Machine, and
c) inform IBM or your reseller of changes in a Machine’s location.
IBM is responsible for loss of, or damage to, your Machine while it is 1) in IBM’s possession or 2) in transit in those cases
where IBM is responsible for the transportation charges.
V
Extent of Warranty
IBM does not warrant uninterrupted or error-free operation of a Machine.
The warranties may be voided by misuse, accident, modification, unsuitable physical or operating environment, improper
maintenance by you, removal or alteration of Machine or parts identification labels, or failure caused by a product for which
IBM is not responsible.
THESE WARRANTIES REPLACE ALL OTHER WARRANTIES OR CONDITIONS, EXPRESS OR IMPLIED, INCLUDING,
BUT NOT LIMITED TO, THE IMPLIED WARRANTIES OR CONDITIONS OF MERCHANTABILITY AND FITNESS FOR A
PARTICULAR PURPOSE. THESE WARRANTIES GIVE YOU SPECIFIC LEGAL RIGHTS AND YOU MAY ALSO HAVE
OTHER RIGHTS WHICH VARY FROM JURISDICTION TO JURISDICTION. SOME JURISDICTIONS DO NOT ALLOW THE
EXCLUSION OR LIMITATION OF EXPRESS OR IMPLIED WARRANTIES, SO THE ABOVE EXCLUSION OR LIMITATION
MAY NOT APPLY TO YOU. IN THAT EVENT SUCH WARRANTIES ARE LIMITED IN DURATION TO THE WARRANTY
PERIOD. NO WARRANTIES APPLY AFTER THAT PERIOD.
Limitation of Liability
Circumstances may arise where, because of a default on IBM’s part or other liability you are entitled to recover damages from
IBM. In each such instance, regardless of the basis on which you are entitled to claim damages from IBM (including
fundamental breach, negligence, misrepresentation, or other contract or tort claim), IBM is liable only for:
1. damages for bodily injury (including death) and damage to real property and tangible personal property; and 2. the amount
of any other actual direct damages or loss, up to the greater of U.S. $100,000 or the charges (if recurring, 12 months’ charges
apply) for the Machine that is the subject of the claim.
UNDER NO CIRCUMSTANCES IS IBM LIABLE FOR ANY OF THE FOLLOWING: 1) THIRD-PARTY CLAIMS AGAINST
YOU FOR LOSSES OR DAMAGES (OTHER THAN THOSE UNDER THE FIRST ITEM LISTED ABOVE); 2) LOSS OF, OR
DAMAGE TO, YOUR RECORDS OR DATA; OR 3) SPECIAL, INCIDENTAL, OR INDIRECT DAMAGES OR FOR ANY
ECONOMIC CONSEQUENTIAL DAMAGES (INCLUDING LOST PROFITS OR SAVINGS), EVEN IF IBM OR YOUR
RESELLER IS INFORMED OF THEIR POSSIBILITY. SOME JURISDICTIONS DO NOT ALLOW THE EXCLUSION OR
LIMITATION OF INCIDENTAL OR CONSEQUENTIAL DAMAGES, SO THE ABOVE EXCLUSION OR LIMITATION MAY
NOT APPLY TO YOU.
Statement of Limited Warranty, Europe.
For European warranty terms and conditions refer to enclosed IBM warranty statement Part Number 72H9623.
Référez-vous à la garantie IBM N° de référence 72H9623 pour les conditions de garantie européennes.
Die europäischen Garantiebedingungen finden Sie in der beigefügten IBM- Gewährleistungserklärung, Teilenummer
72H9623.
Los términos y condiciones de las garantías en Europa se recogen en la declaración de garantía adjunta del número de pieza
IBM 72H9623.
Per le condizioni e i termini di garanzia relativi ai paesi europei, consultare l’apposita dichiarazione IBM (numero di matricola
72H9623).

VI
Congratulations!
You have just purchased a TCO’95 approved and labelled product! Your choice has provided you with a product developed
for professional use. Your purchase has also contributed to reducing the burden on the environment and also, to the further
development of environmentally adapted electronics products.
Why do we have environmentally labelled computers?
In many countries, environmental labelling has become an established method for encouraging the adaptation of goods and
services to the environment. The main problem, as far as computers and other electronics equipment are concerned, is that
environmentally harmful substances are used both in the products and during the manufacturing. Since it has not been
possible for the majority of electronics equipment to be recycled in a satisfactory way, most of these potentially damaging
substances sooner or later enter Nature.
There are also other characteristics of a computer, such as energy consumption levels, that are important from the viewpoints
of both the work (internal) and natural (external) environments. Since all methods of conventional electricity generation have a
negative effect on the environment (acidic and climate-influencing emissions, radioactive waste, etc.), it is vital to conserve
energy. Electronics equipment in offices consume an enormous amount of energy since they are often left running
continuously.
What does labelling involve?
This product meets the requirements for the TCO’95 scheme which provides for international and environmental labelling of
personal computers. The labelling scheme was developed as a joint effort by the TCO (The Swedish Confederation of
Professional Employees), Naturskyddsforeningen (The Swedish Society for Nature Conservation) and NUTEK (The National
Board for Industrial and Technical Development in Sweden).
The requirements cover a wide range of issues: environment, ergonomics, usability, emission of electrical and magnetic fields,
energy consumption and electrical and fire safety.
The environmental demands concern restrictions on the presence and use of heavy metals, brominated and chlorinated flame
retardants, CFCs (freons) and chlorinated solvents, among other things. The product must be prepared for recycling and the
manufacturer is obliged to have an environmental plan which must be adhered to in each country where the company
implements its operational policy.
The energy requirements include a demand that the computer and/or display, after a certain period of inactivity, shall reduce
its power consumption to a lower level in one or more stages. The length of time to reactivate the computer shall be reasonable
for the user.
Labelled products must meet strict environmental demands, for example, in respect of the reduction of electric and magnetic
fields, physical and visual ergonomics and good usability.
TCO’95 Eco-document

Getting Started Appendix
VII
On this page, you will find a brief summary of the environmental requirements met by this product. The complete
environmental criteria document may be ordered from:
TCO Development Unit
S-114 94 Stockholm
Sweden
Fax: +46 8 782 92 07
Email (Internet): development@tco.se
Current information regarding TCO’95 approved and labelled products may also be obtained via the Internet, using
the address:
http://www.tco-info.com/
TCO’95 is a co-operative project between TCO (The Swedish Confederation of Professional Employees),
Naturskyddsforeningen (The Swedish Society for Nature Conservation) and NUTEK (The National Board for Industrial and
Technical Development in Sweden).
Environmental Requirements
Brominated flame retardants
Brominated flame retardants are present in printed circuit boards, cables, wires, casings and housings. In turn, they delay the
spread of fire. Up to thirty percent of the plastic in a computer casing can consist of flame retardant substances. These are
related to another group of environmental toxins, PCBs, which are suspected to give rise to similar harm, including
reproductive damage in fisheating birds and mammals, due to the bio-accumulative* processes. Flame retardants have been
found in human blood and researchers fear that disturbances in foetus development may occur.
TCO’95 demand requires that plastic components weighing more than 25 grams must not contain organically bound chlorine
and bromine.
Lead**
Lead can be found in picture tubes, display screens, solders and capacitors. Lead damages the nervous system and in higher
doses, causes lead poisoning.
TCO’95 requirement permits the inclusion of lead since no replacement has yet been developed.
Cadmium**
Cadmium is present in rechargeable batteries and in the colourgenerating layers of certain computer displays. Cadmium
damages the nervous system and is toxic in high doses.
TCO’95 requirement states that batteries may not contain more than 25 ppm (parts per million) of cadmium. The colour-
generating layers of display screens must not contain any cadmium.
Mercury**
Mercury is sometimes found in batteries, relays and switches. Mercury damages the nervous system and is toxic in high doses.
TCO’95 requirement states that batteries may not contain more than 25 ppm (parts per million) of mercury. It also demands
that no mercury is present in any of the electrical or electronics components concerned with the display unit.
CFCs (freons)
CFCs (freons) are sometimes used for washing printed circuit boards and in the manufacturing of expanded foam for
packaging. CFCs break down ozone and thereby damage the ozone layer in the stratosphere, causing increased reception on
Earth of ultraviolet light with consequent increased risks of skin cancer (malignant melanoma).
The relevant TCO’95 requirement: Neither CFCs nor HCFCs may be used during the manufacturing of the product or its
packaging.
* Bio-accumulative is defined as substances which accumulate within living organisms
** Lead, Cadmium and Mercury are heavy metals which are Bio-accumulative.

VIII
Congratulations!
You have just purchased a TCO’99 approved and labelled product! Your choice has provided you with a product developed
for professional use. Your purchase has also contributed to reducing the burden on the environment and also to the further
development of environmentally adapted electronics products.
Why do we have environmentally labelled computers?
In many countries, environmental labelling has become an established method for encouraging the adaptation of goods and
services to the environment. The main problem, as far as computers and other electronics equipment are concerned, is that
environmentally harmful substances are used both in the products and during their manufacture. Since it is not so far possible
to satisfactorily recycle the majority of electronics equipment, most of these potentially damaging substances sooner or later
enter nature.
There are also other characteristics of a computer, such as energy consumption levels, that are important from the viewpoints
of both the work (internal) and natural (external) environments. Since all methods of electricity generation have a negative
effect on the environment (e.g. acidic and climate-influencing emissions, radioactive waste), it is vital to save energy.
Electronics equipment in offices is often left running continuously and thereby consumes a lot of energy.
What does labelling involve?
This product meets the requirements for the TCO’99 scheme which provides for international and environmental labelling of
personal computers. The labelling scheme was developed as a joint effort by the TCO (The Swedish Confederation of
Professional Employees), Svenska Naturskyddsforeningen (The Swedish Society for Nature Conservation) and Statens
Energimyndighet (The Swedish National Energy Administration).
Approval requirements cover a wide range of issues: environment, ergonomics, usability, emission of electric and magnetic
fields, energy consumption and electrical and fire safety.
The environmental demands impose restrictions on the presence and use of heavy metals, brominated and chlorinated flame
retardants, CFCs (freons) and chlorinated solvents, among other things. The product must be prepared for recycling and the
manufacturer is obliged to have an environmental policy which must be adhered to in each country where the company
implements its operational policy.
The energy requirements include a demand that the computer and/or display, after a certain period of inactivity, shall reduce
its power consumption to a lower level in one or more stages. The length of time to reactivate the computer shall be reasonable
for the user.
TCO’99 Eco-document

Getting Started Appendix
IX
Labelled products must meet strict environmental demands, for example, in respect of the reduction of electric and magnetic
fields, physical and visual ergonomics and good usability.
Below you will find a brief summary of the environmental requirements met by this product. The complete environmental
criteria document may be ordered from:
TCO Development
SE-114 94 Stockholm, Sweden
Fax: +46 8 782 92 07
Email (Internet): development@tco.se
Current information regarding TCO’99 approved and labelled products may also be obtained via the Internet, using
the address: http://www.tco-info.com/
Environmental requirements
Flame retardants
Flame retardants are present in printed circuit boards, cables, wires, casings and housings. Their purpose is to prevent, or at
least to delay the spread of fire. Up to 30% of the plastic in a computer casing can consist of flame retardant substances. Most
flame retardants contain bromine or chloride, and those flame retardants are chemically related to another group of
environmental toxins, PCBs. Both the flame retardants containing bromine or chloride and the PCBs are suspected of giving
rise to severe health effects, including reproductive damage in fish-eating birds and mammals, due to the bio-accumulative*
processes. Flame retardants have been found in human blood and researchers fear that disturbances in foetus development
may occur.
The relevant TCO’99 demand requires that plastic components weighing more than 25 grams must not contain flame
retardants with organically bound bromine or chlorine. Flame retardants are allowed in the printed circuit boards since no
substitutes are available.
Cadmium**
Cadmium is present in rechargeable batteries and in the colour-generating layers of certain computer displays. Cadmium
damages the nervous system and is toxic in high doses. The relevant TCO’99 requirement states that batteries, the colour-
generating layers of display screens and the electrical or electronics components must not contain any cadmium.
Mercury**
Mercury is sometimes found in batteries, relays and switches. It damages the nervous system and is toxic in high doses. The
relevant TCO’99 requirement states that batteries may not contain any mercury. It also demands that mercury is not present in
any of the electrical or electronics components associated with the labelled unit.
CFCs (freons)
The relevant TCO’99 requirement states that neither CFCs nor HCFCs may be used during the manufacture and assembly of
the product. CFCs (freons) are sometimes used for washing printed circuit boards. CFCs break down ozone and thereby
damage the ozone layer in the stratosphere, causing increased reception on earth of ultraviolet light with e.g. increased risks of
skin cancer (malignant melanoma) as a consequence.
Lead**
Lead can be found in picture tubes, display screens, solders and capacitors. Lead damages the nervous system and in higher
doses, causes lead poisoning. The relevant TCO’99 requirement permits the inclusion of lead since no replacement has yet
been developed.
* Bio-accumulative is defined as substances which accumulate within living organisms.
** Lead, Cadmium and Mercury are heavy metals which are Bio-accumulative.
X
Service Information
The following parts are for use by IBM service, or IBM authorized dealers, to support customer
warranty. Parts are for service use only.
Part No M/T-Model Description
04N7167 6552-23N Monitor UVNH (Pearl White), NA, JPN, AP
04N7156 6552-23N Monitor UVNH (Pearl White), EMEA
04N7168 6552-63N Monitor UVNH (Stealth Black), NA, JPN, AP
04N7160 6552-63N Monitor UVNH (Stealth Black), EMEA
04N7169 6552-23S Monitor UVSH (Pearl White), ANZ
04N7170 6552-63S Monitor UVSH (Stealth Black), ANZ

Getting Started
Getting Started
XI

XII

Getting Started
Getting Started
XIII
Printed in Japan
P260 User Guide Part Number 04N7177
EC D03434
*04N7177*
3-868-155-11 (1)
© Copyright IBM Corporation.
All rights reserved.
International Business Machines Corporation
New Orchard Road, Armonk, NY 10504