Insight SiP ISP091201 Bluetooth Low Energy Module User Manual DS091201R12x
Insight SiP Bluetooth Low Energy Module DS091201R12x
User manual

Data Sheet
Printed : 1 August 2013 1/18
Data Sheet Ref : DS091201R12
Insight SiP – Green Side – 400 avenue Roumanille – BP 309 – 06906 Sophia-Antipolis Cedex – France
The information contained in this document is the property of Insight SiP and should not be disclosed to any third party without written permission
ISP091201 Bluetooth Low Energy Module with
Integrated Antenna
Key Features
• Single Mode Bluetooth Low Energy
v4.0 Slave
• Based on Nordic Semiconductor
family of uBlue products
• Includes transceiver, baseband and
software stack
• Ultra Low Power Consumption
• Single 1.9 to 3.6 V supply
• Temperature -40 to 85 °C
• Fully integrated RF matching and
Antenna
• Integrated 16 MHz Crystal Clock
• FCC Limited Modular Certification
15.212 FCC #2AAQS-ISP091201
• CE # xxxxxx
• IC # 11306A-ISP091201
• TELEC # xxxxxx
• Blue Tooth SIG certified # xxxxxx
Applications
• Space constrained Bluetooth Low Energy Slave Devices
• Sport and fitness sensors
• Health care sensors
• Out of Range (OOR) sensors
• Personal User Interface Devices (PUID)
• Remote controls
Description
This module is based on Nordic Semiconductor nRF8001 uBlue Bluetooth Low Energy
Platform. The nRF8001 is a single chip transceiver with an embedded baseband protocol
engine, suitable for ultra low power wireless applications conforming to the Bluetooth Low
Energy Specification contained within v4.0 of the overall Bluetooth specification. The
nRF8001D, used in the current revision of ISP091201, is a production product using a RoM
for the baseband protocol engine.
* See Product Marking section for up to date module marking

Data Sheet
Printed : 1 August 2013 2/18
Data Sheet Ref : DS091201R12
Insight SiP – Green Side – 400 avenue Roumanille – BP 309 – 06906 Sophia-Antipolis Cedex – France
The information contained in this document is the property of Insight SiP and should not be disclosed to any third party without written permission
The uBlue transceiver is specifically designed for both PC peripherals and ultra low power
applications such as sports and wellness sensors. For sensor applications, the ultra low
power consumption and advanced power management enables battery lifetimes up to
several years on a coin cell battery.
The ISP091201 module size measures 8 x 12 x 1.5 mm. The module integrates all the
decoupling capacitors, the 16 MHz crystal and load capacitors plus the RF matching circuit
and antenna in addition to the transceiver. As the module has several end applications, the
antenna was designed to be compatible with several ground plane sizes including that of a
USB dongle and a cell phone. The module can operate as a standalone Bluetooth sensor
node with the addition of a transducer, a small external microprocessor to run application
software, a 32 kHz crystal and a DC power source.
Functional Block Diagram
The module high level block diagram is shown in Figure 1 below.
Figure 1 : Functional block of the ISP091201
16 MHz
Xtal
+
caps
Configurable
I/O
system
32 kHz XO
16 MHz XO
Custom Low
Power Micro-
controller
+
Flash
Memory
Ultra low
power
2.4 GHz
Transceiver
Advanced
Power
Management
RF
Matching
Network
Power
Supply
decoupling
RF
Antenna
nRF8001 uBlue
ISP091201
VCC
32 kHz Xtal
BLE radio
signal
SPI Bus
•MOSI
•MISO
•CSN
•SCK
Reset nRF8001
UART RF test mode
•TXD
•RXD
Digital Handshake
•ACTIVE
•RDY
•REQN

Data Sheet
Printed : 1 August 2013 3/18
Data Sheet Ref : DS091201R12
Insight SiP – Green Side – 400 avenue Roumanille – BP 309 – 06906 Sophia-Antipolis Cedex – France
The information contained in this document is the property of Insight SiP and should not be disclosed to any third party without written permission
Pin Assignment
Pin Name Pin function Description
1 – 5 NC Not Connected Isolated pad on application PCB for mechanical stability
6 OUT_ANT Antenna In/Out This pin is connected to the internal antenna. It should be
connected to Pin 7 OUT_MOD for normal operation.
During certification the pin may be connected to an RF
connector for antenna measurement
7 OUT_MOD Module In/Out This pin is the RF I/O pin of the BLE module. It should be
connected to Pin 6 OUT_ANT for normal operation.
During certification the pin may be connected via to an
RF connector for module measurement using a Bluetooth
test setup.
8 GND Ground Should be connected to ground plane on application PCB
9 NC Not Connected Isolated pad on application PCB for mechanical stability
10 MOSI Digital input ACI Master Out Slave In
11 DCC PWM driver PWM driver for the external LC filter if the DC/DC converter is
enabled. If the DC/DC converter is disabled this pin shall be
not connected
12 AVDD Power Analog power supply (1.9 – 3.6V DC)
13 VCC_nRF Power Power supply (1.9 – 3.6V) Supplies the DC/DC converter
and GPIOs. VDD in nRF8001 doc.
14 GND Ground Should be connected to ground plane on application PCB
15 XL2 Analog output Connect to external 32.768kHz crystal oscillator (if
internal RC oscillator is enabled then leave not
connected)
16 XL1 Analog output Connect to external 32.768kHz crystal oscillator (if
internal RC oscillator is enabled then leave not
connected)
17 ACTIVE Digital output Device RF front end activity indicator
18 TXD Digital output UART (transmit) for Bluetooth low energy Direct Test
Mode
19 SCK Digital input ACI clock input
20 RXD Digital output UART (receive) for Bluetooth low energy Direct Test
Mode
21 REQN Digital input ACI request pin (handshaking, active low)
22 MISO Digital output ACI Master In Slave Out
23 GND Ground Should be connected to ground plane on application PCB
24 RDYN Digital output ACI device ready indication (handshaking)
25 RESET Digital Input Reset (Active Low)
26-36 NC Not Connected Isolated pad on PCB for mechanical stability

Data Sheet
Printed : 1 August 2013 4/18
Data Sheet Ref : DS091201R12
Insight SiP – Green Side – 400 avenue Roumanille – BP 309 – 06906 Sophia-Antipolis Cedex – France
The information contained in this document is the property of Insight SiP and should not be disclosed to any third party without written permission
Figure 2 : ISP091201 pin assignment (top view) for the LGA QFN package

Data Sheet
Printed : 1 August 2013 5/18
Data Sheet Ref : DS091201R12
Insight SiP – Green Side – 400 avenue Roumanille – BP 309 – 06906 Sophia-Antipolis Cedex – France
The information contained in this document is the property of Insight SiP and should not be disclosed to any third party without written permission
Mechanical Dimensions
Figure 3 : Dimensional drawing for 8 x 12 x 1.5 mm, 36-Pad LGA Package

Data Sheet
Printed : 1 August 2013 6/18
Data Sheet Ref : DS091201R12
Insight SiP – Green Side – 400 avenue Roumanille – BP 309 – 06906 Sophia-Antipolis Cedex – France
The information contained in this document is the property of Insight SiP and should not be disclosed to any third party without written permission
SMT Assembly Guidelines
PCB land pattern
Figure 4 : Recommended PCB Land Pattern and Solder Mask layout

Data Sheet
Printed : 1 August 2013 7/18
Data Sheet Ref : DS091201R12
Insight SiP – Green Side – 400 avenue Roumanille – BP 309 – 06906 Sophia-Antipolis Cedex – France
The information contained in this document is the property of Insight SiP and should not be disclosed to any third party without written permission
Antenna Keep-Out Zone
Figure 5 : Recommended metal keep out areas for optimal antenna performance

Data Sheet
Printed : 1 August 2013 8/18
Data Sheet Ref : DS091201R12
Insight SiP – Green Side – 400 avenue Roumanille – BP 309 – 06906 Sophia-Antipolis Cedex – France
The information contained in this document is the property of Insight SiP and should not be disclosed to any third party without written permission
FCC grant conditions
ISP091201 is certified under FCC part 15.212 with “Limited Modular Approval”.
This approval is limited to hosts that use the additional metal shield ISP091205 that is delivered with
ISP091201, since certification has been carried out in this way. This ensures that the radio portion of
the circuit is fully shielded on all sides with the exception of the antenna access. The module itself
contains the lower ground plane so it is not necessary to have a continuous plane under the module in
the host.
The ISP091201 is labeled with its own FCC identification number: FCC ID: xxx-ISP091201, when
installed into host the outside of the host must display a label with the wording:
“Contains FCC ID xxx-ISP091201” as specified by the CFR47 part15.212 (a – VI)
In order to respect FCC regulation, additional metal shield ISP091205 must be implemented following
the recommendation below:
A picture of shield installation is furnished in Figure 6
Figure 6 : Shield installation as used for FCC part 15.212 certification tests
The PCB land pattern and shield drawing are shown in Figure 7 and Figure 8 respectively.
Test board
Shielding
of RF circuit
Antenna zone

Data Sheet
Printed : 1 August 2013 9/18
Data Sheet Ref : DS091201R12
Insight SiP – Green Side – 400 avenue Roumanille – BP 309 – 06906 Sophia-Antipolis Cedex – France
The information contained in this document is the property of Insight SiP and should not be disclosed to any third party without written permission
Figure 7 : Shield installation land pattern
Parameter
description
Value in µm
a Shield SM aperture 750
b Shield metal trace width 500
SM registration (a-b)/2 125
g Module pad edge to shield trace edge 500
c 2000
d1 2300
d2 3400
e1 4525
e2 3525
f 2250
Pin1

Data Sheet
Printed : 1 August 2013 10/18
Data Sheet Ref : DS091201R12
Insight SiP – Green Side – 400 avenue Roumanille – BP 309 – 06906 Sophia-Antipolis Cedex – France
The information contained in this document is the property of Insight SiP and should not be disclosed to any third party without written permission
Figure 8 : Mechanical drawing of the shield ISP091205

Data Sheet
Printed : 1 August 2013 11/18
Data Sheet Ref : DS091201R12
Insight SiP – Green Side – 400 avenue Roumanille – BP 309 – 06906 Sophia-Antipolis Cedex – France
The information contained in this document is the property of Insight SiP and should not be disclosed to any third party without written permission
Electrical Specifications
Temperature range -40 to +85 °C
Parameter Value Unit
Supply voltage
Min. Supply Voltage 1.9 V
Current consumption
Static levels
Peak current, receiver active 14.6 mA
Peak current, transmitter
active 12.7 mA
Current drain, connection-less
state 0.5 µA
Current drain between
connection events 2 µA
RF performances
Parameter Value BT V4 standard
limit
Unit Condition
Output Power -0.9 -20 to 10 dBm Channels 0 to 39
RF Frequency
tolerance
Better than +/-20 +/- 50 Hz Channel 0 to 39
Rx sensitivity -85 -70 dBm Level for BER
<0,1%
Max range > 20 m Open field at 1m
height
EIRP 0.3 dBm
Antenna Gain 1.2 dBi
Rx sensitivity 58.8 dBµV/m

Data Sheet
Printed : 1 August 2013 12/18
Data Sheet Ref : DS091201R12
Insight SiP – Green Side – 400 avenue Roumanille – BP 309 – 06906 Sophia-Antipolis Cedex – France
The information contained in this document is the property of Insight SiP and should not be disclosed to any third party without written permission
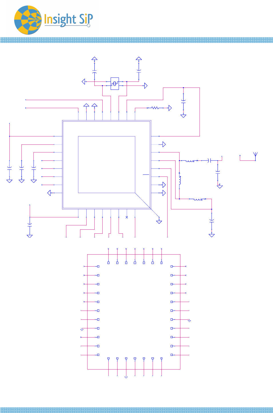
Electrical Schematic
Figure 9 : Electrical schematic showing module connections to nRF8001 device
RXD SCK REQN
VCC_nRF
TXD
ACTIVE
XL1
XL2
OUT_ANT
OUT_MOD
RESETRDYNMISOMOSI
AVDD
AVDD
DCC
VCC_nRF
C12
0201
T
C9
0201
C7
0201
C8
0201
GND12
T
GND13
T
GND14
T
GND15
T
Ant1
C6
0201
L3
0201
C5
0201
GND5
T
L1
0201
L2
0201
T
C3
0201
NC55
GND9
T
GND8
T
GND24
T
GND17
T
C1
0201
R1
0201
Y1
NX2520 SA
4
1
3
2
GND1
T
C2
0201
GND20
T
GND4
T
GND3
T
GND18
T
C11
0201
GND19
T
U1
nRF8001_T
nRF8001
17
33
DCC
32
VSS6
31
VSS5
30
AVDD3
29
XC1
28
XC2
27
AVDD2
26
IREF
25
AVDD1 24
VSS4 23
ANT2 22
ANT1 21
VDD_PA 20
RESET 19
VSS3 18
VSS2
RDYN
16
NC
15
MISO
14
MOSI
13
REQN
12
SCK
11
RXD
10
VDD1
9
VSS1
8
TXD
7
ACTIVE
6
XL1
5
XL2
4
DEC2
3
DEC1
2
VDD
1
GND_EP
GND25
T
GND11
T
TOP VIEW
OUT_ANT
VCC_nRFAVDD XL2 XL1 ACTIVE TXD
SCK
MOSI RXD
REQN
MISO
OUT_MOD
OUT_ANT RDYN
RESET
I / O
ACTIVE
IO Pin
AVDD
IO Pin
VCC_nRF
IO Pin
VSS
IO Pin
XL2
IO Pin
XL1
IO Pin
TXD
IO Pin
NC11
IO Pin
NC8
IO Pin
NC7
IO Pin
NC4
IO Pin
VSS1
IO Pin
MISO
IO Pin
REQN
IO Pin
RXD
IO Pin
SCK
IO Pin
RDYN
IO Pin
RESET
IO Pin
NC36
IO Pin
NC35
IO Pin
NC32
IO Pin
NC31
IO Pin
NC28
IO Pin
NC27
IO Pin
NC24
IO Pin
NC5
IO Pin
NC23
IO Pin
NC20
IO Pin
NC19
IO Pin
NC16
IO Pin
NC15
IO Pin
OUT_MOD
IO Pin
OUT_ANT
IO Pin
VSS2
IO Pin
MOSI
IO Pin
DCC
IO Pin
NC54
NC50
NC51
NC52
NC53
NC43 NC44 NC45 NC46 NC47 NC48 NC49
NC37
NC38
NC39
NC40
NC41
GND22
B
GND23
B
GND21
B

Data Sheet
Printed : 1 August 2013 13/18
Data Sheet Ref : DS091201R12
Insight SiP – Green Side – 400 avenue Roumanille – BP 309 – 06906 Sophia-Antipolis Cedex – France
The information contained in this document is the property of Insight SiP and should not be disclosed to any third party without written permission
Typical Antenna Pattern & Return Loss
Return loss
Figure 10 : Antenna return loss measurement
2.1 2.2 2.3 2.4 2.5 2.6 2.7 2.8 2.92.0 3.0
-12
-6
-18
0
freq, GHz
dB(S(1,1))

Data Sheet
Printed : 1 August 2013 14/18
Data Sheet Ref : DS091201R12
Insight SiP – Green Side – 400 avenue Roumanille – BP 309 – 06906 Sophia-Antipolis Cedex – France
The information contained in this document is the property of Insight SiP and should not be disclosed to any third party without written permission
Radiation Pattern
Figure 11 : Radiation pattern in 3 planes
-40
-30
-20
-10
0
gain (dBi) @ 2.45GHz
zθ=0°
θ=90°
y
x
y
z
-40
-30
-20
-10
0
gain (dBi) @ 2.45GHz
zθ=0°
θ=90°
x
x
y
z
-40
-30
-20
-10
0
gain (dBi) @ 2.45GHz
ϕ=0°
ϕ=90°
y
x
x
y
z

Data Sheet
Printed : 1 August 2013 15/18
Data Sheet Ref : DS091201R12
Insight SiP – Green Side – 400 avenue Roumanille – BP 309 – 06906 Sophia-Antipolis Cedex – France
The information contained in this document is the property of Insight SiP and should not be disclosed to any third party without written permission
Ground Plane Effect
USB dongle ground plane Cell phone config 1 ground plane Cell phone config 1 with side ground plane
(size : 18 x 30 mm²) (size : 40 x 100 mm²) (size : 40 x 100 mm²)
Cell phone config 2 with side ground plane Cell phone config 3 with side ground plane
(size : 40 x 100 mm²) (size : 40 x 100 mm²)
Figure 12 : Ground plane effect simulation

Data Sheet
Printed : 1 August 2013 16/18
Data Sheet Ref : DS091201R12
Insight SiP – Green Side – 400 avenue Roumanille – BP 309 – 06906 Sophia-Antipolis Cedex – France
The information contained in this document is the property of Insight SiP and should not be disclosed to any third party without written permission
USA – User information
This intends to inform how to specify the FCC ID of our module “ISP091201” on the product. Based on
the Public Notice from FCC, the host device should have a label which indicates that it contains our
module. The label should use wording such as: “Contains FCC ID: 2AAQS-ISP091201”.
Any similar wording that expresses the same meaning may be used.
The label of the host device should also include the below FCC Statement. When it is not possible,
this information should be included in the User Manual of the host device :
“This device complies with part 15 of the FCC rules. Operation is subject to the following two conditions.
(1) This device may not cause harmful interference
(2) This device must accept any interference received, including interference that may cause undesired
operation.
Caution: Any Changes or modifications not expressly approved by the party responsible for compliance could
void the user’s authority to operate the equipment.”
CANADA – User information
This intends to inform how to specify the IC ID of our module “ISP091201” on the product. According
to Canadian standards “RSS-210” and “RSS-Gen”, the host device should have a label which
indicates that it contains our module.
The label should use wording such as: “Contains IC: 11306A-ISP091201”.
Any similar wording that expresses the same meaning may be used.
The label of the host device should also include the below IC Statement. When it is not possible, this
information should be included in the User Manual of the host device :
This device complies with Industry Canada licence-exempt RSS standard(s). Operation is subject to the
following two conditions: (1) this device may not cause interference, and (2) this device must accept any
interference, including interference that may cause undesired operation of the device.
Le présent appareil est conforme aux CNR d'Industrie Canada applicables aux appareils radio exempts de
licence. L'exploitation est autorisée aux deux conditions suivantes : (1) l'appareil ne doit pas produire de
brouillage, et (2) l'utilisateur de l'appareil doit accepter tout brouillage radioélectrique subi, même si le
brouillage est susceptible d'en compromettre le fonctionnement

Data Sheet
Printed : 1 August 2013 17/18
Data Sheet Ref : DS091201R12
Insight SiP – Green Side – 400 avenue Roumanille – BP 309 – 06906 Sophia-Antipolis Cedex – France
The information contained in this document is the property of Insight SiP and should not be disclosed to any third party without written permission
Label location
The labels are permanently laser marked following the figure bellow:
Model: ISP091201
YYWW
FCC ID: 2AAQS-ISP091201
CE
1 mm
4 mm
IC: 11306A-ISP091201
2 mm
2 mm
2 mm
3 mm3 mm

Data Sheet
Printed : 1 August 2013 18/18
Data Sheet Ref : DS091201R12
Insight SiP – Green Side – 400 avenue Roumanille – BP 309 – 06906 Sophia-Antipolis Cedex – France
The information contained in this document is the property of Insight SiP and should not be disclosed to any third party without written permission
Ordering Information
Package marking
I S
P 0 9
1
2
0
1
D
Y
Y
W
W
Abbreviation
ISP091201 Product number
D Hardware version
YY Two digit year number
WW Two digit week number
Moisture Sensitivity
Since the device package is sensitive to moisture absorption, it is necessary to do baking before
assembly. The standard baking condition is 125°C/24 hours.