Insight SiP ISP1302 Bluetooth Low Energy Module User Manual Revised
Insight SiP Bluetooth Low Energy Module Users Manual Revised
Users Manual Revised

Preliminary Data Sheet
June 16, 2016
Page 1/22
Document Ref: isp_ble_DS1302_R1.docx
Insight SiP
– Green Side – 400 avenue Roumanille – BP 309 – 06906 Sophia-Antipolis Cedex – France –
www.insightsip.com
The information contained in this document is the property of Insight SiP and should not be disclosed to any third party
without written permission. Specification subject to change without notice.
ISP1302
Featured Bluetooth Low Energy Module
with MCU and Antenna
This ultra-small LGA module, 8 x 8 x 1 mm, is based on
the nRF51822 Chip. Its powerful Cortex™ M0 CPU,
flash and RAM memory combined with an optimized
antenna offers the perfect solution for Bluetooth
connectivity. The solution is best in class for RF
performance and low power consumption. Multiple
digital and analogue interfaces give optimum flexibility
for sensor integration.
Key Features
Single Mode BLE V4.1
IPv6 Connectivity
Based on Nordic Semiconductor nRF51
2.4GHz low energy RF Transceiver
32bit ARM Cortex M0 CPU
128 kB Flash
16 kB SRAM
16 GPIOs including 5 ADC inputs & 1 ADC
reference
Ultra Low Power Consumption
Single 1.8 to 3.6 V supply
Very small size 8.0 x 8.0 x 1.0 mm
Temperature -40 to +85 °C
Fully integrated RF matching and Antenna
Integrated 16 MHz Clock
Possibility to connect external 32.768 kHz
Possibility to enable DC-DC converter by
adding external passive components
Applications
High volume BLE applications
Connected sensors for medical devices,
healthcare, sport, fitness, industrial …
IoT applications, connected objects
Wearable technology
Home automation
Beacons
Certifications
Complies with FCC – pending certification
Complies with CE – pending certification
Complies with IC – pending certification
Bluetooth SIG – pending certification
RoHS compliant

Preliminary Data Sheet
June 16, 2016
Page 2/22
Document Ref: isp_ble_DS1302_R1.docx
Insight SiP
– Green Side – 400 avenue Roumanille – BP 309 – 06906 Sophia-Antipolis Cedex – France –
www.insightsip.com
The information contained in this document is the property of Insight SiP and should not be disclosed to any third party
without written permission. Specification subject to change without notice.
BLE MODULE
ISP1302
Contents
1. Block Diagram ............................................................................................................................................................ 3
2. Specifications ............................................................................................................................................................. 4
2.1. Absolute Maximum Ratings ........................................................................................................................... 4
2.2. Operating Conditions ..................................................................................................................................... 4
2.3. Power Consumption ...................................................................................................................................... 5
2.4. Clock Sources ............................................................................................................................................... 5
2.5. Radio Specifications ...................................................................................................................................... 5
2.6. Electrical Schematic ...................................................................................................................................... 8
3. Pin Description ........................................................................................................................................................... 9
3.1. Pin Assignment ............................................................................................................................................. 9
3.2. Pin Correspondence Table .......................................................................................................................... 10
4. Mechanical Outlines ................................................................................................................................................ 11
4.1. Mechanical Dimensions .............................................................................................................................. 11
4.2. SMT Assembly Guidelines .......................................................................................................................... 12
4.3. Antenna Keep-Out Zone ............................................................................................................................. 12
5. Product Development Tools .................................................................................................................................. 13
5.1. Hardware ..................................................................................................................................................... 13
5.2. Firmware ...................................................................................................................................................... 13
5.3. Development Tools ..................................................................................................................................... 14
6. Reference Designs .................................................................................................................................................. 15
6.1. Sensor Board Design .................................................................................................................................. 15
6.2. Beacon Design ............................................................................................................................................ 16
7. Packaging & Ordering information ....................................................................................................................... 17
7.1. Marking ........................................................................................................................................................ 17
7.2. Prototype Packaging ................................................................................................................................... 17
7.3. Jedec Trays ................................................................................................................................................. 17
7.4. Tape and Reel ............................................................................................................................................. 18
7.5. Ordering Information ................................................................................................................................... 18
8. Storage & Soldering information .......................................................................................................................... 19
8.1. Storage and Handling .................................................................................................................................. 19
8.2. Moisture Sensitivity ..................................................................................................................................... 19
8.3. Soldering information .................................................................................................................................. 20
9. Quality & User information..................................................................................................................................... 21
9.1. Certifications ................................................................................................................................................ 21
9.2. USA – User information ............................................................................................................................... 21
9.3. Canada – User Information ......................................................................................................................... 21
9.4. Discontinuity ................................................................................................................................................ 22
9.5. Disclaimer .................................................................................................................................................... 22

Preliminary Data Sheet
June 16, 2016
Page 3/22
Document Ref: isp_ble_DS1302_R1.docx
Insight SiP
– Green Side – 400 avenue Roumanille – BP 309 – 06906 Sophia-Antipolis Cedex – France –
www.insightsip.com
The information contained in this document is the property of Insight SiP and should not be disclosed to any third party
without written permission. Specification subject to change without notice.
BLE MODULE
ISP1302
1. Block Diagram
This module is based on nRF51822 Nordic Semiconductor 2.4GHz wireless System on Chip (SoC)
integrating a 2.4 GHz transceiver, a 32-bit ARM Cortex™-M0 CPU, a flash memory, a RAM and analog
and digital peripherals.
It can support BLE and a range of proprietary 2.4 GHz protocols, such as Gazell from Nordic
Semiconductor. The ANT protocol can be handled on request.
Fully qualified BLE stacks for nRF51822 are implemented in the S100 series of SoftDevices which can
be freely downloaded. ISP1302 can then be used in Central, Peripheral or both roles for BLE and for
both ends of other proprietary protocols.
Ultra low power consumption and advanced power management enables battery lifetimes up to several
years on a coin cell battery. Even though its very small size 8 x 8 x 1mm, the module integrates
decoupling capacitors, 16 MHz crystal, RF matching circuit and antenna in addition to the wireless
SoC. It is also possible to connect external DC-DC converter passive components and 32 kHz crystal.
Only the addition of a suitable DC power source is necessary for BLE connectivity. Sensor applications
require the further addition of appropriate sensors. The antenna was designed to be optimized with
several standard ground plane sizes.

Preliminary Data Sheet
June 16, 2016
Page 4/22
Document Ref: isp_ble_DS1302_R1.docx
Insight SiP
– Green Side – 400 avenue Roumanille – BP 309 – 06906 Sophia-Antipolis Cedex – France –
www.insightsip.com
The information contained in this document is the property of Insight SiP and should not be disclosed to any third party
without written permission. Specification subject to change without notice.
BLE MODULE
ISP1302
2. Specifications
The specifications of the module follow those of the nRF51. The following high level parameters are
given for the module.
2.1. Absolute Maximum Ratings
Parameter
Min
Typ
Max
Unit
Supply Voltage respect to ground - VCC
-0.3
3.9
V
IO Pin Voltage
-0.3
VCC + 0.3
V
Storage Temperature
-40
+125
°C
Moisture Sensitivity Level
5
-
ESD Human Body Model
4000
V
ESD Charged Device Model
500
V
Flash Endurance
20000
cycles
ATTENTION
CONSERVE PRECAUTION FOR HANDLING
ELECTROSTATIC SENSITIVE DEVICES
2.2. Operating Conditions
Parameter
Min
Typ
Max
Unit
Operating Supply Voltage, internal LDO setup
1.8 (1)
1.9 (2)
3.0
3.6
V
Operating Supply Voltage, DCDC converter setup
2.1
3.0
3.6
V
Extended Industrial Operating Temperature Range
-40
+25
+85
°C
(1) Minimum Supply Voltage Specification for Standard Operating Temperature Range -25°C to +75°C only
(2) Minimum Supply Voltage Specification for Extended Industrial Operating Temperature Range -40°C to +85°C

Preliminary Data Sheet
June 16, 2016
Page 5/22
Document Ref: isp_ble_DS1302_R1.docx
Insight SiP
– Green Side – 400 avenue Roumanille – BP 309 – 06906 Sophia-Antipolis Cedex – France –
www.insightsip.com
The information contained in this document is the property of Insight SiP and should not be disclosed to any third party
without written permission. Specification subject to change without notice.
BLE MODULE
ISP1302
2.3. Power Consumption
Parameter
Min
Typ
Max
Unit
Peak current, Receiver active (supply at 2.1V)
12.6
mA
Peak current, Transmitter active +4 dBm Output Power
16
mA
Peak current, Transmitter active 0 dBm Output Power
10.5
mA
Current drain, Connection-less state, no RAM retention
0.6
µA
Current drain, Between connection events
2.6
µA
2.4. Clock Sources
Parameter
Min
Typ
Max
Unit
Internal High Frequency Clock for RF Stability:
16 MHz Crystal Frequency Tolerance (1)
+/- 40
ppm
Internal Low Frequency Clock for BLE Synchronization:
RC Oscillator (2)
+/- 250
ppm
RF Frequency tolerance:
For BLE operation Channels 0 to 39
+/- 40
ppm
(1) including initial tolerance, drift, aging, and frequency pulling
(2) with calibration interval of 4 sec
2.5. Radio Specifications
Parameter
Min
Typ
Max
Unit
Frequency Range
2402
2480
Mhz
Channel 0 to 39 Spacing
2
Mhz
Output Power Channels 0 to 39
-20
+4
dBm
Rx sensitivity Level for BER <0,1% ideal Tx
-93
dBm
Antenna Gain
0.6
dBi
EIRP
-19.4
4.6
dBm
Range Open field @1m height
100
m
Data Rate
250 / 1000 / 2000
kbps

Preliminary Data Sheet
June 16, 2016
Page 6/22
Document Ref: isp_ble_DS1302_R1.docx
Insight SiP
– Green Side – 400 avenue Roumanille – BP 309 – 06906 Sophia-Antipolis Cedex – France –
www.insightsip.com
The information contained in this document is the property of Insight SiP and should not be disclosed to any third party
without written permission. Specification subject to change without notice.
BLE MODULE
ISP1302
Typical Antenna Return Loss
Module mounted on a USB dongle ground plane
Radiation Pattern in 3 planes
Module mounted on a USB dongle ground plane
Gain measurement in dBi @ 2.45 GHz

Preliminary Data Sheet
June 16, 2016
Page 7/22
Document Ref: isp_ble_DS1302_R1.docx
Insight SiP
– Green Side – 400 avenue Roumanille – BP 309 – 06906 Sophia-Antipolis Cedex – France –
www.insightsip.com
The information contained in this document is the property of Insight SiP and should not be disclosed to any third party
without written permission. Specification subject to change without notice.
BLE MODULE
ISP1302
Ground Plane Effect Simulation
USB dongle
ground plane
(size : 18 x 30 mm²)
Cell phone config 1
ground plane
(size : 40 x 100 mm²)
Cell phone config 1 with
side ground plane
(size : 40 x 100 mm²)
Cell phone config 2 with
side ground plane
(size : 40 x 100 mm²)
Cell phone config 3 with
side ground plane
(size : 40 x 100 mm²)

Preliminary Data Sheet
June 16, 2016
Page 8/22
Document Ref: isp_ble_DS1302_R1.docx
Insight SiP
– Green Side – 400 avenue Roumanille – BP 309 – 06906 Sophia-Antipolis Cedex – France –
www.insightsip.com
The information contained in this document is the property of Insight SiP and should not be disclosed to any third party
without written permission. Specification subject to change without notice.
BLE MODULE
ISP1302
2.6. Electrical Schematic
Electrical schematic showing ISP1302 module connections

Preliminary Data Sheet
June 16, 2016
Page 9/22
Document Ref: isp_ble_DS1302_R1.docx
Insight SiP
– Green Side – 400 avenue Roumanille – BP 309 – 06906 Sophia-Antipolis Cedex – France –
www.insightsip.com
The information contained in this document is the property of Insight SiP and should not be disclosed to any third party
without written permission. Specification subject to change without notice.
BLE MODULE
ISP1302
3. Pin Description
3.1. Pin Assignment
The module uses an LGA format with pads on a 0.65 mm pitch. The pad layout follows the QFN Jedec
standard for LGA parts. The NC pads are to be connected to isolated metal pads on the application PCB
for mechanical stability and reliability (drop test).
Pin
Name
Pin function
Description
1
VSS
Ground
Should be connected to ground plane on application PCB
2
IO_00
Digital I/O
General purpose I/O pin
3
IO_01
Digital I/O
General purpose I/O pin
4
IO_02
Digital I/O
General purpose I/O pin
5
VSS
Ground
Should be connected to ground plane on application PCB
6
OUT_ANT
Antenna I/O
This pin is connected to the internal antenna
It should be connected to Pin 7 OUT_MOD for normal operation
7
OUT_MOD
Antenna I/O
This pin is the RF I/O pin of the BLE module
It should be connected to Pin 6 OUT_ANT for normal operation
8
VSS
Ground
Should be connected to ground plane on application PCB
9
AVDD
Power
Should be connected to VCC in LDO mode, to 1.8V in low
voltage mode; or should be connected to Pin 24 DCC through
loading inductors and capacitors in DC/DC mode
10
IO_03
Digital I/O
General purpose I/O pin
11
IO_04
Digital I/O
General purpose I/O pin
12
IO_05
Digital I/O
General purpose I/O pin
13
IO_06
Digital I/O
General purpose I/O pin
14
IO_07
Digital I/O
General purpose I/O pin
15
VSS
Ground
Should be connected to ground plane on application PCB
16
SWDIO-
nRESET
Digital I/O
System reset (active low). Also HW debug and flash
programming I/O
17
IO_08
Digital I/O
General purpose I/O pin
18
SWDCLK
Digital Input
HW debug and flash programming I/O
19
VSS
Ground
Should be connected to ground plane on application PCB
20
IO_09
ADC_0
Digital I/O
Analog input
General purpose I/O pin
ADC input
21
IO_10
ADC_1
Digital I/O
Analog input
General purpose I/O pin
ADC input
22
IO_11
ADC_2
Digital I/O
Analog input
General purpose I/O pin
ADC input
23
IO_12
AREF_0
Digital I/O
Analog input
General purpose I/O pin
ADC Reference voltage
24
DCC
Power
Should not be connected in LDO or low voltage mode
Should be connected to Pin 9 AVDD through loading inductors
and capacitors in DC/DC mode
25
VCC_nRF
Power
Power supply (1.8 – 3.6V).
26
IO_13
ADC_3
XL_1
Digital I/O
Analog input
Analog input
General purpose I/O pin
ADC input
Crystal connection for 32.768 kHz crystal oscillator or
external 32.768 kHz crystal reference

Preliminary Data Sheet
June 16, 2016
Page 10/22
Document Ref: isp_ble_DS1302_R1.docx
Insight SiP
– Green Side – 400 avenue Roumanille – BP 309 – 06906 Sophia-Antipolis Cedex – France –
www.insightsip.com
The information contained in this document is the property of Insight SiP and should not be disclosed to any third party
without written permission. Specification subject to change without notice.
BLE MODULE
ISP1302
31 38
37
3635
34
33
32
29
30 39
40
515
119
2
3
4
18
17
16
67 8 9 10 11 12 13 14
28 27 26 25 24 23 22 21 20
Pin
Name
Pin function
Description
27
IO_14
Digital I/O
General purpose I/O pin
28
IO_15
ADC_4
XL_2
Digital I/O
Analog input
Analog input
General purpose I/O pin
ADC input
Crystal connection for 32.768 kHz crystal oscillator
29
to 40
NC
Not Connected
Isolated pad for mechanical stability
Do not connect
ISP1302pad placement and pin assignment
for the LGA QFN package
TOP VIEW
3.2. Pin Correspondence Table
This table gives correspondence between physical module pins and physical nRF51 pins.
ISP1302 pin
nRF51 pin
IO_00
P0_24
IO_01
P0_21
IO_02
P0_22
IO_03
P0_25
IO_04
P0_29
IO_05
P0_19
IO_06
P0_15
IO_07
P0_20
IO_08
P0_12
IO_09 / ADC_0
P0_06_AIN7
IO_10 / ADC_1
P0_03_AIN4
IO_11 / ADC_2
P0_02_AIN3
IO_12 / AREF_0
P0_00_AREF0
IO_13 / ADC_3 / XL_1
P0_27_AIN1_XL1
IO_14
P0_23
IO_15 / ADC_4 / XL_2
P0_26_AIN0_XL2

Preliminary Data Sheet
June 16, 2016
Page 11/22
Document Ref: isp_ble_DS1302_R1.docx
Insight SiP
– Green Side – 400 avenue Roumanille – BP 309 – 06906 Sophia-Antipolis Cedex – France –
www.insightsip.com
The information contained in this document is the property of Insight SiP and should not be disclosed to any third party
without written permission. Specification subject to change without notice.
BLE MODULE
ISP1302
4. Mechanical Outlines
4.1. Mechanical Dimensions
Dimensional drawing for 8 x 8 x 1 mm, 40-Pad LGA Package.
All dimensions in mm.
TOP VIEW
0.80
0.80
0.40
0.70
1
0.45
0.50
2.70
2.05
1.40
3.60
3.65
5.10
6.10
7.50
7.55
8.00
0.10
0.45
0.50 1.40
2.05 0.25
0.30
8.00
1.50
2.50
0.60
0.40

Preliminary Data Sheet
June 16, 2016
Page 12/22
Document Ref: isp_ble_DS1302_R1.docx
Insight SiP
– Green Side – 400 avenue Roumanille – BP 309 – 06906 Sophia-Antipolis Cedex – France –
www.insightsip.com
The information contained in this document is the property of Insight SiP and should not be disclosed to any third party
without written permission. Specification subject to change without notice.
BLE MODULE
ISP1302
4.2. SMT Assembly Guidelines
For PCB Land Patterns and Solder Mask layout, Insight SiP recommends to use the same dimensions
as module pads, ie 0.4 x 0.7 mm for standard pads and 0.8 x 0.8 mm for corner pads.
Please contact Insight SiP for more detailed information.
4.3. Antenna Keep-Out Zone
For optimal antenna performance, it is recommended to respect a metal exclusion zone to the edge of
the board: no metal, no traces and no components on any application PCB layer except mechanical LGA
pads.
Application PCB
Keep-out zone
1
18.0 mm min
4.5
mm

Preliminary Data Sheet
June 16, 2016
Page 13/22
Document Ref: isp_ble_DS1302_R1.docx
Insight SiP
– Green Side – 400 avenue Roumanille – BP 309 – 06906 Sophia-Antipolis Cedex – France –
www.insightsip.com
The information contained in this document is the property of Insight SiP and should not be disclosed to any third party
without written permission. Specification subject to change without notice.
BLE MODULE
ISP1302
5. Product Development Tools
5.1. Hardware
In order to assist clients in developing their Bluetooth Smart solutions based on the ISP1302, Insight SIP
offers a Development Kit containing:
- One Interface Board
- J-Link Lite CortexM-9 JTAG/SWD Emulator
- One Test Board
- One Sensors Board
- A Development Dongle
- 5 ISP1302 module samples
- Cables, power supply and coin battery holder
Using this development kit, product developers can use a working solution as starting point to develop
their own products. Time to market is saved by avoiding starting from a blank sheet of paper. In addition,
there may be some applications that use the hardware as is.
Please refer to the documentation for more information:
http://www.insightsip.com/fichiers_insightsip/pdf/ble/isp_ble_DS1302_DK.pdf
5.2. Firmware
ISP1302 supports Bluetooth Low Energy protocol stacks as well as 2.4 GHz protocol stacks, including
Gazell, both available as downloads. If ANT protocol is selected as an option, specific ANT protocol
stacks are also available as download at www.nordicsemi.com.
The S110 SoftDevice is a Bluetooth Low Energy peripheral / broadcaster protocol stack solution. It
integrates a Bluetooth Smart controller and host, and provides a full and flexible API for building
Bluetooth Smart solutions:
The S120 SoftDevice is a Bluetooth low energy central protocol stack solution supporting up to eight
simultaneous Central role connections. It integrates a Bluetooth controller and host, and provides a
full and flexible API for building Bluetooth Smart solutions.
The S130 SoftDevice is a Bluetooth low energy concurrent multi-link protocol stack solution
supporting simultaneous Central / Peripheral / Broadcaster / Observer role connections. It integrates a
Bluetooth Smart controller and host, and provides a full and flexible API for building Bluetooth Smart
solutions.
The S210 SoftDevice is an ANT protocol stack solution that provides a full, flexible application
programming interface (API) for building ANT solutions for Nordic Semiconductor nRF51 ICs. S210
SoftDevice reduces the need for a secondary application host MCU to ANT solutions.

Preliminary Data Sheet
June 16, 2016
Page 14/22
Document Ref: isp_ble_DS1302_R1.docx
Insight SiP
– Green Side – 400 avenue Roumanille – BP 309 – 06906 Sophia-Antipolis Cedex – France –
www.insightsip.com
The information contained in this document is the property of Insight SiP and should not be disclosed to any third party
without written permission. Specification subject to change without notice.
BLE MODULE
ISP1302
The S310 SoftDevice is an ANT and Bluetooth low energy peripheral controller and hosts a
multiprotocol stack that provides a full, flexible application programming interface (API) for building
concurrent ANT and Bluetooth Smart solutions for the nRF51422 IC. The S310 SoftDevice reduces
the need for a secondary application host MCU as well as the need for an added device to support
concurrent multiprotocol.
5.3. Development Tools
The following development tools and software are recommended for using and testing ISP1302 module:
Nordic Semiconductor nRFgo Studio:
Downloadable after registering at www.nordicsemi.com.
Nordic Semiconductor Master Control Panel:
Downloadable after registering at www.nordicsemi.com.
Keil MDK-ARM Lite:
Downloadable from https://www.keil.com/demo/eval/arm.htm.
Segger J-Link Lite:
Downloadable from http://www.segger.com/jlink-software.html.
nRF51 Software Development Kit (SDK):
nRF51 SDK can be downloaded after registering at www.nordicsemi.com. It contains example of
source codes applications (C language):
- Precompiled HEX files
- Source code
- Keil ARM project files
- IAR project files
- GCC project files

Preliminary Data Sheet
June 16, 2016
Page 15/22
Document Ref: isp_ble_DS1302_R1.docx
Insight SiP
– Green Side – 400 avenue Roumanille – BP 309 – 06906 Sophia-Antipolis Cedex – France –
www.insightsip.com
The information contained in this document is the property of Insight SiP and should not be disclosed to any third party
without written permission. Specification subject to change without notice.
BLE MODULE
ISP1302
6. Reference Designs
6.1. Sensor Board Design
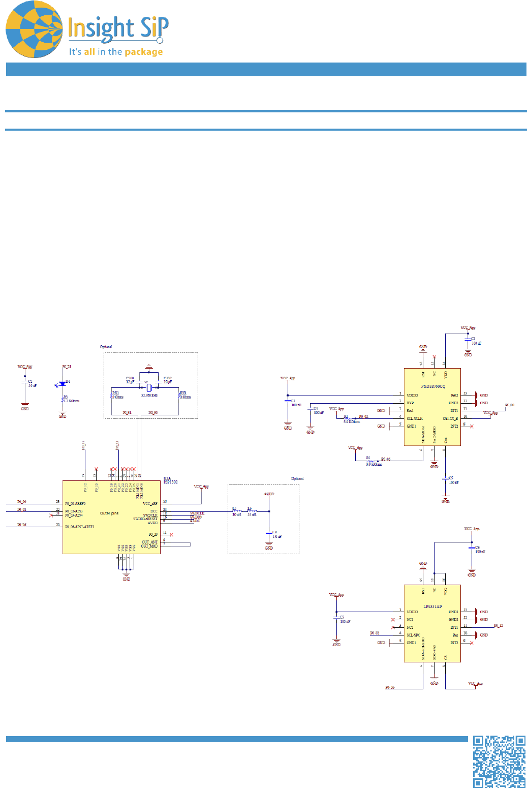
Sensor Board is an autonomous low-power device for wireless acceleration, temperature and barometer
detection and transmission. The complete device makes use of Insight SiP ISP1302 BLE module
together with low power 3-axis accelerometer and temperature/barometer sensors connected to a
primary button cell battery.
The Freescale FXOS8700CQ 3-axis linear accelerometer and 3-axis magnetometer is used to detect
acceleration and is combined with ST Micro LPS331AP temperature and barometer sensor. A Rohm
SML-P11MTT86 mini-LED is also part of the board and is available to be controlled by software. Data
are transmitted via GPIO processor port.

Preliminary Data Sheet
June 16, 2016
Page 16/22
Document Ref: isp_ble_DS1302_R1.docx
Insight SiP
– Green Side – 400 avenue Roumanille – BP 309 – 06906 Sophia-Antipolis Cedex – France –
www.insightsip.com
The information contained in this document is the property of Insight SiP and should not be disclosed to any third party
without written permission. Specification subject to change without notice.
BLE MODULE
ISP1302
6.2. Beacon Design
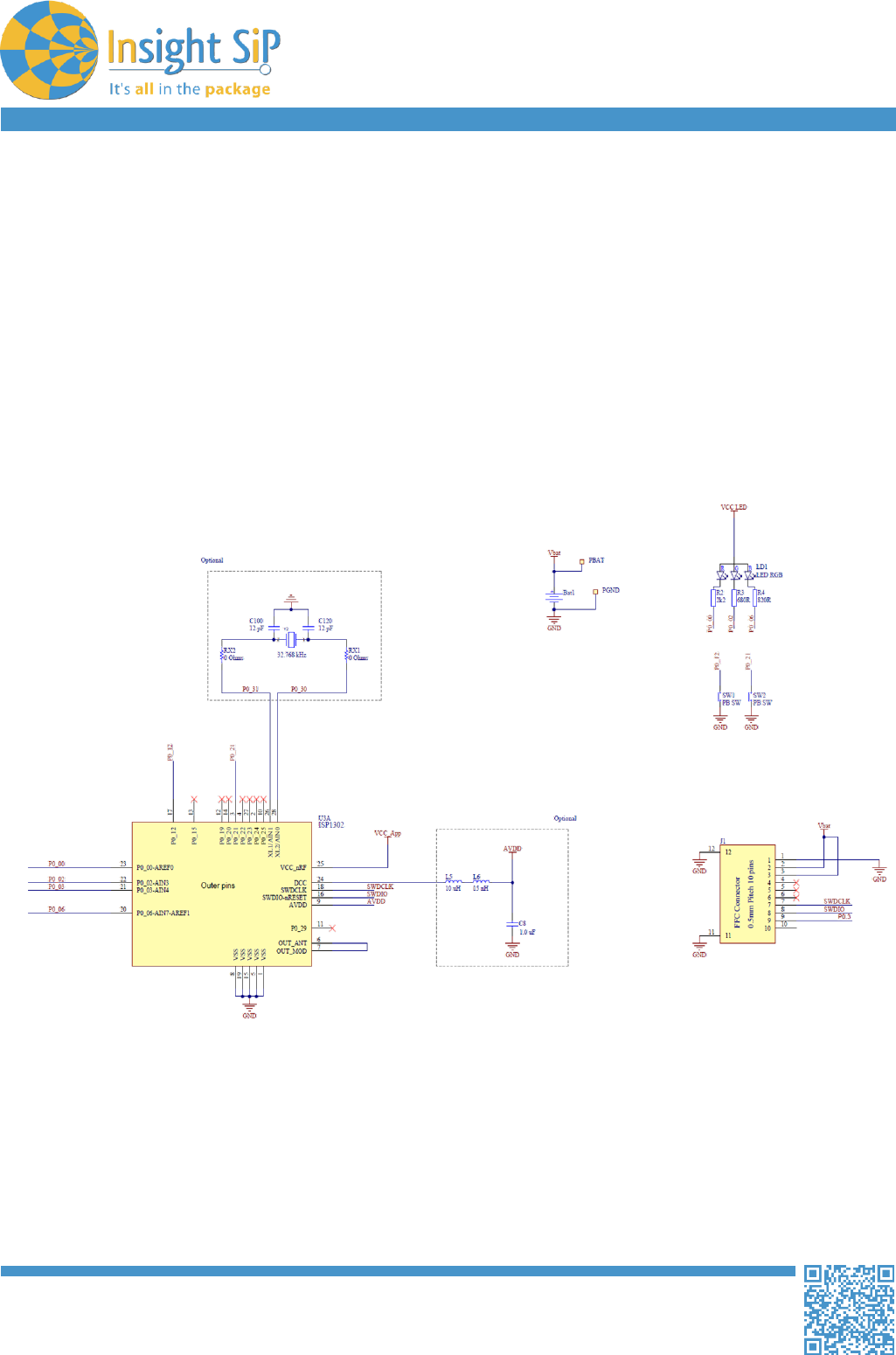
Beacon board is an autonomous low-power device for wireless detection and transmission. The
complete device makes use of Insight SiP ISP1302 BLE module together with low power host processor
and small primary button cell battery. It has been developed to explore the full range of development
possibilities for beacons using Bluetooth Smart technology. They allow indoor positioning, letting your
phone know that you are in range of a beacon. As the “beacon” name suggests, they transmit packets of
data in regular intervals, and this data can be then picked up by devices like smartphones.
The two buttons can be programmed to enable easy switching between modes and/or functionality. As
well an RGB-LED can be configured to indicate different events.

Preliminary Data Sheet
June 16, 2016
Page 17/22
Document Ref: isp_ble_DS1302_R1.docx
Insight SiP
– Green Side – 400 avenue Roumanille – BP 309 – 06906 Sophia-Antipolis Cedex – France –
www.insightsip.com
The information contained in this document is the property of Insight SiP and should not be disclosed to any third party
without written permission. Specification subject to change without notice.
BLE MODULE
ISP1302
7. Packaging & Ordering information
7.1. Marking
ISP1302
Part Number
TT
2 letters Module Type
(see section 7.5)
YY
2 digits year number
WW
2 digits week number
R
1 letter Hardware revision
7.2. Prototype Packaging
For engineering samples and prototype quantities
up to 99 units, deliveries are provided in thermoformed
trays. Please order with “ST” code packaging suffix.
These parts must be backed prior to assembly
(see section 8.2).
CAUTION
MOISTURE
SENSITIVE DEVICES
7.3. Jedec Trays
For pre-production volumes, ISP1302 are available in Jedec trays. They are delivered in sealed pack
with desiccant pack and humidity sensors. These Jedec trays are also suitable for further baking. Please
see section 8.2 for more information on moisture sensitivity.
Jedec trays are proposed in standard quantities of 100 units only. Please order with “J1” code packaging
suffix.
Complete information on Jedec trays is available on request.
M
/N
:
I
S
P
1
3
0
2
T
T
Y
Y
W
W
R
LEVEL
5

Preliminary Data Sheet
June 16, 2016
Page 18/22
Document Ref: isp_ble_DS1302_R1.docx
Insight SiP
– Green Side – 400 avenue Roumanille – BP 309 – 06906 Sophia-Antipolis Cedex – France –
www.insightsip.com
The information contained in this document is the property of Insight SiP and should not be disclosed to any third party
without written permission. Specification subject to change without notice.
BLE MODULE
ISP1302
7.4. Tape and Reel
ISP1302 are also available in Tape & Reel. They are delivered in sealed pack with desiccant pack and
humidity sensors. Reels are proposed in standard quantities of 2000 units (330mm / 13” reel) only.
Please order with “R2” code packaging suffix.
Complete information is available on request.
7.5. Ordering Information
I
S
P
1
3
0
2
-
T
T
-
Z
Z
▼
▼
▼
▼
▼
▼
▼
▼
▼
▼
▼
▼
I
S
P
1
3
0
2
Part Number
-
B
BLE protocol type
-
S
128 kB Flash / 16 kB RAM memory type
-
D
K
Development kit (1)
-
T
B
Test board (1)
-
S
T
Unsealed Tray Packaging
-
J
1
Jedec Tray of 100 units
-
R
2
Reel of 2000 units
(1) Please see section 5.1 and refer to the following documentation for more information on
development kit and test board:
http://www.insightsip.com/fichiers_insightsip/pdf/ble/isp_ble_PS1302_DK.pdf

Preliminary Data Sheet
June 16, 2016
Page 19/22
Document Ref: isp_ble_DS1302_R1.docx
Insight SiP
– Green Side – 400 avenue Roumanille – BP 309 – 06906 Sophia-Antipolis Cedex – France –
www.insightsip.com
The information contained in this document is the property of Insight SiP and should not be disclosed to any third party
without written permission. Specification subject to change without notice.
BLE MODULE
ISP1302
8. Storage & Soldering information
8.1. Storage and Handling
Keep this product away from other high frequency devices which may interfere with operation such as
other transmitters and devices generating high frequencies.
Do not expose the module to the following conditions:
- Corrosive gasses such as Cl2, H2S, NH3, SO2, or NOX
- Extreme humidity or salty air
- Prolonged exposure to direct Sunlight
- Temperatures beyond those specified for storage
Do not apply mechanical stress
Do not drop or shock the module
Avoid static electricity, ESD and high voltage as these may damage the module
ATTENTION
CONSERVE PRECAUTION FOR HANDLING
ELECTROSTATIC SENSITIVE DEVICES
8.2. Moisture Sensitivity
All plastic packages absorb moisture. During typical solder reflow operations when SMDs are mounted
onto a PCB, the entire PCB and device population are exposed to a rapid change in ambient
temperature. Any absorbed moisture is quickly turned into superheated steam. This sudden change in
vapor pressure can cause the package to swell. If the pressure exerted exceeds the flexural strength of
the plastic mold compound, then it is possible to crack the package. Even if the package does not crack,
interfacial delamination can occur.
Since the device package is sensitive to moisture absorption, it is recommended to bake the product
before assembly. The baking process for dry packing is 24 hours at 125°C.
ISP1302 has been tested MSL-5 according to standards. After baking, modules can be exposed to
ambient room conditions (approximately 30 °C/60%RH) during 48 hours before assembly on the PCB.
CAUTION
MOISTURE
SENSITIVE DEVICES
LEVEL
5

Preliminary Data Sheet
June 16, 2016
Page 20/22
Document Ref: isp_ble_DS1302_R1.docx
Insight SiP
– Green Side – 400 avenue Roumanille – BP 309 – 06906 Sophia-Antipolis Cedex – France –
www.insightsip.com
The information contained in this document is the property of Insight SiP and should not be disclosed to any third party
without written permission. Specification subject to change without notice.
BLE MODULE
ISP1302
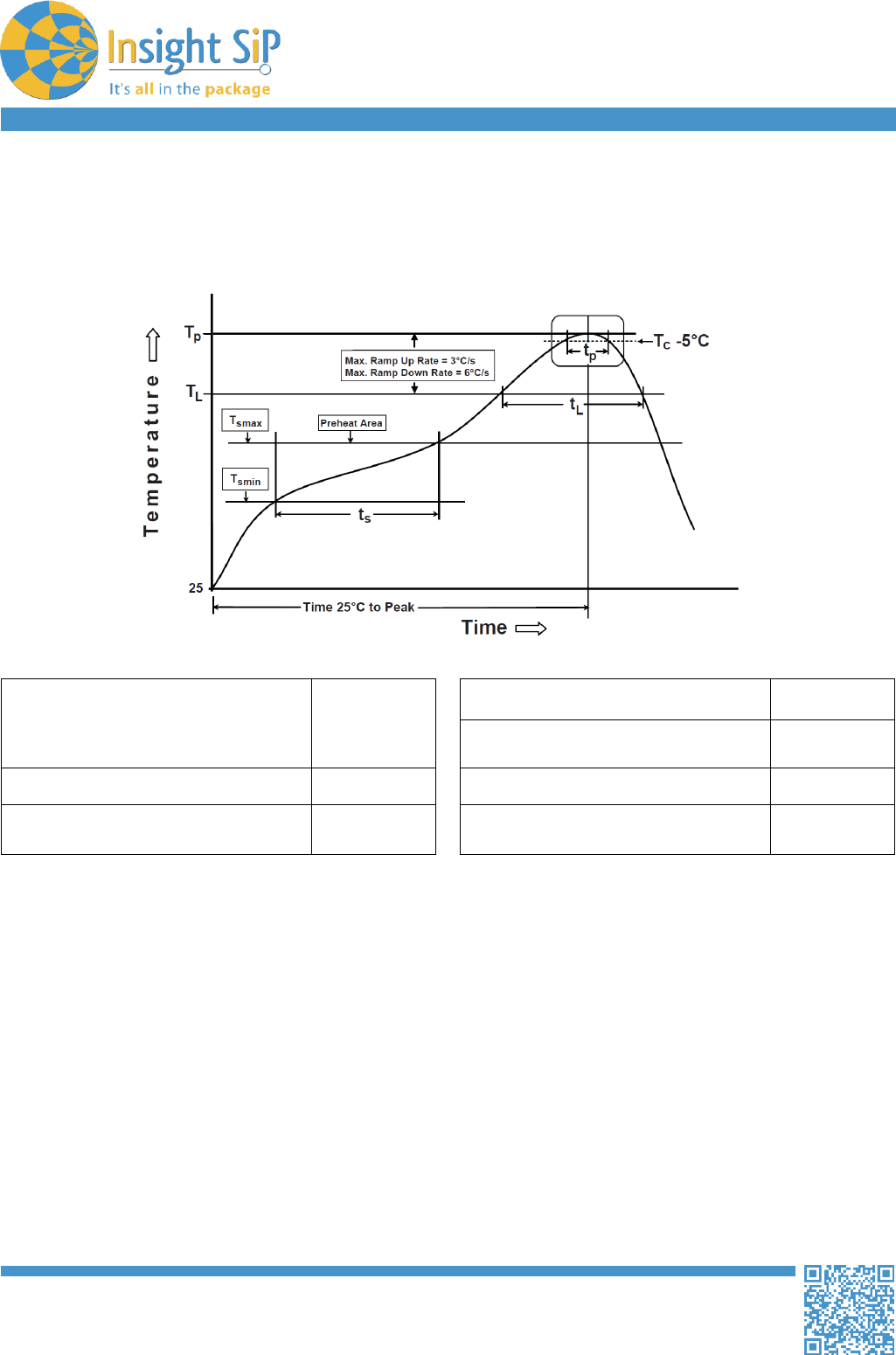
8.3. Soldering information
Recommendation for RoHS reflow process is according to Jedec J–STD-020 and 033 standard profiles.
Preheat/Soak
Temperature Min (Tsmin)
Temperature Max (Tsmax)
Time (ts) from (Tsmin to Tsmax)
150 °C
200 °C
60-120 sec
Peak package body temperature (Tp)
260°C
(+0/-5°C)
Classification Temperature (Tc)
Time (tp) maintained above TC-5 °C
260 °C
30 sec
Ramp-up rate (TL to Tp)
3 °C/sec max
Ramp-down rate (Tp to TL)
6 °C/sec max
Liquidous temperature (TL)
Time (tL) maintained above TL
217 °C
60-150 sec
Time 25 °C to peak temperature
8 mn max

Preliminary Data Sheet
June 16, 2016
Page 21/22
Document Ref: isp_ble_DS1302_R1.docx
Insight SiP
– Green Side – 400 avenue Roumanille – BP 309 – 06906 Sophia-Antipolis Cedex – France –
www.insightsip.com
The information contained in this document is the property of Insight SiP and should not be disclosed to any third party
without written permission. Specification subject to change without notice.
BLE MODULE
ISP1302
9. Quality & User information
9.1. Certifications
FCC – Certification pending
CE – Certification pending
IC – Certification pending
Bluetooth SIG – Certification pending
RoHS compliant
9.2. USA – User information
This intends to inform how to specify the FCC ID of our module “ISP1302” on the product. Based on the
Public Notice from FCC, the host device should have a label which indicates that it contains our module.
The label should use wording such as:
“Contains FCC ID: 2AAQS-ISP1302”
Any similar wording that expresses the same meaning may be used.
The label of the host device should also include the below FCC Statement. When it is not possible, this
information should be included in the User Manual of the host device:
“This device complies with part 15 of the FCC rules. Operation is subject to the following two
conditions.
(1) This device may not cause harmful interference
(2) This device must accept any interference received, including interference that may cause
undesired operation.
Caution: Any Changes or modifications not expressly approved by the party responsible for
compliance could void the user’s authority to operate the equipment.”
9.3. Canada – User Information
This intends to inform how to specify the IC ID of our module “ISP1302” on the product. According to
Canadian standards “RSS-210” and “RSS-Gen”, the host device should have a label which indicates that
it contains our module. The label should use wording such as:
“Contains IC: 11306A-ISP1302”
Any similar wording that expresses the same meaning may be used.
The label of the host device should also include the below IC Statement. When it is not possible, this
information should be included in the User Manual of the host device:

Preliminary Data Sheet
June 16, 2016
Page 22/22
Document Ref: isp_ble_DS1302_R1.docx
Insight SiP
– Green Side – 400 avenue Roumanille – BP 309 – 06906 Sophia-Antipolis Cedex – France –
www.insightsip.com
The information contained in this document is the property of Insight SiP and should not be disclosed to any third party
without written permission. Specification subject to change without notice.
BLE MODULE
ISP1302
“This device complies with Industry Canada licence-exempt RSS standard(s). Operation is
subject to the following two conditions: (1) this device may not cause interference, and (2)
this device must accept any interference, including interference that may cause undesired
operation of the device.
Le présent appareil est conforme aux CNR d'Industrie Canada applicables aux appareils
radio exempts de licence. L'exploitation est autorisée aux deux conditions suivantes : (1)
l'appareil ne doit pas produire de brouillage, et (2) l'utilisateur de l'appareil doit accepter tout
brouillage radioélectrique subi, même si le brouillage est susceptible d'en compromettre le
fonctionnement.”
9.4. Discontinuity
Normally a product will continue to be manufactured as long as all of the following are true:
- The manufacturing method is still available.
- There are no replacement products.
- There is demand for it in the market.
In case of obsolescence, Insight SiP will follow Jedec Standard JSD-48. A Product Discontinuation
Notice (PDN) will be sent to all distributors and made available on our website. After this, the procedure
goes as follows:
- Last Order Date will be 6 months after the PDN was published.
- Last Shipment Date will be 6 months after Last Order Date, i.e. 12 months after PDN.
9.5. Disclaimer
Insight SiP’s products are designed and manufactured for general consumer applications, so testing and
use of the product shall be conducted at customer’s own risk and responsibility. Please conduct
validation and verification and sufficient reliability evaluation of the products in actual condition of
mounting and operating environment before commercial shipment of the equipment. Please also pay
attention (i) to apply soldering method that don’t deteriorate reliability, (ii) to minimize any mechanical
vibration, shock, exposure to any static electricity, (iii) not to overstress the product during and after the
soldering process.
The products are not designed for use in any application which requires especially high reliability where
malfunction of these products can reasonably be expected to result in personal injury or damage to the
third party's life, body or property, including and not limited to (i) aircraft equipment, (ii) aerospace
equipment, (iii) undersea equipment, (iv) power plant control equipment, (v) medical equipment,
(vi) transportation equipment, (vii) traffic signal equipment, (viii) disaster prevention / crime prevention
equipment.
The only warranty that Insight SiP provides regarding the products is its conformance to specifications
provided in datasheets. Insight SiP hereby disclaims all other warranties regarding the products, express
or implied, including without limitation any warranty of fitness for a particular purpose, that they are
defect-free, or against infringement of intellectual property rights. Insight SiP customers agree to
indemnify and defend Insight SiP against all claims, damages, costs and expenses that may be incurred,
including without any limitation, attorney fees and costs, due to the use of products.