JBT Smart Lighting 890001 Gateway User Manual WiFi turn Bluetooth Gateway 1
Shenzhen JBT Smart Lighting Co.,LTD Gateway WiFi turn Bluetooth Gateway 1
User Manual

©2
0
LT
D
in th
i
co
m
No
p
Dat
e
20
1
S
0
15
All righ
D
The informat
i
i
s document
a
m
pany“)
C
p
art of this do
c
e
1
7‐03‐01
S
p
e
ts of those do
i
on contained
a
re all
Shenz
C
opyright own
e
c
ument shall
b
Version
V1.0
Gat
G
a
e
cifi
c
cuments res
e
in this docum
hen JBT S
m
e
r or owner's
b
e reproduce
d
Updatereco
eway
Marc
h
a
te
w
c
ati
o
e
rved by
She
n
ent and the a
c
m
art Lighti
n
trademark
。
d
, stored in an
y
rd
Firs
t
h
1st2017
w
ay
o
n
V
n
zhen JBT
c
tual compan
y
n
g Co., LT
D
y
retrieval sys
t
time
V
1.
0
Smart Lig
h
y
and product
D
( shortsf
o
tem, or trans
m
0
h
ting Co.,
name menti
o
o
r:“ JBTor
m
itted without
Author
Ben
L
o
ned
Our
the
L
ee

专业物联网模块及智能家居系统方案提供商 官网:http://www.antheroiot.com
深圳市蚂蚁雄兵物联技术有限公司
电话:0755-61865256地址:深圳宝安沙井中心路102号时代中心19楼
written consent of the ant hero. After the update the new version, this document without prior notice.
Index
1.Productintroduction..............................................................................................................1
1.1Productdescription..............................................................................................................1
1.2Productfeatures..................................................................................................................1
1.3Productusage......................................................................................................................1
2.Technicalspecification..........................................................................................................1
2.1Behaviour of electricity.............................................................................................................1
2.2WiFimoudles.......................................................................................................................1
2.3 Bluetooth communication moudles..............................................................................2
2.4Circuitdesign.......................................................................................................................2
3.Instuctionmanual..................................................................................................................3
3.1Usagecondition.................................................................................................................3
3.2Deploymentdiagram...........................................................................................................4
3.3Cautions...............................................................................................................................5

专业物联网模块及智能家居系统方案提供商 官网:http://www.antheroiot.com
1
1.Productintroduction
1.1Productiondescription:
WiFi to bluetooth gateway is a gateway developed by our company for Amazon's voice assistant
Echo, which can receive voice commands through the WiFi module of the gateway, The Bluetooth
module is converted into bluetooth signal and sent to the corresponding bluetooth device, so as to
achieve the effect of controlling the bluetooth device. The gateway integrates the WiFi module of
ESP8266 and the bluetooth module of BLE1046, with features of low power consumption, strong stability
and Bluetooth Mesh networking.
1.2Productfeatures
◆Using WiFi to connect to the Internet, the network communication stability is high.
◆With the function of bluetooth Mesh networking, bluetooth one-to-many communication can be
realized
◆The bluetooth communication distance of Mesh is far, and it can even cover the whole house, far
exceeding the 20-meter limit of bluetooth communication in the market.
◆Voice control can be realized with Amazon's voice assistant
1.3Productusage:
This gateway can be applied to the scheme of smart home. It can be matched with corresponding
bluetooth devices and voice control through Echo.
2.Technicalspecification
2.1Behaviourofelectricity
ProductmodelGateway
InputvoltageDC5V
Workingpower<130mA
Standbypowerconsumption<90mA
Bluetooth communication distance 20m
2.2WiFiModule
ESP8266 is a wi-fi module that fully complies with 802.11b/g/n wireless protocol. It integrates a
complete TCP/IP protocol stack internally, including an arm-cm3 MCU, WLAN MAC and a single-stream
WLAN baseband。The module includes onboard antenna, external antenna interface and rf output pin.
ESP8266 Integrated TCP/IP protocol stack, support ARP, IP, ICMP, TCP, UDP, DHCP CLIENT, DHCP
SERVER, DNS and other protocols. Support AP, Station, AP+Station modes. ESP8266 provides a wealth
of AT commands for various applications, enabling users to easily and quickly use modules to network
and send and receive data. The ESP8266 module also supports transparent transmission, enabling
individual or batch configuration parameters through the use of PC tools, mobile apps and other tools,
and then the module can connect the serial port and network to be used normally. The serial port baud
rate of ESP8266 module can support up to 921600bps, which fully satisfies low speed applications.

2
Features below:
◆Supports command and transparent transport modes.
◆Support multiple baud rates with a maximum baud rate of 921600.
◆ Support wireless configuration and OTA firmware upgrades.
◆ Support UART interface, OTW upgrade function.
◆ Easyconfig supports one-click networking.
◆ Support AP, STA, AP+STA modes.
2.3Bluetooth communication module
Bluetooth module can build strong network nodes with very low material cost. In accordance with
bluetooth specification, it can be applied to wireless sensor, control and data acquisition. At the same
time, special firmware is developed for LED lighting application, which supports switch, timing, grouping,
scenario mode, firmware wireless upgrade, parameter setting and other functions.
The bluetooth module is integrated on the sensor to allow the sensor and the corresponding
bluetooth lamps to form a network to achieve wireless control of the lighting device. At the same time, the
sensor height can also be customized through the supporting APP, such as the timing switch of the
sensor, the length of switching time, etc.
Features below:
◆ Supports Bluetooth Mesh.
◆ Support 5-channel PWM output, I2C, UART external communication interface.
◆ Support point-to-point and point-to-point communication.
◆ For LED lighting, firmware wireless upgrade, parameter setting and other functions.
◆ 1Mbps wireless communication rate.
◆ 512KB Flash chip on board, can save user data when power off.
◆ Small size, low cost, low power consumption, high sensitivity to sending and receiving.
◆ According to bluetooth specification, it can be used for wireless sensor, control and data
acquisition
.◆ Adaptive frequency hopping technology, high performance wireless transceiver system.
◆ The communication distance of open ground is about 150 meters, and the indoor
communication distance is about 50 meters.
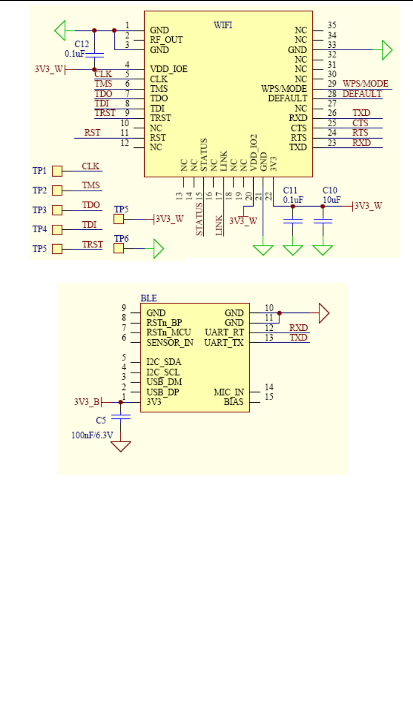
2.4Circuitdesign

3
WiFiModuleCircuitdesign
Application circuit of bluetooth module
3.Instructionmanual
3.1Usagecondition:
The gateway needs to connect to the network and receive commands sent from the server side
The gateway needs to connect to the network and receive commands sent from the server side。The
gateway is connected to the network through wifi, so the gateway should be deployed where it can
receive stable WIFI signals. At the same time, The gateway communicates with other terminal devices
through bluetooth signals, so the gateway should not be too far away from the terminal device. It is
recommended not to exceed 20 meters. If the distance between the terminal device and the gateway is
completely isolated, Then the communication distance will be shortened accordingly。But this gateway
USES bluetooth support Mesh, so only ask the latest bluetooth devices within the effective
communication, and the distance between the other bluetooth devices in effective communication range.

4
3.2Deploymentdiagram

5
3.3Cautions:
(1)WIFI module antenna of this gateway is onboard, so the wifi reception capacity will be lower
than laptops, is likely to be less than a small number of mobile phone, so please set the gateway
deployment where wifi signal is stable and strong enough
(2)The bluetooth module of this gateway and other bluetooth terminals communicate through
Mesh, so the gateway and other devices must be in the same Mesh network before they can be used
normally.
FCCWARNING
Thisdevicecomplieswithpart15oftheFCCRules.Operationissubjecttothefollowingtwo
conditions:(1)thisdevicemaynotcauseharmfulinterference,and(2)thisdevicemust
acceptanyinterferencereceived,includinginterferencethatmaycauseundesired
operation.
Anychangesormodificationsnotexpresslyapprovedbythepartyresponsiblefor
compliancecouldvoidtheuser'sauthoritytooperatetheequipment.
NOTE:ThisequipmenthasbeentestedandfoundtocomplywiththelimitsforaClassB
digitaldevice,pursuanttoPart15oftheFCCRules.Theselimitsaredesignedtoprovide
reasonableprotectionagainstharmfulinterferenceinaresidentialinstallation.This
equipmentgenerates,usesandcanradiateradiofrequencyenergyand,ifnotinstalledand
usedinaccordancewiththeinstructions,maycauseharmfulinterferencetoradio
communications.However,thereisnoguaranteethatinterferencewillnotoccurina
particularinstallation.
Ifthisequipmentdoescauseharmfulinterferencetoradioortelevisionreception,
whichcanbedeterminedbyturningtheequipmentoffandon,theuserisencouragedtotry
tocorrecttheinterferencebyoneormoreofthefollowingmeasures:
‐‐Reorientorrelocatethereceivingantenna.
‐‐Increasetheseparationbetweentheequipmentandreceiver.
‐‐Connecttheequipmentintoanoutletonacircuitdifferent
fromthattowhichthereceiverisconnected.
‐‐Consultthedealeroranexperiencedradio/TVtechnicianforhelp.
TomaintaincompliancewithFCC’sRFExposureguidelines,Thisequipmentshouldbe
installedandoperatedwithminimum20cmdistancebetweentheradiatorandyourbody:
Useonlythesuppliedantenna.