JVC GY HM70E [EU] User Manual B5A 2179 00
GY HM70E - Basic User Guide GY-HM70E_EN_DE_FR Free User Guide for JVC Camcorder, Manual - page2
User Manual: JVC GY-HM70E GY-HM70E nglish, French, German, Basic User Guide
Open the PDF directly: View PDF
.
Page Count: 84
- ENGLISH
- DEUTSCH
- FRANÇAIS

Basic User Guide
HD MEMORY CARD CAMERA RECORDER
GY-HM70E
Dear Customers
Thank you for purchasing this JVC product.
Before use, please read the Safety Precautions and Cautions on p. 2 and p. 24 to ensure safe
use of this product.
Verifying the Accessories
(x1)
(1 m)
(1 m)
(1 m)
Power Cord Battery Pack
BN-VF823U AV Cable
USB Cable
(Type A - Mini Type B)
CD-ROM Basic User Guide
(this manual)
AC Adapter
UIA324-1220
(1.2 m)
B5A-2179-00
* This illustration shows the GY-HM70E with an optional microphone.
EN
.
For detailed operating instructions, refer to the “Detailed User Guide” in
the CD-ROM. (p. 4)

Safety Precautions
.
When the equipment is installed in a cabinet or on
a shelf, make sure that it has sufficient space on
all sides to allow for ventilation (10 cm or more on
both sides, on top and at the rear).
Do not block the ventilation holes.
(If the ventilation holes are blocked by a newspaper,
or cloth etc. the heat may not be able to get out.)
No naked flame sources, such as lighted candles,
should be placed on the apparatus.
When discarding batteries, environmental
problems must be considered and the local rules
or laws governing the disposal of these batteries
must be followed strictly.
The apparatus shall not be exposed to dripping
or splashing.
Do not use this equipment in a bathroom or
places with water.
Also do not place any containers filled with water
or liquids (such as cosmetics or medicines, flower
vases, potted plants, cups etc.) on top of this unit.
(If water or liquid is allowed to enter this
equipment, fire or electric shock may be caused.)
Do not point the lens or the viewfinder directly into
the sun. This can cause eye injuries, as well as
lead to the malfunctioning of internal circuitry.
There is also a risk of fire or electric shock.
CAUTION!
The following notes concern possible physical
damage to this unit and to the user.
Carrying or holding this unit by the LCD monitor
and/or the viewfinder can result in dropping the
unit, or in a malfunction.
Do not use a tripod on unsteady or unlevel
surfaces. It could tip over, causing serious damage
to the unit.
CAUTION!
Connecting cables (Audio/Video, etc.)
to this unit and leaving it on top of the TV is not
recommended, as tripping on the cables will cause
this unit to fall, resulting in damage.
CAUTION:
To avoid electric shock
or damage to the unit,
first firmly insert the small
end of the power cord
into the AC Adapter
until it is no longer wobbly,
and then plug the larger
end of the power cord into an AC outlet.
IMPORTANT (for owners in the U.K.)
Connection to the mains supply in the United
Kingdom.
DO NOT cut off the mains plug from this equipment.
If the plug fitted is not suitable for the power points
in your home or the cable is too short to reach
a power point, then obtain an appropriate safety
approved extension lead or consult your dealer.
BE SURE to replace the fuse only with an
identical approved type, as originally fitted,
and to replace the fuse cover.
If nonetheless the mains plug is cut off be sure
to remove the fuse and dispose of the plug
immediately, to avoid possible shock hazard by
inadvertent connection to the mains supply.
If this product is not supplied fitted with a mains
plug then follow the instructions given below:
DO NOT make any connection to the Larger
Terminal coded E or Green.
The wires in the mains lead are coloured in
accordance with the following code:
Blue to N
(Neutral) or Black
Brown to L (Live)
or Red
If these colours do not correspond with the terminal
identifications of your plug, connect as follows:
Blue wire to terminal coded N (Neutral) or coloured
black.
Brown wire to terminal coded L (Live) or coloured Red.
If in doubt — consult a competent electrician.
WARNING: TO PREVENT FIRE OR SHOCK
HAZARD, DO NOT EXPOSE THIS UNIT TO RAIN
OR MOISTURE.
CAUTIONS:
•
To prevent shock, do not open the cabinet. No
user serviceable parts inside. Refer servicing to
qualified personnel.
When you are not using the AC adapter for a
long period of time, it is recommended that you
disconnect the power cord from AC outlet.
•
NOTES:
•
The rating plate and safety caution are on the
bottom and/or the back of the main unit.
The serial number plate is on the bottom of the unit.
The rating information and safety caution of the
AC adapter are on its upper and lower sides.
•
•
WARNING:
The battery pack and the camcorder with battery
installed, and the remote control with battery
installed should not be exposed to excessive heat
such as direct sunlight, fire or the Iike.
CAUTION:
The mains plug shall remain readily operable.
• Remove the mains plug immediately if the
camcorder functions abnormally.
CAUTIONS:
•
Be sure to use the supplied AC adapter.
Do not use the supplied AC adapter with other
devices.
•
Make a backup of important recorded data
JVC will not be responsible for any lost data.
It is recommended to copy your important recorded
data to a disc or other recording media for storage
once every 3 months.
2

.
SOME DO’S AND DON’TS ON THE SAFE
USE OF EQUIPMENT
This equipment has been designed and manufactured
to meet international safety standards but, like any
electrical equipment, care must be taken if you are to
obtain the best results and safety is to be assured.
DO read the operating instructions before you attempt
to use the equipment.
DO ensure that all electrical connections (including the
mains plug, extension leads and interconnections between
pieces of equipment) are properly made and in accordance
with the manufacturer’s instructions. Switch off and withdraw
the mains plug when making or changing connections.
DO consult your dealer if you are ever in doubt about
the installation, operation or safety of your equipment.
DO be careful with glass panels or doors on equipment.
DON’T continue to operate the equipment if you are in
any doubt about it working normally, or if it is damaged
in any way — switch off, withdraw the mains plug and
consult your dealer.
DON’T remove any fixed cover as this may expose
dangerous voltages.
DON’T leave equipment switched on when it is
unattended unless it is specifically stated that it is
designed for unattended operation or has a standby
mode. Switch off using the switch on the equipment
and make sure that your family knows how to do this.
Special arrangements may need to be made for infirm
or handicapped people.
DON’T use equipment such as personal stereos
or radios so that you are distracted from the
requirements of road safety. It is illegal to watch
television whilst driving.
DON’T listen to headphones at high volume, as such
use can permanently damage your hearing.
DON’T obstruct the ventilation of the equipment, for
example with curtains or soft furnishings. Overheating
will cause damage and shorten the life of the equipment.
DON’T use makeshift stands and NEVER fix legs with
wood screws — to ensure complete safety always fit
the manufacturer’s approved stand or legs with the
fixings provided according to the instructions.
DON’T allow electrical equipment to be exposed to
rain or moisture.
ABOVE ALL
•NEVER let anyone especially children push
anything into holes, slots or any other opening in the
case — this could result in a fatal electrical shock;
•
NEVER guess or take chances with electrical equipment
of any kind — it is better to be safe than sorry!
This product is licensed under the AVC Patent
Portfolio License for the personal use of a
consumer or other uses in which it does not receive
remuneration to
(i) encode video in compliance with the AVC
standard (“AVC Video”) and/or
(ii) decode AVC Video that was encoded by a
consumer engaged in a personal activity and/or
was obtained from a video provider licensed to
provide AVC Video. No license is granted or shall
be implied for any other use. Additional information
may be obtained from MPEG LA, L.L.C.
See http://www.mpegla.com
Information on Disposal of Old Electrical and
Electronic Equipment and Batteries (applicable
for countries that have adopted separate waste
collection systems)
Products and batteries with the symbol (crossed-out
wheeled bin) cannot be disposed as household waste.
Old electrical and electronic equipment and batteries
should be recycled at a facility capable of handling
these items and their waste byproducts.
Contact your local authority for details in locating a
recycle facility nearest to you. Proper recycling and
waste disposal will help conserve resources whilst
preventing detrimental effects on our health and the
environment.
Notice: The sign “Pb” below the symbol for batteries
indicates that this battery contains lead.
This equipment is in conformity with the provisions and
protection requirements of the corresponding European
Directives.
This equipment is designed for professional video
appliances and can be used in the following
environments:
●
Controlled EMC environment (for example, purpose-
built broad-casting or recording studio), and rural
outdoors environments.
In order to keep the best performance and furthermore
for electromagnetic compatibility we recommend to use
cables not exceeding the following lengths:
Port Cable Length
DC INPUT
AV OUT 5 m
HDMI OUT
HEADPHONE 3 m
REMOTE
USB
Exclusive Cable
Shielded Cable
Shielded Cable
Exclusive Cable
Exclusive Cable
1.8 m
3 m
5 m
Shielded Cable 3 m
Caution:
Where there are strong electromagnetic waves or
magnetism, for example near a radio or TV
transmitter, transformer, motor, etc., the picture and
the sound may be disturbed. In such case, please
keep the apparatus away from the sources of the
disturbance.
MIC Exclusive Cable 3 m
WARNING
This is a Class A product. In a domestic
environment this product may cause radio
interference in which case the user may be required
to take adequate measures.
3

Table of Contents
Safety Precautions ................................. 2
Names of Parts and Functions ............... 5
Names of Buttons and Functions on the
LCD Monitor ........................................... 6
Using the Icon Buttons/Thumbnails ........ 7
Getting Started
Charging the Battery Pack ..................... 8
Grip Belt Adjustment .............................. 9
Inserting an SD Card ............................ 10
Clock Setting ........................................ 12
Recording
Video Recording .................................. 13
Still Image Recording ........................... 15
Playback
Playing Back/Deleting Files on this Unit
.. 16
Playing Back on TV .............................. 18
Copying
Copying to Computer ........................... 19
Other Problems
Changing Menu Settings ...................... 21
Troubleshooting ................................... 22
Cautions ............................................... 24
Recordable Time/Number of Images ... 26
Specifications ....................................... 27
.Viewing the Detailed User Guide
AInsert the supplied CD-ROM into your PC.
BDouble-click the CD-ROM icon in “Computer” or “My Computer”.
CClick the “GY-HM70E_manual” folder.
0Detailed User Guides in PDF files are displayed.
English: English
German: German
French: French
Spanish: Spanish
Italian: Italian
Russian: Russian
Memo
Adobe Acrobat Reader version 5 or higher or Adobe Reader is required to view the
PDF file.
http://www.adobe.com/
4

Names of Parts and Functions
.
REMOTE
AV
DC
345 08
b
a
jk
e
C
BF
E
A
z
x
y
lmn
gfh
op
i
q
GHI
D
cd
t
12 9
7
6uwvsr
* Microphone is optional.
ATally lamp
BBuilt-in microphone
CMicrophone holder
DShoe
E“REC” (Record) button
FZoom lever
GViewfinder
HEyepiece
IEyepiece focus lever
JBuilt-in speaker
KLens/Lens cover
L“DOOR LOCK” lever
MSD card slot A, B
NLCD monitor
OTripod mounting holes
P“AF/MF” Focus switch
Qi.AUTO (Intelligent Auto) button
RMODE (Video/Still image) button
S“CAM”/“MEDIA” button
TLens cover switch
UFocus ring
V“ADJ.” dial
W“SET” Button
X“WHT BAL” White balance selection
button
Y“SHUTTER” Shutter speed button
Z“IRIS” Iris button
a“AE±” Exposure button
b“BATT. 1” charge indicating lamp
c“BATT. 2” charge indicating lamp
d“REC” (Record) button
e“STANDBY/ON OFF”/“CAM/MEDIA”
Power/Operation mode selection switch
f“SNAPSHOT” (Still image recording)
button
gZoom lever
h“BATT. 1” lock release button
i“BATT. 2” lock release button
jHeadphone jack
k“REMOTE” Remote terminal
l“AV” connector
m“DC” connector
n“MIC” jack
oUSB connector
pHDMI connector
q“MEDIA” Media mode indicating lamp
r“CAM” Camera mode indicating lamp
s“ACCESS” Access indicating lamp
5

Names of Buttons and Functions on the
LCD Monitor
The following screens are displayed during
the video and still image modes, and
operate as the touch screens.
Recording Screen (Video/Still Image)
.
MENU
≪MEDIA REC
1
2
6
5
4
3
AA/B (Video (50i/50p)/Still Image) Mode
Button
BMedia Mode Button
Switches to the media (playback) mode.
CRecording Start/Stop Button
6
: Video Recording Start Button
7
: Video Recording Stop Button
Q: Still Image Recording Button
DMenu Button
EDisplay Button
Simple display: Some displays
disappear after approximately 3
seconds.
Full display: Displays everything.
Switches the display between full and
simple with every tap of the button.
FC/H (Intelligent Auto/Manual) Button
Playback Screen (Video)
.
0:01:23 0:12:34
MENU
≪CAM
6
2 3 4 5
1
AA/B (Video (50i/50p)/Still Image) Mode
Button
BCamera Mode Button
Switches the camera (recording) mode.
CIndex Screen (Thumbnail Display)
Button
DDelete Button
EMenu Button
FOperation Buttons
Playback Screen (Still Image)
.
B
≪CAM MENU
3 4 56
1
2
AA/B (Video (50i/50p)/Still Image) Mode
Button
BOperation Buttons
CCamera Mode Button
Switches the camera (recording) mode.
DIndex Screen (Thumbnail Display)
Button
EDelete Button
FMenu Button
6

Index Screen (Thumbnail Display)
.
≪CAM
2
3 4 5 6 7
1
8
AA/B (Video (50i/50p)/Still Image) Mode
Button
BDate Button
CCamera Mode Button
Switches the camera (recording) mode.
DStill Image Mode Button (Still image
only)
EDelete Button
FPlayback Media Button
Switches between the SD card slots.
GMenu Button
HPage Forward/Back Button
Menu screen (recording mode)
.
OFF
3
1
2
5
4
6
7
8
9
0
ARECORD SETTING Menu
BShortcut Menu
CCONNECTION SETTINGS Menu
DHelp Button
ESILENT Button
FINFO. Button
GClose Button
HMEDIA SETTINGS Menu
ISETUP Menu
JSPECIAL RECORDING Menu
Using the Icon Buttons/Thumbnails
There are two ways to operate the touch screen, namely “tap” and “drag”. The following
are some examples.
A
Tap the displayed button (icon) or thumbnail (file) on the touch screen to make selection.
B Drag the thumbnails on the touch screen to search for the desired file.
.
≪CAM
0:01:23 0:12:34
Recording Screen Playback Screen Index Screen
MENU
≪MEDIA REC
0:01:23 0:12:34
MENU
≪CAM
Memo
0The touch screen of this unit is pressure-sensitive. When the touch screen does
not respond smoothly, apply slightly more force to your fingertip.
0Do not press or rub with excessive force.
0Do not operate the touch screen using an object with a sharp tip.
0Pressing two or more places at a time may cause a malfunction.
0Tap the buttons (icons) on the touch screen accurately. The buttons may not
respond if they are not tapped on the right area.
0Perform “TOUCH SCREEN ADJUST” if the reactive area of the screen is
misaligned with the touched area.
7

Charging the Battery Pack
.
TT.1 BATT.2
REMOTE
AV
DC
Charging finished:
Goes out
Set the “STANDBY/ON
OFF” switch to “OFF”.
Attach the battery pack.
Align the terminal of the
battery pack with this unit.
Either BATT.1 or BATT.2 can be charged.
If two battery packs are attached, BATT.1 is charged first. After the charging of
BATT.1 is completed, BATT.2 is charged. However, if BATT.1 is attached while
BATT.2 is being charged, BATT.1 will be charged after the charging of BATT.2 is
completed. Both battery packs cannot be charged at the same time.
Connect the DC connector and
plug in the power.
Charging Lamp1, 2
Charging in progress:
Blinks
0The battery pack is not charged at the time of purchase.
0To detach the battery pack, press the battery lock release button, and slide the battery
pack out of this unit.
.
8

Caution
Be sure to use JVC battery packs.
0If you use any other battery packs besides JVC battery packs, safety and
performance cannot be guaranteed.
0
If malfunctions (overcurrent, overvoltage, transmission error, etc) occur, or if any
battery manufactured other than JVC is attempted for battery charge, charging
stops. In these cases, the CHARGE lamp blinks quickly for notification.
0You can record or play back videos while the AC adapter is connected. (Battery
charging cannot be performed during recording or playback.)
Remove the battery when the unit is to be used for a long time. Performance
of the battery may drop if it is left attached to the unit.
0Charging time: Approx. 3 h 30 m (using supplied battery pack)
0
The charging time is when the unit is used at 25°C. If the battery pack is charged
outside the room temperature range of 10°C to 35°C, charging may take a longer time
or it may not start. CHARGE lamp blinks 2 times in a slow cycle for notification if the
battery charge does not start. Also, please note that the recordable and playable time
may be shortened under some usage conditions, such as at low temperature.
0You can use this unit even if only one battery pack is attached.
Grip Belt Adjustment
.
Pull back the Pad Adjust the length of the belt Attach the Pad
Pad
9

Inserting an SD Card
Insert a commercially available SD card before recording.
This unit comes with two SD card slots. When two SD cards are inserted and “SEAMLESS
RECORDING” in the “RECORD SETTING” menu is set to “ON”, recordings can be
continued on the other card even if one card is full or error occurs on one card.
.
※
Set the “STANDBY/ON
OFF” switch to “OFF”. Open the door.
Slide the “DOOR LOCK” lever to
the left, and pull the door
towards you.
Insert an SD card into slot A.
Label
Close the door.
After closing the door, slide the
“DOOR LOCK” lever to the right
to lock the door.
Turn off the power of this unit before
inserting or removing a SD card.
oTo remove the card
Push the card inward once, then pull it out straight.
Memo
Operations are confirmed on the following SD cards.
Manufacturer Panasonic, TOSHIBA, SanDisk
Video AClass 4 or higher compatible SD card (2 GB)/
Class 4 or higher compatible SDHC card (4 GB to 32 GB)/
Class 4 or higher compatible SDXC card (48 GB to 128 GB)
0When recording with video quality “UXP”, Class 6 or
higher is recommended.
0When recording in progressive format (50p), Class 6 or
higher is required.
Still Image BSD card (256 MB to 2 GB) / SDHC card (4 GB to 32 GB) /
SDXC card (48 GB to 128 GB)
0Using SD cards (including SDHC/SDXC cards) other than those specified
above may result in recording failure or data loss.
0
This unit is not guaranteed to operate with all SD cards. Some SD cards may not work
due to specification changes, etc.
0To protect the data, do not touch the terminals of the SD card.
0When using an SDXC card, check its compatibility with the OS of your computer
by referring to the Detailed User Guide.
10

oTo use an SD card in SLOT B
Recording can be performed on a card
when “REC VIDEO TO SLOTS” or “REC
STILLS TO SLOTS” of “MEDIA
SETTINGS” menu is set to “SLOT B”.
AOpen the LCD monitor.
BTap “MENU”.
CTap “MEDIA SETTINGS”.
DTap “REC VIDEO TO SLOTS” or
“REC STILLS TO SLOTS”.
.
REC STILLS TO SLOTS
REC VIDEO TO SLOTS
MEDIA SETTINGS
ETap “SLOT B”.
.
SLOT B
REC VIDEO TO SLOTS
oTo use SD cards that have been
used on other devices
Format (initialize) the card using
“FORMAT SD CARD” from “MEDIA
SETTINGS”.
All data on the card will be deleted
when it is formatted. Copy all files on
the card to a PC before formatting.
APerform steps A - C from “To use
an SD card in SLOT B”.
BTap “FORMAT SD CARD”.
.
MEDIA SETTINGS
FORMAT SD CARD
CTap the slot with the card to format.
DTap “FILE”.
.
FILE
FORMATTING SLOT A
ETap “YES”.
FAfter formatting, tap “OK”.
11

Clock Setting
1Set the “STANDBY/ON OFF”
switch to “ON”.
2Open the LCD monitor.
.
3Tap “YES” when “SET DATE/
TIME!” is displayed.
.
NO
YES
SET DATE/TIME!
4Set the date and time.
.
201511000
1
CLOCK SETTING
DATE TIME
SET
0When the year, month, day, hour, or
minute item is tapped, “∧” and “∨” will
be displayed.
Tap “∧” or “∨” to adjust the value.
0Repeat this step to input the year,
month, day, hour, and minute.
5After setting the date and time, tap
“SET”.
6Select the region where you live
and tap “SAVE”.
0Time difference between the selected
city and the GMT (Greenwich Mean
Time) is displayed.
0Tap “<” or “>” to select the city name.
To change the display language
The language on the display can be
changed.
AOpen the LCD monitor.
BTap “MENU”.
CTap “SETUP”.
DTap “LANGUAGE”.
.
SETUP
LANGUAGE
ETap the desired language.
Memo
0If “SET DATE/TIME!” appears
after the clock has been set, the
internal clock battery is drained.
For details on replacing the
battery, contact your nearest
JVC dealer or JVC service
center.
12

Video Recording
You can record without worrying about the setting details by using the Intelligent Auto
mode. Settings such as exposure and focus will be adjusted automatically to suit the
shooting conditions.
Before recording an important scene, it is recommended to conduct a trial
recording.
.
4
H
P
A
C
A
321Open the
lens cover. Check if the
recording mode is
A video.
If the mode is B still
image, tap B on the
touch screen, then tap
A to switch.
Check if the recording
mode is C Intelligent
Auto.
If the mode is H Manual,
tap H on the touch
screen, then tap P to
switch.
Start
recording.
Press again
to stop.
Zooming
(Wide angle) (Telephoto)
50p (progressive) mode
50i (interlace) mode
:
( :
)
0The mode can also be switched between video and still image by pressing the “MODE”
button on this unit.
0The mode can also be switched between Intelligent Auto and Manual by pressing the
“i.AUTO” button on this unit.
0You can also tap 6 on the touch screen to record. To stop recording, tap 7.
0The “REC” button and zoom lever on the handle can also be used.
0To use the viewfinder during recording, close the LCD monitor.
0To view images on the viewfinder, adjust the focus by turning the eyepiece focus lever
at the bottom of the viewfinder.
13

oIndications during video recording
.
MENU
≪MEDIA
0:00:00 [0:54]
REC
Image Stabilizer
Video Quality
Recording-Standby
Recording in Progress
Seamless recording *1 /
Auto recovery recording *2
Battery 2 Indicator
Battery 1 Indicator
Recording Media
Remaining Recording Time
Scene Counter
*1 Seamless recording:
Automatically switches to a different media and continues recording when two SD
cards are inserted to this unit and the remaining space on the current recording media
runs out.
*2 Auto recovery recording:
Automatically switches to a different media and continues recording when two SD
cards are inserted to this unit and there is an error in the recording media.
0When only one SD card is being inserted, seamless recording and auto recovery
recording cannot be performed. q will appear.
The icon does not appear when “SEAMLESS RECORDING” in the “RECORD
SETTING” menu is set to “OFF”.
Memo
0After using, slide the lens cover switch to close the lens cover.
0The estimated recording time of the supplied battery pack is approximately 1
hour 5 minutes.
0When recording is in progress with one battery attached, another battery can
be attached without stopping recording.
0When 2 batteries are attached, removing one battery won’t cause the power to
be turned off if there is remaining battery power on either one or both.
0Do not remove the AC adapter, or SD card when the access lamp is lighted.
The recorded data may become unreadable.
0Do not turn off the camera when the access lamp is lighted. The recorded data
may become unreadable.
0The angle of view may change when the image stabilizer is turned on or off.
0Videos recorded in 50p mode (select “50p” in “SYSTEM SELECT”) can be
played back only by the AVCHD Progressive compatible devices.
0While this unit may be used with the LCD monitor reversed and closed, the
temperature rises more easily. Leave the LCD monitor open when using this
unit.
0The power may turn off to protect the circuit if the temperature of this unit rises
too much.
14

Still Image Recording
.
Check if the
recording mode is
B still image.
If the mode is A
video, tap A on the
touch screen, then
tap B to switch.
Set the focus on the subject.
Press halfway
Lights up in green
when focused
Take a still image.
Press fully
Lights up during still
image recording
0Image stabilization only starts when the button is pressed halfway.
0You can also tap Q on the touch screen to record. However, focus cannot be set by
pressing halfway.
15

Playing Back/Deleting Files on this Unit
Select and play back the recorded videos or still images from an index screen (thumbnail
display).
.
≪CAM
QUIT
SET
REL ALL
SEL ALL
DELETE
50p (progressive) mode
50i (interlace) mode
Ta p A or B to select the video
or still image mode.
Tap “<<MEDIA” on the touch
screen to select the playback
mode.
Tap “<<CAM” to return to the
recording mode.
Tap on the file to play back.
Ta p u to return to the index
screen.
Ta p e to pause playback.
Ta p s / t at the bottom to
select the media for playback.
Volume adjustment during
playback
+ side: Turn up
the volume
- side: turn
down the
volume
To delete unwanted files
Ta p A.
Tap on the files to delete.
A delete mark appears on the selected file.
To remove the delete mark, tap again.
Tap “SET”.
Tap “EXECUTE” when the confirmation
message appears.
Tap “OK”.
:
( :
)
0The W button on the index screen is only displayed during still image playback. Still
images that are recorded continuously within 2 seconds or with the continuous shooting
mode will be grouped together and displayed with a green frame on a separate index
screen.
The index screen changes between the normal index screen and group index screen
with every tap of the W button.
oTo capture a still image during playback
Pause the playback and press the SNAPSHOT button.
16

oUsable operation buttons during playback
During Video Playback During Still Image Playback
d / ePlayback/pause Start/pause slideshow
uStop (returns to index screen) Stop (returns to index screen)
gAdvances to the next video Advances to the next still image
hReturns to the beginning of the scene Returns to the previous still
image
iForward search -
jReverse search -
kDuring pause forward slow-motion / During
pause press and hold to start slow playback -
lDuring pause reverse slow-motion / During
pause press and hold to start reverse slow
playback
-
R- Rotates 90 degrees
counterclockwise
S- Rotates 90 degrees clockwise
T- Continuous playback of
images taken by continuous
shooting
0The buttons disappear after approximately 5 seconds. Tap on the screen to display the
buttons again.
17

Playing Back on TV
Preparation:
0Turn off both camera and TV.
To connect using the HDMI connector
.
To HDMI
Connector
HDMI Cable
(Sold Separately)
HDMI Connector
Input
TV
Memo
0Use a High Speed HDMI cable.
To connect using the AV connector
Change the settings of “VIDEO OUTPUT” in “CONNECTION SETTINGS” according to
the connection.
.
AV
TV
To AV Connector
AV Cable
(Provided)
Video Input
Video Input
Audio Input (L)
Audio Input (R)
Yellow
Red
White
Yellow
Red
White
Playback Operation
After the connection with TV is completed
AConnect the AC adapter. (p. 8)
BTurn on the camera and the TV.
CSelect the TV input switch.
DStart playback on the camera.
18

Copying to Computer
You can read and copy the files on the SD
card by connecting this unit to a computer
using a USB cable.
1Connect the USB cable and the AC
adapter.
.
To USB Connector
USB Cable
(Provided)
AC Adapter To AC
Outlet (110 V to
240 V)
To USB Connector
To DC
Connector
AConnect using the provided USB
cable.
BConnect the AC adapter to this
unit.
CTurn on the camera.
0Be sure to use the supplied JVC AC
adapter.
0The “SELECT DEVICE” menu
appears.
2Tap “CONNECT TO PC”.
.
CONNECT TO PC
TYPE TO CONNECT
SELECT DEVICE
SELECT DEVICE
3
Windows
Select “Computer” (Windows
Vista) / “My Computer” (Windows
XP) / “Computer” (Windows 7) from
the “Start” menu, then double-click
on the “JVCCAM_SD” icon.
Mac Computer
Double-click on the “No Name”
icon, then double-click on the
“JVCCAM_SD” icon.
0Open the folder with the desired files.
(p. 20)
4Copy the files to any folder in the
computer (desktop, etc).
19

Disconnecting this Unit from Computer
(Windows)
1Click “Safely Remove Hardware
and Eject Media”.
.
Click
2Click “Safely Remove USB Mass
Storage Device”.
3(For Windows Vista) Click “OK”.
4Disconnect the USB cable from the
computer.
Disconnecting this Unit from Computer
(Mac Computer)
Throw the “No Name” icon into the trash
can.
.
No Name Trash
List of Files and Folders
Folders and files are created in the SD card as shown below.
They are created only when necessary.
.
[JVCCAM_SD] [DCIM]
[AVCHD] [BDMV] [STREAM]
[BACKUP]
[CLIPINF]
[PLAYLIST]
[INDEX.BDM]
[MOVIEOBJ.BDM]
[EXTMOV]
[PRIVATE]
MOV_0001.MTS
MOV_0002.MTS
MOV_0003.MTS
…
…
**XXX.MTS
[JVC]
PIC_0001.JPG
PIC_0002.JPG
PIC_0003.JPG
[100JVCSO]
[101JVCSO]
[102JVCSO]
(SD Card)
(Still Image Folder)
(Management Information)
(Still Image File)
(Video File)
(Video files with defective management information)
**: Unique Number
(Last 2 Digits of Unit Serial
Number)
Caution
0When the camera and PC are connected by an USB cable, recorded media
are read-only.
20

Changing Menu Settings
To change camera settings, tap [MENU]
and select the item which you want to
change.
1Tap “MENU”.
.
REC
≪MEDIA
MENU
2Tap the desired menu.
.
OFF
0“SILENT”: sets the camera to “silent
mode”.
“INFO.”: displays “remaining recording
time”.
0Tap F to display “shortcut menu”.
3Tap the desired item to change the
settings.
(Icon type screen)
.
0Tap 0 or 1 to scroll the screen.
(List type screen)
.
0Tap “∧” or “∨” to scroll the screen.
oTo exit the screen
Tap “L”.
oTo return to the previous screen
Tap “J”.
21

Troubleshooting
If you encounter problems with this unit, check the following before requesting service.
1 Refer to “Trouble” below.
2Refer to the “Troubleshooting” section in the “Detailed User Guide”.
If you have difficulties operating the unit, refer to the detailed descriptions in the
“Detailed User Guide”.
3 This unit is a microcomputer-controlled device. Electrostatic discharge, external
noise and interference (from a TV, a radio, etc.) might prevent it from functioning
properly.
In such a case, reset the unit.
ATurn off the power.
BRemove the AC adapter and battery pack from this unit, reattach them, turn
on the power.
4 If the above do not solve the problem, consult your nearest JVC dealer or JVC
service center.
Trouble
Trouble Action Page
Power supply
POWER/CHARGE
lamp starts blinking
when the power is
turned off.
0The battery pack is being charged. 8
Recording
Recording cannot be
performed.
0Check the A/B button. 13
0Set to the recording mode by tapping
the “<<CAM” button. 16
Recording stops
automatically.
0Turn off this unit, wait for a while, and
turn it on again. (This unit stops
automatically to protect the circuit
when the temperature rises.)
-
0Recording stops automatically after
12 hours of continuous recording. -
Unable to record
properly in the
Intelligent Auto mode.
0When there are multiple light sources
and depending on the shooting
conditions, exposure and focus may
not be adjusted correctly in the
Intelligent Auto mode. In this case,
adjust the settings manually.
-
Playback
Sound or video is
interrupted.
0Sometimes playback is interrupted at
the connecting section between two
scenes. This is not a malfunction.
-
22

Other Problems
The lamp does not flash
during battery pack
charging.
0Check the remaining battery power.
(When the battery pack is fully
charged, the lamp does not flash.)
8
-
0When charging in either a hot or cold
environment, ensure that battery is
being charged within the permitted
temperature range. (Otherwise,
charging may stop to protect the
battery pack.)
8
This unit heats up.
0This is not a malfunction. (This unit
may become warm when used for a
long time.)
-
Warning Indications
Warning Indications Action Page
Warning Indications
RECORDING FAILURE
0Turn off and on this unit again. -
0If the above does not solve the
problem, back up your files and
execute “FORMAT SD CARD” in the
“MEDIA SETTINGS” menu. (All data
will be deleted.)
-
DATA RECORDED FILE IS
TOO SMALL TO BE SAVED
0When “TIME-LAPSE RECORDING”
is stopped with the recorded time
less than “0:00:00:14”, the video will
not be saved.
-
MEMORY CARD ERROR!
0Turn off and on this unit again. -
0Remove the AC adapter and battery
pack, then remove and re-insert the
SD card.
-
0Remove any dirt from the SD card
terminals. -
0If the above does not solve the
problem, back up your files and
execute “FORMAT SD CARD” in the
“MEDIA SETTINGS” menu. (All data
will be deleted.)
-
23

Cautions
.
Troubleshooting Recording Medium
•
•
Be sure to follow the guidelines below
to prevent corruption or damage to your
recorded data.
• Do not bend or drop the recording medium,
When formatting or erasing data using
the camcorder, only the file administration
information is changed. The data is not
completely erased from the recording medium.
If you want to completely erase all of the data,
we recommend either using commercially
available software that is specially designed for
that purpose, or by physically destroying the
camcorder with a hammer etc.
or subject it to strong pressure, jolts or
vibrations.
•
Do not splash the recording medium with water.
• Do not use, replace, or store the recording
medium in locations that are exposed to
strong static electricity or electrical noise.
• Do not turn off the camcorder power or
remove the battery or AC adapter during
shooting, playback, or when otherwise
accessing the recording medium.
• Do not bring the recording medium near
objects that have a strong magnetic fi eld or
that emit strong electromagnetic waves.
• Do not store the recording medium in locations
with high temperature or high humidity.
•Do not touch the metal parts.
LCD Monitor
•To prevent damage to the LCD monitor, DO
NOT
... push it strongly or apply any shocks.
... place the camcorder with LCD monitor on the
bottom.
•To prolong service life
... avoid rubbing it with coarse cloth.
Battery Pack
The supplied battery pack is a
lithium-ion battery. Before using
the supplied battery pack or an
optional battery pack, be sure
to read the following cautions:
•To avoid hazards
... do not burn.
... do not short-circuit the terminals. Keep it away
from metallic objects when not in use. When
transporting, make sure the provided battery cap
is attached to the battery. If the battery cap is
misplaced, carry the battery in a plastic bag.
... do not modify or disassemble.
... do not expose the battery to temperatures
exceeding 60°C, as this may cause the battery
to overheat, explode or catch fi re.
... use only specifi ed chargers.
•To prevent damage and prolong service life
... do not subject to unnecessary shock.
... charge within the temperature range of 10°C
to 35°C. Cooler temperatures require longer
charging time, or in some cases stop charging
at all. Warmer temperatures prevent complete
charging, or in some cases stop charging at all.
... store in a cool, dry place. Extended exposure
to high temperatures will increase natural
discharge and shorten service life.
keep a 30% battery level ( ) if the battery pack is
not to be used for a long period of time. In addition,
fully charge and then fully discharge the battery
pack every 6 months, then continue to store it at
a 30% battery level ( ).
...
... remove from charger or powered unit when not
in use, as some machines use current even
when switched off.
... do not drop or subject to strong impact.
While the LCD monitor screen and viewfinder
have more than 99.99% effective pixels, 0.01%
of the pixels may be bright spots (red, blue,
green) or dark spots. This is not a malfunction.
The spots will not be recorded.
Terminals
24

.
Main Unit
•For safety, DO NOT
... open the camcorder’s chassis.
... disassemble or modify the unit.
... allow infl ammables, water or metallic objects to
enter the unit.
... remove the battery pack or disconnect the
power supply while the power is on.
... leave the battery pack attached when the
camcorder is not in use.
... place naked fl ame sources, such as lighted
candles, on the apparatus.
... expose the apparatus to dripping or splashing.
... leave dust or metal objects adhered to the
power plug or an AC wall outlet.
... insert any objects in the camcorder.
•Avoid using the unit
... in places subject to excessive humidity or dust.
... in places subject to soot or steam such as near
a cooking stove.
... in places subject to excessive shock or vibration.
... near a television set.
... near appliances generating strong magnetic
or electric fi elds (speakers, broadcasting
antennas, etc.).
... in places subject to extremely high (over 40°C)
or extremely low (under 0°C) temperatures.
•DO NOT leave the unit
... in places of over 50°C.
... in places where humidity is extremely low
(below 35%) or extremely high (above 80%).
... in direct sunlight.
... in a closed car in summer.
... near a heater.
... in high places such as on a TV. Leaving the unit
in high places while a cable is connected may
result in a malfunction if the cable is caught and
the unit falls onto the floor.
•To protect the unit, DO NOT
... allow it to become wet.
... drop the unit or strike it against hard objects.
... subject it to shock or excessive vibration during
transportation.
... keep the lens directed at extremely bright
objects for long periods.
... expose the lens to direct sunlight.
... swing it excessively when using the hand strap.
... swing the soft camcorder case excessively
when the camcorder is inside it.
... store the camcorder in a dusty or sandy area.
•To prevent the unit from dropping,
• Fasten the grip belt securely.
• When using the camcorder with a tripod,
attach the camcorder to the tripod securely.
If the camcorder drops, you may be injured and
the camcorder may be damaged.
When a child uses the unit, there must be
parental guidance.
... cover camcorder with a towel, cloth and so on.
Remember that this unit is intended for
private consumer use only.
Any commercial use without proper permission
is prohibited. (Even if you record an event such
as a show, performance or exhibition for personal
enjoyment, it is strongly recommended that you
obtain permission beforehand.)
Trademarks
• AVCHD Progressive/AVCHD and the AVCHD
Progressive/AVCHD logo are trademarks of
Panasonic Corporation and Sony Corporation.
• x.v.Colour™ is a trademark of
Sony Corporation.
• HDMI (High-Definition Multimedia Interface) and
HDMI logo are either registered trademarks or
trademarks of HDMI Licensing, LLC in the
United States and/or other
countries.
• Manufactured under license from Dolby
Laboratories. Dolby and the double-D symbol
are trademarks of Dolby Laboratories.
• SDXC and SDHC logos are trademarks of
SD-3C, LLC.
• Windows® is either registered trademark or
trademark of Microsoft Corporation in the
United States and/or other countries.
• Macintosh is a registered trademark of Apple Inc.
• iMovie and iPhoto are trademarks of Apple Inc.,
registered in the U.S. and other countries.
•
Intel, Intel Core, and Pentium are trademarks or
registered trademarks of Intel Corporation or its
subsidiaries in the United States and other countries.
•
Other product and company names included in
this instruction manual are trademarks and/or
registered trademarks of their respective holders.
•
Marks such as ™ and ® have been omitted in this
manual.
Dear Customer, [European Union]
This apparatus is in conformance with the valid
European directives and standards regarding
electromagnetic compatibility and electrical safety.
European representative of JVC KENWOOD
Corporation is:
JVCKENWOOD Deutschland GmbH
Konrad-Adenauer-Allee 1-11
61118 Bad Vilbel
Germany
INFORMATION
Manufacturer :
Importer (EU only) :
JVC KENWOOD Corporation
3-12, Moriyacho, Kanagawa-ku, Yokohama-shi,
Kanagawa, 221-0022, Japan
JVCKENWOOD U.K. Limited
12 Priestley Way, London NW2 7BA,
United Kingdom
25

Recordable Time/Number of Images
Approximate Video Recording Time
Quality SDHC/SDXC card
4 GB 8 GB 16 GB 32 GB 48 GB 64 GB 128 GB
50p 15 m 35 m 1 h 10 m 2 h 30 m 3 h 50 m 5 h 10 h 10 m
UXP 20 m 40 m 1 h 20 m 2 h 50 m 4 h 10 m 5 h 40 m 11 h 30 m
XP 30 m 1 h 2 h 4 h 6 h 8 h 10 m 16 h 20 m
SP 40 m 1 h 20 m 2 h 50 m 5 h 50 m 8 h 30 m 11 h 30 m 23 h 10 m
EP 1 h 40 m 3 h 30 m 7 h 10 m 14 h 40 m 21 h 30 m 28 h 50 m 57 h 50 m
SSW 1 h 20 m 2 h 40 m 5 h 30 m 11 h 20 m 16 h 40 m 22 h 20 m 44 h 50 m
SEW 2 h 50 m 5 h 40 m 11 h 30 m 23 h 30 m 34 h 30 m 46 h 10 m 92 h 40 m
0The approximate recording time is only a guide. The actual recording time may shorten
depending on the shooting environment.
Approximate Number of Still Images (Unit: Number of Shots)
Image Size SDHC Card
4 GB 8 GB 16 GB 32 GB
4000x3000 (12M) (4:3) 500 1100 2200 4500
2816x2112 (5.9M) (4:3) 1100 2200 4500 9200
2048x1536 (3.1M) (4:3) 2100 4200 8500 9999
1920x1080 (2.1M) (16:9) 3100 6500 9999 9999
640x480 (0.3M) (4:3) 9999 9999 9999 9999
Approximate Recording Time (Using Battery)
Battery Pack Actual Recording Time Continuous Recording Time
BN-VF815 1 h 15 m 2 h 25 m
BN-VF823 (supplied) 1 h 50 m 3 h 30 m
0The battery pack is not charged at the time of purchase.
0The actual recording time is an estimated length of time when operations such as to
start/stop recording, turning on/off the power, zooming are performed. It may be
shortened in the actual use. (It is recommended to prepare battery packs ready for three
times the expected recording time.)
0The above are values when “MONITOR BRIGHTNESS” is set to “3” (standard), and
“SYSTEM SELECT” is set to “50i”.
26

Specifications
Camera
Power supply Using AC adapter: DC 12 V, Using battery pack: DC 7.2 V
Power consumption 3.6 W (when “MONITOR BRIGHTNESS” is set to “3” (standard))
Rated Current Consumption : 2A
Dimensions (mm) 227 mm x 232 mm x 472 mm (W x H x D: excluding grip belt)
Mass Approx. 2.9 kg (camera only),
Approx. 3.1 kg (when 2pcs of the battery BN-VF823U are attached)
The specifications and appearance of this product are subject to changes for further
improvement without prior notice.
For more information, please refer to the Detailed User Guide.
.
Eski Elektrik ve Elektronik Ekipmanların İmha Edilmesi Hakkında Bilgi (ayrı atık
toplama sistemlerini kullanan ülkeleri için uygulanabilir)
■ Türkiye için
Sembollü (üzerinde çarpı işareti olan çöp kutusu) ürünler ev atıkları olarak
atılamaz.
Eski elektrik ve elektronik ekipmanlar, bu ürünleri ve ürün atıklarını geri
dönüştürebilecek bir tesiste değerlendirilmelidir. Yaşadığınız bölgeye en
yakın geri dönüşüm tesisinin yerini öğrenmek için yerel makamlara
müracaat edin. Uygun geri dönüşüm ve atık imha yöntemi sağlığımız ve
çevremiz üzerindeki zararlı etkileri önlerken kaynakların korunmasına da
yardımcı olacaktır.
Bu ürün 28300 sayılı Resmi Gazete’de yayımlanan Atik Elektrikli ve Elektronik Eşyalarin
Kontrolü Yönetmeliğe uygun olarak üretilmiştir.
27

.
JVC KENWOOD Corporation
3-12, Moriyacho, Kanagawa-ku, Yokohama-shi, Kanagawa, 221-0022, Japan
B5A-2179-00
©2015 JVC KENWOOD Corporation E0815TOH-SW-VM

Grundlagen Benutzerhandbuch
HD MEMORY CARD CAMERA RECORDER
GY-HM70E
Liebe Kundin/lieber Kunde
Vielen Dank, dass Sie sich für dieses Produkt von JVC entschieden haben.
Lesen Sie bitte vor der Benutzung die Sicherheits- und Vorsichtshinweise auf S. 2 und S. 24,
um eine sichere Handhabung dieses Produkts zu gewährleisten.
Überprüfen der Zubehörteile
(x1)
(1 m)
(1 m)
(1 m)
Netzkabel Akku
BN-VF823U AV-Kabel
USB-Kabel
(Typ A - Typ B Mini) CD-ROM Grundlagen
Benutzerhandbuch
(dieses Handbuch)
AC-Netzteil
UIA324-1220
(1,2 m)
B5A-2179-00
* Diese Abbildung zeigt das Modell GY-HM70E mit einem optionalen
Mikrofon.
GE
.
Ausführliche Informationen zur Bedienung finden Sie auf der CD-ROM
unter „Erweitertes Benutzerhandbuch“. (S. 4)

Sicherheitsvorkehrungen
.
ACHTUNG: SCHÜTZEN SIE DIESES GERÄT
VOR NÄSSE UND FEUCHTIGKEIT, DAMIT
ES NICHT IN BRAND GERÄT UND KEIN
KURZSCHLUSS ENTSTEHT.
VORSICHTSMASSNAHMEN:
•
Um elektrische Schläge zu vermeiden, das
Gehäuse nicht öffnen! Dieses Gerät enthält
keinerlei Teile, die vom Benutzer gewartet werden
können. Überlassen Sie Wartungsarbeiten bitte
qualifizierten Service-Fachleuten.
•Bei Nichtgebrauch des Netzgeräts über
einen längeren Zeitraum wird empfohlen, das
Netzkabel von der Netzsteckdose abzuziehen.
HINWEISE:
•
Das Typenschild und Sicherheitshinweise befinden
sich an der Unter- und/oder Rückseite des Geräts.
Die Plakette mit der Seriennummer befindet sich
auf der Geräteunterseite.
Das Typenschild und Sicherheitshinweise des
Netzgeräts befinden sich an dessen Ober- und
Unterseite.
•
•
•
Richten Sie das Objektiv bzw. den Sucher nicht
direkt auf die Sonne.
Dies kann Augenschäden zur Folge haben und
Geräteschäden verursachen. Zudem besteht
Stromschlag- und Feuergefahr.
VORSICHT!
Die folgenden Handhabungshinweise beachten,
um Kamera-Schäden und Verletzungen zu vermeiden.
Greifen Sie dieses Gerät zum Tragen nicht am
LCD-Monitor und/oder Sucher. Es könnte
herunterfallen bzw. es könnten Fehlfunktionen
auftreten.
Bei Verwendung eines Stativs auf stabile
Aufstellung (kein schräger, unebener Untergrund
etc.) achten, so dass es nicht umfällt. Die Kamera
kann andernfalls schwer beschädigt werden.
VORSICHT!
Die mit dem TV-Gerät/Videorecorder verbundene
(Audio/Video, etc.) Kamera sollte nicht auf dem
TVGerät plaziert werden. Die Kabel so verlegen,
dass kein versehentliches Stolpern und
Herunterreißen der Kamera möglich ist.
WARNUNG:
Der Akku selbst, die Kamera mit dem eingesetzten
Akku und die Fernbedienung mit der eingesetzten
Batterie dürfen niemals starker Hitze wie direktem
Sonnenlicht, Feuer usw. ausgesetzt werden.
Nehmen Sie das Gerät sofort vom Stromnetz,
wenn es nicht ordnungsgemäß funktioniert.
Der Netzstecker muss jederzeit leicht zugänglich sein.
VORSICHT:
Wird dieses Gerät in ein Gehäuse oder ein Regal
eingebaut, genügend Platz (jeweils 10 cm seitlich
sowie hinter und über dem Gerät) lassen, um
einen einwandfreien Temperaturausgleich zu
gewährleisten.
Niemals die Ventilationsöffnungen blockieren.
(z.B. durch eine Zeitung oder eine Stoffdecke etc.)
Andernfalls können die im Geräteinneren
auftretenden hohen Temperaturen nicht abgestrahlt
werden.
Niemals offenes Feuer (z.B. eine brennende Kerze)
auf oder unmittelbar neben dem Gerät plazieren.
Beim Entsorgen der Batterien müssen geltende
Gesetze sowie örtlich geltende Vorschriften zum
Umweltschutz und zur Müllentsorgung eingehalten
werden.
Das Gerät niemals Nässe wie Spritzwasser etc.
aussetzen.
Das Gerät niemals in Räumen oder an Orten
verwenden, an denen Nässe, Feuchtigkeit oder
Wasserdampf auftreten kann (z.B. Badezimmer).
Niemals Flüssigkeit enthaltende Behälter
(wie Kosmetik- oder medizinische Behälter,
Blumenvasen, Blumentöpfe, Trinkgefäße etc.) über
oder unmittelbar auf dem Gerät plazieren.
(Falls Flüssigkeit in das Geräteinnere gelangt,
besteht Feuer- und/oder Stromschlaggefahr.)
VORSICHT:
Zur Vermeidung
von Stromschlägen
und Geräteschäden
stets erst den
geräteseitigen
Stecker des
Netzkabels am
Netzadapter
einwandfrei anbringen. Dann erst den
Netzstecker an eine Netzsteckdose anschließen.
VORSICHTSMASSNAHMEN:
•
Achten Sie darauf, nur das mitgelieferte
AC-Netzteil zu benutzen.
Nutzen Sie das mitgelieferte AC-Netzteil nicht
mit anderen Geräten.
•
Sichern Sie wichtige Aufnahmedaten
JVC haftet nicht für verlorengegangene Daten. Es
wird empfohlen, wichtige Aufnahmedaten zur
Aufbewahrung alle drei Monate auf einer Disk oder
einem anderen Aufnahmemedium zu sichern.
2

.
Dieses Produkt wird unter der AVC Patent Portfolio
License für den persönlichen Gebrauch eines
Verbrauchers oder andere Anwendungen, bei
denen es nicht erhält Vergütung lizenziert
(i) Codierung von Video in Übereinstimmung mit
dem AVC-Standard ("AVC Video") und / oder
(ii) AVC-Video, das von einem Verbraucher in
einem persönlichen Aktivität codiert und / wurde
oder von einem Video-Anbieter lizenziert AVC Video
bezogen wurde. Es wird keine Lizenz erteilt oder für
eine anderweitige Nutzung impliziert werden.
Weitere Informationen erhalten Sie von MPEG LA,
L.L.C. erhältlich.
Siehe http://www.mpegla.com
Entsorgung von gebrauchten elektrischen und
elektronischen Geräten und Batterien (anzuwenden in
den Ländern mit einem separaten Sammelsystem für
solche Geräte)
Das Symbol (durchgestrichene Mülltonne) auf dem
Produkt oder seiner Verpackung weist darauf hin,
dass dieses Produkt nicht als normaler Haushaltsab-
fall behandelt werden darf, sondern an einer
Annahmestelle für das Recycling von elektrischen
und elektronischen Geräten und batterien abgegeben
werden muss. Durch Ihren Beitrag zur korrekten
Entsorgung dieses Produktes schützen Sie die
Umwelt und die Gesundheit Ihrer
Mitmenschen.Unsachgemässe oder falsche
Entsorgung gefährden Umwelt und Gesundheit.
Weitere Informationen über das Recycling dieses
Produktes erhalten Sie von Ihrer Gemeinde oder den
kommunalen Entsorgungsbetrieben.
Achtung: Das Zeichen „Pb“ unter dem Symbol fur
Batterien zeigt an, dass diese Batterie Blei enthalt.
Achtung:
In Bereichen mit starken elektromagnetischen
Wellen oder Magnetfeldern, wie in der Nähe von
Radio-oder Fernsehsendern, Transformatoren,
Motoren, etc,. kann es zu Verzerrungen von Bild
und Ton kommen. Halten Sie in diesem Fall das
Gerät von den Störquellen entfernt.
Dieses Gerät erfüllt die Normen und Schutzbestimmungen
der zutreffenden europäischen Richtlinien.
Das vorliegende Gerät wurde für professionelle
Videoanwendungen entwickelt und kann in den folgenden
Umgebungen eingesetzt werden:
●
Umgebung mit kontrollierter elektromagnetischer
Verträglichkeit (EMV) (z. B. speziell gebautes Sende-
oder Aufnahmestudio) und im Freien ländlicher
Umgebungen.
Um eine optimale Leistung sowie eine elektromagnetische
Kompatibilität sicherzustellen, empfehlen wir die
Verwendung von Kabeln, die die folgende Länge nicht
übersteigen:
Anschluss Kabel Länge
DC INPUT
AV OUT 5 m
HDMI OUT
HEADPHONE 3 m
REMOTE
USB
Exklusiv-Kabel
Abgeschirmtes Kabel
Abgeschirmtes Kabel
Exklusiv-Kabel
Exklusiv-Kabel
1,8 m
3 m
5 m
Abgeschirmtes Kabel 3 m
MIC Exklusiv-Kabel 3 m
WARNUNG:
Dies ist ein Produkt der Klasse A. Im häuslichen
Bereich kann dieses Produkt Funkstörungen
verursachen, woraufhin der Benutzer
gegebenenfalls angemessene Maßnahmen zu
ergreifen hat.
3

Inhaltsverzeichnis
Sicherheitsvorkehrungen ....................... 2
Benennung der Teile und Funktionen
............. 5
Bezeichnung der Tasten und Funktionen
des LCD-Monitors .................................. 6
Benutzung der Symboltasten/
Miniaturbilder ......................................... 7
Erste Schritte
Laden des Akkus ................................... 8
Einstellung des Haltegriffs ...................... 9
Einsetzen einer SD-Karte ..................... 10
Uhrzeiteinstellung ................................ 12
Aufnahme
Videoaufnahme .................................... 13
Standbildaufnahme .............................. 15
Wiedergabe
Wiedergabe/Löschen von Dateien in diesem Gerät
..... 16
Wiedergabe über Fernsehgerät ........... 18
Kopieren
Kopieren auf Computer ........................ 19
Weitere Informationen
Ändern der Menüeinstellungen ............ 21
Fehlersuche ......................................... 22
Vorsichtshinweise ................................ 24
Aufnehmbare Zeit/Anzahl der Bilder .... 26
Technische Daten ................................ 27
.Erweitertes Benutzerhandbuch ansehen
ALegen Sie die mitgelieferte CD-ROM in Ihren PC ein.
BKlicken Sie unter „Computer“ oder „Arbeitsplatz“ doppelt auf das CD-ROM-
Symbol.
CKlicken Sie auf den Ordner „GY-HM70E_manual“.
0Die ausführliche Bedienungsanleitung wird im PDF-Format angezeigt.
English: Englisch
German: Deutsch
French: Französisch
Spanish: Spanisch
Italian: Italienisch
Russian: Russisch
Notiz
Zum Ansehen der PDF-Datei benötigen Sie Adobe Acrobat Reader Version 5 oder
neuer bzw. Adobe Reader.
http://www.adobe.com/
4

Benennung der Teile und Funktionen
.
REMOTE
AV
DC
345 08
b
a
jk
e
C
BF
E
A
z
x
y
lmn
gfh
op
i
q
GHI
D
cd
t
12 9
7
6uwvsr
* Mikrofon ist optional.
ASignallampe
BIntegriertes Mikrofon
CMikrofonhalter
DKameraschuh
E„REC“ (Aufnahme-) Taste
FZoomtaster
GSucher
HOkular
IOkularjustierung
JIntegrierter Lautsprecher
KObjektiv/Objektivdeckel
L„DOOR LOCK“-Taste
MSD-Kartensteckplatz A, B
NLCD-Monitor
OStativbefestigungsbohrungen
P„AF/MF“-Schalter
Qi.AUTO (Intelligent Auto) Taste
RMODE (Video/Standbild) Taste
S„CAM“/„MEDIA“-Taste
TObjektivdeckelschalter
UFokusring
V„ADJ.“ Einstellscheibe
W„SET“-Taste
X„WHT BAL“ Auswahltaste Weißabgleich
Y„SHUTTER“-Taste
(Verschlusszeittaste)
Z„IRIS“ Blende-Taste
a„AE±“-Taste (Belichtungstaste)
b„BATT. 1“ Ladeanzeige
c„BATT. 2“ Ladeanzeige
d„REC“ (Aufnahme-) Taste
e„STANDBY/ON OFF“/„CAM/MEDIA“
Netz-/Betriebsmodusauswahlschalter
f„SNAPSHOT“ (Standbildaufnahme)
Taste
gZoomtaster
h„BATT. 1“ Freigabetaste
i„BATT. 2“ Freigabetaste
jKopfhöreranschluss
k„REMOTE“ Fernbedienungsanschluss
l„AV“-Anschluss
m„DC“-Anschluss
n„MIC“-Anschluss
oUSB-Anschluss
pHDMI-Anschluss
q„MEDIA“ Medien-Modus-Anzeige
r„CAM“ Kamera-Modus-Anzeige
s„ACCESS“ Zugriffsanzeige
5

Bezeichnung der Tasten und Funktionen
des LCD-Monitors
Im Video- und Standbildmodus werden die
folgenden Bildschirme angezeigt, die als
Touchscreen bedienbar sind.
Aufnahmebildschirm (Video/Standbild)
.
MENU
≪MEDIA REC
1
2
6
5
4
3
AA
/
B
(Video (50i/50p)/Standbild)
Modustaste
B
Medienmodus-Taste
Schaltet in den Medien (Wiedergabe) -
Modus.
C
Aufnahme Start-/Stopptaste
6
:
Videoaufnahme Starttaste
7
:
Videoaufnahme Stopptaste
Q:
Standbildaufnahmetaste
D
Menütaste
E
Anzeigetaste
Einfache Anzeige: Einige Anzeigen werden
nach etwa 3 Sekunden ausgeblendet.
Vollständige Anzeige: Alles wird angezeigt.
Zum Umschalten zwischen vollständiger und
einfacher Anzeige mit jeder Berührung.
FC
/
H
(Intelligent Auto/Manuell) Taste
Wiedergabebildschirm (Video)
.
0:01:23 0:12:34
MENU
≪CAM
6
2 3 4 5
1
AA
/
B
(Video (50i/50p)/Standbild)
Modustaste
B
Kameramodus-Taste
Schaltet in den Kamera- (Aufnahme) Modus.
C
Indexbildschirm- (Miniaturbildanzeige)
Taste
D
Löschen-Taste
E
Menütaste
F
Bedientasten
Wiedergabebildschirm (Standbild)
.
B
≪CAM MENU
3 4 56
1
2
AA
/
B
(Video (50i/50p)/Standbild)
Modustaste
B
Bedientasten
C
Kameramodus-Taste
Schaltet in den Kamera- (Aufnahme) Modus.
D
Indexbildschirm- (Miniaturbildanzeige)
Taste
E
Löschen-Taste
F
Menütaste
6

Indexbildschirm (Miniaturbildanzeige)
.
≪CAM
2
3 4 5 6 7
1
8
AA
/
B
(Video (50i/50p)/Standbild)
Modustaste
B
Datumstaste
C
Kameramodus-Taste
Schaltet in den Kamera- (Aufnahme) Modus.
D
Taste Standbildmodus (nur Standbild)
E
Löschen-Taste
F
Wiedergabemedium-Taste
Schaltet zwischen den SD-
Kartensteckplätzen um.
G
Menütaste
H
Seite vorwärts/rückwärts -Taste
Menübildschirm (Aufnahmemodus)
.
OFF
3
1
2
5
4
6
7
8
9
0
A
AUFNAHMEEINSTELLUNG Menü
B
Kurzmenü
C
ANSCHLUSSEINSTELLG. Menü
D
Hilfetaste
E
STUMM-Taste
F
INFO.-Taste
G
Schließen-Taste
H
MEDIEN-EINSTELLUNGEN Menü
I
SETUP Menü
J
SPEZIALAUFNAHME Menü
Benutzung der Symboltasten/Miniaturbilder
Der Touchscreen kann durch „Berühren“ und durch „Ziehen“ bedient werden. Nachstehend einige
Beispiele.
A
Berühren Sie die angezeigte Taste (Symbol) oder das Miniaturbild (Datei) auf dem Touchscreen,
um eine Auswahl zu treffen.
B
Ziehen Sie die Miniaturbilder auf dem Touchscreen, um die gewünschte Datei zu suchen.
.
≪CAM
0:01:23 0:12:34
Aufnahmebildschirm Wiedergabebildschirm Indexbildschirm
MENU
≪MEDIA REC
0:01:23 0:12:34
MENU
≪CAM
Notiz
0
Der Touchscreen dieses Geräts ist druckempfindlich. Sollte der Touchscreen einmal nicht
sofort reagieren, üben Sie mit Ihrer Fingerspitze etwas mehr Druck aus.
0
Drücken oder reiben Sie nicht zu stark.
0
Bedienen Sie den Touchscreen nicht mit scharfen bzw. spitzen Gegenständen.
0
Das Drücken an zwei oder mehr Stellen gleichzeitig kann zu einer Fehlfunktion führen.
0
Berühren Sie genau die gewünschten Tasten (Symbole) auf dem Touchscreen. Die
Tasten reagieren gegebenenfalls nicht, wenn Sie sie nicht an der richtigen Stelle berühren.
0
Führen Sie „TOUCH SCREEN EINST.“ durch, wenn der Reaktionsbereich auf dem
Bildschirm nicht mit dem berührten Bereich übereinstimmt.
7

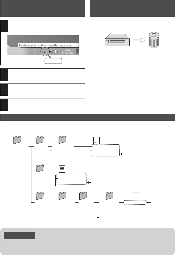
Laden des Akkus
.
TT.1 BATT.2
REMOTE
AV
DC
Ladevorgang
abgeschlossen: Erlischt
Stellen Sie den „STANDBY/ON
OFF“-Schalter auf „OFF“.
Bringen Sie den Akku an.
Der Anschluss des Akkus
muss am Gerät ausgerichtet
sein.
Es kann entweder BATT.1 oder BATT.2 aufgeladen werden.
Wenn zwei Akkus angebracht sind, wird BATT.1 zuerst aufgeladen. Sobald
BATT.1 vollständig aufgeladen ist, wird BATT.2 aufgeladen. Wird jedoch BATT.1
angebracht, während BATT.2 aufgeladen wird, erfolgt das Aufladen von BATT.1
erst, nachdem BATT.2 vollständig aufgeladen wurde. Die beiden Akkus können
nicht gleichzeitig aufgeladen werden.
Stellen Sie die Verbindung zum DC-
Anschluss und zur Stromversorgung her.
Ladelampe 1, 2
Es wird gerade
aufgeladen: Blinkt
0Der Akku ist zum Zeitpunkt des Kaufs nicht geladen.
0Um den Akku abzunehmen, drücken Sie Akkulösetaste und ziehen den Akku aus dem
Gerät.
.
8

Vorsicht
Achten Sie darauf, nur JVC Akkus zu verwenden.
0Bei der Verwendung von Akkus, die nicht von JVC hergestellt wurden, kann
die Sicherheit und Leistung des Geräts nicht gewährleistet werden.
0Wenn Fehlfunktionen auftreten (Überlastung, Überspannung,
Übertragungsfehler usw.) oder falls ein Akku aufgeladen werden soll, der nicht
von JVC hergestellt wurde, wird der Ladevorgang abgebrochen. In einem
solchen Fall blinkt die CHARGE-Lampe als Hinweis darauf schnell
hintereinander.
0Während das AC-Netzkabel angeschlossen ist, können Videos aufgenommen
bzw. abgespielt werden. (Während der Aufnahme bzw. Wiedergabe wird der
Akku nicht aufgeladen.)
Nehmen Sie den Akku ab, wenn Sie das Gerät für längere Zeit benutzen. Die
Leistung des Akkus kann sich verringern, wenn er am Gerät angebracht bleibt.
0Ladezeit: Ca. 3 Stdn. 30 Min. (mit dem mitgelieferten Akku)
0Ladezeit, wenn das Gerät bei 25°C genutzt wird. Erfolgt das Aufladen des
Akkus nicht im Zimmertemperaturbereich von 10°C bis 35°C, dauert der
Ladevorgang gegebenenfalls länger oder kann nicht durchgeführt werden. Die
CHARGE-Lampe zeigt durch sich in langsamen Zyklen wiederholendes
zweimaliges Blinken an, dass die Akkuaufladung nicht gestartet wurde.
Beachten Sie bitte, dass sich die mögliche Aufnahme- und Wiedergabezeit
unter manchen Umständen, wie z. B. bei niedrigen Temperaturen, verkürzen
kann.
0Sie können dieses Gerät auch benutzen, wenn nur ein Akku angebracht ist.
Einstellung des Haltegriffs
.
Ziehen Sie das Polster
auf
Passen Sie die Länge des
Griffs an
Bringen Sie das
Polster an
Verschlusspolster
9

Einsetzen einer SD-Karte
Setzen Sie vor der Aufnahme eine handelsübliche SD-Karte ein.
Dieses Gerät ist mit zwei SD-Kartensteckplätzen ausgerüstet. Wenn zwei SD-Karten
eingesetzt sind und für „NAHTLOSE AUFNAHME“ im Menü
„AUFNAHMEEINSTELLUNG“ die Option „EIN“ eingestellt wurde, kann die Aufnahme auf
der anderen Karte fortgesetzt werden, wenn eine Karte voll oder fehlerhaft ist.
.
※
Stellen Sie den „STANDBY/ON
OFF“-Schalter auf „OFF“.
Öffnen Sie die Abdeckung.
Schieben Sie „DOOR LOCK“-Taste
nach links und ziehen Sie die
Abdeckung vom Gerät weg auf.
Setzen Sie eine SD-Karte in Steckplatz A ein.
Label
Schließen Sie die Abdeckung.
Schließen Sie die Abdeckung und schieben
Sie die „DOOR LOCK“-Taste nach rechts,
um die Abdeckung zu verriegeln.
Schalten Sie das Gerät erst aus, bevor Sie
eine SD-Karte einsetzen oder herausnehmen.
oEntnehmen der Karte
Drücken Sie die Karte kurz nach innen und ziehen Sie sie dann gerade heraus.
Notiz
Folgende SD-Karten sind nachweislich kompatibel.
Hersteller Panasonic, TOSHIBA, SanDisk
Video A
Klasse 4 oder höher kompatible SD-Karte (2 GB)/
Klasse 4 oder höher kompatible SDHC-Karte (4 GB bis 32 GB)/
Klasse 4 oder höher kompatible SDXC-Karte (48 GB bis 128 GB),
0Bei Aufnahme mit Videoqualität „UXP“ wird Klasse 6
oder höher empfohlen.
0Für Aufnahmen im progressiven Format (50p) ist Klasse
6 oder höher erforderlich.
Standbild BSD-Karte (256 MB bis 2 GB) / SDHC-Karte (4 GB bis 32 GB) /
SDXC-Karte (48 GB bis 128 GB)
0Die Verwendung anderer SD-Karten (einschließlich SDHC/SDXC-Karten)
kann zu fehlerhaften Aufnahmen oder zum Datenverlust führen.
0
Es kann nicht garantiert werden, dass diese Einheit mit allen SD-Karten funktioniert, selbst
wenn eine der oben angegebenen Karten benutzt wird. Einige SD-Karten funktionieren
gegebenenfalls aufgrund von Änderungen der technischen Merkmale, usw. nicht.
0
Schützen Sie Ihre Daten. Berühren Sie nicht die Anschlussstellen der SD-Karte.
0
Lesen Sie bei Verwendung einer SDXC-Karte unter Erweitertes Benutzerhandbuch nach,
ob sie mit dem Betriebssystem Ihres Computers kompatibel ist.
10

oVerwenden einer SD-Karte in
STECKPLATZ B
Die Aufnahme auf eine Karte kann
erfolgen, wenn für „VIDEOAUFN. AUF
KARTE“ oder „FOTOAUFN. AUF
KARTE“ im Menü „MEDIEN-
EINSTELLUNGEN“ die Option „SLOT
B“ eingestellt wurde.
AKlappen Sie den LCD-Monitor auf.
BBerühren Sie „MENU“.
CBerühren Sie „MEDIEN-
EINSTELLUNGEN“.
DBerühren Sie „VIDEOAUFN. AUF
KARTE“ oder „FOTOAUFN. AUF
KARTE“.
.
FOTOAUFN. AUF KARTE
VIDEOAUFN. AUF KARTE
MEDIEN-EINSTELLUNGEN
EBerühren Sie „SLOT B“.
.
SLOT B
VIDEOAUFN. AUF KARTE
oVerwenden von SD-Karten, die mit
anderen Geräten genutzt wurden
Formatieren (initialisieren) Sie die Karte
mithilfe von „SD-KARTE
FORMATIEREN“ unter „MEDIEN-
EINSTELLUNGEN“.
Beim Formatieren werden alle auf der
Karte vorhandenen Daten gelöscht.
Kopieren Sie alle auf der Karte
vorhandenen Dateien vor dem
Formatieren auf einen PC.
AFühren Sie die Schritte A - C unter
„Verwenden einer SD-Karte in
STECKPLATZ B“ aus.
BBerühren Sie „SD-KARTE
FORMATIEREN“.
.
MEDIEN-EINSTELLUNGEN
SD-KARTE FORMATIEREN
CBerühren Sie den Steckplatz, in dem
sich die zu formatierende Karte
befindet.
DBerühren Sie „DATEI“.
.
DATEI
FORMATIERUNG SLOT A
EBerühren Sie „JA“.
FBerühren Sie nach dem Formatieren
„OK“.
11

Uhrzeiteinstellung
1Stellen Sie den „STANDBY/ON
OFF“-Schalter auf „ON“.
2Klappen Sie den LCD-Monitor auf.
.
3Berühren Sie „JA“, sobald
„DATUM/ZEIT EINSTELLEN!
“ angezeigt wird.
.
NEIN
JA
DATUM/ZEIT EINSTELLEN!
4Stellen Sie Datum und Zeit ein.
.
201511000
1
UHRZEIT-EINSTELLUNG
DATUM ZEIT
EINST.
0Wenn Sie Jahr, Monat, Tag, Stunde
oder Minute berühren, wird „∧“ und „∨
“ angezeigt.
Berühren Sie „∧“ oder „∨“, um den Wert
anzupassen.
0Wiederholen Sie diesen Schritt, um
Jahr, Monat, Tag, Stunde und Minuten
einzustellen.
5Stellen Sie Datum und Uhrzeit ein
und berühren Sie anschließend
EINST..
6Wählen Sie Ihre Region aus und
berühren Sie „SPEICH“.
0Der Zeitunterschied zwischen der
ausgewählten Stadt und der mittleren
Greenwich-Zeit (MGZ) wird angezeigt.
0Berühren Sie „<“ oder „>“, um den
Namen des Orts auszuwählen.
Ändern der Anzeigesprache
Die Sprache der Anzeige kann
verändert werden.
AKlappen Sie den LCD-Monitor
auf.
BBerühren Sie „MENU“.
CBerühren Sie „SETUP“.
DBerühren Sie „LANGUAGE“.
.
SETUP
LANGUAGE
EBerühren Sie die gewünschte
Sprache.
Notiz
0Erscheint „DATUM/ZEIT
EINSTELLEN!“ nach dem
Einstellen der Uhrzeit, ist die
Batterie der integrierten Uhr
erschöpft. Näheres zum
Austausch der Batterie erfahren
Sie von einem JVC-Händler oder
einem JVC-Servicecenter in
Ihrer Nähe.
12

Videoaufnahme
Mithilfe des Intelligent Auto Modus können Sie Videos aufnehmen, ohne sich um
Einstellungen kümmern zu müssen. Einstellungen wie Belichtung und Fokus werden
automatisch angepasst, um den Aufnahmebedingungen gerecht zu werden.
Vor dem Aufnehmen einer wichtigen Szene sollten Sie eine Probeaufnahme durchführen.
.
4
H
P
A
C
A
321
Öffnen Sie die
Objektivabdeckung.
Prüfen Sie, ob als
Aufnahmemodus A
Video eingestellt ist.
Ist der Modus B-Standbild
eingestellt, berühren Sie zum
Umschalten B auf dem
Touchscreen und anschließend A.
Prüfen Sie, ob C
Intelligent Auto als
Aufnahmemodus
eingestellt ist.
Falls der Modus auf H Manuell
eingestellt wurde, berühren Sie
H auf dem Touchscreen und
berühren Sie anschließend
P zur Umstellung.
Starten
Sie die
Aufnahme.
Drücken Sie die
Taste noch einmal,
um die Aufnahme
zu stoppen.
Zoomen
(Weitwinkel) (Telebild)
50p (Progressiv) -Modus
50i (Interlace) -Modus
:
( :
)
0Zum Umschalten zwischen Video und Standbild können Sie auch am Gerät die Taste
„MODE“ betätigen.
0Zum Umschalten zwischen Video und Standbild können Sie auch am Gerät die Taste
„i.AUTO“ betätigen.
0Zum Aufnehmen können Sie auch 6 auf dem Touchscreen berühren. Zum Anhalten
der Aufnahme berühren Sie 7.
0Die „REC“-Taste und die Zoomtaste am Griff können ebenfalls benutzt werden.
0Schließen Sie den LCD-Monitor, wenn Sie den Sucher während der Aufnahme
benutzen möchten.
0Zum Ansehen von Bildern im Sucher können Sie den Fokus durch Drehen des
Fokusreglers des Okulars unten am Sucher anpassen.
13

oAnzeigen während der Videoaufnahme
.
MENU
≪MEDIA
0:00:00 [0:54]
REC
Bildstabilisator
Videoqualität
Aufnahmepause
Es wird aufgenommen
Seamless-Aufnahme*1 /
Auto Recovery-
Aufnahme*2
Anzeige Akku 2
Anzeige Akku 1
Aufnahmemedium
Verbleibende Aufnahmezeit
Szenenzähler
*1 Seamless-Aufnahme:
Schaltet automatisch auf das andere Medium um und setzt die Aufnahme fort, wenn
zwei SD-Karten ins Gerät eingesetzt wurden und der verbleibende Platz auf dem
aktuellen Aufnahmemedium nicht mehr ausreicht.
*2 Auto Recovery-Aufnahme:
Schaltet automatisch auf das andere Medium um und setzt die Aufnahme fort, wenn
zwei SD-Karten ins Gerät eingesetzt wurden und ein Fehler am aktuellen
Aufnahmemedium auftritt.
0Seamless- bzw. Auto Recovery-Aufnahmen können nicht durchgeführt werden, wenn
nur eine SD-Karte eingesetzt wurde. q wird angezeigt.
Das Symbol erscheint nicht, wenn für „NAHTLOSE AUFNAHME“ im Menü
„AUFNAHMEEINSTELLUNG“ die Option „AUS“ eingestellt wurde.
Notiz
0
Betätigen Sie nach der Benutzung die Objektivabdeckungstaste, um die
Objektivabdeckung zu schließen.
0
Die geschätzte Aufnahmezeit mit dem mitgelieferten Akku beträgt etwa 1 Stunde und
5 Minuten.
0
Wenn nur ein Akku angebracht ist und gerade aufgenommen wird, kann ein weiterer
Akku angebracht werden, ohne die Aufnahme anzuhalten.
0
Sind zwei Akkus angebracht, kann bei ausreichender Ladung auf einem bzw. beiden
Akkus ein Akku entfernt werden, ohne dass sich das Gerät ausschaltet.
0
Entfernen Sie weder das AC-Netzteil noch die SD-Karte, während die Zugriffsanzeige
leuchtet. Die aufgenommenen Daten könnten unlesbar werden.
0
Schalten Sie die Kamera nicht aus, wenn die Zugriffsanzeige leuchtet. Die
aufgenommenen Daten könnten unlesbar werden.
0
Der Blickwinkel verändert sich, wenn der Bildstabilisator ein- bzw. ausgeschaltet wird.
0
Im 50p-Modus (wählen Sie die Option „50p“ unter „SYSTEMAUSWAHL“)
aufgenommene Videos können nur mithilfe von AVCHD Progressive-kompatiblen
Geräten wiedergegeben werden.
0
Wird das Gerät mit umgekehrtem oder geschlossenem LCD-Monitor benutzt, steigt die
Gerätetemperatur schneller an. Benutzen Sie das Gerät mit geöffnetem LCD-Monitor.
0
Steigt die Gerätetemperatur zu stark an, schaltet sich das Gerät gegebenenfalls aus,
um die Schaltkreise zu schützen.
14

Standbildaufnahme
.
Prüfen Sie, ob
B-Standbild als
Aufnahmemodus
eingestellt wurde.
Ist der A-Videomodus
eingestellt, berühren
Sie zum Umschalten A
auf dem Touchscreen
und anschließend B.
Stellen Sie den Fokus für das Motiv ein.
Halb durchdrücken
Leuchtet grün auf,
wenn fokussiert
wurde
Nehmen Sie das Standbild auf.
Ganz durchdrücken
Leuchtet während der
Standbildaufnahme
auf
0Der Bildstabilisator wird erst aktiviert, wenn die Taste halb durchgedrückt ist.
0Zum Aufnehmen können Sie auch Q auf dem Touchscreen berühren. Der Fokus kann
jedoch nicht durch halbes Durchdrücken eingestellt werden.
15

Wiedergabe/Löschen von Dateien in diesem Gerät
Wählen Sie die aufgenommenen Videos oder Standbilder aus dem Inhaltsverzeichnis
(Minibild-Anzeige) aus und geben Sie sie wieder.
.
≪CAM
ENDE
EINST.
ALLE FREI
WAHL ALLE
LÖSCHEN
50p (Progressiv) -Modus
50i (Interlace) -Modus
Berühren Sie A oder B, um den Video-
oder Standbildmodus auszuwählen.
Berühren Sie „<<MEDIA“ auf
dem Touchscreen, um den
Wiedergabemodus auszuwählen.
Berühren Sie „<<CAM“, um in den
Aufnahmemodus zurückzukehren.
Berühren Sie die Datei, um sie wiederzugeben.
Berühren Sie u, um zum Index
zurückzukehren.
Berühren Sie e, um die
Wiedergabe anzuhalten.
Berühren Sie unten s / t,
um das Wiedergabemedium
auszuwählen.
Anpassen der Lautstärke
während der Wiedergabe
+ Seite: zum
Erhöhen der
Lautstärke
- Seite: zum
Verringern der
Lautstärke
Löschen nicht gewünschter Dateien
Berühren Sie A.
Berühren Sie die Dateien, um sie zu löschen.
Die ausgewählte Datei wird mit einer Löschmarkierung
versehen. Um die Löschmarkierung wieder zu
entfernen, berühren Sie die Datei noch einmal.
Berühren Sie „EINST.“.
Berühren Sie nach dem Einblenden der
Bestätigungsmeldung „AUSFÜHREN“.
Berühren Sie „OK“.
:
( :
)
0Die Taste W auf dem Indexbildschirm wird nur während der Standbildwiedergabe
angezeigt. Standbilder, die innerhalb von zwei Sekunden nacheinander bzw. im
Serienaufnahmemodus aufgenommen wurden, werden zusammen gruppiert und in
einem separaten Indexbildschirm in einem grünen Rahmen angezeigt.
Mit jeder Berührung der Taste W wechselt der Indexbildschirm zwischen normalem
Indexbildschirm und Gruppenindexbildschirm.
oAufnahme eines Standbilds während der Wiedergabe
Pausieren Sie die Wiedergabe und drücken Sie die Taste SNAPSHOT.
16

oWährend der Wiedergabe nutzbare Bedientasten
Während der Videowiedergabe Während der
Standbildwiedergabe
d / eWiedergabe/Pause Start/Pause Diashow
uStopp (zurück zum Index) Stopp (zurück zum Index)
gWeiter zum nächsten Video Weiter zum nächsten Standbild
hZurück zum Szenenbeginn
Zurück zum vorherigen Standbild
iSuche vorwärts -
jSuche rückwärts -
kWährend der Pause der langsamen
Wiedergabe vorwärts / während der Pause
gedrückt halten, um die langsame
Wiedergabe zu starten.
-
lWährend der Pause der langsamen
Wiedergabe rückwärts / während der Pause
gedrückt halten, um die langsame
Wiedergabe rückwärts zu starten.
-
R-
Dreht um 90 Grad entgegen dem
Uhrzeigersinn
S-
Dreht um 90 Grad im Uhrzeigersinn
T-
Kontinuierliche Wiedergabe von Bildern,
die durch ununterbrochene Aufnahme
aufgenommen wurden
0Die Tasten werden nach etwa 5 Sekunden ausgeblendet. Berühren Sie den Bildschirm,
um die Tasten wieder einzublenden.
17

Wiedergabe über Fernsehgerät
Vorbereitung:
0Schalten Sie Kamera und Fernsehgerät aus.
Verbindung per HDMI-Anschluss
.
Zum HDMI-
Anschluss
HDMI-Kabel
(Separat zu erwerben)
HDMI-Stecker-
Eingang
Fernsehgerät
Notiz
0Verwenden Sie ein HDMI-Hochgeschwindigkeitskabel.
Verbindung per AV-Anschluss
Ändern Sie die Einstellungen für „VIDEO AUSGANG“ unter „ANSCHLUSSEINSTELLG.
“ entsprechend der Verbindung.
.
AV
Audioeingang (R)
Zum AV-Anschluss
AV-Kabel
(mitgeliefert)
Videoeingang
Videoeingang
Audioeingang (L)
Audioeingang (R)
Gelb
Rot
Weiß
Gelb
Rot
Weiß
Wiedergabebedienung
Wenn der Anschluss an das Fernsehgerät erfolgt ist.
AVerbinden Sie das AC-Netzteil. (S. 8)
BSchalten Sie Kamera und Fernsehgerät ein.
CWählen Sie den TV-Eingangsschalter.
DStarten Sie die Wiedergabe an der Kamera.
18

Kopieren auf Computer
Sie können die Dateien auf der SD-Karte
lesen und kopieren, indem Sie dieses Gerät
über ein USB-Kabel an einen Computer
anschließen.
1Schließen Sie das USB-Kabel und
das AC-Netzteil an.
.
Zum USB-
Anschluss
USB-Kabel
(mitgeliefert)
AC-Netzteil zu
AC-Steckdose
(110 V bis 240 V)
Zum USB-Anschluss
Zum
DC-Anschluss
AVerbinden Sie die Geräte mit
dem mitgelieferten USB-Kabel.
BSchließen Sie das AC-Netzteil an
dieses Gerät an.
CSchalten Sie die Kamera ein.
0Achten Sie darauf, das mitgelieferte
AC-Netzteil von JVC zu benutzen.
0Das Menü „GERÄT
AUSWÄHLEN“ wird angezeigt.
2Berühren Sie „AN PC
ANSCHLIESSEN“.
.
AN PC ANSCHLIESSEN
WERDEN SOLL
AUS, DER ANGESCHLOSSEN
WÄHLEN SIE DEN GERÄTETYP
GERÄT AUSWÄHLEN
3
Windows
Wählen Sie „Computer“ (Windows
Vista) / „Arbeitsplatz“ (Windows
XP)/„Computer“ (Windows 7) im
Menü „Start“ und klicken Sie
anschließend auf das
„JVCCAM_SD“-Symbol.
MAC-Computer
Klicken Sie doppelt auf das Symbol
„No Name“ und anschließend auf
das Symbol „JVCCAM_SD“.
0Öffnen Sie den Ordner mit den
gewünschten Dateien. (S. 20)
4Kopieren Sie die Dateien in einen
beliebigen Ordner auf dem
Computer (Desktop, usw.).
19

Trennen der Verbindung zwischen Gerät
und Computer
(Windows)
1
Klicken Sie auf „Hardware sicher
entfernen und Medium auswerfen“.
.
Anklicken
2Klicken Sie auf „USB
Massenspeicher sicher entfernen“.
3(Bei Benutzung von Windows
Vista) Klicken Sie auf „OK“.
4Ziehen Sie das USB-Kabel vom
Computer ab.
Trennen der Verbindung zwischen Gerät
und Computer
(Mac-Computer)
Verschieben Sie das „No Name“-Symbol in
den Papierkorb.
.
No Name
Papierkorb
Datei- und Ordnerliste
Ordner und Dateien werden wie nachstehend auf der SD-Karte erstellt.
Sie werden nur erstellt, wenn es erforderlich ist.
.
[JVCCAM_SD] [DCIM]
[AVCHD] [BDMV] [STREAM]
[BACKUP]
[CLIPINF]
[PLAYLIST]
[INDEX.BDM]
[MOVIEOBJ.BDM]
[EXTMOV]
[PRIVATE]
MOV_0001.MTS
MOV_0002.MTS
MOV_0003.MTS
…
…
**XXX.MTS
[JVC]
PIC_0001.JPG
PIC_0002.JPG
PIC_0003.JPG
[100JVCSO]
[101JVCSO]
[102JVCSO]
(SD-Karte)
(Standbildordner)
(Verwaltungsinformationen)
(Standbilddatei)
(Videodatei)
(Videodateien mit defekten Verwaltungsinformationen)
**: Individuelle Nummer
(Letzte 2 Stellen der
Geräteseriennummer)
Vorsicht
0Wenn Kamera und PC per USB-Kabel miteinander verbunden sind, ist das
Aufnahmemedium schreibgeschützt.
20

Ändern der Menüeinstellungen
Zum Ändern der Kameraeinstellungen
berühren Sie [MENU] und wählen den
Punkt aus, den Sie ändern möchten.
1Berühren Sie „MENU“.
.
REC
≪MEDIA
MENU
2Berühren Sie das gewünschte
Menü.
.
OFF
0„STUMM“: schaltet die Kamera in den
„Stillen Modus“.
„INFO.“: zeigt die „verbleibende
Aufnahmezeit“ an.
0Berühren Sie F, um das
„Kurzmenü“ einzublenden.
3Berühren Sie den gewünschten
Punkt, um die Einstellungen zu
ändern.
(Symbolbildschirm)
.
0Berühren Sie 0 oder 1, um durch den
Bildschirm zu scrollen.
(Listenbildschirm)
.
0Berühren Sie „∧“ oder „∨“, um durch
den Bildschirm zu scrollen.
oZum Verlassen des Bildschirms
Berühren Sie „L“.
oUm zum vorherigen Bildschirm
zurückzukehren
Berühren Sie „J“.
21

Fehlersuche
Wenn Probleme mit diesem Gerät auftreten sollten, prüfen Sie bitte die folgenden Punkte, bevor Sie
sich an den technischen Service wenden.
1
Siehe „Fehler“ nachstehend.
2
Lesen Sie den Abschnitt „Fehlersuche“ im „Erweiterten Benutzerhandbuch“.
Lesen Sie bitte im „Erweiterten Benutzerhandbuch“ nach, wenn bei der Bedienung dieses Geräts
Probleme auftreten.
3
Dieses Gerät wird von einem Mikrocomputer gesteuert. Elektrostatische Entladungen,
Außengeräusche und Interferenzen (von einem Fernsehgerät, Radio, usw.) können den
normalen Betrieb beeinträchtigten.
Setzen Sie das Gerät in einem solchen Fall in die Werkseinstellungen zurück.
A
Schalten Sie das Gerät aus.
B
Nehmen Sie AC-Netzteil und Akku vom Gerät ab, bringen Sie beides wieder an und
schalten Sie das Gerät ein.
4
Falls Ihnen die nachstehend angegebenen Lösungen bei Ihrem Problem nicht weiterhelfen,
wenden Sie sich bitte an Ihren nächstgelegenen JVC-Händler oder ein JVC-Servicecenter.
Fehler
Fehler Maßnahme Seite
Stromversorgung
POWER/CHARGE-
Lampe beginnt zu blinken,
wenn das Gerät
ausgeschaltet wird.
0Der Akku wird aufgeladen. 8
Aufnahme
Es kann nicht
aufgenommen werden.
0Prüfen Sie die Taste
A
/
B
.13
0Schalten Sie in den Aufnahmemodus,
indem Sie die Taste „<<CAM“ berühren. 16
Die Aufnahme stoppt
automatisch.
0Schalten Sie das Gerät aus, warten Sie
eine Weile und schalten Sie es wieder
ein. (Wenn die Gerätetemperatur zu stark
ansteigt, stoppt dieses Gerät
automatisch, um die Schaltkreise zu
schützen.)
-
0Nach 12 Stunden Serienaufnahme wird
die Aufnahme automatisch gestoppt. -
Im Intelligent Auto Modus
kann nicht richtig
aufgenommen werden.
0Je nach Aufnahmeumfeld und wenn
mehrere Lichtquellen vorhanden sind,
können Belichtung und Fokus im
Intelligent Auto Modus gegebenenfalls
nicht korrekt eingestellt werden. Nehmen
Sie die Einstellungen in diesem Fall
manuell vor.
-
22

Wiedergabe
Ton oder Video werden
unterbrochen.
0Manchmal wird die Wiedergabe beim
Übergang von einer Szene zur nächsten
unterbrochen. Dies ist keine
Fehlfunktion.
-
Andere Probleme
Die Lampe blinkt nicht,
während der Akku
aufgeladen wird.
0Prüfen Sie die verbleibende
Akkuleistung. (Wenn der Akku
vollständig aufgeladen ist, blinkt die
Lampe nicht.)
8
-
0Achten Sie in heißen bzw. kalten
Umgebungen darauf, dass der Akku im
zulässigen Temperaturbereich
aufgeladen wird. (Anderenfalls wird der
Ladevorgang gegebenenfalls
abgebrochen, um den Akku zu schützen.)
8
Das Gerät erwärmt sich. 0Dies ist keine Fehlfunktion. (Wenn dieses
Gerät über einen langen Zeitraum
benutzt wird, kann es sich erwärmen.)
-
Warnanzeigen
Warnanzeigen Maßnahme Seite
Warnanzeigen
AUFNAHMEFEHLER
0Schalten Sie dieses Gerät aus und wieder
ein. -
0Sollte die oben genannte Maßnahme das
Problem nicht lösen, sichern Sie bitte Ihre
Dateien und führen die Funktion „SD-
KARTE FORMATIEREN“ im Menü
„MEDIEN-EINSTELLUNGEN“ aus. (Dabei
werden alle Daten gelöscht.)
-
ZU WENIGE DATEN
AUFGENOMMEN SPEICHERN
NICHT MÖGLICH
0Wenn Sie eine
„ZEITRAFFERAUFNAHME“ stoppen,
deren Aufnahmezeit weniger als
„0:00:00:14“ beträgt, wird das Video nicht
gespeichert.
-
SPEICHERKARTENFEHLER!
0Schalten Sie dieses Gerät aus und wieder
ein. -
0Nehmen Sie AC-Netzteil und Akku ab,
entnehmen Sie dann die SD-Karte und
setzen Sie sie wieder ein.
-
0Entfernen Sie mögliche Verschmutzungen
von den Kontakten der SD-Karte. -
0Sollte die oben genannte Maßnahme das
Problem nicht lösen, sichern Sie bitte Ihre
Dateien und führen die Funktion „SD-
KARTE FORMATIEREN“ im Menü
„MEDIEN-EINSTELLUNGEN“ aus. (Dabei
werden alle Daten gelöscht.)
-
23

Vorsichtshinweise
.
Aufnahmemedium
• Befolgen Sie die folgenden Richtlinien,
um die Beschädigung oder den Verlust
aufgenommener Daten zu vermeiden.
•
Beim Formatieren oder Löschen von Daten mit
der Kamera werden nur die
Dateiverwaltungsinformationen
geändert. Die Daten werden nicht vollständig vom
Aufnahmemedium gelöscht. Wenn Sie alle Daten
komplett löschen wollen, empfehlen wir die
Verwendung einer entsprechenden im Handel
erhältlichen Software oder die Zerstörung der
Kamera mit einem Hammer, usw.
•
Verbiegen Sie das Aufnahmemedium nicht, und
lassen Sie es nicht fallen. Setzen Sie es nicht
großem Druck, Stößen oder Vibrationen aus.
Lassen Sie kein Wasser an das
Aufnahmemedium gelangen.
Bewahren Sie das Aufnahmemedium nicht an
Orten auf, die starken elektrostatischen oder
elektrischen Störungen ausgesetzt sind, und
verwenden oder ersetzen Sie es nicht an solchen
Orten.
Schalten Sie während Aufnahme und
Wiedergabe und anderen Zugriffen auf das
Aufnahmemedium die Kamera nicht aus, und
entfernen Sie die Akkus oder das Netzteil nicht.
Halten Sie das Aufnahmemedium von Objekten
fern, die starke magnetische Felder oder
elektromagnetische Schwingungen abstrahlen.
Lagern Sie das Aufnahmemedium nicht an Orten
mit hoher Temperatur oder hoher Luftfeuchtigkeit.
Berühren Sie nicht die Metallteile.
•
•
•
•
•
•
LCD-Monitor
• Zur Vermeidung von Schäden am
LCD-Monitor: NIEMALS
... starken Druck oder Erschütterungen auf den
LCD-Monitor ausüben.
die Kamera mit nach unten weisendem
LCD-Monitor ablegen.
...
• Für eine lange Nutzungsdauer
... Verwenden Sie zur Reinigung kein grobes Tuch.
Akkus
Der mitgelieferte Akku
besteht aus Lithium-
Ionen-Elementen.
Bevor Sie den
mitgelieferten oder
einen anderen Akku
verwenden, lesen Sie
die folgenden
Hinweise:
Kontakte
• Zur Gefahrenverhütung
... Werfen Sie die Akkus niemals ins Feuer.
Schalten Sie die Anschlüsse nicht kurz. Halten
Sie ihn von metallischen Gegenständen fern,
wenn Sie ihn nicht benutzen. Transportieren Sie
die Kamera in einer Plastiktüte.
Der Akku darf niemals umgebaut oder zerlegt werden.
Der Akku darf niemals über 60°C erwärmt
werden (Brand- und Explosionsgefahr).
Verwenden Sie nur die angegebenen Ladegeräte.
...
...
...
...
• So verhindern Sie Schäden und verlängern
die Lebensdauer
... Setzen Sie den Akku keinen unnötigen
Erschütterungen aus.
Laden Sie das Gerät bei einer Temperatur von
10°C bis 35°C auf. Niedrigere Temperaturen
führen zu einer längeren Ladezeit oder der
Ladevorgang wird ganz abgebrochen. Bei
höheren Temperaturen ist eine vollständige
Ladung nicht möglich oder der Ladevorgang
wird ganz abgebrochen.
...
...
...
...
...
Lagern Sie den Akku kühl und trocken. Bei
übermäßig langer Einwirkung von hohen
Temperaturen wird die natürliche Entladung
beschleunigt und die Nutzungsdauer verkürzt.
Belassen Sie die Akkuladung (X) bei 30 %, wenn
der Akku über einen längeren Zeitraum hinweg nicht
benutzt wird.Laden Sie den Akku außerdem einmal
alle sechs Monate auf und entleeren Sie ihn
vollständig, bevor Sie ihn wieder mit 30 %-iger
Akkuladung (X) aufbewahren.
Bei Nichtgebrauch nehmen Sie den Akku vom
Ladegerät oder von der Kamera ab, da auch
ausgeschaltete Geräte Strom verbrauchen
können.
Vor heftigen Stößen schützen und nicht fallen lassen.
Der LCD-Monitor und der Sucher verfügen über
mehr als 99,99 % effektive Pixel. 0,01 % der
Pixel können jedoch als helle Flecken (rot, blau,
grün) oder dunkle Flecken erscheinen.
Dies ist keine Fehlfunktion.
Die Flecken werden nicht mit aufgenommen.
24

.
Kamera
•Aus Sicherheitsgründen muss Folgendes
beachtet werden
... Das Kameragehäuse darf nicht geöffnet werden.
Das Gerät darf weder zerlegt noch umgebaut werden.
Entflammbare oder metallische Gegenstände
bzw. Flüssigkeit dürfen nicht in das Geräteinnere gelangen.
Entfernen Sie niemals Akku oder
Spannungsquelle bei eingeschaltetem Gerät.
Nehmen Sie den Akku bei Nichtgebrauch von der Kamera ab.
Platzieren Sie niemals offenes Feuer (z.B. eine brennende
Kerze) auf oder unmittelbar neben dem Gerät.
Vermeiden Sie, dass Flüssigkeiten auf das
Gerät tropfen oder spritzen.
Am Netzstecker oder der Wandsteckdose dürfen sich
weder Staub noch metallische Gegenstände befinden.
In die Kamera dürfen keine Gegenstände
eingeführt werden.
...
...
...
...
...
...
...
...
•Beim Betrieb vermeiden Sie
...
Orte mit hoher Luftfeuchtigkeit oder Staubeinwirkung.
Orte mit Dampf- oder Rußeinwirkung (Kochstelle usw.).
Erschütterungen und Vibrationen.
zu geringen Abstand zu einem TV-Gerät.
Orte mit starken magnetischen oder elektrischen Feldern
(z.B. Lautsprecher, Sendeantenne).
extreme Temperaturen (über 40°C bzw. unter 0°C).
...
...
...
...
...
•Bei der Lagerung vermeiden Sie
... Orte mit Temperaturen über 50°C.
Orte mit extrem geringer (unter 35%) oder
hoher (über 80%) Luftfeuchtigkeit.
direkte Sonneneinstrahlung.
Orte, an denen Hitzestaus auftreten können
(z.B. Fahrzeuginnenraum im Sommer).
die Nähe von Heizkörpern.
erhöhte Orte wie beispielsweise auf einem
Fernsehgerät. Wenn Sie das Gerät an
erhöhten Orten aufstellen und dabei Kabel
angeschlossen sind, kann sich das Kabel
verfangen, das Gerät zu Boden fallen und
anschließend nicht mehr richtig funktionieren.
...
...
...
...
...
•Zum Schutz des Geräts vermeiden Sie
... Nässe am Gerät.
Fallenlassen oder Kollisionen mit harten Gegenständen.
Stöße oder starke Vibrationen beim Transport.
die längere Ausrichtung des Objektivs auf
besonders helle Lichtquellen.
das direkte Einfallen von Sonnenlicht in das Objektiv.
übermäßiges Schwingen, wenn Sie den Handgurt verwenden.
übermäßiges Schwingen des Geräts bei
Aufbewahrung in der Soft Case-Tragetasche.
den Camcorder in einer staubigen oder sandigen
Umgebung aufzubewahren.
...
...
...
...
...
...
...
[Europäische Union]
Wenn die Kamera hinunterfällt, besteht die
Gefahr, dass Sie sich verletzen und die Kamera
beschädigt wird.
Kinder dürfen das Gerät nur unter Aufsicht
eines Erwachsenen benutzen.
Sehr geehrter Kunde,
sehr geehrte Kundin,
dieses Gerät stimmt mit den gültigen
europäischen Richtlinien und Normen
bezüglich elektromagnetischer Verträglichkeit
und elektrischer Sicherheit überein.
Die europäische Vertretung für die
JVC KENWOOD Corporation ist:
JVCKENWOOD Deutschland GmbH
Konrad-Adenauer-Allee 1-11
61118 Bad Vilbel
Deutschland
Wenn Sie die Kamera in Verbindung mit einem
Stativ verwenden, befestigen Sie diese sorgfältig
am Stativ.
•
•So vermeiden Sie, dass das Gerät
hinunterfällt:
• Befestigen Sie den Haltegriff richtig.
... Decken Sie den Camcorder mit einem Handtuch,
Tuch usw. ab.
INFORMATIONEN
Hersteller :
Importeur (nur EU) :
JVC KENWOOD Corporation
3-12, Moriyacho, Kanagawa-ku, Yokohama-shi,
Kanagawa, 221-0022, Japan
JVCKENWOOD U.K. Limited
12 Priestley Way, London NW2 7BA,
Vereinigtes Königreich
Berücksichtigen Sie, dass diese Kamera
ausschließlich für den privaten Gebrauch
vorgesehen ist.
Der Gebrauch für kommerzielle Zwecke ist ohne
ausdrückliche Genehmigung untersagt. (Wenn Sie bei
einer öffentlichen Veranstaltung (Konzert, Ausstellung
etc.) Aufnahmen machen möchten, empfehlen wir Ihnen,
sich zuvor eine Genehmigung zu besorgen.)
Warenzeichen
• AVCHD Progressive/AVCHD und das AVCHD
Progressive/AVCHD Logo sind Handelsmarken
der Panasonic Corporation und der Sony Corporation.
• x.v.Colour™ ist ein Warenzeichen
der Sony Corporation.
• HDMI (High-Definition Multimedia
Interface) und HDMI-Logo sind
entweder eingetragene Warenzeichen oder
Warenzeichen der HDMI Licensing, LLC in den
Vereinigten Staaten und / oder anderen Ländern.
• Hergestellt unter Lizenz von Dolby Laboratories.
Dolby und das Doppel-D-Symbol sind Warenzeichen
von Dolby Laboratories.
• Die Logos SDXC und SDHC sind Warenzeichen von
SD-3C, LLC.
• Windows
®
ist in den Vereinigten Staaten und/oder
anderen Ländern ein eingetragenes Warenzeichen
oder ein Warenzeichen der Microsoft Corporation.
• Macintosh ist ein eingetragenes Warenzeichen von
Apple Inc.
• iMovie, iPhone und iPhoto sind in den USA und anderen
Ländern eingetragene Warenzeichen von Apple Inc.
• Intel, Intel Core und Pentium sind Warenzeichen bzw.
registrierte Handelsmarken der Intel Corporation bzw.
deren Tochtergesellschaften in den Vereinigten
Staaten von Amerika und anderen Ländern.
• Weitere in dieser Anleitung angeführte Produkt- und
Firmennamen sind Warenzeichen und/oder
eingetragene Warenzeichen der Warenzeicheninhaber.
• In dieser Bedienungsanleitung wurden Zeichen wie ™
und ® nicht mitgedruckt.
25

Aufnehmbare Zeit/Anzahl der Bilder
Geschätzte Videoaufnahmezeit
Qualität SDHC/SDXC-Karte
4 GB 8 GB 16 GB 32 GB 48 GB 64 GB 128 GB
50p 15 Min. 35 Min. 1 Std. 10 Min. 2 Std. 30 Min. 3 Std. 50 Min. 5 Std. 10 Std. 10
Min.
UXP 20 Min. 40 Min. 1 Std. 20 Min. 2 Std. 50 Min. 4 Std. 10 Min. 5 Std. 40 Min. 11 Std. 30
Min.
XP 30 Min. 1 Std. 2 Std. 4 Std. 6 Std. 8 Std. 10 Min. 16 Std. 20
Min.
SP 40 Min. 1 Std. 20 Min. 2 Std. 50 Min. 5 Std. 50 Min. 8 Std. 30 Min. 11 Std. 30
Min. 23 Std. 10
Min.
EP 1 Std. 40 Min. 3 Std. 30 Min. 7 Std. 10 Min. 14 Std. 40
Min. 21 Std. 30
Min. 28 Std. 50
Min. 57 Std. 50
Min.
SSW 1 Std. 20 Min. 2 Std. 40 Min. 5 Std. 30 Min. 11 Std. 20
Min. 16 Std. 40
Min. 22 Std. 20
Min. 44 Std. 50
Min.
SEW 2 Std. 50 Min. 5 Std. 40 Min. 11 Std. 30
Min. 23 Std. 30
Min. 34 Std. 30
Min. 46 Std. 10
Min. 92 Std. 40
Min.
0Die geschätzte Aufnahmezeit dient nur zur Orientierung. Die tatsächliche Aufnahmezeit
kann je nach Aufnahmeumfeld kürzer sein.
Ungefähre Anzahl an Standbildern (Einheit: Anzahl der Aufnahmen)
Bildgröße SDHC/SDXC-Karte
4 GB 8 GB 16 GB 32 GB
4000x3000 (12M) (4:3) 500 1100 2200 4500
2816x2112 (5,9M) (4:3) 1100 2200 4500 9200
2048x1536 (3,1M) (4:3) 2100 4200 8500 9999
1920x1080 (2,1M) (16:9) 3100 6500 9999 9999
640x480 (0,3M) (4:3) 9999 9999 9999 9999
Ungefähre Aufnahmezeit (mit Akku)
Akku Tatsächliche Aufnahmezeit Ununterbrochene
Aufnahmezeit
BN-VF815 1 Std. 15 Min. 2 Std. 25 Min.
BN-VF823 (mitgeliefert) 1 Std. 50 Min. 3 Std. 30 Min.
0Der Akku ist zum Zeitpunkt des Erwerbs nicht aufgeladen.
0Die angegebene Aufnahmezeit ist eine Schätzung unter Berücksichtigung von
Bedienvorgängen, wie Start/Stopp der Aufnahme, Ein-/Ausschalten des Geräts und
Zoomen. Die tatsächlich verfügbare Zeit kann kürzer sein. (Es ist empfehlenswert,
ausreichend Akkus für das Dreifache der geplanten Aufnahmezeit bereit zu halten.)
0Die oben genannten Werte gelten, wenn für „MONITORHELLIGKEIT“ die Option
„3“ (Standard) und für „SYSTEMAUSWAHL“ die Option „50i“ eingestellt wurde.
26

Technische Daten
Kamera
Stromversorgung Mit AC-Netzteil: DC 12 V, Mit Akku: DC 7,2 V
Stromverbrauch 3,6 W (wenn für „MONITORHELLIGKEIT“ die Option „3“ (Standard)
eingestellt wurde)
Nennstromverbrauch: 2 A
Abmessungen (B x
H x T) 227 mm x 232 mm x 472 mm (B x H x T: ohne Haltegriff)
Gewicht Ca. 2,9 kg (nur Kamera),
Ca. 3,1 kg (wenn zwei Akkus vom Typ BN-VF823U angebracht
sind)
Änderung der technischen Daten und des Designs im Rahmen von
Produktverbesserungen vorbehalten.
Weitere Informationen finden Sie im Erweiterten Benutzerhandbuch.
27

.
JVC KENWOOD Corporation
3-12, Moriyacho, Kanagawa-ku, Yokohama-shi, Kanagawa, 221-0022, Japan
B5A-2179-00
©2015 JVC KENWOOD Corporation E0815TOH-SW-VM

Guide de l’utilisateur
HD MEMORY CARD CAMERA RECORDER
GY-HM70E
Chers clients et chères clientes
Merci d’avoir acheté ce produit JVC.
Avant toute utilisation, veuillez lire les précautions de sécurité et les mises en garde sur p. 2 et
p. 24 pour pouvoir utiliser le produit en toute sécurité.
Vérifier les accessoires
(x1)
(1 m)
(1 m)
(1 m)
Cordon
d’alimentation Batterie
BN-VF823U Câble AV
Câble USB
(Type A - Mini Type B)
CD-ROM Guide de
l’utilisateur
(ce manuel)
Adaptateur secteur
UIA324-1220
(1,2 m)
B5A-2179-00
* Cette illustration montre GY-HM70E avec un microphone optionnel.
FR
.
Pour obtenir les instructions de fonctionnement détaillées, veuillez vous
référer au “Manuel d’utilisation” dans le CD-ROM. (p. 4)

Précautions de sécurité
.
AVERTISSEMENT : POUR ÉVITER
LES RISQUES D’INCENDIE OU
D’ÉLECTROCUTION, NE PAS EXPOSER
L’APPAREIL À LA PLUIE NI À L’HUMIDITÉ.
PRÉCAUTIONS :
•Pour éviter tout risque d’électrocution, ne pas
ouvrir le boîtier. Aucune pièce intérieure n’est
à régler par l’utilisateur. Se référer à un agent
qualifié en cas de problème.
•Si l’on ne se sert pas de l’adaptateur secteur
pendant une longue période, il est recommandé
de débrancher le cordon d’alimentation de la
prise secteur.
REMARQUES :
•La plaque d’identification et l’avertissement de
sécurité se trouvent sous l’appareil et/ou au dos.
La plaque de numéro de série se trouve sur le
dessous de l’appareil.
Les informations d’identification et l’avertissement
de sécurité de l’adaptateur secteur sont situés
sur ses côtés supérieur et inférieur.
•
•
Si le matériel est installé dans un coffret ou sur
une étagère, s’assurer qu’il y a un espace suffisant
sur tous les côtés pour permettre la ventilation
(10 cm ou plus sur les deux côtés, au dessus et à
l’arrière).
Ne pas boucher les orifices de ventilation.
(Si les orifices de ventilation sont bouchés par
un journal, un tissu, etc., la chaleur peut ne pas
s’éliminer.)
Aucune source à flamme nue, telle que des
bougies allumées, ne doit être placée sur l’appareil.
En jetant des batteries aux ordures, les problèmes
d’environnement doivent être pris en considération
et les réglementations locales ou la législation
concernant le rebut de ces batteries doivent être
strictement respectées.
L’appareil ne doit pas être exposé à l’égouttage ni
aux éclaboussements.
Ne pas utiliser cet appareil dans une salle de bain,
ni dans des endroits avec de l’eau.
Aussi, ne pas placer de récipient rempli d’eau ou
de liquides (tels des produits cosmétiques, des
médicaments, des vases de fleurs, des plantes en
pot, des tasses, etc.) sur le dessus de cet appareil.
(Si de l’eau ou un liquide entre dans ce matériel,
un incendie ou un choc électrique risque de se produire.)
AVERTISSEMENT :
Éviter d’exposer la batterie, le caméscope avec
la batterie insérée ou la télécommande avec la
batterie insérée à une chaleur excessive, telle que
celle des rayons directs du soleil, d’un feu ou autre
source de chaleur.
PRÉCAUTION :
A fin d’éviter tout
choc électrique ou
dommage, insérez
d’abord l’extrémité la
plus courte du cordon
d’alimentation dans
l’adaptateur secteur
jusqu’à ce qu’elle soit
bien en place, puis branchez l’extrémité la plus
longue sur une prise secteur.
PRÉCAUTIONS :
La fiche principale doit rester fonctionnelle.
•Retirez la fiche principale immédiatement si
l'appareil fonctionne anormalement.
PRÉCAUTIONS :
•
Assurez-vous d’utiliser l’adaptateur secteur fourni.
N’utilisez pas l’adaptateur secteur fourni pour
d’autres périphériques.
•
Faites une sauvegarde des données
importantes enregistrées.
JVC ne sera pas responsable des données perdues.
Il est recommandé de copier vos données importantes
enregistrées sur un disque ou tout autre support
d’enregistrement une fois tous les 3 mois pour les stocker.
Ne dirigez pas l’objectif ou le viseur directement
vers le soleil. Vous pourriez vous abîmer la vue
et l’appareil pourrait être endommagé. Il y a aussi
risque d’incendie ou d’électrocution.
PRÉCAUTION !
Les remarques suivantes sont destinées à protéger
l’utilisateur et le caméscope contre des dommages
éventuels.
Transporter ou saisir l’appareil par l’écran LCD et/ou
le viseur risque de faire tomber l’appareil ou peut
causer un mauvais fonctionnement.
Ne pas utiliser de trépied photographique sur
des surfaces irrégulières et inclinées. Il pourrait
tomber et le caméscope pourrait être sérieusement
endommagé.
PRÉCAUTION !
Avec des câbles (Audio/Vidéo, etc.) raccordés, il
est recommandé de ne pas laisser le caméscope
sur le dessus du téléviseur, car tirer sur les câbles
pourrait faire tomber le caméscope, causant des
dommages.
2

.
Ce produit est sous licence AVC du portefeuille de
brevet pour l’utilisation personnelle d’un consommateur
ou d’autres utilisations qui ne permettent pas de
générer une rémunération pour
(i) l’encodage de vidéo conformément à la norme AVC
(“AVC Video”) et/ou
(ii) le décodage AVC de vidéo qui a été encodée par un
consommateur engagé dans une activité personnelle
et/ou qui a été obtenue auprès d’un fournisseur vidéo
autorisé à fournir AVC la vidéo. Aucune licence est
accordée ou est implicite pour toute autre utilisation.
Il est possible d’obtenir des informations
supplémentaires à partir de MPEG LA, L.L.C.
Voir http://www.mpegla.com
Information sur l’élimination des anciens
équipements électriques et électro-
niques et piles électriques (applicable
dans les pays qui ont adopté des
systèmes de collecte sélective)
Les produits et piles électriques sur lesquels le
pictogramme (poubelle barrée) est apposé ne
peuvent pas être éliminés comme ordures
ménagères.Les anciens équipements électriques
et électroniques et piles électriques doivent être
recyclés sur des sites capables de traiter ces
produits et leurs déchets.Contactez vos autorités
locales pour connaître le site de recyclage le plus
proche.Un recyclage adapté et l’élimination des
déchets aideront à conserver les ressources et à
nous préserver des leurs effets nocifs sur notre
santé et sur l’environnement.
Remarque : Le symbole “Pb” ci-dessous sur des
piles électrique indique que cette pile contient du
plomb.
Cet équipement est conforme aux clauses et
exigences de protection des directives européennes
correspondantes. Il est conçu pour les appareils
vidéo professionnels et peut être utilisé dans les
environnements suivants :
●Environnement EMC contrôlé (par exemple, studio
de diusion ou d’enregistrement intégré) et
environnements extérieurs en campagne.
An de maintenir une performance optimale et une
compatibilité électromagnétique, nous vous
recommandons d’utiliser des câbles de longueur
inférieure à :
Attention:
Dans les endroits où il y a des ondes
électromagnétiques puissantes ou du magnétisme,
par exemple près d’un émetteur radio ou d'un
téléviseur, d’un transformateur, d’un moteur, etc.,
l’image et son peuvent être déformés. Dans ce cas,
veuillez éloigner l’appareil des sources de
perturbations.
Port Câble Longueur
DC INPUT
AV OUT 5 m
HDMI OUT
HEADPHONE 3 m
REMOTE
USB
Câble exclusif
Câble blindé
Câble blindé
Câble exclusif
Câble exclusif
1,8 m
3 m
5 m
Câble blindé 3 m
MIC Câble exclusif 3 m
ATTENTION :
Il s’agit d’un produit de Classe A. Dans un
environnement domestique, ce produit peut
causer des interférences radio. Le cas échéant,
l’utilisateur devra éventuellement prendre des
mesures adéquates.
3

Table des matières
Précautions de sécurité .......................... 2
Noms des pièces et des fonctions ......... 5
Noms des touches et fonctions sur l’écran
LCD ........................................................ 6
Utiliser les icônes touches/miniatures
............. 7
Démarrer
Charger la batterie ................................. 8
Ajustement de la dragonne .................... 9
Insérer une nouvelle carte SD .............. 10
Régler l’horloge .................................... 12
Enregistrement
Enregistrer des vidéos ......................... 13
Enregistrer des photos ......................... 15
Lecture
Lire/Supprimer des fichiers sur cette unité
............ 16
Lire sur le téléviseur ............................. 18
Copier
Copie sur un ordinateur ........................ 19
Informations supplémentaires
Changer les paramètres du menu ........ 21
Dépannage .......................................... 22
Mises en garde .................................... 24
Durée d’enregistrement/Nombre de photos
.............................................................. 26
Spécifications ....................................... 27
.Voir le Manuel d’utilisation
AInsérez le CD-ROM fourni dans le lecteur CD de votre ordinateur.
BCliquez deux fois sur l’icône du CD-ROM dans “Ordinateur” ou “Poste de travail”.
CCliquez sur le dossier “GY-HM70E_manual”.
0Les guides d’utilisateur détaillés en format PDF sont affichés.
English : Anglais
German : Allemand
French : Français
Spanish : Espagnol
Italian : Italien
Russian : Russe
Remarque
Adobe Acrobat Reader version 5 ou supérieure ou Adobe Reader est requis pour
visualiser le fichier PDF.
http://www.adobe.com/
4

Noms des pièces et des fonctions
.
REMOTE
AV
DC
345 08
b
a
jk
e
C
BF
E
A
z
x
y
lmn
gfh
op
i
q
GHI
D
cd
t
12 9
7
6uwvsr
* Le microphone est en option.
ALampe témoin
BMicrophone incorporé
CSupport de microphone
DSabot
ETouche “REC” (d’enregistrement)
FCommande de zoom
GViseur
HOculaire
ICommande de focalisation de l’oculaire
JHaut-parleur incorporé
KObjectif/couvre-objectif
LLevier “DOOR LOCK”
MCarte SD, fente A, B
NÉcran LCD
OTrous de montage du trépied
PSélecteur “AF/MF”
QTouche i.AUTO (Auto Intelligent)
RTouche MODE (Vidéo/Photo)
SBouton “CAM”/“MEDIA”
TCommutateur du couvre-objectif
UAnneau de réglage de mise au point
V“ADJ.” cadran
WTouche “SET”
X“WHT BAL” Touche de sélection de
balance des blancs
YBouton de vitesse d’obturation
“SHUTTER”
ZBouton de diaphragme “IRIS”
aBouton d’exposition “AE±”
bTémoin d’indication de charge “BATT. 1”
cTémoin d’indication de charge “BATT. 2”
dTouche “REC” (d’enregistrement)
e“STANDBY/ON OFF”/“CAM/MEDIA”
Sélecteur de mode de puissance/
fonctionnement
fTouche “SNAPSHOT” (Enregistrer des
photos)
gCommande de zoom
h“BATT. 1” touche de déverrouillage
i“BATT. 2” touche de déverrouillage
jPrise de casque
k“REMOTE” Terminal à distance
lConnecteur “AV”
mConnecteur “DC”
n“MIC” prise
oConnecteur USB
pConnecteur HDMI
q“MEDIA” Témoin indicateur du mode
support
r“CAM” Témoin indicateur du mode
caméra
s“ACCESS” Témoin d’accès
5

Noms des touches et fonctions sur
l’écran LCD
Les écrans suivants s’affichent pendant les
modes vidéo et photo et fonctionnent
comme des écrans tactiles.
Écran d’enregistrement (vidéo/photo)
.
MENU
≪MEDIA REC
1
2
6
5
4
3
ATouche Mode A/B (Vidéo (50i/50p)/
Photo)
BTouche Mode du support
Bascule vers un mode support (lecture).
CTouche de Démarrage/Arrêt de
l’enregistrement
6
: Touche Lancement
d’enregistrement des vidéos
7
: Touche Arrêt d’enregistrement
des vidéos
Q: Touche Enregistrement des
photos
DTouche Menu
ETouche Affichage
Écran simple : Certains écrans
disparaissent après environ 3
secondes.
Plein écran : Affiche tout.
Fait basculer l’écran entre plein et simple
à chaque pression de la touche.
FTouche C/H (Auto Intelligent/manuel)
Écran de lecture (vidéo)
.
0:01:23 0:12:34
MENU
≪CAM
6
2 3 4 5
1
ATouche Mode A/B (Vidéo (50i/50p)/
Photo)
BTouche Mode caméra
Bascule le mode caméra
(enregistrement).
CTouche Écran d’index (affichage
miniature)
DTouche Effacer
ETouche Menu
FTouches de fonctionnement
Écran de lecture (photo)
.
B
≪CAM MENU
3 4 56
1
2
ATouche Mode A/B (Vidéo (50i/50p)/
Photo)
BTouches de fonctionnement
CTouche Mode caméra
Bascule le mode caméra
(enregistrement).
DTouche Écran d’index (affichage
miniature)
ETouche Effacer
FTouche Menu
6

Écran d’index (affichage miniature)
.
≪CAM
2
3 4 5 6 7
1
8
ATouche Mode A/B (Vidéo (50i/50p)/
Photo)
BTouche Date
CTouche Mode caméra
Bascule le mode caméra
(enregistrement).
DTouche de mode photo (uniquement
pour photos)
ETouche Effacer
FTouche Support de lecture
Bascule entre les fentes de la carte SD.
GTouche Menu
HTouche Avance/Retour de page
Écran Menu (mode enregistrement)
.
OFF
3
1
2
5
4
6
7
8
9
0
AREGLAGE ENREGISTR. Menu
BMenu de raccourcis
CREGLAGES CONNEXION Menu
DTouche Aide
ETouche SILENCE
FTouche INFO.
GTouche Fermer
HREGLAGES DES MEDIA Menu
ICONFIG. Menu
JENREGISTR. SPECIAL Menu
Utiliser les icônes touches/miniatures
Il y a deux façons d’utiliser l’écran tactile, à savoir “taper” et “tirer”. Voici quelques
exemples ci-dessous.
A Appuyez sur la touche affichée (icône) ou la miniature (fichier) sur l’écran tactile pour
faire une sélection.
B Tirez les miniatures sur l’écran tactile pour rechercher le fichier désiré.
.
≪CAM
0:01:23 0:12:34
É
cran d’enregistrement
É
cran de lecture
É
cran d’index
MENU
≪MEDIA REC
0:01:23 0:12:34
MENU
≪CAM
Remarque
0L’écran tactile de cet appareil est sensible à la pression. Lorsque l’écran tactile
ne répond pas sans à-coups, appuyez avec un peu plus de force de la pointe
de vos doigts.
0N’appuyez pas ou ne frottez avec une force excessive.
0N’utilisez pas l’écran tactile avec un objet avec une pointe aiguisée.
0Le fait d’appuyer à deux endroits ou plus simultanément peut provoquer un
fonctionnement défectueux.
0Tapez sur les touches (icônes) sur l’écran tactile avec précision. Les touches
peuvent ne pas répondre si on ne les tape pas à l’endroit précis.
0Appuyez sur “AJUST. ECRAN TACTILE” si la zone réactive de l’écran est
excentrée de la zone touchée.
7

Charger la batterie
.
TT.1 BATT.2
REMOTE
AV
DC
Chargement terminé :
S’éteint
Réglez le sélecteur
“STANDBY/ON OFF” sur “OFF”.
Fixez la batterie.
Alignez la borne de la batterie
avec l’appareil.
Vous pouvez charger soit BATT.1 soit BATT.2.
Si l’appareil est muni de deux batteries, alors BATT.1 charge en premier. Une fois
BATT.1 entièrement chargée, BATT.2 charge. Toutefois, si BATT.1 est fixée
pendant le chargement de BATT.2, BATT.1 chargera une fois le chargement de
BATT.2 terminé. Les deux batteries ne peuvent pas être chargées en même
temps.
Raccordez le connecteur CC et
branchez-le dans la prise d’alimentation.
Charge Lampe1, 2
Chargement en cours :
Clignote
0La batterie n’est pas chargée lors de l’achat.
0Pour retirer la batterie, appuyez sur le bouton de verrouillage et glissez la batterie pour
la retirer de l’appareil.
.
8

Attention
Assurez-vous d’utiliser des batteries de JVC.
0Si vous utilisez des batteries d’autres fabricants JVC, les performances et la
sécurité ne seront pas garanties.
0Si des dysfonctionnements (surintensité, surtension, erreur de transmission,
etc) se produisent ou si n’importe quelle batterie manufacturée autre que JVC
est utilisée pour la charge de la batterie, la charge est interrompue. Dans ces
cas, le voyant CHARGE clignote rapidement pour notification.
0Vous pouvez enregistrer ou lire des vidéos pendant que l’adaptateur secteur
est connecté. (Le chargement de la batterie ne peut être effectué pendant
l’enregistrement ou la lecture.)
Enlevez la batterie lorsque l’appareil ne va pas être utilisé pendant une longue
période. La performance de la batterie peut chuter si elle reste dans l’appareil.
0Durée de chargement : Environ 3 h 30 m (avec la batterie fournie)
0La durée de chargement correspond à la durée de chargement reportée
lorsque l’appareil est utilisé à une température ambiante de 25 °C. Si le bloc-
batterie n’est pas chargé à une température ambiante comprise entre 10 et 35
°C, le chargement peut prendre plus de temps, voire ne pas démarrer. Le
voyant de CHARGE clignote 2 fois dans un cycle lent pour notification si la
charge de la batterie ne démarre pas. Aussi, veuillez noter que le temps
d’enregistrement et de lecture peut être réduit dans certaines circonstances
d’utilisation comme à basse température.
0Vous pouvez utiliser cet appareil même avec une seule batterie raccordée.
Ajustement de la dragonne
.
Tirez la tablette Ajustez la longueur de la
dragonne
Fixez la tablette
Atténuateur
9

Insérer une nouvelle carte SD
Insérez une carte SD disponible dans le commerce avant tout enregistrement.
Cet appareil est fourni avec deux fentes pour carte SD. Lorsque deux cartes SD sont
insérées et “ENREG. EN CONTINU” dans le menu “REGLAGE ENREGISTR.” est réglé
sur “MARCHE”, les enregistrements peuvent continuer sur l’autre carte même si une carte
est pleine ou si une erreur se produit sur une des cartes.
.
※
Réglez le sélecteur
“STANDBY/ON OFF” sur “OFF”.
Ouvrez la porte.
Glissez le levier “DOOR LOCK”
vers la gauche et tirez la porte
vers vous.
Insérez la carte SD dans la fente A.
Étiquette
Fermez la porte.
Après avoir fermé la porte, glissez
le levier “DOOR LOCK” vers la
droite pour verrouiller la porte.
Coupez le courant de l’appareil avant
d’insérer ou de retirer une carte SD.
oPour retirer la carte
Poussez la carte vers l’intérieur puis tirez-la vers vous.
Remarque
Les opérations sont confirmées sur les cartes SD suivantes.
Fabricant Panasonic, TOSHIBA, SanDisk
Vidéo A
Carte SD compatible Classe 4 ou supérieure (2 Go)/
Carte SDHC compatible Classe 4 ou supérieure (de 4 Go à 32 Go)/
Carte SDXC compatible Classe 4 ou supérieure (de 48 Go à 128 Go)
0Pour l’enregistrement d’une qualité de vidéo “UXP”, la
Classe 6 ou supérieure est recommandée.
0Pour l’enregistrement en format progressif (50p), la
Classe 6 ou supérieure est requise.
Photo BCarte SD (256 Mo à 2 Go) / carte SDHC (4 Go à 32 Go) / carte
SDXC (48 Go à 128 Go)
0Toute utilisation de cartes SD (y compris des cartes SDHC/SDXC) autres que
celles indiquées ci-dessus risque de causer des problèmes lors de
l’enregistrement ou la perte de données.
0
L’appareil n’est pas garanti pour fonctionner avec toutes les cartes SD. Il est possible
que certaines cartes SD ne fonctionnent pas en raison de changements des
spécifications, etc.
0Pour protéger les données, ne touchez pas aux terminaux de la carte SD.
0Lorsque vous utilisez une carte SDXC, vérifiez sa compatibilité avec le système
d’exploitation de votre ordinateur en vous référant au Manuel d’utilisation.
10

oPour utiliser une carte SD dans la
FENTE B
L’enregistrement peut être effectué sur
une carte lorsque “ENR. VIDEO SUR
EMPL.” ou “ENR. PHOTO SUR EMPL.”
du menu “REGLAGES DES MEDIA” est
réglé sur “EMPL. B”.
AOuvrez l’écran LCD.
BAppuyez sur “MENU”.
CTapez “REGLAGES DES MEDIA”.
DTapez “ENR. VIDEO SUR EMPL.”
ou “ENR. PHOTO SUR EMPL.”.
.
ENR. PHOTO SUR EMPL.
ENR. VIDEO SUR EMPL.
REGLAGES DES MEDIA
ETapez “EMPL. B”.
.
EMPL. B
ENR. VIDEO SUR EMPL.
oPour utiliser des cartes SD qui ont
été utilisés sur d’autres appareils
Formattez (initialisez) la carte à l’aide de
“FORMATER LA CARTE SD” à partir de
“REGLAGES DES MEDIA”.
Toutes les données de la carte seront
supprimées lors du formatage. Avant
de formater la carte, copiez sur un
ordinateur tous les fichiers qu’elle
contient.
AEffectuez les étapes A - C à partir
de “Pour utiliser une carte SD dans
la FENTE B”.
BTapez “FORMATER LA CARTE
SD”.
.
REGLAGES DES MEDIA
FORMATER LA CARTE SD
CTapez la fente avec la carte à
formatter.
DTapez “FICHIER”.
.
FICHIER
FORMAT. EMPLACEMENT A
ETapez “OUI”.
FUne fois le formatage terminé, tapez
sur “OK”.
11

Régler l’horloge
1Réglez le sélecteur “STANDBY/
ON OFF” sur “ON”.
2Ouvrez l’écran LCD.
.
3Appuyez sur “OUI” lorsque
“REGLER DATE/HEURE !” est
affiché.
.
NON
OUI
REGLER DATE/HEURE !
4Réglez la date et l’heure.
.
201511000
1
REGLAGE DE L'HORLOGE
DATE HEURE
REGLER
0Lorsque l’année, le mois, le jour,
l’heure ou la minute est touchée, “∧” et
“∨” s’affichent.
Appuyez sur “∧” ou “∨” pour régler la
valeur.
0Répétez cette étape pour entrer
l’année, le mois, la journée, l’heure et
les minutes.
5Une fois l’heure et la date réglées,
tapez sur “REGLER”.
6Sélectionnez votre région puis
tapez sur “ENREG.”.
0Le décalage horaire entre la ville
sélectionnée et l’heure GMT (temps
universel coordonné) est affiché.
0Appuyez sur “<” ou “>” pour régler le
nom de la ville.
Pour changer la langue d’affichage
Vous pouvez modifier la langue de
l’affichage sur l’écran.
AOuvrez l’écran LCD.
BAppuyez sur “MENU”.
CTapez “CONFIG.”.
DTapez “LANGUAGE”.
.
CONFIG.
LANGUAGE
ETapez sur la langue désirée.
Remarque
0Si “REGLER DATE/HEURE !”
apparaît après le réglage de
l’horloge, la batterie de l’horloge
interne est épuisée. Pour plus de
détails sur le remplacement de la
batterie, contactez votre
revendeur JVC ou le centre de
services JVC.
12

Enregistrer des vidéos
Vous pouvez enregistrer des vidéos sans avoir à vous préoccuper des détails de réglage.
Pour ce faire, utilisez le mode Auto Intelligent. Les réglages comme l’exposition et la mise
au point seront ajustés automatiquement pour s’adapter aux conditions de prises de vue.
Avant d’enregistrer une scène importante, il est recommandé d’effectuer un
enregistrement test.
.
4
H
P
A
C
A
321
Ouvrez le
volet de
protection
de l’objectif.
Vérifiez si le mode
d’enregistrement est bien
sur la touche A vidéo.
Si le mode est B
photo, tapez B sur
l’écran tactile, puis
tapez A pour basculer.
Vérifiez si le mode
d’enregistrement est
C Auto Intelligent.
Si le mode est sur le
mode H manuel, tapez
sur H sur l’écran tactile,
puis sur P pour
changer.
Lancez
l’enregistre
ment.
Appuyez à
nouveau pour
arrêter
l’enregistrement.
Effectuer un zoom
(Grand angle) (Téléobjectif)
Mode 50p (progressif)
Mode 50i (entrelacé)
:
( :
)
0Ce mode peut également être commuté entre vidéo et photo en appuyant sur la touche
“MODE” de cet appareil.
0Ce mode peut également être commuté entre Auto intelligent et Manuel en appuyant
sur la touche “i.AUTO” de cet appareil.
0Vous pouvez également taper 6 sur l’écran tactile pour enregistrer. Pour arrêter
l’enregistrement, tapez 7.
0La touche “REC” et la commande de zoom sur la poignée peuvent également être
utilisées.
0Pour utiliser le viseur au cours de l’enregistrement, fermez l’écran LCD.
0Pour afficher les images dans le viseur, ajustez la mise au point en tournant le levier de
mise au point oculaire au bas du viseur.
13

oIndications apparaissant à l’écran pendant l’enregistrement de vidéos
.
MENU
≪MEDIA
0:00:00 [0:54]
REC
Stabilisateur d’image
Qualité vidéo
Attente-enregistrement
Enregistrement en cours
Enregistrement en continu *1 /
Enregistrement avec
récupération automatique *2
Batterie 2 voyant
Batterie 1 voyant
Supports d’enregistrement
Durée d’enregistrement
restante
Compteur de scènes
*1 Enregistrement en continu :
Bascule automatiquement vers un autre support et continue l’enregistrement lorsque
deux cartes SD sont insérées dans cet appareil et qu’il n’y a plus d’espace libre sur
le support d’enregistrement en cours.
*2 Enregistrement avec récupération automatique :
Bascule automatiquement vers un autre support et continue l’enregistrement lorsque
deux cartes SD sont insérées dans cet appareil et qu’il y a une erreur dans le support
d’enregistrement.
0Quand une seule carte SD est insérée, l’enregistrement continu et l’enregistrement
avec récupération automatique ne peuvent pas être effectués. q s’affichera.
L’icône n’apparaît pas lorsque “ENREG. EN CONTINU” dans le menu “REGLAGE
ENREGISTR.” est réglé sur “ARRET”.
Remarque
0Après utilisation, faites glisser le volet de protection de l’objectif pour fermer
l’objectif.
0La durée d’enregistrement estimée de la batterie fournie est d’environ 1 heure
et 5 minutes.
0Lorsque l’enregistrement est en cours avec une batterie fixée, une autre
batterie peut être fixée sans arrêter l’enregistrement.
0Lorsque 2 batteries sont fixées, enlever une pile ne coupera pas l’alimentation
si l’une des baterries ou les deux sont encore chargées.
0Ne retirez pas l’adaptateur secteur ou la carte SD lorsque le voyant d’accès est
allumé. Les données enregistrées peuvent devenir illisibles.
0Ne mettez pas la caméra hors tension lorsque le voyant d’accès est allumé.
Les données enregistrées peuvent devenir illisibles.
0
L’angle de vue peut changer lorsque le stabilisateur d’image est activé ou désactivé.
0Les vidéos enregistrées en mode 50p (sélectionnez “50p” dans “SELECT.
SYSTEME”) peuvent être lues uniquement sur les dispositifs compatibles
AVCHD Progressive.
0Alors que cet appareil peut être utilisé avec l’écran LCD renversé et fermé, la
température s’élève plus facilement. Laissez l’écran LCD ouvert lorsque vous
utilisez cet appareil.
0L’appareil peut se mettre hors tension pour protéger le circuit si sa température
s’élève trop.
14

Enregistrer des photos
.
Vérifiez si le mode
d’enregistrement
est bien sur la
touche B photo.
Si le mode est sur le
mode A vidéo, tapez
sur A sur l’écran
tactile, puis sur B
pour changer.
Effectuez la mise au point du sujet.
Appuyez sur la touche à mi-course
Le voyant devient
vert lorsque la mise
au point est terminée
Prenez une photo.
Appuyez entièrement
Le voyant s’allume lors
de l’enregistrement
d’une photo
0La stabilisation de l’image commence seulement quand la touche est à moitié
enfoncée.
0Vous pouvez aussi appuyer sur Q sur l’écran tactile à enregistrer. Toutefois, il est
impossible de régler la mise au point en appuyant à mi-course.
15

Lire/Supprimer des fichiers sur cette unité
Sélectionner et lire les vidéos ou photos enregistrées à partir d’un écran d’index (affichage
miniature).
.
≪CAM
FIN
REGLER
EFF. TOUT
SEL. TOUT
SUPPRIMER
Mode 50p (progressif)
Mode 50i (entrelacé)
Tapez A ou B pour sélection-
ner le mode vidéo ou photo.
Tapez “<<MEDIA” sur l’écran
tactile pour sélectionner le
mode de lecture.
Appuyez sur “<<CAM” pour
retourner au mode
d’enregistrement.
Appuyez sur le fichier à lire.
Tapez sur u pour retourner à
l’écran d’index.
Appuyez sur e pour interrompre la
lecture.
Tapez s / t en bas pour
sélectionner le support à lire.
Réglage du volume
pendant la lecture
Côté + :
Augmenter le
volume
Côté - :
Diminuer le
volume
Pour supprimer des fichiers inutiles
Tapez A.
Appuyez sur les fichiers à effacer.
Une petite coche apparaît sur le fichier sélectionné. Pour
supprimer la marque de retrait, appuyez à nouveau.
Appuyez sur “REGL.”.
Appuyez sur “EXECUTER” lorsque le
message de confirmation apparaît.
Tapez sur “OK”.
:
( :
)
0La touche W sur l’écran d’index est affichée pendant la lecture de photos. Les
photos qui sont enregistrées en rafale en 2 secondes ou en mode rafale seront
groupées ensemble et affichées avec un cadre vert sur un écran d’index séparé.
L’écran d’index bascule entre l’écran d’index normal et l’écran d’index de groupe à
chaque pression de la touche W.
oPour capturer une photo durant la lecture
Arrêtez la lecture et appuyez sur la touche SNAPSHOT.
16

oTouches de fonctionnement utilisables lors de la lecture
Pendant la lecture vidéo Pendant la lecture de photos
d / eLecture/pause
Lancement/Pause du diaporama
uArrêt (retourne à l’écran d’index)
Arrêt (retourne à l’écran d’index)
gPasse à la vidéo suivante Passe à la photo suivante
hRetourne au début de la scène
Retourne à la photo précédente
iRecherche avant -
jRecherche arrière -
k
Pendant la pause du ralenti avant / pendant la
pause appuyez et maintenez la touche enfoncée
pour commencer la lecture au ralenti
-
lPendant la pause du ralenti arrière / pendant
la pause appuyez et maintenez la touche
enfoncée pour commencer la lecture arrière
au ralenti
-
R-
Pivote à 90 degrés dans le sens
inverse des aiguilles d’une montre
S- Pivote à 90 degrés dans le sens
des aiguilles d’une montre
T- Lecture continue des images
prises en rafale
0Les touches disparaissent après environ 5 secondes. Tapez sur l’écran pour afficher
les touches à nouveau.
17

Lire sur le téléviseur
Préparation :
0Mettez la caméra et le téléviseur hors tension.
Pour vous connecter à l’aide du connecteur HDMI
.
Vers connecteur
HDMI
Câble HDMI
(vendu séparément)
Entrée connecteur
HDMI
Téléviseur
Remarque
0Utilisez un câble HDMI haute vitesse.
Connecter à l’aide du connecteur AV
Changez les réglages dans “SORTIE VIDEO” dans “REGLAGES CONNEXION” selon la
connexion.
.
AV
Entrée audio (D)
Vers connecteur AV
Câble AV
(fourni)
Entrée vidéo
Entrée vidéo
Entrée audio (G)
Entrée audio (D)
Jaune
Rouge
Blanc
Jaune
Rouge
Blanc
Fonctions de lecture
Une fois la connexion avec le téléviseur terminée
AConnectez l’adaptateur secteur. (p. 8)
BMettez la caméra et le téléviseur sous tension.
CSélectionner l’entrée d’alimentation de la TV.
DCommencez la lecture sur la caméra.
18

Copie sur un ordinateur
Vous pouvez lire et copier les fichiers sur la
carte SD en connectant cet appareil à un
ordinateur via un câble USB.
1Raccordez le câble USB à
l’adaptateur secteur.
.
Vers connecteur
USB
Câble USB
(fourni)
Adaptateur
secteur à la prise
secteur (110 V à
240 V)
Vers connecteur USB
Vers
connecteur
CC
ARaccordez l’appareil via le câble
USB fourni.
BRaccordez l’adaptateur secteur à
cet appareil.
CAllumez la caméra.
0Assurez-vous d’utiliser l’adaptateur
secteur JVC fourni.
0Le menu “SELECTIONNER
APPAREIL” apparait.
2Tapez “CONNECTER AU PC”.
.
CONNECTER AU PC
POUR CONNEXION
SELECTIONNER TYPE APPAREIL
SELECTIONNER APPAREIL
3
Windows
Sélectionnez “Ordinateur”
(Windows Vista) / “Poste de travail”
(Windows XP) / “Ordinateur”
(Windows 7) à partir du menu
“démarrer”, puis cliquez sur l’icône
“JVCCAM_SD”.
Ordinateur Mac
Cliquez deux fois sur l’icône “No
Name”, puis cliquez sur l’icône
“JVCCAM_SD”.
0Ouvrez le dossier avec les fichiers
souhaités. (p. 20)
4Copiez les fichiers dans n’importe
quel autre dossier de l’ordinateur
(bureau, etc.).
19

Débrancher cet appareil de l’ordinateur
(Windows)
1Cliquez sur “Retirer le périphérique
en toute sécurité et éjecter le
média”.
.
Cliquez sur
2Cliquez sur “Retirer Périphérique
de stockage de masse USB en
toute sécurité”.
3(Pour Windows Vista) Cliquez sur
“OK”.
4Débranchez le câble USB de
l’ordinateur.
Débranchement de cet appareil de
l’ordinateur
(Ordinateur Mac)
Jetez l’icône “No Name” dans la corbeille.
.
No Name Poubelle
Liste de fichiers et de dossiers
Les dossiers et les fichiers sont créés sur la carte SD tel qu’illustré ci-dessous.
Ils sont uniquement créés lorsque cela est nécessaire.
.
[JVCCAM_SD] [DCIM]
[AVCHD] [BDMV] [STREAM]
[BACKUP]
[CLIPINF]
[PLAYLIST]
[INDEX.BDM]
[MOVIEOBJ.BDM]
[EXTMOV]
[PRIVATE]
MOV_0001.MTS
MOV_0002.MTS
MOV_0003.MTS
…
…
**XXX.MTS
[JVC]
PIC_0001.JPG
PIC_0002.JPG
PIC_0003.JPG
[100JVCSO]
[101JVCSO]
[102JVCSO]
(Carte SD)
(Dossier photo)
(Informations de gestion)
(Fichier Photo)
(Fichier Vidéo)
(Fichiers vidéo avec informations de gestion défectueuses)
**: Nombre unique
(les 2 derniers chiffres du
numéro de série de l’appareil)
Attention
0Lorsque la caméra et l’ordinateur sont connectés par un câble USB, les
supports enregistrés sont en lecture seule.
20

Changer les paramètres du menu
Pour modifier la configuration de la caméra,
tapez [MENU] et sélectionnez l’article que
vous souhaitez changer.
1Appuyez sur “MENU”.
.
REC
≪MEDIA
MENU
2Appuyez sur le menu désiré.
.
OFF
0“SILENCE” : règle la caméra en mode
“silencieux ”.
“INFO.” : Affiche “la durée
d’enregistrement restante”.
0Tapez sur F pour afficher “dans le
menu de raccourcis”.
3Tapez l’article désiré pour modifier
la configuration.
(Écran type icône)
.
0Tapez sur 0 ou 1 pour faire défiler
l’écran.
(Écran type liste)
.
0Appuyez sur “∧” ou “∨” pour faire défiler
l’écran.
oPour quitter l’écran
Appuyez sur “L” (quitter).
oPour revenir à l’écran précédent
Appuyez sur “J” (retour).
21

Dépannage
En cas de problème avec cet appareil, veuillez vérifier les points suivants avant de
demander une réparation.
1 Veuillez consulter la section “Problèmes” ci-dessous.
2Veuillez consulter la section “Dépannage” dans le “Manuel d’utilisation”.
Si vous éprouvez des difficultés à utiliser cet appareil, veuillez consulter les
descriptions détaillées dans le “Manuel d’utilisation”.
3 Cette unité est un périphérique contrôlé par micro-ordinateur. Les décharges
électrostatiques, les bruits externes et les interférences (provenant d’une TV ou
d’une radio par exemple) peuvent empêcher la caméra de fonctionner
correctement.
Si tel est le cas, réinitialisez l’unité.
AÉteignez l’appareil.
BRetirez l’adaptateur secteur et la batterie de cet appareil, remettez-les en
place, et remettez l’appareil sous tension.
4 Si les points ci-dessus ne peuvent résoudre le problème, consultez votre
revendeur JVC ou le centre de services JVC le plus proche.
Problèmes
Problèmes Action Page
Alimentation
Le voyant POWER/
CHARGE se met à
clignoter lorsque
l’alimentation est
coupée.
0La batterie est en train de charger. 8
Enregistrement
Aucun enregistrement
ne peut être effectué.
0Vérifiez la touche A/B.13
0Réglez le mode d’enregistrement en
appuyant sur la touche “<<CAM”. 16
L’enregistrement
s’arrête
automatiquement.
0Éteignez l’unité, patientez quelques
minutes, puis rallumez-la. (Cet
appareil s’arrête automatiquement
pour protéger le circuit en cas
d’augmentation de la température.)
-
0L’enregistrement s’arrête
automatiquement après 12 heures
d’enregistrement continu.
-
Impossible
d’enregistrer
correctement dans le
mode Auto Intelligent.
0Lorsqu’il y a plusieurs sources de
lumière et en fonction des conditions
de prises de vue, il est possible que
l’exposition et la mise au point ne
puissent être ajustées correctement
en mode Auto Intelligent. Dans ce
cas, ajustez les réglages
manuellement.
-
22

Lecture
Le son ou la vidéo est
interrompu(e).
0La lecture est parfois interrompue
aux sections reliant deux scènes. Ce
n’est pas un dysfonctionnement.
-
Autres problèmes
Le voyant ne clignote
pas lors du chargement
de la batterie.
0Vérifiez la charge restante de la
batterie. (Lorsque la batterie est
complètement chargée, le voyant ne
clignote pas.)
8
-
0En cas de charge dans des endroits
chauds ou froids, assurez-vous que
la batterie est chargée dans la plage
de température requise. (Sans quoi,
la batterie risque de ne plus être
protégée pendant la charge.)
8
L’unité surchauffe.
0Ce n’est pas un dysfonctionnement.
(Cet appareil peut chauffer lorsqu’il a
été utilisé pendant un long moment.)
-
Messages d’avertissement
Messages d’avertissement Action Page
Messages d’avertissement
ERREUR
D'ENREGISTREMENT
0Éteignez puis rallumez l’appareil. -
0Si malgré tout vous ne parvenez pas
à résoudre le problème,
sauvegardez vos fichiers et exécutez
“FORMATER LA CARTE SD” dans le
menu “REGLAGES DES MEDIA”.
(Toutes les données seront
supprimées.)
-
TROP PEU DE DONNEES
ENREGISTREES
SAUVEGARDE
IMPOSSIBLE
0Lorsque “ENREG. ACCELERE” est
arrêté avec un temps
d’enregistrement inférieur à
“0:00:00:14”, la vidéo ne sera pas
sauvegardée.
-
ERREUR CARTE
MEMOIRE !
0Éteignez puis rallumez l’appareil. -
0Enlevez l’adaptateur secteur et la
batterie; ensuite, retirez et réinsérez
la carte SD.
-
0Nettoyez les bornes de la carte SD. -
0Si malgré tout vous ne parvenez pas
à résoudre le problème,
sauvegardez vos fichiers et exécutez
“FORMATER LA CARTE SD” dans le
menu “REGLAGES DES MEDIA”.
(Toutes les données seront
supprimées.)
-
23

Mises en garde
.
Support d’enregistrement
• Veiller à suivre les directives ci-dessous
pour éviter d’altérer ou d’endommager les
données enregistrées.
•
Lors du formatage ou de l’effacement des données à
l’aide des fonctions du caméscope, seules les
informations de gestion des fichiers sont modifiées.
Les données ne sont pas complètement effacées du
support d’enregistrement. Si vous souhaitez effacer
complètement toutes les données, nous vous
recommandons soit d’utiliser un logiciel disponible
dans le commerce spécialement conçu à cette fin,
soit de détruire physiquement le caméscope à l’aide
d’un marteau, etc.
• Ne pas déformer ou laisser tomber le support
d’enregistrement, ou le soumettre à une forte
pression, des secousses ou des vibrations.
Ne pas éclabousser le support d’enregistrement
avec de l’eau.
Ne pas utiliser, remplacer ou entreposer le
support d’enregistrement dans des endroits
fortement exposés à de l’électricité statique ou à
des parasites électriques.
Ne pas mettre le caméscope hors tension ou
retirer la batterie ou l’adaptateur secteur pendant
la prise de vue, la lecture ou l’accès au support
d’enregistrement.
Ne pas placer le support d’enregistrement à
proximité d’objets possédant un fort champ
magnétique ou émettant de fortes ondes
électromagnétiques.
Ne pas ranger le support d’enregistrement dans
des endroits exposés à une température élevée
ou à une forte humidité.
Ne pas toucher les pièces métalliques.
•
•
•
•
•
•
Écran LCD
• Pour éviter tout endommagement de l’écran
LCD, NE PAS
... le pousser trop fortement ou lui faire subir des
chocs.
placer le caméscope avec l’écran LCD en
dessous.
...
• Pour prolonger sa durée de vie utile
... éviter de le frotter à l’aide d’un chiffon rugueux.
Batteries
La batterie fournie est
une batterie au lithiumion.
Avant d’utiliser
la batterie fournie ou
une batterie en option,
bien lire les consignes
suivantes :
Bornes
• Pour éviter tout accident
...
...
...
...
...
• Pour éviter tout endommagement et
prolonger la durée de vie utile
... ne pas soumettre à un choc inutile.
recharger à l’intérieur d’une plage de
température de 10°C à 35°C. Des températures
basses peuvent prolonger la durée de charge,
ou même dans certains cas arrêter la recharge.
Des températures élevées peuvent empêcher
une charge complète, ou même dans certains
cas arrêter la recharge.
entreposer dans un endroit frais et sec. Toute
exposition prolongée à de températures
élevées accélérera la décharge naturelle et
diminuera la durée de vie utile.
garde le niveau de la batterie à 30 % (X) si la
batterie n'est pas utilisée pendant longtemps.
De plus, chargez complètement et ensuite
déchargez la batterie complètement tous les 6
mois, puis continuez à la stocker à un niveau de
30 % de charge (X).
retirer l’appareil du chargeur ou le débrancher
lorsque vous ne vous en servez pas ; certains
appareils, même éteints, continuent de
consommer du courant.
ne pas laisser tomber ou soumis à des chocs
violents.
...
...
...
...
...
ne pas brûler.
ne pas court-circuiter les terminaux. Garder à
bonne distance d’objets métalliques lorsqu’il n’est
pas utilisé.
Pour le transport, vérifiez que le capuchon de la
batterie fourni est bien fixé à la batterie. Si le
capuchon de la batterie est mal placé, portez la
batterie dans un sac en plastique.
ne pas modifi er ni démonter.
ne pas exposer la batterie à des températures
supérieures à 60 °C car celle-ci risquerait de
surchauffer, d’exploser ou de prendre feu.
utiliser uniquement les chargeurs spécifi és.
Bien que l’écran du moniteur LCD et le viseur aient
plus de 99,99 % de pixels effectifs, 0,01 % des
pixels peuvent être des points lumineux (rouge,
bleu, vert) ou des taches foncées. Ce n’est pas un
dysfonctionnement. Les points ne seront pas
enregistrés.
24

.
Appareil principal
•Pour votre sécurité, NE PAS
... ouvrir le boîtier du caméscope.
démonter ou modifi er l’appareil.
laisser pénétrer des substances infl ammables, de
l’eau ou des objets métalliques dans l’appareil.
retirer la batterie ou débrancher l’appareil
pendant que celui-ci est sous tension.
laisser la batterie à l’intérieur du caméscope
lorsque celui-ci n’est pas utilisé.
placer des sources de fl ammes nues, telles
que des bougies allumées, sur l’appareil.
exposer l’appareil à l’égouttage ou aux
éclaboussements.
laisser s’accumuler de la poussière ou
placer des objets métalliques sur la prise
d’alimentation ou une prise de courant murale.
insérer des objets dans le caméscope.
...
...
...
...
...
...
...
...
•Éviter d’utiliser l’appareil
... dans des endroits trop humides ou poussiéreux.
dans des lieux exposés à de la suie ou à de la
vapeur (par exemple, près d’une cuisinière).
dans des endroits trop exposés aux chocs ou
vibrations.
près d’un téléviseur.
près d’appareils générant des champs magnétiques ou
électriques intenses (hautparleurs, antennes de diffusion, etc.).
dans des lieux exposés à des températures
extrêmement élevées (au-delà de 40 °C) ou
extrêmement basses (en deçà de 0 °C).
...
...
...
...
...
•NE PAS laisser l’appareil
... dans des lieux exposés à des températures
supérieures à 50 °C.
dans des lieux exposés à des taux d’humidité
extrêmes (en deçà de 35 % ou au-delà de 80 %).
en plein soleil.
dans une voiture hermétiquement fermée en période estivale.
près d’un radiateur.
en hauteur, sur un téléviseur par exemple. Si
l’appareil est placé en hauteur alors que le
câble est raccordé, celui-ci peut être coincé et
l’appareil peut tomber. Dans ce cas, il risque de
ne plus fonctionner.
...
...
...
...
...
•Pour protéger l’appareil, NE PAS
... le mouiller.
le faire tomber ou le cogner contre des objets durs.
le soumettre à trop de chocs ou vibrations durant le transport.
maintenir l’objectif orienté vers des objets
extrêmement lumineux pendant trop longtemps.
exposer l’objectif à la lumière directe du soleil.
...
...
...
...
... le balancer inutilement par la dragonne.
trop balancer l’étui souple lorsque le
caméscope est à l’intérieur.
stocker le caméscope dans un endroit poussiéreux
ou avec du sable.
Couvrir le caméscope avec une serviette, un drap
et ainsi de suite.
...
...
...
•Pour éviter une chute de l’appareil,
•
Serrer la ceinture de la poignée fermement.
Lors de l’utilisation du caméscope avec un
trépied, fixer fermement l’appareil sur le trépied.
•
Si le caméscope se détache et tombe, il peut causer
des blessures ou être endommagé. Si un enfant
utilise l’appareil, un adulte doit être présent.
Cher(e) client(e), [Union européenne]
Cet appareil est conforme aux directives et
normes européennes en vigueur concernant la
compatibilité électromagnétique et à la sécurité
électrique.
Représentant européen de la société
JVC KENWOOD Corporation :
JVCKENWOOD Deutschland GmbH
Konrad-Adenauer-Allee 1-11
61118 Bad Vilbel
Allemagne
Noter que ce caméscope est destiné à un
usage privé uniquement.
Toute utilisation commerciale sans autorisation est
interdite. (Même si vous enregistrez un spectacle
ou une exposition pour votre plaisir personnel,
il est vivement recommandé de demander au
préalable l’autorisation de filmer.)
Marques commerciales
•
•
•
•
•
•
•
•
•
•
AVCHD Progressive/AVCHD et le logotype
AVCHD Progressive/AVCHD sont des marques
commerciales de Panasonic Corporation et de
Sony Corporation.
x.v.Colour™ est une marque de
commerce de Sony Corporation.
HDMI (High-Definition Multimedia Interface) et le
logo HDMI sont soit des marques de commerce
déposées, soit des marques de
commerce de HDMI Licensing,
LLC aux États-Unis et/ou dans d’autres pays.
Fabriqué sous licence de Dolby Laboratories.
Dolby et le symbole double D sont des marques
de commerce de Dolby Laboratories.
Les logos SDXC et SDHC sont des marques de
commerce de SD-3C, LLC.
Windows® est une marque déposée ou une
marque de commerce de Microsoft Corporation
aux États-Unis et/ou dans d’autres pays.
Macintosh est une marque déposée d’Apple Inc.
iMovie et iPhoto sont des marques de commerce de
Apple Inc., enregistrées aux É.-U. et d’autres pays.
Intel, Intel Core et Pentium sont des marques de
commerce ou des marques de commerce
enregistrées de Intel Corporation ou ses filiales
aux États-Unis et dans d’autres pays.
Les autres noms de produit et d’entreprise cités
dans ce mode d’emploi sont des marques de
commerce et/ou des marques déposées de leurs
détenteurs respectifs.
Les marques telles que ™ et ® ont été omises
dans ce manuel.
•
INFORMATION
Fabricant :
Importateur (UE seulement) :
JVC KENWOOD Corporation
3-12, Moriyacho, Kanagawa-ku, Yokohama-shi,
Kanagawa, 221-0022, Japon
JVCKENWOOD U.K. Limited
12 Priestley Way, London NW2 7BA,
Royaume-Uni
25

Durée d’enregistrement/Nombre de photos
Durée d’enregistrement vidéo approximative
Qualité Carte SDHC/SDXC
4 Go 8 Go 16 Go 32 Go 48 Go 64 Go 128 Go
50p 15 m 35 m 1 h 10 m 2 h 30 m 3 h 50 m 5 h 10 h 10 m
UXP 20 m 40 m 1 h 20 m 2 h 50 m 4 h 10 m 5 h 40 m 11 h 30 m
XP 30 m 1 h 2 h 4 h 6 h 8 h 10 m 16 h 20 m
SP 40 m 1 h 20 m 2 h 50 m 5 h 50 m 8 h 30 m 11 h 30 m 23 h 10 m
EP 1 h 40 m 3 h 30 m 7 h 10 m 14 h 40 m 21 h 30 m 28 h 50 m 57 h 50 m
SSW 1 h 20 m 2 h 40 m 5 h 30 m 11 h 20 m 16 h 40 m 22 h 20 m 44 h 50 m
SEW 2 h 50 m 5 h 40 m 11 h 30 m 23 h 30 m 34 h 30 m 46 h 10 m 92 h 40 m
0La durée d’enregistrement vidéo approximative est juste indicative. La durée
d’enregistrement réelle peut être raccourcie en fonction de l’environnement de prise
de vue.
Nombre approximatif de photos (unité : nombre de prises de vue)
Taille d’image Carte SDHC
4 Go 8 Go 16 Go 32 Go
4000x3000 (12M) (4:3) 500 1100 2200 4500
2816x2112 (5,9M) (4:3) 1100 2200 4500 9200
2048x1536 (3,1M) (4:3) 2100 4200 8500 9999
1920x1080 (2,1M) (16:9) 3100 6500 9999 9999
640x480 (0,3M) (4:3) 9999 9999 9999 9999
Durée d’enregistrement approximative (avec batterie)
Batterie Durée d’enregistrement réelle Durée d’enregistrement
continu
BN-VF815 1 h 15 m 2 h 25 m
BN-VF823 (fourni) 1 h 50 m 3 h 30 m
0La batterie n’est pas chargée au moment de l’achat.
0La durée d’enregistrement est une durée estimée du moment où les opérations telles
que démarrer/arrêter l’enregistrement, mise sous/hors tension, zooms sont effectués.
Elle peut être raccourcie dans l’utilisation réelle. (Il est recommandé de préparer la
batterie pour trois fois la durée d’enregistrement prévue.)
0Les valeurs mentionnées ci-dessus se rapportent à celles indiquées lorsque
“LUMINOSITE MONITEUR” est réglé sur “3” (standard), et “SELECT. SYSTEME” sur
“50i”.
26

Spécifications
Caméra
Alimentation Avec un adaptateur secteur : CC 12 V, Avec une batterie : CC 7,2
V
Consommation 3,6 W (lorsque “LUMINOSITE MONITEUR” est réglé sur “3”
(standard))
Consommation de courant nominal : 2 A
Dimensions (L x H x P)
227 mm x 232 mm x 472 mm (L x H x P : sans la dragonne)
Masse Environ 2,9 kg (caméra seulement),
Approx. 3,1 kg (lorsque 2 pièces de la batterie BN-VF823U sont
fixées)
Les caractéristiques et l’apparence de ce produit sont susceptibles d’être modifiées
sans préavis pour d’éventuelles améliorations.
Pour de plus amples informations, veuillez consulter le Manuel d’utilisation.
27

.
JVC KENWOOD Corporation
3-12, Moriyacho, Kanagawa-ku, Yokohama-shi, Kanagawa, 221-0022, Japon
B5A-2179-00
©2015 JVC KENWOOD Corporation E0815TOH-SW-VM