JVC HR V500EX V500_200E 010NO User Manual LPT0812 010A
HR-V200EX HR-V200EX, HR-V500EX LPT0812-010A Norsk (bokmål),
User Manual: JVC HR-V500EX HR-V500EX Norsk (bokmål),
Open the PDF directly: View PDF
.
Page Count: 16

—1—
February 4, 2003 5:45 pm Page 1
NORSK
Master Page: Cover
VIDEOSPILLER
HR-V500E
HR-V200E
BRUKSANVISNING
LPT0812-010A Trykt i Indonesia
COPYRIGHT © 2003 VICTOR COMPANY OF JAPAN, LTD. 0203-AH-CR-LG
SIKKERHET................................................................................... 1
Knapper, kontakter og indikatorer ................................................. 3
Frontpanel.............................................................................. 3
Bakre panel ............................................................................ 3
Fjernkontroll........................................................................... 3
Skjermvisning......................................................................... 4
Hovedmeny ........................................................................... 4
Grunnleggende koplinger............................................................... 5
Grunninnstillinger ......................................................................... 6
Innstilling av videokanalen..................................................... 6
Innstilling av språk ................................................................. 7
Innstilling av klokken ............................................................. 7
Innstilling av tuneren.............................................................. 7
Avspilling ................................................................................... 10
Opptak ...................................................................................... 11
Timeropptak............................................................................... 12
Timer-programmering........................................................... 12
Sjekke, kansellere eller endre programinnstillinger ............... 13
Redigering.................................................................................. 14
Redigering med en annen videospiller eller videokamera..... 14
Systemtilkoplinger...................................................................... 15
Tilkopling til/bruke et stereoanlegg
(kun HR-V500E) ................................................................... 15
Øvrige innstillinger ..................................................................... 15
Barnesikring ......................................................................... 15
Spesifikasjoner ........................................................................... 16
Sikkerhetsanvisninger
Merkeplate og advarsler sitter på baksiden av spilleren.
ADVARSEL: FARLIG SPENNING INNE I SPILLEREN.
ADVARSEL: FOR Å UNNGÅ BRANN- ELLER STØTFARE MÅ IKKE
SPILLEREN UTSETTES FOR REGN ELLER ANNEN
FUKTIGHET.
●Kassetter merket “VHS” (eller “S-VHS”) kan brukes i denne
videospilleren, men det er bare VHS-signaler som kan avspilles
og tas opp.
●HQ VHS er kompatibel med eksisterende VHS-utstyr.
SIKKERHET
OBS
䡲Hvis du ikke skal bruke spilleren på lang tid, anbefaler vi at
du trekker nettledningen ut av stikkontakten.
䡲Det er farlig spenning inne i spilleren. Overlat reparasjoner til
autoriserte reparatører. For å unngå støt- eller brannfare bør
nettledningen trekkes ut av stikkontakten før signal- eller
antennekabel koples til eller fra.
ADVARSEL
Det er to ulike typer SECAM-fargesystemer: SECAM-L, benyttet i
FRANKRIKE (kalles også SECAM-vest) og SECAM-B, benyttet i
østeuropeiske land (kalles også SECAM-øst).
1. Denne spilleren kan også ta inn SECAM-B farge-TV-signaler
til opptak og avspilling.
2. Opptak av SECAM-B TV-signaler gir bilder i svart/hvitt hvis
de avspilles på en SECAM-L- videospiller, og gir ikke
normale fargebilder hvis de avspilles på en PAL-videospiller
med SECAM-B-systemet innebygd (selv om TV-apparatet er
SECAM-kompatibelt).
3. Forhåndsinnspilte SECAM-L-kassetter eller opptak gjort med
SECAM-L-videospiller gir bilder i svart/ hvitt hvis de avspilles
på denne spilleren.
4. Denne spilleren kan ikke brukes til SECAM-L-standarden.
Bruk en SECAM-L-videospiller for å ta opp SECAM-L-
signaler.
VIKTIG
䡲Les de ulike anvisningene på side 1 og 2 før du installerer
eller bruker videospilleren.
䡲Vær oppmerksom på at det kan være forbudt å kopiere
innspilte kassetter eller plater uten opphavsrettsinnehaverens
samtykke.
HR-V500_200E-010NO.fm Page 1 Tuesday, February 4, 2003 5:45 PM

February 4, 2003 5:45 pm Page 2
—2—
Master Page: Right
Når utstyret installeres i et kabinett eller på en hylle, må du se til at
det er tilstrekkelig klaring på alle sider til ventilasjon (minst 10 cm
på begge sider, oppå og bak).
Ved kassering av batterier, må det tas hensyn til miljøet og lokale
regler eller lover som omfatter kassering av batterier må strengt
overholdes.
Hvis følgende forholdsregler ikke følges kan det resultere i skader
på videospilleren, fjernkontrollen eller videokassetten.
1. SETT IKKE spilleren …
…i omgivelser utsatt for ekstrem temperatur eller fuktighet.
…i direkte sollys.
…i støvete omgivelser.
…i omgivelser der det generes sterke magnetfelt.
…på et ustabilt underlag eller et underlag som er utsatt for
rystelser.
2. TILDEKK IKKE spillerens ventialsjonsåpninger eller -hull.
(Hvis ventilasjonsåpningene eller –hullene dekkes til med en
avis, klut, etc., kan varmen som oppstår ikke slippe ut.)
3. SETT IKKE tunge gjenstander på spilleren eller fjernkontrollen.
4. SETT IKKE noe som kan søle oppå spilleren eller
fjernkontrollen.
(Hvis vann eller annen væske skulle trenge inn i utstyret,
oppstår det risiko for branntilløp eller elektrosjokk.)
5. UTSETT IKKE apparatet for vanndrypp eller spruting.
6. BRUK IKKE dette utstyret i et badeværelse eller steder hvor det
er vann. Sett heller IKKE beholdere fylt med vann eller annen
væske (f.eks. kosmetikk eller medisin, blomstervaser,
potteplanter, kopper, etc.,) oppå apparatet.
7. SETT IKKE levende ild, som f.eks. sterarinlys, oppå apparatet.
8. UNNGÅ at spilleren utsettes for kraftige slag under transport.
KONDENS
Fuktighet i luften vil kondensere på spilleren når du flytter den fra
et kaldt sted til et varmt sted, eller under forhold med ekstremt høy
luftfuktighet — på samme måte som det dannes vanndråper på
utsiden av et glas fylt med kald væske. Kondens på hodevalsen vil
skade båndet. I situasjoner der det kan forekomme kondens, bør
du la spilleren være påslått et par timer slik at fuktigheten tørker.
Hvordan bruke fjernkontrollen
Før bruk må lithiumbatteriet (CR 2032) settes inn korrekt vei som
angitt på baksiden av fjernkontrollen. Med fjernkontrollen kan du
betjene de fleste av videospillerens funksjoner, samt de
grunnleggende funksjonene i JVC-apparatet ditt.
●Rett fjernkontrollen mot mottakervinduet på videospilleren.
●Fjernkontrollens maksimale effektive avstand er ca. 7,5 m.
●Ditt JVC TV betjenes ved å trykke på den korresponderende
knappen: TV 1, TV , TV PR +/, TV %+/ (TV-volum).
NB:
Hvis fjernkontrollen ikke virker som den skal tar du ut batteriene,
venter et lite øyeblikk, setter de inn igjen og prøver på nytt.
Rengjøring av videohoder
Opphoping av skitt og andre partikler på videohodene kan
forårsake at avspillingsbildet blir uklart eller avbrudt. Ta kontakt
med nærmeste JVC-forhandler hvis det oppstår nevnte problemer.
Kassetter som kan brukes
●Opptak fra Compact VHS-videokameraer
kan spilles av på denne spilleren. Det er
bare å legge den innspilte kassetten i en
VHS-adapter og dermed kan den brukes
som enhver full størrelses VHS-kassett.
●Denne videospilleren kan ta opp på ordinære VHS- eller Super
VHS-kassetter. Men, den vil kun ta opp og spille av regulære
VHS-signaler. Det er ikke mulig å spille av en Super VHS-
kassett.
For Italia:
“Det bekreftes at dette produktet, av merke JVC, tilfredsstiller
departementsvedtak nr. 548 av 28. aug. '95 kunngjort i den
italienske republikks offisielle lysingsblad nr. 301 av 28. des
'95.”
STANDBY/ON-knappen 1 slår ikke av strømmen til spilleren.
Den slår bare driftsspenningen på og av. “`” viser at
driftsspenningen er slått av, mens “ ! ” viser at den er slått PÅ.
Til eiere av HR-V500E
Kassettbånd som spilles inn med denne videospilleren i LP-
modus (Long Play) kan ikke avspilles på en èn-hastighets
videospiller.
Til eiere av HR-V200E:
Videobånd tatt opp med en annen spiller i LP-modus (Long
Play) kan ikke avspilles på denne videospilleren.
OBS:
Til mobiltelefonbrukere:
Bruk av mobiltelefoner i nærheten av videospilleren kan
forårsake bildeforstyrrelser på TV-skjermen eller gjøre at
skjermen blir en blå bakgrunnskjerm.
Plassering av videospilleren:
Enkelte TV-apparater eller andre enheter produserer sterke
magnetiske felt. Slike apparater må ikke plasseres oppå
videospilleren siden dette kan forårsake bildeforstyrrelser.
HR-V500_200E-010NO.fm Page 2 Tuesday, February 4, 2003 5:45 PM

February 4, 2003 5:45 pm Page 3
—3—
Master Page: Right
Frontpanel
ABånd innsatt-indikator
BREC-indikator
CVCR-indikator
DTimer-indikator
Bakre panel
* Kun HR-V500E
Fjernkontroll
Knapper, kontakter og indikatorer
OBS:
Pass på at ikke nettledningens
monteringsbånd faller inn i
videospilleren. Det vil resultere i at
spilleren ødelegges.
Kassettillegg
PR +/–
Displaypanel
Mottakervindu for
infrarød stråle
Pause9
Avspilling
e
Stopp/utkast
0
Opptak7
Tilbakespoling
3
Fremspoling
5
Nettledning
Se “OBS” under.
Veksle 1 knapp
Når du trykker på 1 på spilleren og fjernkontrollen mens
spilleren er påslått, vil hver knapp virke forskjellig.
På spilleren
Når du trykker på 1, slås spilleren helt av.
På fjernkontrollen
Når du trykker på 1, går spilleren over i standy-modus.
Klokkedisplayet vil automatisk lysdempes.
For å slå spilleren helt av, trykker du på 1 på selve spilleren.
Nummertaster
Tilbakespoling
3
Opptak7[ITR]
Avspilling4
Fremspoling
5
Pause9
Stopp8
Barnesikring
Utkast
Lettvint
avslåing
AV
SP/LP (p)
TV
HR-V500_200E-010NO.fm Page 3 Tuesday, February 4, 2003 5:45 PM

February 4, 2003 5:45 pm Page 4
—4—
Master Page: Right
Skjermvisning
Hvis du trykker på (OK) på fjernkontrollen når “OSD” er satt
til“ON” (墌5), kan du se gjeldende status for spilleren på
skjermen. Indikasjonene, med unntak av klokken og telleverket,
forsvinner etter ca. 5 sekunder. For å slette skjermdisplayet
fullstendig, trykker du på (OK) igjen.
Indikasjonene tas ikke opp selv om videospilleren er i
opptaksmodus.
AKanal- og hjelpeinngang
BKlokke*
CBåndposisjon*
DTelleverk*
EAktuell dag/måned/år
FBåndhastighet
GVideospillerens opptaksmodus
* Hver gang du trykker på (OK), viser displayet vekselsvis klokken eller
båndposisjon og tidstelleverk.
Hovedmeny
Du kan utføre diverse funksjoner eller endre de forskjellige
modusinnstillingene på Hovedmeny-skjermen.
●Slå på spilleren og TV-apparatet og still TV-apparatet inn på AV-
modus eller videokanalen.
●Prosedyren vises hvordan du stiller “OSD” til “ON”.
AHent frem Hovedmeny-skjermen
Trykk på MENU. Trykk på w e, velg
“OSD”-ikonet og trykk på OK.
●Hvis du velger ikon A til D, følger du
hver enkelt innstillingsprosedyre.
●Hvis du velger ikonet E til K, går du til
trinn 2.
BEndre innstilling
Trykk på rt for å stille inn på “ON” og
trykk deretter på w eller e.
CReturner til normalskjermen
Trykk på MENU.
*Standardinnstillingen er uthevet i følgende tabell.
Skjermvisning Beskrivelse
PLAY vises under avspilling
REW vises under tilbakespoling, eller blinker under
tilbakespoling med avslåing etter tilbakspoling-
funksjon. (墌10)
FF vises under hurtig fremspoling.
EJECT vises når kassetten kastes ut.
STOP vises når du stopper avspilling eller opptak.
RECORD vises under opptak.
RECP vises i modus for opptakspause.
SAFE vises når spilleren går over i barnesikringsmodus,
eller noen av knappene på spilleren trykkes inn
under barnesikringsmodus. (墌15)
OSD
Ikon Beskrivelse
AREC Velg dette ikonet for å gjøre timeropptak av
programmet. (墌12)
BPR SET Velg dette ikonet for å utføret Manuelt kanalsøk.
(墌8, 9)
CACMS Velg dette ikonet for å utføre Automatisk
kanalsøk. (墌7) Automatisak kanalsøk vil
automatisk stille inn alle mottakbare stasjoner i
området.
DTIME
DATE
Velg dette ikonet for å stille inn klokken. (墌7)
ESYSTEM AUTO / PAL / MESECAM
Du kan spille av PAL-, NTSC- og MESECAM-
bånd, eller ta opp PAL- og SECAM*-signaler på
denne spilleren. Velg relevant fargesystem.
* SECAM-signaler blir tatt opp som MESECAM på
denne spilleren, MESECAM gjelder bånd med
SECAM-signaler som er tatt opp på en MESECAM-
kompatibel PAL-videokassettspiller.
AUTO: Normalt velges denne. Relevant
fargesystem velges automatisk avhengig av
avspillings- eller opptaksignalene.
Hvis “AUTO” ikke virker som den skal, stiller du
følgende modus inn manuelt.
PAL:For å ta opp PAL-signaler, eller spille av en
PAL-kassett.
MESECAM:For å ta opp SECAM-signaler eller
spille av et MESECAM-bånd.
NB:
Litt om NTSC-avspilling
●Enkelte TV-apparater krymper bilder vertikalt
og plasserer svarte streker øverst og nederst på
skjermen, eller kutter øverste og nederste del
av overlagrete skjermer. Dette er ikke tegn på
noe galt.
●Bildet kan rulle opp og ned. Dette kan
korrigeres hvis TV-apparatet er utstyrt med V-
HOLD kontrollfunksjonen.
●Telleverket og avslesningen for resterende
båndtid vil ikke være korrekte.
●Under avspilling med bildesøk, stillbilde eller
bilde-for-bilde, vil avspillingsbildet være
forvrengt og fargene dårlige.
HR-V500_200E-010NO.fm Page 4 Tuesday, February 4, 2003 5:45 PM

February 4, 2003 5:45 pm Page 5
—5—
Master Page: Right
ASjekk inholdet
Kontroller at pakken inneholder alt tilbehøret som er nevnt i
“Spesifikasjoner” (墌16).
BPlasser videospilleren på et egnet sted
Plasser videospilleren på et stabilt og vannrett underlag.
CKople videospilleren til TV-apparatet
RF-tilkopling
AKople TV-antennekabelen fra TV-apparatet.
BKople TV-antennekabelen til AERIAL-kontakten på baksiden av
videospilleren.
CKople den inkluderte RF-kabelen til mellom RF. OUT-
kontakten på baksiden av spilleren og antennekontakten på TV-
apparatet.
AV-tilkopling
Hvis TV-apparatet er utstyrt med en 21-pins SCART-kontakt,
utfører du en AV-tilkopling for å bedre bildekvaliteten under
båndavspilling.
AKople antennen, spilleren og TV-apparatet sammen som vist i
illustrasjonen.
BKople en ekstra tilgjengelig 21-pins SCART-kabel til mellom
EURO AV1 AUDIO/VIDEO-kontakten på baksiden av spilleren og
21-pins SCART-kontakten på TV-apparatet.
Ikon Beskrivelse
FABC OSD Velg dette ikonet for å stille inn språket. Du kan
velge mellom 7 språk. (墌7)
GAUDIO STEREO / LEFT / RIGHT /MONO
(Kun HR-V500E)
Spilleren kan ta opp fire lydspor (STEREO, LEFT,
RIGHT og MONO) og spille av det sporet du
har valgt.
STEREO: For Hi-Fi stereobånd
LEFT: For hovedlyd på tospråklige bånd
RIGHT: For sub-lyd på tospråklige bånd
MONO: For audiodubbete bånd
HOSD ON / OFF
Når denne funksjonen stilles på “ON”, vises
diverse statusinformasjon for spilleren
(skjermvisning) på skjermen.
NB:
Når du bruker spilleren som kildespiller for
redigering av bånd, må denne funksjonen stilles
på OFF. Ellers vil spillerens statusinformasjon
tas opp på det redigerte båndet.
I16:9/4:3 AUTO/ 16:9 / 4:3
Du kan velge sideforhold for TV-apparatet.
AUTO: Velg denne normalt. Programmer i
skjermstørrelsene 16:9 og 4:3 kan spilles av som
de er.
16:9: Du kan spille av programmet med 16:9
skjermformatet.
4:3: Du kan spille av programmet med 4:3
skjermformatet.
NB:
Still TV-apparatet inn på AV-modus hvis bildet
kuttes ned når du spiller av programmet med
16:9 skjermformat.
JEPC OFF / SOFT / SHARP
Denne funksjonen gjør det enklere å justere
kvailteten på avspillingsbildet slik at det blir
som du ønsker.
OFF: Bildekvaliteten justeres ikke.
SOFT: Reduserer grovheten i bildet når du ser på
overspilte bånd som innheholder mye støy.
SHARP: Klarere bilder med skarp kontur når du
ser på bilder med mange flate, ensfargete
overflater slik som tegnefilmer.
NB:
Du kan utføre EPC-innstilling bare under
avspilling.
KNIC AUTO / OFF
(Kun HR-V500E)
Velg relevant modus. Se side 11.
AUTO: Spilleren oppdager NICAM-sendinger
automatisk.
OFF: Spilleren oppdager ikke NICAM-sendinger.
Grunnleggende koplinger
Antennekontakt
Baksiden av TV-
apparatet
21-pins SCART-kontakt
TV-antennekabel
RF-kabel
(inkludert)
21-pins SCART-kabel
(ikke inkludert)
Nettledning
Stikkontakt
Baksiden av
videospilleren EURO AV1
AUDIO/VIDEO RF. OUT
AERIAL
HR-V500_200E-010NO.fm Page 5 Tuesday, February 4, 2003 5:45 PM

February 4, 2003 5:45 pm Page 6
—6—
Master Page: Right
DUtfør Plug&Play installering
Stikk nettledningen i stikkontakten. Slå
spilleren på. Landinnstillingsskjermen
vises.
Trykk på w e for å velge ditt land og
trykk deretter på OK. Videospilleren
stiller automatisk inn alle mottakbare
stasjoner i området.
NB:
Hvis du har koplet TV-apparatet til videospilleren via RF-tilkopling
og skjermvisningen som kan ses på UHF kanal 36 virker forvrengt,
utfører du Innstilling av videokanalen i høyre kolonne.
●Når Plug&Play er fullført, vises Bekreftelse-skjermen.
EReturner til normalskjermen
Trykk på MENU.
Innstilling av videokanalen
Videokanalen (RF-utgangskanal) er den kanalen hvor TV-apparatet
mottar bilde- og lydsignaler fra spilleren via RF-kabelen.
Følgende trinn utføres kun dersom det fremkommer interferens i
TV-bildet etter at du har flyttet til et nytt område eller en ny stasjon
starter sendinger i området, eller hvis du endrer tilkoplingen fra RF
til AV, eller omvendt.
Hvis du har koplet spilleren til TV-apparatet via AV-tilkopling,
slår du videokanalen av.
Hvis du har koplet spilleren til TV-apparatet via RF-tilkopling, må
du stille inn på korrekt videokanal.
AStill inn kanalen på TV-apparatet
Velg posisjon 36 (ledig) på TV-apparatet.
BHent frem Videokanalsøk-skjermen
Trykk på 1 på fjernkontrollen for å gå over i standby-modus.
Trykk på og hold PR+ eller på spilleren i minst 3 sekunder.
CStill inn videokanalen
Med AV-tilkopling
Trykk på PR+ eller for å stille
videokanalen inn på “OFF”. Trykk deretter
på 1.
Med RF-tilkopling
Trykk på PR+ eller for å stille
videokanalen inn på en ledig posisjon
mellom 22 og 68 som ikke er opptatt av en lokalstasjon i området.
Trykk deretter på 1.
Dette TV-apparatet stilles inn på AV-modus (med AV-tilkopling
墌5) eller UHF kanal 36 (med RF-tilkopling 墌5).
A:Øserrrike I : Italia
B : Belgia N : Norge
CH : Sveits NL : Holland
D : Tyskland P : Portugal
DK : Danmark S : Sverige
E : Spania SF : Finland
F : Frankrike OTHERS : Øvrige land
Grunninnstillinger
Slå spilleren og TV-apparatet på.
Med AV-tilkopling
For å se bildesignaler fra spilleren, stiller du TV-apparatet inn på
AV-modus.
Med RF-tilkopling
For å se bildesignaler fra spilleren, stiller du TV-apparatet inn på
videokanalen.
HR-V500_200E-010NO.fm Page 6 Tuesday, February 4, 2003 5:45 PM

February 4, 2003 5:45 pm Page 7
—7—
Master Page: Right
Innstilling av språk
Du kan endre språkinnstillingen manuelt hvis nødvendig.
AHent frem Hovedmeny-skjermen
Trykk på MENU. Trykk på w e, velg “ABC
OSD”-ikonet og trykk på OK.
BVelg språk
Trykk på rt for å velge ønsket språk.
CReturner til normalskjermen
Trykk på MENU.
Innstilling av klokken
AHent frem Hovedmeny-skjermen, og
deretter Klokkeinnstilling-skjermen
Trykk på MENU. Trykk på w e, velg
“TIME DATE”-ikonet og trykk på OK.
BStill inn klokkeslett, dato og år
Trykk på rt til ønsket innstilling vises, og
trykk på e.
ELLER
Trykk på relevante nummertaster for hver
innstilling.
●Legg inn “0” før hvert enkelsifret tall.
CStart klokken
Trykk på MENU.
Innstilling av tuneren
Utfør følgende trinn kun hvis tuneren ikke ble korrekt innstilt ved
hjelp av Plug&Play, eller hvis du har flyttet til et nytt område, eller
hvis en ny stasjon starter sendinger i området.
Spilleren må huske alle nødvendige stasjoner i kanalposisjonene
for å kunne ta TV-programmer korrekt opp. Automatisk kanalsøk
vil automatisk fastsette alle mottakbare stasjoner i området.
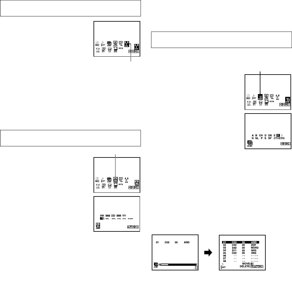
Automatisk kanalsøk
AHent frem Hovedmeny-skjermen og
deretter Automatisk kanalsøk-
skjermen
Trykk på MENU. Trykk på w e, velg
“ACMS”-ikonet og trykk på OK.
Landinnstilling-skjermen vises.
BVelg landet ditt
Trykk på w e for å velge landet ditt.
CUtfør Automatisk kanalsøk
Trykk på OK .
●Når automatisk kanalsøk er ferdig utført, vises Bekreftelse-
skjermen.
DReturner til normalskjermen
Trykk på MENU.
NB:
●Avhengig av mottakerforholdene, kan det skje at stasjonene ikke
lagres i tur og orden, og stasjonsmavnene vil muligens ikke
lagres korrekt.
●Se Slette en kanal (墌8). for å slette stasjoner med dårlige
mottakerforhold.
Slå på spilleren og TV-apparatet og still TV-apparatet inn på AV-
modus eller videokanalen.
ENGLISH : Engelsk
DEUTSCH : Tysk
FRANCAIS : Fransk
ITALIANO : Italiensk
ESPAÑOL : Spansk
DUTCH : Hollandsk
PORTUGUÊS : Portugisisk
Slå på spilleren og TV-apparatet og still TV-apparatet inn på AV-
modus eller videokanalen.
ABC OSD
TIME
DATE
HH: Time
MM: Minutt
DD: Dag
MM: Måned
YY: År
Slå på spilleren og TV-apparatet og still TV-apparatet inn på AV-
modus eller videokanalen.
A:Østerrrike
B : Belgia
CH : Sveits
D : Tyskland
DK : Danmark
E : Spania
F : Frankrike
I : Italia
N:Norge
NL : Holland
P : Portugal
S : Sverige
SF : Finland
OTHERS : Øvrige land
ACMS
HR-V500_200E-010NO.fm Page 7 Tuesday, February 4, 2003 5:45 PM

February 4, 2003 5:45 pm Page 8
—8—
Master Page: Right
Manuelt kanalsøk
Lagre kanaler som ikke ble lagret under Plug&Play eller
Automatisk kanalsøk.
AHent frem Hovedmeny-skjermen,
deretter Manuelt kanalsøk-skjermen
Trykk på MENU. Trykk på w e, velg “PR
SET”-ikonet og trykk på OK.
●Manuelt kanalsøkskjermen for den
kanalposisjonen som vises i øyeblikket,
vises.
BHent frem Bekreftelse-skjermen
Trykk på MENU.
CVelg posisjon
Trykk på rt for å velge den åpne kanalposisjonen og trykk på
OK.
DVelg bånd
Trykk på AV for å velge C (regulær) eller S
(kabel).
ELegg inn kanalen
Trykk på nummertastene eller rt for å
legge inn kanalnummeret du vil lagre.
Legg inn “0” før hvert enkelsifret tall.
●For finjusteringer, trykker du på e, velger “MFT”-innstillingen og
trykker på rt for å utføre finjustering.
●For å legge inn det registrerte stasjonsnavnet, trykker du på e,
velger “STATION” og deretter på OK. Trykk på rt til ønsket
stasjonsnavn vises.
FLagre nye kanaler
Trykk på MENU. Bekreftelse-skjermen vises.
●Gjenta trinn 3–6 etter behov.
GReturner til normalskjermen
Trykk på MENU.
Slette en kanal
AHent frem Hovedmeny-skjermen,
deretter Manuelt kanalsøk-skjermen
Trykk på MENU. Trykk på w e, velg “PR
SET”-ikonet og trykk på OK.
●Manuelt kanalsøkskjermen for den
kanalposisjonen som vises i øyeblikket,
vises.
BHent frem Bekreftelse-skjermen
Trykk på MENU.
CVelg posisjon
Trykk pårt for å velge den kanalen du vil
slette.
DSlett kanalen
Trykk på w. Kanalen som er rett under den
som ble slettet, flyttes opp en linje.
●Gjenta trinn 3–4 etter behov.
EReturner til normalskjermen
Trykk på MENU.
Endre stasjonenes kanalposisjoner
AHent frem Hovedmeny-skjermen,
deretter Manuelt kanalsøk-skjermen
Trykk på MENU. Trykk på w e, velg “PR
SET”-ikonet og trykk på OK.
●Manuelt kanalsøkskjermen for den
kanalposisjonen som vises i øyeblikket,
vises.
BHent frem Bekreftelse-skjermen
Trykk på MENU.
CVelg posisjon
Trykk på rt, velg den stasjonen du vil slette og trykk på e.
DVelg ny posisjon
Trykk på rt, flytt stasjonen til den nye posisjonen og trykk på
OK.
Eksempel: Hvis du flyttet stasjonen i posisjon 4 til posisjon 2, vil
posisjonen som opprinnelig var i posisjon 2 og 3 flytte ned en
linje.
●Gjenta trinn 3–4 etter behov.
EReturner til normalskjermen
Trykk på MENU.
Endre stasjonsnavn (A)
AHent frem Hovedmeny-skjermen,
deretter Manuelt kanalsøk-skjermen
Trykk på MENU Trykk på w e, velg “PR
SET”-ikonet og trykk på OK.
●Manuelt kanalsøkskjermen for den
kanalposisjonen som vises i øyeblikket,
vises.
BHent frem Bekreftelse-skjermen
Trykk på MENU.
CVelg posisjon
Trykk på rt, velg kanal og trykk på OK.
DVelg stasjonsnavn
Trykk på e, velg “STATION”-innstillingen og trykk på OK. Trykk
på rt til ønsket stasjonsnavn vises, og trykk på OK.
ESjekk innstillingen
Trykk på MENU. Bekreftelse-skjermen vises.
●Gjenta trinn 3–5 etter behov.
FReturner til normalskjermen
Trykk på MENU.
PR SET
PR SET
PR SET
PR SET
HR-V500_200E-010NO.fm Page 8 Tuesday, February 4, 2003 5:45 PM

February 4, 2003 5:45 pm Page 9
—9—
Master Page: Right
Endre stasjonsnavn (B)
AHent frem Hovedmeny-skjermen,
deretter Manuelt kanalsøk-skjermen
Trykk på MENU Trykk på w e, velg “PR
SET”-ikonet og trykk på OK.
●Manuelt kanalsøkskjermen for den
kanalposisjonen som vises i øyeblikket,
vises.
BHent frem Bekreftelse-skjermen
Trykk på MENU.
CVelg posisjon
Trykk på rt, velg kanal og trykk på OK.
DVelg tegn som stasjonsnavn
Trykk på e, velg “STATION”-innstillingen og trykk på OK. Trykk
på e til første bokstav i stasjonsnavnet begynner å blinke.
ELegg inn nytt tegn
Trykk på rt for å gå gjennom tegnsyklusen, og trykk på e. Legg
inn resterende tegn på samme måte (maksimalt 5 tegn). Når alle
tegn er lagt inn, trykker du på OK.
●Tegnene som kan brukes som stasjonsnavn, er A–Z, 0–9, +, –, .
(punktum), I (mellomrom).
●Hvis du gjør en feil, trykker du på w til korrekt tegn begynner å
blinke. Legg så inn det korrekte tegnet ved å trykke på rt.
FSjekk innstillingen
Trykk på MENU. Bekreftelse-skjermen vises.
GReturner til normalskjermen
Trykk på MENU.
Finjustere kanaler
AHent frem Hovedmeny-skjermen,
deretter Manuelt kanalsøk-skjermen
Trykk på MENU. Trykk på w e, velg “PR
SET”-ikonet og trykk på OK.
●Manuelt kanalsøkskjermen for den
kanalposisjonen som vises i øyeblikket,
vises.
BHent frem Bekreftelse-skjermen
Trykk på MENU.
CVelg posisjon
Trykk på rt, velg kanalen du vil stille inn og trykk på OK.
DUtfør innstillingen
Trykk på w e, velg “MFT” og trykk på rt
til bildet er på sitt klareste.
●Gjenta trinn 3–4 etter behov.
EReturner til normalskjermen
Trykk to ganger på MENU.
TV-stasjoner og ID-liste
* STATION-forkortelsen er det som vises på skjermen i stedet for
stasjonsnavnet. STATION-forkortelsen er nevnt i Beskreftelse-
skjermen og vises på skjemen når spilleren stilles inn på en
annen stasjon.
PR SET
PR SET
STATION* STASJONSNAVN STATION* STASJONSNAVN
3SAT
ANT
ARD
ARTE
B1
BBC1
BBC2
BR3
BRTN
CANAL
CAN5
CNN
DR1
DR2
DSF
EURO
FILMN
FR2
FR3
HR3
HRT
ITA-1
KABEL
M6
MDR3
MTV
MTV3
N3
N-TV
NDR3
NED1
NED2
NED3
NET2
NELON
NRK
ORB3
ORF1
ORF2
ORF3
PREM.
PRO7
RAI1
3SAT
ANTENA
ARD
ARTE
BERLIN1
BBC1
BBC2
BAYERN3
BRTN TV1 (Belgia)
CANAL PLUS
CANALE5
CNN
DR1
DR2
DSF
EURONEWS
FILM
France2
France3
HESSEN3
HRT (Kroatia)
ITALIA1
KABEL1
M6
MDR3
MTV
MTV3
NORD3
N-TV
NDR3
NED1
NED2
NED3
Network 2 (Irland)
NICKELODEON
NRK
ORB3
ORF1
ORF2
ORF3
PREMIERE
PRO7
RAI1
RAI2
RAI3
RETE1
RETE4
RIKIS
RTBF1
RTBF2
RTL
RTL2
RTL4
RTL5
SAT.1
SF1
SFB
SPORT
SR6
SVT
SVT1
SVT2
SVT4
SWF3
TEL21
TELE5
TF1
TMC
TNT
TRT
TSI
TSR
TV1
TV2
TV3
TV5
TVE
TVE1
VIVA
VOX
VTM
WDR3
YLE1
YLE2
ZDF
RAI2
RAI3
RETE1
RETE4
Rikisutvarpid-Sjonvarp
(Island)
RTBF1
RTBF2
RTL
RTL2
RTL4
RTL5
SAT1
SF1
SFB
SPORT
SR6
SVT
SVT1
SVT2
SVT4 (Sverige)
SWF3
TELE21
TELE5
TF1
TELEMONTECARLO
TNT INT
TRT INT
TSI
TSR
BRTN TV1
TV2
TV3
TV5
TVE (Spania TVE 1/2)
TVE1
VIVA
VOX
VTM
West3
YLE1
YLE2
ZDF
HR-V500_200E-010NO.fm Page 9 Tuesday, February 4, 2003 5:45 PM

February 4, 2003 5:45 pm Page 10
—10 —
Master Page: Right
Grunnleggende avspilling
ASett i en kassett
Sørg for at vindussiden vender
opp, baksideetiketten vender mot
deg og pilen på kassettfronten
peker mot spilleren.
●Kassetten må ikke trykkes inn med makt.
●Spilleren slår seg på og telleverket nullstilles automatisk.
●Hvis kassettens opptakssikring er fjernet, starter avspillingen
automatisk.
BStart avspillingen
Trykk på 4.
●Hvis båndet når slutten under avspilling, vil spilleren stanse
avspillingen, spole båndet tilbake, støte ut kassetten og deretter
automatisk gå over i standby-modus.
Søk med variabel hastighet (Kun HR-V500E)
Avspillings-funksjoner
Justere tracking-tilstanden
Automatisk tracking
Når en ny kassett settes inn, går spilleren over i automatisk
tracking-modus.
Manuell tracking
Hvis automatisk tracking ikke kan eliminere støyen godt nok
under avspilling, justerer du trackingen manuelt.
Trykk på og hold PR + eller for å eliminere støyen.
Velge lydspor (Kun HR-V500E)
Spilleren kan ta opp fire lydspor (STEREO, LEFT, RIGHT og
MONO) og spille av det sporet du har valgt. Still “AUDIO” inn på
relevant modus. (墌5)
NB:
Still OSD til ON for å vise indikasjonene på skjermen. (墌5)
Avslåing etter tilbakespoling
Når båndet ikke går, trykker du på 3 og deretter på 1. “REW”
blinker på skjermen. Spilleren går automatisk over i standby-
modus etter at båndet er spolt tilbake.
Ez (Easy) avslåing
Trykk på under avspilling. Spilleren stopper
avspillingen, spoler båndet tilbake, støter ut kassetten og går
deretter automatisk over i standby-modus.
Hoppe over uønskete sekvenser
— Hopp-søking
Trykk på 30 SEC en til 6 ganger under avspilling. Hvert trykk
angir en 30-sekunders periode med høyhastighets søking (inntil
3 minutter). Når den spesisfserte delen av båndet er hoppet over,
fortsetter normal avspilling. For å returnere til normal avspilling
under hopp-søking, trykker du på 4.
Avspilling
Slå TV-apparatet på og velg AV-modus eller videokanalen.
Under avspilling
Stopp avspillingen
Trykk på 8 p å fjernkontrollen. ELLER Trykk på 0 på spilleren.
Sett avspillingen i pause og se på stillbildet
Trykk på 9.
●Spilleren går over i pausemodus etter å ha flyttet 2 eller 3
bilderrammer.
●Hvis det oppstår vertikal dirring, bruker du PR+/ til å korrigere
bildet med.
●Trykk på 4 for å fortsette avspillingen.
●Stillbildeavspillingen stopper automatisk etter ca. 5 minutter
for å beskytte hodene.
Pause og bildevis avspilling
Trykk på 9 for å sette spilleren i pause, og trykk deretter gjentatte
ganger på 9.
●Trykk på 4 for å fortsette avspillingen.
Slow-motion
HR-V500E
Trykk på e for å starte slow-motion avspilling under
stillebildeavspillng. Hvis du trykker på 9, vil stillbildet fortsette.
HR-V200E
Under avspilling eller stillbilde, trykk på og hold 9 i 2 sekunder
og slipp den. Trykk på 4 eller 9 for å fortsette avspillingen eller
stillbildet.
●Slow-motion avspilling stopper automatisk etter ca. 30 sekunder
for å beskytte hodene, deretter fortsetter normal avspilling.
Høyhastighetssøking
Trykk på 3 eller 5.
●Trykk på 4 for å fortsette avspillingen.
●Søk med høy hastighet stopper automatisk etter ca. 3 minutter
for å beskytte hodene og deretter fortsetter normal avspilling.
Søk med variabel hastighet (Kun HR-V500E)
Trykk på w eller e gjentatte ganger.
●Trykk på 4 for å fortsette avspillingen.
●Hver gang du trykker på w eller e, vil avspillingshastigheten
endres. For å redusere hastigheten under bildesøk, trykker du
gjentatte ganger på knappen for motsatt retning.
●Hvis det oppstår vertikal dirring, bruker du PR+/ til å korrigere
bildet med.
OBS:
Under avspillingsmodus med søk, stillbilde, slow-motion eller
bilde-for-bilde,
●vil bildet være forvrengt
●det vil oppstå støystreker
●fargene vil være dårlige med et bånd som er tatt opp i LP-modus
(Kun HR-V500E)
Søking
bakover
2trinn
Avspilling
bakover
Slow-motion
forover
1trinn
Normal
avspilling
Søking
forover
2trinn
Når båndet ikke går
Tilbakespoling/fremspoling med høy hastighet
Trykk på 3 eller 5.
●Hvis du trykker på og holder 3 eller 5 under
tilbakespoling eller hurtig fremspoling, kan du se bildet på
skjermen. Når du slipper knappen, vil bildesøk kanselleres og
tilbakespoling eller hurtig foroverspoling fortsette.
Støt ut kassetten
Trykk på ELLER Trykk på 0 på spilleren.
●Du kan også støte ut kassetten når spilleren er i standby-modus.
Slå videospilleren av
Trykk på 1 på
fjernkontrollen.
Videospilleren går over i
standby-modus.
ELLER Trykk på 1 på spilleren.
Videospilleren slår seg av.
HR-V500_200E-010NO.fm Page 10 Tuesday, February 4, 2003 5:45 PM

February 4, 2003 5:45 pm Page 11
—11 —
Master Page: Right
Sikring som hindrer utilsiktet
sletting
For å hindre utilsiktet opptak på en
innspilt kassett, fjerner du
opptakssikringenn. For å ta opp på
kassetten igjen senere, dekker du
hullet med tape.
Grunnleggende opptak
ASett inn en kassett
Sjekk at opptakssikringen er intakt. Hvis ikke, dekker du hullet
med tape før kassetten settes inn.
●Spilleren slår seg på og telleverket nullstilles automatisk.
BVelg opptakskanal
Trykk på PR+/ eller nummertastene.
●Du kan velge kanal i stoppmodus eller opptaksmodus.
CStill inn båndlengden (Kun HR-V500E)
Trykk på SP/LP (p). Båndhastighetens gjeldende innstilling vises
på skjermen i ca. 3 sekunder. Trykk på SP/LP (p) igjen for å
endre innstillingen mens båndhastigheten vises på displayet.
DStart opptaket
Trykk på 7.
●Hvis båndet når slutten under opptak, vil spilleren stanse
opptaket, spole båndet tilbake, støte ut kassetten deretter gå
over i standby-modus.
Opptaksfunksjoner
Båndposisjon/tidstelleverk
Trykk gjentatte ganger på OK for å vise båndposisjonen og
tidstelleverket på skjermen. Telleverket nullstilles ved å trykke på
0000.
NB:
●Still OSD til ON for å vise indikasjonene på skjermen.
(墌5)
●Avhengig av båndtypen som brukes, kan det forekomme at
båndposisjonen ikke vises med det samme.
Minnestopphjelp
Videospilleren stopper automatisk når båndet spoles tilbake og
telleverket når “M 0:00:00”. Hvis du stiller telleverket til
“M 0:00:00” før avspilling eller tilbakespilling, kan du lett og greit
hente frem den forhåndsvalgte posisjonen ved hjelp av
tidstelleverket.
ATrykk på OK gjentatte ganger for å vise telleverket på skjermen.
BTrykk på 0000 for å nullstille telleverket før avspilling eller
opptak.
CStart avspilling eller opptak.
DTrykk på 3 etter avspilling eller opptak. Båndet spoles
tilbake og stopper automatisk når telleverket når ”M 0:00:00”.
Se et program mens du tar opp et annet
Hvis spilleren er koplet til TV-apparatet via AV-tilkopling, trykker
du på TV/VCR.
Mens opptak av et program pågår, er det bare å stille inn
kanalkontrollene på TV-apparatet for å kunne se ønsket stasjon.
Programmet som ble valgt med TV-apparatets kanalkontroller,
vises på skjermen mens det som ble valgt med PR+/, tas opp på
båndet.
Spesifisere opptakslengden
— Øyeblikkelig timeropptak (ITR)
Under opptak trykker du gjentatte ganger på 7 (ITR) til ønsket
opptakslengde vises på skjermen.
●Hver gang du trykker på knappen, vil opptakslengden øke i 30-
minutters intervaller (inntil 9 timer).
●Spilleren går over i standby-modus etter at opptaket er ferdig.
●For å kansellere ITR, trykker du på 8 på fjernkontrollen eller
0 på spilleren.
Ta inn stereoprogrammer og tospråklige programmer
(Kun HR-V500E)
Spilleren din er utstyrt med en Sound Multiplex-dekoder (A2), og
en Digital stereolyd-dekoder (NICAM) slik at du kan ta imot
stereo- og tospråklige sendinger.
●For å lytte til et stereoprogram, stiller du “AUDIO” til “STEREO”.
(墌5)
●For å lytte til et tospråklig program, stiller du “AUDIO” til “LEFT”
eller “RIGHT”. (墌5)
●For å lytte til standard audio (regulær mono), under mottak av en
NICAM-sending, stiller du “AUDIO” til “MONO”. (墌5)
NB:
Still OSD til ON for å vise indikasjonene på skjermen. (墌5)
Opptak av stereoprogrammer og tospråklige programmer (A2)
●Stereoprogrammer tas automatisk opp i stereo på Hi-Fi sporet
(med det normale audiosporopptaket mikset med V- og H-
kanallyd).
●Tospråklige programmer tas automatisk opp på to språk på Hi-Fi
lydsporet. Hovedlydsporet tas opp på det normale lydsporet.
For å ta opp NICAM- og tospråklige programmer
NICAM-audioprogrammet tas opp på Hi-Fi audiosporet, og
standard audioprogrammer på det normale audiosporet.
NB:
●Still NIC til AUTO. (墌5)
●Hvis det er dårlig kvalitet på stereolyden som mottas, vil lyden
på programmet som mottas muligens være bedre i mono.
●Før du spiller av et program som er tatt opp i stereo, eller et
tospråklig program, stiller du AUDIO inn på relevant modus.
(墌5)
Opptak
Slå TV-apparatet på og velg AV-modus eller videokanalen.
Under opptak
Opptakspause
Trykk på 9.
●Trykk på 9 for å fortsette opptaket.
●Du kan velge kanal under opptakspausen.
●Bildet vil virke litt fargeløst eller forvrengt på det punktet hvor
kanalen ble endret.
Stopp opptaket
Trykk på 8 på
fjernkontrollen. ELLER Trykk på 0 på spilleren.
Opptakssikring
HR-V500_200E-010NO.fm Page 11 Tuesday, February 4, 2003 5:45 PM

February 4, 2003 5:45 pm Page 12
—12 —
Master Page: Right
Inntil 7 timeropptak av programmer kan stilles inn i løpet av en
måned.
Før du begynner:
●Still klokken korrekt. (墌7)
●Still “SYSTEM” inn på relevant modus. (墌4)
●Sett inn en kassett med intakt opptakssikring.
NB:
●Hvis alle de 7 programmene allerede er innstilt, vises
PROGRAM FULL på skjermen.
●Hvis det er en uoverensstemmelse mellom de ulike
programmene og ett program overlapper et annet, vil
programmet som starter først tase opp. Hvis starttidspunktene er
de samme, vil det programmet som ble innstilt sist tas opp.
●Hvis du vil stoppe et timeropptak som allerede har startet,
trykker du på 1.
●Etter at timeropptaket er ferdig utført, går spilleren automatisk
over i standby-modus.
●Hvis båndet når slutten under timeropptak, vil spilleren stoppe
opptaket, spole båndet tilbake, støte ut kassetten og deretter
automatisk gå over i standby-modus.
●Du kan programmere timeropptaket mens et ordinært opptak
pågår; menyskjermen vil ikke tas opp på båndet.
Timer-programmering
ATrykk på MENU. Trykk på w e, velg
“REC”-ikonet og trykk på OK.
Programoversikten vises.
BTrykk på OK.
CTrykk på relevante nummertaster for å
stille inn kanalen, datoen, start- og
stopptidspunktet. Legg inn “0” før hvert
enkelsifret tall.
●For å gjøre timeropptak av daglige
(mandag–fredag) eller ukentlige serier,
trykker du på w e, velger “DATE” og
trykker på OK. Trykk på w e og deretter
på OK.
●Kun HR-V500E
For å stille inn båndhastigheten (SP/LP/
IP), trykker du på w e, velger båndhastighet og trykker på rt.
墌“Intelligent LP-opptak (kun HR-V500E)” på side 13
DTrykk på MENU. Trykk på MENU igjen for å returnere til
normalsskjermen.
ETrykk på 1. Spilleren går over i standby-modus. Timer-
indikatoren og standby/opptak-indikatoren lyser på
displaypanelet.
●Hvis det ikke er satt inn en kassett når videospilleren går over i
standby-modus, vil timerindikatoren blinke på displayet.
Timeropptak REC
ARD
HR-V500_200E-010NO.fm Page 12 Tuesday, February 4, 2003 5:45 PM

February 4, 2003 5:45 pm Page 13
—13 —
Master Page: Right
Intelligent LP-opptak (kun HR-V500E)
Når båndhastigheten stilles inn på “IP”, vil spilleren automatisk
skifte til LP-modus slik at programmet tas opp i sin helhet hvis det
ikke er nok plass på båndet til å ta opp hele programmet når du
timerprogrammerer i SP-modus.
For eksempel, hvis du tar opp et 210 -minutters program på et
180-minutters bånd.
NB:
●Hvis du har programmert spilleren til å gjøre timeropptak av 2
eller flere programmer, bruker du ikke denne funksjonen men
endrer hastigheten manuelt under timerprogrammeringen.
●Det kan forekomme noe støy og lydforstyrrelser når
båndhastigheten skifter fra SP- til LP-modus på båndet.
●Denne funksjonen er ikke tilgjengelig under ITR (øyeblikkelig
timeropptak), og virker ikke som den skal med bånd som er
lenger enn E-180 eller med enkelte bånd som er kortere.
Sjekke, kansellere eller endre
programinnstillinger
AKople ut videospillerens standby-funksjon for timeropptak
Trykk på 1.
BHent frem Hovedmeny-skjermen
Trykk på MENU. Trykk på w e, velg
“REC”-ikonet og trykk på OK.
Programoversikten vises.
CKansellere eller endre
programinnstillingen
For å kansellere et program, trykker du på
rt, velger programmet du vil slette og
trykker på w.
For å endre et program, trykker du på rt,
velger programmet og trykker på OK.
Trykk på w e, velg det du vil endre og trykk på nummertastene
eller rt for å endre innstillingene.
Etter at du har bekreftet at all informasjonen er korrekt, trykker du
på MENU.
DReturner til normalskjermen
Trykk på MENU.
EKople standby-funksjonen for timeropptak inn igjen
Trykk på 1. Spilleren går over i timerstandby-modus. Timer-
indikatoren og standby/opptak-indikatoren lyser på
displaypanelet.
Cirka 150 minutter Cirka 60 minutter
SP-modus LP-modus
Totalt 210 minutter
REC
HR-V500_200E-010NO.fm Page 13 Tuesday, February 4, 2003 5:45 PM

February 4, 2003 5:45 pm Page 14
—14 —
Master Page: Right
Redigering med en annen videospiller eller
videokamera
Du kan bruke spilleren din som kildespiller eller opptaksmaskin.
Du kan bruke videokameraet som kildespiller og videospilleren
som opptaksmaskin. Se også bruksanvisningene for de andre
komponentene angående tilkopling og betjening.
Tilkopling til en annen videospiller
Tilkopling til et videokamera
AUtfør koplingene
Tilkopling til en annen videospiller
Kople EURO AV1 AUDIO/VIDEO-kontakten til en annen
videospiller
Tilkopling til et videokamera
Kople videokameraets AUDIO/VIDEO OUT-kontakt til
videospillerens EURO AV1 AUDIO/VIDEO-kontakt via en
kabeladapter.
BSett inn kassettene
Sett avspillingskassetten inn i kildespilleren og kassetten det skal
tas opp på, i opptaksmaskinen.
CVelg inngangsmodus på opptaksmaskinen
Velg korrekt ekstern inngang på opptaksmaskinen. Trykk på AV
og/eller PR+/ på denne spilleren og velg “AV1”.
DVelg redigeringsmodus
Velg en egnet redigeringsmodus for komponentene hvis slik
modus finnes.
EStart avspillingen
Kople inn Avspillingsmodus i kildespilleren.
FStart opptaket
Kople inn Opptaksmodus i opptaksmaskinen.
Redigering
Videokanal
eller AV-
modus
21-pins SCART-kabel
(ikke inkludert)
Avspillingsmaskin
Din videospiller
En annen videospiller
VideospillerTV-mottaker
RF-kabel
(inkludert)
Din videospiller
Kabeladapter
(ikke inkludert)
Audio-/videokabel
(ikke inkludert)
Avspillingsmaskin
Videokamera
AUDIO OUT
VIDEO OUT
HR-V500_200E-010NO.fm Page 14 Tuesday, February 4, 2003 5:45 PM

February 4, 2003 5:45 pm Page 15
—15 —
Master Page: Right
Tilkopling til/bruke et stereoanlegg
(kun HR-V500E)
Du kan lytte til lydsporet via stereoanlegget ditt.
Kople AUDIO OUT L og R-kontakt på videospilleren til AUX IN
eller TAPE MONITOR-kontaktene på stereoanlegget eller
forsterkeren.
●Når du lytter til lyden via det tilkoplete stereoanlegget, skrur du
TV-volumet helt ned.
Barnesikring
Du kan kople ut videospillerens funksjoner. Mens videospilleren
er påslått, trykker du på . “SAFE” vises på skjermen
For å frigjøre barnesikringen trykker du på på fjernkontrollen til
“OFF” blinker på displaypanelet.
●Hvis du trykker på noen av knappene på spilleren, vises “SAFE”
på skjermen og blinker på displaypanelet.
NB:
●Når barnesikringsfunksjonen er i bruk, må fjernkontrollen
oppbevares utilgjenglig for barn.
●Timerprogramming av programmer vil utføres selv om
barnesikringsfunksjonen er innkoplet.
Systemtilkoplinger Øvrige innstillinger
HR-V500_200E-010NO.fm Page 15 Tuesday, February 4, 2003 5:45 PM

February 4, 2003 5:45 pm Page 16
—16 —
Master Page: Right
Spesifikasjonene gjelder SP-modus med mindre annet er angitt.
Design og spesifikasjoner kan endres uten varsel.
Spesifikasjoner
GENERELT
Strøm : 200 V – 240 Vd, 50 Hz/60 Hz
Strømforbruk
Påslått : Cirka 12 W
Standby-modus : 3,0 W
Videohodesystem
HR-V500E : DA4 (Dobbel asimut)-hodet
spiralsøkesystem
HR-V200E : Roterende tohodet spiralsøkesystem
Båndhastighet
(SP) : 23,39 mm/sek.
(LP)* : 11,69 mm/sek.
* Kun HR-V500E
Båndformat : Båndbredde 1/2"
(12,7 mm høytetthets VHS-bånd)
Maks. Opptakstid
(SP) : 240 min. med E-240 videokassett
(LP)* : 480 min. med E-240 videokassett
* Kun HR-V500E
Tilbakespolingstid : Cirka 180 sek. med E-180 kassetter
Mål (B x H x D) : 360 mm x 94,5 mm x 270 mm
Vekt : 4,0 kg
Driftstemperatur : 5°C til 35°C
Driftsfuktighet : Mindre enn 80 %
Timer : 24 -timers displaytype
VIDEO
Signalsystem : PAL fargesignal og CCIR
monokromsignal, 625 linjer 50 felt
Opptaksformat : PAL/MESECAM
RF-mottak : PAL (B/G)/SECAM (B/G)
RF OUT : PAL G
RF-modulator : UHF-kanaler 22 – 68 (Justerbar)
Inngangsnivå: VIDEO IN (SCART-type)
1,0 Vp-p, 75 ohm, ubalansert
Utgangsnivå: VIDEO OUT (SCART-type)
1,0 Vp-p, 75 ohm, ubalansert
Signal-støyforhold : Mer enn 43 dBm
AUDIO
Inngangsnivå: AUDIO IN (SCART-type)
–6,0 dBm, mer enn 10 k˜
Utgangsnivå
HR-V500E : AUDIO OUT (SCART, RCA-type)
–6,0 dBm, mindre enn 1 k˜
HR-V200E : AUDIO OUT (SCART-type)
–6,0 dBm, mindre enn 1 k˜
Audiospor
HR-V500E : Monospor og Hi-Fi-spor
HR-V200E : Monospor
Audio frekvensrespons
normal lyd : 100 Hz til 10.000 Hz
(–6/+3 dBm)
Hi-Fi lyd* : 20 Hz til 20.000 Hz
(–3/+3 dBm)
* Kun HR-V500E
Audiosignal til støyforhold [kun HR-V500E]
Hi-Fi lyd : Mer enn 70 dB (JIS A-filter)
Audio dynamisk område [kun HR-V500E]
Hi-Fi lyd : Mer enn 85 dB (JIS A-filter)
TILBEHØR
Inkludert tilbehør:RF-kabel,
Infrarød fjernkontroll,
“ CR 2032 ” batteri × 1
Mekaniske og elektroniske komponenter i produktene slites ved bruk. Det må derfor påregnes reparasjoner og utskifting av
komponenter innenfor kjøpslovens reklamasjonstid, som må regnes som vedlikehold av produktene. Slikt vedlikehold gir ikke grunnlag
for å rette mangelskrav mot forhandler eller leverandør og må bekostes av kjøper.
HR-V500_200E-010NO.fm Page 16 Tuesday, February 4, 2003 5:45 PM