JVC KD AV7100EUKD AV7100US AV7100 [EU/US] INSTALL MANUAL User LVT1823 006C
User Manual: JVC KD-AV7100EUKD-AV7100US KD-AV7100EUKD-AV7100US Русский, Персидский, Турецкий, ИНСТРУКЦИЯ ПО УСТАНОВКЕ
Open the PDF directly: View PDF
.
Page Count: 6

1
KD-AV7100
Руководство по установке/подключению
Montaj/Ba∂lantΩ ElkitabΩ
ﺎﺼﺗ/ﺐﺼﻧ ﺎﺼﺘﻫ ﻂﺮﺘﻓ
РУCCKИЙTЭто устройство разработано для эксплуатации
Это устройство разработано для эксплуатации на 12 В
постоянного напряжения с минусом на массе. Если
Ваш автомобиль не имеет этой системы, требуется инвертор
напряжения, который может быть приобретен у дилера
автомобилнего специалиста JVC.
ПРЕДУПРЕЖДЕНИЯ
• НЕ устанавливайте устройства и не прокладывайте провода в
местах, где:
– возникает препятствие для функционирования руля и рычага
переключения скоростей, так как это может привести к
аварии.
– возникает препятствие срабатыванию устройств
безопасности, например, пневмоподушки, что может
привести к несчастному случаю со смертельным исходом;
– может ухудшиться обзор.
• НЕ используйте устройство, когда управляете рулем; это может
привести к аварии.
• Водителю не следует смотреть на монитор во время вождения.
Это может быть опасно и может стать причиной аварии.
• Если данное устройство используется во время поездки на
автомобиле, следует, не отвлекаясь, следить за дорогой, иначе
может произойти дорожно-транспортное происшествие.
• Если стояночный тормоз не включен, на мониторе появляется
следующее предупреждение и изображение воспроизведения
отображаться не будет.
CAUTION!!!
IT’S UNLAWFUL TO OPERATE A VEHICLE WHILE VIDEO
IS DISPLAYED IN THE DRIVERS VIEWING AREA
ENGAGE EMERGENCY BRAKE TO ENJOY VIDEO
– Это предупреждение появляется только в том случае, если
провод стояночного тормоза подключен к стояночной
тормозной системе автомобиля.
Примечания по электрическим подключениям:
• Заменяйте предохранитель другим предохранителем
указанного класса. Если предохранитель сгорает слишком
часто, обратитесь к дилеру автомобилнего специалиста JVC.
• Рекомендуется подключать динамики с максимальной
мощностью более 50 Вт (к задней и передней панели
устройства, с полным сопротивлением от 4 Ω до 8 Ω).
• Для предотвращения ороткого замыкания заклейте
НЕИСПОЛЬЗУЕМЫЕ концы изолирующей лентой.
• Радиатор во время использования сильно нагревается.
Старайтесь его не трогать во время удаления устройства.
TÜRKÇE
Bu ünite, 12 V DC ve NEGATİF topraklı elektrik sistemleriyle
çalışmak üzere tasarlanmıştır. Aracınızın elektrik sistemi buna uygun
değilse, bir voltaj inverteri gerekecektir; sözü edilen aygıt JVC otomobil
müzik sistemi bayiinizden satın alınabilir.
UYARİ
• Aşağıda belirtilen konuma herhangi bir ünite veya kablo
TAKMAYIN:
– direksiyon simidi ve vites kolunun çalışmasını engelleyebileceği
yerler; aksi taktirde trafik kazaları meydana gelebilir.
– hava yastıkları gibi güvenlik sistemlerinin çalışmasını
engelleyebileceği yerler; aksi takdirde ölümle sonuçlanabilecek
kazalar meydana gelebilir.
– görüş alanını engelleyebileceği yerler.
• Herhangi bir alıcıyı, direksiyon simidini döndürürken çalıştırmayı
DENEMEYİN; aksi takdirde bir trafik kazası meydana gelebilir.
• Sürücü, aracı kullanırken monitörü izlememelidir. Bu dikkat
kaybına yol açabilir ve kaza yapmanıza neden olabilir.
• Aracı kullanırken bu üniteyi kullanmaya ihtiyaç duyduğunuzda yolu
dikkatli bir şekilde takip ettiğinizden emin olun, aksi takdirde bir
kazaya sebep olabilirsiniz.
• El freni çekili değilse, monitörde aşağıdaki uyarı görüntülenecek ve
herhangi bir resim gösterilmeyecektir.
CAUTION!!!
IT’S UNLAWFUL TO OPERATE A VEHICLE WHILE VIDEO IS
DISPLAYED IN THE DRIVERS VIEWING AREA
ENGAGE EMERGENCY BRAKE TO ENJOY VIDEO
– Bu uyarı mesajı yalnızca el freni kablosu, araçtaki dahili el freni
sistemine bağlı iken görünür.
Elektrik bağlantıları ile ilgili notlar:
• Sigortayı değiştirmek gerektiğinde, belirtilen sınıftan bir sigortayla
değiştirin. Sigorta sık sık atıyorsa, JVC otomobil müzik sistemi
bayiinize başvurun.
• Maksimum gücü 50 W’den daha fazla alan hoparlörlere (hem önde
hem de arkada, 4 Ω ila 8 Ω empedanslı) bağlamanız tavsiye edilir.
• Kısa devreleri önlemek için, KULLANILMAYAN tellerin uçlarını
izole bantla kaplayın.
• Isı gidericisi, kullanımdan sonra çok ısınır. Üniteyi sökerken ısı
gidericisine dokunmamaya dikkat edin.
ﻰﺳﺎﻓ
ﻦﻴﻣ ﻮﻧ ﻢﻴﻘﺘﺴﻣ ﺖﻟ ١٢ ﻲﻗﺮﺑ ﺎﻫ ﻢﺘﺴﻴﺳ ﺎﻛ ﺮﺑ ﺎﮕﺘﺳ ﻦﻳ
ﺖﺳ ﻻ ژﺎﺘﻟ ﺪﺒﻣ ﻚﻳ ﺪﻧ ﻢﺘﺴﻴﺳ ﻦﻳ ﺎﻤﺷ ﻞﻴﺒﻣﻮﺗ ﺮﮔ .ﺖﺳ ﺪﺷ ﻲﺣﺮﻃ
.ﺪﻴﻳﺎﻤﻧ ﺪﻳﺮﺧ JVC ﻞﻴﺒﻣﻮﺗ ﻂﺒﺿ ﻮﻳ ﺎﻫ ﺪﻨﺷﺮﻓ ﺪﻴﻧﻮﺘﻴﻣ ﻪﻛ
ﺎﻫﺎﻄﺧ
:ﻪﻛ ﺪﻴﻨﻜﻧ ﺐﺼﻧ ﻠﺤﻣ ﻞﺑﺎﻛ ﺎﮕﺘﺳ •
ﺚﻋﺎﺑ ﺖﺳ ﻦﻜﻤﻣ ﻮﭼ ﺪﻴﻨﻜﻧ ﺐﺼﻧ ﻮﺷ ﺪﻧ ﺮﻜﻠﻤﻋ ﺎﻣﺮﻓ ﺶﺧﺮﭼ ﻊﻧﺎﻣ -
.ﻮﺷ ﺎﺼﺗ
ﻪﻛ ﻮﺷ ﻮﻫ ﺎﻫ ﻪﺴﻴﻛ ﻞﺜﻣ ﻨﻤﻳ ﺎﻬﻫﺎﮕﺘﺳ ﺮﻜﻠﻤﻋ ﻊﻧﺎﻣ ﺖﺳ ﻦﻜﻤﻣ ﻞﻤﻋ ﻦﻳ
-
.ﺮﮔ ﺎﺒﮔﺮﻣ ﺎﻬﻓﺎﺼﺗ ﻪﺑ ﺮﺠﻨﻣ ﺖﺳ ﻦﻜﻤﻣ
.ﻮﺷ ﺪﻨﻧ ﺪﻳ ﻊﻧﺎﻣ ﺖﺳ ﻦﻜﻤﻣ -
ﺖﺳ ﻦﻜﻤﻣ ﻞﻤﻋ ﻦﻳ ﻪﻛ ﺮﭼ ﺪﻳﺪﻨﻴﻧ ﺎﻛ ﻪﺑ ﺎﻣﺮﻓ ﺎﺑ ﺎﻛ ﺎﮕﻨﻫ ﻫﺎﮕﺘﺳ ﭻﻴﻫ •
.ﺮﮔ ﺎﺼﺗ ﻪﺑ ﺮﺠﻨﻣ
ﻮﺣ ﺖﺳ ﻦﻜﻤﻣ ﺎﻛ ﻦﻳ .ﺪﻨﻛ ﺎﮕﻧ ﻮﺘﻴﻧﻮﻣ ﻪﺑ ﻰﮔﺪﻨﻧ ﺎﻣ ﺪﻳﺎﺒﻧ ﺪﻨﻧ •
.ﻮﺷ ﺎﺼﺗ ﻪﺑ ﺮﺠﻨﻣ ﺪﻨﻛ ﺮﭘ ﺪﻨﻧ
ﺪﻴﺷﺎﺑ ﺐﻗﺮﻣ ﻼﻣﺎﻛ ،ﺪﻴﻨﻛ ﺎﻔﺘﺳ ﺪﻧﺮﻴﮔ ﺎﮕﺘﺳ ﺪﻴﻫﻮﺧ ﻰﻣ ﻰﮔﺪﻨﻧ ﺎﮕﻨﻫ ﺮﮔ •
.ﺪﻫﺪﻧ ﻰﻓﺎﺼﺗ ﺎﺗ
ﻣ ﺮﻫﺎﻇ ﺮﮕﺸﻳﺎﻤﻧ ﻪﺤﻔﺻ ﺮﻳ ﺎﻄﺧ ﺎﻴﭘ ،ﺪﺷﺎﺑ ﺪﺸﻧ ﺪﻴﺸﻛ ﺘﺳ ﺰﻣﺮﺗ ﺮﮔ •
.ﺪﺷ ﺪﻫﻮﺨﻧ ﺶﻳﺎﻤﻧ ﺸﺨﭘ ﺮﻳﻮﺼﺗ ﻪﻧﻮﮔ ﭻﻴﻫ ﻮﺷ
CAUTION!!!
IT’S UNLAWFUL TO OPERATE A VEHICLE WHILE VIDEO IS
DISPLAYED IN THE DRIVERS VIEWING AREA
ENGAGE EMERGENCY BRAKE TO ENJOY VIDEO
ﻪﻛ ﺘﺳ ﺰﻣﺮﺗ ﻢﺘﺴﻴﺳ ﻪﺑ ﺘﺳ ﺰﻣﺮﺗ ﻢﻴﺳ ﻪﻛ ﻮﺷ ﻣ ﺮﻫﺎﻇ ﺘﻗ ﺪﺸﻫ ﻦﻳ -
.ﻮﺷ ﻞﺻ ﺪﺷ ﺐﺼﻧ ﻞﻴﺒﻣﻮﺗ
:ﻰﻜﻳﺮﺘﻜﻟ ﻻﺎﺼﺗ ﻮﻣ ﻰﺗﺎﻜﻧ
ﺪﻨﭼﺮﻫ ﺎﮕﺘﺳ ﻮﻴﻓ ﺮﮔ .ﺪﻴﻫ ﺮﻗ ﺪﺷ ﻦﻴﻴﻌﺗ ﺎﻫ ﻪﺟ ﻰﻜﻳ ﺮﺑ ﻮﻴﻓ •
.ﺪﻴﻳﺎﻤﻧ ﻮﺸﻣ JVCﻞﻴﺒﻣﻮﺗ ﻂﺒﺿ ﻮﻳ ﺎﻫ ﺪﻨﺷﺮﻓ ﺎﺑ ،ﻮﺳ ﻲﻣ ﻲﻫﺎﮔ
ﻢﻫ ﺐﻘﻋ ﻢﻫ) ﻮﺷ ﻞﺻ ﺎﻫﻮﮔﺪﻨﻠﺑ ﻪﺑ W ۵٠ ﺶﻴﺑ ﺎﻳﺮﺟ ﻪﻛ ﻮﺷ ﻣ ﻪﻴﺻﻮﺗ •
.(Ω ٨ ﺎﺗ Ω ۴ ﺖﻣﺎﻘﻣ ﺎﺑ ،ﻮﻠﺟ
ﻮﻧ ﺎﺑ ﺪﺸﻧ ﺎﻔﺘﺳ ﺎﻫ ﺶﻴﻓ ﺎﻬﻟﺎﻨﻴﻣﺮﺗ ،ﺎﺗﻮﻛ ﺎﺼﺗ ﺮﻴﮔﻮﻠﺟ ﻮﻈﻨﻤﺑ •
.ﺪﻴﻧ ﺎﺷﻮﭙﺑ ﻖﻳﺎﻋ ﺎﻬﺒﺴﭼ
ﺎﺧ ﺎﮕﻨﻫ ﻪﻛ ﺪﻴﺷﺎﺑ ﺐﻇﻮﻣ .ﻮﺷ ﻣ ﺪﺸﺑ ﺗﺮﺣ ﻚﻨﻴﺳ ،ﺎﻔﺘﺳ ﺪﻌﺑ •
.ﺪﻴﻨﻜﻧ ﺲﻤﻟ ﺎﮕﺘﺳ ﺮﻛ
n
Диcтaнциoннoго
yпpaвлeния
Uzaktan kumanda
ﺮﺘﻨﻛ ﺎﮕﺘﺳ
Montaj ve bağlantılar için gerekli parçaların listesi
Bu üniteyle birlikte sağlanan parçalar aşağıda gösterilmektedir. Eksik
bir öğe varsa gecikmeden bayinize başvurun.
ﺎﺼﺗ ﺐﺼﻧ ﺮﺑ ﺰﺟ ﺖﺳﺮﻬﻓ
ﺪﻨﺷﺮﻓ ﺎﺑ ﻮﻓ ،ﺪﺷ ﻢﮔ ﺰﻴﭼ ﺮﮔ .ﺪﻧ ﺪﺷ ﻪﺿﺮﻋ ﺎﮕﺘﺳ ﻦﻳ ﺮﻤﻫ ﺮﻳ ﺰﺟ
.ﺪﻳﺮﻴﮕﺑ ﺎﻤﺗ
Список деталей для установки и подключения
Следующие детали поставлены в комплекте с устройством. Если
какой-либо из указанных элементов отсутствует, обратитесь к
агенту по продажам.
a
Главное устройство
Ana üniteﻰﻠﺻ ﺎﮕﺘﺳ
0508MNMMDWSKP
RU, TR, PE
©2008 Victor Company of Japan, Limited
b
Муфта
Yarım kızak
ﻮﭘ
c
Декоративную панель
Çerçeve plakası
ﺗﺎﻨﻴﺋﺰﺗ ﺶﻛ
LVT1823-006C
[EU/US]
i
Крепежный болт (M5 × 20 мм)
Montaj cıvatası (M5 × 20 mm)
(ﺮﺘﻣ ﻠﻴﻣ ٢٠ × M۵) ﺐﺼﻧ ﭻﻴﭘ
d
Кабель питания
Kıvrımlı konektör
ﺮﮕﻨﻛ ﻂﺑ
k
Рычаги
Kızak anahtarı
ﺎﻬﻫﺮﻴﮕﺘﺳ
j
Резиновый чехол
Lastik tampon
ﻜﻴﺘﺳﻻ ﻪﭽﻜﺸﺗ
f
Специальный кабель для iPod
iPod için özel kablo
iPod ﻮﺼﺨﻣ ﻞﺑﺎﻛ
e
Провод стояночного тормоза
El freni kablosu ﻰﻳﺎﭘ ﺰﻣﺮﺗ ﻢﻴﺳ
m
Обтирочный материал
Temizleme bezi
ﺖﻓﺎﻈﻧ ﻮﺼﺨﻣ ﻪﭼﺎﭘ
Радиатор / Isı gidericisi / ﻲﺗﺮﺣ ﻚﻨﻴﺳ
g
Болты с круглой головкой (M5 x 8 мм)
Yuvarlak başlı vidalar (M5 × 8 mm)
(ﺮﺘﻣ ﻰﻠﻴﻣ ٨ × M۵) ﺮﮔﺮﺳ ﺎﻫ ﭻﻴﭘ
h
Самонарезающий винт
Taping vidası
ﻪﻘﺗ ﭻﻴﭘ
l
Опора
Gergi
ﺪﻧﺪﻬﮕﻧ ﺖﺴﺑ
При отгрузке с завода-изготовителя батарея
уже установлена в пульт дистанционного
управления.
Fabrikadan gönderildiğinde, uzaktan kumandanın
pili takılı durumdadır.
ﺎﮕﺘﺳ ﺺﻴﺧﺮﺗ ﺎﮕﻨﻫ ، ﺮﺘﻨﻛ ﺎﮕﺘﺳ ﺮﺗﺎﺑ
.ﺖﺳ ﺪﺷ ﺐﺼﻧ ،ﻪﻧﺎﺧﺎﻛ
Install1_AV7100[EU]fff.indd 1Install1_AV7100[EU]fff.indd 1 14/7/08 9:05:31 am14/7/08 9:05:31 am

2
50˚
33
136
2.5
43
110˚
167
44
ﺐﺼﻧ
(ﻮﺒﺷ ﻞﺧ ﺐﺼﻧ)
ﻰﺻﺎﺧ ﺎﻤﻴﻈﻨﺗ ﺪﻳﺎﺑ ﺎﻤﺷ ،ﺎﺣﺮﻬﺑ .ﺪﻫ ﻲﻣ ﺎﺸﻧ ﻲﻟﻮﻤﻌﻣ ﺐﺼﻧ ﻚﻳ ﺮﻳﺮﻳﻮﺼﺗ
ﺎﻋﻼﻃ ﻪﺑ ﺎﻴﺘﺣ ﺐﺼﻧ ﺎﻫ ﺖﻴﻛ ﺎﺑ ﺮﮔ .ﺪﻳﺮﺒﺑ ﺎﻜﺑ ﻮﺧ ﻞﻴﺒﻣﻮﺗ ﻮﺼﺧ
ﺖﻴﻛ ﺪﻨﻫ ﻪﻳ ﻪﻧﺎﺧﺎﻛ ﺎﻳ JVC ﻞﻴﺒﻣﻮﺗ ﻂﺒﺿ ﻮﻳ ﺎﻫ ﺪﻨﺷﺮﻓ ﺪﻳ ﻰﻟﻮﺳ ﺎﻳ
.ﺪﻴﺳﺮﭙﺑ ﺎﻫ
ﻪﺑﺮﺠﺗﺎﺑﺮﻫﺎﻣ ﻦﻴﺴﻴﻨﻜﺗ ﻚﻳ ،ﺪﻴﻧ ﻤﻧ ﺎﮕﺘﺳ ﻦﻳ ﺢﻴﺤﺻ ﺐﺼﻧ ﮕﻧﻮﮕﭼ ﺮﮔ •
.ﺪﻫ ﺎﺠﻧ ﺮﻧ ﺪﻴﻫﻮﺨﺑ
MONTAJ
(TABLOYA MONTELEME)
Tipik bir montaj, aşağıdaki şemada gösterilmektedir. Ancak, aracınıza
göre ayarlamalar yapmanız gerekebilir. Montaj kitleri hakkında
sorularınız varsa, JVC otomobil müzik sistemi bayiinize veya kit
tedarik eden bir firmaya başvurun.
• Bu ünitenin gerektiği gibi nasıl monte edileceğinden emin değilseniz,
montajı kalifiye bir teknisyene yaptırın.
УСТАНОВКА
(УСТАНОВКА В ПРИБОРНУЮ ПАНЕЛЬ)
На следующих иллюстрациях показана типовая установка.
Однако необходимо выполнить настройки, соответствующие
конкретному автомобилю. Если у Вас есть какие-либо
вопросы, касающиеся установки, обратитесь к Вашему дилеру
автомобильных систем JVC или в компанию, поставляющую
соответствующие принадлежности.
• Если Вы не знаете точно, как следует устанавливать это
устройство, обратитесь к квалифицированному специалисту.
Установите устройство под углом менее 30° с учетом того, что при использовании
монитор будет выдвигаться (см. ниже).
Üniteyi, monitörün kullanımda iken çıkarılabileceğini de
dikkate alarak 30°'den küçük bir açıyla takın (aşağı bakın).
ﻪﻛ ﺪﻴﺷﺎﺑ ﻪﺘﺷ ﻪﺟﻮﺗ ؛ﺪﻴﻨﻛ ﺐﺼﻧ ﻪﺟ ٣٠ ﺮﺘﻤﻛ ﻪﻳ ﻳ ﺎﺑ ﺎﮕﺘﺳ
.(ﺪﻴﻳﺎﻣﺮﻓ ﻪﻈﺣﻼﻣ ﺮﻳ ﺮﻳﻮﺼﺗ) ﺮﭘ ﻣ ﺮﻴﺑ ﺎﻔﺘﺳ ﺎﮕﻨﻫ ﻮﺘﻴﻧﺎﻣ
Устройство: мм
Birim: mm
ﺮﺘﻣ ﻠﻴﻣ :ﺪﺣ
Необходимое пространство для извлечения
монитора
Monitörün çıkartılması için gerekli alan
ﻮﺘﻴﻧﺎﻣ ﺪﻳﺮﭘ ﺮﻴﺑ ﺮﺑ ﻻ ﺎﻀﻓ
j
i
b
c
Выполните необходимые подключения
контактов, как показано на оборотной
стороне этой инструкции.
Gerekli elektrik bağlantılarını yapın.
.ﺪﻴﻫ ﺎﺠﻧ ﻻ ﻗﺮﺑ ﻻﺎﺼﺗ
k
c
b
g/h
i
l
1234
567 89
Отогните соответствующие фиксаторы,
предназначенные для прочной установки
корпуса.
Yarım kızağın yerine sıkıca oturması için ilgili
tırnakları bükün.
ﺎﻫﻮﻧ ،ﻮﺧ ﺎﺟ ﺶﺷﻮﭘ ﻦﺘﺷ ﻪﮕﻧ ﻢﻜﺤﻣ ﺮﺑ
.ﺪﻴﻨﻛ ﻢﺧ ﺐﺳﺎﻨﻣ
Удаление устройства / Ünitenin sökülmesi / ﺎﮕﺘﺳ ﻦﺘﺧﺎﺳ ﺎﺧ
Перед удалением устройства освободите заднюю часть.
Üniteyi sökmeden önce, arka kısmını serbest bırakın.
.ﺪﻴﻳﺎﻤﻧ ﺒﻘﻋ ﺶﺨﺑ ﺎﮕﺘﺳ ﺮﻴﺑ ﻞﺒﻗ
Вставьте два рычажка, затем потяните их, как показано на рисунке, чтобы
вынуть устройство.
Üniteyi çıkartmak için, iki kızak anahtarı takıp resimde gösterildiği gibi çekin.
.ﺪﻳ ﺮﻴﺑ ﺎﮕﺘﺳ ﺪﻴﻧﻮﺘﺑ ﺎﺗ ﺪﻴﺸﻜﺑ ﺎﻬﻧ ﺮﻳﻮﺼﺗ ﻖﺑﺎﻄﻣ ﺲﭙﺳ ،ﺪﻳﺪﻧﺎﻴﺑ ﺎﺟ ﺮﻴﮕﺘﺳ
При использовании опоры / Gergiyi kullanırken /
ﺪﻧﺪﻬﮕﻧ ﺖﺴﺑ ﺎﻔﺘﺳ ﺎﮕﻨﻫ
При установке устройства без использования муфты / Ünitenin yarım kızaksız
monte edilmesi / ﻮﭘ ﺎﻔﺘﺳ ﺪﺑ ﺎﮕﺘﺳ ﺎﮕﺘﺳ ﺐﺼﻧ ﺎﮕﻨﻫ
В автомобиле Тойота, например, сначала извлеките автомобильный радиоприемник и установите
устройство на место.
Örneğin, Toyota marka otomobillerde, önce arabanın radyosunu sökün ve üniteyi radyonun yerine monte
edin.
.ﺪﻴﻨﻛ ﺐﺼﻧ ﻪﻃﻮﺑﺮﻣ ﻞﺤﻣ ﺎﮕﺘﺳ ﺲﭙﺳ ﺪﻳﺎﻴﺑ ﺮﻴﺑ ﻮﺧ ﻮﻳ ﺪﺘﺑ ،ﺎﺗﻮﻳﻮﺗ ﻮﺧ ﻳ ،ﺎﺜﻣ ﻮﻨﻋ ﻪﺑ
Стена
Yalıtkan duvar
ﺪﻨﻨﻛ ﺮﻴﮔﻮﻠﺟ ﺪﺟ
Приборная панель
Ön Tablo
ﻮﺒﺷ
Примечание :
При установке устройства на крепежный кронштейн убедитесь, что используются винты
соответствующей длины (см. таблицу выше). При использовании более длинных винтов можно
повредить устройство.
Not :
Üniteyi montaj braketine takarken yukarıdaki tabloya bakarak uygun uzunlukta vidalar kullandığınızdan
emin olun. Daha uzun vida kullanırsanız üniteye hasar verebilirsiniz.
: ﻪﺟ
ﺎﻫ ﭻﻴﭘ ﺮﮔ .ﺪﻴﻳﺎﻤﻧ ﺎﻔﺘﺳ ﺐﺳﺎﻨﻣ ﻮﻃ ﺎﺑ ﻳﺎﻫ ﭻﻴﭘ ﻮﻓ ﺪﺟ ﻪﺑ ﻪﻌﺟﺮﻣ ﺎﺑ ﺎﻤﺘﺣ ،ﺐﺼﻧ ﻪﻳﺎﭘ ﺎﮕﺘﺳ ﺐﺼﻧ ﺎﮕﻨﻫ
.ﺪﺳﺮﺑ ﺐﻴﺳ ﺎﮕﺘﺳ ﻪﺑ ﺖﺳ ﻦﻜﻤﻣ ،ﺪﻴﻨﻛ ﺎﻔﺘﺳ ﺮﺗﺪﻨﻠﺑ
Используйте следующие винты
Aşağıdaki vidaları kullanın
ﺪﻴﻨﻛ ﺎﻔﺘﺳ ﺮﻳ ﺎﻫ ﭻﻴﭘ
Для № 1–4
Для № 5–9
M4 x 3 мм*1
M5 x 8 мм*1
No.1 – 4 için
No.5 – 9 için
M4 x 3 mm*1
M5 x 8 mm*1
۴ - ١ ﺎﻤﺷ ﺮﺑ
٩ - ۵ ﺎﻤﺷ ﺮﺑ
١*ﺮﺘﻣ ﻠﻴﻣ ٣ x M۴
١*ﺮﺘﻣ ﻠﻴﻣ ٨ x M۵
Кронштейн *1
Destek *1
١* ﻟ ﻼﻫ ﻪﻳﺎﭘ
Крепежные винты *1
Yassı tip vidalar *1
١* ﺎﺻ ﺎﻬﭽﻴﭘ
Карман
Cep
ﻪﻈﻔﺤﻣ
Крепежные винты *1
Yassı tip vidalar *1
١* ﺎﺻ ﺎﻬﭽﻴﭘ
Фиксирующая гайка *1
Emniyet somunu *1
١* ﻞﻔﻗ ﺮﮔ
Шайба *1
Pul *1
١* ﺮﺷ
Согните поставленную
опору.
Ürünle tedarik edilen gergiyi
eğin.
ﻢﺧ ﺪﺷ ﻪﺋ ﺪﻧﺪﻬﮕﻧ ﺖﺴﺑ
.ﺪﻴﻨﻛ
*1 Не входят в комплект. *1 Bu üniteyle birlikte gelmez. .ﺖﺳ ﺪﺸﻧ ﻪﺿﺮﻋ ﺎﮕﺘﺳ ﻦﻳ ﺮﻤﻫ
١*
Install1_AV7100[EU]fff.indd 2Install1_AV7100[EU]fff.indd 2 14/7/08 9:06:34 am14/7/08 9:06:34 am

3
KD-AV7100
PARKING
Подключить провод стояночного тормоза к проводке
стояночного тормоза автомобиля.
El freni kablosunu araçtaki dahili el freni sistemine bağlayın. .ﺪﻴﻨﻛ ﻞﺼﺘﻣ ﻞﻴﺒﻣﻮﺗ ﻰﻳﺎﭘ ﺰﻣﺮﺗ ﻰﻠﺧ ﻢﺘﺴﻴﺳ
К металлическому корпусу или шасси автомобиля
Taşıtın metal gövdesine veya şasisine
ﻞﻴﺒﻣﻮﺗ ﺳﺎﺷ ﺎﻳ ﺰﻠﻓ ﻪﻧﺪﺑ ﻪﺑ
Переключатель стояночного тормоза
(внутри автомобиля)
El freni düğmesi (aracın içinde)
(ﻞﻴﺒﻣﻮﺗ ) ﻰﻳﺎﭘ ﺰﻣﺮﺗ ﺪﻴﻠﻛ
Стояночный тормоз
El freni
ﻰﻳﺎﭘ ﺰﻣﺮﺗ
Провод стояночного тормоза (зеленого цвета)
El freni kablosu (açık yeşil)
(ﻦﺷ ﺰﺒﺳ) ﻰﻳﺎﭘ ﺰﻣﺮﺗ ﻢﻴﺳ
Обжимные разъемы (не входит в
комплект поставки)
Kıvrımlı konektör (verilmemiştir)
(ﺖﺳ ﺪﺸﻧ ﻪﺋ) ﺮﮕﻨﻛ ﻂﺑ
Провод стояночного тормоза
(входит в комплект поставки)
El freni kablosu (birlikte verilir)
(ﺖﺳ ﺪﺸﻧ ﻪﻳ) ﻰﻳﺎﭘ ﺰﻣﺮﺗ ﻢﻴﺳ
Подключение провода стояночного тормоза / El freni kablosunun bağlanması / ﻰﻳﺎﭘ ﺰﻣﺮﺗ ﻢﻴﺳ ﺎﺼﺗ
A
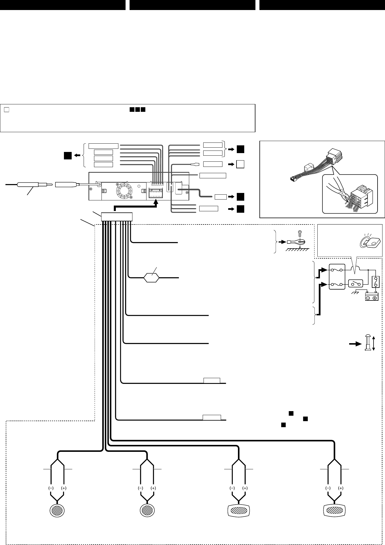
ПРЕДОСТЕРЕЖЕНИЯ по питанию и подключению
громкоговорителей:
• НЕ подключайте провода громкоговорителей к
аккумулятору автомобиля, иначе устройство будет
повреждено.
• ПЕРЕД подключением проводов громкоговорителей к кабелю
питания громкоговорителя проверьте схему соединений
громкоговорителей в Вашем автомобиле.
Güç kaynağı ve hoparlör bağlantılarında alınması
gereken TEDBİRLER:
• Elektrik kablosunun hoparlör tellerini taşıtın aküsüne
BAĞLAMAYIN; aksi takdirde ünite ciddi hasar görecektir.
• Elektrik kablosunun hoparlör tellerini hoparlörlere bağlamadan
ÖNCE, taşıtınızın hoparlör bağlantısını kontrol edin.
:ﻮﮔﺪﻨﻠﺑ ﺮﺑ ﻻﺎﺼﺗ ﺎﺑ ﺎﻃﺎﻴﺘﺣ
ﻮﺻ ﻦﻳ ﺮﻴﻏ ،ﺪﻴﻨﻜﻧ ﻞﺻ ﻞﻴﺒﻣﻮﺗ ﺮﺗﺎﺑ ﻪﺑ ﻮﮔﺪﻨﻠﺑ ﻪﻳﺬﻐﺗ ﺎﻬﻤﻴﺳ •
.ﺪﻨﻴﺑ ﻣ ﻪﻣﺪﺻ ﺪﺷ ﻪﺑ ﺎﮕﺘﺳ
ﺎﺗ ﻞﻴﺒﻣﻮﺗ ﻞﺧ ﺎﻫﻮﮔﺪﻨﻠﺑ ﺸﻛ ﻢﻴﺳ ،ﺎﻫﻮﮔﺪﻨﻠﺑ ﻪﻳﺬﻐﺗ ﺎﻬﺸﻴﻓ ﻞﺻ ﻞﺒﻗ •
.ﺪﻴﺋﺎﻤﻧ ﺳﺮﺑ
ЭЛЕКТРИЧЕСКИЕ ПОДКЛЮЧЕНИЯ
Для предотвращения коротких замыканий мы рекомендуем Вам
отсоединить отрицательный разъем аккумулятора и осуществить
все подключения перед установкой устройства.
• После установки обязательно заземлите данное
устройство на шасси автомобиля.
ELEKTRİK BAĞLANTILARI
Kısa devreleri önlemek için, akünün negatif kutup bağlantısını
sökmeniz ve tüm elektrik bağlantılarını üniteyi monte etmeden önce
yapmanız tavsiye edilir.
• Üniteyi geri taktıktan sonra ünitenin, taşıt şasisine toprak
bağlantısını yapmayı unutmayın.
ﻗﺮﺑ ﻻﺎﺼﺗ
ﺎﻨﻴﻣﺮﺗ ﺎﮕﺘﺳ ﺐﺼﻧ ﻞﺒﻗ ،ﻢﻴﻨﻛ ﻣ ﻪﻴﺻﻮﺗ ،ﺎﺗﻮﻛ ﻻﺎﺼﺗ ﺮﻴﮔﻮﻠﺟ ﻮﻈﻨﻤﺑ
.ﺪﻴﻫ ﺎﺠﻧ ﻗﺮﺑ ﻻﺎﺼﺗ ﻪﻴﻠﻛ ﺪﻴﺋﺎﻤﻧ ﻊﻄﻗ ﺮﺗﺎﺑ ﻔﻨﻣ
ﺮﻗﺮﺑ ﺪﺠﻣ ﻮﺧ ﺳﺎﺷ ﺎﺑ ﺎﮕﺘﺳ ﻪﻧﺪﺑ ﺎﺼﺗ ﺎﻤﺘﺣ ﺐﺼﻧ ﺪﻌﺑ •
.ﺪﻴﺋﺎﻤﻧ
Если автомобиль оснащен разъемом ISO
• Подключите разъемы ISO, как показано на рисунке.
От корпуса автомобиля
Araç gövdesinden
ﻞﻴﺒﻣﻮﺗ ﻪﻧﺪﺑ
Разъем ISO шнура питания, входящего в комплект поставки
Verilen elektrik kablosunun ISO konektörü
ﺪﻴﻨﻴﺒﺑﺎﻬﻤﻴﺳ ﺎﻨﻛ ﺮﺑ ﺪﻨﻨﻛ ﻦﻴﻣﺎﺗ ﻢﻴﺳ ISO ﺪﻨﻫ ﺎﺒﺗ
Вид со стороны выводов
Bağlantı telleri tarafından görünüş
ﺪﻴﻨﻴﺒﺑ ﺎﻬﻤﻴﺳ ﺎﻨﻛ
BЫЯВЛЕНИЕ НЕИСПРАВНОСТЕЙ
• Сработал предохранитель.
* Правильно ли подключены черный и красный провода?
• Питание не включается.
* Подключен ли желтый провод?
• Звук не выводится через громкоговорители.
* Нет ли короткого замыкания на кабеле выхода
громкоговорителей?
• Звук искажен.
* Заземлен ли провод выхода громкоговорителей?
* Заземлены ли разъемы “–” правого (R) и левого (L)
громкоговорителей?
• Устройство нагревается.
* Заземлен ли провод выхода громкоговорителей?
* Заземлены ли разъемы “–” правого (R) и левого (L)
громкоговорителей?
•
Приемник не работает.
* Выполнена ли перенастройка приемника?
ARIZA GİDERME
• Sigorta atıyor.
* Kırmızı ve siyah tellerin bağlantısı doğru mu?
• Ünite çalışmıyor.
* Sarı tel bağlı mı?
• Hoparlörlerden ses gelmiyor.
* Hoparlör çıkış telleri kısa devre yapıyor olabilir?
• Seste distorsiyon var.
* Hoparlör çıkış telinin toprak bağlantısı yapıldı mı?
* Sol ve sağ hoparlörlerin “–” uçlarının ortak toprak bağlantısı yapıldı
mı?
• Ünite ısınıyor.
* Hoparlör çıkış telinin toprak bağlantısı yapıldı mı?
* Sol ve sağ hoparlörlerin “–” uçlarının ortak toprak bağlantısı yapıldı
mı?
• Bu alıcı hiç çalışmıyor.
* Alıcınızı sıfırladınız mı?
ﺮﻳ ﻊﻓ ﺑﺎﻳ ﺐﻴﻋ
.ﺖﺳ ﻪﺘﺧﻮﺳ ﻮﻴﻓ •
؟ﺪﻧ ﺪﺷ ﻞﺻ ﺘﺳ ﻪﺑ ﻜﺸﻣ ﺰﻣﺮﻗ ﺎﻬﻤﻴﺳ ﺎﻳ *
.ﻮﺷ ﻤﻧ ﻞﺻ ﺮﺑ •
؟ﺖﺳ ﻞﺻ ﻢﻴﺳ ﺎﻳ *
.ﻮﺷ ﻤﻧ ﺪﻴﻨﺷ ﺎﻫ ﻮﮔﺪﻨﻠﺑ ﺪﺻ •
؟ﺖﺳ ﺪﺷ ﺎﺗﻮﻛ ﺎﺼﺗ ﻮﮔﺪﻨﻠﺑ ﺟﺮﺧ ﻢﻴﺳ ﺎﻳ *
.ﺖﺳ ﻌﻴﺒﻃ ﺮﻴﻏ ﺪﺻ •
؟ ﻦﻴﻣ ﺎﺼﺗ ﻮﮔﺪﻨﻠﺑ ﺟﺮﺧ ﻢﻴﺳ ﺎﻳ *
؟ﺪﻧ ﻦﻴﻣ ﺎﺼﺗ ﻚﻳ ﺎﻛﺮﺘﺸﻣ ﺖﺳ ﭗﭼ ﺎﻫ ﻮﮕﻨﻠﺑ “–” ﺎﻫ ﺎﻨﻴﻣﺮﺗ ﺎﻳ *
.ﻮﺷ ﻣ ﺎﮕﺘﺳ •
؟ ﻦﻴﻣ ﺎﺼﺗ ﻮﮔﺪﻨﻠﺑ ﺟﺮﺧ ﻢﻴﺳ ﺎﻳ *
؟ﺪﻧ ﻦﻴﻣ ﺎﺼﺗ ﻚﻳ ﺎﻛﺮﺘﺸﻣ ﺖﺳ ﭗﭼ ﺎﻫ ﻮﮕﻨﻠﺑ “–” ﺎﻫ ﺎﻨﻴﻣﺮﺗ ﺎﻳ *
.ﺪﻨﻛ ﻰﻤﻧ ﺎﻛ ﺪﺑ ﺪﻧﺮﻴﮔ ﺎﮕﺘﺳ ﻦﻳ •
؟ﺪﻳ ﺮﻛ ﻢﻴﻈﻨﺗ ﺎﺑ ﻮﺧ ﺪﻧﺮﻴﮔ ﺎﮕﺘﺳ *
Aracınızda ISO konnektörü varsa
• ISO konektörlerini resimde gösterildiği şekilde bağlayın. ﺖﺳﺰﻬﺠﻣ ﻲﺒﻣﻮﺗ ﺮﮔ ISO ﺪﻨﻫ ﺎﺒﺗ ﻪﺑ ﺎﻤﺷ
.ﺪﻴﻨﻛ ﻞﺻ ﺎﺤﻴﺿﻮﺗ ﻖﺒﻃ ISO ﺪﻨﻫ ﺎﺒﺗ •
Install1_AV7100[EU]f.indd 3Install1_AV7100[EU]f.indd 3 11/6/08 9:58:53 am11/6/08 9:58:53 am

3
1
2
3
4
5
7
2
4
A
B
C
A
OE REMOTE
PARKING
AV OUT
SUB WOOFER
CENTER
FRONT
REAR
CAMERA
AV IN
B
iPod
ILLUMI
6
REVERSE
P
L
O
M
N
FE DC HG BA
4
РУCCKИЙ ﻰﺳﺎﻓ TÜRKÇE
Предохранитель
10 A
10 A sigorta
ﺮﭙﻣ ١٠ ﻮﻴﻓ
Переключатель
зажигания
Kontak anahtarı
ﺎﺘﺳ ﭻﻳﻮﺳ
Блок
предохранителя
Sigorta tablosu
ﻮﻴﻓ ﻪﺒﻌﺟ
Белый с черной
полосой
Siyah şeritli beyaz
ﻜﺸﻣ ﻮﻧ ﺎﺑ ﺪﻴﻔﺳ
Белый
Beyaz
ﺪﻴﻔﺳ
Серый с черной
полосой
Siyah şeritli gri
ﻜﺸﻣ ﻮﻧ ﺎﺑ ﺮﺘﺴﻛﺎﺧ
Серый
Gri
ﺮﺘﺴﻛﺎﺧ
Зеленый с черной
полосой
Siyah şeritli yeşil
ﻜﺸﻣ ﻮﻧ ﺎﺑ ﺰﺒﺳ
Зеленый
Yeşil
ﺰﺒﺳ
Пурпурный с черной
полосой
Siyah şeritli mor
ﻜﺸﻣ ﻮﻧ ﺎﺑ ﺶﻔﻨﺑ
Пурпурный
Mor
ﺶﻔﻨﺑ
Правый громкоговоритель (передний)
Sağ hoparlör (ön)
(ﻮﻠﺟ) ﺖﺳ ﻮﮕﻨﻠﺑ
Левый громкоговоритель (задний)
Sol hoparlör (arka)
(ﺐﻘﻋ) ﭗﭼ ﻮﮔﺪﻨﻠﺑ
Правый громкоговоритель (задний)
Sağ hoparlör (arka)
(ﺐﻘﻋ) ﺖﺳ ﻮﮔﺪﻨﻠﺑ
К разъему фазы в блоке предохранителя (минуя блок
зажигания) (постоянный 12 В)
Sigorta tablosunda taşıtın aküsüne bağlanan (kontak anahtarını
baypas eden) canlı bir terminale (sabit 12 V)
ﺎﺘﺳ ﭻﻳﻮﺳ) ﻞﻴﺒﻣﻮﺗ ﺮﺗﺎﺑ ﻪﺑ ﻞﺼﺘﻣﻮﻴﻓ ﻪﺒﻌﺟ ﺎﻌﻓ ﺎﻨﻴﻣﺮﺗ ﻚﻳ ﻪﺑ
(ﻢﻴﻘﺘﺴﻣ ﺖﻟ ١٢) (ﻪﻴﻠﻘﻧ ﻪﻠﻴﺳ
К вспомогательному разъему в блоке
предохранителя
Sigorta tablosundaki bir aksesuar terminaline
ﻮﻴﻓ ﻪﺒﻌﺟ ﺒﻧﺎﺟ ﻞﻳﺎﺳ ﺎﻨﻴﻣﺮﺗ ﻚﻳ ﻪﺑ
Для функции регулирования подсветки. (См. стр. 11 ИНСТРУКЦИЙ.)
Dimmer fonksiyonu için. Bkz. sayfa 11; TALİMATLAR.
.ﺪﻴﻨﻛ ﻪﻌﺟﺮﻣ ﺎﻫ ﻞﻤﻌﻟﻮﺘﺳ ﻪﭼﺮﺘﻓ ١١ ﻪﺤﻔﺻ ﻪﺑ ﺮﺗﻮﻧ ﻢﻛ ﺮﻛﺎﻛ ﺮﺑ
Черный
Siyah
ﻜﺸﻣ
Желтый *4
Sarı *4
۴*
Красный
Kırmızı
ﺰﻣﺮﻗ
Оранжевый с белой полосой
Beyaz şeritli turuncu
ﺪﻴﻔﺳ ﻮﻧ ﺎﺑ ﻰﺠﻧﺎﻧ
Пурпурный с белой полосой
Beyaz şeritli mor
ﺪﻴﻔﺳ ﻮﻧ ﺎﺑ ﻧﻮﻏ
*3
Левый громкоговоритель (передний)
Sol hoparlör (ön)
(ﻮﻠﺟ) ﭗﭼ ﻮﮔﺪﻨﻠﺑ
Подключение без использования разъема
ISO
Перед началом подключений: Тщательно проверьте проводку
в автомобиле. Неправильное подключение может привести к
серьезному повреждению устройства.
Жилы силового кабеля и жилы соединителя от кузова
автомобиля могут быть разного цвета.
1 Обрежьте разъем ISO.
2 Подсоедините цветные провода шнура питания в указанном
ниже порядке.
3 Подключите кабель антенны.
4 В последнюю очередь подключите электропроводку к
устройству.
ISO ﻂﺑ ﺎﻔﺘﺳ ﺪﺑ ﻻﺎﺼﺗ
ﻦﻜﻤﻣ ﺖﺳﺎﻧ ﺎﺼﺗ .ﺪﻴﻳﺎﻤﻧ ﺳﺮﺑ ﺖﻗﺪﺑ ﻞﻴﺒﻣﻮﺗ ﺸﻛ ﻢﻴﺳ :ﻞﺻ ﻞﺒﻗ
.ﻮﺷ ﺎﮕﺘﺳ ﻦﻳ ﻪﺑ ﺪﺟ ﺎﻣﺪﺻ ﺪﻣ ﻪﺑ ﺮﺠﻨﻣ ﺖﺳ
ﺎﻔﺘﻣ ﺎﻬﮕﻧ ﺖﺳ ﻦﻜﻤﻣ ﺎﻫ ﺪﻨﻫ ﺎﺒﺗ ﺮﻳﺎﺳ ﻠﺻ ﺮﺑ ﻢﻴﺳ ﺎﻬﺸﻴﻓ
.ﺪﻨﺷﺎﺑ
.ﺪﻳﺮﺒﺑ ISO ﺪﻨﻫ ﺎﺒﺗ ١
.ﺪﻴﻳ ﺎﻤﻧ ﻞﺻ ﺮﻳ ﺮﻳﻮﺼﺗ ﺺﺨﺸﻣ ﺐﻴﺗﺮﺗ ﻪﺑ ﺮﺑ ﻢﻴﺳ ﮕﻧ ﺎﻬﺸﻴﻓ ٢
.ﺪﻴﻳ ﺎﻤﻧ ﻞﺻ ﻦﺘﻧ ﻢﻴﺳ ٣
.ﺪﻴﻳﺎﻤﻧ ﻞﺻ ﺎﻫ ﻢﻴﺳ ﺎﻨﻴﻣﺮﺗ ﺎﻬﺘﻧ ۴
ISO konektörü kullanılmadan bağlantı
Bağlantıyı yapmadan önce: Taşıtın kablo bağlantısını dikkatle
kontrol edin. Yanlış bağlantı yapılması, bu ünitede ciddi hasar
oluşmasına yol açabilir.
Elektrik kablosunun telleri ve taşıtın gövdesinden gelen konektörün
telleri ayrı renklerde olabilir.
1 ISO konektörünü kesin.
2 Elektrik kablosunun renkli uçlarını aşağıdaki resimde belirtilen
düzende bağlayın.
3 Anten kablosunun bağlantısını yapın.
4 Son olarak, kablo demetini üniteye takın.
К удаленному проводу другого оборудования или антенны (макс.
200 мА)
Diğer cihazın tetik kablosuna veya varsa elektrikli antene (200 mA
maks.)
ﻠﻴﻣ ٢٠٠ ﺮﺜﻛﺪﺣ) ﺪﺷﺎﺑ ﻮﺟﻮﻣ ﻪﻛ ﺗﻮﺻ ﻦﺘﻧ ﺮﺑ ﺎﻳ ﺮﮕﻳ ﻪﻠﻴﺳ ﺮﺤﺘﻣ ﺶﻴﻓ ﻪﺑ
(ﺮﭙﻣ
К металлическому корпусу или шасси
автомобиля
Taşıtın metal gövdesine veya şasisine
ﻞﻴﺒﻣﻮﺗ ﺳﺎﺷ ﺎﻳ ﺰﻠﻓ ﻪﻧﺪﺑ ﻪﺑ *3
Провод задней фары (см.
B
на стр. 6)
Geri vites ışığı kablosu (bkz. sayfa 6;
B
)
(ﺪﻴﻨﻛ ﻪﻌﺟﺮﻣ ۶ ﻪﺤﻔﺻ
B
ﻪﺑ) ﺐﻘﻋ ﺪﻧ ﺮﭼ ﻢﻴﺳ ﻪﺑ
1
Синий с белой полосой
Beyaz şeritli mavi
ﺪﻴﻔﺳ ﻮﻧ ﺎﺑ ﺑ
*2
A
См. схему на странице 3.
3. sayfadaki grafiğe bakın.
.ﺪﻴﻳﺎﻣﺮﻓ ﻪﻈﺣﻼﻣ ٣ ﻪﺤﻔﺻ ﻮﺟﻮﻣ ﻮﻤﻧ
Обрежьте разъем ISO
ISO konektörünü kesin
ﺪﻳﺮﺒﺑ ISO ﺪﻨﻫ ﺎﺒﺗ
ABC
См. каждую схему на стр. 5 и 6.
Sayfa 5 ve 6’daki her bir şemaya bakın.
.ﺪﻴﻨﻛ ﻪﻌﺟﺮﻣ ۶ ﺎﺗ ۵ ﻪﺤﻔﺻ ﺎﻬﻣﺮﮔﺎﻳ ﻪﺑ
*2 Не используется для данного устройства
*3 Не поставляются
*4 Перед проверкой работы устройства
подключите этот провод, иначе питание
не включится.
*2 Bu ünitede kullanılmamaktadır
*3 Bu üniteyle birlikte gelmez
*4 Montaj öncesi ünitenin çalışıp çalışmadığını
kontrol etmeden önce bu telin bağlanması
şart olup, aksi takdirde ünite açılmayacaktır.
ﺖﺳ ﺪﺸﻧ ﺎﻔﺘﺳ ﺎﮕﺘﺳ ﻦﻳ ﺮﺑ
٢*
ﺖﺳ ﺪﺸﻧ ﻪﺿﺮﻋ ﺎﮕﺘﺳ ﻦﻳ ﺮﻤﻫ
٣*
ﺪﻳﺎﺑ ﺶﻴﻓ ﻦﻳ ،ﺐﺼﻧ ﺶﻴﭘ ﺎﮕﺘﺳ ﻦﻳ ﺎﻛ ﺶﻳﺎﻣ ﻞﺒﻗ
۴*
.ﺪﻨﻛ ﻤﻧ ﺪﻴﭘ ﺎﻳﺮﺟ ﺮﺑ ﻮﺻ ﻦﻳ ﺮﻴﻏ ،ﻮﺷ ﻞﺻ
Install2_AV7100[EU]f.indd 4Install2_AV7100[EU]f.indd 4 11/6/08 10:11:39 am11/6/08 10:11:39 am

5
KD-AV7100
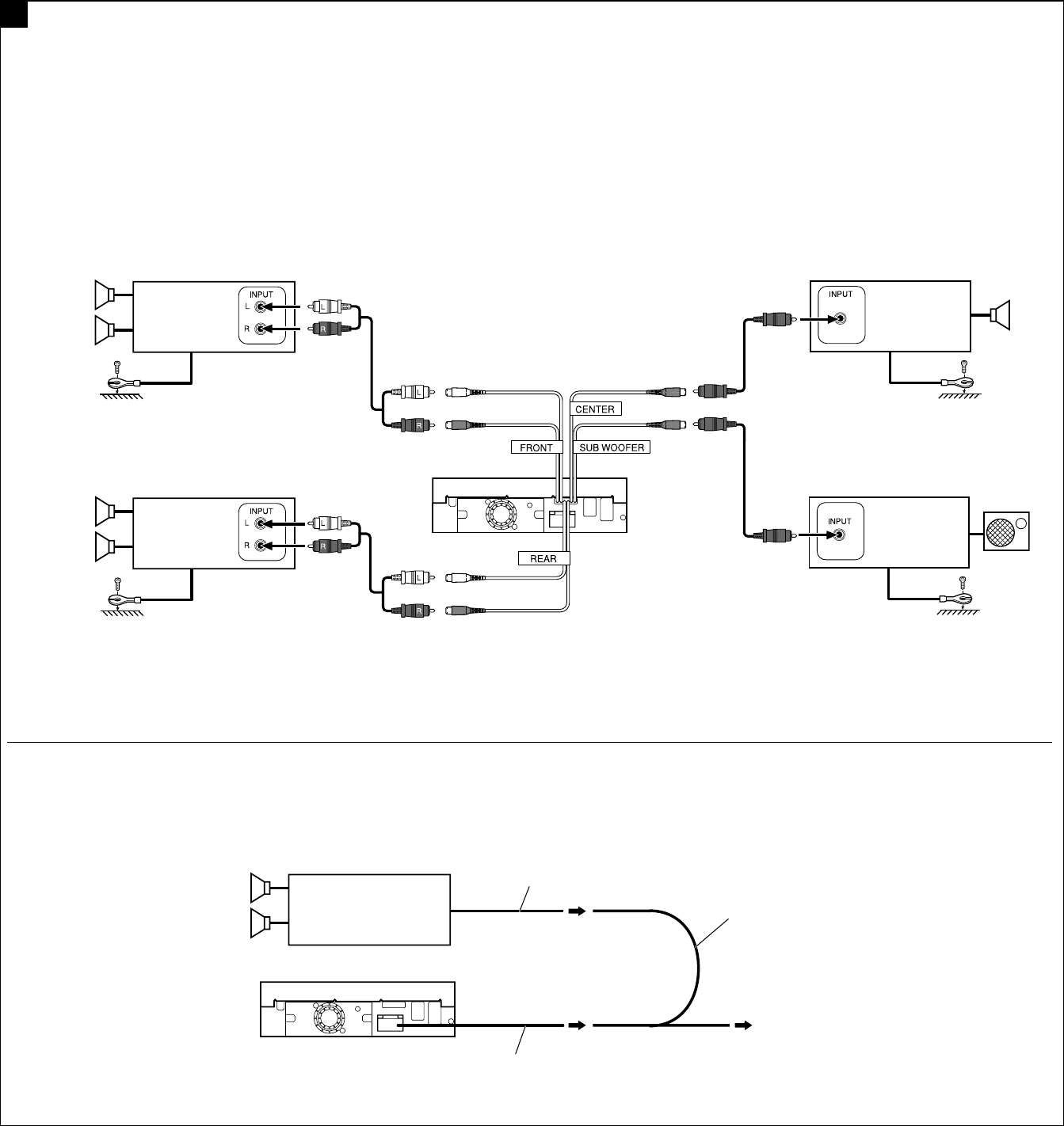
Можно подключить усилители для обновления автомобильной
стереосистемы.
• Подключите усилители к аналоговым дискретным выходным
разъемам стандарта 5.1 для прослушивания многоканального
звука.
• После подключения центральното динамика не забудьте
его включить, иначе звук от центрального динамика
будет отсутствовать, см. стр.43 ИНСТРУКЦИИ ПО
ЗУСПЛУАТАЦИИ.
• Отсоедините громкоговорители от данного устройства,
подключите их к усилителю. Оставьте провода
громкоговорителей данного устройства неиспользованными.
*5 Плотно прикрепите заземляющий провод к металлическому
кузову или шасси автомобиля—в месте, не покрытом
краской (если оно покрыто краской, удалите краску перед
тем, как прикреплять провод). Невыполнение этого
требования может привести к повреждению данного
устройства.
ﻪﺘﺷﺪﻧ ﮓﻧ ﻪﻛ ﻳﺎﺟ—ﻮﺧ ﺳﺎﺷ ﺎﻳ ﺰﻠﻓ ﻪﻧﺪﺑ ﻪﺑ ﻢﻜﺤﻣ ﻦﻴﻣ ﺎﺼﺗ ﻢﻴﺳ
۵*
(.ﺪﻴﺷ ﺮﺘﺑ ﮓﻧ ،ﻢﻴﺳ ﻞﺻ ﻞﺒﻗ ،ﺖﺳ ﺪﺷ ﮓﻧ ﻞﺤﻣ ﺮﮔ) .ﺪﻴﻨﻛ ﻞﺻ—ﺪﺷﺎﺑ
.ﻮﺷ ﺎﮕﺘﺳ ﻪﺑ ﺪﻧﺎﺳ ﺐﻴﺳ ﻪﺑ ﺮﺠﻨﻣ ﺖﺳ ﻦﻜﻤﻣ ﻮﻣ ﻦﻳ ﺖﻳﺎﻋ ﺪﻋ
*5 Toprak telini, taşıtın metal gövdesindeki veya şasisindeki boyasız
bir yere sağlamca bağlayın (boyalıysa, teli bağlamadan önce boyayı
kazıyın). Bunun yapılmaması ünitenin hasar görmesine yol açabilir.
Otomobilinizin müzik sistemine amplifikatörler bağlayabilirsiniz.
• Çok kanallı kaynağın keyfini çıkarmak için amplifikatörleri 5.1
kanallı analog ayrık çıkış fişlerine bağlayın.
• Orta hoparlörü bağladıktan sonra orta hoparlörü devreye
soktuğunuzdan emin olun, aksi halde bağlanan orta hoparlörden ses
gelmez; (TALİMATLAR ’ın 43.sayfasına bakın)
• Hoparlörlerin bu üniteyle olan bağlantısın kesip, amplifikatöre
bağlayın. Bu ünitenin hoparlör çıkışlarını kullanmayın.
.ﺪﻴﻳﺎﻤﻧ ﺐﺼﻧ ﺮﻳﺎﻔﻴﻠﭙﻣ ﻮﺧ ﻞﻴﺒﻣﻮﺗ ﻮﻳﺮﺘﺳ ﻢﺘﺴﻴﺳ ﺎﻘﺗ ﺮﺑ ﺪﻴﻧﻮﺗ ﻰﻣ
ﺟﺮﺧ ﺎﻫ ﺶﻴﻓ ﻪﺑ ﺎﻫ ﺪﻨﻨﻛ ﺖﻳﻮﻘﺗ ،ﻪﻟﺎﻧﺎﻛ ﺪﻨﭼ ﻊﺒﻨﻣ ﻳ ﻮﺧﺮﺑ ﺮﺑ •
.ﺪﻴﻨﻛ ﻞﺻ ﭽﻨﻳ ۵٫١ گﻮﻟﺎﻧ ﻪﭼﺎﭘ ﺪﻨﭼ
ﺰﻛﺮﻣ ﻮﮔﺪﻨﻠﺑ ﻪﻛ ﺪﻳﻮﺷ ﻦﺌﻤﻄﻣ ،ﺪﻳﺮﻛ ﻞﺻ ﺰﻛﺮﻣ ﻮﮔﺪﻨﻠﺑ ﻪﻜﻨﻳ ﺪﻌﺑ •
ﺎﺧ ﺪﺷ ﻞﺻ ﺰﻛﺮﻣ ﻮﮔﺪﻨﻠﺑ ﺪﺻ ﻮﺻ ﻦﻳ ﺮﻴﻏ ؛ﺪﻳ ﺮﻛ ﺎﻌﻓ
. ﺺﻔﺤﻫ ۴٣ ﺐﺒﻴﻨﻳ ﻞﻌﻤﻟﻮﺘﺳ ،ﺪﻳﺮﮔ ﺪﻫﻮﺨﻧ
ﻦﻳ ﻮﮔﺪﻨﻠﺑ ﺎﻬﻤﻴﺳ .ﺪﻴﻨﻛ ﻞﺻ ﺮﻳﺎﻓ ﻠﭙﻣ ﻪﺑ ﺪﺟ ﺎﮕﺘﺳ ﻦﻳ ﺎﻫ ﻮﮔﺪﻨﻟ •
.ﺪﻴﻳﺎﻤﻧ ﺎﻫ ﺎﻔﺘﺳ ﺪﺑ ﺎﮕﺘﺳ
Низкочастотный
динамик
Subwoofer
ﺮﻓ ﺎﺳ
Задние
громкоговорители
Arka hoparlörler
ﺒﻘﻋ ﺎﻫﻮﮔﺪﻨﻠﺑ
Центральный
динамик
Orta hoparlör
ﺰﻛﺮﻣ ﻮﮔ ﺪﻨﻠﺑ
Передние
громкоговорители
Ön hoparlörler
ﻮﻠﺟ ﺎﻫﻮﮔﺪﻨﻠﺑ
JVC-усилитель
JVC Amplifikatör
JVC ﺪﻨﻨﻛ ﺖﻳﻮﻘﺗ
JVC-усилитель
JVC Amplifikatör
JVC ﺪﻨﻨﻛ ﺖﻳﻮﻘﺗ
JVC-усилитель
JVC Amplifikatör
JVC ﺪﻨﻨﻛ ﺖﻳﻮﻘﺗ
AПодключение внешних усилителей / Harici amplifikatörlerin bağlanması / ﻰﺟﺎﺧ ﺎﻫﺮﻳﺎﻔﻴﻠﭙﻣ ﺎﺼﺗ
*5
• Для подачи питания на усилители подключите провода
внешнего устройства (синие с белой полосой) к проводам
данного устройства и усилителям. (Для подключения
нескольких усилителей с помощью проводов внешнего
устройства необходимо приобрести Y-образные разъемы.)
• Bu ünitenin ve amplifikatörlerin uzaktan bağlanan elektrik
kablolarını (beyaz şeritli mavi kablo) bağlayarak amplifikatörlere güç
sağlayabilirsiniz. (Uzaktan bağlanan elektrik kablolarını kullanarak
birden fazla amplifikatör bağlamak için, Y-konnektörlerinin ayrı
olarak satın alınması gerekir.)
ﻮﻧ ﺎﺑ ﺑ) ﺎﺼﺗ ﺎﻫ ﻢﻴﺳ ﺮﻛ ﻞﺻ ﺎﺑ ﺎﻫﺮﻳﺎﻓ ﻠﭙﻣ ﺮﺑ ﺪﻴﻧﻮﺗ ﻣ •
ﺎﺑ ﺰﻴﻬﺠﺗ ﺮﻳﺎﺳ ﺮﻛ ﻞﺻ ﺮﺑ) .ﺪﻴﻨﻛ ﻦﻴﻣﺄﺗ ﺎﻫﺮﻳﺎﻓ ﻠﭙﻣ ﻪﺑ ﺎﮕﺘﺳ ﻦﻳ (ﺪﻴﻔﺳ
(.ﺪﻴﻨﻛ ﺪﻳﺮﺧ ﻪﻧﺎﮔﺪﺟ Yﺎﻫ ﻂﺑ ﺪﻳﺎﺑ ، ﺎﺼﺗ ﺎﻫ ﻢﻴﺳ ﺎﻔﺘﺳ
KD-AV7100
Провод внешнего устройства (синий с белой полосой)
Tetik kablosu (beyaz şeritli mavi)
(ﺪﻴﻔﺳ ﻮﻧ ﺎﺑ ﻲﺑ) ﺮﺤﺘﻣ ﺶﻴﻓ
Разъем Y (не входит в комплект поставки)
Y konektörü (bu üniteyle birlikte gelmez)
(ﺖﺳ ﺪﺸﻧ ﻪﺿﺮﻋ ﺎﮕﺘﺳ ﻦﻳ ﺮﻤﻫ) Y ﺎﺼﺗ
Провод внешнего устройства
Tetik kablosu
ﺮﺤﺘﻣ ﺶﻴﻓ
JVC-усилитель
JVC Amplifikatör
JVC ﺪﻨﻨﻛ ﺖﻳﻮﻘﺗ
К удаленному проводу другого оборудования или
антенны
Diğer cihazın tetik kablosuna veya varsa elektrikli
antene
ﻮﺟﻮﻣ ﻪﻛ ﺗﻮﺻ ﻦﺘﻧ ﺮﺑ ﺎﻳ ﺮﮕﻳ ﻪﻠﻴﺳ ﺮﺤﺘﻣ ﺶﻴﻓ ﻪﺑ
ﺪﺷﺎﺑ
*5
*5
*5
JVC-усилитель
JVC Amplifikatör
JVC ﺪﻨﻨﻛ ﺖﻳﻮﻘﺗ
Install2_AV7100[EU]f.indd 5Install2_AV7100[EU]f.indd 5 26/5/08 2:33:34 pm26/5/08 2:33:34 pm

KD-AV7100
REVERSE
L
R
L
R
L
R
L
R
CAMERA
AV IN
AV OUT
C
6
Система навигации или источник
воспроизведения
Navigasyon Sistemi ya da yürütme kaynağı
ﺶﺨﭘ ﻊﺒﻨﻣ ﺎﻳ ﺖﻳﺪﻫ ﻢﺘﺴﻴﺳ
Подключение аудио- и видеокабелей / Ses/video kablolarının bağlanması / ﺮﻳﻮﺼﺗ/ﺪﺻ ﺎﻫ ﻢﻴﺳ ﺎﺼﺗ
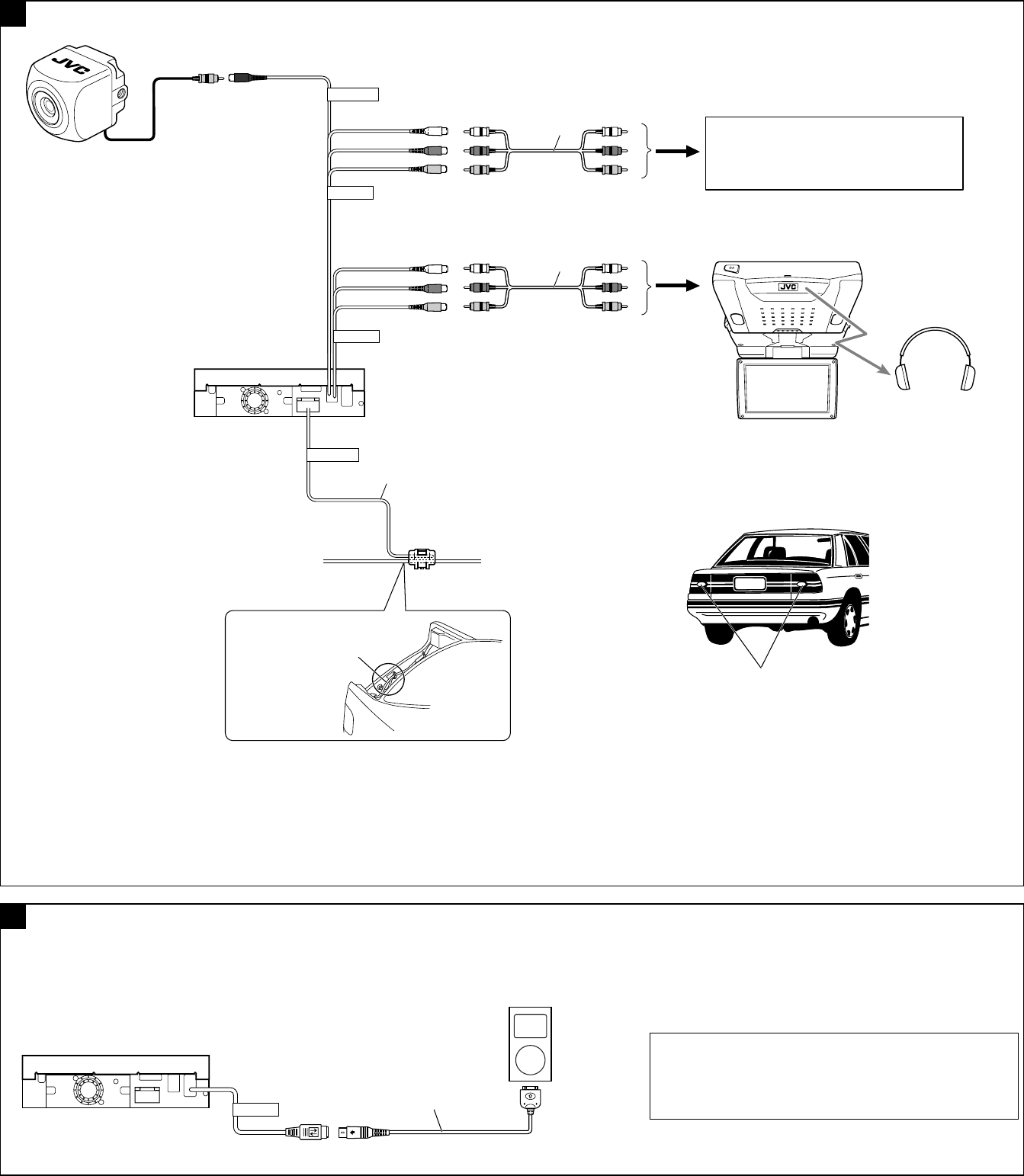
B
*6 Аудио/видеокабели (не поставляются)
*7 Требуется только при подключении камеры заднего вида к
разъему CAMERA.
*8 При использовании монитора, отличного от KV-MR9010,
необходимо, чтобы он поддерживал функцию
автоматического переключения цветовой системы (NTSC/
PAL).
К задней фаре
Geri vites ışığına
ﺐﻘﻋ ﺪﻧ ﺮﭼ ﻪﺑ
Провод задней фары
Geri vites ışığı kablosu
ﺐﻘﻋ ﺪﻧ ﺮﭼ ﻢﻴﺳ
К аккумулятору автомобиля
Araç aküsüne
ﻮﺧ ﺮﺗﺎﺑ ﻪﺑ
Задние фары
Geri vites ışığı
ﺐﻘﻋ ﺪﻧ ﺮﭼ
(ﺖﺳ ﺪﺸﻧ ﻪﺋ) ﺮﻳﻮﺼﺗ/ﺪﺻ ﺎﻫ ﻢﻴﺳ
۶*
ﺎﻴﻧ ﻮﻣ ،ﺪﻴﻨﻛ ﻣ ﻞﺻ CAMERA ﺎﻨﻴﻣﺮﺗ ﻪﺑ ﺐﻘﻋ ﺪﻳ ﻦﻴﺑ ﻪﻛ ﻣﺎﮕﻨﻫ
٧*
.ﺖﺳ
ﻪﻛ ﺪﻴﻨﻛ ﺎﻔﺘﺳ ﻮﺘﻴﻧﻮﻣ ،KV-MR9010 ﺮﻴﻏ ﻮﺘﻴﻧﻮﻣ ﻳ ﺎﻔﺘﺳ ﻮﺻ ٨*
.ﺪﻫ ﺮﻴﻴﻐﺗ ﺎﻛﻮﺧ ﻮﻃ ﻪﺑ (NTSC/PAL) ﮓﻧ ﻢﺘﺴﻴﺳ ﺪﻧﻮﺘﺑ
*6 Ses/video kabloları (üniteyle verilmemiştir)
*7 Yalnızca arka görünüm kamerasını CAMERA terminaline
bağlarken gereklidir.
*8 KV-MR9010’dan başka bir monitör kullanıldığında, renk sistemini
(NTSC/PAL) otomatik olarak değiştiren bir monitör kullanın.
*6
KV-CM1
Камера заднего вида (не поставляется)
Arka görüş kamerası (üniteyle verilmemiştir)
(ﺖﺳ ﺪﺸﻧ ﻪﺋ) ﺖﺸﭘ ﺪﻳ ﻦﻴﺑ
*6
*7
KV-MR9010*8
ШИРОКОЭКРАННЫЙ МОНИТОР С ДИАГОНАЛЬЮ 9 ДЮЙМОВ (не поставляется)
9 İNÇLİK GENİŞ EKRAN MONİTÖR (üniteyle verilmemiştir)
(ﺖﺳ ﺪﺸﻧ ﻪﺋ) ﭻﻨﻳ ٩ ﻦﻬﭘ ﻪﺤﻔﺻ ﻮﺘﻴﻧﻮﻣ
KS-HP2
Беспроводные наушники
(не поставляется)
Kablosuz kulaklιklar (üniteyle
verilmemiştir)
(ﺖﺳ ﺪﺸﻧ ﻪﺋ) ﻢﻴﺳ ﻰﺑ ﻮﻓﺪﻫ
KD-AV7100
iPod
Подключение Apple iPod / bir Apple iPod’un bağlanması / Apple iPod ﻳ ﺎﺼﺗ
Apple iPod
Apple iPod
Apple iPod
Проигрыватель iPod можно подключить к данному устройству,
используя специальный кабель для проигрывателя iPod (входит
в комплект поставки).
iPod için verilen özel kabloyu kullanarak bu üniteye bir iPod
bağlayabilirsiniz.
iPod ﻳ ،ﺖﺳ ﺪﺷ ﻪﺋ iPod ﺮﺑ ﻪﻛ ﺻﻮﺼﺨﻣ ﻞﺑﺎﻛ ﺎﻔﺘﺳ ﺎﺑ ﺪﻴﻧﻮﺗ ﻣ
.ﺪﻴﻨﻛ ﻞﺻ ﺎﮕﺘﺳ ﻦﻳ ﻪﺑ
Специальный кабель для iPod
iPod için özel kablo
iPod ﻮﺼﺨﻣ ﻞﺑﺎﻛ
• iPod является торговой маркой Apple Inc., зарегистрированной в
США и других странах.
• iPod, ABD ve diğer ülkerlerde tescilli bir Apple Inc. ticari markasıdır.
ﺖﺒﺛ ﺎﻫﻮﺸﻛ ﺮﻳﺎﺳ ﺪﺤﺘﻣ ﻻﺎﻳ ﻪﻛ ﺪﺷﺎﺑ ﻣ Apple ﺖﻛﺮﺷ ﺗﺎﺠﺗ ﺎﺸﻧ iPod •
.ﺖﺳ ﺪﺷ
Install2_AV7100[EU]f.indd 6Install2_AV7100[EU]f.indd 6 12/6/08 9:04:15 am12/6/08 9:04:15 am