JVC KD DV5000 InstallKD DV5000_1[J]f.P65 User Manual LVT1053 002A
KD-DV5000 KD-DV5000 LVT1053-002A
User Manual: JVC KD-DV5000 KD-DV5000 English, French, Spanish,
Open the PDF directly: View PDF
.
Page Count: 6

1
KD-DV5000
Installation/Connection Manual
Manual de instalación/conexión
Manuel d’installation/raccordement
ESPAÑOL
•Esta unidad está diseñada para funcionar con 12 V de CC, con
sistemas eléctricos de masa NEGATIVA.
ADVERTENCIAS
• NO instale la unidad en los siguientes sitios:
– Donde pueda obstruir la maniobra del volante de dirección y
del cambio de engranajes, con el consiguiente riesgo de
accidentes de tráfico.
– Donde pueda obstruir el funcionamiento de dispositivos de
seguridad tales como bolsas de aire, pues podría resultar en
un accidente fatal.
– Donde pueda obstruir la visibilidad.
• NO OPERE la unidad mientras está maniobrando el volante de
dirección, pues podría producirse un accidente de tráfico.
• El conductor no debe mirar el monitor mientras conduce.
Si el conductor mira el monitor mientras conduce puede
descuidarse y causar un accidente.
• El conductor no deberá ponerse los auriculares mientras
conduce. Es muy peligroso no escuchar los ruidos exteriores
durante la conducción.
• Si necesita operar el receptor mientras conduce, asegúrese
de mirar atentamente hacia adelante para no provocar un
accidente de tráfico.
• Si no está aplicado el freno de estacionamiento, aparecerá en
el monitor “DRIVER MUST NOT WATCH THE MONITOR WHILE
DRIVING.” (El conductor no debe mirar el monitor mientras
conduce), y no se mostrará la imagen de reproducción.
– Esta advertencia aparece únicamente cuando el cable del
freno de estacionamiento se encuentra conectado al sistema
del freno de estacionamiento incorporado al automóvil
(refiérase al Manual de instalación/conexión).
FRANÇAIS
•
Cet appareil est conçu pour fonctionner sur des sources de
courant continu de 12 V à masse NEGATIVE.
AVERTISSEMENTS
• N’INSTALLEZ aucun élément dans les endroits suivants;
– où il peut gêner l’accès au volant ou au levier de vitesse car
cela peut entraîner un accident de la circulation.
– où il peut gêner la manipulation de dispositifs de sécurité tels
que les airbags car cela peut entraîner un accident fatal.
– où il peut gêner la visibilité.
• NE COMMANDEZ pas l’appareil lors de la manipulation du volant
car cela peut entraîner un accident de la circulation.
• Le conducteur ne doit pas regarder le moniteur lorsqu’il conduit.
Regarder le moniteur lorsqu’on est au volant réduit
considérablement la vigilance du conducteur et multiplie les
risques d’accident.
• Le conducteur ne doit pas utiliser un casque d’écoute quand il
est au volant. Il est en effet dangereux de bloquer les sons de la
circulation routière pendant la conduite d’un véhicule.
• Si vous avez besoin de commander l’autoradio pendant que vous
conduisez, continuez de regarder droit devant vous ou vous
risquez de causer un accident de la circulation.
• Si le frein de stationnement n’est pas mis, “DRIVER MUST NOT
WATCH THE MONITOR WHILE DRIVING.” (Le conducteur ne
doit pas regarder le moniteur lorsqu’il conduit.) apparaît sur le
moniteur et l’image de lecture n’apparaît pas.
– Cet avertissement apparaît uniquement quand le fil du frein de
stationnement est connecté au système de frein de
stationnement intégré à la voiturestationnement intégré à la
voiture
LVT1053-002A
[J]
ENGLISH
•This unit is designed to operate on 12 V DC, NEGATIVE ground
electrical systems.
WARNINGS
• DO NOT install any unit in locations where;
– it may obstruct the steering wheel and gearshift lever
operations, as this may result in a traffic accident.
– it may obstruct the operation of safety devices such as air bags,
as this may result in a fatal accident.
– it may obstruct visibility.
• DO NOT operate any unit while manipulating the steering wheel,
as this may result in a traffic accident.
• The driver must not watch the monitor while driving.
If the driver watches the monitor while driving, it may lead to
carelessness and cause an accident.
• The driver must not put on the headphones while driving. It is
dangerous to shut off the outside sounds while driving.
• If you need to operate the unit while driving, be sure to look
ahead carefully or you may be involved in a traffic accident.
• If the parking brake is not engaged, “DRIVER MUST NOT
WATCH THE MONITOR WHILE DRIVING.” appears on the
monitor, and no playback picture will be shown.
– This warning appears only when the parking brake wire is
connected to the parking brake system built in the car.
0303MNMMDWJEIN
EN, SP, FR
J
V
C
LOCALIZACION DE AVERIAS
• El fusible se quema.
* ¿Están los conductores rojo y negro correctamente conectados?
• No es posible conectar la alimentación.
* ¿Está el cable amarillo conectado?
• No sale sonido de los altavoces.
* ¿Está el cable de salida del altavoz cortocircuitado?
• El sonido presenta distorsión.
* ¿Está el cable de salida del altavoz conectado a masa?
* ¿Están los terminales “–” de los altavoces L y R conectados a
una masa común?
• La unidad se calienta.
* ¿Está el cable de salida del altavoz conectado a masa?
* ¿Están los terminales “–” de los altavoces L y R conectados a
una masa común?
EN CAS DE DIFFICULTES
• Le fusible saute.
*
Les fils rouge et noir sont-ils racordés correctement?
• L’appareil ne peut pas être mise sous tension.
*
Le fil jaune est-elle raccordée?
• Pas de son des enceintes.
*
Le fil de sortie de d’enceinte est-il court-circuité?
• Le son est déformé.
*
Le fil de sortie de d’enceinte est-il à la masse?
*
Les bornes “–” des enceintes gauche et droit sont-elles mises
ensemble à la masse?
• L’appareil devient chaud.
*
Le fil de sortie de d’enceinte est-il à la masse?
*
Les bornes “–” des enceintes gauche et droit sont-elles mises
ensemble à la masse?
TROUBLESHOOTING
•The fuse blows.
* Are the red and black leads connected correctly?
•Power cannot be turned on.
* Is the yellow lead connected?
•No sound from the speakers.
* Is the speaker output lead short-circuited?
•Sound is distorted.
* Is the speaker output lead grounded?
* Are the “–” terminals of L and R speakers grounded in
common?
•Unit becomes hot.
* Is the speaker output lead grounded?
* Are the “–” terminals of L and R speakers grounded in
common?
Parts list for installation and connection
The following parts are provided with this unit.
After checking them, please set them correctly.
Lista de piezas para instalación y conexión
Con esta unidad se suministran las siguientes piezas.
Después de inspeccionarlas, colóquelas correctamente.
Liste des pièces pour l’installation et
raccordement
Les pièces suivantes sont fournies avec cet appareil.
Après vérification, veuillez les placer correctement.
Trim plate
Placa de guarnición
Plaque d’assemblage
Remote controller
Control remoto
Télécommande
Hard case/Control panel
Estuche duro/Panel de control
Etui de transport/Panneau de
commande
Washer—ø5
Arandela—ø5
Rondelle—ø5
Crimp connector
Sujeción
Cosse à sertir
Battery
Pila
Pile
CR2025
Sleeve
Cubierta
Manchon
Power cord
Cordón de alimentación
Cordon d’alimentation
Handles
Manijas
Poignées
Rubber cushion
Cojín de goma
Amortisseur en caoutchouc
Lock nut—M5
Tuerca de seguridad—M5
Ecrou d’arrêt—M5
Mounting bolt—M5 x 20 mm (M5 x 13/16")
Perno de montaje—M5 x 20 mm (M5 x 13/16 pulgada)
Boulon de montage—M5 x 20 mm (M5 x 13/16 pouces)
InstallKD-DV5000_1[J]f.P65 03.3.23, 18:061

2
53 mm
184 mm
(7-1/4") (2-1/8")
1
Avant le montage:
Appuyer sur (dèblocage du panneau
de commande) pour èventeullement détacher le panneau de
commande.
* Lorsque ce panneau de commande sort d’usine, il est rangé
dans un étui de transport.
2Retirer la plaque d’assemblage.
3Libérer les verrous du manchon et retirer le manchon.
1
Poser l’appareil à la verticale.
Remarque:
Lorsque vous mettez l’appareil à la verticale,
faire attention de ne pas endommager le fusible situé sur
l’arrière.
2
Insérer les 2 poignées entre l’appareil et le manchon comme
indiqué pour désengagé les verrous de manchon.
3
Retirer le manchon.
Remarque:
S’assurer de garder les poignées pour une
utilisation ultérieur, après l’’installation de l’appareil.
4Installer le manchon dans le tableau de bord.
* Après installation correcte du manchon dans le tableau de
bord, plier les bonnes pattes pour maintenir fermement le
manchon en place, comme montré.
5Monter le boulon de montage sur l’arrière du corps de l’appareil
puis passer l’amortisseur en caoutchouc sur l’extrémité du
boulon.
6Réalisez les connexions électriques.
7Faites glisser l’appareil dans le manchon jusqu’à ce qu’il soit
verrouillé.
8Attachez la plaque d’ajustage.
9Remonter le panneau de commande.
1
Before mounting: Press (Control Panel Release button)
to detach the control panel if already attached.
* When shipped from the factory, the control panel is packed
in the hard case.
2
Remove the trim plate.
3
Remove the sleeve after disengaging the sleeve locks.
1Stand the unit.
Note: When you stand the unit, be careful not to damage
the fuse on the rear.
2Insert the 2 handles between the unit and the sleeve, as
illustrated, to disengage the sleeve locks.
3Remove the sleeve.
Note: Be sure to keep the handles for future use after
installing the unit.
4
Install the sleeve into the dashboard.
* After the sleeve is correctly installed in the dashboard, bend
the appropriate tabs to hold the sleeve firmly in place, as
illustrated.
5
Fix the mounting bolt to the rear of the unit’s body and place
the rubber cushion over the end of the bolt.
6
Do the required electrical connections.
7
Slide the unit into the sleeve.
8
Attach the trim plate.
9
Attach the control panel.
1
Antes de instalar: Pulse (botón de liberación del panel
de control) para desenganchar el panel de control, si ya está
fijado.
* El panel de control se expide de fábrica dentro del
estuche duro.
2
Retire la placa de guarnición.
3
Retire la cubierta después de desenganchar los retenes de
la cubierta.
1Ponga la unidad vertical.
Nota: Al poner la unidad vertical, tenga cuidado de no
dañar el fusible provisto en la parte posterior.
2Inserte las dos manijas entre la unidad y la cubierta tal
como en la ilustración y desenganche los retenes de la
cubierta.
3Retire la cubierta.
Nota: Después de instalar la unidad, asegúrese de
guardar las manijas para uso futuro.
4
Instale la cubierta en el tablero de instrumentos.
* Después de que la cubierta esté correctamente instalada
en el tablero de instrumentos, doble las lengüetas
correspondientes para sostener la cubierta firmemente en
su lugar, tal como se muestra.
5
Fije el perno de montaje en la parte trasera del cuerpo de la
unidad y coloque el cojín de goma sobre el extremo del perno.
6
Realice las conexiones eléctricas requeridas.
7
Deslice la unidad dentro de la cubierta hasta que quede
trabada.
8
Coloque la placa de guarnición.
9
Coloque el panel de control.
1
Control panel
Panel de control
Panneau de commande
5
Trim plate
Placa de guarnición
Plaque d’assemblage
Trim plate
Placa de guarnición
Plaque d’assemblage
Mounting bolt
Perno de montaje
Boulon de montage
Dashboard
Tablero de instrumentos
Tableau de bord
Rubber cushion
Cojín de goma
Amortisseur en caoutchouc
Fuse
Fusible
Fusible
Slot
Ranura
Fente
Sleeve
Cubierta
Manchon
Lock Plate
Placa de bloqueo
Plaque de verrouillage
Handle
Manija
Poignée
2
3
9
8
7
4
Sleeve
Cubierta
Manchon
Control panel
Panel de control
Panneau de commande
4
*See “ELECTRICAL CONNECTIONS.”
Véase “CONEXIONES ELECTRICAS”.
Référez-vous “RACCORDEMENTS
ELECTRIQUES” .
6
INSTALLATION (IN-DASH
MOUNTING)
•The following illustration shows a typical installation. However,
you should make adjustments corresponding to your specific car.
If you have any questions or require information regarding
installation kits, consult your JVC car audio dealer or a company
supplying kits.
NSTALACION (MONTAJE EN EL
TABLERO DE INSTRUMENTOS)
•La siguiente ilustración muestra una instalación típica. Sin
embargo usted deberá efectuar los ajustes correspondientes a
su automóvil. Si tiene alguna pregunta o necesita información
acerca de las herramientas para instalación, consulte con su
concesionario de JVC de equipos de audio para automóviles o
a una compañía que suministra tales herramientas.
INSTALLATION (MONTAGE DANS LE
TABLEAU DE BORD)
•
L’illustration suivante est un exemple d’installation typique.
Cependant, vous devez faire les ajustements correspondant à
votre voiture particulière. Si vous avez des questions ou avez
besoin d’information sur des kits d’installation, consulter votre
revendeur d’autoradios JVC ou une compagnie
d’approvisionnement.
Connecting the leads / Conexión de los conductores / Raccordement des fils
CAUTION / PRECAUCION / PRECAUTION:
• To prevent short-circuit, cover the terminals of the UNUSED leads with insulating
tape.
• Para evitar cortocircuitos, cubra los cables NO UTILIZADOS con cinta aislante.
• Pour éviter les court-circuits, couvrir les bornes des fils qui ne sont PAS utilisés
avec de la bande isolante.
Twist the core wires when
connecting.
Retuerza los alambres de alma
para conectarlos.
Torsader les âmes des fils en les
raccordant.
Solder the core wires to connect them securely.
Suelde los alambres de alma para conectarlos
con firmeza.
Soudez les âmes des fils pour les raccorder
entre eux de façon sûre.
InstallKD-DV5000_1[J]f.P65 03.3.23, 18:062

3
•When using the optional stay
Retrait de l’appareil
•
Avant de retirer l’appareil, libérer la section arrière.
1Retirer le panneau de commande.
2Retirer la plaque d’assemblage.
3Introduire les deux poignées dans les fentes, comme montré.
Puis, tout en tirant doucement les poignées écartées, faire
glisser l’appareil pour le sortir.
(S’assurer de conserver les
poignées après l’installation de l’appareil.)
Extracción de la unidad
• Antes de extraer la unidad, libere la sección trasera.
1
Extraiga el panel de control.
2
Retire la placa de guarnición.
3
Inserte las 2 manijas entre las ranuras, como se muestra.
Luego, separe shavemente las manijas y extraiga la unidad.
(Asegúrese de conservar las manijas después de
instalarlo.)
Removing the unit
• Before removing the unit, release the rear section.
1
Remove the control panel.
2
Remove the trim plate.
3
Insert the 2 handles into the slots, as shown. Then, while
gently pulling the handles away from each other, slide out
the unit. (Be sure to keep the handles after installing it.)
31
Trim plate
Placa de guarnición
Plaque d’assemblage
Control panel
Panel de control
Panneau de commande
Handle
Manija
Poignée
2
Sleeve
Cubierta
Manchon
Dashboard
Tablero de instrumentos
Tableau de bord
Fire wall
Tabique a prueba de incendios
Cloison
Washer
Arandela
Rondelle
Stay (option)
Soporte (opción)
Hauban (en option)
Lock nut
Tuerca de seguridad
Ecrou d’arrêt
Mounting bolt
Perno de montaje
Boulon de montage
Screw (option)
Tornillo (opción)
Vis (en option)
Install the unit at an angle of less than 30˚.
Instale la unidad a un ángulo de menos de 30˚.
Installez l’appareil avec un angle de moins de 30˚.
Less than 30˚
Menos de 30˚
Moins de 30˚
•Lors de l’utilisation du hauban en option
•Cuando emplea un soporte opcional
Nota : Cuando instala la unidad en la ménsula de montaje,
asegúrese de utilizar los tornillos de 8 mm
(3/8 pulgada) de longitud. Si se utilizan tornillos más
largos, éstos pueden dañar la unidad.
Remarque:
Lors de l’installation de l’appareil sur le support de
montage, s’assurer d’utiliser des vis d’une longueur
de 8 mm (3/8 pouces). Si des vis plus longues sont
utilisées, elles peuvent endommager l’appareil.
* Not included with this unit.
* No suministrado con esta unidad.
*
Non fourni avec cet appareil.
Bracket*
Ménsula*
Support*
Pocket
Compartimiento
Poche
Bracket*
Ménsula*
Support*
Flat type screws—M5 x 8 mm (M5 x 3/8")*
Tornillos tipo plano—M5 x 8 mm (M5 x 3/8 pulgada)*
Vis à tête plate—M5 x 8 mm (M5 x 3/8 pouces)*
Flat type screws—M5 x 8 mm (M5 x 3/8")*
Tornillos tipo plano—M5 x 8 mm (M5 x 3/8 pulgada)*
Vis à tête plate—M5 x 8 mm (M5 x 3/8 pouces)*
Note : When installing the unit on the mounting bracket,
make sure to use the 8 mm (3/8")-long screws. If
longer screws are used, they could damage the unit.
•When installing the unit without using the
sleeve
In a Toyota for example, first remove the car radio and install the
unit in its place.
•Lors de l’installation de l’appareil sans utiliser
de manchon
Par exemple dans une Toyota, retirer d’abord l’autoradio et installer
l’appareil à la place.
•Instalación de la unidad sin utilizar la
cubierta
En un Toyota por ejemplo, primero extraiga la radio del automóvil
y luego instale la unidad en su lugar.
InstallKD-DV5000_1[J]f.P65 03.3.23, 18:063

4
PRECAUTIONS on power supply and speaker
connections:
• DO NOT connect the speaker leads of the power cord to the
car battery; otherwise, the unit will be seriously damaged.
• Connect the black lead (ground), yellow lead (to car battery,
constant 12 V), and red lead (to an accessory terminal) correctly.
• BEFORE connecting the speaker leads of the power cord to
the speakers, check the speaker wiring in your car.
– If the speaker wiring in your car is as illustrated in Fig. 1
and Fig. 2 below, DO NOT connect the unit using that original
speaker wiring. If you do, the unit will be seriously damaged.
Redo the speaker wiring so that you can connect the unit to
the speakers as illustrated in Fig. 3.
– If the speaker wiring in your car is as illustrated in Fig. 3,
you can connect the unit using the original speaker wiring in
your car.
– If you are not sure of the speaker wiring of your car, consult
your car dealer.
PRECAUCIONES sobre las conexiones de la
fuente de alimentación y de los altavoces:
• NO conecte los conductores de altavoz del cable de
alimentación a la batería de automóvil, pues podrían
producirse graves daños en la unidad.
• Conecte correctamente el conductor negro (a tierra), el
conductor amarillo (a la batería del automóvil, 12 V constantes),
y el conductor rojo (a un terminal de accesorio).
• ANTES de conectar a los altavoces los conductores de altavoz
del cable de alimentación, verifique el conexionado de altavoz
de su automóvil.
–Si el conexionado de altavoz de su automóvil es como se
indica en las Fig. 1 y Fig. 2 de abajo, NO conecte la unidad
utilizando ese conexionado de altavoz original. Si lo hace, se
producirán daños graves en la unidad.
Vuelva a efectuar el conexionado de altavoz de manera que
pueda conectar la unidad a los altavoces de la manera
indicada en la Fig. 3.
–Si el conexionado de altavoz de su automóvil es como se
indica en la Fig. 3, podrá conectar la unidad utilizando el
conexionado de altavoz original de su automóvil.
– Si tiene dudas sobre el conexionado de altavoz de su
automóvil, consulte con su concesionario.
PRECAUTIONS sur l’alimentation et la
connexion des enceintes:
• NE CONNECTEZ PAS les fils d’enceintes du cordon
d’alimentation à la batterie; sinon, l’appareil serait
sérieusement endommagé.
•Connectez correctement le fil noir (a la masse), le fil jaune (a la
batterie de la voiture,12 V constant) et le fil rouge (à la prise
accessoire).
•AVANT de connecter les fils d’enceintes du cordon
d’alimentation aux enceintes, vérifiez le câblage des enceintes
de votre voiture.
–
Si le câblage des enceintes de votre voiture est réalisé
comme montré sur la Fig. 1 ou Fig. 2 ci-dessous,
NE
CONNECTEZ PAS l’appareil en utilisant ce câblage original
d’enceintes. Si vous le faites, l’appareil sera sérieusement
endommagé.
Recommencez le câblage des enceintes de façon que vous
puissiez connecter l’appareil aux enceintes comme montré
sur la Fig. 3.
–
Si le câblage des enceintes de votre voiture est comme
montré sur la Fig. 3,
vous pouvez connecter l’appareil en
utilisant ce câblage original d’enceintes pour votre voiture.
–Si vous n’êtes pas sûrs du câblage d’enceintes de votre
voiture, consulter le concessionnaire de votre voiture.
Heat sink
Sumidero térmico
Dissipateur de chaleur
RACCORDEMENTS ELECTRIQUES
Pour éviter tout court-circuit, nous vous recommandons de
débrancher la borne négative de la batterie et d’effectuer tous les
raccordements électriques avant d’installer l’appareil. Si l’on n’est
pas sûr de pouvoir installer correctement cet appareil, le faire
installer par un technicien qualifié.
Remarque:
Cet appareil est conçu pour fonctionner sur des sources de courant
continu de
12 V à masse NEGATIVE
seulement. Si votre véhicule
n’offre pas ce type d’alimentation, il vous faut un convertisseur de
tension, que vous pouvez acheter chez un revendeur d’autoradios
JVC.
•
Remplacer le fusible par un de la valeur précisée. Si le fusible
saute souvent, consulter votre revendeur d’autoradios JVC.
•
Si le bruit est un problème...
Cet appareil incorpore un filtre de bruit dans le circuit
d’alimentation. Cependant, avec certains véhicules, quelques
claquements ou autres bruits non désirés risquent de se produire.
Si cela arrive, raccorder la
borne arrière
de masse
de l’appareil
au châssis de la voiture (voir le schéma de raccordement) en
utilisant des cordons les plus gros et les plus courts possibles
telle qu’une barre de cuivre ou une tresse. Si le bruit persiste,
consulter votre revendeur d’autoradios JVC.
•
La puissance admissible des enceintes devrait supérieure à
50 W à l’arrière et à 50 W l’avant, avec une impédance de
4 Ω à
8 Ω
.
• S’assurer de raccorder la mise à la masse de cet appareil
au châssis de la voiture.
•
Le dissipateur de chaleur devient très chaud après usage. Faire
attention de ne pas le toucher en retirant cet appareil.
CONEXIONES ELECTRICAS
Para evitar cortocircuitos, recomendamos que desconecte el
terminal negativo de la batería y que efectúe todas las conexiones
eléctricas antes de instalar la unidad. Si usted no está seguro de
cómo instalar correctamente la unidad, hágala instalar por un
técnico cualificado.
Nota:
Esta unidad está diseñada para funcionar con 12 V de CC, con
sistemas eléctricos de masa NEGATIVA solamente. Si su
vehículo no posee este sistema, será necesario un inversor de
tensión, que puede ser adquirido en los concesionarios de JVC
de equipos de audio para automóviles.
• Reemplace el fusible por uno con la corriente especificada. Si
el fusible se quemase frecuentemente consulte con su
concesionario de JVC de equipos de audio para automóviles.
• Si el ruido fuese un problema...
Esta unidad tiene un filtro de ruido en el circuito de alimentación.
Sin embargo, en algunos vehículos, pueden producirse
chasquidos u otros ruidos indeseados. En tal caso conecte el
terminal de tierra posterior (véase diagrama de conexión) del
receptor al chasis del automóvil, utilizando cordones más
gruesos y cortos tales como alambre de cobre trenzado o de
grueso calibre. Si el ruido persiste, consulte a su concesionario
de JVC de equipos de audio para automóvil.
• La entrada máxima de los altavoces debe ser de más de 50 W
en el trasero y 50 W en la frontal, con una impedancia de 4 Ω a
8 Ω.
•Asegúrese de conectar esta unidad a tierra en el chasis del
automóvil.
• El sumidero térmico estará muy caliente después del uso.
Asegúrese de no tocarlo al desmontar esta unidad.
ELECTRICAL CONNECTIONS
To prevent short circuits, we recommend that you disconnect the
battery’s negative terminal and make all electrical connections
before installing the unit. If you are not sure how to install this unit
correctly, have it installed by a qualified technician.
Note:
This unit is designed to operate only on 12 V DC, NEGATIVE
ground electrical systems. If your vehicle does not have this
system, a voltage inverter is required, which can be purchased at
JVC car audio dealers.
•Replace the fuse with one of the specified rating. If the fuse
blows frequently, consult your JVC car audio dealer.
•If noise is a problem...
This unit incorporates a noise filter in the power circuit. However,
with some vehicles, clicking or other unwanted noise may occur.
If this happens, connect the unit’s rear ground terminal (see
connection diagram) to the car’s chassis using shorter and thicker
cords, such as copper braiding or gauge wire. If noise still
persists, consult your JVC car audio dealer.
•Maximum input of the speakers should be more than 50 W at
the rear and 50 W at the front, with an impedance of 4 Ω to 8 Ω.
•Be sure to ground this unit to the car’s chassis.
•The heat sink becomes very hot after use. Be careful not to
touch it when removing this unit.
ESPAÑOL FRANÇAISENGLISH
Fig. 1 Fig. 2 Fig. 3
À propos des sons reproduits par les prises
arrière
• Par les prises analogiques (sortie des enceintes/LINE OUT/
2nd AUDIO OUT):
Un signal à deux canaux est émis.
Lors de la lecture d’un disque codé multicanaux, les signaux
multicanaux sont sous-mixés. (AUDIO—MIX DEMUL.
ANALOGIQUE: voir page 46 du manuel d’instructions).
• Par la prise DIGITAL OUT (optique):
Les signaux numériques (Linear PCM, Dolby Digital*, DTS**)
sont émis par cette prise. (Pour plus de détails, référez-vous à
la page 71 du manuel d’instructions).
Pour reproduire des sons multicanaux, tels que le Dolby Digital
et le DTS, connectez un amplificateur ou un décodeur
compatible avec ces sources multicanaux à cette prise, et réglez
“SORTIE AUDIO NUM.” sur la valeur correcte. (Voir page 46 du
manuel d’instructions).
* Fabriqué sous licence de Dolby Laboratories. “Dolby” et le symbole
double D sont des marques de commerce de Dolby Laboratories.
** “DTS” et “DTS Digital Out” sont des marques de commerce de Digital
Theater Systems, Inc.
Acerca de los sonidos reproducidos a través de
los terminales traseros
• A través de los terminales analógicos (salida de altavoz/
LINE OUT/2nd AUDIO OUT):
Se emite la señal de 2 canales.
Cuando se reproduce un disco codificado multicanal, las
señales multicanal se mezclan. (AUDIO—MEZCLA ANAÓGICA:
véase la página 46 de las Instrucciones).
•A través de DIGITAL OUT (óptico):
Las señales digitales (Linear PCM, Dolby Digital*, DTS**) se
emiten a través de este terminal. (Para mayor información, véase
la página 71 de las Instrucciones).
Para reproducir sonidos multicanal, como Dolby Digital y DTS,
conectar a este terminal un amplificador o decodificador
compatible con estas fuentes multicanal, y ajustar “SALIDA DE
AUDIO DIGITAL” al valor correcto. (Véase la página 46 de las
Instrucciones).
* Fabricado bajo licencia de Dolby Laboratories. “Dolby” y el símbolo
con une doble D son marcas registradas de Dolby Laboratories.
** “DTS” y “DTS Digital Out” son marcas comerciales de Digital Theater
Systems, Inc.
About sounds reproduced through the rear
terminals
• Through the analog terminals (Speaker out/LINE OUT/2nd
AUDIO OUT):
2-channel signal is emitted.
When playing a multi-channel encoded disc, multi-channel
signals are downmixed. (AUDIO—ANALOG DOWN MIX: see
page 46 of the Instructions.)
• Through DIGITAL OUT (optical):
Digital signals (Linear PCM, Dolby Digital*, DTS**) are emitted
through this terminal. (For more details, see page 71 of the
Instructions.)
To reproduce multi-channel sounds such as Dolby Digital and
DTS, connect an amplifier or a decoder compatible with these
multi-channel sources to this terminal, and set “DIGITAL AUDIO
OUTPUT” to the correct value. (See page 46 of the Instructions.)
* Manufactured under license from Dolby Laboratories. “Dolby” and the
double-D symbol are trademarks of Dolby Laboratories.
** “DTS” and “DTS Digital Out” are trademarks of Digital Theater Systems,
Inc.
L
R+
-
+
-
+
-
+
-
L
R+
-
+
-
+
-
+
-
L
R+
-
+
-
+
-
+
-
InstallKD-DV5000_2[J]f.p65 03.3.23, 18:064

5
15
2
1
7
65
(ILLUMINATION) (PARKING BRAKE)
3
3
4
2
1
A Typical Connections / Conexiones típicas / Raccordements typiques
Before connecting: Check the wiring in the vehicle carefully not
to fail in connecting this unit. Incorrect connection may cause a
serious damage to this unit.
The leads of the power cord and those of the connector from the
car body may be different in color.
1
Connect the colored leads of the power cord to the car battery,
speakers and automatic antenna (if any) in the following
sequence.
1Black: ground
2Yellow: to car battery (constant 12 V)
3Red: to an accessory terminal
4Blue with white stripe: to remote lead of other equipment
or automatic antenna if any (200 mA max.)
5Light green: To parking brake, metallic body or chassis of
the car
6Orange with white stripe: to car light control switch
7Others: to speakers
2
Connect the antenna cord.
3
Finally connect the wiring harness to the unit.
Antes de la conexión: Verifique atentamente el conexionado del
vehículo para no cometer errores al conectar esta unidad. Una
conexión incorrecta podría producir daños graves en la unidad.
Los cordones del cable de alimentación y los del conector
procedentes de la carrocería del automóvil podrían ser de
diferentes en color.
1
Conecte los conductores de color del cable de alimentación
a la batería del automóvil, altavoces y antena automática (si
la hubiere) en la secuencia siguiente.
1 Negro: a tierra
2 Amarillo: a la batería del automóvil (12 V constantes)
3 Rojo: a un terminal de accesorio
4 Azul con rayas blancas: al conductor remoto de otro equipo
o de la antena automática, si hubiere (máx. 200 mA)
5Verde claro: al freno de estacionamiento, la carrocería
metálica o el chasis del automóvil
6Naranja con raya blanca: Al interruptor de control de las
luces del automóvil
7Otros: a los altavoces
2
Conecte el cable de antena.
3
Por último, conecte a la unidad el cableado preformado.
Avant de commencer la connexion:
vérifiez attentivement le
câblage du véhicule pour ne pas connecter incorrectement cet
appareil. Une connexion incorrecte peut endommager
sérieusement l’appareil.
Le fil du cordon d’alimentation et ceux des connecteurs du châssis
de la voiture peuvent être différents en couleur.
1Connectez les fils de couleur du cordon d’alimentation à la
batterie de la voiture, aux enceintes et à l’antenne automatique
(s’il y en a une) dans l’ordre suivant.
1
Noir: a la masse
2
Jaune: a la batterie de la voiture (12 V constant)
3
Rouge: à la prise accessoire
4
Bleu à bande blanche: au fil de télécommande de l’autre
appareil ou à l’antenne automatique s’il y en a une (200
mA max.)
5
Vert clair: Au frein de stationnement, corps métallique ou
châssis du véhicule
6
Orange à bande blanche: à l’interrupteur d’éclairage de la
voiture
7
Autres fils: aux enceintes
2Connectez le cordon d’antenne.
3Finalement, connectez le faisceau de fils à l’appareil.
Fuse block
Bloque de fusibles
Porte-fusible
To a live terminal in the fuse block connecting to the car battery
(bypassing the ignition switch)
A un terminal activo del bloque de fusibles conectado a la batería
del automóvil (desviando el interruptor de encendido)
À une borne sous tension du porte-fusible connectée à la batterie de
la voiture (en dérivant l’interrupteur d’allumage)
To an accessory terminal in the fuse block
A un terminal accesorio del bloque de fusibles
À la prise accessoire du porte-fusible
Blue with white stripe
Azul con rayas blancas
Bleu à bande blanche
Red/Rojo/
Rouge
Orange with white stripe
Amarillocon rayas blancas
Orange à bande blanche
Yellow*2
Amarillo*2
Jaune*
2
Black/Negro/
Noir
To metallic body or chassis of the car
A un cuerpo metálico o chasis del automóvil
Au corps métallique ou châssis de la voiture
Right speaker (rear)
Altavoz derecho (trasero)
Enceinte droit (arrière)
Left speaker (rear)
Altavoz izquierdo (trasero)
Enceinte gauche (arrière)
Right speaker (front)
Altavoz derecho (frontal)
Enceinte droit (avant)
Left speaker (front)
Altavoz izquierdo (frontal)
Enceinte gauche (avant)
White with black stripe
Blanco con rayas negras
Blanc à bande noire
White
Blanco
Blanc
Green with black stripe
Verde con rayas negras
Vert à bande noire
Gray
Gris
Gris
Gray with black stripe
Gris con rayas negras
Gris à bande noire
Green
Verde
Vert
Purple with black stripe
Púrpura con rayas negras
Violet à bande noire
Purple
Púrpura
Violet
JVC CD changer jack
Jack del cambiador de CD de
JVC
Prise de changeur CD JVC
15 A fuse
Fusible de 15 A
Fusible 15 A
To antenna
A la antena
A l’antenne
JVC CD changer
Cambiador de CD JVC
Changeur de CD JVC
*1
*1
Ignition switch
Interruptor de encendido
Interrupteur d’allumage
*1Not supplied with this unit.
*1No suministrado con esta unidad.
*
1
Non fourni avec cet appareil.
Rear ground terminal
Terminal de tierra posterior
Borne arrière de masse
Antenna terminal
Terminal de la antena
Borne de l’antenne
VIDEO OUT
(see diagram B )
(véase diagrama B )
(voir le diagramme
B
)
To car light control switch
Al interruptor de control de las
luces del automóvil
À l’interrupteur d’éclairage de la
voiture
Before connecting the CD changer, make sure that the unit is turned off.
Antes de conectar el cambiador de CD, asegúrese de que la unidad esté apagada.
Avant de connecter le changeur CD, s’assurer que l’unité est éteinte.
*2: Before checking the operation of this unit prior to installation, this
lead must be connected, otherwise power cannot be turned on.
*2: Antes de comprobar el funcionamiento de esta unidad previa
a la instalación, es necesario conectar este cable, de lo
contrario no se podrá conectar la alimentación.
*
2
: Pour vérifier le fonctionnement de cet appareil avant installation,
ce fil doit être raccordé, sinon l’appareil ne peut pas être mis
sous tension.
We recommend you to connect the JVC MP3-compatible CD changer. You can also connect other CH-X
series CD changers (except CH-X99 and CH-X100).
•You cannot use the KD-MK series CD changers with this unit.
You can also use an external component such as a portable MD player by connecting the Line Input Adapter
KS-U57 (not supplied). (See diagram .)
Se recomienda conectar el cambiador de CD de JVC compatible con MP3. También se pueden conectar
otros cambiadores de CD de la serie CH-X (excepto CH-X99 y CH-X100).
• Con esta unidad no se podrán utilizar cambiadores de CD de la serie KD-MK.
Conectando el adaptador de entrada de línea KS-U57 (no suministrado), también podrá usar un componente
exterior, tal como un reproductor de MD. (Véase diagrama .)
Nous vous recommandons de connecter le changeur de CD compatible MP3 JVC. Vous pouvez aussi
connecter d’autres changeurs de CD de la série CH-X (sauf le CH-X99 et le CH-X100).
•Vous ne pouvez pas utiliser les changeurs de CD de la série KD-MK avec cet appareil.
Vous pouvez aussi utiliser un appareil extérieur tel qu’un lecteur de MD en connectant l’adaptateur d’entrée
de ligne KS-U57 (non fourni). (Voir le diagramme .)
Light green
Verde claro
Vert clair
To parking brake, metallic body or chassis of the car
Al freno de estacionamiento, carrocería metálica o chasis del automóvil
Au frein de stationnement, corps métallique ou châssis du véhicule
To remote lead of other equipment or automatic antenna if any
Al conductor remoto de otro equipo o de la antena automática, si hubiere
Au fil de télécommande de l’autre appareil ou à l’antenne automatique s’il y en a une
2nd AUDIO OUT
(see diagram B )
(véase diagrama B )
(voir le diagramme
B
)
LINE OUT (FRONT)
LINE OUT (REAR)
DIGITAL OUT
(see diagram B )
(véase diagrama B )
(voir le diagramme
B
)
Connecting the parking brake wire / Conexión del cable del freno de estacionamiento / Connexion du cordon de frein de stationnement
When installing the monitor in a location where it can be seen by the driver
Al instalar el monitor en un lugar donde pueda ser visto por el conductor
Lorsqu’on installe le moniteur à un emplacement où il peut être vu du conducteur
Connect the parking brake wire to the parking brake system built in the car.
Conecte el cable del freno de estacionamiento al sistema de freno de estacionamiento del automóvil.
Connectez le fil de frein de stationnement au système de frein de stationnement.
When installing the monitor in a location where it cannot be seen by the
driver
Al instalar el monitor en un lugar donde no pueda ser visto por el
conductor
Lorsqu’on installe le moniteur à un emplacement où il ne peut pas être
vu du conducteur
Connect the parking brake wire to metallic body or chassis of the car.
Conecte el cable del freno de estacionamiento a la carrocería metálica o al
chasis del automóvil.
Connectez le fil du frein de stationnement au corps métallique ou châssis du
véhicule.
To metallic body or chassis of the car
A la carrocería metálica o el chasis del automóvil
Vers corps métallique ou châssis du véhicule
Crimp connector
Sujeción
Cosse à sertir
Parking brake switch
Interruptor del freno de estacionamiento
Commutateur de frein de stationnement
Parking brake wire (light green)
Cable del freno de estacionamiento (verde claro)
Fil du frein de stationnement (vert clair)
*3
Parking brake
Freno de estacionamiento
Frein de stationnement
Parking brake wire
(light green)
Cable del freno de estacionamiento
(verde claro)
Cordon du frein de stationnement
(vert clair)
PARKING
BRAKE
PARKING
BRAKE
*3 Not included with this unit.
*3 No suministrado con esta unidad.
*
3
Non fourni avec cet appareil.
*3
InstallKD-DV5000_2[J]f.p65 03.3.23, 18:065

6
INPUT
R
L
L
R
L
RR
L
R
L
LINE OUT
REAR FRONT
R
L
Amplifier / Amplificador / Amplificateur
Signal cord (not supplied with this unit)
Cable de señal (no suministrado con esta unidad)
Cordon de signal (non fourni avec cet appareil)
Rear speakers
Altavoces traseros
Enceintes arrière
Front speakers
Altavoces delanteros
Enceintes avant
Vous pouvez connecter un amplificateur ou autre appareil pour
améliorer votre système autoradio.
•Connectez le fil de commande à distance (bleu à bande blanche)
au fil de commande à distance de l’autre appareil de façon qu’il
puisse être commandé via cet appareil.
•Pour l’amplificateur:
–Raccorder les fiches de sortie ligne de cet appareil aux fiches
d’entrée ligne de l’amplificateur.
– Déconnectez les enceintes de cet appareil et connectez-
les à l’amplificateur. Laissez les fils d’enceintes de cet
appareil inutilisés.
Usted podrá conectar un amplificador y otros equipos para
mejorar el sistema estéreo de su automóvil.
• Conecte el conductor remoto (azul con rayas blancas) al
conductor remoto del otro equipo para poderlo controlar a través
de esta unidad.
• Para el amplificador:
– Conecte los terminales de salida de línea de esta unidad a
los terminales de entrada de línea del amplificador.
– Desconecte los altavoces de esta unidad y conéctelos al
amplificador. Deje los conductores de los altavoces de
esta unidad sin usar.
You can connect an amplifier and other equipment to upgrade
your car stereo system.
•Connect the remote lead (blue with white stripe) to the remote
lead of the other equipment so that it can be controlled through
this unit.
•For amplifier:
–Connect this unit’s line-out terminals to the amplifier’s line-in
terminals.
– Disconnect the speakers from this unit, connect them to
the amplifier. Leave the speaker leads of this unit unused.
Remote lead (Blue with white stripe)
Cable remoto (Azul con rayas blancas)
Fil d’alimentation à distance (Bleu à bande blanche)
You can connect another power amplifier for front speakers.
Podrá conectar otro amplificador de potencia para los altavoces delanteros.
Vous pouvez connecter un autre amplificateur de puissance pour les enceintes avant.
KD-DV5000
External component / Componente exterior / Appareil extérieur
Signal cord (not supplied with this unit)
Cable de señal (no suministrado con esta unidad)
Cordon de signal (non fourni avec cet appareil)
KD-DV5000
External component
Componente exterior
Appareil extérieur
JVC CD changer jack
Toma del cambiador de CD de JVC
Prise CD changeur JVC
*6Line Input Adapter KS-U57 (not supplied with this unit)
*6Adaptador de entrada de línea KS-U57 (no
suministrado con esta unidad)
*
6
Adaptateur d’entrée de ligne KS-U57 (non fourni avec
cet appareil)
Remote lead
Cable remoto
Fil d’alimentation à distance
Y-connector (not supplied with this unit)
Conector en Y (no suministrado con esta unidad)
Connecteur Y (non fourni avec cet appareil)
To automatic antenna if any
A la antena automática, si la hubiere
Vers l’antenne automatique, s’il y en a une
*5Firmly attach the ground wire to the metallic body or to the
chassis of the car—to the place not coated with paint (if coated
with paint, remove the paint before attaching the wire). Failure
to do so may cause damage to the unit.
*5
Fije firmemente el cable de tierra a la carrocería metálica o al
chasis
—
a un lugar no cubierto con pintura (si está cubierto
con pintura, quítela antes de fijar el cable). De lo contrario, se
podrían producir daños en la unidad.
*5Attachez solidement le fil de mise à la masse au châssis
métallique de la voiture—à un endroit qui n’est pas recouvert de
peinture (s’il est recouvert de peinture, enlevez d’abord la
peinture avant d’attacher le fil). L’appareil peut être endommagé
si cela n’est pas fait correctement.
JVC Amplifier
Amplificador de JVC
Amplificateur JVC
KS-U57 *6
Required connections for DVD playback / Conexiones requeridas para reproducción de DVD / Connexions requises pour la lecture de DVD
Digital optical cable (not supplied)
Cable óptico digital (no suministrado)
Câble optique numérique (non fourni)
Audio/video control amplifier or the decoder compatible with the multichannel digital sources
Amplificador de control de audio/vídeo o el decodificador compatibles con las fuentes digitales multicanal
Amplificateur de commande audio/vidéo ou décodeur compatible avec les sources numériques multicanaux
KD-DV5000
KV-MR9000
Wide color monitor
(not supplied)
Monitor color de pantalla ancha
(no suministrado)
Moniteur couleur à écran large
(non fourni)
*5
*5
How to connect the crimp connector / Cómo usar el conector de sujeción / Comment utiliser la cosse à sertir
Contact the metallic part of the crimp to the wires inside.
Conecte la parte metálica de la sujeción a los cables de
dentro.
Mettez en contact la partie métallique de la cosse à
sertir et des fils intérieurs.
Attach the parking brake wire to this point.
Conecte el cable del freno de estacionamiento a este punto.
Attachez le fil du frein de stationnement ici.
Wire connecting the battery and the parking brake switch.
Conecte la batería y el interruptor del freno de estacionamiento.
Fil connectant la batterie et l’interrupteur de frein de stationnement.
Pinch the crimp firmly.
Apriete la sujeción con firmeza.
Pincez la cosse à sertir fermement.
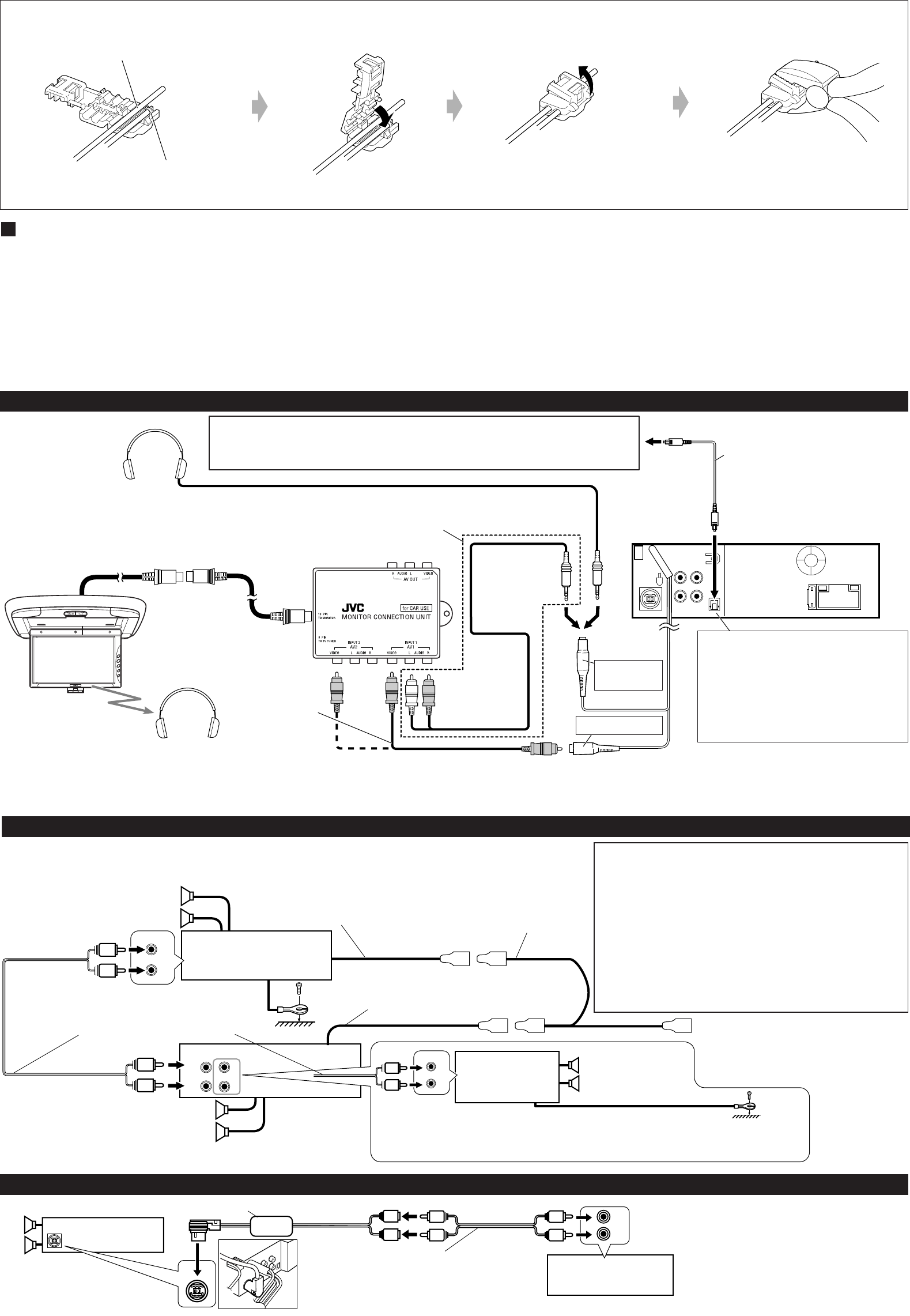
B Connections Adding Other Equipment / Conexiones para añadir otros equipos / Raccordement pour ajouter d’autres appareils
KS-HP1K
Cordless headphones (not supplied) *4
Auriculares inalámbricos (no suministrado) *4
Casque d’écoute sans fil (non fourni) *
4
*4 To listen to disc playback sound while in Dual Zone operations (see page 30 of Instructions.)
*4 Para escuchar el sonido de reproducción de disco mientras se está en operaciones Dual Zone (véase la página 30 de las instrucciones).
*
4
Pour écouter le son de lecture des disque lors de l’utilisation du mode Dual Zone (voir page 30 du manuel d’instructions).
Headphones
(not supplied) *4
Auriculares
(no suministrado) *4
Casque d’écoute
(non fourni) *
4
When using JVC’s KV-MR9000 and KS-HP1K, connect using a conversion cable of this type (not supplied).
Al usar el KV-MR9000 y KS-HP1K de JVC, conectar usando un cable de conversión de este tipo (no suministrado).
Lors de l’utilisation du KV-MR9000 et du KS-HP1K de JVC, connectez en utilisant un câble de conversion de ce type (non fourni).
Stereo mini plug
Miniclavija estéreo
Mini fiche stéréo
RCA Pin plugs
Clavijas RCA
Fiches cinch
R
L
15
VIDEO OUT
2nd AUDIO
OUT
DIGITAL OUT
See “About sounds reproduced through the
rear terminals.”
Colsulte también “Acerca de los sonidos
reproducidos a través de los terminales
traseros”.
Référez-vous “À propos des sons reproduits
par les prises arrière”.
Video cord
(not supplied)
Cordón de video
(no suministrado)
Cordon vidéo
(non fourni)
L
R
L
R
L
R
L
R
Front speakers
Altavoces delanteros
Enceintes avant
JVC Amplifier
Amplificador de JVC
Amplificateur JVC
InstallKD-DV5000_2[J]f.p65 03.3.23, 18:076