JVC TH A30 A30[UW] User Manual LVT0945 007A
User Manual: JVC TH-A30 TH-A30 English, Spanish, Portuguese,
Open the PDF directly: View PDF
.
Page Count: 181 [warning: Documents this large are best viewed by clicking the View PDF Link!]

For Customer Use:
Enter below the Model No. and Serial
No. which are located either on the rear,
bottom or side of the cabinet. Retain this
information for future reference.
Model No.
Serial No.
LVT0945-007A
[UW]
INSTRUCTIONS
MANUAL DE INSTRUCCIONES
INSTRUÇÕES
DVD DIGITAL CINEMA SYSTEM
SYSTÈME DVD DIGITAL CINEMA
SISTEMA DE CINEMA DIGITAL DE DVD
TH-A30
Consists of XV-THA30, SP-XA30,SP-XSA30 and SP-WA30
Consta de XV-THA30, SP-XA30, SP-XSA30 y SP-WA30
Consiste em XV-THA30, SP-XA30, SP-XSA30 e SP-WA30
DIGITAL
STANDBY
AUDIO/FM MODE
DSP VOLUME SOURCE
DVD DIGITAL CINEMA SYSTEM TH-A30
STANDBY/ON
DISPLAY
TOP MENU
AUDIO
TUNING
ENTER
VCR CHANNEL
TUNER PRESET
DVD FM/AM AUX
MUTING
STANDBY/ON
VCR
VCR
CONTROL
MENU
TV
AUDIO/
FM MODE SUBTITLE
RETURN
STEP
TV VOLUME
TV CHANNEL
VOLUME
B.SEARCH F.SEARCH
DOWN UP
REW FF
RM-STHA30U
DVD CINEMA SYSTEM
TV/VIDEO PROGRESSIVE
TH-A30[UW]cover.pm6 02.8.19, 6:25 PM1

G-1
CAUTION
To reduce the risk of electrical shocks, fire, etc.:
1. Do not remove screws, covers or cabinet.
2. Do not expose this appliance to rain or moisture.
Caution –– STANDBY/ON switch!
Disconnect the mains plug to shut the power off completely. The
STANDBY/ON switch in any position does not disconnect the
mains line. The power can be remote controlled.
Precaución –– Interruptor STANDBY/ON !
Desconectar el cable de alimentación para desactivar la alimentación
totalmente. Cualquier que sea la posición de ajuste del interruptor
STANDBY/ON , la alimentación no es cortada completamente.
La alimentación puede ser controlada remotamente.
CAUTION
• Do not block the ventilation openings or holes.
(If the ventilation openings or holes are blocked by a
newspaper or cloth, etc., the heat may not be able to
get out.)
• Do not place any naked flame sources, such as lighted
candles, on the apparatus.
• When discarding batteries, environmental problems
must be considered and local rules or laws governing
the disposal of these batteries must be followed strictly.
• Do not expose this apparatus to rain, moisture, dripping
or splashing and that no objects filled with liquids, such
as vases, shall be placed on the apparatus.
Warnings, Cautions and Others / Avisos, precauciones y otras notas /
Advertêcias, precauções e outras notas
Precaução –– Interruptor STANDBY/ON !
Desconectar o cabo de alimentação para desligar a alimentação por
completo. Qualquer que seja a posição de ajuste do interruptor
STANDBY/ON , a alimentação não é completamente cortada. A
alimentação pode ser controlada remotamente.
ATENÇÃO
Para reduzir riscos de choques eléctricos, incêndio, etc.:
1. Não retire parafusos nem desmonte as tampas ou o gabinete.
2. Não exponha este aparelho à chuva nem à umidade.
PRECAUCIÓN
Para reducir riesgos de choques eléctricos, incendio, etc.:
1. No extraiga los tornillos, los cubiertas ni la caja.
2. No exponga este aparato a la lluvia o a la humedad.
PRECAUCION
• No obstruya las rendijas o los orificios de ventilación.
(Si las rendijas o los orificios de ventilación quedan tapados
con un periódico, un trozo de tela, etc., no se podrá disipar
el calor).
• No ponga sobre el aparato ninguna llama al descubierto,
como velas encendidas.
• Cuando tenga que descartar las pilas, tenga en cuenta
los problemas ambientales y observe estrictamente los
reglamentos o las leyes locales sobre disposición de las
pilas.
• No exponga este aparato a la lluvia, humedad, goteos
o salpicaduras. Tampoco ponga recipientes conteniendo
líquidos, como floreros, encima del aparato.
AVISO
• Não obstrua as aberturas e orifícios de ventilação. (Se
os orifícios ou aberturas de ventilação estiverem
obstruídos por qualquer papel ou tecido, não haverá
circulação do ar quente.)
• Não coloque nenhum objeto com chamas, como velas
acesas, sobre o aparelho.
• Ao descartar as baterias, leve em consideração os
problemas que possam ser causados ao meio ambiente
e os regulamentos e leis locais e governamentais sobre
recolhimento dessas baterias devem ser rigorosamente
seguidos.
• Não exponha este aparelho à chuva, umidade, pingos
ou esguichos de água, nem coloque em cima do
mesmo qualquer tipo de recipiente que contenha
líquidos, como por exemplo vasos.
TH-A30[UW]safety.pm6 02.8.23, 5:13 PM1

G-2
XV-THA30
Floor
Piso
Piso
Wall or obstructions
Pared u obstrucciones
Parede ou obstáculo
Front
Frente
Frente
Stand height 15 cm or more
Allura del soporte 15 cm o más
Base com altura de 15 cm ou mais
Spacing 15 cm or more
Espacio de 15 cm o más
Espaço de 15 cm ou mais
Caution: Proper Ventilation
To avoid risk of electric shock and fire and to protect from damage.
Locate the apparatus as follows:
Front: No obstructions open spacing.
Sides: No obstructions in 10 cm from the sides.
Top: No obstructions in 10 cm from the top.
Back: No obstructions in 15 cm from the back.
Bottom: No obstructions, place on the level surface.
In addition, maintain the best possible air circulation as illustrated.
Precaución: Ventilación Adecuada
Para evitar el riesgo de choque eléctrico e incendio y para proteger el
aparato contra daños.
Ubique el aparato de la siguiente manera:
Frente: Espacio abierto sin obstrucciones
Lados: 10 cm sin obstrucciones a los lados
Parte superior: 10 cm sin obstrucciones en la parte superior
Parte trasera: 15 cm sin obstrucciones en la parte trasera
Fondo: Sin obstrucciones, colóquelo sobre una superficie
nivelada
Además, mantenga la mejor circulación de aire posible como se
ilustra.
Precaução: ventilação apropriada
Para prevenir o risco de choque elétrico ou incêndio e para proteger o
aparelho contra danos.
Localize-o da seguinte maneira:
Frente: Espaço aberto, sem obstruções
Lados: Espaço de 10 cm sem obstruções nos lados
Topo: Espaço de 10 cm sem obstruções acima
Atrás: Espaço de 15 cm sem obstruções atrás
Parte inferior: Sem obstruções. Coloque o aparelho em superfície
nivelada.
Mantenha, além disso, a maior circulação de ar possível, como indica
a ilustração.
English
Español
Português
TH-A30[UW]safety.pm6 02.8.23, 5:13 PM2

CLASS 1 LASER PRODUCT
KLASSE 1 LASER PRODUKT
LUOKAN 1 LASER LAITE
KLASS 1 LASER APPARAT
PRODUCTO LASER CLASE 1
G-3
IMPORTANT FOR LASER PRODUCTS
IMPORTANTE PARA PRODUCTOS LÁSER
IMPOTANTE PARA PRODUTOS LASER
REPRODUCTION OF LABELS / REPRODUCCIÓN DE ETIQUETAS / REPRODUÇÃO DE ETIQUETAS
1 CLASSIFICATION LABEL, PLACED ON EXTERIOR
SURFACE
1 ETIQUETA DE CLASIFICACIÓN, COLOCADA EN LA
SUPERFICIE EXTERIOR
1 ETIQUETA DE CLASSIFICACAO, COLOCADA EM
SUPERFICIE EXTERNA
2 WARNING LABEL, PLACED INSIDE THE UNIT
2 ETIQUETA DE ADVERTENCIA, PEGADA EN EL IN-
TERIOR DE LA UNIDAD
2 ETIQUETA DE ADVERTÊNCIA LOCALIZADA NA
PARTE INTERNA DA UNIDADE.
TH-A30[UW]safety.pm6 02.8.23, 5:13 PM3

1. CLASS 1 LASER PRODUCT
2. CAUTION: Invisible laser radiation when open and inter-
lock failed or defeated. Avoid direct exposure to beam.
3. CAUTION: Do not open the top cover. There are no user
serviceable parts inside the Unit; leave all servicing to
qualified service personnel.
1. PRODUCTO LÁSER CLASE 1
2. PELIGRO: En el interior hay radiación láser invisible. Evite
el contacto directo con el haz.
3. PRECAUCIÓN: No abra la tapa superior. En el interior de
la unidad no existen piezas reparables por el usuario; deje
todo servicio técnico en manos de personal calificado.
1. PRODUTO LASER CLASSE 1
2. PERIGO: O laser emite uma rediação invisível que é
perigosa, caso o aparelho esteja aberto e a trava inoperante
ou danificada. Evite exposição direta ao feixe dos raios.
3. CUIDADO: Não abra a caixa do aparelho. Não existem
peças reparáveis pelo usuário na parte interna da unidade.
Solicite assistência técnica somente a pessoal técnico
qualificado.
G-4
English
Español
Português
TH-A30[UW]safety.pm6 02.8.23, 5:13 PM4

1
English
Table of Contents
Parts Identification ...................................... 2
Center Unit ................................................................................. 2
Remote Control .......................................................................... 3
Getting Started........................................... 5
Before Installation ...................................................................... 5
Checking the Supplied Accessories ........................................... 5
Adjusting the Voltage Selector ................................................... 5
Putting Batteries in the Remote Control .................................... 5
Connecting the FM and AM Antennas ....................................... 6
Speaker Layout Diagram ............................................................ 7
Connecting the Speakers ............................................................ 8
Connecting Audio/Video Component ........................................ 9
Basic DVD Operations ................................ 11
1 Turn On the Power ............................................................... 11
2 Select the source .................................................................. 11
3 Load a DVD ......................................................................... 11
4 Start Playback ...................................................................... 11
5 Adjust the Volume ................................................................ 11
6 Select an Appropriate Progressive Mode ............................. 12
7 Activate Surround or DSP Mode ......................................... 12
8 Stop Playback ...................................................................... 12
Basic VCD/CD Operations .......................... 13
1 Turn On the Power ............................................................... 13
2 Select the source .................................................................. 13
3 Load a VCD/CD .................................................................. 13
4 Start Playback ...................................................................... 13
5 Adjust the Volume ................................................................ 14
6 Activate DSP Mode ............................................................. 14
7 Stop Playback ...................................................................... 14
Basic Tuner Operations .............................. 15
1 Turn On the Power ............................................................... 15
2 Select the Band .................................................................... 15
3 Adjust the Volume ................................................................ 15
4 Tune in to a Station .............................................................. 15
Other Basic Operations .............................. 16
Enjoying Sounds from the External Component ..................... 16
Selecting an Appropriate Progressive Mode ............................ 16
Turning Off the Power with the Timer ..................................... 16
TV Settings ............................................... 17
Changing the Color System ..................................................... 17
Changing the Scanning Mode .................................................. 17
Speaker Settings ....................................... 18
Setting the Delay Time ............................................................. 18
Creating Realistic Sound Fields ................... 20
7 Dolby Digital and DTS Digital Surround............................. 20
7 Dolby Surround .................................................................... 20
7 DSP (Digital Signal Processor) Modes ................................ 21
Adjusting Stereo Sound ............................................................ 22
Adjusting Dolby Digital and DTS Digital Surround ................ 23
Activating Dynamic Range Compression ................................ 24
Adjusting Dolby Surround ....................................................... 24
Adjusting DSP Modes .............................................................. 25
Disc Introduction—DVD/VCD/CD ................ 27
Basic Disc Operations ................................ 28
DVD Playback ........................................... 29
Showing the On-Screen Bar ..................................................... 29
Selecting the Subtitles .............................................................. 30
Selecting the Audio Languages ................................................ 30
Selecting the Multi-Angle Views ............................................. 30
Checking the Remaining Time ................................................. 31
Disc Menu-Driven Playback .................................................... 31
Moving to a Particular Portion Directly ................................... 32
Searching for a Particular Point ............................................... 32
Repeating Playback .................................................................. 33
7 Repeat Play ........................................................................... 33
7 A–B Repeat ........................................................................... 33
Programming the Playing Order of the Chapters
—Program Play .................................................................. 34
DVD Special Effect Playback .................................................. 36
7 Still Picture/Frame-by-Frame Playback ............................... 36
7 Slow Motion Playback ......................................................... 36
7 Zoom .................................................................................... 36
VCD/CD Playback ...................................... 37
Showing the On-Screen Bar ..................................................... 37
Checking the Remaining Time ................................................. 37
Disc Menu-Driven Playback (Only for VCD) .......................... 38
Moving to a Particular Portion Directly ................................... 38
Searching for a Particular Point ............................................... 38
Repeating Playback .................................................................. 39
7 Repeat Play ........................................................................... 39
7 A–B Repeat ........................................................................... 39
Programming the Playing Order of the Tracks
—Program Play .................................................................. 40
Selecting Playback Channel ..................................................... 41
VCD Special Effect Playback .................................................. 42
7 Still Picture/Frame-by-Frame Playback ............................... 42
7 Slow Motion Playback ......................................................... 42
7 Zoom .................................................................................... 42
MP3 Introduction ...................................... 43
MP3 Playback ........................................... 44
Starting Playback ..................................................................... 44
Operations Using the On-Screen Display ................................ 45
Moving to a Particular Track Directly ...................................... 46
Repeating Playback .................................................................. 46
Tuner Operations ....................................... 47
Setting the AM Tuner Interval Spacing .................................... 47
Tuning in Stations .................................................................... 47
Using Preset Tuning ................................................................. 48
Selecting the FM Reception Mode ........................................... 48
Setting up the DVD Preferences ................. 49
Setting the Initial Languages .................................................... 49
Introducing the DVD Preference (System) .............................. 50
Setting the Parental (Rating) Level .......................................... 52
Operating JVC’s Components ...................... 54
Operating Other Manufacturers’ TV ............ 55
Maintenance ............................................. 56
Troubleshooting ......................................... 57
Specifications ............................................ 58
EN01-10TH-A30[UW].pm6 02.8.23, 5:30 PM1

2
English
Parts Identification
Front Panel
See pages in the parentheses for details.
Display Window
1Sound signal indicators (12, 14, 16, 20)
• PRO LOGIC, DOLBY DIGITAL, DTS,
and LINEAR PCM
2TITLE indicator (28)
3Tuner mode indicators (15, 47, 48)
• TUNED and ST (stereo)
4PROGRAM indicator (34, 40, 48)
DIGITAL
STANDBY
AUDIO/FM MODE
DSP VOLUME SOURCE
DVD DIGITAL CINEMA SYSTEM TH-A30
STANDBY/ON
12345 6 78
q wp9
See pages in the parentheses for details.
Front Panel
1STANDBY/ON button and STANDBY lamp (11 – 15)
2AUDIO/FM MODE button (30, 41, 48)
3Multi operation buttons
•4, ¢, and 7
4Disc tray (11, 13)
50 (open/close) button (11 – 14, 35, 40, 44)
• Pressing this button also turns on the power and
changes the source to the DVD player.
6Display window
7Remote sensor
83/8 (play/pause) button (11 – 14, 28, 44)
• Pressing this button also turns on the power and
changes the source to the DVD player.
9DSP button (12, 14, 22, 25)
pVOLUME + and – buttons (11, 14, 15)
qSOURCE button (15, 16, 47, 48)
wIllumination lamp (11 – 15)
5DSP indicator (21, 25)
6PBC (Play Back Control) indicator (37)
7Frequency unit indicators
• MHz (for FM station) and kHz (for AM station)
8Audio channel indicators
• Indicates audio channels currently being played back.
9Main display
Display Window
12 34567
L C R
LFE
LS SRS
LINEAR PCM
ST
TITLE
TUNED
PROGRAM PBC
MHz
k
Hz
DSP
89
Center Unit
EN01-10TH-A30[UW].pm6 02.8.23, 5:30 PM2

3
English
Remote Control
See pages in the parentheses for details.
Remote Cotrol
1STANDBY/ON AUDIO button (11 – 15)
2VCR button (54)
3TV button (11, 13, 54, 55)
4STEP button (36, 42, 54)
5DISPLAY button (29, 37)
6AUDIO/FM MODE button (30, 41, 48)
7SUBTITLE button (30)
8Source selecting buttons (11, 13, 15, 16, 24, 47)
• DVD, FM/AM, AUX
• Pressing one of these buttons also turns on the power.
94, 7, 3/8, and ¢ buttons
TUNER PRESET UP and DOWN buttons (48)
FF (Fast-forward) and REW (Rewind) buttons
pVCR CHANNEL + and – buttons (54)
TUNING + and – buttons (15, 47)
¡ F. (Forward) SEARCH and 1 B. (Back) SEARCH
buttons
qMenu operation buttons
•3, 2, 5, and ∞ buttons
• ENTER button
wVOLUME + and – buttons (11, 14, 15)
eTOP MENU button (31)
rMENU button (31, 38)
tTV/VIDEO button (11, 13, 54, 55)
yPROGRESSIVE button (12, 16, 17)
uTV CHANNEL + and – buttons (54, 55)
iTV VOLUME + and – buttons (54, 55)
oVCR CONTROL button (54)
IMPORTANT:
If you press VCR CONTROL , this remote control will work
ONLY for the JVC’s VCR. When you want to operate the system
again, press DVD or FM/AM.
;MUTING button (11, 14)
aRETURN button (38, 50, 51)
DISPLAY
TV/VIDEO
TOP MENU
AUDIO
ENTER
PROGRESSIVE
TUNER PRESET
DVD FM/AM AUX
MUTING
1
STANDBY/ON
VCR
2
3
4
5
VCR
CONTROL
MENU
TV
AUDIO/
FM MODE SUBTITLE
RETURN
STEP
TV VOLUME
TV CHANNEL
6
7
8
r
9
p
q
t
y
u
i
o
;
VOLUME
w
B.SEARCH F.SEARCH
DOWN UP
REW FF
RM-STHA30U
DVD CINEMA SYSTEM
e
a
TUNING
VCR CHANNEL
Remote Control
Parts Identification
EN01-10TH-A30[UW].pm6 02.8.23, 5:30 PM3

4
English
1Number buttons (32, 38, 46, 54, 55)
2SLOW button (36, 42)
3ZOOM button (36, 42)
4ANGLE button (30)
5REPEAT button (33, 39, 46)
6A–B REPEAT button (33, 39)
7CLEAR button (32, 38, 41)
8SEARCH button (32, 38, 46)
9SOUND button (22 – 26)
pSETTING button (18, 19)
qPRO LOGIC button (16, 19, 22, 24)
wSETUP button (50 – 53)
eTEST button (21)
rD.R.C button (24)
tDSP MODE button (12, 14, 22, 25)
yPROGRAM button (34, 35, 40, 48)
uSLEEP button (16)
iREMAIN button (31, 37)
Inside the Cover
Inside the Cover
1
4
7
3
6
9
2
5
8
0
CLEAR SLEEP
REPEAT
ANGLE ZOOM D.R.C DSP MODE
SETUP TEST
PRO LOGIC
SETTING
SOUND
TOP MENU RETURN MUTING
1
2
3
4
5
6
7
8
A-B REPEAT
SEARCH REMAIN
PROGRAM
MENU
SLOW
9
p
q
w
e
r
t
y
u
i
n
DFM/AM AUX
TV VOLUME
E
TUNER PRESET
VOLUME
VCR CHANNEL
TUNING
TOP MENU
MENU
RETURN MUTING
ENTER
CLEARCLEAR GO GO TO REMAINREMAIN SLEEPSLEEP
EFFECTEFFECT
PROGRAMPROGRAM
REPEAREPEAT
REPEAREPEAT
ANGLEANGLE NTSC/PNTSC/PALAL DIGESTDIGEST DSP MODEDSP MODE
SET UPSET UP TEST TEST TONEONE
PRPRO LOGICO LOGIC
SETTINGSETTING
SOUNDSOUND
SLOSLOW
123
456
789
+10
ZOOMZOOM
A <–> BA <–> B
RM-STHA30U
DVD CINEMA SYSTEM
VCR
CONTROL
F.SEARCH
B.SEARCH
To open the cover of the remote control, push here then
slide downward.
TOP MENU MUTING
MENU RETURN
VOLUME
RM-STHA30U
DVD CINEMA SYSTEM
EN01-10TH-A30[UW].pm6 02.8.23, 5:30 PM4

5
English
Getting Started
Putting Batteries in the Remote Control
Before using the remote control, put two supplied batteries first.
• When using the remote control, aim the remote control directly at
the remote sensor on the center unit.
1
. On the back of the remote control, remove the
battery cover.
2
. Insert batteries. Make sure to match the polarity:
(+) to (+) and (–) to (–).
3
. Replace the cover.
If the range or effectiveness of the remote control decreases, replace
the batteries. Use two UM-4“AAA”/IEC “R03” type dry-cell
batteries.
CAUTION:
Follow these precautions to avoid leaking or cracking cells:
•Place batteries in the remote control so they match the polarity: (+)
to (+) and (–) to (–).
•Use the correct type of batteries. Batteries that look similar may
differ in voltage.
•Always replace both batteries at the same time.
•Do not expose batteries to heat or flame.
Before Installation
General Precautions
• DO NOT insert any metal object into the center unit.
• DO NOT disassemble the center unit or remove screws, covers, or
cabinet.
• DO NOT expose the center unit to rain or moisture.
Locations
• Install the center unit in a location that is level and protected from
moisture.
• The temperature around the center unit must be between 5˚C and
35˚C.
• Make sure there is good ventilation around the center unit. Poor
ventilation could cause overheating and damage the center unit.
Handling the center unit
• DO NOT touch the power cord with wet hands.
• DO NOT pull on the power cord to unplug the cord. When
unplugging the cord, always grasp the plug so as not to damage
the cord.
• Keep the power cord away from the connecting cords and the
antenna. The power cord may cause noise or screen interference. It
is recommended to use a coaxial cable for antenna connection,
since it is well-shielded against interference.
• When a power failure occurs, or when you unplug the power cord,
the preset settings such as preset FM/AM channels and sound
adjustments may be erased in a few days.
Checking the Supplied Accessories
Check to be sure you have all of the following supplied accessories.
The number in the parentheses indicates the quantity of the pieces
supplied.
• Remote Control (1)
• Batteries (2)
• AM loop antenna (1)
• FM antenna (1)
• AC Plug Adaptor (1)
• Video cord (1)
If anything is missing, contact your dealer immediately.
Adjusting the Voltage Selector
Before connections, always do the following first if necessary.
Set the correct voltage for your area with the voltage selector switch
on the rear panel. Slide the voltage selector using a screw driver, so
the voltage number the voltage mark is set at is the same as the
voltage where you are plugging in the system.
EN01-10TH-A30[UW].pm6 02.8.23, 5:30 PM5

6
English
123
MIN MIN MIN MIN
COMPONENT OUT
Y
PBPR
4
Connecting the FM and AM Antennas
FM antenna (supplied)
If FM reception is poor, connect
outdoor FM antenna (not supplied).
AM antenna connection
Connect the supplied AM loop antenna to the AM and H terminals.
Turn the loop until you have the best reception.
• If reception is poor, connect an outdoor single vinyl-covered wire
to the AM terminal. (Keep the AM loop antenna connected.)
Note:
If the AM loop antenna wire is covered with vinyl, remove
the vinyl by twisting it as shown in the diagram.
Snap the tabs on the loop into
the slots of the base to
assemble the AM loop antenna.
If AM reception is poor, connect single vinyl-covered
wire (not supplied).
AM loop antenna
(supplied)
FM antenna connection
Connect the supplied FM antenna to the FM 75 Ω COAXIAL
terminal as temporary measure.
Extend the supplied FM antenna horizontally.
• If reception is poor, connect an outdoor antenna. Before attaching
a 75 Ω coaxial cable (with a standard type connector), disconnect
the supplied FM antenna.
Center unit
About the cooling fan
A cooling fan is mounted on the rear panel of the center unit to
prevent abnormal temperature inside the center unit, thus assuring
normal operation of the unit. The cooling fan automatically starts
rotating to supply external cool air to the inside of the center unit
when the internal temperature goes up.
For safety, observe the following carefully.
• Make sure there is good ventilation around the center unit. Poor
ventilation could overheat and damage the center unit.
• DO NOT block the cooling fan and the ventilation openings or
holes. (If they are blocked by a newspaper or cloth, etc., the
heat may not be able to get out.)
• DO NOT touch the speaker cords to the cooling fan.
Cooling fan
(See “About the cooling fan” below.)
EN01-10TH-A30[UW].pm6 02.8.23, 5:30 PM6

7
English
Getting Started
Subwoofer
Left rear
speaker
Right front
speaker
Right rear
speaker
To center speaker To left front speaker
To right front speaker
To left rear
speaker
To right rear
speaker
To subwoofer
Left front
speaker
DIGITAL
SURROUND
DIGITAL
STANDBY
AUDIO/FM MODE
DSP VOLUME SOURCE
DVD DIGITAL CINEMA SYSTEM TH-A30
STANDBY/ON
Center unit
Center speaker
MIN MIN MIN MIN
COMPONENT OUT
Y
P
B
P
R
4
Speaker Layout Diagram
EN01-10TH-A30[UW].pm6 02.8.23, 5:30 PM7

8
English
Connecting the Speakers
Connect the satellite speakers and subwoofer to the terminals on the
rear panel using speaker cords supplied.
Labels are attached to the speaker cords to indicate the terminals to
be connected.
• Connect the red cord to the red (+) terminal, and the black cord to
the black (–) terminal respectively.
CAUTION:
Use speakers with the SPEAKER IMPEDANCE indicated by the
speaker terminals.
Connecting speaker cords to the terminals
1
Press and hold the terminal clamp.
2
Insert the speaker cord.
3
Release the finger from the clamp.
Notes:
• If the speaker cord is covered with vinyl, remove the
vinyl by twisting it as shown in the diagram.
• Make sure the core wire of speaker cords do not expose
to out of the terminals.This could cause short-circuit.
When setting the speakers
To obtain the best possible sound from this system, you need to
place all the speakers except the subwoofer at the same distance
from the listening position with each front faced toward the listener.
Since bass sound is non-directional, you can place a subwoofer
wherever you like. Normally place it in front of you.
Left front
speaker
Right front
speaker
Right rear
speaker
Subwoofer
Left rear
speaker
Center speaker
If your speakers cannot be placed at the same distance from the
listening position
You can adjust the delay time of the center speaker and rear
speakers. For in-depth information about adjusting the delay time,
see “Setting the Delay Time” on page 18 and 19.
Note:
You can change the phase of subwoofer sounds by connecting the
speaker cords to the terminals inversely—the red cord to the black
terminal, and the black cord to the red terminal. You may get the more
effective bass sounds by changing the phase.
CAUTION:
•When attaching the satellite speakers on the wall, have them
attached to the wall by a qualified person.
DO NOT attach the satellite speakers on the wall by yourself to
avoid an unexpected damage of their falling from the wall, caused
by incorrect attachment or weakness in the wall.
•Care is required in selecting a location for attaching speakers to the
wall. Injury to personnel, or damage to equipment, may result if the
speakers are attached in a location which interferes with daily
activities.
132
EN01-10TH-A30[UW].pm6 02.8.23, 5:30 PM8

9
English
Getting Started
Illustrations of the input/output terminals below are typical
examples.
When you connect another component, refer also to its
manuals since the terminal name actually printed on the rear
vary among the components.
If you connect a sound-enhancing device such as a
graphic equalizer between the source component and
the center unit, the sound output through this system
may be distorted.
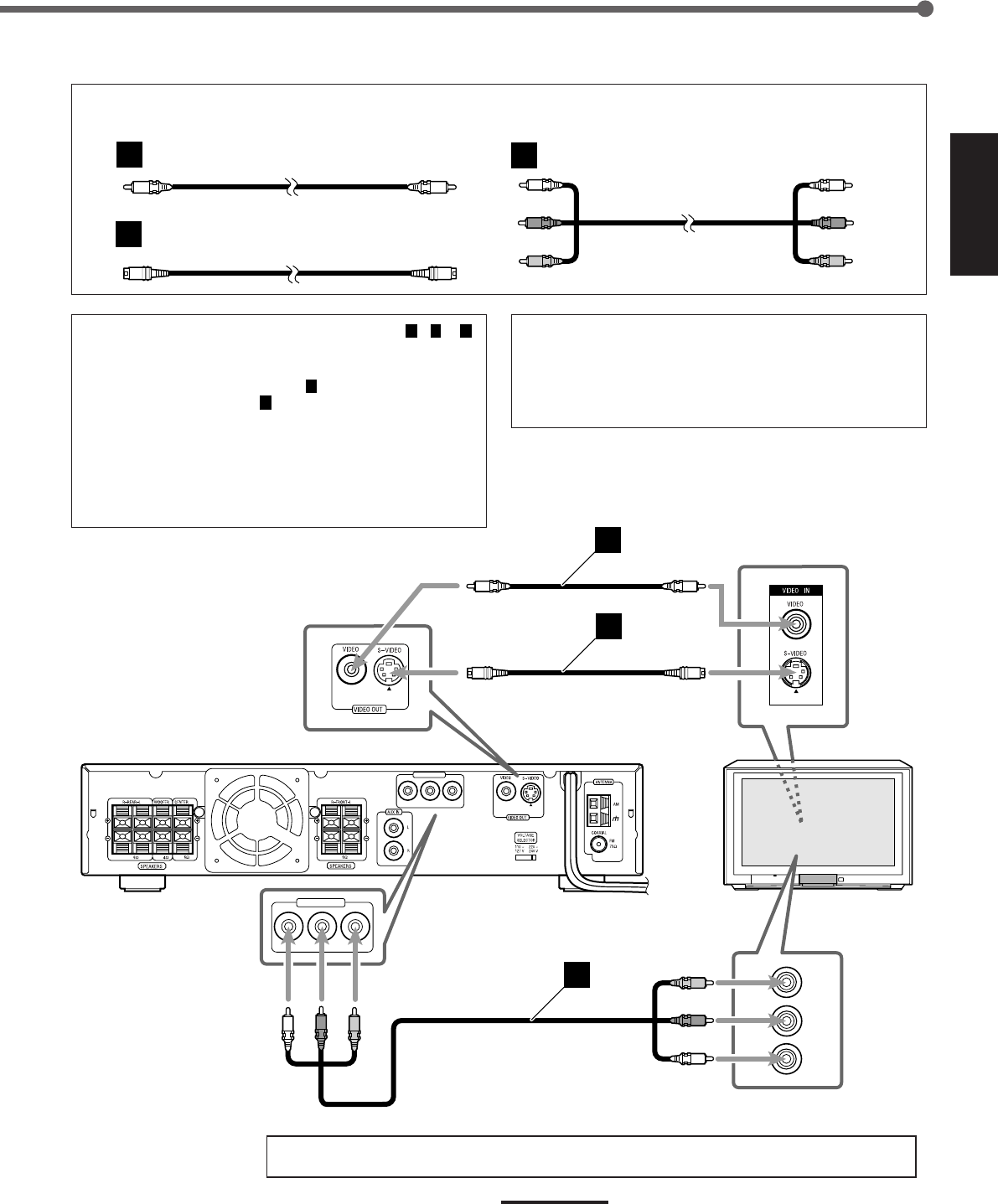
Connecting Audio/Video Component
Turn the power off to all components before connections.
Connect another component to the center unit with the
audio cords.
Use the cords supplied with another component or purchase
them at an electric appliance store.
Audio cord (not supplied)
DBS Tuner
Center unit
MD Recorder
Cassette Deck
OUT
LEFT
RIGHT
AUDIO
VCR
TV
MIN
COMPONENT OUT
Y
P
B
P
R
Audio component connection
EN01-10TH-A30[UW].pm6 02.8.23, 5:30 PM9

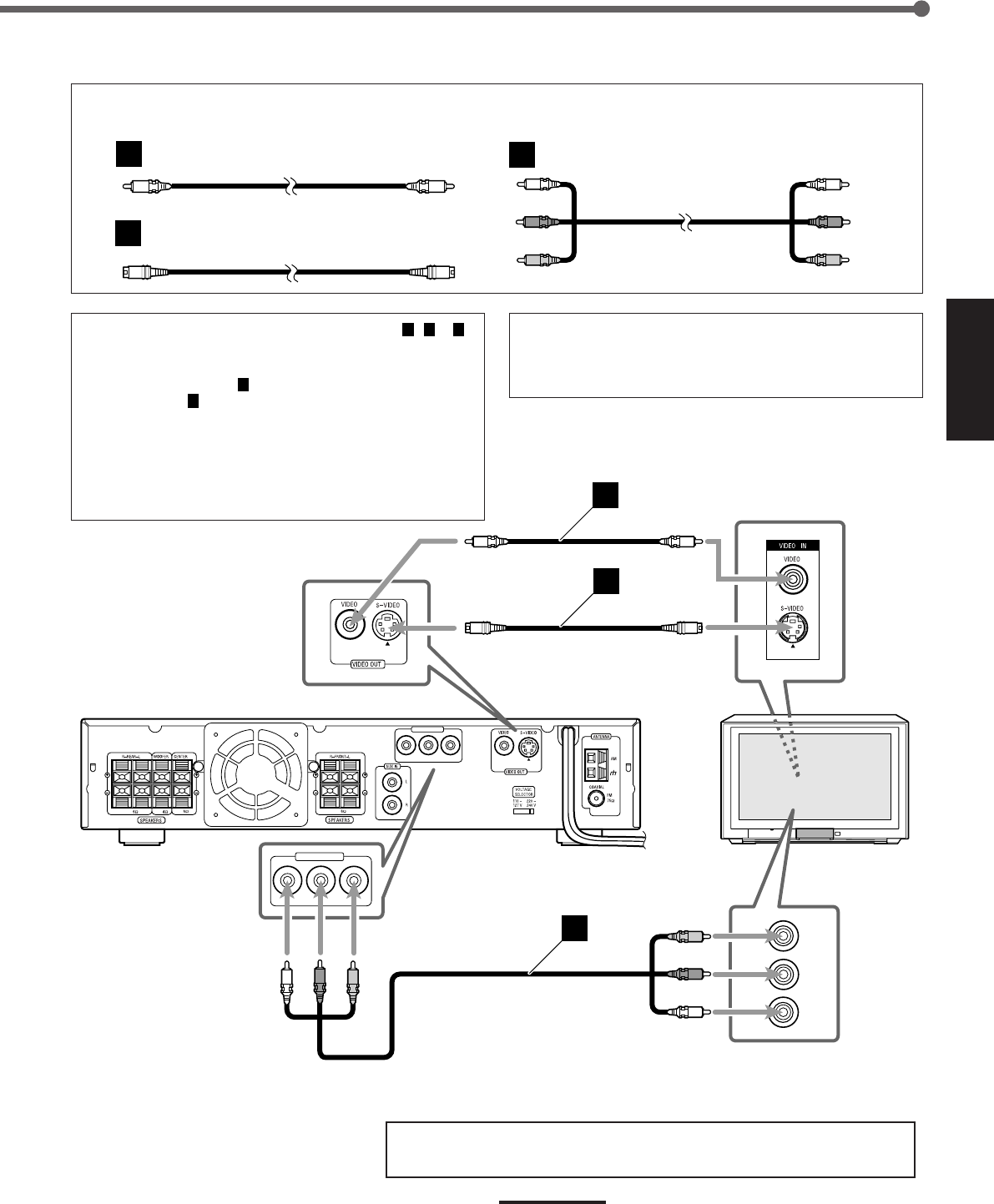
10
English
You can select one of three connection types—
A
,
B
, and
C
.
•If your TV has S-video (Y/C-separation) and/or component video
(Y, P
R
, P
B
) jacks, connect them using an S-video cord (not
supplied)
B
and/or component video cord (not supplied)
C
.
By using these jacks, you can get a better picture quality—in the
order : Component video > S-video > Composite video.
•If your TV supports the progressive video input, you can enjoy a
high quality picture by making the progressive scanning mode
active (see page 17.)
Note:
Keep the power cord away from the connecting cords and the antenna
cables. The power cord may cause noise or screen interference.
Now, you can plug the power cord of the center unit into the AC outlet.
A
B
C
S-video cord (not supplied)
Composite video cord (supplied) Component video cord (not supplied)
TV connection
The S-video cord and the component video cord are not supplied with this system.
Use the cords supplied with another components or purchase them at an electric appliance store.
Illustrations below are typical examples.
When you connect the TV, refer also to its manual since the
terminal names actually printed on the rear vary among the
components.
Red
Blue
Green
Red
Blue
Green
Red
Blue
Green
MINMIN
MIN
MIN
TV
Center unit
A
B
C
CONPONENT OUT
Y
P
B
P
R
CONPONENT OUT
Y
P
B
Y
P
R
/C
R
P
B
/C
B
P
R
EN01-10TH-A30[UW].pm6 02.8.23, 5:30 PM10

11
English
Basic DVD Operations
This manual mainly explains operations using the buttons on
the remote control. You can also use the buttons on the center
unit if they have the similar names (or marks) as those on the
remote control.
If operations using the center unit are different from those
using the remote control, they are then explained.
1
Turn On the Power
Before turning on the system, turn on your TV and select the correct
video input. (See the manual supplied with your TV.)
•When you use a JVC’s TV, you can turn on your TV by pressing
TV on the remote control, and select the video input by
pressing TV/VIDEO. (If your TV is not a JVC’s, see “Operating
Other Manufacturers’ TV” on page 55.)
•For changing the OSD messages—the information on the TV
screen—into the desired language, see “Setting the Initial
Languages” on pages 49 and 50.
Press STANDBY/ON AUDIO (or
STANDBY/ON on the front panel).
The STANDBY lamp goes off and the illumination
lamp on the center unit lights up. The source
indication selected previously appears on the display.
2
Select the Source
Press DVD.
The source changes to DVD.
3
Load a DVD
On the front panel ONLY:
Press 0 to open the disc tray, then place a DVD correctly
with its label side up.
4
Start Playback
Press 3/8.
The disc tray closes. “LOADING” appears for
a while.
•You can also start playback by closing the
disc tray using 0 on the front panel.
5
Adjust the Volume
To increase the volume, press and hold VOLUME +.
To decrease the volume, press and hold VOLUME –.
CAUTION:
Always set the volume to the minimum before starting any source. If
the volume is set at its high level, the sudden blast of sound energy
can permanently damage your hearing and/or ruin your speakers.
Notes:
•By pressing VOLUME + or – repeatedly, you can adjust the volume
level step by step.
•The volume level can be adjusted within 51 steps—“MIN (minimum),”
01 to 49, and “MAX (maximum).”
To turn off the sounds temporarily
From the remote control ONLY:
Press MUTING.
To restore the sound, press
MUTING again.
•Pressing VOLUME + or – also restores the sound.
STANDBY/ON
AUDIO
DISPLAY
B.SEARCH
DOWN
REW
UP
FF
F.SEARCH
RETURN
STEP
TV/VIDEO
TV VOLUME
TV CHANNEL
SUBTITLE
TOP MENU
TV
STANDBY/ON
AUDIO
VCR
VCR
CONTROL
TUNER PRESET
ENTER
VOLUME
MENU
AUDIO/
FM MODE
DVD FM/AM AUX
MUTING
123
456
789
0
REMAIN
PROGRAM
D.R.CZOOM
SETUP
PROGRESSIVE
DSP MODE
SLEEP
TEST
PRO LOGIC
SETTING
SOUND
CLEAR
REPEAT
ANGLE
SLOW
SEARCH
A-B REPEAT
TUNING
VCR CHANNEL
1
STANDBY/ON
AUDIO
TV
5
VOLUME –
5
VOLUME +
TV/VIDEO
7
DSP MODE
8
7
MUTING
4
3/8
6
PROGRESSIVE
2
DVD
CORRECT INCORRECT
TOP MENU MENU RETURN MUTING
VOLUME
TUNER PRESET
DVD
•Before playing the disc, select the color system to
match the your TV. See “Changing the Color System”
on page 17.
•For in-depth information about DVD operations, see
pages 27 to 36.
EN11-19TH-A30[UW].pm6 02.8.23, 5:30 PM11

12
English
6
Select an Appropriate Progressive Mode
You can select the progressive mode according to the picture type
(film or video source).
Press PROGRESSIVE repeatedly until the
progressive mode you want appears.
•Each time you press the button, the progressive
mode changes as follows:
Notes:
•This mode is available only when progressive scanning mode is
selected.
•For in-depth information about each progressive mode, see page 16.
7
Activate Surround or DSP Mode
You can enjoy two kinds of surround—Digital Multichannel
Surround (Dolby Digital and DTS Digital Surround) and DSP
modes.
Digital Multichannel Surround—Dolby Digital
and DTS Digital Surround
Dolby Digital or DTS Digital Surround takes effect only when you
enjoy a disc encoded with its signals—the DOLBY DIGITAL or
DTS indicator lights up on the display.
To activate Dolby Digital or DTS Digital Surround
When a disc encoded with the Dolby Digital or DTS Digital
Surround is loaded, the system detects it and starts playing the disc
automatically with Multichannel Surround activated.
–For in-depth information about surround modes, see “Creating
Realistic Sound Fields” on pages 20 and 23 .
DSP modes—THEATER, HALL, LIVE CLUB,
DANCE CLUB
DSP modes take effect only when you enjoy a disc recorded using
Linear PCM—the LINEAR PCM indicator lights up on the display.
To activate DSP modes
Press DSP MODE (or DSP on the front panel).
The DSP indicator lights up and the current DSP mode
appears on the display for a while.
•Each time you press the button, DSP mode changes
as follows:
—For in-depth information about DSP modes, see “Creating
Realistic Sound Fields” on pages 21, 25, and 26.
Note:
Before activating surround or DSP mode, adjust the speaker setting to
bring out the best performance from this system.
For in-depth information about adjusting the speaker setting, see
“Speaker Settings” on pages 18 and 19.
8
Stop Playback
Press 7 twice.
Playback stops completely and “DVD” appears
on the display. (The DVD player goes on
working for 3 minutes after playback stops.)
•This system can memorize the end point even
when you press 7 once. When you start playback again by
pressing 3/8, playback begins from where it has been stopped—
Resume play.
To remove the loaded disc
Press 0.
“OPEN” appears on the display and the disc tray comes out.
To close the disc tray, press 0 again.
•If you do not press the button, the disc tray closes
automatically after 3 minutes.
To turn off the power (into standby)
Press STANDBY/ON AUDIO (or
STANDBY/ON on the front panel).
The illumination lamp goes off and the STANDBY
lamp lights up.
•If you press STANDBY/ON AUDIO (or STANDBY/ON
on the front panel) while the disc tray is kept open, the disc tray
closes automatically, then the system is turned off.
•A small amount of power is consumed even in standby mode. To
turn the power off completely, unplug the AC power cord.
ns
VIDEO MODE FILM MODE
AUTO MODE
PROGRESSIVE
STANDBY/ON
AUDIO
DSP MODE
Sound signal
indicators on the
display
Sound signal
indicators on the
display
TUNER PRESET
HALLTHEATER
Normal
indication
(canceled)
LIVE CLUB
DANCE CLUB
EN11-19TH-A30[UW].pm6 02.8.23, 5:30 PM12

13
English
Basic VCD/CD Operations
1
Turn On the Power
Before turning on the system, turn on your TV if necessary and
select the correct video input. (See the manual supplied with your
TV.)
•When you use a JVC’s TV, you can turn on your TV by pressing
TV on the remote control, and select the video input by
pressing TV/VIDEO. (If your TV is not a JVC’s, see “Operating
Other Manufacturers’ TV” on page 55.)
•For changing the OSD messages—the information on the TV
screen—into the desired language, see “Setting the Initial
Languages” on pages 49 and 50.
Press STANDBY/ON AUDIO (or
STANDBY/ON on the front panel).
The STANDBY lamp goes off and the illumination
lamp on the center unit lights up. The source
indication selected previously appears on the display.
2
Select the Source
Press DVD.
3
Load a VCD/CD
On the front panel ONLY:
Press 0 to open the disc tray, then place a disc correctly
with its label side up.
•When using a CD single (8 cm), place it on the inner circle of the
disc tray.
•Continued use of irregular shape CDs (heart-shape, octagonal,
etc.) can damage the center unit.
4
Start Playback
Press 3/8.
The disc tray closes. “LOADING” appears for
a while.
•You can also start playback by closing the
disc tray using 0 on the front panel.
STANDBY/ON
AUDIO
CORRECT INCORRECT
TUNER PRESET
DISPLAY
B.SEARCH
DOWN
REW
UP
FF
F.SEARCH
RETURN
STEP
TV/VIDEO
TV VOLUME
TV CHANNEL
SUBTITLE
TOP MENU
TV
STANDBY/ON
AUDIO
VCR
VCR
CONTROL
TUNER PRESET
ENTER
VOLUME
MENU
AUDIO/
FM MODE
DVD FM/AM AUX
MUTING
123
456
789
0
REMAIN
PROGRAM
D.R.CZOOM
SETUP
PROGRESSIVE
DSP MODE
SLEEP
TEST
PRO LOGIC
SETTING
SOUND
CLEAR
REPEAT
ANGLE
SLOW
SEARCH
A-B REPEAT
TUNING
VCR CHANNEL
1
STANDBY/ON
AUDIO
TV
5
VOLUME –
5
VOLUME +
TV/VIDEO
6
DSP MODE
7
7
MUTING
4
3/8
DVD
2
DVD
•Before playing the disc, select the color system to
match the your TV. See “Changing the Color System”
on page 17.
•SVCD can be operated by using the VCD operation
procedure.
•For in-depth information about VCD/CD operations,
see pages 27, 28, and 37 to 42.
EN11-19TH-A30[UW].pm6 02.8.23, 5:30 PM13

14
English
5
Adjust the Volume
To increase the volume, press and hold VOLUME +.
To decrease the volume, press and hold VOLUME –.
CAUTION:
Always set the volume to the minimum before starting any source. If
the volume is set at its high level, the sudden blast of sound energy
can permanently damage your hearing and/or ruin your speakers.
Notes:
•By pressing VOLUME + or – repeatedly, you can adjust the volume
level step by step.
•The volume level can be adjusted within 51 steps—“MIN (minimum),”
01 to 49, and “MAX (maximum).”
To turn off the sounds temporarily
From the remote control ONLY:
Press MUTING.
To restore the sound, press
MUTING again.
•Pressing VOLUME + or – also restores the sound.
6
Activate DSP Mode
You can enjoy DSP modes.
DSP modes—THEATER, HALL, LIVE CLUB,
DANCE CLUB
DSP modes take effect only when you enjoy a disc recorded using
Linear PCM—the LINEAR PCM indicator lights up on the display.
To activate DSP modes
Press DSP MODE (or DSP on the front panel).
The DSP indicator lights up and the current DSP mode
appears on the display for a while.
•Each time you press the button, DSP mode changes as follows:
—For in-depth information about DSP modes, see “Creating
Realistic Sound Fields” on pages 21, 25, and 26.
Note:
Before activating DSP mode, adjust the speaker setting to bring out
the best performance from this system.
For in-depth information about adjusting the speaker setting, see
“Speaker Settings” on pages 18 and 19.
7
Stop Playback
Press 7 twice.
Playback stops completely and “VCD” or “CD”
appears on the display. (The DVD player goes
on working for 3 minutes after playback stops.)
•This system can memorize the end point even when you press 7
once. When you start playback again by pressing 3/8, playback
begins from where it has been stopped—Resume play.
To remove the loaded disc
Press 0.
“OPEN” appears on the display and the disc tray comes out.
To close the disc tray, press 0 again.
•If you do not press the button, the disc tray closes
automatically after 3 minutes.
To turn off the power (into standby)
Press STANDBY/ON AUDIO (or
STANDBY/ON on the front panel).
The illumination lamp goes off and the STANDBY
lamp lights up.
•If you press STANDBY/ON AUDIO (or STANDBY/ON
on the front panel) while the disc tray is kept open, the disc tray
closes automatically, then the system is turned off.
•A small amount of power is consumed even in standby mode. To
turn the power off completely, unplug the AC power cord.
STANDBY/ON
AUDIO
DSP MODE
Sound signal
indicators on the
display
TUNER PRESET
TOP MENU MENU RETURN MUTING
VOLUME
HALLTHEATER
Normal
indication
(canceled)
LIVE CLUB
DANCE CLUB
EN11-19TH-A30[UW].pm6 02.8.23, 5:30 PM14

15
English
1
Turn On the Power
Press STANDBY/ON AUDIO (or
STANDBY/ON on the front panel).
The STANDBY lamp goes off and the
illumination lamp lights up on the center unit.
The source indication selected previously appears
on the display.
2
Select the Band
From the remote control:
Press FM/AM.
The last received station of the selected band is tuned in.
•Each time you press the button, the band alternates
between FM and AM.
On the front panel:
Press SOURCE repeatedly until the desired band (FM or AM)
appears on the display.
The last received station of the selected band is tuned in.
•Each time you press the button, the source changes as
follows:
*“WAIT” appears on the display.
3
Adjust the Volume
To increase the volume, press and hold VOLUME +.
To decrease the volume, press and hold VOLUME –.
CAUTION:
Always set the volume to the minimum before starting any source. If
the volume is set at its high level, the sudden blast of sound energy
can permanently damage your hearing and/or ruin your speakers.
Notes:
•By pressing VOLUME + or – repeatedly, you can adjust the volume
level step by step.
•The volume level can be adjusted within 51 steps—“MIN (minimum),”
01 to 49, and “MAX (maximum).”
•You can turn off the sounds temporarily by pressing MUTING.
4
Tune in to a Station
From the remote control:
Press and hold TUNING +
or – until the station
frequency starts changing
continuously on the display.
The system starts searching
for a station.
On the front panel:
1) Press 7 so that “MANUAL” appears on the display.
2) Press and hold ¢ or 4 until the station frequency starts
changing continuously on the display.
The system starts searching for a station.
Notes:
•When a station of sufficient signal strength is tuned in, the system
stops searching, and the indicator lights up on the display.
•When an FM stereo program is received, the indicator also
lights up.
•When you press the button repeatedly, the frequency changes step
by step.
To turn off the power (into standby)
Press STANDBY/ON AUDIO (or
STANDBY/ON on the front panel) again.
The illumination lamp goes off and the STANDBY
lamp lights up.
•A small amount of power is consumed even in
standby mode. To turn the power off completely, unplug the AC
power cord.
Basic Tuner Operations
STANDBY/ON
AUDIO
FM/AM
DVD player*AUX IN
FMAM
SOURCE
B.SEARCH F.SEARCH
VCR CHANNEL
TUNING
STANDBY/ON
AUDIO
VOLUME
•For in-depth information about tuner operations, see
“Tuner Operations” on pages 47 and 48.
•10 kHz interval spacing is the initial setting for AM
tuner. You can change the interval spacing. See
“Setting the AM Tuner Interval Spacing” on page 47.
DISPLAY
B.SEARCH
DOWN
REW
UP
FF
F.SEARCH
RETURN
STEP
TV/VIDEO
TV VOLUME
TV CHANNEL
SUBTITLE
TOP MENU
TV
STANDBY/ON
AUDIO
VCR
VCR
CONTROL
TUNER PRESET
ENTER
VOLUME
MENU
AUDIO/
FM MODE
DVD FM/AM AUX
MUTING
PROGRESSIVE
TUNING
VCR CHANNEL
1
STANDBY/ON
AUDIO
3
VOLUME –
3
VOLUME +
2
FM/AM
4
TUNING –
4
TUNING +
MUTING
EN11-19TH-A30[UW].pm6 02.8.23, 5:30 PM15

16
English
Other Basic Operations
10 20 30 60
150 120 90
OFF
(Canceled)
SLEEP
Enjoying Sounds from the External
Component
You can enjoy sounds from the external component connected to the
AUX IN jacks on the rear panel of the center unit.
1
Select AUX as the source.
From the remote control:
Press AUX.
Source changes to the external component connected
to the AUX IN jacks.
On the front panel:
Press SOURCE repeatedly until “AUX IN”
appears on the display.
•Each time you press the button, the source
changes as follows:
*“WAIT” appears on the display.
2
Start playback on the external component.
•For in-depth information about the external equipment, see the
manual supplied for it.
When you listen to analog sounds encoded with Dolby
Surround, you can enjoy Dolby Surround.
To activate Dolby Surround, go to step
3
.
3
Press PRO LOGIC to activate Dolby
Surround.
•Each time you press the button, Dolby Surround
mode changes as follows:
DVD player*AUX IN
FMAM
AUX
SOURCE
SLEEP
SLEEP
DISPLAY
B.SEARCH
DOWN
REW
UP
FF
F.SEARCH
RETURN
STEP
TV/VIDEO
TV VOLUME
TV CHANNEL
SUBTITLE
TOP MENU
TV VCR
VCR
CONTROL
TUNER PRESET
ENTER
VOLUME
MENU
AUDIO/
FM MODE
DVD FM/AM AUX
MUTING
123
456
789
0
REMAIN
PROGRAM
D.R.CZOOM
SETUP
PROGRESSIVE
DSP MODE
SLEEP
TEST
PRO LOGIC
SETTING
SOUND
CLEAR
REPEAT
ANGLE
SLOW
SEARCH
A-B REPEAT
TUNING
VCR CHANNEL
AUX
SLEEP
PRO LOGIC 3 STEREO
STEREO
(canceled)
PRO LOGIC
PRO LOGIC
VIDEO MODE FILM MODE
AUTO MODE
PROGRESSIVE
•When Dolby Surround activates, the PRO LOGIC indicator
lights up on the display.
–For in-depth information about Pro Logic modes, see “Creating
Realistic Sound Fields” on pages 20 and 24.
Selecting an Appropriate Progressive Mode
You can select an appropriate progressive mode according to the
picture type (film or video source).
From the remote control ONLY:
Press PROGRESSIVE repeatedly during playback
until the progressive mode you want appears.
•Each time you press the button, the progressive mode
changes as follows:
VIDEO MODE : Suitable for playing back a video source disc.
FILM MODE : Suitable for playing back a film or progressive
source disc.
AUTO MODE : Normally select this. Used to play a disc
containing both video and film source
materials.
This system recognizes the picture type (film or
video source) of the current chapter.
•If the playback picture is unclear or noisy, or the oblique lines of
the picture are rough, try to change to other modes.
Notes:
•This mode is available only when progressive scanning mode is
selected (see page 17).
•For VCD/SVCD playback, VIDEO MODE is selected automatically
and cannot be changed.
Turning Off the Power with the Timer
You can fall asleep while listening to music—Sleep Timer.
From the remote control ONLY:
Press SLEEP.
•Each time you press the button, the shut-off time
changes as follows:
When the shut-off time comes, the system turns off automatically.
To check or change the time remaining until the
shut-off time
Press SLEEP once.
The remaining time (in minutes) appears on the display.
•By pressing SLEEP, you can change the shut-off time.
To cancel the Sleep Timer
Press SLEEP repeatedly until “OFF” appears on the
display.
•Turning off the power also cancels the Sleep Timer.
PROGRESSIVE
EN11-19TH-A30[UW].pm6 02.8.23, 5:30 PM16

17
English
Changing the Scanning Mode
This system supports the progressive scanning system (525p*) as
well as the conventional interlaced scanning system (525i*).
If your TV equipped with component video jacks supports the
progressive video input, you can enjoy a high quality picture by
activating the progressive scanning mode.
•Refer also to the instruction manuals supplied with your TV.
•If your TV equipped with component video jacks does not support
the progressive video input, do not change the scanning mode to
the progressive scanning mode (P–SCAN MODE.)
* 525p and 525i indicate the number of scanning lines and scanning
format of a video signal.
•525p indicates 525 scanning lines with progressive format.
•525i indicates 525 scanning lines with interlaced format.
From the remote control ONLY:
1
Press DVD.
You can change the scanning mode only when DVD is
selected as the source and playback stops.
If a disc is no loaded, go to step
3
.
2
Press 7.
Playback stops.
3
Press and hold PROGRESSIVE for a
while.
•Each time you press and hold the button, the
scanning mode alternates between “I–SCAN MODE”
and “P–SCAN MODE”.
I (Interlace)–SCAN MODE
: Select this if your TV equipped with component video jacks does
not support the progressive video input (conventional TV).
P (Progressive)–SCAN MODE
: Select this if your TV equipped with component video jacks
supports the progressive video input.
PROGRESSIVE
TV Settings
To select an appropriate progressive mode for playback pictures, see
“Selecting an Appropriate Progressive Mode” on page 16.
DVD
TUNER PRESET
Changing the Color System
This system is compatible with the PAL and NTSC systems. Select
the color sytem to match the color system of your TV. Make sure
that the color system of a DVD, Video CD, or SVCD disc labeled on
the package matches your TV.
•You can change the color system only when the unit is on
standby.
On the front panel ONLY:
1
Press and hold ¢ for a while.
•During holding the button, the color system
alternates between “NTSC” and “PAL.”
2
Release ¢ to select the color system you want.
Notes
•Progressive scanning mode is available only when color system of
NTSC is selected.
•Some progressive TVs and High-Definition TVs are not fully
compatible with this system, resulting in the unnatural picture when
playing back a DVD in the progressive scanning mode.
In such a case, change the scanning mode to “I–SCAN MODE.”
To check the compatibility of your TV, contact your local JVC
customer service center.
•All JVC progressive TVs and High-Definition TVs are fully
compatible with this system.
About scanning system
The conventional scanning method to display video signals on
the TV screen is called “Interlaced scanning.” With this method,
only half of the horizontal lines (called a “field”) are displayed at
a time. So two fields complete a single picture (frame); i.e., the
first field, containing all the odd-numbered lines, is followed by
the second field, containing all the even-numbered lines.
On the other hand, the Progressive scanning system scans all
horizontal lines at a time, so you can double the number of
scanning lines displayed at a time, resulting in a flicker-free,
high-density picture.
To enjoy the progressive scanned picture, a monitor (or TV or
projector) connected to the system must support the progressive
video inputs.
Depending on the material source format, DVD video can be
classified into two types; film source and video source (note that
some DVD video contain both film source and video source).
Film sources are recorded as 24-frame-per-second data, while
(NTSC) video sources are recorded as 30-frame-per-second (60-
field-per-second interlaced).
When this system plays back a film source data, uninterlaced
progressive output signals are created using the original data.
When a video source is played back, the unit interleaves lines
between the interlaced lines to create the pseudo uninterlaced
picture and outputs as the progressive signals.
EN11-19TH-A30[UW].pm6 02.8.23, 5:30 PM17

18
English
Speaker Settings
DISPLAY
B.SEARCH
DOWN
REW
UP
FF
F.SEARCH
RETURN
STEP
TV/VIDEO
TV VOLUME
TV CHANNEL
SUBTITLE
TOP MENU
TV
STANDBY/ON
AUDIO
VCR
VCR
CONTROL
TUNER PRESET
ENTER
VOLUME
MENU
AUDIO/
FM MODE
DVD FM/AM AUX
MUTING
123
456
789
0
REMAIN
PROGRAM
D.R.CZOOM
SETUP
PROGRESSIVE
DSP MODE
SLEEP
TEST
PRO LOGIC
SETTING
SOUND
CLEAR
REPEAT
ANGLE
SLOW
SEARCH
A-B REPEAT
TUNING
VCR CHANNEL
23
PRO LOGIC
SETTING
Setting the Delay Time
Adjust the delay time of the sounds from the center speaker and the
rear speakers, comparing to that of the sounds from the front
speakers. If the distance to the center speaker* and/or the rear
speakers** from your listening point is almost the same as from the
front speakers, select “00 MS (msec).”
* You can adjust the delay time only when the DOLBY DIGITAL
or DTS indicator is lit on the display.
** You can adjust the delay time only when the DOLBY DIGITAL,
DTS, or PRO LOGIC indicator is lit on the display.
For Dolby Digital or DTS Digital Surround:
Before you start, remember...
There is a time limit in doing the following steps. If the setting is
canceled before you finish, start from step
1
again.
1
Select and play a DVD encoded with Dolby
Digital or DTS Digital Surround.
2
Press SETTING repeatedly until one of
delay time indications (with the current
setting*) appears on the display.
•Each time you press the button, the indication in the main
display changes as follows:
C–DLY (Center delay) : To register delay time for center
speaker—from 0 msec to 5 msec
R–DLY (Rear delay) : To register delay time for rear
speakers—from 0 msec to 15 msec
* The initial setting for the center speaker is “00 MS.”
The initial setting for the rear speakers is “00 MS.”
If you have already changed the setting, a different value will
be shown.
3
Press 3 or 2 to adjust delay
time.
•3 : Increases delay time.
•2 : Decreases delay time.
•1 msec increase (or decrease) in delay
time corresponds to 30 cm increase (or
decrease) in distance.
4
Repeat steps
2
and
3
to adjust the
other delay time.
R–DLYC–DLY
Normal indication
(canceled)
ENTER
SETTING
EN11-19TH-A30[UW].pm6 02.8.23, 5:30 PM18

19
English
For Dolby Pro Logic:
Before you start, remember...
There is a time limit in doing the following steps. If the setting is
canceled before you finish, start from step
1
again.
1
Press AUX to select the external
component as the source.
2
Start playing a source encoded with Dolby
Surround.
3
Press PRO LOGIC repeatedly on the
remote control to select Dolby Pro
Logic.
4
Press SETTING repeatedly until one of
delay time indications (with the current
setting*) appears on the display.
•Each time you press the button, the indication in the main
display changes as follows:
R–DLY (Rear delay) : To register delay time for rear
speakers—from 15 msec to 30 msec.
* The initial setting for the rear speakers is “15 MS.”
If you have already changed the setting, a different value will
be shown.
5
Press 3 or 2 to adjust delay
time.
•3 : Increases delay time.
•2 : Decreases delay time.
•1 msec increase (or decrease) in delay
time corresponds to 30 cm increase (or
decrease) in distance.
2.1 m
2.4 m
2.7 m
3.0 m
Left front
speaker Right front
speaker
Subwoofer
Center speaker
Left rear
speaker Right rear
speaker
Ex. : In this case, set C–DLY to “01 MS” and R–DLY to
“03 MS”
ENTER
SETTING
1 msec increase (or decrease) in delay time corresponds to
30 cm increase (or decrease) in distance.
Speaker Settings
PRO LOGIC
AUX
R–DLY Normal indication
(canceled)
EN11-19TH-A30[UW].pm6 02.8.23, 5:30 PM19

20
English
Dolby Pro Logic and Dolby 3 Stereo
Dolby Surround encoding format records the left front channel,
right front channel, center channel, and rear channel signals (total 4
channels) into 2 channels.
The Dolby Pro Logic decoder built in this system decodes these 2
channel signals into original 4 channel signals—matrix-based
multichannel reproduction, and allows you to enjoy a realistic stereo
sound in your listening room.
When one of Dolby Surround is selected, the PRO LOGIC indicator
lights up on the display.
Indications on the display for each surround
•Dolby Digital
•DTS Digital Surround
•Dolby Pro Logic
•Dolby 3 Stereo
•DSP*
*When you select FM/AM or AUX as the source, the Linear
PCM indicator ( ) does not light up.
—According to the speaker settings, some audio channel indicators
do not light up. In this case, set the speaker setting appropriately.
Creating Realistic Sound Fields
You can use the following surround to reproduce a realistic sound
field.
•Digital Multichannel Surround—Dolby Digital and DTS Digital
Surround
•Dolby Surround
•DSP (Digital Signal Processor) modes
■ Dolby Digital and DTS Digital Surround
To enjoy surround effectively, all the speakers need to be
connected and activated.
Dolby Digital*
Used to reproduce multichannel sound tracks of the software
encoded with Dolby Digital ( ).
Dolby Digital encoding method (so-called discrete 5.1 channel
digital audio format) records and digitally compresses the left front
channel, right front channel, center channel, left rear channel, right
rear channel, and LFE channel signals (total 6 channels, but LFE
channel is counted as 0.1 channel. Therefore, called 5.1 channel).
Since each channel is completely independent from the other
channel signals to avoid interference, you can obtain much better
sound quality with much stereo and surround effects.
In addition, Dolby Digital enables stereo rear sounds, and sets the
cutoff frequency of the rear treble at 20 kHz, compared to 7 kHz for
Dolby Pro Logic. These facts enhance the sound movement and
being-there feelings much more than Dolby Pro Logic.
When the system detects Dolby Digital signals, the DOLBY
DIGITAL indicator lights up on the display.
DTS Digital Surround**
Used to reproduce multichannel sound tracks of the software
encoded with DTS Digital Surround ( ).
DTS Digital Surround is another discrete 5.1 channel digital audio
format available on CD, LD, and DVD software.
Compared to Dolby Digital, audio compression rate is relatively low.
This fact allows DTS Digital Surround format to add breadth and
depth to the reproduced sounds. As a result, DTS Digital Surround
features natural, solid and clear sound.
When the system detects DTS Digital Surround signals, the DTS
indicator lights up on the display.
■ Dolby Surround*
Used to reproduce sound tracks of the VCR tapes encoded with
Dolby Surround (
DOLBY SURROUND
).
This is only used for the sound sources coming through the AUX IN
jacks.
**
Manufactured under license from Digital Theater Systems, Inc. US
Pat. No. 5,451,942 and other world-wide patents issued and
pending. “DTS” and “DTS Digital Surround” are trademarks of
Digital Theater Systems, Inc. ©1996 Digital Theater Systems, Inc.
All rights reserved.
*
Manufactured under license from Dolby Laboratories. “Dolby,” “Pro
Logic,” and the double-D symbol are trademarks of Dolby
Laboratories. Confidential Unpublished Works. ©1992–1997 Dolby
Laboratories. All rights reserved.
EN20-26TH-A30[UW].pm6 02.8.23, 5:30 PM20

21
English
Surround Multichannel Pro Logic* DSP (canceled)
Surround Pro Logic 3 Stereo
THEATER HALL
LIVE CLUB DANCE CLUB
STEREO
Analog ⳯䡬䡬䡬䡬䡬䡬䡬
Linear PCM ⳯䡬䡬䡬䡬䡬䡬䡬
Dolby Digital 䡬⳯⳯⳯⳯⳯⳯⳯
Multichannel
Dolby Surround
⳯䡬䡬䡬䡬䡬䡬䡬
DTS Digital 䡬⳯⳯⳯⳯⳯⳯⳯
Surround
■ DSP (Digital Signal Processor) Modes
DSP modes have been designed to create important acoustic
surround elements.
The sound heard in a theater, a hall, a live club, or a dance club
consists of direct sound and indirect sound—early reflections and
reflections from behind. Direct sounds reach the listener directly
without any reflection. On the other hand, indirect sounds are
delayed by the distances of the ceiling and walls.
These indirect sounds are important elements of the acoustic
surround effects.
The following DSP modes are provided with this unit.
THEATER : Gives the feeling of a theater.
HALL : Gives clear vocal and the feeling of a concert
hall.
LIVE CLUB : Gives the feeling of a live music club with a low
ceiling.
DANCE CLUB : Gives a throbbing bass beat.
These DSP modes can be used to add the acoustic surround effects
while reproducing stereo analog software or Linear PCM digital
software, and can give you a real “being there” feeling.
When one of the DSP modes is selected, the DSP indicator lights up
on the display.
To check the speaker connections and settings using the test
tone
1. Select and play a DVD encoded with Dolby Digital or DTS
Digital Surround.
2. Press TEST on the remote control.
The test tone comes out from the speakers (except
the subwoofer) in the order.
• If there is a speaker from which no sounds comes out, check
the speaker’s connection (see pages 7 and 8).
3. Press TEST again to stop the test tone.
Input Signal format
Available surround according to the input signal format 䡬: Possible ⳯: Impossible
TEST
Creating Realistic Sound Fields
* You can use Pro Logic mode for all 2 channel sources, but surround effect does not work sufficiently except Dolby Surround
encoded source.
EN20-26TH-A30[UW].pm6 02.8.23, 5:30 PM21

22
English
B.SEARCH
REW FF
F.SEARCH
RETURN
TOP MENU
ENTER
VOLUME
MENU MUTING
123
456
789
0
REMAIN
PROGRAM
D.R.CZOOM
SETUP
DSP MODE
SLEEP
TEST
PRO LOGIC
SETTING
SOUND
CLEAR
REPEAT
ANGLE
SLOW
SEARCH
A-B REPEAT
TUNING
VCR CHANNEL
2 3
PRO LOGIC
SOUND
Adjusting Stereo Sound
You can adjust the following settings.
It is recommended that you make adjustments from your actual
listening point while listening to reproduced sounds.
–Output balance for the front speakers
–Output level for the subwoofer
Once you adjust these items, the adjustments take effect for all the
surround modes.
Before you start, remember...
•There is a time limit in doing the following steps. If the setting is
canceled before you finish, start from step
2
again.
1
Select and play any source except Dolby Digital
or DTS Digital Surround.
2
Cancel Dolby Surround or DSP modes if they are
activated.
For deactivating Dolby Surround:
Press PRO LOGIC on the remote control until
“STEREO” appears on the display.
For deactivating DSP modes:
Press DSP MODE (or DSP on the front panel)
until the DSP indicator goes off from the display.
Now, you are ready to start adjustments.
•To adjust the output balance for the front speakers, go to the next
step.
•To adjust the output level for the subwoofer, go to step
4
.
00 F 00 00 R 00 CEN
Normal indication
(canceled) SW REAR
00 F 00 00 R 00 CEN
Normal indication
(canceled) SW REAR
3
To adjust the output balance for the front
speakers
1) Press SOUND repeatedly until the
adjustment indication for the front
speakers appears on the display.
•Each time you press the button, the adjustment indication
on the display changes as follows:
2) Press 3 or 2 to adjust the
output balance.
3: Decreases the left speaker
output, or restores the right
speaker output.
2: Decreases the right speaker
output, or restores the left
speaker output.
•The output balance changes from
OFF (silence), –06 (most reduction) to 00 (no reduction).
•“00 F 00” is the initial setting (the output balance is at the
center position). If you have already changed the setting,
another value will appear.
4
To adjust the output level for the subwoofer
1) Press SOUND repeatedly to select
“SW.”
•Each time you press the button, the adjustment
indication on the display changes as follows:
2) Press 3 or 2 to adjust the
output level.
3: Increases the output level.
2: Decreases the output level.
•The output level changes from
–6 to +6.
•“SW 0dB” is the initial setting. If
you have already changed the
settings, another value will appear.
DSP MODE
PRO LOGIC
SOUND
ENTER
ENTER
SOUND
DSP MODE
EN20-26TH-A30[UW].pm6 02.8.23, 5:30 PM22

23
English
Adjusting Dolby Digital and
DTS Digital Surround
You can adjust the following settings while activating Dolby Digital
or DTS Digital Surround.
It is recommended that you make adjustments from your actual
listening point while listening to reproduced sounds.
–Output balance for the front speakers
–Output balance for the rear speakers
–Output level for the center speaker*
–Output level for the rear speakers*
–Output level for the subwoofer*
* The adjustment is separately memorized for Digital Multichannel
Surround (Dolby Digital and DTS Digital Surround), and for
Dolby Pro Logic.
Before you start, remember...
•There is a time limit in doing the following steps. If the setting is
canceled before you finish, start from step
2
again.
1
Select and play a DVD encoded with Dolby
Digital or DTS Digital Surround.
Now, you are ready to start adjustments.
•To adjust the output balance for the front speakers and the rear
speakers, go to the next step.
•To adjust the output level for the center speaker, the rear speakers,
and the subwoofer, go to step
3
.
2
To adjust the output balance for the front
speakers and the rear speakers
1) Press SOUND repeatedly until one of
the following adjustment indications
appears on the display.
00 F 00 00 R 00 CEN
Normal indication
(canceled) SW REAR
SOUND
•Each time you press the button, the adjustment indication
on the display changes as follows:
00 F (Front) 00 : To adjust the output balance for the front
speakers.
00 R (Rear) 00 : To adjust the output balance for the rear
speakers.
•“00 F 00” and “00 R 00” are the initial setting (the output
balances are at the center position). If you have already
changed the setting, another value will appear.
2) Press 3 or 2 to adjust the
output balance.
3: Decreases the left speaker
output, or restores the right
speaker output.
2: Decreases the right speaker
output, or restores the left
speaker output.
•Each output balance changes from
OFF (silence), –06 (most reduction) to 00 (no reduction).
3) Repeat 1) and 2) for setting the other speaker.
3
To adjust the output levels for the center speaker,
the rear speakers, and the subwoofer
1) Press SOUND repeatedly to select the
“CEN,” “REAR,” or “SW.”
•Each time you press the button, the adjustment
indication on the display changes as follows:
CEN (Center) : To adjust the output level for center
speaker (from –6 dB to +6 dB).
REAR : To adjust the output level for rear
speakers (from –6 dB to +6 dB).
SW (Subwoofer) : To adjust the output level for subwoofer
(from –6 dB to +6 dB).
•“CEN 0dB,” “REAR 0dB,” and “SW 0dB” are the initial
settings. If you have already changed the settings, another
value will appear.
2) Press 3 or 2 to adjust the
output level.
3: Increases the output level.
2: Decreases the output level.
3) Repeat 1) and 2) for setting
the other speakers.
ENTER
00 F 00 00 R 00 CEN
Normal indication
(canceled) SW REAR
SOUND
ENTER
Creating Realistic Sound Fields
B.SEARCH
DOWN
REW
UP
FF
F.SEARCH
RETURN
TOP MENU
VCR
CONTROL
TUNER PRESET
ENTER
VOLUME
MENU
DVD FM/AM AUX
MUTING
123
456
789
0
REMAIN
PROGRAM
D.R.CZOOM
SETUP
DSP MODE
SLEEP
TEST
PRO LOGIC
SETTING
SOUND
CLEAR
REPEAT
ANGLE
SLOW
SEARCH
A-B REPEAT
TUNING
VCR CHANNEL
2 3
DSP MODE
SOUND
PRO LOGIC
AUX
D.R.C
EN20-26TH-A30[UW].pm6 02.8.23, 5:30 PM23

24
English
Adjusting Dolby Surround
You can adjust the following settings while activating Dolby
Surround.
It is recommended that you make adjustments from your actual
listening point while listening to reproduced sounds.
–Output balance for the front speakers
–Output balance for the rear speakers
–Output level for the center speaker*
–Output level for the rear speakers*
–Output level for the subwoofer*
• When Dolby 3 Stereo is activated, you cannot adjust the rear
speakers.
* The adjustment is separately memorized for Digital Multichannel
Surround (Dolby Digital and DTS Digital Surround), and for
Dolby Pro Logic.
•Dolby Surround cannot be used with DSP modes. Once one of
Dolby Surround is activated, DSP modes in use will be canceled.
Before you start, remember...
•There is a time limit in doing the following steps. If the setting is
canceled before you finish, start from step
3
again.
1
Press AUX to select the external
component as the source.
2
Start playing a source encoded with Dolby
Surround.
3
Press PRO LOGIC repeatedly on the
remote control to select Dolby Pro
Logic or Dolby 3 Stereo.
The PRO LOGIC indicator lights up on the display.
•Each time you press the button, the indication changes as
follows:
Now, you are ready to start adjustments.
•To adjust the output balance for the front speakers and the rear
speakers, go to the next step.
•To adjust the output level for the center speaker, the rear speakers,
and the subwoofer, go to step
5
on the next page.
4
To adjust the output balance for the front
speakers and the rear speakers
1) Press SOUND repeatedly until one of
the following adjustment indications
appears on the display.
•Each time you press the button, the adjustment indication
on the display changes as follows:
00 F (Front) 00 : To adjust the output balance for the front
speakers.
00 R (Rear) 00 : To adjust the output balance for the rear
speakers.
•When selecting “3 STEREO,” you cannot adjust the output
balance for the rear speakers.
•“00 F 00” and “00 R 00” are the initial settings (the output
balances are at the center position). If you have already
changed the setting, another value will appear.
2) Press 3 or 2 to adjust the
output balance.
3: Decreases the left speaker
output, or restores the right
speaker output.
2: Decreases the right speaker
output, or restores the left
speaker output.
•Each output balance changes from
OFF (silence), –06 (most reduction) to 00 (no reduction).
3) Repeat 1) and 2) for setting the other speakers.
PRO LOGIC
PRO LOGIC 3 STEREO
STEREO
(canceled)
00 F 00 00 R 00 CEN
Normal indication
(canceled) SW REAR
SOUND
ENTER
AUX
D.R.C
Activating Dynamic Range Compression
You can enjoy a powerful sound even at a low volume level by
compressing the dynamic range (difference between the maximum
and minimum sounds).
• This function takes effect only when Dolby Digital is activated.
From the remote control ONLY:
Press D.R.C.
•Each time you press the button, the dynamic range
compression mode alternates between on and off.
Select “DRC ON” while watching the DVD at night. (You can
obtain a powerful sound at a low volume.)
TO BE CONTINUED ON THE NEXT PAGE
EN20-26TH-A30[UW].pm6 02.8.23, 5:30 PM24

25
English
ENTER
HALLTHEATER
Normal
indication
(canceled)
LIVE CLUB
DANCE CLUB
DSP MODE
Adjusting DSP Modes
You can adjust the following settings while activating DSP modes.
It is recommended that you make adjustments from your actual
listening point while listening to reproduced sounds.
–Output balance for the front speakers
–Output balance for the rear speakers
–Output level for the rear speakers*
–Output level for the subwoofer*
* The adjustment is separately memorized for DSP modes.
•DSP modes cannot be used with Dolby Surround. Once one of
DSP modes is activated, Dolby Surround in use will be canceled.
•When you play back a DVD encoded with Dolby Digital or DTS
Digital Surround, DSP MODE button (or DSP button on the center
unit) does not work.
Before you start, remember...
•There is a time limit in doing the following steps. If the setting is
canceled before you finish, start from step
2
again.
1
Select and play any source except Dolby Digital
or DTS Digital Surround.
2
Press DSP MODE (or DSP on the front
panel) repeatedly to select the desired
DSP mode.
The DSP indicator lights up on the display while the DSP modes
are activated.
•Each time you press the button, DSP mode changes as follows:
Now, you are ready to start the adjustment.
•To adjust the output balance for the front speakers and the rear
speakers, go to the next step.
•To adjust the output level for the rear speakers and the subwoofer,
go to step
4
on the next page.
Creating Realistic Sound Fields
B.SEARCH
REW FF
F.SEARCH
RETURN
TOP MENU
ENTER
VOLUME
MENU MUTING
123
456
789
0
REMAIN
PROGRAM
D.R.CZOOM
SETUP
DSP MODE
SLEEP
TEST
PRO LOGIC
SETTING
SOUND
CLEAR
REPEAT
ANGLE
SLOW
SEARCH
A-B REPEAT
TUNING
VCR CHANNEL
2 3
SOUND
DSP MODE
5
To adjust the output level for the center speaker,
the rear speakers, and the subwoofer
1) Press SOUND repeatedly to select the
“CEN,” “REAR,” or “SW.”
•Each time you press the button, the adjustment
indication on the display changes as follows:
CEN (Center) : To adjust the output level for center
speaker (from –6 dB to +6 dB).
REAR : To adjust the output level for rear
speakers (from –6 dB to +6 dB).
SW (Subwoofer) : To adjust the output level for subwoofer
(from –6 dB to +6 dB).
•When selecting “3 STEREO,” you cannot adjust the output
levels for the rear speakers.
•“CEN 0dB,” “REAR 0dB,” and “SW 0dB” are the initial
settings. If you have already changed the settings, another
value will appear.
2) Press 3 or 2 to adjust the
output level.
3: Increases the output level.
2: Decreases the output level.
3) Repeat 1) and 2) for setting
the other speakers.
00 F 00 00 R 00 CEN
Normal indication
(canceled) SW REAR
SOUND
EN20-26TH-A30[UW].pm6 02.8.23, 5:30 PM25

26
English
4
To adjust the output level for the rear speakers
and the subwoofer
1) Press SOUND repeatedly to select the
“REAR” or “SW.”
•Each time you press the button, the adjustment
indication on the display changes as follows:
REAR : To adjust the output level for rear
speakers (from –6 dB to +6 dB).
SW (Subwoofer) : To adjust the output level for subwoofer
(from –6 dB to +6 dB).
• “REAR 0dB” and “SW 0dB” are the initial settings. If
you have already changed the settings, another value will
appear.
2) Press 3 or 2 to adjust the
output level.
3: Increases the output level.
2: Decreases the output level.
3) Repeat 1) and 2) for setting
the other speaker.
SOUND
3
To adjust the output balance for the front
speakers and the rear speakers
1) Press SOUND repeatedly until one of
the following adjustment indications
appears on the display.
•Each time you press the button, the adjustment
indication on the display changes as follows:
00 F (Front) 00 : To adjust the output balance for the front
speakers.
00 R (Rear) 00 : To adjust the output balance for the rear
speakers.
•“00 F 00” and “00 R 00” are the initial setting (the output
balances are at the center position). If you have already
changed the setting, another value will appear.
2) Press 3 or 2 to adjust the
output balance.
3: Decreases the left speaker
output, or restores the right
speaker output.
2: Decreases the right speaker
output, or restores the left
speaker output.
•Each output balance changes from
OFF (silence), –06 (most reduction) to 00 (no reduction).
3) Repeat 1) and 2) for setting the other speaker.
00 F 00 00 R 00 CEN
Normal indication
(canceled) SW REAR
SOUND
ENTER
ENTER
00 F 00 00 R 00 CEN
Normal indication
(canceled) SW REAR
EN20-26TH-A30[UW].pm6 02.8.23, 5:30 PM26

27
English
Disc Introduction—DVD/VCD/CD
•On some DVD or VCD/SVCD discs, their actual operations
may be different from what is explained in this manual. This is
due to the disc programming and disc structure, but not a
malfunction of this system.
•DVD-R discs recorded with the DVD VIDEO format can be
played back. However, some discs may not be played back
because of the disc characteristics or recording conditions.
Note that unfinalized disc cannot be played back.
•The following discs cannot be played back:
–DVD-Audio, DVD-ROM, DVD-RAM, DVD-RW, DVD+RW,
CD-ROM, CD-I, (CD-I Ready), Photo CD, etc.
Playing back these discs will generate noise and damage the
speakers.
* Note on Region Code
DVD players and DVD Video discs have their own Region Code
numbers. This system can play back DVD discs recorded with the
color system of NTSC and PAL whose Region Code numbers
include “4.”
If a DVD with the inadequate Region Code numbers is loaded,
“REGION ERR” appears on the display and playback cannot start.
Disc Mark Video Region Code
Type (Logo) Format Number*
DVD
Video
NTSC
PA L
4
ALL
Video
CD
This system has been designed to play back the following discs: DVD,
Video CD, Super Video CD (SVCD), Audio CD, CD-R, and CD-RW.
•This system can also play back MP3 files recorded on CD-Rs and
CD-RWs. For in-depth information about what MP3, see “MP3
Introduction” on page 43.
Discs you can play:
Example 1: DVD disc
Example 2 : Video CD/Audio CD
Examples:
Disc structure—DVD, Video CD (VCD/SVCD) and Audio CD (CD)
A DVD disc consists of Titles, and each title may be divided into
some Chapters. (See Example 1.)
For example, if a DVD disc contains some movies, each movie may
have its own title number, and it may be further divided into some
chapters.
On the other hand, a VCD/SVCD or CD consists of Tracks. (See
Example 2.)
In general, each song has its own track number. (On some discs,
each track may also be divided by Indexes.)
When playing back a VCD/SVCD with Playback Control (PBC)
function, you can select what to view using the menu shown on the
TV screen. (While operating a Video CD using the menu, some of
the functions such as Repeat and Track Search may not work.)
Notes on CD-R and CD-RW
User-edited CD-Rs (Recordable) and CD-RWs (Rewritable) can be
played back only if they are already “finalized.”
•The system can play back CD-Rs or CD-RWs recorded on a
personal computer if they have been recorded in the audio CD
format or recorded in MP3 format (see page 43).
However, they may not be played back depending on their
characteristics or recording conditions.
•Before playing back CD-Rs or CD-RWs, read their instructions or
cautions carefully.
•Some CD-Rs or CD-RWs may not be played back on this unit
because of their disc characteristics, damage or stain on them, or if
the built-in lens is dirty.
•CD-RWs may require a longer readout time. This is caused by the
fact that the reflectance of CD-RWs is lower than for regular CDs.
If “ ” appears on the TV screen when pressing a button,
the disc cannot accept an operation you have tried to do, or
information required for that operation is not recorded in the disc.
NOTICE : In some cases, without showing “,” operations
will not be accepted.
Super
Video
CD
COMPACT
DIGITAL AUDIO
Audio
CD
CD-R
CD-RW
IMPORTANT:
Before performing any operations, make sure of the following....
•Check the connection with the TV.
•Turn on the TV and select the correct input on the TV to view the
pictures or on-screen indications on the TV screen.
•For DVD playback, you can change the Setup menu setting to
your preference. (See pages 49 to 53.)
EN27-36TH-A30[UW].pm6 02.8.23, 5:30 PM27

28
English
Basic Disc Operations
To start playback
Press 3/8.
The source is automatically changed to the
DVD player.
“WAIT” appears on the display for a while,
then the detected disc type appears—DVD, VCD, CD, or MP3. (If
your TV is turned on, the mark corresponding to the detected disc
type appears on the TV screen.)
•When a disc is not loaded, “NO DISC” appears on the display.
Disc play starts from the first chapter or track of the selected disc.
•If a menu appears while playing a DVD or VCD with PBC
function, see “Disc Menu-Driven Playback” (for DVD) on page 31
or “Disc Menu-Driven Playback (Only for VCD)” on page 38.
Note:
If “WRONG PARENTAL LEVEL” appears on the TV screen, Parental
Lock is in use. You cannot play back a DVD containing violent scenes
or those not suitable for your family members.
To play back such a disc, cancel the Parental Lock. (See page 52.)
To stop playback for a moment
Press 3/8.
While pausing, the elapsed playing time flashes
on the display.
•To resume play, press 3/8 again.
To go to another chapter or track
Press ¢ or 4 repeatedly during playback.
•¢: Skips to the beginning of the next or succeeding chapter or
track.
•4:While a DVD, a VCD with PBC or MP3 is played back
Goes back to the beginning of the previous chapter or track.
While a CD or a VCD without PBC is played back
Goes back to the beginning of the current or previous track.
To go to another title (only possible on a DVD)
or track (only possible on a CD and VCD)
directly using the number buttons
Pressing the number buttons before or during play allows you to
start playing the title/track number you want. (If your TV is turned
on, the on-screen bar is pulled down automatically on the TV
screen.)
•To select number 1 to 9, press the corresponding number button
(then press ENTER or wait for 5 seconds).
•To select number 15, press 1, 5.
•To select number 23, press 2, 3.
To stop during playback
Press 7.
(If your TV is turned on, “ STOP” appears
on the TV screen.)
•When an MP3 disc is played back, playback
stops completely.
•This system can memorize the end point even when you press 7.
When you start playback again by pressing 3/8, playback begins
from where it has been stopped—Resume play.
•To stop completely, press 7 twice. (“7 STOP” appears on the TV
screen.) The disc type appears on the display.
The DVD player goes on working for 3 minutes after playback
stops.
To remove the disc
Press 0 on the front panel.
The disc tray comes out.
To close the disc tray, press 0 again.
•If you do not press the button, the disc tray closes
automatically 3 minutes after.
TUNER PRESET
TUNER PRESET
TUNER PRESET
DISPLAY
B.SEARCH
DOWN
REW
UP
FF
F.SEARCH
STEP
TV/VIDEO
TV VOLUME
TV CHANNEL
SUBTITLE
TV
STANDBY/ON
AUDIO
VCR
VCR
CONTROL
TUNER PRESET
ENTER
AUDIO/
FM MODE
DVD FM/AM AUX
PROGRESSIVE
TUNING
VCR CHANNEL
73/8
¢
4
Title No. Elapsed playing
time
Chapter No.
Track No. Elapsed playing
time
Track No. Elapsed playing
time
Playback information on the display
DVD
VCD/CD
MP3
SVCD can be operated by using the VCD operation
procedure.
EN27-36TH-A30[UW].pm6 02.8.23, 5:30 PM28

29
English
DVD Playback
ANGLE
DISPLAY
B.SEARCH
DOWN
REW
UP
FF
F.SEARCH
RETURN
STEP
TV/VIDEO
TV VOLUME
TV CHANNEL
SUBTITLE
TOP MENU
TV
STANDBY/ON
AUDIO
VCR
VCR
CONTROL
TUNER PRESET
ENTER
VOLUME
MENU
AUDIO/
FM MODE
DVD FM/AM AUX
MUTING
123
456
789
0
REMAIN
PROGRAM
D.R.CZOOM
SETUP
PROGRESSIVE
DSP MODE
SLEEP
TEST
PRO LOGIC
SETTING
SOUND
CLEAR
REPEAT
ANGLE
SLOW
SEARCH
A-B REPEAT
TUNING
VCR CHANNEL
123
456
789
0
AUDIO/
FM MODE
SUBTITLE
3
3
3
Some DVDs contain several audio languages, subtitles, and multi-
angle views.
When you find the following marks on the DVD or its package, you
can select these elements recorded on the DVD.
Subtitles are recorded on the disc. The number
inside the mark indicates the total number of the
recorded subtitles.
Several audio languages are recorded on the disc.
The number inside the mark indicates the total
number of the recorded audio languages.
Multi-angle views are recorded on the disc. The
number inside the mark indicates the total number
of the recorded multi-angle views.
If you cannot find out whether your disc contains these features
listed above, you can check it by showing the on-screen bar.
For basic disc operations such as inserting a disc, starting
playback, and moving to another chapters, see “Basic DVD
Operations” on pages 11, 12, and “Basic Disc Operations” on
page 28.
1:Disc type
DVD VCD SVCD CD MP3
2:Current title and total number of the titles on the
disc
•Ex.: 1st title is playing out of 3 titles recorded.
3:Current chapter and total number of the chapters
in the current title
•Ex.: 1st chapter is playing out of 5 chapters recorded.
4:Elapsed playing time or remaining time
You can change the play time indication by pressing
REMAIN. See page 31 for more details.
5:Subtitle language indication
•Ex.: When no subtitle is recorded on the disc.
See page 30 for more details.
6:Audio language indication
•Ex.: Original sound (default) is selected out of 3 audio
languages recorded. See page 30 for more details.
7:Signal format indicator
•Signal format type—Linear PCM (stereo), Dolby Digital,
and DTS Digital Surround—will be indicated.
Ex.: When the disc is encoded with Dolby Digital.
8:Repeat mode indicator
•Ex.: When repeat mode is turned off.
See page 33 for more details.
9:Multi-angle view indicator
•Ex.: When only a single angle-view is recorded on the
disc. See page 30 for more details.
Showing the On-Screen Bar
You can show the following information on the TV screen while a
disc is loaded.
From the remote control ONLY:
Press DISPLAY.
•Each time you press the button, the following on-
screen bar appears in sequence.
1
56789
23 4
On-screen bar goes off.
DISPLAY
DISPLAY
EN27-36TH-A30[UW].pm6 02.8.23, 5:30 PM29

30
English
Selecting the Audio Languages
While playing back a DVD containing audio languages (sound
track), you can select the language (sound track) to listen to.
•You can set your favorite audio language as the initial audio
language. (See page 49.)
Press AUDIO/FM MODE.
The on-screen bar appears on the TV screen for a while.
•Each time you press the button, the audio language
changes as follows:
Ex.: When the disc has 3 multi-angle views
Ex.: When the disc has 3 selections—English,
French, Spanish and no subtitle (OFF)
ANGLE 3
ANGLE 1 ANGLE 2
Ex.: When the disc has 3 selections—English,
French, and Spanish
Selecting the Subtitles
While playing back a DVD containing subtitles in different
languages, you can select the subtitle to be displayed on the TV
screen.
•You can set your favorite subtitle language as the initial language
shown on the screen. (See page 49.)
From the remote control ONLY:
Press SUBTITLE.
The on-screen bar appears on the TV screen for a while.
•Each time you press the button, the subtitle language
changes as follows:
SUBTITLE
DEF 1/3 1/1OFF /3
OFF /3 ENG 1/3
SPA 3/3 FRE 2/3
ENG 1/3 FRE 2/3
SPA 3/3
ENG 1/3 1/1ENG 1/3
AUDIO/
FM MODE
ANGLE
1/3 2/3
3/3
Selecting the Multi-Angle Views
While playing back a DVD containing multi-angle views, you can
view the same scene at different angles.
• When you play back the DVD containing multi-angle views,
appears on the TV screen.
From the remote control ONLY:
Press ANGLE.
•Each time you press the button, the view angle changes.
Note:
When the on-screen bar is shown on the TV screen, Multi angle view
indication also changes as follows:
EN27-36TH-A30[UW].pm6 02.8.23, 5:30 PM30

31
English
DVD Playback
TOP MENU MENU RETURN MUTING
TOP MENU MENU RETURN MUTING
ENTER
Disc Menu-Driven Playback
Disc menu-driven playback is possible while playing back a DVD
with menu (menu may be still pictures or moving pictures
depending on the disc).
•When operating a disc using the disc menu, refer also to the
instructions supplied for the disc.
DVD discs generally have their own menus or title lists. A menu
usually contains various information about the disc and playback
selections. On the other hand, a title list usually contains titles of
movies and songs recorded.
From the remote control ONLY:
1
Press MENU or TOP
MENU.
A menu or title list will appear
on the screen.
“MENU” appears on the display.
•On some DVDs, a menu will
automatically appear on the
screen after playback starts.
2
Select a desired item on the
menu or on the title list, using
3/2/5/∞ and ENTER.
The unit starts playback of the selected
item.
•On some discs, you can also select items
by pressing the number buttons
corresponding to the item numbers
listed.
Checking the Remaining Time
While playing back a DVD, you can check the remaining time to be
played back.
From the remote control ONLY:
Press REMAIN.
The on-screen bar and the current play time indication
appear on the TV screen for a while.
•Each time you press the button, the following indication appears
on the screen:
REMAIN TIME:TITLE
: Select this to show the remaining time of the current title.
CHAPTER TIME
: Select this to show the elapsed playing time of the current
chapter.
REMAIN TIME:CHAPTER
: Select this to show the remaining time of the current chapter.
TITLE TIME
: Select this to show the elapsed playing time of the current title.
TITLE TIME
CHAPTER TIME
REMAIN TIME:CHAPTER
REMAIN TIME:TITLE
REMAIN
3/2/5/∞
ENTER
TOP MENU
DISPLAY
B.SEARCH
DOWN
REW
UP
FF
F.SEARCH
RETURN
STEP
TV/VIDEO
TV VOLUME
TV CHANNEL
SUBTITLE
TOP MENU
TV
STANDBY/ON
AUDIO
VCR
VCR
CONTROL
TUNER PRESET
ENTER
VOLUME
MENU
AUDIO/
FM MODE
DVD FM/AM AUX
MUTING
123
456
789
0
REMAIN
PROGRAM
D.R.CZOOM
SETUP
PROGRESSIVE
DSP MODE
SLEEP
TEST
PRO LOGIC
SETTING
SOUND
CLEAR
REPEAT
ANGLE
SLOW
SEARCH
A-B REPEAT
TUNING
VCR CHANNEL
123
456
789
0
Number
buttons
CLEAR REMAIN
MENU
SEARCH
1¡
EN27-36TH-A30[UW].pm6 02.8.23, 5:30 PM31

32
English
Searching for a Particular Point
You can search for a particular point while playing a disc—Vari able
Speed Forward/Reverse Search.
•No sound comes out during Variable Speed Forward/Reverse
Search.
To fast-forward the chapter—Variable Speed
Forward Search
From the remote control ONLY:
Press ¡ during playback or pause.
•Each time you press the button, the search speed
changes as follows:
To reverse the chapter—Variable Speed Reverse
Search
From the remote control ONLY:
Press 1 during playback or pause.
•Each time you press the button, the search speed
changes as follows:
To resume normal play
Press 3/8.
PLAY (Back play)
x2 x4
x8
PLAY (Normal play)
x2 x4
x8
B.SEARCH
TUNER PRESET
F.SEARCH
Moving to a Particular Portion Directly
You can move to another title, chapter, or particular scene in the
chapter directly.
From the remote control ONLY:
1
Press SEARCH during playback or pause.
•Each time you press the button, the following
indication appears on the screen:
TITLE – –: Select this to move to another title.
CHAPTER – – –: Select this to move to another chapter.
TIME – –: – –: – –: Select this to move to a particular scene.
2
Press the number buttons to
select a desired title, chapter,
or playing time.
The unit starts playback of the selected
item. (The on-screen bar appears for a
while.)
How to input the title and chapter number
Press the number buttons corresponding to the number, then wait
for about 5 seconds or press ENTER to start playback.
•To select number 5, press 5, then ENTER.
•To select number 12, press 1, 2, then ENTER.
•To select number 22, press 2, 2, then ENTER.
How to input the playing time
Press the number buttons to input the playing time, then wait for
about 5 seconds or press ENTER to start playback at the selected
elapsed playing time.
•To input time “00:45:23,” press 4, 5, 2, 3.
•To input time “01:23:45,” press 1, 2, 3, 4, 5.
•To cancel a mis-entry, press CLEAR.
Each time you press the button, the last entry will be erased.
Note:
When you want to move to another title directly, you can move to it by
simply pressing the corresponding number buttons (without pressing
SEARCH in step
1
).
Canceled
TITLE – –
TIME – – : – – : – –
CHAPTER – – –
SEARCH
123
456
789
0
EN27-36TH-A30[UW].pm6 02.8.23, 5:30 PM32

33
English
DVD Playback
Repeating Playback
Repeat play cannot be used in the following cases:
•When you enjoy program play
7 Repeat Play
From the remote control ONLY:
Press REPEAT repeatedly.
The indication corresponding to the selected mode appears
on your TV.
•Each time you press the button, Repeat mode changes as follows:
REPEAT:CHAPTER : Current chapter will be repeated.
REPEAT:TITLE : Current title will be repeated.
REPEAT OFF : Repeat play is canceled. (Normal play
is resumed.)
Note:
When the on-screen bar is shown on the TV screen, Repeat mode
indication also changes as follows:
Example:
REPEAT:A–
REPEAT:A–B
REPEAT:CHAPTER
REPEAT:TITLE
REPEAT OFF
REPEAT
REPEAT:CHAPTER REPEAT:TITLE
REPEAT OFF
From the remote control ONLY:
1
Press A–B REPEAT to select the start
point.
“RPT A–” appears on the display and “REPEAT:A–”
appears on the TV screen.
2
Press A–B REPEAT again to select the
end point.
“RPT A–” changes to “RPT A–B” and
“REPEAT:A–” changes to “REPEAT:A–B,”
then A–B repeat begins.
The unit automatically locates point A and starts repeated
playback between points A and B.
To cancel A–B Repeat
Press A–B REPEAT again.
“RPT OFF” appears on the display and “REPEAT OFF”
appears on the TV screen.
Note:
When the on-screen bar is shown on the TV screen, Repeat mode
indication also changes as follows:
On some DVDs, A–B Repeat may not be used even within the
same title. This is due to their disc structures, and not a
malfunction of the unit.
A-B REPEAT
A-B REPEAT
A-B REPEAT
7 A–B Repeat
While playing, you can also select a portion you want to repeat.
•A–B repeat is not performed between different titles.
•An interval of more than 5 seconds is required between point A
and point B.
2 3
ENTER
REPEAT
A-B REPEAT
DISPLAY
B.SEARCH
DOWN
REW
UP
FF
F.SEARCH
RETURN
STEP
TV/VIDEO
TV VOLUME
TV CHANNEL
SUBTITLE
TOP MENU
TV
STANDBY/ON
AUDIO
VCR
VCR
CONTROL
TUNER PRESET
ENTER
VOLUME
MENU
AUDIO/
FM MODE
DVD FM/AM AUX
MUTING
123
456
789
0
REMAIN
PROGRAM
D.R.CZOOM
SETUP
PROGRESSIVE
DSP MODE
SLEEP
TEST
PRO LOGIC
SETTING
SOUND
CLEAR
REPEAT
ANGLE
SLOW
SEARCH
A-B REPEAT
TUNING
VCR CHANNEL
3/8
PROGRAM
7
EN27-36TH-A30[UW].pm6 02.8.23, 5:30 PM33

34
English
Programming the Playing Order of the
Chapters—Program Play
You can arrange the chapter playback order before you start playing.
You can program up to 20 steps.
•Before making a program, make sure that the TV is turned on
and the correct input is selected on the TV.
From the remote control ONLY:
1
Load a disc.
•If the current playing source is not the DVD player, press
3/8, then 7 before going to the next step.
2
Press PROGRAM.
The PROGRAM MENU screen appears on the TV
screen.
•“PROGRAM” appears on the display.
3
Press ENTER.
4
Press 3 or 2 to select a title
number, then ENTER.
•3 : Increases the number.
•2 : Decreases the number.
•You can also select a title number
using the number buttons.
Title numbers you can select in the next step
Chapter numbers you can select in the
next step
PROGRAM MENU SELECT: ENTER
TITLE CHAPT
1 – – ––
2 – – ––
3 – – ––
4 – – ––
5 – – ––
PREVIOUS
TITLE CHAPT
6 – – ––
7 – – ––
8 – – ––
9 – – ––
10 – – ––
NEXT
PLAY: 3
FINISH: PROGRAM
5
Press 3 or 2 to select a chapter number, then
ENTER.
•3 : Increases the number.
•2 : Decreases the number.
•
You can also select a chapter number using the number buttons.
•To select all chapters in the selected title as one program
step, simply press ENTER without selecting any number.
“ALL” appears on the chapter number position.
6
Repeat steps
3
to
5
to program other chapters
you want.
•After 10 steps are programed, “NEXT «” is selected
(highlighted). If you want to program more steps, press
ENTER.
7
Press 3/8.
The chapters are played in the order you
have programed and the PROGRAM
indicator lights up.
After all the chapters you programed are played back, the
PROGRAM MENU screen appears on the TV screen again.
SELECT: ENTER
TITLE CHAPT
1 2 8
2 –– ––
3 –– ––
4 –– ––
5 –– ––
PREVIOUS
TITLE CHAPT
6 –– ––
7 –– ––
8 –– ––
9 –– ––
10 –– ––
NEXT
FINISH: PROGRAM
PROGRAM MENU
PLAY: 3
PROGRAM
ENTER
TUNER PRESET
SELECT: ENTER
TITLE CHAPT
1 –– ––
2 –– ––
3 –– ––
4 –– ––
5 –– ––
CHOOSE : 1–5
PREVIOUS
TITLE CHAPT
6 –– ––
7 –– ––
8 –– ––
9 –– ––
10 –– ––
NEXT
FINISH: PROGRAM
PROGRAM MENU
PLAY: 3
SELECT: ENTER
TITLE CHAPT
1 –2 ––
2 –– ––
3 –– ––
4 –– ––
5 –– ––
CHOOSE : 1–9
PREVIOUS
TITLE CHAPT
6 –– ––
7 –– ––
8 –– ––
9 –– ––
10 –– ––
NEXT
FINISH: PROGRAM
PROGRAM MENU
PLAY: 3
PROGRAM MENU
ENTER
To stop during playback
Press 7.
The PROGRAM MENU screen appears on
the TV screen.
•If you press 3/8 while this screen is shown, the unit starts
program play.
SELECT: ENTER
TITLE CHAPT
1 2 8
2 1 5
3 1 1 7
4 3 6
5 4 2
PREVIOUS
TITLE CHAPT
6 2 2
7 2 1 2
8 1 9
9 –– ––
10 –– ––
NEXT
FINISH: PROGRAM
PROGRAM MENU
PLAY: 3
TUNER PRESET
TO BE CONTINUED ON THE NEXT PAGE
EN27-36TH-A30[UW].pm6 02.8.23, 5:30 PM34

35
English
To erase the stored program
Press 0 to eject the disc.
•If you turn off the system or change the source, the
program is also erased.
To check the program contents
You can check the program contents by pressing PROGRAM.
The PROGRAM MENU screen appears on the TV screen.
To modify the program
You can modify the program while the PROGRAM MENU screen is
shown on the TV screen.
•To erase a step: Press ∞ (or 5) to select (highlight) an unwanted
program step, then press CLEAR.
•To modify a step: Press ∞ (or 5) to select (highlight) a program
step you want to modify, then perform steps
3
to
5
on page 34.
(Before entering a new number, press CLEAR repeatedly until
“– –” appears on the number entry position.)
•To add a step: Press ∞ (or 5) to select (highlight) an empty
program step, then perform steps
3
to
5
on page 34.
•To move to program step 10 from program step 11, press 5
when program step 11 is selected (highlighted) so that
“PREVIOUS »” is selected (highlighted). Then, press ENTER.
•To move to program step 11 from program step 10, press ∞
when program step 10 is selected (highlighted) so that “NEXT
« ” is selected (highlighted). Then, press ENTER.
3/2/5/∞
ENTER
CLEAR
ZOOM
3/8
PROGRAM
DISPLAY
B.SEARCH
DOWN
REW
UP
FF
F.SEARCH
RETURN
STEP
TV/VIDEO
TV VOLUME
TV CHANNEL
SUBTITLE
TOP MENU
TV
STANDBY/ON
AUDIO
VCR
VCR
CONTROL
TUNER PRESET
ENTER
VOLUME
MENU
AUDIO/
FM MODE
DVD FM/AM AUX
MUTING
123
456
789
0
REMAIN
PROGRAM
D.R.CZOOM
SETUP
PROGRESSIVE
DSP MODE
SLEEP
TEST
PRO LOGIC
SETTING
SOUND
CLEAR
REPEAT
ANGLE
SLOW
SEARCH
A-B REPEAT
TUNING
VCR CHANNEL
STEP
SLOW
To exit from program play
From the remote control ONLY:
Press PROGRAM.
The PROGRAM MENU screen goes off, and the
opening screen appears. (The program you made is still
kept in memory.)
•If you press 3/8 while this screen is shown, the unit starts normal
playback.
DVD/Video CD/CD PLAYER
PROGRAM
DVD Playback
EN27-36TH-A30[UW].pm6 02.8.23, 5:30 PM35

36
English
DVD Special Effect Playback
7 Still Picture/Frame-by-Frame Playback
You can advance the still picture frame by frame while playing a
DVD.
From the remote control ONLY:
1
Press STEP once during playback.
A still picture appears on the TV screen.
2
Press STEP repeatedly to advance the
picture frame by frame.
•Each time you press the button, the picture advances
frame by frame.
To resume normal play
Press 3/8.
7 Slow Motion Playback
You can enjoy slow motion playback while playing a DVD.
From the remote control ONLY:
Press SLOW repeatedly during playback or pause.
•Each time you press the button, slow motion speed
changes as follows:
7 Zoom
You can zoom in on the picture while playing back a DVD.
From the remote control ONLY:
1
Press ZOOM to zoom in.
•Each time you press the button, the picture is
enlarged as follows:
2
Press 3/2/5/∞ to move the
enlarged portion you want to
watch.
To cancel the ZOOM
Press ZOOM repeatedly until the normal size picture is
resumed.
8
PAUSE
38 38 38 38 38 38
2x Zoom 4x Zoom
Canceled
STEP
STEP
TUNER PRESET
SLOW
SLOW /
PLAY
(Normal play)
12
SLOW /
14
ZOOM
ENTER
ZOOM
2 4
2
ENTER
ENTER
EN27-36TH-A30[UW].pm6 02.8.23, 5:31 PM36

37
English
1:Disc type
DVD VCD SVCD CD MP3
2:Current track and total number of the tracks on
the disc
•Ex.: 1st track is playing out of 35 tracks recorded.
3:Sound mode
•Ex.: Stereo sound (Left channel and Right channel).
4:Play Back Control (PBC) indicator
•Ex.: PBC is on. (When PBC is turned off, will
appear.)
5:Repeat mode indicator
•Ex.: When repeat mode is turned off. See page 39 for more
details.
6:Elapsed playing time or remaining time
You can change the play time indication by pressing
REMAIN. See below.
7:Sound indication
•Indicates sound input level. (Appears only during playback
VCD.)
Showing the On-Screen Bar
You can show the following information on the TV screen while a
disc is loaded.
From the remote control ONLY:
Press DISPLAY.
•Each time you press the button, the following on-screen
bar appears in sequence.
VCD/CD Playback
*Appears only when a VCD is loaded.
** Appears only when a VCD is played back.
*
DISPLAY
Checking the Remaining Time
While playing back a VCD or CD, you can check the remaining
time.
From the remote control ONLY:
Press REMAIN.
The on-screen bar appears on the TV screen for a while.
•Each time you press the button, the play time indication
changes as follows:
REMAIN TIME:TRACK
: Select this to show the remaining time of the current track.
DISC TIME
: Select this to show the total elapsed playing time of the disc.
REMAIN TIME:DISC
: Select this to show the total remaining time of the disc.
TRACK TIME
: Select this to show the elapsed playing time of the current
track.
REMAIN
REMAIN TIME:TRACK
REMAIN TIME:DISC
TRACK TIME
DISC TIME
1
¢
¡
DISPLAY
CLEAR
DISPLAY
B.SEARCH
DOWN
REW
UP
FF
F.SEARCH
RETURN
STEP
TV/VIDEO
TV VOLUME
TV CHANNEL
SUBTITLE
TOP MENU
TV
STANDBY/ON
AUDIO
VCR
VCR
CONTROL
TUNER PRESET
ENTER
VOLUME
MENU
AUDIO/
FM MODE
DVD FM/AM AUX
MUTING
REMAIN
PROGRAM
D.R.CZOOM
SETUP
PROGRESSIVE
DSP MODE
SLEEP
TEST
PRO LOGIC
SETTING
SOUND
CLEAR
REPEAT
ANGLE
SLOW
SEARCH
A-B REPEAT
123
456
789
0
TUNING
VCR CHANNEL
Number
buttons
REMAIN
RETURN
3/8
4
SEARCH
MENU
00:12
1/35
12 3 64 5
On-screen bar goes off.
7
ENTER
•SVCD can be operated by using the VCD operation
procedure.
•For basic disc operations such as inserting a disc, starting
playback, and moving to another tracks, see “Basic VCD/
CD Operations” on pages 13, 14, and “Basic Disc
Operations” on page 28.
**
EN37-42TH-A30[UW].pm6 02.8.23, 5:31 PM37

38
English
TIME – –: – –: Select this to move to a particular portion on
the current disc.
TRACK TIME – –: – –
: Select this to move to a particular portion on
the current track.
2
Press number buttons to select
a playing time you want to
search for.
The unit starts playback at the selected
elapsed playing time. (The on-screen
bar appears for a while.)
•To input time “45:23,” press 4, 5, 2, 3.
•To input time “09:45,” press 9, 4, 5, then wait for about 5
seconds (or press ENTER).
•To cancel a misentry, press CLEAR.
Each time you press the button, the last entry will be erased.
Searching for a Particular Point
You can search for a particular point while playing a disc—Vari able
Speed Forward/Reverse Search.
•No sound comes out during Variable Speed Forward/Reverse
Search on a VCD.
To fast-forward the tracks—Variable Speed
Forward Search
Press ¡ during playback or pause.
•Each time you press the button, the search speed
changes as follows:
To reverse the tracks—Variable Speed Reverse
Search
Press 1 during playback or pause.
•Each time you press the button, the search speed
changes as follows:
PBC operation
concept
PLAY (Normal play)
x2 x4
x8
B.SEARCH
F.SEARCH
Note:
While operating a VCD using menu, some of the functions such as
repeat play may not work.
Canceled
TRACK TIME
– – :
– –
TIME – – : – –
Moving to a Particular Portion Directly
You can move to a particular portion (scene) on the track directly.
•PBC function is canceled when you use this function.
From the remote control ONLY:
1
Press SEARCH during playback or pause.
•Each time you press the button, the following indication
appears on the TV screen.
123
456
789
0
Disc Menu–Driven Playback (Only for VCD)
The Play Back Control function (PBC) allows you to operate the
VCD using menus.
When you start playing a VCD with PBC function, a menu will
automatically appear on the TV screen. (“MENU” will also appear
on the display.)
•A menu may be a list of items, divided screens, or some moving
pictures. (See “PBC operation concept” below.)
When a menu appears, you can select a desired item on the menu.
•When a list of items is displayed on the TV screen, press the
number buttons to select an item.
•When “3” or “SELECT” is displayed on the TV screen, press
3/8 to start playback.
To go to the next submenu
Press ¢.
To return to the previous submenu
Press 4.
To cancel the PBC playback
You can cancel the menu-driven operations (PBC function):
1 Press 7 to stop playback.
2 Press the number buttons to select a track.
Normal playback starts from
the selected track.
•You can also turn on and off the
PBC function by pressing MENU
on the remote control. Each time
you press the button, the PBC function turns on and off.
UP
FF
DOWN
REW
PLAY (Normal play)
x2 x4
x8
TOP MENU MENU RETURN MUTING
EN37-42TH-A30[UW].pm6 02.8.23, 5:31 PM38

39
English
From the remote control ONLY:
1
Press A–B REPEAT to select the start
point.
“RPT A–” appears on the display and “REPEAT:A–”
appears on the TV screen.
2
Press A–B REPEAT again to select the
end point.
“RPT A–” changes to “RPT A–B” and
“REPEAT:A–” changes to “REPEAT:A–B,”
then A–B repeat begins.
The unit automatically locates point A and starts repeated
playback between points A and B.
To cancel A–B Repeat
Press A–B REPEAT again.
“RPT OFF” appears on the display and “REPEAT OFF”
appears on the TV screen.
Note:
When the on-screen bar is shown on the TV screen, Repeat mode
indication also changes as follows:
Example:
REPEAT:A–
REPEAT:A–B
VCD/CD Playback
Repeating Playback
Repeat play cannot be used in the following cases:
•When you play back a VCD using the PBC function
•When you enjoy program play
7 Repeat Play
From the remote control ONLY:
Press REPEAT repeatedly.
The indication corresponding to the selected mode appears
on your TV.
•Each time you press the button, repeat mode changes as follows:
REPEAT:ONE : Current track will be repeated.
REPEAT:DISC : All the tracks will be repeated.
REPEAT OFF : Repeat play is canceled. (Normal play is
resumed.)
Note:
When the on-screen bar is shown on the screen, Repeat mode
indication also changes as follows:
7 A–B Repeat
While playing, you can also select a portion you want to repeat.
•An interval of more than 5 seconds is required between point A
and point B.
REPEAT
REPEAT OFF
REPEAT:ONE REPEAT:DISC
REPEAT:ONE REPEAT:DISC
REPEAT OFF
A-B REPEAT
A-B REPEAT
A-B REPEAT
2 3
ENTER
REPEAT
A–B REPEAT
DISPLAY
B.SEARCH
DOWN
REW
UP
FF
F.SEARCH
RETURN
STEP
TV/VIDEO
TV VOLUME
TV CHANNEL
SUBTITLE
TOP MENU
TV
STANDBY/ON
AUDIO
VCR
VCR
CONTROL
TUNER PRESET
ENTER
VOLUME
MENU
AUDIO/
FM MODE
DVD FM/AM AUX
MUTING
REMAIN
PROGRAM
D.R.CZOOM
SETUP
PROGRESSIVE
DSP MODE
SLEEP
TEST
PRO LOGIC
SETTING
SOUND
CLEAR
REPEAT
ANGLE
SLOW
SEARCH
A-B REPEAT
123
456
789
0
TUNING
VCR CHANNEL
73/8
PROGRAM
EN37-42TH-A30[UW].pm6 02.8.23, 5:31 PM39

40
English
Programming the Playing Order of the
Tracks—Program Play
You can arrange the track playback order before you start playing.
You can program up to 20 steps.
•Before making a program, make sure that the TV is turned on
and the correct input is selected on the TV.
From the remote control ONLY:
1
Load a disc.
•If the current playing source is not the DVD player, press
3/8, then 7 before going to the next step.
2
Press PROGRAM.
The PROGRAM MENU screen appears on the TV
screen.
•“PROGRAM” appears on the display.
3
Press ENTER.
4
Press 3 or 2 to select a track
number, then ENTER.
•3 : Increases the number.
•2 : Decreases the number.
•You can also select a track number
using the number buttons.
Track numbers you can select in the
next step
5
Repeat steps
3
and
4
to program other tracks
you want.
•After 10 steps are programed, “NEXT «” is selected
(highlighted). If you want to program more steps, press
ENTER.
6
Press 3/8.
The tracks are played in the order you have
programed and the PROGRAM indicator
lights up.
After all the tracks you programed are played back, the
PROGRAM MENU screen appears on the TV screen again.
To stop during play
Press 7.
The PROGRAM MENU screen appears on
the TV screen.
•If you press 3/8 while this screen is
shown, the system starts program play.
To exit from program play
From the remote control ONLY:
Press PROGRAM.
The PROGRAM MENU screen goes off, and the
opening screen appears. (The program you made is
still kept in memory.)
•If you press 3/8 while this screen is shown, the unit starts normal
playback.
To erase the stored program
Press 0 to eject the disc.
•If you turn off the system or change the source, the
program is also erased.
To check the program contents
You can check the program contents by pressing
PROGRAM. The PROGRAM MENU screen appears on
the TV screen.
PROGRAM
ENTER
TUNER PRESET
SELECT: ENTER
TRACK
1 ––
2 ––
3 ––
4 ––
5 ––
PREVIOUS
TRACK
6 ––
7 ––
8 ––
9 ––
10 ––
NEXT
FINISH: PROGRAM
PROGRAM MENU
PLAY: 3
SELECT: ENTER
TRACK
1 ––
2 ––
3 ––
4 ––
5 ––
CHOOSE : 1–17
PREVIOUS
TRACK
6 ––
7 ––
8 ––
9 ––
10 ––
NEXT
FINISH: PROGRAM
PROGRAM MENU
PLAY: 3
SELECT: ENTER
TRACK
1 7
2 ––
3 ––
4 ––
5 ––
PREVIOUS
TRACK
6 ––
7 ––
8 ––
9 ––
10 ––
NEXT
FINISH: PROGRAM
PROGRAM MENU
PLAY: 3
TUNER PRESET
DVD/Video CD/CD PLAYER
SELECT: ENTER
TRACK
1 7
2 6
3 9
4 13
5 11
PREVIOUS
TRACK
6 1
7 ––
8 ––
9 ––
10 ––
NEXT
FINISH: PROGRAM
PROGRAM MENU
PLAY: 3
PROGRAM
TO BE CONTINUED ON THE NEXT PAGE
ENTER
PROGRAM
EN37-42TH-A30[UW].pm6 02.8.23, 5:31 PM40

41
English
Selecting Playback Channel
When you play back a karaoke VCD or CD, you can only select
either the left channel or right channel to listen to.
Press AUDIO/FM MODE repeatedly.
The on-screen bar appears on the screen for a while.
•Each time you press the button, the sound mode changes as
follows:
AUDIO:STEREO (LR) : Select this to listen to both
channel sounds.
AUDIO:LEFT (L) : Select this to listen to the left
channel sounds.
AUDIO:RIGHT (R) : Select this to listen to the right
channel sounds.
REMEMBER that after playing back a karaoke VCD or CD
using “AUDIO:LEFT” or “AUDIO:RIGHT,” select
“AUDIO:STEREO” to restore normal stereo playback.
VCD/CD Playback
AUDIO:LEFT AUDIO:RIGHT
AUDIO:
STEREO
00:12
1/35
To modify the program
You can modify the program while the PROGRAM MENU screen is
shown on the TV screen.
•To erase a step: press ∞ (or 5) to select (highlight) an unwanted
program step, then press CLEAR.
•To modify a step: press ∞ (or 5) to select (highlight) an program
step you want to modify, then perform steps
3
and
4
. (Before
entering a new number, press CLEAR repeatedly until “– –”
appears on number entry position.)
•To add a step: press ∞ (or 5) to select (highlight) an empty
program step, then perform steps
3
and
4
.
•To move to program step 10 from program step 11, press 5
when program step 11 is selected (highlighted) so that
“PREVIOUS » ” is selected (highlighted). Then, press
ENTER.
•To move to program step 11 from program step 10, press ∞
when program step 10 is selected (highlighted) so that
“NEXT « ” is selected (highlighted). Then, press ENTER.
AUDIO/
FM MODE
3/2/5/∞
ENTER
CLEAR
ZOOM
3/8
STEP
SLOW
DISPLAY
B.SEARCH
DOWN
REW
UP
FF
F.SEARCH
RETURN
STEP
TV/VIDEO
TV VOLUME
TV CHANNEL
SUBTITLE
TOP MENU
TV
STANDBY/ON
AUDIO
VCR
VCR
CONTROL
TUNER PRESET
ENTER
VOLUME
MENU
AUDIO/
FM MODE
DVD FM/AM AUX
MUTING
REMAIN
PROGRAM
D.R.CZOOM
SETUP
PROGRESSIVE
DSP MODE
SLEEP
TEST
PRO LOGIC
SETTING
SOUND
CLEAR
REPEAT
ANGLE
SLOW
SEARCH
A-B REPEAT
123
456
789
0
TUNING
VCR CHANNEL
AUDIO/
FM MODE
EN37-42TH-A30[UW].pm6 02.8.23, 5:31 PM41

42
English
VCD Special Effect Playback
7 Still Picture/Frame-by-Frame Playback
You can advance the still picture frame by frame while playing a
VCD.
From the remote control ONLY:
1
Press STEP once during playback.
A still picture appears on the TV screen.
2
Press STEP repeatedly to advance the
picture frame by frame.
•Each time you press the button, the picture advances
frame by frame.
To resume normal play
Press 3/8.
7 Slow Motion Playback
You can enjoy slow motion playback while playing a VCD.
From the remote control ONLY:
Press SLOW repeatedly during playback or pause.
•Each time you press the button, slow motion speed
changes as follows:
7 Zoom
You can zoom in on the picture while playing a VCD.
From the remote control ONLY:
1
Press ZOOM to zoom in.
•Each time you press the button, the picture is
enlarged as follows:
2
Press 3/2/5/∞ to move the
enlarged portion you want to
watch.
To cancel the ZOOM
Press ZOOM again.
The normal size picture is resumed.
8
PAUSE
38 38 38 38 38 38
STEP
STEP
TUNER PRESET
SLOW
ZOOM
ENTER
ZOOM
SLOW /
PLAY
(Normal play)
12
SLOW /
14
SLOW /
18
SLOW /
116
2x Zoom Canceled
2
2
ENTER
ENTER
EN37-42TH-A30[UW].pm6 02.8.23, 5:31 PM42

43
English
MP3 Introduction
This system is incorporated with an MP3 decoder. You can play
back MP3 tracks (files) recorded on CD-Rs and CD-RWs.
•Notice that “files” and “tracks” are used interchangeably.
What is MP3?
MP3 is an abbreviation of Motion Picture Experts Group (or MPEG)
Audio Layer 3. MP3 is simply a file format with a data compression
ratio of 1:10 (128 Kbps*). That means, by using MP3 format, one
CD-R or CD-RW can contain 10 times as much data volume as a
regular CD can.
* Bit rate is the average number of bits that one second of audio data
will consume. The measuring unit used is Kbps (1000 bits per
second).
To get a better audio quality, choose a higher bit rate. The most
popular bit rate for encoding (recording) is 128 Kbps.
MP3 File Compatibility
•This system can only read MP3 files that are recorded in the
format that is compliant with ISO 9660 Level 1 or Level 2.
•The system can read or play MP3 files only with the extension
code—“.mp3”.
•ID3* tags cannot be shown on the display.
* An MP3 file can contain file information called “ID3 Tag” where
its album name, performer, track title, etc. are recorded. There are
two versions—ID3v1 (ID3 Tag version 1) and ID3v2 (ID3 Tag
version 2).
Disc structure—How are MP3 files recorded
and played back?
“MP3 files (tracks)” can be recorded in “directories (or folders),” in
PC terminology.
During recording, the files and directories can be arranged in a way
similar to arranging files and folder/directories of computer data.
“Root” is similar to the root of a tree. Every file and directory can be
linked to the root.
In compliance with ISO 9660, the maximum allowable depth of
nested directories—so-called “hierarchy”—is eight (inclusive of the
root).
Playback order, files search order, and directory search order of the
MP3 files recorded on a disc are determined by the writing (or
encoding) application; therefore, playback order may be different
from the one you have intended while recording the folders/
directories and the files.
Note on MP3 discs
MP3 discs (either CD-R or CD-RW) require a longer readout time.
(It differs due to the complexity of the directory/file configuration.)
73/8
DISPLAY
DISPLAY
B.SEARCH
DOWN
REW
UP
FF
F.SEARCH
RETURN
STEP
TV/VIDEO
TV VOLUME
TV CHANNEL
SUBTITLE
TOP MENU
TV
STANDBY/ON
AUDIO
VCR
VCR
CONTROL
TUNER PRESET
ENTER
VOLUME
MENU
AUDIO/
FM MODE
DVD FM/AM AUX
MUTING
123
456
789
0
REMAIN
PROGRAM
D.R.CZOOM
SETUP
PROGRESSIVE
DSP MODE
SLEEP
TEST
PRO LOGIC
SETTING
SOUND
CLEAR
REPEAT
ANGLE
SLOW
SEARCH
A-B REPEAT
TUNING
VCR CHANNEL
For in-depth information about a disc to be played back, see
“Disc Introduction—DVD/VCD/CD” on page 27.
4¢
ENTER
EN43-46TH-A30[UW].pm6 02.8.23, 5:31 PM43

44
English
To go to another track
Press ¢ or 4during playback.
•¢: Skip to the beginning of the next track.
•4: Skip to the beginning of the previous track.
To stop playback for a moment
Press 3/8.
To resume play, press 3/8 again or ENTER.
To stop during playback
Press 7.
To remove the disc
Press 0 on the front panel.
The disc tray comes out.
To close the disc tray, press 0 again.
Starting Playback
It is recommended to turn on your TV when playing back an MP3
disc.
1
Press 0 to load a disc.
2
Press 3/8.
After detecting the disc, playback starts.
•The on-screen bar and the contents
recorded on the MP3 disc will be shown
on the TV if it is turned on.
SPRING
SUMMER
FALL
WINTER
LIAR.MP3
LOVE.MP3
??
5/135
SPRING
SPRING1.MP3
SPRING2.MP3
SPRING3.MP3
SPRING4.MP3
SPRING5.MP3
??
5/135
TUNER PRESET
TUNER PRESET
MP3 Playback
The on-screen bar
TUNER PRESET
1:Disc type
DVD VCD SVCD CD MP3
2:Current track (file) and total number of the tracks
on the disc
•Ex.: 1st track is playing out of 35 tracks recorded.
3:Bit rate
•Ex.: Bit rate used for recording the loaded disc is
128 Kbps. (See the previous page.)
4:Repeat mode indicator
•Ex.: When repeat mode is turned off.
See page 46 for more details.
5:Elapsed playing time and the total playing time of
the current track
6:Sound indication
•Indicates sound input level. (Only appears during
playback.)
128 00:22/03:48
1/35
12 345
6
UP
FF
DOWN
REW
Note:
If the loaded disc is not recorded in the audio CD format or MP3
format, “WRONG DISC FORMAT” appears on the TV screen.
EN43-46TH-A30[UW].pm6 02.8.23, 5:31 PM44

45
English
Operations Using the On-Screen Display
It is recommended to turn on your TV when playing back an MP3
disc.
When the loaded MP3 disc is recognized, the following on-screen
display appears on the TV screen. (The contents of this on-screen
display varies according to the disc—the way MP3 tracks were
recorded on the disc.)
•Only the first 8 letters of the titles appear on the TV screen.
From the remote control ONLY:
MP3 Playback
∞ 5
ENTER
SEARCH
Number
buttons
DISPLAY
B.SEARCH
DOWN
REW
UP
FF
F.SEARCH
RETURN
STEP
TV/VIDEO
TV VOLUME
TV CHANNEL
SUBTITLE
TOP MENU
TV
STANDBY/ON
AUDIO
VCR
VCR
CONTROL
TUNER PRESET
ENTER
VOLUME
MENU
AUDIO/
FM MODE
DVD FM/AM AUX
MUTING
REMAIN
PROGRAM
D.R.CZOOM
SETUP
PROGRESSIVE
DSP MODE
SLEEP
TEST
PRO LOGIC
SETTING
SOUND
CLEAR
REPEAT
ANGLE
SLOW
SEARCH
A-B REPEAT
123
456
78
0
9
TUNING
VCR CHANNEL
REPEAT
Button
ENTER
To do
Start playback or go into a directory.
Select a track or directory.
∞ / 5
ENTER
55
and
ENTER
∞
5∞ 5∞
5∞5∞
SPRING
SPRING1.MP3
SPRING2.MP3
SPRING3.MP3
SPRING4.MP3
SPRING5.MP3
SPRING
SPRING1.MP3
SPRING2.MP3
SPRING3.MP3
SPRING4.MP3
SPRING5.MP3
SPRING
SPRING1.MP3
SPRING2.MP3
SPRING3.MP3
SPRING4.MP3
SPRING5.MP3
SPRING
SUMMER
FALL
WINTER
LIAR.MP3
LOVE.MP3
SPRING
SUMMER
FALL
WINTER
LIAR.MP3
LOVE.MP3
??
5/135
SPRING
SUMMER
FALL
WINTER
LIAR.MP3
LOVE.MP3
SPRING
SUMMER
FALL
WINTER
LIAR.MP3
LOVE.MP3
ENTER
ENTER
ENTER
ENTER
ENTER
ENTER
To “SUMMER”
To “FALL”
Start playing
“LIAR.MP3”Start playing
“SPRING3.MP3”
Start playing
“SPRING2.MP3”
Start playing
“SPRING1.MP3”
MP3 On-Screen Display Operations
Note:
If you press
2
, the cursor moves to current playback track.
EN43-46TH-A30[UW].pm6 02.8.23, 5:31 PM45

46
English
Repeating Playback
On an MP3 disc, A–B Repeat cannot be used. You can enjoy only
Repeat play.
From the remote control ONLY:
To repeat playback—Repeat Play
Press REPEAT repeatedly.
The indication corresponding to the selected mode appears
on the TV screen.
•Each time you press the button, repeat mode changes as
follows:
REPEAT:RANDOM
: All tracks recorded on the disc will be played once at
random (random play), and random play will be repeated.
REPEAT:ONE
: Current track will be repeated.
REPEAT:DIR
: Tracks in the current directory will be repeated.
REPEAT:DISC
: All tracks on the disc will be repeated.
REPEAT OFF
: Repeat play is canceled. (Normal play is resumed.)
Note:
When the on-screen bar is shown on the TV screen, Repeat mode
indication also changes as follows:
REPEAT:RANDOM REPEAT:ONE
REPEAT:DIR
REPEAT:DISCREPEAT OFF
Moving to a Particular Track Directly
You can move to a particular track on the disc directly.
From the remote control ONLY:
1
Press SEARCH during playback or pause.
“TRACK – – – –” appears on the TV screen.
2
Press the number buttons to
select a track number you
want.
The system starts playback from the
selected track.
•To select number 5, press 5 (then
ENTER).
•To select number 10, press 1, 0 (then
ENTER).
•To select number 23, press 2, 3 (then ENTER).
•To select number 123, press 1, 2, 3.
Note:
When you want to move to another file (track) directly, you can move
to it simply by pressing the number buttons (without pressing
SEARCH in step
1
).
REPEAT:RANDOM REPEAT:ONE
REPEAT:DIR
REPEAT OFF REPEAT:DISC
SEARCH
123
456
789
0
REPEAT
EN43-46TH-A30[UW].pm6 02.8.23, 5:31 PM46

47
English
Tuner Operations
For basic tuner operations, see “Basic Tuner Operations” on page
15.
FM/AM
B.SEARCH F.SEARCH
VCR CHANNEL
TUNING
SOURCE
DVD player*AUX IN
FMAM
DISPLAY
B.SEARCH
DOWN
REW
UP
FF
F.SEARCH
RETURN
STEP
TV/VIDEO
TV VOLUME
TV CHANNEL
SUBTITLE
TOP MENU
TV
STANDBY/ON
AUDIO
VCR
VCR
CONTROL
TUNER PRESET
ENTER
VOLUME
MENU
AUDIO/
FM MODE
DVD FM/AM AUX
MUTING
123
456
789
0
REMAIN
PROGRAM
D.R.CZOOM
SETUP
PROGRESSIVE
DSP MODE
SLEEP
TEST
PRO LOGIC
SETTING
SOUND
CLEAR
REPEAT
ANGLE
SLOW
SEARCH
A-B REPEAT
TUNING
VCR CHANNEL
FM/AM
TUNER
PRESET
UP
TUNING +
TUNER
PRESET
DOWN
TUNING –
AUDIO/
FM MODE
PROGRAM
Tuning in Stations
From the remote control:
1
Press FM/AM repeatedly to select the
band.
The last received station of the selected band is tuned in.
•Each time you press the button, the band alternates
between FM and AM.
2
Press and hold TUNING + or – until you find
the frequency you want.
•TUNING + : Increases the
frequency.
•TUNING –: Decreases the
frequency.
The system starts searching for stations and stops when a station
of sufficient signal strength is tuned in.
On the front panel:
1
Press SOURCE repeatedly until the
desired band appears on the display.
The last received station of the selected band is tuned
in.
•Each time you press the button, the source changes as follows:
*“WAIT” appears on the display.
2
Press 7 so that “MANUAL” appears on the
display.
•Each time you press the button, the operation mode of
¢ and 4 buttons alternates between “PRESET”
and “MANUAL.”
PRESET : Select this for using ¢ and 4 as the
buttons to select the preset station.
MANUAL : Select this for using ¢ and 4 as the
buttons to change the frequency manually.
3
Press and hold ¢ or 4 until
you find the frequency you want.
•¢: Increases the frequency.
•4: Decreases the frequency.
Notes:
•When a station of sufficient signal strength is tuned in, the
indicator lights up on the display.
•When an FM stereo program is received, the indicator also
lights up.
•When you press the button repeatedly, the frequency changes step
by step.
Setting the AM Tuner Interval Spacing
Some countries space AM stations 9 kHz apart, and other countries use
10 kHz spacing.
•10 kHz interval spacing is the initial setting.
•Each time you do the following procedure, the AM tuner interval
spacing alternates between 9 kHz and 10 kHz.
1
Select AM as the band.
2
Press 9, 1, and 0 on the remote control.
The new setting for the interval spacing appears on the display,
and the band changes into FM.
3
Press FM/AM on the remote control to select AM
as the band again.
EN47-48TH-A30[UW].pm6 02.8.23, 5:31 PM47

48
English
Using Preset Tuning
Once a station is assigned to a channel number, the station can be
quickly tuned. You can preset up to 15 FM and 15 AM stations.
To store the preset stations
From the remote control ONLY:
1
Tune in the station you want to preset (see
“Tuning in Stations”).
2
Press PROGRAM.
The preset number appears on the display and the
PROGRAM indicator lights up.
3
Press TUNER PRESET UP or DOWN to select a
preset number.
•TUNER PRESET UP : Increases the preset number.
•TUNER PRESET DOWN : Decreases the preset number.
4
Press PROGRAM to store the preset
station.
The PROGRAM indicator goes off, and the station is
assigned to the selected preset number.
5
Repeat steps
1
to
4
until you store all the stations
you want.
To erase a stored preset station
Storing a new station on a used number erases the previously stored
one.
To tune in a preset station
From the remote control:
1
Press FM/AM repeatedly to select the
band.
The last received station of the selected band is tuned in.
•Each time you press the button, the band alternates
between FM and AM.
2
Press TUNER PRESET UP or DOWN until the
desired preset station
appears on the
display.
•TUNER PRESET UP : Increases the preset number.
•TUNER PRESET DOWN : Decreases the preset number.
On the front panel:
1
Press SOURCE repeatedly until the
desired band appears on the display.
2
Press 7 so that “PRESET” appears on the
display.
•Each time you press the button, the operation mode of
¢ and 4 buttons alternates between “PRESET” and
“MANUAL.”
PRESET : Select this for using ¢ and 4 as the
buttons to select the preset station.
MANUAL : Select this for using ¢ and 4 as the
buttons to change the frequency manually.
3
Press ¢ or 4 repeatedly until
the desired preset station appears
on the display.
•¢: Increases the preset number.
•4: Decreases the preset number.
Selecting the FM Reception Mode
When an stereo FM program tuned currently is noisy, you can
change the FM reception mode to improve the reception.
Press AUDIO/FM MODE.
The indicator goes off from the display and the
program loses the stereo effect.
To resume the stereo effect, press AUDIO/FM MODE again.
The stereo effect resumes.
Note:
The FM reception mode will also resume in the following case:
•When you change the frequency or the preset number
PROGRAM
PROGRAM
FM/AM
DOWN
REW
UP
FF
TUNER PRESET
SOURCE
AUDIO/
FM MODE
Preset number
DOWN
REW
UP
FF
TUNER PRESET
EN47-48TH-A30[UW].pm6 02.8.23, 5:31 PM48

49
English
Setting up the DVD Preferences
On the Setup menu, you can do the two main important settings—
language selection (LANGUAGES) menu and system setting
(SYSTEM) menu.
•Setup menu can only be displayed while a disc is not playing.
(The DVD player must be selected as the source.)
•You can only use the remote control for Setup menu operations.
Setting the Initial Languages
You can select your favorite language you listen to or read on the TV
screen.
When you operate this system or watch a DVD, you will be able to
operate the system or to enjoy a DVD in the language you have
selected and stored.
On the language selection menu, you can select the following:
OSD LANGUAGE : Select the indication language shown on
the TV screen while operating the
system. (ex. PLAY, STOP, PAUSE, etc.)
AUDIO : Select the language you listen to while
watching a DVD.
SUBTITLE : Select the subtitle language you read
while watching a DVD.
MENU LANGUAGE : Select the menu language recorded on a
DVD which you use while operating the
DVD’s own menu.
Languages you can select on this menu
You can select the following languages separately for each listed
item on the menu.
•For “OSD LANGUAGE”:
English, Chinese, Spanish, French, German, Japanese, and
Korean.
•For “AUDIO,” “SUBTITLE,” and “MENU LANGUAGE”:
English, Chinese, French, German, Japanese, Russian, Spanish,
Portuguese, Korean and Original*.
* Available only for “AUDIO” and “SUBTITLE.”
When you want to operate the disc or enjoy its playback in the
originally recorded (default) language, select “ORIGINAL.”
Note:
The original language will be selected as the initial language
regardless of your setting in the following cases:
•If the language you have selected is not recorded on the disc.
•If the disc is programed to be played back in the original language.
SYSTEM
LANGUAGES
OSD LANGUAGE
AUDIO
SUBTITLE
MENU LANGUAGE
ENGLISH
ENGLISH
ENGLISH
ENGLISH
» « | \
: Move Setup : Exit
DISPLAY
B.SEARCH
DOWN
REW
UP
FF
F.SEARCH
RETURN
STEP
TV/VIDEO
TV VOLUME
TV CHANNEL
SUBTITLE
TOP MENU
TV
STANDBY/ON
AUDIO
VCR
VCR
CONTROL
TUNER PRESET
ENTER
VOLUME
MENU
AUDIO/
FM MODE
DVD FM/AM AUX
MUTING
123
456
789
0
REMAIN
PROGRAM
D.R.CZOOM
SETUP
PROGRESSIVE
DSP MODE
SLEEP
TEST
PRO LOGIC
SETTING
SOUND
CLEAR
REPEAT
ANGLE
SLOW
SEARCH
A-B REPEAT
TUNING
VCR CHANNEL
123
456
789
0
∞ 5
ENTER
SETUP
RETURN
EN49-53TH-A30[UW].pm6 02.8.23, 5:31 PM49

50
English
■ Basic language selecting procedure
Ex. : To select the desired language as the initial language for
“AUDIO.”
From the remote control ONLY:
1
Press SETUP.
Language selection menu of the Setup menu appears on
the TV screen.
2
Press ∞ (or 5) to select
(highlight) one of the language
items.
3
Press ENTER.
Pop-up window appears (where the
language names are listed).
4
Press ∞ (or 5) to select
(highlight) the language you
want, then press ENTER.
The setting is stored (and the pop-up
window goes off).
•When you want to cancel the setting
you have just made, press RETURN
without pressing ENTER. (Pop-up
menu also goes off.)
5
Repeat steps
2
to
4
to select the other language
items listed.
To erase the Setup menu
Press SETUP.
SYSTEM
LANGUAGES
OSD LANGUAGE
AUDIO
SUBTITLE
MENU LANGUAGE
ENGLISH
ENGLISH
ENGLISH
ENGLISH
» « | \
: Move Setup : Exit
indicates that more languages are listed, but not shown.
SYSTEM
LANGUAGES
OSD LANGUAGE
AUDIO
SUBTITLE
MENU LANGUAGE
ENGLISH
ENGLISH
ENGLISH
ENGLISH
» « | \ : Move Setup : Exit
ENGLISH
CHINESE
FRENCH
GERMAN
JAPANESE
RUSSIAN
“ ” indicates the current
setting.
Introducing the DVD Preference (System)
You can set the DVD preference to match it to your usage and
operating circumstances.
On the system setting menu, you can set the following:
TV SCREEN: Select the TV screen size for playing back a DVD
recorded with 16:9 wide screen video signal.
•4:3 LB : Select “4:3 LB (Letter Box)”
when the aspect ratio of your TV
is 4:3. While viewing a wide
screen picture, the black bars
appear on the top and the bottom
of the screen.
•4:3 PS : Select “4:3 PS (Pan-Scan)” when
the aspect ratio of your TV is
4:3. While viewing a wide screen
picture, the black bars do not
appear, however, the left and right
edge sides of the pictures will not
be shown on the screen.
•16:9 : Select “16:9” when the
aspect ratio of the TV is
16:9. (Set the screen size to
full on your TV.)
RATING LEVEL :You can select this to restrict playback of DVDs
containing violent scenes and those not suitable
for your family members. (See page 52 for
detailed operations.)
SYSTEM
LANGUAGES
TV SCREEN
RATING LEVEL
4 : 3 LB
OFF
» « | \ : Move Setup : Exit
SETUP
ENTER
SYSTEM
LANGUAGES
OSD LANGUAGE
AUDIO
SUBTITLE
MENU LANGUAGE
ENGLISH
ENGLISH
ENGLISH
ENGLISH
» « | \
: Move Setup : Exit
ENTER
ENTER
SETUP
EN49-53TH-A30[UW].pm6 02.8.23, 5:31 PM50

51
English
Setting up the DVD Preferences
■ Setting the TV screen size
From the remote control ONLY:
1
Press SETUP.
Language selection menu of the setup menu appears on
the TV screen.
2
Press ENTER (or 3/2) to
select (highlight) the system
setting menu.
3
Press ∞ (or 5) to select
(highlight) one of the system
setting items listed on the
menu.
4
Press ENTER.
Pop-up window appears (where the
selectable settings are listed).
5
Press ∞ (or 5) to select
(highlight) the proper setting,
then press ENTER.
The setting is stored (and the pop-up
window goes off).
• When you want to cancel the setting
you have just made, press RETURN
without pressing ENTER. (Pop-up
menu also goes off.)
•Even if “4:3 PS” is selected, the screen size may become
“4:3 LB” while playing some DVDs. This depends on how
the DVD is programed and recorded.
•If a disc (or some portions of the disc) is recorded with
the video signals of 4:3 aspect ratio, this setting does not
take effect. The pictures are displayed with full 4:3 aspect
ratio or with 4:3 Letter Box.
To erase the Setup menu
Press SETUP.
indicates the current setting.
SYSTEM
LANGUAGES
TV SCREEN
RATING LEVEL
4:3 LB
OFF
» « | \ : Move Setup : Exit
4 : 3 LB
4 : 3 PS
16 : 9
SETUP
SYSTEM
LANGUAGES
TV SCREEN
RATING LEVEL
4 : 3 LB
OFF
» « | \
: Move Setup : Exit
SYSTEM
LANGUAGES
TV SCREEN
RATING LEVEL
4 : 3 LB
OFF
» « | \ : Move Setup : Exit
ENTER
ENTER
ENTER
SETUP
SYSTEM
LANGUAGES
OSD LANGUAGE
AUDIO
SUBTITLE
MENU LANGUAGE
ENGLISH
ENGLISH
ENGLISH
ENGLISH
» « | \
: Move Setup : Exit
3/2/5/∞
ENTER
SETUP
DISPLAY
B.SEARCH
DOWN
REW
UP
FF
F.SEARCH
RETURN
STEP
TV/VIDEO
TV VOLUME
TV CHANNEL
SUBTITLE
TOP MENU
TV
STANDBY/ON
AUDIO
VCR
VCR
CONTROL
TUNER PRESET
ENTER
VOLUME
MENU
AUDIO/
FM MODE
DVD FM/AM AUX
MUTING
REMAIN
PROGRAM
D.R.CZOOM
SETUP
PROGRESSIVE
DSP MODE
SLEEP
TEST
PRO LOGIC
SETTING
SOUND
CLEAR
REPEAT
ANGLE
SLOW
SEARCH
A-B REPEAT
123
456
789
0
TUNING
VCR CHANNEL
Number
buttons
ENTER
RETURN
EN49-53TH-A30[UW].pm6 02.8.23, 5:31 PM51

52
English
Setting the Parental (Rating) Level
Using this function, you can restrict playback of DVD containing
violent scenes and those not suitable for your family members.
Nobody can play such a disc unless this function is canceled.
(“WRONG PARENTAL LEVEL” appears on the TV screen if you
try to play back such a disc.)
•This setting takes effect only for the DVDs containing the rating
level information—Level 1 (most restrictive) to Level 8 (least
restrictive).
From the remote control ONLY:
1
Press SETUP.
Language selection menu of the setup menu appears on
the TV screen.
2
Press ENTER (or 3/2) to
select (highlight) the system
setting menu.
3
Press ∞ (or 5) to select
(highlight) “RATING LEVEL.”
4
Press ENTER.
“RATING LEVEL” now changes to
“ENTER PASSWORD” on the menu.
SYSTEM
LANGUAGES
TV SCREEN
RATING LEVEL
4 : 3 LB
OFF
» « | \
: Move Setup : Exit
SYSTEM
LANGUAGES
TV SCREEN
RATING LEVEL
4 : 3 LB
OFF
» « | \ : Move Setup : Exit
SYSTEM
LANGUAGES
TV SCREEN
ENTER PASSWORD
4 : 3 LB
» « | \
: Move Setup : Exit
***
SYSTEM
LANGUAGES
TV SCREEN
ENTER PASSWORD
DIGITAL OUTPUT
4 : 3 LB
» « | \ : Move Setup : Exit
SYSTEM
LANGUAGES
TV SCREEN
RATING LEVEL
4 : 3 LB
OFF
BITSTREAM
OFF
LEVEL 1
LEVEL 2
LEVEL 3
LEVEL 4
LEVEL 5
» « | \ : Move Setup : Exit
SETUP
ENTER
ENTER
ENTER
5
Press the number buttons to enter the password
(4 digits).
•When shipped from the factory, password is “7890.”
•If you enter a wrong password, your setting will be canceled.
ENTER
SETUP
6
Press ∞ (or 5) to select
(highlight) the level you want,
then press ENTER.
To erase the Setup menu
Press SETUP again.
TO BE CONTINUED ON THE NEXT PAGE
EN49-53TH-A30[UW].pm6 02.8.23, 5:31 PM52

53
English
To change the password
1
Repeat steps
1
to
5
of “Setting the Parental
(Rating) Level” procedure.
2
Press ∞ (or 5) to select
(highlight) “NEW
PASSWORD,” then ENTER.
Setting up the DVD Preferences
5/∞
ENTER
SETUP
DISPLAY
B.SEARCH
DOWN
REW
UP
FF
F.SEARCH
RETURN
STEP
TV/VIDEO
TV VOLUME
TV CHANNEL
SUBTITLE
TOP MENU
TV
STANDBY/ON
AUDIO
VCR
VCR
CONTROL
TUNER PRESET
ENTER
VOLUME
MENU
AUDIO/
FM MODE
DVD FM/AM AUX
MUTING
REMAIN
PROGRAM
D.R.CZOOM
SETUP
PROGRESSIVE
DSP MODE
SLEEP
TEST
PRO LOGIC
SETTING
SOUND
CLEAR
REPEAT
ANGLE
SLOW
SEARCH
A-B REPEAT
123
456
789
0
TUNING
VCR CHANNEL
Number
buttons
•If “NEW PASSWORD” is the last item listed on the pop-up
window and is not shown, pressing ∞ repeatedly will show it
in the pop-up window.
3
Press the number buttons to
enter a new password, then
ENTER.
Your new password is now stored.
To erase the Setup menu
Press SETUP again.
To reset the password
You can reset the password to the initial setting “7890.”
REMEMBER all the other preset settings such as the speaker
settings, preset stations, Sleep Timer, DVD setup menu settings are
also reset to the factory settings.
While the source is DVD player and playback stops, press and
hold 7 on the front panel until the “INITIAL” appears on the
display.
ENTER
SYSTEM
LANGUAGES
TV SCREEN
RATING LEVEL
4 : 3 LB
OFF
BITSTREAM
LEVEL 4
LEVEL 5
LEVEL 6
LEVEL 7
LEVEL 8
NEW PASSWORD
» « | \
: Move Setup : Exit
SYSTEM
LANGUAGES
TV SCREEN
NEW PASSWORD
4 : 3 LB
----
» « | \
: Move Setup : Exit
ENTER
SETUP
EN49-53TH-A30[UW].pm6 02.8.23, 5:31 PM53

54
English
❏To operate a JVC’s TV
Operating JVC’s Components
You can use the remote control to operate not only this unit but also other JVC products.
•Refer also to the manuals supplied for the other products.
— This remote control can operate a VCR whose remote control code is set to A code.
•To operate the other products, aim the remote control directly at the remote sensor on the target product.
3/8
VCR
4
7
STEP
VCR CONTROL
VCR CHANNEL
–
VCR CHANNEL
+
¢
DISPLAY
B.SEARCH
DOWN
REW
UP
FF
F.SEARCH
RETURN
STEP
TV/VIDEO
TV VOLUME
TV CHANNEL
SUBTITLE
TOP MENU
TV
STANDBY/ON
AUDIO
VCR
VCR
CONTROL
TUNER PRESET
ENTER
VOLUME
MENU
AUDIO/
FM MODE
DVD FM/AM AUX
MUTING
REMAIN
PROGRAM
D.R.CZOOM
SETUP
PROGRESSIVE
DSP MODE
SLEEP
TEST
PRO LOGIC
SETTING
SOUND
CLEAR
REPEAT
ANGLE
SLOW
SEARCH
A-B REPEAT
123
456
789
0
TUNING
VCR CHANNEL
You can perform the following operations on the TV.
TV : Turn on or off the TV.
TV VOLUME +/–: Adjust the volume.
TV/VIDEO : Set the input mode (either TV or
VIDEO).
TV CHANNEL +/–: Change the channels.
After pressing VCR CONTROL on the remote
control, you can perform the following operations
on the VCR.
VCR : Turn on or off the VCR.
VCR CHANNEL +/–: Change the channels.
1 – 9, 0 : Select TV channel on the VCR.
3/8: Start playback.
7: Stop playback.
STEP : Pause playback. To release it,
press 3/8.
FF (¢): Fast-wind a tape.
REW (4): Rewind a tape.
After operating the VCR, press
DVD or FM/AM.
IMPORTANT:
When you press VCR CONTROL, some buttons on the
remote control cannot work for operating this unit.
To operate this unit, press DVD or FM/AM.
❏To operate a JVC’s VCR
Number
buttons
TV TV/VIDEO
TV VOLUME
+/–
TV CHANNEL
+/–
DISPLAY
DOWN
REW
UP
FF
STEP
TV/VIDEO
TV VOLUME
TV CHANNEL
SUBTITLE
TV
STANDBY/ON
AUDIO
VCR
VCR
CONTROL
TUNER PRESET
AUDIO/
FM MODE
DVD FM/AM AUX
PROGRESSIVE
VCR
CONTROL
FM/AM
DVD
EN54-58TH-A30[UW].pm6 02.8.23, 5:31 PM54

55
English
❏To change the transmittable signals for operating a
TV
1. Press and hold TV .
2. Enter manufacturer’s code using buttons 1–9, and 0.
3. Release TV .
Now, you can perform the following operations on the TV.
TV : Turn on or off the TV.
TV VOLUME +/–: Adjust the volume.
TV/VIDEO : Set the input mode (either TV or
VIDEO)
TV CHANNEL +/–: Change the channels.
4. Try to operate your TV by pressing TV .
When your TV turns on or off, you have entered the correct
code.
If there are more than one code listed for your brand of TV,
try each one until the correct one is entered.
Manufacturers’ codes are subject to change without notice. If
they are changed, this remote control cannot operate the
equipment.
Manufacturer Codes
JVC 01
Hitachi 10
Magnavox 04
Mitsubishi 13
Panasonic 12, 24
RCA 07, 29
Samsung 11
Sanyo 05, 20
Sharp 02, 16, 22
Sony 03
Toshiba 09
Zenith 17
Manufacturers’ codes for TV
Operating Other Manufacturers’ TV
You can use the remote control to operate other
manufactures’ TV.
•Refer also to the manuals supplied for the other products.
•To operate the other products, aim the remote control
directly at the remote sensor on the target product.
Number
buttons
TV TV/VIDEO
TV VOLUME
+/–
TV CHANNEL
+/–
DISPLAY
B.SEARCH
DOWN
REW
UP
FF
F.SEARCH
RETURN
STEP
TV/VIDEO
TV VOLUME
TV CHANNEL
SUBTITLE
TOP MENU
TV
STANDBY/ON
AUDIO
VCR
VCR
CONTROL
TUNER PRESET
ENTER
VOLUME
MENU
AUDIO/
FM MODE
DVD FM/AM AUX
MUTING
REMAIN
PROGRAM
D.R.CZOOM
SETUP
PROGRESSIVE
DSP MODE
SLEEP
TEST
PRO LOGIC
SETTING
SOUND
CLEAR
REPEAT
ANGLE
SLOW
SEARCH
A-B REPEAT
123
456
789
0
TUNING
VCR CHANNEL
EN54-58TH-A30[UW].pm6 02.8.23, 5:31 PM55

56
English
To get the best performance of the unit, keep your discs and
mechanism clean.
General Notes
In general, you will have the best performance by keeping your
discs, and the mechanism clean.
•Store discs in their cases, and keep them in cabinets or on shelves.
•Keep the disc tray closed when not in use.
Handling Discs
•Remove the disc from its case by
holding it at the edge while
pressing the center hole lightly.
•Do not touch the shiny surface of
the disc, or bend the disc.
•Put the disc back in its case after
use to prevent warping.
•Be careful not to scratch the
surface of the disc when placing it
back in its case.
•Avoid exposure to direct sunlight,
temperature extremes, and
moisture.
To clean the disc
Wipe the disc with a soft cloth in a
straight line from center to edge.
Maintenance
Cleaning the unit
•Stains on the unit
Should be wiped off with a soft cloth. If the unit is heavily stained,
wipe it with a cloth soaked in water-diluted neutral detergent and
wrung well, then wipe clean with a dry cloth.
•Since the unit may deteriorate in quality, become damaged or
get its paint peeled off, be careful about the following.
—DO NOT wipe it with a hard cloth.
—DO NOT wipe it strong.
—DO NOT wipe it with thinner or benzine.
—DO NOT apply any volatile substance such as insecticides to it.
—DO NOT allow any rubber or plastic to remain in contact with
it for a long time.
DO NOT use any solvent—such as conventional record
cleaner, spray, thinner, or benzine—to clean the disc.
EN54-58TH-A30[UW].pm6 02.8.23, 5:31 PM56

57
English
Troubleshooting
Use this chart to help you solve daily operational problems. If there is any problem you cannot solve, contact your JVC service center.
PROBLEM
Power does not come on.
The remote control does not work.
No sound.
Sound is emitted from only one speaker.
No video.
No picture is displayed on the TV screen, the
picture is blurred, or the picture is divided
into two parts.
A disc cannot be played.
“WRONG DISC FORMAT” appears on the
TV screen.
Pictures and sounds are distorted.
Pictures are distorted when progressive mode
is selected.
The edge is missing on the picture image.
Continuous static during FM broadcasts.
The system does not work correctly.
The VCR cannot be operated using this
remote control.
POSSIBLE CAUSE
The power cord is not connected correctly.
•It is too far from the center unit, or is not
facing the center unit.
•There is something obstructing the remote
sensor.
•The VCR CONTROL button has been
pressed.
•The battery is flat.
•The battery has been inserted the wrong
way round (+/–).
•Sunlight is falling directly on the detector.
•There is a short in the speaker cord.
•The audio cord is not connected properly.
•An incorrect source has been selected.
•Muting is on.
•The disc is copy–protected CD.
•The speaker cord is not connected correctly.
•Left-right balance is incorrect.
•The video cord is not connected properly.
•TV input selection is incorrect.
•The color system of the disc does not match
the system.
•The scanning mode is set to “P–SCAN
MODE” though the system is connected to
the TV which does not support the
progressive video input such as a
conventional TV.
•The system and disc region code numbers
are incompatible.
•The disc causes the parental (rating) error.
•The CD–R/CD–RW does not contain any
MP3 files.
•The disc is dirty.
•A VCR is connected between the center unit
and the TV.
•“Progressive Mode ” may not be set
appropriately for the current disc.
•Initial setup (TV screen size) was incorrect.
•The received signal is too weak.
•The station is too far away.
•The antenna is not connected correctly.
•Lightning or electronic noise interferes with
operation of the microcomputer.
•Immediately after heating the room, the unit
was moved to a cold location causing
condensation to form inside.
•The remote control is not set for VCR
operations.
•The VCR is not a JVC’s product.
SOLUTION
Insert the plug into the socket.
•Come close to the center unit.
•Avoid any obstacles.
•Press DVD or FM/AM to operate the
system. (See page 54.)
•Replace the battery.
•Insert the battery correctly.
•Shade the remote control from direct
sunlight.
•Reconnect the speaker cord.
•Connect the cord properly. (See page 9.)
•Select the correct source.
(See pages 11 to 16.)
•Press MUTING to cancel muting.
•Replace the disc.
•Connect the cord properly. (See page 8.)
•Adjust balance. (See pages 22 to 26.)
•Connect the cord properly. (See page 10.)
•Select the correct input.
•Change the color system, or replace the
disc.(See page 17.)
•Change the scanning mode to “I–SCAN
MODE.” (See page 17.)
•Replace the disc. (See page 27.)
•Enter password to change the parental
(rating) level. (See page 52.)
•Replace the disc.
•Clean the disc.
•Connect the center unit and TV directly.
•Change “Progressive Mode”
(See page 16.)
•Set TV screen size correctly.
(See pages 50 and 51.)
•Connect an external FM antenna
(see page 6), or contact your dealer.
•Select another station.
•Check the connection. (See page 6.)
•Switch power off, and remove and re-insert
the power plug in the socket.
•Turn off the power, plug off and leave the
unit a few hours before switching power on
again.
•Press VCR CONTROL to operate the VCR.
(See page 54.)
•This remote control can operate a JVC’s
VCR whose remote control code is set to A
code.
EN54-58TH-A30[UW].pm6 02.8.23, 5:31 PM57

58
English
Specifications
Center unit (XV-THA30)
Amplifier section
Front/Center/Rear:
25 watts per channel, min. RMS at 6 ohms as 1 kHz,
with no more than 10 % total harmonic distortion.
Subwoofer:
110 watts, min. RMS at 4 ohms as 100 Hz,
with no more than 10 % total harmonic distortion.
Audio section
Audio input sensitivity/Impedance (at 1 kHz)
AUX IN: 500 mV/47 kΩ
Video section
Color System: NTSC/PAL
For NTSC discs, the scanning mode can be selected between
interaced scanning and progressive scanning. For PAL discs,
only interaced scanning mode is available.
Horizontal Resolution: 480 lines
Signal-to-Noise Ratio: 68 dB
Output Level VIDEO OUT
VIDEO (Composite): 1.0 V(p-p)/75 Ω
S-VIDEO (Y): 1.0 V(p-p)/75 Ω
(C): 0.286 V(p-p)/75 Ω
COMPONENT OUT
Y: 1.0 V(p-p)/75 Ω
PB/PR: 0.7 V(p-p)/75 Ω
Tuner section
Tuning Range FM : 87.5 MHz – 108.0 MHz
AM : 531 kHz – 1 602 kHz
(at 9 kHz intervals)
530 kHz – 1 600 kHz
(at 10 kHz intervals)
Usable Sensitivity FM: 8.0 dBf (0.9 µV/75 Ω)
AM loop antenna: 650 µV/m
General
Readable discs: DVD VIDEO, Video CD,
Super Video CD, Audio CD,
CD–R/RW (Audio CD, Video CD,
Super Video CD, MP3 disc),
DVD–R (Video format)
Power Requirements: AC 110 V – 127 V/220 V – 240 V ,
adjustable with the voltage selector,
50 Hz/60 Hz
Power Consumption: 120 W (at operation)
2 W (in standby mode)
Dimensions (W × H × D): 350 mm × 80 mm × 365mm
Mass: 6.5 kg
Subwoofer (SP-WA30)
Speaker: 20 cm
Bass-reflex, Magnetically Shielded
Power Handling Capacity: 110 W
Impedance: 4 Ω (min)
Frequency Range: 25 Hz to 200 Hz
Dimensions (W × H × D): 249 mm × 404 mm × 335 mm
Mass: 6.5 kg (except cords)
Satellite Speakers (SP-XA30)
Speakers: 8 cm
Bass-reflex, Magnetically Shielded
Power Handling Capacity: 35 W
Impedance: 6 Ω (min)
Frequency Range: 90 Hz to 20 kHz
Length of cords: 6 m
Dimensions (W × H × D): 105 mm × 119 mm × 126 mm
Mass: 600 g (except cords)
Rear Satellite Speakers (SP-XSA30)
Speakers: 8 cm
Bass-reflex, Magnetically Shielded
Power Handling Capacity: 35 W
Impedance: 6 Ω (min)
Frequency Range: 90 Hz to 20 kHz
Length of cords: 10 m
Dimensions (W × H × D): 105 mm × 119 mm × 126 mm
Mass: 600 g (except cords)
Designs & specifications are subject to change without notice.
EN54-58TH-A30[UW].pm6 02.8.23, 5:31 PM58

1
Español
Tabla de contenido
Identificación de las partes ........................... 2
Unidad central ............................................................................ 2
Control remoto ........................................................................... 3
Primeros pasos ........................................... 5
Antes de la instalación ............................................................... 5
Verificación de los accesorios suministrados ............................. 5
Ajuste del selector de tensión ..................................................... 5
Cómo instalar las pilas en el control remoto .............................. 5
Conexión de la antena de FM y AM .......................................... 6
Diagrama de disposición de los altavoces .................................. 7
Conexión de los altavoces .......................................................... 8
Conexión de los componentes de audio/vídeo ........................... 9
Operaciones básicas de DVD ....................... 11
1 Conectar la alimentación ..................................................... 11
2 Selección de la fuente .......................................................... 11
3 Cargar un DVD .................................................................... 11
4 Iniciar la reproducción ......................................................... 11
5 Ajustar el volumen ............................................................... 11
6 Selección del modo progresivo apropiado ........................... 12
7 Activación del Modo Surround o DSP ................................ 12
8 Parar la reproducción ........................................................... 12
Operaciones básicas de VCD/CD ................. 13
1 Conectar la alimentación ..................................................... 13
2 Selección de la fuente .......................................................... 13
3 Cargar un VCD/CD .............................................................. 13
4 Iniciar la reproducción ......................................................... 13
5 Ajustar el volumen ............................................................... 14
6 Activación del Modo DSP ................................................... 14
7 Parar la reproducción ........................................................... 14
Operaciones básicas del sintonizador ........... 15
1 Conectar la alimentación ..................................................... 15
2 Seleccionar la banda ............................................................ 15
3 Ajustar el volumen ............................................................... 15
4 Sintonizar una emisora ........................................................ 15
Otras operaciones básicas .......................... 16
Escuchar el sonido del equipo externo ..................................... 16
Selección del modo progresivo apropiado ............................... 16
Para desconectar la alimentación con el temporizador ............ 16
Configuraciones del televisor ...................... 17
Cambio del sistema de color .................................................... 17
Cambio del modo de exploración ............................................ 17
Configuración de los altavoces .................... 18
Ajuste del tiempo de retardo .................................................... 18
Creación de campos acústicos de gran
realismo ................................................... 20
7 Dolby Digital y DTS Digital Surround ................................ 20
7 Dolby Surround .................................................................... 20
7 Modos DSP (Procesador digital de señal) ............................ 21
Ajuste del sonido estéreo ......................................................... 22
Ajuste de Dolby Digital y DTS Digital Surround .................... 23
Activación de la compresión del margen dinámico ................. 24
Ajuste de Dolby Surround ........................................................ 24
Ajuste de los modos DSP ......................................................... 25
Introducción de los discos—DVD/VCD/CD ... 27
Operaciones básicas de los discos ............... 28
Reproducción de DVD................................. 29
Cómo mostrar la barra en pantalla ........................................... 29
Selección de subtítulos ............................................................. 30
Selección de los idiomas de audio ........................................... 30
Selección de vistas multiángulo ............................................... 30
Comprobación del tiempo restante........................................... 31
Reproducción del disco accionada por menú ........................... 31
Para ir directamente a un determinado pasaje .......................... 32
Búsqueda de un determinado punto ......................................... 32
Reproducción repetida ............................................................. 33
7 Reproducción repetida.......................................................... 33
7 Repetir A–B .......................................................................... 33
Programación del orden de reproducción de los capítulos
—Reproducción programada ............................................. 34
Reproducción con efectos especiales ....................................... 36
7 Reproducción de imagen fija/cuadro por cuadro.................. 36
7 Reproducción a cámara lenta ............................................... 36
7 Zoom .................................................................................... 36
Reproducción de VCD/CD ........................... 37
Cómo mostrar la barra en pantalla ........................................... 37
Comprobación del tiempo restante........................................... 37
Reproducción del disco accionada por menú (Sólo para VCD) .. 38
Para ir directamente a un determinado pasaje .......................... 38
Búsqueda de un determinado punto ......................................... 38
Reproducción repetida ............................................................. 39
7 Reproducción repetida.......................................................... 39
7 Repetir A–B .......................................................................... 39
Programación del orden de reproducción de las pistas
—Reproducción programada ............................................. 40
Selección del canal de reproducción ........................................ 41
Reproducción de VCD con efectos especiales ......................... 42
7 Reproducción de imagen fija/cuadro por cuadro.................. 42
7 Reproducción a cámara lenta ............................................... 42
7 Zoom .................................................................................... 42
Introducción de MP3 ................................. 43
Reproducción de MP3 ................................ 44
Inicio de la reproducción .......................................................... 44
Operaciones usando la visualización en pantalla ..................... 45
Para ir directamente a una determinada pista ........................... 46
Reproducción repetida ............................................................. 46
Operaciones del sintonizador....................... 47
Ajuste de la separación entre frecuencias del sintonizador
de AM ................................................................................ 47
Sintonización de emisoras ........................................................ 47
Utilización de la sintonización de ajuste previo ....................... 48
Selección del modo de recepción en FM ................................. 48
Configuración de las preferencias
sobre DVD ................................................ 49
Configuración de los idiomas iniciales .................................... 49
Introducción de las preferencias de DVD (Sistema) ................ 50
Ajuste del nivel (índice) parental ............................................. 52
Operación de los componentes de JVC ......... 54
Operación del televisor de otros
fabricantes ............................................... 55
Mantenimiento .......................................... 56
Localización y solución de problemas............ 57
Especificaciones ........................................ 58
SP01-10TH-A30[UW].pm6 02.8.23, 5:56 PM1

2
Español
Identificación de las partes
Panel frontal
Para los detalles, consulte las páginas entre paréntesis.
Pantalla
1Indicadores de señal de sonido (12, 14, 16, 20)
• PRO LOGIC, DOLBY DIGITAL, DTS,
y LINEAR PCM
2Indicador TITLE (28)
3Indicadores del modo sintonizador (15, 47, 48)
• TUNED y ST (estéreo)
4Indicador PROGRAM (34, 40, 48)
DIGITAL
STANDBY
AUDIO/FM MODE
DSP VOLUME SOURCE
DVD DIGITAL CINEMA SYSTEM TH-A30
STANDBY/ON
12345 6 78
q wp9
Para los detalles, consulte las páginas entre paréntesis.
Front Panel
1Botón STANDBY/ON y lámpara STANDBY (11 – 15)
2Botón AUDIO/FM MODE (30, 41, 48)
3Botones de múltiples operaciones
•4, ¢ y 7
4Bandeja del disco (11, 13)
5Botón 0 (apertura/cierre) (11 – 14, 35, 40, 44)
• Pulsando este botón también se conecta la alimentación
y se cambia la fuente al reproductor DVD.
6Ventanilla de visualización
7Sensor remoto
8Botón 3/8 (reproducción/pausa) (11 – 14, 28, 44)
• Pulsando este botón también se conecta la alimentación
y se cambia la fuente al reproductor DVD.
9Botón DSP (12, 14, 22, 25)
pBotones VOLUME + y – (11, 14, 15)
qBotón SOURCE (15, 16, 47, 48)
wLámpara de iluminación (11 – 15)
5Indicador DSP (21, 25)
6Indicador PBC (Control de reproducción) (37)
7Indicadores de la unidad de frecuencia
• MHz (para emisora FM) y kHz (para emisora AM)
8Indicadores del canal de audio
• Indican los canales de audio que se están reproduciendo.
9Pantalla principal
Ventanilla de visualización
12 34567
L C R
LFE
LS SRS
LINEAR PCM
ST
TITLE TUNED
PROGRAM PBC
MHz
k
Hz
DSP
89
Unidad central
SP01-10TH-A30[UW].pm6 02.8.23, 5:57 PM2

3
Español
Control remoto
Para los detalles, consulte las páginas entre paréntesis.
Control remoto
1Botón
STANDBY/ON AUDIO (11 – 15)
2Botón
VCR (54)
3Botón
TV (11, 13, 54, 55)
4Botón
STEP (36, 42, 54)
5Botón
DISPLAY (29, 37)
6Botón
AUDIO/FM MODE (30, 41, 48)
7Botón
SUBTITLE (30)
8Botónes de selección de fuente (11, 13, 15, 16, 24, 47)
• DVD, FM/AM, AUX
•
Pulsando uno de estos botones también se conecta la alimentación
.
9Botónes
4, 7, 3/8 y ¢
Botones TUNER PRESET UP y DOWN (48)
Botones FF (avance rápido) y REW (rebobinado)
pBotones VCR CHANNEL + y – (54)
Botones TUNING + y – (15, 47)
Botones ¡ F. (Hacia adelante) SEARCH y 1 B. (Hacia
atrás) SEARCH
qBotones de operación del menú
• Botones 3, 2, 5, y ∞
• Botón ENTER
wBotones VOLUME + y – (11, 14, 15)
eBotón TOP MENU (31)
rBotón MENU (31, 38)
tBotón TV/VIDEO (11, 13, 54, 55)
yBotón PROGRESSIVE (12, 16, 17)
uBotones TV CHANNEL + y – (54, 55)
iBotones TV VOLUME + y – (54, 55)
oBotón VCR CONTROL (54)
IMPORTANTE:
Si pulsa VCR CONTROL, este control remoto funcionará
SOLAMENTE para el VCR de JVC. Para volver a operar el
sistema, pulse DVD o FM/AM.
;Botón MUTING (11, 14)
aBotón RETURN (38, 50, 51)
DISPLAY
TV/VIDEO
TOP MENU
AUDIO
ENTER
PROGRESSIVE
TUNER PRESET
DVD FM/AM AUX
MUTING
1
STANDBY/ON
VCR
2
3
4
5
VCR
CONTROL
MENU
TV
AUDIO/
FM MODE SUBTITLE
RETURN
STEP
TV VOLUME
TV CHANNEL
6
7
8
r
9
p
q
t
y
u
i
o
;
VOLUME
w
B.SEARCH F.SEARCH
DOWN UP
REW FF
RM-STHA30U
DVD CINEMA SYSTEM
e
a
TUNING
VCR CHANNEL
Control remoto
Identificación de las partes
SP01-10TH-A30[UW].pm6 02.8.23, 5:57 PM3

4
Español
1Botones numéricos (32, 38, 46, 54, 55)
2Botón SLOW (36, 42)
3Botón ZOOM (36, 42)
4Botón ANGLE (30)
5Botón REPEAT (33, 39, 46)
6Botón A–B REPEAT (33, 39)
7Botón CLEAR (32, 38, 41)
8Botón SEARCH (32, 38, 46)
9Botón SOUND (22 – 26)
pBotón SETTING (18, 19)
qBotón PRO LOGIC (16, 19, 22, 24)
wBotón SETUP (50 – 53)
eBotón TEST (21)
rBotón D.R.C (24)
tBotón DSP MODE (12, 14, 22, 25)
yBotón PROGRAM (34, 35, 40, 48)
uBotón SLEEP (16)
iBotón REMAIN (31, 37)
Dentro de la tapa
Dentro de la tapa
1
4
7
3
6
9
2
5
8
0
CLEAR SLEEP
REPEAT
ANGLE ZOOM D.R.C DSP MODE
SETUP TEST
PRO LOGIC
SETTING
SOUND
TOP MENU RETURN MUTING
1
2
3
4
5
6
7
8
A-B REPEAT
SEARCH REMAIN
PROGRAM
MENU
SLOW
9
p
q
w
e
r
t
y
u
i
n
DFM/AM AUX
TV VOLUME
E
TUNER PRESET
VOLUME
VCR CHANNEL
TUNING
TOP MENU
MENU
RETURN MUTING
ENTER
CLEARCLEAR GO GO TO REMAINREMAIN SLEEPSLEEP
EFFECTEFFECT
PROGRAMPROGRAM
REPEAREPEAT
REPEAREPEAT
ANGLEANGLE NTSC/PNTSC/PALAL DIGESTDIGEST DSP MODEDSP MODE
SET UPSET UP TEST TEST TONEONE
PRPRO LOGICO LOGIC
SETTINGSETTING
SOUNDSOUND
SLOSLOW
123
456
789
+10
ZOOMZOOM
A <–> BA <–> B
RM-STHA30U
DVD CINEMA SYSTEM
VCR
CONTROL
F.SEARCH
B.SEARCH
Para abrir la tapa del control remoto, apriete aquí, y
luego deslícela hacia abajo.
TOP MENU MUTING
MENU RETURN
VOLUME
RM-STHA30U
DVD CINEMA SYSTEM
SP01-10TH-A30[UW].pm6 02.8.23, 5:57 PM4

5
Español
Primeros pasos
Cómo instalar las pilas en el control remoto
Antes de utilizar el control remoto, deberá insertar las dos pilas
suministradas.
• Cuando utilice el control remoto, diríjalo directamente hacia el
sensor remoto de la unidad central.
1. En la parte posterior del control remoto retire la
tapa del compartimiento de pilas.
2. Inserte las pilas. Haga coincidir la polaridad:
(+) con (+) y (–) con (–).
3. Vuelva a colocar la tapa.
Cuando disminuya el alcance o la efectividad del control remoto,
cambie las pilas. Utilice dos pilas secas tipo UM-4“AAA”/IEC
“R03”.
PRECAUCION:
Para evitar fugas o grietas en las pilas, observe las siguientes
precauciones:
•Coloque las pilas en el control remoto haciendo coincidir la
polaridad: (+) con (+) y (–) con (–).
•Utilice pilas del tipo correcto. Las pilas pueden ser aparentemente
iguales, pero su tensión puede ser diferente.
•Siempre cambie ambas pilas a la vez.
•No deje las pilas expuestas al calor o al fuego.
Antes de la instalación
Precauciones generales
• NO inserte ningún objeto de metal dentro de la unidad central.
• NO desarme la unidad central ni extraiga los tornillos, las
cubiertas ni la carcasa.
• NO exponga la unidad central a la lluvia ni la humedad.
Lugar de instalación
• Instale la unidad central en un lugar nivelado y protegido de la
humedad.
• La temperatura del lugar de instalación de la unidad central debe
estar entre 5˚C y 35˚C.
• Asegúrese de dejar suficiente espacio de ventilación alrededor de
la unidad central. Una circulación de aire deficiente ocasionará
recalentamientos y daños a la unidad central.
Manipulación de la unidad central
• NO toque el cable de alimentación con las manos mojadas.
• NO tire del cable de alimentación para desenchufarlo. Para no dañar
el cable, desconéctelo siempre tirando de la clavija, no del cable.
• Mantenga el cable de alimentación alejado de los cables de
conexión y de la antena. El cable de alimentación puede producir
ruidos o interferencias en la pantalla. Para la conexión de la
antena, se recomienda usar un cable coaxial, por estar
debidamente aislado contra las interferencias.
• Si se produce una interrupción de la energía eléctrica, o si
desenchufa el cable de alimentación, los ajustes preestablecidos
como los canales FM/AM preajustados y los ajustes de sonido se
pueden borrar en unos días.
Verificación de los accesorios suministrados
Compruebe que dispone de todos los accesorios suministrados
siguientes. El número entre paréntesis indica la cantidad de piezas
suministradas.
• Control remoto (1)
• Pilas (2)
• Antena de cuadro de AM (1)
• Antena de FM (1)
• Adaptador para clavija de CA (1)
• Cable de vídeo (1)
Si faltara alguno de estos accesorios, póngase inmediatamente en
contacto con su proveedor.
Ajuste del selector de tensión
Antes de las conexiones y si es necesario, asegúrese de efectuar
primero lo siguiente.
Utilizando el interruptor selector de tensión del panel posterior,
ajuste a la tensión correcta de su área. Deslice el selector de tensión
con un destornillador, de manera que el número de tensión marcado
coincida con la tensión del sitio de conexión del sistema.
SP01-10TH-A30[UW].pm6 02.8.23, 5:57 PM5

6
Español
123
MIN MIN MIN MIN
COMPONENT OUT
Y
PBPR
4
Conexión de la antena de FM y AM
Antena de FM (suministrada)
Si la recepción de FM es deficiente,
conecte la antena FM exterior
(no suministrada).
Conexión de la antena de AM
Conecte la antena de cuadro de AM suministrada a los terminales
AM y H.
Gire el cuadro hasta que obtenga la menor recepción.
• Si la recepción es deficiente, conecte un hilo único cubierto de vinilo
al terminal AM. (Mantenga la antena de cuadro AM conectada.)
Nota:
Si el hilo de la antena de cuadro de AM está cubierto con
vinilo, quite el vinilo retorciéndolo de la manera indicada
en la figura.
Encaje las lengüetas del cuadro
en las ranuras de la base para
ensamblar la antena de cuadro
de AM.
Si la recepción de AM es deficiente, conecte un hilo
único cubierto de vinilo (no suministrado).
Antena de cuadro de
AM (suministrada)
Conexión de la antena de FM
Conecte la antena de FM suministrada al terminal FM 75 Ω
COAXIAL como medida provisional.
Extienda horizontalmente la antena de FM suministrada.
• Si la recepción es deficiente, conecte una antena exterior. Antes de
conectar un cable coaxial de 75 Ω (con un conector tipo estándar),
desconecte la antena de FM suministrada.
Unidad centra
Acerca del ventilador de enfriamiento
En el panel trasero de la unidad central se provee un ventilador de
enfriamiento para evitar un aumento anormal de la temperatura
interior de la unidad, asegurando así el normal funcionamiento de
la misma. Al aumentar la temperatura interior, el ventilador de
enfriamiento comienza a girar automáticamente para suministrar
aire frío exterior al interior de la unidad central.
Para fines de seguridad, observe atentamente lo siguiente.
• Asegúrese de proveer una buena ventilación alrededor de la
unidad central. Una falta de ventilación puede ocasionar
recalentamientos y daños a la unidad central.
• NO bloquee el ventilador de enfriamiento ni las rejillas u
orificios de ventilación. (Si se bloquean con un trozo de tela,
un periódico, etc., es posible que no se consiga disipar el calor.)
• NO TOQUE los cordones de los altavoces que comunican con el
ventilador de enfriamiento.
Ventilador de enfriamiento
(Consulte “Acerca del ventilador de enfriamiento” más abajo.)
SP01-10TH-A30[UW].pm6 02.8.23, 5:57 PM6

7
Español
Primeros pasos
DIGITAL
SURROUND
DIGITAL
COMPACT
DIGITAL VIDEO
STANDBY
AUDIO/FM MODE
DSP VOLUME SOURCE
DVD DIGITAL CINEMA SYSTEM TH-A30
STANDBY/ON
MIN MIN MIN MIN
COMPONENT OUT
Y
P
B
P
R
Subwoofer
Altavoz
trasero izquierdo
Altavoz
delantero
derecho
Altavoz
trasero derecho
Al altavoz central
Al altavoz
delantero izquierdo
Al altavoz delantero derecho
Al altavoz
trasero izquierdo Al subwoofer
Unidad central
Altavoz central
Al altavoz
trasero derecho
Altavoz
delantero
izquierdo
Diagrama de disposición de los altavoces
SP01-10TH-A30[UW].pm6 02.8.23, 5:57 PM7

8
Español
Conexión de los altavoces
Utilizando los cables de altavoz suministrados, conecte los altavoces
satélite, el altavoz central y el subwoofer a los terminales de altavoz
situados en el panel trasero.
Los cordones de los altavoces están provistos de etiquetas que
indican los terminales que se han de conectar.
• Conecte el cable rojo al terminal rojo (+), y el cable negro al
terminal negro (–), respectivamente.
PRECAUCION:
Utilice únicamente los altavoces que tengan la SPEAKER
IMPEDANCE indicada por los terminales de altavoz.
Conexión de los cables de altavoz a los terminales
1
Pulse y mantenga presionado el sujetador de
terminal.
2
Inserte el cable de altavoz.
3
Suelte el dedo del sujetador.
Notas:
•Si el cable del altavoz está cubierto con vinilo, quite el
vinilo retorciéndolo de la manera indicada en la figura.
•Asegúrese de que el hilo de núcleo de los cordones de
altavoz no quede expuesto fuera de los terminales. Esto
podría producir un cortocircuito.
Colocación de los altavoces
Para obtener el mejor sonido posible de este sistema, deberá colocar
todos los altavoces, a excepción del subwoofer, a la misma distancia
de la posición de audición, dirigiendo la parte delantera hacia el
oyente. Como el sonido bajo no es direccional, podrá colocar el
subwoofer en cualquier lugar deseado. Normalmente sitúelo delante
suyo.
Altavoz delantero
izquierdo
Altavoz delantero
derecho
Altavoz
trasero derecho
Subwoofer
Altavoz
trasero izquierdo
Altavoz central
Si sus altavoces no se pueden colocar a la misma distancia de la
posición de audición
Usted puede ajustar el tiempo de retardo del altavoz central y de los
altavoces traseros. Para una información más detallada sobre el ajuste
del tiempo de retardo, consulte “Ajuste del tiempo de retardo” en la
página 18 y 19.
Nota:
Puede cambiar la fase de los sonidos del subwoofer conectando los
cables de altavoz a los terminales de manera inversa; el cordón rojo
al terminal negro, y el cordón negro al terminal rojo. Cambiando la
fase logrará obtener sonidos bajos más efectivos.
PRECAUCION:
•Si desea instalar los altavoces satélites en la pared, solicite la tarea
a un técnico cualificado.
NO instale los altavoces satélite en la pared por sí mismo, pues se
podrían producir daños inesperados debido a la caída provocada
por una fijación incorrecta o una pared débil.
•Se requiere cuidado en la selección del lugar para instalar los
altavoces en la pared. Si interfieren en las actividades diarias, se
podrían producir lesiones personales o daños al equipo.
132
SP01-10TH-A30[UW].pm6 02.8.23, 5:57 PM8

9
Español
Primeros pasos
Las ilustraciones de los terminales de entrada/salida son
ejemplos típicos.
Cuando conecte el otro componente, refiérase también a los
manuales entregados con los mismos, dado que los nombres
de los terminales impresos en la parte trasera pueden variar
entre los componentes.
Si conecta un dispositivo de mejoramiento del sonido
como un ecualizador gráfico entre los componentes
fuente y esta unidad central, el sonido generado por este
sistema puede resultar distorsionado.
Conexión de los componentes de audio/vídeo
Desconecte la alimentación de todos los componentes antes
de realizar las conexiones.
Conecte el otro componente a la unidad central con el cable
de audio.
Utilice el cable suministrado con el otro componente o
adquiéralo en la una tienda del ramo.
Cable de audio (no suministrado)
OUT
LEFT
RIGHT
AUDIO
MIN
COMPONENT OUT
Y
P
B
P
R
Unidad central Sintonizador DBS
Grabadora de MD
Platina de cassette
Videograbadora
Televisor
Conexión del componente de audio
SP01-10TH-A30[UW].pm6 02.8.23, 5:57 PM9

10
Español
Podrá seleccionar uno de los tres tipos de conexiones—
A
,
B
y
C
.
•Si su televisor dispone de jacks de S-vídeo (separación Y/C) y/o
de componentes de vídeo (Y, P
R
, P
B
), conéctelos utilizando un
cable de S-video (no suministrado)
B
y/o cable de componente
de vídeo (no suministrado)
C
.
Utilizando estos jacks, podrá obtener una mejor calidad de
imagen, en el orden de: Componente de vídeo > S-vídeo >
Vídeo compuesto.
•Si su TV soporta entrada de vídeo progresivo, podrá disfrutar de
una imagen de alta calidad activando el modo de exploración
progresiva (Véase página 17).
Nota:
Mantenga el cable de alimentación alejado de los cordones de
conexión y de los cables de antena. El cable de alimentación puede
producir ruidos o interferencias en la pantalla.
Ahora, podrá conectar el cable de alimentación de la unidad central a la toma de CA.
A
B
C
Cordón S-vídeo (no suministrado)
Cordón de vídeo (suministrado) Cable del componente de vídeo (no suministrado)
Conexión del televisor
El cordón S-vídeo y el cable del componente de vídeo no se suministran con este sistema.
Utilice los cordones o cables suministrados con el otro componente o adquiéralos en una tienda del ramo.
Las ilustraciones de abajo son ejemplos típicos.
Cuando conecte el televisor, refiérase también al manual
entregado con el mismo, dado que los nombres de los
terminales impresos en la parte trasera pueden variar entre
los componentes.
Rojo
Azul
Verde
Rojo
Azul
Verde
Rojo
Azul
Verde
MINMIN
MIN
MIN
Televisor
Unidad central
A
B
C
CONPONENT OUT
Y
P
B
P
R
CONPONENT OUT
Y
P
B
Y
P
R
/C
R
P
B
/C
B
P
R
SP01-10TH-A30[UW].pm6 02.8.23, 5:57 PM10

11
Español
Operaciones básicas de DVD
Este manual explica las operaciones utilizando principalmente
los botones del control remoto. También podrá utilizar los
botones de la unidad central si tienen nombres (o marcas)
similares a los del control remoto.
Si las operaciones usando la unidad central son diferentes de las
realizadas con el control remoto, serán explicadas en cada caso.
1
Conectar la alimentación
Antes de encender el sistema, encienda su televisor y seleccione la
entrada de vídeo correcta. (Consulte el manual suministrado con su
televisor.)
•Cuando utilice un televisor de JVC, podrá encender su televisor
pulsando TV en el control remoto, y seleccionar la entrada de
vídeo pulsando TV/VIDEO. (Si su televisor no es de JVC,
consulte “Operación del televisor de otros fabricantes” en la
página 55.)
•
Para cambiar los mensajes OSD, o sea, la información en la
pantalla del televisor al idioma deseado, consulte
“
Configuración de los idiomas iniciales
” en las
páginas 49 y 50.
Pulse STANDBY/ON AUDIO (o
STANDBY/ON en el panel frontal).
La lámpara STANDBY se apaga y se enciende la lámpara de
iluminación de la unidad central. En la pantalla aparece la
indicación de la fuente seleccionada previamente.
2
Selección de la fuente
Pulse DVD.
La fuente cambia a DVD.
3
Cargar un DVD
En el panel frontal SOLAMENTE:
Pulse 0 para abrir la bandeja del disco y luego coloque
correctamente el DVD, con la etiqueta hacia arriba.
4
Iniciar la reproducción
Pulse 3/8.
La bandeja del disco se cierra. Aparece
“LOADING” durante unos instantes.
•También podrá iniciar la reproducción
cerrando la bandeja del disco usando 0
en el panel frontal.
5
Ajustar el volumen
Para aumentar el volumen, pulse y mantenga pulsado VOLUME +.
Para disminuir el volumen, pulse y mantenga pulsado VOLUME –.
PRECAUCION:
Siempre ajuste el volumen al mínimo antes de iniciar cualquier fuente.
Si el volumen está ajustado al nivel máximo, el repentino estallido de
energía acústica podría dañar permanentemente su oído y/o
estropear sus altavoces.
Notas:
•Pulsando VOLUME + o – repetidamente, podrá ajustar el nivel de
volumen paso por paso.
•El nivel de volumen se puede ajustar en 51 pasos: “MIN (mínimo)”,
01 a 49, y “MAX (máximo)”.
Para desactivar el sonido temporalmente
Desde el control remoto SOLAMENTE:
Pulse MUTING.
Para restablecer el sonido,
pulse de nuevo MUTING.
•El sonido también se restablece pulsando VOLUME + o –.
STANDBY/ON
AUDIO
DISPLAY
B.SEARCH
DOWN
REW
UP
FF
F.SEARCH
RETURN
STEP
TV/VIDEO
TV VOLUME
TV CHANNEL
SUBTITLE
TOP MENU
TV
STANDBY/ON
AUDIO
VCR
VCR
CONTROL
TUNER PRESET
ENTER
VOLUME
MENU
AUDIO/
FM MODE
DVD FM/AM AUX
MUTING
123
456
789
0
REMAIN
PROGRAM
D.R.CZOOM
SETUP
PROGRESSIVE
DSP MODE
SLEEP
TEST
PRO LOGIC
SETTING
SOUND
CLEAR
REPEAT
ANGLE
SLOW
SEARCH
A-B REPEAT
TUNING
VCR CHANNEL
1
STANDBY/ON
AUDIO
TV
5
VOLUME –
5
VOLUME +
TV/VIDEO
7
DSP MODE
8
7
MUTING
4
3/8
6
PROGRESSIVE
2
DVD
CORRECTO INCORRECTO
TOP MENU MENU RETURN MUTING
VOLUME
TUNER PRESET
DVD
•Antes de reproducir el disco, seleccione el sistema de
color adecuado para su televisor. Véase “Cambio del
sistema de color” en la página 17.
•Para una información más detallada sobre las
operaciones de DVD, consulte las páginas 27 a 36.
SP11-19TH-A30[UW].pm6 02.8.23, 5:57 PM11

12
Español
6
Selección del modo progresivo apropiado
Es posible seleccionar el modo progresivo de acuerdo con el tipo de
imagen (fuente de película o de vídeo).
Pulse PROGRESSIVE repetidamente hasta que
aparezca el modo progresivo que desea.
•Cada vez que pulsa el botón, el modo progresivo
cambia de la siguiente manera:
Notas:
•Este modo sólo se podrá utilizar cuando se selecciona el modo de
exploración progresiva.
• Para una información más detallada sobre cada modo progresivo,
véase la página 16.
7
Activación del Modo Surround o DSP
Puede disfrutar de dos modos Surround; Digital Multichannel
Surround (Dolby Digital y DTS Digital Surround) y DSP.
Digital Multichannel Surround—Dolby Digital y
DTS Digital Surround
Dolby Digital o DTS Digital Surround sólo tendrá efecto cuando
está escuchando un disco codificado con estas señales; en este caso,
el indicador DOLBY DIGITAL o DTS se enciende en la pantalla.
Para activar Dolby Digital o DTS Digital Surround
Al cargar un disco codificado con Dolby Digital o DTS Digital
Surround, el sistema lo detecta y lo empieza a reproducir
automáticamente con Multichannel Surround activado.
–Para una información más detallada sobre los modos Surround,
consulte “Creación de campos acústicos de gran realismo” en las
páginas 20 y 23.
Modos DSP—THEATER, HALL, LIVE CLUB,
DANCE CLUB,
Los modos DSP sólo tendrán efecto mientras se escucha un disco
grabado utilizando PCM Lineal; el indicador LINEAR PCM se
enciende en la pantalla.
Para activar los modos DSP
Pulse DSP MODE (o DSP en el panel frontal).
El indicador DSP se enciende y el modo DSP actual
aparece en la pantalla durante unos momentos.
•Cada vez que pulsa el botón, el modo DSP cambia
de la siguiente manera:
–Para una información más detallada sobre los modos DSP, consulte
“Creación de campos acústicos de gran realismo” en las páginas 21,
25 y 26.
Nota:
Antes de activar el modo Surround o DSP, ajuste la configuración de
los altavoces para obtener el mejor rendimiento de este sistema.
Para una información más detallada sobre la configuración de los
altavoces, consulte “Configuración de los altavoces” en las páginas
18 y 19.
8
Parar la reproducción
Pulse 7 dos veces.
La reproducción se detiene completamente y
aparece “DVD” en la pantalla. (El reproductor
DVD continúa funcionando durante 3 minutos
después que se pare la reproducción).
•Este sistema puede memorizar el punto de
fin aunque usted pulse 7 una sola vez. Al iniciar la reproducción
otra vez pulsando 3/8, la reproducción comenzará desde el punto
en que fue detenida—Reanudación de la reproducción.
Para sacar el disco cargado
Pulse 0.
Aparecerá “OPEN” en la pantalla y la bandeja del disco
sale.
Para cerrar la bandeja del disco, pulse 0 otra vez.
•Si no pulsa el botón, la bandeja del disco se cerrará
automáticamente 3 minutos después.
Para desconectar la alimentación (en espera)
Pulse STANDBY/ON AUDIO (o
STANDBY/ON en el panel frontal).
La lámpara de iluminación se apaga y la lámpara
STANDBY se enciende.
•Si pulsa STANDBY/ON AUDIO
(o STANDBY/ON en el panel frontal) mientras está
abierta la bandeja del disco, la bandeja del disco se cierra
automáticamente, y el sistema se apaga.
•En el modo de espera, se consume una pequeña cantidad de energía.
Para desconectar la alimentación completamente, desenchufe el cable
de alimentación de CA.
ns
VIDEO MODE FILM MODE
AUTO MODE
PROGRESSIVE
STANDBY/ON
AUDIO
DSP MODE
Indicadores de
la señal de
sonido en
la pantalla
Indicadores de
la señal de
sonido en
la pantalla
TUNER PRESET
HALLTHEATER
Indicación
normal
(cancelado)
LIVE CLUB
DANCE CLUB
SP11-19TH-A30[UW].pm6 02.8.23, 5:57 PM12

13
Español
Operaciones básicas de VCD/CD
1
Conectar la alimentación
Antes de encender el sistema, encienda su televisor y seleccione la
entrada de vídeo correcta. (Consulte el manual suministrado con su
televisor.)
•Cuando utilice un televisor de JVC, podrá encender su televisor
pulsando TV en el control remoto, y seleccionar la entrada de
vídeo pulsando TV/VIDEO. (Si su televisor no es de JVC,
consulte “Operación del televisor de otros fabricantes” en la
página 55.)
•Para cambiar los mensajes OSD, o sea, la información en la
pantalla del televisor al idioma deseado, consulte
“Configuración de los idiomas iniciales” en las páginas
49 y 50.
Pulse STANDBY/ON AUDIO (o
STANDBY/ON en el panel frontal).
La lámpara STANDBY se apaga y se enciende la
lámpara de iluminación de la unidad central. En la
pantalla aparece la indicación de la fuente seleccionada
previamente.
2
Selección de la fuente
Pulse DVD.
3
Cargar un VCD/CD
En el panel frontal SOLAMENTE:
Pulse 0 para abrir la bandeja del disco y luego coloque
correctamente el disco, con la etiqueta hacia arriba.
•Cuando utilice un CD single (8 cm), colóquelo en el circulo
interior de la bandeja del disco.
•El uso continuo de CDs de forma irregular (forma de corazón,
octogonal, etc.,) puede causar daños a la unidad central.
4
Iniciar la reproducción
Pulse 3/8.
La bandeja del disco se cierra. Aparece
“LOADING” durante unos instantes.
•También podrá iniciar la reproducción
cerrando la bandeja del disco usando 0
en el panel frontal.
STANDBY/ON
AUDIO
CORRECTO INCORRECTO
TUNER PRESET
DISPLAY
B.SEARCH
DOWN
REW
UP
FF
F.SEARCH
RETURN
STEP
TV/VIDEO
TV VOLUME
TV CHANNEL
SUBTITLE
TOP MENU
TV
STANDBY/ON
AUDIO
VCR
VCR
CONTROL
TUNER PRESET
ENTER
VOLUME
MENU
AUDIO/
FM MODE
DVD FM/AM AUX
MUTING
123
456
789
0
REMAIN
PROGRAM
D.R.CZOOM
SETUP
PROGRESSIVE
DSP MODE
SLEEP
TEST
PRO LOGIC
SETTING
SOUND
CLEAR
REPEAT
ANGLE
SLOW
SEARCH
A-B REPEAT
TUNING
VCR CHANNEL
1
STANDBY/ON
AUDIO
TV
5
VOLUME –
5
VOLUME +
TV/VIDEO
6
DSP MODE
7
7
MUTING
4
3/8
DVD
2
DVD
•Antes de reproducir el disco, seleccione el sistema de
color adecuado para su televisor. Véase “Cambio del
sistema de color” en la página 17.
•SVCD puede accionarse utilizando el procedimiento de
operación de VCD.
•Para una información más detallada sobre las
operaciones de VCD/CD, consulte las páginas 27, 28 y
37 a 42.
SP11-19TH-A30[UW].pm6 02.8.23, 5:57 PM13

14
Español
5
Ajustar el volumen
Para aumentar el volumen, pulse y mantenga pulsado VOLUME +.
Para disminuir el volumen, pulse y mantenga pulsado VOLUME –.
PRECAUCION:
Siempre ajuste el volumen al mínimo antes de iniciar cualquier fuente.
Si el volumen está ajustado al nivel máximo, el repentino estallido de
energía acústica podría dañar permanentemente su oído y/o
estropear sus altavoces.
Notas:
•Pulsando VOLUME + o – repetidamente, podrá ajustar el nivel de
volumen paso por paso.
•El nivel de volumen se puede ajustar en 51 pasos: “MIN (mínimo)”,
01 a 49 y “MAX (máximo)”.
Para desactivar el sonido temporalmente
Desde el control remoto SOLAMENTE:
Pulse MUTING.
Para restablecer el sonido, pulse
de nuevo MUTING.
•El sonido también se restablece pulsando VOLUME + o –.
6
Activación del Modo DSP
Podrá disfrutar de los modos DSP.
Modos DSP—THEATER, HALL, LIVE CLUB,
DANCE CLUB
Los modos DSP sólo tendrán efecto mientras se escucha un disco
grabado utilizando PCM Lineal; el indicador LINEAR PCM se
enciende en la pantalla.
Para activar los modos DSP
Pulse DSP MODE (o DSP en el panel frontal).
El indicador DSP se enciende y el modo DSP actual
aparece en la pantalla durante unos momentos.
•Cada vez que pulsa el botón, el modo DSP cambia
de la siguiente manera:
–Para una información más detallada sobre los modos DSP, consulte
“Creación de campos acústicos de gran realismo” en las páginas 21,
25 y 26.
Nota:
Antes de activar el modo DSP, ajuste la configuración de los
altavoces para obtener el mejor rendimiento de este sistema.
Para una información más detallada sobre la configuración de los
altavoces, consulte “Configuración de los altavoces” en las páginas
18 y 19.
7
Parar la reproducción
Pulse 7 dos veces.
La reproducción se detiene completamente
y aparece “VCD” o “CD” en la pantalla.
(El reproductor DVD continúa funcionando
durante 3 minutos después que se pare la
reproducción.)
•Este sistema puede memorizar el punto de fin aunque usted pulse
7 una sola vez. Al iniciar la reproducción otra vez pulsando 3/8,
la reproducción comenzará desde el punto en que fue detenida—
Reanudación de la reproducción.
Para sacar el disco cargado
Pulse 0.
Aparecerá “OPEN” en la pantalla y la bandeja del disco sale.
Para cerrar la bandeja del disco, pulse 0 otra vez.
•Si no pulsa el botón, la bandeja del disco se cerrará
automáticamente 3 minutos.
Para desconectar la alimentación (en espera)
Pulse STANDBY/ON AUDIO (o
STANDBY/ON en el panel frontal).
La lámpara de iluminación se apaga y la lámpara
STANDBY se enciende.
•Si pulsa STANDBY/ON AUDIO
(o STANDBY/ON en el panel frontal) mientras está abierta la
bandeja del disco, la bandeja del disco se cierra automáticamente,
y el sistema se apaga.
•En el modo de espera, se consume una pequeña cantidad de energía.
Para desconectar la alimentación completamente, desenchufe el cable
de alimentación de CA.
STANDBY/ON
AUDIO
DSP MODE
Indicadores de la
señal de sonido
en la pantalla
TUNER PRESET
TOP MENU MENU RETURN MUTING
VOLUME
HALLTHEATER
Indicación
normal
(cancelado)
LIVE CLUB
DANCE CLUB
SP11-19TH-A30[UW].pm6 02.8.23, 5:57 PM14

15
Español
1
Conectar la alimentación
Pulse STANDBY/ON AUDIO (o
STANDBY/ON en el panel frontal).
La lámpara STANDBY se apaga y se enciende la
lámpara de iluminación de la unidad central.
En la pantalla aparece la indicación de la fuente
seleccionada previamente.
2
Seleccionar la banda
Desde el control remoto:
Pulse FM/AM.
Se sintonizará la emisora recibida
en último término de la banda seleccionada.
•Cada vez que pulsa el botón, la banda cambia
alternativamente entre FM y AM.
En el panel frontal:
Pulse SOURCE repetidamente hasta que la banda
deseada (FM o AM) aparezca en la pantalla.
Se sintoniza la emisora recibida en último término de la
banda seleccionada.
•Cada vez que pulsa el botón, la fuente cambia de la
siguiente manera:
* Aparece “WAIT” en la pantalla.
3
Ajustar el volumen
Para aumentar el volumen, pulse y mantenga pulsado VOLUME +.
Para disminuir el volumen, pulse y mantenga pulsado VOLUME –.
PRECAUCION:
Siempre ajuste el volumen al mínimo antes de iniciar cualquier fuente.
Si el volumen está ajustado al nivel máximo, el repentino estallido de
energía acústica podría dañar permanentemente su oído y/o
estropear sus altavoces.
Notas:
•Pulsando VOLUME + o – repetidamente, podrá ajustar el nivel de
volumen paso por paso.
•El nivel de volumen se puede ajustar en 51 pasos: “MIN (mínimo)”,
01 a 49 y “MAX (máximo)”.
•Podrá desactivar el sonido temporalmente pulsando MUTING.
4
Sintonizar una emisora
Desde el control remoto:
Pulse y mantenga pulsado
TUNING + o – hasta que la
frecuencia de la emisora
comience a cambiar
continuamente en la pantalla.
El sistema comienza a buscar una emisora.
En el panel frontal:
1) Pulse 7 de manera que “MANUAL” aparezca en la pantalla.
2) Pulse y mantenga pulsado ¢ o 4 hasta que la frecuencia
de la emisora comience a cambiar continuamente en la pantalla.
El sistema empieza a buscar una emisora.
Notas:
•Cuando se sintoniza una emisora con una intensidad de señal
suficiente, el indicador se enciende en la pantalla.
•Cuando se recibe un programa FM estéreo, el indicador
también se enciende.
•Si pulsa el botón repetidamente, la frecuencia cambiará paso por
paso.
Para desconectar la alimentación (en espera)
Pulse de nuevo STANDBY/ON AUDIO
(o STANDBY/ON en el panel frontal).
La lámpara de iluminación se apaga y la lámpara
STANDBY se enciende.
•En el modo de espera, se consume una pequeña cantidad
de energía. Para desconectar la alimentación completamente,
desenchufe el cable de alimentación de CA.
Operaciones básicas del sintonizador
STANDBY/ON
AUDIO
FM/AM
AUX IN
FMAM
Reproductor DVD
*
SOURCE
B.SEARCH F.SEARCH
VCR CHANNEL
TUNING
STANDBY/ON
AUDIO
VOLUME
•Para una información más detallada sobre las
operaciones del sintonizador, consulte “Operaciones
del sintonizador” en las páginas 47 y 48.
•
El ajuste inicial de la separación entre frecuencias para el
sintonizador de AM es de 10 kHz. Es posible cambiar la
separación entre frecuencias. Consulte “Ajuste de la separación
entre frecuencias del sintonizador de AM” en la página 47.
DISPLAY
B.SEARCH
DOWN
REW
UP
FF
F.SEARCH
RETURN
STEP
TV/VIDEO
TV VOLUME
TV CHANNEL
SUBTITLE
TOP MENU
TV
STANDBY/ON
AUDIO
VCR
VCR
CONTROL
TUNER PRESET
ENTER
VOLUME
MENU
AUDIO/
FM MODE
DVD FM/AM AUX
MUTING
PROGRESSIVE
TUNING
VCR CHANNEL
1
STANDBY/ON
AUDIO
3
VOLUME –
3
VOLUME +
2
FM/AM
4
TUNING –
4
TUNING +
MUTING
SP11-19TH-A30[UW].pm6 02.8.23, 5:57 PM15

16
Español
Otras operaciones básicas
10 20 30 60
150 120 90
OFF
(Cancelado)
SLEEP
Escuchar el sonido del equipo externo
Podrá escuchar el sonido de un equipo externo conectado a los jacks
AUX IN del panel posterior de la unidad central.
1
Seleccionar AUX como fuente.
Desde el control remoto:
Pulse AUX.
La fuente cambia a equipo externo conectado a los
jacks AUX IN.
En el panel frontal:
Pulse SOURCE repetidamente hasta que
“AUX IN” aparezca en la pantalla.
•Cada vez que pulsa el botón, la fuente cambia de
la siguiente manera:
* Aparece “WAIT” en la pantalla.
2
Iniciar la reproducción del equipo externo.
•Para una información más detallada sobre el equipo externo,
consulte el manual suministrado con el mismo.
Cuando está escuchando un sonido codificado con Dolby
Surround, podrá disfrutar del efecto Dolby Surround.
Para activar Dolby Surround, vaya al paso
3
.
3
Pulsar PRO LOGIC para activar
Dolby Surround.
•Cada vez que pulsa el botón, el modo Dolby
Surround cambia de la siguiente manera:
•Cuando se activa Dolby Surround, el indicador PRO LOGIC
se enciende en la pantalla.
AUX IN
FMAM
Reproductor DVD*
AUX
SOURCE
SLEEP
SLEEP
DISPLAY
B.SEARCH
DOWN
REW
UP
FF
F.SEARCH
RETURN
STEP
TV/VIDEO
TV VOLUME
TV CHANNEL
SUBTITLE
TOP MENU
TV VCR
VCR
CONTROL
TUNER PRESET
ENTER
VOLUME
MENU
AUDIO/
FM MODE
DVD FM/AM AUX
MUTING
123
456
789
0
REMAIN
PROGRAM
D.R.CZOOM
SETUP
PROGRESSIVE
DSP MODE
SLEEP
TEST
PRO LOGIC
SETTING
SOUND
CLEAR
REPEAT
ANGLE
SLOW
SEARCH
A-B REPEAT
TUNING
VCR CHANNEL
AUX
SLEEP
PRO LOGIC 3 STEREO
STEREO
(cancelado)
PRO LOGIC
PRO LOGIC
VIDEO MODE FILM MODE
AUTO MODE
PROGRESSIVE
–Para una información más detallada sobre los modos Pro Logic,
consulte “Creación de campos acústicos de gran realismo” en las
páginas 20 y 24.
Selección del modo progresivo apropiado
Podrá seleccionar el modo progresivo apropiado de acuerdo con el
tipo de imagen (fuente de película o de vídeo).
Desde el control remoto SOLAMENTE:
Pulse PROGRESSIVE repetidamente durante la
reproducción hasta que aparezca el modo
progresivo que desea.
•Cada vez que pulsa el botón, el modo progresivo
cambia de la siguiente manera:
VIDEO MODE : Adecuado para reproducir un disco de fuente de
vídeo.
FILM MODE : Adecuado para reproducir una película o un disco
de fuente progresiva.
AUTO MODE : Normalmente seleccione esta opción. Se utiliza
para reproducir un disco que contenga tanto
materiales de fuente de vídeo como de película.
Este sistema reconoce el tipo de imagen (fuente
de película o de vídeo) del capítulo actual.
•Si la imagen de reproducción no es clara o es ruidosa, o si aparecen
líneas oblicuas irregulares en la imagen, trate de cambiar a otros
modos.
Notas:
•Este modo sólo se podrá utilizar cuando esté seleccionado el modo
de exploración progresiva (véase página 17).
•Para la reproducción de VCD/SVCD, VIDEO MODE se selecciona
automáticamente y no puede cambiarse.
Para desconectar la alimentación con el
temporizador
Podrá quedarse dormido mientras escucha música—Temporizador
Sleep (Temporizador dormir).
Desde el control remoto SOLAMENTE:
Pulse SLEEP.
•Cada vez que pulsa el botón, la hora de apagado cambia
de la siguiente manera:
Cuando llegue la hora de apagado, el sistema se apaga
automáticamente.
Para verificar o cambiar el tiempo restante que
queda hasta la hora apagado
Pulse una vez SLEEP.
Aparecerá el tiempo restante (en minutos) en la pantalla.
•Pulsando SLEEP podrá cambiar la hora de apagado.
Para cancelar el temporizador Sleep
Pulse SLEEP repetidamente hasta que aparezca
“OFF” en la pantalla.
•El temporizador Sleep también se cancela al desconectar
la alimentación.
PROGRESSIVE
SP11-19TH-A30[UW].pm6 02.8.23, 5:57 PM16

17
Español
Cambio del modo de exploración
Este sistema soporta el sistema de exploración progresiva (525p*),
así como el sistema de exploración entrelazada convencional
(525i*). Si su TV está equipado con jacks de vídeo componente que
soporten entrada de vídeo progresivo, podrá disfrutar de una alta
calidad de imagen desde el reproductor DVD incorporado.
•Refiérase también a los manuales de instrucciones suministrados
con su televisor.
•Si su televisor está equipado con jacks de vídeo componente que
no soportan la entrada de vídeo progresivo, no cambie el modo de
exploración al modo de exploración progresiva (P-SCAN MODE).
* 525p y 525i indican el número de líneas de exploración y el
formato de exploración de una señal de vídeo.
•525p indica 525 líneas de exploración con formato progresivo.
•525i indica 525 líneas de exploración con formato entrelazado.
Desde el control remoto SOLAMENTE:
1
Pulse DVD.
El modo de exploración se puede cambiar solamente
cuando se ha seleccionado DVD como fuente y se
detiene la reproducción.
Si no hay un disco cargado, vaya al paso
3
.
2
Pulse 7.
La reproducción se para.
3
Pulse y mantenga pulsado
PROGRESSIVE durante unos
momentos.
•Cada vez que pulsa y mantiene pulsado el botón, el modo de
exploración cambia alternativamente entre “I-SCAN MODE”
y “P-SCAN MODE”.
I (Entrelazado)–SCAN MODE
: Selecciónelo si su televisor equipado con jacks de vídeo
componente no soporta la entrada de vídeo progresivo (TV
convencional).
P (Progressive)–SCAN MODE
: Selecciónelo si su televisor equipado con jacks de vídeo
componente soporta la entrada de vídeo progresivo.
PROGRESSIVE
Configuraciones del televisor
Para seleccionar un modo progresivo apropiado para las imágenes
de reproducción, véase “Selección de un modo progresivo
apropiado” en la página 16.
DVD
TUNER PRESET
Cambio del sistema de color
Este sistema es compatible con los sistemas PAL y NTSC.
Seleccione el sistema de color para que corresponda con el sistema
de color de su televisor. Asegúrese de que el sistema de color
indicado en la etiqueta del envoltorio de un disco DVD, Vídeo CD o
SVCD coincida con su televisor.
•El sistema de color se puede cambiar solamente cuando la
unidad está en espera.
En el panel frontal SOLAMENTE:
1
Pulse y mantenga pulsado ¢ durante
unos momentos.
•Mientras mantiene pulsado el botón, el sistema de
color cambia alternativamente entre “NTSC” y “PAL”.
2
Suelte ¢ para seleccionar el sistema de color
deseado.
Notas
•El modo de exploración progresiva se encuentra disponible
solamente cuando se ha seleccionado el sistema de color de
NTSC.
•Algunos televisores progresivos y televisores de alta definición no
son completamente compatibles con este sistema, y en tales
casos, no se podrá obtener una imagen natural cuando se
reproduce un DVD en el modo de exploración progresiva.
En tal caso, cambie el modo de exploración a “I-SCAN MODE”.
Para verificar la compatibilidad de su televisor, póngase en
contacto con el centro de servicio a la clientela de JVC de su
localidad.
•Todos los televisores progresivos y televisores de alta definición de
JVC son completamente compatibles con este sistema.
Acerca del sistema de exploración
El método de exploración convencional para visualizar señales de
vídeo en la pantalla de TV se denomina “Exploración
entrelazada”. Con este método, se visualiza simultáneamente sólo
la mitad de las líneas horizontales (llamado un “campo”). Por lo
tanto, dos campos constituyen una sola imagen (cuadro); es decir,
el primer campo, que contiene todas las líneas de número impar,
se visualiza seguida del segundo campo, que contiene todas las
líneas de número par.
Por otra parte, el sistema de exploración progresiva explora todas
las líneas horizontales a la vez y por lo tanto, es posible duplicar
el número de líneas de exploración visualizadas
simultáneamente, produciendo una imagen de alta densidad, libre
de parpadeo.
Para ver un vídeo con escaneado progresivo, el monitor (o TV o
proyector) que se va a conectar a la unidad debe tener entradas
progresivas.
Dependiendo del formato de la fuente del material, el DVD
VIDEO se puede clasificar en dos tipos; fuente de película y
fuente de vídeo (tenga en cuenta que algunos DVD VIDEO
contienen tanto fuente de película como fuente de vídeo). Las
fuentes de película se graban como información de 24 cuadros
por segundo mientras que las fuentes de vídeo (NTSC) se graban
como información de 30 cuadros por segundo (60 campos por
segundo entrelazados).
Cuando este sistema reproduce datos de una fuente de película,
se crean señales de salida progresiva no entrelazadas utilizando
los datos originales. Cuando se reproduce una fuente de vídeo, la
unidad intercala líneas entre las líneas entrelazadas de cada uno
para crear una imagen seudo no entrelazada y la genera como
señales progresivas.
SP11-19TH-A30[UW].pm6 02.8.23, 5:57 PM17

18
Español
Configuración de los altavoces
DISPLAY
B.SEARCH
DOWN
REW
UP
FF
F.SEARCH
RETURN
STEP
TV/VIDEO
TV VOLUME
TV CHANNEL
SUBTITLE
TOP MENU
TV
STANDBY/ON
AUDIO
VCR
VCR
CONTROL
TUNER PRESET
ENTER
VOLUME
MENU
AUDIO/
FM MODE
DVD FM/AM AUX
MUTING
123
456
789
0
REMAIN
PROGRAM
D.R.CZOOM
SETUP
PROGRESSIVE
DSP MODE
SLEEP
TEST
PRO LOGIC
SETTING
SOUND
CLEAR
REPEAT
ANGLE
SLOW
SEARCH
A-B REPEAT
TUNING
VCR CHANNEL
23
PRO LOGIC
SETTING
Ajuste del tiempo de retardo
Ajuste el tiempo de retardo del sonido del altavoz central y de los
altavoces traseros, comparándolo con el del sonido de los altavoces
delanteros. Si la distancia entre su punto de audición y el altavoz
central* y/o altavoces** traseros es prácticamente igual que con los
altavoces delanteros, seleccione “00 MS (mseg.)”.
* El tiempo de retardo se puede ajustar solamente cuando el
indicador DOLBY DIGITAL o DTS se encuentra encendido en
la pantalla.
** El tiempo de retardo se puede ajustar solamente cuando los
indicadores DOLBY DIGITAL, DTS o PRO LOGIC se
encuentra encendido en la pantalla.
Para Dolby Digital o DTS Digital Surround:
Antes de empezar, recuerde que...
Hay un límite de tiempo para realizar los siguientes pasos. Si se cancela
el ajuste antes de terminar, comience otra vez desde el paso
1
.
1
Seleccionar y reproducir un DVD codificado con
Dolby Digital o DTS Digital Surround.
2
Pulsar SETTING repetidamente hasta
que en la pantalla aparezca una de las
indicaciones de tiempo de retardo (con el
ajuste actual*).
•Cada vez que pulsa el botón, la indicación en la pantalla
principal cambia de la siguiente manera:
C–DLY (Retardo central) : Para registrar el tiempo de retardo para
el altavoz central—desde 0 mseg. a
5 mseg.
R–DLY (Retardo trasero) : Para registrar el tiempo de retardo para
los altavoces traseros—desde 0 mseg.
a 15 mseg.
* El ajuste inicial para el altavoz central es “00 MS”.
El ajuste inicial para los altavoces traseros es “00 MS”.
Si ya ha cambiado el ajuste, se mostrará un valor diferente.
3
Pulsar 3 o 2 para ajustar el
tiempo de retardo.
•3: El tiempo de retardo aumenta.
• 2: El tiempo de retardo disminuye.
•Un aumento (o disminución) de
1 mseg. en el tiempo de retardo
corresponde a un aumento (o
disminución) de 30 cm en distancia.
4
Repetir los pasos
2
y
3
para ajustar el otro
tiempo de retardo.
R–DLYC–DLY
Indicación normal
(cancelado)
ENTER
SETTING
SP11-19TH-A30[UW].pm6 02.8.23, 5:57 PM18

19
Español
Para Dolby Pro Logic:
Antes de empezar, recuerde que...
Hay un límite de tiempo para realizar los siguientes pasos. Si se cancela
el ajuste antes de terminar, comience otra vez desde el paso
1
.
1
Pulsar AUX para seleccionar el
componente externo como fuente.
2
Comenzar a reproducir la fuente codificada con
Dolby Surround.
3
Pulsar PRO LOGIC repetidamente en el
control remoto para seleccionar Dolby
Pro Logic.
4
Pulsar SETTING repetidamente hasta
que en la pantalla aparezca una de las
indicaciones de tiempo de retardo (con el
ajuste actual*).
•Cada vez que pulsa el botón, la indicación en la pantalla
principal cambia de la siguiente manera:
R–DLY (Retardo trasero) : Para registrar el tiempo de retardo para
los altavoces traseros—desde 15 mseg.
a 30 mseg.
* El ajuste inicial para los altavoces traseros es “15 MS”.
Si ya ha cambiado el ajuste, se mostrará un valor diferente.
5
Pulsar 3 o 2 para ajustar el
tiempo de retardo.
•3: El tiempo de retardo aumenta.
• 2: El tiempo de retardo disminuye.
•Un aumento (o disminución) de
1 mseg. en el tiempo de retardo
corresponde a un aumento (o
disminución) de 30 cm en distancia.
2,1 m
2,4 m
2,7 m
3,0 m
Altavoz delantero
izquierdo
Altavoz delantero
derecho
Subwoofer
Altavoz central
Altavoz trasero
izquierdo
Altavoz trasero
derecho
Ej.: En este caso, ajuste C–DLY a “01 MS” y R–DLY a
“03 MS”
ENTER
SETTING
Un aumento (o disminución) de 1 mseg. en el tiempo de
retardo corresponde a un aumento (o disminución) de
30 cm en distancia.
Configuración de los altavoces
PRO LOGIC
AUX
R–DLY Indicación normal
(cancelado)
SP11-19TH-A30[UW].pm6 02.8.23, 5:57 PM19

20
Español
Dolby Pro Logic y Dolby 3 Stereo
El formato de codificación Dolby Surround graba en 2 canales las
señales del canal delantero izquierdo, del canal delantero derecho,
del canal central y del canal trasero (total 4 canales).
El decodificador Dolby Pro Logic incorporado a este sistema
decodifica las señales de estos 2 canales en señales de 4 canales
originales: reproducción multicanal en base a matriz, para brindarle
sonidos estereofónicos de gran realismo en su sala de audición.
Cuando se activa uno de los modos Dolby Surround, el indicador
PRO LOGIC se enciende en la pantalla.
Indicaciones en la pantalla para cada modo
Surround
•Dolby Digital
•DTS Digital Surround
•Dolby Pro Logic
•Dolby 3 Stereo
•DSP*
*Cuando selecciona FM/AM o AUX como fuente, el indicador
PCM Lineal ( ) no se enciende.
–Según los ajustes de los altavoces, algunos indicadores del
canal de audio podrían no encenderse. En este caso, realice
correctamente la configuración de los altavoces.
Creación de campos acústicos de gran realismo
Usted podrá utilizar los modos Surround siguientes para reproducir
un campo acústico de gran realismo.
•Digital Multichannel Surround—Dolby Digital y DTS Digital
Surround
•Dolby Surround
•Modos DSP (Procesador digital de señal)
■ Dolby Digital y DTS Digital Surround
Para disfrutar plenamente del efecto Surround, todos los
altavoces deben estar conectados y activados.
Dolby Digital*
Se utiliza para reproducir las pistas de sonido multicanal del
software codificado con Dolby Digital ( ).
El método de codificación Dolby Digital (llamado formato de audio
digital de canal 5,1 discreto) graba y comprime digitalmente las
señales del canal delantero izquierdo, canal delantero derecho, canal
central, canal trasero izquierdo, canal trasero derecho, y canal LFE
(en total 6 canales, aunque el canal LFE se cuenta como canal 0,1,
de ahí su denominación de canales 5,1). Puesto que cada canal es
completamente independiente de las señales de los demás canales
para evitar interferencias, podrá obtener una calidad acústica
excelente con un efecto estereofónico y de sonido envolvente
verdaderamente superior.
Asimismo, Dolby Digital brinda sonidos traseros estereofónicos, y
establece la frecuencia de corte de los agudos traseros a 20 kHz,
frente a la de 7 kHz para Dolby Pro Logic. Esto permite ampliar la
imagen del sonido e incrementar la sensación de estar allí, de una
manera mucho mejor que Dolby Pro Logic.
Cuando el sistema detecta señales Dolby Digital, el indicador
DOLBY DIGITAL se enciende en la pantalla.
DTS Digital Surround**
Se utiliza para reproducir las pistas de sonido multicanal del
software codificado con DTS Digital Surround ( ).
El DTS Digital Surround es otro formato de audio digital de canal
5,1 discreto disponible en software CD, LD, y DVD.
Al compararse con Dolby Digital, el régimen de compresión de
audio es relativamente bajo. Esto hace que el formato DTS Digital
Surround pueda añadir amplitud y profundidad al sonido
reproducido. Como resultado, el DTS Digital Surround ofrece
sonidos naturales, sólidos y nítidos.
Cuando el sistema detecta señales DTS Digital Surround, el indicador
DTS se enciende en la pantalla.
■ Dolby Surround*
Se utiliza para reproducir pistas de sonido de las cintas VCR
codificadas con Dolby Surround (
DOLBY SURROUND
).
Esto se utiliza solamente para las fuentes de sonido que entran a
través de los jacks AUX IN.
**
Fabricado bajo licencia de Digital Theater Systems, Inc. US Pat. No.
5.451.942 y otras patentes mundiales emitidas y pendientes. “DTS” y
“DTS Digital Surround” son marcas comerciales de Digital Theater
Systems, Inc. ©1996 Digital Theater Systems, Inc. Reservados todos
los derechos.
*
Fabricado bajo licencia de Dolby Laboratories. “Dolby”, “Pro Logic”,
y el símbolo con una doble D son marcas registradas de Dolby
Laboratories. Trabajos confidenciales no publicados. ©1992–1997
por Dolby Laboratories. Todos los derechos quedan reservados.
SP20-26TH-A30[UW].pm6 02.8.23, 5:57 PM20

21
Español
■ Modos DSP (Procesador digital de señal)
Los modos DSP han sido diseñados para crear importantes
elementos Surround acústicos.
El sonido que se escucha en un teatro, un sala de concierto, un live
club, o un dance club se compone de sonido directo y sonido
indirecto: reflexiones iniciales y reflexiones desde atrás. Los sonidos
directos llegan directamente al oyente sin reflexión alguna. Por otra
parte, los sonidos indirectos llegan con un retraso que depende de las
distancias del techo y de las paredes.
Estos sonidos indirectos son elementos importantes de los efectos
del sonido envolvente acústico.
Los siguientes modos DSP se proveen con esta unidad.
THEATER : Brinda una sensación de teatro.
HALL : Brinda una vocal clara y la sensación de una sala
de concierto.
LIVE CLUB : Revive el ambiente de un club de música en vivo
con techo bajo.
DANCE CLUB : Brinda sonidos graves palpitantes.
Estos modos DSP se pueden utilizar para añadir efectos del sonido
envolvente acústico mientras se está reproduciendo software
analógico estéreo o software digital PCM Lineal, brindándole la
sensación de “estar allí” mismo.
Cuando uno de los modos DSP está seleccionado, el indicador DSP
se enciende en la pantalla.
Para comprobar las conexiones de los altavoces y los ajustes
usando el tono de prueba
1. Seleccione y reproduzca un DVD codificado con Dolby
Digital o DTS Digital Surround.
2. Pulse TEST en el control remoto.
El tono de prueba sale a través de los altavoces
(excepto subwoofer), uno tras otro.
• Si hay algún altavoz, verifique la conexión de los altavoces
(consulte las páginas 7 y 8).
3. Pulse TEST de nuevo para parar el tono de prueba.
TEST
Creación de campos acústicos de gran realismo
Modo Surround Multichannel Pro Logic* DSP (cancelado)
Surround Pro Logic 3 Stereo
THEATER HALL
LIVE CLUB DANCE CLUB
STEREO
Analógico ⳯䡬䡬䡬䡬䡬䡬䡬
PCM Lineal ⳯䡬䡬䡬䡬䡬䡬䡬
Dolby Digital 䡬⳯⳯⳯⳯⳯⳯⳯
Multichannel
Dolby Surround
⳯䡬䡬䡬䡬䡬䡬䡬
DTS Digital 䡬⳯⳯⳯⳯⳯⳯⳯
Surround
Formato de la señal de entrada
Modo Surround disponible de acuerdo con el formato de la señal de entrada 䡬: Posible ⳯: Imposible
* Puede usar el modo Pro Logic para todas las fuentes de 2 canales, pero el efecto Surround no será suficiente, a menos que se
trate de una fuente codificada Dolby Surround.
SP20-26TH-A30[UW].pm6 02.8.23, 5:57 PM21

22
Español
B.SEARCH
REW FF
F.SEARCH
RETURN
TOP MENU
ENTER
VOLUME
MENU MUTING
123
456
789
0
REMAIN
PROGRAM
D.R.CZOOM
SETUP
DSP MODE
SLEEP
TEST
PRO LOGIC
SETTING
SOUND
CLEAR
REPEAT
ANGLE
SLOW
SEARCH
A-B REPEAT
TUNING
VCR CHANNEL
2 3
PRO LOGIC
SOUND
Ajuste del sonido estéreo
Puede realizar los siguientes ajustes:
Se recomienda realizar los ajustes desde el punto de audición actual
mientras escucha los sonidos reproducidos.
–Balance de salida para los altavoces delanteros
–Nivel de salida para el subwoofer
Una vez que ajuste estos elementos, los mismos tienen efecto para
todos los modos Surround.
Antes de empezar, recuerde que...
•Hay un límite de tiempo para realizar los siguientes pasos. Si se
cancela el ajuste antes de terminar, comience otra vez desde el
paso
2
.
1
Seleccionar y reproducir cualquier fuente, a
excepción de Dolby Digital o DTS Digital
Surround.
2
Cancelar Dolby Surround o los modos DSP, si
estuvieran activados.
Para desactivar Dolby Surround:
Pulse PRO LOGIC en el control remoto hasta que
aparezca “STEREO” en la pantalla.
Para desactivar los modos DSP:
Pulse DSP MODE (o DSP en el panel frontal)
hasta que el indicador DSP desaparezca de la
pantalla.
Ahora, ya está preparado para realizar los ajustes.
•Para ajustar el balance de salida para los altavoces delanteros, vaya
al paso siguiente.
•Para ajustar el nivel de salida del subwoofer, vaya al paso
4
.
00 F 00 00 R 00 CEN
Indicación normal
(cancelado) SW REAR
00 F 00 00 R 00 CEN
Indicación normal
(cancelado) SW REAR
3
Para ajustar el balance de salida de los altavoces
delanteros
1) Pulse SOUND repetidamente hasta que
en la pantalla aparezca la indicación de
ajuste para los altavoces delanteros.
•Cada vez que pulsa el botón, la indicación de ajuste en la
pantalla cambia de la siguiente manera:
2) Pulse 3 o 2 para ajustar el
balance de salida.
3: Disminuye la salida del altavoz
izquierdo, o restablece la salida
del altavoz derecho.
2: Disminuye la salida del altavoz
derecho, o restablece la salida
del altavoz izquierdo.
•El balance de salida cambia de OFF
(silencio), –06 (reducción máxima)
a 00 (sin reducción).
•“00 F 00” es el ajuste inicial (el balance de salida está en
la posición central). Si ya lo ha cambiado, aparecerá otro
valor.
4
Para ajustar el nivel de salida del subwoofer
1) Pulse SOUND repetidamente para
seleccionar “SW”.
•Cada vez que pulsa el botón, la indicación de
ajuste en la pantalla cambia de la siguiente
manera:
2) Pulse 3 o 2 para ajustar el
nivel de salida.
3: Aumenta el nivel de salida.
2: Disminuye el nivel de salida.
•Para ajustar el nivel de salida del
subwoofer (de –6 dB a +6 dB).
•“SW 0dB” es el ajuste inicial. Si ya
lo ha cambiado, aparecerá otro
valor.
DSP MODE
PRO LOGIC
SOUND
ENTER
ENTER
SOUND
DSP MODE
SP20-26TH-A30[UW].pm6 02.8.23, 5:57 PM22

23
Español
Ajuste de Dolby Digital y DTS Digital
Surround
Puede realizar los siguientes ajustes mientras está activado Dolby
Digital o DTS Digital Surround.
Se recomienda realizar los ajustes desde el punto de audición actual
mientras escucha los sonidos reproducidos.
–Balance de salida para los altavoces delanteros
–Balance de salida para los altavoces traseros
–Nivel de salida para el altavoz central*
–Nivel de salida para los altavoces traseros*
–Nivel de salida para el subwoofer*
* El ajuste se memoriza separadamente para Digital Multichannel
Surround (Dolby Digital y DTS Digital Surround), y para Dolby
Pro Logic.
Antes de empezar, recuerde que...
•Hay un límite de tiempo para realizar los siguientes pasos. Si se
cancela el ajuste antes de terminar, comience otra vez desde el
paso
2
.
1
Seleccionar y reproducir un DVD codificado con
Dolby Digital o DTS Digital Surround.
Ahora, usted está preparado para realizar los ajustes.
•Para ajustar el balance de salida para los altavoces delanteros y los
altavoces traseros, vaya al paso siguiente.
•Para ajustar el nivel de salida para el altavoz central, los altavoces
traseros, y el subwoofer, vaya al paso
3
.
2
Para ajustar el balance de salida de los altavoces
delanteros y los altavoces traseros
1) Pulse SOUND repetidamente hasta que
en la pantalla aparezca una de las
siguientes indicaciones.
00 F 00 00 R 00 CEN
SW REAR
Indicación normal
(cancelado)
SOUND
•Cada vez que pulsa el botón, la indicación de ajuste en la
pantalla cambia de la siguiente manera:
00 F (Delantero) 00 : Para ajustar el balance de salida de
los altavoces delanteros.
00 R (Trasero) 00 : Para ajustar el balance de salida de
los altavoces traseros.
•“00 F 00” y “00 R 00” son ajustes iniciales (el balance de
salida se encuentra en la posición central). Si ya lo ha
cambiado, aparecerá otro valor.
2) Pulse 3 o 2 para ajustar el
balance de salida.
3: Disminuye la salida del altavoz
izquierdo, o restablece la salida
del altavoz derecho.
2: Disminuye la salida del altavoz
derecho, o restablece la salida
del altavoz izquierdo.
•Cada balance de salida cambia de
OFF (silencio), –06 (reducción máxima)
a 00 (sin reducción).
3) Repita 1) y 2) para ajustar el otro altavoz.
3
Para ajustar el nivel de salida para el altavoz
central, los altavoces traseros y el subwoofer
1) Pulse SOUND repetidamente para
seleccionar “CEN”, “REAR” o “SW”.
•Cada vez que pulsa el botón, la indicación de
ajuste en la pantalla cambia de la siguiente
manera:
CEN (Central) : Para ajustar el nivel de salida del altavoz
central (de –6 dB a +6 dB).
REAR : Para ajustar el nivel de salida de los
altavoces traseros (de –6 dB a +6 dB).
SW (Subwoofer) : Para ajustar el nivel de salida del
subwoofer (de –6 dB a +6 dB).
•“CEN 0dB”, “REAR 0dB”, y “SW 0dB” constituyen el ajuste
inicial. Si ya los ha cambiado, aparecerá otro valor.
2) Pulse 3 o 2 para ajustar el
nivel de salida.
3: Aumenta el nivel de salida.
2: Disminuye el nivel de salida.
3) Repita 1) y 2) para ajustar
los otros altavoces.
ENTER
00 F 00 00 R 00 CEN
SW REAR
Indicación normal
(cancelado)
SOUND
ENTER
Creación de campos acústicos de gran realismo
B.SEARCH
DOWN
REW
UP
FF
F.SEARCH
RETURN
TOP MENU
VCR
CONTROL
TUNER PRESET
ENTER
VOLUME
MENU
DVD FM/AM AUX
MUTING
123
456
789
0
REMAIN
PROGRAM
D.R.CZOOM
SETUP
DSP MODE
SLEEP
TEST
PRO LOGIC
SETTING
SOUND
CLEAR
REPEAT
ANGLE
SLOW
SEARCH
A-B REPEAT
TUNING
VCR CHANNEL
2 3
DSP MODE
SOUND
PRO LOGIC
AUX
D.R.C
SP20-26TH-A30[UW].pm6 02.8.23, 5:57 PM23

24
Español
Ajuste de Dolby Surround
Puede realizar los siguientes ajustes mientras está activado Dolby
Surround.
Se recomienda realizar los ajustes desde el punto de audición actual
mientras escucha los sonidos reproducidos.
–Balance de salida para los altavoces delanteros
–Balance de salida para los altavoces traseros
–Nivel de salida para el altavoz central*
–Nivel de salida para los altavoces traseros*
–Nivel de salida para el subwoofer*
•Cuando está activado Dolby 3 Stereo, no podrá ajustar los niveles
de los altavoces traseros.
* El ajuste se memoriza separadamente para Digital Multichannel
Surround (Dolby Digital y DTS Digital Surround), y para Dolby
Pro Logic.
•Dolby Surround no se puede usar con los modos DSP. Una vez
que se active uno de los Dolby Surround, se cancelarán los modos
DSP que se están usando.
Antes de empezar, recuerde que...
•Hay un límite de tiempo para realizar los siguientes pasos. Si se
cancela el ajuste antes de terminar, comience otra vez desde el
paso
3
.
1
Pulsar AUX para seleccionar el
componente externo como fuente.
2
Comenzar a reproducir la fuente
codificada con Dolby Surround.
3
Pulsar PRO LOGIC repetidamente en
el control remoto para seleccionar
Dolby Pro Logic o Dolby 3 Stereo.
El indicador PRO LOGIC se enciende en la pantalla.
•Cada vez que pulsa el botón, la indicación cambia en la pantalla:
Ahora, ya está preparado para realizar los ajustes.
•Para ajustar el balance de salida de los altavoces delanteros y de
los altavoces traseros ,vaya al paso siguiente.
•Para ajustar el balance de salida del altavoz central, de los
altavoces traseros y del subwoofer, vaya al paso
5
.
4
Para ajustar el balance de salida de los altavoces
delanteros y de los altavoces traseros
1) Pulse SOUND repetidamente hasta que
en la pantalla aparezca una de las
siguientes indicaciones de ajuste.
•Cada vez que pulsa el botón, la indicación de ajuste en la
pantalla cambia de la siguiente manera:
00 F (Delantero) 00 : Para ajustar el balance de salida de
los altavoces delanteros.
00 R (Trasero) 00 : Para ajustar el balance de salida de
los altavoces traseros.
•Cuando selecciona “3 STEREO”, no podrá ajustar el
balance de salida de los altavoces traseros.
•“00 F 00” y “00 R 00” son ajustes iniciales (el balance de
salida se encuentra en la posición central). Si ya lo ha
cambiado, aparecerá otro valor.
2) Pulse 3 o 2 para ajustar el
balance de salida.
3: Disminuye la salida del altavoz
izquierdo, o restablece la salida
del altavoz derecho.
2: Disminuye la salida del altavoz
derecho, o restablece la salida
del altavoz izquierdo.
•Cada balance de salida cambia de
OFF (silencio), –06 (reducción máxima) a 00 (sin
reducción).
3) Repita 1) y 2) para ajustar los otros altavoces.
PRO LOGIC
PRO LOGIC 3 STEREO
STEREO
(cancelado)
00 F 00 00 R 00 CEN
SW REAR
Indicación normal
(cancelado)
SOUND
ENTER
AUX
D.R.C
Activación de la compresión del margen
dinámico
Comprimiendo el margen dinámico, podrá disfrutar de un sonido
potente incluso a bajos niveles de volumen (diferencia entre los
sonidos máximo y mínimo).
• Esta función sólo tendrá efecto cuando está activado Dolby Digital.
Desde el control remoto SOLAMENTE:
Pulse D.R.C.
•Cada vez que pulsa el botón, el modo de compresión
del margen dinámico cambia alternativamente entre activación y
desactivación. Seleccione “DRC ON” mientras mira un DVD de
noche. (Podrá obtener un sonido potente con un volumen bajo).
CONTINUA EN LA PAGINA SIGUIENTE
SP20-26TH-A30[UW].pm6 02.8.23, 5:57 PM24

25
Español
ENTER
HALLTHEATER
Indicación
normal
(cancelado)
LIVE CLUB
DANCE CLUB
DSP MODE
Ajuste de los modos DSP
Puede realizar los siguientes ajustes mientras están activados los
modos DSP.
Se recomienda realizar los ajustes desde el punto de audición actual
mientras escucha los sonidos reproducidos.
–Balance de salida para los altavoces delanteros
–Balance de salida para los altavoces traseros
–Nivel de salida para los altavoces traseros*
–Nivel de salida para el subwoofer*
* El ajuste se memoriza separadamente para modos DSP.
•Los modos DSP no se pueden usar con Dolby Surround. Una vez
que se active uno de los modos DSP, se cancelará el Dolby
Surround que se está usando.
•Cuando reproduce un DVD codificado con Dolby Digital o DTS
Digital Surround, el botón DSP MODE (o el botón DSP en la
unidad central) no funcionará.
Antes de empezar, recuerde que...
•Hay un límite de tiempo para realizar los siguientes pasos. Si se
cancela el ajuste antes de terminar, comience otra vez desde el
paso
2
.
1
Seleccionar y reproducir cualquier fuente excepto
Dolby Digital o DTS Digital Surround.
2
Pulsar DSP MODE (o DSP en el panel
frontal) repetidamente para seleccionar
el modo DSP deseado.
El indicador DSP se enciende en la pantalla mientras están
activados los modos DSP.
•Cada vez que pulsa el botón, el modo DSP cambia de la
siguiente manera.
Ahora, ya está preparado para realizar los ajustes.
•Para ajustar el balance de salida de los altavoces delanteros y de
los altavoces traseros, vaya al paso siguiente.
•Para ajustar el nivel de salida para los altavoces traseros y del
subwoofer, vaya al paso
4
en la página siguiente.
Creación de campos acústicos de gran realismo
B.SEARCH
REW FF
F.SEARCH
RETURN
TOP MENU
ENTER
VOLUME
MENU MUTING
123
456
789
0
REMAIN
PROGRAM
D.R.CZOOM
SETUP
DSP MODE
SLEEP
TEST
PRO LOGIC
SETTING
SOUND
CLEAR
REPEAT
ANGLE
SLOW
SEARCH
A-B REPEAT
TUNING
VCR CHANNEL
2 3
SOUND
DSP MODE
5
Para ajustar el nivel de salida del altavoz central,
de los altavoces traseros y del subwoofer
1) Pulse SOUND repetidamente para
seleccionar “CEN”, “REAR”, o “SW”.
•Cada vez que pulsa el botón, la indicación de
ajuste en la pantalla cambia de la siguiente manera:
CEN (Central) : Para ajustar el nivel de salida del altavoz
central (de –6 dB a +6 dB).
REAR : Para ajustar el nivel de salida de los
altavoces traseros (de –6 dB a +6 dB).
SW (Subwoofer) : Para ajustar el nivel de salida del
subwoofer (de –6 dB a +6 dB).
•Cuando selecciona “3 STEREO”, no podrá ajustar el nivel
de salida para los altavoces traseros.
•“CEN 0dB”, “REAR 0dB” y “SW 0dB” constituyen el
ajuste inicial. Si ya los ha cambiado, aparecerá otro valor.
2) Pulse 3 o 2 para ajustar el
nivel de salida.
3: Aumenta el nivel de salida.
2: Disminuye el nivel de salida.
3) Repita 1) y 2) para ajustar
los otros altavoces.
00 F 00 00 R 00 CEN
SW REAR
Indicación normal
(cancelado)
SOUND
SP20-26TH-A30[UW].pm6 02.8.23, 5:57 PM25

26
Español
4
Para ajustar el nivel de salida de los altavoces
traserosn y del subwoofer.
1) Pulse SOUND repetidamente para
seleccionar “REAR” o “SW”.
•Cada vez que pulsa el botón, la indicación de
ajuste en la pantalla cambia de la siguiente manera:
REAR : Para ajustar el nivel de salida de los
altavoces traseros (de –6 dB a +6 dB).
SW (Subwoofer) : Para ajustar el nivel de salida del
subwoofer (de –6 dB a +6 dB).
• “REAR 0dB” y “SW 0dB” constituyen el ajuste inicial. Si
ya los ha cambiado, aparecerá otro valor.
2) Pulse 3 o 2 para ajustar el
nivel de salida.
3: Aumenta el nivel de salida.
2: Disminuye el nivel de salida.
3) Repita 1) y 2) para ajustar
los otros altavoces.
SOUND
3
Para ajustar el balance de salida de los altavoces
delanteros y de los altavoces traseros
1) Pulse SOUND repetidamente hasta que
en la pantalla aparezca una de las
siguientes indicaciones de ajuste.
•Cada vez que pulsa el botón, la indicación de ajuste en la
pantalla cambia de la siguiente manera:
00 F (Delantero) 00 : Para ajustar el balance de salida de
los altavoces delanteros.
00 R (Trasero) 00 : Para ajustar el balance de salida de
los altavoces traseros.
•“00 F 00” y “00 R 00”son ajustes iniciales (el balance de
salida se encuentra en la posición central). Si ya lo ha
cambiado, aparecerá otro valor.
2) Pulse 3 o 2 para ajustar el
balance de salida.
3: Disminuye la salida del altavoz
izquierdo, o restablece la salida
del altavoz derecho.
2: Disminuye la salida del altavoz
derecho, o restablece la salida
del altavoz izquierdo.
•Cada balance de salida cambia de
OFF (silencio), –06 (reducción máxima)
a 00 (sin reducción).
3) Repita 1) y 2) para ajustar el otro altavoz.
00 F 00 00 R 00 CEN
Indicación normal
(cancelado) SW REAR
SOUND
ENTER
ENTER
00 F 00 00 R 00 CEN
Indicación normal
(cancelado) SW REAR
SP20-26TH-A30[UW].pm6 02.8.23, 5:57 PM26

27
Español
Introducción de los discos—DVD/VCD/CD
•Con algunos discos DVD o VCD/SVCD, las operaciones reales
pueden ser diferentes de las explicadas en este manual. Esto se
debe a la programación y a la estructura del disco, y no es una
anomalía de este sistema.
•Es posible la reproducción de discos DVD-R grabados con formato
DVD VIDEO. Sin embargo, algunos discos no se podrán reproducir
debido a las características del disco o a las condiciones de grabación.
Tenga en cuenta que no se pueden reproducir discos no finalizados.
•Los siguientes discos no se pueden reproducir:
–DVD-Audio, DVD-ROM, DVD-RAM, DVD-RW,
DVD+RW, CD-ROM, CD-I, (CD-I Ready), Photo CD, etc.
La reproducción de tales discos generará ruidos y dañará los
altavoces.
* Nota sobre los códigos de región
Los reproductores DVD y los videodiscos DVD disponen de sus
propios números para códigos de región. Este sistema puede
reproducir discos DVD grabados con el sistema de color NTSC y
PAL cuyos números de código regional incluyan un “4”.
Si se carga un DVD con números de códigos de región
inadecuados, aparecerá “REGION ERR” en la pantalla, y no se
podrá iniciar la reproducción.
Tipo de Marca Formato de
Número del
disco (Logotipo) vídeo
código de región*
DVD
Video
NTSC
PA L
4
ALL
Video
CD
Este sistema ha sido diseñado para reproducir los siguientes discos:
DVD, Vídeo CD, Super Vídeo CD (SVCD), Audio CD, CD-R y CD-RW.
•Este sistema también puede reproducir archivos MP3 grabados en
CD-Rs y CD-RWs. Para una información más detallada sobre el
MP3, consulte “Introducción de MP3” en la página 43.
Discos que se pueden reproducir:
Ejemplo 1: Disco DVD
Ejemplo 2 : Vídeo CD/Audio CD
Ejemplos:
Título
1
Título
2
Capítulo
1
Capítulo
1
Capítulo
2
Capítulo
2
Capítulo
3
Pista
1
Pista
2
Pista
3
Pista
4
Pista
5
Notas sobre el CD-R y el CD-RW
Los discos CD-R (regrabables) y los CD-RW (reescribibles) editados
por el usuario sólo se pueden reproducir si ya están “finalizados”.
•El sistema puede reproducir discos CD-R o CD-RW grabados en
un ordenador personal si han sido grabados en formato de audio
CD o grabados en formato MP3 (consulte página 43).
No obstante, dependiendo de sus características o de sus condiciones
de grabación, puede suceder que no se puedan reproducir.
•Antes de reproducir discos CD-R o CD-RW, lea atentamente sus
correspondientes instrucciones o precauciones.
•Es posible que algunos discos CD-R o CD-RW no se puedan
reproducir en esta unidad debido a las características de los discos, a
daños o manchas en los mismos, o a suciedad en el lente incorporado.
•Los discos CD-RW pueden requerir más tiempo para su lectura.
Esto se debe a que la reflexión de los discos CD-RW es menor que
los discos CD comunes.
Si al pulsar un botón aparece “ ” en la pantalla de TV,
significa que el disco no puede aceptar la operación que ha
intentado realizar, o la información requerida para tal operación
no está grabada en el disco.
NOTA : En algunos casos, las operaciones no serán aceptadas,
aunque no aparezca “”.
Estructura del disco—DVD, Vídeo CD (VCD/SVCD) y Audio CD (CD)
Un disco DVD consta de Títulos, y cada título puede estar dividido
en algunos Capítulos. (Consulte Ejemplo 1).
Por ejemplo, si un disco DVD contiene algunas películas, cada
película podría tener su propio número de título, los cuales podrían
subdividirse a su vez en capítulos.
Por otra parte, un VCD/SVCD o CD consta de Pistas. (Consulte
Ejemplo 2).
Por lo general, cada canción tiene su propio número de pista. (En
algunos discos, cada pista podría dividirse a su vez en Indices).
Cuando se reproduce un VCD/SVCD con función de control de
reproducción (PBC), usted podrá seleccionar lo que desea ver usando
el menú mostrado en la pantalla de TV. (Mientras opera un Vídeo CD
utilizando el menú, podría suceder que no se puedan activar algunas
funciones, como las de repetición y de búsqueda de pistas).
Super
Video
CD
COMPACT
DIGITAL AUDIO
Audio
CD
CD-R
CD-RW
IMPORTANTE:
Antes de realizar alguna operación, asegúrese de....
•Verificar la conexión con el televisor.
•Encender el televisor y seleccionar la entrada correcta en el
televisor para ver las imágenes o las indicaciones en pantalla en la
pantalla de TV.
•Para la reproducción de DVD, podrá cambiar los ajustes del menú
de configuración según sus preferencias. (Consulte las páginas
49 – 53).
SP27-36TH-A30[UW].pm6 02.8.23, 5:57 PM27

28
Español
Operaciones básicas de los discos
Para iniciar la reproducción
Pulse 3/8.
La fuente cambia automáticamente al
reproductor DVD.
Aparece “WAIT” en la pantalla durante unos
instantes, y luego aparece el tipo de disco detecta—DVD, VCD, CD
o MP3. (Si su televisor está encendido, la marca correspondiente al
tipo de disco detectado aparece en la pantalla de TV).
•Cuando no hay disco cargado, aparece “NO DISC” en la pantalla.
La reproducción del disco se inicia desde el primer capítulo o pista
del disco seleccionado.
•Si aparece un menú mientras se reproduce un DVD o VCD con
función PBC, consulte “Reproducción del disco accionada por
menú” (para DVD) en la página 31, o “Reproducción del disco
accionada por menú (Sólo para VCD)” en la página 38.
Nota:
Si aparece “NIVEL PARENTAL ERRONEO” en la pantalla de TV,
significa que el bloqueo para niños está activado. No podrá reproducir
un DVD con escenas violentas o que no sean apropiadas para los
miembros de su familia.
Para reproducir tal disco, deberá cancelar el bloqueo para niños.
(Consulte la página 52).
Para parar la reproducción durante un momento
Pulse 3/8.
Mientras está en pausa, el tiempo de
reproducción transcurrido parpadea en la
pantalla.
•Para continuar con la reproducción, pulse 3/8.
Para ir a otro capítulo o pista
Pulse repetidamente ¢ o 4 durante la reproducción.
•¢: Salta al comienzo del capítulo o de la pista siguiente o
anterior.
•4:Mientras se reproduce un DVD, un VCD con PBC y
MP3
Vuelve al comienzo del capítulo o de la pista anterior.
Mientras se reproduce un CD o un VCD sin PBC
Vuelve al comienzo de la pista actual o anterior.
Para ir directamente a otro título (posible
solamente en un DVD) o pista (posible solamente
en un CD y VCD) utilizando los botones numéricos
Si pulsa los botones numéricos antes o durante la reproducción
podrá iniciar la reproducción del número de título/pista deseado.
(Si su televisor está encendido, la barra en pantalla se desplegará
automáticamente sobre la pantalla de TV).
•Para seleccionar el número 1 a 9, pulse el botón numérico
correspondiente (luego pulse ENTER o espere durante 5
segundos).
•Para seleccionar el número 15, pulse 1, 5.
•Para seleccionar el número 23, pulse 2, 3.
Para parar durante la reproducción
Pulse 7.
(Si su televisor está encendido, aparecerá
“ PARAR” en la pantalla de TV).
•Cuando se reproduce un disco MP3, la
reproducción se detiene completamente.
•Este sistema puede memorizar el punto de fin incluso cuando
pulse 7. Al iniciar la reproducción otra vez pulsando 3/8, la
reproducción comenzará desde el punto en que fue detenida—
Reanudación de la reproducción.
•Para parar completamente, pulse 7 dos veces. (Aparece “7
PARAR” en la pantalla de TV). El tipo de disco aparece en la
pantalla.
El reproductor DVD continúa funcionando durante 3 minutos
después que se pare la reproducción.
Para sacar el disco
Pulse 0 en el panel frontal.
La bandeja del disco sale.
Para cerrar la bandeja del disco, pulse 0 otra vez.
•Si no pulsa el botón, la bandeja del disco se cerrará
automáticamente 3 minutos después.
TUNER PRESET
TUNER PRESET
TUNER PRESET
DISPLAY
B.SEARCH
DOWN
REW
UP
FF
F.SEARCH
STEP
TV/VIDEO
TV VOLUME
TV CHANNEL
SUBTITLE
TV
STANDBY/ON
AUDIO
VCR
VCR
CONTROL
TUNER PRESET
ENTER
AUDIO/
FM MODE
DVD FM/AM AUX
PROGRESSIVE
TUNING
VCR CHANNEL
73/8
¢
4
N° de título Tiempo de
reproducción transcurrido
N° de capítulo
N° de pista Tiempo de
reproducción transcurrido
N° de pista Tiempo de
reproducción transcurrido
Información sobre reproducción en la
pantalla
DVD
VCD/CD
MP3
El SVCD se puede operar utilizando el procedimiento de
operación del VCD.
SP27-36TH-A30[UW].pm6 02.8.23, 5:57 PM28

29
Español
Reproducción de DVD
ANGLE
DISPLAY
B.SEARCH
DOWN
REW
UP
FF
F.SEARCH
RETURN
STEP
TV/VIDEO
TV VOLUME
TV CHANNEL
SUBTITLE
TOP MENU
TV
STANDBY/ON
AUDIO
VCR
VCR
CONTROL
TUNER PRESET
ENTER
VOLUME
MENU
AUDIO/
FM MODE
DVD FM/AM AUX
MUTING
123
456
789
0
REMAIN
PROGRAM
D.R.CZOOM
SETUP
PROGRESSIVE
DSP MODE
SLEEP
TEST
PRO LOGIC
SETTING
SOUND
CLEAR
REPEAT
ANGLE
SLOW
SEARCH
A-B REPEAT
TUNING
VCR CHANNEL
123
456
789
0
AUDIO/
FM MODE
SUBTITLE
3
3
3
Algunos discos DVD contienen diversos idiomas de audio, subtítulos,
y vistas multiángulo.
Cuando encuentre las siguientes marcas en el DVD o en su envoltorio,
podrá seleccionar estos elementos grabados en el DVD.
Hay subtítulos grabados en el disco. El número
que aparece dentro de la marca indica el número
total de subtítulos grabados.
Hay varios idiomas de audio grabados en el disco.
El número que aparece dentro de la marca indica
el número total de idiomas de audio grabados.
Hay vistas multiángulo grabadas en el disco. El
número que aparece dentro de la marca indica el
número total de vistas multiángulo grabadas.
Si no puede determinar si su disco contiene o no las características
descritas arriba, podrá comprobar visualizando la barra en pantalla.
En cuanto a las operaciones básicas de los discos, como inserción
del disco, inicio de reproducción y desplazamiento a otros
capítulos, consulte “Operaciones básicas de DVD” en las páginas
11, 12, y “Operaciones básicas de los discos” en la página 28.
1:Tipo de disco
DVD VCD SVCD CD MP3
2:Título actual y número total de títulos en el disco
•Ej.: Se está reproduciendo el 1ro. de los 3 títulos grabados.
3:Capítulo actual y número total de capítulos en el
título actual
•Ej.: Se está reproduciendo el 1ro. de los 5 capítulos
grabados.
4:Tiempo de reproducción transcurrido o tiempo
restante
Podrá cambiar la indicación del tiempo de reproducción
pulsando REMAIN. Para más detalles, consulte la página 31.
5:Indicación del idioma de los subtítulos
•Ej.: Cuando no hay subtítulo grabado en el disco.
Para más detalles, consulte la página 30.
6:Indicación del idioma de audio
•Ej.: Se ha seleccionado el sonido original (por omisión) de
los 3 idiomas de audio grabados. Para más detalles,
consulte la página 30.
7:Indicador del formato de señal
•Se indicará el tipo del formato de señal—PCM Lineal
(estéreo), Dolby Digital, y DTS Digital Surround.
Ej.: Cuando el disco está codificado con Dolby Digital.
8:Indicador del modo de repetición
•Ej.: Cuando el modo de repetición está desactivado.
Para más detalles, consulte la página 33.
9:Indicador de vista multiángulo
•Ej.: Cuando hayan sólo vistas de ángulo único grabada en
el disco. Para más detalles, consulte la página 30.
Cómo mostrar la barra en pantalla
Podrá mostrar la siguiente información en la pantalla de TV
mientras hay un disco cargado.
Desde el control remoto SOLAMENTE:
Pulse DISPLAY.
•Cada vez que pulsa el botón, aparecerá secuencialmente
la siguiente barra en pantalla.
1
56789
23 4
La barra en pantalla se apaga.
DISPLAY
DISPLAY
SP27-36TH-A30[UW].pm6 02.8.23, 5:57 PM29

30
Español
Selección de los idiomas de audio
Mientras reproduce un DVD que contiene idiomas de audio (pistas
de sonido), podrá seleccionar el idioma (pistas de sonido) que desea
escuchar.
•Podrá definir su idioma de audio favorito como idioma de audio
inicial. (Consulte la página 49).
Pulse AUDIO/FM MODE.
La barra en pantalla aparecerá en la pantalla de TV
durante unos momentos.
•Cada vez que pulsa el botón, el idioma de audio cambia de la
siguiente manera:
Ej.: Cuando el disco dispone de 3 selecciones—
Inglés, francés, español, y sin subtítulo (OFF)
ANGULO 3
ANGULO 1 ANGULO 2
Ej.: Cuando el disco dispone de 3
selecciones—Inglés, francés y español
Selección de subtítulos
Mientras se reproduce un DVD que contiene subtítulos en diferentes
idiomas, podrá seleccionar el subtítulo que desea visualizar en
pantalla de TV.
•Podrá seleccionar el idioma deseado para los subtítulos como idioma
inicial a visualizarse en la pantalla. (Consulte la página 49).
Desde el control remoto SOLAMENTE:
Pulse SUBTITLE.
La barra en pantalla aparecerá en la pantalla de TV
durante unos momentos.
•Cada vez que pulsa el botón, el idioma del subtítulo cambia de la
siguiente manera:
SUBTITLE
DEF 1/3 1/1OFF /3
OFF /3 ENG 1/3
SPA 3/3 FRE 2/3
ENG 1/3 FRE 2/3
SPA 3/3
ENG 1/3 1/1ENG 1/3
AUDIO/
FM MODE
ANGLE
1/3 2/3
3/3
Selección de vistas multiángulo
Mientras reproduce un DVD que contiene vistas multiángulo, podrá
ver la misma escena desde ángulos diferentes.
•Cuando se reproduce un DVD conteniendo vistas multiángulo,
apareceráen la pantalla de TV.
Desde el control remoto SOLAMENTE:
Pulse ANGLE.
•Cada vez que pulsa el botón, el ángulo de visión cambia.
Nota:
Cuando se muestra la barra en pantalla en la pantalla de TV, la indicación
de vista multiángulo también cambia de la siguiente manera:
Ej.: Cuando el disco tiene 3 vistas multiángulo
SP27-36TH-A30[UW].pm6 02.8.23, 5:57 PM30

31
Español
Reproducción de DVD
TOP MENU MENU RETURN MUTING
TOP MENU MENU RETURN MUTING
ENTER
Reproducción del disco accionada por menú
La reproducción del disco accionada por menú es posible mientras
se reproduce un DVD con menú (dependiendo del disco, el menú
puede ser de imágenes fijas o de imágenes en movimiento).
•Cuando opere un disco usando el menú de disco, consulte también
a las instrucciones suministradas con el disco.
Los discos DVD disponen generalmente de sus propios menús o
listas de títulos. Un menú contiene normalmente diversas
informaciones sobre el disco y las selecciones de reproducción. Por
otra parte, una lista de títulos contiene normalmente títulos de
películas y de canciones grabadas.
Desde el control remoto SOLAMENTE:
1
Pulse MENU o
TOP MENU.
En la pantalla aparecerá un menú
o una lista de títulos. Aparecerá
“MENU” en la pantalla.
•Con algunos DVDs, el menú
aparecerá automáticamente en
la pantalla tras iniciarse la reproducción.
2
Seleccione la opción deseada en el menú o en la
lista de títulos, usando 3/2/5/
∞ y ENTER.
La unidad inicia la reproducción de la
opción seleccionada.
•Con algunos discos, también podrá
seleccionar las opciones pulsando los
botones numéricos correspondientes a
los números de opciones listados.
Comprobación del tiempo restante
Mientras se reproduce un DVD, podrá comprobar el tiempo de
reproducción restante.
Desde el control remoto SOLAMENTE:
Pulse REMAIN.
La barra en pantalla y la indicación del tiempo de
reproducción actual aparecen en la pantalla de TV durante
unos momentos.
•Cada vez que pulsa el botón, la siguiente indicación aparece en la
pantalla:
TIEMPO RESTANTE:TITULO
: Selecciónelo para mostrar el tiempo restante del título actual.
DURACION DE CAPITULO
: Selecciónelo para mostrar el tiempo de reproducción
transcurrido del capítulo actual.
TIEMPO RESTANTE:CAPITULO
: Selecciónelo para mostrar el tiempo restante del capítulo actual.
DURACION DE TITULO
: Selecciónelo para mostrar el tiempo de reproducción
transcurrido del título actual.
DURACION DE TITULO
TIEMPO RESTANTE : TITULO DURACION DE CAPITULO
TIEMPO RESTANTE : CAPITULO
REMAIN
3/2/5/∞
ENTER
TOP MENU
DISPLAY
B.SEARCH
DOWN
REW
UP
FF
F.SEARCH
RETURN
STEP
TV/VIDEO
TV VOLUME
TV CHANNEL
SUBTITLE
TOP MENU
TV
STANDBY/ON
AUDIO
VCR
VCR
CONTROL
TUNER PRESET
ENTER
VOLUME
MENU
AUDIO/
FM MODE
DVD FM/AM AUX
MUTING
123
456
789
0
REMAIN
PROGRAM
D.R.CZOOM
SETUP
PROGRESSIVE
DSP MODE
SLEEP
TEST
PRO LOGIC
SETTING
SOUND
CLEAR
REPEAT
ANGLE
SLOW
SEARCH
A-B REPEAT
TUNING
VCR CHANNEL
123
456
789
0
Number
buttons
CLEAR REMAIN
MENU
SEARCH
1¡
SP27-36TH-A30[UW].pm6 02.8.23, 5:57 PM31

32
Español
Búsqueda de un determinado punto
Puede efectuar la búsqueda de un determinado pasaje mientras
reproduce un disco: Búsqueda hacia adelante/atrás de velocidad
variable.
•No se genera sonido durante la búsqueda hacia adelante/atrás de
velocidad variable.
Para avanzar rápidamente por el capítulo—
Búsqueda hacia adelante de velocidad variable
Desde el control remoto SOLAMENTE:
Pulse ¡ durante la reproducción o la pausa.
•Cada vez que pulsa el botón, la velocidad de
búsqueda cambia de la siguiente manera:
Para volver hacia atrás por el capÍtulo—
Búsqueda hacia atrás de velocidad variable
Desde el control remoto SOLAMENTE:
Pulse 1 durante la reproducción o la pausa.
•Cada vez que pulsa el botón, la velocidad de
búsqueda cambia de la siguiente manera:
Para continuar con la reproducción normal
Pulse 3/8.
REPRODUCIR
(
Reproducción
)
x2 x4
x8
REPRODUCIR
(
Reproducción normal
)
x2 x4
x8
B.SEARCH
TUNER PRESET
F.SEARCH
Para ir directamente a un determinado
pasaje
Es posible ir directamente a otro título, capítulo, o determinada
escena de un capítulo.
Desde el control remoto SOLAMENTE:
1
Pulse SEARCH durante la reproducción
o la pausa.
•Cada vez que pulsa el botón, la siguiente indicación
aparece en pantalla.
TITULO – –: Selecciónelo para ir a otro título.
CAPITULO – – –: Selecciónelo para ir a otro capítulo.
TIEMPO – –: – –: – –: Selecciónelo para ir a una
determinada escena.
2
Pulse los botones numéricos
para seleccionar el título, el
capítulo, o el tiempo de
reproducción deseado.
La unidad inicia la reproducción de
la opción seleccionada. (La barra en
pantalla aparece durante unos
momentos).
Cómo introducir el número de título y de
capítulo
Pulse los botones numéricos correspondientes al número, y luego
espere unos 5 segundos, o pulse ENTER para iniciar la
reproducción.
•Para seleccionar el número 5, pulse 5, y luego ENTER.
•Para seleccionar el número 12, pulse 1, 2 y luego ENTER.
•Para seleccionar el número 22, pulse 2, 2 y luego ENTER.
Cómo introducir el tiempo de reproducción
Pulse los botones numéricos para ingresar el tiempo de
reproducción, y luego espere unos 5 segundos o pulse ENTER
para iniciar la reproducción en el tiempo de reproducción
transcurrido seleccionado.
•Para ingresar un tiempo de “00:45:23”, pulse 4, 5, 2, 3.
•Para ingresar un tiempo de “01:23:45”, pulse 1, 2, 3, 4, 5.
•Para cancelar una entrada incorrecta, pulse CLEAR.
Cada vez que pulsa el botón, se borrará la última entrada.
Nota:
Cuando desee ir directamente a otro título, podrá hacerlo con sólo
pulsar los botones numéricos correspondientes (sin pulsar SEARCH
en el paso
1
).
Cancelado
TITULO – –
TIEMPO – – : – – : – –
CAPITULO – – –
SEARCH
123
456
789
0
SP27-36TH-A30[UW].pm6 02.8.23, 5:57 PM32

33
Español
Reproducción de DVD
Reproducción repetida
La reproducción repetida no puede usarse en los casos siguientes:
•Cuando está realizando reproducción programada
7 Reproducción repetida
Desde el control remoto SOLAMENTE:
Pulse REPEAT repetidamente.
La indicación correspondiente al modo seleccionado
aparece en su TV.
•Cada vez que pulsa el botón, el modo de repetición cambia de la
siguiente manera:
REPETIR:CAPITULO : El capítulo actual será repetido.
REPETIR:TITULO : El título actual será repetido.
REPETICION DESCONECTADA
: La reproducción repetida se
cancela. (Se reanuda la
reproducción normal).
Ejemplo:
REPETIR:A–
REPETIR:A–B
REPETIR:CAPITULO REPETIR:TITULO
REPETICION
DESCONECTADA
REPEAT
REPEAT:CHAPTER REPEAT:TITLE
REPEAT OFF
Desde el control remoto SOLAMENTE:
1
Pulse A–B REPEAT para seleccionar el
punto de inicio.
Aparece “RPT A-” en la pantalla y “REPETIR:A-”
aparece en la pantalla de TV.
2
Pulse de nuevo A–B REPEAT para
seleccionar el punto de fin.
“RPT A–” cambia a “RPT A–B” y “REPETIR:A–”
cambia a “REPETIR:A–B”, luego se inicia la repetición A–B.
La unidad localiza automáticamente el punto A y se inicia la
reproducción repetida entre los puntos A y B.
Para cancelar Repetir A–B
Pulse de nuevo A–B REPEAT.
Aparece “RPT OFF” en la pantalla y “REPETIR
DESCONECTADA” aparece en la pantalla de TV.
Nota:
Cuando está visualizada la barra en pantalla en la pantalla de TV, la
indicación del modo de repetición también cambiará de la siguiente
manera:
Con algunos DVDs, es posible que no se pueda realizar la
repetición A–B incluso dentro del mismo título. Esto se debe a la
estructura del disco, y no es una anomalía de la unidad.
A-B REPEAT
A-B REPEAT
A-B REPEAT
Nota:
Cuando está visualizada la barra en pantalla en la pantalla de TV, la
indicación del modo de repetición también cambiará de la siguiente
manera:
7 Repetir A–B
Durante la reproducción, también podrá seleccionar el pasaje que
desea repetir.
•Repetir A–B no se puede realizar entre títulos diferentes.
•Se requiere un intervalo de más de 5 segundos entre el punto A y
el punto B.
2 3
ENTER
REPEAT
A-B REPEAT
DISPLAY
B.SEARCH
DOWN
REW
UP
FF
F.SEARCH
RETURN
STEP
TV/VIDEO
TV VOLUME
TV CHANNEL
SUBTITLE
TOP MENU
TV
STANDBY/ON
AUDIO
VCR
VCR
CONTROL
TUNER PRESET
ENTER
VOLUME
MENU
AUDIO/
FM MODE
DVD FM/AM AUX
MUTING
123
456
789
0
REMAIN
PROGRAM
D.R.CZOOM
SETUP
PROGRESSIVE
DSP MODE
SLEEP
TEST
PRO LOGIC
SETTING
SOUND
CLEAR
REPEAT
ANGLE
SLOW
SEARCH
A-B REPEAT
TUNING
VCR CHANNEL
3/8
PROGRAM
7
SP27-36TH-A30[UW].pm6 02.8.23, 5:57 PM33

34
Español
Programación del orden de reproducción
de los capítulos—Reproducción programada
Antes de comenzar la reproducción, usted puede disponer el orden de
reproducción de los capítulos. Es posible programar hasta 20 pasos.
•Antes de realizar un programa, asegúrese de que el televisor
esté encendido y que esté seleccionada la entrada correcta en
el televisor.
Desde el control remoto SOLAMENTE:
1
Cargue un disco.
•Si la fuente de reproducción actual no es el reproductor de
DVD, pulse 3/8, y luego 7 antes de ir al siguiente paso.
2
Pulse PROGRAM.
La pantalla PROGRAM MENU aparece en la
pantalla de TV.
•Aparece “PROGRAM” en la pantalla.
3
Pulse ENTER.
4
Pulse 3 o 2 para seleccionar
un número de título, y luego
ENTER.
•3 : Aumenta el número.
•2 : Disminuye el número.
•También podrá seleccionar el número
de título usando los botones
numéricos.
PROGRAM MENU SELECT: ENTER
TITLE CHAPT
1 – – ––
2 – – ––
3 – – ––
4 – – ––
5 – – ––
PREVIOUS
TITLE CHAPT
6 – – ––
7 – – ––
8 – – ––
9 – – ––
10 – – ––
NEXT
PLAY: 3
FINISH: PROGRAM
5
Pulse 3 o 2 para seleccionar un número de
capítulo, y luego ENTER.
•3 : Aumenta el número.
•2 : Disminuye el número.
•También podrá seleccionar el número de capítulo usando los
botones numéricos.
•Para seleccionar todos los capítulos en el título
seleccionado como un paso de programación, pulse
simplemente ENTER sin seleccionar ningún número. Aparece
“ALL” en la posición del número de capítulo.
6
Repita los pasos
3
a
5
para programar los otros
capítulos deseados.
•Después de programar 10 pasos, se selecciona “NEXT «”
(resaltado). Si desea programar más pasos, pulse ENTER.
7
Pulse 3/8.
Los capítulos se reproducen en el orden
programado por usted y el indicador
PROGRAM se enciende.
Después que se reproduzcan todos los capítulos programados
por usted, volverá a aparecer la pantalla PROGRAM MENU en
la pantalla de TV
SELECT: ENTER
TITLE CHAPT
1 2 8
2 –– ––
3 –– ––
4 –– ––
5 –– ––
PREVIOUS
TITLE CHAPT
6 –– ––
7 –– ––
8 –– ––
9 –– ––
10 –– ––
NEXT
FINISH: PROGRAM
PROGRAM MENU
PLAY: 3
PROGRAM
ENTER
TUNER PRESET
ENTER
Para parar durante la reproducción
Pulse 7.
La pantalla PROGRAM MENU aparece en la
pantalla de TV.
•Si pulsa 3/8 mientras se está mostrando
esta pantalla, la unidad inicia la
reproducción programada.
SELECT: ENTER
TITLE CHAPT
1 2 8
2 1 5
3 1 1 7
4 3 6
5 4 2
PREVIOUS
TITLE CHAPT
6 2 2
7 2 1 2
8 1 9
9 –– ––
10 –– ––
NEXT
FINISH: PROGRAM
PROGRAM MENU
PLAY: 3
TUNER PRESET
CONTINUA EN LA PAGINA SIGUIENTE
Números de capítulos que se pueden
seleccionar en el paso siguiente
SELECT: ENTER
TITLE CHAPT
1 –2 ––
2 –– ––
3 –– ––
4 –– ––
5 –– ––
CHOOSE : 1–9
PREVIOUS
TITLE CHAPT
6 –– ––
7 –– ––
8 –– ––
9 –– ––
10 –– ––
NEXT
FINISH: PROGRAM
PROGRAM MENU
PLAY: 3
PROGRAM MENU
Números de títulos que se pueden
seleccionar en el paso siguiente
SELECT: ENTER
TITLE CHAPT
1 –– ––
2 –– ––
3 –– ––
4 –– ––
5 –– ––
CHOOSE : 1–5
PREVIOUS
TITLE CHAPT
6 –– ––
7 –– ––
8 –– ––
9 –– ––
10 –– ––
NEXT
FINISH: PROGRAM
PROGRAM MENU
PLAY: 3
SP27-36TH-A30[UW].pm6 02.8.23, 5:57 PM34

35
Español
Para borrar la programación almacenada
Pulse 0 para expulsar el disco.
•Si desactiva el sistema o cambia la fuente, la programación
también será borrada.
Para comprobar el contenido de la programación
Puede comprobar el contenido de la programación pulsando
PROGRAM.
La pantalla PROGRAM MENU aparece en la pantalla de TV.
Para modificar la programación
Podrá modificar el contenido de la programación mientras la
pantalla PROGRAM MENU esté visualizada en la pantalla de TV.
•Para borrar un paso: Pulse ∞ (o 5) para seleccionar (realzar)
un paso de programación no deseado, y luego pulse CLEAR.
•Para modificar un paso: Pulse ∞ (o 5) para seleccionar (realzar)
el paso de programación que desea modificar, y luego realice los
pasos
3
a
5
de la página 31. (Antes de ingresar un número nuevo,
pulse repetidamente CLEAR hasta que aparezca “– –” en la
posición de entrada de número).
•Para añadir un paso: Pulse ∞ (o 5) para seleccionar (realzar) un
paso de programación vacío, y luego realice los pasos
3
a
5
en la
página 34.
•Para mover el paso de programación 11 al paso de
programación 10, pulse 5 estando seleccionado (resaltado) el
paso de programación 11, de manera que “PREVIOUS »”
quede seleccionado (resaltado). Luego, pulse ENTER.
•Para mover el paso de programación 10 al paso de
programación 11, pulse ∞ estando seleccionado (resaltado) el
paso de programación 10, de manera que “NEXT «” quede
seleccionado (resaltado). Luego, pulse ENTER.
3/2/5/∞
ENTER
CLEAR
ZOOM
3/8
PROGRAM
DISPLAY
B.SEARCH
DOWN
REW
UP
FF
F.SEARCH
RETURN
STEP
TV/VIDEO
TV VOLUME
TV CHANNEL
SUBTITLE
TOP MENU
TV
STANDBY/ON
AUDIO
VCR
VCR
CONTROL
TUNER PRESET
ENTER
VOLUME
MENU
AUDIO/
FM MODE
DVD FM/AM AUX
MUTING
123
456
789
0
REMAIN
PROGRAM
D.R.CZOOM
SETUP
PROGRESSIVE
DSP MODE
SLEEP
TEST
PRO LOGIC
SETTING
SOUND
CLEAR
REPEAT
ANGLE
SLOW
SEARCH
A-B REPEAT
TUNING
VCR CHANNEL
STEP
SLOW
Para salir de la reproducción programada
Desde el control remoto SOLAMENTE:
Pulse PROGRAM.
La pantalla PROGRAM MENU se apaga, y aparece la
pantalla de apertura. (La programación realizada por
usted sigue almacenada en la memoria).
•Si pulsa 3/8 mientras se muestra esta pantalla, la unidad inicia la
reproducción normal.
DVD/Video CD/CD PLAYER
PROGRAM
Reproducción de DVD
SP27-36TH-A30[UW].pm6 02.8.23, 5:57 PM35

36
Español
Reproducción con efectos especiales
7 Reproducción de imagen fija/cuadro por cuadro
Usted podrá avanzar la imagen fija cuadro por cuadro mientras se
reproduce un DVD.
Desde el control remoto SOLAMENTE:
1
Pulse STEP una vez durante la
reproducción.
Aparecerá una imagen fija en la pantalla de TV.
2
Pulse STEP repetidamente para avanzar
la imagen cuadro por cuadro.
•Cada vez que pulsa el botón, la imagen avanza cuadro por
cuadro.
Para continuar con la reproducción normal
Pulse 3/8.
7 Reproducción a cámara lenta
Podrá realizar una reproducción a cámara lenta mientras se
reproduce un DVD.
Desde el control remoto SOLAMENTE:
Pulse SLOW repetidamente durante la reproducción o
la pausa.
•Cada vez que pulsa el botón, la velocidad de
reproducción a cámara lenta cambia de la siguiente
manera:
7 Zoom
Podrá ampliar la imagen mientras se reproduce un DVD.
Desde el control remoto SOLAMENTE:
1
Pulse ZOOM realizar el zoom de entrada.
•Cada vez que pulsa el botón, la imagen aumenta, de
la siguiente manera:
2
Pulse 3/2/5/∞ para mover la
parte ampliada que desea ver.
Para cancelar el ZOOM
Pulse ZOOM repetidamente hasta que se restablezca la
imagen de tamaño normal.
8
PAUSA
38 38 38 38 38 38
2x Zoom 4x Zoom
Cancelado
STEP
STEP
TUNER PRESET
SLOW
REPRODUCIR /
REPRODUCIR
(
Reproducción normal
)
12
REPRODUCIR /
14
ZOOM
ENTER
ZOOM
2 4
2
ENTER
ENTER
SP27-36TH-A30[UW].pm6 02.8.23, 5:57 PM36

37
Español
1:Tipo de disco
DVD VCD SVCD CD MP3
2:Título actual y número total de pistas en el disco
•Ej.: Se está reproduciendo la 1ra. de las 35 pistas grabadas.
3:Modo de sonido
•Ej.: Sonido estéreo (Canal izquierdo y canal derecho).
4:Indicador de control de reproducción (PBC)
•Ej.: PBC está activado. (Cuando PBC está desactivado,
aparecerá ).
5:Indicador del modo de repetición
•Ej.: Cuando el modo de repetición está desactivado. Para
más detalles, consulte la página 39.
6:Tiempo de reproducción transcurrido o tiempo
restante
Puede cambiar la indicación del tiempo de reproducción
pulsando REMAIN. Consulte abajo.
7:Indicación de sonido
•Indica nivel de entrada de sonido. (Aparece solamente
durante la reproducción del VCD).
Cómo mostrar la barra en pantalla
Puede mostrar la siguiente información en la pantalla de TV
mientras hay un disco cargado.
Desde el control remoto SOLAMENTE:
Pulse DISPLAY.
•Cada vez que pulsa el botón, aparecerá secuencialmente
la siguiente barra en pantalla.
Reproducción de VCD/CD
*Aparece solamente cuando hay un VCD cargado.
** Aparece solamente cuando se reproduce un VCD.
*
DISPLAY
•El SVCD se puede operar utilizando el procedimiento
de operación del VCD.
•Para las operaciones básicas de los discos, como insertar un
disco, iniciar la reproducción, y moverse a otras pistas, véase
“Operaciones básicas de VCD/CD” en las páginas 13, 14, y
“Operaciones básicas de los discos” en la página 28.
Comprobación del tiempo restante
Podrá comprobar el tiempo restante mientras se reproduce un VCD
o CD.
Desde el control remoto SOLAMENTE:
Pulse REMAIN.
La barra en pantalla aparece en la pantalla de TV durante
unos momentos.
•Cada vez que pulsa el botón, la indicación del tiempo de
reproducción cambia de la siguiente manera:
TIEMPO RESTANTE:PISTA
: Selecciónelo para mostrar el tiempo restante de la pista actual.
DURACION DE DISCO
: Selecciónelo para mostrar el tiempo total de reproducción
transcurrido del disco.
TIEMPO RESTANTE:DISCO
: Selecciónelo para mostrar el tiempo total restante del disco.
DURACION DE PISTA
: Selecciónelo para mostrar el tiempo de reproducción
transcurrido de la pista actual.
REMAIN
TIEMPO RESTANTE:PISTA
DURACION DE DISCO
TIEMPO RESTANTE:DISCO
DURACION DE PISTA
1
¢
¡
DISPLAY
CLEAR
Botones
numéricos
REMAIN
RETURN
3/8
4
SEARCH
MENU
DISPLAY
B.SEARCH
DOWN
REW
UP
FF
F.SEARCH
RETURN
STEP
TV/VIDEO
TV VOLUME
TV CHANNEL
SUBTITLE
TOP MENU
TV
STANDBY/ON
AUDIO
VCR
VCR
CONTROL
TUNER PRESET
ENTER
VOLUME
MENU
AUDIO/
FM MODE
DVD FM/AM AUX
MUTING
REMAIN
PROGRAM
D.R.CZOOM
SETUP
PROGRESSIVE
DSP MODE
SLEEP
TEST
PRO LOGIC
SETTING
SOUND
CLEAR
REPEAT
ANGLE
SLOW
SEARCH
A-B REPEAT
123
456
789
0
TUNING
VCR CHANNEL
00:12
1/35
12 3 64 5
7
La barra en pantalla se apaga.
ENTER
**
SP37-42TH-A30[UW].pm6 02.8.23, 5:58 PM37

38
Español
Pulse
RETURN. Pulse
RETURN.
Pulse
RETURN.
Imagen en
movimiento
Imagen en
movimiento
Imagen en
movimiento
Pantalla
de menú
Imagen
fija
Imagen
fija
Submenú
Submenú
TIEMPO – –: – –
: Selecciónelo para ir a un pasaje determinado
del disco actual.
DURACION DE PISTA – –: – –
: Selecciónelo para ir a un pasaje determinado de
la pista actual.
2
Pulse los botones numéricos
para seleccionar el tiempo de
reproducción que desea buscar.
La unidad inicia la reproducción en el
tiempo de reproducción transcurrido
seleccionado. (La barra en pantalla
aparece durante unos momentos).
•Para ingresar un tiempo de “45:23”, pulse 4, 5, 2, 3.
•Para ingresar un tiempo de “09:45”, pulse 9, 4, 5 y luego
espere unos 5 segundos (o pulse ENTER).
•Para cancelar una entrada incorrecta, pulse CLEAR.
Cada vez que pulsa el botón, se borrará la última entrada.
Búsqueda de un determinado punto
Puede efectuar la búsqueda de un determinado pasaje mientras se
reproduce un disco: Búsqueda hacia adelante/atrás de velocidad
variable.
•No se genera sonido durante la búsqueda hacia adelante/atrás de
velocidad variable en un VCD.
Para avanzar rápidamente por las pistas—
Búsqueda hacia adelante de velocidad variable
Pulse ¡ durante la reproducción o la pausa.
•Cada vez que pulsa el botón, la velocidad de búsqueda
cambia de la siguiente manera:
Para invertir las pistas—Búsqueda hacia atrás
de velocidad variable
Pulse 1 durante la reproducción o la pausa.
•Cada vez que pulsa el botón, la velocidad de búsqueda
cambia de la siguiente manera:
Concepto de la
operación PBC
REPRODUCIR
(
Reproducción normal
)
x2 x4
x8
B.SEARCH
F.SEARCH
Nota:
Mientras opera un VCD usando un menú, puede suceder que algunas
funciones, tal como la reproducción repetida, no se puedan activar.
SEARCH
Cancelado
DURACION DE PISTA – – :
– –
TIEMPO – – : – –
Para ir directamente a un determinado pasaje
Es posible ir directamente a un determinado pasaje (escena) de la pista.
•La función PBC se cancela cuando usted utiliza esta función.
Desde el control remoto SOLAMENTE:
1
Pulse SEARCH durante la reproducción
o la pausa.
•Cada vez que pulsa el botón, aparece en pantalla la
siguiente indicación.
123
456
789
0
Reproducción del disco accionada por
menú (Sólo para VCD)
La función de control de reproducción (PBC) le permite operar el
VCD usando los menús.
Cuando empieza a reproducir un VCD con función PBC, un menú
aparecerá automáticamente en la pantalla de TV. (También aparecerá
“MENU” en la pantalla).
•Un menú podría ser una lista de opciones, pantallas divididas, o
algunas imágenes en movimiento. (Véase “Concepto de la
operación PBC” en la columna derecha).
Cuando aparezca un menú, podrá seleccionar la opción deseada en el
menú.
•Cuando se visualice una lista de opciones en la pantalla de TV,
pulse los botones numéricos para seleccionar una opción.
•Cuando se visualice “3” o “SELECCIONAR” en la pantalla de
TV, pulse 3/8 para iniciar la reproducción.
Para ir al submenú siguiente
Pulse ¢.
Para volver al submenú anterior
Pulse 4.
Para cancelar la reproducción PBC
Podrá cancelar las operaciones accionadas por menú (función PBC):
1 Pulse 7 para parar la reproducción.
2 Pulse los botones Numéricos para seleccionar una pista.
La reproducción normal se inicia desde la pista seleccionada.
•También podrá activar y
desactivar la reproducción
PBC pulsando MENU en el
control remoto. Cada vez que
pulsa el botón, la función PBC se activa y desactiva.
UP
FF
DOWN
REW
REPRODUCIR
(Reproducción normal)
x2 x4
x8
TOP MENU MENU RETURN MUTING
SP37-42TH-A30[UW].pm6 02.8.23, 5:58 PM38

39
Español
Desde el control remoto SOLAMENTE:
1
Pulse A–B REPEAT para seleccionar el
punto de inicio.
“RPT A–” aparece en la pantalla y “REPETIR:A–”
aparece en la pantalla de TV.
2
Pulse de nuevo A–B REPEAT para
seleccionar el punto de fin.
“RPT A–” cambia a “RPT A–B” y “REPETIR:A–”
cambia a “REPETIR:A–B”, luego se inicia la repetición A–B.
La unidad localiza automáticamente el punto A y se inicia la
reproducción repetida entre los puntos A y B.
Para cancelar Repetir A–B
Pulse de nuevo A–B REPEAT.
“RPT OFF” aparece en la pantalla y “REPETIR
DESCONECTADA” aparece en la pantalla de TV.
Nota:
Cuando está visualizada la barra en pantalla de TV, la indicación del
modo de repetición también cambia de la siguiente manera:
Ejemplo:
REPETIR:A–
REPETIR:A–B
Reproducción de VCD/CD
Reproducción repetida
La reproducción repetida no puede usarse en los casos siguientes:
•Cuando reproduce un VCD usando la función PBC
•Cuando está realizando reproducción programada
7 Reproducción repetida
Desde el control remoto SOLAMENTE:
Pulse REPEAT repetidamente.
La indicación correspondiente al modo seleccionado
aparece en su TV.
•Cada vez que pulsa el botón, el modo de repetición cambia de la
siguiente manera:
REPETIR:UNA VEZ : La pista actual será repetida.
REPETIR:DISCO : Todas las pistas serán
repetidas.
REPETICION DESCONECTADA
: La reproducción repetida se
cancela. (Se reanuda la
reproducción normal).
Nota:
Cuando está visualizada la barra en pantalla, la indicación del modo
de repetición también cambiará de la siguiente manera:
7 Repetir A–B
Durante la reproducción, también podrá seleccionar el pasaje que
desea repetir.
•Se requiere un intervalo de más de 5 segundos entre el punto A y
el punto B.
REPEAT
REPETICION DESCONECTADA
REPETIR:UNA VEZ REPETIR:DISCO
REPETIR:UNA VEZ REPETIR:DISCO
REPETICION DESCONECTADA
A-B REPEAT
A-B REPEAT
A-B REPEAT
2 3
ENTER
REPEAT
A–B REPEAT
73/8
PROGRAM
DISPLAY
B.SEARCH
DOWN
REW
UP
FF
F.SEARCH
RETURN
STEP
TV/VIDEO
TV VOLUME
TV CHANNEL
SUBTITLE
TOP MENU
TV
STANDBY/ON
AUDIO
VCR
VCR
CONTROL
TUNER PRESET
ENTER
VOLUME
MENU
AUDIO/
FM MODE
DVD FM/AM AUX
MUTING
REMAIN
PROGRAM
D.R.CZOOM
SETUP
PROGRESSIVE
DSP MODE
SLEEP
TEST
PRO LOGIC
SETTING
SOUND
CLEAR
REPEAT
ANGLE
SLOW
SEARCH
A-B REPEAT
123
456
789
0
TUNING
VCR CHANNEL
SP37-42TH-A30[UW].pm6 02.8.23, 5:58 PM39

40
Español
Programación del orden de reproducción
de las pistas—Reproducción programada
Puede disponer el orden de reproducción de las pistas antes de
iniciar la reproducción. Puede programar hasta 20 pasos.
•Antes de realizar un programa, asegúrese de que el televisor
esté encendido y que esté seleccionada la entrada correcta en
el televisor.
Desde el control remoto SOLAMENTE:
1
Cargue un disco.
•Si la fuente de reproducción actual no es el reproductor DVD,
pulse 3/8 para seleccionar el disco que desea reproducir, y
luego 7 antes de avanzar al paso siguiente.
2
Pulse PROGRAM.
La pantalla PROGRAM MENU aparece en la
pantalla de TV.
•Aparece “PROGRAM” en la pantalla.
3
Pulse ENTER.
4
Pulse 3 o 2 para seleccionar
un número de pista, y luego
ENTER.
•3 : Aumenta el número.
•2 : Disminuye el número.
•También podrá seleccionar el número
de pista usando los botones numéricos.
Números de pistas que se pueden
seleccionar en el paso siguiente
5
Repita los pasos
3
y
4
para programar las otras
pistas deseadas.
•Después de programar 10 pasos, se selecciona “NEXT «”
(resaltado). Si desea programar más pasos, pulse ENTER.
6
Pulse 3/8.
Los capítulos se reproducen en el orden
programado por usted y el indicador
PROGRAM se ilumina.
Después que se reproduzcan todas las pistas programadas por
usted, volverá a aparecer la pantalla PROGRAM MENU en la
pantalla de TV.
Para parar durante la
reproducción
Pulse 7.
La pantalla PROGRAM MENU aparece en la
pantalla de TV.
•Si pulsa 3/8 mientras se muestra esta
pantalla, el sistema inicia la reproducción
programada.
Para salir de la reproducción programada
Desde el control remoto SOLAMENTE:
Pulse PROGRAM.
La pantalla PROGRAM MENU se apaga,
y aparece la pantalla de apertura. (La
programación realizada por usted sigue
almacenada en la memoria).
•Si pulsa 3/8 mientras se muestra esta
pantalla, la unidad inicia la reproducción
normal.
Para borrar la programación almacenada
Pulse 0 para expulsar el disco.
•Si desactiva el sistema o cambia la fuente, la programación
también será borrada.
Para comprobar el contenido de la programación
Puede comprobar el contenido de la programación
pulsando PROGRAM. La pantalla PROGRAM MENU
aparece en la pantalla de TV.
PROGRAM
ENTER
TUNER PRESET
SELECT: ENTER
TRACK
1 ––
2 ––
3 ––
4 ––
5 ––
PREVIOUS
TRACK
6 ––
7 ––
8 ––
9 ––
10 ––
NEXT
FINISH: PROGRAM
PROGRAM MENU
PLAY: 3
SELECT: ENTER
TRACK
1 ––
2 ––
3 ––
4 ––
5 ––
CHOOSE : 1–17
PREVIOUS
TRACK
6 ––
7 ––
8 ––
9 ––
10 ––
NEXT
FINISH: PROGRAM
PROGRAM MENU
PLAY: 3
SELECT: ENTER
TRACK
1 7
2 ––
3 ––
4 ––
5 ––
PREVIOUS
TRACK
6 ––
7 ––
8 ––
9 ––
10 ––
NEXT
FINISH: PROGRAM
PROGRAM MENU
PLAY: 3
TUNER PRESET
DVD/Video CD/CD PLAYER
SELECT: ENTER
TRACK
1 7
2 6
3 9
4 13
5 11
PREVIOUS
TRACK
6 1
7 ––
8 ––
9 ––
10 ––
NEXT
FINISH: PROGRAM
PROGRAM MENU
PLAY: 3
PROGRAM
CONTINUA EN LA PAGINA SIGUIENTE
ENTER
PROGRAM
SP37-42TH-A30[UW].pm6 02.8.23, 5:58 PM40

41
Español
Selección del canal de reproducción
Cuando reproduce un Karaoke VCD o CD, solamente podrá
seleccionar el canal izquierdo o el canal derecho para su audición.
Pulse repetidamente AUDIO/FM MODE.
La barra en pantalla aparece en la pantalla durante unos
momentos.
•Cada vez que pulsa el botón, el modo de sonido cambia
de la siguiente manera:
SONIDO:ESTEREO (LR) : Selecciónelo para escuchar
el sonido de ambos canales.
SONIDO:IZQUIERDO (L) : Selecciónelo para escuchar
el sonido del canal
izquierdo.
SONIDO:DERECHO (R) : Selecciónelo para escuchar
el sonido del canal derecho.
TENGA EN CUENTA que después de reproducir un karaoke
VCD o CD usando “SONIDO:IZQUIERDO” o “SONIDO:
DERECHO”, seleccione “SONIDO:ESTEREO” para restablecer
la reproducción estereofónica normal.
Reproducción de VCD/CD
SONIDO:IZQUIERDO SONIDO:DERECHO
SONIDO:ESTEREO
00:12
1/35
Para modificar la programación
Podrá modificar el contenido de la programación mientras la
pantalla PROGRAM MENU visualizada en la pantalla de TV.
•Para borrar un paso: Pulse ∞ (o 5) para seleccionar (realzar) un
paso de programación no deseado, y luego pulse CLEAR.
•Para modificar un paso: Pulse ∞ (o 5) para seleccionar (realzar)
el paso de programación que desea modificar, y luego realice los
pasos
3
y
4
. (Antes de ingresar un número nuevo, pulse
repetidamente CLEAR hasta que aparezca “– –” en la posición de
entrada de número).
•Para añadir un paso: Pulse ∞ (o 5) para seleccionar (realzar) un
paso de programación vacío, y luego realice los pasos
3
y
4
.
•Para mover el paso de programación 11 al paso de
programación 10, pulse 5 estando seleccionado (resaltado) el
paso de programación 11, de manera que “PREVIOUS »”
quede seleccionado (resaltado). Luego, pulse ENTER.
•Para mover el paso de programación 10 al paso de
programación 11, pulse ∞ estando seleccionado (resaltado) el
paso de programación 10, de manera que “NEXT «” quede
seleccionado (resaltado). Luego, pulse ENTER.
AUDIO/
FM MODE
3/2/5/∞
ENTER
CLEAR
ZOOM
3/8
STEP
SLOW
AUDIO/
FM MODE
DISPLAY
B.SEARCH
DOWN
REW
UP
FF
F.SEARCH
RETURN
STEP
TV/VIDEO
TV VOLUME
TV CHANNEL
SUBTITLE
TOP MENU
TV
STANDBY/ON
AUDIO
VCR
VCR
CONTROL
TUNER PRESET
ENTER
VOLUME
MENU
AUDIO/
FM MODE
DVD FM/AM AUX
MUTING
REMAIN
PROGRAM
D.R.CZOOM
SETUP
PROGRESSIVE
DSP MODE
SLEEP
TEST
PRO LOGIC
SETTING
SOUND
CLEAR
REPEAT
ANGLE
SLOW
SEARCH
A-B REPEAT
123
456
789
0
TUNING
VCR CHANNEL
SP37-42TH-A30[UW].pm6 02.8.23, 5:58 PM41

42
Español
Reproducción de VCD con efectos especiales
7 Reproducción de imagen fija/cuadro por cuadro
Usted podrá avanzar la imagen fija cuadro por cuadro mientras se
reproduce un VCD.
Desde el control remoto SOLAMENTE:
1
Pulse STEP una vez durante la
reproducción.
Aparecerá una imagen fija en la pantalla de TV.
2
Pulse STEP repetidamente para avanzar
la imagen cuadro por cuadro.
•Cada vez que pulsa el botón, la imagen avanza
cuadro por cuadro.
Para continuar con la reproducción normal
Pulse 3/8.
7 Reproducción a cámara lenta
Podrá realizar una reproducción a cámara lenta mientras se
reproduce un VCD.
Desde el control remoto SOLAMENTE:
Pulse SLOW repetidamente durante la reproducción o
la pausa.
•Cada vez que pulsa el botón, la velocidad de reproducción
a cámara lenta cambia de la siguiente manera:
7 Zoom
Podrá ampliar la imagen mientras se reproduce un VCD.
Desde el control remoto SOLAMENTE:
1
Pulse ZOOM realizar el zoom de entrada.
•Cada vez que pulsa el botón, la imagen aumenta, de
la siguiente manera:
2
Pulse 3/2/5/∞ para mover la
parte ampliada que desea ver.
Para cancelar el ZOOM
Pulse ZOOM otra vez.
La imagen vuelve al tamaño normal.
8 PAUSA
38 38 38 38 38 38
STEP
STEP
TUNER PRESET
SLOW
ZOOM
ENTER
ZOOM
REPRODUCIR /
REPRODUCIR
(
Reproducción normal
)
12
REPRODUCIR /
14
REPRODUCIR /
18
REPRODUCIR /
116
2x Zoom Cancelado
2
ENTER
ENTER
2
SP37-42TH-A30[UW].pm6 02.8.23, 5:58 PM42

43
Español
Introducción de MP3
Este sistema incorpora un decodificador MP3. Puede reproducir
pistas (archivos) MP3 grabados en CD-Rs y CD-RWs.
•Tenga en cuenta que “archivos” y “pistas” se utilizan
alternadamente.
¿Qué es MP3?
MP3 es abreviatura de Motion Picture Experts Group (o MPEG)
Audio Layer 3. El MP3 es simplemente un formato de archivo con
una relación de compresión de datos de 1:10 (128 Kbps*). Esto
significa que, utilizando el formato MP3, un CD-R o CD-RW puede
contener un volumen de datos equivalente a 10 veces el de un CD
común.
* La velocidad de bits es el número promedio de bits que consume
un segundo de datos de audio. La unidad usada es Kbps (1000
bits/segundo).
Para obtener la mejor calidad de audio, escoja una velocidad de
bits superior. La velocidad de bits de uso más extendido para
codificación (grabación) es 128 Kbps.
Compatibilidad con archivos MP3
•Este sistema puede leer solamente archivos MP3 grabados en un
formato compatible con ISO 9660 Nivel 1 o Nivel 2.
•El sistema puede leer o reproducir sólo archivos MP3 con el
código de extensión—“.mp3”.
•Las etiquetas ID3* no se pueden mostrar en la pantalla.
* Un archivo MP3 puede contener información de archivo
denominada “ID3 Tag” en donde se han grabado el nombre del
álbum, nombre del artista, título de pista, etc. Existen dos
versiones: ID3v1 (ID3 Tag versión 1) e ID3v2 (ID3 Tag versión 2).
Estructura del disco—¿Cómo se graban y
reproducen los archivos MP3?
Utilizando terminología PC, se puede decir que los “archivos
(pistas) MP3” se pueden grabar en “directorios (o carpetas)”.
Durante la grabación, la disposición de los archivos y directorios se
puede realizar de manera similar a la de archivos y directorios/
carpetas de datos de ordenador.
La “raíz” es similar a la raíz de un árbol. Cada uno de los archivos y
directorios pueden estar enlazados con la raíz.
De conformidad con ISO 9660, la profundidad máxima admisible de
directorios anidados—llamados “jerarquías”—es ocho (incluyendo
la raíz).
El orden de reproducción, el orden de búsqueda de archivos, y el
orden de búsqueda de directorios de los archivos MP3 grabados en
un disco se determinan mediante la aplicación de escritura (o
codificación); por consiguiente, el orden de reproducción podría ser
diferente del pretendido por usted mientras se reproducen las
carpetas/directorios y los archivos.
Nota sobre los discos MP3
Los discos MP3 (ya sea CD-R o CD-RW) requieren un mayor
tiempo de lectura. (Difiere según la complejidad de la configuración
del directorio/archivo).
Para una información más detallada sobre el disco a reproducir
consulte “Introducción de los discos—DVD/VCD/CD” en la
página 27.
73/8
DISPLAY
DISPLAY
B.SEARCH
DOWN
REW
UP
FF
F.SEARCH
RETURN
STEP
TV/VIDEO
TV VOLUME
TV CHANNEL
SUBTITLE
TOP MENU
TV
STANDBY/ON
AUDIO
VCR
VCR
CONTROL
TUNER PRESET
ENTER
VOLUME
MENU
AUDIO/
FM MODE
DVD FM/AM AUX
MUTING
123
456
789
0
REMAIN
PROGRAM
D.R.CZOOM
SETUP
PROGRESSIVE
DSP MODE
SLEEP
TEST
PRO LOGIC
SETTING
SOUND
CLEAR
REPEAT
ANGLE
SLOW
SEARCH
A-B REPEAT
TUNING
VCR CHANNEL
¢
4
ENTER
SP43-46TH-A30[UW].pm6 02.8.23, 5:58 PM43

44
Español
Inicio de la reproducción
Se recomienda encender el televisor cuando reproduce un disco MP3.
1
Pulse 0 para cargar el disco.
2
Pulse 3/8.
Una vez que se detecte el disco, se inicia
la reproducción.
•La barra en pantalla y el contenido
grabado en el disco MP3 aparecerá en la
pantalla de TV, si está encendido.
TUNER PRESET
TUNER PRESET
Reproducción de MP3
Para ir a otro pista
Pulse ¢ o 4 durante la reproducción.
•¢: Salta al comienzo de la siguiente pista.
•4: Salta al comienzo de la pista anterior.
Para parar la reproducción durante un momento
Pulse 3/8.
Para reanudar la reproducción, pulse de
nuevo 3/8 o ENTER
Para parar durante la reproducción
Pulse 7.
Para sacar el disco
Pulse 0 en el panel frontal.
La bandeja del disco sale.
Para cerrar la bandeja del disco, pulse 0 otra vez.
1:Tipo de disco
DVD VCD SVCD CD MP3
2:Pista (archivo) actual y número total de pistas en
el disco
•Ej.: Se está reproduciendo la 1ra. de las 35 pistas grabadas.
3:Velocidad de bits
•Ej.: La velocidad de bits usada para grabar el disco
cargado es 128 Kbps. (Consulte la página anterior).
4:Indicador del modo de repetición
•Ej.: Cuando el modo de repetición está desactivado. Para
más detalles, consulte la página 46.
5:Tiempo de reproducción transcurrido y tiempo de
reproducción total de la pista actual
6:Indicación de sonido
•Indica el nivel de entrada de sonido. (Aparece solamente
durante la reproducción).
128 00:22/03:48
1/35
12 345
6
La barra en pantalla
SPRING
SUMMER
FALL
WINTER
LIAR.MP3
LOVE.MP3
??
5/135
SPRING
SPRING1.MP3
SPRING2.MP3
SPRING3.MP3
SPRING4.MP3
SPRING5.MP3
??
5/135
Nota:
Si el disco cargado no está grabado en formato CD audio o formato
MP3, aparecerá “FORMATO DE DISCO ERRONEO” en la pantalla de
TV.
UP
FF
DOWN
REW
TUNER PRESET
SP43-46TH-A30[UW].pm6 02.8.23, 5:58 PM44

45
Español
Operaciones usando la visualización en
pantalla
Se recomienda encender su televisor cuando reproduce un disco MP3.
Cuando sea reconocido el disco MP3 cargado, aparecerá la siguiente
visualización en pantalla en la pantalla de TV. (El contenido de esta
visualización en pantalla varía según el disco, o sea, la forma en que
las pistas MP3 fueron grabadas en el disco).
•En la pantalla de TV aparecen sólo las primeras 8 letras de los
títulos.
Desde el control remoto SOLAMENTE:
Reproducción de MP3
Botón
ENTER
Para
Iniciar la reproducción o ir al directorio.
Seleccionar una pista o directorio.
∞ / 5
Operaciones de visualización en
pantalla de MP3
∞ 5
ENTER
SEARCH
Botones
numéricos
REPEAT
DISPLAY
B.SEARCH
DOWN
REW
UP
FF
F.SEARCH
RETURN
STEP
TV/VIDEO
TV VOLUME
TV CHANNEL
SUBTITLE
TOP MENU
TV
STANDBY/ON
AUDIO
VCR
VCR
CONTROL
TUNER PRESET
ENTER
VOLUME
MENU
AUDIO/
FM MODE
DVD FM/AM AUX
MUTING
REMAIN
PROGRAM
D.R.CZOOM
SETUP
PROGRESSIVE
DSP MODE
SLEEP
TEST
PRO LOGIC
SETTING
SOUND
CLEAR
REPEAT
ANGLE
SLOW
SEARCH
A-B REPEAT
123
456
78
0
9
TUNING
VCR CHANNEL
ENTER
55 y ENTER
∞
5∞ 5∞
5∞5∞
SPRING
SPRING1.MP3
SPRING2.MP3
SPRING3.MP3
SPRING4.MP3
SPRING5.MP3
SPRING
SPRING1.MP3
SPRING2.MP3
SPRING3.MP3
SPRING4.MP3
SPRING5.MP3
SPRING
SPRING1.MP3
SPRING2.MP3
SPRING3.MP3
SPRING4.MP3
SPRING5.MP3
SPRING
SUMMER
FALL
WINTER
LIAR.MP3
LOVE.MP3
SPRING
SUMMER
FALL
WINTER
LIAR.MP3
LOVE.MP3
??
5/135
SPRING
SUMMER
FALL
WINTER
LIAR.MP3
LOVE.MP3
SPRING
SUMMER
FALL
WINTER
LIAR.MP3
LOVE.MP3
ENTER
ENTER
ENTER
ENTER
ENTER
ENTER
A “SUMMER”
A “FALL”
Iniciar reproducción
“LIAR.MP3”
Iniciar reproducción
“SPRING3.MP3”
Iniciar reproducción
“SPRING2.MP3”
Iniciar reproducción
“SPRING1.MP3”
Nota:
Si pulsa
2
, el cursor se mueve a la pista que se está reproduciendo actualmente.
SP43-46TH-A30[UW].pm6 02.8.23, 5:58 PM45

46
Español
Reproducción repetida
En un disco MP3, no podrá realizar la repetición A–B. Sólo podrá
realizar la reproducción repetida.
Desde el control remoto SOLAMENTE:
Para repetir la reproducción—
Reproducción repetida
Pulse REPEAT repetidamente.
La indicación correspondiente al modo seleccionado
aparece en la pantalla de TV.
•Cada vez que pulsa el botón, el modo de repetición cambia de la
siguiente manera:
REPETIR:ALEATORIO
: Toda las pistas grabadas en el disco serán reproducidas
una vez al azar (reproducción aleatoria), y se repetirá la
reproducción aleatoria.
REPETIR:UNA VEZ
: La pista actual será repetida.
REPETIR:DIR
: Las pistas del directorio actual serán repetidas.
REPETIR:DISCO
: Todas las pistas del disco serán repetidas.
REPETICION DESCONECTADA
: La reproducción repetida se cancela. (Se reanuda la
reproducción normal).
Nota:
Cuando aparece la barra en pantalla en la pantalla de TV, la
indicación del modo de repetición también cambia de la siguiente
manera:
Para ir directamente a una determinada
pista
Es posible ir directamente a una determinada pista del disco.
Desde el control remoto SOLAMENTE:
1
Pulse SEARCH durante la reproducción
o la pausa.
Aparece “PISTA – – – –” en la pantalla de TV.
2
Pulse los botones numéricos
para seleccionar el número de
pista deseado.
El sistema inicia la reproducción desde la
pista seleccionada.
•Para seleccionar el número 5, pulse 5
(luego ENTER).
•Para seleccionar el número 10, pulse 1,
0 (luego ENTER).
•Para seleccionar el número 23, pulse 2, 3 (luego ENTER).
•Para seleccionar el número 123, pulse 1, 2, 3.
Nota:
Cuando desee ir directamente a otro archivo (pista), podrá hacerlo
con sólo pulsar los botones numéricos (sin pulsar SEARCH en el
paso
1
).
REPETIR:ALEATORIO REPETIR:UNA VEZ
REPETIR:DIR
REPETICION
DESCONECTADA REPETIR:DISCO
SEARCH
123
456
789
0
REPEAT
REPETIR:
ALEATORIO
REPETIR:
UNA VEZ
REPETIR:
DIR
REPETIR:
DISCO
REPETICION
DESCONECTADA
SP43-46TH-A30[UW].pm6 02.8.23, 5:58 PM46

47
Español
Operaciones del sintonizador
Para las operaciones básicas del sintonizador, consulte
“Operaciones básicas del sintonizador” en la página 15.
FM/AM
B.SEARCH F.SEARCH
VCR CHANNEL
TUNING
SOURCE
AUX IN
FMAM
Reproductor DVD
*
DISPLAY
B.SEARCH
DOWN
REW
UP
FF
F.SEARCH
RETURN
STEP
TV/VIDEO
TV VOLUME
TV CHANNEL
SUBTITLE
TOP MENU
TV
STANDBY/ON
AUDIO
VCR
VCR
CONTROL
TUNER PRESET
ENTER
VOLUME
MENU
AUDIO/
FM MODE
DVD FM/AM AUX
MUTING
123
456
789
0
REMAIN
PROGRAM
D.R.CZOOM
SETUP
PROGRESSIVE
DSP MODE
SLEEP
TEST
PRO LOGIC
SETTING
SOUND
CLEAR
REPEAT
ANGLE
SLOW
SEARCH
A-B REPEAT
TUNING
VCR CHANNEL
FM/AM
TUNER
PRESET
UP
TUNING +
TUNER
PRESET
DOWN
TUNING –
AUDIO/
FM MODE
PROGRAM
Sintonización de emisoras
Desde el control remoto:
1
Pulse repetidamente
FM/AM para seleccionar la banda.
Se sintonizará la emisora recibida en último término de
la banda seleccionada.
•Cada vez que pulsa el botón, la banda cambia alternativamente
entre FM y AM.
2
Pulse y mantenga pulsado TUNING + o –
hasta encontrar la
frecuencia deseada.
•TUNING + : Aumenta la
frecuencia.
•TUNING –: Disminuye la frecuencia.
El sistema inicia la búsqueda de las emisoras y se detiene cuando
se sintoniza una emisora con una intensidad de señal suficiente.
En el panel frontal:
1
Pulse SOURCE repetidamente hasta que
la banda deseada aparezca en la pantalla.
Se sintoniza la emisora recibida en último termino de
la banda seleccionada.
•Cada vez que pulsa el botón, la fuente cambia de la siguiente
manera:
* Aparece “WAIT” en la pantalla.
2
Pulse 7 de manera que aparezca
“MANUAL” en la pantalla.
•Cada vez que pulsa el botón, el modo de operación de
los botones ¢ y 4 cambia alternativamente entre
“PRESET” y “MANUAL”.
PRESET : Selecciónelo usando ¢ y 4 como los
botones para seleccionar una emisora
preajustada.
MANUAL : Selecciónelo usando ¢ y 4 como los
botones para efectuar el cambio manual de las
frecuencias.
3
Pulse y mantenga pulsado ¢ o
4 hasta que encuentre la
frecuencia deseada.
•¢: Aumenta la frecuencia.
•4: Disminuye la frecuencia.
Notas:
•Cuando se sintoniza una emisora con una intensidad de señal
suficiente, el indicador se enciende en la pantalla.
•Cuando se recibe un programa FM estéreo, el indicador
(estéreo) también se enciende.
•Cuando pulse el botón repetidamente, la frecuencia cambia paso
por paso.
Ajuste de la separación entre frecuencias
del sintonizador de AM
En algunos países, la separación entre frecuencias de las emisoras AM
es de 9 kHz, mientras que en otros es de 10 kHz.
•La separación entre frecuencias de 10 kHz es el ajuste inicial.
•Cada vez que realiza el siguiente procedimiento, la separación
entre frecuencias del sintonizador de AM cambia alternativamente
entre 9 kHz y 10 kHz.
1
Seleccione AM como la banda.
2
Pulse 9, 1 y 0 en el control remoto.
En la pantalla aparece el ajuste nuevo para la separación entre
frecuencias, y la banda cambia a FM.
3
Pulse FM/AM en el control remoto para volver a
seleccionar AM como la banda.
SP47-48TH-A30[UW].pm6 02.8.23, 5:58 PM47

48
Español
Utilización de la sintonización de ajuste
previo
Una vez que una emisora sea asignada a un número de canal, la
misma será sintonizada rápidamente. Es posible memorizar hasta
15 emisoras FM y 15 AM.
Para almacenar las emisoras de preajuste
Desde el control remoto SOLAMENTE:
1
Sintonice la emisora que desea preajustar
(consulte “Sintonización de emisoras”).
2
Pulse PROGRAM.
El número preajustado aparece en la pantalla y el
indicador PROGRAM se enciende.
3
Pulse TUNER PRESET UP o DOWN para
seleccionar un
número
preajustado.
•TUNER PRESET UP : Aumenta el número de preajuste.
•TUNER PRESET DOWN : Disminuye el número de preajuste.
4
Pulse PROGRAM para almacenar la
emisora preajustada.
El indicador PROGRAM se apaga, y la emisora es
asignada al número de preajuste seleccionado.
5
Repita los pasos
1
a
4
hasta que termine de
almacenar todas las emisoras deseadas.
Para borrar una emisora preajustada
almacenada
Si almacena una emisora nueva en un número de canal usado, se
borrará la emisora almacenada previamente.
Para sintonizar una emisora preajustada
Desde el control remoto:
1
Pulse FM/AM repetidamente para
seleccionar la banda.
Se sintoniza la emisora recibida en último término de la
banda seleccionada.
•Cada vez que pulsa el botón, la banda cambia alternativamente
entre FM y AM.
2
Pulse TUNER PRESET UP o DOWN
repetidamente hasta
que la emisora
preajustada deseada
aparezca en la pantalla.
•TUNER PRESET UP : Aumenta el número de preajuste.
•TUNER PRESET DOWN : Disminuye el número de preajuste.
En el panel frontal:
1
Pulse SOURCE repetidamente hasta que
la banda deseada aparezca en la pantalla.
2
Pulse 7 de manera que “PRESET”
aparezca en la pantalla.
•Cada vez que pulsa el botón, el modo de operación de
los botones ¢ y 4 cambia alternativamente entre
“PRESET” y “MANUAL”.
PRESET : Selecciónelo usando ¢ y 4 como los
botones para seleccionar una emisora
preajustada.
MANUAL : Selecciónelo usando ¢ y 4 como los
botones para efectuar el cambio manual de las
frecuencias.
3
Pulse ¢ o 4 repetidamente
hasta que la emisora preajustada
deseada aparezca en la pantalla.
•¢: Aumenta el número de preajuste.
•4: Disminuye el número de preajuste.
Selección del modo de recepción en FM
Cuando hayan ruidos en el programa en FM estéreo que se está
escuchando, podrá cambiar el modo de recepción en FM para
mejorar la recepción.
Pulse AUDIO/FM MODE.
El indicador desaparece de la pantalla y el programa
pierde el efecto estéreo.
Para restablecer el efecto estereofónico, pulse otra vez
AUDIO/FM MODE. El efecto estéreo se restablece.
Nota:
El modo de recepción en FM también se reanuda en los casos
siguientes:
•Cuando se cambia la frecuencia o el número de preajuste
PROGRAM
PROGRAM
FM/AM
DOWN
REW
UP
FF
TUNER PRESET
SOURCE
AUDIO/
FM MODE
Número preajustado
DOWN
REW
UP
FF
TUNER PRESET
SP47-48TH-A30[UW].pm6 02.8.23, 5:58 PM48

49
Español
Configuración de las preferencias sobre DVD
En el menú de configuración, podrá realizar dos configuraciones
importantes: menú de selección del idioma (IDIOMA) y menú de
configuración del sistema (SISTEMA).
•El menú de configuración sólo se puede visualizar mientras no se
está reproduciendo el disco. (Se debe seleccionar el reproductor
DVD como fuente).
•Solamente podrá usar el control remoto para las operaciones del
menú de configuración.
Configuración de los idiomas iniciales
Podrá seleccionar el idioma con que desea escuchar o leer en la
pantalla de TV.
Cuando opera este sistema o mira un DVD, podrá operar el sistema
o disfrutar del DVD en el idioma que ha seleccionado y almacenado.
En el menú de selección de idiomas, podrá seleccionar lo siguiente:
IDIOMA EN OSD : Seleccione el idioma mostrado en la
pantalla de TV mientras opera el
sistema. (Ej. REPRODUCIR, PARAR,
PAUSA, etc.)
AUDIO : Seleccione el idioma que desea escuchar
mientras mira un DVD.
SUBTÍTULO : Seleccione el idioma con que desea leer
los subtítulos mientras mira un DVD.
IDIOMA DEL MENÚ: Seleccione el idioma de menú grabado
en el DVD utilizado mientras opera el
menú del DVD.
Idiomas que se pueden seleccionar en este menú
Los siguientes idiomas se pueden seleccionar separadamente para
cada opción listada en el menú.
•Para “IDIOMA EN OSD”:
Inglés, chino, español, francés, alemán, japonés y coreano.
•Para“AUDIO”, “SUBTÍTULO” y “IDIOMA DEL MENÚ”:
Inglés, chino, francés, alemán, japonés, ruso, español, portugués,
coreano y original*.
* Disponible solamente para “AUDIO” y “SUBTÍTULO”.
Cuando desee operar el disco o reproducirlo en el idioma grabado
originalmente (por omisión), seleccione “ORIGINAL”.
Nota:
En los siguientes casos, el idioma original será seleccionado como
idioma inicial, independientemente del ajuste realizado por usted:
•Si el idioma seleccionado por usted no está grabado en el disco.
•Si el disco está programado para que se reproduzca en el idioma
original.
SISTEMA
IDIOMA
IDIOMA EN OSD
AUDIO
SUBTÍTULO
IDIOMA DEL MENÚ
ESPAÑOL
ESPAÑOL
ESPAÑOL
ESPAÑOL
» « | \
: Move Setup : Exit
DISPLAY
B.SEARCH
DOWN
REW
UP
FF
F.SEARCH
RETURN
STEP
TV/VIDEO
TV VOLUME
TV CHANNEL
SUBTITLE
TOP MENU
TV
STANDBY/ON
AUDIO
VCR
VCR
CONTROL
TUNER PRESET
ENTER
VOLUME
MENU
AUDIO/
FM MODE
DVD FM/AM AUX
MUTING
123
456
789
0
REMAIN
PROGRAM
D.R.CZOOM
SETUP
PROGRESSIVE
DSP MODE
SLEEP
TEST
PRO LOGIC
SETTING
SOUND
CLEAR
REPEAT
ANGLE
SLOW
SEARCH
A-B REPEAT
TUNING
VCR CHANNEL
123
456
789
0
∞ 5
ENTER
SETUP
RETURN
SP49-53TH-A30[UW].pm6 02.8.23, 5:58 PM49

50
Español
■ Procedimiento de selección del idioma básico
Ej.: Para seleccionar el idioma deseado como el idioma inicial para
“AUDIO”.
Desde el control remoto SOLAMENTE:
1
Pulse SETUP.
El menú de selección de idioma del menú de
configuración aparece en la pantalla de TV.
2
Pulse ∞ (o 5) para seleccionar
(resaltar) las opciones de
idioma.
3
Pulse ENTER.
Aparece la ventana pop-up (donde están
listados los idiomas).
4
Pulse ∞ (o 5) para seleccionar
(resaltar) el idioma deseado, y
luego pulse ENTER.
El ajuste queda almacenado (y la ventana
pop-up se apaga).
•Si desea cancelar el ajuste realizado,
pulse RETURN sin pulsar ENTER. (El
menú pop-up también desaparece).
5
Repita los pasos
2
a
4
para seleccionar las otras
opciones de idioma listadas.
Para borrar el menú de configuración
Pulse SETUP.
SISTEMA
IDIOMA
IDIOMA EN OSD
AUDIO
SUBTÍTULO
IDIOMA DEL MENÚ
ESPAÑOL
ESPAÑOL
ESPAÑOL
ESPAÑOL
» « | \
: Move Setup : Exit
indica que hay más idiomas listados, pero que
no están visualizados.
SISTEMA
IDIOMA
IDIOMA EN OSD
AUDIO
SUBTÍTULO
IDIOMA DEL MENÚ
ESPAÑOL
ENGLISH
ENGLISH
ENGLISH
» « | \ : Move Setup : Exit
JAPONÉS
RUSO
ESPAÑOL
PORTUGUÉS
COREANO
ORIGINAL
“ ” indica el ajuste actual.
Introducción de las preferencias de DVD
(Sistema)
Es posible ajustar las preferencias del DVD para que correspondan
con las condiciones de uso y de funcionamiento.
En el menú de ajuste del sistema, podrá realizar lo siguiente:
PANTALLA DE TV: Seleccione el tamaño de la pantalla de TV
para reproducir un DVD grabado con la señal de vídeo de
pantalla ancha de 16:9.
•4:3 LB : Seleccione “4:3 LB (Letter
Box)” cuando la relación de
aspecto de su TV sea 4:3.
Mientras está mirando una
imagen en pantalla ancha, aparecerán franjas
negras en las partes superior e inferior de la
pantalla.
•4:3 PS : Seleccione “4:3 PS (Pan-Scan)”
cuando la relación de aspecto de
su televisor sea 4:3. Mientras
está mirando una imagen en
pantalla ancha, las franjas negras no aparecerán,
pero los bordes laterales izquierdo y derecho de
las imágenes no se mostrarán en la pantalla.
•16:9 : Selecciónelo cuando la
relación de aspecto de su
televisor sea 16:9. (En su
televisor, ajuste la pantalla a
tamaño completo).
CALIFICACION: Podrá seleccionarlo para restringir la
reproducción de DVDs que contienen escenas violentas y no
adecuadas para los miembros de su familia. (Para los detalles de
la operación, consulte la página 52).
SISTEMA
IDIOMA
PANTALLA DE TV
CALIFICACION
4 : 3 LB
APAGADO
» « | \ : Move Setup : Exit
SETUP
ENTER
SISTEMA
IDIOMA
IDIOMA EN OSD
AUDIO
SUBTÍTULO
IDIOMA DEL MENÚ
ESPAÑOL
ESPAÑOL
ESPAÑOL
ESPAÑOL
» « | \
: Move Setup : Exit
ENTER
ENTER
SETUP
SP49-53TH-A30[UW].pm6 02.8.23, 5:58 PM50

51
Español
Configuración de las preferencias sobre DVD
■ Ajuste del tamaño de la pantalla de TV
Desde el control remoto SOLAMENTE:
1
Pulse SETUP.
El menú de selección de idioma del menú de
configuración aparece en la pantalla de TV.
2
Pulse ENTER (o 3/2) para
seleccionar (resaltar) el menú
de ajuste del sistema.
3
Pulse ∞ (o 5) para seleccionar
(resaltar) una de las opciones
de ajuste del sistema en el
menú.
4
Pulse ENTER.
Aparece la ventana pop-up (en donde
están listadas las opciones
seleccionables).
5
Pulse ∞ (o 5) para seleccionar
(resaltar) el ajuste actual, y
luego pulse ENTER.
El ajuste se almacena (y la ventana
pop-up se apaga).
• Cuando desee cancelar el ajuste
realizado por usted, pulse RETURN
sin pulsar ENTER. (El menú pop-up
también se apaga).
•Aunque haya seleccionado “4:3 PS”, el tamaño de la
pantalla podría ser como la de “4:3 LB” durante la
reproducción de algunos discos DVD. Esto depende de
cómo se ha programado y grabado el DVD.
•Si un disco (o algunas partes del disco) está grabado con
señales de vídeo de una relación de aspecto de 4:3, este
ajuste no tendrá efecto alguno. Las imágenes se
visualizarán con una relación de aspecto de 4:3 total o con
Letter box de 4:3.
Para borrar el menú de configuración
Pulse SETUP.
indica el ajuste actual.
SISTEMA
IDIOMA
PANTELLA DE TV
CALIFICACION
4:3 LB
OFF
» « | \ : Move Setup : Exit
4 : 3 LB
4 : 3 PS
16 : 9
SETUP
SISTEMA
IDIOMA
PANTALLA DE TV
CALIFICACION
4 : 3 LB
APAGADO
» « | \
: Move Setup : Exit
SISTEMA
IDIOMA
PANTELLA DE TV
CALIFICACION
4 : 3 LB
APAGADO
» « | \ : Move Setup : Exit
ENTER
ENTER
ENTER
SETUP
SISTEMA
IDIOMA
IDIOMA EN OSD
AUDIO
SUBTÍTULO
IDIOMA DEL MENÚ
ESPAÑOL
ESPAÑOL
ESPAÑOL
ESPAÑOL
» « | \
: Move Setup : Exit
3/2/5/∞
ENTER
SETUP
DISPLAY
B.SEARCH
DOWN
REW
UP
FF
F.SEARCH
RETURN
STEP
TV/VIDEO
TV VOLUME
TV CHANNEL
SUBTITLE
TOP MENU
TV
STANDBY/ON
AUDIO
VCR
VCR
CONTROL
TUNER PRESET
ENTER
VOLUME
MENU
AUDIO/
FM MODE
DVD FM/AM AUX
MUTING
REMAIN
PROGRAM
D.R.CZOOM
SETUP
PROGRESSIVE
DSP MODE
SLEEP
TEST
PRO LOGIC
SETTING
SOUND
CLEAR
REPEAT
ANGLE
SLOW
SEARCH
A-B REPEAT
123
456
789
0
TUNING
VCR CHANNEL
Botones
numéricos
ENTER
RETURN
SP49-53TH-A30[UW].pm6 02.8.23, 5:58 PM51

52
Español
Ajuste del nivel (índice) parental
Utilizando esta función, podrá restringir la reproducción de discos
DVD que contienen escenas violentas o que considere no adecuadas
para los miembros de su familia.
A menos que se cancele esta función, nadie podrá reproducir tal
disco. (Aparecerá “NIVEL PARENTAL ERRONEO” en la pantalla
de TV cuando intente reproducir tal disco).
•Este ajuste sólo tendrá efecto con discos DVD que contienen
información sobre tal nivel de evaluación: Nivel 1 (restricción
máxima) a Nivel 8 (restricción mínima).
Desde el control remoto SOLAMENTE:
1
Pulse SETUP.
En la pantalla del televisor aparecerá el menú de
selección de idioma del menú de configuración.
2
Pulse ENTER (o 3/2) para
seleccionar (resaltar) el menú
de ajuste del sistema.
3
Pulse ∞ (o 5) para seleccionar
(resaltar) “CALIFICACION”.
4
Pulse ENTER.
“CALIFICACION” cambiará ahora a
“ENTER PASSWORD” en el menú.
SISTEMA
IDIOMA
PANTALLA DE TV
CALIFICACION
4 : 3 LB
APAGADO
» « | \
: Move Setup : Exit
SISTEMA
IDIOMA
PANTALLA DE TV
CALIFICACION
4 : 3 LB
APAGADO
» « | \ : Move Setup : Exit
SISTEMA
IDIOMA
PANTALLA DE TV
ENTER PASSWORD
4 : 3 LB
» « | \ : Move Setup : Exit
***
SISTEMA
IDIOMA
PANTALLA DE TV
ENTER PASSWORD
4 : 3 LB
» « | \ : Move Setup : Exit
SISTEMA
IDIOMA
PANTALLA DE TV
CALIFICACION
4 : 3 LB
OFF
BITSTREAM
APAGADO
NIVEL 1
NIVEL 2
NIVEL 3
NIVEL 4
NIVEL 5
» « | \ : Move Setup : Exit
SETUP
ENTER
ENTER
ENTER
5
Pulse los botones numéricos para ingresar la
contraseña (4 dígitos).
•Cuando se expide de fábrica, la contraseña está ajustada a
“7890”.
•Si ingresa una contraseña incorrecta, su ajuste será cancelado.
ENTER
SETUP
6
Pulse ∞ (o 5) ara seleccionar
(resaltar) el nivel deseado, y
luego pulse ENTER.
Para borrar el menú de configuración
Pulse SETUP otra vez.
CONTINUA EN LA PAGINA SIGUIENTE
SP49-53TH-A30[UW].pm6 02.8.23, 5:58 PM52

53
Español
Para cambiar la contraseña
1
Repita los paso
1
a
5
del procedimiento de
“Ajuste del nivel (índice) parental”.
2
Pulse ∞ (o 5) para seleccionar
(resaltar) “CONTRASEÑA” y
luego ENTER.
Configuración de las preferencias sobre DVD
5/∞
ENTER
SETUP
DISPLAY
B.SEARCH
DOWN
REW
UP
FF
F.SEARCH
RETURN
STEP
TV/VIDEO
TV VOLUME
TV CHANNEL
SUBTITLE
TOP MENU
TV
STANDBY/ON
AUDIO
VCR
VCR
CONTROL
TUNER PRESET
ENTER
VOLUME
MENU
AUDIO/
FM MODE
DVD FM/AM AUX
MUTING
REMAIN
PROGRAM
D.R.CZOOM
SETUP
PROGRESSIVE
DSP MODE
SLEEP
TEST
PRO LOGIC
SETTING
SOUND
CLEAR
REPEAT
ANGLE
SLOW
SEARCH
A-B REPEAT
123
456
789
0
TUNING
VCR CHANNEL
Botones
numéricos •“CONTRASEÑA” es la última opción listada en la ventana
pop-up. Si no está visualizada, pulse ∞ repetidamente hasta
que aparezca en la ventana pop-up.
3
Pulse los botones numéricos
para ingresar la contraseña
nueva, y luego ENTER.
La contraseña nueva ha quedado
almacenada.
Para borrar el menú de configuración
Pulse SETUP otra vez.
ENTER
SISTEMA
IDIOMA
PANTALLA DE TV
CALIFICACION
4 : 3 LB
OFF
BITSTREAM
NIVEL 4
NIVEL 5
NIVEL 6
NIVEL 7
NIVEL 8
CONTRASEÑA
» « | \ : Move Setup : Exit
SISTEMA
IDIOMA
PANTALLA DE TV
CONTRASEÑA
4 : 3 LB
----
» « | \
: Move Setup : Exit
ENTER
SETUP
Para reinicializar la contraseña
Es posible reinicializar la contraseña al ajuste inicial de “7890”.
TENGA EN CUENTA que todos los demás preajustes, tales como
los ajustes de los altavoces, las emisoras preajustadas, el
temporizador Sleep, los ajustes del menú de configuración de DVD,
también vuelven a los ajustes de fábrica.
Siendo la fuente el reproductor DVD y con la reproducción
detenida, pulse y mantenga pulsado 7 en el panel frontal hasta
que aparezca “INITIAL” en la pantalla.
SP49-53TH-A30[UW].pm6 02.8.23, 5:58 PM53

54
Español
❏Para operar un TV de JVC
Operación de los componentes de JVC
Puede utilizar el control remoto para operar no sólo esta unidad, sino también otros productos JVC.
•Refiérase también a los manuales suministrados para los otros productos.
–Este control remoto puede operar un VCR cuyo código de control remoto esté ajustado al código A.
•Para operar componentes, apunte el control remoto directamente hacia el sensor remoto del producto objetivo.
3/8
VCR
4
7
STEP
VCR CONTROL
VCR CHANNEL
–
VCR CHANNEL
+
¢
DISPLAY
B.SEARCH
DOWN
REW
UP
FF
F.SEARCH
RETURN
STEP
TV/VIDEO
TV VOLUME
TV CHANNEL
SUBTITLE
TOP MENU
TV
STANDBY/ON
AUDIO
VCR
VCR
CONTROL
TUNER PRESET
ENTER
VOLUME
MENU
AUDIO/
FM MODE
DVD FM/AM AUX
MUTING
REMAIN
PROGRAM
D.R.CZOOM
SETUP
PROGRESSIVE
DSP MODE
SLEEP
TEST
PRO LOGIC
SETTING
SOUND
CLEAR
REPEAT
ANGLE
SLOW
SEARCH
A-B REPEAT
123
456
789
0
TUNING
VCR CHANNEL
Usted puede realizar las siguientes operaciones en el televisor.
TV : Enciende o apaga el televisor.
TV VOLUME +/–: Ajusta el volumen.
TV/VIDEO : Ajusta el modo de entrada (ya sea
TV o VIDEO)
TV CHANNEL +/–: Cambia los canales.
Después de pulsar VCR CONTROL en
el control remoto, podrá realizar las siguientes
operaciones en el VCR.
VCR : Enciende o apaga el VCR.
VCR CHANNEL +/–: Cambia los canales.
1 – 9, 0 : Selecciona el canal de TV del VCR.
3/8: Inicia la reproducción.
7: Parar la reproducción.
STEP : Pone la reproducción en pausa.
Para cancelar, pulse 3/8.
FF (¢): Avanza la cinta rápidamente.
REW (4): Rebobina la cinta.
Después de operar el VCR, pulse
DVD o FM/AM.
IMPORTANTE:
Cuando pulsa VCR CONTROL, algunos botones del control
remoto podrían no funcionar para operar el sistema.
Para operar el sistema, pulse DVD o FM/AM.
❏Para operar un VCR de JVC
Botones
numéricos
TV TV/VIDEO
TV VOLUME
+/–
TV CHANNEL
+/–
DISPLAY
DOWN
REW
UP
FF
STEP
TV/VIDEO
TV VOLUME
TV CHANNEL
SUBTITLE
TV
STANDBY/ON
AUDIO
VCR
VCR
CONTROL
TUNER PRESET
AUDIO/
FM MODE
DVD FM/AM AUX
PROGRESSIVE
VCR
CONTROL
FM/AM
DVD
SP54-58TH-A30[UW].pm6 02.8.23, 5:58 PM54

55
Español
❏Cómo cambiar las señales que se pueden transmitir
para operar el televisor
1. Pulse y mantenga pulsado TV .
2. Ingrese el código del fabricante usando los botones 1–9, y 0.
3. Suelte TV .
Ahora, podrá realizar las siguientes operaciones en el televisor.
TV : Enciende o apaga el televisor.
TV VOLUME +/–: Ajusta el volumen.
TV/VIDEO : Ajusta el modo de entrada (ya sea
TV o VIDEO).
TV CHANNEL +/–: Cambia los canales.
4. Intente operar su televisor pulsando TV .
Cuando el televisor se encienda y apague, significa que se ha
ingresado el código correcto.
Si hay más de un código listado para su marca de TV, intente
de a uno hasta ingresar el correcto.
Los códigos de los fabricantes se encuentran sujetos a cambio
sin previo aviso. De ser cambiados, no podrá operar el equipo
con este control remoto.
Fabricante Códigos
JVC 01
Hitachi 10
Magnavox 04
Mitsubishi 13
Panasonic 12, 24
RCA 07, 29
Samsung 11
Sanyo 05, 20
Sharp 02, 16, 22
Sony 03
Toshiba 09
Zenith 17
Códigos de TV de los fabricantes
Operación del televisor de otros fabricantes
Podrá usar el control remoto para operar el televisor de
otros fabricantes.
•Refiérase también a los manuales suministrados con los
otros productos.
•Para operar otros productos, apunte directamente el control
remoto hacia el sensor remoto del producto objetivo.
Botones
numéricos
TV TV/VIDEO
TV VOLUME
+/–
TV CHANNEL
+/–
DISPLAY
B.SEARCH
DOWN
REW
UP
FF
F.SEARCH
RETURN
STEP
TV/VIDEO
TV VOLUME
TV CHANNEL
SUBTITLE
TOP MENU
TV
STANDBY/ON
AUDIO
VCR
VCR
CONTROL
TUNER PRESET
ENTER
VOLUME
MENU
AUDIO/
FM MODE
DVD FM/AM AUX
MUTING
REMAIN
PROGRAM
D.R.CZOOM
SETUP
PROGRESSIVE
DSP MODE
SLEEP
TEST
PRO LOGIC
SETTING
SOUND
CLEAR
REPEAT
ANGLE
SLOW
SEARCH
A-B REPEAT
123
456
789
0
TUNING
VCR CHANNEL
SP54-58TH-A30[UW].pm6 02.8.23, 5:58 PM55

56
Español
Para un máximo rendimiento de la unidad, mantenga limpios sus
discos, cintas, y mecanismos.
Notas generales
En general, podrá obtener un buen rendimiento manteniendo los
discos y el mecanismo limpios.
•Guarde los discos en sus estuches, y guárdelos en los armarios o
estantes.
•Cierre las bandejas de los discos cuando no las utilice.
Manejo de los discos
•Saque el disco de su estuche
sujetándolo por los bornes
mientras ejerce una ligera presión
en el soporte central.
•No toque la superficie brillante del
disco, ni lo doble.
•Vuelva a guardar el disco en su
estuche después de utilizarlo para
evitar que se doble.
•Procure no arañar la superficie del
disco cuando vuelva a guardarlo en
su estuche.
•Evite la exposición a los rayos
directos del sol, a temperaturas
extremas, y a la humedad.
Para limpiar el disco
Limpie el disco con un paño suave,
frotándolo en línea recta desde el
centro hacia el borde.
Mantenimiento
Limpieza de la unidad
•Manchas en la unidad
Deben limpiarse con un paño suave. Si la unidad está muy sucia,
límpiela con un paño mojado en una solución de agua y detergente
neutro diluido y bien exprimido, y luego pásele un trapo seco.
•Para evitar que se deteriore la calidad de la unidad, se dañe o
se despegue la pintura, tenga en cuenta lo siguiente.
—NO frote con un paño duro.
—NO frote con fuerza.
—NO utilice diluyente ni bencina para la limpieza.
—NO aplique ninguna sustancia volátil, tal como insecticidas.
—NO permita que ninguna pieza de goma o de plástico
permanezca en contacto por un tiempo prolongado.
NO utilice ningún solvente, como productos de limpieza
convencionales para discos, pulverizadores, diluyentes o
bencina, para limpiar el disco.
SP54-58TH-A30[UW].pm6 02.8.23, 5:58 PM56

57
Español
Localización y solución de problemas
Este capítulo le ayudará a resolver los problemas operacionales diarios. Si hay algún problema que no pueda resolver, póngase en contacto
con un centro de servicio JVC.
PROBLEMA
No se puede conectar la alimentación.
El control remoto no funciona.
No hay sonido.
El sonido se emite desde un solo altavoz.
No hay vídeo.
No se visualiza ninguna imagen en la pantalla
de TV, la imagen aparece borrosa, o la imagen
está dividida en dos partes.
No se puede reproducir el disco.
Aparece “FORMATO DE DISCO ERRONE”
en la pantalla de TV.
Las imágenes y el audio están distorsionados.
Las imágenes aparecen distorsionadas cuando
está seleccionado el modo progresivo.
Falta el borde en la imagen de vídeo.
Ruido de estática durante las radiodifusiones
en FM.
El sistema no funciona correctamente.
No se puede operar el VCR usando el control
remoto.
CAUSA POSIBLE
El cable de alimentación no está correctamente
conectado.
•Está muy alejado de la unidad central, o no está
apuntando hacia la misma.
•Hay algo que está obstruyendo el control remoto.
•Ha pulsado el botón VCR CONTROL.
•La pila está agotada.
•La pila está insertada en dirección incorrecta
(+/–).
•La luz del sol incide directamente sobre el
detector.
•Hay un cortocircuito en el cable del altavoz.
•El cable de audio no está conectado
correctamente.
•Se ha seleccionado una fuente incorrecta.
•El silenciamiento está activado.
•El disco es un CD protegido contra copia.
•El cable del altavoz no está conectado
correctamente.
•El balance izquierdo-derecho no es correcto.
•El cable de vídeo no está conectado
correctamente.
•La selección de entrada de TV es incorrecta.
•El sistema de color del disco no coincide con el
sistema.
•El modo de exploración se encuentra ajustado a
“P-SCAN MODE” aunque el sistema está
conectado a un TV que no soporta entrada de
vídeo progresivo, como un TV convencional.
•El sistema y los números de código de región
son incompatibles.
•El disco produce un error de nivel (índice)
parental.
•El CD-R/CD-RW no contiene ningún archivo
MP3.
•El disco está sucio.
•El VCR está conectado entre la unidad central y
el televisor.
•El posible que “Progressive Mode” no puede
seleccionarse apropiadamente para el disco actual.
•La configuración inicial (tamaño de la pantalla
de TV) era incorrecta.
•La señal recibida es muy débil.
•La emisora está muy alejada.
•La antena no está conectada correctamente.
•Los relámpagos o los ruidos electrónicos
interfieren con la operación del
microcomputador.
•Inmediatamente después de empezarse a calentar
la habitación, la unidad fue trasladada a un lugar
frío, formándose condensación en su interior.
•El control remoto no está ajustado para las
operaciones del VCR.
•El VCR no es un producto de JVC.
SOLUCION
Inserte la clavija en el tomacorriente.
•Acérquese a la unidad central.
•Evite los obstáculos.
•Pulse DVD o FM/AM para operar el sistema.
(Consulte la página 54).
•Cambie la pila.
•Inserte la pila correctamente.
•Proteja el control remoto contra la luz directa del
sol.
•Vuelva a conectar el cable del altavoz.
•Conecte el cable correctamente. (Consulte la
página 9).
•Seleccione la fuente correcta. (Consulte las
páginas 11 a 16).
•Pulse MUTING para cancelar el silenciamiento.
•Reemplace el disco.
•Conecte el cable correctamente. (Consulte la
página 8).
•Ajuste el balance. (Consulte las páginas 22 a 26).
•Conecte el cable correctamente. (Consulte la
página 10).
•Seleccione la entrada correcta.
•Cambie el sistema de color, o reemplace el disco.
(Véase página 17).
•Cambie el modo de exploración a “I-SCAN
MODE”. (Véase página 17).
•Cambie el disco. (Consulte la página 27).
•Ingrese la contraseña para cambiar el nivel
(índice) parental. (Consulte la página 52).
•Reemplace el disco.
•Limpie el disco.
•Conecte directamente la unidad central y el
televisor.
•Cambie “Progressive Mode”. (Véase página 16).
•Ajuste correctamente el tamaño de la pantalla de
TV. (Consulte las páginas 50 y 51).
•Conecte una antena FM exterior (Consulte la
página 6), o póngase en contacto con su
distribuidor.
•Seleccione otra emisora.
•Verifique la conexión. (Consulte la página 6).
•Desconecte la alimentación, y vuelva a insertar
la clavija en el tomacorriente.
•Desconecte la alimentación y espere varias horas
antes de volver a conectar la alimentación de la
unidad.
•Pulse VCR CONTROL para operar el VCR.
(Véase página 54).
•Este control remoto puede operar un VCR de
JVC cuyo código de control remoto esté ajustado
al código A.
SP54-58TH-A30[UW].pm6 02.8.23, 5:58 PM57

58
Español
Especificaciones
Unidad central (XV-THA30)
Sección del amplificador
Delantero/Central/Trasero:
25 watts por canal, RMS mín, 6 ohms a 1 kHz, con una
distorsión armónica total no mayor que 10 %.
Subwoofer:
110 watts, RMS mín, 4 ohms a 100 Hz, con una distorsión
armónica total no mayor que 10 %.
Sección de audio
Sensibilidad/impedancia de entrada de audio (1 kHz)
Entrada analógica:
AUX (“AUX IN”): 500 mV/47 kΩ
Sección de vídeo
Sistema de color: NTSC/PAL
Para los discos NTSC, es posible seleccionar el modo de
exploración entre exploración entrelazada y exploración
progresiva. En el caso de los discos PAL, sólo se encuentra
disponible el modo de exploración entrelazada.
Resolución horizontal: 480 lines
Relación señal a ruido: 68 dB
Nivel de salida VIDEO OUT
VIDEO (compuesta): 1,0 V(p-p)/75 Ω
S-VIDEO (Y): 1,0 V(p-p)/75 Ω
(C): 0,286 V(p-p)/75 Ω
COMPONENT OUT
Y: 1,0 V(p-p)/75 Ω
PB/PR: 0,7 V(p-p)/75 Ω
Sección del sintonizador
Margen de sintonía FM : 87,5 MHz – 108,0 MHz
AM : 531 kHz – 1 602 kHz
(a intervalos de 9 kHz)
530 kHz – 1 600 kHz
(a intervalos de 10 kHz)
Sensibilidad utilizable FM: 8.0 dBf (0.9 µV/75 Ω)
Antena de cuadro de AM: 650 µV/m
General
Discos legibles: DVD VIDEO, Vídeo CD,
Super Vídeo CD, Audio CD,
CD–R/RW (Audio CD, Vídeo CD,
Super Vídeo CD, disco MP3),
DVD–R (Formato de vídeo)
Requerimiento de potencia: 110 V – 127 V/220 V – 240 V CA ,
ajustable con el selector de tensión,
50 Hz/60 Hz
Consumo: 120 W (en funcionamiento)
2 W (en el modo de espera)
Dimensiones (An × Al × Pr): 350 mm × 80 mm × 365 mm
Peso: 6,5 kg
Subwoofer (SP-WA30)
Altavoz: 20 cm
Bass-reflex, blindado magnéticamente
Capacidad de manejo de potencia: 110 W
Impedancia: 4 Ω (min)
Gama de frecuencias: 25 Hz a 200 Hz
Dimensiones (An × Al × Pr): 249 mm × 404 mm × 335 mm
Peso: 6,5 kg (excepto cables)
Altavoces satélite (SP-XA30)
Altavoces: 8 cm
Bass-reflex, blindado magnéticamente
Capacidad de manejo de potencia: 35 W
Impedancia: 6 Ω (min)
Gama de frecuencias: 90 Hz a 20 kHz
Longitud de los cordones: 6 m
Dimensiones (An × Al × Pr): 105 mm × 119 mm × 126 mm
Peso: 600 g (excepto cables)
Altavoces satélite traseros (SP-XSA30)
Altavoces: 8 cm
Bass-reflex, blindado magnéticamente
Capacidad de manejo de potencia: 35 W
Impedancia: 6 Ω (min)
Gama de frecuencias: 90 Hz a 20 kHz
Longitud de los cordones: 10 m
Dimensiones (An × Al × Pr): 105 mm × 119 mm × 126 mm
Peso: 600 g (excepto cables)
El diseño y las especificaciones se encuentran sujetos a cambios sin
previo aviso.
SP54-58TH-A30[UW].pm6 02.8.23, 5:58 PM58

1
Português
Índice
Identificação das peças ................................ 2
Aparelho Central ........................................................................ 2
Controle Remoto ........................................................................ 3
Primeiros Passos ........................................ 5
Antes da Instalação .................................................................... 5
Verificação dos Acessórios Fornecidos ...................................... 5
Ajustando o Seletor de Voltagem ............................................... 5
Inserindo as pilhas no controle remoto ...................................... 5
Conexão das Antenas de FM e AM ............................................ 6
Diagrama de Posicionamento dos alto-falantes ......................... 7
Conectando os Alto-falantes ...................................................... 8
Conectando Equipamentos de Áudio/Vídeo .............................. 9
Operações Básicas do DVD ......................... 11
1 Ligando a Energia ................................................................ 11
2 Para selecionar a fonte ......................................................... 11
3 Carregando um DVD ........................................................... 11
4 Iniciando a Reprodução ....................................................... 11
5 Ajustando o Volume ............................................................. 11
6 Para selecionar um Modo Progressivo Adequado ............... 12
7 Para ativar o Modo Surround ou do DSP............................. 12
8 Parando a Reprodução ......................................................... 12
Operações Básicas de VCD/CD ................... 13
1 Ligando a Energia ................................................................ 13
2 Para selecionar a fonte ......................................................... 13
3 Carregando um VCD/CD ..................................................... 13
4 Iniciando a Reprodução ....................................................... 13
5 Ajustando o Volume ............................................................. 14
6 Para ativar o Modo do DSP ................................................. 14
7 Parando a Reprodução ......................................................... 14
Operações Básicas do Rádio ....................... 15
1 Ligando a Energia ................................................................ 15
2 Selecionando a Faixa (Banda) ............................................. 15
3 Ajustando o Volume ............................................................. 15
4 Sintonizando uma Estação ................................................... 15
Outras Operações Básicas.......................... 16
Escutando Sons de Equipamentos Externos ............................ 16
Para selecionar um Modo Progressivo Adequado .................... 16
Desligando a Energia por meio do Cronômetro ....................... 16
Ajustes da Televisão................................... 17
Para Mudar o Sistema de Cores ............................................... 17
Para Mudar o Modo de Varredura ............................................ 17
Ajustes dos Alto-falantes............................ 18
Ajustando o Tempo de Retardamento ...................................... 18
Criando Campos de Som Realístico .............. 20
7 Dolby Digital e DTS Digital Surround................................. 20
7 Dolby Surround .................................................................... 20
7 Modos do DSP (Digital Signal Processor
(Processador de Sinal Digital)) .......................................... 21
Ajustando o Som Estereofônico ............................................... 22
Ajustando o Dolby Digital e o DTS Digital Surround ............. 23
Ativando a Compressão do Alcance Dinâmico ........................ 24
Ajustando o Dolby Surround ................................................... 24
Ajustando os Modos do DSP ................................................... 25
Introdução de Discos—DVD/VCD/CD .......... 27
Operações Básicas com Discos ................... 28
Reprodução de DVD ................................... 29
Visualização da Barra na Tela .................................................. 29
Seleção das Legendas ............................................................... 30
Seleção dos Idiomas do Áudio ................................................. 30
Seleção das Vistas de Ângulos-múltiplos ................................. 30
Verificação do Tempo Remanescente ....................................... 31
Reprodução de Discos Controlada por Menu .......................... 31
Transferência Direta para uma Determinada Posição .............. 32
Procura de Ponto Específico .................................................... 32
Repetição de Reprodução ......................................................... 33
7 Reprodução Repetida ........................................................... 33
7 Repetição de A–B ................................................................. 33
Programação da Seqüência de Reprodução dos Capítulos
—Reprodução Programada ................................................ 34
Reprodução de DVD com Efeito Especial ............................... 36
7 Imagem congelada/Reprodução de Quadro-por-Quadro...... 36
7 Reprodução em Câmera Lenta ............................................. 36
7 Zoom .................................................................................... 36
Reprodução de VCD/CD ............................. 37
Visualização da Barra na Tela .................................................. 37
Verificação do Tempo Remanescente ....................................... 37
Reprodução de Discos Controlada por Menu
(Somente para VCD) .......................................................... 38
Transferência Direta para uma Determinada Posição .............. 38
Procura de Ponto Específico .................................................... 38
Repetição de Reprodução ......................................................... 39
7 Reprodução Repetida ........................................................... 39
7 Repetição de A–B ................................................................. 39
Programação da Seqüência de Reprodução dos Faixas
—Reprodução Programada ................................................ 40
Seleção do Canal de Reprodução ............................................. 41
Reprodução de VCD com Efeito Especial ............................... 42
7 Imagem congelada/Reprodução de Quadro-por-Quadro...... 42
7 Reprodução em Câmera Lenta ............................................. 42
7 Zoom .................................................................................... 42
Introdução ao MP3.................................... 43
Reprodução de MP3 .................................. 44
Iniciando a Reprodução............................................................ 44
Operações Por Meio da Apresentação na Tela ......................... 45
Transferência Direta para uma Determinada Faixa .................. 46
Repetição de Reprodução ......................................................... 46
Operações do Rádio ................................... 47
Ajuste do Espaçamento dos Intervalos do Rádio AM .............. 47
Sintonização de Estações de Rádio .......................................... 47
Uso da Sintonização Pré-programada ...................................... 48
Seleção do Modo de Recepção de FM ..................................... 48
Configuração das Preferências de DVD ........ 49
Seleção dos Idiomas Iniciais .................................................... 49
Introdução à Preferência (Sistema de) de DVD ....................... 50
Configuração do Nível (de Censura) Parental .......................... 52
Operação dos Equipamentos da JVC ............ 54
Operação de Televisores de Outros
Fabricantes............................................... 55
Manutenção.............................................. 56
Resolução de Falhas .................................. 57
Especificações ........................................... 58
PR01-10TH-A30[UW].pm6 02.8.26, 2:06 PM1

2
Português
Identificação das peças
Painel Dianteiro
Veja as páginas citadas em parêntese para obter detalhes.
Janela de apresentação
1Indicadores dos sinais de áudio (12, 14, 16, 20)
• PRO LOGIC, DOLBY DIGITAL, DTS,
e LINEAR PCM
2Indicador de TITLE (28)
3Indicadores do modo do rádio (15, 47, 48)
• TUNED e ST (stereo)
4Indicador de PROGRAM (Programa) (34, 40, 48)
5Indicador do DSP (21, 25)
DIGITAL
STANDBY
AUDIO/FM MODE
DSP VOLUME SOURCE
DVD DIGITAL CINEMA SYSTEM TH-A30
STANDBY/ON
12345 6 78
q wp9
Veja as páginas citadas em parêntese para obter detalhes.
Painel Dianteiro
1Botão de STANDBY/ON (esperar/ligar) e luz de
STANDBY (11 – 15)
2Botão de AUDIO/FM MODE (Modo de Áudio/FM)
(30, 41, 48)
3Botões de múltiplas operações
•4, ¢ e 7
4Bandeja de discos (11, 13)
50 botão (abrir/fechar) (11 – 14, 35, 40, 44)
• O aperto deste botão também liga a energia e muda a
fonte para ser o aparelho de DVD.
6Janela de apresentação
7Sensor remoto
83/8 botão (de tocar/interromper) (11 – 14, 28, 44)
• O aperto deste botão também liga a energia e muda a
fonte para ser o aparelho de DVD.
9Botão do DSP (12, 14, 22, 25)
pBotões de VOLUME + e – (11, 14, 15)
qBotão de SOURCE (Fonte) (15, 16, 47, 48)
wLâmpada de iluminação (11 – 15)
6Indicador de PBC (Play Back Control (Controle de
Playback)) (37)
7Indicadores da unidade de freqüência
• MHz (para estaçoes de FM) e kHz (para estações
de AM)
8Indicador de canal de áudio
• Indica os canais de áudio que estão sendo reproduzidos.
9Apresentação principal
Janela de apresentação
12 34567
L C R
LFE
LS SRS
LINEAR PCM
ST
TITLE TUNED
PROGRAM PBC
MHz
k
Hz
DSP
89
Aparelho Central
PR01-10TH-A30[UW].pm6 02.8.26, 2:06 PM2

3
Português
Controle Remoto
Veja as páginas citadas em parêntese para obter detalhes.
Controle Remoto
1Botão de STANDBY/ON AUDIO (11 – 15)
2Botão de VCR (Videocassete) (54)
3Botão de TV (11, 13, 54, 55)
4Botão de STEP (Passo) (36, 42, 54)
5Botão de DISPLAY (Apresentação) (29, 37)
6Botão de AUDIO/FM MODE (Modo de Áudio/FM) (30, 41, 48)
7Botão de SUBTITLE (Legenda) (30)
8Botões para seleção de fonte (11, 13, 15, 16, 24, 47)
• DVD, FM/AM, AUX
• Apertando-se um desses botões também ligará a energia.
9Botões de
4, 7, 3/
8
e ¢
Botões de TUNER PRESET UP e DOWN
(Estação programada ascendente e descente) (48)
Botões de FF (Avançar) e REW (Rebobinar)
pBotões de VCR CHANNEL + e – (54)
Botões de TUNING (Sintonização) + e – (15, 47)
Botões de ¡ F. (Procura Dianteira) SEARCH e
1 B. (Procura Reversa) SEARCH
qBotões de operação de menu
• Botões 3, 2, 5 e ∞
• Botão de ENTER
wBotões de VOLUME + e – (11, 14, 15)
eBotão do TOP MENU (Menu Principal) (31)
rBotão de MENU (31, 38)
tBotão de TV/VIDEO (11, 13, 54, 55)
yBotão de PROGRESSIVE (12, 16, 17)
uBotões de TV CHANNEL + e – (54, 55)
iBotões de TV VOLUME + e – (54, 55)
oBotões de VCR CONTROL (54)
IMPORTANTE:
Se você apertar o botão VCR CONTROL , este controle remoto
funcionará SOMENTE para o VCR da JVC. Quando você
desejar operar o sistema novamente, aperte DVD ou FM/AM.
;Botão de MUTING (Emudecimento) (11, 14)
aBotão de RETURN (Retorno) (38, 50, 51)
DISPLAY
TV/VIDEO
TOP MENU
AUDIO
ENTER
PROGRESSIVE
TUNER PRESET
DVD FM/AM AUX
MUTING
1
STANDBY/ON
VCR
2
3
4
5
VCR
CONTROL
MENU
TV
AUDIO/
FM MODE SUBTITLE
RETURN
STEP
TV VOLUME
TV CHANNEL
6
7
8
r
9
p
q
t
y
u
i
o
;
VOLUME
w
B.SEARCH F.SEARCH
DOWN UP
REW FF
RM-STHA30U
DVD CINEMA SYSTEM
e
a
TUNING
VCR CHANNEL
Controle Remoto
Identificação das peças
PR01-10TH-A30[UW].pm6 02.8.26, 2:06 PM3

4
Português
1Botões de números (32, 38, 46, 54, 55)
2Botão de SLOW (Lento) (36, 42)
3Botão de ZOOM (36, 42)
4Botão de ANGLE (Ângulo) (30)
5Botão de REPEAT (Repetir) (33, 39, 46)
6Botão de A–B REPEAT (33, 39)
7Botão de CLEAR (Apagar) (32, 38, 41)
8Botão de SEARCH (Procura) (32, 38, 46)
9Botão de SOUND (Áudio) (22 – 26)
pBotão de SETTING (Ajuste) (18, 19)
qBotão de PRO LOGIC (16, 19, 22, 24)
wBotão de SETUP (Configuração) (50 – 53)
eBotão de TEST (21)
rBotão de D.R.C (24)
tBotão de DSP MODE (12, 14, 22, 25)
yBotão de PROGRAM (34, 35, 40, 48)
uBotão de SLEEP (Dormir) (16)
iBotão de REMAIN (31, 37)
Parte interna da tampa
Parte interna da tampa
1
4
7
3
6
9
2
5
8
0
CLEAR SLEEP
REPEAT
ANGLE ZOOM D.R.C DSP MODE
SETUP TEST
PRO LOGIC
SETTING
SOUND
TOP MENU RETURN MUTING
1
2
3
4
5
6
7
8
A-B REPEAT
SEARCH REMAIN
PROGRAM
MENU
SLOW
9
p
q
w
e
r
t
y
u
i
n
DFM/AM AUX
TV VOLUME
E
TUNER PRESET
VOLUME
VCR CHANNEL
TUNING
TOP MENU
MENU
RETURN MUTING
ENTER
CLEARCLEAR GO GO TO REMAINREMAIN SLEEPSLEEP
EFFECTEFFECT
PROGRAMPROGRAM
REPEAREPEAT
REPEAREPEAT
ANGLEANGLE NTSC/PNTSC/PALAL DIGESTDIGEST DSP MODEDSP MODE
SET UPSET UP TEST TEST TONEONE
PRPRO LOGICO LOGIC
SETTINGSETTING
SOUNDSOUND
SLOSLOW
123
456
789
+10
ZOOMZOOM
A <–> BA <–> B
RM-STHA30U
DVD CINEMA SYSTEM
VCR
CONTROL
F.SEARCH
B.SEARCH
Para abrir a tampa do controle remoto, empurre aqui e
deslize para baixo.
TOP MENU MUTING
MENU RETURN
VOLUME
RM-STHA30U
DVD CINEMA SYSTEM
PR01-10TH-A30[UW].pm6 02.8.26, 2:06 PM4

5
Português
Primeiros Passos
Inserindo as pilhas no controle remoto
Coloque as duas pilhas fornecidas no controle remoto antes de usá-lo.
• Ao usar o controle remoto, aponte-o diretamente ao sensor remoto
do aparelho central.
1. Tire a tampa traseira de cobertura das pilhas do
controle remoto.
2. Insira as pilhas. Verifique que a polaridade esteja
correta: (+) para (+) e (–) para (–).
3. Reponha a tampa.
Se diminuir o alcance ou a efetividade do controle remoto, troque as
pilhas. Use duas pilhas secas, tipo UM-4“AAA”/IEC “R03”.
PRECAUÇÃO:
Tome as seguintes precauções para evitar vazamento ou rachadura
de pilhas:
•Coloque as pilhas no controle remoto na polaridade correta:
(+) para (+) e (–) para (–).
•Use o tipo de pilhas correto. Pilhas que parecem semelhantes
podem ter voltagem diferente.
•Sempre troque ambas as pilhas ao mesmo tempo.
•Não exponha as pilhas ao calor ou a chamas.
Antes da Instalação
Precauções Gerais
• NÃO INSIRA nenhum objeto metálico no aparelho central.
• NÃO desmonte o aparelho central nem retire os parafusos, a
tampa ou o invólucro.
• NÃO exponha o aparelho central à chuva ou à umidade.
Localização
• Instale o aparelho central num lugar plano e protegido contra a
umidade.
• A temperatura em volta do aparelho central deve ficar entre 5˚C e
35˚C.
• Verifique que haja boa ventilação em volta do aparelho central. A
ventilação inadequada pode provocar o superaquecimento e pode
danificar o aparelho central.
Manuseio do aparelho central
• NÃO TOQUE no cabo de alimentação com as mãos molhadas.
• NÃO PUXE no cabo de energia para retirá-lo da tomada. Ao
retirar o cabo da tomada, segure sempre o plugue para não
danificar o cabo.
• Mantenha o cabo de energia afastado dos outros cabos de conexão
e da antena. O cabo de energia poderá causar ruído ou
interferência na tela. Recomenda-se o uso de um cabo coaxial para
a conexão da antena, visto que tal cabo é bem protegido contra a
interferência.
• Se ocorrer uma interrupção da alimentação de energia, ou se
desconectar o cabo de energia, os ajustes memorizados, tais como
os canais de FM/AM e os ajustes do áudio poderão ser apagados
dentro de poucos dias.
Verificação dos Acessórios Fornecidos
Verifique que tenha recebido todos os seguintes acessórios que são
fornecidos. O número entre parênteses indica a quantidade dos itens
fornecidos.
• Controle Remoto (1)
• Pilhas (2)
• Antena de Laço de AM (1)
• Antena de FM (1)
• Adaptador de Plugue de energia de CA (1)
• Cabo de Vídeo (1)
Se qualquer item estiver faltando, procure o revendedor autorizado
imediatamente.
Ajustando o Seletor de Voltagem
Antes de efetuar as conexões, faça o seguinte primeiro, se necessário.
Selecione a voltagem correta para sua área por meio do interruptor
seletor de voltagem no painel traseiro. Deslize o seletor de voltagem
usando uma chave de fenda, para que o número da voltagem/a marca
da voltagem esteja ajustada de acordo com a voltagem da área onde
você está conectando o sistema.
PR01-10TH-A30[UW].pm6 02.8.26, 2:06 PM5

6
Português
123
MIN MIN MIN MIN
COMPONENT OUT
Y
PBPR
4
Conexão das Antenas de FM e AM
Antena de FM (fornecida)
Se a recepção de FM for inadequada,
conecte uma antena externa de FM
(não fornecida).
Conexão da Antena de AM
Conecte a antena de laço de AM fornecida nos terminais de AM e de
H
.
Gire a antena de laço até que consiga a melhor recepção.
• Se a recepção for insatisfatória, conecte um fio único externo, tipo
revestido com vinil, ao terminal AM. (Mantenha conectada a
antena de laço de AM.)
Nota:
Se o fio da antena de laço de AM estiver revestido com
vinil, remova o vinil torcendo-o conforme mostrado no
diagrama.
Insira com pressão as abas do
laço nas aberturas da base para
montar a antena de laço de AM.
Se a recepção de AM for inadequada, conecte um fio
único revestido de vinil (não fornecido).
Antena de Laço de
AM (fornecida)
Conexão da Antena de FM
Conecte a antena de FM fornecida no terminal de FM 75 Ω
COAXIAL como medida temporária.
Estenda horizontalmente a antena de FM fornecida.
• Se a recepção for insatisfatória, conecte uma antena externa. Antes
de conectar o cabo coaxial de 75 Ω (com um conector de tipo
padrão), desconecte a antena de FM fornecida.
Aparelho Central
Sobre o Ventilador de Esfriamento
Um ventilador de esfriamento está montado no painel traseiro do
aparelho central para evitar temperaturas anormais dentro do
aparelho central, assegurando assim a operação normal do mesmo.
Se a temperatura interna aumentar, o ventilador de esfriamento
começará a funcionar automaticamente para puxar ar fresco de
fora para dentro do aparelho central.
Para fins de segurança, observe o seguinte com atenção.
• Verifique que haja boa ventilação em volta do aparelho central.
A ventilação inadequada pode causar o superaquecimento e
dano do aparelho central.
• NÃO OBSTRUA as aberturas do ventilador ou as perfurações
de esfriamento. (Se estiverem obstruídas por um jornal ou
pano, etc, o calor poderá não escapar.)
• NÃO toque nos cabos que conectam o alto-falante ao ventilador
de esfriamento.
Ventilador de esfriamento
(Veja “Sobre o Ventilador de Esfriamento” abaixo.)
PR01-10TH-A30[UW].pm6 02.8.26, 2:06 PM6

7
Português
Primeiros Passos
DIGITAL
SURROUND
DIGITAL
STANDBY
AUDIO/FM MODE
DSP VOLUME SOURCE
DVD DIGITAL CINEMA SYSTEM TH-A30
STANDBY/ON
MIN MIN MIN MIN
COMPONENT OUT
Y
P
B
P
R
4
Aparelho Central
Alto-falante
esquerdo
-dianteiro
Alto-falante
direito-dianteiro
Alto-falante
de subgraves
Alto-falante
esquerdo-traseiro
Alto-falante
direito-traseiro
Para o alto-falante
esquerdo-traseiro
Para o alto-falante
direito-traseiro
Para o alto-falante
de subgraves
Para o alto-falante
central
Alto-falante central
Para o alto-falante
esquerdo-dianteiro
Para o alto-falante
direito-dianteiro
Diagrama de Posicionamento dos alto-falantes
PR01-10TH-A30[UW].pm6 02.8.26, 2:06 PM7

8
Português
Conectando os Alto-falantes
Conecte os alto-falantes satélites, o alto-falante central, e o alto-
falante de subgraves nos terminais do painel traseiro, utilizando os
cabos de alto-falantes fornecidos.
Os cabos dos alto-falantes são rotulados para indicar os terminais a
serem conectados.
• Conecte o cabo vermelho para o terminal vermelho (+), e o cabo
preto para o terminal preto (–) respectivamente.
PRECAUÇÃO:
Use alto-falantes com a SPEAKER IMPEDANCE indicada nos
terminais do alto-falante.
Conexão dos cabos dos alto-falantes nos terminais
1
Aperte e segure a presilha do terminal.
2
Insira o cabo do alto-falante.
3
Solte a presilha tirando o dedo.
Notas:
•Se o cabo do alto-falante estiver revestido com vinil,
remova o vinil torcendo-o conforme mostrado no
diagrama.
•Certifique-se de que o fio central dos cabos dos alto-
falantes não fique exposto fora dos terminais. Isso
poderia causar um curto-circuito.
Posicionamento dos alto-falantes
Para obter o melhor som possível deste sistema, você precisa colocar
todos os alto-falantes, com a exceção do alto-falante de subgraves, à
mesma distância da posição de escutar com a frente de cada um
voltada para o ouvinte.
Visto que os sons graves não são direcionais, pode-se colocar o alto-
falante de subgraves onde se desejar. Coloque-o, normalmente, na
frente do ouvinte.
Alto-falante
esquerdo-dianteiro Alto-falante
direito-dianteiro
Alto-falante
direito-traseiro
Alto-falante
de subgraves
Alto-falante
esquerdo-traseiro
Alto-falante
central
Se não for possível posicionar seus alto-falantes em distâncias
iguais às da posição de escutar
Você poderá ajustar o tempo de retardamento do alto-falante central
e dos alto-falantes traseiros. Para obter informações detalhadas sobre
como ajustar o tempo de retardamento, veja “Ajustando o Tempo de
Retardamento” nas páginas 18 e 19.
Nota:
É possível mudar a fase dos sons do alto-falante de subgraves
conectando os cabos do alto-falante nos terminais de modo invertido
—o cabo vermelho para o terminal preto, e o cabo preto para o
terminal vermelho. Você poderá obter sons graves de melhor efeito
trocando a fase.
PRECAUÇÃO:
•A instalação dos alto-falantes satélites na parede deve ser feito por
pessoa qualificada.
A fim de evitar dano inesperado resultando da queda dos alto-
falantes satélites da parede devido à instalação incorreta ou à
fraqueza da parede, a instalação NÃO DEVE ser feita pelo usuário.
•Exige-se cuidado ao selecionar um local para instalar os alto-
falantes na parede. Poderá ocorrer ferimento de pessoas ou dano
ao equipamento se os alto-falantes estiverem instalados num local
que interfira com as atividades diárias.
132
PR01-10TH-A30[UW].pm6 02.8.26, 2:06 PM8

9
Português
Primeiros Passos
As seguintes são ilustrações dos terminais de entrada/saída
que são exemplos típicos.
Antes de conectar o outro equipamento, consulte também os
manuais deste visto que o nome do terminal impresso na
parte traseira pode variar de um equipamento para outro.
Se você conectar um dispositivo para melhorar a
qualidade do som, tal como um eqüalizador gráfico,
entre o equipamento de fonte e o aparelho central, o
som produzido através deste sistema poderá ser
distorcido.
Conectando Equipamentos de Áudio/Vídeo
Desligue a energia de todos os equipamentos antes de efetuar
as conexões.
Conecte o outro equipamento com o aparelho central
utilizando o cabo de áudio.
Utilize o cabo fornecido com o outro equipamento ou compre
um cabo numa loja de eletro-domésticos.
Cabo de áudio (não fornecido)
OUT
LEFT
RIGHT
AUDIO
MIN
COMPONENT OUT
Y
P
B
P
R
Rádio de DBS
Aparelho Central
Gravador de MD (Mini-disco)
Toca-fita de Cassete
Videocassete
Televisão
AConexão de equipamentos de áudio
PR01-10TH-A30[UW].pm6 02.8.26, 2:06 PM9

10
Português
Você pode selecionar um de três tipos de conexões—
A
,
B
e
C
.
•Se sua televisão tiver S-vídeo (separação Y/C) e/ou tomadas de
‘Component Video’ (Y, P
R
, P
B
), conecte-as usando um cabo de
S-vídeo (não fornecido)
B
e/ou um cabo de ‘Component Video’
(não fornecido)
C
.
Pelo uso dessas tomadas, é possível obter melhor qualidade de
imagens—na seqüência: ‘Component Video’ > S-vídeo >
‘Composite Video’ (vídeo Composto).
•Se a sua TV suportar a entrada de Vídeo progressiva, poderá
apreciar uma imagem de alta qualidade activando o modo de
varrimento progressivo (consulte a página 17.)
Nota:
Mantenha o cabo de energia afastado dos outros cabos de conexão e
dos cabos da antena. O cabo de energia poderá causar ruído ou
interferência na tela.
Agora, você pode conectar o cabo de energia do aparelho central na
tomada de energia.
A
B
C
Cabo de S-vídeo (não fornecido)
Cabo de Vídeo (fornecido) Cabo de ‘Component Video’ (não fornecido)
Conexão da televisão
O cabo de S-vídeo e o cabo de ‘Component Video’ (vídeo componente) não são fornecidos com este sistema.
Utilize os cabos fornecidos com o outro equipamento ou compre numa loja de eletro-domésticos.
As seguintes são ilustrações de exemplos típicos.
Antes de conectar a televisão, consulte também o manual
deste visto que os nomes dos terminais impressos na parte
traseira variam de um equipamento para outro.
Vermelho
Azul
Verde
Vermelho
Azul
Verde
Vermelho
Azul
Verde
MINMIN
MIN
MIN
Televisão
Aparelho Central
A
B
C
CONPONENT OUT
Y
P
B
P
R
CONPONENT OUT
Y
P
B
Y
P
R
/C
R
P
B
/C
B
P
R
PR01-10TH-A30[UW].pm6 02.8.26, 2:06 PM10

11
Português
Operações Básicas do DVD
Este manual explica principalmete as operações que utilizam
os botões do controle remoto. É possível usar, também, os
botões do aparelho central se estes tiverem nomes (ou marcas)
semelhantes àqueles do controle remoto.
Se as operações feitas no aparelho central forem diferentes
daquelas feitas pelo controle remoto, dar-se-á então uma
explicação.
1
Ligando a Energia
Antes de ligar o sistema, ligue sua televisão e selecione a entrada
correta de vídeo. (Consulte o manual fornecido com sua televisão.)
•Se usar uma televisão da JVC, você poderá ligar a televisão
apertando TV no controle remoto, e poderá selecionar a
entrada de vídeo apertando TV/VIDEO. (Se sua televisão não for
da JVC, veja “Operação de Televisores de Outros Fabricantes” na
página 55.)
•Para mudar as mensagens de OSD—informações apresentadas
na tela da televisão—para o idioma desejado, veja “Seleção
dos Idiomas Iniciais” nas páginas 49 e 50.
Aperte STANDBY/ON AUDIO (ou
STANDBY/ON no painel dianteiro).
A luz de STANDBY (espera) desligará e a lâmpada
de iluminação do aparelho central acenderá. A
indicação da fonte selecionada anteriormente aparecerá na
apresentação
2
Para selecionar a fonte
Aperte DVD.
A fonte muda para DVD.
3
Carregando um DVD
SOMENTE no painel dianteiro:
Aperte 0 para abrir a bandeja de discos e coloque um
DVD, corretamente, com o lado da etiqueta para cima.
4
Iniciando a Reprodução
Aperte 3/8.
A bandeja de discos fechará. “LOADING”
(carregando) aparecerá por pouco tempo.
•Pode também iniciar a reprodução fechando
a bandeja de discos pelo uso do 0 do painel dianteiro.
5
Ajustando o Volume
Para aumentar o volume, aperte e segure VOLUME +.
Para diminuir o volume, aperte e segure VOLUME –.
PRECAUÇÃO:
Coloque o volume sempre no mínimo antes de iniciar a execução de
uma fonte. Se o volume estiver ajustado a nível alto, a explosão
súbita de energia sonora poderá danificar sua audição
permanentemente e/ou avariar seus alto-falantes.
Notas:
•Apertando VOLUME + ou – repetidamente, você pode ajustar o
nível do volume passo por passo.
•O nível do volume pode ser ajustado em 51 etapas—“MIN
(mínimo)”, 01 a 49, e “MAX (máximo)”.
Para desligar o som temporariamente
SOMENTE no controle remoto:
Aperte MUTING
(Emudecimento).
Para restaurar o som, aperte
MUTING novamente.
•Pressionando-se VOLUME + ou – também restabelecerá o som.
STANDBY/ON
AUDIO
DISPLAY
B.SEARCH
DOWN
REW
UP
FF
F.SEARCH
RETURN
STEP
TV/VIDEO
TV VOLUME
TV CHANNEL
SUBTITLE
TOP MENU
TV
STANDBY/ON
AUDIO
VCR
VCR
CONTROL
TUNER PRESET
ENTER
VOLUME
MENU
AUDIO/
FM MODE
DVD FM/AM AUX
MUTING
123
456
789
0
REMAIN
PROGRAM
D.R.CZOOM
SETUP
PROGRESSIVE
DSP MODE
SLEEP
TEST
PRO LOGIC
SETTING
SOUND
CLEAR
REPEAT
ANGLE
SLOW
SEARCH
A-B REPEAT
TUNING
VCR CHANNEL
1
STANDBY/ON
AUDIO
TV
5
VOLUME –
5
VOLUME +
TV/VIDEO
7
DSP MODE
8
7
MUTING
4
3/8
6
PROGRESSIVE
2
DVD
CORRETO INCORRETO
TOP MENU MENU RETURN MUTING
VOLUME
TUNER PRESET
DVD
•Antes de reproduzir o disco, selecione o sistema de
cores correspondente ao de sua televisão. Consulte
“Para Mudar o Sistema de Cores” na página 17.
•Para obter informações detalhadas sobre as operações
de DVD, veja as páginas 27 a 36.
PR11-19TH-A30[UW].pm6 02.8.26, 2:06 PM11

12
Português
6
Para selecionar um Modo Progressivo
Adequado
Voc ê pode selecionar o modo progressivo de acordo com o tipo de
imagem (filme ou vídeo).
Aperte PROGRESSIVE repetidamente até que seja
exibido o modo progressivo desejado.
•Toda vez que você apertar o botão, o modo
progressivo mudará da seguinte forma:
Notas:
•Este modo estará disponível somente quando for selecionado o
modo de varredura progressiva.
•Para obter informações detalhadas sobre cada um dos modos
progressivos, consulte a página 16.
7
Para ativar o Modo Surround ou do DSP
Pode-se escutar dois tipos de surround (som circundante)—Digital
Multichannel Surround (Dolby Digital e DTS Digital Surround) e
modos do DSP.
Digital Multichannel Surround—Dolby Digital e
DTS Digital Surround
O Dolby Digital ou DTS Digital Surround terá efeito somente
quando você escutar um disco codificado com seu respectivo sinal
—o indicador de DOLBY DIGITAL ou de DTS iluminará na
apresentação.
Para ativar o Dolby Digital ou DTS Digital Surround
O sistema detecta quando um disco codificado com o Dolby Digital
ou DTS Digital Surround estiver carregado e começa a reproduzir o
disco automaticamente com o Multichannel Surround ativado.
–Para obter informações detalhadas sobre os modos de surround,
veja “Criando Campos de Som Realístico” nas páginas 20 e 23.
Os Modos do DSP—THEATER, HALL, LIVE CLUB,
DANCE CLUB
Os Modos do DSP terão efeito somente ao escutar um disco gravado
pelo uso do PCM Linear—o indicador de LINEAR PCM iluminará
na apresentação.
Para ativar os modos do DSP
Aperte DSP MODE (ou DSP no painel dianteiro).
O indicador do DSP iluminará e o modo atual de DSP
aparecerá por pouco tempo na apresentação.
•Toda vez que o botão for apertado, o modo do DSP
mudará da seguinte maneira:
–Para obter informações detalhadas sobre os modos do DSP, veja
“Criando Campos de Som Realístico” nas páginas 21, 25 e 26.
Nota:
Antes de ativar o modo Surround ou do DSP, ajuste o alto-falante
para obter o melhor desempenho deste sistema.
Para obter informações detalhadas sobre como alterar o ajuste dos
alto-falantes, veja “Ajustes dos Alto-falantes” nas páginas 18 e 19.
8
Parando a Reprodução
Aperte 7 duas vezes.
A reprodução parará completamente e “DVD”
aparecerá na apresentação. (O aparelho de DVD
continuará funcionando por 3 minutos depois da
interrupção da reprodução.)
•Este sistema pode memorizar o ponto do fim
(parada) mesmo que você aperte 7 apenas uma
vez. Ao iniciar a reprodução novamente apertando 3/8, a
reprodução começará a partir de onde foi interrompida—
Continuação de reprodução.
Para remover o disco carregado
Aperte 0.
“OPEN” aparecerá na apresentação e a bandeja de discos
abrirá.
Para fechar a bandeja de discos, aperte 0 novamente.
•Se você não apertar o botão, a bandeja de discos fechará
automaticamente depois de 3 minutos.
Desligando a energia elétrica (para Standby
(espera))
Aperte STANDBY/ON AUDIO (ou
STANDBY/ON no painel dianteiro).
A lâmpada de iluminação apagará e a luz de
STANDBY acenderá.
•Se você apertar STANDBY/ON AUDIO (ou
STANDBY/ON no painel dianteiro) com a bandeja de discos
aberta, a bandeja de discos fechará automaticamente e o sistema
desligará em seguida.
•Consome-se uma pequena quantidade de energia elétrica mesmo
no modo de standby (espera). Para desligar a energia elétrica
completamente, desconecte o cabo de energia.
ns
VIDEO MODE FILM MODE
AUTO MODE
PROGRESSIVE
STANDBY/ON
AUDIO
DSP MODE
Indicadores de
sinais de áudio
na apresentação
Indicadores de
sinais de áudio
na apresentação
TUNER PRESET
HALLTHEATER
Indicação
normal
(cancelada)
LIVE CLUB
DANCE CLUB
PR11-19TH-A30[UW].pm6 02.8.26, 2:06 PM12

13
Português
Operações Básicas de VCD/CD
1
Ligando a Energia
Antes de ligar o sistema, ligue sua televisão se necessário e
selecione a entrada correta de vídeo. (Consulte o manual fornecido
com sua televisão.)
•Se usar uma televisão da JVC, você poderá ligar a televisão
apertando TV no controle remoto, e poderá selecionar a
entrada de vídeo apertando TV/VIDEO. (Se sua televisão não for
da JVC, veja “Operação de Televisores de Outros Fabricantes” na
página 55.)
•Para mudar as mensagens de OSD—informações apresentadas
na tela da televisão—para o idioma desejado, veja “Seleção
dos Idiomas Iniciais” nas páginas 49 e 50.
Aperte STANDBY/ON AUDIO (ou
STANDBY/ON no painel dianteiro).
A luz de STANDBY (espera) desligará e a lâmpada
de iluminação do aparelho central acenderá. A
indicação da fonte selecionada anteriormente aparecerá na
apresentação.
2
Para selecionar a fonte
Aperte DVD.
3
Carregando um VCD/CD
SOMENTE no painel dianteiro:
Aperte 0 para abrir a bandeja de discos e coloque um
disco corretamente com o lado da etiqueta para cima.
•Ao usar um CD de uma música só (8 cm), coloque-o no círculo
interno da bandeja de discos.
•O uso contínuo de CDs de forma irregular (forma de coração,
octogonal, etc.) poderá danificar o aparelho.
4
Iniciando a Reprodução
Aperte 3/8.
A bandeja de discos fechará. “LOADING”
(carregando) aparecerá por pouco tempo.
•Pode também iniciar a reprodução fechando
a bandeja de discos pelo uso do 0 do painel
dianteiro.
STANDBY/ON
AUDIO
CORRETO INCORRETO
TUNER PRESET
DISPLAY
B.SEARCH
DOWN
REW
UP
FF
F.SEARCH
RETURN
STEP
TV/VIDEO
TV VOLUME
TV CHANNEL
SUBTITLE
TOP MENU
TV
STANDBY/ON
AUDIO
VCR
VCR
CONTROL
TUNER PRESET
ENTER
VOLUME
MENU
AUDIO/
FM MODE
DVD FM/AM AUX
MUTING
123
456
789
0
REMAIN
PROGRAM
D.R.CZOOM
SETUP
PROGRESSIVE
DSP MODE
SLEEP
TEST
PRO LOGIC
SETTING
SOUND
CLEAR
REPEAT
ANGLE
SLOW
SEARCH
A-B REPEAT
TUNING
VCR CHANNEL
1
STANDBY/ON
AUDIO
TV
5
VOLUME –
5
VOLUME +
TV/VIDEO
6
DSP MODE
7
7
MUTING
4
3/8
DVD
2
DVD
•Antes de reproduzir o disco, selecione o sistema de
cores correspondente ao de sua televisão. Consulte
“Para Mudar o Sistema de Cores” na página 17.
•O SVCD pode ser operado com o procedimento de
operação do VCD.
•Para obter informações detalhadas sobre as operações
do VCD/CD, veja as páginas 27, 28 e 37 a 42.
PR11-19TH-A30[UW].pm6 02.8.26, 2:06 PM13

14
Português
5
Ajustando o Volume
Para aumentar o volume, aperte e segure VOLUME +.
Para diminuir o volume, aperte e segure VOLUME –.
PRECAUÇÃO:
Coloque o volume sempre no mínimo antes de iniciar a execução de
uma fonte. Se o volume estiver ajustado a nível alto, a explosão
súbita de energia sonora poderá danificar sua audição
permanentemente e/ou avariar seus alto-falantes.
Notas:
•Apertando VOLUME + ou – repetidamente, você pode ajustar o
nível do volume passo por passo.
•O nível do volume pode ser ajustado em 51 etapas—“MIN
(mínimo)”, 01 a 49, e “MAX (máximo)”.
Para desligar o som temporariamente
SOMENTE no controle remoto:
Aperte MUTING
(Emudecimento).
Para restaurar o som, aperte
MUTING novamente.
•Pressionando-se VOLUME + ou – também restabelecerá o som.
6
Para ativar o Modo do DSP
Voc ê poderá escutar os modos do DSP.
Os Modos do DSP—THEATER, HALL, LIVE CLUB,
DANCE CLUB
Os Modos do DSP terão efeito somente ao escutar um disco gravado
pelo uso do PCM Linear—o indicador de LINEAR PCM iluminará
na apresentação.
Para ativar os modos do DSP
Aperte DSP MODE (ou DSP no painel dianteiro).
O indicador do DSP iluminará e o modo atual do DSP
aparecerá por pouco tempo na apresentação.
•Toda vez que o botão for apertado, o modo do DSP
mudará da seguinte maneira:
–Para obter informações detalhadas sobre os modos do DSP, veja
“Criando Campos de Som Realístico” nas páginas 21, 25 e 26.
Nota:
Antes de ativar o campo de som realístico, altere o ajuste dos alto-
falantes para obter o melhor desempenho deste sistema.
Para obter informações detalhadas sobre como alterar o ajuste dos
alto-falantes, veja “Ajustes dos Alto-falantes” nas páginas 18 e 19.
7
Parando a Reprodução
Aperte 7 duas vezes.
A reprodução parará completamente e “VCD”
ou “CD” aparecerá na apresentação. (O
aparelho de DVD continuará funcionando por
3 minutos depois da interrupção da
reprodução.)
•Este sistema pode memorizar o ponto do fim (parada) mesmo que
você aperte 7 apenas uma vez. Ao iniciar a reprodução novamente
apertando 3/8, a reprodução começará a partir de onde foi
interrompida—Continuação de reprodução.
Para remover o disco carregado
Aperte 0.
“OPEN” aparecerá na apresentação e a bandeja de discos
abrirá.
Para fechar a bandeja de discos, aperte 0 novamente.
•Se você não apertar o botão, a bandeja de discos fechará
automaticamente depois de 3 minutos.
Desligando a energia elétrica (para Standby
(espera))
Aperte STANDBY/ON AUDIO (ou
STANDBY/ON no painel dianteiro).
A lâmpada de iluminação apagará e a luz de
STANDBY acenderá.
•Se você apertar STANDBY/ON AUDIO (ou STANDBY/
ON no painel dianteiro) com a bandeja de discos aberta, a
bandeja de discos fechará automaticamente e o sistema desligará
em seguida.
•Consome-se uma pequena quantidade de energia elétrica mesmo
no modo de standby (espera). Para desligar a energia elétrica
completamente, desconecte o cabo de energia.
STANDBY/ON
AUDIO
DSP MODE
Indicadores de
sinais de áudio
na apresentação
TUNER PRESET
TOP MENU MENU RETURN MUTING
VOLUME
HALLTHEATER
Indicação
normal
(cancelada)
LIVE CLUB
DANCE CLUB
PR11-19TH-A30[UW].pm6 02.8.26, 2:06 PM14

15
Português
1
Ligando a Energia
Aperte STANDBY/ON AUDIO (ou
STANDBY/ON no painel dianteiro).
A luz de STANDBY apagará e a lâmpada de
iluminação acenderá na aparelho central.
A indicação da fonte selecionada anteriormente
aparecerá na apresentação.
2
Selecionando a Faixa (Banda)
No controle remoto:
Aperte FM/AM.
A última estação recebida da faixa selecionada será
sintonizada.
•A faixa revezará entre FM e AM com cada aperto do
botão.
No painel dianteiro:
Aperte SOURCE repetidamente até que a faixa
desejada (FM ou AM) apareça na apresentação.
A última estação recebida da faixa selecionada será
sintonizada.
•Toda vez que o botão for apertado, mudará a fonte da seguinte
maneira:
*“WAIT” aparecerá na apresentação.
3
Ajustando o Volume
Para aumentar o volume, aperte e segure VOLUME +.
Para diminuir o volume, aperte e segure VOLUME –.
PRECAUÇÃO:
Coloque o volume sempre no mínimo antes de iniciar a execução de
uma fonte. Se o volume estiver ajustado a nível alto, a explosão
súbita de energia sonora poderá danificar sua audição
permanentemente e/ou avariar seus alto-falantes.
Notas:
•Apertando VOLUME + ou – repetidamente, você pode ajustar o
nível do volume passo por passo.
•O nível do volume pode ser ajustado em 51 etapas—“MIN
(mínimo)”, 01 a 49, e “MAX (máximo)”.
•Pode-se desligar os sons temporariamente apertando MUTING
(Emudecimento).
4
Sintonizando uma Estação
No controle remoto:
Aperte e segure TUNING +
ou – até que a freqüência
da estação comece a mudar
continuamente na
apresentação.
O sistema começará a procurar uma estação.
No painel dianteiro:
1) Aperte 7 de forma que “MANUAL” apareça na
apresentação.
2) Aperte e segure ¢ ou 4 até que a freqüência da estação
comece a mudar continuamente na apresentação.
O sistema começará a procurar uma estação.
Notas:
•Quando uma estação de sinal de potência adequada estiver
sintonizada, o sistema parará de procurar, e o indicador
acenderá na apresentação.
•Quando um programa em FM estéreo é recebido, o indicador
também se ilumina.
•Ao apertar o botão repetidamente, a freqüência mudará passo por
passo.
Desligando a energia elétrica (para Standby
(espera))
Aperte STANDBY/ON AUDIO (ou
STANDBY/ON no painel dianteiro)
novamente.
A lâmpada de iluminação apagará e a luz de
STANDBY acenderá.
•Consome-se uma pequena quantidade de energia elétrica mesmo
no modo de standby (espera). Para desligar a energia elétrica
completamente, desconecte o cabo de energia.
Operações Básicas do Rádio
STANDBY/ON
AUDIO
FM/AM
Aparelho de DVD*AUX IN
FMAM
SOURCE
B.SEARCH F.SEARCH
VCR CHANNEL
TUNING
STANDBY/ON
AUDIO
VOLUME
•Para obter informações detalhadas sobre as operações
do rádio “Operações do Rádio” nas páginas 47 e 48.
•O intervalo de espaçamento das estações do rádio AM é
ajustado inicialmente para 10 kHz. Você pode mudar o
intervalo de espaçamento. Veja “Ajuste do Espaçamento
dos Intervalos do Rádio AM” na página 47.
DISPLAY
B.SEARCH
DOWN
REW
UP
FF
F.SEARCH
RETURN
STEP
TV/VIDEO
TV VOLUME
TV CHANNEL
SUBTITLE
TOP MENU
TV
STANDBY/ON
AUDIO
VCR
VCR
CONTROL
TUNER PRESET
ENTER
VOLUME
MENU
AUDIO/
FM MODE
DVD FM/AM AUX
MUTING
PROGRESSIVE
TUNING
VCR CHANNEL
1
STANDBY/ON
AUDIO
3
VOLUME –
3
VOLUME +
2
FM/AM
4
TUNING –
4
TUNING +
MUTING
PR11-19TH-A30[UW].pm6 02.8.26, 2:06 PM15

16
Português
Outras Operações Básicas
SLEEP
Escutando Sons de Equipamentos
Externos
Voc ê pode escutar o áudio de equipamento externo conectado na
tomada de AUX IN do painel traseiro do aparelho central.
1
Selecione AUX como a fonte.
No controle remoto:
Aperte AUX.
A fonte muda equipamento externo conectado na
tomada de AUX IN.
No painel dianteiro:
Aperte SOURCE repetidamente até que “AUX
IN” apareça na apresentação.
•Toda vez que o botão for apertado, mudará a
fonte da seguinte maneira:
*“WAIT” aparecerá na apresentação.
2
Inicie a reprodução no equipamento externo.
•Para obter informações detalhadas sobre o equipamento
externo, veja o manual com ele fornecido.
Ao escutar sons codificados com Dolby Surround, você poderá
escutar o Dolby Surround.
Para ativar o Dolby Surround, vá para o passo
3
.
3
Aperte PRO LOGIC para ativar o Dolby
Surround.
•Toda vez o botão for apertado, o modo de Dolby
Surround mudará da seguinte maneira:
Aparelho de DVD*AUX IN
FMAM
AUX
SOURCE
SLEEP
SLEEP
DISPLAY
B.SEARCH
DOWN
REW
UP
FF
F.SEARCH
RETURN
STEP
TV/VIDEO
TV VOLUME
TV CHANNEL
SUBTITLE
TOP MENU
TV VCR
VCR
CONTROL
TUNER PRESET
ENTER
VOLUME
MENU
AUDIO/
FM MODE
DVD FM/AM AUX
MUTING
123
456
789
0
REMAIN
PROGRAM
D.R.CZOOM
SETUP
PROGRESSIVE
DSP MODE
SLEEP
TEST
PRO LOGIC
SETTING
SOUND
CLEAR
REPEAT
ANGLE
SLOW
SEARCH
A-B REPEAT
TUNING
VCR CHANNEL
AUX
SLEEP
PRO LOGIC 3 STEREO
STEREO
(cancelada)
PRO LOGIC
PRO LOGIC
VIDEO MODE FILM MODE
AUTO MODE
PROGRESSIVE
•Ao ser ativado o Dolby Surround, o indicador de PRO LOGIC
acenderá na apresentação.
–Para obter informações detalhadas sobre os modos de Pro Logic,
veja “Criando Campos de Som Realístico” nas páginas 20 e 24.
Para selecionar um Modo Progressivo Adequado
Você pode selecionar um modo progressivo adequado de acordo
com o tipo de imagem (filme ou vídeo).
SOMENTE no controle remoto:
Aperte PROGRESSIVE repetidamente durante a
reprodução até que seja exibido o modo progressivo
desejado.
•Toda vez que você apertar o botão, o modo
progressivo mudará da seguinte forma:
VIDEO MODE : Adequado para a reprodução de DVD.
FILM MODE : Adequado para a reprodução de filmes ou discos
de fonte progressiva.
AUTO MODE : .Esta é a opção padrão. Utilizada para
reproduzir discos que contenham vídeos e
filmes.
Este sistema reconhece o tipo de imagem (filme
ou vídeo) do capítulo atual.
•Se a imagem reproduzida apresentar pouca nitidez ou ruídos, ou se
suas linhas oblíquas estiverem irregulares, tente mudar para outros
modos.
Notas:
•Este modo estará disponível somente quando for selecionado o
modo de varredura progressiva (consulte a página 17).
•Para a reprodução de VCD/SVCD, o VIDEO MODE é selecionado
automaticamente e não pode ser alterado.
Desligando a Energia por meio do
Cronômetro
Você pode adormecer enquanto escuta música—Cronômetro de
Dormir.
SOMENTE no controle remoto:
Aperte SLEEP (dormir).
•Toda vez que o botão for apertado, o tempo de desligar
mudará da seguinte maneira:
Ao chegar a hora de desligar, o sistema desligará automaticamente.
Para conferir ou mudar o tempo que resta até
a hora de desligar
Aperte SLEEP uma vez.
O tempo restante (em minutos) aparecerá na apresentação.
•Apertando SLEEP, você poderá mudar o tempo de
desligar.
Para cancelar o Cronômetro de Dormir
Aperte SLEEP repetidamente até que “OFF” apareça
na apresentação.
•A desligação da energia também cancelará o
Cronômetro de Dormir.
PROGRESSIVE
10 20 30 60
150 120 90
OFF
(Cancelada)
PR11-19TH-A30[UW].pm6 02.8.26, 2:06 PM16

17
Português
Para Mudar o Modo de Varredura
Este sistema é compatível com o sistema de varredura progressiva
(525p*) e com o sistema de varredura entrelaçada convencional
(525i*). Se a sua televisão possuir entradas de vídeo e for
compatível com a entrada de vídeo progressivo, você poderá
apreciar uma imagem de alta qualidade ativando o modo de
varredura progressiva.
•Consulte também os manuais de instruções fornecidos com a sua
televisão.
•Se a sua televisão possuir entradas de vídeo mas não for
compatível com a entrada de vídeo progressivo, não mude o modo
de varredura para o modo progressivo (P–SCAN MODE.)
* 525p e 525i indicam o número de linhas de varredura e o formato
de varredura de um sinal de vídeo.
•525p indica 525 linhas de varredura com o formato progressivo.
•525i indica 525 linhas de varredura com o formato entrelaçado.
SOMENTE no controle remoto:
1
Aperte DVD.
Voc ê poderá selecionar o modo de varredura somente
quando DVD estiver selecionado como fonte e a
reprodução terminar.
Se não for carregado nenhum disco, vá para o passo
3
.
2
Aperte 7.
A reprodução termina.
3
Aperte e segure PROGRESSIVE durante
alguns instantes.
•.Toda a vez que você pressionar e segurar o botão, o
modo de varredura será alternado entre “I– SCAN MODE” e
“P– SCAN MODE”.
PROGRESSIVE
Ajustes da Televisão
Para selecionar um modo progressivo adequado para a reprodução
de imagens, consulte
“Para Selecionar um Modo Progressivo Adequado” na página 16.
DVD
TUNER PRESET
Para Mudar o Sistema de Cores
Este sistema é compatível com os sistemas PAL e NTSC. Selecione
o sistema de cores correspondente ao de sua televisão. Certifique-se
de que o sistema de cores do DVD, CD de Vídeo ou SVCD indicado
na embalagem corresponda ao de sua televisão.
•Você poderá mudar o sistema de cores somente se o aparelho
estiver no modo de standby (espera).
SOMENTE no painel dianteiro:
1
Aperte e segure ¢ durante alguns
instantes.
•Enquanto segura o botão, o sistema de cores será
alternado entre “NTSC” e “PAL.”
2
Solte ¢ para selecionar o sistema de cores
desejado.
I–SCAN MODE(Modo de varredura entrelaçada)
: Selecione este modo se a sua televisão possuir entradas de vídeo
mas não for compatível com a entrada de vídeo progressivo
(televisão convencional).
P–SCAN MODE (Modo de varredura progressiva)
: Selecione este modo se a sua televisão possuir entradas de vídeo
e for compatível com a entrada de vídeo progressivo.
Notas
•O modo de varredura progressiva estará disponível somente
quando for selecionado o sistema de cores NTSC.
•Algumas televisões compatíveis com o modo progressivo e
televisões de Alta Definição não são totalmente compatíveis com
este sistema, o que resulta em imagens irregulares durante a
reprodução de um DVD no modo de varredura progressiva.
Neste caso, mude o modo de varredura para “I–SCAN MODE”.
Para verificar a compatibilidade da sua televisão, entre em contato
com o centro local de atendimento ao cliente JVC.
•Todas as televisões JVC compatíveis com o modo progressivo e
televisões de Alta Definição são totalmente compatíveis com este
sistema.
Sobre o sistema de varredura
.O método de varredura convencional para exibição de sinais de
vídeo na tela da televisão é chamado de “Varredura entrelaçada”.
Com este método, apenas metade das linhas horizontais
(chamadas de “campo”) são exibidas de cada vez. Portanto, são
necessários dois campos para completar uma única imagem
(quadro); isto é, o primeiro campo, que contém todas as linhas
ímpares, é seguido pelo segundo campo, que contém todas as
linhas pares.
Por sua vez, o Sistema de varredura progressiva digitaliza todas
as linhas horizontais ao mesmo tempo, o que lhe permite duplicar
o número de linhas de varredura exibidas por vez, resultando em
uma imagem de alta densidade, sem tremulações.
Para apreciar a imagem produzida com varredura progressiva, o
monitor (ou a televisão ou projetor) conectado ao sistema deve
ser compatível com entradas de vídeo progressivo.
Dependendo do formato da fonte, o DVD pode ser classificado
em dois tipos: filme e vídeo (note que alguns DVDs contêm
filmes e vídeos). Os filmes são gravados como dados de 24
quadros por segundo, ao passo que os vídeos (NTSC) são
gravados como 30 quadros por segundo (60 campos entrelaçados
por segundo).
Quando este sistema reproduz um filme, são criados sinais de
saída progressiva não entrelaçada utilizando-se os dados
originais. Quando é reproduzido um vídeo, o sistema intercala
linhas entre as linhas entrelaçadas para criar uma falsa imagem
não entrelaçada e emiti-la como sinais progressivos.
PR11-19TH-A30[UW].pm6 02.8.26, 2:06 PM17

18
Português
Ajustes dos Alto-falantes
DISPLAY
B.SEARCH
DOWN
REW
UP
FF
F.SEARCH
RETURN
STEP
TV/VIDEO
TV VOLUME
TV CHANNEL
SUBTITLE
TOP MENU
TV
STANDBY/ON
AUDIO
VCR
VCR
CONTROL
TUNER PRESET
ENTER
VOLUME
MENU
AUDIO/
FM MODE
DVD FM/AM AUX
MUTING
123
456
789
0
REMAIN
PROGRAM
D.R.CZOOM
SETUP
PROGRESSIVE
DSP MODE
SLEEP
TEST
PRO LOGIC
SETTING
SOUND
CLEAR
REPEAT
ANGLE
SLOW
SEARCH
A-B REPEAT
TUNING
VCR CHANNEL
23
PRO LOGIC
SETTING
Ajustando o Tempo de Retardamento
Ajuste o tempo de retardamento dos sons do alto-falante central e
dos alto-falantes traseiros e compare-o com o dos sons dos alto-
falantes dianteiros. Se a distância até o alto-falante central* e/ou os
alto-falantes traseiros** de sua posição de escutar for quase igual
àquela até os alto-falantes dianteiros, selecione “00 MS (mseg)”.
* Será possível ajustar o tempo de retardamento somente quando o
indicador de DOLBY DIGITAL ou de DTS estiver aceso na
apresentação.
** É possível ajustar o tempo de retardamento somente quando o
indicador de DOLBY DIGITAL, DTS, ou do PRO LOGIC
estiver aceso na apresentação.
Para o Dolby Digital ou DTS Digital Surround:
Antes de começar, convém lembrar-se de que...
Existe um prazo limitado para a execução dos passos abaixo. Se
você cancelar o ajuste antes de terminar, comece novamente desde o
passo
1
.
1
Selecione e reproduza um DVD codificado com
Dolby Digital ou DTS Digital Surround.
2
Aperte SETTING repetidamente até que
uma das indicações do tempo de
retardamento (com o ajuste atual*)
apareça na apresentação.
•Toda vez que o botão for apertado, a indicação na apresentação
principal mudará da seguinte maneira:
C–DLY (Retardamento do central) : Para registrar o tempo
de retardamento para o alto-falante
central—de 0 mseg até 5 mseg.
R–DLY (Retardamento dos traseiros) : Para registrar o tempo
de retardamento dos alto-falantes
traseiros—de 0 mseg até 15 mseg.
* O ajuste inicial do alto-falante central é “00 MS.” O ajuste
inicial dos alto-falantes traseiros é “00 MS.”
Se você já tiver mudado o ajuste, será exibido um valor
diferente.
3
Aperte 3 ou 2 para ajustar o
tempo de retardamento.
•3 : Aumenta o tempo de
retardamento.
•2 : Diminui o tempo de retardamento.
•1 mseg de aumento (ou diminuição) no
tempo de retardamento corresponde a
30 cm de aumento (ou redução) de
distância.
4
Repita os passos
2
e
3
para ajustar o outro
tempo de retardamento.
R–DLYC–DLY
Indicação normal
(cancelada)
ENTER
SETTING
PR11-19TH-A30[UW].pm6 02.8.26, 2:06 PM18

19
Português
Para o Dolby Pro Logic:
Antes de começar, convém lembrar-se de que...
Existe um prazo limitado para a execução dos passos abaixo. Se
você cancelar o ajuste antes de terminar, comece novamente desde o
passo
1
.
1
Aperte AUX para selecionar o
equipamento externo como a fonte.
2
Inicie a reprodução de uma fonte codificada com
Dolby Surround.
3
Aperte PRO LOGIC repetidamente no
controle remoto para selecionar Dolby
Pro Logic.
4
Aperte SETTING repetidamente até que
uma das indicações do tempo de
retardamento (com o ajuste atual*)
apareça na apresentação.
•Toda vez que o botão for apertado, a indicação na apresentação
principal mudará da seguinte maneira:
R–DLY (Retardamento dos traseiros) : Para registrar o tempo
de retardamento dos alto-falantes
traseiros—de 15 mseg até 30 mseg.
* O ajuste inicial do alto-falante central é “15 MS.”
Se você já mudou o ajuste, aparecerá um valor diferente.
5
Aperte 3 ou 2 para ajustar o
tempo de retardamento.
•3 : Aumenta o tempo de
retardamento.
•2 : Diminui o tempo de retardamento.
•1 mseg de aumento (ou diminuição) no
tempo de retardamento corresponde a
30 cm de aumento (ou redução) de
distância.
2,1 m
2,4 m
2,7 m
3,0 m
Alto-falante
esquerdo-
dianteiro
Alto-falante
direito-
dianteiro
Alto-falante
de subgraves
Alto-falante
central
Alto-falante
esquerdo-
traseiro
Alto-falante
direito-
traseiro
Ex.: Neste caso, ajuste o C–DLY para “01 MS” e o
R–DLY para “03 MS”
ENTER
SETTING
1 mseg de aumento (ou diminuição) no tempo de
retardamento corresponde a 30 cm de aumento (ou
redução) de distância.
Ajustes dos Alto-falantes
PRO LOGIC
AUX
R–DLY Indicação normal
(cancelada)
PR11-19TH-A30[UW].pm6 02.8.26, 2:06 PM19

20
Português
Dolby Pro Logic e Dolby 3 Stereo
O formato de codificação do Dolby Surround grava o canal
dianteiro esquerdo, o canal dianteiro direito, o canal central, e os
sinais dos canais traseiros (total de 4 canais) em 2 canais.
O decodificador do Dolby Pro Logic usado neste sistema decodifica
esses sinais de 2 canais convertendo-os para a reprodução de sinais
originais de 4 canais—à base da matriz multicanal, permitindo-lhe,
assim, a escutar som estereofônico realístico em sua sala de música.
Ao ser selecionado um dos modos do Dolby Surround, o indicador
de PRO LOGIC acenderá na apresentação.
Indicações na apresentação de cada Surround
•Dolby Digital
•DTS Digital Surround
•Dolby Pro Logic
•Dolby 3 Stereo
•DSP*
*Ao selecionar o rádio FM/AM ou a entrada AUX como a
fonte, o indicador de Linear PCM ( ) não acenderá.
–De acordo com os ajustes dos alto-falantes, é possível que
alguns dos indicador de canal de áudio não acendam. Neste
caso, altere os ajustes dos alto-falantes de modo apropriado.
Criando Campos de Som Realístico
Voc ê pode usar o seguinte surround para reproduzir um campo
realístico de som.
•Digital Multichannel Surround—Dolby Digital e DTS Digital
Surround
•Dolby Surround
•Modos do DSP (Digital Signal Processor (Processador de Sinal
Digital))
■Dolby Digital e DTS Digital Surround
Para escutar o som circundante de modo efetivo, é necessário
conectar e ativar todos os alto-falantes.
Dolby Digital*
Usado para reproduzir trilhas sonoras de múltiplos canais do
software codificado com Dolby Digital ( ).
O método de codificação Dolby Digital (o formato denominado
áudio digital discreto de 5,1 canais) grava e comprime digitalmente
os sinais dos canais dianteiro-esquerdo, dianteiro-direito, central,
traseiro-esquerdo, traseiro-direito, e do canal de LFE (Efeito de
Baixa Freqüência) (total de 6 canais, mas o canal de LFE é contado
como 0,1 canal. Portanto é chamado 5,1 canais).
Visto que cada canal é completamente independente dos outros
sinais de canal a fim de evitar a interferência, é possível obter som
de muito melhor qualidade e com efeitos estereofônicos e de
surround.
Além disso, o Dolby Digital possibilita a reprodução de sons
estereofônicos traseiros, e ajusta a freqüência limite dos sons agudos
traseiros para 20 kHz, comparada à 7 kHz para o Dolby Pro Logic.
Esses fatos melhoram o movimento do som bem como as sensações
de estar lá presente muito mais do que do Dolby Pro Logic.
Quando o sistema detecta os sinais do Dolby Digital, o indicador de
DOLBY DIGITAL acende na apresentação.
DTS Digital Surround**
Usado para reproduzir trilhas sonoras de múltiplos canais do
software codificado com DTS Digital Surround ( ).
DTS Digital Surround é outro formato de áudio digital de canal
discreto de 5,1 disponível em em software de CD, LD e DVD.
Comparado a Dolby Digital, a taxa de compressão do áudio é
relativamente baixa. Este fato permite ao formato do DTS Digital
Surround acrescentar amplidão e profundidade aos sons
reproduzidos. Como resultado disso, o DTS Digital Surround se
caracteriza pelo som natural, sólido e claro.
Quando o sistema detecta os sinais do DTS Digital Surround, o
indicador de DTS acende na apresentação.
■Dolby Surround*
Usado para reproduzir as trilhas sonoras das fitas de VCR
(videocassete) codificadas com Dolby Surround (
DOLBY SURROUND
).
Este é usado somente para as fontes de áudio que entram pela
tomada de AUX IN.
**
Fabricado sob licença da Digital Theater Systems, Inc. US Pat. No.
5,451,942 e outras patentes mundiais emitidas e pendentes. “DTS”
e “DTS Digital Surround” são marcas registradas de Digital Theater
Systems, Inc. ©1996 Digital Theater Systems, Inc. Todos os direitos
reservados.
*
Fabricado sob licença da Dolby Laboratories. “Dolby”, “Pro Logic” e
o símbolo de dois Ds são marcas comerciais da Dolby
Laboratories. Trabalhos confidenciais e não publicados. ©1992–
1997 Dolby Laboratories. Todos os direitos reservados.
PR20-26TH-A30[UW].pm6 02.8.26, 2:07 PM20

21
Português
Surround Multichannel Pro Logic* DSP (cancelado)
Surround Pro Logic 3 Stereo
THEATER HALL
LIVE CLUB DANCE CLUB
STEREO
Analógico ⳯䡬䡬䡬䡬䡬䡬䡬
Linear PCM ⳯䡬䡬䡬䡬䡬䡬䡬
Dolby Digital 䡬⳯⳯⳯⳯⳯⳯⳯
Multichannel
Dolby Surround
⳯䡬䡬䡬䡬䡬䡬䡬
DTS Digital 䡬⳯⳯⳯⳯⳯⳯⳯
Surround
■Modos do DSP (Digital Signal Processor
(Processador de Sinal Digital))
Foram projetados modos do DSP para criar elementos importantes
acústicos de som circundante.
O som escutado num teatro, salão, clube ao vivo, ou num clube de
dança consiste em sons diretos e indiretos—e reflexões adiantadas e
reflexões de trás. Sons diretos chegam ao ouvinte diretamente sem
qualquer reflexo. Por outro lado, os sons indiretos são atrasados
pelas distâncias do teto e das paredes. Tais sons indiretos são
elementos importantes dos efeitos acústicos do surround (som
circundante).
Este aparelho oferece os seguintes modos do DSP.
THEATER (TEATRO) :Dá a sensação de
presença num teatro.
HALL (SALÃO DE CONCERTOS) : Produz vozes claras e a
sensação de um salão de
concertos.
LIVE CLUB (CLUBE AO VIVO) :Dá a sensação de um
clube de música ao vivo
com teto baixo.
DANCE CLUB (CLUBE DE DANÇA) : Produz ritmo de graves
pulsantes.
Estes modos do DSP podem ser usados para acrescentar os efeitos
acústicos de som circundante durante a reprodução de software
analógico de estéreo ou software de PCM Linear digital, e pode lhe
dar uma verdadeira sensação de “estar lá presente”.
Ao selecionar um dos modos do DSP, o indicador do DSP acenderá
na apresentação.
Para conferir os ajustes e conexões dos alto-falantes usando o
som de teste
1. Selecione e reproduza um DVD codificado com Dolby
Digital ou DTS Digital Surround.
2. Aperte TEST no controle remoto.
O sons de teste serão emitidos pelo alto-
falantes(exceto Alto-falante de subgraves) em
seqüência.
• Se um alto-falante não emitir som, inspecione a conexão
(veja as páginas 7 e 8)
3. Aperte TEST novamente para parar o tom de teste.
Formato do sinal entrando
Surround disponível de acordo com o formato do sinal entrando 䡬: Possível ⳯: Impossível
TEST
Criando Campos de Som Realístico
*Você pode utilizar o modo Pro Logic nas 2 fontes de canal, mas o efeito surround funciona adequadamente somente na fonte
codificada Dolby Surround.
PR20-26TH-A30[UW].pm6 02.8.26, 2:07 PM21

22
Português
B.SEARCH
REW FF
F.SEARCH
RETURN
TOP MENU
ENTER
VOLUME
MENU MUTING
123
456
789
0
REMAIN
PROGRAM
D.R.CZOOM
SETUP
DSP MODE
SLEEP
TEST
PRO LOGIC
SETTING
SOUND
CLEAR
REPEAT
ANGLE
SLOW
SEARCH
A-B REPEAT
TUNING
VCR CHANNEL
2 3
PRO LOGIC
SOUND
Ajustando o Som Estereofônico
Voc ê pode alterar os seguintes ajustes.
Recomenda-se que você faça os ajustes desde sua posição real de
escutar enquanto escuta os sons reproduzidos.
–Equilíbrio da reprodução dos alto-falantes dianteiros
–Nível de reprodução do alto-falante de subgraves
Depois de ajustar esses aspectos, os ajustes terão efeito em todos os
modos de surround.
Antes de começar, convém lembrar-se de que...
•Existe um prazo limitado para a execução dos passos abaixo. Se
você cancelar o ajuste antes de terminar, comece novamente desde
o passo
2
.
1
Selecione e reproduza qualquer fonte com a
exceção do Dolby Digital ou DTS Digital
Surround.
2
Cancele de Dolby Surround ou os modos do DSP
se estiverem ativos.
Para desativar o Dolby Surround:
Aperte PRO LOGIC no controle remoto até que
“STEREO” apareça na apresentação.
Para desativar os modos do DSP:
Aperte DSP MODE (ou DSP no painel dianteiro)
até que o indicador do DSP apague na
apresentação.
Agora, está pronto para começar os ajustes.
•Para ajustar o equilíbrio da reprodução pelos alto-falantes
dianteiros, siga para o próximo passo.
•Para ajustar o nível da reprodução pelo alto-falante de subgraves,
siga para o passo
4
.
00 F 00 00 R 00 CEN
Indicação normal
(cancelada) SW REAR
3
Para ajustar o equilíbrio da reprodução pelos
alto-falantes dianteiros
1) Aperte SOUND repetidamente até que
apareça na apresentação a indicação do
ajuste para os alto-falantes dianteiros.
•Toda vez que o botão for apertado, a indicação de ajuste na
apresentação mudará da seguinte maneira:
2) Aperte 3 ou 2 para ajustar
o equilíbrio da reprodução.
3: Diminui a reprodução dos alto-
falantes esquerdos, ou
restabelece a reprodução do
alto-falante direito.
2: Diminui a reprodução do alto-
falante direito, ou restabelece a
reprodução do alto-falante
esquerdo.
•O equilíbrio da reprodução varia de OFF (silêncio),
–06 (maior redução) até 00 (nenhuma redução).
•“00 F 00” é o ajuste inicial (o equilíbrio de reprodução
está na posição do meio). Se você já mudou o ajuste,
aparecerá outro valor.
4
Para ajustar o nível da reprodução do alto-
falante de subgraves
1) Aperte SOUND repetidamente para
selecionar “SW”.
•Toda vez que o botão for apertado, a indicação na
apresentação mudará da seguinte maneira:
2) Aperte 3 ou 2 para ajustar
o nível da reprodução.
3: Aumenta o nível da reprodução.
2: Diminui o nível da reprodução.
•O nível da reprodução mudará
desde –6 até +6.
•“SW 0dB” é o ajuste inicial. Se
você já mudou os ajustes,
aparecerá outro valor.
DSP MODE
PRO LOGIC
SOUND
ENTER
ENTER
SOUND
DSP MODE
00 F 00 00 R 00 CEN
Indicação normal
(cancelada) SW REAR
PR20-26TH-A30[UW].pm6 02.8.26, 2:07 PM22

23
Português
Ajustando o Dolby Digital e o DTS Digital
Surround
É possível alterar os seguintes ajustes enquanto ativa-se o Dolby
Digital ou DTS Digital Surround.
Recomenda-se que você faça os ajustes desde sua posição real de
escutar enquanto escuta os sons reproduzidos.
–Equilíbrio da reprodução dos alto-falantes dianteiros
–Equilíbrio da reprodução dos alto-falantes traseiros
–Nível da reprodução do alto-falante central*
–Nível da reprodução dos alto-falantes traseiros*
–Nível de reprodução do alto-falante de subgraves*
* O ajuste é memorizado separadamente para Digital Multichannel
Surround (Dolby Digital e DTS Digital Surround), e para Dolby
Pro Logic.
Antes de começar, convém lembrar-se de que...
•Existe um prazo limitado para a execução dos passos abaixo. Se
você cancelar o ajuste antes de terminar, comece novamente desde
o passo
2
.
1
Selecione e reproduza um DVD codificado com
Dolby Digital ou DTS Digital Surround.
Agora, está pronto para começar os ajustes.
•Para ajustar o equilíbrio de reprodução dos alto-falantes dianteiros
e dos alto-falantes traseiros, siga para o próximo passo.
•Para ajustar o nível de reprodução do alto-falante central, dos
alto-falantes traseiros, e do alto-falante de subgraves, siga para o
passo
3
.
2
Para ajustar o equilíbrio de reprodução dos alto-
falantes dianteiros e dos alto-falantes traseiros
1) Aperte SOUND repetidamente até que
uma das seguintes indicações de ajuste
apareça na apresentação.
SOUND
•Toda vez que o botão for apertado, a indicação de ajuste na
apresentação mudará da seguinte maneira:
00 F (dianteiro) 00 : Para ajustar o equilíbrio da
reprodução dos alto-falantes
dianteiros.
00 R (traseiro) 00 : Para ajustar o equilíbrio da
reprodução dos alto-falantes traseiros.
•“00 F 00” e “00 R 00” são os ajustes iniciais (os
equilíbrios de reprodução estão na posição do meio). Se
você já mudou o ajuste, aparecerá outro valor.
2) Aperte 3 ou 2 para ajustar
o equilíbrio da reprodução.
3: Diminui a reprodução dos alto-
falantes esquerdos, ou
restabelece
a reprodução do alto-falante
direito.
2: Diminui a reprodução do alto-
falante direito, ou restabelece a
reprodução do alto-falante
esquerdo.
•O equilíbrio da reprodução varia de OFF (silêncio), –06
(maior redução) até 00 (nenhuma redução).
3) Repita 1) e 2) para ajustar o outro alto-falante.
3
Para ajustar os níveis de reprodução do alto-
falante central, dos alto-falantes traseiros, e do
alto-falante de subgraves
1) Aperte SOUND repetidamente para
selecionar “CEN”, “REAR” ou “SW”.
•Toda vez que o botão for apertado, a indicação de
ajuste na apresentação mudará da seguinte
maneira:
CEN (Central) :
Para ajustar o nível de reprodução do alto-
falante central (de –6 dB até +6 dB).
REAR (Traseiros) :
Para ajustar o nível de reprodução dos alto-
falantes traseiros (de –6 dB até +6 dB).
SW (Alto-falante de subgraves) : Para ajustar o nível de
reprodução do alto-falante de subgraves
(de –6 dB até +6 dB).
•“CEN 0dB”, “REAR 0dB” e “SW 0dB” são os ajustes
iniciais. Se você já mudou os ajustes, aparecerá outro
valor.
2) Aperte 3 ou 2 para ajustar o
nível da reprodução.
3: Aumenta o nível da reprodução.
2: Diminui o nível da reprodução.
3) Repita 1) e 2) para ajustar os
outros alto-falantes.
ENTER
SOUND
ENTER
Criando Campos de Som Realístico
B.SEARCH
DOWN
REW
UP
FF
F.SEARCH
RETURN
TOP MENU
VCR
CONTROL
TUNER PRESET
ENTER
VOLUME
MENU
DVD FM/AM AUX
MUTING
123
456
789
0
REMAIN
PROGRAM
D.R.CZOOM
SETUP
DSP MODE
SLEEP
TEST
PRO LOGIC
SETTING
SOUND
CLEAR
REPEAT
ANGLE
SLOW
SEARCH
A-B REPEAT
TUNING
VCR CHANNEL
2 3
DSP MODE
SOUND
PRO LOGIC
AUX
D.R.C
00 F 00 00 R 00 CEN
Indicação normal
(cancelada) SW REAR
00 F 00 00 R 00 CEN
Indicação normal
(cancelada) SW REAR
PR20-26TH-A30[UW].pm6 02.8.26, 2:07 PM23

24
Português
Ajustando o Dolby Surround
Podem ser alterados os seguintes ajustes ao ativar o Dolby Surround.
Recomenda-se que você faça os ajustes desde sua posição real de
escutar enquanto escuta os sons reproduzidos.
–Equilíbrio da reprodução dos alto-falantes dianteiros
–Equilíbrio da reprodução dos alto-falantes traseiros
–Nível da reprodução do alto-falante central*
–Nível da reprodução dos alto-falantes traseiros*
–Nível de reprodução do alto-falante de subgraves*
•Quando o Dolby 3 Stereo estiver ativado, não poderá ajustar os
níveis dos alto-falantes traseiros.
* O ajuste é memorizado separadamente para Digital Multichannel
Surround (Dolby Digital e DTS Digital Surround), e para Dolby
Pro Logic.
•O Dolby Surround não pode ser usado com os modos do DSP.
Uma vez que esteja ativado um do grupo de Dolby Surround, serão
cancelados os modos do DSP sendo usados.
Antes de começar, convém lembrar-se de que...
•Existe um prazo limitado para a execução dos passos abaixo. Se
você cancelar o ajuste antes de terminar, comece novamente desde
o passo
3
.
1
Aperte AUX para selecionar o
equipamento externo como a fonte.
2
Inicie a reprodução de uma fonte
codificada com Dolby Surround.
3
Aperte PRO LOGIC repetidamente no
controle remoto para selecionar Dolby
Pro Logic ou Dolby 3 Stereo.
O indicador de PRO LOGIC acenderá na apresentação.
•Toda vez que o botão for apertado, mudará a indicação da
seguinte maneira:
Agora, está pronto para começar os ajustes.
•Para ajustar o equilíbrio de reprodução dos alto-falantes dianteiros
e dos alto-falantes traseiros, siga para o próximo passo.
•Para ajustar o nível de reprodução do alto-falante central, dos
alto-falantes traseiros, e do alto-falante de subgraves, siga para o
passo
5
na próxima página.
4
Para ajustar o equilíbrio de reprodução dos alto-
falantes dianteiros e dos alto-falantes traseiros
1) Aperte SOUND repetidamente até que
uma das seguintes indicações de ajuste
apareça na apresentação.
•Toda vez que o botão for apertado, a indicação de ajuste na
apresentação mudará da seguinte maneira:
00 F (dianteiro) 00 : Para ajustar o equilíbrio da
reprodução dos alto-falantes
dianteiros.
00 R (traseiro) 00 : Para ajustar o equilíbrio da
reprodução dos alto-falantes traseiros.
•Ao selecionar “3 STEREO”, não poderá ajustar o
equilíbrio de reprodução dos alto-falantes traseiros.
•“00 F 00” e “00 R 00” são os ajustes iniciais (os
equilíbrios de reprodução estão na posição do meio). Se
você já mudou o ajuste, aparecerá outro valor.
2) Aperte 3 ou 2 para ajustar o
equilíbrio da reprodução.
3: Diminui a reprodução dos alto-
falantes esquerdos, ou restabelece
a reprodução do alto-falante
direito.
2: Diminui a reprodução do alto-
falante direito, ou restabelece a
reprodução do alto-falante
esquerdo.
•O equilíbrio da reprodução varia de OFF (silêncio),
–06 (maior redução) até 00 (nenhuma redução).
3) Repita 1) e 2) para ajustar os outros alto-
falantes.
PRO LOGIC
PRO LOGIC 3 STEREO
STEREO
(cancelada)
00 F 00 00 R 00 CEN
Indicação normal
(cancelada) SW REAR
SOUND
ENTER
AUX
D.R.C
Ativando a Compressão do Alcance
Dinâmico
É possível escutar som forte, mesmo com baixo nível de volume,
comprimindo o alcance dinâmico (a diferença entre o som máximo e
o mínimo).
•Essa função só terá efeito quando Dolby Digital estiver ativado.
SOMENTE no controle remoto:
Aperte D.R.C.
•Toda vez que o botão for apertado, o modo de
compressão do alcance dinâmico revezará, ligando e
desligando.
Selecione “DRC ON” ao assistir um DVD à noite. (Pode-se obter
um som forte com volume baixo.)
CONTINUADO NA PRÓXIMA PÁGINA
PR20-26TH-A30[UW].pm6 02.8.26, 2:07 PM24

25
Português
ENTER
HALLTHEATER
Indicação
normal
(cancelada)
LIVE CLUB
DANCE CLUB
DSP MODE
Ajustando os Modos do DSP
É possível alterar os seguintes ajustes ao ativar os modos do DSP.
Recomenda-se que você faça os ajustes desde sua posição real de
escutar enquanto escuta os sons reproduzidos.
–Equilíbrio da reprodução dos alto-falantes dianteiros
–Equilíbrio da reprodução dos alto-falantes traseiros
–Nível de reprodução dos alto-falantes traseiros*
–Nível de reprodução do alto-falante de subgraves*
* O ajuste é memorizado separadamente para modos do DSP.
•Os modos do DSP não podem ser usados com Dolby Surround.
Uma vez que um dos modos do DSP esteja ativado, o Dolby
Surround sendo usado será cancelado.
•Ao reproduzir um DVD codificado com Dolby Digital ou DTS
Digital Surround, o botão do DSP MODE (ou botão DSP do
aparelho central) não funcionará.
Antes de começar, convém lembrar-se de que...
•Existe um prazo limitado para a execução dos passos abaixo. Se
você cancelar o ajuste antes de terminar, comece novamente desde
o passo
2
.
1
Selecione e reproduza qualquer fonte
com a exceção do Dolby Digital ou DTS
Digital Surround.
2
Aperte DSP MODE (ou DSP no painel dianteiro)
repetidamente para selecionar o modo do DSP
desejado.
O indicador do DSP acenderá na apresentação ao serem ativados
os modos do DSP.
•Toda vez que o botão for apertado, o modo do DSP mudará da
seguinte maneira:
Agora, está pronto para começar o ajuste.
•Para ajustar o equilíbrio de reprodução dos alto-falantes dianteiros
e dos alto-falantes traseiros, siga para o próximo passo.
•Para ajustar o nível de reprodução dos alto-falantes traseiros ou do
alto-falante de subgraves, siga para o passo
4
na próxima página.
Criando Campos de Som Realístico
B.SEARCH
REW FF
F.SEARCH
RETURN
TOP MENU
ENTER
VOLUME
MENU MUTING
123
456
789
0
REMAIN
PROGRAM
D.R.CZOOM
SETUP
DSP MODE
SLEEP
TEST
PRO LOGIC
SETTING
SOUND
CLEAR
REPEAT
ANGLE
SLOW
SEARCH
A-B REPEAT
TUNING
VCR CHANNEL
2 3
SOUND
DSP MODE
5
Para ajustar os nível de reprodução do alto-
falante central, dos alto-falantes traseiros, e do
alto-falante de subgraves
1) Aperte SOUND repetidamente para
selecionar “CEN”, “REAR” ou “SW”.
•Toda vez que o botão for apertado, a indicação
de ajuste na apresentação mudará da seguinte maneira:
CEN (Central) : Para ajustar o nível de reprodução do alto-
falante central (de –6 dB até +6 dB).
REAR (Traseiros) : Para ajustar o nível de reprodução dos alto-
falantes traseiros (de –6 dB até +6 dB).
SW (Alto-falante de subgraves): Para ajustar o nível de
reprodução do alto-falante de subgraves
(de –6 dB até +6 dB).
•Ao selecionar “3 STEREO”, não poderá ajustar os níveis
de reprodução dos alto-falantes traseiros.
•“CEN 0dB”, “REAR 0dB” e “SW 0dB” são os ajustes
iniciais. Se você já mudou os ajustes, aparecerá outro
valor.
2) Aperte 3 ou 2 para ajustar
o nível da reprodução.
3: Aumenta o nível da reprodução.
2: Diminui o nível da reprodução.
3) Repita 1) e 2) para ajustar
os outros alto-falantes.
00 F 00 00 R 00 CEN
Indicação normal
(cancelada) SW REAR
SOUND
PR20-26TH-A30[UW].pm6 02.8.26, 2:07 PM25

26
Português
4
Para ajustar os nível de reprodução dos alto-
falantes traseiros e do alto-falante de subgraves
1) Aperte SOUND repetidamente para
selecionar “REAR” ou “SW”.
•Toda vez que o botão for apertado, a indicação de
ajuste na apresentação mudará da seguinte maneira:
REAR(Traseiros) : Para ajustar o nível de reprodução dos alto-
falantes traseiros (de –6 dB até +6 dB).
SW (Alto-falante de subgraves) :Para ajustar o nível de
reprodução do alto-falante de subgraves
(de –6 dB até +6 dB).
•“REAR 0dB” e “SW 0dB” são os ajustes iniciais. Se você
já mudou os ajustes, aparecerá outro valor.
2) Aperte 3 ou 2 para ajustar o
nível da reprodução.
3: Aumenta o nível da reprodução.
2: Diminui o nível da reprodução.
3) Repita 1) e 2) para ajustar os
outros alto-falantes.
SOUND
3
Para ajustar o equilíbrio de reprodução dos alto-
falantes dianteiros e dos alto-falantes traseiros
1) Aperte SOUND repetidamente até que
uma das seguintes indicações de ajuste
apareça na apresentação.
•Toda vez que o botão for apertado, a indicação de
ajuste na apresentação mudará da seguinte maneira:
00 F (dianteiro) 00 : Para ajustar o equilíbrio da
reprodução dos alto-falantes
dianteiros.
00 R (traseiro) 00 : Para ajustar o equilíbrio da
reprodução dos alto-falantes traseiros.
•“00 F 00” e “00 R 00” são os ajustes iniciais (os
equilíbrios de reprodução estão na posição do meio). Se
você já mudou o ajuste, aparecerá outro valor.
2) Aperet 3 ou 2 para ajustar
o equilíbrio da reprodução.
3: Diminui a reprodução dos alto-
falantes esquerdos, ou
restabelece a reprodução do
alto-falante direito.
2: Diminui a reprodução do alto-
falante direito, ou restabelece a
reprodução do alto-falante
esquerdo.
•O equilíbrio da reprodução varia de OFF (silêncio),
–06 (maior redução) até 00 (nenhuma redução).
3) Repita 1) e 2) para ajustar o outro alto-falante.
00 F 00 00 R 00 CEN
Indicação normal
(cancelada) SW REAR
SOUND
ENTER
ENTER
00 F 00 00 R 00 CEN
Indicação normal
(cancelada) SW REAR
PR20-26TH-A30[UW].pm6 02.8.26, 2:07 PM26

27
Português
Introdução de Discos—DVD/VCD/CD
•Em alguns discos de DVD ou VCD/SVCD, suas operações reais
poderão ser diferentes das explicadas neste manual. Isto
ocorre devido à programação do disco e a estrutura do disco,
e não o mau funcionamento deste sistema.
•Os discos DVD-R gravados no formato DVD podem ser
reproduzidos. No entanto, alguns discos podem não ser
reproduzidos devido às características do disco ou às condições de
gravação. Os discos não finalizados não podem ser reproduzidos.
•Os seguintes discos não podem ser reproduzidos:
–DVD-Áudio, DVD-ROM, DVD-RAM, DVD-RW, DVD+RW,
CD-ROM, CD-I, (CD-I Ready (Pronto)), CD de Fotografia, etc.
A reprodução desses discos gerará ruídos e danificará os alto-
falantes.
* Observação sobre o Código de Região
Os aparelhos de DVD e os discos de DVD de Vídeo possuem seus
próprios números de Código de Região. Este sistema pode
reproduzir discos de DVD gravados com o sistema de cores de
NTSC e PAL cujos números de Código de Região incluem “4”.
Se for carregado um DVD com número de Código de Região
incorreto, “REGION ERR” aparecerá na apresentação e não
será iniciada a reprodução.
Tipo de Marca Formato de
Número de
Disco (Logotipo) Vídeo
Código de Região
*
Vídeo de
DVD
NTSC
PAL
4
ALL
CD de
Vídeo
E
ste sistema foi projetado para reproduzir os seguintes discos:
DVD, CD de Vídeo, CD de Super Vídeo(SVCD), CD de Áudio, CD-R e
CD-RW.
•Este sistema também pode reproduzir arquivos MP3 gravados em
CD-Rs e CD-RWs. Para obter informações detalhadas sobre do
que se trata o MP3, veja “Introdução ao MP3” na página 43.
Discos que você pode reproduzir:
Exemplo 1: Disco DVD
Exemplo 2 : CD de Vídeo/CD de Áudio
Exemplos:
Estrutura de disco—DVD, CD de Vídeo (VCD/SVCD) e
CD de Áudio (CD)
Um disco de DVD consiste em Títulos, e cada título poderá ser
dividido em vários Capítulos. (Veja Exemplo 1.)
Por exemplo, se um disco DVD tiver alguns filmes, cada filme
poderá ter seu próprio número de título, e poderá, ainda, ser dividido
em vários capítulos.
Por outro lado, um VCD/SVCD ou CD consiste em Faixas. (Veja
Exemplo 2.)
De modo geral, cada música tem seu próprio número de faixa. (Em
alguns discos, cada faixa poderá ser dividida também por Índices.)
Ao reproduzir um VCD/SVCD com a função de Playback Control
(PBC), você poderá selecionar o que quer ver usando o menu
mostrado na tela da televisão. (Durante a reprodução de um CD de
Vídeo usando o menu, algumas das funções, como Repetição e
Busca de gravação, poderão não operar.)
Notas sobre CD-R e CD-RW
CD-Rs (graváveis) e CD-RWs (re-graváveis) editados pelo usuário
podem ser reproduzidos somente se eles já estiverem
“finalizados”.
•O sistema pode reproduzir CD-Rs ou CD-RWs gravados num
micro-computador (PC) se estes foram gravados no formato de
CD de áudio ou se foram gravados no formato de MP3 (veja
página 43).
Porém, estes podem não ser reproduzidos por causa de suas
características ou das condições de gravação.
•Antes de executar os CD-Rs ou CD-RWs, leia suas instruções ou
precauções com atenção.
•Alguns CD-Rs ou CD-RWs podem não ser reproduzidos neste
aparelho por causa das características do disco, por estarem
danificados ou com manchas ou, ainda, se a lente do aparelho
estiver suja.
•CD-RWs podem precisar de mais tempo para leitura. Isto é
causado pelo fato da refletância dos CD-RWs ser mais baixa do
que a dos CDs comuns.
Se “ ” aparecer na tela da televisão ao apertar um botão,
o disco não poderá aceitar uma operação que você tentou
executar, ou as informações necessárias para aquela operação não
estão gravadas no disco.
OBSERVAÇÃO : Em alguns casos, não serão aceitas algumas
operações mesmo sem aparecer “”.
CD de
Super
Vídeo
COMPACT
DIGITAL AUDIO
CD de
Áudio
CD-R
CD-RW
IMPORTANTE: Antes de executar qualquer operação,
certifique-se do seguinte....
•Inspecione a conexão com a televisão.
•Ligue a televisão e selecione a entrada correta na televisão para
ver as imagens ou as indicações apresentadas na tela da televisão.
•Para a reprodução de DVD, você poderá mudar a configuração do
menu de Configuração conforme seu gosto. (Veja as páginas 49 a 53.)
PR27-36TH-A30[UW].pm6 02.8.26, 2:07 PM27

28
Português
Operações Básicas com Discos
Para iniciar a reprodução
Aperte 3/8.
A fonte será mudada automaticamente para o
aparelho de DVD.
“WAIT” (Esperar) aparecerá por pouco tempo
na apresentação e o tipo de disco detectado será
mostrado—DVD, VCD, CD ou MP3. (Se sua televisão estiver
ligada, a marca que corresponde ao tipo de disco detectado
aparecerá na tela da televisão.)
•Se um disco não estiver carregado, “NO DISC” (Sem disco)
aparecerá na apresentação.
A reprodução do disco começará desde o primeiro capítulo ou faixa
do disco selecionado.
•Se aparecer um menu ao reproduzir um DVD ou VCD com a
função de PBC, veja “Reprodução de Discos Controlada por
Menu” (para DVD) na página 31 ou “Reprodução de Discos
Controlada por Menu (Somente para VCD)” na página 38.
Nota:
Se aparecer “WRONG PARENTAL LEVEL” (Nîvel Parental Errado) na
tela da televisão, o Bloqueio Parental está em uso. Não poderá
reproduzir um DVD com cenas violentas ou um que seja impróprio
para seus familiares.
Para reproduzir um disco desse tipo, cancele o Bloqueio Parental.
(Veja página 52.)
Para interromper a reprodução por um
momento
Aperte 3/8.
Durante a pausa, o tempo de reprodução
decorrido fica piscando no visor.
•Para continuar a reprodução, aperte 3/8.
Para passar para outro capítulo ou faixa
Aperte ¢ ou 4 repetidamente durante a reprodução.
•¢: Pula para o início do próximo capítulo ou faixa.
•4:Durante a reprodução de um DVD,VCD com PBC
ou
MP3
Volta ao início do capítulo ou faixa anterior.
Durante a reprodução de um CD, VCD sem PBC
Volta ao início da faixa atual ou anterior.
Para passar diretamente para outro título
(possível somente com DVD) ou faixa (possível
somente com CD ou VCD) utilizando os botões
de números
Apertando os botões de números antes ou durante a reprodução lhe
permitirá iniciar a reprodução do título/faixa que você deseja. (Se
sua televisão estiver ligada, a barra visualizada na tela aparecerá
automaticamente na televisão.)
•Para selecionar um número de 1 a 9, aperte o botão de número
correspondente (e aperte ENTER ou espere 5 segundos).
•Para selecionar o número 15, aperte 1, 5.
•Para selecionar o número 23, aperte 2, 3.
Para parar durante a reprodução
Aperte 7.
(Se sua televisão estiver ligada, “ STOP”
(Parar) aparecerá na tela da televisão.)
•Se um disco de MP3 estiver sendo
reproduzido, a reprodução parará
completamente.
•Este sistema poderá memorizar o ponto da interrupção mesmo se
apertar 7. Ao iniciar a reprodução novamente apertando 3/8, a
reprodução começará do ponto onde foi interrompida—Continuar
reprodução.
•Para parar completamente, aperte 7 duas vezes. (“7 STOP”
aparecerá na tela da televisão.) O tipo do disco aparecerá na
apresentação.
O aparelho de DVD continuará funcionando por 3 minutos depois
da interrupção da reprodução.
Para remover o disco
Aperte 0 no painel dianteiro.
A bandeja de discos abrirá.
Para fechar a bandeja de discos, aperte 0 novamente.
•Se você não apertar o botão, a bandeja de discos fechará
automaticamente depois de 3 minutos.
TUNER PRESET
TUNER PRESET
TUNER PRESET
DISPLAY
B.SEARCH
DOWN
REW
UP
FF
F.SEARCH
STEP
TV/VIDEO
TV VOLUME
TV CHANNEL
SUBTITLE
TV
STANDBY/ON
AUDIO
VCR
VCR
CONTROL
TUNER PRESET
ENTER
AUDIO/
FM MODE
DVD FM/AM AUX
PROGRESSIVE
TUNING
VCR CHANNEL
73/8
¢
4
Nº do
Título Tempo de
reprodução decorrido
Nº do
Capítulo
Nº da
Faixa Tempo de
reprodução decorrido
Nº da
Faixa Tempo de
reprodução decorrido
Informação de reprodução na apresentação
DVD
VCD/CD
MP3
O SVCD pode ser operado com o procedimento de
operação do VCD.
PR27-36TH-A30[UW].pm6 02.8.26, 2:07 PM28

29
Português
Reprodução de DVD
ANGLE
DISPLAY
B.SEARCH
DOWN
REW
UP
FF
F.SEARCH
RETURN
STEP
TV/VIDEO
TV VOLUME
TV CHANNEL
SUBTITLE
TOP MENU
TV
STANDBY/ON
AUDIO
VCR
VCR
CONTROL
TUNER PRESET
ENTER
VOLUME
MENU
AUDIO/
FM MODE
DVD FM/AM AUX
MUTING
123
456
789
0
REMAIN
PROGRAM
D.R.CZOOM
SETUP
PROGRESSIVE
DSP MODE
SLEEP
TEST
PRO LOGIC
SETTING
SOUND
CLEAR
REPEAT
ANGLE
SLOW
SEARCH
A-B REPEAT
TUNING
VCR CHANNEL
123
456
789
0
AUDIO/
FM MODE
SUBTITLE
3
3
3
Alguns DVDs possuem vários idiomas de áudio, legendas, e vistas
de ângulos múltiplos.
Se constatarem as seguintes marcas no DVD ou em seu pacote, você
poderá selecionar esses elementos gravados no DVD.
São gravadas legendas no disco. O número dentro
da marca indica o número total das legendas
gravadas.
São gravados vários idiomas de áudio no disco. O
número dentro da marca indica o número total dos
idiomas de áudio gravados.
São gravadas vistas de ângulos múltiplos no disco.
O número dentro da marca indica o número total
das vistas de ângulos múltiplos gravadas.
Se você não puder descobrir se seu disco tem as características
acima mencionadas, poderá examiná-lo visualizando a barra na tela.
Para as operações básicas de disco, tais como, como inserir um
disco, iniciar a reprodução, ou passar para outros capítulos, veja
“Operações Básicas do DVD” nas páginas 11, 12, e “Operações
Básicas com Discos” na página 28.
1:Tipo de disco
DVD VCD SVCD CD MP3
2:Título atual e número total dos títulos no disco
•Ex.: 1º título dos 3 títulos gravados está sendo
reproduzido.
3:O capítulo atual e o número total de capítulos no
título atual
•Ex.: 1º capítulo dos 5 capítulos gravados está sendo
reproduzido.
4:Tempo decorrido ou tempo que resta
Pode-se mudar a indicação do tempo de reprodução
apertando REMAIN (permanecer). Veja página 31 para
obter mais detalhes.
5:Indicação do idioma da legenda
•Ex.: Quando não existe idioma de legenda gravado no
disco. Veja página 30 para mais detalhes.
6:Indicação do idioma de áudio
•Ex.: Som original (default) será selecionado
de 3 idiomas de áudio gravados. Veja página 30
para obter mais detalhes.
7:Indicador do formato do sinal
•Tipo de formato do sinal—PCM Linear (estéreo), Dolby
Digital, ou DTS Digital Surround—será indicado.
Ex.:
Quando o disco estiver codificado com Dolby Digital.
8:Indicador de modo de repetição
•Ex.: Quando o modo de repetição estiver desligado.
Veja página 33 para obter mais detalhes.
9:Indicador de vista de ângulos múltiplos
•Ex.: Quando estiver gravado somente um ângulo de vista
no disco. Veja página 30 para obter mais detalhes.
Visualização da Barra na Tela
É possível visualizar as seguintes informações na tela da televisão
quando um disco estiver carregado.
SOMENTE no controle remoto:
Aperte DISPLAY (Apresentação).
•Toda vez que o botão for apertado, a seguinte barra
visualizada na tela aparecerá em seqüência.
1
56789
23 4
A barra visualizada na tela apaga.
DISPLAY
DISPLAY
PR27-36TH-A30[UW].pm6 02.8.26, 2:07 PM29

30
Português
Seleção dos Idiomas do Áudio
Ao reproduzir um DVD que contém idiomas de áudio (trilha
sonora), você poderá selecionar o idioma (trilha sonora) a ser
escutado.
•Você pode especificar seu idioma de áudio favorito como o
primeiro idioma de áudio. (Veja página 49.)
Aperte AUDIO/FM MODE.
A barra visualizada na tela aparecerá por pouco tempo na
televisão.
•Toda vez que o botão for apertado, mudará o idioma do
áudio da seguinte maneira:
Ex.: Quando o disco tiver 3 seleções—o inglês,
francês, espanhol e nenhuma legenda (OFF)
ANGLE 3
ANGLE 1 ANGLE 2
Ex.: Quando o disco possui 3 seleções—o
inglês, francês e espanhol
Seleção das Legendas
Durante a reprodução de um DVD que possua legendas em idiomas
diferentes, você poderá selecionar a legenda a ser apresentada na
tela da televisão.
•Você pode especificar seu idioma de legenda favorito como o
primeiro idioma mostrado na tela. (Veja página 49.)
SOMENTE no controle remoto:
Aperte SUBTITLE.
A barra visualizada na tela aparecerá por pouco tempo
na televisão.
•Toda vez que o botão for apertado, mudará a legenda da seguinte
maneira:
SUBTITLE
DEF 1/3 1/1OFF /3
OFF /3 ENG 1/3
SPA 3/3 FRE 2/3
ENG 1/3 FRE 2/3
SPA 3/3
ENG 1/3 1/1ENG 1/3
AUDIO/
FM MODE
ANGLE
1/3 2/3
3/3
Seleção das Vistas de Ângulos-múltiplos
Durante a reprodução de um DVD que contém vistas de multi-
ângulos, você pode ver a mesma cena de ângulos diferentes.
•Ao reproduzir um DVD que contém vistas de ângulos múltiplos,
aparecerá na tela da televisão.
SOMENTE no controle remoto:
Aperte ANGLE.
•Toda vez que o botão for apertado, o ângulo da vista
mudará.
Nota:
Quando a barra visualizada na tela aparecer na televisão, a indicação
de vista de ângulos múltiplos também mudará da seguinte maneira:
Ex.: Quando o disco possui 3 vistas de ângulos múltiplos
PR27-36TH-A30[UW].pm6 02.8.26, 2:07 PM30

31
Português
Reprodução de DVD
TOP MENU MENU RETURN MUTING
TOP MENU MENU RETURN MUTING
ENTER
Reprodução de Discos Controlada por
Menu
É possível efetuar a reprodução de disco controlada por menu ao
mesmo tempo que reproduz-se um DVD com menu (o menu pode
ser de imagens congeladas ou em movimento de acordo com o tipo
de disco).
•Ao operar um disco que utiliza menu de discos, consulte também
as instruções fornecidas com o disco.
Os discos de DVD geralmente têm seus próprios menus ou listas de
títulos. Um menu normalmente possui várias informações sobre o
disco e as seleções de playback. Por outro lado, uma lista de títulos
normalmente possui títulos de filmes e músicas gravadas.
SOMENTE no controle remoto:
1
Aperte MENU ou
TOP MENU.
Aparecerá na tela um menu ou
lista de títulos.
“MENU” aparecerá na
apresentação.
•Com alguns DVDs, um menu
aparecerá automaticamente na tela depois de iniciar a
reprodução.
2
Selecione um item desejado do
menu ou da lista de títulos
usando 3/2/5/∞ e ENTER.
O aparelho iniciará a reprodução do item
selecionado.
•Em alguns discos, pode-se também
selecionar itens apertando os botões de
números correspondentes aos números
dos itens na lista.
Verificação do Tempo Remanescente
Ao reproduzir um DVD , você pode conferir o tempo de reprodução
que resta.
SOMENTE no controle remoto:
Aperte REMAIN.
A barra visualizada na tela e a indicação do tempo de
reprodução atual aparecerão por pouco tempo na televisão.
•Toda vez que o botão for apertado, a seguinte indicação aparecerá
na tela:
REMAIN TIME:TITLE
: Selecione este para ver o tempo restante do título atual.
CHAPTER TIME
: Selecione este para ver o tempo de reprodução decorrido do
capítulo atual.
REMAIN TIME:CHAPTER
: Selecione este para ver o tempo restante do capítulo atual.
TITLE TIME
: Selecione este para ver o tempo de reprodução decorrido do
título atual.
TITLE TIME
CHAPTER TIME
REMAIN TIME:CHAPTER
REMAIN TIME:TITLE
REMAIN
3/2/5/∞
ENTER
TOP MENU
DISPLAY
B.SEARCH
DOWN
REW
UP
FF
F.SEARCH
RETURN
STEP
TV/VIDEO
TV VOLUME
TV CHANNEL
SUBTITLE
TOP MENU
TV
STANDBY/ON
AUDIO
VCR
VCR
CONTROL
TUNER PRESET
ENTER
VOLUME
MENU
AUDIO/
FM MODE
DVD FM/AM AUX
MUTING
123
456
789
0
REMAIN
PROGRAM
D.R.CZOOM
SETUP
PROGRESSIVE
DSP MODE
SLEEP
TEST
PRO LOGIC
SETTING
SOUND
CLEAR
REPEAT
ANGLE
SLOW
SEARCH
A-B REPEAT
TUNING
VCR CHANNEL
123
456
789
0
CLEAR REMAIN
MENU
SEARCH
1¡
Botões de
números
PR27-36TH-A30[UW].pm6 02.8.26, 2:07 PM31

32
Português
Procura de Ponto Específico
Pode-se procurar uma seção específica durante a reprodução de um
disco—Procura Dianteira/Reversa de Velocidade Variável.
•Não será emitido som durante a Procura Dianteira/Reversa de
Velocidade Variável.
Para avançar o capítulo—Procura Dianteira de
Velocidade Variável
SOMENTE no controle remoto:
Aperte ¡ durante a reprodução ou uma pausa.
•Toda vez que o botão for apertado, a velocidade de
procura mudará da seguinte maneira:
Para inverter o capítulo—Procura Reversa de
Velocidade Variável
SOMENTE no controle remoto:
Aperte 1 durante a reprodução ou uma pausa.
•Toda vez que o botão for apertado, a velocidade de
procura mudará da seguinte maneira:
Para voltar à reprodução normal
Aperte 3/8.
PLAY
(Reprodução reversa)
x2 x4
x8
PLAY
(Reprodução normal)
x2 x4
x8
B.SEARCH
TUNER PRESET
F.SEARCH
Transferência Direta para uma
Determinada Posição
É possível passar diretamente para outro título, capítulo, ou cena
específica do capítulo.
SOMENTE no controle remoto:
1
Aperte SEARCH durante a reprodução
ou uma pausa.
•Toda vez que o botão for apertado, a seguinte
indicação aparecerá na tela:
TITLE – –: Selecione este para passar para outro
título.
CHAPTER – – –: Selecione este para passar para outro
capítulo.
TIME – –: – –: – –: Selecione este para passar para uma cena
específica.
2
Aperte os botões de números
para selecionar um título,
capítulo, ou o tempo de
reprodução desejado.
O aparelho iniciará a reprodução do
item selecionado. (A barra visualizada
na tela aparecerá por pouco tempo.)
Como digitar o título e número de capítulo
Aperte os botões de números correspondentes ao número e espere
por aproximadamente 5 segundos ou aperte ENTER para iniciar a
reprodução.
•Para selecionar o número 5, aperte 5 e ENTER.
•Para selecionar o número 12, aperte 1, 2 e ENTER.
•Para selecionar o número 22, aperte 2, 2 e ENTER.
Como digitar o tempo de reprodução
Aperte os botões de números para digitar o tempo de reprodução
e espere por aproximadamente 5 segundos ou aperte ENTER
para iniciar a reprodução conforme o tempo decorrido
selecionado.
•Para digitar o tempo de “00:45:23”, aperte 4, 5, 2, 3.
•Para digitar o tempo de “01:23:45”, aperte 1, 2, 3, 4, 5.
•Para cancelar uma digitação incorreta, aperte CLEAR
(apagar).
Toda vez que o botão for apertado, a última digitação será
apagada.
Nota:
Quando você quiser passar diretamente para outro título, poderá
fazê-lo simplesmente apertando os botões de números
correspondentes (sem apertar SEARCH do passo
1
).
Cancelado
TITLE – –
TIME – – : – – : – –
CHAPTER – – –
SEARCH
123
456
789
0
PR27-36TH-A30[UW].pm6 02.8.26, 2:07 PM32

33
Português
Reprodução de DVD
Repetição de Reprodução
A reprodução repetida não pode ser usada nos seguintes casos:
•Ao utilizar a reprodução programada
7Reprodução Repetida
SOMENTE no controle remoto:
Aperte REPEAT repetidamente.
A indicação que corresponde ao modo selecionado
aparecerá na sua televisão.
•Toda vez que o botão for apertado, o modo de Repetição mudará
da seguinte maneira:
REPEAT:CHAPTER : O capítulo atual será repetido.
REPEAT:TITLE :O título atual será repetido.
REPEAT OFF : A reprodução repetida será cancelada.
(Continua-se a reprodução normal.)
Nota:
Quando a barra visualizada na tela aparecer na televisão, a indicação
do modo de repetição também mudará da seguinte maneira:
REPEAT:A–
REPEAT:A–B
REPEAT:CHAPTER
REPEAT:TITLE
REPEAT OFF
REPEAT
REPEAT:CHAPTER REPEAT:TITLE
REPEAT OFF
SOMENTE no controle remoto:
1
Aperte A–B REPEAT para selecionar o
ponto para iniciar.
“RPT A–” é exibido no visor e “REPEAT:A–” é
exibido na tela da televisão.
2
Aperte A–B REPEAT novamente para
selecionar o ponto para terminar.
“RPT A–” muda para “RPT A–B” e“ REPEAT:A–”
muda para “REPEAT:A–B”; em seguida, é iniciada a repetição
A– B. O sistema localiza automaticamente o ponto A e inicia a
reprodução repetida entre os pontos A e B.
Para cancelar a Repetição de A–B
Aperte A–B REPEAT novamente.
“RPT OFF” é exibido no visor e “REPEAT OFF” é
exibido na tela da televisão.
Nota:
Quando a barra visualizada na tela aparecer na televisão, a indicação
do modo de Repetição também mudará da seguinte maneira:
Em alguns DVDs, a repetição de A–B pode não ser usada mesmo
dentro do mesmo título. Isto é por causa das estruturas dos discos
e não o mau funcionamento do aparelho.
A-B REPEAT
A-B REPEAT
A-B REPEAT
7Repetição de A–B
Durante a reprodução, você também poderá selecionar uma seção
que deseja repetir.
•Não executa-se a repetição de A–B entre títulos diferentes.
•Exige-se um intervalo de mais de 5 segundos entre o ponto A e o
ponto B.
2 3
ENTER
REPEAT
A-B REPEAT
DISPLAY
B.SEARCH
DOWN
REW
UP
FF
F.SEARCH
RETURN
STEP
TV/VIDEO
TV VOLUME
TV CHANNEL
SUBTITLE
TOP MENU
TV
STANDBY/ON
AUDIO
VCR
VCR
CONTROL
TUNER PRESET
ENTER
VOLUME
MENU
AUDIO/
FM MODE
DVD FM/AM AUX
MUTING
123
456
789
0
REMAIN
PROGRAM
D.R.CZOOM
SETUP
PROGRESSIVE
DSP MODE
SLEEP
TEST
PRO LOGIC
SETTING
SOUND
CLEAR
REPEAT
ANGLE
SLOW
SEARCH
A-B REPEAT
TUNING
VCR CHANNEL
3/8
PROGRAM
7
Exemplo:
PR27-36TH-A30[UW].pm6 02.8.26, 2:07 PM33

34
Português
Números de capítulo que podem ser
selecionados no próximo passo
PROGRAM MENU SELECT: ENTER
TITLE CHAPT
1 –– ––
2 –– ––
3 –– ––
4 –– ––
5 –– ––
PREVIOUS
TITLE CHAPT
6 –– ––
7 –– ––
8 –– ––
9 –– ––
10 –– ––
NEXT
PLAY: 3
FINISH: PROGRAM
SELECT: ENTER
TITLE CHAPT
1 2 8
2 –– ––
3 –– ––
4 –– ––
5 –– ––
PREVIOUS
TITLE CHAPT
6 –– ––
7 –– ––
8 –– ––
9 –– ––
10 –– ––
NEXT
FINISH: PROGRAM
PROGRAM MENU
PLAY: 3
PROGRAM
ENTER
TUNER PRESET
SELECT: ENTER
TITLE CHAPT
1 –– ––
2 –– ––
3 –– ––
4 –– ––
5 –– ––
CHOOSE : 1–5
PREVIOUS
TITLE CHAPT
6 –– ––
7 –– ––
8 –– ––
9 –– ––
10 –– ––
NEXT
FINISH: PROGRAM
PROGRAM MENU
PLAY: 3
SELECT: ENTER
TITLE CHAPT
1 –2 ––
2 –– ––
3 –– ––
4 –– ––
5 –– ––
CHOOSE : 1–9
PREVIOUS
TITLE CHAPT
6 –– ––
7 –– ––
8 –– ––
9 –– ––
10 –– ––
NEXT
FINISH: PROGRAM
PROGRAM MENU
PLAY: 3
PROGRAM MENU
ENTER
Para parar durante a reprodução
Aperte 7.
A tela de PROGRAM MENU aparecerá na
tela da televisão.
•Se for apertado 3/8 enquanto aparece esta
tela, o aparelho iniciará a reprodução
programada.
SELECT: ENTER
TITLE CHAPT
1 2 8
2 1 5
3 1 1 7
4 3 6
5 4 2
PREVIOUS
TITLE CHAPT
6 2 2
7 2 1 2
8 1 9
9 –– ––
10 –– ––
NEXT
FINISH: PROGRAM
PROGRAM MENU
PLAY: 3
TUNER PRESET
CONTINUADO NA PRÓXIMA PÁGINA
Programação da Seqüência de Reprodução
dos Capítulos—Reprodução Programada
Pode-se organizar a seqüência de reprodução de capítulos antes de
iniciar a reprodução. Pode-se programar até 20 passos.
•Antes de fazer um programa, certifique-se de que a televisão
esteja ligada e esteja selecionada a entrada correta na
televisão.
SOMENTE no controle remoto:
1
Carregue um disco.
•Se a fonte atual de reprodução não for o aparelho de DVD,
aperte 3/8, e em seguida 7 antes de seguir para o próximo
passo.
2
Aperte PROGRAM.
A tela de PROGRAM MENU aparecerá na tela da
televisão.
•“PROGRAM” aparecerá na apresentação.
3
Aperte ENTER.
4
Aperte 3 ou 2 para selecionar
um número de título e aperte
ENTER.
•3 : Aumenta o número.
•2 : Diminui o número.
•Pode-se selecionar um número de título
usando, também, os botões de números.
Números de título que poderão ser
selecionados no próximo passo
5
Aperte 3 ou 2 para selecionar um número de
capítulo e aperte ENTER.
•3 : Aumenta o número.
•2 : Diminui o número.
•Pode-se selecionar um número de capítulo usando, também, os
botões de números.
•Para selecionar todos os capítulos do título selecionado
num passo de programa, aperte ENTER sem selecionar um
número. “ALL” aparecerá na posição de número de capítulo.
6
Repita os passos
3
a
5
para programar outros
capítulos desejados.
•Depois de programar 10 passos, “NEXT «” será selecionado
(realçado). Se desejar programar mais passos, aperte ENTER.
7
Aperte 3/8.
Os capítulos são reproduzidos na ordem
programada e o indicador PROGRAM é
aceso.
Depois de completar a reprodução de todos
os capítulos programados por você, a tela de PROGRAM
MENU aparecerá novamente na tela da televisão.
PR27-36TH-A30[UW].pm6 02.8.26, 2:07 PM34

35
Português
Para apagar o programa memorizado
Aperte 0 para ejetar o disco.
•Se desligar o sistema ou mudar a fonte, o programa
também será apagado.
Para conferir o conteúdo do programa
Pode-se visualizar os conteúdos do programa apertando
PROGRAM.
A tela de PROGRAM MENU aparecerá na tela da televisão.
Para modificar o programa
Pode-se modificar o programa enquanto visualiza-se a tela de
PROGRAM MENU na televisão.
•Para apagar um passo: Aperte ∞ (ou 5) para selecionar (realçar)
um passo de programa não desejado e aperte CLEAR (Apagar).
•Para modificar um passo: Aperte ∞ (ou 5) para selecionar
(realçar) um passo de programa que deseja modificar e execute os
passos
3
a
5
da página 34. (Antes de digitar um novo número,
aperte CLEAR repetidamente até que “– –” apareça na posição de
entrada de número.)
•Para acrescentar um passo: Aperte ∞ (ou 5) para selecionar
(realçar) um passo de programa vazio e execute os passos
3
a
5
da
página 34.
•Para transferir o passo 11 do programa para o passo 10,
aperte 5 quando o passo 11 do programa estiver selecionado
(realçado) de forma que “PREVIOUS »” seja selecionado
(realçado). Aperte ENTER depois disso.
•Para transferir o passo 10 do programa para o passo 11,
aperte ∞ quando o passo 10 do programa estiver selecionado
(realçado) de forma que “NEXT « ” seja selecionado
(realçado). Aperte ENTER depois disso.
3/2/5/∞
ENTER
CLEAR
ZOOM
3/8
PROGRAM
DISPLAY
B.SEARCH
DOWN
REW
UP
FF
F.SEARCH
RETURN
STEP
TV/VIDEO
TV VOLUME
TV CHANNEL
SUBTITLE
TOP MENU
TV
STANDBY/ON
AUDIO
VCR
VCR
CONTROL
TUNER PRESET
ENTER
VOLUME
MENU
AUDIO/
FM MODE
DVD FM/AM AUX
MUTING
123
456
789
0
REMAIN
PROGRAM
D.R.CZOOM
SETUP
PROGRESSIVE
DSP MODE
SLEEP
TEST
PRO LOGIC
SETTING
SOUND
CLEAR
REPEAT
ANGLE
SLOW
SEARCH
A-B REPEAT
TUNING
VCR CHANNEL
STEP
SLOW
Para encerrar a reprodução programada
SOMENTE no controle remoto:
Aperte PROGRAM.
A tela de PROGRAM MENU apagará, e aparecerá a
tela de abertura. (O programa que você fez ainda será
memorizado.)
•Se apertar 3/8 enquanto aparece esta tela, o aparelho iniciará a
reprodução normal.
DVD/Video CD/CD PLAYER
PROGRAM
Reprodução de DVD
PR27-36TH-A30[UW].pm6 02.8.26, 2:07 PM35

36
Português
Reprodução de DVD com Efeito Especial
7Imagem congelada/Reprodução de Quadro-
por-Quadro
É possível avançar a imagem congelada, quadro por quadro durante
a reprodução de um DVD.
SOMENTE no controle remoto:
1
Aperte STEP uma vez durante a
reprodução.
Aparecerá uma imagem congelada na tela.
2
Aperte STEP repetidamente para avançar
a imagem quadro por quadro.
•Toda vez que o botão for apertado, a imagem
avançará quadro por quadro.
Para voltar à reprodução normal
Aperte 3/8.
7Reprodução em Câmera Lenta
Pode-se assistir a reprodução em câmera lenta enquanto durante a
reprodução de um DVD.
SOMENTE no controle remoto:
Aperte SLOW repetidamente durante a reprodução ou
uma pausa.
•Toda vez que o botão for apertado, mudará a velocidade
de câmera lenta da seguinte maneira:
7Zoom
É possível aproximar a imagem pelo zoom durante a reprodução de
um DVD.
SOMENTE no controle remoto:
1
Aperte ZOOM para aproximar.
•Toda vez o botão for apertado, a imagem será
ampliada da seguinte maneira:
2
Aperte 3/2/5/∞ para
movimentar a parte ampliada
que você quer observar.
Para cancelar o ZOOM
Aperte ZOOM repetidamente até que a imagem volte
ao tamanho normal.
8
PAUSE
38 38 38 38 38 38
2x Zoom 4x Zoom
Cancelado
STEP
STEP
TUNER PRESET
SLOW
SLOW /
PLAY
(Reprodução normal)
12SLOW /
14
ZOOM
ENTER
ZOOM
2 4
2
ENTER
ENTER
PR27-36TH-A30[UW].pm6 02.8.26, 2:07 PM36

37
Português
1:Tipo de disco
DVD VCD SVCD CD MP3
2:Faixa atual e o número total das faixas do disco
•Ex.: Está sendo reproduzida a 1ª faixa das 35 faixas
gravadas.
3:Modo de Som
•Ex.: Som esterofônico (Canal Esquerdo e Canal Direito).
4:Indicador do Controle de Reprodução (PBC)
•Ex.: PBC está ligado. (Quando o PBC estiver desligado,
aparecerá.)
5:Indicador de modo de repetição
•Ex.: Quando o modo de repetição estiver desligado. Veja
página 39 para obter mais detalhes.
6:Tempo decorrido ou tempo que resta
Pode-se mudar a indicação do tempo de reprodução
apertando REMAIN (permanecer). Veja abaixo.
7:Indicação de som
•Indica o nível de entrada de som. (É exibido somente
durante a reprodução de VCD.)
Visualização da Barra na Tela
É possível visualizar as seguintes informações na tela da televisão
quando um disco estiver carregado.
SOMENTE no controle remoto:
Aperte DISPLAY (Apresentação).
•Toda vez que o botão for apertado, a seguinte barra
visualizada na tela aparecerá em seqüência.
Reprodução de VCD/CD
*É exibido somente quando um VCD é carregado.
** É exibido somente quando um VCD é reproduzido.
*
DISPLAY
Verificação do Tempo Remanescente
Ao reproduzir um VCD ou CD, é possível ver o tempo que resta.
SOMENTE no controle remoto:
Aperte REMAIN.
A barra visualizada na tela aparecerá por pouco tempo na
televisão.
•Toda vez que o botão for apertado, a indicação do tempo
de reprodução mudará da seguinte maneira:
REMAIN TIME:TRACK
: Selecione este para mostrar o tempo restante da faixa atual.
DISC TIME
: Selecione este para mostrar o tempo total de reprodução
decorrido do disco.
REMAIN TIME:DISC
: Selecione este para mostrar o tempo total restante do disco.
TRACK TIME
: Selecione este para mostrar o tempo de reprodução decorrido
da faixa atual.
REMAIN
REMAIN TIME:TRACK
REMAIN TIME:DISC
TRACK TIME
DISC TIME
1
¢
¡
DISPLAY
CLEAR
DISPLAY
B.SEARCH
DOWN
REW
UP
FF
F.SEARCH
RETURN
STEP
TV/VIDEO
TV VOLUME
TV CHANNEL
SUBTITLE
TOP MENU
TV
STANDBY/ON
AUDIO
VCR
VCR
CONTROL
TUNER PRESET
ENTER
VOLUME
MENU
AUDIO/
FM MODE
DVD FM/AM AUX
MUTING
REMAIN
PROGRAM
D.R.CZOOM
SETUP
PROGRESSIVE
DSP MODE
SLEEP
TEST
PRO LOGIC
SETTING
SOUND
CLEAR
REPEAT
ANGLE
SLOW
SEARCH
A-B REPEAT
123
456
789
0
TUNING
VCR CHANNEL
Botões de
números
REMAIN
RETURN
3/8
4
SEARCH
MENU
00:12
1/35
12 3 64 5
A barra visualizada na tela apaga.
7
ENTER
•O SVCD pode ser operado com o procedimento de
operação do VCD.
•Para as operações básicas de disco, tais como a inserção de
um disco, iniciar a reprodução, e passar para outras faixas,
veja “Operações Básicas de VCD/CD” nas páginas 13, 14,
e “Operações Básicas com Discos” na página 28.
**
PR37-42TH-A30[UW].pm6 02.8.26, 2:07 PM37

38
Português
Conceito de
Operação do
PBC
PLAY
(Reprodução normal)
x2 x4
x8
B.SEARCH
F.SEARCH
Nota:
Ao operar um VCD usando o menu, algumas das funções, tais como
reprodução repetida, poderão não funcionar.
Cancelado
TRACK TIME
– – :
– –
TIME – – : – –
Transferência Direta para uma
Determinada Posição
Pode-se passar diretamente para a uma parte específica (cena) da faixa.
•A função de PBC será cancelada ao ser usada esta função.
SOMENTE no controle remoto:
1
Aperte SEARCH durante a reprodução ou uma
pausa.
•Toda vez que o botão for apertado, a seguinte indicação
aparecerá na tela da televisão.
TIME – –: – –
: Selecione este para passar para uma parte
específica do disco atual.
TRACK TIME – –: – –
: Selecione este para passar para uma parte
específica da faixa atual.
2
Aperte os botões de números
para selecionar uma duração
de reprodução que você quer
encontrar.
O aparelho iniciará a reprodução a partir
do tempo decorrido selecionado para
reprodução. (A barra visualizada na tela
aparecerá por pouco tempo.)
•Para digitar o tempo de “45:23”, aperte 4, 5, 2, 3.
•Para digitar o tempo de “09:45”, aperte 9, 4, 5, e espere por
aproximadamente 5 segundos (ou aperte ENTER).
•Para cancelar uma digitação incorreta, aperte CLEAR
(apagar).
Toda vez que o botão for apertado, a última digitação será
apagada.
Procura de Ponto Específico
Pode-se procurar uma seção específica durante a reprodução de um
disco—Procura Dianteira/Reversa de Velocidade Variável.
•Não será emitido som durante a Procura Dianteira/Reversa de
Velocidade Variável de um VCD.
Para avançar as faixas—Procura Dianteira de
Velocidade Variável
Aperte ¡ durante a reprodução ou uma pausa.
•Toda vez que o botão for apertado, a velocidade de
procura mudará da seguinte maneira:
Para inverter as faixas—Procura Reversa de
Velocidade Variável
Aperte 1 durante a reprodução ou uma pausa.
•Toda vez que o botão for apertado, a velocidade de
procura mudará da seguinte maneira:
123
456
789
0
Reprodução de Discos Controlada por
Menu (Somente para VCD)
A Função de Controle de Playback (PBC) lhe permite operar o VCD
usado menus.
Ao iniciar a reprodução de um VCD com a função de PBC,
aparecerá automaticamente um menu na tela da televisão. (“MENU”
também aparecerá na apresentação.)
•Um menu pode ser uma lista de itens, telas divididas, ou algumas
imagens em movimento. (Veja “Conceito de Operação do PBC”
abaixo.)
Quando um menu aparecer, você poderá selecionar um item do menu.
•Ao aparecer uma lista de itens apresentada na tela da TV, aperte os
botões de números para selecionar um item.
•Quando “3” ou “SELECT” aparecer na tela, aperte 3/8 para
iniciar a reprodução.
Para seguir para o próximo submenu
Aperte ¢.
Para retornar ao submenu anterior
Aperte 4.
Para cancelar a reprodução com PBC
Pode-se cancelar as operações controladas pelo menu (função de
PBC):
1 Aperte 7 para parar a reprodução.
2 Aperte os botões de números para selecionar uma faixa.
A reprodução normal iniciará a partir da faixa selecionada.
•Pode-se também ligar e
desligar a função do PBC
apertando MENU no controle
remoto. Toda vez que o botão
for apertado, a função de PBC ligará ou desligará.
UP
FF
DOWN
REW
PLAY
(Reprodução normal)
x2 x4
x8
TOP MENU MENU RETURN MUTING
PR37-42TH-A30[UW].pm6 02.8.26, 2:07 PM38

39
Português
SOMENTE no controle remoto:
1
Aperte A–B REPEAT para selecionar o
ponto para iniciar.
“RPT A–” é exibido no visor e “REPEAT:A–” é
exibido na tela da televisão.
2
Aperte A–B REPEAT novamente para
selecionar o ponto para terminar.
” “RPT A–” muda para “RPT A–B” e “ REPEAT:A–
” muda para ”REPEAT:A–B”; em seguida, é iniciada a repetição
A– B. O sistema localiza automaticamente o ponto A e inicia a
reprodução repetida entre os pontos A e B.
Para cancelar a Repetição de A–B
Aperte A–B REPEAT novamente.
“RPT OFF” é exibido no visor e “REPEAT OFF” é
exibido na tela da televisão.
Nota:
Quando a barra visualizada na tela aparecer na televisão, a indicação
do modo de repetição também mudará da seguinte maneira:
Exemplo:
REPEAT:A–
REPEAT:A–B
Reprodução de VCD/CD
Repetição de Reprodução
A reprodução repetida não pode ser usada nos seguintes casos:
•Ao reproduzir um VCD usando a função de PBC
•Ao utilizar a reprodução programada
7Reprodução Repetida
SOMENTE no controle remoto:
Aperte REPEAT repetidamente.
A indicação que corresponde ao modo selecionado aparecerá
na televisão.
•Toda vez que o botão for apertado, o modo de Repetição
mudará da seguinte maneira:
REPEAT:ONE (Repetir Um) : A faixa atual será
repetida.
REPEAT:DISC : Todos as faixas serão
repetidas.
REPEAT OFF (Repetição Desligada) : A reprodução repetida
será cancelada.
(Continua-se a
reprodução normal.)
Nota:
Quando a barra visualizada na tela aparecer, a indicação do modo de
Repetição também mudará da seguinte maneira:
7Repetição de A–B
Durante a reprodução, você também poderá selecionar uma seção
que deseja repetir.
•Exige-se um intervalo de mais de 5 segundos entre o ponto A e o
ponto B.
REPEAT
REPEAT OFF
REPEAT:ONE REPEAT:DISC
REPEAT:ONE REPEAT:DISC
REPEAT OFF
A-B REPEAT
A-B REPEAT
A-B REPEAT
2 3
ENTER
REPEAT
A–B REPEAT
DISPLAY
B.SEARCH
DOWN
REW
UP
FF
F.SEARCH
RETURN
STEP
TV/VIDEO
TV VOLUME
TV CHANNEL
SUBTITLE
TOP MENU
TV
STANDBY/ON
AUDIO
VCR
VCR
CONTROL
TUNER PRESET
ENTER
VOLUME
MENU
AUDIO/
FM MODE
DVD FM/AM AUX
MUTING
REMAIN
PROGRAM
D.R.CZOOM
SETUP
PROGRESSIVE
DSP MODE
SLEEP
TEST
PRO LOGIC
SETTING
SOUND
CLEAR
REPEAT
ANGLE
SLOW
SEARCH
A-B REPEAT
123
456
789
0
TUNING
VCR CHANNEL
73/8
PROGRAM
PR37-42TH-A30[UW].pm6 02.8.26, 2:07 PM39

40
Português
Programação da Seqüência de Reprodução
das Faixas—Reprodução Programada
É possível organizar a seqüência de reprodução das faixas antes de
iniciar a reprodução. Pode-se programar até 20 passos.
•Antes de fazer um programa, certifique-se de que a televisão
esteja ligada e esteja selecionada a entrada correta na
televisão.
SOMENTE no controle remoto:
1
Carregue um disco.
•Se a fonte de reprodução atual não for o aparelho de DVD,
aperte 3/8 para selecionar o disco que você deseja tocar e
aperte 7 antes de seguir para o próximo passo.
2
Aperte PROGRAM.
A tela de PROGRAM MENU aparecerá na tela da
televisão.
•“PROGRAM” aparecerá na apresentação.
3
Aperte ENTER.
4
Aperte 3 ou 2 para selecionar
um número de faixa e aperte
ENTER.
•3 : Aumenta o número.
•2 : Diminui o número.
•Pode-se selecionar um número de faixa
usando também os botões de números.
Números de faixa que você pode
selecionar no próximo passo
5
Repita os passos
3
e
4
para programar as outras
faixas que você deseja.
•Depois de programar 10 passos, “NEXT «” será selecionado
(realçado). Se desejar programar mais passos, aperte ENTER.
6
Aperte 3/8.
Os faixas são reproduzidos na ordem
programada e o indicador PROGRAM é
aceso.
Depois de completar a reprodução de todos as faixas
programadas por você, a tela de PROGRAM MENU aparecerá
novamente na tela da televisão.
Para parar durante a reprodução
Aperte 7.
A tela de PROGRAM MENU aparecerá na
tela da televisão.
•Se você apertar 3/8 enquanto a tela estiver
sendo mostrada, o sistema iniciará a
reprodução programada.
Para encerrar a reprodução programada
SOMENTE no controle remoto:
Aperte PROGRAM.
A tela de PROGRAM MENU apagará, e aparecerá a
tela de abertura. (O programa que você fez ainda será
memorizado.)
•Se apertar 3/8 enquanto aparece esta tela, o aparelho iniciará a
reprodução normal.
Para apagar o programa memorizado
Aperte 0 para ejetar o disco.
•Se desligar o sistema ou mudar a fonte, o programa
também será apagado.
Para conferir o conteúdo do programa
Pode-se visualizar os conteúdos do programa apertando
PROGRAM. A tela de PROGRAM MENU aparecerá na
tela da televisão.
PROGRAM
ENTER
TUNER PRESET
SELECT: ENTER
TRACK
1 ––
2 ––
3 ––
4 ––
5 ––
PREVIOUS
TRACK
6 ––
7 ––
8 ––
9 ––
10 ––
NEXT
FINISH: PROGRAM
PROGRAM MENU
PLAY: 3
SELECT: ENTER
TRACK
1 ––
2 ––
3 ––
4 ––
5 ––
CHOOSE : 1–17
PREVIOUS
TRACK
6 ––
7 ––
8 ––
9 ––
10 ––
NEXT
FINISH: PROGRAM
PROGRAM MENU
PLAY: 3
SELECT: ENTER
TRACK
1 7
2 ––
3 ––
4 ––
5 ––
PREVIOUS
TRACK
6 ––
7 ––
8 ––
9 ––
10 ––
NEXT
FINISH: PROGRAM
PROGRAM MENU
PLAY: 3
TUNER PRESET
DVD/Video CD/CD PLAYER
SELECT: ENTER
TRACK
1 7
2 6
3 9
4 13
5 11
PREVIOUS
TRACK
6 1
7 ––
8 ––
9 ––
10 ––
NEXT
FINISH: PROGRAM
PROGRAM MENU
PLAY: 3
PROGRAM
CONTINUADO NA PRÓXIMA PÁGINA
ENTER
PROGRAM
PR37-42TH-A30[UW].pm6 02.8.26, 2:07 PM40

41
Português
Seleção do Canal de Reprodução
Ao tocar um VCD ou CD de karaokê, você poderá selecionar
somente o canal esquerdo ou o canal direito para escutar.
Aperte AUDIO/FM MODE repetidamente.
A barra visualizada na tela aparecerá por pouco tempo.
•Toda vez que o botão for apertado, mudará o modo de
áudio da seguinte maneira:
AUDIO:STEREO (LR) : Selecione este para escutar os
sons de ambos os canais.
AUDIO:LEFT (L) : Selecione este para escutar os
sons do canal esquerdo.
AUDIO:RIGHT (R) : Selecione este para escutar os
sons do canal direito.
LEMBRE-SE que depois de tocar um VCD ou CD de karaokê
usando o “AUDIO:LEFT” ou “AUDIO:RIGHT”, selecione
“AUDIO:STEREO” para restaurar a reprodução de estéreo
normal.
Reprodução de VCD/CD
AUDIO:LEFT AUDIO:RIGHT
AUDIO:
STEREO
00:12
1/35
Para modificar o programa
Pode-se modificar o programa enquanto visualiza-se a tela de
PROGRAM MENU na televisão.
•Para apagar um passo: aperte ∞ (ou 5) para selecionar (realçar)
um passo de programa não desejado e aperte CLEAR.
•Para modificar um passo: aperte ∞ (ou 5) para selecionar
(realçar) um passo de programa que você quer modificar e
execute os passos
3
e
4
. (Antes de digitar um novo número,
aperte CLEAR repetidamente até que “– –” apareça na posição de
entrada de número.)
•Para acrescentar um passo: aperte ∞ (ou 5) para selecionar
(realçar) um passo de programa vazio e execute os passos
3
e
4
.
•Para transferir o passo 11 do programa para o passo 10, aperte
5 quando o passo 11 do programa estiver selecionado
(realçado) de forma que “PREVIOUS » ” seja selecionado
(realçado). Aperte ENTER depois disso.
•Para transferir o passo 10 do programa para o passo 11, aperte
∞ quando o passo 10 do programa estiver selecionado
(realçado) de forma que “NEXT « ” seja selecionado
(realçado). Aperte ENTER depois disso.
AUDIO/
FM MODE
3/2/5/∞
ENTER
CLEAR
ZOOM
3/8
STEP
SLOW
DISPLAY
B.SEARCH
DOWN
REW
UP
FF
F.SEARCH
RETURN
STEP
TV/VIDEO
TV VOLUME
TV CHANNEL
SUBTITLE
TOP MENU
TV
STANDBY/ON
AUDIO
VCR
VCR
CONTROL
TUNER PRESET
ENTER
VOLUME
MENU
AUDIO/
FM MODE
DVD FM/AM AUX
MUTING
REMAIN
PROGRAM
D.R.CZOOM
SETUP
PROGRESSIVE
DSP MODE
SLEEP
TEST
PRO LOGIC
SETTING
SOUND
CLEAR
REPEAT
ANGLE
SLOW
SEARCH
A-B REPEAT
123
456
789
0
TUNING
VCR CHANNEL
AUDIO/
FM MODE
PR37-42TH-A30[UW].pm6 02.8.26, 2:07 PM41

42
Português
Reprodução de VCD com Efeito Especial
7Imagem congelada/Reprodução de Quadro-
por-Quadro
É possível avançar a imagem congelada quadro por quadro durante a
reprodução de um VCD.
SOMENTE no controle remoto:
1
Aperte STEP uma vez durante a
reprodução.
Aparecerá uma imagem congelada na tela.
2
Aperte STEP repetidamente para avançar
a imagem quadro por quadro.
•Toda vez que o botão for apertado, a imagem
avançará quadro por quadro.
Para voltar à reprodução normal
Aperte 3/8.
7 Reprodução em Câmera Lenta
Pode-se assistir a reprodução em câmera lenta durante a reprodução
de um VCD.
SOMENTE no controle remoto:
Aperte SLOW repetidamente durante a reprodução ou
uma pausa.
•Toda vez que o botão for apertado, mudará a velocidade
de câmera lenta da seguinte maneira:
7 Zoom
Pode-se aproximar a imagem usando zoom durante a reprodução de
um VCD.
SOMENTE no controle remoto:
1
Aperte ZOOM para aproximar.
•Toda vez que o botão for apertado, a imagem será
ampliada da seguinte maneira:
2
Aperte 3/2/5/∞ para
movimentar a parte ampliada
que você quer observar.
Para cancelar o ZOOM
Aperte ZOOM novamente.
A imagem voltará ao tamanho normal.
8 PAUSE
38 38 38 38 38 38
STEP
STEP
TUNER PRESET
SLOW
ZOOM
ENTER
ZOOM
SLOW /
PLAY
(Reprodução normal)
12SLOW /
14SLOW /
18
SLOW /
116
2x Zoom Cancelado
2
2
ENTER
ENTER
PR37-42TH-A30[UW].pm6 02.8.26, 2:07 PM42

43
Português
Introdução ao MP3
Este sistema vem com decodificador de MP3 incorporado. Pode-se
reproduzir faixas de MP3 (arquivos) gravadas em CD-Rs, CD-RWs
e CD-ROMs.
•Note que são usados “arquivos” e “faixas” de modo
intercambiável.
O que e MP3?
MP3 é uma abreviatura de Motion Picture Experts Group (ou
MPEG) Audio Layer 3 (Camada de Áudio 3 do Grupo de Peritos
Cinematográficos). O MP3 é, simplesmente, um formato de arquivo
com uma relação de compressão de dados de 1:10 (128 Kbps*). Isto
significa que, usando o formato de MP3, um CD-R ou CD-RW pode
caber 10 vezes o volume de dados que um CD comum caberia.
* A taxa de ‘Bits’ é a quantidade média de bits que um segundo de
dados de áudio consumirá. A unidade de medida usada é Kbps
(1000 bits por segundo).
Para obter uma qualidade de áudio melhor, escolha uma taxa de
bits mais alta. A taxa de bits mais popular para a codificação
(gravação) é 128 Kbps.
Compatibilidade do arquivo MP3
•Este sistema pode ler somente os arquivos de MP3 que são
gravados no formato que corresponde ao ISO 9660 Nível 1 ou
Nível 2.
•O sistema pode ler ou reproduzir somente os arquivos de MP3 que
tem o código de extensão—“.mp3”.
•As etiquetas de ID3* não podem ser mostradas na apresentação.
* Um arquivo de MP3 pode conter informações de arquivo
chamadas “ID3 Tag” (Etiqueta) onde estão registrados o nome do
álbum, o artista, o título da faixa, etc. Existem duas versões—
ID3v1 (ID3 Tag versão 1) e ID3v2 (ID3 Tag versão 2).
Estrutura do disco—Como são gravados e
reproduzidos os arquivos de MP3?
Os “Arquivos (faixas) de MP3” podem ser gravados em “diretórios
(ou pastas)”, na terminologia de PC.
Durante a gravação, os arquivos e diretórios podem ser organizados de
modo similar a como se organiza arquivos e pastas/diretórios de dados
de computador.
“Root” (raiz) é semelhante à raiz de uma árvore. Todos os arquivos e
diretórios podem ser ligados à raiz.
Em conformidade com o ISO 9660, a profundidade máxima
permissível de diretórios aninhados—a assim-chamada
“hierarquia”—é oito (inclusive da raiz).
A seqüência de reprodução, a seqüência de procura de arquivos, e a
seqüência de procura de diretórios dos arquivos de MP3 gravados
num disco são determinadas pelo aplicativo da escrita (ou
codificação); portanto, a seqüência de reprodução poderá ser
diferente daquela que você desejava ao gravar as pastas/diretórios e
os arquivos.
Nota sobre discos de MP3
Os discos de MP3 (ou CD-R ou CD-RW) exigem mais tempo para
leitura. (É diferente por causa da complexidade da configuração dos
diretórios/arquivos.)
73/8
DISPLAY
DISPLAY
B.SEARCH
DOWN
REW
UP
FF
F.SEARCH
RETURN
STEP
TV/VIDEO
TV VOLUME
TV CHANNEL
SUBTITLE
TOP MENU
TV
STANDBY/ON
AUDIO
VCR
VCR
CONTROL
TUNER PRESET
ENTER
VOLUME
MENU
AUDIO/
FM MODE
DVD FM/AM AUX
MUTING
123
456
789
0
REMAIN
PROGRAM
D.R.CZOOM
SETUP
PROGRESSIVE
DSP MODE
SLEEP
TEST
PRO LOGIC
SETTING
SOUND
CLEAR
REPEAT
ANGLE
SLOW
SEARCH
A-B REPEAT
TUNING
VCR CHANNEL
Para obter informações detalhadas sobre um disco a ser
reproduzido, veja “Introdução de Discos—DVD/VCD/CD” na
página 27.
4¢
ENTER
PR43-46TH-A30[UW].pm6 02.8.26, 2:07 PM43

44
Português
Para ir para outra faixa
Aperte ¢ ou 4 durante a reprodução.
•¢: Pula para o início da faixa seguinte.
•4: Pula para o início da faixa anterior.
Para interromper a reprodução por um
momento
Aperte 3/8.
Para continuar a reprodução, aperte 3/8 ou
ENTER.
Para parar durante a reprodução
Aperte 7.
Para remover o disco
Aperte 0 no painel dianteiro.
A bandeja de discos abrirá.
Para fechar a bandeja de discos, aperte 0 novamente.
Iniciando a Reprodução
Recomenda-se que ligue a televisão ao reproduzir um disco de MP3.
1
Aperte 0 para carregar um disco.
2
Aperte 3/8.
Depois de detectar o disco, a reprodução
iniciará.
•A barra visualizada na tela e os conteúdos
gravados no disco de MP3 serão mostrados na televisão se esta
estiver ligada.
SPRING
SUMMER
FALL
WINTER
LIAR.MP3
LOVE.MP3
??
5/135
SPRING
SPRING1.MP3
SPRING2.MP3
SPRING3.MP3
SPRING4.MP3
SPRING5.MP3
??
5/135
TUNER PRESET
TUNER PRESET
Reprodução de MP3
A barra visualizada na tela
TUNER PRESET
1:Tipo de disco
DVD VCD SVCD CD MP3
2:Faixa atual (arquivo) e o número total das faixas
do disco
•Ex.: Está sendo reproduzida a 1ª faixa das 35 faixas
gravadas.
3:Taxa de bits
•Ex.: A taxa de bits usada para gravar o disco carregado é
128 Kbps. (Veja a página anterior.)
4:Indicador de modo de repetição
•Ex.: Quando o modo de repetição estiver desligado.
Veja página 46 para obter mais detalhes.
5:Tempo decorrido e o tempo total de reprodução
da faixa atual
6:Indicação de som
•Indica o nível da entrada de som. (Aparece somente
durante a reprodução.)
128 00:22/03:48
1/35
12 345
A barra visualizada na tela apaga.
6
UP
FF
DOWN
REW
Nota:
Se o disco inserido não estiver gravado no formato de áudio para CD
nem no formato MP3 a mensagem “WRONG DISC FORMAT”
(FORMATO DO DISCO INCORRETO) aparecerá na tela da televisão.
PR43-46TH-A30[UW].pm6 02.8.26, 2:07 PM44

45
Português
Operações Por Meio da Apresentação na
Tela
Recomenda-se que ligue a televisão ao reproduzir um disco de MP3.
Ao ser reconhecido o disco de MP3 carregado, a seguinte
apresentação aparecerá na tela da televisão. (O conteúdo desta
apresentação visualizada varia de acordo com o disco—o modo em
que foram gravados as faixas de MP3 no disco.)
•Somente as primeiras 8 caracteres dos títulos aparecem na tela da
televisão.
SOMENTE no controle remoto:
Reprodução de MP3
∞ 5
ENTER
SEARCH
DISPLAY
B.SEARCH
DOWN
REW
UP
FF
F.SEARCH
RETURN
STEP
TV/VIDEO
TV VOLUME
TV CHANNEL
SUBTITLE
TOP MENU
TV
STANDBY/ON
AUDIO
VCR
VCR
CONTROL
TUNER PRESET
ENTER
VOLUME
MENU
AUDIO/
FM MODE
DVD FM/AM AUX
MUTING
REMAIN
PROGRAM
D.R.CZOOM
SETUP
PROGRESSIVE
DSP MODE
SLEEP
TEST
PRO LOGIC
SETTING
SOUND
CLEAR
REPEAT
ANGLE
SLOW
SEARCH
A-B REPEAT
123
456
78
0
9
TUNING
VCR CHANNEL
REPEAT
Botão
ENTER
Para fazer
Iniciar a reprodução ou entrar num
diretório.
Selecionar uma faixa ou diretório.
∞ / 5
ENTER
55
e
ENTER
∞
5∞ 5∞
5∞5∞
SPRING
SPRING1.MP3
SPRING2.MP3
SPRING3.MP3
SPRING4.MP3
SPRING5.MP3
SPRING
SPRING1.MP3
SPRING2.MP3
SPRING3.MP3
SPRING4.MP3
SPRING5.MP3
SPRING
SPRING1.MP3
SPRING2.MP3
SPRING3.MP3
SPRING4.MP3
SPRING5.MP3
SPRING
SUMMER
FALL
WINTER
LIAR.MP3
LOVE.MP3
SPRING
SUMMER
FALL
WINTER
LIAR.MP3
LOVE.MP3
??
5/135
SPRING
SUMMER
FALL
WINTER
LIAR.MP3
LOVE.MP3
SPRING
SUMMER
FALL
WINTER
LIAR.MP3
LOVE.MP3
ENTER
ENTER
ENTER
ENTER
ENTER
ENTER
Para “SUMMER”
Para “FALL”
Começo de reprodução
“LIAR.MP3”Começo de reprodução
“SPRING3.MP3”
Começo de reprodução
“SPRING2.MP3”
Começo de reprodução
“SPRING1.MP3”
Operações de MP3 de Apresentação na Tela
Nota:
Se você apertar
2
, o cursor irá para a faixa de reprodução atual.
Botões de
números
PR43-46TH-A30[UW].pm6 02.8.26, 2:07 PM45

46
Português
Repetição de Reprodução
Num disco de MP3, a repetição de A–B não pode ser usada. Pode-se
escutar somente a reprodução repetida.
SOMENTE no controle remoto:
Para repetir a reprodução—Reprodução
Repetida
Aperte REPEAT repetidamente.
A indicação que corresponde ao modo selecionado
aparecerá na tela da televisão.
•Toda vez que o botão for apertado, o modo de Repetição mudará
da seguinte maneira:
REPEAT:RANDOM
: Todos as faixas gravadas no disco serão reproduzidas uma
vez de modo aleatório (reprodução aleatória), e a
reprodução aleatória será repetida.
REPEAT:ONE (Repetir Um)
: A faixa atual será repetida.
REPEAT:DIR
: As faixas do diretório atual serão repetidas.
REPEAT:DISC
: Todas as faixas do disco serão repetidas.
REPEAT OFF (Repetição Desligada)
: A reprodução repetida será cancelada. (Continua-se a
reprodução normal.)
Nota:
Quando a barra visualizada na tela aparecer na televisão, a indicação
do modo de repetição também mudará da seguinte maneira:
REPEAT:RANDOM REPEAT:ONE
REPEAT:DIR
REPEAT:DISCREPEAT OFF
Transferência Direta para uma
Determinada Faixa
É possível passar diretamente para uma faixa específica no disco.
SOMENTE no controle remoto:
1
Aperte SEARCH durante a reprodução
ou uma pausa.
“TRACK – – – –” aparecerá na tela da televisão.
2
Aperte os botões de números
para selecionar o número da
faixa desejada.
O de sistema iniciará a reprodução da
faixa selecionada.
•Para selecionar o número 5, aperte 5
(e ENTER).
•Para selecionar o número 10, aperte 1,
0 (e ENTER).
•Para selecionar o número 23, aperte 2, 3 (e ENTER).
•Para selecionar o número 123, aperte 1, 2, 3.
Nota:
Se desejar passar diretamente para outro arquivo (faixa), poderá
seguir simplesmente apertando os botões de números (sem apertar
SEARCH do passo
1
).
REPEAT:RANDOM REPEAT:ONE
REPEAT:DIR
REPEAT OFF REPEAT:DISC
SEARCH
123
456
789
0
REPEAT
PR43-46TH-A30[UW].pm6 02.8.26, 2:07 PM46

47
Português
Operações do Rádio
Para as operações básicas do rádio, veja “Operações Básicas do
Rádio” na página 15.
FM/AM
B.SEARCH F.SEARCH
VCR CHANNEL
TUNING
SOURCE
Aparelho de DVD*AUX IN
FMAM
DISPLAY
B.SEARCH
DOWN
REW
UP
FF
F.SEARCH
RETURN
STEP
TV/VIDEO
TV VOLUME
TV CHANNEL
SUBTITLE
TOP MENU
TV
STANDBY/ON
AUDIO
VCR
VCR
CONTROL
TUNER PRESET
ENTER
VOLUME
MENU
AUDIO/
FM MODE
DVD FM/AM AUX
MUTING
123
456
789
0
REMAIN
PROGRAM
D.R.CZOOM
SETUP
PROGRESSIVE
DSP MODE
SLEEP
TEST
PRO LOGIC
SETTING
SOUND
CLEAR
REPEAT
ANGLE
SLOW
SEARCH
A-B REPEAT
TUNING
VCR CHANNEL
FM/AM
TUNER
PRESET
UP
TUNING +
TUNER
PRESET
DOWN
TUNING –
AUDIO/
FM MODE
PROGRAM
Sintonização de Estações de Rádio
No controle remoto:
1
Aperte FM/AM repetidamente para
selecionar a faixa.
A última estação recebida da faixa selecionada será
sintonizada.
•A faixa revezará entre FM e AM com cada aperto do botão.
2
Aperte e segure
TUNING + ou – até
que encontre a
freqüência desejada.
•TUNING + : Aumenta a freqüência.
•TUNING –: Diminui a freqüência.
O sistema começará procurando estações e parará ao sintonizar
uma estação com sinal de transmissão adequado.
No painel dianteiro:
1
Aperte SOURCE repetidamente até que a
faixa desejada apareça na apresentação.
A última estação recebida da faixa selecionada será
sintonizada.
•Toda vez que o botão for apertado, mudará a fonte da seguinte
maneira:
*“WAIT” aparecerá na apresentação.
2
Aperte 7 de forma que “MANUAL”
apareça na apresentação.
•Toda vez que o botão for apertado, o modo de operação
dos botões ¢ e 4 revezará entre “PRESET” e
“MANUAL”.
PRESET : Selecione este para usar ¢ e 4 como os
botões para selecionar a estação programada.
MANUAL : Selecione este para usar ¢ e 4 como os
botões para mudar a freqüência manualmente.
3
Aperte e segure ¢ ou 4 até
que encontre a freqüência desejada.
•¢: Aumenta a freqüência.
•4: Diminui a freqüência.
Notas:
•Quando uma estação de sinal de transmissão adequado for
sintonizada, a luz do indicador acenderá no mostrador de
apresentação.
•Ao ser recebido um programa em FM estéreo, o indicador
também acenderá.
•Ao apertar o botão repetidamente, a freqüência mudará passo por
passo.
Ajuste do Espaçamento dos Intervalos do
Rádio AM
Em alguns países, as estações de AM estão espaçadas a cada 9 kHz,
e em outros países espaçam-se a cada 10 kHz.
•10 kHz é o espaçamento inicial dos Intervalos.
•Toda vez que for executado o seguinte procedimento o
espaçamento dos Intervalos do rádio AM revezará entre 9 kHz e
10 kHz.
1
Selecione AM como a faixa (banda).
2
Aperte 9, 1 e 0 no controle remoto.
O novo ajuste do intervalo de espaçamento aparecerá na
apresentação, e a faixa mudará para FM.
3
Aperte FM/AM no controle remoto para
selecionar AM novamente como a faixa (banda).
PR47-48TH-A30[UW].pm6 02.8.26, 2:07 PM47

48
Português
Uso da Sintonização Pré-programada
Uma vez que se designe um número de canal a uma estação, a
estação poderá ser sintonizada rapidamente. Você pode programar
até 15 estações de FM e 15 de AM.
Para armazenar as estações pré-programadas
SOMENTE no controle remoto:
1
Sintonize a estação que você deseja programar
(veja “Sintonização de Estações de Rádio”).
2
Aperte PROGRAM.
O número programado aparecerá na apresentação e
o indicador de PROGRAM acenderá.
3
Aperte TUNER PRESET UP (para cima) ou
DOWN (para
baixo) para
selecionar um
número
programado.
•TUNER PRESET UP : Aumenta o número programado.
•TUNER PRESET DOWN : Diminui o número programado.
4
Aperte PROGRAM para memorizar a
estação programada.
O indicador de PROGRAM apagará, e a estação será
designada de acordo com o número programado selecionado.
5
Repita os passos
1
a
4
até que você armazene
todas as estações que você deseja.
Para apagar uma estação programada
armazenada
O armazenamento de uma nova estação num número usado apagará
a estação armazenada previamente.
Para sintonizar uma estação programada
No controle remoto:
1
Aperte FM/AM repetidamente para
selecionar a faixa.
A última estação recebida da faixa selecionada será
sintonizada.
•A faixa revezará entre FM e AM com cada aperto do botão.
2
Aperte TUNER PRESET UP (para cima) ou
DOWN (para baixo)
até que a estação
desejada apareça na
apresentação.
•TUNER PRESET UP : Aumenta o número programado.
•TUNER PRESET DOWN : Diminui o número programado.
No painel dianteiro:
1
Aperte SOURCE repetidamente até que a
faixa desejada apareça na apresentação.
2
Aperte 7 de forma que “PRESET”
apareça na apresentação.
•Toda vez que o botão for apertado, o modo de operação
dos botões ¢ e 4 revezará entre “PRESET” e
“MANUAL”.
PRESET : Selecione este para usa ¢ e 4 como os
botões para selecionar a estação programada.
MANUAL : Selecione este para usar ¢ e 4 como os
botões para mudar a freqüência manualmente.
3
Aperte ¢ ou 4 repetidamente
até que a estação desejada
programada apareça na
apresentação.
•¢: Aumenta o número programado.
•4: Diminui o número programado.
Seleção do Modo de Recepção de FM
Se um programa de FM estéreo atualmente sintonizado for ruidoso,
você poderá mudar o modo de recepção FM para melhorar a
recepção.
Aperte AUDIO/FM MODE.
O indicador apagará na apresentação e o programa
perderá o efeito de estéreo.
Para restabelecer o efeito de estéreo, aperte AUDIO/
FM MODE novamente. Restabelece-se o efeito de estéreo.
Nota:
O modo de recepção FM será também restabelecido nos seguintes
casos:
•Quando você altera a freqüência ou o número predefinido
PROGRAM
PROGRAM
FM/AM
DOWN
REW
UP
FF
TUNER PRESET
SOURCE
AUDIO/
FM MODE
Número programado
DOWN
REW
UP
FF
TUNER PRESET
PR47-48TH-A30[UW].pm6 02.8.26, 2:07 PM48

49
Português
Configuração das Preferências de DVD
No menu de Setup (Configuração), você poderá fazer as duas
configurações mais importantes—menu de seleção de idioma
(LANGUAGES) e o menu de configuração do sistema (SYSTEM).
•O menu de Configuração pode ser visualizado somente quando
um disco não está sendo executado. (O aparelho de DVD deve ser
selecionado como a fonte.)
•Somente o controle remoto pode ser usado para as operações do
menu de Configuração.
Seleção dos Idiomas Iniciais
Você pode selecionar o idioma preferido para escutar ou para ler na
tela da televisão.
Se você operar este sistema ou assistir um DVD, poderá operar o
sistema ou assistir um DVD no idioma selecionado e memorizado.
No menu de seleção de idioma, pode-se selecionar o seguinte:
OSD LANGUAGE : Selecione o idioma de indicação
mostrado na tela da televisão durante a
operação do sistema. (ex. PLAY, STOP,
PAUSE, etc.)
AUDIO : Selecione o idioma que você escutará ao
assistir um DVD.
SUBTITLE : Selecione o idioma de legenda que você
lerá ao assistir um DVD.
MENU LANGUAGE : Selecione o idioma de menu gravado
num DVD que você usará ao operar o
menu próprio do DVD.
Os idiomas que podem ser selecionados neste
menu
Pode-se selecionar os seguintes idiomas separadamente para cada
item constante do menu.
•Para “OSD LANGUAGE”:
Inglês, chinês, espanhol, francês, alemão, japonês e coreano.
•Para “AUDIO”, “SUBTITLE” e “MENU LANGUAGE”:
Inglês, chinês, francês, alemão, japonês, russo, espanhol,
português, coreano e original*.
* Disponível somente para “AUDIO” e “SUBTITLE”.
Se você desejar operar o disco ou apreciar sua reprodução no
idioma original de gravação (default), selecione “ORIGINAL”.
Nota:
O idioma original será selecionado como o idioma inicial
independente de seu ajuste nos seguintes casos:
•Se o idioma que você selecionou não estiver gravado no disco.
•Se o disco for programado para ser reproduzido no idioma original.
SYSTEM
LANGUAGES
OSD LANGUAGE
AUDIO
SUBTITLE
MENU LANGUAGE
ENGLISH
ENGLISH
ENGLISH
ENGLISH
» « | \
: Move Setup : Exit
DISPLAY
B.SEARCH
DOWN
REW
UP
FF
F.SEARCH
RETURN
STEP
TV/VIDEO
TV VOLUME
TV CHANNEL
SUBTITLE
TOP MENU
TV
STANDBY/ON
AUDIO
VCR
VCR
CONTROL
TUNER PRESET
ENTER
VOLUME
MENU
AUDIO/
FM MODE
DVD FM/AM AUX
MUTING
123
456
789
0
REMAIN
PROGRAM
D.R.CZOOM
SETUP
PROGRESSIVE
DSP MODE
SLEEP
TEST
PRO LOGIC
SETTING
SOUND
CLEAR
REPEAT
ANGLE
SLOW
SEARCH
A-B REPEAT
TUNING
VCR CHANNEL
123
456
789
0
∞ 5
ENTER
SETUP
RETURN
PR49-53TH-A30[UW].pm6 02.8.26, 2:07 PM49

50
Português
■ Procedimento Básico de Seleção de Idioma
Ex. : Para selecionar o idioma desejado como o idioma inicial para
“AUDIO”.
SOMENTE no controle remoto:
1
Aperte SETUP (Configuração).
O menu de seleção de idioma do menu de Configuração
aparecerá na tela da televisão.
2
Aperte ∞ (ou 5) para
selecionar (realçar) um dos
itens de idiomas.
3
Aperte ENTER.
Uma janela instantânea aparecerá (onde
constam os nomes dos idiomas).
4
Aperte ∞ (ou 5) para
selecionar (realçar) o idioma
desejado e aperte ENTER.
O ajuste será memorizado (e a janela
instantânea fechará).
•Se você quiser cancelar a configuração
que acabou de fazer, aperte RETURN
sem apertar ENTER. (O menu
instantâneo também fechará.)
5
Repita os passos
2
a
4
para selecionar os outros
itens de idiomas constantes da lista.
Para apagar o menu de configuração
Aperte SETUP (Configuração).
SYSTEM
LANGUAGES
OSD LANGUAGE
AUDIO
SUBTITLE
MENU LANGUAGE
ENGLISH
ENGLISH
ENGLISH
ENGLISH
» « | \
: Move Setup : Exit
indica que mais idiomas constam da lista,
embora não mostrados.
SYSTEM
LANGUAGES
OSD LANGUAGE
AUDIO
SUBTITLE
MENU LANGUAGE
ENGLISH
ENGLISH
ENGLISH
ENGLISH
» « | \ : Move Setup : Exit
ENGLISH
CHINESE
FRENCH
GERMAN
JAPANESE
RUSSIAN
“ ” indicará a configuração
atual.
Introdução à Preferência (Sistema de)
de DVD
Você pode ajustar a preferência de DVD de acordo com seu uso e
suas circunstâncias operacionais próprias.
No menu de configuração do sistema, pode ser ajustado o seguinte:
TV SCREEN: Selecione o tamanho da tela da televisão usada para
reproduzir um DVD gravado com sinal de vídeo de
tela larga de 16:9.
•4:3 LB : Selecione “4:3 LB (Letter Box
(Caixa Postal))” se a relação de
aspecto de sua televisão for 4:3.
Ao assistir imagens para tela
larga, as barras pretas aparecerão no topo e na
parte de baixo da tela.
•4:3 PS : Selecione “4:3 PS (Pan-Scan)”
se o aspecto de relação de sua
televisão for 4:3. Ao assistir
imagens de tela larga, as barras
pretas não aparecerão, porém, não serão
mostradas na tela as beiras esquerda e direita
das imagens.
•16:9 : Selecione “16:9” se a
relação de aspecto da
televisão for 16:9. (Ajuste
no televisor o tamanho da
tela para o máximo.)
RATING LEVEL (Nível de Censura): Você pode selecionar este
para restringir a reprodução de DVDs com cenas violentas ou
que sejam impróprios para seus familiares. (Veja a página 52
para as operações detalhadas.)
SYSTEM
LANGUAGES
TV SCREEN
RATING LEVEL
4 : 3 LB
OFF
» « | \
: Move Setup : Exit
SETUP
ENTER
SYSTEM
LANGUAGES
OSD LANGUAGE
AUDIO
SUBTITLE
MENU LANGUAGE
ENGLISH
ENGLISH
ENGLISH
ENGLISH
» « | \
: Move Setup : Exit
ENTER
ENTER
SETUP
PR49-53TH-A30[UW].pm6 02.8.26, 2:07 PM50

51
Português
Configuração das Preferências de DVD
■ Ajuste do Tamanho de Tela da Televisão
SOMENTE no controle remoto:
1
Aperte SETUP (Configuração).
O menu de seleção de idioma do menu de Configuração
aparecerá na tela da televisão.
2
Aperte ENTER (ou 3/2) para
selecionar (realçar) o menu de
configuração de sistema.
3
Aperte ∞ (ou 5) para
selecionar (realçar) um dos
itens de configuração de
sistema na lista do menu.
4
Aperte ENTER.
Aparecerá uma janela instantânea (na
qual constam os ajustes selecionáveis).
5
Aperte ∞ (ou 5) para
selecionar (realçar) o ajuste
correto e aperte ENTER.
O ajuste será memorizado (e a janela
instantânea fechará).
•Se você quiser cancelar a configuração
que acabou de fazer, aperte RETURN
sem apertar ENTER. (O menu
instantâneo também fechará.)
•Mesmo que seja selecionado “4:3 PS”, o tamanho da tela
poderá se tornar “4:3 LB” ao tocar certos DVDs. Isto
depende de como o DVD foi programado e gravado.
•Se um disco (ou algumas partes do disco) for gravado
com os sinais de vídeo do aspecto de relação de 4:3, este
ajuste não terá efeito. As imagens serão apresentadas na
relação de aspecto completa de 4:3 ou naquela de 4:3
Letter Box (Caixa Postal).
Para apagar o menu de configuração
Aperte SETUP (Configuração).
indicará a configuração atual.
SYSTEM
LANGUAGES
TV SCREEN
RATING LEVEL
4:3 LB
OFF
» « | \ : Move Setup : Exit
4 : 3 LB
4 : 3 PS
16 : 9
SETUP
SYSTEM
LANGUAGES
TV SCREEN
RATING LEVEL
4 : 3 LB
OFF
» « | \
: Move Setup : Exit
SYSTEM
LANGUAGES
TV SCREEN
RATING LEVEL
4 : 3 LB
OFF
» « | \ : Move Setup : Exit
ENTER
ENTER
ENTER
SETUP
SYSTEM
LANGUAGES
OSD LANGUAGE
AUDIO
SUBTITLE
MENU LANGUAGE
ENGLISH
ENGLISH
ENGLISH
ENGLISH
» « | \
: Move Setup : Exit
3/2/5/∞
ENTER
SETUP
DISPLAY
B.SEARCH
DOWN
REW
UP
FF
F.SEARCH
RETURN
STEP
TV/VIDEO
TV VOLUME
TV CHANNEL
SUBTITLE
TOP MENU
TV
STANDBY/ON
AUDIO
VCR
VCR
CONTROL
TUNER PRESET
ENTER
VOLUME
MENU
AUDIO/
FM MODE
DVD FM/AM AUX
MUTING
REMAIN
PROGRAM
D.R.CZOOM
SETUP
PROGRESSIVE
DSP MODE
SLEEP
TEST
PRO LOGIC
SETTING
SOUND
CLEAR
REPEAT
ANGLE
SLOW
SEARCH
A-B REPEAT
123
456
789
0
TUNING
VCR CHANNEL
Botões de
números
ENTER
RETURN
PR49-53TH-A30[UW].pm6 02.8.26, 2:08 PM51

52
Português
Configuração do Nível (de Censura) Parental
Utilizando esta função, você poderá restringir a reprodução de
DVDs que possuem cenas violentas ou outras cenas impróprias para
seus familiares.
Não será possível reproduzir tal disco como a menos que esta função seja
cancelada. (“WRONG PARENTAL LEVEL” (
Nível
Parental Errado)
aparecerá
na tela da televisão
se você tentar reproduzir tal disco.)
•Este ajuste terá efeito somente com os DVDs que tem a
informação de censura—Nível 1 (o mais restritivo) até Nível 8
(o menos restritivo).
SOMENTE no controle remoto:
1
Aperte SETUP (Configuração).
O menu de seleção de idioma do menu de Configuração
aparecerá na tela da televisão.
2
Aperte ENTER (ou 3/2) para
selecionar (realçar) o menu de
configuração de sistema.
3
Aperte ∞ (ou 5) para selecionar
(realçar) “RATING LEVEL”
(Nível de Censura).
4
perte ENTER.
“RATING LEVEL” mudará para
“ENTER PASSWORD” (digite senha)
no menu.
SYSTEM
LANGUAGES
TV SCREEN
RATING LEVEL
4 : 3 LB
OFF
» « | \
: Move Setup : Exit
SYSTEM
LANGUAGES
TV SCREEN
RATING LEVEL
4 : 3 LB
OFF
» « | \ : Move Setup : Exit
SYSTEM
LANGUAGES
TV SCREEN
ENTER PASSWORD
4 : 3 LB
» « | \
: Move Setup : Exit
***
SYSTEM
LANGUAGES
TV SCREEN
ENTER PASSWORD
DIGITAL OUTPUT
4 : 3 LB
» « | \ : Move Setup : Exit
SYSTEM
LANGUAGES
TV SCREEN
RATING LEVEL
4 : 3 LB
OFF
BITSTREAM
OFF
LEVEL 1
LEVEL 2
LEVEL 3
LEVEL 4
LEVEL 5
» « | \ : Move Setup : Exit
SETUP
ENTER
ENTER
ENTER
5
Aperte os botões de números para digitar a senha
(4 dígitos).
•Quando de remessa da fábrica, a senha foi “7890”.
•Se digitar uma senha errada, sua configuração será cancelada.
ENTER
SETUP
6
Aperte ∞ (ou 5) para
selecionar (realçar) o nível
desejado e aperte ENTER.
Para apagar o menu de configuração
Aperte SETUP novamente.
CONTINUADO NA PRÓXIMA PÁGINA
PR49-53TH-A30[UW].pm6 02.8.26, 2:08 PM52

53
Português
Para mudar a senha
1
Repita os passos
1
a
5
do procedimento de
“Configuração do Nível (de Censura) Parental”.
2
Aperte ∞ (ou 5) para
selecionar (realçar) “NEW
PASSWORD” (Senha Nova) e
aperte ENTER.
Configuração das Preferências de DVD
5/∞
ENTER
SETUP
DISPLAY
B.SEARCH
DOWN
REW
UP
FF
F.SEARCH
RETURN
STEP
TV/VIDEO
TV VOLUME
TV CHANNEL
SUBTITLE
TOP MENU
TV
STANDBY/ON
AUDIO
VCR
VCR
CONTROL
TUNER PRESET
ENTER
VOLUME
MENU
AUDIO/
FM MODE
DVD FM/AM AUX
MUTING
REMAIN
PROGRAM
D.R.CZOOM
SETUP
PROGRESSIVE
DSP MODE
SLEEP
TEST
PRO LOGIC
SETTING
SOUND
CLEAR
REPEAT
ANGLE
SLOW
SEARCH
A-B REPEAT
123
456
789
0
TUNING
VCR CHANNEL
•Se “NEW PASSWORD” for o último item da lista na janela
instantânea e não aparecer, apertando
∞ repetidamente o fará aparecer na
janela instantânea.
3
Aperte os botões de números
para digitar uma nova senha e
aperte ENTER.
Sua nova senha será memorizada agora.
Para apagar o menu de configuração
Aperte SETUP novamente.
Para reconfigurar a senha
Você pode configurar a senha de volta à senha original “7890”.
LEMBRE-SE de que todas as outras configurações, tais como as
configurações dos alto-falantes, das estações de rádio, Cronômetro
de Dormir, do timer e do menu de configuração do DVD voltarão às
configurações de fábrica.
A função DVD player deve estar selecionada e a reprodução
parada. Pressione o botão 7 no painel dianteiro e mantenha
pressionado até que a mensagem “INITIAL” (INICIAL)
apareça no visor.
ENTER
SYSTEM
LANGUAGES
TV SCREEN
RATING LEVEL
4 : 3 LB
OFF
BITSTREAM
LEVEL 4
LEVEL 5
LEVEL 6
LEVEL 7
LEVEL 8
NEW PASSWORD
» « | \
: Move Setup : Exit
SYSTEM
LANGUAGES
TV SCREEN
NEW PASSWORD
4 : 3 LB
----
» « | \
: Move Setup : Exit
ENTER
SETUP
Botões de
números
PR49-53TH-A30[UW].pm6 02.8.26, 2:08 PM53

54
Português
❏Para operar uma televisão da JVC
Operação dos Equipamentos da JVC
Você pode usar o controle remoto para operar não somente este aparelho mas também outros produtos da JVC.
•Consulte também os manuais fornecidos para os outros produtos.
–Este controle remoto pode operar um VCR (videocassete) cujo código de controle remoto está ajustado par o código A.
•Para operar os outros produtos, aponte o controle remoto diretamente ao sensor remoto do referido produto.
3/8
VCR
4
7
STEP
VCR CONTROL
VCR CHANNEL
–
VCR CHANNEL
+
¢
DISPLAY
B.SEARCH
DOWN
REW
UP
FF
F.SEARCH
RETURN
STEP
TV/VIDEO
TV VOLUME
TV CHANNEL
SUBTITLE
TOP MENU
TV
STANDBY/ON
AUDIO
VCR
VCR
CONTROL
TUNER PRESET
ENTER
VOLUME
MENU
AUDIO/
FM MODE
DVD FM/AM AUX
MUTING
REMAIN
PROGRAM
D.R.CZOOM
SETUP
PROGRESSIVE
DSP MODE
SLEEP
TEST
PRO LOGIC
SETTING
SOUND
CLEAR
REPEAT
ANGLE
SLOW
SEARCH
A-B REPEAT
123
456
789
0
TUNING
VCR CHANNEL
Voc ê pode executar as seguintes operações na televisão.
TV : Ligar ou desligar a televisão.
TV VOLUME +/–: Regula o volume.
TV/VIDEO : Ajusta o modo de entrada (TV ou
VIDEO).
TV CHANNEL +/–: Muda os canais.
Depois de apertar VCR CONTROL no controle
remoto, você poderá executar as seguintes
operações no VCR.
VCR : Ligar ou desligar o VCR.
VCR CHANNEL +/–: Mudar os canais.
1 – 9, 0 : Selecionar o canal de televisão
no VCR.
3/8: Iniciar a reprodução.
7: Parar a reprodução.
STEP : Interromper a reprodução. Para
soltá-la, aperte 3/8.
FF (¢):Avançar uma fita.
REW (4): Rebobinar uma fita.
Depois de operar o VCR, aperte
DVD ou FM/AM.
IMPORTANTE:
Ao apertar VCR CONTROL, alguns dos botões do controle
remoto não funcionarão para operar o sistema.
Para operar o sistema, aperte DVD ou FM/AM..
❏Para operar um o VCR (videocassete) da JVC
Botões de
números
TV TV/VIDEO
TV VOLUME
+/–
TV CHANNEL
+/–
DISPLAY
DOWN
REW
UP
FF
STEP
TV/VIDEO
TV VOLUME
TV CHANNEL
SUBTITLE
TV
STANDBY/ON
AUDIO
VCR
VCR
CONTROL
TUNER PRESET
AUDIO/
FM MODE
DVD FM/AM AUX
PROGRESSIVE
VCR
CONTROL
FM/AM
DVD
PR54-58TH-A30[UW].pm6 02.8.26, 2:08 PM54

55
Português
❏Para mudar os sinais transmissíveis para operar uma
televisão
1. Aperte e segure TV .
2. Digite o código do fabricante usando os botões 1–9 e 0.
3. Solte TV .
Agora, você pode executar as seguintes operações na televisão.
TV : Ligar ou desligar a televisão.
TV VOLUME +/–: Regular o volume.
TV/VIDEO : Ajustar o modo de entrada (TV ou
VIDEO).
TV CHANNEL +/–: Mudar os canais.
4. Tente operar sua televisão apertando TV .
Ao ligar-se ou desligar-se a televisão, sabe-se se você digitou
o código correto.
Se houver mais que um código listado para sua marca de
televisão, experimente com cada um até digitar o correto.
Os códigos dos Fabricantes são sujeitos à alteração sem
aviso prévio. No caso desses terem sido trocados, este
controle remoto não poderá operar o equipamento.
Fabricante Códigos
JVC 01
Hitachi 10
Magnavox 04
Mitsubishi 13
Panasonic 12, 24
RCA 07, 29
Samsung 11
Sanyo 05, 20
Sharp 02, 16, 22
Sony 03
Toshiba 09
Zenith 17
Os códigos dos fabricantes para
televisore
Operação de Televisores de Outros Fabricantes
É possível usar o controle remoto para operar televisores
de outros fabricantes.
•Consulte também os manuais fornecidos para os outros
produtos.
•Para operar os outros produtos, aponte o controle remoto
diretamente ao sensor remoto do referido produto.
Botões de
números
TV TV/VIDEO
TV VOLUME
+/–
TV CHANNEL
+/–
DISPLAY
B.SEARCH
DOWN
REW
UP
FF
F.SEARCH
RETURN
STEP
TV/VIDEO
TV VOLUME
TV CHANNEL
SUBTITLE
TOP MENU
TV
STANDBY/ON
AUDIO
VCR
VCR
CONTROL
TUNER PRESET
ENTER
VOLUME
MENU
AUDIO/
FM MODE
DVD FM/AM AUX
MUTING
REMAIN
PROGRAM
D.R.CZOOM
SETUP
PROGRESSIVE
DSP MODE
SLEEP
TEST
PRO LOGIC
SETTING
SOUND
CLEAR
REPEAT
ANGLE
SLOW
SEARCH
A-B REPEAT
123
456
789
0
TUNING
VCR CHANNEL
PR54-58TH-A30[UW].pm6 02.8.26, 2:08 PM55

56
Português
Para obter o melhor desempenho do aparelho, mantenha sempre
limpos os discos e o mecanismo.
Notas Gerais
De modo geral, você obterá o melhor desempenho mantendo seus
discos e o mecanismo limpo.
•Guarde os discos nas suas capas, e guarde-os em armários ou em
estantes.
•Mantenha a bandeja de discos fechada quando não estiver em uso.
Manuseio de Discos
•Retire o disco de sua capa
segurando-o pela beirada enquanto
aperta ligeiramente o buraco no
centro.
•Não toque na superfície lustroso
do disco, nem dobre o disco.
•Reponha o disco na sua capa
depois do uso para evitar
deformação.
•Tome cuidado para não arranhar a
superfície do disco ao repô-lo em
sua capa.
•Evite a exposição à luz solar direta,
às temperaturas extremas e à
umidade.
Para limpar o disco
Limpe o disco com um pano macio,
seguindo linha reta do centro até a
beirada.
Manutenção
Limpeza do aparelho
•Manchas no aparelho
Devem ser limpas usando um pano macio. Se o aparelho estiver
bastante manchada, limpe-o com um pano embebido em
detergente neutro diluído com água e bem torcido e, em seguida,
enxugue com um pano seco.
•Visto que o aparelho poderá deteriorar na sua qualidade, ficar
danificado ou sua tinta poderá descascar, observe o seguinte
com atenção.
—NÃO ESFREGUE com pano áspero.
—NÃO ESFREGUE com força.
—NÃO limpe com tíner ou benzina.
—NÃO aplique no aparelho qualquer substância volátil tais como
inseticidas.
—NÃO deixe que borracha nem produto plástico fique em
contato com o aparelho por muito tempo.
NÃO use solvente—tal como produto de limpeza para
disco convencional, aerossol, tíner, ou benzina—para
limpar o disco.
PR54-58TH-A30[UW].pm6 02.8.26, 2:08 PM56

57
Português
Resolução de Falhas
Utilize este quadro para lhe ajudar a resolver os problemas operacionais do dia-a-dia. Se houver problema que você não pode resolver,
contacte o centro de serviços da JVC.
PROBLEMA
A energia não liga.
O controle remoto não funciona.
Sem som.
O som é emitido somente por um alto-falante.
Sem vídeo.
Não é exibida nenhuma imagem na tela da
televisão, a imagem está distorcida ou
dividida em duas partes.
Não se pode tocar um disco.
“WRONG DISC FORMAT” será exibido na
tela da televisão.
As imagens e o som são distorcidos.
As imagens são exibidas com distorção
quando é selecionado o modo progressivo.
A extremidade da imagem está cortada.
Estática contínua durante as radiodifusões
de FM.
O sistema não funciona corretamente.
O VCR não pode ser operado usando o
controle remoto.
POSSIBLE CAUSE
O cabo de alimentação não está conectado
corretamente.
•Está longe demais do aparelho central, ou
não está virado para o aparelho central.
•Algo está obstruindo o sensor remoto.
•Foi apertado o botão de VCR CONTROL.
•A pilha está fraca.
•A pilha foi inserida na posição errada (+/–).
•A luz solar está atingindo diretamente o
detector.
•Há um curto no cabo do alto-falante.
•O cabo do áudio não está conectado
corretamente.
•Foi selecionada uma fonte incorreta.
•O emudecimento está ligado.
•O CD é protegido contra cópia..
•O cabo do alto-falante não está conectado
corretamente.
•O equilíbrio esquerda-direito é incorreto.
•O cabo do vídeo não está conectado
corretamente.
•A seleção de entrada da televisão é incorreta.
•O sistema de cores do disco não
corresponde ao do sistema.
•O sistema de varredura está definido como
“P–SCAN MODE”, embora o sistema esteja
conectado a uma televisão não compatível
com entrada de vídeo progressivo, como as
televisões convencionais.
•São incompatíveis os números do código de
região do disco e do sistema.
•O disco causa o erro de (censura) parental.
•O CD–R/CD–RW não contém nenhum
arquivo MP3.
•O disco está sujo.
•Um VCR está conectado entre a aparelho
central e a televisão.
•O “Modo Progressivo” pode não estar
ajustado adequadamente para o disco atual.
•A configuração inicial (tamanho da tela do
TV) foi incorreta.
•O sinal recebido é muito fraco.
•A estação é distante demais.
•A antena não está conectada corretamente.
•Relâmpago ou ruído eletrônico interfere
com a operação do microcomputador.
•Logo depois de começar a aquecer a sala, o
aparelho foi mudado para um local frio que
causou condensação dentro do aparelho.
•O controle remoto não está ajustado para as
operações do VCR.
•O VCR não é um o produto da JVC.
SOLUÇÃO
Coloque o plugue na tomada.
•Aproxime-se ao aparelho central.
•Evite obstáculos.
•AperteDVD ou FM/AM para operar o
sistema. (Veja página 54.)
•Troque a pilha.
•Insira a pilha corretamente.
•Proteja o controle remoto da luz solar
direta.
•Reconecte o cabo do alto-falante.
•Conecte o cabo corretamente. (Veja
página 9.)
•Selecione a fonte correta. (Veja as páginas
11 a 16.)
•Aperte MUTING para cancelá-lo.
•Substitua o disco.
•Conecte o cabo corretamente. (Veja
página 8.)
•Ajuste o equilíbrio. (Veja as páginas 22 a 26.)
•Conecte o cabo corretamente. (Veja
página 10.)
•Selecione a entrada correta.
•Mude o sistema de cores ou substitua o
disco.(Consulte a página 17.)
•Mude o modo de varredura para “I–SCAN
MODE”. (Consulte a página 17.)
•Troque o disco. (Veja página 27.)
•Digite a senha para mudar o nível de
censura parental. (Veja página 52.)
•Substitua o disco.
•Limpe o disco.
•Conecte o aparelho central à televisão
diretamente.
•Mude o “Modo Progressivo” (Consulte a
página 16.)
•Configure corretamente o tamanho da tela
da televisão. (Veja páginas 50 e 51.)
•Conecte uma antena externa de FM (veja
página 6), ou contacte o revendedor
autorizado.
•Selecione outra estação.
•Inspecione a conexão. (Veja página 6.)
•Desligue a energia, retire e volta a inserir o
plugue na tomada de energia.
•Desligue o aparelho e espera algumas horas
antes de ligar a energia novamente.
•Aperte VCR CONTROL para operar o
VCR. (Veja página 54.)
•Este controle remoto pode operar um o
VCR da JVC cujo código de controle
remoto estiver ajustado para o código A.
PR54-58TH-A30[UW].pm6 02.8.26, 2:08 PM57

58
Português
Especificações
Aparelho Central (XV-THA30)
Seção do amplificador
Dianteiros/Central/Traseiros:
25 watts por canal, mín. RMS aos 6 ohms a 1 kHz,
sem mais de 10 % de distorção harmônica total.
Alto-falante de subgraves:
110 watts, mín. RMS aos 4 ohms a 100 Hz,
sem mais de 10 % de distorção harmônica total.
Seção do áudio
Sensitividade/Impedância da Entrada de Áudio (a 1 kHz)
Entrada Analógica:
AUX IN: 500 mV/47 kΩ
Seção do vídeo
Sistema de cores: NTSC/PAL
Para discos NTSC, o modo de varredura pode ser selecionado entre
varredura entrelaçada e varredura progressiva. Para discos PAL, está
disponível somente o modo de varredura entrelaçada.
Resolução Horizontal: 480 lines
Relação de Sinal-contra-Ruído: 68 dB
Nível da saída VIDEO OUT
VIDEO (Composite): 1,0 V(p-p)/75 Ω
S-VIDEO (Y): 1,0 V(p-p)/75 Ω
(C): 0,286 V(p-p)/75 Ω
COMPONENT OUT
Y: 1,0 V(p-p)/75 Ω
PB/PR: 0,7 V(p-p)/75 Ω
Seção do Rádio
Alcance de Sintonização
FM : 87,5 MHz – 108,0 MHz
AM : 531 kHz – 1 602 kHz
(em intervalos de 9 kHz)
530 kHz – 1 600 kHz
(em intervalos de 10 kHz)
Sensitividade Utilizável
FM: 8,0 dBf (0,9 µV/75 Ω)
Antena de laço de AM: 650 µV/m
Geral
Os seguintes discos podem ser lidos:
Vídeo de DVD, CD de Vídeo,
CD de Super Vídeo, CD de Áudio,
CD–R/RW (CD de Áudio,
CD de Vídeo, CD de Super Vídeo,
Discos de MP3),
DVD–R (Formato Vídeo)
Requisitos de Energia Elétrica: Energia CA 110 V – 127 V/
220 V – 240 V , ajustável com o
seletor de voltagem, 50 Hz/60 Hz
Consumo de Energia: 120 W (em operação)
2 W (em modo de standby (espera))
Dimensões (L × A × P): 350 mm × 80 mm × 365mm
Peso: 6,5 kg
Alto-falante de Subgraves (SP-WA30)
Alto-falante: 20 cm
Reflexo de Graves, Proteção Magnética
Capacidade de Utilização de Energia: 110 W
Impedância: 4 Ω (min)
Faixa de Freqüência: 25 Hz a 200 Hz
Dimensões (L × A × P): 249 mm × 404 mm × 335 mm
Peso: 6,5 kg (exceto os cabos)
Alto-falantes Satélites (SP-XA30)
Alto-falantes: 8 cm
Reflexo de Graves, Proteção Magnética
Capacidade de Utilização de Energia: 35 W
Impedância: 6 Ω (min)
Faixa de Freqüência: 90 Hz a 20 kHz
Comprimento dos cabos: 6 m
Dimensões (L × A × P): 105 mm × 119 mm × 126 mm
Peso: 600 g (exceto os cabos)
Alto-falantes Satélites Traseiros (SP-XSA30)
Alto-falantes: 8 cm
Reflexo de Graves, Proteção Magnética
Capacidade de Utilização de Energia: 35 W
Impedância: 6 Ω (min)
Faixa de Freqüência: 90 Hz a 20 kHz
Comprimento dos cabos: 10 m
Dimensões (L × A × P): 105 mm × 119 mm × 126 mm
Mass: 600 g (exceto os cabos)
Os desenhos e especificações são sujeitos à alteração sem aviso
prévio.
PR54-58TH-A30[UW].pm6 02.8.26, 2:08 PM58

VICTOR COMPANY OF JAPAN, LIMITED
EN, SP, PR 0802KSMMDWSAM
J
V
C
MIN MIN MIN MIN
COMPONENT OUT
Y
P
B
P
R
4
Mains (AC) Line Instruction (not applicable for Europe, U.S.A., Canada, Australia
and U.K.)
Instrucción sobre la línea de la red (CA) (no aplicable para Europa, EE.UU.,
Canadá, Australia, ni el Reino Unido)
Instrução sobre a tensão da rede eléctrica (CA) (não aplicável para a Europa, os
E.U.A., o Canadá, a Austrália e o Reino Unido)
CAUTION for mains (AC) line
BEFORE PLUGGING IN, do check that your mains
(AC) line voltage corresponds with the position of the
voltage selector switch provided on the outside of this
equipment and, if different, reset the voltage selector
switch, to prevent from a damage or risk of fire/electric
shock.
PRECAUCIÓN para la línea de la red (CA)
ANTES DE ENCHUFAR EL EQUIPO, compruebe si la
tensión de la línea de la red (CA) corresponde con la
posición del selector de tensión situado en la parte exterior
del equipo, y si es diferente, reajuste el selector de tensión
para evitar el riesgo de incendios/ descargas eléctricas.
PRECAUÇÃO para a ligação à tensão da rede (CA)
ANTES DE LIGAR O APARELHO A UMA TOMADA
DA REDE, verifique se a tensão da rede CA corresponde
à posição do selector de voltagem localizado na parte
externa deste equipamento. Caso não corresponda, reajuste
o selector de voltagem a fim de evitar avarias ou riscos de
incêndio e choque eléctrico.
TH-A30[UW]cover.pm6 02.8.19, 6:25 PM2

Instructions DVD DIGITAL CINEMA SYSTEM TH-A30