Jam MICROPAD Bluetooth Speaker User Manual Layout 1
Jam Industries Ltd Bluetooth Speaker Layout 1
Jam >
User manual

Thank you for purchasing the Sinclair Audio
Soundpad Micro, you are about to greatly
enhance your listening experience.
At Sinclair Audio we strive to create loudspeakers and
loudspeaker systems engineered to deliver the best value
in stereo and home theatre applications.
Sinclair Audio loudspeakers are designed for ease of use,
installation, and will provide you with excellent sound quality
for years to come. Reading this manual will assist you in
getting acquainted with your Sinclair Audio system. Sinclair Audio
provides a 1 year parts and service warranty on all drivers and
amplifiers. To obtain servicing, please contact your Sinclair Audio
representative. The original bill of sale is required for service.
BBTT
CCOODDEE
MMUUTTEE
SSRRCC
VVOOLL
33DDCCVV//FFTT
(1) Power Cord
(1) x cordon d’alimentation
(1) x Remote
(1) x télécommande
(1) x Manual
(1) x Manuel
Carton Contents / Contenu de la boite
Merci de vous être procuré la Soundpad Micro de
Sinclair Audio, vous êtes sur le point d’améliorer
de façon extraordinaire votre expérience d’écoute.
Chez Sinclair Audio nous travaillons sans cesse à créer des
haut-parleurs et des enceintes conçus pour offrir le meilleur
rendement possible pour les utilisations en stéréophonie et pour le
cinéma maison.
Les enceintes Sinclair Audio sont conçues pour être faciles à utiliser
et à installer, de plus elles vous offriront une excellente qualité sonore
pendant de nombreuses années. La lecture de ce mode d’emploi vous
aidera à vous familiariser avec vos enceintes Sinclair Audio. Sinclair
Audio offre une garantie d’une (1) année sur les pièces et sur le service
pour tous les haut-parleurs et les amplificateurs. Pour obtenir du
service sous garantie, veuillez communiquer avec votre représentant
Sinclair Audio. La facture originale de l’achat doit être présentée pour
obtenir du service.
SOUNDPAD MICRO
Owners Manual
Manuel de l’Utilisateur
Powered Sound Station / Station de son
(1) x Soundpad
(1) x Station de son

1. Read these instructions – All the safety and operating instructions should be read before this product is operated.
2. Keep these instructions – The safety and operating instructions should be retained for future reference.
3. Heed all warnings – All warnings on the appliance and in the operating instructions should be adhered to.
4. Follow all instructions – All operating and use instructions should be followed.
5. Do not use this apparatus near water – The appliance should not be used near water or moisture – for example, in a wet basement or near a
swimming pool, and the like.
6. Clean only with dry cloth.
7. Do not block any ventilation openings. Install in accordance with the manufacture’s instructions.
8. Do not install near any heat sources such as radiators, heat registers, stoves, or other apparatus (including amplifiers) that produce heat.
9. Do not defeat the safety purpose of the polarized or grounding plug. A polarized plug has two blades with one wider than the other. A grounding plug
has two blades and a third grounding prong. The wide blade or the third prong is provided for your safety. If the provided plug does not fit into your
outlet, consult an electrician for replacement of the obsolete outlet.
10. Protect the power cord from being walked on or pinched particularly at the plugs, convenience receptacles, and at the point where they exit from the
apparatus.
11. Only use attachments/accessories specified by the manufacturer.
12. Use only with the cart, stand, tripod, bracket, or table specified by the manufacturer, or sold with the apparatus. When a cart or rack is used, use
caution when moving the cart/apparatus combination to avoid injury from tip-over.
13. Unplug the apparatus during lightning storms or when unused for long periods of time.
14. Refer all servicing to qualified personnel. Servicing is required when the apparatus has been damaged in any way, such as power supply cord or plug
is damaged, liquid has been spilled or objects have fallen into the apparatus has been exposed to rain or moisture, does not operate normally, or has
been dropped.
15. WARNING: To reduce the risk of fire or electric shock, do not expose this apparatus to rain or moisture. The apparatus shall not be exposed to
dripping or splashing and that objects filled with liquids, such as vases, shall not be placed on apparatus.
16. WARNING: The battery (battery or batteries or battery pack) shall not be exposed to excessive heat such as sunshine, fire or the like.
17. WARNING: The appliance coupler is used as disconnect device, the disconnect device shall remain readily operable.
18. This equipment is a Class II or double insulated electrical appliance. It has been designed in such a way that it does not require a safety connection
to electrical earth.
WARNING - To reduce the risk of fire or electric shock, do not expose this appliance to rain or moisture.
IMPORTANT SAFETY PRECAUTIONS
The exclamation point within an equilateral triangle is
intended to alert the user of the presence of important
operating and maintenance (servicing) instructions in
the literature accompanying the appliance.
TO PREVENT THE RISK OF ELECTRIC SHOCK, DO NOT REMOVE
COVER (OR BACK). NO USER SERVICABLE PARTS INSIDE.
REFER SERVICING TO QUALIFIED SERVICE PERSONNEL.
The lightning flash with arrowhead, within an
equilateral triangle, is intended to alert the user of the
presence of uninsulated "dangerous voltage" within the
product's enclosure that may be of sufficient magnitude
to constitute a risk of electric shock to persons.

1. Lisez les instructions - Vous devez lire toutes les instructions relatives à la sécurité et au fonctionnement avant de faire fonctionner le hautparleur
d’extrêmes graves.
2. Conservez les instructions - Vous devez conserver les instructions relatives à la sécurité et au fonctionnement pour des consultations ultérieures.
3. Avertissement - Vous devez suivre tous les avertissements apposés sur le haut-parleur d’extrêmes graves et dans les instructions relatives àson
fonctionnement.
4. Suivez les instructions - Vous devez suivre toutes les instructions relatives au fonctionnement du haut-parleur.
5. Eau et humidité - Vous ne devez pas utiliser le haut-parleur d’extrêmes graves près d’une source d’eau. Par exemple, ne le placez pas à côté d’un
bain, d’un évier, d’un lavabo ou d’une cuvette, dans un sous-sol humide ou près d’une piscine.
6. Ventilation - Vous devez placer le haut-parleur d’extrêmes graves de manière à ce que sa position ne gêne pas son système d’aération. Par exemple,
ne le placez pas sur un lit, un fauteuil, un tapis ou une surface semblable qui pourrait bloquer l’écoulement d’air provenant du dissipateur thermique
arrière, ou dans un meuble tel une bibliothèque ou un module.
7. Chaleur - Vous devez éviter de placer le haut-parleur d’extrêmes graves près d’une source de chaleur tel un radiateur, une chaufferette, des
ouvertures d’aération ou tout autre appareil qui produit de la chaleur.
8. Sources d’alimentation - Vous devez raccorder le haut-parleur d’extrêmes graves à une source d’alimentation du type décrit dans ce manuel
d’instructions ou tel qu’indiqué sur le produit.
9. Mise à la terre ou polarisation - Ce haut-parleur d’extrêmes graves est muni d’une fiche de courant alternatif polarisée (une prise possédant une
lame plus large que l’autre). Cette fiche s’insère d’une seule façon dans la prise de courant. Il s’agit d’une mesure de sécurité volontaire. Si vous
électricien pour faire remplacer la prise obsolète (non polarisée). Ne retirez pas l’élément de sécurité de la prise polarisée.
10. Protection du cordon d’alimentation - Vous devez placer le cordon d’alimentation de manière à ce qu’il ne soit pas écrasé ou coincé par d’autres éléments.
Portez une attention particulière aux cordons raccordés à une prise, à une prise de courant de service ainsi qu’à son point de sortie du haut-parleur
d’extrêmes graves. Pour prévenir les électrocutions, n’utilisez pas la prise polarisée du haut-parleur avec une ral longe, une prise ou toute autre sortie de
courant, sauf si les lames peuvent être entièrement insérées sans laisser aucune partie à découvert.
11. Période de non utilisation - Vous devez débrancher de la prise le cordon d’alimentation du haut-parleur si vous ne l’utilisez pas pendant une longue période.
12. Dommages nécessitant une réparation - Vous devez faire réparer le haut-parleur par un professionnel lorsque :
A. le cordon d’alimentation ou la prise du haut-parleur a été endommagé;
B. un objet ou un liquide est tombé sur le haut-parleur;
C. le haut-parleur a été exposé à la pluie;
D. le haut-parleur ne semble pas fonctionner ou que son rendement est altéré;
E. le haut-parleur a été échappé ou endommagé.
13. Réparation - L’utilisateur ne devrait pas essayer de réparer le haut-parleur lui-même, sauf dans les situations décrites dans ce manuel d’utilisation. Toute
autre réparation devrait être confiée à un centre de réparation autorisé.
14. Nettoyage - Débranchez le haut-parleur de la prise de courant murale avant de le nettoyer. N’utilisez pas de nettoyants liquides ou de nettoyants en aérosol.
Nettoyez-le avec un chiffon humide.
15. Accessoires - N’utilisez pas des accessoires qui ne sont pas recommandés pour ce produit, car il pourraient devenir une source de danger.
16. Support - Ne placez pas le haut-parleur sur un chariot, un support, un trépied, une tablette ou une table instable. Le haut-parleur pourrait tomber et causer
des blessures graves à un enfant ou à un adulte, et endommager considérablement le produit. N’utilisez qu’un chariot, un support, un trépied, une tablette ou
une table recommandé par le fabricant ou vendu avec le produit. Toute installation du haut-parleur devrait se faire conformément aux directives du fabricant,
et avec un support recommandé par le fabricant. Si vous placez le haut-parleur sur un chariot, déplacez-le avec soin. Des arrêts brusques, une force excessive
et des surfaces inégales pourraient faire basculer le chariot et le haut-parleur.
17. Orage - Pour une protection additionnelle du haut-parleur durant un orage ou lorsque vous ne l’utilisez pendant une longue période, débranchez-le de la
prise de courant murale.
18. Surcharge - Ne surchargez pas les prises murales, les cordons d’alimentation ou les prises de courant de service intégrales, car ceci pourrait entraîner des
risques d’incendie ou d’électrocution.
19. Vérification de sécurité - Après avoir fait réparer ce produit, demandez à un technicien d’effectuer des vérifications de sécurité pour déterminer si le produit
est en bonne condition de fonctionnement.
20. Réparation - N’essayez pas de réparer vous-même le haut-parleur, car le fait d’ouvrir ou de retirer le couvercle pourrait vous exposer à un voltage dangereux ou
à d’autres dangers. Confiez toute réparation du produit à un professionnel.
21. Pièces de rechange - Si vous devez remplacer une pièce, assurez-vous que le technicien utilise une pièce de rechange précisée par le fabricant ou que cette
pièce comporte les mêmes caractéristiques que la pièce originale. Des pièces de rechange non autorisées peuvent entraîner un incendie, une électrocution ou
d’autres dangers.
22. Installation sur un mur ou au plafond - Ce produit peut-être installé sur un mur ou sur un plafond en suivant les recommandations du fabricant seulement.
23. Infiltration d’un objet ou d’un liquide - N’insérez jamais un objet par les ouvertures de ce produit, car il pourrait toucher des points de voltage dangereux ou
provoquer un court-circuit et ainsi entraîner un incendie ou une électrocution. Ne renversez jamais un liquide sur ce haut-parleur.
AVERTISSEMENT - Pour réduire les risques d’incendie ou d’électrocution, n’exposez pas cet appareil à la pluie ou à l’humidité.
IMPORTANTES MESURES DE SÉCURITÉ
Ce symbole de sécurité vise à avertir l’utilisateur que
la notice jointe à l’appareil contient des instructions
importantes au sujet du fonctionnement et de
l’entretien (réparation).
POUR PRÉVENIR LES RISQUES D’ÉLECTROCUTION, NE PAS
OUVRIR LE BOÎTIER. AUCUNE PIÈCE NE PEUT ÊTRE RÉPARÉE
PAR L’UTILISATEUR. NE CONFIER L’ENTRETIEN QU’À UN
PERSONNEL QUALIFIÉ.
Ce symbole de sécurité vise à avertir l’utilisateurque
le boîtier contient un voltage dangereux non isolé,
suffisamment puissant pour constituer un risque
d’électrocution.

SCULPTURA SOUNDPAD MICRO
Powered Sound Station / Station de Son
p.4 www.sinclairaudio.com
FCC Warnings
This device complies with Part 15 of the FCC Rules. Operation is subject
to the following two conditions:
1)This device may not cause harmful interference, and
2) This device must accept any interference received, including
interference that may cause undesired operation.
Note:
This equipment has been tested and found to comply with the limits for a
Class B digital device, pursuant to part 15 of the FCC Rules. These limits
are designed to provide reasonable protection against harmful interfer-
ence in a residential installation. This equipment generates, uses and can
radiate radio frequency energy and, if not installed and used in accor-
dance with the instructions, may cause harmful interference to radio
communications. However, there is no guarantee that interference will
not occur in a particular installation. If this equipment does cause harm-
ful interference to radio or television reception, which can be determined
by turning the equipment off and on, the user is encouraged to try to cor-
rect the interference by one or more of the following measures:
— Reorient or relocate the receiving antenna.
— Increase the separation between the equipment and receiver.
— Connect the equipment into an outlet on a circuit different from that to
which the receiver is connected.
— Consult the dealer or an experienced radio/TV technician for help.
Caution:
Any changes or modifications not expressly approved by the party respon-
sible for compliance could void the user's authority to operate this equip-
ment.
Cet appareil est conforme à la partie 15 des règles de la FCC. Son fonc-
tionnement est soumis aux deux conditions suivantes:
1)Cet appareil ne doit pas provoquer d'interférences nuisibles, et
2) Cet appareil doit accepter toute interférence reçue, y compris les
interférences pouvant entraîner un fonctionnement indésirable.
Note:
Cet équipement a été testé et s'est avéré conforme aux limites pour un
appareil numérique de classe B, conformément à la partie 15 des règles
de la FCC. Ces limites sont conçues pour fournir une protection
raisonnable contre les interférences nuisibles dans une installation rési-
dentielle. Cet équipement génère, utilise et peut émettre des fréquences
radio et, s'il n'est pas installé et utilisé conformément aux instructions, il
peut causer des interférences nuisibles pour les communications radio.
Cependant, il n'existe aucune garantie que des interférences ne se pro-
duiront pas dans une installation particulière. Si cet équipement provoque
des interférences nuisibles à la réception radio ou de télévision, ce qui
peut être déterminé en l'éteignant et rallumant, l'utilisateur est encour-
agé à essayer de corriger l'interférence par une ou plusieurs des
mesures suivantes
— Réorienter ou déplacer l'antenne de réception.
— Augmenter la distance entre l'équipement et le récepteur.
— Brancher l'équipement dans une prise sur un circuit différent de celui
sur lequel est branché le récepteur.
— Consulter le revendeur ou un technicien radio / TV expérimenté.
Attention:
Les changements ou modifications non expressément approuvés par la
partie responsable de la conformité pourraient annuler l'autorité de l'util-
isateur à utiliser cet équipement.
Industry Canada Statement / Avis d’Industrie Canada:
This device complies with RSS-210 of the Industry Canada Rules. Operation is subject to the following two conditions: 1) this device may not cause interference
and 2) this device must accept any interference, including interference that may cause undesired operation of the device.
Cet appareil est conforme à la norme CNR-210 des règlements d’Industrie Canada. Son fonctionnement est sujet aux deux conditions suivantes:
1) Cet appareil ne doit pas provoquer d’interférences et 2) Cet appareil doit accepter toutes les interférences, y compris celles pouvant entraîner son dysfonction-
nement.

SCULPTURA SOUNDPAD MICRO
Powered Sound Station / Station de Son
DC
SOUNDPAD MICRO
Rear Panel Connections
Branchements sur le panneau arrière
4
Line 2
You can connect this analog input with the supplied wire to
the analog output of your TV, audio system, cable box,
satellite, game, or whatever device you’d like to connect.
Vous pouvez brancher cette entrée analogique à la sortie
analogique de votre téléviseur, votre chaine stéréo, votre
convertisseur de câble, votre convertisseur satellite, votre
appareil de jeu ou tout autre appareil que vous aimeriez
relier à l’enceinte en vous servant du câble fourni à cet effet.
1
4
Line 1
This 3.5mm input can be used with many portable devices.
Vous pouvez utilser cette entrée avec pleusiers appareils
portatifs.
2
Optical In / Entrée Optique
Sometimes referred to as Toslink or SPDIF, this digital input allows the
use of an optical wire from the soundpad to your TV, audio system, cable
box, satellite, game, or whatever device you’d like to connect.
OPTICAL CABLE NOT INCLUDED IN THIS PACKAGE, PLEASE CONSULT
YOUR DEALER FOR ADVICE ON THE PURCHASE OF AN OPTICAL
CABLE.
On l’appelle aussi l’entrée Toslink ou S/PDIF, cette entrée numérique
permet l’utilisation d’un câble optique entre la Station de son et votre
téléviseur, votre chaine stéréo, votre convertisseur de câble, votre con-
vertisseur satellite, votre appareil de jeu ou tout autre appareil que vous
aimeriez brancher.
AUCUN CÂBLE OPTIQUE N’EST FOURNI AVEC CET ENSEMBLE,
INFORMEZ-VOUS AUPRÈS DE VOTRE MARCHAND POUR OBTENIR DES
CONSEILS CONCERNANT L’ACHAT D’UN CÂBLE OPTIQUE.
3
DC Input / Entrée DC
This is where you connect the supplied power cord.
Brancher la corde de puissance ici.
123
p.5

SCULPTURA SOUNDPAD MICRO
Powered Sound Station / Station de Son
Using the Remote functions
Utilisation les fonctions de la télécommandens
p.6 www.sinclairaudio.com
Power / Puissance
This will turn the soundpad on and off.
Utilsez le pour allumer et eteindre le
soundpad.
SRC
This button will allow you to toggle through
the various inputs and sources to select the
device you’d like to hear. / Ce bouton vous
permettra de basculer entre les différentes
entrées et des sources de sélectionner le
périphérique que vous souhaitez entendre.
Vol (-)
Press here to lower the volume. / Appuyez
sur cette touche pour diminuer le volume.
3D
Used to engage and disengage the 3D sound
effect. / Utilisée pour engager et désengager
l'effet sonore 3D.
Mute
This button will cut the volume entirely and
blink when engaged. Push it again to disen-
gage it and have sound return. / Cette touche
va couper tout le son de l’haut parleur et le
temoin bleu va changer a l’orange qui clig-
noter. Toucher le encore pour avoir le son.
BT Code
Use this feature to pair your Bluetooth
devices if normal pairing procedures do not
work. See the Pairing with Bluetooth sec-
tion. / Utilisez cette fonctionne pour lier vos
appareils Bluetooth si les procédures d'ap-
pariement normales ne fonctionnent pas.
Liser la section Lier avec Bluetooth
Vol (+)
Press here to raise the volume. / Appuyez
sur cette touche pour augmenter le volume.
CV/FT
This will allow you to toggle through the
clear voice or flat effects. / Cet effet donne
plus de clarté aux voix et aux dialogues, par-
fait pour la vaste majorité des films et pour
la musique.

SCULPTURA SOUNDPAD MICRO
Powered Sound Station / Station de Son
The first two digits of the display will indicate which input is being
used, followed by either the volume setting or the EQ setting. You
can scroll through them with the SRC (Source) button. The input
designations are as follows: / Les deux premiers chiffres de l'af-
ficheur indiquent l'entrée est utilisé, suivi par soit le réglage du
volume ou le réglage EQ. Vous pouvez les faire défiler avec la SRC
(Source) bouton. Les désignations d'entrée sont les suivantes:
OP= Optical input / Entrée Optique
MI= Mini Jack 3.5mm input / Entrée 3.5mm
IN= Analog input / Entree Analogue
Soundpad Input / Entrées Soundpad
The learning function allows you to program the functions of the Soundpad
into your current TV remote.
Example: If you would like the Number 1 key on the remote to control the
power of the soundpad you would follow the following steps:
1) Press the LEARN button on the soundpad for about three seconds,
the display will show “LRN” and flashes.
2) Press the Number 1 on your remote and the “LRN” designation in the
display will stop flashing.
3) Quickly press the POWER button on the sound bar top control pad and
the display will say “OK”
4) The POWER function of the sound bar can now be controlled by
pressing the Number 1 key on your remote.
(NOTE: This is an example only. Normally there is separate button on your remote for powering other
products. This same procedure is used to make any of the soundpad features work with your remote)
Instructions for using the Learning Function
The Soundpad is equipped with effects that can be accessed with the
EQ button which will be indicated by the last two digits in the display,
following the input designation. For instance, if you are using the
Bluetooth input you will see BT in the display followed by: / Le Soundpad
est équipé d'une variété d'effets intéressants qui peuvent être accessi-
bles avec le bouton EQ qui sera indiquée par les deux derniers chiffres
de l'affichage, à la suite de la désignation d'entrée. Par exemple, si vous
utilisez l'entrée Bluetooth, vous verrez à l'écran BT suivie par:
FT: Flat, the purest signal possible / Plat, le signal le plus pur possible
CV: Clear Voice, provides emphasis to dialog for TV and movies / Clear
Voice, fournit l'accent sur la boîte de dialogue pour la télévision et
le cinéma
Soundpad EQ Effects / Soundpad Effets EQ
The display will always show the input as the first two digits, such as BT
to indicate you’re using the Bluetooth input. / L'écran affiche toujours
l'entrée que les deux premiers chiffres, tels que BT pour indiquer que
vous utilisez l'entrée Bluetooth.
BT00 means the Bluetooth input is at the absolute minimum
volume setting. Bluetooth signifie que l'entrée est au volume minimum.
BT60 means the Bluetooth input is at the absolute maximum
volume setting. / BT60 Bluetooth signifie que l'entrée est au volume maximum.
Soundpad Volume Display / Affichage du volume Soundpad
A 3D effect can be engaged by pushing on the 3D button. You will
know if the 3D effect is engaged because the effects will have peri-
ods (dots) between the letters. In the case of Clear Voice, designed
as CV, will appear as C.V. When the 3D effect is engaged and will
return to CV when the 3D effect is disengaged. / Un effet 3D peut
être engagée en appuyant sur le bouton 3D. Vous saurez si l'effet 3D
est engagée parce que les effets auront des points (points) entre les
lettres. Dans le cas de la technologie Clear Voice, conçu comme CV,
apparaîtra comme CV Lorsque l'effet 3D est engagée et sera de
retour au CV lorsque l'effet 3D est désengagé.
Soundpad 3D Effect / Soundpad Effet 3D
The Soundpad Micro is equipped with Bluetooth to allow you to stream
your music wirelessly via a Bluetooth enabled device.
Turn on your Soundpad Micro. Select the Bluetooth input on the remote
by pushing the SRC (source) button until you see bt flashing. Turn on your
Bluetooth device, let it find BT Audio Pad, and accept the connection. The
BT will stop flashing and is paired.
If this doesn’t work, press the BT code button until BT appears in the
display and flashes. Turn on your device and select BT Audio Pad from
the list of found devices. The device and Soundpad Micro will pair in about
30 seconds and the BT will stop flashing.
Le Soundpad Micro est équipé avec Bluetooth pour vous permettre de
jouer votre musique sans fil via un appareil compatible Bluetooth.
Allumez votre micro-Soundpad. Sélectionnez l'entrée de Bluetooth avec
la télécommande en appuyant sur la touche SRC (source) jusqu'à ce que
vous voyez bt clignotant. Allumez votre appareil Bluetooth, laissez trouver
BT Audio Pad, et d'accepter la connexion. Le BT s'arrête de clignoter.
Si cela ne fonctionne pas, appuyez sur le bouton de code BT jusqu'à BT
s'affiche à l'écran et clignote. Allumez votre appareil et sélectionnez
BT Audio Pad dans la liste des appareils trouvés. L’appareil et Soundpad
Micro pair en environ 30 secondes et le bt cessent de clignoter.
Pairing with Bluetooth / Lier vos appareils Bluetooth
Cette function vous permettrez de programmer les fonctions de la
bar de son dans votre télécommande préféré.
Comme exemple, si vous voulez le numéro 1 du télécommande soit
capable de contrôler la puissance de la bar de son, suivez ces étapes:
1) Appuyer sur la touche LEARNING sur la bar de son pour environ
trois secondes, ou jusqu’au temps que la lumière commence a
clignoter vite.
2) Appuyer sur le numéro 1 sur le télécommande et la lumière
va clignoter moins vite.
3) Appuyer POWER sure le bar de son et la lumière va arrêter a
clignoter.
4) L'afficheur indique OK. La barre de son peut maintenant être
contrôlée en appuyant sur la touche le numéro 1 de votre
télécommande.
p.7

SCULPTURA SOUNDPAD MICRO
Powered Sound Station / Station de Son
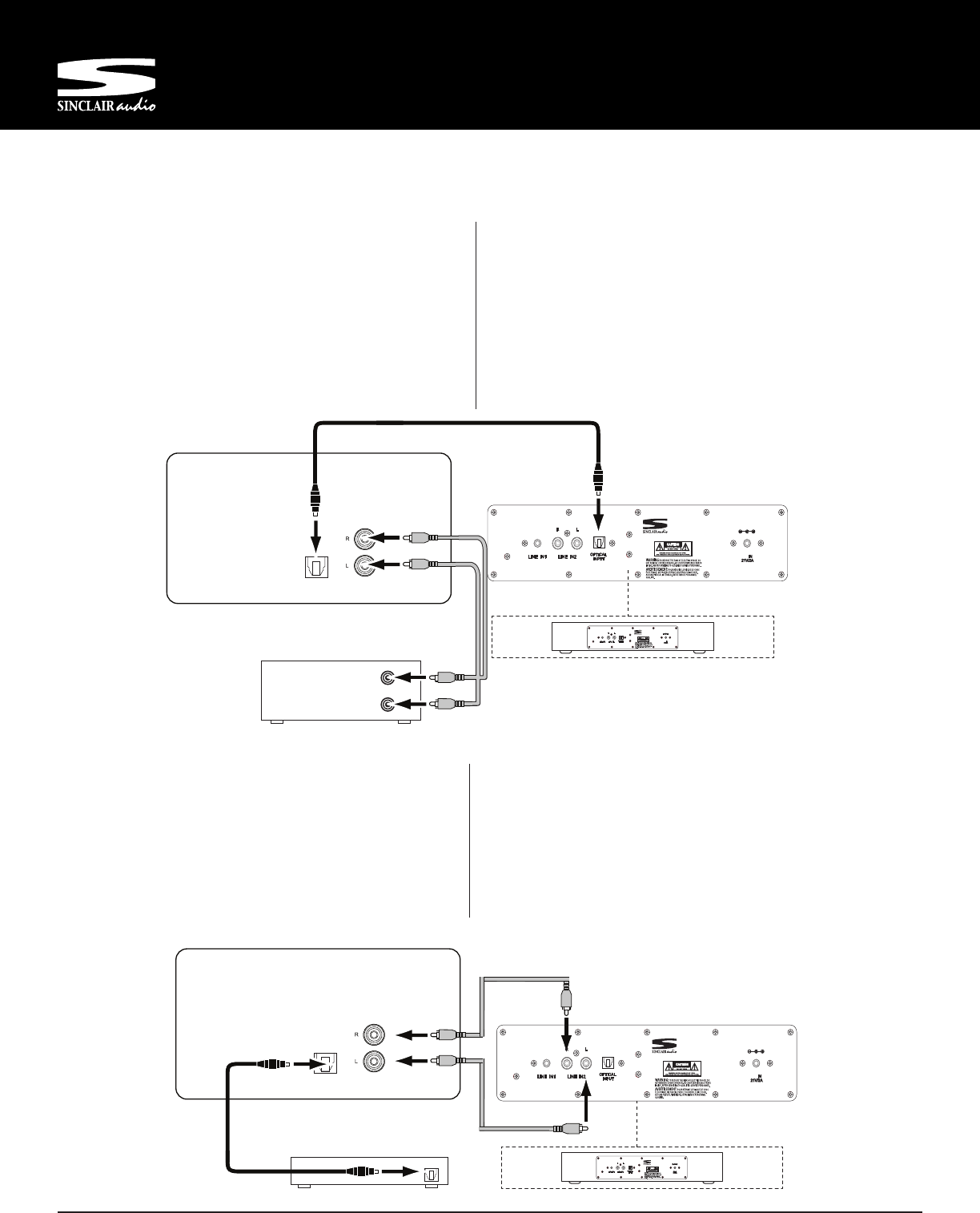
Connecting your TV to the Soundpad / Branchement de votre téléviseur
Option 2:The Popular Analog Connection
Make sure all components are off before starting the connec-
tions. Using the supplied stereo audio cable, connect the ’s
Line 2 (analog) input to your TV’s stereo audio output. If your TV
has two sets of audio outputs labeled as Fixed and variable, use
the pair labeled fixed. This will let you turn your TV’s speakers
down while the TV still supplies a constant audio signal to the
soundpad. Then, connect your source (Satellite, DVD, etc) using
the remaining Optical input.
OPTICAL
( Satellite, DVD, etc. )
OPTICAL
AUDIO
OUT
TV
SOUNDPAD MICRO
SOUNDPAD MICRO
DC
Option 2:Le branchement analogique, le plus fréquemment utilisé
Assurez-vous que toutes les composantes soient hors tension avant de
commencer les branchements. En vous servant du câble stéréo inclus avec
l’ensemble, reliez l’entrée de Ligne 2 (analogique) de la Station de son à la
sortie de son stéréo de votre téléviseur. Si votre téléviseur possède deux
jeux de sorties audio étiquetées Fixe et Variable, utilisez la paire Fixe. Ceci
vous permettra de réduire le niveau sonore des haut-parleurs du téléviseur
à zéro tandis que celui-ci envoie toujours un signal audio à volume constant
à la Station de son. Ensuite, branchez votre source (satellite, DVD, etc.) en
vous servant de l’entrée optique restante.
Option 1:The One Wire Digital Connection
Make sure all components are off before starting the connections.
If your TV has an Optical Out, and all your sources (blu-ray, satel-
lite, game, etc.) are currently connected to the TV using digital
cables (such as HDMI, Optical, or Digital Coaxial) then follow the
simple guidelines below. You will need an optical cable, not
included but available at your local Sinclair Audio dealer.
NOTE: If your DVD player, cable tuner or satellite tuner does not have a
coaxial digital output, you can connect its analog audio output to your TV. The
TV will send its audio signal to the through the analog connection described
above.
Option 1:Le branchement numérique avec un seul câble
Assurez-vous que toutes les composantes soient hors tension avant de
commencer les branchements. Si vous téléviseur dispose d’une sortie
optique et que toutes vos sources (Blu-Ray, satellite, jeux, etc.) sont
actuellement branchées au téléviseur avec des câbles dits numériques
(tel un câble HDMI, câble optique ou coaxial numérique) suivez à ce
moment les étapes simple du petit guide ci-dessous. Vous aurez
besoin de vous procurer un câble optique non inclus avec l’ensemble
mais disponible chez votre marchand local Sinclair Audio.
OPTICAL
AUDIO
IN
( Satellite, BluRay, etc. )
AUDIO OUT
TV
SOUNDPAD MICRO
SOUNDPAD MICRO
DC
DC
Soundpad
Soundpad
OUT
p.8 www.sinclairaudio.com

Setup
Audio Options
Display
SCULPTURA SOUNDPAD MICRO
Powered Sound Station / Station de Son
Once you have connected the sound bar to your TV and sources you can then connect it’s power cord. Connect the small, round connector to
the back of the sound bar where DC21V is indicated. Then, insert the plug into an active, unswitched AC outlet. DO NOT PLUG THIS CORD INTO THE
ACCESSORY OUTLETS FOUND ON SOME AUDIO COMPONENTS. You are now ready to turn on the sound bar, as well as all other components.
Une fois la barre de son branchée à votre téléviseur et aux autres sources, vous pouvez dès lors brancher le cordon d’alimentation. Branche
le petit connecteur rond à l’arrière de la barre de son où il est indiqué DC21V. Ensuite, insérez la fiche dans une prise de courant secteur
CA active et non commutée. NE PAS BRANCHER CE CORDON DANS LES SORTIES AUXILIAIRES D’ALIMENTATION QUE L’ON RETROUVE À L’OCCASION SUR CERTAINS APPAREILS AUDIO.
Vous êtes maintenant prêt à mettre sous tension la barre de son ainsi que toutes les autres composantes de votre chaine.
Power Connection / Branchement de l’alimentation
Step 1 / Étape 1
Step 2 / Étape 2
Connecting your Source Directly to the Soundpad
La connexion de votre source directement à la Soundpad
( Satellite, DVD, etc. )
OPTICAL
( Satellite, BluRay, etc. )
AUDIO OUT
SOUNDPAD MICRO
SOUNDPAD MICRO
DC
DC
If you prefer, you can also connect your sources (Blu-ray, Satellite, etc.) directly to the Soundpad. Using this method, you will need to select the
proper video input on your TV to match sound. If you are not getting any sound, you might have to set your source to PCM output (shown below)
in their audio menus. The common choices on a source like a DVD or Blu-ray would be some type of Dolby Surround or PCM. / Vous pouvez
également connecter toutes vos sources directement au Soundpad. Comme cela, vous devrez sélectionner l'entrée vidéo appropriée sur votre
téléviseur. Si vous n'obtenez pas tous les sons que vous devrez éventuellement configurer votre source de sortie PCM dans le menu audio. Les
choix communs sur un source comme un DVD ou un Blu-Ray serait un certain type de son surround ou PCM.
SOURCE MENU
PCM Stereo
Dolby Digital
SOURCE MENU
Soundpad
Troubleshooting / Dépannage
While most set-ups should be very simple and work immediately,
there is a chance that additional set-up might be required on
your TV, cable box or other device. If you have no sound you may
want to verify the settings on your TV or source and change the
output to PCM Stereo.
Alors que la plupart des set-ups devrait être très simple et fonc-
tionner tout de suite, il ya une chance que d'autres set-up peut
être nécessaire sur votre téléviseur, décodeur câble ou un autre
appareil. Si vous n'avez pas de son, vous pouvez vérifier les
paramètres de votre TV ou de la source et de changer la sortie
stéréo PCM.
p.9
SOUNDPAD MICRO

SCULPTURA SOUNDPAD MICRO
Powered Sound Station / Station de Son
Notes
p.10 www.sinclairaudio.com

SCULPTURA SOUNDPAD MICRO
Powered Sound Station / Station de Son
Notes
p.11

Erikson Consumer, 21000 TransCanada
Baie D’Urfé • Québec • H9X 4B7
Tél.: (514) 457-2555 • Fax: (514) 457-5507
Erikson Consumer, Incorporated. All rights reserved.
Sinclair Audio is a trademark of Erikson Consumer, Incorporated, registered in the United States and/or other countries.
Features, specifications and appearance are subject to change without notice. www.sinclairaudio.com
MODEL
Description
Drivers
Woofer
Amplifier Power
Frequency Response
Inputs
Dimensions, inches (HWD)
Soundpad Micro
Soundpad Micro
Two 2.5” Full Range
5.25”
30 watts
60Hz-20kHz
Optical, Stereo RCA, 3.5mm
4” x 18” x 12.5”
Description
Haut parleurs
Haut parleurs graves
Puissance de l’amplificateur
Réponse en Fréquence
Entrees
Dimensions, mm (HLP)
Soundpad Micro
Deux de 64mm
133mm
30 watts
60Hz-20kHz
Optical, Stereo RCA, 3.5mm
103 x 450 x 320mm
* Specifications are subject to change without notice.
Spécifications sont sujettes à changement sans préavis.
Specifications / Spécifications
06/05/2013