Jinan USR IOT Technology USRC216 Serial to WIFI Module User Manual
Jinan USR IOT Technology Limited Serial to WIFI Module Users Manual
Users Manual

USR-C216 Hardware Manual www.usriot.com
Jinan USR IOT Technology Limited 1 / 10 h.usriot.com
USR-C216 Hardware Manual
File version: 1.0.0.02

USR-C216 Hardware Manual www.usriot.com
Jinan USR IOT Technology Limited 2 / 10 h.usriot.com
Content
USR-C216 Hardware Manual ........................................................................................................ 1
1. Product Overview ..................................................................................................................... 3
1.1. Dimension ........................................................................................................................ 3
1.2. Encapsulation Size ........................................................................................................... 3
1.3. Pin Definition ................................................................................................................... 4
2. Hardware Design ...................................................................................................................... 5
2.1. Typical Connection .......................................................................................................... 5
2.2. Power Interface ............................................................................................................... 5
2.3. UART Interface ................................................................................................................ 5
2.4. LED .................................................................................................................................. 6
2.5. Reset and Reload ............................................................................................................. 6
2.6. Antenna ........................................................................................................................... 7
3. Contact ...................................................................................................................................... 8
4. Disclaimer ................................................................................................................................. 9
5. Update History ........................................................................................................................ 10

USR-C216 Hardware Manual www.usriot.com
Jinan USR IOT Technology Limited 3 / 10 h.usriot.com
1. Product Overview
1.1. Dimension
Dimension size as follow(unit: mm, error ±0.3mm):
Figure 1 Dimension
1.2. Encapsulation Size
Figure 2 Encapsulation size

USR-C216 Hardware Manual www.usriot.com
Jinan USR IOT Technology Limited 4 / 10 h.usriot.com
1.3. Pin Definition
PIN Name Signal Type Definition
1 GPIO1 NC Not available
2 GPIO2 NC Not available
3 GPIO3 I/O GPIO, don’t support now
4 GPIO4 I/O GPIO, don’t support now
5 UART0_ TX O Serial port TX pin
6 UART0_ RX I Serial port RX pin
7 UART0_ CTS I Serial port CTS pin
8 UART0_ RTS O Serial port RTS pin
9 SPI_IRQ I/O Control RS485 pin
10 nReset I Reset module and take effect in low level. Press at least
100ms
11 nReady O Indication pin for module working normally, take effect in
low level and can connect to external LED
12 nReload I Press 0.5~3s to enter Simple Config or Airkiss mode,
press over 3s to restore default setting
13 nLink O Indication pin for module WIFI linking successfully, take
effect in low level and can connect to external LED
14 WPS I/O WPS function pin, don’t support now
15 VCC P 3.3V VCC
16 GND P Power ground
17 RFIO O Radio-frequency signal output
Figure 3 Pin definition

USR-C216 Hardware Manual www.usriot.com
Jinan USR IOT Technology Limited 5 / 10 h.usriot.com
2. Hardware Design
2.1. Typical Connection
Figure 4 Typical connection
2.2. Power Interface
Switching power supply is recommended. Working voltage VCC range from 3.0V~3.6V, 3.3V is
recommended. Power the module by main power pin, pin interface is in parallel with appropriate
energy-storage capacitance and high frequency capacitance.
When user design the peripheral circuit for C216, should ensure: 1.Provide adequate power supply. 2.Voltage
range from 3.0V~3.6V. 3.Voltage fluctuate within 200mv. 4.Place large capacitance after DC/DC or LDO to
prevent external power supply voltage dropping during pulse current period.
2.3. UART Interface
When communicate to MCU with 3.3V, just connecting TXD of module to RXD of MCU and RXD of module to
TXD of MCU.
When communicate to MCU with 5V, switching circuit is necessary. Switching circuit diagram as follows:

USR-C216 Hardware Manual www.usriot.com
Jinan USR IOT Technology Limited 6 / 10 h.usriot.com
Figure 5 UART interface
2.4. LED
Module provide LED output and can display module working status by LED status. Connecting to 1K Ohm
pull-up resistor to 3.3V is recommended. User can also drive LED by triode to improve LED luminance.
Figure 6 LED interface
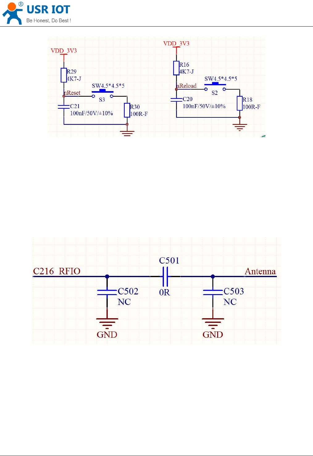
2.5. Reset and Reload
nReload: nReload pin can connect to external button or configuration pin. Press button 1s to 3s to enter
simplelink mode, press over 3s to restore default settings. nReload pin should connect to external 4.7k-10k
Ohm pull-up resistor.
nReset: Resetting the module and taking effect in low level. nReset pin connect to internal 100K Ohm pull-up
resistor to 3.3V. Press over 0.5s and release to reset the device.
Circuit diagram as follows:

USR-C216 Hardware Manual www.usriot.com
Jinan USR IOT Technology Limited 7 / 10 h.usriot.com
Figure 7 Reset and Reload
2.6. Antenna
2.6.1 USR-C216b
The module is limited to wearable BCI device.
User need reserved π type match circuit to output radio-frequency signal. RF line need guarantee 50ohm
impedance matching. User can refer to below reserved match circuit:
Figure 10 USR-C216b reserved match circuit

USR-C216 Hardware Manual www.usriot.com
Jinan USR IOT Technology Limited 8 / 10 h.usriot.com
3. Contact
Company: Jinan USR IOT Technology Limited
Address: Floor 11, Building No.1, No.1166, Xinluo Street, Gaoxin District, Jinan city, Shandong province,
250101 China
Tel: 86-531-88826739
Web: www.usriot.com
Support: h.usriot.com
Email: sales@usr.cn

USR-C216 Hardware Manual www.usriot.com
Jinan USR IOT Technology Limited 9 / 10 h.usriot.com
4. Disclaimer
This document provide the information of USR-C216 products, it hasn’t been granted any intellectual property
license by forbidding speak or other ways either explicitly or implicitly. Except the duty declared in sales terms
and conditions, we don’t take any other responsibilities. We don’t warrant the products sales and use
explicitly or implicitly, including particular purpose merchantability and marketability, the tort liability of any
other patent right, copyright, intellectual property right. We may modify specification and description at any
time without prior notice.

USR-C216 Hardware Manual www.usriot.com
Jinan USR IOT Technology Limited 10 / 10 h.usriot.com
5. Update History
2017-09-26 V1.0.0.01 created.
2018-12-12 V1.0.0.02 created.
This device complies with Part 15 of the FCC Rules. Operation is subject to the following two conditions: (1) this device
may not cause harmful interference, and (2) this device must accept any interference received, including interference
that may cause undesired operation.
changes or modifications not expressly approved by the party responsible for compliance could void the user’s
authority to operate the equipment.
Please notice that if the FCC identification number is not visible when the module is installed inside another device,
then the outside of the device into which the module is installed must also display a label referring to the enclosed
module. This exterior label can use wording such as the following: “Contains FCC ID: 2ARF7-USRC216” any similar
wording that expresses the same meaning may be used.
Manual Information to the End User
The module is limited to OEM installation ONLY.
The OEM integrator is responsible for ensuring that the end-user has no manual instruction to remove or install
module.
A separate approval is required for all other operating configurations, including portable configurations with respect
to Part 2.1093 and difference antenna configurations.
There is requirement that the grantee provide guidance to the host manufacturer for compliance with Part 15B
requirements.
This equipment complies with FCC radiation exposure limits set forth for an uncontrolled environment. End user must
follow the specific operating instructions for satisfying RF exposure compliance. This transmitter must not be
co-located or operating in conjunction with any other antenna or transmitter.
The portable device is designed to meet the requirements for exposure to radio waves established by the Federal
Communications Commission (USA). These requirements set a SAR limit of 1.6 W/kg averaged over one gram of tissue.
The highest SAR value reported under this standard during product certification for use when properly worn on the
head.