K Best Technology KB5802BR Point-To-Point Spread Spectrum Radio User Manual 5

K-Best Technology Inc. Point-To-Point Spread Spectrum Radio 5

Revised User manual

  ※ NOTICE ※   The changes or modifications not expressly approved by the party responsible for compliance could void the user’s authority to operate the equipment.
5.8GHz PDH User’s Manual i  ※ IMPORTANT NOTE  ※    To comply with the FCC RF exposure compliance requirements, no change to the antenna or the device is permitted. Any change to the antenna or the device could result in the device exceeding the RF exposure requirements and void user’s authority to operate the device.        To comply with FCC RF exposure requirement, the antenna used for thistransmitter must be fixed-mounted on outdoor permanent structures with aseparation distance of at least 2 meter from al persons and must not beco-located or operating in conjunction with any other antenna or transmitter.      Outdoor units and antennas should be installed ONLY by experiencedinstallation professionals who are familiar with local building and safetycodes and, wherever applicable, are licensed by the appropriate governmentregulatory authorities.Failure to do so may void the product warranty andmay expose the end user or Service Provider to legal and financialliabilities.K-Best and its resellers or distributors are not liable for injury,damage or regulation violations associated with the installation of OutdoorUnits or antennas.     Be sure that the outdoor unit, the antenna and the supporting structureare properly installed to eliminate any physical hazard to either people orproperty. Verify that the outdoor unit and the antenna mast are grounded soas to provide protection against voltage surges and static charges. Make surethat the installation of the outdoor unit, antenna and cables is performed inaccordance with all relevant national and local building and safety codes.
5.8GHz PDH User’s Manual i Table of Contents                                                      1.  INTRODUCTION .................................................................................................................. 1 2. SYSTEM BASIC FEATURES............................................................................................... 2 2.1 PDH SYSTEM................................................................................................................... 2 2.2 CORE TECHNOLOGY ......................................................................................................... 2 2.3 COMPOSITION AND PRINCIPLE ........................................................................................... 3 2.3.1 System Composition ................................................................................................ 3 2.3.2  System Principle ...................................................................................................... 4 3. TECHNOLOGICAL CHARACTERISTICS........................................................................... 5 4.  PRODUCT OVERVIEW........................................................................................................ 6 4.1 IDU ................................................................................................................................. 6 4.1.1  Functions.................................................................................................................. 7 4.2  ODU .............................................................................................................................. 11 4.2.1  Function .................................................................................................................12 4.3  DATA TRANSMISSION PORT GUIDE................................................................................... 13 5. INTERFACE.......................................................................................................................... 10 5.1  REAR PANEL ................................................................................................................... 10 5.2 FRONT PANEL .................................................................................................................... 10 5.2.1  Public telephone..................................................................................................... 10 5.2.2  Definition of the IDU LCD Panel keys.................................................................... 11 5.3 LCD DEFINITION & OPERATION: ...................................................................................... 14 6.  ENVIRONMENTAL CONDITION ....................................................................................... 31 6.1  CABLE ............................................................................................................................ 31 6.2  TEMPERATURE ................................................................................................................ 31 6.3  VOLTAGE AND DC POWER CONSUMPTION......................................................................... 31 6.4  HUMIDITY........................................................................................................................ 31 7.  SOFTWARE INSTALLATION ............................................................................................ 32 8.  ARBEIT NMS SOFTWARE ................................................................................................ 34 8.1  OPEN “ARBEIT” ............................................................................................................... 34 8.2  LOGIN............................................................................................................................. 35 8.3  INITIALIZATION................................................................................................................. 36 8.3.1  IDU Setting.............................................................................................................36 8.3.2  ODU Setting........................................................................................................... 38 8.3.3  Alarm Setting.......................................................................................................... 38 8.3.4  Cross Connecting................................................................................................... 39 8.3.5  User I/O Setting...................................................................................................... 40 8.4  SUPERUSER.................................................................................................................... 42 8.5  SYSTEM SETTING ............................................................................................................ 48 8.5.1  Background Setting................................................................................................ 48 8.5.2  COM port Setting ................................................................................................... 50 8.5.3  Record Saving Time............................................................................................... 51 8.6  USER SETUP................................................................................................................... 51 8.7  SYSTEM TEST ................................................................................................................. 53 8.7.1 Local Loopback .................................................................................................. 54 8.7.2 IF Loopback........................................................................................................ 54 8.7.3 RF Loopback ...................................................................................................... 55 8.7.4 Remote Loopback .............................................................................................. 56 8.7.5 PRBS Test.......................................................................................................... 57 8.8  SYSTEM RECORD ............................................................................................................ 58 8.8.1  Alarm Record ......................................................................................................... 58 8.8.2  Login Record.......................................................................................................... 61 8.9  HELP .............................................................................................................................. 62 8.9.1  Help Window.......................................................................................................... 63 8.9.2  About Arbeit ........................................................................................................... 63
5.8GHz PDH User’s Manual ii 8.10 MONITOR......................................................................................................................... 64 8.10.1  Network Monitor................................................................................................... 64 8.10.2  Real-time Alarm ................................................................................................... 68 APPENDIX A: TECHNICAL SPECIFICATIONS...................................................................... 70 APPENDIX B: LCD ALARM DESCRIPTION ........................................................................... 74 APPENDIX C: LCD DISPLAY&FUNCTION TABLE............................................................... 76 APPENDIX D: FREQUENCY SPREAD SPECTRUM .............................................................. 78 APPENDIX E: 5.8GHZ ODU BLOCK DIAGRAM..................................................................... 80 APPENDIX F: ODU INSTALLATION GUIDE........................................................................... 81 APPENDIX G: RSL CALCULATION AND LINK BUDGET ..................................................... 84 APPENDIX H: ARBEIT NETWORK MANAGEMENT SYSTEM TREE ................................... 84 APPENDIX H: ARBEIT NETWORK MANAGEMENT SYSTEM TREE ................................... 85 APPENDIX I: ARBEIT NMS ALARM ....................................................................................... 86 APPENDIX J: ODU TROUBLESHOOTING GUIDE................................................................. 88 APPENDIX K: ANTENNA......................................................................................................... 90
5.8GHz PDH User’s Manual  1 1.  Introduction PDH, Plesiochronous Digital Hierarchy, has been developed in these recent ten years to a high frequency microwave, digital de/modulation, integrated digital multiplexing, computer control and signal communication technique wholly into a wireless digital signal communication mode. Relevant products of “PDH equipment” has been extensively use in postal and telecommunication service, power transmission, military affairs, various specialized network especially in the interconnection between base stations of mobile communication, large enterprises, schools and universities network connection. It has been regarded as one of the quickest connection method and has been largely used in provisional and urgent signal communication.
5.8GHz PDH User’s Manual  2 2.  System Basic Features 2.1 PDH System PDH system is different from the traditional microwave equipment in smaller size, lighter weight, easy set up and can be conveniently moved from place to place. The main characteristics lie in its advantageous use of high frequency band microwave transmission (above 5.7GHz frequency), digital transformation, concise structure, quick connection and adapt to complex topographical structure. Extensively use in mobile phone base station’s interconnection and signal transmission, short distance local connection, urgent communication, public and specialized network has large application as well. The present wireless low frequency band is jam-packed and with the demand to build a quicker communication network, the use of high frequency band PDH equipment connection is especially meaningful.  2.2 Core Technology PDH system includes a lot of high technique, which are: (1) High RF microwave and other related components (amplifier, LNA, MIX, duplexer etc.) (2) Frequency integrator randomly changes to different frequency band (3) High amplifier gain control technique(ALC & ATPC) (4) Advanced QPSK de/modulation (5) Microwave frame de/multiplexer (6) Digital band limit (7) Digital equalizer (8) Forward Error Correction   (9) Random N*E1 de/multiplexer, where N=1~32 (10) Digital cross-connection (11) Computer monitoring and signal communication (12) Network management (13) Digital service (14) Digital interface transformation (15) Highly efficient and improved overall design ※  Audio frequency: Each voice signal needs a 64kbps; made of 8 bits-per-sample code, A/D and D/A conversions. ※  E1 is an European Standard, 1*E1 is 30 voice channels, plus a channel for transmitting and signaling, i.e. 32*64kbps = 2.048Mbps
5.8GHz PDH User’s Manual  3 2.3  Composition and Principle 2.3.1 System Composition PDH system is composed of ODU and IDU. Other set of equipments include antenna system, end- terminals etc.   ODU unit is the Rx/Tx unit of microwave signal. It is composed of other microwave units (amplifier, converter, coded integrator etc.), duplexer, IF unit (dual converter, local oscillator, IF processing segment etc.), monitor unit, remote unit, and power board. IDU unit mainly comprises of QPSK modulator, de/multiplexer, monitor unit, network management system, digital service, power system, other interfaces etc. Antenna systems include antenna, matching connection, transformation and other installation assembly for fixing on the rooftop. ODU unit and IDU unit are connected by an IF cable.   PDH System Block Diagram (1+ 0 mode)  MODEM Monitor UnitMUX ServicePowerPC NMSnetwork management systemPhoneODU AntennaN*2Mb/s
5.8GHz PDH User’s Manual  4 2.3.2  System Principle N number of E1 signals, digital service, 9600b/s system net control and 9600b/s computer data communication etc. multiplexed in a multiplexer to a specific microwave frame code. After QPSK modulation, the system sends the transmission to the ODU through only one IF cable. It enter the ODU upstream IF signal communication through equalized electric circuit interface, higher frequency converter, power amplifier, filter, duplexer and are then transmitted out through the antenna system. After the opposite terminal’s antenna system receives the microwave signals, it is passed on to the duplexer, LNA, low frequency converter, filter, dual frequency converter and then to the IDU. In the IDU, it passes through the QPSK demodulator to recover the microwave frame signal. This frame signal is then processed through de-multiplexer to recover the N number of E1 signal and other service signal. The monitor unit in the equipment is controlled by the CPU (central processing unit) to function as: monitoring, controlling, dispatching, alarming, processing and indicating signals etc. Based on the statistical result of BER test in de/multiplexer, we have 1E-3BER, 1E-6BER and frame loss signals. Digital service adopts the Analog rule of 64kbps and PCM (Pulse Code Modulation) decoder method to service communication, complete address selection and full address function. Through simulation transmitting and receiving, to complete the multiple categorized public affairs connection. The dialing mode adopts DTMF system. System network management uses PC machine of above PII operating system.   Under WINDOW environment’s SNMP network management software, it is possible to hold communication through the same equipment, collect all the equipment’s status in the network and select records for printing. The introduction of animation design makes the network topology and equipment selection status crystal clear.
5.8GHz PDH User’s Manual  5 3. Technological Characteristics Traditional digital microwave equipment generally transmits E1 signal only, so there is always the need to apply for frequency channel because of technological limitations. In recent years, there is a dramatic change in the structure, composition and application of digital microwave communicative equipment. The traditional system of transmission has been changed to the integration of transmitter and receiver as well as from fixed frequency to the possibility of frequency conversion from low to high frequency band. In view of the high frequency digital microwave communication system’s new changes and additional newer characteristics, we had already improved the traditional system to a great length. K-Best’s PDH system has the following technological characteristics: -- high frequency band: 5.8、13、15GHz to 26GHz -- complete capacity: 2*2Mbps、4*2Mbps、8*2Mbps、16*2 Mbps -- flexible interface: suitable for multiple network and business connection -- IDU and ODU unit connected by a single IF cable up to 300m length, thereby, decreasing the RF transmitting loss and increasing the receiving signal-to-noise ratio (S/N) -- channel conversion, flexible spread network and least backup support -- digitally advanced QPSK or 16QAM de/modulation -- powerful monitoring function: simple and easy to operate LCD display. With the overall status display and loopback test function, subscribers can easily maintain the system without the need of special equipment to ascertain where malfunction has occurred -- improved SNMP network management system suit a lot of different topological structure. It can manage up to 255 number of station equipments and also extend the monitoring support to other microwave equipments -- quick and easy installation -- equipment adopt a considerable amount of advanced technology and modularity to design the structure which is highly reliable, small, artistic, quick to produce and easy to maintain. -- frequency bandwidth and spectrum transmitting RF spurious fits the specifications
5.8GHz PDH User’s Manual  6 4.  Product Overview 4.1 IDU  Front Panel            Rear Panel   4E1 Modem         Transmission Line                     Power Cord      A  B C  D E  F  H  K  M G  I  L J
5.8GHz PDH User’s Manual  7 4.1.1  Functions A. LCD Display: Display the normal working temperature, receiving power and BER.                   B. LCD Control: LCD glows under normal working condition. If there is an alarm, the LCD back light will automatically glows for 2 minutes and display the alarming status. The buzzer goes off until it is turn off. To shut off the buzzer temporarily, press the monitor control. LCD will display a crossed off speaker sign. Until and unless the alarm is shut off, never switch on the buzzer manually. Alarm display goes off gradually.  C. LED: LED glows on switching the power ON. LED display green light under normal working condition and red light under critical alarming condition. D.  Service Phone Interface: Service between the stations. Insert RJ-11 into any analog phones and dial the IDU DSC number. If there are more than one equipments in the same network, you may dial “***” and group connection will be connected. E.  Reverse E1 connector (BNC): 2E1  2*Tx/Rx, 4E1  4*Tx/Rx, 8E1  8*Tx/Rx, 16E1 16*Tx/Rx. F.  IF Transmission Port (N-Type 50Ω): Transmission contents include transmitter 310MHz, receiver 70MHz, monitoring signal 11.0592MHz, DC -48V/1A. Maximum transmission 100M when using N-type connector’s RG-5 cable. Maximum transmission 200M when using N-type connector’s RG-8 cable.   ESC =  exit ALT = switch functions Left = left arrow Right =  right arrow OK = confirm Under normal working condition, display the indoor and outdoor temperature, receiving power and online BER. The display refresh every 1~2secs.
5.8GHz PDH User’s Manual  8             E1 modem without IF cable connection  G. Monitor port (NMS1): Connect the COM1 or COM2 (RS-232) of the computer to this port. Open the Arbeit NMS working window to function as the PDH remote terminal display. Other than monitoring the local IDU and ODU, it may also monitor the remote equipments.                       Transmission Line (DB9 male + DB9 female)      N-type connector’s RG-5 cable
5.8GHz PDH User’s Manual  9   E1 Modem without transmission line      E1 Modem with transmission line    H.  String Connection Port (NMS2): When there are more than two sets of equipments in the local stations, connect the IDU-NMS2 of this equipment to the IDU-NMS1 of the other equipment. When the NMS2 are connected, the service telephone between these equipments is put into function. I.  Data Transmission Port (AUX): Use the WINDOWS HyperTerminal functions as given in Section 9.2. Connect the COM1 or COM2 (RS-232/DB-9) of the pc’s to this port for simple file and data transmission. J.  Environment Detection Port: Allows users to fully monitor the central controlling room for the local station. For example: In the absence of human control in the remote stations, the central controlling server is able to receive all fire alarms, power supply etc. information. It can also control the light switches, oil switches etc. It totally realizes the possibility of an intelligent management. All together, there are 8 input ports and 4 output ports.   DB-25 pins for the Environmental Detection Port
5.8GHz PDH User’s Manual  10DB-25 Description  DB-25  Description 1  Input 1  14  Shield Ground 2  Input 3  15  Input 2 3  Input 5  16  Input 4 4  Input 7  17  Input 6 5  Shield Ground  18  Input 8 6  Shield Ground  19  Shield Ground 7  Output 1 C  20  Output 1 NC 8  Output 1 NO  21  Output 2 C 9  Output 2 NC  22  Output 2 NO 10  Output 3 C  23  Output 3 NC 11  Output 3 NO  24  Output 4 C 12  Output 4 NO  25  Output 4 NC 13 Shield Ground      K. Grounding connection L.  Safety Wires 250V/2A M. Power Switch N.  Power Input Port: -48V/1A DC            E1 Modem Power Terminal                  Connection to Power Terminal    ( white black -;red + )                     E1 Modem with connection
5.8GHz PDH User’s Manual  11 4.2  ODU        C A B D
5.8GHz PDH User’s Manual  124.2.1  Function A.  RSSI Status: while setting up the equipments in longer distance range, in order to conveniently adjust the antenna, we can switch on the BNC 50ohm terminal’s resistance rotator. Use a 3in1 use voltmeter to measure the RSSI voltage and potential. Please refer to the table given below. Higher the voltage, better the antenna’s elevation. B.  Power Indicator (LED): ODU power indicator light. When all the connecting cables are well connected, switch ON the IDU Power. Under normal working conditions, the ODU’s LED display green light. LED is red if there is no connection at all. C.  Antenna Port: after properly fixing up the Antenna, use a moderate length N-Type connector’s cable of 50ohm to connect to this port. D.  IF Port: this connection port and IDU-IF are connected by coaxial cable. The maximum length of N-Type connector’s RG-5 cable is 100M. The maximum length of N-Type connector’s RG-8 cable is 300M. The transmitting contents include transmit 310MHz, receiver 70MHz, monitor signal 11.0592MHz and DC -48V/1A。  ※ After cable connection, please entwine waterproof tape at the connection point of the ODU edges at the C and D port. This prevents rain or humidity from the equipment.
5.8GHz PDH User’s Manual  13 4.3    Data Transmission Port Guide A. Click Start Æ Programs Æ Accessories Æ Communications Æ HyperTerminal to open the HyperTerminal folder.   B.  Enter a name in the Name blank, then press OK or in the HyperTerminal folder, double-click on the HyperTerm icon to display the Connection Description window.           Fig.1   C.  In the Connect To window, select the Direct to Com1 option in the Connect Using field. Click on the OK button to open the Connect To window and to display the COM1 Properties window.   Fig.2  D.  In the COM1 Properties window, select the following options:
5.8GHz PDH User’s Manual  14E.  Click on the OK button to open the StandardConfig--HyperTerminal application window.   Fig.3  At this point, the HyperTerminal window provides monitor mode access to the terminal concentrator. Please refer to WindowsXX User’s Manual.
5.8GHz PDH User’s Manual  10  5. Interface  5.1  Rear panel E1 interface may be of 75ΩBNC interface or 120ΩRJ-45 interface. User’s can flexibly choose between these two. Beside the standard E1 interface, the equipment also provide V.11, V.28, service, monitor, computer signal communicating data port, loopback test port, etc. This provides the subscribers to conveniently fully monitor the controlling room through this equipment. For instance, from the central controlling room, we can get the information regarding the temperature of the mounting machine, room temperature, fire alarm, power supply, etc. and also from the central computer, we can monitor different functions such as light switches, oil switches etc. This makes the realization of an overall intelligent management of an unguarded station possible. This equipment has 8 input modes that is optically isolated, plus 4 power relay output mode.  5.2 Front panel  5.2.1  Public telephone Public telephone plays a significant role in this kind of communication or in areas with one and only communication means as in microwave equipment’s application in mountainous areas and underdeveloped areas. Other than possessing the function of selective calling, entire calling etc. it also has the following most distinguishing features: whole tone service like dial tone, engage tone, out-of-order tone etc. Users do not feel much difference in using public phone from local call center service because it is very user-friendly and fits all the demands of different users. Network management software is used to set up the public telephone numbers from the local station. Dial tone: When dialing from the local station, you’ll hear the same dial tone as any general telephones Engage tone: The repeating ring tone is 2±0.2s ring and 4±0.4s break Ring tone: Same as the engage tone
5.8GHz PDH User’s Manual  11 Out-of-order tone: When there is an out-of-order service or lost of signal service, it will ring the out-of-order tone at 500±50ms, 230ms±70ms and then break connection Busy tone: Continue to redial at an exchange of 500ms±50ms    5.2.2    Definition of the IDU LCD Panel keys          ESC   ALT        Left    Right   OK   For the LCD to fully display the system’s status and perform those simple set up operations, try to make use of the above-mentioned five function keys to carry out the operations.  LCD displays the contents and different set-up entries. As described below, please apply as mentioned. IDU LCD Display ESC =  exit ALT = switch functions Left = left arrow Right =  right arrow OK = confirm
5.8GHz PDH User’s Manual  12I/O: Temp 4E1R/T: Level BERAlarm InfoR/T: Level BERNot Alarm AlarmIDU LCD Display StatusIDU Info ODU Info TEST Item Remote Info1.Local ID: n2.DSC No.: n3.IDU: nE14.Code: AMI/HDB35.ATPC: E/D6.EXP_RSL: n dBm7.I-Temp: n ℃8.Buzzer: On/Off1.RF CH/Freq2.TxL_Set: n dBm3.Tx-Mute: on/off4.O-Temp: n ℃1.T12_Loc-Loop: E/D2.T12_Rem-Loop: E/D3.T12_PRBS:4.Error_ADD:5.Ber_Clear:6.Acc_Error:7.IF-Loop: E/D8.RF-Loop:E/D9.Close-Test1.Local ID: n2.Far-end:   Alarm/OK/Loss3.R-Status:   Test/Normal/LossUnder normal condition (no alarm), the LCD displays as below:  1.  First line of the LCD display - On the right hand side, in every alternate 1~2 seconds, it displays the I-Temp: xx.x stands for IDU temperature. O-Temp: xx.x stands for ODU temperature. On the left hand side, 4E1 stands for the activity measure. 2.  Second line of the LCD display - On the right hand side, in every alternate 1~2 seconds, it displays the R: xxx stands for the online receiving power in real-time. T: xxx stands for the online transmitting power in real-time. On the right hand side, it displays the bit-error rate (BER).    Bit Error Rate (BER): The conversion formula for accumulated bit errors is   BER = (n/EN*S).
5.8GHz PDH User’s Manual  13where, n = number of times of bit error; EN = rate of the equipment, E1’s rate is 2.048M;S = working time ( in seconds). For example:   Present bit error times is 3, working time is 2 minutes and system interface is E1      BER = (3 / (2.048 * 106 * 2 * 60)) = 1.22 E-8 Present bit error times is 1000000, working time is 4 minutes and system interface is E1      BER = (566 / (2.048 * 106 * 4 * 60 * 60)) = 3.39 E-5  Under warning/alarming condition, the LCD displays as below:  Now press the OK button of the panel. It will display the alarm message. Press the Right/Left button of the panel. The LCD displays the present alarm/warning message.
5.8GHz PDH User’s Manual  13 For example:        Whenever there is an alarm, the LCD back light will light for 2 mins. and the beeper sounds goes off. Other than removing the alarm status or switching off the beeper status, we can also switch off the beeper by pressing the ALT button. To switch on the beeper, please enter the IDU Info/Buzzer: ON/OFF.    1. Message in the next page 2. Press this button to read the next page 3. The first line of the LCD shifts towards the left
5.8GHz PDH User’s Manual  14 5.3  LCD definition & Operation:  IDU Info   A1.  Local ID:    Display the local equipment’s address. In the same link route system, there can be a maximum connection of 255 equipments. NMS software is used for the equipment’s initial set-up. This function is used for checking the present local end equipment’s address.   A2.  DSC No.: n    Display the local equipment’s service telephone number. In the same link route system, there can be a maximum connection of 255 service telephone. NMS software is used for the service telephone’s initial set-up. This function is used for checking the present service telephone number.
5.8GHz PDH User’s Manual  15A3.  IDU: n*E1    Display the number of E1 equipments. If it displays 8*E1, it means that the equipment has eight E1 interface.   A4.  Code: AMI/HDB3     Display the local end’s IDU dispatch model number. After pressing the OK button, use the Right/Left button to choose the model number. At present, you may select either of the two numbers: AMI or HDB3. AMI: AMI (Alternate Mark Inversion) is a synchronous clock encoding technique which uses bipolar pulses to represent logical 1 value. A logical 0 is represented by no symbol and a logical 1 by pulses of alternating polarity. Example of AMI encoding The pattern of bits " 1 0 0 0 0 1 1 0 " encodes to "+ 0 0 0 0 - +" HDB3: HDB3 (High Density Bipolar Order 3 Encoding) is based on Alternate Mark Inversion (AMI), but extends this by inserting violation codes whenever there is a run of 4 or more 0's. This and similar (more complex) codes have replaced AMI in modern distribution networks. The purpose of this is to prevent long runs of 0's in the data stream, sometimes called a "run length limited" code. Encode any pattern of more than four bits as B00V, where B is a balancing pulse. The value of B is assigned as + or - , so as to make alternate "V"s of opposite polarity. The receiver removes all Violation pulses, but in addition a violation preceded by two zeros and a pulse is treated as the "BOOV" pattern and both the violation and balancing pulse are removed from the received bit stream. This restores the original bit stream.
5.8GHz PDH User’s Manual  16Summary of HDB3 encoding rules  Transmitted Data   HDB3 Encoded Pattern  0  0  1  Alternate Mark Inversion (AMI)  0000   000V (three 0's and a violation)  0000 0000   B00V B00V HDB3 is one of CCITT’s recommended uses.  Example 1 of HDB3 encoding The pattern of bits " 1 0 0 0 0 1 1 0 " Encoded in HDB3 is " + 0 0 0 V - + 0 " (the corresponding encoding using AMI is " + 0 0 0 0 - + ").. Example 2 of HDB3 encoding The pattern of bits " 1 0 1 0 0 0 0 0 1 1 0 0 0 0 1 1 0 0 0 0 0 0 " Encoded in HDB3 is " + 0 - 0 0 0 V 0 + - B 0 0 V - + B 0 0 V 0 0 " which is: " + 0 - 0 0 0 - 0 + - + 0 0 + - + - 0 0 - 0 0 " (the corresponding encoding using AMI is " + 0 - 0 0 0 0 0 + - 0 0 0 0- + 0 0 0 0 0 0 ").    For example: modifying E1 transmitted HDB3 code to AMI code 1.  Enter IDU Info/Code: sub-menu. Press OK.  2.    Press the Right/Left button to change HDB3 to AMI. Press OK.  This sign shows you may use the Right/Left arrow to select the functions
5.8GHz PDH User’s Manual  173.  Enter the password verification. Enter the 6-digits system password. Use ALT to change to different functions. P = Place A = Adjust Press OK.      ※  For the password, enter as described in NMS guide.  4.  Error Password is display on the entering the wrong password. It will not save the wrong password. This will be display for 5~10sec. and then return to the main function display.  ※  Use NMS to setup the password. LCD does not allow password correction.  A5.  ATPC: En/Dis:(Retain)   P mode,   use the Right/Left button A mode, (0~9) digits, use the Right/Left button
5.8GHz PDH User’s Manual  18A6.    EXP_RSL: - n dBm:(Retain)   A7.  I-Temp: n     Display the local end’s ODU working temperature.   A8.  Buzzer: ON/OFF     Display the buzzer switch to ON/OFF.         Press OK to enter the setup function This sign shows you may use the Right/Left arrow to select the function OFF. Press OK
5.8GHz PDH User’s Manual  19ODU Info   B1.  RF CH/Freq Display the present ODU RF channel and frequency range.     B2.  TxL_Set: n dBm Display the transmit power, n = 5~22dBm.   B3.  Tx-Mute: ON/OFF To set the PA to ON/OFF. Press the OK button after selection. Use the Right/Left button to select ON/OFF, then press OK.
5.8GHz PDH User’s Manual  20B4.  O-Temp: n Display the local end’s ODU working temperature.    TEST Item  ※  Loopback mode. Note: system allows only one kind of loopback at a time  C1.  Tn_Loc -Loop: En/Dis Perform loopback test in the local end for the convenience of testing the local end equipment’s stability. Use the Right/Left button to select the local E1 interface of T1~Tn subsidiary route. Press the OK button. The Right/Left button is also used for selecting En/Dis. En = enable the execution of local loopback test. This function can also be used with external connection to E1 transmission for testing any malfunction in the E1 interface.   ※  Note: This function can not be used with the PRBS provided for testing. For example: i)  To set up the T2 of E1 to local loopback mode, enter \TEST Item\T2-L-LP, press OK.
5.8GHz PDH User’s Manual  21ii)  Use the Right/Left button to change Dis (Disable) to En (Enable). Press OK.   iii)  It will display the enter password verification. Enter the system 6-digits password. Use ALT to switch between the different functions. P (Place): shifting/placing the position using the Right/Left arrow A (Adjust): adjusting the digits from 0~9 using the Right/Left arrow. Press OK to complete the settings.  ※  For the password, enter as described in NMS guide    Local end: While tributary 1 is in local loopback mode, the right bottom side displays an “L”. The LED displays an orange glow.
5.8GHz PDH User’s Manual  22Remote end: The right bottom side displays a loopback sign.    C2.    Tn_ Rem -Loop: En/Dis Perform loopback test in the remote end for the convenience of testing the local end equipment’s stability. Use the Right/Left button to select the local E1 interface of T1~Tn subsidiary route. Press the OK button. The Right/Left button is also used for selecting En/Dis. En = enable the execution of local loopback test. This function can be co-operated with the IDU PRBS (C3) function for the loopback test, as well as external connection with E1 equipments for transmission test. ※  Note: while executing PRBS, the local and remote equipment will display both the local and remote’s accumulated bit error.  Local end: While tributary 1 is in local loopback mode, the right bottom side displays an “R”. The LED displays an orange glow.   Remote end: The right bottom side displays a loopback sign.
5.8GHz PDH User’s Manual  23C3.  Tn_PRBS12: En/Dis Use Pseudo Random Code to test the E1 signal transmission. Along with the remote loopback, IF loopback, normal link route equipment and stability of testing equipments, Press the OK button. Use the Right/Left button to select Enable/Disable, and then press OK. On using this function, the LCD will display all the accumulated BER.
5.8GHz PDH User’s Manual  24 Pseudo-Random Bit Sequence (PRBS):   Random noise was first regarded as an element that damages the quality and quantity of communicative signals in communication technology. The random noise in signal channels often distorts the simulated signal produced or bit error to appear upon the demodulation of digital signals. At the same time, it is also one of the elements that limit the channel capacity. Consequently, human’s early attempt was to remove or lessen all the pseudo noise in the communication system. Nonetheless, some of them decided to obtain all these pseudo noise. For example, communicative equipments or systems testing in laboratory require an addition of certain noise. So it is necessary to produce/obtain noise here. In the late 1940s, along with the communication theory, Claude Shannon pointed out that under certain conditions, for the most effective communications, must adopt signals containing the statistical property of white noise. Besides, in order to achieve communications of high reliability and privacy, we must use random noise. However, the biggest difficulty faced in using random noise is that it is not easy to repeatedly produced and processed. Until the 60’s, the pseudo random noise came about and solve all these problems. Pseudo random noise poses statistical property similar to random noise. At the same time, it can be repeatedly produced and processed easily. It has increasingly been extensively use practically because it poses the advantages of random noise and none of its disadvantages. In today’s world, it has been extensively used in digital circuit produced periodic series (after filtering). In the future, this shall be called the periodic series or the random series. Pseudo random sequences are generated using a binary shift register with taps that are modulo-2 added together and fed back to the register's input. The name commonly
5.8GHz PDH User’s Manual   25 used for this simple circuit is linear feedback shift register, or LFSR. Another type is known as the Non-Linear Feedback Shift Registers. Only certain combinations of feedback taps will result in maximal-length sequences, called m-sequences. These are the longest sequences possible given a specific shift register size, and they have many desirable properties. If the register size is m stages, the length of the m-sequence will be 2m-1. Nowadays, the equipments used are mostly PRBS of m-sequence:    x15 + x + 1, 100003.       C4.  Error_ADD: ? Bit error is produced each time the bit error transmission test is started. This function is for the convenience of online bit error test and for displaying normal loopback test. The bit error can also be added manually. Press the OK button to add one times of bit error.   C5.  Ber_Clear: ? Clear all accumulated bit error on starting the bit error transmission test: Press the OK button.
5.8GHz PDH User’s Manual   26   C6.    Acc_Ber: num E -n Display all the up-to-date accumulated bit error on starting the bit error transmission test.        C7.  IF-Loop: En/Dis Perform loopback test from IF interface for the convenience of testing the IDU’s stability. Press the OK button. Use the Right/Left button for selecting either En/Dis (En: Enable / Dis: Disable). Press the OK button again to start the execution of this function. This function can be co-operated with the IDU PRBS (C3) function for the loopback test, as well as external connection with E1 equipments for transmission test.
5.8GHz PDH User’s Manual   27 For example: i)  Enter \TEST Item\IF-Loop: En/Dis. Press OK.  ii)  Use the Right/Left button to switch Dis to En. Press OK.  iii)  Enter password using the same method as in C1-Tn_Loc-loop: En/Dis.  While IF-Loop is in execution, the right bottom side will display an “I”. The LED display an orange glow.  C8.  RF -Loop: En/Dis Perform loopback test from RF interface for the convenience of testing the IDU and ODU stability. Press the OK button. Use the Right/Left button for selecting This sign display the IF-Loop under
5.8GHz PDH User’s Manual   28 either En/Dis (En: Enable / Dis: Disable). Press the OK button again to start the execution of this function. This function can be co-operated with the IDU PRBS (C3) function for the loopback test, as well as external connection with E1 equipments for transmission test. For example: i)  Enter \TEST Item\RF-Loop: En/Dis. Press OK.  ii)    Use the Right/Left button to switch Dis to En. Press OK.  iii)  While RF-Loop is in execution, the right bottom side will display an “H”. The LED displays an orange glow.    C9.  Close-Test: Y/N Close all testing procedure.
5.8GHz PDH User’s Manual   29  Remote Info  D1.  Local ID: n Display the address of the remote equipment; n=1~255. It is possible to check the remote end’s present ID address.    D2.  Far-end: Alarm/OK/Loss Display the connection status of remote end equipments. It is used as a function of signal monitor for the determination of its source.   Alarm: remote monitor function fails  OK: in connection Loss: R_MON signal loss  D3.  R-Status: Test/Normal/Loss
5.8GHz PDH User’s Manual   30 Display the system present working status. It is possible to check the base station at the opposite end as well as the status of whether there is any online test is carried out upon the execution of this function.   Test: remote end in testing status   Normal: normal working condition Loss: R-Status signal loss
5.8GHz PDH User’s Manual   31 6.  Environmental Condition 6.1  Cable     Intermediate Frequency, IF Cable: RG-8 ≤200m         Radio Frequency, RF Cable: Insertion Loss ≤1dB  6.2  Temperature Radio Frequency, RF temperature: -30 to +60    6.3    Voltage and DC power consumption Voltage: -36∼-78Vdc DC power consumption: <20W  6.4  Humidity Relative humidity: 10%∼95%
5.8GHz PDH User’s Manual   32 7.  Software Installation a) Click Open the CD-ROM folder containing the monitor software. The following window appears:   b) Click Open the folder “Arbeit v1.xx”. Click twice to execute the “setup.exe” file.    c) The setup welcome window will appear.  d) Click the “OK” button. Install the software to any desired folder by clicking on the “Change Directory” button.
5.8GHz PDH User’s Manual   33    f) Click the button “確定” after the successful completion of software installation.
5.8GHz PDH User’s Manual   34 8.  Arbeit NMS software 8.1  Open “Arbeit” There are two ways to open the program Arbeit: i.      Click on the StartÆ Programs Æ Arbeit. ii.  Open File Manager Æ Program Files Æ Arbeit Æ Arbeit.exe.
5.8GHz PDH User’s Manual   35 8.2  Login After executing the program Arbeit, Click on the menu bar “Monitor”. Select “Login”  In the Login window, please enter “User name” and “Password”.  The system already has some pre-set user name and password, which are given below: # User name Password Function Configuration    initialize  initialize  Initial setting for single machine User  dd  2  General users and station maintenance users Administrator system  system  Administrator, can add new users System Test  loopback  loopback System test Superuser andy  andy  Superuser, can use all the functions
5.8GHz PDH User’s Manual  36 8.3  Initialization Login the local end initialization mode as User Name:initialize  Password:initialize. In the Main Window, select Superuser Æ Equipment Setting. Another initialization window will appear with five different working mode: IDU Setting  、ODU Setting、Alarm Setting、Cross Connecting、User I/O Setting.  8.3.1  IDU Setting While setting the below functions, first modify or add any new settings, then press Send Setting to save it in the Status. It is also saved in the IDU equipment. The setting will now be shown on the window Status. Press Check to check any settings made. It will read all the data from the IDU. Exit the window if there are no error settings. i.    IDU Address: Each and every E1 modem in the network has its own unique IDU Address for different purpose and ease of setting. While setting up the station, all initialization must be done here first. If initialization is not set accordingly, it will not work properly. As given the figures, we first enter “2” in IDU Address. Press Send Setting to confirm. ii.  Link ID: Link ID might have similar equipment close by if it is kept in the same environment. In order to prevent wrong connection, it is strongly advised to enter a differentiating Link ID. Check button: Read all the IDU setting and to check whether it has been written in.   Password Change button: Edit initial login and password. Exit button: Exit and close the initialization mode window.                      Link ID: 1 Link ID: 2 X no link Station A    Link ID: 2  Station B    Link ID: 2 Station A    Link ID: 1  Station B    Link ID: 1
5.8GHz PDH User’s Manual   37  DSC No:Enter any number between 0~255 for digital service telephone number setting. Note that the DSC number should be different from the Link ID. On the right side of the IDU panel, there is a RJ-11 connector meant for analog telephone, which is used for all phone connection in the route with the base station.   Panel PWD:This function is not open to all users owing to the fact that while setting the IDU in the local end, some of the functions are still in process which will cause the full breakdown of the machine. If necessary, enter the IDU password, which must only be 0~9 digits, ranging from 0~999999. A.T.P.C:Automatic transmitting power control Expected RSL:Automatic transmitting power control parameters Code Format:IDU transmission encoding format AMI or HDB3 BER Alarm Threshold:BER alarm setting: E-5、E-4、E-3 etc. Check:Check all the IDU setting data Exit:Exit the initialization mode after all IDU setting.
5.8GHz PDH User’s Manual   38 8.3.2  ODU Setting Channel No:Set ODU RF transmitting and receiving power. The frequency channels used are as follows: 4E1     1 5730.5 5737.5 5822.5 5829.5 2 5738.5 5745.5 5830.5 5837.5 3 5746.5 5753.5 5838.5 5845.5 Unit:MHz RF Power:Set ODU transmitting power, range 22~5dBm。 SSPA:Switch ON/OFF the ODU power amplifier (PA On/Off)。                     8.3.3  Alarm Setting Under normal working condition, if the IDU goes into a critical state, the alarm will start beeping. However, in some cases like if the administrator considers the Link ID unimportant, s/he may tick “masked” and turn off all the alarm functions.   Link ID fault alarm – local station receives the wrong Link ID. BER alarm – Bit error alarm ODU Tx_POW alarm – ODU Output Power alarm Tributary x loss alarm – IDU cannot find the tributary signal.
5.8GHz PDH User’s Manual   39         8.3.4  Cross Connecting Under normal working condition, with the need of adjusting the controlling room channel, the local and remote end E1 Interface have certain asymmetric variation. The following diagram shows the 4E1 equipment cross connection between local end, IDU A, and remote end, IDU B.
5.8GHz PDH User’s Manual   40 1234123412341234ABID U  A IDU B IDU A IDU B 1234123412341234CDID U  A ID U  B ID U  A ID U  B Fig. A  Normal connection mode Fig. B  Local and remote port1 & port2 in cross connection mode and port3 & port4 in normal connection mode Fig. C  Local port 1 connected to remote port1 & port 2. Local and remote port3 & port4 in normal connection mode Fig. D  Local and remote port in cross connection mode between ports 1&4, 3&1 and 4&3              8.3.5  User I/O Setting Besides the standard E1 interface, there are the environment monitor and control port. This allows users to fully control the controlling room from the local end. For example: If there is no manual control over the remote end, it is possible to have all the temperature, alarm, Local end Remote end
5.8GHz PDH User’s Manual   41 power supply etc. data from the central controlling computer. The central controlling computer controls most of the functions as well which made knowledge management possible. The equipment has 8 User Input and 4 Relay Output.
5.8GHz PDH User’s Manual   42 8.4  Superuser Login the link route setting mode as User Name:superuser  Password:8. In the Main Window, select Superuser Æ Network Setting. Another initialization window will appear with five different working mode: Change、Delete、Add.、Close、OK  Add. – First select Add. to add new station.   Press Accept after entering all the necessary information. Enter equipment address Enter station name
5.8GHz PDH User’s Manual   43     1.  Enter “aa” in the Name and “1” in the Address dialog box.   Note: the station name must not exceed 30 characters or numbers. 2.  Press “Add.” to enter the second data. Enter “bb” in the Name and “2” in the        Address dialog box. Every station has its own address after the “Initialize” setting. First, select Add. , then choose the corresponding Address. In the Station Name, enter a different name. It will be displayed on the Monitor and on the IDU-LCD.
5.8GHz PDH User’s Manual   44 Arbeit Main Window, added 0 station:  Arbeit Main Window, added 2 new stations:  The stations position in the above diagram is a random result. Right click on the station and move it without releasing the mouse and place it to any desired position.
5.8GHz PDH User’s Manual   45 Under normal connection, the station icon will display its working status. Green glow = normal connection Red glow = connection, with warning alarm Orange glow = test state Grey glow = no connection             Move the mouse to the station icon;it will display the station name and address
5.8GHz PDH User’s Manual   46 Now let us introduce some other functions of the link route station setting:  Alarm Temperature Threshold:     Set the IDU&ODU secondary alarm temperature range. Enter the desired parameters in the upper and lower IDU& ODU temperature alarm threshold dialog box. When the temperature is higher than or lower than this threshold, the system alarm will start beeping. The system has its own Operating Temperature threshold as well. As shown in the Station Setup window, the IDU upper and lower Temperature threshold is +50 and -5 respectively and the ODU are +60° and -30° respectively. The threshold can be set between these two upper and lower thresholds. The upper threshold must not be too low and the lower threshold must not be too high, if it is NOT so, the alarm will go off every now and then even if all the setting are correct.          Number Automatically generate a number from 1~255 for the convenience of calculating the number of stations.
5.8GHz PDH User’s Manual   47 Del.&Add. The Del.&Add. button is used for adding or deleting any stations.   For modifying any stations data, select the particular station and modify its content. Press OK after completing. Terminal Station Base station in a terminal end mode. The stations are in a point-to-point connection mode.   Center Station Base station acts as the Center station. When there are more than two equipments in a base station, please select this type of mode. We can use the IDU Net port function only if we used it in Center Station mode. Using Arbeit, it is possible to see all the equipment’s route in the station by concatenating all the monitoring information of the station. 每個Base station can have NOT more than ten Center. Extended station link route can be a maximum of 255. This mode can also be called the star topology station setting mode, as illustrated in the following diagram:  Initialize Stations link route initialization mode. This function can randomly change the route of the stations provided it is in connection mode.
5.8GHz PDH User’s Manual   48 8.5  System Setting In the Main Window, select System Management Æ System Setting. Another initialization window will appear with three different working mode: Background Setting、COM Port Setting、Record Saving Time.     8.5.1  Background Setting  In System Setting, we use the Background Setting tab to edit the router map. For example: street, building, station setting etc. Save the file in *JPEG format after editing. In Arbeit folder, we can open the picture file again for the easy modification. In the following diagram, for example, we open the 03.jpg file, it will show the following:
5.8GHz PDH User’s Manual   49   After opening the 03.jpg file, we see a preview of the picture file. Press Accept button to use the picture file as the background setting of your desired route. Press Clear button to remove the background setting.
5.8GHz PDH User’s Manual   50 Example: Selected background setting   8.5.2  COM port Setting  In the COM port Setting tab, you can select a COM port as the communication port of NMS. Press the Accept button after selection.
5.8GHz PDH User’s Manual   51 8.5.3  Record Saving Time  Select the saving time of the alarm records: 1/2, 1, 2, 3, or 5 years. Press the Accept button after selection.  8.6  User Setup In the Main Window, select System Management Æ User Setup.  Note: The higher the grade (with different login account), the more the function is allowed. Superuser is the highest grade. The following table shows the function allowed for each grade: Grade Login  User Administrator System Tes t   Configuration Superuser Superuser  ; ; ; ; ; Administrator  ; ;     System Test      ;   Configuration       ;  User  ;
5.8GHz PDH User’s Manual   52  Edit User Name or Password: Click on the User Name “dd”. Press the Change button. The following dialog box appears. You may now change the old user name to a new one. Press Next to continue.    A new dialog box appears to confirm a new password. Press Accept button to write the data.
5.8GHz PDH User’s Manual   53 8.7  System Test In the Main Window, select System Management Æ System Test. The System Test window has the following functions: Local Loopback、IF Loopback、RF Loopback、Remote Loopback、PRBS Test. Note: Check all online communication status while performing any of the loopback functions. Be careful to check if there is any broken link.
5.8GHz PDH User’s Manual   54  8.7.1 Local Loopback  Local Loopback: Under the local loopback mode, it is easier to detect any malfunction at the E1 interface. Testing equipment is required while detecting because on the execution of this function, the testing signal cannot enter MOD, so it is not possible to use PRBS to detect. This function setting is done through the NMS or the LCD display button.     In the System Test window, tick the Setting column for Tributary1. Press Accept Setting. The IDU’s first E1 interface is now performing the local loopback test. There can be multiple selection of the test. Press Clear All Test to stop all the settings performing the test.  Local Loopback   8.7.2 IF Loopback
5.8GHz PDH User’s Manual   55 IF Loopback: Under the IF Loopback mode, a self-detection test on any IDU components malfunction is carried out. This function setting is done through the LCD display button.      IF Loopback  This function is performed only through the IDU LCD panel.  8.7.3 RF Loopback  RF Loopback: Under the RF Loopback mode, a self-detection test on the working conditions of both the IDU and ODU is carried out. This function setting is done through the LCD display button.      RF Loopback
5.8GHz PDH User’s Manual   56  This function is performed only through the IDU LCD panel.  8.7.4 Remote Loopback  Remote Loopback: Under the Remote Loopback mode, a self-detection test on the whole loopback from local to remote is carried out. This function setting is done through the NMS or the LCD display button.    Remote Loopback
5.8GHz PDH User’s Manual   57  While performing remote loopback function test, first select the testing tributary. Press Accept Setting to execute this function. Press Close All Test to end the test.   8.7.5 PRBS Test  PRBS Test: Under normal working condition, other than the normal BER test, the PRBS function can be used as well to test the mono test accumulated BER and PRBS test stability of the system. While detecting, the PRBS function needs to be started. This function setting is done through the NMS or the LCD display button.    PRBS Test
5.8GHz PDH User’s Manual   58   8.8  System Record In the Main Window, select System Record. Another initialization window will appear with two different working mode: Alarm Record、Login Record.  8.8.1  Alarm Record In the Main Window, select System Record Æ Alarm Record.    The following window appears: All the alarm record in the network will be recorded in here.
5.8GHz PDH User’s Manual   59
5.8GHz PDH User’s Manual   60 Alarm record sorted by date: In Search Way, tick By Date.  Alarm record sorted by station: In Search Way, tick By Station    Press the Select All button to select all the alarm record. Press the Save button to save the files. The following Save As window will appear. Select the desired folder and file name. Press the Save button. The file will be saved as *.txt. You may use any word processor to open the file.
5.8GHz PDH User’s Manual   61  Single Deletion: Select the record you need to delete. Press the Delete button. Overall Deletion: Press the Select All button and press the Delete button.  8.8.2  Login Record In the Main Window, select System Record Æ Login Record. Another initialization window will appear.  Select the record you need to delete. Press the Delete button.
5.8GHz PDH User’s Manual   62 8.9  Help
5.8GHz PDH User’s Manual   63 8.9.1  Help Window You can either select the topics from the Contents or enter keywords to search for specific information.                      8.9.2  About Arbeit Check Arbeit version.
5.8GHz PDH User’s Manual   64 8.10 Monitor 8.10.1  Network Monitor In the Main Window, select Monitor Æ Network Monitor.
5.8GHz PDH User’s Manual   65 Network Monitor monitors all the station link route information as shown in the following diagram: Equipment*2E1Equipment*2E1Equipment*2E1Equipment*4E1Equipment*2E1Equipment*2E1Equipment*4E1Equipment*4E1Equipment*4E1Equipment*2E1Equipment*2E1Equipment*2E116*E1監控Desktop PCMax Equipment 255 In the above Network Monitor window, click on the Equipment Status button. The following dialog box appears:    Green = normal; Red = alarm; Grey = lost; Orange = test
5.8GHz PDH User’s Manual   66 Equipment Status Unit Status  Description Mod Modulation alarm Dem  Demodulation cannot detect the pulse DSC  Abnormal service signal IDU Mux / Demux  De/modulation alarm ODU M & C  ODU control panel signal loss PLL-TX  RF TX local oscillator lock malfunction PLL-RX  RF RX local oscillator lock malfunction SSPA  Transmitting power alarm PA_I PA alarm ODU TX_POW  Transmitting power alarm and relay alarm if above ±2dB Link ID  Link ID error Far End Far End Equipment  Far end equipment alarm Tributary #n AIS  IDU detect tributary n with all signal as 1 Tributary #n LOS  IDU detected tributary n with no signal input Input Traffic Tributary #n no response  IDU cannot detect any tributary status  In the above Network Monitor window, click on the User I/O Status button. The following dialog box appears:   Input = Input port status; Output = Relays output port status
5.8GHz PDH User’s Manual   67 Select the Equipment Setting tab beside the Information tab, it will show the following information:   Equipment Setting Status Description IDU Sn  IDU serial number DSC No  Digital service telephone number Code Format of Traffic  E1 encoding type   A.T.P.C.  Automatic power control (retain) Expected RSL  Automatic power setup parameter (retain) ODU Sn  ODU serial number RF Channel No.  RF signal channel Transmit signal Level  ODU transmitting power setup Transmit Frequency  ODU transmitting frequency Receive Frequency  ODU receiving frequency IDU temperature alarm threshold (℃)  IDU temperature alarm ODU temperature alarm threshold (℃)  ODU temperature alarm
5.8GHz PDH User’s Manual   68 8.10.2  Real-time Alarm In the Main Window, select Monitor Æ Real-time Alarm. Until and unless the problem is removed or if the whole system is switched off, the real-time alarm will still be displayed on the window.
5.8GHz PDH User’s Manual   69  Present Alarming state   No alarm state
5.8GHz PDH User’s Manual   70 Appendix A: Technical Specifications Transmitter& Receiver Operation Frequency  5725~5850MHz A: 5817~5847MHz  ;  B: 5727 ~5757MHz  Communication Mode  Frequency Division Duplex, FDD Modulation QPSK  TX Output Power    < 22dBm RX Dynamic Range  -84dBm ~ -15dBm 2E1  < -89dBm 4E1  < -86dBm 8E1  < -83dBm Sensitivity (10-3 BER) 16E1  < -80dBm 2E1  < -87dBm 4E1  < -84dBm 8E1  < -81dBm Sensitivity (10-6 BER) 16E1  < -77.5dBm 2E1  3 Channel 4E1  3 Channel 8E1  2 Channel Frequency Selection 16E1  1 Channel BER During Normal Propagation  < 10 -10 Receiver Max Input  < -10dBm Receiver Max Input with no BER  < -30dBm Frequency Stability  +10ppm Gain Flatness (anywhere)  RX: + 1 dB   TX: + 1dB TX & RX Isolation  60dB TVS  > 40 kilovolts PA Control  10~22dBm ( 25)    Step 2dB RSSI (BNC)  for Antenna Alignment
5.8GHz PDH User’s Manual   71 Digital Line interface Data Rate  2,048 Mbps E1 Connector (ITU-T G.703) BNC Unbalanced, 75 ohm   OR Balanced, 120 ohm (Optional) Signal BER      LCD Display on IDU     IDU Structure IDU LCD    Display of IDU, ODU, Remote, Alarm, Test Item Information Alarm  Buzzer, LED Indication, LCD Display Green  Link OK Orange Test LED Indication Red Alarm    Temperature and Environment Operating Temperature Range  -30 to 65 Humidity 10%~95% Non-condensing Altitude  5,000 meters (maximum)   Network Management System Operating Computer    PC or Notebook RS232 Operation System  Win98、Win Me、Win2000、Win XP Interface   RS232 NMS Name  Arbeit Protocol  NMS or SNMP Control Client    255 NMS Function IDU Setup、ODU Setup、Remote Loopback、Local Loopback、PRBS Test、IF Loopback、RF Loopback、BER、Temperature、Alarm、Recorded Alarm、Present Alarm、Router Map、Channel Setup、RSL、Tx Level、Login Record、Display Alarm etc.
5.8GHz PDH User’s Manual   72  IF Cable Link Cable  < 100m RG-5 < 200m RG-8 Frequency  310MHz ± 50 ppm Range  ±15MHz Power  -30dBm~0dBm IDU OUTPUT Return Loss  VSWR 1.3 Frequency  70MHz ± 50ppm Range  ±15MHz Power  -20dBm~0dBm IDU INPUT Return Loss  VSWR1.3 Frequency  11.0592MHz ± 50ppm Range  ±0.5MHz Power  150~180mVpp Monitoring Signal Return Loss  Input /Output  VSWR  1.3
5.8GHz PDH User’s Manual   73  Service Channel Frequency 300-3400Hz Impedance  600 ohm balance Telephone Interface RJ-11 Bit Rate  9600 baud Protocol  RS-232  Monitoring Data (PC) Interface  RJ-45 Bit Rate  9600 baud Protocol  RS-232 Computer Data (USER) Interface  DB-25 Type  Photo-coupled  (TTL) Interface  DB-25 Number  8 Isolation  3000 VAC (rms) User Input LED Power Dissipation  90 mW Type  Relay output Interface  DB-25 Number  4 Max. switching voltage  125 VAC / 60 VDC  User Output Max. switching current  1 A   Power DC Input  DC -48VDC  (-36~ -72V)   Power Consumption  < 45 watts AC Input (optional)  220 VAC  (100-250V)  50-60Hz Connector  Barrier strip, plug-in type
5.8GHz PDH User’s Manual   74 Appendix B: LCD Alarm Description  Alarm Status  Reason MOD Alarm Cannot send any correct signal  Asynchronous modulation DEMOD Alarm Cannot receive any correct signal  Asynchronous demodulation DSC Alarm No digital service between the equipments  MUX Unit detecting clock is incorrect LINK ID  Alarm LINK ID at the remote end is different from the user’s setting  RAOUT Alarm Cannot receive, but can send signal Remote terminal will notify the local terminal of the alarm MUX  Alarm  Receiving lock malfunction  Tapping procedure cannot lock the timing I n-LOS  Loss  IDU cannot detect the input tributary signal   I1 - AIS  Alarm  Tributary signal input are all 1’s   ODU – M/C  Alarm  IDU cannot monitor ODU  M&C channel between IDU and ODU is down
5.8GHz PDH User’s Manual   75  Alarm Info, IDU Info, ODU Info, TEST Item and Remote Info have the same function precedence. Each function can be mutually switched back and forth using the Right/Left button. For example, if it is now processing the Alarm Info function table. When the Right button is pressed, you’ll be directed to the IDU Info menu. Now press the OK button to enter the Menu sub-function table, e.g. Local ID etc.                            Press OK to enter the sub-function display
5.8GHz PDH User’s Manual   76  Appendix C: LCD Display&Function Table Status LCD Display  Function  Description 1  Local ID: n  Display the local address  Display the local equipment’s address 2  DSC No.: n  Display the service number  Display the local equipment’s service telephone number 3  IDU: n x E1  Display the activity measure  Display the number of E1 equipments 4 Code: AMI/HDB3  Display or set-up the model number Display or set-up the E1 equipments model number 5 ATPC: En/Dis  Automatic Transmit Power Control   Retain 6  EXP_RSL: - n dBm  Automatic Transmit Power Control parameters  Retain 7  I-Temp: n  IDU working temperature   IDU Info (A) 8  Buzzer: ON/OFF  Buzzer switch   1 RF CH/Freq.  Display RF channel and frequency limit Display the present ODU RF channel and frequency range 2  TxL_Set: n dBm  Display the transmit power  Display the transmit power,  n = 5~22dBm 3  Tx-Mute: ON/OFF  To set the PA to ON/OFF   ODU Info (B) 4  O-Temp: n  ODU working temperature   1  Tn_Loc -Loop: En/Dis  Set-up local loopback function Perform loopback test in the local end for the convenience of testing the local end equipment’s stability 2  Tn_ Rem -Loop: En/Dis  Set-up remote end loopback function Perform loopback test in the remote end for the convenience of testing the local end equipment’s stability 3  Tn_PRBS12: En/Dis  Bit error transmission test  Use Pseudo Random Code to test the E1 signal transmission 4  Error_ADD: ?  Manual addition of bit error  Bit error is produced each time the bit error transmission test is started 5  Ber_Clear: ?  Clear all accumulated bit error  Clear all accumulated bit error on starting the bit error transmission test 6  Acc_Ber: num E -n  Accumulated bit error display status Display all the up-to-date accumulated bit error on starting the bit error transmission test 7  IF-Loop: En/Dis  Set-up IF loopback function Perform loopback test from IF interface for the convenience of testing the IDU’s stability TEST Item (C) 8  Close-Test: Y/N  Close all test  Y: close  N: cancel 1  Local ID: n  Display the remote end address Display the address of the remote equipment; n=1~255 Remote Info 2 Far-end: Alarm/OK/Loss Display the connection status of remote end equipments Alarm: remote monitor function fails OK: in connection Loss: R_MON signal loss
5.8GHz PDH User’s Manual   77 (D) 3  R-Status: Test/Normal/Loss Display the system present working status Test: remote end in testing status Normal: normal working condition Loss: R-Status signal loss
5.8GHz PDH User’s Manual   78 Appendix D: Frequency Spread Spectrum  -60-40-20020+1 f1 f2 f3 f4 f5QPSK 16QAM Example of the transmitting spectrum   Bit Rate (Mbit/S) Channel Spacing (MHz) F1 (MHz) F2 (MHz) F3 (MHz) F4 (MHz) F5 (MHz) 1 4*E1  7  2.7  5.6  6.5  13  17.5 2 4*E1  7  2.8  5.6  7  14  17.5    TX RX 7MHz  4E1 channel Left  Middle  Right  Left  Middle  Right 1 5730.5 5734 5737.5 5822.5 5826  5829.5 2 5738.5 5742 5745.5 5830.5 5834  5837.5 3 5746.5 5750 5753.5 5838.5 5842  5845.5 (Frequency Unit: MHz / QPSK)
5.8GHz PDH User’s Manual   79             ODU A IDU ModeODU B IDU ModeE1 E1 IF Cable IF Cable 5847 5727 5757 5734 5742 5750 5817 5826 5834 5842 RX   BW=7MHz  TX   BW=7MHz 4E1 5847 5727 5757 5734 5742 5750 5817 5826 5834 5842 TX   BW=7MHz  RX   BW=7MHz 4E1 A B
5.8GHz PDH User’s Manual  80 Appendix E: 5.8GHz ODU Block Diagram   IF 310MHz  TX 5.85GHz+15MHz -48V 0.5A 11.0592MHz RX 5.745GHz+15MHz IF 70M    ODU A receiving unit      IF 310MHz + 15MHz                                                              TX 5.745GHz+15MHz  RX 5.85GHz+15MHz  IF 70M + 15MHz     ODU B receiving unit        5.8GHz Point-to-Point Monitoring System          E1 Modem 11.0592MHz + 0.1MHz  ASK
5.8GHz PDH User’s Manual  81 Appendix F: ODU Installation Guide Parts of ODU assembly             Nut[1]          Washer[2]                  Washer[3]  ODU Fastening Assembly                                              Retaining Ring[4]              Vee Block[5]                               U-Bracket[6] Name Quantity Screw[1] 4 Washer[2] 4 Washer [3]  4 Retaining Ring[4]  2 Vee Block[5]  2 U-Bracket[6] 2
5.8GHz PDH User’s Manual   82 ODU Quick Installation Diagram               1 2 3 4 5 6 ODU Mast
5.8GHz PDH User’s Manual   83 IDU + ODU Quick Installation Guide  ※Note: Experts guidance is a must for the installation of this particular equipments
5.8GHz PDH User’s Manual   84 Appendix G: RSL Calculation and Link Budget The received signal level (RSL) can be estimated using the following formula:  RSL (dBm) = Pout – FL1 + G1 + G2 – FL2 – LP  where: Pout is the transmitter output power (in dBm)  FL1 is the feeder loss of the transmit side (in dBm) G1 is the gain of the transmit antenna (in dB) G2 is the gain of the receive antenna (in dB) FL2 is the feeder loss of the receive side (in dB) LP is the Path loss, defined by: LP (dB) = 96.6 + 20 log10F + 20 log10D  where: F = Frequency in GHz (1.5, 2.4 or 5.8) D = Distance of path in miles  This link budget is very important for determining any potential problems during installation. If you have calculated the expected RSL, you can see if it has been achieved during installation, and troubleshoot if necessary.
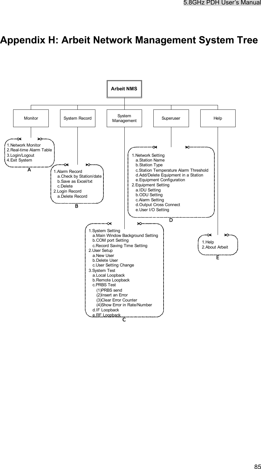
5.8GHz PDH User’s Manual   85 Appendix H: Arbeit Network Management System Tree     Arbeit NMSSystemManagement SuperuserSystem Record HelpMonitor1.Network Monitor2.Real-time Alarm Table3.Login/Logout4.Exit System1.Alarm Record   a.Check by Station/date   b.Save as Excel/txt   c.Delete2.Login Record   a.Delete Record1.System Setting   a.Main Window Background Setting   b.COM port Setting   c.Record Saving Time Setting2.User Setup   a.New User   b.Delete User   c.User Setting Change3.System Test   a.Local Loopback   b.Remote Loopback   c.PRBS Test      (1)PRBS send      (2)Insert an Error      (3)Clear Error Counter      (4)Show Error in Rate/Number   d.IF Loopback   e.RF Loopback1.Network Setting   a.Station Name   b.Station Type   c.Station Temperature Alarm Threshold   d.Add/Delete Equipment in a Station   e.Equipment Configuration2.Equipment Setting   a.IDU Setting   b.ODU Setting   c.Alarm Setting   d.Output Cross Connect   e.User I/O SettingCABD1.Help2.About ArbeitE
5.8GHz PDH User’s Manual   86 Appendix I: Arbeit NMS Alarm Alarm Grade Status  Unit Reason MOD/DEM Unit  Fault  Critical  No signal in both directions  MOD/DEM  Hardware troubleshoot MOD Alarm Critical Can't send any correct signal  MOD/DEM   DEM  Alarm  Critical  Can't receive any correct signal  MOD/DEM   DSC Unit  Fault  Major  No digital service between the equipments  DSC  Hardware troubleshoot, but main network still exist DSC Alarm Major No digital service between the equipments  DSC  MUX Unit detecting clock is incorrect LINK ID  Fault  Critical  LINK ID at the remote end is different from the user’s setting  LINK ID   Loopback  Test  Critical  IDU is in Loopback Testing state  Loopback   Far-end Equipment  Alarm  Critical Far-end equipment can't receive correct signal, but can send correct signal MUX Far-end equipment notifies the other end of the alarming condition MUX  Fault  Critical  No signal in both directions MUX Hardware troubleshoot AIS Alarm Critical Equipment can't receive any correct signal  MUX If DEM alarms, MUX Unit will send an AIS to indicate that the MUX Unit is OK Loss of Frame  Loss  Critical  Equipment can't receive any correct signal  MUX If BER is too high, MUX Unit can't detect any correct signal Group Loss Critical Equipment can't receive any correct signal  MUX  MUX Unit can't detect the MOD/DEM Unit’s clock. TRIB X  Loss  Critical  IDU can't detect any signal from this tributary  MUX  CABLE  Fault  Critical  IDU loses M&C to the ODU  Cable  M&C channel between IDU and ODU is down TX FIX Lock  Fault  Critical  TX lock malfunction ODU  Transmitting lock malfunction RX FIX Lock  Fault  Critical  RX receives  ODU  Receiving lock malfunction Agile Lo.  Fault  Critical    ODU   AGC Off Critical   ODU  ALC Off Critical   ODU  RF-TX  Alarm  Critical  TX transmitting power  ODU   RF-RX  Alarm  Critical  RX receiving power  ODU   SSPA  Off  Critical  Transmitting power status  ODU   ODU M&C  Alarm Critical No link between IDU and ODU  ODU/IDU  Cable not connected PLL-TX  Alarm Critical  ODU  PLL-RX  Alarm Critical  ODU  PA-A  Alarm Critical  ODU  SSPA  Alarm Critical PA switched OFF  ODU   TX-POW  Alarm Critical    Link ID  Alarm Critical  ODU/IDU  Eqijpment  Alarm Critical  ODU/IDU  Tributary #n loss  Alarm Critical  IDU  Tributary #n AIS  Alarm Critical  IDU  IDU Temperature  Alarm  Major  Below IDU temperature threshold  IDU   BER  Alarm  Critical  Bit Error Rate
5.8GHz PDH User’s Manual   87 ODU Temperature    Major  Below receiving power range     RSL    Critical  Below ODU temperature threshold
5.8GHz PDH User’s Manual   88 Appendix J: ODU Troubleshooting Guide If the equipment is NOT functioning properly after installation, please check the following conditions:  I. Local end Equipment not found in Arbeit. A. IDU - Is the red or green indicator light ON? 1. Check if the DC connector is loose. 2. If NOT, use a voltmeter to check if the DC output is -48V. 3. If there is no problem as define above, please contact us.  B. ODU interface connection. The ODU has two N-type connectors: Antenna IF Port and IF Port.   Check if all the connections are properly connected.    C. ODU power indicator. When the ODU is properly connected to the IDU, the IDU’s IF cable transmit three IF signal and DC -48V. If the light is not glowing, use a voltmeter to check if the coaxial cable connection is working normally.   Red light indicates NO CONNECTION to PDH.   Green light indicates CONNECTION to PDH.  II. Other equipments not found in Arbeit. 1.  Check if the other equipments’ Channel that need to be linked have the same setting. 2.  Check if any critical alarm has occurred. 3.  The frequency band may be occupied by other user. Try to change for free Channel. 4.  Check if Arbeit’s IDU ID conflict with the other equipments’ similar setting. 5.  Check if Arbeit’s IDU Link ID is same as that of the other equipments that need linking.  III. Unable to simultaneously monitor multiple set of equipments from the same PC. Check if the NMS1 & NMS2 transmission line’s connection mode is correct.    IV. Cannot execute Loopback test. 1. Check if the IDU LED is OK. Green glow indicates normal.
5.8GHz PDH User’s Manual   89 2. Far-end equipment performing local, IF or RF loopback simultaneously.
5.8GHz PDH User’s Manual   90 Appendix K: Antenna   5.8GHz Directional Antenna Dimensions-mm  200 x 200 x 30 mm3 Gain-dBi 19 dBi Half-Power Beam width  H-plane 14 E-plane 13 F/B Ratio  30 dB VSWR < 1.4 Maximum Input Power-W  50 Mounting hardware-mm  30~70 mm Tiltable Range  Hor. 360   Ver. 0~15 Weight-Kg 0.4 kg   For Point to Point Operation Only

Navigation menu