KROHNE 70 Level Radar User Manual JH5 70 Manual
Krohne America Inc Level Radar JH5 70 Manual
KROHNE >
Contents
- 1. Manual
- 2. Manual addendum
Manual

DIN A4: 7.02182.37.00
©KROHNE 11/2000 US size: 7.02182.77.00
GR/LP
Status: 05-1998
Installation and operating instructions
(Reference Manual)
Level Radar
BM 70 A / BM 70 P
Non-contact level gauging
using electromagnetic waves
Variable area flowmeters
Vortex flowmeters
Flow controllers
Electromagnetic flowmeters
Ultrasonic flowmeters
Mass flowmeters
Level measuring instruments
Communications engineering
Engineering systems & solutions

BM 70 A/P Montage- und Betriebsanleitung Seite: 2 11/00
Contents:
General advice on safety ................................3
Product liability and warranty .........................3
Items included with supply ..............................3
Software history ..............................................4
1. Range of application ................................6
2. Mode of operation and system structure.6
2.1 Operating principle ...................................6
2.2 Signal processing (digital) .........................7
2.3 Modularity (signal converter, flange,
antenna)....................................................7
3. Input...........................................................8
3.1 Measured variable (distance, level,
volume, reflection) ....................................8
3.2 Measuring range [0.5-35/40 m
(1.64-115/131 ft)] .....................................8
3.3 Block distance...........................................8
3.4 Out-of-range performance.........................8
4. Output........................................................9
4.1 Variants.....................................................9
4.2 Ex-e current output HART®....................10
4.3 Ex-i current output HART®
(type of protection: Ex de [ia]) ................10
4.4 HART® communication............................11
4.5 Current output (non-communicable) .......11
4.6 Digital interface RS 485 .........................11
4.7 Breakdown signal ....................................13
4.8 Digital input.............................................13
5. Measuring accuracy................................14
5.1 Reference conditions...............................14
5.2 Error of measurement ............................14
5.3 Repeatability ...........................................15
5.4 Measured value resolution/hysteresis .....15
5.5 Transient recovery time ..........................16
5.6 Turn-on drift / turn-on characteristics ......16
5.7 Long-term drift .......................................16
5.8 Effect of ambient temperature ................16
6. Operating conditions .............................17
6.1 Installation conditions .............................17
6.2 Ambient conditions..................................25
6.3 Product conditions...................................26
6.4 Maintenance ......... .................................27
7. Design......................................................28
7.1 Models ..... .............................................28
7.2 Dimensions and weights .........................29
7.3 Replacement of the signal converter .......30
7.4 Field assembly ........................................30
7.5 Selection of antenna type and size..............31
7.6 Materials of construction .........................32
7.7 Process connection .................................32
7.8 Electrical connection ...............................33
7.9 Terminating resistor for the
RS 485 interface .....................................34
8. User interface ..........................................35
8.1 Local display .........................................35
8.2 Function of the keys ...............................36
8.3 Operator control concept........................37
8.4 Table fo settable functions
(Version 3.00, 3.03, 4.02, 4.03) .............39
8.5 Configuration examples..........................42
8.6 Description of functions ..........................44
8.7 Functional checks...................................55
8.8 Pointers and error messages during
measurements.......................................56
8.9 Messages on start-up.............................58
8.10 Faults and symptoms during start-up
and measurement .................................58
8.11 Calculation of the measured value .......61
8.12 User program PC-CAT
for Windows .........................................62
9. Power supply ..........................................63
9.1 Options, technical data...........................63
9.2 Fuses ....................................................63
9.3 Changeover of operating voltage and
replacement of fuses .............................63
9.4 Advice on safety.....................................64
10. Certificates and approvals....................66
10.1 Hazardous-duty approvals.....................66
10.2 Other approvals and certificates ...........66
10.3 Explosion proof acc. to ATEX ...............67
10.4 Radio approval .....................................68
10.5 CE manufacturer’s declaration...............69
11. Order information .................................70
12. External standards, codes and
directives ..............................................71
13. Quality assurance .................................71
Annex
Annex A: Technical Data ............................72
Annex B: Type code / nameplates...............74
Annex C: Spare parts .................................77
Annex D: Signed declaration to accompany
a device returned to KROHNE ....80
Annex E: Table on documentation of
device configuration....................81
Annex F: Index............................................82

Installation and operating instructions BM 70 A/P Page: 3 11/00
General advice on safety:
•To carry: the device will weigh between approx. 16 kg (35.5 lb) and 30 kg (66.1 lb) or more! To
carry, use both hands to lift the device carefully by the converter housing. If necessary, use lifting
gear.
•When handling the BM 70 A/P, avoid hard blows, jolts, impacts, etc.
Product liability and warranty:
The BM 70 A/P level gauge is designed solely for measuring the distance, level, volume and
reflection of liquids, pastes, slurries, solids and particulate materials.
The BM 70 A/P level gauge does not form part of an overfill protection system as defined in WHG.
Special codes and regulations apply to its use in hazardous areas.
Responsibility as to suitability and intended use of these level gauges rests solely with the user.
Improper installation and operation of our level gauges may lead to loss of warranty.
In addition, the "General conditions of sale", forming the basis of the purchasing contract, are appli-
cable.
If you need to return the level gauge to the manufacturer or supplier, please refer to the information
given in Annex D.
Items included with supply:
The scope of supply encompasses, in the version as ordered:
•Signal converter bolted to waveguide window and antenna
Optionally: antenna extension, sunshade (with fastening material in each case)
•Shielding material with strap retainer (not for the US market)
•Report on factory settings for the signal converter
•Bar magnet for operator control / parameter assignment (only in version with local display)
•Wrench for the covers
Installation material (stud bolts, flange gasket and cabling) not supplied, to be provided by customer!
Documentation supplied:
•Condensed instructions: installation, connection, start-up and safety advice in condensed form,
but sufficient for most applications. Please read through these instructions first!
•Instruction card: overview of the configuration menu and meaning of the markers in cheque card
format.
•Installation and operating instructions (this manual): detailed user manual and reference book,
including description of special versions and functions. This documentation is structured on lines
similar to those given in the DIN V 19259 Standard.
•Approval documents, unless reproduced in the installation and operating instructions.

Installation and operating instructions BM 70 A/P Page: 4 11/00
Software history
Signal Converter Firmware
For BM 70 A:
Introduction
Mth./Yr
Firmware
Version
Device
Instructions
Remarks
06/97 3.00PREnn 06/97 Test versions
01/98 3.00 11/97-11/00 First serial version. Errors when empty spectrum recorded
with WAVE-STICK; automatic reset when signal is extremely
weak.
05/98 3.01 11/97-11/00 Elimination of errors in V. 3.00; improved application of empty
spectrum at tank bottom.
07/99 3.02 05/98-11/00 Implementation of the ModBus protocol; adaptation to
PROFIBUS interface; improved application of empty
spectrum at tank bottom; improvement of PC-CAT protocol
switching in multidrop operation; definition of 3.6 mA as lower
error current for the IS current output; improved tank bottom
tracing; improved spectrum evaluation at tank heights > 15
m.
11/99 3.03 05/98-11/00 Correction of a bug in the mode "Hold on Error" (output
current went to 1 mA or 3.6 mA; only V. 3.02); Adaption of the
HART protocol for operation with the program AMS, and
some smaller error corrections; Improved "tank bottom
recognition" (measured value now always goes to the
programmed tank bottom position); If no measured value is
found after start-up, the instrument goes directly into "tank
bottom recognition" and the local display to level = 0, if Fct.
3.2.5 Error Messages = NO is set.
For BM 70 P:
Introduction
Mth./Yr
Firmware
Version
Device
Instructions
Remarks
05/98 4.00PREnn
4.01PREnn
4.02PREnn
05/98 Test versions
07/99 4.02 05/98-11/00 First serial version.
11/99 4.03 05/98-11/00 Correction of a bug in the mode "Hold on Error" (output
current went to 1 mA or 3.6 mA; only V. 4.02); Adaption of the
HART protocol for operation with the program AMS, and
some smaller error corrections; Improved "tank bottom
recognition" (measured value now always goes to the
programmed tank bottom position); If no measured value is
found after start-up, the instrument goes directly into "tank
bottom recognition" and the local display to level = 0, if Fct.
3.2.5 Error Messages = NO is set.

Installation and operating instructions BM 70 A/P Page: 5 11/00
Compatibility between PC-CAT Software and BM 70x Level-Radar Instruments
I N S T R U M E N T S
Software (1) Operating
System
BM 70
BM 70
Nautic
BM 70 A
BM 70 P
BM 700 BM 702
PC-CAT (DOS) 1.00 DOS ≥ 3.00 YES (2) NO NO NO
PC-CAT (DOS) 2.00 (4) DOS ≥ 3.00 YES (3) NO NO NO
PC-CAT (DOS) 2.10/2.11 (4) DOS ≥ 3.00 YES NO NO NO
PC-CAT (DOS) 2.30 DOS ≥ 5.00 (7) YES Up to firmw.
3.02/4.02 (5) Up to
firmw.
5.02 (5)
NO
PC-CAT (DOS) 3.00 DOS ≥ 5.00 (7) YES Up to firmw.
3.02/4.02
Up to
firmw. 5.02
NO
PC-CAT (DOS) 3.01 DOS ≥ 5.00 (7) YES YES YES YES (6)
PC-CAT Windows 4.00/4.01 Windows
95,98,2000,NT
NO YES YES YES
PC-CAT Windows Lite 4.01 Windows
95,98,2000,NT
NO YES YES YES
(1) table is not including PRE versions of PC-CAT
(2) limited to configuration parameters up to firmware 2.02/2.10
(3) limited to configuration parameters up to firmware 2.20
(4) Attention!! Does not run on fast PCs !!
(5) with reduced display and configuration capability
(6) not with firmware 7.00/PRE0x
(7) or DOS-Window in Windows 3.1x, 9x (not Windows NT, 2000)

Installation and operating instructions BM 70 A/P Page: 6 11/00
1 Range of application
The BM 70 A/P Level-Radar level gauging system is designed to measure the distance, level, volume
and reflection of liquids, pastes, slurries, solids and particulate materials. It can be operated on
storage and process tanks and also on stilling wells.
BM 70 P is specially designed for applications on storage tanks with highest precision requirements.
BM 70 A/P Ex hazardous-duty versions are suitable for use in Ex-Zone 0, 1 and 2.
In Germany (and, depending on the respective radio approval, in some other countries as well) its use
is restricted to closed tanks or containers made of metal or concrete. Because of the low output
involved, however, the microwaves are not harmful to human beings.
2 Mode of operation and system structure
2.1 Operating principle (FMCW-Radar)
A radar signal is given via an antenna, reflected on the measuring surface and received after a delay
time t.
FMCW: Frequency Modulated Continuous Wave
The FMCW-radar uses a high frequency signal (~10 GHz) which transmit frequency increasing
linearly 1 GHz during the measurement (frequency sweep) (1). The signal is emitted, reflected on the
measuring surface and received time-delayed (2).
For further signal processing the difference ∆f is calculated from the actual transmit frequency and
the receive frequency (3). The difference is directly proportional to the distance i.e. a large frequency
difference correspond to a large distance and vice versa.
The frequency difference is transformed via a Fourier transformation (FFT) into a frequency spectrum
and then the distance is calculated from the spectrum. The level results from the difference between
tank height and distance.
Linearity of frequency sweeps
The measuring accuracy of a FMCW radar is determined from the linearity of the frequency sweeps
and their reproducibility. The linearity correction is deduced via reference measurement of the
oscillator.
The non-linearity is corrected up to 98% (BM 700/BM 70 A).
An immediate frequency regulation is necessary with the BM 70 P device because of the higher
demand on the measuring accuracy.
With the PLL technology (Phase Locked Loop) the signal frequency is directly recorded as a digital
data and the converter oscillator locks automatically on the right frequency.
3) differential frequency
formed 1) radar frequency
linearly changed
2) delay time due to wave
propagation
f∆∆f
t
antenna
∆∆f
non-linear sweep linear sweep
fStart
fStop

Installation and operating instructions BM 70 A/P Page: 7 11/00
As the transmit frequency is changed during a short time
interval by FMCW radar the transmitted frequency has to
follow the nominal frequency within micro seconds. This
ensues via modern, fast electronic and processors.
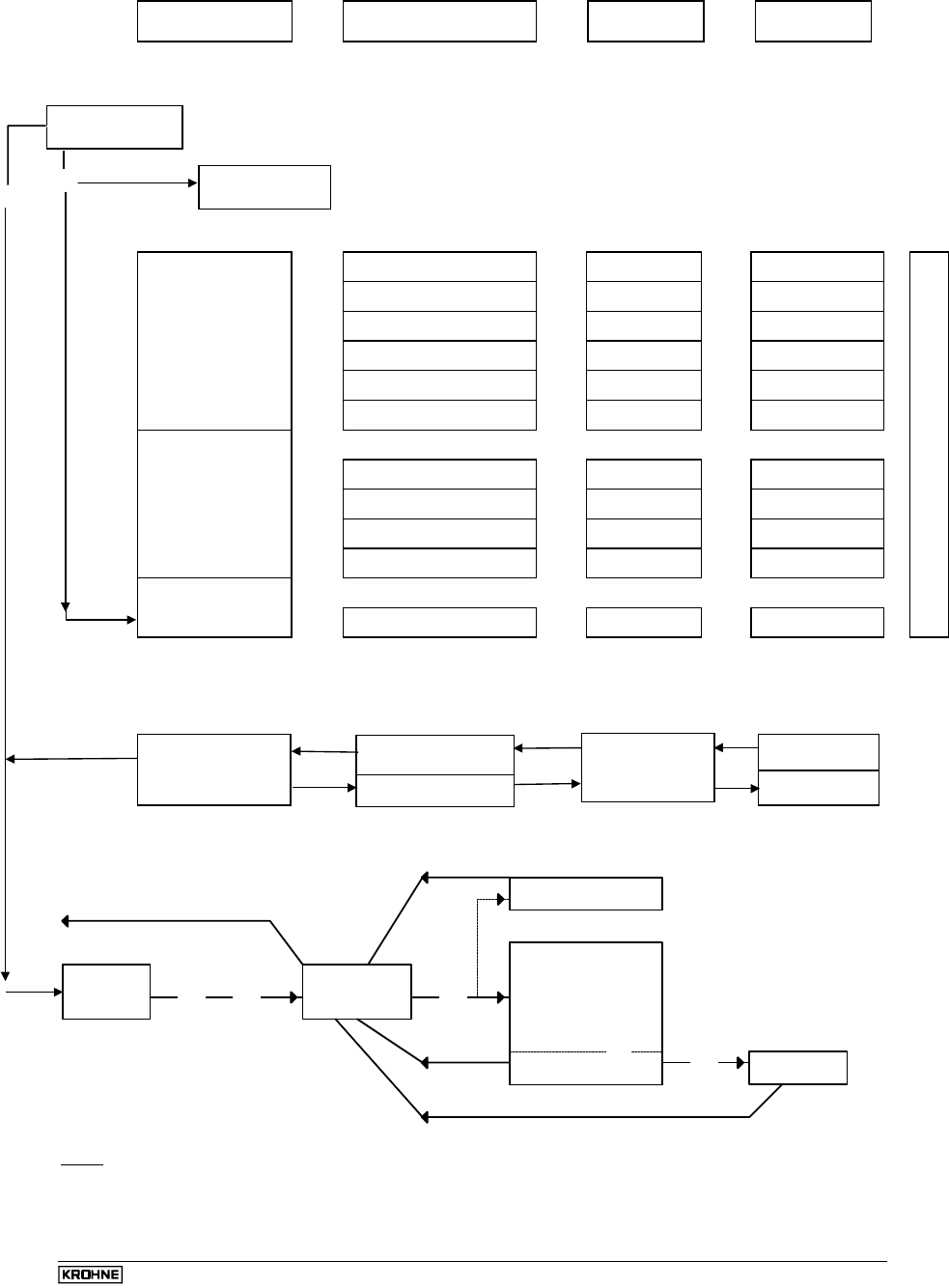
2.2 Signal processing (digital)
The radar signals are digitally processed by a microprocessor. The processing system is based on
intelligent procedures that allow for plausibilities and history.
The following diagram describes the path of internal signal processing:
VFourier
spectrum
interpolation
spectrum
plausi-
bility
transform
filter
analog to
digital
spectrum
measurement
signal
gain
switch
gain
control
conversion corrected
empty tank spectrum
distance
After automatic gain control, the measuring signal is filtered, digitized and converted into a frequency
spectrum by means of the Fourier transform. Plausibility of the value obtained is assessed with the
aid of the so-called empty-tank spectrum, which contains information about constant interference
reflectors. Interpolation of the spectrum helps to improve resolution of the measured value.
2.3 Modularity (signal converter, flange, antenna)
The measuring system consists of the flange system and the signal converter.
The flange system contains the microwave window separating product from pressure, and the
antenna system.
The compact signal converter contains the microwave generator and the entire signal processing
system, including provision of a standardized output signal (4 - 20 mA or digital interface).
The signal converter can be separated from the flange system under process conditions, without loss
of pressure or escape of product.
Converter
Flange with micro-
wave window
Antenna system
OO
OO
Microprocessor
control
Reference
oscillator
Phase
detector
Microwave
oscillator
Loop
filter
Antenna
PLL structure

Installation and operating instructions BM 70 A/P Page: 8 11/00
3 Input
3.1 Measured variable (distance, level, volume, reflection)
The primary measured variable is the distance between a reference point (as standard: tank mounting
flange) and a reflecting surface (e.g. surface of the liquid).
The filling level is determined by allowing arithmetically for the entered tank height.
Volume measurements are possible by entering a conversion table (max. 50 points).
The strength of the reflected signal can be measured for qualitative assessment of the tank product or
its surface.
3.2 Measuring range [0.5-35/40 m (1.64-115/131 ft)]
Minimum tank height 0.5 m (1.64 ft)
Maximum measuring BM 70 A 40 m (131 ft) / optionally 100 m (328 ft)
BM 70 A mit Wave-Stick 20 m (65.62 ft)
BM 70 P 35 m (115 ft)
The useful range will depend on the antenna size, the reflection properties of the tank product, the
installation position, and the presence of interference reflectors (see Sections 6.1 and 7.5).
3.3 Block distance
The block distance is the minimum measured distance between the mounting
flange (reference point) and surface of the tank product.
Recommended minimum values: see following sketches.
Horn antenna without stilling well:
Product surface
Storage tanks: 10cm/4"; Process tanks: 20cm/8"
Antenna size* = Type3: 22cm/8.7"; Type4: 34cm/13";
* Hastelloy: +3cm / 1,2 "
Recommended antenna distance:
The length of any antenna extension used must be added on!
Stilling well / Wave-Guide Wave-Stick
Product
Antenna size * = Type1: 11cm/4";
Type2: 15cm/5.5"; Type3: 22cm/8.7"
Recommended antenna distance =
30 cm / 12"
(Wave-Guide: no antenna)
* Hastelloy: 3 cm (0.4")
Wave-Stick SW: 6cm/2.4"
384 mm/15.1"
Product
max.
200 mm
Standard:
8"
Minimum block distance =
Standard: 184 mm
Normal: Rod length - 200 mm (7.87")
3.4 Out-of-range performance
When the level measuring range is exceeded (including flooding) the measured value will stick at the
(adjustable) block distance (see Sect. 8.6.14).
If the measured value drops below the level range, it will stay put at the set lower range limit (distance
= tank height).
Maximum
level
Block
distance

Installation and operating instructions BM 70 A/P Page: 9 11/00
4 Output
4.1 Variants
Variants Remarks Described
in Section
Ex-e current output HART®Ex-e; active; HART® protocol;
together with switching output and digital input
4.2 + 4.4
Ex-i current output HART®intrinsically safe; passive; HART® protocol
(optionally with intrinsically safe switching output)
4.3 + 4.4
Current output Ex-e; active; non-communicable 4.5
RS 485 + current output BM70 protocol or ModBus-RTU or HART®4.6 + 4.5
PROFIBUS-PA intrinsically safe; see Supplementary Instructions -
Foundation Fieldbus (FF) intrinsically safe; see Supplementary Instructions -
All versions with HART® or BM70 protocols can be operated with the PC-CAT PC program (see Section 8.12).
Overview of digital Communication possibilities:
BM 70 A
HART specific software
and operating devices
Converter
HART-
HHC
HART Communicator
HART
FIELD COMMUNICATIONS PROTOCOL
O
I>>>>>>
F1 F2 F 3 F4
A B C D E F G H I
7 8 9
J K L M N O P Q R
4 5 6
S T U V W X Y Z /
1 2 3
# % & < > : +
0 . _
*
HART-Master
Tank Inventory System
4 ... 20mA
+ HART ®
Modbus
PROFIBUS-PA
...........
Other
communication interfaces
RS 485
RS 485
4mA (Ex i)
+ HART®
PC-CAT
or
HART Communicator
HART
FIELD COMMUNICATIONS PROTOCOL
O
I>>>>>>
F1 F2 F3 F4
A B C D E F G H I
7 8 9
J K L M N O P Q R
4 5 6
S T U V W X Y Z /
1 2 3
# % & < > : +
0 . _
*
HART-
HHC
Point-to-point Multidrop

Installation and operating instructions BM 70 A/P Page: 10 11/00
4.2 Ex-e current output HART®
Function Level, distance, volume (conversion table) or reflection,
and error identification;
galvanically isolated from digital input and switching output
Current 4-20 mA; without or with error message (2 mA and 22 mA)
Accuracy/linearity 0.05 % (rel. 20 mA; at T = 20°C, 100Ω load impedance and nominal operating voltage)
Temperature drift < 100 ppm/K (typically 30 ppm/K)
Load impedance < 500 Ω
Effect of load impedance < 0.02 % (rel. 20 mA for RB = 0...500 Ω)
Effect of power < 0.02 % (rel. 20 mA for UB within limits of tolerance)
Hazardous-duty version: Ex e
Note: together with switching output and digital input
Digital input (terminals 81/82):
Can be used to suspend the entire measurement procedure, i.e. measurements are "frozen" (standard
setting), or to hot start the device (reprogra mming by KROHNE Service).
Applicable voltage: 5...28 V DC
Input resistance: > 1 kΩ
Switching output (terminals 41/42):
Can be progra mmed as a limit switch, alarm contact or error message.
The contact is open in the de-energized condition.
Operating data: max. 100 mA / 30 V DC or 30 V AC.
Internal resistance: < 20 Ω
4.3 Ex-i current output HART® (type of protection: Ex de [ia])
Function Level, distance, volume (conversion table) or reflection;
and error identification;
passive output (current sink)
Current 4-20 mA; without or with error message (3.6 mA / 22 mA);
4 mA constant, adjustable for HART-Multidrop
Temperature drift < 100 ppm/K (typically 30 ppm/K)
Accuracy/linearity 0.05 % (rel. 20 mA; at T = 20°C, 10 V supply voltage and nominal operating voltage)
Supply voltage U 8-30 V (between terminals 31 and 32)
Load impedance < (US - 8V) / 22 mA (US = external supply voltage)
Effect of supply voltage < 0.02 % (rel. 20 mA for U = 8...30 V)
Effect of power < 0.02 % (rel. 20 mA for UB within limits of tolerance)
Note: Digital input not available.
Optional switching output (terminals 41/42):
can be progra mmed as limit switch, alarm contact or error message.
The contact is open in the de-energized condition.
Operating data: 6...30 V; ILow < 110 mA; ULow < 2V; IHigh <900 µA (U=30V) and IHigh =200 µA (U=8V)
Ex-i safety limits
Signal circuit in type of protection: Intrinsic Safety EEx ia IIC/IIB or EEx ib IIC/IIB
for connection to a certified intrinsically safe circuit with the following peak values:
Uo = 30 V; Ik = 250 mA
Effective inner capacitance ≈ 0; effective inner inductance ≈ 0

Installation and operating instructions BM 70 A/P Page: 11 11/00
4.4 HART® communication
The HART Communications protocol can, in accordance with the Rosemount Standard, be used with
a BM 70 A/P.
Electrical connection: see Section 7.8.
There are two ways of using the HART® Communication:
a) As a point-to-point connection between the BM 70 A/P and the HART® master equipment.
A BM 70 A/P can be used either with an Ex-e current output HART®or with an Ex-i current output
HART®.
HART
Master 4...20 mA
b) As a multipoint connection (multidrop) with up to 15 devices (BM 70, BM 70 A/P or other
HART® equipment), in parallel on a 2-wire bus:
A BM70 A/P is normally used with Ex-i current output, but an Ex-e current output can also be used
(constant 4 mA in both cases.)
HART
Master
4mA 4mA 4mA 4mA
other
HART
device
HART
device
other
4.5 Current output (non-communicable)
Function Level, distance, volume (conversion table) or reflection,
and error identification
Current 4-20 mA; without or with error message (2 mA and 22 mA)
Accuracy/linearity 0.3 %(rel. 20 mA; at T = 20°C, 100 Ω load impedance and nominal operating voltage)
Temperature drift < 200 ppm/K (typically 70 ppm/K)
Load impedance < 250 Ω
Effect of load impedance < 0.1 % (rel. 20 mA for RB = 0...250 Ω)
Effect of power < 0.1 % (rel. 20 mA for UB within limits of tolerance)
Hazardous-duty version: Ex e
When operated as a switching output (digital output):
Function limit switch, alarm contact or error message
Low status current < 2 mA
High status current = 22 mA (when load < 250 Ω)
No-load voltage < 18 V
4.6 Digital interface RS 485
RS 485 is a bus that allows two-way Communication (half-duplex operation) with the BM 70 A/P
Level-Radar. When the computer system sends out a request, the BM 70 A/P transmits: level,
distance; volume (conversion table), reflection, setting parameters and status.
A PC can configure any BM 70 A/P via the bus (RS 485/RS232 converter required) by means of the
PC-CAT program, provided no master is active. The maximum cable length - excluding amplifier - is
2000 m.

Installation and operating instructions BM 70 A/P Page: 12 11/00
Transmission rate: 1200 to 38400 bauds
Address: 0 to 255
Protocols: KROHNE Protocol, HART®, Modbus RTU (from firmware
V.3.02/4.02)
Additional information: see "BM 70 A/P Communication RS 485"
instructions
Additional current output: The current output is conductively coupled to the RS 485 interface.
Technical data: see Section 4.5
Note: Switching contact and digital input are not available. However, the
current output can be configured as a switching output.
Various bus configurations
A) Connection of a BM 70 A/P as a single RS 485 user:
RS485 connection must
be terminated with 120 ohms
(if necessary insert resistor
between A and B
)
Computer
system
Bus line (2 shielded wires)
with termination
resistance
120 ohms
B) Connection of several BM 70 A/P in the RS 485 bus system via stubs to the bus cable:
Computer
system
...........
RS485 connection must
be terminated with 120 ohms
(if necessary insert resistor
between A and B)
Bus line (2 shielded wires)
with termination
resistance
120 ohms
without
resistance
termination without
resistance
termination without
resistance
termination
C) Connection of several BM 70 A/P in the RS 485 bus system, with bus cable looped through to
further field instruments:
...........
with termination
resistance
120 ohms
without
resistance
termination without
resistance
termination without
resistance
termination
Bus line (2 shielded wires)
Computer
system
RS485 connection must
be terminated with 120 ohms
(if necessary insert resistor
between A and B)
Notes:
•If other devices are operated together with the BM 70 A/P Level-Radar on one bus, all devices
must use the same Communications protocol (e.g. ModBus devices of different makes or BM 70
A/P and TTM 70 with KROHNE Protocol).
•When "HART®" is set as the protocol type, use only the protocol in keeping with the "HART®
Specification". The "Hardware Implementation RS 485" does not conform to the HART® Standard
(see Sections 4.2 and 4.3).

Installation and operating instructions BM 70 A/P Page: 13 11/00
•Since signal reflections at the line ends can interfere with Communication, both the line beginning
(at the computer system) and the line end (at the last device) should be terminated with the typical
surge impedance of the cable (120 Ω). To do this inside the BM 70 A/P: see Section 7.9.
4.7 Breakdown signal
Breakdown information can be called up via the following interfaces:
•Local display: flashing display, plain text information
•Current output: error signal 2 mA (Exi = 3.6 mA) or 22 mA
•Switching output: contact opens or closes
•Digital interfaces: interrogation of error flags
4.8 Digital input
The digital input (for electrical data: see Section 4.2) can be used for temporarily "freezing" measure-
ments or for carrying out a hot start. It is only available in the "Ex-e current output HART®" version.
The "freeze" function can be used to blank out larger, temporary interferences, e.g. very slow agitator,
slide gate, ball valve in the stilling well. The last measured values in each case are present at outputs
I and S, and in the display. The digital input is also taken into account when the empty-tank spectrum
is being recorded (totalizer does not continue). marker 6 in the display indicates that the digital input
is active in the "freeze" function.
NOTE: The function of the digital input is set as standard to "freeze". To switch the function to "hot
start" or to deactivate it completely, the setting will need to be changed in the Service menu of the
BM 70 A/P

Installation and operating instructions BM 70 A/P Page: 14 11/00
5 Measuring accuracy
5.1 Reference conditions
•Temperature = +20°C / +68°F
•Pressure = 1013 mbar abs. / 14.5 psia
•Air humidity = 65%
•Highly reflecting product (e.g. water) with calm surface
•Tank diameter > 5 m / 16.4 ft
•Mounted at least 1/7 x tank height away from tank edge (BM 70 P: 1/5 x tank height)
•No interference reflections inside the radiation lobe (± 6...9°; see Section 6.1.1)
5.2 Error of measurement
Since the measuring process primarily determines distance, measuring accuracy can only be
specified as a function of the distance. For that reason, all figures given in this Section 5 refer to the
measured distance.
BM 70 A: With antenna type 3 (139 mm / 5.47") or type 4 (200 mm / 7.87") or stilling well or Wave-
Guide
-12
-10
-8
-6
-4
-2
0
2
4
6
8
10
12
0 5 10 15 20 25 30 35 40 m
Distance to flange
1
block
distance
Accuracy
-4
-3.2
-2.4
-1.6
-0.8
0
0.8
1.6
2.4
3.2
4
inch cm
4.8
-4.8
16 33 49 66 82 98 1153131ft
± 0.3 %
± 1 cm (0.4")
BM 70 A Wave-Stick:
-12
-10
-8
-6
-4
-2
0
2
4
6
8
10
12
0 5 10 15 20 25 30 35 40 m
1
0.18
Accuracy
-4
-3.2
-2.4
-1.6
-0.8
0
0.8
1.6
2.4
3.2
4
inch cm
4.8
-4.8
Distance to flange
16 33 49 66 82 98 1153131ft
0.6
± 0.3 %
± 1.5 cm (0.6")

Installation and operating instructions BM 70 A/P Page: 15 11/00
BM 70 A Precision (with special calibration and certificate):
Only with antenna type 4 (200 mm / 7.87") or stilling well 80 - 200 mm dia. (3 - 8")
-12
-10
-8
-6
-4
-2
0
2
4
6
8
10
12
0 5 10 15 20 25 30 35 40 m
1
± 0.1 %
± 5 mm (0.2")
Distance to flange
block
distance
16 33 49 66 82 98 1153131ft
Accuracy
-4
-3.2
-2.4
-1.6
-0.8
0
0.8
1.6
2.4
3.2
4
inch cm
4.8
-4.8
= calibration range = not verified by calibration
BM 70 P
Only with antenna type 4 (200 mm / 7.87") or stilling well 100 - 200 mm dia. (4 - 8")
-12
-10
-8
-6
-4
-2
0
2
4
6
8
10
12
0 5 10 15 20 25 30 35 40 m
Distance to flange
Accuracy
1
Block-
distance
± 0.01 %
± 1 mm (0.04")
±
20
mm
30
...
16 33 49 66 82 98 1153131ft
-0.4
-0.32
-0.24
-0.16
-0.08
0
0.08
0.16
0.24
0.32
0.4
inch mm
0.48
-0.48
5.3 Repeatability
Repeatability is equal to half the value for the error of measurement.
5.4 Measured value resolution/hysteresis
Measured value resolution is: 1 mm / 0.04" for BM 70 A, and 0.1 mm / 0.004" for BM 70 P
Hysteresis is at least 20 times less than the error of measurement.

Installation and operating instructions BM 70 A/P Page: 16 11/00
5.5 Transient recovery time
The transient recovery time is determined by the setting parameter "time constant" (1 ... 100 s).
The transient recovery time relative to 1% deviation from the steady-state value is approx. 4.6 times
the time constant.
However, in the case of unusually rapid changes in level, the transient recovery time may deviate
from this figure.
5.6 Turn-on drift / turn-on characteristics
A rough measured value is initially displayed about 1 minute after the BM 70 A has been switched on.
The first self-calibration is completed after about 2 minutes. Full measuring accuracy is attained after
30 minutes operating time.
The measured value from the BM 70 P is accurate directly after the startup phase (approx. 1.5
minutes).
Typical turn-on drift (example):
Measured value
Time/min012 30
BM 70 A
BM 70 P
5.7 Long-term drift
The long-term drift is within the specified error of measurement.
5.8 Effect of ambient temperature
Temperature coefficient, signal output:
Ex-e current output HART®: < 100 ppm/°C (typically: 30 ppm/°C)
Ex-i current output HART®: < 100 ppm/°C (typically: 30 ppm/°C)
Current output: < 200 ppm/°C (typically: 70 ppm/°C)
Digital interfaces: no temperature effect
The temperature has no effect on the measured value as the device carries out a regular self-calibra-
tion.
The effect of temperature of the atmosphere above the liguid product results theoretically in -
1ppm/°C for air.
In respect of proof of temperature effect with the aid of reference measurements in liquid tanks, it
needs to be borne in mind that liquids generally have a high coefficient of cubic expansion (organic
liquids: typically 0.15 %/°C)!

Installation and operating instructions BM 70 A/P Page: 17 11/00
6 Operating conditions
Hazardous-duty systems
•The BM 70 A/P is certified in conformity with European Standard (ATEX) for use in Zone 0, 1 and
2 hazardous locations.
•The BM 70 A/P also has FM Approval (Factory Mutual) for CLASS I, DIV 1, GROUPS B,C,D;
CLASS II/III, DIV 1, GROUPS E,F,G.
•Attention is drawn to the information given on the nameplate and the specifications in the
approval certificates.
•When carrying out installation, dismantling work or making electrical connections in the
hazardous area, be sure to observe the pertinent wiring and installation regulations, e.g. as
specified in VDE 0165.
•Within the scope of routine checks required to be carried out on systems operated in hazardous
areas (maintaining the system in good working order), the "flameproof enclosure" (large cover on
signal converter) should also be visually inspected for signs of external damage and corrosion.
•Before opening the "flameproof enclosure" (e.g. to inspect the inside or for repair purposes)
make absolutely certain in the hazardous location:
- that the BM 70 A/P Level-Radar is disconnected from voltage, and then allow the prescribed
waiting time of 22 minutes to elapse first,
- and that there is no explosion hazard (gas-free certificate!).
Safety
•Operator control via the keys: on electrical safety grounds, operator control of the keys (below
the display, with the housing open) may only be carried out by specialist personnel for service and
repair work, on no account, however, when there is risk of explosion!
•Surface temperature: the housing of the signal converter can, in extreme ambient conditions,
assume temperatures of more than 70°C (158°F)!
6.1 Installation conditions
Refer to Section 7.5 for selection of the optimum antenna type
6.1.1 Transmission angle
The transmission angle is defined as the angle α to the vertical, in which the power density of the
radar waves assumes half the value of the maximum power density (half-power beamwidth):
αα
s
Antenna Type Diameter
mm (inches)
Trans-
mission
angle α
Lobe expansion s per
metre distance
Type 4 200 (7.87) 6° 10 cm (3.94”)
Type 3 140 (5.51) 8° 14 cm (5.51”)
Type 2 * 100 (3.94) 12° * 22 cm (8.67”)
Type 1 * 80 (3.15) 16° * 30 cm (11.8”)
Wave-Stick 25 (0.98) 9° 16 cm (6.3”)
Wave-Guide /
stilling well
25-200
(0.98-7.87)
Propagation only inside the
stilling well
* Should only be used in stilling wells; the transmission angle given
applies to line-of-sight propagation, i.e. without stilling well.

Installation and operating instructions BM 70 A/P Page: 18 11/00
6.1.2 Recommendations for positioning on the tank
A) Horn antenna or Wave-Stick without stilling well
D
>1/7×H, but max. 1/3×D
Antenna Type 3
or Wave-Stick
H
D
Antenna Type 4
H
>1/10×H, but max. 1/3×D
BM 70 P : > 1/5 x H
measurable
level
min.
Lower measuring range limited Several BM 70 A/P can be operated
when tank has tapered bottom. in one tank.
Do not position in Do not mount dead centre Do not position
tank centreline!onmanhole cover! above internals!
(multiple reflections!) (multiple reflections!) (interference reflections!)
If these recommendations cannot be followed because of the tank geometry, please consult
KROHNE.
Recommended
distance
from the tank
wall:

Installation and operating instructions BM 70 A/P Page: 19 11/00
B) Stilling well or Wave-Guide
A stilling well or Wave-Guide may be mounted in any position on the tank.
(For design layout: see also Section 6.1.4; for block distance: see Section 3.3).
Stilling well application In a side vessel BM 70 A Wave-Guide
6.1.3 Mounting on tank fitting
A) Horn antenna
Should be mounted on the tank fitting as close to the horizontal as possible (deviation < ± 2°).
Exception: if product surface is not horizontal, (e.g. particulate materials) the flange can be aligned
roughly parallel to it.
The antenna should project out of the fitting:
Tank nozzle
D
L
A stilling well or Wave-Guide
is positively recommended for
horizontal cylindrical tanks
(to avoid multiple reflections):
Antenna Diameter D Length l*
Type 4 200 mm (8”) 335 mm (13.2”)
Type 3 140 mm (5.5”) 223 mm (8.8”)
*Hastelloy: + 30 mm (1.2”)
(subject to change without notice)

Installation and operating instructions BM 70 A/P Page: 20 11/00
An antenna extension should be added if the antenna does not project out of the fitting:
Tank nozzle
Antenna
extension
Antenna extensions are available from 100 to 2000 mm (3.94" to 78.74") in steps of 100 mm (3.94").
Several extensions can be joined up:
Exception:
When the tank fitting is sy mmetrical, the antenna may end in the fitting so as to enlarge the
measuring range (minimum dead zone to tank cover, see Sect. 3.3 "block distance" and Sect. 5.2
"error of measurement"):
Tank nozzle
Narrow tank fitting
If the inside diameter of the fitting is smaller than the diameter of the antenna, and the fitting is
accessible from inside the tank for mounting purposes, the antenna with extension can be mounted
from the inside (not for versions made of titanium or tantalum). The antenna extension should be
about 100 mm (3.94") longer than the height of the fitting.
Tank nozzle
Antenna
extension

Installation and operating instructions BM 70 A/P Page: 21 11/00
B) Wave-Stick
Note the requirements pertaining to diameter and length of the tank fitting:
min. 50 mm/2"
max. X
Tank nozzle
L
6.1.4 Mounting on stilling wells
Antenna Type Outside
diameter
1 80 mm (3.15”)
1s 76 mm (2.99”)
2, 2s 100 mm (3.94”)
3 140 mm (5.51”)
3s 152 mm (5.98”)
4, 4s 200 mm (7.87”)
If necessary, turn antenna
to size!
Antenna size must match inside
diameter
A standard Wave-Stick will not
function in a stilling well! For
stilling wells 40-55 mm a type
Wave-Stick SW can be used.
Further requirements concerning stilling wells:
•The well must be electrically conductive.
•Minimum inside diameter of well: 40 mm (1.57"). (BM 70 P: 80 mm,
better > 100 mm).
•If possible, use only smooth walled, straight stilling wells. If nevertheless an assembled stilling well
is necessary, abrupt changes in diameter along the pipe should be less than 1 mm (0.04"). Surface
roughness of the inside of the pipe should not be more than + 0.1 mm (0.004").
•For the BM 70 P the antenna types 1s, 2s, 3s or 4s have to be used to achieve a high measuring
accuracy.
Version Length L max.
height of
fitting X
Standard 384 mm
(15.12”)
150 mm
(15.12”)
Option 500...1000 mm
(19.7” - 39.4”)
L - 234 mm
(L - 9.2”)
60mm

Installation and operating instructions BM 70 A/P Page: 22 11/00
It is possible to measure through a full-bore open ball valve if the valve and the pipe adapters above
and below the valve are relatively smooth-walled.
•It is not possible to measure levels below the end of the stilling well.
•To ensure equalization of pressure, drill one or two small holes in the stilling well above the
maximum filling level.
•If necessary, several holes can be drilled along the
whole length of the pipe. All holes must be
deburred. The holes should be as small as
possible and spaced wide apart (Recommen-
dation: see drawing on the right).
•It is advisable to fit a reference point at the end of
the stilling well in the form of a rod or screw of
approx. 6 mm (0.24") diameter. See drawing
below.
6.1.5 Wave-Guide
The "Wave-Guide" is a pipe with an outside diameter of 30 mm (1.18") and an inside diameter of 25
mm (0.98"), that is bolted direct to the BM 70 A flange system (in the same way as an antenna
extension). It functions like a stilling well and can be used for clean products. The Wave-Guide is not
practical in conjunction with the BM 70 P as it will not provide high measuring accuracy.
maximum length:
Ex: max. 3 m (9.84 ft) (except tantalum: max. 1 m (3.28 ft)).
Non-Ex: up to 3 m (9.84 ft) without additional support
Pipes longer than 3 m (9.84 ft) need to be fixed at two points.
6.1.6 Curved antenna extensions
Rectangular and S-shaped extensions are available for particularly difficult operating conditions. Such
extensions can be used in cases where the antenna is exposed to especially high temperatures and
where there are problems of space, (e.g. to avoid internals; positioning the antenna away from the
centre of sy mmetry; lateral mounting of the signal converter).
Standard sizes (others on request):
Ø max.
10 mm
min.
50 mm
6 mm Ø
Ø 6 mm
Ø 0.24"
/ 0.4"
/ 1.97"
271 (10.67")
271 (10.67")
323 (12.72")
300 (11.81")
R 110 (4.33")
Dimensions in mm (inches)

Installation and operating instructions BM 70 A/P Page: 23 11/00
6.1.7 Special options for the flange
Antenna heating/cooling device (> DN150/6") Purging device (> DN100)
Double-walled antenna for cooling or heating, With connection for purging the inside surface
e.g. to avoid condensation (recommended for of the antenna to prevent heavy deposits of
liquid sulphur). product or to heat or cool the antenna.
max. differential pressure at antenna:
Standard DN150
= 6 bar (87 psig) (information on other pressure
levels provided on request)
6.1.8 Ultimate installation on the tank
•After carefull
y
p
ositionin
g
the BM 70 A/P on the
tank fittin
g
flan
g
e
(
not for
g
ettin
g
the
g
asket
)
,
align the BM 70 A/P and the gasket.
•Insert stud bolts and ti
g
hten nuts sli
g
htl
y
(
b
y
hand). (These items not included with supply).
•Press shieldin
g
stri
p
C* in the
g
a
p
between
tank flan
g
e and the BM 70 A/P flan
g
e and
secure with stra
p
retainer S*
(
both items
included with supply).
•Stra
p
retainer S* must fit closel
y
and overla
p
both flanges.
* only required for European radio approvals
•Tighten down stud bolts and nuts firmly. The
torque is dependent on the strength properties
of the stud bolts and the pressure rating of the
tank. C* = shielding strip B = BM 70 A/P flange
S* = strap retainer F = tank flange
If a liquid is used for purging, this may interfere with the
functioning of the BM 70 A/P during the process.
Continuous purging with gas is not a problem as it does
not interfere with measurements.
The purge connection is closed off by the manufacturers
with a ¼" screw. When this screw is removed to connect
up a purging system, the operator is responsible for
ensuring conformity with "Ex" requirements in
connection with the purging circuit (e.g. fitting a flame
trap).
Hazardous-duty systems:
1. In Zone 0, the temperature of the
heating system and antenna may
not exceed 80 % of the ignition
temperature of the stored material.
2. Continuous monitoring shall
ensure, and operational inspections
shall verify, that the 80% level of
the ignition temperature stated in
Point 1 above is not exceeded.

Installation and operating instructions BM 70 A/P Page: 24 11/00
6.1.9 Sunshade
A sunshade SD is recommended to protect the
signal converter from the effects of direct sunshine
from above. This will increase the overall installa-
tion height by approx. 20 mm.
The sunshade is easily fitted/dismantled with the
aid of 4 screws S(included). An Allen key (size 4
mm) is required.
353 (13.89")
315 (12.40")
Dimensions in mm (inches)

Installation and operating instructions BM 70 A/P Page: 25 11/00
6.2 Ambient conditions
6.2.1 Hazardous locations
BM 70 A/P Ex is suitable for use in hazardous locations of the following zones: 0, 1, 2
Temperature classes: T6...T2; danger groups: IIA...IIC
For further information: see Section 10.
6.2.2 Ambient temperature of signal converter
BM 70 A/P with horn antenna or Wave-Guide: -20 ... +55°C (-4 ... +131°F)
A "BM 70 sunshade" should be fitted if the converter is located in the open with the likelihood of
strong insolation (see Section 6.1.9).
6.2.3 Flange temperature
Horn antenna, Wave-Guide (Tamb*≤ 50°C): -30 ... +130°C (-22 ... +266°F)
Horn antenna, Wave-Guide (Tamb*≤ 55°C): -30 ... +120°C (-22 ... +248°F)
High-temperature version with distance piece and
FFKM gasket (Kalrez 4079
or Parofluor V3819-75): -30 ... +250°C ** (-22 ... +482°F)
Kalrez 2035 gasket: -30 ... +210°C (-22 ... +410°F)
Viton gasket: -30 ... +200°C (-22 ... +392°F)
FEP-sheathed gasket: -30 ... +200°C (-22 ... +392°F)
Wave-Stick, permanently: -20 ... +100°C (-4 ... +218°F)
Wave-Stick, pressure-dependent (see 6.3.5), with no mechanical
loading radial to the rod: bis +150°C (302°F)
Wave-Stick, steam cleaning (CIP, SIP) for 30 minutes: max. +160°C (320°F)
* Tamb is the ambient temperature of the signal converter
** Safety limit: +280°C (536°F)
6.2.4 Ambient temperature limits
Signal converter:
Measuring function OK, but LCD "freezes up": min. - 40°C (-40°F)
Functional upper limit, for max. 2 hours: max. +70°C (+158°F)
Flange system:
see Section 6.2.3
6.2.5 Storage temperature
-20 ... +60°C (-4 ... +140°F)
6.2.6 Environment class
Locations exposed direct to open-air climate, D1 Severity in conformity with EN 60654-1
6.2.7 Protection category
Signal converter: IP 66 / IP 67 (equivalent to NEMA 6)

Installation and operating instructions BM 70 A/P Page: 26 11/00
6.2.8 Shock resistance
The device has been found to withstand the impact test in conformity with EN 61010, Section 8.2,
with 0.5 J energy, and the drop test to prEN 50178:1994.
6.2.9 Vibration endurance limit
Type test conditions: to IEC 68-2-6 and prEN 50178 (10-57Hz: 0.075 mm / 57-150 Hz: 1 g)
6.2.10 EMC
The devices satisfy the requirements of EN 50081-1, EN 50082-2 and the NAMUR Recommendation.
6.3 Product conditions
6.3.1 Physical properties of the products
Physical properties (such as density, viscosity, conductivity, relative permittivity, magnetic properties,
etc.) have no effect on measurement results.
The relative permittivity is merely required to have a minimum value in order to ensure reliable
measurements (see Section 6.3.2).
6.3.2 Relative permittivity (εεr≥≥ 1.5)
The (relative) permittivity of the product (εr , Epsilon-R) determines the strength of the reflected
signal. Measurement results are not affected so long as the reflected signal is strong enough, but
reliability and the maximum measuring range are dependent upon the relative permittivity.
At εr < 3, a stilling well should be used. The minimum relative permittivity of the product is
approximately εr = 1.5.
See also Section 7.5.
If the Wave-Stick is also to take measurements when immersed, εr will need to be > 4.
0%
10%
20%
30%
40%
50%
60%
70%
1 1.2 1.6 2 2.5 3.2 4 5 6.3 8 10 12 16 20 25 40 50 63 8032
Dielectric Constant and Reflection Factor
R
εr
Water
Benzene
Toluene
Petrol
Chlorine
Phosgene
Methanol
LPG Sulfuric acid
Sulfur
Phenol
Nitrobenzene
Glycol
Paraffin
U S E A B L E R A N G E

Installation and operating instructions BM 70 A/P Page: 27 11/00
6.3.3 Product limitations
Radar-based level measuring devices are not suitable for the following products:
•liquid a mmonia (NH3)
•liquid hydrogen (H2)
•liquid helium (He)
6.3.4 Product temperature (unrestricted)
The product temperature is not a relevant factor, provided the ambient temperature (see 6.2.2) and
the flange temperature (see 6.2.3) are within the specified limits.
6.3.5 maximum allowable operating pressure (max. 64 bar / 928 psig)
Flange system with horn antenna or Wave-Guide:
PN 16 PN 25 PN 40 PN 64
DN 80 16 bar (232 psig) --- 40 bar (580 psig) 64 bar (928 psig)
DN 100 16 bar (232 psig) --- 38 bar (551 psig) 55 bar (798 psig)
DN 150 16 bar (232 psig) --- 34 bar (493 psig) 47 bar (682 psig)
DN 200 16 bar (232 psig) 25 bar (363 psig) 32 bar (464 psig) 45 bar (653 psig)
Information on higher pressures (up to 400 bar / 5800 psig) supplied on request
Wave-Stick without plate resp. LP flange system: max. 2 bar / 29 psig
Wave-Stick with plate: max. 16 bar, dependent on temperature:
Temperature T
Pressure
-20 +150 °C+100
-15
+15
232 (46 - 0.3·T[°C]) bar
-4 +302 °F+212
-1
+1
+16
bar psig
(740 - 2.4·T[°F]) psig
6.4 Maintenance
Cleaning the antenna
Particular process applications can cause severe contamination of the antenna. Microwaves cannot
be properly emitted or received when reflected from deposits on the antenna. In such cases, the
BM 70 A/P will usually indicate maximum level (volume) or minimum distance.
The level of contamination at which such errors occur depends firstly on the product concerned, and
secondly on the reflection index, which is mainly determined by the relative permittivity εr.
Regular cleaning, or use of the purging device (see Sect. 6.1.7), is advisable if the product has a
tendency to form deposits, etc.
When spraying, washing down, or cleaning with mechanical aids, take special care not to damage
either the horn antenna or the bottom Teflon plug at the waveguide window (see Section 7.4 "Field
assembly of the BM 70 A/P"). If cleaning agents are used, take material resistance into account!

Installation and operating instructions BM 70 A/P Page: 28 11/00
7 Design
Hazardous-duty systems
The BM 70 A/P-Ex is approved to European Standard EN 50014/18/19/20 for use in hazardous
locations of Zones 0, 1 and 2.
•Electronics compartment: Flameproof Enclosure "d"
•Terminal compartment:
Increased Safety "e" for signal output and power supply
Optionally: Intrinsic Safety "i" for the signal output and Increased Safety "e"
for the power supply.
Special version: Flameproof Enclosure "d"
•Pin coupler compartment: Increased Safety "e"
•Further details
are given in the Certificates of Conformity, see Section 10, and in the
"Hazardous-duty systems" boxes (shaded grey in the text, e.g. at the beginning
of Section 6), which should without fail be additionally heeded for the BM 70 A/P-Ex.
7.1 Models
BM 70 A/P with horn antenna BM 70 A Wave-Guide BM 70 A Wave-Stick

Installation and operating instructions BM 70 A/P Page: 29 11/00
7.2 Dimensions and Weights
Basic version: High-temperature version:
Meter size Standard antenna Lenght* Weight
DN ( mm) ANSI (") Typ ØA ( mm) ØA (") f ( mm) f (") kg lb
80 3 1 80 3,15 110 4,33 17 37,48
100 4 2 100 3,94 148 5,83 18 39,68
150 6 3 140 5,51 223 8,78 23 50,71
200 8 4 200 7,87 335 13,19 30 66,14
80 3 1s 76 2,99 420 16,54 18 39,68
100 4 2s 100 3,94 620 24,41 19 41,89
150 6 3s 152 5,98 820 32,28 25 55,12
200 8 4s 200 7,87 820 32,28 32 70,55
* Hastelloy: + 30 mm (1.12”)
Wave-Stick: Wave-Stick with hygienic connections:
(DIN 11851 "dairy") (with adapter for Tri-Clamp)
292
351
384
260
Options:
Tri-Clamp 2", 3", 4"
SMS 51 mm, 63 mm, 76 mm
DIN 11851 (dairy)
DN 50, DN 65, DN 80
Flange size dia. A in mm (inches) Weight in kg (lb)
DN 50 / ANSI 2" 100 (3.94) 16 (35.27)
ANSI 3" 127 (5.0) 17 (37.5)
DN 80 138 (5.43) 17 (37.5)
DN 100 / ANSI 4" 158 (6.22) 18 (39.7)
DN 150 / ANSI 6" 216
(
8.5
)
23
(
50.7
)
214 (8.42")
176 (6.89")
313 (12.32")
226 (8.89")
313 (12.32")
226 (8.89")
420 (16.54")
f
L
313 (12.32")
226 (8.89")
Ø25 (Ø0.98")
L = 384 mm Standard
500 – 1000 mm optional
60 mm Typ SW

Installation and operating instructions BM 70 A/P Page: 30 11/00
7.3 Replacement of the signal converter
Always disconnect from power source before commencing work!
Hazardous-duty systems
Before replacing the signal converter (instrument "head") in the hazardous location, make absolutely
certain that there is no explosion hazard (gas-free certificate). Allow the prescribed waiting time of 22
minutes to elapse before opening the housing!
1. Remove safety lock (see Sect. 9.3) with machinist's wrench, size 4 mm, and unscrew cover from
the terminal box with the special wrench. If a sunshade is fitted, remove this first (see Section
6.1.9).
2. Disconnect all cables from the terminals in the terminal compartment, see Section 7.8.
3. Remove the 4 Allen screws M (Allen key size 5 mm) and lift off the signal converter. The flange
unit (incl. waveguide window) will remain tight, also on pressurized tanks.
Caution
On pressurized tanks, do not on any account remove the 4 screws Hconnecting the waveguide
window to the BM 70 A/P flange! DANGER TO LIFE!
4. Install the new BM 70 A/P signal converter.
5. Check power voltage and fuse(s) (refer to instrument nameplate) and change or replace if neces-
sary, see Sect. 9.2 and 9.3.
6. Reconnect all cables in the terminal compartment as described in Sect. 7.8.
7. Check against the attached report on settings whether the factory-set parameters are correct for
your application. If not, reset the parameters as described in Sect. 8.
8. Subsequently, record the empty-tank spectrum, see Sect. 8.6.12.
Important:
Ensure that the screw thread of the covers on the terminal and electronic compartments is well
greased at all times.
7.4 Field assembly
•When the BM 70 A/P needs to be field assembled, all
required parts are included with the supply (stud bolts,
washers, etc.).
•If supplied loose, bolt the waveguide window (flange
assembly) or the distance piece to the BM 70 A/P.
Tightening torque for the 4 Allen screws M (key size SW 5
mm): max. 8 Nm ~ 0,8 kpm.
•Note: The upper Teflon plug must be absolutely dry and
clean! Moisture and dirt will negatively affect functionability
of the BM 70 A/P!
•Bolt antenna and antenna extension together: torque for the
3 stud bolts: max. 8 Nm ~ 0.8 kpm.
•Do not on any account detach screws H!
distance piece (for
high-temperature version
up to 250°C (482 °F)
upper Teflon plug
O-ring
lower Teflon plug
O-ring
BM70 A
connecting flange
antenna extension
antenna
M
H
M
signal converter

Installation and operating instructions BM 70 A/P Page: 31 11/00
7.5 Selection of antenna type and size
This BM 70 A recommendation for the optimum application range is based on application
experience and designed to minimize potential problems. If the recommended antenna is
unacceptable, any other configuration may also be tested.
Type 1 and 2 antennas should only be used with stilling wells.
For BM 70 P always antenna type 4 or a stilling well > 100 mm / 4" is recommended.
40m
15m
10m
1.5m
0.5m
∞1.5 2 83
∞
2153 5
∞
2304 8 15
10
5
25m
20m
5m
30m
εr
εr
εr
35m
tank height/
range
Dielectric constant
or foam
with vortex
process tank
agitator tank
of the medium for:
smooth surface
antenna type 4
antenna type 3
Wave-Stick
stillwell
stillwell
Wave-Stick
stillwell
stillwell
antenna type 4
stillwell
130ft
45ft
30ft
5ft
1.6ft
85ft
65ft
15ft
100ft
115ft
storage tank with
How to use the diagram:
•Determine the following application parameters:
a) Tank height or maximum measuring range/distance (e.g. H=15m)
b) Tank type (one of the three types shown, e.g. process tank)
c) Relative permittivity of the product (e.g. εr=5)
•Find the relative permittivity on the relevant horizontal axis (e.g. 5 on the middle axis)
•Draw a line up to the required tank height = vertical axis (e.g. 15 m)
•The end of the line defines the application range. The text contained in that area indicates
the suitable antenna types (in the example: stilling well or Type 4).

Installation and operating instructions BM 70 A/P Page: 32 11/00
7.6 Materials of construction
Check the materials of the antenna, extension, flange, gaskets, and PTFE (contained in all versions)
for compatibility with the product!
7.6.1 Signal converter
Housing: Aluminium with electrostatic powder coating to DIN 55990-3.
Sight window: Glass
7.6.2 Flange system
(Antenna, extensions and flange or flange plating)
Available materials for BM 70 A/P flange systems (in contact with the product):
DIN No. AISI equivalent
Versions mit horn antenna or Wave-Guide:
Stainless steel 1.4571 316 Ti
Stainless steel 1.4435 316 L
Hastelloy C4 2.4610 -
Hastelloy B2 2.4617 -
Titanium 3.7035 -
Tantalum - -
Monell 400 2.4360 -
Inconell 600 2.4816 -
(Information on other materials supplied on request)
Wave-Stick:
In the versions with PTFE flange plate, only PTFE is in contact with the product (no metal in contact
with the tank contents)
Flange made of stainless CrNi steel 1.4571 / 316 Ti
7.6.3 Seals and gaskets
Responsibility as to suitability rests solely with the user.
Available materials for internal device seals and gaskets in the flange system in contact with the
product:
Material Temperature resistance
FFKM (Kalrez 4079 or Parofluor V8545-75) 250°C/482°F (safety limit 280°C / 536°F)
DuPont Kalrez 2035 210°C/410°F
Viton (FPM) 200°C/392°F
FEP-coated 200°C/392°F
7.7 Process connection
The process connection is by way of standard flanges sized DN 50-200 or equivalent ANSI sizes
(dependent on the version). Various hygienic connections are additionally available for the Wave-
Stick (DIN 11851, Tri-Clamp, SMS).
Refer to Section 7.2 for further information on the various versions.

Installation and operating instructions BM 70 A/P Page: 33 11/00
7.8 Electrical connection
The electrical connection for supply power and signal inputs/outputs is made in the terminal compart-
ment (Ex-e) of the signal converter. Observe requirements specified in VDE 165, and consult the
safety advice given in Section 9.4.
In the BM 70 A/P version with intrinsically safe signal output, only certified intrinsically safe
equipment may be connected to the blue terminals, even if the device is not operated in the
hazardous area!
Terminals: conductor cross-section 0.5 - 2.5 mm² (solid conductor: max. 4 mm²)
PE safety conductor and/or
FE functional ground: U-clamp terminal (max. 4 mm² conductor cross-section)
(see also terminal assignments below and in Sect. 9.4)
Cablel entries: 3x M25x1.5 (with standard cable gland: cable clamping area = 9-16 mm)
Signal cable shielding: required for RS 485 line,
recommended for current output when line lengths > 100 m (350 ft)
"Ex" equipotential bonding: U-clamp terminal (max. 4 mm² conductor cross-section) on "neck" of
signal converter
Rated temperature of power cables:
Version Max. flange
temperature
Rated
temperature of
power cables
w/o high temperature ≤ 100°C/212°F 70°C/158°F
distance piece > 100°C/212°F 80°C/176°F
with high temperature ≤ 200°C/392°F 70°C/158°F
distance piece > 200°C/392°F 80°C/176°F
Terminal assignment
Supply power:
NL
PE
~~
NL
Inputs/Outputs
12
+(-) -(+)24V DC
24V AC FE
~~
Inputs/Outputs
Connections for 115/230 V AC Connections for 24 V DC/AC (any polarity)
Connection of an FE functional ground is not mandatory.
Current output HART®, Ex e: Ex-i current output HART®:
32 31
-
+
42 41
Current
output
Switching output
max. 100mA/30V DCAC
Digital
input
82 81
-+-+
5...28V=
4-20mA
max.500 Ω
32 31
-
Ex-i (IS)
+
+supply unit
+
-
U max.= 30V
Current
output
4-20mA
U min.= 8V

Installation and operating instructions BM 70 A/P Page: 34 11/00
Ex-i Current output HART® with switching output: Current output (non-communicable):
Current-
output
Switching output
max. 110mA/30V
4142 32 31
+
-
-
+
+unit
U max.= 30V
4-20mA
U min.
= 8V
Ex-i-supply
32 31
Current
output
-+
unassigned
-
+
4-20mA
max.250 Ω
RS 485 version: PROFIBUS-PA or Foundation Fieldbus (FF)
BBAA
RS 485
input RS 485
output
32 31
Current
output
-+
-
+
4-20mA
max.250 Ω
32 31
Bus-
connection
PROFIBUS-PA / FF with current output: PROFIBUS-PA / FF with switching output:
42
-
Ex-i-supply-
+
+unit
+
U max.= 30V
current
output
4-20mA
U min.
= 8V
41
-32 31
Bus-
connection
32 31
switching output
max. 110mA/30V
42 41
Bus-
connection
7.9 Terminating resistor for the RS 485 interface
A selector plug on the RS 485 board allows
optionally a high-resistance termination (presetting)
or a terminating resistor of 120 Ω at the RS 485
connections A and B. For this purpose, the housing
(flameproof enclosure) of the BM 70 A/P signal con-
verter needs to be opened (see Sect. 9.3) and the
selector plug turned 180°, see sketch on the right.
120
Ω
RS485 signal-
output board
high-
impedance
....
....

Installation and operating instructions BM 70 A/P Page: 35 11/00
8 User interface
8.1 Local display
In the versions with local display at the BM 70 A/P signal converter, configuration can be carried out
directly at the device. If a local display is not featured, the PC-CAT program (see Sect. 8.12) must be
used to change the parameter setting (assuming a communicable interface is provided).
Two variants of the display are available:
- Standard display with 2-line LCD display (7 mm high digits for the measured value).
- Jumbo display with single-line LCD display and 16 mm high digits for the max. 5-digit measured
value (restricted user friendliness for parameter setting, because 2nd line not visible).
Standard display
cNumerical display of measured value
dAlphanumeric display of function/unit
e6 markers to indicate measuring status
f 3 keys for configuration and error inquiry
g magnetic sensors for control through the closed
housing (function same as the 3 keys)
hCompass field, signals actuation of a key
Jumbo display
cNumerical display of measured value (5 places)
e6 markers to indicate measuring status
f3 keys for configuration and error inquiry
g magnetic sensors for control through the closed
housing (function same as the 3 keys)

Installation and operating instructions BM 70 A/P Page: 36 11/00
8.2 Function of the keys
The three keys have the following functions:
→ (Cursor key): - selects the configuration menu,
- branches the menu to the next lower level,
- moves the cursor* to the right to the next column.
↑ (Select key): - branches the menu to the next digit in the same level,
- changes the content (digit, character) at the cursor* position.
↵(Enter key): - selects the error memory,
- branches the menu to the next higher level,
- stores newly entered parameters,
- executes displayed functions.
* The cursor position is signalled by flashing of the character or selected point at the appropriate place.
To start operator control:
Measuring mode Operator control mode
Please note: When "YES" is set under Fct. 3.4.2 and ENTRY CODE "CodE1 -------"
appears in the display, the → key must be pressed.
The 9-keystroke Entry Code1 must then be entered:
Factory setting: →→→↵↵↵↑↑↑
(each keystroke confirmed in the display by "*".)
To terminate operator control:
Press key ↵ repeatedly until one of the following menus is displayed.
Fct. 1.0 OPERATION, Fct. 2.0 TEST or Fct. 3.0 INSTALL.
↵Press key ...
New parameters not to be stored
Press ↑ key to display "STORE.NO".
Measuring mode continued with the "old"
parameters after pressing the ↵ key; the
"START" message is shown until a measured
value is determined.
If instead you wish to return to Configuration,
press the ↑ key first until "RETURN" is
displayed, and then the ↵ key.
Store new parameters
Confirm by pressing the ↵ key,
"START" is displayed, and the measuring
mode is continued with the new parameters.
6 2 7
c m
F c t. 1.0
O P E R A T I O N
→
F c t. 3. 0
S T O R E Y E S
I N S T A L L.
↵

Installation and operating instructions BM 70 A/P Page: 37 11/00
8.3 Operator control concept
main menu
column
Submenu
column
Functions
column
Data
column
Measuring mode
6 2 7
c m
Directions for using the keys in the menu levels and columns.
The flashing part of the display (cursor) can be changed.
CodE2
-- Error QUIT
NO ERROR
Error display
leaf through the
error list by
or
or
QUIT NO
QUIT YES
Return to measuring mode
pressing
Note:
If after pressing a key "NO ACCESS" is displayed, this means that the keypad is temporarily blocked
owing to a configuration access via the signal output. The keys are available again after
Communication has finished.
When this displayed, enter the 9-keystroke Entry Code1,
see Fct. 3.4.3
Factory setting: →→→↵↵↵↑↑↑
↵→CodE1
---------
Setting level
3.6 SW.OUTPUT.S 3.6.1 - 3.6.4
3.5 APPLICAT. 3.5.1 - 3.5.9
3.4 USER DATA 3.4.1 - 3.4.4
3.3 SIGNAL OUTP. 3.3.1 - 3.3.7
3.2 DISPLAY 3.2.1 - 3.2.5
3.0 INSTALL. 3.1 BASIS.PARAM 3.1.1 - 3.1.8
2.4 FIRMWARE 2.4.1 - 2.4.2
2.3 SW.OUTP.S 2.3.1
2.2 CUR.OUTP.I 2.2.1 - 2.2.2
2.0 TEST 2.1 HARDWARE 2.1.1 - 2.1.3
1.0 OPERATION 1.1 DISPLAY 1.1.1 - 1.1.3
Selection of
submenu
with the ↑ key
Setting the
data with the
→↑↵keys
Selection of main
menu with the ↑
key
↵↵↵
↵
Parameter check
and return to
measuring mode
Selection of
function with
the ↑ key
→→→
→→
↵
↵
↵
↵
↑
↑
→
↑

Installation and operating instructions BM 70 A/P Page: 38 11/00
Examples of key functions
The cursor (flashing part of display) is shown boxed in by dotted lines in the following description.
To change numbers
Increase value
6 2 7
c m ↑63 7
c m
To shift cursor (flashing position)
Shift to right
6 3 7
c m →6 3 7
c m
To change the text
Select next text
L E V E L ↑D I S T A N C E
To change the unit (tank height)
Numerical values are converted automatically
Select next unit
6 3 7
c m ↑
6 3 7 0
m m
To revert from unit to number setting
Change to number setting
6 3 7 0
m m
6 3 7 0
m m
To revert to function display
6 3 7 0
m m
3.1.1.
T A N K H E I G H T
→
→
↵

Installation and operating instructions BM 70 A/P Page: 39 11/00
8.4 Table of settable functions (Versions 3.00, 3.01, 3.02, 3.03, 4.02, 4.03)
Function (Fct.) Enter range Default value Description
1.0 OPERATION
1.1 DISPLAY
1.1.1 FCT.DISP Options LEVEL
DISTANCE
CONVERSION
REFLECTION
LEVEL Select function of display
(value to be displayed).
1.1.2 UNIT.LENGTH Options m
cm
mm
inch
Ft
PERCENT
BARGRAPH
Meter [m] Select unit for value of length to be displayed
(level/distance).
1.1.3 UNIT. CONV. Options m3
l
US Gal
GB Gal
Ft3
bbl
PERCENT
BARGRAPH
USER UNIT
Cubic meter [m3] Select unit for conversion value to be displayed
("volume table").
2.0 TEST
2.1 HARDWARE
2.1.1 MASTER Special function Tests the hardware of the master.
2.1.2 DISPLAY Special function Tests the hardware of the display.
2.1.3 STATUS Options Module DIS
Module MW
Displays ID-Number and Status Bytes
2.2 CUR.OUTP.I
2.2.1 VALUE I Value display Displays the actual value of the current output.
2.2.2 TEST I Options 2 mA
4 mA
6 mA
8 mA
10 mA
12 mA
14 mA
16 mA
18 mA
20 mA
22 mA
2 mA Output of selected value to the current output.
IMPORTANT !!! With safety inquiry because of direct
access to the current output !!!
(Exi = min. 3.6 mA)
2.3 SW.OUTPUT
2.3.1 TEST S Options OPEN
CLOSED
OPEN Switching output on/off.
IMPORTANT !!! With safety inquiry because of direct
access to the switching output !!!
2.4 FIRMWARE
2.4.1 MASTER Display Displays the firmware version of the master.
2.4.2 DISPLAY Display Displays the firmware version of the display.
3.0 INSTALL.
3.1 BASIS.PARAM
3.1.1 TANKHEIGHT Options, unit m
cm
mm
inch
Ft
Enter
0.50 [m] ... max. tank height
m
10.00 m* / 20.00 m *
To input the tank height.
The tank height is defined as the vertical distance
between the bottom edge of the flange and the tank
bottom.
The unit entered here is also used for all other length
inputs.
3.1.2 BLOCKDIST Enter
0.10 [m] ... tank height
0.50 m * To input the block distance.
The block distance marks the non-measurable range
below the bottom edge of the flange.
3.1.3 ANTENNA Options STANDARD
WAVE STICK
STANDARD * Selection of the antenna type.
(WAVE STICK only for BM 70 A)
3.1.4 ANT.EXTENS. Enter
0.00 [m] ... Tank height
0.00 m * To input the length of the antenna extension.
3.1.5 DIST.PIECE Enter
0 ... 2000 [mm]
0 mm * To input the length of the flange distance piece in [mm]
(high-temperature version = 120 mm).

Installation and operating instructions BM 70 A/P Page: 40 11/00
Function (Fct.) Enter range Default value Description
3.1.6 STILLWELL Options NO
YES
If "YES":
Enter (restraint)
STILLWELL DIA.
25 ... 200 [mm]
NO
100 mm
Select: with or without stilling well.
When "YES" selected, the inside diameter of the
stilling well is additionally entered in [mm].
3.1.7 REF.OFFSET Enter
-10.00 ... + 10.00 [m]
0.00 m To input the reference offset
(relocation of the upper reference point).
3.1.8 TB. OFFSET Enter
-100.00 ... + 100.00 [m]
0.00 m To input the tank bottom offset
(relocation of the lower reference point).
3.2 DISPLAY
3.2.1 FCT.DISP. Options LEVEL
DISTANCE
CONVERSION
REFLECTION
LEVEL Select function of the display
(value to be displayed).
3.2.2 UNIT.LENGTH Options m
cm
mm
inch
Ft
PERCENT
BARGRAPH
Meter [m] Select unit for length value to be displayed
(level/distance).
The unit selected here is used only for display of length
values.
3.2.3 UNIT.CONV. Options m3
l
US Gal
GB Gal
Ft3
bbl
PERCENT
BARGRAPH
USER UNIT
Cubic meter [m3] Select unit for conversion values to be displayed
("volume table").
The unit selected here is used only for display of the
conversion value.
3.2.4 USER UNIT Text entry
10 ASCII characters
__________ Input of freely programmable unit for the conversion
table (max. 10 characters).
3.2.5 ERROR MSG. Options NO
YES
YES Select whether error messages are to be shown in the
display.
3.3 SIGNAL.OUTP.
3.3.1 FUNCTION I Options OFF
LEVEL
DISTANCE
CONVERSION
REFLECTION
SW.OUTP.
LEVEL Select function of the current output
(measured value to be displayed, or
OFF = current output switched off = constant 4 mA).
3.3.2 RANGE I Options 4-20 mA/E22
4-20 mA/E2
4-20 mA
4-20 mA/E22 Select the range for the current output and error
output.
3.3.3 SCALE 4 mA Enter
-200.00 ... +200.00 [m]
0.00 ... 99999.99 [m3]
0 ... 100 [Refl.]
0.00 m
0.00 m3
0
Input the lower range value for output to the current
output.
(Input is dependent on the selected function of the
current output. The values for level and distance
include the tank bottom and reference offset, resp.).
3.3.4 SCALE 20 mA Enter
-200.00 ... +200.00 [m]
0.00 ... 99999.99 [m3]
0 ... 100 [Refl.]
10.00 m *
10.00 m3
100
Input of the full-scale range for output to the current
output.
(Input is dependent on the selected function of the
current output. The values for level and distance
include the tank bottom and reference offset, resp.).
3.3.5 BAUDRATE Options 1200 Bd.
2400 Bd.
4800 Bd.
9600 Bd.
19200 Bd.
38400 Bd.
19200 Bd. * Select the baud rate for the Communication interface
(not relevant to HART via current output).
(For Fct. 3.3.7 = PROFIBUS-PA or F.FOUND.:
deviating options.)
3.3.6 ADDRESS Enter 0 ... 255 0 Input of the device address for Communication.
(For Fct. 3.3.7 = PROFIBUS-PA or F.FOUND.:
deviating input range)
3.3.7 PROTOCOL Options HART®
KROHNE/PC
(MODBUS)
(PROFIBUS-PA)
(F.FOUND.)
HART®Select the Communications protocol.
(only when appropriate
hardware provided)

Installation and operating instructions BM 70 A/P Page: 41 11/00
Function (Fct.) Enter range Default value Description
3.4 USER DATA
3.4.1 LANGUAGE Options GB/USA,
D, F, I, E, P, S
GB/USA * Select language to be used in the display
(English, German, French, Italian, Spanish, Portu-
guese, Swedish)
3.4.2 ENTRY CODE 1 Options NO
YES
NO Switch the access lockout for the configuration menu
on/off.
3.4.3 CODE 1 Enter code RRREEEUUU Input of the Entry Code.
3.4.4 LOCATION Text BM70A-00
BM70P-00
Input of a max. 8-character device identifier.
3.5 APPLICAT.
3.5.1 AUTO TANKH. Special function Automatic determination of the tank height.
3.5.2 EMPTY.SPEC. Options OFF
ON
RECORD
OFF * Switch the empty-tank spectrum (profile of the empty
tank) on/off, or make new recording.
3.5.3 TIMECONST. Value
1 ... 100 [s] (BM 70 A)
10 ... 100 [s] (BM 70 P)
10 s (BM 70 A)
30 s (BM 70 P)
Input of the time constant for measured-value filtering
(low-pass).
3.5.4 TRACING.VEL. Value
0.01 ... 10.00 [m/Min] (BM 70 A)
0.01 ... 1.00 [m/Min] (BM 70 P)
0.50 m/min
(BM 70 A)
0.10 m/min
(BM 70 P)
Input of the maximum rate of change in the level that
can occur in operation.
3.5.5 MULT.REFL. Options NO
YES
NO Switch the multi-reflection identifier on/off.
3.5.6 BD-DETECT. Options NO
YES
YES Switch the block distance (overfill) detector on/off.
3.5.7 FUNCT. FTB Options OFF
PARTIAL
FULL
OFF Select function of the tank bottom tracking system.
(FULL for BM 70 A only)
3.5.8 EPSILON R Enter
1.1000 ... 8.0000
2.0000 Input of the relative permittivity of the product for the
tank bottom tracking system.
3.5.9 TANKTYPE Options STORAGE TANK
PROC.TANK.
AGITATOR
PROC.TANK. Select the tank type.
(AGITATOR for BM 70 A only)
3.6 SW.OUTP.S.
3.6.1 FUNCTION S Options OFF
LEVEL
DISTANCE
CONVERSION
REFLECTION
ERROR OPEN
ERROR CLOSED
ERROR OPEN Select the function of the switching output.
3.6.2 TYPE S Option HIGH
LOW
HIGH Select type of limit value for the switching output.
(not applicable to Function OFF, ERROR OPEN or
ERROR CLOSED)
3.6.3 THRESHOLD Value
-200.00 ... +200.00 [m]
0.00 ... 99999.99 [m3]
0 ... 100 [Refl.]
5.00 m
5.00 m3
50
Input of the threshold value for the switching output.
(Input is dependent on the function of the switching
output. The values for level and distance include the
tank bottom and reference offset, resp.)
3.6.4 HYSTERESIS Value
0.00 [m] ... Tank height
0.00 ... 99999.99 [m3]
0 ... 100 [Refl.]
0.10 m
0.10 m3
10
Input of the hysteresis for the switching output.
(Input is dependent on the function of the switching
output.)
*: Default values following a parameter reset (use of a new EEPROM not yet described).
The factory setting for the parameters marked with * is dependent upon the device version and
customer specifications (if the tank height is known at the time the order is placed).

Installation and operating instructions BM 70 A/P Page: 42 11/00
8.5 Configuration examples
8.5.1 Level measurement (example)
Tank height (Fct. 3.1.1): 6.00 m
Antenna extension (Fct. 3.1.4): 0.20 m
Block distance (Fct. 3.1.2): 0.70 m
Response threshold or maximum measurable level = 5.30 m (calculated from lower reference point)
= tank height - block distance
(Fct. 3.1.1) (Fct. 3.1.2)
= 6.00 m - 0.70 m
Current output I Function I (Fct 3.3.1): LEVEL
Range I (Fct. 3.3.2): 4 - 20 mA
Scaling 4 mA (Fct. 3.3.3): 0.00 m, equivalent to 4 mA
Scaling 20 mA (Fct. 3.3.4): 5.00 m, equivalent to 20 mA
Switching output Function S (Fct. 3.6.1): LEVEL
Type S (Fct. 3.6.2): LOW (= below threshold)
Threshold (Fct. 3.6.3): 5.00 m
Hysteresis (Fct. 3.6.4) 0.10 m
Display Function, display (Fct. 3.2.1): LEVEL
Unit, length (Fct. 3.2.2): m (meters)
Please note Display and outputs can also be used for different measured variables,
e.g.: display for conversion, current output I for level, and switching
output S for error messages.
The value for Scaling 20 mA should not be greater than the response
threshold.
Sump
non-
measurable
zone
tank height
(Fct. 3.1.1)
Fct. 3.1.4
upper reference point
(top edge of tank connecting flange)
block distance (Fct. 3.1.2)
response
current output
20
mA
Imax
(Fct. 3.3.4)
4Imin
(Fct. 3.3.3)
lower reference point
(tank bottom / datum point)
+
+
+
+
+
+
+
+
+
+
+
+
+
+
+
+
+
+
+
+
+
+
+
+
+
+
+
+
+
+
+
+
Fct. 3.1.5
threshold
measuring
mA
range

Installation and operating instructions BM 70 A/P Page: 43 11/00
8.5.2 Volume measurement (example)
•In order to be able to measure volume with
the BM 70 A/P, a conversion table (volume
table) needs to be compiled with the PC-
CAT program (see Sect. 8.12).
•By means of the volume table, various
levels are allocated to specific volumes
previously calculated or measured out.
•In the case of non-sy mmetrical tanks, e.g.
tanks with dished bottom, the accuracy of
volume measurement will depend on the
number of set "level/volume pairs". The
maximum number of pairs (points) that can
be set is 50; the volume is linearly
determined (interpolated) between 2 points.
•In the following example, 4 data pairs have
been progra mmed.
Volume table Unit volume (Fct. 3.2.3): m3
Set table (PC-CAT): Point Level Volume
n0.00 m 0.25 m³
o0.25 m 0.70 m³
p0.50 m 1.40 m³
q5.30 m 16.80 m³
Tank height (Fct. 3.1.1): 6.00 m
Antenna extension (Fct. 3.1.6): 0.20 m
Block distance (Fct. 3.1.2): 0,70 m
Response threshold, maximum measurable level = 5.30 m, equivalent to a volume of 16.80 m ³
(calculated from lower reference point)= tank height - block distance
(Fct. 3.1.1) (Fct. 3.1.2)
= 6,00 m - 0,70 m
Current output I Function I (Fct 3.3.1): CONVERSION
Range I (Fct. 3.3.2): 4 - 20 mA
Scaling 4 mA (Fct. 3.3.3): 0.00 m3 , corresponds to 4 mA
Scaling 20 mA (Fct. 3.3.4): 16.80 m3 , corresponds to 20 mA
Switching output Function S (Fct. 3.6.1): LEVEL
Type S (Fct. 3.6.2): LOW (=if level drops below threshold)
Threshold(Fct. 3.6.3): 5.00 m
Hysteresis (Fct. 3.6.4) 0.10 m
Display Function, display (Fct. 3.2.1): CONVERSION
Unit, conversion (Fct. 3.2.2): m3 (cubic meter)

Installation and operating instructions BM 70 A/P Page: 44 11/00
8.6 Description of functions
8.6.1 Choice of units
Level/distance units
Select under Fct. 3.1.1 TANKHEIGHT
•m• cm • mm
•inch • Ft
The unit selected here is also valid for the following
functions:
- Block distance Fct. 3.1.2
- Antenna extension, Fct. 3.1.4
- Scaling 4 mA value, current output, Fct. 3.3.3
- Scaling 20 mA value, current output, Fct. 3.3.4
- Range for partial tank bottom tracing, Fct. 3.5.2
- Threshold (limit value), switching output, Fct. 3.6.3
- Hysteresis, switching output, Fct. 3.6.4
- Tracking speed, Fct. 3.5.4
(in m/min when Fct.3.1.1 = m, cm or mm
or in ft/min when Fct.3.1.1 = inch or ft)
The Fct. 3.2.2 (length unit for display) can be set
independently of the unit selected under Fct. 3.1.1.
Conversion units
By conversion is meant the transposition of an arbitrary
level value into a "conversion value" (usually volume), so
as, for example, to realize a non-linear function as a factor
of the level.
Options under Fct. 3.2.3 UNIT.CONV.
•m³ zl ( = litres)
•US Gal zGB Gal (Gal = gallons)
•Ft3 zbbl (petroleum barrels)
The unit selected here is also valid for the following
functions:
- Scaling 4 mA value, current output, Fct. 3.3.3
- Scaling 20 mA value, current output, Fct. 3.3.4
- Threshold (limit value), switching output, Fct. 3.6.3
- Hysteresis, switching output, Fct. 3.6.4
•Display range:
0.00 - 30000.00 m3
0 - 9999999 Liter
0 - 7925161 US Gal
0 - 6599265 GB Gal
0.0 - 999999.9 Ft3
0.0 - 99999.9 bbl (petroleum barrel)
Note: When the display is set to Liter, ft³ or Barrel, it is
possible that the max. volume will no longer be shown.
In such cases, the special symbol " == " is displayed and
a change possibly made to a different unit. The current
output will in any case output the correct value.
Conversion measurement requires that a conversion table
be set with the PC-CAT program. By means of this table a
conversion value is allocated to each level value (level /
conversion pairs). The values are linearly established
(interpolated) between 2 points.
Also, for the local display an arbitrary (max. 10-character)
text (Fct. 3.2.4) can be defined as a unit under Fct. 3.2.4.
Internally, this "user unit" is treated in the conversion in the
same way as " m³ ".
Examples of application and setting: see Sect. 8.5
Reflection units
The measuring range for "reflection" has a fixed setting of
0...100 (whole numbers). The "reflection" measured value
is a relative measure of the strength of the reflected signal,
converted into an exponential scale: each number step is
approximately equivalent to a change by 0.4 dB; in other
words, about 8 steps signify a doubling of the signal
strength. At full reflection, a value of approx. 90...100 is
measured.
Where measuring distances are greater, the natural
weakening of the signal is automatically allowed for in the
measured value (does not apply to stilling wells, i.e. when
Fct. 3.1.6 = YES).
The measured reflection can be regarded as being a
measure of the reflectivity of a product.

Installation and operating instructions BM 70 A/P Page: 45 11/00
H
AV
BD
O-Ref (+)
O-TB (+)
DS
O-Ref
O-TB
H
AV
BD
- Antenna extension
Fct. 3.1.1 [0.00 m ... max. tank height]
Fct. 3.1.4 [0.00 m ... Tank height]
Fct. 3.1.2 [0.10 m ... Tank height]
Fct. 3.1.7 [ -10.00 ... + 10.00 m]
Fct. 3.1.8 [ -100.00 ... + 100.00 m]
DS Fct. 3.1.5 [0 ... 2000 mm]
Bottom edge of flange
Product surface
datum plane for distance
Level
tank bottom
distance
- tank height
- block distance
- distance piece
- reference offset
- tank bottom offset
datum plane for level
8.6.2 Vessel (tank) height
Fct. 3.1.1 TANKHEIGHT
•Definition of the tank height for the BM 70 A/P:
Distance between the top edge of the tank fitting and
the lower reference point.
•The lower reference point is that "point" in the vessel
on which the microwaves emitted by the BM 70 A/P
impinge and from which they are reflected. This can be
the tank bottom (sy mmetrical tank with flat bottom) or
the non-horizontal part of the bottom (e.g. tank with
dished bottom) or an additionally fitted plate. The
BM 70 A/P cannot measure below the lower reference
point (usually a "sump" is left in the tank, see diagram
in Sect. 8.5).
•Selection of unit, see Sect. 8.6.1.
•Setting ranges for the tank height BM 70 A (standard):
• 00.50 - 40.00 m
• 0050 - 4000 cm
• 00500 - 40000 mm
• 0019.7 - 1574.74 inch
• 001.64 - 131.22 ft
For BM 70 P: max. 35m / 1377.9 inch / 114.8 ft
•Depending on the version, it is also possible to set an
upper limit for the tank height (e.g. Wave-Stick: 20 m).
The maximum value can be increased by KROHNE
Service to up to 100 m. (For BM 70 A only)
•The tank height set at this point is simultaneously the
upper limit of the setting ranges for the following
functions:
- Block distance, Fct. 3.1.2
- Antenna extension, Fct. 3.1.4
- Hysteresis, switching output, Fct. 3.6.4
•If the tank height is changed to a value greater than 30
m, a new empty spectrum must subsequently be
recorded, see Sect. 8.6.12. (not applicable to BM 70P).
8.6.3 Block distance, antenna type and antenna
extension
Fct. 3.1.2 BLOCKDIST
•Caked deposits or contamination of the antenna, for
example, can cause faulty measurements directly
below the antenna. The function "block distance" is
used to specify a zone below the flange in which
measurements are not to be carried out.
•Signals within the block distance are suppressed; a
rise in the level above this limit will result in a
measurement corresponding to a distance = block
distance, when Fct. 3.5.6 BD-DETECT = ON.
•Unit and setting range: same as Fct. 3.1.1
TANKHEIGHT.
•Recommended minimum value (see also Sect. 3.3):
- for "Wave-Stick": 200 mm
- for stilling wells and "Wave-Stick SW":
antenna length + 300 mm
- all other versions in storage tanks:
antenna extension + antenna length + 100 mm
- all other versions in process tanks:
antenna extension + antenna length + 200 mm
Fct. 3.1.3 ANTENNA
•The antenna type is factory-set here.
•STANDARD (all versions incl. "Wave-Stick SW" but
excl. "Wave-Stick")
•WAVESTICK (not for "Wave-Stick SW")
•BM 70 P: only STANDARD setting possible.
Fct. 3.1.4 ANT.EXTENS.
The length of the supplied antenna extension is factory-set
here.
•Unit and setting range: same as Fct. 3.1.1
TANKHEIGHT.
This setting may only be changed when a longer or shorter
antenna extension is installed. Otherwise faulty measure-
ments may result because the BM 70 A/P allows for this
length when measuring. After changing any antenna
extension, record a new empty spectrum, see Sect. 8.6.12.
When a curved antenna extension is used, only the
vertical component (vertical offset) should be entered
here.
Example (S-shaped extension): Fct. 3.1.4 = 323 mm.
323 mm
300 mm
(Fct. 3.1.4)
(Fct. 3.1.5)
8.6.4 Distance piece
Fct. 3.1.5 DIST.PIECE
The length of any supplied distance piece above the
mounting flange is factory-set here.
•Setting range: 0 ... 2000 mm
•Default value: 0 mm
The value of 120 mm should be entered for the high-
temperature version of the flange system.
When a curved antenna extension is used, the horizontal
component of this extension should additionally be entered
(= geometric length of the pipe minus the vertical offset).
Example (see drawing above): Fct. 3.1.5 = 300 mm.

Installation and operating instructions BM 70 A/P Page: 46 11/00
8.6.5 Stilling well
Fct. 3.1.6 STILLWELL
If the device is operated with a stilling well, the option
Stilling well = YES and the inside diameter of the pipe
should be entered here in mm.
•NO : operation without stilling well
•YES : operation with stilling well
If YES has been selected, proceed with ↵ and enter the
inside diameter:
•Setting range: 25 ... 200 mm
•Default value: 100 mm
If the diameter of the stilling well is greater than 200 mm,
enter the maximum value = 200 mm.
8.6.6 Reference and tank bottom offsets
Fct 3.1.7 REF. OFFSET
An arbitrary reference offset is added to the measured
distance (positive when the reference point is above the
flange; negative when the reference point is below the
flange): see Example 1 below. The offset is effective for all
distance values (local display, current output, switching
output, digital information).
•Setting range: -10 m ... +10 m (32.8 ft)
•Default value: 0
Fct 3.1.8 TB.OFFSET
An arbitrary tank bottom offset is added to the measured
level (positive, when the reference point is below the set
tank height; negative, when the reference point is above
the tank bottom): see Examples 2 and 3. The offset acts
on all level values (local display, current output, switching
output, conversion table, digital information).
• Setting range: -99.99 m ... +99.99 m (328 ft)
• Default value: 0
Examples of setting the reference offset and tank
bottom offset:
Example 1: Reference point for distance measurement
(ullage) differs from flange position (in the example, 1 m
above the flange). Let the tank height be H = 6 m.
H = 6m
BM 70 Reference point
Reference plane
for distance measuring
RO = 1m
"Ullage"
7m
Block-
distance
Input the following parameters:
Tank height = 6 m
Reference offset = + 1 m
Tank bottom offset = 0
The possible measuring range is:
Distance = (1 m + block distance) to 7 m.
Example 2: Reference point for level measurement differs
from the progra mmed tank bottom position (in the
example, 2 m below the tank bottom). Let the tank height
be H = 6 m.
H = 6m
BM 70 Reference point
Reference plane
for level measurement
8m
Tank bottom
TBO = 2m
Block-
distance
Level
Input the following parameters:
Tank height = 6 m
Tank bottom offset = + 2 m
Reference offset = 0
The possible measuring range is:
Level = 2 m to (8 m - block distance).
Example 3: Only a specific part of the level in a very tall
tank is to be measured (in the example, levels 50m ...
60m).
10m
60m
tank bottom
TBO =
50m
programmed
Block
distance
BM 70 Reference point
Level
Reference plane
for level measurement
Input the following parameters:
Tank height = 10 m
Tank bottom offset = + 50 m
Reference offset = 0
The possible measuring range is:
Level = 50 m to (60 m - block distance).

Installation and operating instructions BM 70 A/P Page: 47 11/00
8.6.7 Display
Fct. 3.2.1 (or Fct. 1.1.1) FCT.DISP.
This function is used to select the measured
variable.
•LEVEL
•DISTANCE
•CONVERSION
•REFLECTION }Measuring range, see Figure in
Sect. 8.5.
If the conversion value is to be displayed, a conver-
sion table must be progra mmed first otherwise a
parameter error will occur.
Fct. 3.2.2 (or Fct. 1.1.2) UNIT.LENGTH
Use this function to select the unit for displaying level and
distance.
•m • cm • mm
•inch • Ft
•PERCENT • BARGRAPH
The "percent display" refers to the scaling range of current
output I. Therefore the current output must also be set to
level or distance, otherwise a parameter error will occur.
Under "Bargraph", a maximum of 25 segments are
displayed in the form of vertical lines in the first line of the
display (0% = 1 segment, 100% = 25 segments).
Fct. 3.2.3 (or Fct. 1.1.3) UNIT.CONV.
Use this function to select the unit for conversion display.
•m3 zlitres
•US Gal z GB Gal (Gal = gallons)
•ft3 z bbl (petroleum barrels)
•PERCENT zBARGRAPH
•User Unit (see Fct. 3.2.4)
The "percent display" refers to the scaling range of current
output I. Therefore the current output must also be set to
conversion, otherwise a parameter error will occur.
Under "Bargraph" in the first line of the display a
maximum of 25 segments as vertical lines are displayed
(0% = 1 segment, 100% = 25 segments).
Fct. 3.2.4 USER UNIT
Enter the text for the conversion "user unit" (see Fct. 3.2.3)
here. It consists of a maximum of 10 alphanumeric
characters.
•Characters assignable to each of the 10 places:
alpha characters A-Z / a-z
numbers 0-9 or
special signs + -
blank characters (= underscore)
Fct. 3.2.5 ERROR MSG.
Use this function to select whether errors are to be
displayed during measurement.
•NO Error messages shown only in the error list,
see Sect. 8.8
•YES When errors occur during measurement,display
of the measured value will alternate with error
messages.
8.6.8 Current output I
Fct. 3.3.1. FUNCTION I
Use this function to select the measured variable.
•OFF (= deactivated, the output supplies a constant 4
mA, e.g. necessary for HART® Multidrop; Fct. 3.3.2 to
3.3.4 cannot then be selected, i.e. they are skipped
over).
•LEVEL
•DISTANCE
•CONVERSION
•REFLECTION
•SW.OUTP. (function and switching threshold are set in
Fct. 3.6).
Fct. 3.3.2 RANGE I
Use this function to define the current in error condition.
E = Error at 2 mA or 22 mA.
•4-20 mA (hold last measured value when error occurs)
•4-20 mA/E=2 (min. 3.6 mA for Ex-i output!)
•4-20 mA/E=22
Fct. 3.3.3 SCALE 4 mA
•This function does not appear (is skipped over) when
"OFF" is set under Fct. 3.3.1.
•This function is used for Imin = 4 mA to define the
lower value for level, distance, conversion or reflection
(scaling 4 mA).
•Setting LEVEL or DISTANCE under Fct. 3.3.1:
Setting range and unit for SCALE 4 mA same as for
Fct. 3.1.1 TANKHEIGHT. If a reference or tank bottom
offset is set, this must be allowed for!
•Setting CONVERSION under Fct. 3.3.1:
Unit for SCALE 4 mA same as in Fct. 3.2.3
UNIT.CONV. But value must be smaller than the maxi-
mum value in the conversion table.
•Setting REFLECTION under Fct. 3.3.1:
The setting range for SCALE 4 mA is 0...99.
Fct. 3.3.4 SCALE 20 mA
•This function does not appear (is skipped over) when
"OFF" is set under Fct. 3.3.1.
•This function is used für I max = 20 mA to define the
upper value for level, distance, conversion or reflection
(scaling 20 mA)
•Setting LEVEL or DISTANCE under Fct. 3.3.1:
Setting range and unit for SCALE 20 mA as for Fct.
3.3.1 TANKHEIGHT. The value set here should not be
greater than the response threshold. (Response
threshold = tank height (Fct. 3.1.1) - block distance
(Fct. 3.1.2)). If a reference or a tank bottom offset is
set, this must be allowed for!
•Setting CONVERSION under Fct. 3.3.1:
Unit for SCALE 20 mA same as in Fct. 3.2.3
UNIT.CONV. The value set here must be greater than
that of Fct. 3.3.3, otherwise error during Parameter
Check.
•Setting REFLECTION under Fct. 3.3.1:
The setting range for I max = 20 mA is 1...100.
The value set here must be greater than that of Fct.
3.3.3, otherwise error during Parameter Check.
Application and setting examples: see Sect. 8.5

Installation and operating instructions BM 70 A/P Page: 48 11/00
8.6.9 Communication interfaces
Fct. 3.3.5 BAUDRATE
•This function defines the transmission rate for RS 485
Communication.
• 1200 Bd. • 2400 Bd. • 4800 Bd.
• 9600 Bd. • 19200 Bd. • 38400 Bd.
Default value = 19200 bauds
•For devices with PROFIBUS-PA (Ex-i) output the value
has been set to 31250 bauds. and cannot be changed.
•The value set here is not relevant for digital
Communication via the current output (e.g. HART®).
For this, 1200 bauds are on principle processed,
independent of the setting in Fct. 3.3.5!
Fct. 3.3.6 ADDRESS
•This function is used for entering valid addresses from
0 to 255 (PROFIBUS: 0 to 126).
•If several devices are operated on one digital bus or
via HART®-Multidrop, each device must be set to an
individual address under which it can then be
addressed in the bus.
•The default value is the address "0".
Fct. 3.3.7 PROTOCOL
The following Communications protocols are available:
HART®:
The HART®protocol is a Communications protocol of the
"HART® Communication Foundation". In addition to the
"universal commands" and "common practice commands"
there are "device-specific commands" for access to all
parameters and functions of the BM 70 A/P. In addition
there is the "device description" (DD) for BM 70 A/P, which
can be used for universal HART® control units, such as the
HART® Communicator or SIPROM.
The standard hardware platform for HART® is the current
output 4-20 mA with superimposed FSK signals. For
HART®-Multidrop (max. 15 devices on one bus), the
version with Ex-i current output, set to a constant 4 mA
(Fct. 3.3.1 = OFF) should be selected.
KROHNE/PC (KROHNE protocol):
The standard Communications protocol between the
BM 70 A/P and the evaluation system is the standardized
KROHNE protocol, which allows all dynamic values and
setting parameters to be read and changed. If the BM 70
A/P is connected to existing user systems, this protocol
must be applied to such systems. The protocol can also
be used when the BM 70 A/P is connected to the KROHNE
Tank Inventory System. For further information, please
ask for the "BM70A/P PC Communication" description.
MODBUS:
(not yet included in V. 3.00/3.01/4.00)
The Modbus protocol constitutes a quasi-standard for
linking to progra mmable logic controls (PLC) and other
systems. The BM 70 A/P uses the Modbus RTU Protocol
with extended facilities to permit access to all dynamic
values and setting parameters. For further information,
please ask for the "BM70A/P Modbus" description.
PROFIBUS-PA:
(special signal output required)
The PROFIBUS-PA is defined and standardized in DIN
19245, Parts 1 and 2. A large number of devices with
PROFIBUS-PA capability are available on the market. The
BM 70 A/P is easy to connect to such bus systems; it has
a purely slave function and allows access to all dynamic
values and to setting parameters. The hardware interface
we use is the intrinsically safe bus interface.
For further information, please ask for the "BM70A/P
PROFIBUS-PA" description.
F.FOUND.:
(special signal output required)
Bus interface in conformity with the "Foundation Fieldbus"
(FF). For further information, please ask for the "BM70A/P
Foundation Fieldbus " description.
- in preparation -

Installation and operating instructions BM 70 A/P Page: 49 11/00
8.6.10 Display
Language of display texts
A choice of languages for the display texts is offered in
Fct. 3.4.1.
•GB/USA English yE Spanish (Español)
•D German yP Portuguese
•F French yS Swedish
•I Italian
Coding desired for entry into setting level?
Set NO or YES in Fct. 3.4.2 ENTRY.CODE1.
•If NO set, simply press key → to get into the setting
level.
•If YES set, press key → and then a 9-keystroke combi-
nation to get into the setting level.
•Factory-set Entry Code 1:
→→→↵↵↵↑↑↑
•To change Entry Code 1
Select Fct. 3.4.2 ENTRY CODE 1: set to YES.
Select Fct. 3.4.3 CODE 1.
Press key → , display shows: CODE 1 _ _ _ _ _ _ _ _
_
Key-in required 9-keystroke combination; each key-
stroke confirmed by "*". Then press the same
keystroke combination again. "WRONG CODE"
(= incorrect entry) appears if 1st and 2nd entries are
not equal.
Press keys ↵ and → and repeat entries.
Take good note of the selected entry code!
Measuring-point identification (tag name)
•A max. 8-figure tag name can be set under Fct. 3.4.4
LOCATION (e.g. L123 A53)
•Characters assignable to each of the 8 places:
alpha characters A-Z / a-z; numbers 0-9;
special signs: + - ; blanks (= underscore character)
Factory setting: BM70A-00 or BM70P-00
8.6.11 Auto tank height
FCT. 3.5.1 AUTO TANKH.
With this function the height of the tank can be determined
by the BM 70 A/P itself, provided the following conditions
are met:
•The tank has been completely drained for at least 2
minutes.
•The tank bottom has good reflectivity (not suitable for
dished and tapered bottoms without reference plate).
•The functions Fct. 3.1.3 (antenna), Fct. 3.1.4
(extension), Fct. 3.1.5 (distance piece) and Fct. 3.1.6
(stilling well) must previously have been correctly set.
•If the tank is taller than 30 m, the approximate tank
height must previously be set manually with Fct. 3.1.1,
as otherwise the measuring range will not suffice to
locate the bottom.
After pressing the → key the display shows the currently
measured value for the tank height. Press key ↵; the
inquiry "SURE NO" now appears. If you are not sure
whether the measured value coincides with the true tank
height, reject the value by pressing key ↵.
If the measured value seems plausible for the tank height
and you wish to store it, change the option to "SURE YES"
by pressing key ↑, and then press key ↵.
If the message: NO MEAS.VAL. appears, this means that
the quality of measurement is not adequate (inadequate
bottom reflection or too many interferences) for automatic
determination of the tank height. Press key ↵ to abort the
operation. In this case you will need to enter the tank
height manually with Fct. 3.1.1.

Installation and operating instructions BM 70 A/P Page: 50 11/00
8.6.12 Empty spectrum
What is an empty spectrum ?
•Fixed and moving internals in the tank (including
perhaps the tank wall) produce interference signals
(reflections) that can result in incorrect measurements.
•To enable the BM 70 A/P to identify and blank out such
interference signals, the tank profile (empty spectrum)
needs to be recorded once only prior to (initial) startup.
•For this purpose, the tank should if possible be
completely empty and all moving parts (e.g. agitators)
switched on. If these conditions cannot be met during
startup, the tank profile (empty spectrum) can also be
recorded at a later time. Until it is recorded, however,
measurements may be inaccurate.
•Recording of the tank profile involves 1000
measurements that are carried out by the BM 70 A/P
and stored in the form of a so-called "empty spectrum".
•This allows the BM 70 A/P to discriminate between
constant or regularly recurring interference signals and
the actually useful or wanted signals (level). Inter-
ference signals are suppressed and only the useful
signal is processed.
•If no appreciable interference from internals is to be
expected, recording of the empty spectrum can also be
omitted, because a partial empty spectrum (see below)
of the flange system has been stored by the factory.
Recording of the empty spectrum (sequence, example)
Key Displayed Description
→
2 x ↑
→
4 x ↑
→↑
→
↑
↵
↑
↵
↑
↵
↵
↵
4 x ↵
1.0
3.0
3.1
3.5
3.5.2
3.5.2
OPERATION
INSTALL.
BASIS.PARAM.
APPLICAT.
EMPTY.SPEC.
ON
RECORD
AVERAGE
MAX. VALUES
TOTAL
PARTIAL
40000 mm
WAIT
1000...0
READY
EMPTY.SPECT.
If "9 underscores" now shown,
key in the 9-keystroke Entry
Code 1.
Partial empty spectrum already
recorded by factory
Factory-set is here AVERAGE
(= normal empty spectrum).
This setting is suitable for most
applications (possible alternative)
Recording of the empty
spectrum over the full range.
If the tank cannot be drained
over the full range
Enter distance value down to
which the empty spectrum is to
be recorded.
Empty spectrum being
recorded.
Duration: approx. 1.5 minutes.
Countdown is from "1000" to
"0".
After 1.5 minutes.
Tank profile recorded.
Revert to measuring mode with
display of actual level,
distance or conversion.
Empty spectrum is now
stored and will be taken
into consideration for
measurements.

Installation and operating instructions BM 70 A/P Page: 51 11/00
FCT. 3.5.2 EMPTY.SPEC.
Under this function the empty spectrum is activated or
deactivated, or recorded and stored. The display first gives
information as to whether the empty spectrum is currently
switched ON or OFF. You can then choose between:
•OFF: The empty spectrum is not considered for
measurements but remains stored in the BM 70 A/P
and can be activated again at a later date.
•ON: The empty spectrum is (again) activated and
considered for measurements.
•RECORD: The previous empty spectrum is to be
deleted and a new one recorded.
Conditions:
- Tank must be totally or partially drained.
- All moving parts, e.g. agitators, must be switched on.
- Tank height, antenna extension, distance piece and still
well must be set correctly.
Note: where a Wave-Stick is involved
Due to an error in Firmware Version 3.00, before the
empty spectrum can be re-recorded, parameter 3.1.3
ANTENNA (see Section 8.6.3) must first be set to
STANDARD and then set to WAVE-STICK after the empty
spectrum recording has been made. If these directions are
not observed, the "SPECT.ERR" error will be indicated,
and the recording will need to be carried out again (cor-
rectly). This error has been rectified in subsequent firm-
ware version (V. 3.01 and higher), and the empty tank
spectrum can be recorded in the usual way for the Wave-
Stick.
When you select "RECORD", the procedure is as follows:
If other configuration parameters have previously been
changed, you will first be asked by "STORE YES" whether
you wish to store the data. Confirm by pressing key ↵.
The next step is a choice of the following:
•AVERAGE
Values are averaged. This setting can be used for
most applications.
•MAX. VALUES
Only maximum values considered when the empty
spectrum is recorded.
Of advantage in conjunction with "difficult" agitators,
for example.
If the tank is not completely drained, the empty tank
spectrum can nevertheless still be recorded up to a certain
range. In this case, select menu item PARTIAL.
•After selecting AVERAGE or maX. VALUES, press key
↵. Then select PARTIAL or TOTAL with key ↑, as
follows.
•If TOTAL selected, the empty-tank spectrum is
recorded over the complete range.
•If PARTIAL selected, interrogation is carried out via the
↵ key concerning input of the distance value up to
which the empty-tank spectrum shall be recorded.
•The tank area below the current product level is
excluded from the recording of the empty-tank spec-
trum.
•The distance value is entered in the same unit as used
for the tank height, in the range of 0 m to tank height.
•It is recommended to maintain a safe distance of 20 to
30 cm (8" to 12") to the actual distance.
Subsequently press key ↵ to start recording of the empty-
tank spectrum.
"WAIT" appears briefly in the display. Then countdown of
measurements from "1000" to "0". "READY" is displayed
after approx. 1.5 Minutes.
Press ↵ key 5 times to store the empty spectrum, which
will then be taken into consideration during
measurements.
Recording of the empty spectrum can be aborted by
pressing key ↵ . Displayed: BREAK. Confirm by pressing
key ↵ .
The "old" empty spectrum is retained in this case.
8.6.13 Time constant and tracking speed
Fct. 3.5.3 TIMECONST.
•New measured values are damped (filtered) with the
time constant so as to avoid abrupt changes in
measured values and thus also in the current output I
and the display.
•Setting range: 001 - 100 Sec (BM 70 A)
010 - 100 Sec (BM 70 P)
•The tank bottom must supply a measurable reflection
signal, so the method cannot be applied e.g. when a
dished bottom is involved.
•Default value and recommended setting:
010 Sec (BM 70 A)
030 Sec (BM 70 P)
Fct. 3.5.4 TRACING.VEL.
To avoid faulty measurements, the BM 70 A/P places a sy
mmetrical "plausibility range" around the last valid
measured value in which the next measured value is
expected. Measured values outside this range are identi-
fied as invalid and are suppressed.
If no valid measured value is identified, the BM 70 A/P
enlarges the plausibility range with the tracing speed (Fct.
3.5.4) until a valid (plausible) measured value has again
been found.
The measured value for level/distance cannot change at a
faster rate than the set tracing speed.
•Under Fct. 3.5.4 the maximum rate at which the level
can change in the tank should be set as the minimum
value.
•Setting ranges:
BM 70 A
0.01 - 10.00 m/min (if Fct. 3.1.1. Unit m/ cm/ mm)
0.03 - 32.80 ft/min (if Fct. 3.1.1. Unit inch/ft)
BM 70 P
0.01 - 1.00 m/min (if Fct. 3.1.1. Unit m/ cm/ mm)
0.03 - 3.28 ft/min (if Fct. 3.1.1. Unit inch/ft)
•Default: 0.5 m/min (BM 70 A); 0.1 m/min (BM 70 P)
•See also Sect. 8.8 (error message: NO M.VALUE)
8.6.14 Multiple reflections and block distance
detection
Fct. 3.5.5 MULT.REFL.
Multiple reflections frequently occur in storage tanks with
an extremely calm surface, typically when the BM 70 A/P
is mounted on a dome or centred on a "dished cover", or
the vessel is fitted with a flat or only very slightly convex
head.
Such multiple reflections tend to simulate lower-than-
actual levels. In such cases, activate the multiple
reflections identifier, and see also references in Sect. 8.8.
•NO (default)
Measurement without identification of multiple
reflections.
•YES
Measurement with identification of multiple reflections.
A better solution, however, is to change the mounting
location of the BM 70 A/P so as to prevent the occurrence
of multiple reflections in the first place, or at least to
diminish the strength of the multiple reflections (see Sect.
6.1.2).
To ensure satisfactory identification of the first measured
value after the BM 70 A/P has been switched on, always
carry out measurements with the "empty spectrum" (Fct.
3.5.2) when the "multiple reflection identifier" is activated,
see Sect. 8.6.12.

Installation and operating instructions BM 70 A/P Page: 52 11/00
Fct 3.5.6 BD-DETECT.
•NO
•YES (default)
To activate the block distance (overfill) detector:
So long as a significant signal is detected within the block
distance, the measured value is "held" at the block
distance limit. This avoids any possibility of the measured
value skipping to a multiple reflection should the level rise
into the block distance range.
The block distance can have a value that is at least equal
to that specified in Sect. 8.6.3 as a recommendation!
marker 6 in the display indicates when the block distance
detector is active. If the measured value skips (e.g.
contamination of the antenna) erroneously to the block
distance limit, the BD-DETECT should be deactivated.
8.6.15 Tank bottom tracing system
Description
•The BM 70 A/P firmware includes an additional
function for measuring in tanks with poorly reflecting
(i.e. relative permittivity εR↑ 3) yet non-absorbing
products. This function is designated "tank bottom
tracing" (abbreviated to FTB) and utilizes the apparent
shift of the tank bottom signal resulting from different
microwave propagation rates in the air and in the tank
product.
•It is necessary that the tank bottom is reflecting.
Therefore this method is not applicable e.g. in tanks
with a conical bottom.
•This requires that the relative permittivity εR of the tank
product be as exact as possible. (This parameter can
also be determined by a KROHNE Service technician
from the recording of a tank filling or draining operation
with the user program (see Sect. 8.12). The level in the
tank should in this case change over the largest
possible range.)
•When measurements are taken with activated FTB, an
expectancy range for the measured value is deter-
mined on the basis of the shifted tank bottom signal,
and inaccuracy of the εR value of ± 10% is taken into
consideration. If no evaluable measuring signal is
obtained within this range, a substitute measured value
is calculated direct from the tank bottom signal. This
feature of the FTB even allows measurement in tanks
without a direct useful signal, provided the tank bottom
remains visible for the microwaves through the
product.
•Since the exact position of the tank bottom must be
known for this process, it is advisable when using the
FTB to determine the tank height automatically with a
completely empty tank, using Fct. 3.5.1, see Sect.
8.6.11.
•It needs to be borne in mind that, when measuring with
the substitute measured value determined by way of
the tank bottom signal, measuring accuracy will
decrease by the factor (√εR - 1)! For a εR of 2.25, accu-
racy decreases by one-half, i.e. the possible deviation
will double; if εR is only 1.56, accuracy decreases to
one-quarter.
•With BM 70 P: when the (Partical) tank bottom tracing
system is used, the maximum measuring range is
approx. 10% smaller, i.e. max. tank height = 31.5 m !
The tank bottom tracing system is operated by way of Fct.
3.5.7 and Fct. 3.5.8.
Fct. 3.5.7 FUNCT. FTB
The tank bottom tracing system is activated under this
function:
•OFF
The FTB is deactivated; the device operates in the
standard mode.
•PARTIAL
When this option has been selected, the tank bottom
tracing system is activated only in the vicinity of the
tank bottom, i.e. at low levels (max. 20% of the tank
height but a minimum of 0.6 m). Given higher levels,
the normal measuring method is used (reflection from
the product surface). This method is sufficient for most
applications with poorly reflecting products.
The parameter EPSILON R (Fct. 3.5.8) must be as
exact as possible.
•FULL ( for BM 70 A only)
When this option is selected, the tank bottom tracing
system is activated over the total measuring range
(tank height). For tank heights above 16 m, however,
measuring accuracy is additionally affected.
The parameter EPSILON R (Fct. 3.5.8) must be as
exact as possible.
Fct. 3.5.8 EPSILON R
Use this function to enter the relative permittivity.
•Allowable input range: 1.1000 - 8.0000
•Default: 2.0000
Enter the figure of 2.0000 if the relative permittivity is not
known, as numerous products have a εR value ≈ 2.
However, expect reduced measuring accuracy and/or
skipping of the measured value on changeover from tank
bottom tracing to the normal measuring mode (=
evaluation of reflection from the product surface), see
following diagram:
time
too low
correct
too high
EPSILON R
example of a tank filling
level

Installation and operating instructions BM 70 A/P Page: 53 11/00
8.6.16 Tank type, movement of product surface
For optimum results, data acquisition and evaluation must
bematched to typical tank characteristics: movement of
the product surface, rapid or slow changes in the product
level, agitators, etc.
Fct. 3.5.9 TANKTYPE
•STORAGE T.
Storage tank, still surface, slow
rate of change in level
•PROC.TANK
Process tank, slight surface movement, rapid rate of
change in level
•AGITATOR (for BM 70 A only)
Process tank with agitator, turbulent product surface
It is normally not critical if the tank type is set one step
out. However, "AGITATOR" should not be set for a storage
tank, and "STORAGE T." should not be set when an
agitator is fitted.
It is possible, for instance, that the measured value will
change in small steps rather than linearly or will "freeze" at
times when the setting is grossly incorrect.
8.6.17 Switching output
The functions for the switching output can be applied to:
a) the additional switching output in the Version "Ex-e or
Ex-i current output HART®", or
b) the current output if Fct. 3.3.1 FUNCTION I is set to
"SW.OUTP.".
Fct. 3.6.1. FUNCTION S
Use this function to select the measured variable.
•OFF (= deactivated; Fct. 3.6.2, 3.6.3 and 3.6.4 are no
longer selectable, i.e. they are skipped over).
•LEVEL
•DISTANCE
•CONVERSION
•REFLECTION
•ERROR OPEN (default)
•ERROR CLOSED
(Explanatory notes: see Table overleaf)
Fct. 3.6.2. TYPE S
•This function is not shown (is skipped over) when OFF
or ERROR OPEN or ERROR CLOSED is set under
Fct. 3.6.1. Not significant is this case!
•Use this function to set the type of switching output:
HIGH (= contact closes when upper limit of threshold
+ hysteresis / 2) exceeded
LOW (= contact closes when lower limit of threshold -
hysteresis / 2) exceeded.
Fct. 3.6.3 THRESHOLD
•This function is not shown (is skipped over) when OFF,
ERROR OPEN or ERROR CLOSED is set under Fct.
3.6.1. Not significant in this case!
•Use this function to define the threshold (limit value).
•Setting of LEVEL or DISTANCE under Fct. 3.6.1:
Unit same as for Fct. 3.1.1 TANKHEIGHT. If a refe-
rence or tank bottom offset is set, this must be taken
into consideration!
•Setting: CONVERSION under Fct. 3.6.1:
Unit same as in Fct. 3.2.3 UNIT.CONV.
•Setting: REFLECTION under Fct. 3.6.1:
Setting range : 0...100.
Fct. 3.6.4 HYSTERESIS
•This function is not shown (is skipped over) when OFF,
ERROR OPEN or ERROR CLOSED is set under Fct.
3.6.1. Not significant in this case!
•Use this function to define the hysteresis.
•Setting: LEVEL or DISTANCE under Fct. 3.6.1:
Setting range and unit same as for Fct. 3.1.1
TANKHEIGHT.
•Setting CONVERSION under Fct. 3.6.1:
Unit same as in Fct. 3.2.3 UNIT.CONV.
•Setting REFLECTION under Fct. 3.6.1:
Setting range: 0...100.
Examples of application and setting
see Sect. 8.5

Installation and operating instructions BM 70 A/P Page: 54 11/00
Switching output
characteristics
THRESHOLD
Fct 3.6.3
FUNCTION S:
Fct. 3.6.1
LEVEL
DISTANCE
CONVERSION
REFLECTION Overflow
= Threshold + Hysteresis / 2
HYSTERESIS
Fct. 3.6.4
Underflow
= Threshold + Hysteresis /
2
TYPE S
Fct. 3.6.2
HIGH open closed open closed
LOW closed open closed open
Switching output
* Setting has no effect on the
function of the switching output!
Overflow =
Measured value higher than limit
value
(= threshold plus hysteresis / 2)
Underflow =
Measured value lower than limit
value
(= threshold minus hysteresis / 2)
Sw.output application
Examples
Switching function
settable by way of ...
Further parameters
settable via ...
see Sect. 8.5 Fct. 3.6.1
FUNCTION S
Fct. 3.6.2
TYPE S
Fct. 3.6.3
THRESHOLD
Fct. 3.6.4
HYSTERESIS
Error message
Contact opens
when error occurs ERROR
OPEN
no *no *no*
Contact closes
when error occurs ERROR
CLOSED
no *no *no*
Limit value, level
- Contact closes when
upper limit exceeded LEVEL HIGH yes yes
- Contact closes when
lower limit exceeded
LEVEL LOW yes yes
Limit value, distance
- Contact closes when
upper limit exceeded DISTANCE HIGH yes yes
- Contact closes when
lower limit exceeded DISTANCE LOW yes yes
Limit value, conversion
- Contact closes when
upper limit exceeded
CONVERSION HIGH yes yes
- Contact closes when
lower limit exceeded CONVERSION LOW yes yes
Limit value, reflection
- Contact closes when
upper limit exceeded REFLECTION HIGH yes yes
- Contact closes when
lower limit exceeded REFLECTION LOW yes yes
e.g. operation indicator
Contact closed when
supply power applied
and open at power fail
OFF no *no *no *

Installation and operating instructions BM 70 A/P Page: 55 11/00
8.7 Functional checks
8.7.1 main menu 2.0 Test functions
Function (Fct.) Input range Description
2.0 TEST
2.1.0 HARDWARE
2.1.1 MASTER Special function Test of master hardware.
2.1.2 DISPLAY Special function Test of display hardware.
2.1.3 STATUS Select
Module DIS
Module MW
Display of ID Number and
status bytes.
2.2.0 CUR.OUTP.I
2.2.1 VALUE I Display of value Display of actual value of
the current output.
2.2.2 TEST I Options 2 mA
4 mA
6 mA
8 mA
10 mA
12 mA
14 mA
16 mA
18 mA
20 mA
22 mA
Output of selected value to
the current output.
NOTE !!! With safety inquiry
because current output is
accessed direct !!!
(Exi = min. 3.6 mA)
2.3.0 SW.OUTP.
2.3.1 TEST S Options OPEN
CLOSED
Switches the switching
contact on/off.
NOTE !!! With safety inquiry
because current output is
accessed direct !!!
2.4.0 FIRMWARE
2.4.1 MASTER Display Display of master firmware
version.
2.4.2 DISPLAY Display Display of master firmware
version.
8.7.2 Hardware test
Testing of the BM 70 A/P hardware can be initiated as
required with these functions when the device is operating.
When an error is established, a message appears in the
display (see Sect. 8.8). This hardware test is carried out
automatically every time the BM 70 A/P is started up.
Fct. 2.1.1 MASTER
•Select Function 2.1.1, as described in Sect. 8.2 and
8.3.
•"TEST" is shown in the display during the automatic
test, followed by "READY" on completion of the test.
•During the test the current output holds the last
measured value; digital Communication is not possible
during that time.
Fct. 2.1.2. DISPLAY
•Select Funtion 2.1.2, as described in Sect. 8.2 and 8.3.
•Press the → key; all segments in the display are
switched on.
•Press ↑ key; all segments are switched off.
•This procedure (switching on/off) can be repeated any
number of times with the ↑ key.
•Press the ↵ key to terminate the test.
Fct. 2.1.3 STATUS
After selecting "Module DIS" or "Module MW" after
pressing the ↵ key in each case an Identity Number and
an 8-digit binary number are displayed. If an undefined
error occurs, please inform KROHNE Service of these
values. Terminate the test by pressing the ↵ key twice.
8.7.3 Test of current output
Fct. 2.2.1 VALUE I
•Select Function 2.2.1, as described in Sect. 8.2 and
8.3.
•Press → key to display the actual value of the current
output (terminals 31 and 32) in "mA".
•Terminate test by pressing the ↵ key.
Fct. 2.2.2 TEST I
•A millia mmeter should be connected to terminals 31
and 32 for this test, see Sect. 7.8
•Select Function 2.2.2, as described in Sect. 8.2 and
8.3.
•Press → key.
•Safety inquiry: SURE NO
SURE YES }Select with
↑ key
After SURE YES, press the ↵ key for the 1st value in the
following list to be present at the current output.
•Select current values with the ↑ key:
2 mA 14 mA
4 mA 16 mA
6 mA 18 mA
8 mA 20 mA
10 mA 22 mA
12 mA
•The connected millia mmeter indicates the selected
current value.
•For instruments with Ex-i current output: in the 2 mA
setting the minimum current of 3.6 mA is output.
•Terminate the test by pressing the ↵ key, and the
actual measured value is again present at the current
output.
8.7.4 Test of switching output
Fct. 2.3.1 TEST S
•In this test, the switching contact (terminals 41 and 42)
can be closed or opened.
•Select Function 2.3.1 as described in Sect. 8.2 and
8.3.
•Press the → key.
•Safety inquiry: SURE NO
SURE YES }Select with ↑
key
•After SURE YES, press ↵ key.
•Displayed: OPEN = switching contact is open.
•Press the ↑ key.
•Displayed: CLOSED = switching contact is closed.
•Terminate the test by pressing the ↵ key, and the
switching output will resume its normal operating
condition.
8.7.5 Display of firmware version
Fct. 2.4.1 MASTER
This function shows the current main firmware version
(e.g. V.3.00) in the configuration menu.
Fct. 2.4.2 DISPLAY
This function shows the current firmware version of the
display part.

Installation and operating instructions BM 70 A/P Page: 56 11/00
8.8 Pointers and error messages during measurement
8.8.1 Different kinds of messages
a) Pointers (operating conditions) during measurement provided by 6 markers
in the 3rd (bottom) line of
the display, see Sect. 8.8.2.
b) Application errors, indicating an application error condition in which no valid measured values are
currently established. By changing the tank conditions (e.g. filling) this error can usually be remedied, see
"Error list" in Sect. 8.8.3.
c) Minor errors, indicating the failure of functions that usually do not affect measurement, see "Error List" in
Sect. 8.8.3.
d) Correctable errors, which can be remedied by operator action (manual) at the BM 70 A/P, or possibly by
KROHNE Service, see "Error List" in Sect. 8.8.3.
e) FATAL ERROR renders operation of the BM 70 A/P impossible; occurs only when the device is switched
on (powered) or after special test functions have been executed, when the self-test identifies an error in
the
electronics of the BM 70 A/P, see "Error List" in Sect. 8.8.3.
8.8.2 Pointers provided by 6 markers
during measurement
Marker Cause Explanation
1 No current
measured
value
The device is currently searching for a new measured value in which the
"measuring window" is opened. If the search for a plausible level fails,
"SIGNAL DOWN" appears in the Error List, see Sect. 8.8.3.
2 Signal too
strong
Mean of reflected microwaves is very high. Gain is automatically stepped
down. Brief showing of this marker, e.g. while tank is being filled or drained, is
insignificant. In conjunction with stilling wells, the marker can also show for a
longer time.
3 Poor
spectrum
Number of acceptable spectra is too low. Brief showing of this marker has no
significance. If permanently on, this may result in uncertain (incorrect)
measured values or the error message "NO M.VALUE", see Sect. 8.8.3.
4 No measured
value as yet
Evaluable measured values not available after the device has been started up.
Measured value automatically set to the level of the tank bottom. This marker
disappears when the first valid measured value is obtained.
5 Tank bottom In tanks with dished bottom, for example, the measuring signal can "disappear"
if measurements are carried out near the bottom (within a range of 10% of the
tank height, see Fct. 3.1.1, but minimum of 20 cm or 8" and maximum of 60
cm or 24"). The measured value is then automatically set to the level of the
tank bottom.
6 Measurement
frozen
The digital input is active (voltage at terminals 81,82) or the device is in the
range of the block distance detector (see Sect. 8.6.12). Measurement is thus
suspended (frozen); last measured values present at the outputs and in the
display.

Installation and operating instructions BM 70 A/P Page: 57 11/00
8.8.3. Error messages and their representation in display and at outputs
The following list gives all error messages that can occur:
Error messages Description of
error
To correct device fault Output of errors via display and outputs,
depending on setting
Type Text Display Current output I Switching output S
(Sect
.
8.8.1)
In 2nd
line of
display
ERROR MSG.
Fct. 3.2.4
RANGE I
Fct. 3.3.2
FUNCTION S
Fct. 3.6.1
YES NO 4-20/2=E
4-20/22=E 4-20 ERROR
OPEN
ERROR
CLOSED
OFF
LEVEL
DISTANCE
CONVERSION
REFLECTION
b) NO
M.VALUE
Evaluable
measuring
signals not
available
If this error is displayed for a lengthy
period, this could mean application-
induced errors. Check the application
conditions!
yes no yes no yes no
c) LINE
INTER-
RUPT
Power failure
detected
During restart following a brief power
failure. Display vanishes as soon as a
valid measured value is again present.
yes no yes no yes no
SWEEP
LOW
Restricted
functioning of
microwave
board
Measurement continued, possibly with
reduced accuracy. If error present for
longer time or "VCO SWEEP" error (see
below) occurs, consult KROHNE Service!
yes no no no no no
WATCH
DOG
Processor
monitoring
If error present for longer time, this
means an error on the CPU board; needs
to be replaced by KROHNE Service!
yes no no no no no
SPECT.
ERR.
Empty
spectrum
faulty
The current empty-tank spectrum does
not match the changed operating
parameters. Remedy: record new empty
spectrum (Fct 3.5.2).
yes no no no no no
NO DISP. Configuration
faulty
Reset parameters for the displayed units
(Fct. 3.2.2, 3.2.3).
yes yes no no no no
CAL.
DATA
EEPROM
error: current
output
calibration
data
Calibration data of the current output
need to be checked by KROHNE Service
and reset if necessary.
yes no yes
(22 mA) no yes no
CONFIG.
ERR
EEPROM
error:
parameters
faulty
Check all operating parameters and reset
if necessary. If error persists: EEPROM
defective. Needs to be replaced by
KROHNE Service!
yes yes yes
(22 mA) no yes yes
d) EEPROM
ERR.
EEPROM
defective
EEPROM defective. Needs to be
replaced by KROHNE Service!
yes no yes no yes no
ADC ERR. Analog/digital
converter
defective
CPU board defective. Needs to be
replaced by KROHNE Service!
yes no yes no yes no
INTEGR. Integrator
defective
CPU board defective. Needs to be
replaced by KROHNE Service!
yes no yes no yes no
SIGNAL
DOWN
Measuring
signal too
weak for
evaluation
No measuring signal, usually caused by
a defect in the electronics.
yes no yes no yes no
VCO RISE Fault on
microwave
board
Microwave board defective. Needs to be
replaced by KROHNE Service!
yes no yes no yes no
VCO
SWEEP
Fault on
microwave
board
Microwave board defective. Needs to be
replaced by KROHNE Service!
yes no yes no yes no
e) FATAL
ERROR
CPU board
defective
After a device start-up. If still possible,
invoke Error List and note down any other
errors. Consult KROHNE Service!
yes yes no no no no
8.8.4 Error display during measurement
In the setting level under Fct. 3.2.4 ERROR MSG. (error messages), it is possible to select whether errors are to be
displayed during measurement. When YES set: "error message(s)" are displayed automatically to alternate with the
measured value. The errors will continue to be displayed until their cause has been eliminated.
8.8.5 Error list
All errors are stored in an Error List in the BM 70 A/P. The errors are retained in this list until: 1. the cause(s) of the
error(s) has been eliminated and 2. the error has been acknowledged. Errors that have been acknowledged but whose
cause has not been eliminated are retained in the Error List.
To invoke the Error List, press keys ↵↑→→. With → you can page through the list. For further information on the
Error List: see Sect. 8.3.

Installation and operating instructions BM 70 A/P Page: 58 11/00
8.9 Messages on start-up
When the BM 70 A/P is powered it will take about 1 minute before the first measured value is displayed (see also Sect. 5.6).
During this time the following flashing messages appear in sequence in the display:
STARTUP - READY - START.
After a short line failure (lasting up to several minutes) it is possible that "LINE INTERRUPT" will be displayed. In such a case,
measurement is continued subsequently taking into account the history prior to the interruption.
8.10 Faults and symptoms during start-up and measurement
•You will be able to eliminate most of the faults and symptoms likely to occur with the BM 70 A/P by consulting the
following chart.
•For easy reference, faults and symptoms are divided into the following groups:
Group D Display
Group A Signal output
Grop DA Display and signal output
Group M markers 1 - 6
in the display
Group S Switching output
•Please go through these charts before contacting KROHNE Service. Thank you!
Group D Display
No. Fault / Symptom Cause Corrective action
D1 Display totally "dead". Power source switched off. Switch on power source.
Primary fuse defective. Change primary fuse as described in
Sect. 9.3.
D2 Display flashes "FATAL ERROR"
shortly after power has been
switched on.
BM 70 A/P is defective. Replace BM 70 A/P signal converter
(instrument head) as described in
Sect.7.3 .
D3 Display flashes "MIN VALUE" or "
MAX VALUE" when numerical
values are being set.
The set numerical value is outside
the acceptable setting range.
Note MIN. or MAX.VALUE displayed
and set higher or lower numerical
value.
D4 Display shows "START". Device carries out a hot start after a
parameter change.
Wait until measured value appears.
D5 Display flashes
"SPECT.ERR.". Newly set operating parameters do
not tally with the stored spectrum
when e.g. the tank height (Fct.
3.1.1) and/or the antenna extension
(Fct. 3.1.4) have been changed.
Record new empty spectrum as
described in Sect. 8.6.12 (Fct. 3.5.2).
D6 Display indicates error message
alternating with the measured value.
An error has occurred. Note down error messages, eliminate
as described in Sect. 8.8
Group A Signal output
No. Fault / Symptom Cause Corrective action
A1 Receiver instruments connected to
current output indicate "zero".
Polarity (connection) of receiver
instruments is incorrect.
Connect up properly as described in
Sect. 7.8.
BM 70 A/P current output board or
connected receiver instruments
defective.
Test current output as described in
Sect. 8.7.3.
- All tests OK: Check receiver
instruments and replace if
necessary.
- Test reveals faults: current output
board defective; consult KROHNE
Service or replace BM 70 A/P
signal converter (see Sect. 7.3).
"OFF" (= current output deactivated)
is set under current output I, Fct.
3.3.1, "FUNCTION I".
Depending on the application, set
LEVEL, CONVERSION, DISTANCE
or REFLECTION under Fct. 3.3.1,
see Sect. 8.6.8
A2 2 or 22 mA present at the current
output.
An error has occurred. Invoke display of error list, see Sect.
8.8. For cause and elimination, see
Sect. 8.8.
If error message not to be displayed
via the current output, set 4-20 mA
without error message, as described
in Sect. 8.6.8 (Fct. 3.3.2).

Installation and operating instructions BM 70 A/P Page: 59 11/00
A3 The measured value at the current
output is incorrect, but the
measured value in the BM 70 A/P
display is correct.
Settings of the current output are
incorrect.
Set current output correctly as described
in Sect. 8.6.8 (Fct.3.3.1 - 3.3.4).
A4 Data Communication via the digital
interface not functioning.
Communication interface set
incorrectly.
Set Communication interface, Sect. 8.6.9,
correctly (Fct.3.3.5 - 3.3.7).
The computer system for
Communication with the BM 70 A/P
is incorrectly configured.
Check computer system.
Incorrect connection to the
interface.
Check connection.
Communication interface is
defective.
Consult KROHNE Service or replace
BM 70 A/P instrument head as described
in Sect. 7.3.
Group DA Display and signal output
No. Fault / Symptom Cause Corrective action
DA1 Display and current output supply
incorrect measured values.
Display and current output are set
incorrectly.
Set display (Fct. 3.2.1 -3.2.4) and
current output (Fct. 3.3.1 - 3.3.4)
correctly, as described in Sect. 8.6.7
and 8.6.8.
An error has occurred. Display and
current output are, however, not set
for error messages; markers 1-6 are
perhaps ON.
Invoke Error List, see Sect. 8.8, also
for cause and elimination.
If (also) one or several markers
are
ON, see Sect. 8.8.2.
DA2 Display and current output supply a
largely constant measuring error of
approx. 19 cm.
Distance piece is provided but not
configured correctly.
Set Fct. 3.1.5 DIST.PCE. (see
Sect.8.6.4) to 120 mm when distance
piece fitted, otherwise to 0 mm.
DA3 Display and current output supply a
largely constant and large-size
measuring error.
Tank height set incorrectly (level
measurement).
Set Fct. 3.1.1 TANKHEIGHT (see
Sect.8.6.2) correctly; if possible, use
automatic tank height determination,
Fct. 3.5.1 (see Sect. 8.6.11)
Reference offset (distance
measurement) or tank bottom offset
(level measurement) incorrectly
progra mmed.
Set offset values correctly, Fct. 3.1.7 -
3.1.8 (see Sect. 8.6.6).
DA4 Measuring error in the stilling well
increases steadily in step with
increasing distance.
Stilling well not included in the
configuration.
Set Fct. 3.1.6 STILLWELL correctly
(see Sect. 8.6.5).
DA5 major measuring errors (> 3 cm)
with Wave-Stick in the close range
(up to approx. 1 m distance)
Antenna type is incorrectly set. Set Fct. 3.1.3. ANTENNA to "WAVE-
STICK" (see Sect. 8.6.3)
DA6 When the empty tank is being filled,
the measured value initially stays at
"zero" and then, at 20...100 cm
level, suddenly skips to the correct
value.
The BM 70 A/P is receiving an
additional signal from the tank
bottom.
Activate "tank bottom tracking system",
see Sect. 8.6.15 (Fct. 3.5.7 - 3.5.8)
DA7 Display and signal output do not
respond to changes in level.
Digital input is activated,
marker 6
is ON, measurement is
suspended (frozen).
Deactivate the digital input, see Sect.
4.8.
Device is within block distance
detection range, marker 6
is ON;
level too high or antenna
contaminated.
Reduce level and/or clean antenna, or
deactivate Fct. 3.5.6 BD-DETECT (see
Sect. 8.6.14) or reduce size of Fct.
3.1.2 BLOCKDIST. (see Sect. 8.6.3).
Foaming in vessel, inadequate
reflectivity of the tank product, εR
too small; additionally, markers 1+3
may be ON.
On tall storage tanks, mount the BM 70
A/P farther away from the tank wall.
Select distance as recommended in
Sect. 6.1.2.
DA8 Display and signal output indicate
"zero" measured value, marker 5
is ON.
Tank with dished bottom: tank is
more than 20% full, the BM 70 A/P
is mistakenly located in the "tank
bottom detection" range.
Drain tank or switch the BM 70 A/P off
for a short while. If unsuccessful,
please consult KROHNE Service.
DA9 Display and signal output indicate
max. level but tank is empty.
Tank with dished bottom: the BM 70
A/P has stored an incorrect or
incomplete empty spectrum.
Record new empty tank spectrum, see
Sect. 8.6.12 (Fct. 3.5.2), or enlarge
block distance (Fct. 3.1.2) as described
in Sect. 8.6.3.

Installation and operating instructions BM 70 A/P Page: 60 11/00
Group DA Display and signal output
No. Fault / Symptom Cause Corrective action
DA10 Display and signal output frequently
indicate the maximum level.
Excessive amounts of vapour,
condensate or dust in the tank, or
heavy contamination (deposits
thicker than approx. 3 - 7 mm or
0.1" - 0.3") on the antenna.
Clean antenna (install cleaning device
if necessary). If unsuccessful, enlarge
BLOCKDIST. under Fct. 3.1.2 (see
Sect. 8.6.3) or deactivate Fct. 3.5.6
BD-DETECT (see Sect.8.6.14).
Antenna cleaning operations cause
strong reflections.
Activate digital input during cleaning
(marker 6
is ON), measurement
suspended (frozen), see Sect. 4.8.
DA11 Display and signal output indicate
sizeable step changes in the
direction of the maximum (possibly
also mimimum) level.
Storage tank: BM 70 A/P mounted
centrically or on dome (manhole
cover).
Change position of the BM 70 A/P. For
recommended distance from tank wall,
see Sect. 6.1.2, and note installation
conditions in Sect. 6.1.3!
Or activate "multiple reflection
identifier" under Fct. 3.5.5, see Sect.
8.6.14.
Process tank with extremely
turbulent product surface.
Switch on tank type AGITATOR under
Fct. 3.5.9, see Sect. 8.6.16.
DA12 Display and signal output indicate
step changes:
during filling → upwards
during draining → downwards
Storage tank, smooth surface,
steady filling or draining procedures,
incorrect tank type set.
Set correct tank type (STORAGE
TANK) under Fct. 3.5.9, see Sect.
8.6.16.
DA13 Signal output (recorder) shows
sinusoidal variations about the
actually measured value (deviation:
up to ± 2 cm) in the upper part of
the tank (approx 2 m).
This has physical reasons and
occurs mostly with slow changes in
level when sources of interference
are located in the upper part of the
tank.
Avoid all sources of interference in the
upper part of the tank. A bigger
antenna might help to solve the
problem.
DA14 Display and signal output indicate
constant measured values, although
the level changes.
Fixed tank internals unfavourably
positioned, thus permanently
simulating a constant level to the
BM 70 A/P. No empty spectrum
recorded and/or measurements
carried out without empty spectrum.
Activate the empty spectrum under Fct.
3.5.2 if measurements carried out
without empty spectrum. If empty
spectrum not recorded, record under
Fct. 3.5.2, see Sect. 8.6.12.
Digital input is activated,
marker 6
is ON, measurement
is suspended (frozen).
Deactive the digital input, see Sect. 4.8
DA15 Display and signal output indicate
measured values at the level of the
agitator blades.
Tank with "difficult" agitator blades. Record new empty spectrum with "
MAX. VALUES" under Fct. 3.5.2. Or
change position of the BM 70 A/P on
the tank. Note conditions described in
Sect. 6.1.2.
DA16 Display and/or signal output
indicate incorrect conversion
values, but level indication is
correct.
Conversion table set incorrectly. Reset conversion table with the PC-
CAT program.
DA17 Display and signal output go
suddenly to "zero" or block distance
limit when tank continuously topped
up.
Level located in range of block
distance in front of antenna, see
Fct. 3.1.2 in Sect. 8.6.3.
Avoid this operating condition or, if
empty spectrum (Fct. 3.5.2) is
sufficiently good, reduce block distance
(Fct. 3.1.2) as described in Sect.8.6.3.
Group M markers 1-6 & in display
No. Fault / Symptom Cause Corrective action
M1 markers 1-5
(one or several) ON. Reference(s) to possible faulty
measurements.
See Sect. 8.8 for significance of markers
and elimination of possible faults.
M2 marker 2
ON for long periods or
permanently.
Note: very strong reflection signal
(e.g. measurement in the stilling
well).
Not important if measured value is
correct.
M3 marker 6
ON. Digital input is activated,
measurements suspended (frozen).
Deactivate digital input, see Sect. 4.8.
Device located in block distance
detection range.
Check conditions for block distance
detection, see Sect. 8.6.14.
M4 markers 3 and 4
ON.
Level indicator is "zero".
This is a status display and not an
error. This usually occurs on tanks
with dished bottom, when the tank is
empty, after the BM 70 A/P has
been switched on or after a new
empty spectrum has been recorded.
Fill tank!

Installation and operating instructions BM 70 A/P Page: 61 11/00
Group S Switching output
No. Fault / Symptom Cause Corrective action
S1 Switching output does not operate
at the desired limit value (threshold)
or does so in the wrong mode
(opens/closes).
Setting of switching function is
incorrect.
Set switching output correctly as
described in Sect. 8.6.17 (Fct. 3.6.1 -
3.6.4).
S2 Switching output does not operate. Switching output defective. Check switching output as described in
Sect. 8.7.4:
- Test OK: check setting and receiver
instruments.
- Test reveals faults: switching output
defective. Consult KROHNE Service
or replace BM 70 A/P signal converter
as described in Sect. 7.3.
8.11 Calculation of the measured value
The following describes how the individual items of information are calculated from the measured distance:
measured
(internal)
Offset
Distance
+
–
Level
+
tank height
Fct 3.1.1
–conversion
table
+
+
+
+
Ref.Offset
Fct 3.1.7
TB Offset
Fct 3.1.8
Fct 3.2.1
display
BM 70 local display
function
distance
BM 70
Fct 3.3.1
I output
BM 70 current output
function
BM 70 digital
communication
The measured primary distance is corrected by the offset and consequently standardized to the reference point
( = flange). The level is calculated as the difference between tank height and distance. Optionally, distance, level
or a converted function can be output to the signal output and the local display. All items of information can be
accessed via the digital Communication. In addition, the measured value can be shifted by a reference offset
(reference point for distance not equal to flange) or by a tank bottom offset (reference point for level not equal to
tank bottom).

Installation and operating instructions BM 70 A/P Page: 62 11/00
8.12 User program PC-CAT for Windows
Our instruments of the BM 70 product line are easy to install. To facilitate configuration, each unit is
supplied with the intuitive and time-tried software, PC-CAT for Windows.
PC-CAT provides a number of useful features including:
•Quick on-site configuration
•Print-out of configuration protocol
•Simple conversion, volume or correction tables
•Check routine to monitor functionality of the instrument
•Monitoring and recording of the radar signal during operation
•Trend and evaluation of the signal during operation
PC-CAT works on all IBM-compatible PC’s using Windows 9x or NT.
PC-CAT Version 4.00 and higher can communicate with all current KROHNE level radar gauges
including BM 70 A/P, BM 700, BM 702 versions, also with HART® protocol and RS 485. The PC-CAT
kit includes a PC adapter for current output. The adapter can be connected to the PC’s standard RS
232 interface.
PC-CAT allows convenient remote control of all functions of the signal converter. The vessel can be
shown in schematic form together with the associated measured values and the measured spectrum.
A trend graph of the output signal and threshold signal strength is also provided. All relevant
instrument data can be recorded in the form of a data set small enough to be stored on a floppy disk
or transfered electronically. Stored data can also be used for configuring other units of the BM 70
product line.
PC-CAT files can later be used to analyse the performance of the level gauge. All graphs and screens
can be exported a word processing systems or other programs.
The customer’s PC containing PC-CAT is connected to the current output via the supplied Pcadapter
Pcadapter, max. distance from the level gauge: 1000 m or 3300 ft. The PC adapter has no effect on
in-line instruments such as milliammeters, recorders, etc., connected to the current output.

Installation and operating instructions BM 70 A/P Page: 63 11/00
9 Power supply
9.1 Options, technical data
A choice is offered of 2 supply power versions:
Version Voltage U Tolerance = voltage
range
Frequency Power
(typical) *
max. ripple /
harmonics
24V DCAC 24 V DC -25%
+30%
18-31.2 V - 7.5 - 10 W within limits of
tolerance
24 V AC -25%
+10%
18-26.4 V 45-66 Hz 10 VA 10%
115/230V
AC
115 V AC -25%
+10%
85-127 V 45-66 Hz 12 VA 10%
230 V AC -25%
+10%
170-254 V 45-66 Hz 12 VA 10%
* Hazardous-duty limit: 20W / 40 VA
9.2 Fuses
Device-internal fuses for power: 24 V DCAC* T 1.25 A
115 V AC** T 315 mA
230 V AC** T 160 mA
*: Terminals 1 and 2 are both fuse-protected.
**: Only connection L (for TN system) is fuse-protected;
optionally also both connections N and L (for IT system), see Sect. 9.3.
Location of fuses on the "line" board and replacement of fuses: see Sect. 9.3.
In accordance with operative regulations, it may be necessary to provide additional fuse protection
when installing the system.
Recommended line fuse protection: 24 V DCAC min. T 2 A
115 V AC min. T 0.5 A
230 V AC min. T 0.25 A
9.3 Changeover of operating voltage and replacement of fuses
Always switch off power source before commencing work!
Hazardous-duty systems:
Before opening the "flameproof enclosure" (large cover on the signal converter) in the hazardous
area, make absolutely certain that there is no explosion hazard. Allow the prescribed waiting time of
10 minutes to elapse first!
1. Unscrew sunshade SD, if fitted.
2. Detach safety lock SV using Allen key (size 4 mm).
3. Remove cover DE from the electronic compartment
(flameproof enclosure) with the supplied special wrench.

Installation and operating instructions BM 70 A/P Page: 64 11/00
4.1 Replacement of power fuse(s)
Location of fuses: see drawings below. Use only the specified types.
4.2 Changeover of operating voltage (AC Version only)
Through a different orientation of the voltage selector switch on the "line" board you can switch over
between 115 V AC (85-127V) and 230 V AC (170-254V). For this purpose, pull the plug next to the
fuse holders up and out (see drawing below), turn it 180° and plug it back into the holder. Also change
the two fuses F2 and F3 to suit the selected voltage.
Do not forget to alter the voltage information on the signal converter nameplate and in the terminal
compartment!
4.3 Changeover between 1 fuse (TN system) and 2 fuses (IT system) (AC-Version only)
Plug the blue wire on the "line" board into the desired position "TN" or "IT". Do not forget to alter the
information TN or IT on the signal converter nameplate ("field power").
5. Reassemble in reverse order, Points 3-1.
Important: Ensure that the screw thread of cover DE on the electronic compartment is well greased at
all times.
Power supply unit 115/230 V AC Power supply unit 24 V DCAC
LITTN
fuse F2
fuse F3
230V
115V
voltage
selector
isolated system (IT):
grounded system (TN):
brown blue
brown blue
230V: T 160mA
115V: T 315mA
light-emitting diodes for
voltage control
24V -5V +5V
Signal output
brown blue
F3 F4
Fuses
T 1.25A
-5V
+5V
24V
signal
output
light-emitting diodes for
voltage control
9.4 Advice on safety
Insulation rating
The insulation of type BM 70 A/P level gauges is rated in conformity with VDE 0110/01.89, equivalent
to IEC 664, and takes into account the following ratings:
·Overvoltage category for the power line circuit: III
·Overvoltage category for the output circuit: II
·Insulation contamination level: 2 (inside the device)
Disconnecting device, miniature fuse
Type BM 70 A/P level gauges do not feature any device for switching or disconnection.
Class of protection
The BM 70 A/P level gauge is designed for Safety Class 1 in conformity with VDE 0106 Part 1.

Installation and operating instructions BM 70 A/P Page: 65 11/00
24 V DCAC supply
When connected to a "functional extra-low voltage with safety separation" power source (SELV
or PELV) in accordance with VDE 0100, Part 410 or equivalent (inter)national regulations, connection
of a safety conductor (PE) is not required.
115/230 V AC supply
Connection to a power source with dangerous contact voltage: if due to protective measures in
conformity with VDE 0100 a safety conductor PE is stipulated, it must be connected to the separate
U-clamp terminal in the terminal compartment of the signal converter.
HAZARDOUS-DUTY SYSTEMS
•The incoming cables for power supply are not of intrinsically safe design, not even in the
BM 70 A/P i version.
•Electrical connection to be in conformity with VDE 0165, Section 5.6, or equivalent national
regulations.
•Before making the electrical connection, make sure all cables leading into the BM 70 A/P-Ex are
disconnected from supply!
•When used in hazardous locations, the BM 70 A/P-Ex must, in conformity with VDE 0165, be
incorporated in the PA equipotential bonding system, irrespective of the type of power supply. If
the PA is connected via a separate conductor, this must be connected to the outer U-clamp
terminal on the "neck" of the BM 70 A/P-Ex. Cancellation of equipotential bonding is only
permitted when the BM 70 A/P-Ex is disconnected from supply.

Installation and operating instructions BM 70 A/P Page: 66 11/00
10 Certificates and approvals
10.1 Hazardous-duty approvals
Country Authority Certificate No. Class Device type
Germany/Europe PTB PTB99 ATEX 2061X EEx de IIC T6..T1 (Z.0) BM 70
EEx de [ia]/[ib] IIC/IIB T6..T3 (Z.0) BM 70 i
USA FM J.I.3000813 I Div.1 Gr.B/C/D BM 70
II/III Div.1 Gr.E/F/G BM 70
I/II/III Div.2 Gr. B/C/D/F/G
USA FM J.I.3006165 I Div.1 Gr.B/C/D BM 70.i
II/III Div.1 Gr.E/F/G BM 70.i
I Div.2 Gr. A/B/C/D
II/III Div.2 Gr. P/G
Canada CSA in preparation BM 70.
Japan RIIS in preparation BM 70.
The texts of valid "Ex" certificates of conformity and type approvals are reprinted in the
attached "Ex" documentation.
10.2 Other approvals and certificates
Type Company Date/Certificate No.
Radio approval BZT Vfg1117/1989; Vfg241/1995
Radio Licence FCC JH5BM70
Preliminary approval to German pressure
vessel code DruckbehV/TRB511 (flange V 96) RWTÜV No. 5636602

Installation and operating instructions BM 70 A/P Page: 67 11/00
10.3 Explosion proof acc. to ATEX
The instruments BM 70 A, BM 70 P and BM 700/702 are approved according to the new hazardous
area directives ATEX 100a (certificate: PTB 99 ATEX 2061X).
Instruments were divided up to the following Categories according to the operating range:
Probability of hazardous atmosphere Ex zone Device in
(G = gas/vapour/mist)
Always, long-term or frequent Zone 0 Device category 1G
Occasional Zone 1 Device category 2G
Not or seldom and then only short-term Zone 2 Device category 3G
The marking of the BM 70 x instrument depends on the converter and the flange system:
Converter with outputs
in Ex-e
Converter with outputs
in Ex-i
Flange system for zone 0 (1G) 1/2 G 1/2 G
Flange system for zone 1 (2G) 2 G (1)2 G
Means:
1/2 G Antenna system in zone 0 (1G), converter in zone 1 (2G)
2 G Converter as well as antenna system only in zone 1 (2G)
(1)2 G Converter and antenna system in zone 1 (2G), but intrinsically safe current loops can go
to/through zone 0 (1G)
The available flange systems for BM 70 A, BM 70 P and BM 700/702 are:
Construction Short term in
ATEX certificate
Device
category
Installation in
Ex zone
Horn antenna or Wave-Guide (with
Metaglass)
V96 1G 2) Zone 0
Wave-Stick with flange plate and
Metaglas
WS 1C 1) 1G 2) Zone 0
Wave-Stick with flange plate WS 1B 2G Zone 1
Wave-Stick without flange plate WS 2A or 2B 2G Zone 1
LP flange system
(horn antenna/Wave-Guide)
Not in approval Non-Ex Non-Ex
Remarks:
1) For the Wave-Stick 1C (Zone 0) any electrostatic charging of the stick must be avoided in
operation (otherwise only Zone 1).
2) Zone 0 is only defined for "atmospheric conditions". Therefore in the ATEX certificate the
conditions T = -20...+60 °C and p = 0.8...1.1 bar are assigned to the 1G versions for installation in
Zone 0. This is not new, but now explicitly mentioned in the type test.

Installation and operating instructions BM 70 A/P Page: 68 11/00
10.4 Radio approval
Gazette 129, 20.11.1989
TeleCommunications
Decree 1117/1989
General licence No. 353 for radio transmitting and receiving installations
The installation and operation of the radio transmitting and receiving system "BM 70 Level Radar"
and "BM 70-Ex Level Radar"manufactured by Firma KROHNE Messtechnik GmbH & Co. KG, 4100
Duisburg, for telecontrol purposes (level gauging in metal tanks) at a frequency in the 8.1 - 9.4 Ghz
frequency range, is hereby authorized pursuant to §§ 1 and 2 of the law concerning
teleCommunication systems as adopted in the official announcement dated 03.07.1989. The radio
systems may only be operated inside totally enclosed metal tanks.
1. Other teleCommunication systems and teleCommunication equipment serving the public sector,
including radio systems, must not suffer any interference.
2. Radio systems that are put onto the market under the above-mentioned type designations do not
individually require special approval if they are electrically and mechanically consistent with the
models examined and tested by the Central Approval Office for TeleCommunications (ZZF), and
bear the following certification mark of the Deutsche Bundespost: "Postsignum Z G490353X" and
the name of KROHNE Messtechnik GmbH & Co. KG, 4100 Duisburg, and the type designation
"BM 70 Level Radar" or "BM 70-Ex Level Radar".
3. The identification mark must be embossed or engraved on the housing or on a plate made of metal
or similarly strong material. The plate must be attached to the housing in such a way that it is
impossible to remove or can only be removed by the use of force. The identification mark must be
visible at all times from the outside.
4. The operator of such radio systems has no benefit of protection whatsoever against interference
from other teleCommunication systems or teleCommunication equipment (e.g. including radio
systems that are duly operated in the same frequency range).
5. The above-mentioned radio systems may not be linked to other teleCommunication systems or
teleCommunication equipment without special approval from the Deutsche Bundespost.
6. This "general licence" can at any time be revoked in toto - or in isolated cases can also be revoked
for individual radio systems by the relevant local licensing authority.
Additional notes for manufacturer and users
1. The manufacturer of these generally licensed radio systems has the responsibility towards the
Deutsche Bundespost to ensure that a reprint of this "general licence" accompanies each and
every instrument brought onto the market under the above-mentioned certification mark.
2. The licence to link these radio systems with other teleCommunication systems or
teleCommunication equipment is governed by the respective requirements (provisions concerning
private-sector cabled teleCommunication equipment, and the teleCommunication regulations).
Information in this respect is available from the appropriate teleCommunication offices
(acceptance and testing service).
281-3 A 3552-2/A
Bundesministerium für Post und Telekommunikation Gazette 23/95
1421
Decree 241/1995
Extension of the general licence No. 353 for radio transmitting and receiving installations
To Gazette Decree 1117/1989, page 2066
The above-mentioned general licence for radio installations issued to the company of KROHNE
Messtechnik GmbH & Co. KG, 47058 Duisburg, shall with immediate effect also include radio
installations that operate at a frequency in the frequency range of 8.1 - 9.9 GHz, for the same purpose
are placed by the company on the market and which are marked in accordance with the general
licence. At the same time, the purpose is extended to level measurements in concrete tanks
having a minimum wall thickness of 19 cm. The radio installations may only be operated in fully
enclosed tanks.
314-1A 3552-2/A

Installation and operating instructions BM 70 A/P Page: 69 11/00
10.5 CE Manufacturer's declaration
DECLARATION OF CONFORMITY
We, KROHNE Messtechnik GmbH & Co.KG
Ludwig - KROHNE - Straße
D - 47058 Duisburg
declare on our own responsibility that the products
•BM 70 A/P Level-Radar 24V DC/AC - Ex-e current output / RS 485
•BM 70 A/P Level-Radar 115/230V AC - Ex-e current output / RS 485
to which this declaration refers, are in conformity with the following standards:
•EN 50081 - 1 : 1993 - 3
•EN 50082 - 2 : 1995 - 3
•pr EN 50178 : 1994 - 8
•EN 61010 - 1 : 1993 - 4
in accordance with the provisions of Directives 89 / 336 / EEC und 73 / 23 / EEC.
Duisburg, 01.09.1997
(Place and date of issue) (signed: Company management)

Installation and operating instructions BM 70 A/P Page: 70 11/00
11 Order information
Technical information relevant to the order
BM 70 A/P Level-Radar
♦Connecting flange: ................... ________________________________________________
♦Flange and antenna material:... ________________________________________________
♦Waveguide seal: ...................... Viton FFKM Kalrez2035 Other _____________
♦Antenna type:...........................Type 4 (200 mm) Type 3 (140 mm)
................................................Type 1 (74 mm) Type 2 (100 mm) [for stilling well dia.:_]
................................................Wave-Stick Wave-Guide (length: _______________ )
♦Antenna extension:................... ________________________________________________
♦Power supply:........................... 24V DCAC 200-240V AC 100-120V AC
♦Signal output:...........................Current output: active (Ex-e) Ex-i passive
alternatively: .................Digital: RS 485 Bus: __________________________
♦Explosion protection.................none Zone 0 Zone 1
Special items
Additional calibration (BM 70 A Precision)
High-precision version (BM 70 P)
90° Antenna extension .............S-shaped antenna extension
Purge connection .....................Antenna heating
Others: ____________________________________________

Installation and operating instructions BM 70 A/P Page: 71 11/00
12 External standards, codes and directives
DIN V 19259: 1996-10. Documentation of devices, Data types with classsification scheme for measuring
equipment with analog or digital output for industrial process measurement [in German]
VDI/VDE 3519 (part 2): 1994-12. Level measurement of liquids and solids (bulk solids) [in German]
DIN VDE 0165: 1991-02. Installation of electrical apparatus in hazardous areas [in German]
DIN EN 50014: 2000-02. Electrical apparatus for potentially explosive atmospheres, General requirements
DIN EN 50018: 1995-03. Electrical apparatus for potentially explosive atmospheres, Flameproof enclosure "d"
DIN EN 50019: 1996-03. Electrical apparatus for potentially explosive atmospheres, Increased safety "e"
DIN EN 50020: 1996-04. Electrical apparatus for potentially explosive atmospheres, Intrinsic safety "i"
DIN EN 50284: 2000-02. Special requirements for construction, test and marking of electrical apparatus of
equipment group II, category 1 G
DIN EN 50081-1 (VDE 0839 part 81-1): 1993-03. Electromagnetic compatibility (EMC), Generic emission
standard, Part 1: Residential, commercial and light industry
EN 50082-2: 1995-03. Electromagnetic compatibility, Generic immunity standard, Part 2: Industrial environment
NE 21 NAMUR recommendation „Electromagnetic compatibility (EMC) of industrial process and laboratory
control equipment“, 1998-08
DIN EN 61010-1 (VDE 0411 part 1):1993-04. Safety requirements for electrical equipment for measurement,
control and laboratory use, general requirements
pr EN 50178 / DIN EN 50178: 1994-08: Electronic equipment for use in power installations
Directive 89/336/EWG (CE marking)
DIN EN 60068-2 (IEC 68-2): 1995-03. Environmental tests
DIN IEC 68-2-6: 1990-06. Electrical engineering, Basic environmental test procedures
DIN EN 60654, part 1 (IEC 654-1): 1994-02: Industrial process measurement and control equipment; Operating
conditions; Climatic Conditions
DIN EN 60529: 2000-09: Degrees of protection by enclosures (IP Code)
DIN 2501: 1972-02: Flanges - Fitting dimensions [in German]
DIN 2527: 1972-04: Blind flanges [in German]
ANSI B 16.5: 1988: Pipe Flanges and Flanged Fittings
DIN 11851: 1998-11: Fittings for food, chemical and pharmaceutical industry - Stainless steel screwed pipe
connections - Design for rolling in and welding-on
DIN EN 10088, Teil 1: 1995-08: Stainless steels - Catalogue of the stainless steels
DIN 55990: 1979-12: Verification of paints and similar coating materials; Powder mould coatings .... [in
German]
HUG-3: HART FSK Physical Layer Specification Rev. 7.2: 1993-05
13 Quality assurance
KROHNE Messtechnik GmbH & Co. KG is certified to:
•DIN ISO 9001 / EN 29001 and
•KTA 1401 QSP 4A (nuclear power engineering)

Installation and operating instructions BM 70 A/P Page: 72 11/00
Annex A: Technical data
1 Range of application Distance, level, volume and reflection measurement of liquids, pastes,
slurries, solids and particulate material on storage and process tanks or
containers made of metal or concrete, and also in stilling wells
2 Mode of operation / system structure FMCW-Radar in the X-Band (8.5-9.9 GHz) with digital signal processing;
compact device, modular design
3 Input
Measured variable Primary variables: distance, reflection; derived variables: level, volume
Measuring range Min. tank height: 0.5 m
max. measuring range: 40 m (optionally upto 100m); Wave-Stick: 20 m,
BM 70 P = 35m
Block distance Min. 0.2 to 1.0 m; see Sect. 3.3
Rate of change in level ≤ 10 m/min; BM 70 P ≤ 1m/min
4 Output
Variant 1
Ex-e current output HART®Type
Current range
Accuracy/linearity
Temperature drift
Load impedance
active (current source); Ex-e
4-20 mA (error: 2 mA or 22 mA)
0.05 % (rel. 20 mA; 25°C)
≤ 100 ppm/K (typically 30 ppm/K)
≤ 500 Ω
with switching output:
and digital input:
max. 100 mA / 30 V DC or 30 V AC; internal resistance ≤ 20 Ω; potential-
free
to "freeze" the measured value; voltage: 5 to 28 V DC;
input resistance: ≥ 1 k Ω; potential-free
Variant 2
Ex-i current output HART®Type
Current range
Temperature drift
Accuracy/linearity
Supply voltage
Load impedance
passive (current sink); Ex-i
4-20 mA (error 3.6 or 22 mA);
4 mA constant for HART®-Multidrop
≤ 100 ppm/K (typically 30 ppm/K)
0.05 % (rel. 20 mA; 25°C)
8-30 V (terminals 31 and 32)
≤ (US - 8 V) / 22 mA, (US= external supply
voltage)
with optional switching output: 6 ... 30 V; ILow ≤ 2 V; IHigh ≤ 900 µA (U = 30 V), I High = 200 µA (U = 8 V)
Variant 3
RS 485 interface Transmission rate
Address:
Protocols:
1200 to 38400 bauds
0 to 255
KROHNE Protocol,
Modbus-RTU, HART®
with additional current output Type
Current range
Accuracy/linearity
Temperature drift
Load impedance
When operated as switching
output:
active (current source); not communicable;
Ex-e
4-20 mA (error 2 mA or 22 mA)
0.3 % (rel. 20 mA; 25°C)
≤ 200 ppm/K (typically 70 ppm/K)
≤ 250 Ω
Low: I < 2 mA; High: I = 22 mA
(R ≤ 250 Ω) and no-load voltage ≤ 18 V
Variant 4: PROFIBUS-PA (Ex-i)
Hardware
Physical
Bus characteristics
Base current
Default current
to IEC 61 158-2 and the FISCO model
9 ... 30 V; 0.3 mA max.; 4.2 W max.
10 mA
6 mA
Variant 5: Foundation Fieldbus (FF) see Supplementary Instructions
Breakdown signal Current output: error signal 2/22 mA or 3.6 mA (Ex-i),
plain text in local display
Switching contact: opening or closing of the contact
Digital interfaces: error flags
5 Measuring accuracy
Error of measurement Reference conditions and error curves: see Sect. 5.1 and 5.2
Repeatability ≤ 0.5 × error of measurement
Measured-value resolution BM 70 A: 1 mm; BM 70 P: 0.1 mm
Effect of ambient temperature No significant effect on measured value(- 1 ppm/°C);
(see also signal outputs)
6 Operating conditions
6.1 Installation conditions Avoid interference reflections and multiple reflections
6.2 Ambient conditions
Hazardous locations BM 70 A/P Ex: Zone 0,1,2; IIC/IIB, T6...T2
Ambient temperature at signal converter -20...+55°C (-24...+131°F)
Functional range: -40...+70°C (-40...+158°F)
Flange temperature Horn antenna, Wave-Guide (Tamb ≤ 50°C/122°F): -30...+130°C
(
-22...+266°F)

Installation and operating instructions BM 70 A/P Page: 73 11/00
Wave-Stick:
Horn antenna, Wave-Guide (Tamb ≤ 55°C/131°F): -30...+120°C
(
-22...+248°F)
High-temperature version with:
- FFKM
g
asket (Kalrez 4079/Parofluor V8545-75): -30...+250°C
(
-22...+482°F)
(safety limit 280°C/536°F)
- Kalrez 2035
g
asket: -30...+210°C
(
-22...+410°F)
- Viton
g
asket: -30...+200°C
(
-22...+392°F)
- FEP-sheathed
g
asket: -30...+200°C
(
-22...+392°F)
-20...+100°C (-4...+212°F)
pressure-dependent up to +150°C/302°F
Environment class Locations exposed direct to open-air climate, D1 Severity in conformity with
EN 60654-1
Protection category (signal converter) IP 66 / IP 67
Shock resistance Impact test to EN 61010, Sect. 8.2 with 0.5 J energy; drop test to
prEN 50178
Vibration endurance limit IEC 68-2-6 and prEN 50178 (10-57Hz:0.075 mm/57-150 Hz:1 g)
EMC EN 50081-1, EN 50082-2; NAMUR Recommendation
6.3 Product conditions
Physical properties
Relative permittivity
No effect on measurement results; to ensure reliable measurements, the
relative permittivity should have the following minimum values:
εr> 1.5; εr < 3: stilling well recommended; Wave-Stick immersed: εr> 4
Limitations Liquid a mmonia (NH3); liquid hydrogen (H2); liquid helium (He)
Temperature of product unrestricted (but be aware of ambient and flange temperatures)
Operating pressure
Horn antenna/Wave-Guide
Wave-Stick
dependent on flange size and pressure rating (see Table)
Standard: max. 64 bar (higher on request)
Temperature T
Pressure
-20 +150 °C+100
-15
+15
232 (46 - 0.3·T[°C]) bar
-4 +302 °F+212
-1
+1
+16
bar psig
(740 - 2.4·T[°F]) psig
7Component parts
Dimensions and weights see Sect. 7.2
Materials
Housing: signal converter
Flange system, antenna, extension
Gaskets
Wave-Stick
Aluminium with electrostatic powder coating; sight window: glass
Stainless steel 1.4571 or 1.4435, Hastelloy C4 or B2, titanium, tantalum;
(other materials on request)
FFKM (Kalrez 4079 or Parofluor V8545-75); Kalrez 2035; Viton (FPM); FEP-
sheathed (basically, all versions include PTFE as the material in contact with
the product)
only PTFE in contact with product; flange made of 1.4571 (316 Ti)
Process connection
Horn antenna/Wave-Guide
Wave-Stick
Dairy screw connection
Tri-Clamp connection
DIN 2501 / DIN 2526, Form C DN 50 … DN 200 / PN 6 … PN 64;
ANSI B 16.5 2‘‘ … 8‘‘, Class 150/300 lb/RF;
DIN 2501 / DIN 2526, Form C DN 50 … 150;
ANSI B 16.5 2‘‘ … 6‘‘;
DIN 11 851 DN 50, DN 65, DN 80
SMS 1145 51 mm, 63 mm, 76 mm
ISO 2852 2‘‘ … 4‘‘
Electrical connection Cable entries: 3x M25×1,5
Terminals: 0.5-2.5 mm² (solid conductor: max. 4 mm²)
PE or FE and PA: U-clamp terminal (max. 4 mm²)
Shielding for RS 485 cable and for current output cable > 100 m
8User interface
Keypad 3 keys
Magnetic sensors operation with magnetic pin without opening the housing
Local display 2-line illuminated LCD + 6 status markers
User language German, English, French, Italian, Spanish, Portuguese, Swedish
Units of measurement Length: m, cm, mm, inch, ft, %
Volume: m³, Liter, US Gal, GB Gal, ft3, bbl, %
Conversion unit: any text
9Power supply
24 V DCAC 18-31.2 V DC or 18-26.4 V AC (45-66 Hz)
115/230 V AC optionally: 100-120 V AC (tolerance: 85-127V),
200-240 V AC (tolerance: 170-254V); 45-66 Hz
Power consumption Typically 7.5 - 10 W / 12 VA

Installation and operating instructions BM 70 A/P Page: 74 11/00
Annex B: Type code / nameplates
Type code
See nameplate on signal converter and flange system (places not needed in the type code may be omitted):
BM70 . . / . / . - E Ex
1 2 3 4 5 6
1: Tank level gauge
2: Signal converter series
70A : Advanced
70P : Precision
700 : Low Cost
702 : 2-wire
3: Symbol for type of protection for the signal outputs
i : intrinsically safe I/O function
unassigned : non intrinsically safe I/O function
4: Symbol for type of protection for the terminal compartment
E : terminal compartment in Increased Safety “e“ (standard)
D : terminal compartment as Flameproof Enclosure “d“ (option)
unassigned : intrinsically “ia“ (BM 702)
5: Ambient temperature range
S : Extended range –40°C ... +55°C
unassigned : Standard range –20°C ... +55°C
6: Territory of application for explosion protection certification
E : Europe (EG, CENELEC)
7: Safety function
Ex : explosion-protected electrical equipment
Kennzeichnung des Flanschsystems (siehe Flansch-Datenschild):
..(1).. ..(2).. ....(3)...... nicht-explosionsgeschützte Ausführung
..(1).. ..(2).. ....(3)...... – E Ex ..(4).. explosionsgeschützte Ausführung
(1) Flange system series
V96 : Flange system V96
WS : Flange system Wav-Stick
EA : Enamel antenna system
LP : LP flange system
(2) Material of waveguide window
unassigned : standard (stainless steel)
H : Hastelloy window (T min = -60°C)
(3) Materials of wetted parts
- Flange system V96:
» Antennas and flanges, including coating:
SS : stainless steel
HB : Hastelly B
HC : Hastelloy C
Ti : Titanium
Ta : Tantalum
Mo : Monel
» Gasket materials:
FFKM : Kalrez™ 4079 or Parofluor™ V8545-75
K2035 : Kalrez™ 2035
K1091 : Kalrez™ 1091
FPM : Viton™
FEP : FEP-sheathed gasket

Installation and operating instructions BM 70 A/P Page: 75 11/00
- Flange system WS
LPTFE : PTFE conductive
PTFE : PTFE non-conductive
SS PTFE : stainless steel / PTFE non-conductive
SS PP : stainless steel / PP non-conductive
- Flange system EA
EM PTFE: Enamel + PTFE
(4) Field of application, Device Group II
1G : Category 1G (application in Zone 0)
2G : Category 1G (application in Zone 0)
Informationen on nameplates (example)
Signal converter:
Manufacturer
Type acc. to
type code
Sales order
number
Year of
manufacture
Firmware
version no.
Serial number
Inscription as requestes
by customer
Power supply
Voltage with
tolerances
Radio approval
European
conformity
Safety information Type, terminal marking and connection data
of the intrinsicall
y
safe si
g
nal out
p
uts
Version
Certification
information
0102
99 2061
II (1) 2G
Flange system:
Baujahr
Hersteller
Typ gemäß dem
Typenschlüssel
Seriennummer
Betriebs- / Prüfdruck
Beschriftung nach Kundenwunsch
Betriebstemperatur
99 2061
Manufacturer
Type acc. to
type code
Serial number
Operating/test
pressure
Inscription as requestedby customer
Year of manufacture
Operating temperature

Installation and operating instructions BM 70 A/P Page: 76 11/00
Sanitary connection / G 1 ½“ thread:
Attention!
When mounting the G 1½" screw
connection you have to take care
that the marking on the wrench
faces will not be damaged
(
do not use
p
i
p
e wrench!
)
Operating temperature Operating/test pressure
Year of manufacture
Type acc. to
Type code
Manufacturer
Serial
number
Approval information
BaujahrBetriebstemperatur
Betriebs-/Prüfdruck
Beschriftung nach Typ gemäß dem Seriennummer
Kundenwunsch
Hersteller
Typenschlüssel
Zulassungsinformation
Operating/test pressure
Inscription as requested
by customer
Type acc. to
type code
Serial number
Operating temperature
Manufacturer
Year of manufacture Approval information

Installation and operating instructions BM 70 A/P Page: 77 11/00
Annex C: Spare parts

Installation and operating instructions BM 70 A/P Page: 78 11/00

Installation and operating instructions BM 70 A/P Page: 79 11/00

Installation and operating instructions BM 70 A/P Page: 80 11/00
Annex D: Signed declaration to accompany a device
returned to KROHNE
If you need to return level gauges for testing or repair
to KROHNE
If installed and operated in accordance with these operating instructions, your level gauge will rarely present any
problems.
Should you nevertheless need to return a device for checkout or repair, please pay strict attention to the
following points.
Due to statutory regulations concerning protection of the environment and the health and safety of our
personnel, KROHNE may only handle, test and repair returned level gauges that have been in contact with
liquids if it is possible to do so without risk to personnel and environment. This means that KROHNE can only
service your unit if it is accompanied by a certificate in line with the following model confirming that the device is
safe to handle. If the unit has been operated with toxic, caustic, flammable or water-endangering liquids, you
are kindly requested
•to check and ensure, if necessary by rinsing or neutralizing, that all cavities are free from such dangerous
substances,
•to enclose a certificate with the level gauge confirming that it is safe to handle and stating the liquid used.
KROHNE regret that they cannot service your level gauge unless it is accompanied by such a certificate.
S P E C I M E N certificate
Company: ............................................................ Address: .................................................................
Department: ....................................................... Name: ............................................................
Tel. No.: ..................................................................
The enclosed level gauge
BM70A/P: ................................................ KROHNE Order No. or Series No.: ..................................
has been operated with the following liquid
.......................................................................................................
Because this liquid is
water-endangering * / toxic * / caustic * / flammable *
we have
- checked that all cavities in the unit are free from such substances *
- flushed out and neutralized all cavities in the unit *
(* delete where not applicable)
We confirm that there is no risk to man or environment through any residual liquid contained in this
level gauge.
Date: ...................................................... Signature: ...................................................
Company stamp:

Installation and operating instructions BM 70 A/P Page: 81 11/00
Annex E: Table on documentation of device configuration
CHECK LIST PARAMETERS BM 70 A/P.Vers.:.............. Date: ...............
Device No. ..................................................: Comm. No.... :....................... ........................
Location......................................................: ...................... ........................ ........................
Contact person...........................................: Telephone.... ........................ : .......................
Remarks :................................................... ....................... ........................ ........................
........................................................ ....................... ........................ ........................
Menu item....................................................Changed on .... :....................... :.......................:
Fct. Configuration parameters (excerpt)
3.1.1 Tank height ....................................:...................... :....................... :.......................:
3.1.2 Block distance ...............................:...................... :....................... :.......................:
3.1.3 Antenna..........................................:...................... :....................... :.......................:
3.1.4 Antenna extension.........................:...................... :....................... :.......................:
3.1.5 Distance piece ...............................:...................... :....................... :.......................:
3.1.6 Still well / diameter ........................:...................... :....................... :.......................:
3.1.7 Offset, reference ............................:...................... :....................... :.......................:
3.1.8 Offset, tank bottom........................:...................... :....................... :.......................:
3.3.1 Current output, function ...............:...................... :....................... :.......................:
3.3.2 Current output, range/error...........:...................... :....................... :.......................:
3.3.3 Min. scale for current ....................:...................... :....................... :.......................:
3.3.4 max. scale for current....................:...................... :....................... :.......................:
3.3.5 Baud rate........................................:...................... :....................... :.......................:
3.3.6 Address ..........................................:...................... :....................... :.......................:
3.3.7 Protocol..........................................:...................... :....................... :.......................:
3.5.2 Empty-tank spectrum ....................:...................... :....................... :.......................:
3.5.3 Time constant ................................:...................... :....................... :.......................:
3.5.4 Tracking speed ..............................:...................... :....................... :.......................:
3.5.5 Multiple reflections (Yes/No) .........:...................... :....................... :.......................:
3.5.6 Block distance detect.(Yes/No) .....:...................... :....................... :.......................:
3.5.7 Function FTB .................................:...................... :....................... :.......................:
3.5.8 Epsilon-R .......................................:...................... :....................... :.......................:
3.5.9 Tank type .......................................:...................... :....................... :.......................:
3.6.1 Switching output, function ...........:...................... :....................... :.......................:
3.6.2 Switching output, limit type..........:...................... :....................... :.......................:
3.6.3 Switching output, threshold .........:...................... :....................... :.......................:
3.6.4 Switching output, hysteresis ........:...................... :....................... :.......................:

Installation and operating instructions BM 70 A/P Page: 82 11/00
Annex F: Index
Address 4.6, 8.6.9
Agitator 7.5, 8.6.16
Ambient temperature 5.8, 6.2.2
Antenna extension 6.1.3, 7.4, 8.6.3
Antenna size 5.2, 6.1.4, 7.2, 7.5
Antenna type 8.6.3
Application range 1
Approvals 6, 10
Assembly 7.4
Baud rate 4.6, 8.6.9
Block distance 3.3, 8.6.3
Block distance detection 3.4, 8.6.14
BM 70 A Precision 5.2
Breakdown information 4.7
Cable entries 7.8
Configuration 8.4, 8.5, 8.6, Annex E
Configuration menu 8.3, 8.4
Connecting cable 7.8
Connection diagrams 7.8
Conversion table 8.5.2, 8.6
Cooling device 6.1.7
Current output 4.2, 4.3, 4.5, 7.8, 8.6.8, 8.7.8
Curved extension 6.1.6, 8.6.3, 8.6.4
Cylindrical tank 6.1.2
Device configuration 8.4, 8.6, Annex E
Digital Communication 4.1, 4.6, 8.6.9
Digital input 4.2, 4.8
Dimensions 7.2
Display 8.1, 8.6.7
Distance piece 6.2.3, 7.4, 8.6.2
Documentation Page 3
Electrical connection 7.8
EMC 6.2.10, 10.5
Empty (-tank) spectrum 8.6.12
Environment class 6.2.6
Error 8.6.7, 8.6.8, 8.6.17, 8.8
Error message 4.7, 8.6.17, 8.8.3
Error of measurement 5.2
Firmware version page 4, 8.7.5
Flameproof enclosure 7, 9.3
Flanges 7.2; 7.4
Flange system 2.3, 7.4
Flange temperature 6.2.3
FMCW-Radar 2.1
Foundation Fieldbus (FF) 4.1, 8.6.9
Freeze 4.8
Frequency sweep 2.1
FTB 8.6.15
Functional checks 8.7
Functional ground 7.8
Fuses 9.2, 9.3
Gaskets 6.2.3, 7.6.3
HART®4,1, 4.4
Hazardous-duty "Ex" 6, 6.2.1, 7, 9.3, 10
Heating device 6.1.7
High-temperature version 6.2.3, 7.2, 7.4, 7.8, 10.3
Horn antenna 3.3, 6.1.2, 6.1.3, 6.3.5, 7.2
Hot start 4.2, 4.8
Hysteresis 5.4, 8.6.17
Impact resistance 6.2.8
Installation 6.1
Insulation 9.4
Interference 4.8, 8.10
Internals 6.1.2, 6.1.6, 8.6.12
Intrinsic safety 4.3, 7, 7.8
IT system 9.2, 9.3
Keys 8.1, 8.2
KROHNE Protocol 4.6, 8.6.9
Language of display texts 8.6.10
Load impedance 4.2, 4.3, 4.5
Local display 8.1
Long-term drift 5.7
magnetic sensors 8.1
maintenance 6.4
manhole cover 6.1.2
markers 4.8, 8.1, 8.8.2
materials of construction 7.6
Measured value, calculation of 8.11
Measured value, resolution of 5.4
Measured variables 3.1
Measurement principle 2.1
Measuring accuracy 5
Measuring range 3.2
ModBus 4.1, 8.6.9
Modularity 2.3, 4.1
Multidrop 4.1, 4.4
Multiple reflections 8.6.14
Nameplate Annex B
Operating pressure 6.3.5
Operating voltage 9.1, 9.3
Operating voltage, changeover of 9.3
Operator control concept 8.3
Order information 11
Order numbers Annex C
Out-of-range performance 3.4
Output 4
Parameter setting, see Configuration
PC-CAT 8.12
Point-to-point 4.1, 4.4
Positioning 6.1.2
Post Office /Radio approvals 10
Power supply 9
Pressure separation 2.3
Product conditions 6.3
Product temperature 6.3.4, 10.3
Profibus 8.6.9
Protection category 6.2.1, 6.2.7, 7

Installation and operating instructions BM 70 A/P Page: 83 11/00
Protocol 8.6.9
Purging device 6.1.7
Quality assurance 13
Reference conditions 5.1
Reference offset 8.6.6
Reflection 3.1, 8.6.1
Rel. Permittivity 6.3.2
Repeatability 5.3
Replacement of signal converter 2.3, 7.3
Returning the device Annex D
RS 485 4.1, 4.6, 8.6.9
Safety conductor 9.4
Safety lock 9.3
Safety, advice on Page 3, 6, 9.4
Setting, see Configuration
Shielding strip 6.1.8
Side vessels 6.1.2
Signal converter 7.6.1, 2.3, 7.4
Signal output 4, 5.8
Signal processing 2.2
Software history page 4
Spare parts Annex C
Spectrum 2.2, 8.6.12
Standards 12
Stilling well 3.3, 6.1.4, 6.1.2,
8.6.5
Storage temperature 6.2.5
Sunshade 6.1.9, 6.2.2
Supply scope Page 3
Supply voltage 4.3
Switching output 4.2, 7.8, 8.6.17
Tag name 8.6.10
Tank bottom offset 8.6.6
Tank bottom tracking 8.6.15
Tank fitting 6.1.3, 6.1.8
Tank height 3.2, 8.5, 8.6.2, 8.6.11
Tank type 8.6.16
Tank wall 6.1.2
Technical data 9.1, Annex A
Temperature 5.8, 6.2.2, 6.2.3, 6.2.4, 6.2.5,
6.3.4, 10.3
Temperature drift 5.8
Terminals 7.8
Terminating resistor 7.9
Test functions 8.7.1
Threshold 8.6.17
Time constant 5.5, 8.6.13
TN system 9.2
Tracking speed 8.6.13
Transient recovery time 5.5
Transmission angle 6.1.1
Transport Page 3
Turn-on characteristics 5.6
Type code Annex B
Units 8.6.1
Vessel, see Tank
Vibration endurance limit 6.2.9
Volume measurement 3.1, 8.5.2
Warranty Page 3
Wave-Guide 6.1.2, 6.1.5, 7.1
Wave-Stick 3.3, 6.1.3, 7.1, 7.2, 7.5
Weight 7.2