Kinpo Electronics A200A User Manual Installation Manual
Kinpo Electronics Inc Installation Manual
Contents
- 1. User Manual
- 2. Installation Manual
- 3. User Guide
Installation Manual

Kinpo Electronics, Inc.
Apollo 2 ADSL Network Modem
Model No.: A200A(A2)
Installation Manual
Version : E1
Date : Oct. 22, 1999
Software: Itex

1
CONTENTS
ABOUT THIS GUIDE
1. INTRODUCTION....................................................................................................................................2
2. INSTALLING THE ADSL NETWORK MODEM BOARD...............................................................5
3. INSTALLING THE APOLLO 2 DEVICE DRIVERS AND DIAGNOSTIC (ITEX ADSL A2
TEST APPLICATION)..........................................................................................................................6
3.1 WINDOWS 98 ........................................................................................................................................ 6
3.2 INSTALLING THE APOLLO 2 MODEM ICON UTILITY............................................................ 10
4. VERIFYING THE DRIVER INSTALLATION................................................................................. 10
5. CONFIGURING THE ADSL NETWORK FOR RFC1483............................................................... 11
6. CONFIGURING THE ADSL NETWORK FOR RFC1577............................................................... 15
7. CONFIGURING THE ADSL NETWORK FOR PPP OVER ATM................................................. 19
7.1 SETTING UP PPP OVER ATM........................................................................................................ 19
7.2 ESTABLISHING A PPP OVER ATM CONNECTION...................................................................19
8. ACTIVATING THE APOLLO 2 ADSL NETWORK MODEM....................................................... 20
9. MONITORING THE APOLLO 2 ADSL NETWORK MODEM.....................................................20
10. UNINSTALLING THE APOLLO 2 ADSL NETWORK MODEM AND TEST APPLICATION20
11. SPECIFICATIONS............................................................................................................................... 21
Preliminary

2
1. INTRODUCTION
ADSL Network
This is a diagram showing how an ADSL network looks.
Teleco
Public switch
Telephone
Telephone
The Internet
PC
Laptop computer
Fax
Telephone
SOHO
SOHO
Simutanious Voice, Video, Data and Image
Simutanious Voice, Video, Data and Image

3
System Requirement
The following equipment and information is required (at a minimum) to
setup your ADSL network modem.
[PC system requirement]
1. IBM PC and it’s compatibles with Pentium 100MHz CPU speed
2. 32Mbyte main memory and 10 Mbytes hard disk space
3. Microsoft Windows 98 (installation CD ready)
[ADSL network]
1. Subscribe to an ADSL service from your local telephone company or
have access to an ADSL DSLAM.
2. An IP address, gateway and DNS numbers from your telephone
company (for ADSL network configuration) or network administrator.
3. A VCI and VPI values from your telephone company (for ADSL network
configuration) or network administrator.

4
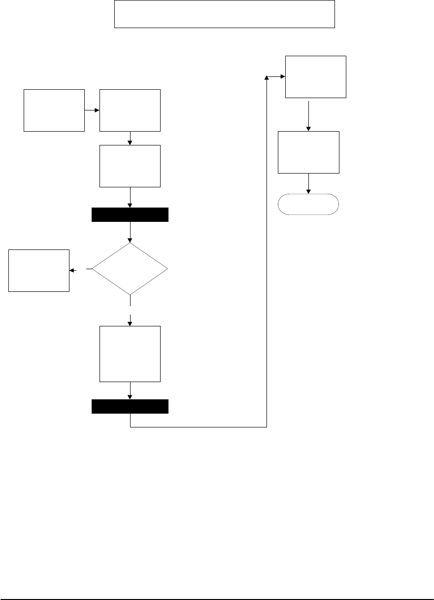
Before you start:
(Step 1) Insert
ADSL Network
Modem Card
(NMC)
(Step 2) Connect
NMC to ADSL
Network
(Step 3) Installing
Device Driver and
Diagnostic
Program
(Step 5)
Verifying the
Device Driver
Installation
Yes
(Step 4) Reboot
(Step 6)
Configuring the
ADSL Network
(1)TCP/IP
(2) Gateway
(3) DNS
(Step 7) Reboot
ITeX ADSL Network Modem
Installation and Configuration Flow Chart
Troubleshooting
(TBS xx.xx) No
Step 8
Activating the
Apollo 2 ADSL
Network Modem
(Step 9)
Monitoring the
Apollo 2 ADSL
Network Modem
End

5
2. INSTALLING THE ADSL NETWORK MODEM BOARD
Before installing the ITeX ADSL Network Modem board, please make sure that
the following minimum system requirements are met.
Minimum System Requirement
[PC System Requirement]
1. IBM PC and its compatibles with Pentium 100MHz CPU speed
2. 32MB main memory and 10MB hard disk space
3. Microsoft Windows 98 (Installation CD)
[ADSL Network Subscription]
1. Subscribe to an ADSL service from your local telephone company or service
provider or have access to an ADSL DSLAM.
2. An IP address, gateway and DNS numbers from the telephone company (for
ADSL network configuration) or from your network administrator.
3. A VCI and VPI value from your telephone company (for ADSL network
configuration) or network administrator.
Before installing the ITeX ADSL Network Modem, please make sure that the
power to the computer is turned off. Remove the cover of the personal computer.
Insert the ITeX ADSL Network Modem into one of the free PCI slots available.
Consult your computer's manual for instructions on where to find the PCI slot.
Make sure that the network modem is securely fastened into the computer.
Connect the ADSL phone line directly to the RJ-11 connector marked "L". If
there is no marking, then connect the ADSL phone line to the top connector of
the modem. Also, since the ITeX ADSL Network Modem comes equipped with
an inline filter, you can attach a phone directly to the second RJ-11 jack.

6
3. INSTALLING THE APOLLO 2 DEVICE DRIVERS AND DIAGNOSTIC (ITeX
ADSL A2 Test Application)
Please have the following information available in order to complete the
installation and setup of the ITeX Apollo 2 ADSL Network Modem.
1. TCP/IP properties, this includes the PVC values (VPI and VCI), IP address,
the gateway, and the domain name server. You will need this information to
complete the configuration of the network modem card. Please contact your
MIS manager for more information regarding the TCP/IP settings.
2. Windows 98 CD.
3.1 Windows 98
This installation guide will walk the user through the installation of the ITeX Apollo
2 ADSL Network Modem software drivers and help to configure the modem.
Windows will find the ITeX ADSL Network Modem and will search for a device
driver for the card. Click Next.

7
The Add New Hardware Wizard window will appear. When prompted, select
"search for the best driver for your device. (Recommended). Click "Next".
Insert the Apollo 2 ADSL Software Drivers CD into your CD-ROM drive and
select the "Specify a location" option from the menu and type “Drive:\win95_98 or
win98sec_2000 or nt4” (where drive is your CD-ROM drive). Click "Next".

8
Windows should find the NETITEX.INF file in the floppy disk drive. Click "Next"
to continue.
Windows will start to copy the drivers. Make sure that the Windows 98 CD is in
the CD-ROM or that it is easily accessible.

9
For RFC1483, the default PVC values are 8 and 35 for VPI and VCI respectively.
If necessary, these values can be changed at this time.
Windows has finished installing all the ITeX ADSL Network Modem drivers. Click
"Finish" to complete the installation.

10
Click "Yes" when prompted "Do you want to restart your computer now?"
3.2 INSTALLING THE APOLLO 2 MODEM ICON UTILITY
Note: The Apollo 2 modem icon utility is provided as a tool to monitor and test the
Apollo 2 ADSL modem. Please refer to the User's Guide for more advanced
information regarding this test application.
Windows will ask if you want to install the ITeX diagnostic software click "Yes" to
continue. To install the software into the default folder, click "Next". Otherwise,
click "Browse" to select a different folder. Click "Next" again to complete the
installation. Select "No" when prompted if you want to restart your computer.
Click "OK".
4. Verifying the Driver Installation

11
From the Start menu, select settings and open the control panel. Double click on
the Network icon. Verify that the following network components were installed:
ITeX ADSL Network Modem (Apollo 2 - 8MB/s)
ATM Call Manager ITeX ADSL Network Modem (Apollo 2 - 8MB/s)
ATM Emulated LAN ATM LAN Emulation Client
ATM LAN Emulation ClientITeX ADSL Network Modem(Apollo2-8MB/s)
ITeX ADSL Management and Monitor InterfaceITeX ADSL Network
Modem (Apollo 2 - 8MB/s)
ITeX RFC1483 Ethernet Adapter ITeX RFC1483 for Ethernet Transport
ITeX RFC1483 for Ethernet Transport ITeX ADSL Network Modem
(Apollo 2 - 8MB/s)
TCP/IP ATM Emulated LAN
TCP/IP Dial up Adapter
TCP/IP ITeX ADSL Network Modem(Apollo2-8MB/s)
TCP/IP ITeX RFC1483 Ethernet Adapter
Click "Cancel" to close the Network window.
5. CONFIGURING THE ADSL NETWORK FOR RFC1483
From the Start menu, select settings and open the control panel. Double click on
the Network icon. The Network window will appear.

12
Select the Configuration tab and scroll through the installed network components
list. Highlight the TCP/IP ITeX RFC1483 Ethernet Adapter component and
click "Properties". The TCP/IP Properties window will appear.
To setup the IP Address, select the IP Address tab and then select the "Specify
an IP address" option. Enter the IP Address and Subnet Mask settings.

13
To setup a new gateway, enter the setting in the new gateway section and click
"Add". This will add the setting into the installed gateways.
To configure the Domain Name Server, simply select the Enable DNS option.
Enter the Host and Domain settings. Enter the DNS Server search order and
click "Add".
Once all the TCP/IP properties have been set, click "OK" to return to the Network
window.

14
Click "OK" to close the Network window.
Click "No" when prompted "Do you want to restart your computer now?"
SETTING THE PVC VALUES FOR RFC1483
For RFC1483, the VPI and VCI have a default setting of 8 and 35 respectively.
To change the values for RFC1483, follow these instructions:
Using the Modem Icon Utility to set the PVC values
Refer to the User's Guide to the Modem Icon Utility.
Using the Apollo 2 Test Application to set the PVC values
From the Start menu, select "Programs", select "ITeX ADSL", select "A2", then
click on “Mapi” to execute the test application. Open the "Configuration" tab.
Select "PVC Setup for RFC1483". Enter a pair of recommended VPI/VCI
values from the table below, click “PVC Setting” to apply these values and to
create a new PVC setup.

15
Parameter Value Meaning
VPI 0 - 255 Virtual Path Identifier
VCI 0 - 255 Virtual Channel Identifier
Close the ITeX ADSL Test Application window and restart the computer.
Configuring the ADSL modem for RFC1483 is completed.
6. CONFIGURING THE ADSL NETWORK FOR RFC1577
Note: Windows 98 2nd Edition is required to support RFC1577
The next few steps are used to help in identifying the bindings of TCP/IP to each
protocol from the network component window.
From the "Start" menu, select "Settings", select "Control Panel", open the
Network icon. Scroll through the installed network component window and look
for any form of a TCP/IP binding, i.e. TCP/IP or TCP/IP ATM Emulated LAN.
If no TCP/IP binding exists, then click "Add", select "Protocol", click "Add",
select "Microsoft" from the manufacturer window, select "TCP/IP" from the
protocol window. Click "OK". If a TCP/IP binding exists, skip to the next
paragraph.
Scroll through the installed network component window looking for the following
component: TCP/IP ATM Emulated LAN. If this network component is not
found, click "Add", select "Adapter", click "Add", select "Microsoft" from the
manufacturer window, select "Dial up Adapter" from the network adapter
window, click "OK". Return to the network configuration window. If this network
component is found, skip to the next paragraph.
From the Network Configuration tab, select "TCP/IP
ATM Emulated LAN"
from the configuration window, click "Properties". Select the "Advanced" tab,
and change the "Allow Binding to ATM" value to "Yes". Click "OK".
Highlight the "ITeX A2 ADSL NIC" adapter in the installed components list of the
Network configuration window, click "Add", select "Protocol", click "Add",
select "Microsoft" from the manufacturers window, select "TCP/IP" from the
protocol window, click "OK".

16
From the Network configuration window, select the "TCP/IP ITeX ADSL
Network Modem (Apollo 2 - 8 Mb/s)" option in the configuration tab, click
"Properties". The TCP/IP Properties window will appear.
To setup the IP Address, select the IP Address tab and then select the "Specify
an IP address" option. Enter the IP Address and Subnet Mask settings.

17
To setup a new gateway, enter the setting in the new gateway section and click
"Add". This will add the setting into the installed gateways.
To configure the Domain Name Server, simply select the Enable DNS option.
Enter the Host and Domain settings. Enter the DNS Server search order and
click "Add".
Once all the TCP/IP properties have been set, click "OK" to return to the Network
window.

18
Click "OK" to close the Network window.
Click "No" when prompted "Do you want to restart your computer now?"
Configuring the ADSL modem for RFC1577 is completed.
SETTING THE PVC VALUES FOR RFC1577
From the Start menu, select "Programs", select "ITeX ADSL", select "A2", then
click on “Mapi” to execute the test application. Open the "Configuration" tab.
Select "PVC Setup for RFC1577". Enter a pair of recommended VPI/VCI
values from the table below, click “PVC Setting” to apply these values and to
create a new PVC setup.
Parameter Value Meaning
VPI 0 - 255 Virtual Path Identifier
VCI 0 - 255 Virtual Channel Identifier

19
For first time setups, windows creates a PVC key registry, click "OK" to create a
PVC key in the registry, click "OK" at the successful window. The PVC setting
will be updated when the system is restarted.
Close the ITeX ADSL A2 Test Application window and restart the computer.
1. CONFIGURING THE ADSL NETWORK FOR PPP OVER ATM
Note: Windows 98 2nd Edition is required to support PPP over ATM
7.1 SETTING UP PPP OVER ATM
From the Start menu, select Setting, then open the Control Panel. Open the
Network icon. The Network window will appear. In the configuration window,
scroll through the installed network components and verify that the "Dial up
adapter" is installed(The Dial up Adapter will have to be installed if it does not
exist). Click "Add" to add a network component. Double click on "Adapter".
Click "Add", Choose Microsoft in the Manufacture section and the Microsoft PPP
over ATM Adapter in the “Network Adapters” section. Click "OK" to return to the
Configuration window.
In the configuration window, the following two bindings will now exist:
NDISWAN -> Microsoft PPP over ATM Adapter
WAN support for ATM -> ITeX A2 ADSL NIC
Click "OK", Windows may ask to insert the Windows 98 CD. Make sure that the
Windows 98 CD is in the CD-ROM, click "OK". Restart the computer
7.2 ESTABLISHING A PPP OVER ATM CONNECTION
From the Start menu, select Programs, select Accessories, select
Communications, and then double click on Dial-Up Networking. Double click on
the "Make New Connection" icon. Type in a name for the computer you are
dialing. Select the PPP ATM Adapter option in the “Select a device:" section.
Click Configure.
The Quality of Service window will appear. For Type, select "Unspecifified Bit
Rate". For Rate, select 25Mbps. For Circuit type, select Permanent Virtual
Circuit and enter VPI and VCI values. For Framing, select "Null Encapsulation".
Click OK, click Next, enter "0" or any telephone number. Select the country and
click Next. Click Finish. Windows will generate a dial up network icon which will
be used for activating the PPP over ATM connection. Insert the Windows 98 CD
into the CD-ROM when prompted. Click OK to exit the Communications window.
Restart the computer.

20
8. ACTIVATING THE APOLLO 2 ADSL NETWORK MODEM
For RFC1483 and RFC1577:
Once the drivers are installed and the setup is complete, the ITeX ADSL Network
Modem is ready to run. Each time the computer is turned on, the modem
automatically connects to the central office equipment. Simply run the internet
browser software to verify.
For PPP over ATM:
From the Start menu, select Program, select Accessories, select
Communications, select dial up network. Double click on the dial up network icon
that was created.
When the "Connect to" window appears, enter the user name and password.
Click on "Connect" and enter the user name, password, and logon domain
information in the user logon window. Click OK. If the connection is established,
Windows will display a connection established window. Click Close. PPP over
ATM is now running.
9. MONITORING THE APOLLO 2 ADSL NETWORK MODEM
There are two ways to monitor the Apollo 2 ADSL network modem. The first is
by using the Modem Icon utility on the task bar. The second method is by using
the Apollo 2 Diagnostics (ITeX ADSL Test Application).
Please refer to the User's Guide to the Modem Icon Utility or the Apollo 2 ADSL
Test Application User's Guide for more information on how to monitor the Apollo
2 ADSL network modem.
10. UNINSTALLING THE APOLLO 2 ADSL NETWORK MODEM AND TEST
APPLICATION
To uninstall the software drivers:
• Right click on the “My Computer” icon; select Properties; select Device
Manager; Scroll down to "Network Adapters". Open the "Network Adapters"
folder.

21
• Right click "ITeX A2 ADSL NIC" and click "Remove". Click "OK" when
prompted with a warning about removing and adapter. Click "OK" to close the
Systems window.
To uninstall the test application:
• From the Start menu, select "Programs", select "ITeX ADSL", select "Uninstall
ADSL", then click on the "Uninstall Test Application”.
11. SPECIFICATIONS
− Compliant with ANSI T1.413 Issue 2, ITU G.992.1(G.dmt), ITU G.992.2(G.lite),
UAWG 1.0
− Compatible with full rate T1.413 DSLAM (Alcatel ) at central office (CO) side.
− DMT (Discrete Multi-Tone) modulation
− Splitter operation
− Full rate operation with downstream up to 8Mbps and upstream up to 640Kbps
− Rate adaptive at 32 Kbps steps depending on the line condition
− Up to 18Kft loop reach
− Support for Windows 95/98/2000 and Win NT 4.0
− Full ATM protocol stacks implementation over ADSL, ATM TC layer, ATM
layer with traffic shaping, AAL layer (AAL5 & SAR), RFC 1483/1577, PPP over
ATM
− Software upgradable
Interface :
− 32 bits 33MHz PCI interface, PCI 2.2 power management, Plug and Play
− RJ-11 port x1 for Line
− RJ-11 port x1 for Telephone
System Requirement:
− Pentium II processor, Windows 95/98/2000 and NT 4.0, 64M RAM
Physical Dimensions:
− Width : 18.4 mm
− Height : 107 mm
− Depth : 167 mm
Operating Temperature : 32 - 104F ( 0 - 40C)
Regulatory Approvals : FCC Class B

22
Apollo 2 End-to-End Application Scenarios
End to end applications can be accommodated by the following three scenarios:
Bridged Ethernet over ATM PVC (RFC 1483 BPDU)
Classical IP over ATM (RFC 1577)
ISP/Corporate
Router
AAL5
ATM
802.3 MAC
A
DSL (DMT)
1483/BPDU
IP
LLC/SNAP
ADSL
DSLAM
DS3/
OC3c DS3/
OS3
Carrie
r
switch
(ATM)
Loop
802.3 MAC
1483/BPDU
IP
Host
ADSL NIC
ISP/Corporate
Router
AAL5
ATM
A
DSL (DMT)
RFC1577
IP
LLC/SNAP
ADSL
DSLAM
DS3/
OC3c DS3/
OS3
Carrie
r
switch
(ATM)
Loop
RFC1577
IP
Host
ADSL NIC

23
PPP over ATM (RFC 2364)
A
DSL (DMT)
ISP/Corporate
Router
AAL5
ATM
PPP
LLC
IP
ADSL
DSLAM
DS3/
OC3c DS3/
OS3
Carrie
r
switch
(ATM)
Loop
ppp
LLC
IP
ADSL NIC Host