Konica Minolta Bizhub 162 Users Manual Bizhub_162_210_UM_EN
210 to the manual fa831aff-b1bf-432c-a1b6-3c077857518b
2014-12-13
: Konica-Minolta Konica-Minolta-Bizhub-162-Users-Manual-124553 konica-minolta-bizhub-162-users-manual-124553 konica-minolta pdf
Open the PDF directly: View PDF
.
Page Count: 256 [warning: Documents this large are best viewed by clicking the View PDF Link!]
- bizhub 162/210
- 1 Introduction
- 1.1 We want you to be a satisfied customer
- 1.2 Trademarks and registered trademarks
- 1.3 Regulation notices
- CE Marking (Declaration of conformity) for users of the European Union (EU)
- For users in countries subject to class B regulations
- For users in countries not subject to class B regulations
- Laser safety
- Internal laser radiation
- CDRH regulation
- For European users
- For Denmark users
- For Finland, Sweden users
- For Norway users
- Laser safety label
- Ozone release
- Acoustic noise
- 1.4 Safety information
- 1.5 Energy Star®
- 1.6 Explanation of manual conventions
- 1.7 Explanation of basic concepts and symbols
- 2 Precautions
- 3 Before making copies
- 3.1 Components and their functions
- 3.2 Part names and their functions
- 3.3 Control panel
- 3.4 Power supply
- 3.5 Default settings
- 3.6 Useful functions
- 3.7 Paper
- 3.8 Print area
- 3.9 Paper storage
- 3.10 Making copies on manually fed paper
- Paper that can be fed manually
- Adjusting the multi bypass tray
- Loading plain paper into the bypass trays
- Loading postcards into the bypass trays
- Loading envelopes into the bypass trays
- Loading OHP transparencies into the bypass trays
- Loading label sheets into the bypass trays
- Copying onto manually fed paper by manual bypass
- Copying onto manually fed paper by multi bypass tray
- 3.11 Selecting the paper source
- 3.12 Original documents
- 3.13 Specifying a zoom setting
- 3.14 Specifying the copy density
- 3.15 Interrupting copy jobs
- 4 Making copies
- 5 Useful operations
- 6 Advanced copy operations
- 7 Using the utility mode
- 7.1 Machine settings
- 7.2 Paper source settings
- 7.3 User management settings
- 7.4 Administrative settings
- 7.5 Copy settings
- Selecting the COPY SETTING 1 menu
- Specifying PAPER PRIORITY
- Specifying DENSITY PRIORITY
- Specifying DENSITY LEVEL (A)
- Specifying DENSITY LEVEL (M)
- Specifying BINDING POSITION
- Specifying MARGIN SETTING
- Specifying ERASE SETTING
- Specifying SMALL ORIGINAL
- Selecting the COPY SETTING 2 menu
- Specifying MIXED ORIGINAL
- Specifying COPY PRIORITY
- Specifying OUTPUT PRIORITY
- Specifying 4IN1 COPY ORDER
- Specifying CRISSCROSS MODE
- Specifying DUPLEX COPY
- 8 When a message appears
- 9 Miscellaneous
- 10 Index

*9961016200*
*9961016200*
www.konicaminoltaeurope.com
Copyright
2005 KONICA MINOLTA BUSINESS TECHNOLOGIES, INC.
Konica Minolta Business Solutions Europe GmbH
Europaallee 17
D-30855 Langenhagen
Phone +49 (0)5 11 74 04-0
Fax +49 (0)5 11 74 10 50
Printed in Germany
User Manual
162/210
User Manual
162/210
Umschlag-O-Mat v1.4 | Vorlage: KM_Klebe_bizhub_9.indd (IDCS 3.01) | CL 040405Fonts: „HelveticaNeue KM Int“ (Bold+Regular) / „Code 39“ 12,8mm
.

bizhub 162/210 x-3
Contents
1Introduction
1.1 We want you to be a satisfied customer ........................................ 1-3
1.2 Trademarks and registered trademarks ......................................... 1-3
1.3 Regulation notices ............................................................................ 1-4
CE Marking (Declaration of conformity) ......................................... 1-4
For users in countries subject to class B regulations .................... 1-4
For users in countries not subject to class B regulations .............. 1-4
Laser safety .................................................................................... 1-5
Internal laser radiation .................................................................... 1-5
CDRH regulation ............................................................................ 1-6
For European users ........................................................................ 1-6
For Denmark users ......................................................................... 1-7
For Finland, Sweden users ............................................................ 1-7
For Norway users ........................................................................... 1-8
Laser safety label ........................................................................... 1-9
Ozone release ................................................................................ 1-9
Acoustic noise .............................................................................. 1-10
1.4 Safety information .......................................................................... 1-11
Warning and precaution symbols ................................................ 1-11
Meaning of symbols ..................................................................... 1-12
Disassemble and modification ..................................................... 1-12
Power cord ................................................................................... 1-13
Power source ............................................................................... 1-14
Power plug ................................................................................... 1-15
Grounding .................................................................................... 1-16
Installation .................................................................................... 1-17
Ventilation .................................................................................... 1-18
Actions in response to troubles ................................................... 1-19
Consumables ............................................................................... 1-20
When moving the machine .......................................................... 1-21
Before successive holidays .......................................................... 1-21
1.5 Energy Star® ................................................................................... 1-22
Energy Star® partner ................................................................... 1-22
What is an Energy Star® product? .............................................. 1-22
1.6 Explanation of manual conventions .............................................. 1-23
Safety advices .............................................................................. 1-23
Sequence of action ...................................................................... 1-23

x-4 bizhub 162/210
Tips ...............................................................................................1-24
Special text markings ...................................................................1-24
1.7 Explanation of basic concepts and symbols ................................1-25
Paper Feeding ...............................................................................1-25
Width and length ...........................................................................1-26
Lengthwise and crosswise ............................................................1-26
2Precautions
2.1 Installation precautions ....................................................................2-3
Installation site ................................................................................2-3
Power source ..................................................................................2-3
Space requirements ........................................................................2-4
2.2 Operation precautions ......................................................................2-5
Operating environment ...................................................................2-5
Proper use ......................................................................................2-5
Transporting the machine ...............................................................2-6
Care of machine supplies ...............................................................2-6
Storage of copies ............................................................................2-7
2.3 Legal restrictions on copying ...........................................................2-8
3 Before making copies
3.1 Components and their functions .....................................................3-3
3.2 Part names and their functions ........................................................3-5
Main unit .........................................................................................3-5
Inside of main unit ...........................................................................3-7
Document feeder (option) ...............................................................3-8
Multi bypass tray (option) ...............................................................3-9
Paper feed unit (option) ................................................................3-10
Job separator (option) ...................................................................3-11
3.3 Control panel ...................................................................................3-12
Names of control panel parts and their functions .........................3-12
Display indications ........................................................................3-15
Adjusting the angle of the display .................................................3-16
3.4 Power supply ...................................................................................3-17
Turning the machine on ................................................................3-17
Turn the machine off .....................................................................3-17
3.5 Default settings ................................................................................3-18

bizhub 162/210 x-5
3.6 Useful functions .............................................................................. 3-19
Auto panel reset ........................................................................... 3-19
Energy save mode ....................................................................... 3-19
Auto shut off ................................................................................. 3-20
Queued copy jobs ........................................................................ 3-20
3.7 Paper ................................................................................................ 3-21
Paper types .................................................................................. 3-21
Paper sizes ................................................................................... 3-22
Paper capacity ............................................................................. 3-23
Unsuitable paper .......................................................................... 3-24
3.8 Print area ......................................................................................... 3-25
3.9 Paper storage .................................................................................. 3-26
3.10 Making copies on manually fed paper .......................................... 3-27
Paper that can be fed manually ................................................... 3-27
Adjusting the multi bypass tray .................................................... 3-28
Loading plain paper into the bypass trays ................................... 3-29
Loading postcards into the bypass trays ..................................... 3-30
Loading envelopes into the bypass trays .................................... 3-31
Loading OHP transparencies into the bypass trays .................... 3-33
Loading label sheets into the bypass trays .................................. 3-34
Copying onto manually fed paper by manual bypass ................. 3-35
Copying onto manually fed paper by multi bypass tray .............. 3-38
3.11 Selecting the paper source ............................................................ 3-41
To make copies using the auto paper function ........................... 3-41
To copy with a manually selected paper size .............................. 3-42
To load special paper into the 1st tray ........................................ 3-42
Automatically selecting the paper source .................................... 3-43
Order for automatically switching paper drawers ........................ 3-44
3.12 Original documents ........................................................................ 3-45
Using the document feeder ......................................................... 3-45
Document types ........................................................................... 3-45
Documents of uniform sizes ........................................................ 3-46
Mixed width document sizes (DF-605) ........................................ 3-46
Precautions concerning the documents ...................................... 3-47
3.13 Specifying a zoom setting ............................................................. 3-48
Zoom settings .............................................................................. 3-48
To make copies using the auto zoom setting .............................. 3-49
To make copies using a fixed zoom setting ................................ 3-50
To make copies using a specific zoom setting ............................ 3-51
To make copies using the X/Y zoom function ............................. 3-52
3.14 Specifying the copy density ........................................................... 3-54
To make copies after specifying a copy density .......................... 3-55

x-6 bizhub 162/210
3.15 Interrupting copy jobs .....................................................................3-56
To interrupt a copy job ..................................................................3-56
4 Making copies
4.1 Basic copies .......................................................................................4-3
Making a basic copy .......................................................................4-3
4.2 Loading paper ....................................................................................4-5
Loading paper into the 1st tray .......................................................4-6
Loading paper Into the 2nd paper tray ...........................................4-8
4.3 Loading the document ....................................................................4-10
Loading documents into the document feeder ............................4-10
Positioning a sheet document on the original glass .....................4-12
Positioning transparent documents on the original glass .............4-13
Positioning books on the original glass ........................................4-14
Loading documents of mixed sizes in the document feeder ........4-15
4.4 Stopping a copy job ........................................................................4-18
Stopping, restarting, cancelling a copy job ..................................4-18
4.5 Checking the machine counters ....................................................4-19
To check the counters ..................................................................4-19
4.6 Reducing electricity usage .............................................................4-21
Specifying energy save mode and auto shut off ..........................4-21
5 Useful operations
5.1 Specifying a zoom setting ................................................................5-3
To zoom a standard-sized document to a different standard size .5-3
5.2 Using the Auto/Photo function .........................................................5-5
To make sharp copies of illustrations or photos .............................5-5
5.3 Copying onto various types of media ..............................................5-7
To copy onto OHP transparencies .................................................5-7
To copy onto label sheets ...............................................................5-9
To copy onto envelopes (non-standard size) ................................5-12
To copy onto postcards ................................................................5-15
6 Advanced copy operations
6.1 Single-sided copies ...........................................................................6-3
Specifying settings for 2in1 (or 4in1) copies ...................................6-3
Using the original glass ...................................................................6-3
Using the document feeder ............................................................6-5
Specifying settings for book separation copies ..............................6-6

bizhub 162/210 x-7
6.2 Double-sided copies ........................................................................ 6-8
Types of double-sided copying ..................................................... 6-8
Precautions on double-sided copying ........................................... 6-9
To make double-sided copies using the original glass ................ 6-10
To make double-sided copies using the document feeder ......... 6-11
6.3 Finishing copies .............................................................................. 6-12
Finishing functions ....................................................................... 6-12
Notes on using the sort and group functions .............................. 6-13
Shift sorting .................................................................................. 6-14
Crisscross sorting ........................................................................ 6-14
Shift grouping ............................................................................... 6-14
Crisscross grouping ..................................................................... 6-14
Specifying finishing settings (sorting using the original glass) ..... 6-15
Specifying finishing settings (using the document feeder) .......... 6-16
6.4 Erasing sections of copies ............................................................ 6-17
Precautions on the erased margin location ................................. 6-17
To make copies using an erase setting ....................................... 6-18
6.5 Negative/Positive inverted copying .............................................. 6-19
To make copies using the negative/positive inverted
copy function ............................................................................... 6-19
6.6 Making copies for filing .................................................................. 6-20
Precautions on the binding margin location ................................ 6-20
To make copies using the file margin function ............................ 6-21
6.7 Programmed copy jobs .................................................................. 6-22
To store a copy program ............................................................. 6-22
To recall a copy program ............................................................. 6-23
6.8 Access numbers ............................................................................. 6-24
To enter an access number ......................................................... 6-24
7 Using the utility mode
7.1 Machine settings .............................................................................. 7-4
Selecting the MACHINE SETTING menu ....................................... 7-5
Specifying AUTO PANEL RESET ................................................... 7-6
Specifying ENERGY SAVE MODE ................................................. 7-7
Specifying AUTO SHUT OFF ......................................................... 7-8
Specifying DENSITY (ADF) ............................................................. 7-9
Specifying DENSITY (BOOK) ....................................................... 7-10
Specifying PRINT DENSITY ......................................................... 7-10
Specifying LCD CONTRAST ........................................................ 7-11
Specifying LANGUAGE ................................................................ 7-11

x-8 bizhub 162/210
7.2 Paper source settings .....................................................................7-12
Selecting the PAPER SOURCE SETUP menu ..............................7-13
Specifying INCH/METRIC .............................................................7-13
Specifying TRAY1 PAPER ............................................................7-14
Specifying PAPER TYPE ...............................................................7-16
7.3 User management settings ............................................................7-17
Selecting the USER MANAGEMENT menu ..................................7-17
Performing DRUM DEHUMIDIFY ..................................................7-18
Performing TONER REPLENISHER ..............................................7-18
7.4 Administrative settings ...................................................................7-19
Selecting the ADMIN. MANAGEMENT menu ...............................7-20
Specifying AUTO SHUT OFF ........................................................7-21
Turning on/off user management .................................................7-22
Registering user access numbers ................................................7-23
Changing/deleting user access numbers .....................................7-24
Displaying/clearing the total count for a specific account ............7-26
Clearing the total counts for all accounts .....................................7-28
7.5 Copy settings ...................................................................................7-29
Selecting the COPY SETTING 1 menu .........................................7-31
Specifying PAPER PRIORITY .......................................................7-32
Specifying DENSITY PRIORITY ....................................................7-33
Specifying DENSITY LEVEL (A) ....................................................7-34
Specifying DENSITY LEVEL (M) ....................................................7-34
Specifying BINDING POSITION ....................................................7-35
Specifying MARGIN SETTING ......................................................7-35
Specifying ERASE SETTING .........................................................7-36
Specifying SMALL ORIGINAL .......................................................7-37
Selecting the COPY SETTING 2 menu .........................................7-38
Specifying MIXED ORIGINAL .......................................................7-39
Specifying COPY PRIORITY .........................................................7-39
Specifying OUTPUT PRIORITY .....................................................7-40
Specifying 4IN1 COPY ORDER ....................................................7-40
Specifying CRISSCROSS MODE .................................................7-41
Specifying DUPLEX COPY ...........................................................7-41
8 When a message appears
8.1 When the message TONER EMPTY appears ..................................8-3
TONER EMPTY message ...............................................................8-3
Replacing the toner bottle ..............................................................8-4
8.2 When the message PAPER JAM appears .......................................8-6
PAPER JAM message .....................................................................8-6
Clearing a paper misfeed in the duplex unit ...................................8-7
Clearing a paper misfeed in the main unit or 1st tray .....................8-7

bizhub 162/210 x-9
Clearing a paper misfeed in the 2nd/3rd/4th/5th tray .................. 8-10
Clearing a paper misfeed in the multi bypass tray ....................... 8-11
8.3 When the message ORIGINAL DOC. JAM appears ..................... 8-13
ORIGINAL DOC. JAM message ................................................... 8-13
Clearing a misfeed in the automatic
document feeder (DF-502) ........................................................... 8-13
Clearing a misfeed in the reverse automatic
document feeder (DF-605) ........................................................... 8-16
8.4 What does each message mean? ................................................. 8-18
8.5 When incorrect copies are produced ........................................... 8-21
8.6 When copying is not performed correctly .................................... 8-23
9 Miscellaneous
9.1 Specifications ................................................................................... 9-3
Main unit bizhub 162/210 .............................................................. 9-3
Automatic duplex unit AD-504 ....................................................... 9-4
Reverse automatic document feeder DF-605 ................................ 9-5
Automatic document feeder DF-502 ............................................. 9-6
Paper feed unit PF-502 .................................................................. 9-6
Shift tray SF-501 ............................................................................ 9-7
Job separator JS-503 .................................................................... 9-7
Multi bypass tray MB-501 .............................................................. 9-7
9.2 Care of the machine ......................................................................... 9-8
Cleaning ......................................................................................... 9-8
Housing cover ................................................................................ 9-8
Original glass .................................................................................. 9-8
Document pad ............................................................................... 9-8
Control panel .................................................................................. 9-9
9.3 Function combination matrix ......................................................... 9-10
Function combination matrix for bizhub 162 ............................... 9-10
Function combination matrix for bizhub 210 ............................... 9-11
Function combination codes ....................................................... 9-11
9.4 Paper size and zoom ratio tables .................................................. 9-12
Paper sizes ................................................................................... 9-12
Zoom ratios .................................................................................. 9-13
10 Index

x-10 bizhub 162/210

Introduction 1
bizhub 162/210 1-3
1Introduction
1.1 We want you to be a satisfied customer
Thank you for choosing the bizhub 162/210.
This user manual describes the functions, operating procedures, precau-
tions, and basic troubleshooting for the bizhub 162/210.
Before using this machine, be sure to read the user manual thoroughly in or-
der to ensure that you use the machine efficiently. After you have gone
through user’s guide, store it in the holder and keep it handy at all times.
Note that some of the illustrations of the machine used in the user manual
may be different from what you actually see on your machine.
1.2 Trademarks and registered trademarks
KONICA MINOLTA, KONICA MINOLTA Logo, and The essentials of imaging
are registered trademarks or trademarks of KONICA MINOLTA HOLDINGS,
INC.
PageScope and bizhub are registered trademarks or trademarks of KONICA
MINOLTA BUSINESS TECHNOLOGIES, INC.
Netscape Communications, the Netscape Communications logo, Netscape
Navigator, Netscape Communicator, and Netscape are trademarks of Net-
scape Communications Corporation.
PageScope Box Operator:
This software is based in part on the work of the Independent JPEG Group.
Compact-VJE
Copyright 1986-2003 VACS Corp.

1Introduction
1-4 bizhub 162/210
1.3 Regulation notices
CE Marking (Declaration of conformity) for users of the European Union
(EU)
This product complies with the following EU directives:
89/336/EEC, 73/23/EEC and 93/68/EEC directives.
This declaration is valid for the region of the European Union.
7 CAUTION
Interference with radio communications.
%This device must be used with shielded interface cables. The use of
non-shielded cable is likely to result in interference with radio commu-
nications and is prohibited under EU directives.
For users in countries subject to class B regulations
7 CAUTION
Interference with radio communications.
%This device must be used with shielded interface cables. The use of
non-shielded cable is likely to result in interference with radio commu-
nications and is prohibited under CISPR 22 rules and local rules.
For users in countries not subject to class B regulations
7 WARNING
Interference with radio communications.
%This is a class A product. In a domestic environment, this product may
cause radio interference in which case the user may be required to take
adequate measures.
%This device must be used with shielded interface cables. The use of
non-shielded cable is likely to result in interference with radio commu-
nications and is prohibited under CISPR 22 rules and local rules.

Introduction 1
bizhub 162/210 1-5
Laser safety
This is a digital machine which operates using a laser. There is no possibility
of danger from the laser provided the machine is operated according to the
instructions in this manual.
Since radiation emitted by the laser is completely confined within a protec-
tive housing, the laser beam cannot escape from the machine during any
phase of user operation.
This machine is certified as a class 1 laser product. In other words, the ma-
chine does not produce hazardous laser radiation.
Internal laser radiation
This product employs a class 3b laser diode that emits an invisible laser
beam.
The laser diode and the scanning polygon mirror are incorporated in the print
head unit.
7 WARNING
Incorrect handling may result in hazardous radiation exposure.
%The print head unit is not a field-serviceable item.
%Therefore, the print head unit should not be opened under any circum-
stances.
Specifications
Maximum average radiation
power
6.32 µW
at the laser aperture of the print head unit
Wavelength 770-795 nm
Print head
Laser Aperture of the
Print Head Unit

1Introduction
1-6 bizhub 162/210
CDRH regulation
This machine is certified as a class 1 laser product under radiation perform-
ance standard according to the Food, Drug and Cosmetic Act of 1990. Com-
pliance is mandatory for laser products marketed in the United States and is
reported to the Center for Devices and Radiological Health (CDRH) of the
U.S. Food and Drug Administration of the U.S. Department of Health and Hu-
man Services (DHHS). This means that the device does not produce hazard-
ous laser radiation.
The label shown on page 1-9 indicates compliance with the CDRH regula-
tions and must be attached to laser products marketed in the United States.
7 CAUTION
Incorrect handling may result in hazardous radiation exposure.
%Use of controls, adjustments or performance of procedures other than
those specified in this manual may result in hazardous radiation expo-
sure.
This is a semiconductor laser. The maximum power of the laser diode is
5 mW and the wavelength is 770-795 nm.
For European users
7 CAUTION
Incorrect handling may result in hazardous radiation exposure.
%Use of controls, adjustments or performance of procedures other than
those specified in this manual may result in hazardous radiation expo-
sure.
This is a semiconductor laser. The maximum power of the laser diode is
5 mW and the wavelength is 770-795 nm.

Introduction 1
bizhub 162/210 1-7
For Denmark users
7 ADVARSEL
Usynlig laserstråling ved åbning, når sikkerhedsafbrydere er ude af
funktion.
%Usynlig laserstråling ved åbning, når sikkerhedsafbrydere er ude af
funktion. Undgå udsættelse for stråling. Klasse 1 laser produkt der op-
fylder IEC60825 sikkerheds kravene.
Dette er en halvlederlaser. Laserdiodens højeste styrke er 5 mW og
bølgelængden er 770-795 nm.
For Finland, Sweden users
LOUKAN 1 LASERLAITE
KLASS 1 LASER APPARAT
7 VAROITUS
Tämä on puolijohdelaser.
%Laitteen Käyttäminen muulla kuin tässä käyttöohjeessa mainitulla tav-
alla saattaa altistaa käyttäjän turvallisuusluokan 1 ylittävälle näkymät-
tömälle lasersäteilylle.
Tämä on puolijohdelaser. Laserdiodin sunrin teho on 5 mW ja aallonpituus on
770-795 nm.
7 VARNING
Det här är en halvledarlaser.
%Om apparaten används på annat sätt än i denna bruksanvisning spe-
cificerats, kan användaren utsättas för osynlig laserstrålning, som
överskrider gränsen för laserklass 1.
Det här är en halvledarlaser. Den maximala effekten för laserdioden är 5 mW
och våglängden är 770-795 nm.

1Introduction
1-8 bizhub 162/210
7 VAROITUS
Avattaessa ja suojalukitus ohitettaessa olet alttiina näkymättömälle la-
sersäteilylle.
%Älä katso säteeseen.
7 VARNING
Osynlig laserstrålning när denna del är öppnad och spärren är urkopp-
lad.
%Betrakta ej strålen.
For Norway users
7 ADVARSEL!
Dette en halvleder laser.
%Dersom apparatet brukes på annen måte enn spesifisert i denne bruk-
sanvisning, kan brukeren utsettes for unsynlig laserstråling som over-
skrider grensen for laser klass 1.
Dette en halvleder laser. Maksimal effekt till laserdiode er 5 mW og bølge-
lengde er 770-795 nm.

Introduction 1
bizhub 162/210 1-9
Laser safety label
A laser safety label is attached to the outside of the machine as shown be-
low.
Ozone release
7 CAUTION
A negligible amount of ozone is generated during normal operation of
this machine.
An unpleasant odor may, however, be created in poorly ventilated rooms
during extensive machine operations. For a comfortable, healthy, and safe
operating environment, it is recommended that the room be well ventilated.
% Locate the machine in a well-ventilated room.
7 ATTENTION
Une quantité d’ozone négligable est dégagée pendant le fonctionne-
ment de l’appareil quand celui-ci est utilisé normalement.
Cependant, une odeur désagréable peut être ressentie dans les pièces dont
l’aération est insuffisante et lorsque une utilisation prolongée de l’appareil
est effectuée. Pour avoir la certitude de travailler dans un environnement réu-
nissant des conditions de confort, santé et de sécurité, il est préférable de
bien aérer la pièce ou se trouve l’appareil.
% Placer l’appareil dans une pièce largement ventilée.

1Introduction
1-10 bizhub 162/210
Acoustic noise
For European users
Maschinenlärminformations-Verordnung 3. GPSGV: Der höchste
Schalldruckpegel beträgt 70 dB(A) oder weniger gemäss EN ISO 7779.

Introduction 1
bizhub 162/210 1-11
1.4 Safety information
This section contains detailed instructions on the operation and maintenance
of this machine. To achieve optimum utility of this device, all operators
should carefully read and follow the instructions in this manual.
Please read the following section before connecting the machine to the sup-
ply. It contains important information related to user safety and preventing
equipment problems.
Please keep this manual in a handy place near the machine.
Make sure you observe all of the precautions appear in each section of this
manual.
KM_Ver.01E_C
2
Note
Some parts of the contents of this section may not correspond with the
purchased product.
Warning and precaution symbols
The following indicators are used on the warning labels or in this manual to
categorize the level of safety warnings.
7 WARNING
Ignoring this warnings could cause serious injury or even death.
%Do not ignore this safety advices.
7 CAUTION
Ignoring this cautions could cause injury or damage to property.
%Do not ignore this safety advices.

1Introduction
1-12 bizhub 162/210
Meaning of symbols
Disassemble and modification
7 WARNING
Ignoring this warnings could cause serious injury or even death.
%Do not ignore this safety advices.
Symbol Meaning Example Meaning
A triangle indicates a danger
against which you should take
precaution.
This symbol warns against pos-
sible causes of burns.
A diagonal line indicates a pro-
hibited course of action.
This symbol warns against dis-
mantling the device.
A black circle indicates an im-
perative course of action.
This symbol indicates you must
unplug the device.
Warning Symbol
• Do not attempt to remove the covers and panels which have
been fixed to the product. Some products have a high-volt-
age part or a laser beam source inside that could cause an
electrical shock or blindness.
• Do not modify this product, as a fire, electrical shock, or
breakdown could result. If the product employs a laser, the
laser beam source could cause blindness.

Introduction 1
bizhub 162/210 1-13
Power cord
7 WARNING
Ignoring this warnings could cause serious injury or even death.
%Do not ignore this safety advices.
Warning Symbol
• Use only the power cord supplied in the package. If a power
cord is not supplied, only use the power cord and plug that
is specified in POWER CORD INSTRUCTION. Failure to use
this cord could result in a fire or electrical shock.
• Use the power cord supplied in the package only for this ma-
chine and NEVER use it for any other product. Failure to ob-
serve this precaution could result in a fire or electrical shock.
• Do not scratch, abrade, place a heavy object on, heat, twist,
bend, pull on, or damage the power cord. Use of a damaged
power cord (exposed core wire, broken wire, etc.) could re-
sult in a fire or breakdown.
Should any of these conditions be found, immediately turn
OFF the power switch, unplug the power cord from the pow-
er outlet, and then call your authorized service representa-
tive.

1Introduction
1-14 bizhub 162/210
Power source
7 WARNING
Ignoring this warnings could cause serious injury or even death.
%Do not ignore this safety advices.
7 CAUTION
Ignoring this cautions could cause injury or damage to property.
%Do not ignore this safety advices.
Warning Symbol
• Use only the specified power source voltage. Failure to do
that could result in a fire or electrical shock.
• Connect power plug directly into wall outlet having the same
configuration as the plug. Use of an adapter leads to the
product connecting to inadequate power supply (voltage,
current capacity, grounding), and may result in fire or shock.
If proper wall outlet is not available, the customer shall ask
qualified electrician for the installation.
• Do not use a multiple outlet adapter nor an extension cord in
principle. Use of an adapter or an extension cord could cause
a fire or electrical shock.
Contact your authorized service representative if an exten-
sion cord is required.
• Consult your authorized service representative before con-
necting other equipment on the same wall outlet. Overload
could result in a fire.
Caution Symbol
• The outlet must be near the equipment and easily accessible.
Otherwise you can not pull out the power plug when an emer-
gency occurs.

Introduction 1
bizhub 162/210 1-15
Power plug
7 WARNING
Ignoring this warnings could cause serious injury or even death.
%Do not ignore this safety advices.
7 CAUTION
Ignoring this cautions could cause injury or damage to property.
%Do not ignore this safety advices.
Warning Symbol
• Do not unplug and plug in the power cord with a wet hand,
as an electrical shock could result.
• Plug the power cord all the way into the power outlet. Failure
to do this could result in a fire or electrical shock.
Caution Symbol
• Do not tug the power cord when unplugging. Pulling on the
power cord could damage the cord, resulting in a fire or elec-
trical shock.
• Remove the power plug from the outlet more than one time a
year and clean the area between the plug terminals. Dust that
accumulates between the plug terminals may cause a fire.

1Introduction
1-16 bizhub 162/210
Grounding
7 WARNING
Ignoring this warnings could cause serious injury or even death.
%Do not ignore this safety advices.
Warning Symbol
• Connect the power cord to an electrical outlet that is
equipped with a grounding terminal.

Introduction 1
bizhub 162/210 1-17
Installation
7 WARNING
Ignoring this warnings could cause serious injury or even death.
%Do not ignore this safety advices.
7 CAUTION
Ignoring this cautions could cause injury or damage to property.
%Do not ignore this safety advices.
Warning Symbol
• Do not place a flower vase or other container that contains
water, or metal clips or other small metallic objects on this
product. Spilled water or metallic objects dropped inside the
product could result in a fire, electrical shock, or breakdown.
Should a piece of metal, water, or any other similar foreign
matter get inside the product, immediately turn OFF the pow-
er switch, unplug the power cord from the power outlet, and
then call your authorized service representative.
Caution Symbol
• After installing this product, mount it on a secure base. If the
unit moves or falls, it may cause personal injury.
• Do not place the product in a dusty place, or a site exposed
to soot or steam, near a kitchen table, bath, or a humidifier.
A fire, electrical shock, or breakdown could result.
• Do not place this product on an unstable or tilted bench, or
in a location subject to a lot of vibration and shock. It could
drop or fall, causing personal injury or mechanical break-
down.
• Do not let any object plug the ventilation holes of this prod-
uct. Heat could accumulate inside the product, resulting in a
fire or malfunction.
• Do not use flammable sprays, liquids, or gases near this
product, as a fire could result.

1Introduction
1-18 bizhub 162/210
Ventilation
7 CAUTION
Ignoring this cautions could cause injury or damage to property.
%Do not ignore this safety advices.
Caution Symbol
• Always use this product in a well ventilated location. Operat-
ing the product in a poorly ventilated room for an extended
period of time could injure your health. Ventilate the room at
regular intervals.

Introduction 1
bizhub 162/210 1-19
Actions in response to troubles
7 WARNING
Ignoring this warnings could cause serious injury or even death.
%Do not ignore this safety advices.
7 CAUTION
Ignoring this cautions could cause injury or damage to property.
%Do not ignore this safety advices.
Warning Symbol
• Do not keep using this product, if this product becomes inor-
dinately hot or emits smoke, or unusual odor or noise. Imme-
diately turn OFF the power switch, unplug the power cord
from the power outlet, and then call your authorized service
representative. If you keep on using it as is, a fire or electrical
shock could result.
• Do not keep using this product, if this product has been
dropped or its cover damaged. Immediately turn OFF the
power switch, unplug the power cord from the power outlet,
and then call your authorized service representative. If you
keep on using it as is, a fire or electrical shock could result.
Caution Symbol
• The inside of this product has areas subject to high temper-
ature, which may cause burns.
When checking the inside of the unit for malfunctions such as
a paper misfeed, do not touch the locations (around the fus-
ing unit, etc.) which are indicated by a “Caution HOT” caution
label.

1Introduction
1-20 bizhub 162/210
Consumables
7 WARNING
Ignoring this warnings could cause serious injury or even death.
%Do not ignore this safety advices.
7 CAUTION
Ignoring this cautions could cause injury or damage to property.
%Do not ignore this safety advices.
Warning Symbol
• Do not throw the toner cartridge or toner into an open flame.
The hot toner may scatter and cause burns or other damage.
Caution Symbol
• Do not leave a toner unit or drum unit in a place within easy
reach of children. Licking or ingesting any of these things
could injure your health.
• Do not store toner units and PC drum units near a floppy disk
or watch that are susceptible to magnetism. They could
cause these products to malfunction.

Introduction 1
bizhub 162/210 1-21
When moving the machine
7 CAUTION
Ignoring this cautions could cause injury or damage to property.
%Do not ignore this safety advices.
Before successive holidays
When the optional Fax Kit FK-505 is not installed:
7 CAUTION
Ignoring this cautions could cause injury or damage to property.
%Do not ignore this safety advices.
Caution Symbol
• Whenever moving this product, be sure to disconnect the
power cord and other cables. Failure to do this could damage
the cord or cable, resulting in a fire, electrical shock, or
breakdown.
• When moving this product, always hold it by the locations
specified in the User’s Guide or other documents. If the unit
falls it may cause severe personal injury. The product may
also be damaged or malfunction.
Caution Symbol
• Unplug the product when you will not use the product for
long periods of time.

1Introduction
1-22 bizhub 162/210
1.5 Energy Star®
Energy Star® partner
As an Energy Star® partner, we have determined that this machine meets the
Energy Star® guidelines for energy efficiency.
What is an Energy Star® product?
An Energy Star® product has a special feature that allows it to automatically
switch to a “low-power mode” after a period of inactivity. An Energy Star®
product uses energy more efficiently, saves you money on utility bills and
helps protect the environment.

Introduction 1
bizhub 162/210 1-23
1.6 Explanation of manual conventions
The marks and text formats used in this manual are described below.
Safety advices
7 WARNING
Failure to observe instructions highlighted in this manner may result in
serious injuries or property damage.
%Observe all warnings in order to prevent injuries and to ensure safe use
of the copier.
7 CAUTION
Failure to observe instructions highlighted in this manner may result in
slight injuries or property damage.
%Observe all cautions in order to prevent injuries and to ensure safe use
of the copier.
Sequence of action
1The number 1 as formatted here indi-
cates the first step of a sequence of
actions.
2Subsequent numbers as formatted
here indicate subsequent steps of a
sequence of actions.
?Text formatted in this style pro-
vides additional assistance.
%Text formatted in this style describes the action that will ensure the
desired results are achieved.
An illustration inserted
here shows what operations
must be performed.

1Introduction
1-24 bizhub 162/210
Tips
2
Note
Text highlighted in this manner contains useful information and tips to en-
sure safe use of the copier.
2
Reminder
Text highlighted in this manner contains information that should be re-
minded.
!
Detail
Text highlighted in this manner contains references for more detailed in-
formation.
Special text markings
[Copy] key
The names of keys on the control panel are written as shown above.
MACHINE SETTING
Display texts are written as shown above.

Introduction 1
bizhub 162/210 1-25
1.7 Explanation of basic concepts and symbols
The use of words and symbols in this manual are explained below.
Paper Feeding
During printing, paper is supplied from the right side of the machine and fed
into the output tray on top or the output option at the left with the printed sur-
face of the page facing down. The paper feed direction is shown by the ar-
rows in the diagram below.

1Introduction
1-26 bizhub 162/210
Width and length
Whenever paper dimensions are men-
tioned in this manual, the first value always
refers to the width of the paper and the
second to the length.
A: Width
B: Length
Lengthwise and crosswise
If the width (A) of the paper is longer than
the length (B), the paper has a landscape
orientation, indicated by w.
If the width (A) of the paper is shorter than
the length (B), the paper has a portrait ori-
entation, indicated by v.

Precautions 2
bizhub 162/210 2-3
2 Precautions
Observe the following precautions to maintain the machine in its best possi-
ble condition.
2.1 Installation precautions
Installation site
To ensure utmost safety and prevent possible malfunctions, install the ma-
chine in a location that meets the following requirements:
-A location away from curtains, etc. that may catch fire and burn easily
-A location that is not exposed to water or other liquids
-A location free from direct sunlight
-A location out of the direct airflow of an air conditioner or heater, and not
exposed to extremely high or low temperatures
-A well-ventilated location
-A location that is not exposed to high humidity
-A location that is not extremely dusty
-A location not subjected to undue vibrations
-A stable and level location
-A location where ammonia or other organic gases are not generated
-A location that does not put the operator in the direct airflow of exhaust
from the machine
-A location that is not near any kind of heating devices
Power source
The power source requirements are as follows.
-Voltage fluctuation:
AC220-240 V ±10%
-Frequency fluctuation:
Within ±3Hz
Use a power source with as few voltage or frequency fluctuations as possi-
ble.

2Precautions
2-4 bizhub 162/210
Space requirements
To ensure easy machine operation, supply replacement, and maintenance,
adhere to the recommended space requirements detailed below.
2
Note
Since there is a ventilation duct on the left side of the machine, be sure
to allow a clearance of *100 mm or more on the left side.
Allow a clearance of **400 mm or more on the right side of the machine
so that the side cover can be opened.
Unit: mm
1069
1100
1099
**400
599
1475
375
356
*100
Reverse automatic document feeder DF-605 is installed.

Precautions 2
bizhub 162/210 2-5
2.2 Operation precautions
Operating environment
The environmental requirements for correct operation of the machine are as
follows:
-Temperature:
10°C to 30°C (50°F to 86°F) with fluctuations of no more than 10°C (18°F)
within an hour
-Humidity:
15% to 85% with fluctuations of no more than 10% within an hour
Proper use
To ensure the optimum performance of the machine, follow the precautions
listed below:
-Never place heavy objects on the original glass or subject it to shocks.
-Never open any machine doors or turn off the machine while it is making
copies/printing, as a paper misfeed could result.
-Never bring any magnetized object, or use flammable sprays or liquids,
near the machine.
-Always make sure that the power plug is completely plugged into the
electrical output.
-Always make sure that the machine’s power plug is visible and not hid-
den by the machine.
-Always unplug the machine from the electrical outlet if the machine is not
to be used for a long period of time.
-Always provide good ventilation when making a large number of contin-
uous copies/printed pages.
7 WARNING
If the ventilation duct on the left side of the machine is blocked, the in-
side of the machine will accumulate heat, resulting in a malfunction or
fire.
%Be sure to allow a clearance of 100 mm or more on the left side of the
machine for the ventilation duct.

2Precautions
2-6 bizhub 162/210
7 WARNING
The area around the fusing unit is extremely hot.
%In order to reduce the risk of burns, do not touch any area other than
those indicated in the manual. Be especially careful not to touch parts
marked with warning labels, and their surrounding areas.
%If you get burnt, immediately cool the skin under cold water, and then
seek professional medical advice.
Transporting the machine
If you need to transport the machine over a long distance, consult your serv-
ice representative.
Care of machine supplies
Use the following precautions when handling the machine supplies (toner,
paper, etc.).
-Store the supplies in a location that meets the following requirements:
– Free from direct sunlight
– Away from any heating apparatus
– Not subjected to high humidity
– Not extremely dusty
-Paper that has been removed from its wrapper but not loaded in the ma-
chine should be stored in a sealed plastic bag in a cool, dark place.
-Use only toner that has been manufactured specifically for this machine.
Never use other types of toner.
-Keep all supplies out of the reach of children.
7 WARNING
Be careful not to spill toner inside the machine or get toner on your
clothes or hands.
%If your hands become soiled with toner, immediately wash them with
soap and water.
%If toner gets in your eyes, immediately flush them with water, and then
seek professional medical advice.

Precautions 2
bizhub 162/210 2-7
Storage of copies
Copies that are to be kept for a long time should be kept where they are not
exposed to light in order to prevent them from fading.
Adhesive that contains solvent (e.g., spray glue) may dissolve the toner on
copies.

2Precautions
2-8 bizhub 162/210
2.3 Legal restrictions on copying
Certain types of documents must not be copied with the purpose or intent to
pass copies of such documents off as the originals.
The following is not a complete list, but is meant to be used as a guide to
responsible copying.
Financial instruments
-Personal checks
-Travelers checks
-Money orders
-Certificates of deposit
-Bonds or other certificates of indebtedness
-Stock certificates
Legal documents
-Food stamps
-Postage stamps (canceled or uncanceled)
-Checks or drafts drawn by government agencies
-Internal revenue stamps (canceled or uncanceled)
-Passports
-Immigration papers
-Motor vehicle licenses and titles
-House and property titles and deeds
General
-Identification cards, badges, or insignias
-Copyrighted works without permission of the copyright owner
In addition, it is prohibited under any circumstances to copy domestic or for-
eign currencies, or works of art, without permission of the copyright owner.
When in doubt about the nature of a document, consult with legal counsel.

Before making copies 3
bizhub 162/210 3-3
3 Before making copies
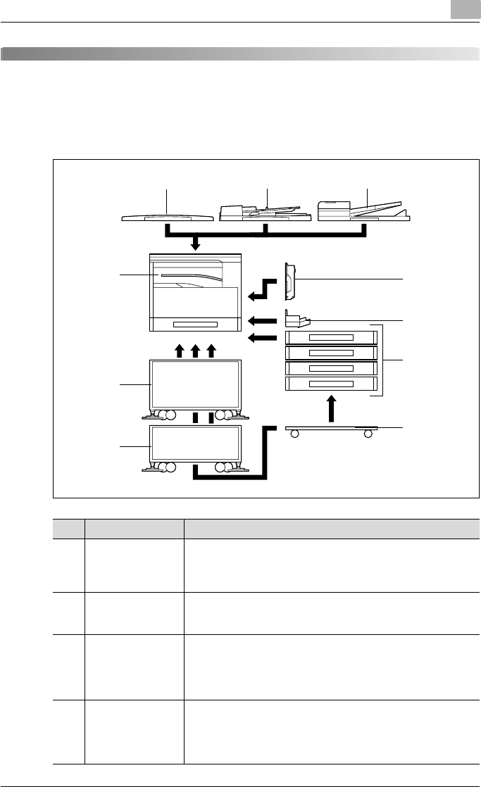
3.1 Components and their functions
123
4
5
6
7
10
9
8
No. Part name Description
1Original cover
OC-504
Presses down on the loaded document to keep it in place.
Referred to as the “original cover” throughout the manual.
Standard on bizhub 162
Optional on bizhub 210
2 Automatic docu-
ment feeder
DF-502 (optional)
Automatically feeds one document sheet at a time for scanning.
Referred to as the “document feeder” throughout the manual.
3 Reverse automatic
document feeder
DF-605
(Option for bizhub
210 only)
Automatically feeds one document sheet at a time for scanning,
and automatically turns over double-sided documents for scan-
ning.
Referred to as the “reverse automatic document feeder” through-
out the manual.
4 Automatic duplex
unit
AD-504
(Option for bizhub
210 only)
Automatically turns the pages over, and prints on both sides.
Referred to as the “duplex unit” throughout the manual.

3Before making copies
3-4 bizhub 162/210
* The internal options are not shown.
5 Multi bypass tray
MB-501 (optional)
Can be loaded with 100 sheets of paper.
Referred to as the “multi bypass tray” throughout the manual.
6 Paper feed unit
PF-502
(optional)
Equipped with a paper drawer that holds up to 250 sheets of pa-
per.
Up to four can be installed on the main unit.
Referred to as the “2nd tray”, “3rd tray”, “4th tray”, and “5th tray”
throughout the manual.
7Desk
DK-703
(optional)
The machine can be placed on the desk.
Using the desk allows the machine to be set up on the floor.
8Desk
DK-702
(optional)
The machine can be placed on the desk.
Using the desk allows the machine to be set up on the floor.
9Desk
DK-701 (optional)
The machine can be placed on the desk.
Using the desk allows the machine to be set up on the floor.
10 Job separator
JS-503 (optional)
Allows printed pages to be separated.
Referred to as the “job separator” throughout the manual.
11 Shift tray
SF-501* (optional)
Shifts copies and printed pages that are fed out. If the job sepa-
rator is installed, the shifting unit cannot be attached.
12 Image controller
IC-205* (optional)
Internal printer controller that allows this machine to be used as a
computer printer (PCL)
For details, refer to the Image Controller IC-205 User’s Guide.
13 Network interface
card
NC-502* (optional)
Internal network card that enables network printing from Win-
dows or a NetWare network environment
For details, refer to the Network Interface Card NC-502 User’s
Guide.
14 Scanner unit
SU-502* (optional)
Internal scanner unit that allows this machine to be used as a
scanner configured into a computer network
For details, refer to the Scanner Unit SU-502 User’s Guide.
2
Note
The scanner unit does not function if optional fax kit
FK-505 is not installed.
15 Fax kit
FK-505* (optional)
Allows this machine to be used as a fax machine
16 Expanded memory
unit
EM-101* (optional)
32 MB expansion memory that increases the number of docu-
ment pages that can be processed by the machine
Referred to as the “expanded memory unit” throughout the man-
ual.
17 Expanded memory
unit
EM-102* (optional)
64 MB expansion memory that increases the number of docu-
ment pages that can be processed by the machine
Referred to as the “expanded memory unit” throughout the man-
ual.
No. Part name Description

Before making copies 3
bizhub 162/210 3-5
3.2 Part names and their functions
Main unit
1
2
3
6
4
5
13
14
15
12
9
10
11
8
7
No. Part name Description
1 Copy tray Collects copies and printouts fed out facing down.
2 Front cover Opened when replacing the toner bottle.
(p. 8-4)
3 1st tray • Holds up to 250 sheets of paper.
• The paper size can be adjusted freely.
• Can be loaded with special paper. (p. 7-13)
4 Manual bypass • Used for manual feeding of paper.
• The paper is fed one sheet at a time.
• Can be loaded with special paper. (p. 3-27)
5 Lock release lever Used to open and close the side cover.

3Before making copies
3-6 bizhub 162/210
6 Side cover Opened when clearing paper misfeeds.
7 Mechanical counter
(optional)
Indicates the number of copy and printout pages that were print-
ed.
8 Power switch Used to turn the machine on and off. (p. 3-17)
9 Parallel interface
connector
Used for connecting a parallel cable from the computer.
10 RJ45 connector for
networking
Used for connecting the network cable when this machine is used
for internet faxing, network printing and network scanning.
11 Printer USB con-
nector
Used for connecting a USB cable from the computer.
12 Document scales Used to align the document. (p. 4-12)
13 Original cover (op-
tion)
Presses down on the document positioned on the original glass.
14 Original glass When manually feeding a document, position it on the original
glass so that it can be scanned.
Position the document face down on the glass. (p. 4-12)
15 Control panel Used to start copying or to make various settings. (p. 3-12)
No. Part name Description

Before making copies 3
bizhub 162/210 3-7
Inside of main unit
2
1
3
No. Part name Description
1 Imaging unit Creates the copy image.
Replacement of the imaging unit must be performed by a service
representative.
2 Toner bottle holder Opened when replacing the toner bottle.
3 Pressure lever Used when clearing paper misfeeds in the fusing unit. (p. 8-6)

3Before making copies
3-8 bizhub 162/210
Document feeder (option)
1
2
3
4
No. Part name Description
1 Document exit tray Collects documents that have been scanned.
2 Document guide
plate
Adjusted to the width of the document. (p. 4-10)
3 Document feeder
cover
Opened when clearing document misfeeds. (p. 8-13)
4 Document feeder
tray
Holds the documents to be scanned; load documents face up.
(p. 4-10)

Before making copies 3
bizhub 162/210 3-11
Job separator (option)
With the job separator installed
1
2
3
No. Part name Description
1 Copy tray lamp Lights up when paper remains in the copy tray and the upper copy
tray is being moved up.
2 Upper copy tray Collects computer printouts.
3 Lower copy tray Collects copies.

3Before making copies
3-12 bizhub 162/210
3.3 Control panel
Names of control panel parts and their functions
57
46
18
8
1012
13
14
15
16
17
3
21
19
20
9
11
No. Part name Function
1 “Error” indicator Lights up or flashes if an error has occurred.
Refer to “When a message appears” on page 8-3.
2 [Printer] key/indica-
tor
Lights up while data is being printed from the computer and flash-
es while data is being sent.
For details, refer to the Printer Controller User’s Guide.
3 [Status] key Used to view the counters.
4 [Utility] key Used to enter utility mode and display the first utility mode screen.
• Machine setting, paper source setup, user management, ad-
min. management, copy setting 1 & 2
5 Display Displays setting menus, error messages, and specified settings
such as the number of copies and the zoom ratio.
6 [No/C] key Erases the entered numbers and letters.
Returns to the previous screen.
7 [Yes] key Confirms the current setting.
8 [Auto paper/Auto
size] key
Used to select between the auto paper or the auto size function.
9 [Zoom] key,
, and + keys
• Used to select a preset enlargement or reduction ratio.
• A zoom ratio between × 0.25 and × 4.00 can be selected when
the paper size is selected manually. (Manual paper selection)
• A zoom ratio between × 0.50 and × 2.00 can be selected when
the paper size is selected automatically. (Auto paper)
• Used to specify the selection above or below in setting screens
and menus.
10 [Paper] key Used to select the size of the paper to be printed on.

Before making copies 3
bizhub 162/210 3-13
11 [Auto/Photo] key,
* and ) keys
• Used to specify the scanning density of copies.
• Used to specify the selection at the left or right in setting
screens.
12 [Erase] key Used to select the area of the document that is erased.
13 [File margin] key Press to select the file margin function.
14 [Finishing] key Used to select a copy finishing function.
15 [X/Y zoom] key Used to specify different scaling proportions for the vertical and
horizontal directions.
16 [Neg. Pos.] key Press to make copies with the dark- and light-colored areas of the
document inverted.
17 Copy key Used to select between the 2in1 and the 4in1 copy functions.
18 [Copy program] key • Copy programs can be stored.
• Stored copy programs can be selected and recalled.
19 [Book separation]
key
Used to select the book separation function.
20 [Original] key Used to select between the duplex orig. function and the mixed
orig. function.
No. Part name Function

3Before making copies
3-14 bizhub 162/210
21 22 23
24
25
26
27
28293031
No. Part name Function
21 Scan key Press to enter scan mode. The indicator lights up in green to indi-
cate that the machine is in scan mode.
(Available only when the network interface card NC-502, fax kit
FK-505 and the scanner unit SU-502 are installed.)
22 Fax key Does not function on this machine.
23 Copy key Press to enter copy mode. The indicator lights up in green to in-
dicate that the machine is in copy mode.
24 Access key Used with user management. (p. 6-24)
25 Energy save key Press to enter energy save mode. (p. 3-19)
26 Interrupt key Press to enter interrupt mode. The indicator lights up in green to
indicate that the machine is in interrupt mode.
Press again to cancel interrupt mode and return to the mode be-
fore interrupt mode was entered. (p. 3-56)
27 [123/ABC] key Does not function on this machine.
28 Panel reset key • Cancels all copy functions and returns them to their default
settings.
• Deletes all queued jobs.
29 Stop key Stops the multi-page copy operation.
30 Start key • Starts copying.
• Queues a copy job if pressed while the machine is warming up.
(p. 3-20)
• The indicator lights up in green to indicate that the machine is
ready to start copying, or it lights up in orange to indicate that
the machine is not ready to start copying.
31 10-key pad • Used to specify the number of copies.
• Used to enter setting values.
•The [˜] and [#] keys do not function on this machine.

Before making copies 3
bizhub 162/210 3-15
Display indications
1
2
6
7
5 4
3
Copy mode screen
Utility mode screen
No. Display indication Description
1 Copy density
(document type)
Indicates the document type for the copy density setting.
PHOTO, TEXT, or TEXT/P
2 Copy density
(density level)
Indicates the density level for the copy density setting.
3 Paper source Indicates the selected paper tray. If special paper is selected, the
paper type is displayed.
AUTO, a paper tray and paper size, or paper type
4 Number of copies Indicates the specified number of copies.
5 Zoom ratio Indicates the current zoom ratio setting.
AUTO or the current zoom ratio setting is displayed. × [X/Y] indi-
cates that the X/Y zoom function is selected.
6 Menu or function
name
• Displays the current menu, function or settings.
• Error messages are displayed when errors occur.
7 Messages Displays messages such as operating instructions.

3Before making copies
3-16 bizhub 162/210
Adjusting the angle of the display
The display can be adjusted to any of three angles.
Adjust the display to the angle that allows for easy operation.
%Press an edge of the display to adjust it to the desired angle.
Upper position
Middle position
Lower position

Before making copies 3
bizhub 162/210 3-17
3.4 Power supply
Turning the machine on
Set the power switch to “n”.
The indicator on the [Start] key lights up in
orange, and the message PLEASE WAIT!
appears in the display.
2
Note
The bizhub 162 finishes warming up
within 30 seconds and the bizhub 210
finishes warming up within 15 seconds
(at normal room temperature (23 °C)).
A copy job can be queued while the
machine is warming up.
Turn the machine off
1Check that all jobs are finished.
2Set the power switch to “o”.

3Before making copies
3-18 bizhub 162/210
3.5 Default settings
The settings that are automatically selected when the machine is turned off
or the [Panel reset] key is pressed are called the “Default settings”. These
settings serve as a reference for all functions.
Copy mode
-Number of copies: 1
-Copy density: AUTO
-Zoom ratio: Full size (× 1.00)
-Paper source: AUTO (with the document feeder installed)
-Finishing function: Non-sort
The default settings can be customized from the utility mode.
!
Detail
For details, refer to “Copy settings” on page 7-29.

Before making copies 3
bizhub 162/210 3-19
3.6 Useful functions
Auto panel reset
Even if the [Panel reset] key is not pressed, the machine automatically resets
all functions and settings to their defaults 1 min after a copy cycle has been
completed or a key operation is performed.
The length of time before the machine automatically resets itself can be set
between 1 min and 5 min in addition to 30 seconds. The auto panel reset
function can even be disabled.
!
Detail
For details, refer to “Specifying AUTO PANEL RESET” on page 7-6.
Energy save mode
Instead of turning off the machine, it can be set into a standby state (energy
save mode).
If the machine is not used for a set length of time, it will automatically enter
the energy save mode. The default length of time is 15 min.
To cancel the energy save mode, press any key on the control panel.
The length of time before the machine enters the energy save mode can be
set between 1 min and 240 min.
When the machine is in energy save mode, the indicator on the [Start] key
remains lit in green, but the display goes off.
2
Note
If the auto shut off function is activated during energy save mode, the ma-
chine turns off.
!
Detail
For details, refer to “Specifying ENERGY SAVE MODE” on page 7-7.

3Before making copies
3-20 bizhub 162/210
Auto shut off
With the auto shut off function, the machine automatically turns off if no op-
eration is performed for a specified length of time, in order to conserve ener-
gy. The default setting is OFF.
Queued copy jobs
Copy jobs can be queued by loading the document and pressing the [Start]
key while WARM UP appears in the lower-right corner of the display.
When the message WARM UP disappears, scanning of the loaded docu-
ment begins, and copies are produced.

Before making copies 3
bizhub 162/210 3-21
3.7 Paper
Use paper that meets the following specifications.
Paper types
o: Available —: Not available
2
Note
The 2nd paper drawer, the 3rd paper drawer, the 4th paper drawer, the
5th paper drawer and the multi bypass tray are optional.
If the optional duplex unit is used to make double-sided copies, only plain
and recycled paper can be used.
Paper type Plain paper Special media Recycled paper
Weight (g/m )
Paper source, etc. 60 to 90 g/m 91 to 157 g/m 60 to 90 g/m
Manual bypass ooo
Multi bypass tray ooo
1st paper drawer ooo
2nd paper drawer o—o
3rd paper drawer o—o
4th paper drawer o—o
5th paper drawer o—o
Double-sided copies o—o
Paper type Special media
OHP trans-
parencies
Postcards Label sheets Envelopes
Paper source, etc.
Manual bypass oooo
Multi bypass tray oooo
1st paper drawer oooo
2nd paper drawer ————
3rd paper drawer ————
4th paper drawer ————
5th paper drawer ————
Double-sided copies————

3Before making copies
3-22 bizhub 162/210
Paper sizes
Non-standard-sized paper
Standard-sized paper
o: Available —: Not available
2
Note
The 2nd paper drawer, the 3rd paper drawer, the 4th paper drawer, the
5th paper drawer and the multi bypass tray are optional.
If the optional duplex unit is used to make double-sided copies, only plain
and recycled paper can be used.
Paper source Paper width Paper length
Manual bypass 90 mm to 297 mm 140 mm to 432 mm
Multi bypass tray 90 mm to 297 mm 140 mm to 432 mm
1st paper drawer 90 mm to 297 mm 140 mm to 432 mm
2nd paper drawer 182 mm to 297 mm 140 mm to 432 mm
3rd paper drawer 182 mm to 297 mm 140 mm to 432 mm
4th paper drawer 182 mm to 297 mm 140 mm to 432 mm
5th paper drawer 182 mm to 297 mm 140 mm to 432 mm
Paper size A3 wB4 wA4 wA4 vB5 wB5 vA5 wA5 v
Paper source, etc.
Manual bypass oooooooo
Multi bypass tray oooooooo
1st paper drawer oooooooo
2nd paper drawer oooooo—o
3rd paper drawer oooooo—o
4th paper drawer oooooo—o
5th paper drawer oooooo—o
Double-sided copies oooooo—o

Before making copies 3
bizhub 162/210 3-23
Paper capacity
—: Not available
2
Note
The 2nd paper drawer, the 3rd paper drawer, the 4th paper drawer, the
5th paper drawer and the multi bypass tray are optional.
If the optional duplex unit is used to make double-sided copies, only plain
and recycled paper can be used.
Paper type Plain paper Special media Recycled paper
Weight (g/m )
Paper source, etc. 60 to 90 g/m 91 to 157 g/m 60 to 90 g/m
Manual bypass 1 sheet 1 sheet 1 sheet
Multi bypass tray 100 sheets 20 sheets 100 sheets
1st paper drawer 250 sheets 20 sheets 250 sheets
2nd paper drawer 250 sheets — 250 sheets
3rd paper drawer 250 sheets — 250 sheets
4th paper drawer 250 sheets — 250 sheets
5th paper drawer 250 sheets — 250 sheets
Paper type Special media
Paper source, etc. OHP trans-
parencies
Postcards Label sheets Envelopes
Manual bypass 1 sheet 1 postcard 1 sheet 1 envelope
Multi bypass tray 20 sheets 20 postcards 20 sheets 10 envel.
1st paper drawer 20 sheets 20 postcards 20 sheets 10 envel.
2nd paper drawer ————
3rd paper drawer ————
4th paper drawer ————
5th paper drawer ————

3Before making copies
3-24 bizhub 162/210
Unsuitable paper
The following types of paper should not be used, otherwise decreased print
quality, paper misfeeds or damage to the machine may occur.
-Overhead projector transparencies that have already been fed through
the machine
Even if the transparency is still blank, do not reuse it.
-Paper that has been printed on by a heat-transfer printer or an inkjet
printer
-Paper that is either extremely thick or extremely thin
-Folded, curled, wrinkled, or torn paper
-Paper that has been left unwrapped for a long period of time
-Damp paper
-Perforated paper or paper with punched holes
-Extremely smooth or extremely rough paper, or paper with an uneven
surface
-Paper that has been treated, such as carbon-backed, heat-sensitive or
pressure-sensitive paper
-Paper that has been decorated with foil or embossing
-Paper of a non-standard shape (not rectangular)
-Paper that is bound with glue, staples or paper clips
-Paper with labels attached
-Paper with ribbons, hooks, buttons, etc. attached
-Curled or wrinkled paper
-Art paper, coated paper or inkjet printer paper

Before making copies 3
bizhub 162/210 3-25
3.8 Print area
Any part of the image within the area indicated below is not copied.
-A margin 4 mm (at full size) from the trailing edge of the paper (A)
-A margin 4 mm (at full size) from the leading edge of the paper (B)
-A margin 4 mm (at full size) on both sides of the paper (C)
For details on printing from a computer, refer to the Printer Controller User’s
Guide.
If optional image controller IC-205 is installed, refer to the Image Controller
IC-205 User’s Guide.
AB
C
C
A: 4 mm (at full size)
B: 4 mm (at full size)
C: 4 mm (at full size)
Paper output
direction

3Before making copies
3-26 bizhub 162/210
3.9 Paper storage
Observe the following precautions when storing the paper.
-Store the paper in a location that meets the following requirements.
– Not exposed to direct sunlight
– Not exposed to a flame
– Not exposed to high humidity
– Not extremely dusty
-Unwrapped paper should be placed in a plastic bag and stored in a cool,
dark location.
-Keep paper out of the reach of children.

Before making copies 3
bizhub 162/210 3-27
3.10 Making copies on manually fed paper
Manually feed the copy paper if you wish to make copies onto paper not
loaded into any paper tray, or onto special paper, such as OHP transparen-
cies, postcards or cards.
Paper that can be fed manually
Paper types:
-Plain or recycled paper (thickness: 60 g/m2 to 90 g/m2)
-Special paper
– Cards (thickness: 91 g/m2 to 157 g/m2)
– OHP transparencies
– Postcards
– Label sheets
– Envelopes
Paper sizes:
-Maximum: 297 mm × 432 mm
-Minimum: 90 mm × 140 mm
2
Note
When copying using the manual bypass, only one page at a time can be
loaded. For details, refer to “Paper capacity” on page 3-23.

3Before making copies
3-28 bizhub 162/210
Adjusting the multi bypass tray
Adjust the bypass tray extender to fit the size of the paper as shown below.

Before making copies 3
bizhub 162/210 3-29
Loading plain paper into the bypass trays
Load the paper into the manual bypass one sheet at a time.
Up to 100 sheets of paper can be loaded into the multi bypass tray. Do not
load so much paper into the multi bypass tray that the top of the stack is
higher than the , mark.
1Load the paper into the bypass tray.
?Have the necessary precautions
been observed when loading the
paper?
%Load the paper so that the front
side of the paper faces down.
%Make sure that the paper is not
curled (rolled).
2Adjust the bypass tray extender and
the paper guides to fit the size of the
paper.
2
Note
When paper other than plain paper is loaded, the paper type must be
specified.

3Before making copies
3-30 bizhub 162/210
Loading postcards into the bypass trays
Load the paper into the manual bypass one sheet at a time.
Up to 20 sheets of paper can be loaded into the multi bypass tray.
%When loading postcards, load them in the w (lengthwise) orientation,
as shown in the illustration, and with the side to be printed on facing
down.
2
Note
Do not load postcards in the v (crosswise) orientation.
After you have loaded the postcards, use the control panel to specify the
paper size and paper type for the bypass tray.

Before making copies 3
bizhub 162/210 3-31
Loading envelopes into the bypass trays
Load the paper into the manual bypass one sheet at a time.
Up to 10 sheets of paper can be loaded into the multi bypass tray.
%When loading envelopes, load them with the flap facing up, as shown
in the illustration.

3Before making copies
3-32 bizhub 162/210
2
Note
Before loading envelopes, press them down to make sure that all air is
removed, and make sure that the folds of the flaps are firmly pressed,
otherwise the envelopes may become wrinkled or a paper misfeed may
occur.
After you have loaded the envelopes, use the control panel to specify the
paper size and paper type for the bypass tray.
2
Note
Do not load envelopes in the v (crosswise) orientation.
Do not load envelopes with the flap facing down.
Do not load envelopes with the flap facing backwards.

Before making copies 3
bizhub 162/210 3-33
Loading OHP transparencies into the bypass trays
Load the paper into the manual bypass one sheet at a time.
Up to 20 sheets of paper can be loaded into the multi bypass tray.
%When loading OHP transparencies, load them in the same orientation
as the document.
2
Note
After you have loaded the transparencies, use the control panel to specify
the paper size and paper type for the bypass tray.

3Before making copies
3-34 bizhub 162/210
Loading label sheets into the bypass trays
Load the paper into the manual bypass one sheet at a time.
Up to 20 sheets of paper can be loaded into the multi bypass tray.
%When loading label sheets, load them in the same orientation as the
document.
Place documents with the side to be printed facing down.
2
Note
After you have loaded the label sheets, use the control panel to specify
the paper size and paper type for the bypass tray.

Before making copies 3
bizhub 162/210 3-35
Copying onto manually fed paper by manual bypass
1Position the documents.
For details refer to “Loading the document” on page 4-10.
2Adjust the paper guides to fit the size
of the paper.
3Insert one sheet of paper with the
front side facing down, lightly sliding
the paper as much as possible into
the feed slot.
The manual bypass mark ( ) ap-
pears in the bottom line of the
screen.
?Is a card or a postcard loaded?
%Make sure that it is not curled (rolled).
4Press the [No/C] key.
The paper source setup menu appears.
5Press the [*] and [)] keys to select
the type of paper loaded.
Select from the following four paper
type settings.
PLAIN
OHP
CARD
ENVELOPE
6Press the [Yes] key.
The paper size menu appears.

3Before making copies
3-36 bizhub 162/210
7Press the [*] and [)] keys to select
the size of the paper loaded.
?Was OHP selected in step 5?
%Select from the following four pa-
per size settings:
A4 w
A4 v
Letter w
Letter v
?Is paper with a non-standard size
loaded?
%Press the [,] key, and then use
the 10-key pad to enter the paper
size. For details, refer to “To copy
onto label sheets” on page 5-9.
?Do you know the size of FLS pa-
per?
%The default FLS size is
210 mm × 330 mm. To change
the FLS size, contact your service
representative.
8Press the [Yes] key.
The main screen appears.
9Specify the desired copy settings.
For details, refer to “Making a basic copy” on page 4-3.
10 Press the [Start] key.
This will start the copy cycle.

Before making copies 3
bizhub 162/210 3-37
2
Note
To copy onto more pages using the same settings, feed paper into the
manual bypass to begin making copies automatically.
To make continuous copies onto cards, postcards, OHP transparencies
or envelopes, load them into the 1st tray.
If paper other than plain paper is specified and the manual bypass is
used, the screen changes as shown below.
Cards OHP transparencies
Postcards or envelopes

3Before making copies
3-38 bizhub 162/210
Copying onto manually fed paper by multi bypass tray
1Position the documents.
For details refer to “Loading the document” on page 4-10.
2Adjust the bypass tray extender and
the paper guides to fit the size of the
paper.
3Load the paper with the front side
facing down, lightly sliding the paper
as much as possible into the feed
slot.
The manual bypass mark ( ) ap-
pears in the bottom line of the
screen.
?Are sheets of cards or postcards loaded?
%Make sure that they are not curled (rolled).
4Check that YES/NO appears in the
bottom line of the screen, and then
press the [No/C] key.
YES/NO is displayed for approxi-
mately 5 seconds after paper is load-
ed into the multi bypass tray. The
paper source setup menu appears.
5Press the [*] and [)] keys to select
the type of paper loaded.
Select from the following four paper
type settings.
PLAIN
OHP
CARD
ENVELOPE
6Press the [Yes] key.
The paper size menu appears.

Before making copies 3
bizhub 162/210 3-39
7Press the [*] and [)] keys to select
the size of the paper loaded.
?Was OHP selected in step 5?
%Select from the following four pa-
per size settings:
A4 w
A4 v
Letter w
Letter v
?Is paper with a non-standard size
loaded?
%Press the [,] key, and then use
the 10-key pad to enter the paper
size. For details, refer to “Copy-
ing onto various types of media”
on page 5-7.
?Do you know the size of FLS pa-
per?
%The default FLS size is
210 mm × 330 mm. To change
the FLS size, contact your service
representative.
8Press the [Yes] key.
The main screen appears.
9Specify the desired copy settings.
For details, refer to “Making a basic copy” on page 4-3.
10 Press the [Start] key.
This will start the copy cycle.

3Before making copies
3-40 bizhub 162/210
2
Note
If paper other than plain paper is specified and the multi bypass tray is
used, the screen changes as shown below.
Cards OHP transparencies
Postcards or envelopes

Before making copies 3
bizhub 162/210 3-41
3.11 Selecting the paper source
The paper used for making copies can be selected in two ways.
-Auto paper:
If the auto paper function is selected, the paper tray containing the most
suitable size of paper is selected based on the size of the document and
the specified zoom ratio.
-Manual paper selection:
The paper that you wish to use for copying can be selected.
To make copies using the auto paper function
1Load the document in the document feeder.
For details, refer to “Loading the document” on page 4-10.
2Press the [Auto paper/Auto size] key
until the auto paper function is se-
lected.
AUTO appears in the bottom line of
the screen.
3Specify the desired copy settings.
For details, refer to “Making a basic
copy” on page 4-3.
4Using the 10-key pad, enter the number of copies to be made.
5Press the [Start] key.
This will start the copy cycle.
2
Note
If APS SIZE ERROR appears in the display immediately after the [Start]
key is pressed, no tray is loaded with paper of the most suitable size. Ei-
ther load paper with the appropriate size, or press the [Paper] key and se-
lect the desired paper size, and then press the [Start] key again.

3Before making copies
3-42 bizhub 162/210
To copy with a manually selected paper size
1Position the documents.
For details refer to “Loading the document” on page 4-10.
2Press the [Paper] key, and then se-
lect the desired paper size.
The selected paper size appears in
the bottom line of the screen.
3Specify the desired copy settings.
For details, refer to “Making a basic
copy” on page 4-3.
4Using the 10-key pad, enter the number of copies to be made.
5Press the [Start] key.
This will start the copy cycle.
To load special paper into the 1st tray
If special paper, such as OHP transparencies, postcards or cards are loaded
into the 1st tray, first set the tray1 paper function in the paper source setup
menu. For details, refer to “Specifying TRAY1 PAPER” on page 7-14.
Depending on the paper type set for the tray1 paper function, the screen
changes as shown below.
Cards OHP transparencies
Postcards or envelopes

Before making copies 3
bizhub 162/210 3-43
Automatically selecting the paper source
With the auto tray switching feature, printing can continue with paper from a
different paper drawer if the currently selected drawer runs out of paper dur-
ing printing.
The auto tray switching feature functions if the currently selected paper
drawer and another paper drawer (except the manual bypass) meet the fol-
lowing conditions.
-The paper is the same size.
-The paper is the same type.
-The paper is positioned in the same orientation.
-The paper type function is set to PLAIN, RECYCLE or 1-SIDE for both pa-
per trays.
2
Note
If paper is loaded into the manual bypass, the auto tray switching feature
does not function.
If the optional multi bypass tray and the 5th paper drawer are installed, a
maximum of 1350 copies can be made continuously.
When making a large number of copies continuously, load all paper
drawers (except the manual bypass) with paper meeting the conditions
listed above.
If there is no paper in any paper drawer, a message appears indicating
that paper must be replenished. Copying may not continue if paper is
loaded into other paper drawers than the one specified in the message.

3Before making copies
3-44 bizhub 162/210
Order for automatically switching paper drawers
When a different paper drawer is automatically selected, the next paper
drawer in the following list is chosen.
1st paper drawer % 2nd paper drawer % 3rd paper drawer % 4th paper
drawer % 5th paper drawer % Multi bypass tray
2
Note
If special media, such as OHP transparencies or label sheets, are loaded
into the 1st paper drawer or the multi bypass tray, the auto tray switching
feature may cause the paper to be fed incorrectly.
In this case, we recommend that the settings be changed as follows. For
the 1st paper drawer, change the paper type using the tray1 paper func-
tion on the paper source setup menu. For details, refer to “Specifying
TRAY1 PAPER” on page 7-14.
For the multi bypass tray, specify the paper type after loading the paper.
For details, refer to “Copying onto manually fed paper by multi bypass
tray” on page 3-38.

Before making copies 3
bizhub 162/210 3-45
3.12 Original documents
Using the document feeder
The document feeder automatically feeds in, scans, then feeds out each
page of a multi-page document, one page at a time. The correct type of doc-
ument must be loaded in order for the document feeder to function properly.
Using an incorrect type of document may cause a paper misfeed or damage
to the document or machine.
2
Note
In order to copy double-sided documents, the reverse automatic docu-
ment feeder DF-605 (for bizhub 210) must be installed.
Document types
Single-sided documents Double-sided documents Documents of mixed sizes

3Before making copies
3-46 bizhub 162/210
Documents of uniform sizes
Mixed width document sizes (DF-605)
o: Copying possible —: Copying not possible
Document feed
method
Document type Document size
Document feeder Sheet documents
• Single-sided documents
DF-502
Capacity: 50 g/m to 110 g/m
DF-605
Capacity: 35 g/m to 128 g/m
• Double-sided documents
DF-605
Capacity: 50 g/m to 128 g/m
• Documents of mixed sizes
DF-502
Capacity: 60 g/m to 90 g/m
DF-605
Capacity: 50 g/m to 128 g/m
DF-502
A3 w, B4 w, A4 w/v, B5 w/v,
A5 w/v
DF-605
A3 w, B4 w, A4 w/v, B5 w/v,
A5 w/v, B6 w
Document width:
90 mm to 297 mm
Document length:
210 mm to 432 mm
• With mixed documents widths
DF-502
A3 w and A4 v
B4 w and B5 v
DF-605
Refer to the table below.
Original glass Sheet documents, books, and
large objects
Maximum weight: 3 kg
A3 w, B4 w, A4 w/v, B5 w/v,
A5 w/v
Document width: Up to 297 mm
Document length: Up to 432 mm
Maximum document
width
297 mm 257 mm 210 mm 182
mm
182
mm
Mixed width docu-
ment detection
A3 wA4 vB4 wB5 vA4 wA5 vB5 wA5 w
297 mm A3 wo o ——————
A4 vo o ——————
257 mm B4 woooo————
B5 voooo————
210 mm A4 woooooo——
A5 voooooo——
182 mm B5 w——ooooo—
148 mm A5 w——————oo

Before making copies 3
bizhub 162/210 3-47
Precautions concerning the documents
The following types of documents should not be loaded into the document
feeder, otherwise paper misfeeds or damage to the document may occur. In-
stead, these types of documents should be positioned on the original glass.
Documents on special paper:
-Folded documents (folded in half or fanned)
-Highly translucent or transparent documents, such as diazo photosensi-
tive paper
-Documents with binder holes
-Documents with many binder holes, such as loose-leaf paper
-Coated documents, such as heat-sensitive or carbon-backed paper
-Inkjet printer paper
-Documents that have just been printed with this machine
Documents on paper that cannot be fed:
-Curled documents
-Wrinkled or torn documents
-Overhead transparencies
If non-standard-sized paper is determined to be close to a standard size,
copying with the auto paper or auto size functions is possible.
2
Note
If a document of a non-standard size is positioned on the original glass,
the auto paper and the auto size functions are not available.
After loading a document of a non-standard size, press the [Paper] key to
select a paper size or press the [Zoom] key to select a zoom ratio.

3Before making copies
3-48 bizhub 162/210
3.13 Specifying a zoom setting
By specifying a zoom ratio, the copy can be enlarged or reduced.
Zoom settings
Zoom setting Description
Full size Copies are made at the same size as the document (× 1.00).
Auto zoom ratio The most appropriate zoom ratio is automatically selected
based on the size of the document loaded and the specified pa-
per size.
Preset zoom ratios The following common zoom ratios for copying from various
standard document sizes to standard paper sizes are available.
× 0.25
× 0.50
× 0.70 (A3%A4 and B4%B5)
× 0.81 (B4%A4 and B5%A5)
× 1.15 (B4%A3 and B5%A4)
× 1.41 (A4%A3 and B5%B4)
× 2.00
× 4.00
× 0.25 and × 4.00 can be set only when the paper size is select-
ed manually. These settings are not available when the paper
size is selected automatically.
Zoom ratios selected using
the [,] and [+] Zoom keys
Using the [,] and [+] keys, the zoom ratio can be adjusted (in-
creased or reduced) in 0.01 increments.
When the paper size is selected manually: A zoom ratio be-
tween × 0.25 and × 4.00 can be set. (Manual paper selection)
When the paper size is selected automatically: A zoom ratio be-
tween × 0.50 and × 2.00 can be set. (Auto paper)
X/Y zoom function Copies can be made using different scaling proportions for the
vertical and horizontal directions.
Using the [,] and [+] keys, the zoom ratio can be adjusted (in-
creased or reduced) in 0.01 increments.
Vertical direction: A zoom ratio between × 0.50 and × 2.00 can
be set.
Horizontal direction: A zoom ratio between × 0.50 and × 1.00
can be set.

Before making copies 3
bizhub 162/210 3-49
To make copies using the auto zoom setting
1Position the documents.
For details refer to “Loading the document” on page 4-10.
2Press the [Auto paper/Auto size] key
until the auto size function is select-
ed.
AUTO appears in the top line of the
screen.
3Press the [Paper] key to select the
desired paper size.
4Specify the desired copy settings.
For details, refer to “Making a basic
copy” on page 4-3.
5Using the 10-key pad, enter the
number of copies to be made.
6Press the [Start] key.
This will start the copy cycle.

3Before making copies
3-50 bizhub 162/210
To make copies using a fixed zoom setting
1Position the documents.
For details refer to “Loading the document” on page 4-10.
2Press the [Zoom] key to select the
desired zoom ratio.
Each press of the [Zoom] key chang-
es the zoom ratio as shown below.
× 1.15 % × 1.41 % × 2.00 % × 4.00 %
× 0.25 % × 0.50 % × 0.70 % × 0.81 %
× 1.00 ...
Zoom ratios × 0.25 and × 4.00 do not
appear if the auto paper function is
selected.
3Specify the desired copy settings.
For details, refer to “Making a basic copy” on page 4-3.
4Using the 10-key pad, enter the number of copies to be made.
5Press the [Start] key.
This will start the copy cycle.

Before making copies 3
bizhub 162/210 3-51
To make copies using a specific zoom setting
1Position the documents.
For details refer to “Loading the document” on page 4-10.
2Press the [Zoom] key.
3Press the [,] and [+] keys to specify
the desired zoom ratio
The zoom ratio is set in 0.01 incre-
ments.
4Specify the desired copy settings.
For details, refer to “Making a basic
copy” on page 4-3.
5Using the 10-key pad, enter the number of copies to be made.
6Press the [Start] key.
This will start the copy cycle.

3Before making copies
3-52 bizhub 162/210
To make copies using the X/Y zoom function
1Position the documents.
For details refer to “Loading the document” on page 4-10.
2Press the [X/Y zoom] key until the X/
Y zoom indicator lights up.
3Press the [,] and [+] keys to select
the desired zoom ratio for the length
(X). The zoom ratio increases and de-
creases in 0.01 increments.
or
Press the [Zoom] key to select the
desired zoom ratio. Each press of the
[Zoom] key changes the zoom ratio
as shown below.
× 0.50 % × 0.70 % × 0.81 % × 1.00 %
× 0.50 ...
?Do you want to return to the main
screen?
%Press the [No/C] key.
?Do you want to correct the spec-
ified zoom ratio?
%Press the [No/C] key, and then perform the operation again from
step 2.
4Press the [Yes] key.
Width (Y)
Length
(X)

Before making copies 3
bizhub 162/210 3-53
5Press the [,] and [+] keys to select
the desired zoom ratio for the width
(Y). The zoom ratio increases and de-
creases in 0.01 increments.
or
Press the [Zoom] key to select the
desired zoom ratio. Each press of the
[Zoom] key changes the zoom ratio
as shown below.
× 0.50 % × 0.70 % × 0.81 % ×1.00 %
× 1.15 % × 1.41 % × 2.00 % × 0.50
....
?Do you want to return to the main
screen?
%Press the [No/C] key.
?Do you want to correct the spec-
ified zoom ratio?
%Press the [No/C] key, and then perform the operation again from
step 2.
6Press the [Yes] key.
7Specify the desired copy settings.
For details, refer to “Making a basic
copy” on page 4-3.
8Using the 10-key pad, enter the
number of copies to be made.
9Press the [Start] key.
This will start the copy cycle.
Width (Y)
Length
(X)

3Before making copies
3-54 bizhub 162/210
3.14 Specifying the copy density
Document type and copy density settings:
-TEXT setting:
Select the TEXT setting when copying text documents. Select this setting
to emphasize contours and reproduce text documents with sharpness.
The automatic density level and 9 manual density levels are available.
– [A] (automatic) density level:
The density level is automatically adjusted according to the document
being copied.
– Manual density levels:
Select a level between the lightest and darkest settings, depending on
the document to be copied.
-PHOTO setting:
Select this setting when copying documents containing many areas with
halftones (intermediate colors), such as photographs.
The [A] (automatic) density level cannot be selected if the PHOTO setting
is selected.
-TEXT/P setting:
Select the TEXT/P setting when copying documents containing both text
and photos.
The automatic density level and 9 manual density levels are available.
– [A] (automatic) density level:
The density level is automatically adjusted according to the document
being copied.
– Manual density levels:
In order to prevent the image on the back of newspaper or magazine ar-
ticles from appearing in the copy, press the [*] key to select a lighter den-
sity level. In order to reproduce pale colors in bright areas of the image,
press the [)] key to select a darker density level.
2
Note
Selecting a density level that is too dark may cause the media color of the
document to be reproduced, and selecting a level that is too light may
produce a very faint copy. Therefore, select the appropriate level de-
pending on the document.

Before making copies 3
bizhub 162/210 3-55
To make copies after specifying a copy density
1Position the documents.
For details refer to “Loading the document” on page 4-10.
2Press the [Auto/Photo] key to select
between the TEXT/P[A] (AUTO),
TEXT[A] (AUTO), PHOTO,
TEXT/P, or TEXT settings.
The current setting appears on the
left side of the screen.
3If the PHOTO, TEXT or TEXT/P set-
ting was selected, press the [*] and
[)] keys to adjust the density level.
4Specify the desired copy settings.
For details, refer to “Making a basic
copy” on page 4-3.
5Using the 10-key pad, enter the
number of copies to be made.
6Press the [Start] key.
This will start the copy cycle.
When making copies with a
light density level
When making copies with a
darker density level

3Before making copies
3-56 bizhub 162/210
3.15 Interrupting copy jobs
Long continuous copy operations can quickly be paused by pressing the [In-
terrupt] key in order to copy a different document.
2
Note
Some functions cannot be interrupted. In addition, some functions are
not available while a copy job is interrupted. For details, refer to “Function
combination matrix” on page 9-10.
If the document is placed on the original glass and 2in1 or 4in1 copies are
being produced, the copy job cannot be interrupted.
To interrupt a copy job
1Press the [Interrupt] key.
The interrupt indicator lights up. The
current copy operation is paused. All
functions are reset to their defaults.
2Remove the current document. Posi-
tion the other document that you
wish to copy.
3Specify the desired copy settings.
For details, refer to “Making a basic
copy” on page 4-3.
4Using the 10-key pad, enter the
number of copies to be made.
5Press the [Start] key.
This will start the copy cycle.
6After the other document is copied,
press the [Interrupt] key.
The interrupt indicator goes off. All
copy functions return to their previous settings.

Before making copies 3
bizhub 162/210 3-57
7Reload the document that was removed in step 2.
8Press the [Start] key.
The interrupted copy job continues.

3Before making copies
3-58 bizhub 162/210

Making copies 4
bizhub 162/210 4-3
4 Making copies
4.1 Basic copies
The following procedure describes how to place an original and make a basic
copy of it.
Making a basic copy
1Position the original.
For details, refer to “Loading the
document” on page 4-10
2Specify the desired copy settings.
– Paper (p. 3-41)
– Zoom (p. 3-48)
– Copy density (p. 3-54)
– Advanced copy operations
(p. 6-3)

4Making copies
4-4 bizhub 162/210
3Using the 10-key pad, enter the
number of copies to be made.
– The number of copies can be set
to any number between 1 and 99.
– To clear the entered value, press
the [No/C] key.
4Press the [Start] key.
This will start the copy cycle.
– To stop copying before the set
number of copies have been
made, press the [Stop] key.

Making copies 4
bizhub 162/210 4-5
4.2 Loading paper
While loading paper, be sure to observe the following precautions.
Precautions Illustration
If the paper is curled, flatten it before loading it.
Do not load so much paper that the top of the stack
is higher than the , mark or exceeds the specified
number of sheets.
Push the paper guides firmly up against the edges of
the paper.
When loading additional paper, remove any paper
remaining in the drawer, place it on top of the new
paper, and then align the paper in the stack well be-
fore loading it into the drawer.

4Making copies
4-6 bizhub 162/210
Loading paper into the 1st tray
1Pull out the 1st tray.
?Have the necessary precautions
been observed when pulling out
the tray?
%Be careful not to touch the sur-
face of the Paper take-up roller
with your hands.
2Press down on the paper-lifting plate
until it locks into place.
3Load the paper into the tray.
?Have the necessary precautions
been observed when loading the
paper?
%Do not load so much paper that
the top of the stack is higher than
the , mark.
4Slide the paper guides against the
edges of the paper.
?Is the paper guide positioned
correctly?
%Make sure that the paper guides
are pushed up against the edges
of the paper.
Paper take-up roller
Paper-lifting plate

Making copies 4
bizhub 162/210 4-7
5Close the 1st tray.

4Making copies
4-8 bizhub 162/210
Loading paper Into the 2nd paper tray
Load paper into the 3rd, 4th and 5th paper trays using the same procedure
described below.
1Pull out the 2nd tray.
2Press down on the paper-lifting plate
until it locks into place.
3Load the paper into the tray.
?Have the necessary precautions
been observed when loading the
paper?
%Do not load so much paper that
the top of the stack is higher than
the , mark.
4Slide the paper guides against the
edges of the paper.
?Is the paper guide positioned
correctly?
%Make sure that the paper guides
are pushed up against the edges
of the paper.
Paper-lifting plate

Making copies 4
bizhub 162/210 4-9
5Close the 2nd tray.

4Making copies
4-10 bizhub 162/210
4.3 Loading the document
The document can be loaded into the document feeder (optional) or posi-
tioned on the original glass. Position the document correctly according to the
type of document being copied.
Loading documents into the document feeder
7 CAUTION
Paper jam in fact of overloaded document feeder.
%DF-502: A maximum of 50 document pages can be loaded.
%DF-605: A maximum of 80 document pages can be loaded.
%Do not load so many pages that the top of the stack is higher than the
, mark.
%Be sure to adjust the document guides so that they are against the
edges of the document, otherwise the document may not be fed in
straight.
1Slide out the document guide plates.
2Load the document pages to be cop-
ied face up into the document feed-
er.

Making copies 4
bizhub 162/210 4-11
3Adjust the document guide plates to
fit the size of the document.
4Specify the desired copy settings.
For details, refer to “Making a basic
copy” on page 4-3.
5Press the [Start] key.
This will start the copy cycle.
2
Note
Be sure to load the document correctly, otherwise the pages may not be
fed in straight.

4Making copies
4-12 bizhub 162/210
Positioning a sheet document on the original glass
Use the following procedure to position plain paper or an original that is not
suitable for use in the document feeder.
1Raise the document feeder or origi-
nal cover.
2Place the document face down on
the original glass.
3Position the document on the scales
above and to the left of the original
glass.
4Gently lower the document feeder or
original cover.
5Specify the desired copy settings.
For details, refer to “Making a basic
copy” on page 4-3.
6Press the [Start] key.
This will start the copy cycle.

Making copies 4
bizhub 162/210 4-13
Positioning transparent documents on the original glass
When making a copy from OHP transparencies, translucent paper, or other
highly transparent original, position the original as detailed below.
1Raise the document feeder or original cover.
2Place the document face down on
the original glass.
3Position the document on the scales
above and to the left of the original
glass.
4Place a blank sheet of paper of the
same size over the document.
5Gently lower the document feeder or
original cover.
6Specify the desired copy settings.
For details, refer to “Making a basic
copy” on page 4-3.
7Press the [Start] key.
This will start the copy cycle.

4Making copies
4-14 bizhub 162/210
Positioning books on the original glass
When copying an open book or magazine, position the original as detailed
below.
1Raise the document feeder or original cover.
7 WARNING
Broken original glass by incorrect handling.
%Do not place books weighing more than 3 kg on the original glass. In
addition, do not press down extremely hard on the original, otherwise
the machine may be damaged.
2Position the book face down onto the
original glass, with the top of the
book toward the rear of the machine
and with the center of the book
aligned with the mark in the
document scale.
3Gently lower the document feeder or
original cover.
4Press the [Book separation] key.
The book separation indicator lights
up
5Specify the desired copy settings.
For details, refer to “Making a basic
copy” on page 4-3.
6Press the [Start] key.
This will start the copy cycle.

Making copies 4
bizhub 162/210 4-15
Loading documents of mixed sizes in the document feeder
Documents containing pages of different sizes can be loaded as a set into
the document feeder.
Precautions for loading documents of mixed sizes:
DF-502
Documents of different sizes can be copied only if all pages have the same
width.
For example: A document consisting of A3 w- and A4 v-size pages.
DF-605
Refer to “Mixed width document sizes (DF-605)” on page 3-46.
7 CAUTION
Paper jam in fact of overloaded document feeder.
%DF-502: A maximum of 50 document pages can be loaded.
%DF-605: A maximum of 80 document pages can be loaded.
%Do not load so many pages that the top of the stack is higher than the
, mark.
%Be sure to adjust the document guides so that they are against the
edges of the document, otherwise the document may not be fed in
straight.
1Slide out the document guide plates.
(Auto Paper)
Copies
Documents

4Making copies
4-16 bizhub 162/210
2Load the document pages to be cop-
ied face up.
3Adjust the document guide plates to
fit the size of the document.
4Press the [Original] key twice.
The mixed orig. indicator lights up.
5Press the [Auto paper/Auto size] key
until the auto paper function is se-
lected.
AUTO appears in the bottom line of
the screen.

Making copies 4
bizhub 162/210 4-17
6Press the [Start] key.
This will start the copy cycle
2
Note
Be sure to load the document correctly, otherwise the pages may not be
fed in straight.

4Making copies
4-18 bizhub 162/210
4.4 Stopping a copy job
Follow the procedure described below to stop a copy job.
Stopping, restarting, cancelling a copy job
1Specify the desired copy settings.
For details, refer to “Making a basic copy” on page 4-3.
2Press the [Start] key.
This will start the copy cycle
3During printing, press the [Stop] key.
The message PLEASE WAIT! ap-
pears, and printing is stopped.
?How can the stopped job be re-
started?
%When the message PRESS THE
START KEY TO RESUME ap-
pears, press the [Start] key.
Printing continues.
?How can the stopped job be can-
celled?
%When the message PRESS THE
START KEY TO RESUME ap-
pears, press the [No/C] key.
The message COPY CANCELED appears, and the job is cancelled.
Stop
Restart
Cancel

Making copies 4
bizhub 162/210 4-19
4.5 Checking the machine counters
The number of operations performed since this machine was installed can be
checked using the functions available when the [Status] key is pressed.
Items that can be checked from the machine counter menu:
To check the counters
1Press the [Status] key.
2Press the [Yes] key.
The machine counter menu appears.
Machine counter Description
TOTAL COUNT This count shows the total number of prints made since this machine
was installed.
SIZE COUNT This count shows the total number of prints made for the specified paper
size. (The paper size that is counted should be set by the service repre-
sentative.)
TOTAL SCAN This count shows the total number of scans made since this machine
was installed.
However, the number of pages scanned while making copies is not in-
cluded.

4Making copies
4-20 bizhub 162/210
3Press the [,] and [+] keys to select
the counter that you wish to check.
4Press the [Yes] key.
TOTAL PAGE? appears.
5Press the [No/C] key.
The main screen appears.

Making copies 4
bizhub 162/210 4-21
4.6 Reducing electricity usage
The sleep and auto power-off modes are extremely useful for conserving en-
ergy.
The procedure for specifying the energy save mode and auto shut off is de-
scribed below.
Specifying energy save mode and auto shut off
1Press the [Utility] key.
MACHINE SETTING appears.
2From the 10-key pad, press the [2]
key.
ENERGY SAVE MODE appears.
3Using the 10-key pad, specify the
length of time the machine is idle be-
fore it enters energy save mode. The
timer can be set between 1 min and
240 min.
?Do you want to correct the set-
ting?
%Press the [No/C] key, and then enter the correct number.
4Press the [Yes] key.
5From the 10-key pad, press the [3]
key.
AUTO SHUT OFF appears.

4Making copies
4-22 bizhub 162/210
If the AUTO SHUT OFF function in
the ADMIN.MANAGEMENT menu is
set to ENABLE, the screen shown at
the right appears.
Press the [*] and [)] keys to select
ON, and then press the [Yes] key.
6Using the 10-key pad, specify the
length of time the machine is idle be-
fore it turns off. The timer can be set
between 15 min and 240 min.
?Do you want to correct the set-
ting?
%Press the [No/C] key, and then enter the correct number.
7Press the [Yes] key.
8Press the [No/C] key.
The main screen appears.

Useful operations 5
bizhub 162/210 5-3
5 Useful operations
5.1 Specifying a zoom setting
To zoom a standard-sized document to a different standard size
As an example, the following procedure describes how to enlarge a B5-size
document to an A4-size document.
1Position the documents.
For details refer to “Loading the doc-
ument” on page 4-10.
2Press the [Zoom] key.
B5 > A4 appears in the display. With
each press of the [Zoom] key, the
preset zoom ratio that is displayed
changes one setting at a time

5Useful operations
5-4 bizhub 162/210
3Check the setting for the size of pa-
per to be printed on.
–If AUTO is displayed, check that
A4-sized paper is loaded into the
paper tray.
–If AUTO is not displayed, press
the [Paper] key until AUTO is displayed.
– For details on changing the paper size setting for the paper tray, re-
fer to “Paper source settings” on page 7-12.
4Specify the desired copy settings.
For details, refer to “Making a basic copy” on page 4-3.
5Press the [Start] key.
This will start the copy cycle.
2
Note
When making copies using the manual bypass, continue loading paper
into the tray.

Useful operations 5
bizhub 162/210 5-5
5.2 Using the Auto/Photo function
To make sharp copies of illustrations or photos
Select the appropriate setting (TEXT, PHOTO, or TEXT/P) for the quality of
the document to be copied in order to make sharp copies of the document.
1Position the documents.
For details refer to “Loading the doc-
ument” on page 4-10.
2Press the [Auto/Photo] key to select
either PHOTO or TEXT/P.
3Press the [*] or [)] key to select the
appropriate density for the color and
density of the text and paper of the
document.

5Useful operations
5-6 bizhub 162/210
4Check the setting for the size of pa-
per to be printed on.
– To select either AUTO or a spe-
cific paper source, continue
pressing the [Paper] key until the
desired paper size is displayed.
5Specify the desired copy settings.
For details, refer to “Making a basic
copy” on page 4-3.
6Press the [Start] key.
This will start the copy cycle.
2
Note
When making copies using the manual bypass, continue loading paper
into the tray.

Useful operations 5
bizhub 162/210 5-7
5.3 Copying onto various types of media
To copy onto OHP transparencies
As an example, the following procedure describes how to make copies onto
OHP transparencies loaded into the 1st tray.
1Position the A4-sized documents.
For details refer to “Loading the doc-
ument” on page 4-10.
2Adjust the paper guides in the 1st
tray, and load the OHP transparen-
cies in the same orientation as the
document. A maximum of 20 OHP
transparencies can be loaded.
3Press the [Utility] key twice.
PAPER SOURCE SETUP? appears.

5Useful operations
5-8 bizhub 162/210
4From the 10-key pad, press the [2]
key.
TRAY1 PAPER appears.
5Press the [*] or [)] key to select
OHP.
6Press the [Yes] key.
7Press the [*] or [)] key to select AU-
TO.
8Press the [Yes] key.
9Press the [No/C] key.
The main screen appears.
10 Press the [Paper] key to select the
paper loaded into the 1st tray.
11 Specify the desired copy settings.
For details, refer to “Making a basic
copy” on page 4-3.
12 Press the [Start] key.
This will start the copy cycle.

Useful operations 5
bizhub 162/210 5-9
To copy onto label sheets
As an example, the following procedure describes how to make copies onto
200 mm × 250 mm label sheets loaded into the 1st tray.
1Position the documents.
For details refer to “Loading the doc-
ument” on page 4-10.
2Adjust the paper guides in the 1st
tray, and load the label sheets so that
the surface to be printed on faces
upward.
3Press the [Utility] key twice.
PAPER SOURCE SETUP appears.

5Useful operations
5-10 bizhub 162/210
4From the 10-key pad, press the [2]
key.
TRAY1 PAPER appears.
5Press the [*] or [)] key to select
CARD.
6Press the [Yes] key.
7Press the [*] or [)] key to select
“SIZE INPUT”.
8Press the [Yes] key.
9Using the 10-key pad, type in “200”
for the length (x). The length of the
paper (x) can be set between
140 mm and 432 mm.
?Do you want to correct the set-
ting?
%Press the [No/C] key, and then enter the correct number.
10 Press the [Yes] key.
11 Using the 10-key pad, type in “250”
for the width (y). The width of the pa-
per (y) can be set between 90 mm
and 297 mm.
?Do you want to correct the set-
ting?
%Press the [No/C] key, and then enter the correct number.
12 Press the [Yes] key.

Useful operations 5
bizhub 162/210 5-11
13 Press the [No/C] key.
The main screen appears.
14 Press the [Paper] key to select the
paper loaded into the 1st tray.
15 Specify the desired copy settings.
For details, refer to “Making a basic
copy” on page 4-3.
16 Press the [Start] key.
This will start the copy cycle.

5Useful operations
5-12 bizhub 162/210
To copy onto envelopes (non-standard size)
As an example, the following procedure describes how to make copies onto
200 mm × 150 mm envelopes loaded into the manual bypass.
Note the following precautions:
0When loading non-standard-sized documents and paper, be sure to first
measure their size. The document scales at the edges of the original
glass are useful for measuring documents and paper.
0Before loading envelopes, press them down to make sure that all air is
removed, and make sure that the folds of the flaps are firmly pressed
0With the manual bypass, only one envelope can be loaded at a time.
1Position the documents.
For details refer to “Loading the doc-
ument” on page 4-10.
2Adjust the paper guides for the man-
ual bypass, and load the envelopes
with the flap facing up so that the
surface to be printed on faces down-
ward.
3Press the [No/C] key.
PAPER SOURCE SETUP menu ap-
pears.

Useful operations 5
bizhub 162/210 5-13
4Press the [*] or [)] key to select EN-
VELOPE.
5Press the [Yes] key.
The PAPER SIZE menu appears.
6Press the [,] key.
The length (x) setting appears.
7Using the 10-key pad, type in “200”
for the length (X). The length of the
paper (x) can be set between
140 mm and 432 mm
?Do you want to correct the en-
tered value?
%Press the [No/C] key, and then
enter the correct number.
8Press the [Yes] key.
9Using the 10-key pad, type in “150”
for the width (y). The width of the pa-
per (y) can be set between 90 mm
and 297 mm
?Do you want to correct the en-
tered value?
%Press the [No/C] key, and then
enter the correct number.
x
y
x
y

5Useful operations
5-14 bizhub 162/210
10 Press the [Yes] key.
The main screen appears.
11 Specify the desired copy settings.
For details, refer to “Making a basic
copy” on page 4-3.
12 Press the [Start] key.
This will start the copy cycle.
2
Note
When making copies using the manual bypass, continue loading paper
into the tray.

Useful operations 5
bizhub 162/210 5-15
To copy onto postcards
As an example, the following procedure describes how to make copies onto
148 mm × 100 mm postcards loaded into the manual bypass or multi bypass
tray.
Note the following precautions:
0Load postcards so that the surface to be printed on faces downward.
0With the manual bypass, only one postcard can be loaded at a time.
0A maximum of 20 postcards can be loaded into the multi bypass tray.
1Position the documents.
For details refer to “Loading the doc-
ument” on page 4-10.
2Adjust the paper guides on the man-
ual bypass or multi bypass tray, and
load the postcards with the shorter
side as the leading edge.

5Useful operations
5-16 bizhub 162/210
3Press the [No/C] key.
PAPER SOURCE SETUP appears.
4Press the [*] or [)] key to select EN-
VELOPE.
5Press the [Yes] key.
PAPER SIZE appears.
6Press the [,] key.
The length (x) setting appears.
7Using the 10-key pad, type in “148”
for the length (x). The length of the
paper (x) can be set between
140 mm and 432 mm.
?Do you want to correct the en-
tered value?
%Press the [No/C] key, and then
enter the correct number.
8Press the [Yes] key.
x
y

Useful operations 5
bizhub 162/210 5-17
9Using the 10-key pad, type in “100”
for the width (y). The width of the pa-
per (y) can be set between 90 mm
and 297 mm.
?Do you want to correct the en-
tered value?
%Press the [No/C] key, and then
enter the correct number.
10 Press the [Yes] key.
The main screen appears.
11 Specify the desired copy settings.
For details, refer to “Making a basic
copy” on page 4-3.
12 Press the [Start] key.
This will start the copy cycle.
2
Note
When making copies using the Manual Bypass, continue loading paper
into the tray.
x
y

5Useful operations
5-18 bizhub 162/210

Advanced copy operations 6
bizhub 162/210 6-3
6 Advanced copy operations
6.1 Single-sided copies
Specifying settings for 2in1 (or 4in1) copies
Using the original glass
1Open the document feeder or original cover.
2Place the document on the original
glass.
For details refer to “Loading the doc-
ument” on page 4-10.
3Press the [Copy] key.
The 2in1 (or 4in1) indicator lights up.
2in1Copy Documents 4in1Copy Documents

6Advanced copy operations
6-4 bizhub 162/210
4Specify the desired copy settings.
For details, refer to “Making a basic copy” on page 4-3.
?Do you know the copy order for the 4in1 copy function?
%The copy order can be set to one
of the two shown at the right. For
details, refer to “Specifying 4IN1
COPY ORDER” on page 7-40.
The default setting is PATTERN1.
5Using the 10-key pad, enter the
number of copies to be made.
– If multiple copies are to be print-
ed, press the [Finishing] key until Sort is selected.
6Place the next document page on
the original glass, and then press the
[Start] key.
– Repeat this step for all pages of
the document.
– The number of document pages
that have been scanned is displayed.
7After all document pages have been scanned, press the [Start] key.
2
Note
If the document is placed on the original glass and 2in1 or 4in1 copies are
being produced, the copy job cannot be interrupted.
13
24
12
34
PATTERN1 PATTERN2

Advanced copy operations 6
bizhub 162/210 6-5
Using the document feeder
1Load the documents in the docu-
ment feeder.
For details refer to “Loading the doc-
ument” on page 4-10.
2Press the [Copy] key.
The 2in1 (or 4in1) indicator lights up.
3Specify the desired copy settings.
For details, refer to “Making a basic copy” on page 4-3.
?Do you know the copy order for the 4in1 copy function?
%The copy order can be set to one
of the two shown at the right. For
details, refer to “Specifying 4IN1
COPY ORDER” on page 7-40.
The default setting is PATTERN1.
4Using the 10-key pad, enter the
number of copies to be made.
5Press the [Start] key.
This will start the copy cycle.
13
24
12
34
PATTERN1 PATTERN2

6Advanced copy operations
6-6 bizhub 162/210
Specifying settings for book separation copies
1Position the documents.
For details refer to “Loading the document” on page 4-10
2Press the [Book separation] key.
The book separation indicator lights
up.
3To erase around the text or along the
binding, press the [Erase] key.
or
To begin copying, continue with step
5.
?Do you know how large an area is
erased?
%The width of the erased area for
the FRAME setting can be set
between 5 mm and 20 mm, in
1 mm increments. The default
setting is 10 mm.
%The width of the erased area for the CENTER setting is fixed at
10 mm.
%The width of the erased area for the FRAME setting can be
changed. For details, refer to “Specifying ERASE SETTING” on
page 7-36.
4Press the [Yes] key.
The main screen appears.

Advanced copy operations 6
bizhub 162/210 6-7
5Specify the desired copy settings.
For details, refer to “Making a basic copy” on page 4-3.
6Using the 10-key pad, enter the number of copies to be made.
7Press the [Start] key.
This will start the copy cycle.
2
Note
The default binding setting is for left-bound books. To copy right-bound
books, change the document type using the binding position function.
For details, refer to “Specifying BINDING POSITION” on page 7-35.
There are three erase settings available:
Erase setting Explanation Finishing
FRAME The pages are copied with a blank
area framing the text.
CENTER The pages are copied with a blank
area along the binding.
BOTH The pages are copied with blank
areas framing the text and along
the binding.
Documents Copies
Documents Copies
Documents Copies

6Advanced copy operations
6-8 bizhub 162/210
6.2 Double-sided copies
Double-sided copies in addition to 2in1 and 4in1 double-sided copies can be
made from single-sided or double-sided documents.
2
Note
The optional duplex unit must be installed. (bizhub 210 only)
The type of double-sided copy that can be made depends on the options
that are installed.
When making 2in1 and 4in1 copies, use the document feeder.
When copying double-sided documents, use the reverse automatic doc-
ument feeder DF-605.
Types of double-sided copying
Double-sided copy
methods
Indicator Original
cover
OC-504
Automatic
document
feeder
DF-502
Reverse
automatic
document
feeder
DF-605
Single-sided documents %
Double-sided copy
ooo
Double-sided document %
Double-sided copy
o×o
Single-sided documents %
2in1 double-sided copy
×oo
Single-sided documents %
4in1 double-sided copy
×oo
2
1
1
1
2
1
1
2
1
1
2
1
1
4
1
3
1
2
1
1
1
3
12
21
8
1
1
1
7
34
43
12
21

Advanced copy operations 6
bizhub 162/210 6-9
Precautions on double-sided copying
Double-sided copying is not possible under the following conditions:
-Double-sided documents are loaded into the automatic document feeder
DF-502.
-The manual bypass is selected.
-Special paper (cards, OHP transparencies, envelopes, or label sheets) is
loaded.
-The paper type function is set to 1-SIDE.
-Paper with a width less than 140 mm is selected.
Double-sided documents %
2in1 double-sided copy
××o
Double-sided documents %
4in1 double-sided copy
××o
Double-sided copy
methods
Indicator Original
cover
OC-504
Automatic
document
feeder
DF-502
Reverse
automatic
document
feeder
DF-605
7
1
5
1
3
1
2
1
1
7
12
65
3
12
21
2
15
2
1
1
15
34
12
3
12
10
9
7
34
43
12
21

6Advanced copy operations
6-10 bizhub 162/210
To make double-sided copies using the original glass
1Position the first document on the
original glass.
For details refer to “Loading the doc-
ument” on page 4-10.
2Press the [Copy] key.
The duplex indicator lights up.
3Specify the desired copy settings.
For details, refer to “Making a basic
copy” on page 4-3.
4Using the 10-key pad, enter the
number of copies to be made.
5Press the [Yes] key.
After the document page is scanned,
the message NEXT PAGE
SCAN=YES appears.
6Position the second document page.
7Press the [Start] key.
After the document page is scanned,
a double-sided copy is printed.

Advanced copy operations 6
bizhub 162/210 6-11
To make double-sided copies using the document feeder
1Load the documents in the docu-
ment feeder.
For details refer to “Loading the doc-
ument” on page 4-10.
2Press the [Copy] key.
The desired double-sided copy func-
tion is selected.
3Specify the desired copy settings.
For details, refer to “Making a basic
copy” on page 4-3.
4Using the 10-key pad, enter the
number of copies to be made.
5Press the [Start] key.
This will start the copy cycle.

6Advanced copy operations
6-12 bizhub 162/210
6.3 Finishing copies
When copying or printing two or more sets of a document, the copies can be
divided either by sets containing a copy of each page (sorted) or by pages
(grouped).
Finishing functions
Function Example
Non-sort function
The copies are stacked on top of each other as
they are fed out.
Sort function
The copies are automatically divided into sets
with each set containing a copy of each page
Group function
The copies are automatically divided into
stacks containing all copies of the same page.
Documents Copies
Documents
C
op
i
es
Documents Copies

Advanced copy operations 6
bizhub 162/210 6-13
Notes on using the sort and group functions
Conditions for sorting:
-The number of copies is set to 2 or more.
Conditions for crisscross sorting:
-A4 or B5 paper is used.
-Paper of the same size and type is loaded horizontally in one paper draw-
er and vertically in another drawer.
-The auto paper function is selected.
-The mixed orig. function must not be selected.
-The crisscross mode function in the utility mode is set to ON. (p. 7-41)
-The optional shift tray is not installed.

6Advanced copy operations
6-14 bizhub 162/210
Shift sorting
Each copy set is fed out shifted to alternat-
ing side.
2
Note
The optional shift tray must be in-
stalled.
Crisscross sorting
Each copy set is fed out in an alternating
crisscross pattern.
Shift grouping
Each page set is fed out shifted to alternat-
ing sides.
2
Note
The optional shift tray must be in-
stalled.
Crisscross grouping
Each page set is fed out in an alternating
crisscross pattern.

Advanced copy operations 6
bizhub 162/210 6-15
Specifying finishing settings (sorting using the original glass)
1Open the document feeder or original cover.
2Place the document on the original
glass.
For details refer to “Loading the doc-
ument” on page 4-10.
3Press the [Finishing] key until Sort is
selected.
The “Sort” indicator lights up.
?Are neither the sort nor the group
indicators lit?
%The non-sort function is selected.
4Using the 10-key pad, enter the
number of copies to be made.
5Press the [Start] key.
This will start the copy cycle.
6Place the next document page on
the original glass, and then press the
[Yes] key.
– Repeat this step for all pages of
the document.
– The number of document pages
that have been scanned is displayed.
7After all document pages have been scanned, press the [Start] key.

6Advanced copy operations
6-16 bizhub 162/210
Specifying finishing settings (using the document feeder)
1Load the documents in the docu-
ment feeder.
For details refer to “Loading the doc-
ument” on page 4-10.
2Press the [Finishing] key.
The indicator for the finishing func-
tion lights up.
?Are neither the sort nor the group
indicators lit?
%The non-sort function is selected.
3Using the 10-key pad, enter the
number of copies to be made.
4Press the [Start] key.
This will start the copy cycle.

Advanced copy operations 6
bizhub 162/210 6-17
6.4 Erasing sections of copies
Areas such as the unclean-looking frames around copies can be erased.
Precautions on the erased margin location
The location of the erased area in the copy depends on how the document
is positioned.
Erase
setting
Original glass Document feeder
LEFT
UPPER
FRAME

6Advanced copy operations
6-18 bizhub 162/210
To make copies using an erase setting
1Position the documents.
For details refer to “Loading the document” on page 4-10.
2Press the [Erase] key.
The erase indicator lights up.
3Press the [*] and [)] keys to select
LEFT, UPPER or FRAME to specify
the area that will be erased.
?Do you know how large an area is
erased?
%The width of the erased area for
the LEFT, UPPER and FRAME
settings can be set between
5 mm and 20 mm, in 1 mm increments. The default setting is
10 mm.
%The width of the erased area for the LEFT, UPPER and FRAME set-
tings can be changed using the erase setting function. For details,
refer to “Specifying ERASE SETTING” on page 7-36.
4Press the [Yes] key.
The main screen appears.
5Specify the desired copy settings.
For details, refer to “Making a basic copy” on page 4-3.
6Using the 10-key pad, enter the number of copies to be made.
7Press the [Start] key.
This will start the copy cycle.

Advanced copy operations 6
bizhub 162/210 6-19
6.5 Negative/Positive inverted copying
Copies can be made with the light-colored areas of the document (media)
and the dark-colored areas of the document (text) inverted.
To make copies using the negative/positive inverted copy function
1Position the documents.
For details refer to “Loading the document” on page 4-10.
2Press the [Neg. Pos.] key.
The neg. pos. indicator lights up.
3Specify the desired copy settings.
For details, refer to “Making a basic
copy” on page 4-3.
4Using the 10-key pad, enter the
number of copies to be made.
5Press the [Start] key.
This will start the copy cycle.
Documents Copies

6Advanced copy operations
6-20 bizhub 162/210
6.6 Making copies for filing
So that copies can easily be stored in filing binders, copies can be made with
a file margin.
Left-side binding:
Copies are printed with the contents of the document slightly shifted to the
right in order to create a binding margin at the left.
Precautions on the binding margin location
The location of the binding margin area in the copy depends on how the doc-
ument is positioned.
Documents Copies
Original glass Document feeder

Advanced copy operations 6
bizhub 162/210 6-21
To make copies using the file margin function
1Position the documents.
For details refer to “Loading the document” on page 4-10.
2Press the [File margin] key.
The file margin indicator lights up.
?Do you know how large a binding
margin is created?
%The width for the binding can be
set between 0 mm and 20 mm, in
1 mm increments. The default
setting is 10 mm.
%The width of the binding margin can be changed using the margin
setting function. For details, refer to “Specifying BINDING POSI-
TION” on page 7-35.
3Specify the desired copy settings.
For details, refer to “Making a basic copy” on page 4-3.
4Using the 10-key pad, enter the number of copies to be made.
5Press the [Start] key.
This will start the copy cycle.

6Advanced copy operations
6-22 bizhub 162/210
6.7 Programmed copy jobs
Store up to two of the more frequently used copy setting programs for im-
mediate recall when necessary.
2
Note
Copy programs cannot be stored while the machine is warming up or
while a copy job is paused (Interrupt mode).
To store a copy program
1Specify the desired copy settings.
For details, refer to “Making a basic copy” on page 4-3.
– The zoom ratio can be set between × 0.50 and × 2.00.
2Press the [Copy program] key.
3Press the [*] and [)] keys to select
REGIST..
4Press the [Yes] key.
5Using the [*] and [)] keys, select the
program number where you wish to
store the copy program.
6Press the [Yes] key.
This will start the copy cycle.
2
Note
If two copy programs have already been stored, the copy settings previ-
ously stored under the selected program number are deleted and re-
placed with the new ones.

Advanced copy operations 6
bizhub 162/210 6-23
To recall a copy program
1Position the documents.
For details refer to “Loading the document” on page 4-10.
2Press the [Copy program] key.
3Press the [*] and [)] keys to select
RECALL.
4Press the [Yes] key.
5Press the [*] and [)] keys to select
the program number of the copy pro-
gram that you wish to recall.
6Press the [Yes] key.
7Press the [Start] key.
This will start the copy cycle.

6Advanced copy operations
6-24 bizhub 162/210
6.8 Access numbers
If access number have been specified, use of the machine can be limited to
a specific user and the number of copies for each user can be controlled. As
an example, the following procedure describes how to enter the access
number in order to make copies.
2
Note
If access numbers have been specified, the machine cannot be used un-
less the access number is entered first.
In order to use this function, the access numbers must be specified with
the copy track function. For details, refer to “Turning on/off user manage-
ment” on page 7-22.
To enter an access number
1Using the 10-key pad, enter the
3-digit account access number.
?Do you want to correct the en-
tered access number?
%Press the [No/C] key, and then
enter the correct number.
2Press the [Access] key.
The copy mode screen appears.
3Position the documents.
For details refer to “Loading the doc-
ument” on page 4-10.
4Specify the desired copy settings.
For details, refer to “Making a basic
copy” on page 4-3.
5Using the 10-key pad, enter the number of copies to be made.
6Press the [Start] key.
This will start the copy cycle.
7When you are finished making copies, press the [Access] key.

Using the utility mode 7
bizhub 162/210 7-3
7 Using the utility mode
There are six menus in the utility mode.
2
Note
Depending on the options installed, some functions may not be available.
If an unavailable functions is selected, an error message appears.
No. Name Description
1 MACHINE SETTING Used to specify settings for the machine’s operating environment.
2 PAPER SOURCE
SETUP
Used to specify various settings for each paper tray.
3USER MANAGE-
MENT
Used to perform various service operations in order to maintain
the machine’s efficiency.
4ADMIN. MANAGE-
MENT
Used to control the use of the machine.
5 COPY SETTING 1 Used to specify the default settings for each copy function.
6 COPY SETTING 2

7Using the utility mode
7-4 bizhub 162/210
7.1 Machine settings
From the MACHINE SETTING menu, various settings for the machine’s op-
erating environment can be specified. Refer to the following table for details
on each function.
No. Name Description
1 AUTO PANEL RE-
SET
Whether the auto panel reset function is disable or the time
(0.5 min, 1 min, 2 min, 3 min, 4 min, or 5 min) until the machine is
reset after finishing copying/printing or after performing the last
operation can be selected. If the auto panel reset function is ena-
bled, all functions are automatically reset to their default settings.
• Default setting: 1 min.
2 ENERGY SAVE
MODE
If the machine performs no operations for a set length of time, it
will automatically enter the energy save mode. The length of time
until the machine enters energy save mode can be set between 1
and 240 min (in 1 min increments).
• Default setting: 15 min.
3 AUTO SHUT OFF This function can be used to set the length of time until the ma-
chine automatically turns off after the last operation is finished.
• The manufacturer’s default setting is “OFF”.
4 DENSITY (ADF) The scanning density when using the optional document feeder
can be adjusted.
Mode 1:
For printing lighter copies of dark documents to avoid darkening
of copies.
Mode 2:
For printing copies with same density as documents.
• Default setting: Mode 1.
5 DENSITY (BOOK) The density when scanning from the original glass can be adjust-
ed.
Mode 1:
For printing copies with same density as documents.
Mode 2:
For printing lighter copies of dark documents to avoid darkening
of copies.
• Default setting: Mode 1.
6 PRINT DENSITY The copy/print density can be adjusted to one of five levels.
• Default setting: .
7 LCD CONTRAST The brightness of the display can be set to one of four levels.
• Default setting: .
8 LANGUAGE The display language can be selected.
• Default setting: English.

Using the utility mode 7
bizhub 162/210 7-5
Selecting the MACHINE SETTING menu
1Press the [Utility] key.
MACHINE SETTING? appears.
2From the 10-key pad, press the key
[1] to [8] for the machine setting func-
tion that you wish to set.
The machine setting functions are as
follows:
1 AUTO PANEL RESET
2 ENERGY SAVE MODE
3 AUTO SHUT OFF
4 DENSITY (ADF)
5 DENSITY (BOOK)
6 PRINT DENSITY
7 LCD CONTRAST
8 LANGUAGE
?Do you want to quit changing the machine settings?
%Press the [No/C] key. STOP SETTING? appears.
%Press the [Yes] key to quit changing the settings.

7Using the utility mode
7-6 bizhub 162/210
Specifying AUTO PANEL RESET
1Select AUTO PANEL RESET in the
MACHINE SETTING menu.
For details, refer to page 7-5.
2Press the [*] and [)] keys to select
either ON or OFF, and then press the
[Yes] key.
?Do you want to disable the panel
reset function?
%Select OFF. The auto panel reset
function is disabled. The MA-
CHINE SETTING menu appears
again.
3Press the [*] and [)] keys to select
the desired time period (min).
4Press the [Yes] key.
The MACHINE SETTING menu ap-
pears again.
Yes

Using the utility mode 7
bizhub 162/210 7-7
Specifying ENERGY SAVE MODE
1Select ENERGY SAVE MODE in the
MACHINE SETTING menu.
For details, refer to page 7-5.
2Use the 10-key pad to specify the
desired length of time until the ma-
chine enters energy save mode. The
timer can be set between 1 min and
240 min.
?Do you want to clear the entered
value?
%Press the [No/C] key and enter
the correct value.
3Press the [Yes] key.
The MACHINE SETTING menu ap-
pears again.

7Using the utility mode
7-8 bizhub 162/210
Specifying AUTO SHUT OFF
Whether or not auto shut-off is possible depends on the AUTO SHUT OFF
function in the ADMIN. MANAGEMENT menu.
1Select AUTO SHUT OFF in the MA-
CHINE SETTING menu.
For details, refer to page 7-5.
?Is the AUTO SHUT OFF function
in the ADMIN. MANAGEMENT
menu is set to DISABLE?
%Skip to step 4.
2Press the [*] and [)] keys to select
either ON or OFF.
3Press the [Yes] key.
4Use the 10-key pad to specify the
desired length of time until the ma-
chine automatically turns off. The
timer can be set between 15 min and
240 min
?Do you want to clear the entered
value?
%Press the [No/C] key and enter
the correct value.
5Press the [Yes] key.
The MACHINE SETTING menu ap-
pears again.
2
Note
If the auto shut off function is performed and the machine is turned off, it
will no longer be possible to make copies or print from a computer.
To make copies or print from a computer, turn on the machine.
Yes

Using the utility mode 7
bizhub 162/210 7-9
Specifying DENSITY (ADF)
1Select DENSITY (ADF) in the MA-
CHINE SETTING menu.
For details, refer to page 7-5.
2Press the [*] and [)] keys to select
either Mode 1 or Mode 2.
3Press the [Yes] key.
The MACHINE SETTING menu ap-
pears again.
2
Note
If the document feeder is not installed,
NOT AVAILABLE appears.

7Using the utility mode
7-10 bizhub 162/210
Specifying DENSITY (BOOK)
1Select DENSITY (BOOK) in the MA-
CHINE SETTING menu.
For details, refer to page 7-5.
2Press the [*] and [)] keys to select
either Mode 1 or Mode 2.
3Press the [Yes] key.
The MACHINE SETTING menu ap-
pears again.
Specifying PRINT DENSITY
1Select PRINT DENSITY in the MA-
CHINE SETTING menu.
For details, refer to page 7-5.
2Press the [*] and [)] keys to select
one of the seven print density levels
between LIGHT and DARK.
3Press the [Yes] key.
The MACHINE SETTING menu ap-
pears again.

Using the utility mode 7
bizhub 162/210 7-11
Specifying LCD CONTRAST
1Select LCD CONTRAST in the MA-
CHINE SETTING menu.
For details, refer to page 7-5.
2Press the [*] and [)] keys to select
one of the four display contrast levels
between LIGHT and DARK.
3Press the [Yes] key.
The MACHINE SETTING menu ap-
pears again.
Specifying LANGUAGE
1Select LANGUAGE in the MACHINE
SETTING menu.
For details, refer to page 7-5.
2Press the [,] and [+] keys to select
the desired language.
3Press the [Yes] key.
The MACHINE SETTING menu ap-
pears again.

7Using the utility mode
7-12 bizhub 162/210
7.2 Paper source settings
From the PAPER SOURCE SETUP menu, the various settings for each paper
tray can be specified.
No. Name Description
1 INCH/METRIC This function can be used to set the size measurement system for
the paper loaded in each tray. It can be used to select whether pa-
per measured in centimeters (METRIC), such as A4 and B5 sizes,
or paper measured in inches (INCH), such as Letter size, is load-
ed. If no particular setting is selected, the paper size is detected
automatically.
• Default setting: METRIC.
2 TRAY1 PAPER This function can be used to set the type of paper (PLAIN, OHP,
CARD or ENVELOPE) loaded into the 1st tray, and the size of the
paper (AUTO or SIZE INPUT). If the paper size is set to SIZE IN-
PUT, type in the paper size.
• Default setting: PLAIN and AUTO.
3 PAPER TYPE This function can be used to specify the type of paper loaded into
a tray, which determines whether or not the paper is available with
the Auto Paper function or the tray is available with the auto tray
switching feature. Select the paper type (PLAIN, RECYCLE or
SPECIAL) to specify whether the paper is available with the Auto
Paper function or the tray is available with the auto tray switching
feature.
If special paper is loaded into the tray, PLAIN, RECYCLE, SPE-
CIAL or 1-SIDE must be selected.
PLAIN
The Auto Paper function can be selected, the auto tray switching
feature is available, and double-sided copies can be made.
RECYCLE
The Auto Paper function cannot be selected; however, the auto
tray switching feature is available, and double-sided copies can
be made.
SPECIAL
The Auto Paper function cannot be selected, and the auto tray
switching feature is not available; however, double-sided copies
can be made.
1-SIDE
The Auto Paper function can be selected and the auto tray switch-
ing feature is available only when making single-sided copies. In
addition, double-sided copies can be made.
• Default setting: PLAIN.

Using the utility mode 7
bizhub 162/210 7-13
Selecting the PAPER SOURCE SETUP menu
1Press the [Utility] key twice.
PAPER SOURCE SETUP? appears.
2From the 10-key pad, press the key
[1] or [3] for the paper source setup
function that you wish to set.
The paper source setup functions are
as follows:
1 INCH/METRIC
2 TRAY1 PAPER
3 PAPER TYPE
?Do you want to quit changing the paper source settings?
%Press the [No/C] key. STOP SETTING? appears.
%Press the [Yes] key to quit changing the settings.
Specifying INCH/METRIC
1Select INCH/METRIC in the PAPER
SOURCE SETUP menu.
For details refer to page 7-13.
2Press the [,] and [+] keys to select a
paper tray.
3Press the [Yes] key.
4Press the [*] and [)] keys to select
either METRIC or INCH.
5Press the [Yes] key.
The PAPER SOURCE SETUP menu
appears again.

7Using the utility mode
7-14 bizhub 162/210
Specifying TRAY1 PAPER
1Select TRAY1 PAPER in the PAPER
SOURCE SETUP menu.
For details refer to page 7-13.
2Press the [*] and [)] keys until the
type of paper loaded is selected.
3Press the [Yes] key.
4Press the [*] and [)] keys to select
either AUTO or SIZE INPUT.
–AUTO:
The PAPER SOURCE SETUP
menu appears again.
–SIZE INPUT:
A screen appears, allowing you to specify the paper size.
5Using the 10-key pad, enter the
length (X) of the loaded paper. The
paper length can range from 140 mm
to 432 mm.
?Do you want to clear the entered
value?
%Press the [No/C] key.
?Have the necessary precautions
been observed when entering the
paper size?
%Refer to the diagram at the right
and be sure to specify the paper
width and length measurements
correctly.
x
y

Using the utility mode 7
bizhub 162/210 7-15
6Using the 10-key pad, enter the
width (Y) of the loaded paper. The
paper width can range from 90 mm
to 297 mm.
?Do you want to clear the entered
value?
%Press the [No/C] key.
7Press the [Yes] key.
The PAPER SOURCE SETUP menu
appears again.
2
Note
The paper length is set between 421
mm and 432 mm, the maximum width
that can be set is 279 mm.
The paper width is set between 280
mm and 297 mm, the maximum length
that can be set is 420 mm.
x
y
421 mm to 432 mm
Less than 297 mm
(Width)
(Length)
Less than 420 mm
280 mm to 297mm
(Width)
(Length)

7Using the utility mode
7-16 bizhub 162/210
Specifying PAPER TYPE
1Select PAPER TYPE in the PAPER
SOURCE SETUP menu.
For details refer to page 7-13.
2Press the [,] and [+] keys to select a
paper tray.
3Press the [Yes] key.
4Press the [*] and [)] keys to select
either PLAIN, RECYCLE or SPE-
CIAL, 1-SIDE.
5Press the [Yes] key.
The PAPER SOURCE SETUP menu
appears again.
2
Note
1-SIDE is displayed only when the machine is equipped with the duplex
unit (option for the bizhub 210 only).

Using the utility mode 7
bizhub 162/210 7-17
7.3 User management settings
From the USER MANAGEMENT menu, the various service operations can be
performed in order to maintain the machine’s efficiency.
Selecting the USER MANAGEMENT menu
1Press the [Utility] key three times.
USER MANAGEMENT? appears.
2Press the [Yes] key.
3Press the key [,] or [+] for the user
management function that you wish
to perform.
The user management functions are as follows:
1 DRUM DEHUMIDIFY
2 TONER REPLENISHER
No. Name Description
1DRUM
DEHUMIDIFY
When the room temperature changes drastically (such as when a
heater is used in the winter) or when the machine is used in an ex-
tremely humid location, condensation may form on the surface of
the PC drum inside the machine, resulting in decreased print
quality. If this occurs, use this function to dry the drum and elimi-
nate the condensation.
The drum dehumidifying operation lasts three minutes.
2TONER
REPLENISHER
After many documents containing large printed areas (such as
photos) or many negative/positive-inverted copies are printed,
the print density may temporarily become too light if toner is not
automatically replenished. If this occurs, use this function to force
replenishing of the toner and immediately return the density to its
normal level.

7Using the utility mode
7-18 bizhub 162/210
Performing DRUM DEHUMIDIFY
1Select DRUM DEHUMIDIFY in the
USER MANAGEMENT menu.
For details refer to page 7-17.
2Press the [Yes] key.
Drum drying begins, and the main
screen appears.
Performing TONER REPLENISHER
1Select TONER REPLENISHER in
the USER MANAGEMENT menu.
For details refer to page 7-17.
2Press the [Yes] key.
Toner replenishing begins, and the
main screen appears.
2
Note
While the toner is being replenished, do not turn off the machine or open
the front cover.
If the density of the toner is suitable, do not perform the toner replenish-
ing operation.

Using the utility mode 7
bizhub 162/210 7-19
7.4 Administrative settings
From the ADMIN. MANAGEMENT menu, various functions for controlling the
use of the machine can be set. In order to set an ADMIN. MANAGEMENT
function, the administrator access number must be entered.
2
Note
The registering and setup of the administrator access number should be
performed by the service representative. For details, contact the service
representative.
The administrator of this machine should be sure not to lose the admin-
istrator access number.
No. Name Description
1 AUTO SHUT OFF This function can be used to set whether or not the auto power-
off function is performed.
• Default setting: ENABLE
2 COPY TRACK A maximum of 20 accounts can be specified in order to control
the use of the machine.
• Turn on/off user management.
• Register account access numbers.
• Change/delete account access numbers.
• Display/clear the total count for a specific account.
• Clear the total counts for all accounts.

7Using the utility mode
7-20 bizhub 162/210
Selecting the ADMIN. MANAGEMENT menu
1Press the [Utility] key four times.
ADMIN. MANAGEMENT? appears.
2From the 10-key pad, press the key
[1] or [2] for the admin. management
function that you wish to set.
The admin. management functions
are as follows:
1 AUTO SHUT OFF
2 COPY TRACK
?Do you want to quit changing the admin. management settings?
%Press the [No/C] key. STOP SETTING? appears.
%Press the [Yes] key to quit changing the settings.
3Using the 10-key pad, enter the 6-
digit administrator access number.
?Do you want to correct the ad-
ministrator access number?
%Press the [No/C] key and enter
the correct number.
4Press the [Yes] key.
The desired function appears.

Using the utility mode 7
bizhub 162/210 7-21
Specifying AUTO SHUT OFF
1Select AUTO SHUT OFF in the AD-
MIN. MANAGEMENT menu.
For details refer to page 7-20.
2Press the [*] and [)] keys to select
ENABLE.
3Press the [Yes] key.
The ADMIN. MANAGEMENT menu
appears again.
4Select AUTO SHUT OFF in the MA-
CHINE SETTING menu.
For details, refer to page 7-5.
5Press the [*] and [)] keys to select
OFF.
6Press the [Yes] key.
The MACHINE SETTING menu ap-
pears again.
2
Note
If the auto shut off function on the ADMIN. MANAGEMENT menu is set
to DISABLE, it will no longer be possible to make copies or print from a
computer after the auto shut off function is performed and the machine
is turned off.
To make copies or print from a computer, turn on the machine.

7Using the utility mode
7-22 bizhub 162/210
Turning on/off user management
1Select COPY TRACK in the ADMIN.
MANAGEMENT menu.
For details refer to page 7-20.
2Press the [,] and [+] keys to select
COPY TRACK MODE?.
3Press the [Yes] key.
4Press the [*] and [)] keys to select
either ON or OFF.
5Press the [Yes] key.
The copy track mode function ap-
pears again.

Using the utility mode 7
bizhub 162/210 7-23
Registering user access numbers
1Select COPY TRACK in the ADMIN.
MANAGEMENT menu.
For details refer to page 7-20.
2Press the [,] and [+] keys to select
ACCESS NO. REG.?.
3Press the [Yes] key.
4Using the 10-key pad, enter the de-
sired access number (3-digit) for the
account.
?Do you want to correct the ac-
cess number?
%Press the [No/C] key and enter
the correct number.
5Press the [Yes] key.
A screen appears, allowing you to
enter the next access number to be
registered.
?Do you want to finish registering
access numbers?
%Press the [No/C] key. The access no. reg. function appears again.
2
Note
If you try to register more than 20 access numbers, the message UP TO
20 SECTIONS appears.

7Using the utility mode
7-24 bizhub 162/210
Changing/deleting user access numbers
1Select COPY TRACK in the ADMIN.
MANAGEMENT menu.
For details refer to page 7-20.
2Press the [,] and [+] keys to select
ACCESS NO. REG.?.
3Press the [Yes] key.
4Using the 10-key pad, enter the ac-
cess number (3-digit) that you wish
to change/delete.
?Do you want to correct the ac-
cess number?
%Press the [No/C] key and enter
the correct number.
5Press the [Yes] key.
A confirmation message appears,
asking whether or not to keep the
registered access number.
?Do you want to keep the access
number?
%Press the [Yes] key.
6Press the [No/C] key.
7Press the [*] and [)] keys to select
EDIT.

Using the utility mode 7
bizhub 162/210 7-25
8Press the [Yes] key.
–EDIT:
A screen appears, allowing you to change the access number.
–DELETE:
The current access number is deleted. The message ACCESS NO.
XXX DELETED appears. To change or delete other access num-
bers, return to step 4.
9Using the 10-key pad, enter the new
number.
10 Press the [Yes] key.
After the message ACCESS NO.
XXX EDITED appears, a screen ap-
pears, allowing you to enter the next
access number to be changed/delet-
ed.
?Do you want to finish changing/deleting access numbers?
%Press the [No/C] key. The access no. reg. function appears again.
2
Note
If the new access number has already been registered, the message AC-
CESS NO. IS USE appears. Press the [No/C] key, and then enter a differ-
ent access number.

7Using the utility mode
7-26 bizhub 162/210
Displaying/clearing the total count for a specific account
1Select COPY TRACK in the ADMIN.
MANAGEMENT menu.
For details refer to page 7-20.
2Press the [,] and [+] keys to select
COPY TRACK DATA?.
3Press the [Yes] key.
4Press the [*] and [)] keys to select
DISPLAY.
5Press the [Yes] key.
6Press the [,] and [+] keys to select
the access number for the counter
that you wish to check.
or
Enter the desired access number us-
ing the 10-key pad.
7Press the [Yes] key.
The total count for the selected ac-
count is displayed.
?Do you want to finish without
clearing the counter?
% Press the [Yes] key. The copy track data function appears again.

Using the utility mode 7
bizhub 162/210 7-27
8Press the [No/C] key.
The counter is cleared.
?Do you want to reset the counter
to the previous count?
%Press the [Interrupt] key.
9Press the [Yes] key.
The copy track data function appears again.

7Using the utility mode
7-28 bizhub 162/210
Clearing the total counts for all accounts
1Select COPY TRACK in the ADMIN.
MANAGEMENT menu.
For details refer to page 7-20.
2Press the [,] and [+] keys to select
COPY TRACK DATA?.
3Press the [Yes] key.
4Press the [*] and [)] keys to select
CLEAR.
5Press the [Yes] key.
A confirmation message appears,
asking whether or not to clear all
counters.
6Press the [Yes] key.
The message SECTION COUNTER
CLEARED appears. The copy track
data function appears again

Using the utility mode 7
bizhub 162/210 7-29
7.5 Copy settings
When the machine is turned on or the [Panel reset] key is pressed, the ma-
chine is automatically reset to its default settings. By changing the default
settings, you can change the initial mode. Refer to the following tables for the
default settings for each function.
COPY SETTING 1 menu
No. Name Description
1 PAPER PRIORITY This function can be used to specify the tray that should be given
priority when the AUTO Zoom setting is selected.
• Default setting: 1ST
2 DENSITY PRIORITY This function can be used to set the density to TEXT, PHOTO or
TEXT/P when the machine is turned off or the [Panel Reset] key is
pressed.
• Default setting: TEXT/P
3 DENSITY LEVEL(A) This function can be used to set the density level of the AUTO
Density setting to one of the three settings between LIGHT and
DARK.
• Default setting:
4 DENSITY LEVEL(M) This function can be used to set the density level of the manual
density setting to one of the nine settings between LIGHT and
DARK.
• Default setting:
5 BINDING POS. This function can be used to set whether the first page of a book
to be scanned is on the left (left-bound) or on the right (right-
bound).
• Default setting: LEFT
6 MARGIN SETTING This function can be used to specify the width of the binding area
(margin) between 0 mm and 20 mm (in units of 1 mm) when cop-
ying documents to be bound.
• Default setting: 10 mm
7 ERASE SETTING This function can be used to specify between 5 mm and 20 mm
(in units of 1 mm) the width that is erased when making copies
with the erase function set to LEFT, UPPER or FRAME.
• Default setting: LEFT, UPPER and FRAME erase settings is 10
mm.
8 SMALL ORIGINAL This function is used to specify whether or not copying is possible
after loading a small document whose size cannot be automati-
cally detected.
• Default setting: is ENABLE.

7Using the utility mode
7-30 bizhub 162/210
COPY SETTING 2 menu
No. Name Description
1 MIXED ORIGINAL This function can be used to set whether or not the mixed orig.
function is selected when the machine starts up or after the con-
trol panel is reset.
This function can be set if an optional document feeder is in-
stalled.
• Default setting: OFF.
2 COPY PRIORITY This function can be used to set whether the automatic paper or
automatic zoom ratio setting is selected when the machine starts
up or after the Control Panel is reset.
• Default setting: AP (auto paper selection).
3 OUTPUT PRIORITY This function can be used to specify if the selected finishing mode
is NON, SORT or GROUP when the machine is turned off or the
[Panel Reset] key is pressed.
This function can be set if an optional document feeder is in-
stalled.
• Default setting: NON.
4 4IN1 COPY ORDER This function can be used to select from the following for the page
order when the 4in1 Copy mode is selected.
• Default setting: PATTERN1.
5 CRISSCROSS
MODE
This function can be used to set whether or not copies are fed out
in a crisscross pattern when the crisscross output conditions are
met.
This function can be set if an optional shift tray is installed.
• Default setting: ON.
6 DUPLEX COPY This function is used to select whether or not double-sided print-
ing is used.
The optional duplex unit must be installed. (Option only for the
bizhub 210)
• Default setting: OFF.
12
34
13
24
PATTERN1 PATTERN2

Using the utility mode 7
bizhub 162/210 7-31
Selecting the COPY SETTING 1 menu
1Press the [Utility] key five times.
COPY SETTING 1? appears.
2From the 10-key pad, press the key
[1] or [8] for the copy setting 1 func-
tion that you wish to set.
The copy setting 1 functions are as
follows:
1 PAPER PRIORITY
2 DENSITY PRIORITY
3 DENSITY LEVEL(A)
4 DENSITY LEVEL(M)
5 BINDING POS.
6 MARGIN SETTING
7 ERASE SETTING
8 SMALL ORIGINAL
?Do you want to quit changing the copy settings 1?
%Press the [No/C] key. STOP SETTING? appears.
%Press the [Yes] key to quit changing the settings.

7Using the utility mode
7-32 bizhub 162/210
Specifying PAPER PRIORITY
1Select PAPER PRIORITY in the
COPY SETTING 1 menu.
For details refer to page 7-31.
2Press the [*] and [)] keys to select a
paper size or paper tray.
1st tray, 2nd tray, 3rd tray, 4th tray,
5th tray, Multi bypass tray
3Press the [Yes] key.
The COPY SETTING 1 menu appears
again.
2
Note
If there are multiple paper drawers loaded with paper of the same size
and type as that loaded into the paper drawer given priority with the pa-
per priority function, and if the paper in all of these paper drawers are
used, a message may appear indicating that paper be loaded into a pa-
per drawer that was not given priority.
In this case, load paper according to the message that appears.

Using the utility mode 7
bizhub 162/210 7-33
Specifying DENSITY PRIORITY
1Select DENSITY PRIORITY in the
COPY SETTING 1 menu.
For details refer to page 7-31.
2Press the [*] and [)] keys to select
either TEXT, PHOTO or TEXT/P.
3Press the [Yes] key.
If TEXT or TEXT/P selected:
A screen appears, allowing you to
select either AUTO or MANUAL.
or
The COPY SETTING 1 menu appears
again.
4only if TEXT or TEXT/P selected
Press the [*] and [)] keys to select either AUTO or MANUAL and
press the [Yes] key.
The COPY SETTING 1 menu appears again.

7Using the utility mode
7-34 bizhub 162/210
Specifying DENSITY LEVEL (A)
1Select DENSITY LEVEL (A) in the
COPY SETTING 1 menu.
For details refer to page 7-31.
2Press the [*] and [)] keys to select
one of the three print density levels
between LIGHT and DARK.
3Press the [Yes] key.
The COPY SETTING 1 menu appears
again.
Specifying DENSITY LEVEL (M)
1Select DENSITY LEVEL (M) in the
COPY SETTING 1 menu. For details
refer to page 7-31.
2Press the [*] and [)] keys to select
one of the nine print density levels
between LIGHT and DARK.
3Press the [Yes] key.
The COPY SETTING 1 menu appears
again.

Using the utility mode 7
bizhub 162/210 7-35
Specifying BINDING POSITION
1Select BINDING POS. in the COPY
SETTING 1 menu.
For details refer to page 7-31.
2Press the [*] and [)] keys to select
either LEFT or RIGHT.
3Press the [Yes] key.
The COPY SETTING 1 menu appears
again.
Specifying MARGIN SETTING
1Select MARGIN SETTING in the
COPY SETTING 1 menu.
For details refer to page 7-31.
2Using the 10-key pad, enter the bind-
ing width (margin). The binding width
can be set between 0 mm.
?Do you want to correct the mar-
gin setting?
%Press the [No/C] key and enter
the correct setting.
3Press the [Yes] key.
The COPY SETTING 1 menu appears
again.

7Using the utility mode
7-36 bizhub 162/210
Specifying ERASE SETTING
1Select ERASE SETTING in the
COPY SETTING 1 menu.
For details refer to page 7-31.
2Press the [*] and [)] keys to select
either LEFT, UPPER or FRAME.
3Press the [Yes] key.
4Using the 10-key pad, enter the
width of the area to be erased. The
width of the area to be erased can be
set between 5 mm and 20 mm.
?Do you want to correct the erase
setting?
%Press the [No/C] key and enter the correct setting.
5Press the [Yes] key.
The COPY SETTING 1 menu appears again.

Using the utility mode 7
bizhub 162/210 7-37
Specifying SMALL ORIGINAL
1Select SMALL ORIGINAL in the
COPY SETTING 1 menu.
For details refer to page 7-31.
2Press the [*] and [)] keys to select
either DISABLE or ENABLE.
3Press the [Yes] key.
The COPY SETTING 1 menu appears
again.
2
Note
If a document that cannot be detected is loaded and ENABLE is select-
ed, the paper given priority is used for copying.

7Using the utility mode
7-38 bizhub 162/210
Selecting the COPY SETTING 2 menu
1Press the [Utility] key six times.
COPY SETTING 2? appears.
2From the 10-key pad, press the key
[1] or [6] for the copy setting 2 func-
tion that you wish to set.
The copy setting 2 functions are as
follows:
1 MIXED ORIGINAL
2 COPY PRIORITY
3 OUTPUT PRIORITY
4 4IN1 COPY ORDER
5 CRISSCROSS MODE
6 DUPLEX COPY
?Do you want to quit changing the copy settings 2?
%Press the [No/C] key. STOP SETTING? appears.
%Press the [Yes] key to quit changing the settings.

Using the utility mode 7
bizhub 162/210 7-39
Specifying MIXED ORIGINAL
1Select MIXED ORIGINAL in the
COPY SETTING 2 menu.
For details refer to page 7-38.
2Press the [*] and [)] keys to select
either ON or OFF.
3Press the [Yes] key.
The COPY SETTING 2 menu appears
again.
Specifying COPY PRIORITY
1Select COPY PRIORITY in the
COPY SETTING 2 menu.
For details refer to page 7-38.
2Press the [*] and [)] keys to select
either AP (auto paper selection), AS
(auto zoom ratio) or MANUAL.
3Press the [Yes] key.
The COPY SETTING 2 menu appears
again.

7Using the utility mode
7-40 bizhub 162/210
Specifying OUTPUT PRIORITY
1Select OUTPUT PRIORITY in the
COPY SETTING 2 menu.
For details refer to page 7-38.
2Press the [*] and [)] keys to select
either NON, SORT or GROUP.
3Press the [Yes] key.
The COPY SETTING 2 menu appears
again.
Specifying 4IN1 COPY ORDER
1Select 4IN1 COPY ORDER in the
COPY SETTING 2 menu.
For details refer to page 7-38.
2Press the [*] and [)] keys to select
either PATTERN1 or PATTERN2.
3Press the [Yes] key.
The COPY SETTING 2 menu appears
again.

Using the utility mode 7
bizhub 162/210 7-41
Specifying CRISSCROSS MODE
1Select CRISSCROSS MODE in the
COPY SETTING 2 menu.
For details refer to page 7-38.
2Press the [*] and [)] keys to select
either ON or OFF.
3Press the [Yes] key.
The COPY SETTING 2 menu appears
again.
Specifying DUPLEX COPY
1Select DUPLEX COPY in the COPY
SETTING 2 menu.
For details refer to page 7-38.
2Press the [*] and [)] keys to select
either ON or OFF.
3Press the [Yes] key.
The COPY SETTING 2 menu appears
again.

7Using the utility mode
7-42 bizhub 162/210

When a message appears 8
bizhub 162/210 8-3
8 When a message appears
8.1 When the message TONER EMPTY appears
TONER EMPTY message
When toner is about to run out, the message shown below appears. When
this message appears, replace the toner bottle with a new one.
7 CAUTION
Used toner cartridges.
%In order to prevent the used toner cartridge from dirtying anything,
keep it in the box.
%Dispose of the used toner cartridge according to your local regulations.
%Use only the toner that has been manufactured specifically for this ma-
chine. Never use any other types of toner, as a malfunction could re-
sult. For details, contact your service representative.

8When a message appears
8-4 bizhub 162/210
Replacing the toner bottle
1Open the front cover.
2Swing out the toner bottle holder,
and then remove the toner bottle.
3Holding the sealed end of the new
toner bottle up, slowly peel off the
seal toward you.
?Have the necessary precautions
been observed when peeling off
the seal?
%Since some toner may spurt out
while the seal is being peeled off,
be sure to peel off the seal slowly.
4With the side of the toner bottle
marked “UP” facing up, insert the
toner bottle into the toner bottle
holder.
?Have the necessary precautions
been observed while inserting the
toner bottle?
%As shown at the right, the tab on
the toner bottle should securely fit into the notch in the toner bottle
holder.

When a message appears 8
bizhub 162/210 8-5
5Lightly tap the bottom of the toner
bottle three or four times.
6Close the toner bottle holder, and
then close the front cover.
When the front cover is closed, the
toner automatically begins refilling.
?Are copies faint immediately after
the toner bottle is replaced?
%Perform the toner replenisher
function in the utility mode. For
details, refer to “Performing TON-
ER REPLENISHER” on
page 7-18.

8When a message appears
8-6 bizhub 162/210
8.2 When the message PAPER JAM appears
PAPER JAM message
If a paper misfeed occurs while copying or printing, the message shown be-
low appears, and copying or printing stops.
Follow the appropriate procedure described below to clear the misfed paper.
A message indicating the location of the paper misfeed appears in the bot-
tom line of the screen.
7 CAUTION
The area around the fusing unit is extremely hot.
%Touching any part other than those
indicated may result in burns. If you
get burnt, immediately cool the skin
under cold water, and then seek pro-
fessional medical attention.
Message Location of the paper misfeed
OPEN 1st SIDE COVER Multi bypass tray (p. 8-11)
Inside the main unit or 1st tray (p. 8-7)
OPEN 2nd (3rd/4th/5th) SIDE
COVER
2nd tray (3rd/4th/5th tray) (p. 8-10)

When a message appears 8
bizhub 162/210 8-7
Clearing a paper misfeed in the duplex unit
The optional duplex unit must be installed. (bizhub 210 only)
1Open the duplex unit door.
2Carefully pull out any misfeed paper.
3Close the duplex unit door.
Clearing a paper misfeed in the main unit or 1st tray
1Open the side cover of the main unit.
2Pull down the pressure levers.
?Have the necessary precautions
been observed when pulling
down the pressure levers?
%Only hold the green part of the
Pressure levers when pulling
them down.
3Slowly pull out the paper.
Pressure levers

8When a message appears
8-8 bizhub 162/210
4While holding the guide plate
pressed down, slowly pull out the pa-
per.
7 CAUTION
Decreased copy quality may result if the surface of the PC drum is
touched.
%Be careful not to touch the surface of
the PC drum.
5While turning the knob on the roller,
slowly pull out the paper.
?Have the necessary precautions
been observed when turning the
roller?
%Only turn the green knob when
turning the roller.
%Be careful not to touch the sur-
face of the PC drum.
PC drum

When a message appears 8
bizhub 162/210 8-9
6Close the side cover of the main unit.
7Pull out the 1st tray.
8Remove all paper from the tray, and
then place the paper into the tray
again.
9Slide the paper guides against the
edges of the paper.
?Is the paper guide positioned
correctly?
%Make sure that the paper guides
are pushed up against the edges
of the paper.
10 Close the 1st tray.

8When a message appears
8-10 bizhub 162/210
Clearing a paper misfeed in the 2nd/3rd/4th/5th tray
1Open the side cover of the 2nd/3rd/
4th/5th tray.
2Slowly pull out the paper.
3Close the side cover of the 2nd/3rd/
4th/5th tray.

When a message appears 8
bizhub 162/210 8-11
Clearing a paper misfeed in the multi bypass tray
7 CAUTION
Decreased copy quality may result if the surface of the image transfer
roller is touched.
%Be careful not to touch the surface of
the image transfer roller.
1Remove all paper from the multi by-
pass tray.
2Open the side cover of the main unit.
Image transfer roller

8When a message appears
8-12 bizhub 162/210
3Slowly pull out the paper.
4Close the side cover of the main unit.
5Load the paper into the multi bypass
tray again.

When a message appears 8
bizhub 162/210 8-13
8.3 When the message ORIGINAL DOC. JAM appears
ORIGINAL DOC. JAM message
If a document misfeed occurs while the document is being fed, the message
shown below appears, and copying or printing stops.
Remove the misfed document according to the following procedure.
Clearing a misfeed in the automatic document feeder (DF-502)
1Open the document feeder cover.
2Unload the document from the docu-
ment feeder tray.

8When a message appears
8-14 bizhub 162/210
3Raise the automatic document feed-
er.
4While turning the document feed
knob in the direction of the arrow,
gently pull out the original.
5Close the automatic document feed-
er and the document feeder cover.

When a message appears 8
bizhub 162/210 8-15
6Load the documents removed in
step 2 back into the tray.
2
Note
If RETURN 1 (2) ORIG. to ADF and PRESS START KEY appears on the
display, also load the one or two document pages that caused the paper
misfeed.

8When a message appears
8-16 bizhub 162/210
Clearing a misfeed in the reverse automatic document feeder (DF-605)
1Pull up the lever for the document
feeder cover to open the cover.
2Carefully pull out any misfed docu-
ments.
3Swing up the document guide lever.
4Turn the document feed knob to feed
out any misfed documents.

When a message appears 8
bizhub 162/210 8-17
5While supporting the document feed
tray with your right hand, carefully
pull out any misfed documents.
6Return the document guide lever to
its original position, and then close
the document feeder cover.

8When a message appears
8-18 bizhub 162/210
8.4 What does each message mean?
Message Cause Remedy
PAPER JAM A paper misfeed occurred in
the main unit.
Open the cover at the indicat-
ed location, and then remove
the misfed paper. (“When the
message PAPER JAM ap-
pears” on page 8-6)
(Flashing alternately)
OPEN XXX SIDE COVER
All misfed paper was not re-
moved from the main unit.
Check the message in the dis-
play for the location of the pa-
per misfeed, and then remove
the misfed paper. (“When the
message PAPER JAM ap-
pears” on page 8-6)
ORIGINAL DOC.JAM A paper misfeed occurred in
the document feeder.
All misfed paper was not re-
moved from the document
feeder.
Open the document feeder
cover and the document feed-
er, and then remove the mis-
fed paper. (“When the
message ORIGINAL DOC.
JAM appears” on page 8-13)
(Flashing alternately)
OPEN DOC.FEED COVER
REMOVE PAPER IN BYPASS
TRAY
Paper is loaded in the manual
bypass.
Remove the paper from the
manual bypass.
FRONT COVER OPEN The front cover of the main
unit is open or not securely
closed.
Securely close the front cover.
(Flashing alternately)
CLOSE FRONT COVER
DUPLEX COVER OPEN The duplex unit cover is open
or not securely closed.
Securely close the duplex unit
cover.
(Flashing alternately)
CLOSE DUPLEX COVER
DOCUMENT COVER OPEN The document feeder is lifted
up (while a document is load-
ed into it).
Securely close the document
feeder.
(Flashing alternately)
CLOSE DOCUMENT COVER
DOC.FEED COVER OPEN The document feeder cover is
open.
Securely close the document
feeder cover.
(Flashing alternately)
CLOSE DOC.FEED COVER
TONER EMPTY The toner is empty. Copying
and printing cannot be per-
formed.
Replace the toner bottle with a
new one. (“Replacing the toner
bottle” on page 8-4)
(Flashing alternately)
SUPPLY TONER
PAPER EMPTY The selected paper tray has
run out of paper.
“#” indicates the paper tray,
and “XXX” indicates the paper
size.
Load paper of the specified
size into the specified paper
tray.
(Flashing alternately)
LOAD PAPER (#XXX)

When a message appears 8
bizhub 162/210 8-19
SET ORIGINAL TO ADF A document was not loaded
into the document feeder be-
fore beginning a copy function
(such as, “2in1” copying or
“Mixed orig.” copying) that
uses the document feeder.
Otherwise, the document
feeder is lifted up.
Load a document into the
document feeder.
Securely close the document
feeder.
REMOVE PAPER When interrupting a copy job
to perform a different copy op-
eration other than the “Book
separation” function, the doc-
ument for the interrupted copy
job was left in the document
feeder.
Remove the document from
the document feeder.
TEXT/P×1.00
¦[A]§#XXX:EMPTY
(While specifying copy set-
tings)
The selected paper tray has
run out of paper.
“#” indicates the paper tray,
and “XXX” indicates the paper
size.
Either load paper of the speci-
fied size into the specified pa-
per tray, or press the [Paper]
key and select a different pa-
per size.
NO SUITABLE PAPER • While copying, the size of
the paper in the selected
paper tray has changed.
• While copying documents
with mixed sizes using the
auto paper function, paper
of a suitable size could not
be found.
“#” indicates the paper tray,
and “XXX” indicates the pa-
per size.
Either load paper of the speci-
fied size, or press the [Paper]
key and select a different pa-
per size.
(Flashing alternately)
LOAD PAPER (#XXX)
APS SIZE ERROR While copying using the auto
paper function, paper of a
suitable size could not be
found.
Either load paper of a suitable
size, or press the [Paper] key
and select a different paper
size.
AMS SIZE ERROR While copying using the auto
size function, the combination
of the document and paper
sizes caused the zoom ratio to
exceed the range between
×0.5 and ×2.0.
Either load paper of a suitable
size, or use the [,] and [+]
keys to specify the zoom ratio.
PAPER SIZE ERROR The paper loaded in the paper
tray caused a size error.
“#” indicates the paper tray,
and “XXX” indicates the paper
size.
Pull open the paper tray with
the size error, and then close it
again.
Check if a custom paper size
has been entered, and correct
the paper size using the ap-
propriate utility mode function.
(Flashing alternately)
RESET PAPER (#XXX)
MEMORY FULL The size of the data for the
scanned image has exceeded
the capacity of the memory.
Press any key, or turn the ma-
chine off, then on again. (The
scanned data should be
cleared from the memory.)
(Flashing alternately)
PRESS ANY KEY
Message Cause Remedy

8When a message appears
8-20 bizhub 162/210
PC PRINT
MEMORY FULL
The image data received from
the computer has exceeded
the capacity of the memory.
Press any key, or turn the ma-
chine off, then on again. (The
received image data should be
cleared from the memory.)
SET PLUG-IN COUNTER A counter key is not inserted. Insert the counter key.
UPPER TRAY FULL If the optional job separator is
installed and the paper in the
upper copy tray has reached
the maximum capacity, print-
ing cannot continue.
Remove all paper from the up-
per copy tray of the job sepa-
rator.
(Flashing alternately)
REMOVE PAPER
TRAY MOVEMENT ERROR The optional job separator is
installed and the paper in ei-
ther the upper copy tray or the
lower copy tray has reached
the maximum capacity when
the machine is turned on,
when copying begins, or when
starting to print.
Remove the paper from the
upper copy tray or the lower
copy tray of the job separator,
and then press any key.
(Flashing alternately)
PRESS ANY KEY
CALL SERVICE(M1) A maintenance is due. Contact your service repre-
sentative.
CALL SERVICE(M2) The imaging unit should be re-
placed.
Contact your service repre-
sentative.
MACHINE TROUBLE Some problem occurred in the
machine.
Turn the machine off, then on
again.
If the error is still displayed,
contact your service repre-
sentative.
(Flashing alternately)
(C####)
Message Cause Remedy

When a message appears 8
bizhub 162/210 8-21
8.5 When incorrect copies are produced
Symptom Possible cause Remedy
The copy is too light. The copy density is set to
light.
Use the Auto/Photo key [)] to
select a darker copy density
(p. 3-54).
The paper is damp. Change the paper. (p. 4-6)
The copy is too dark. The copy density is set to
dark.
Use the Auto/Photo key [*] to
select a lighter copy density
(p. 3-54).
The original is not held tightly
against the original glass.
Place the original in position
so that it is held tightly against
the original glass. (p. 4-12)
The copy is blurry. The paper is damp. Change the paper. (p. 4-6)
The original is not held tightly
against the original glass.
Place the original in position
so that it is held tightly against
the original glass. (p. 4-12)
The copy has dark specks or
spots.
The copy has lines.
The original glass surface is
dirty.
Wipe the original glass clean
with a soft, dry cloth. (p. 9-8)
The document pad is dirty. Clean the document pad with
a soft cloth dampened with a
mild detergent. (p. 9-8)
The original is highly transpar-
ent.
Place a blank sheet of paper
over the original. (p. 4-13)
The original is 2-sided. If a thin double-sided docu-
ment is being copied, the in-
formation on the back side
may be reproduced in the
copy. Use the Auto/Photo key
[*] to select a lighter density
for the background. (p. 3-54)
The imaging unit has reached
the end of its service life.
Contact your service repre-
sentative.
The document pad is dirty. Clean the document pad with
a soft cloth dampened with a
mild detergent. (p. 9-8)

8When a message appears
8-22 bizhub 162/210
The image is not aligned prop-
erly on the paper.
The original is not placed in
the correct position.
Correctly position the docu-
ment against the document
scales. (p. 4-12)
If the document feeder is in-
stalled, correctly adjust the
document guide plates for the
size of the document.
(p. 4-10)
The document is not posi-
tioned correctly in the docu-
ment feeder.
Lift open the document feed-
er, and correctly position the
document against the docu-
ment scales. (p. 4-12)
The document guide plates
are not slid up against the
edges of the document.
Slide the document guide
plates against the edges of
the document.
The paper has an excessive
curl.
Smooth out curls in the paper
and reload the paper stack in
the tray.
The edge of the copy is dirty. The document pad is dirty. Clean the document pad with
a soft cloth dampened with a
mild detergent. (p. 9-8)
The selected paper size is
larger than the document
(with a Zoom setting of ×1.00).
Select a copy paper size that
is the same as the size of the
document. (p. 3-41)
Otherwise, select the auto
size function to enlarge the
copy to the selected paper
size. (p. 3-48)
The orientation of the docu-
ment is different from the ori-
entation of the copy (with a
Zoom setting of ×1.00).
Select a copy paper size that
is the same as the size of the
document. Otherwise, select
a copy orientation that is the
same as the orientation of the
document.
The copy was reduced to a
size smaller than the paper
(with a reduced zoom ratio).
Select a zoom ratio that ad-
justs the copy size to the size
of the selected paper.
(p. 3-48)
Otherwise, select the auto
size function to reduce the
copy to the selected paper
size. (p. 3-41)
Symptom Possible cause Remedy

When a message appears 8
bizhub 162/210 8-23
8.6 When copying is not performed correctly
Symptom Possible cause Remedy
Nothing appears in the dis-
play.
Is only the [Start] key lit green? The energy save mode is ena-
bled. Press any key on the
control panel to cancel energy
save mode. (p. 3-19)
The “AUTO SHUT OFF” func-
tion was activated.
Set the power switch to o
(p. 3-17).
The [Start] key indicator does
not light up green.
A user (section) access
number has not been entered.
Enter the user (section) ac-
cess number according to the
instructions in access num-
bers (p. 6-24).
Even though the [Start] key is
pressed, no copies are made.
If the “Error” indicator on the
control panel is lit, an error has
occurred.
Follow the instructions in any
messages that appear on the
display.
The machine has just been
turned on and is warming up.
It takes the machine less than
30 seconds to be ready to
make copies after it has been
turned on.
Please wait.
The machine cannot be set to
copy mode.
The machine is in Interrupt
mode (the Interrupt indicator
is lit).
Press the [Interrupt] key to
cancel Interrupt mode.
(p. 3-56)
The machine does not oper-
ate when it is turned on.
The power cord is left un-
plugged.
Plug the power cord into the
power outlet.
The room’s circuit breaker is
open.
Close the room’s circuit
breaker.

8When a message appears
8-24 bizhub 162/210

Miscellaneous 9
bizhub 162/210 9-3
9 Miscellaneous
9.1 Specifications
Main unit bizhub 162/210
Specification bizhub 162 bizhub 210
Type Desktop/Console*
Platen Stationary
Photo conductor OPC
Copying system Electro photographic printing system
Developing system HMT system
Fusing system Heat-roller-fixing system
Resolution 600 dpi × 600 dpi
Document • Types:
Sheets, books, and other three-dimensional objects
• Size: Maximum A3 w, Ledger w (11 × 17 w)
•Weight: 3 kg
Paper types • Plain paper (60 g/m to 90 g/m ), recycled paper
(60 g/m to 90 g/m )
• Special paper: Thick paper (91 g/m to 157 g/m ), OHP
transparencies, postcards, envelopes and label sheets
Special paper can only be fed through the 1st tray and the
manual bypass.
Paper sizes 1st Tray
•In metric:
A3 w, B4 w, A4 w/v, B5 w/v, A5 w/v, FLS
(210 mm × 330 mm)
•In inches:
Ledger w, 11 × 14 w, Legal w, Letter w/v,
Invoice w/v (5-1/2 × 8-1/2 w/v)
Manual bypass
Width: 90 mm to 297 mm, length: 140 mm to 432 mm
Paper capacity 1st Tray
• Plain or recycled paper: 250 sheets
• Special paper (cards, OHP transparencies, postcards, label
sheets): 20 sheets
• Envelopes: 10 envelopes
Manual bypass
• Plain, recycled or special paper: 1 sheet
Warm-up time Less than 30 seconds (at
room temperature (23°C))
Less than 15 seconds (at
room temperature (23°C))
First-page print time Less than 7 seconds (using the original glass and 1st tray)
Less than 11 seconds (using the document feeder and 1st
tray)

9Miscellaneous
9-4 bizhub 162/210
* Depend on number of paper feed unit option.
Automatic duplex unit AD-504
Copy speed 7 sheets/minute (A3 w)
13 sheets/minute (A4 w)
16 sheets/minute (A4 v)
18 sheets/minute (B5 v)
12 sheets/minute (A3 w)
16 sheets/minute (A4 w)
21 sheets/minute (A4 v)
23 sheets/minute (B5 v)
Magnification ratios • Full size: × 1.00
• Enlargement ratios: × 1.15, × 1.41, × 2.00, and × 4.00
• Reduction ratios: × 0.81, × 0.70, × 0.50, and × 0.25
• Zoom ratios: × 0.25 to × 4.00 (in 0.01 increments)
Multiple copies 1 to 99 sheets
Density control Automatic, manual
Image loss • Leading edge: 4 mm, Trailing edge: 4 mm,
• Rear edge: 4 mm, Front edge: 4 mm
Power requirements AC 220 to 240 V: 4.5 A (bizhub 162), 5.7 A (bizhub 210),
50/60 Hz
Power consumption AC 230 V: 1050 W (bizhub 162), 1250 W (bizhub 210)
Size 599 mm (width) × 620 mm (depth) × 520 mm (height)
(including original cover)
Weight 38 kg
Standard memory Copier: 32 MB (Can be increased to a maximum of 96 MB.)
Specification bizhub 162 bizhub 210
Specification
Paper types Plain paper (60 g/m to 90 g/m ),
recycled paper (60 g/m to 90 g/m )
Paper sizes A3 w, A4 w/v, A5 w/v, B4 w, B5 w/v, FLS w, Ledger w,
Legal w, Letter w/v, Invoice w/v
Power requirements Supplied from main unit
Power consumption Less than 9 W
Dimensions 412 mm (width) × 88 mm (depth) × 215 mm (height)
Weight 1.4 kg

Miscellaneous 9
bizhub 162/210 9-5
Reverse automatic document feeder DF-605
Mixed width document sizes (DF-605)
*o: Copying possible —: Copying not possible
Specification
Document feed method • Standard method:
Single-sided documents and double-sided documents
• Mixed document sizes:
Single-sided documents and double-sided documents
Document type • Standard method: Plain paper
Single-sided: 35 g/m to 128 g/m
Double-sided: 50 g/m to 128 g/m
• “Mixed orig.” function:
Plain paper (50 g/m to 128 g/m )
Document size • Standard method:
A3 w, B4 w, A4 w/v, B5 w/v, A5 w/v, B6 w
• Mixed document sizes:
Refer to the table below.
Document loading capacity Maximum 80 sheets (80 g/m )
Power consumption Less than 48 W
Size 582 mm (width) × 558 mm (depth) × 145 mm (height)
Weight Less than 9.4 kg
Maximum document
width
297 mm 257 mm 210 mm 182
mm
148
mm
Mixed width docu-
ment detection
A3 wA4 vB4 wB5 vA4 wA5 vB5 wA5 w
297 mm A3 wo o ——————
A4 vo o ——————
257 mm B4 wo o o o ————
B5 vo o o o ————
210 mm A4 wo o o o o o ——
A5 vo o o o o o ——
182 mm B5 w——ooooo—
148 mm A5 w——————oo

9Miscellaneous
9-6 bizhub 162/210
Automatic document feeder DF-502
Paper feed unit PF-502
Specification
Document feed method • Standard method:
Single-sided documents
• Mixed document sizes:
Single-sided documents
Document type • Standard method:
Plain paper (50 g/m to 110 g/m )
• “Mixed orig.” function:
Plain paper (60 g/m to 90 g/m )
Document size • Standard method:
A3 w, B4 w, A4 w/v, B5 w/v, A5 w/v
• Mixed document sizes:
Combination of A3 w and A4 v, B4 w and B5 v
Document loading capacity Maximum 50 sheets (80 g/m )
Power consumption Less than 36 W
Size 598 mm (width) × 483 mm (depth) × 102 mm (height)
Weight Less than 6.3 kg
Specification
Paper types Plain paper (60 g/m to 90 g/m ),
recycled paper (60 g/m to 90 g/m )
Paper sizes • In metric:
A3 w, B4 w, A4 w/v, B5 w/v, A5 v,
FLS (210 mm × 330 mm)
•In inches:
Ledger w, 11 × 14 w, Legal w, Letter w/v,
Invoice v (5-1/2 × 8-1/2 v)
Paper capacity 250 sheets
Power consumption Less than 9 W
Size 590 mm (width) × 558 mm (depth) × 108 mm (height)
Weight 5.5 kg

Miscellaneous 9
bizhub 162/210 9-7
Shift tray SF-501
Job separator JS-503
Multi bypass tray MB-501
Specification
Shifting amount 28 mm
Paper capacity 250 sheets
Power consumption Less than 63 W
Specification
Paper types • Plain paper (60 g/m to 90 g/m ), recycled paper (60 g/m
to 90 g/m )
• Special paper:
Cards (91 g/m to 157 g/m ), OHP transparencies, post-
cards, envelopes, and label sheets
Paper capacity Upper Copy Tray
• Plain or recycled paper:
100 A4-size sheets, 50 sheets of other than A4 size
(stacked up to 22 mm high)
• Special paper: 10 sheets
Lower Copy Tray
• Plain or recycled paper:
150 A4-size sheets, 75 sheets of other than A4 size
• Special paper: 20 sheets
Power consumption Less than 24 W
Specification
Paper types • Plain paper (60 g/m to 90 g/m ), recycled paper (60 g/m
to 90 g/m )
• Special paper:
Cards (91 g/m to 157 g/m ), OHP transparencies, post-
cards, envelopes, and label sheets
Paper sizes A3 w, B4 w, A4 w/v, B5 w/v, A5 w/v,
FLS (210 mm × 330 mm)
(Width: 90 mm to 297 mm; Length: 140 mm to 432 mm)
Paper capacity • Plain or recycled paper: 100 sheets
• Special paper (cards, OHP transparencies, postcards, label
sheets): 20 sheets
• Envelopes: 10 envelopes
Power consumption Less than 9 W
Size (Maximum) 439 mm (width) × 435 mm (depth) × 137 mm
(height)
Weight 3.1 kg

9Miscellaneous
9-8 bizhub 162/210
9.2 Care of the machine
Cleaning
Turn off the machine before cleaning it.
Housing cover
%Wipe the surface of the housing cov-
er with a soft cloth dampened with a
mild household detergent.
Original glass
%Wipe the surface of the original glass
clean with a soft, dry cloth.
Document pad
%Wipe the surface of the document
pad clean with a soft cloth damp-
ened with alcohol.

Miscellaneous 9
bizhub 162/210 9-9
Control panel
7 CAUTION
Incorrectly cleaning the control panel keys may damage them.
%Never use mild household detergent or glass cleaner to clean the con-
trol panel.
%Wipe the surface of the control panel
clean with a soft, dry cloth.

9Miscellaneous
9-10 bizhub 162/210
9.3 Function combination matrix
Function combination matrix for bizhub 162

Miscellaneous 9
bizhub 162/210 9-11
Function combination matrix for bizhub 210
Function combination codes
Code Description
oThe functions can be combined.
× When mode B is set, mode A is canceled automatically.
– The functions cannot be combined. Mode B cannot be set.
\ This combination possibility does not exist during operation.
(1) APS is skipped.
(2) Book separation can be combined with sort/group. However, regardless of the select-
ed finishing setting, the final output is the same.
(3) Book separation + duplex can be combined with sort/group. However, regardless of
the selected finishing setting, the final output is the same.

9Miscellaneous
9-12 bizhub 162/210
9.4 Paper size and zoom ratio tables
Paper sizes
Paper format Metric size English size
A3 297 mm × 420 mm 11-3/4 × 16-1/2
A4 210 mm × 297 mm 8-1/4 × 11-3/4
A5 148 mm × 210 mm 5-3/4 × 8-1/4
A6 105 mm × 148 mm 4-1/4 × 5-3/4
B4 257 mm × 364 mm 10 × 14-1/4
B5 182 mm × 257 mm 7-1/4 × 10
B6 128 mm × 182 mm 5 × 7-1/4
Paper format English size Metric size
Ledger 11 × 17 279 mm × 432 mm
11 × 14 11 × 14 279 mm × 356 mm
Computer 10-1/8 × 14 257 mm × 356 mm
10 × 14 10 × 14 254 mm × 356 mm
9-1/4 × 14 9-1/4 × 14 236 mm × 356 mm
Legal 8-1/2 × 14 216 mm × 356 mm
Foolscap Government
Legal
8-1/2 × 13 216 mm × 330 mm
Foolscap 8 × 13 203 mm × 330 mm
Foolscap 8-2/3 × 13 220 mm × 330 mm
Foolscap Folio 8-1/4 × 13 210 mm × 330 mm
8-1/4 × 11-3/4 8-1/4 × 11-3/4 210 mm × 301 mm
Letter 8-1/2 × 11 216 mm × 279 mm
Government Letter 8 × 10-1/2 203 mm × 267 mm
Quarto 8 × 10 203 mm × 254 mm
Statement Invoice 5-1/2 × 8-1/2 140 mm × 216 mm

Miscellaneous 9
bizhub 162/210 9-13
Zoom ratios
Metric sizes
Document paper size Desired paper size Zoom ratio
A3
297 mm × 420 mm
11-3/4 × 16-1/2
A4 × 0.70
A5 × 0.50
B4 × 0.86
B5 × 0.61
A4
210 mm × 297 mm
8-1/4 × 11-3/4
A5 × 0.70
A6 × 0.50
B5 × 0.86
B6 × 0.61
A3 × 1.41
B4 × 1.22
A5
148 mm × 210 mm
5-3/4 × 8-1/4
A6 × 0.70
B6 × 0.86
A4 × 1.41
A3 × 2.00
B4 × 1.73
B5 × 1.22
A6
105 mm × 148 mm
4-1/4 × 5-3/4
A4 × 2.00
A5 × 1.41
B5 × 1.73
B6 × 1.22
B4
257 mm × 364 mm
10 × 14-1/4
A4 × 0.81
A5 × 0.57
B5 × 0.70
B6 × 0.50
A3 × 1.15
B5
182 mm × 257 mm
7-1/4 × 10
A5 × 0.81
A6 × 0.57
B6 × 0.70
A3 × 1.64
A4 × 1.15
B4 × 1.41

9Miscellaneous
9-14 bizhub 162/210
B6
128 mm × 182 mm
5 × 7-1/4
A6 × 0.81
A4 × 1.64
A5 × 1.15
B4 × 2.00
B5 × 1.41
Metric sizes
Document paper size Desired paper size Zoom ratio
English sizes
Document paper size Desired paper size Zoom ratio
Ledger
11 × 17
279.4 mm × 431.8 mm
11 × 14 × 0.82
Legal × 0.72
Foolscap × 0.76
Letter × 0.64
Invoice × 0.50
11 × 15
279.4 mm × 381 mm
11 × 14 × 0.93
Legal × 0.77
Foolscap × 0.77
Letter × 0.73
Invoice × 0.50
11 × 14
279.4 mm × 355.6 mm
Legal × 0.77
Foolscap × 0.77
Letter × 0.77
Invoice × 0.50
Legal
8-1/2 × 14
215.9 mm × 355.6 mm
Foolscap × 0.92
Letter × 0.78
Invoice × 0.60
11 × 17 × 1.21
Foolscap
8-1/2 × 13
215.9 mm × 330.2 mm
Letter × 0.84
Invoice × 0.64
11 × 17 × 1.29
11 × 14 × 1.07
Letter
8-1/2 × 11
215.9 mm × 279.4 mm
Invoice × 0.64
11 × 17 × 1.29
11 × 14 × 1.27

Miscellaneous 9
bizhub 162/210 9-15
Zoom ratio = Paper size/document size
1 inch = 25.4 mm
1 mm = 0.0394 inch
Invoice
5-1/2 × 8-1/2
139.7 mm × 215.9 mm
11 × 17 × 2.00
11 × 14 × 1.64
Legal × 1.54
Foolscap × 1.52
Letter × 1.29
English sizes
Document paper size Desired paper size Zoom ratio

9Miscellaneous
9-16 bizhub 162/210

Index 10
bizhub 162/210 10-3
10 Index
Numerics
1st Tray paper setting ............7-14
2in1 copying .............................6-3
4in1 copying .............................6-3
A
Administrative settings ...........7-19
Auto panel reset .............3-19, 7-6
Auto paper .............................3-41
Auto shut off ..................3-20, 7-8
Administrative settings .....7-21
Automatic paper size
detection units .......................7-13
B
Binding margin .......................6-20
Book separation .......................6-6
C
Care of the machine .................9-8
Components ............................3-3
Control Panel
Access key .......................6-24
Control panel .........................3-12
Energy save key ...............3-19
Interrupt key .....................3-56
Copy density ..........................3-54
Setting ..............................3-55
Copy functions
4in1 copy order ................7-40
Binding position ...............7-35
Binding width ...................7-35
Copy priority .....................7-39
Crisscross mode ..............7-41
Default density level (Auto) 7-34
Default density level
(Manual) ............................7-34
Default finishing mode ..... 7-40
Default mixed originals
setting .............................. 7-39
Density priority ................. 7-33
Duplex copy ..................... 7-41
Erased width .................... 7-36
Priority paper size or tray .7-32
Small original ................... 7-37
Copy program
Recalling .......................... 6-23
Storing ............................. 6-22
Copying
Simple copying .................. 4-3
D
Default settings ...................... 3-18
DENSITY(BOOK) ................... 7-10
Document feeder ............. 7-9, 9-6
Document misfeed ................ 8-13
Drum dehumidifying .............. 7-18
Duplex unit .............................. 9-4
E
Energy save mode ......... 3-19, 7-7
Erase function ........................ 6-17
Error messages ..................... 8-18
F
Finishing copies ..................... 6-12
Grouping .......................... 6-14
Sorting ............................. 6-14
Function combination matrix .9-10
I
Incorrect copies ..................... 8-21
Installation site ......................... 2-3
Interrupting copy jobs ........... 3-56

10 Index
10-4 bizhub 162/210
J
Job separator ........................... 9-7
L
Language setting ................... 7-11
LCD contrast .......................... 7-11
Legal restrictions on copying ... 2-8
Loading paper .......................... 4-5
1st tray ............................... 4-6
2nd (3rd/4th/5th) tray ......... 4-8
Bypass trays .................... 3-29
Loading the documents ......... 4-10
Books ............................... 4-14
Document feeder ............. 4-10
Mixed sizes ...................... 4-15
OHP transparencies ......... 4-13
Original glass .................... 4-12
M
Machine settings ...................... 7-4
Main unit .................................. 3-5
Manual feeding ...................... 3-27
Manual paper selection ......... 3-42
Multi bypass tray ..................... 9-7
N
Negative/positive
inverted copying .................... 6-19
O
Operating environment ............ 2-5
Options
Document feeder ............... 3-8
Job separator ................... 3-11
Multi bypass tray ................ 3-9
Paper feed unit ................. 3-10
P
Paper
Unsuitable paper .............. 3-24
Paper feed unit ........................ 9-6
Paper feeding ........................ 1-25
Paper length ...........................1-26
Paper misfeed clearing ............8-6
Automatic document
feeder ................................8-13
Main unit .............................8-7
Multi bypass tray ..............8-11
Paper feed unit .................8-10
Paper orientation ....................1-26
Paper size and zoom
ratio tables ..............................9-12
Paper source ..........................3-41
Setup ................................7-12
Paper specifications ...............3-21
Paper type function ................7-16
Paper width ............................1-26
Power source ...........................2-3
Power supply .........................3-17
Q
Queued copy jobs ..................3-20
S
Scanning image quality ............7-9
Shifting unit ..............................9-7
Space requirements .................2-4
Specifications ...........................9-3
T
Toner replenishing ..........7-18, 8-3
TOTAL COUNT .......................4-19
Turning on/off .........................3-17
U
User management
Administrative settings .....7-22
User-managed service tasks .7-17
Utility mode
Copy setting 1 ..................7-31
Copy setting 2 ..................7-38

10 Index
10-6 bizhub 162/210













