LG GR 151SPF User Manual REFRIGERATOR Manuals And Guides L0301001
LG Refrigerator Compact Manual L0301001 LG Refrigerator Compact Owner's Manual, LG Refrigerator Compact installation guides
User Manual: LG GR-151SPF GR-151SPF LG REFRIGERATOR - Manuals and Guides View the owners manual for your LG REFRIGERATOR #GR151SPF. Home:Kitchen Appliance Parts:LG Parts:LG REFRIGERATOR Manual
Open the PDF directly: View PDF
.
Page Count: 13

SAFETY PRECAUTIONS
Please read the followings before servicing your refrigerator.
1. Check if an electric leakage occurs in the set.
2. When servicing current applying parts, unplug prior to
servicing.
3. In case of testing with power injecting, wear rubber
gloves to prevent electric shock.
4. if you use any appliances, check regular current, voltage
and capacity.
6. Don't touch metal products in cold freezer room with wet
hand. It may cause frostbite.
6. Prevent water flowing to electric elements in mechanical
parts.
7. When sloping the set, remove any materials on the set,
especially thin plate type(ex,: glass plates or books.).
8. When servicing evaporator part, wear cotton gloves
without fail. It is to prevent wound by sharp fin of
evaporator.
9. Leave a breakage freezing cycle to a heavy service
center. The gas in cycle inside may soil ambient air.
SERVICING PRECAUTIONS
AIR RECHARGING IN COMPRESSOR
Test the refrigeration system by connecting it electrically
before refilling operation. This is necessary to ascertain the
function of the motor-compressor and identify the defects
immediately, if the defects have been found, empty the old
system of eventual R-t 2 residue by breaking off the end of
the extension piece at its narrow point. (Figure 1)
Replace the filter and any damaged component& Unsolder
and pull off the piece remaining inside the service tube and
then attach an extension completely with male Hansen and
last, solder it to the same tube again. (Figure 2)
It is necessary to execute the soldering operation with
valve open so that the fumes caused by oil residue can
come out freely without blowholes between two tubes
during heating the point to be soldered.
The extension fitted with the male Hansen is connected to
the female fitting of the vacuum pump tube. (Figure 3)
Air evacuating from the system begins as soon as the
pump starts. The refrigeration system must be kept under
vacuum until the reading on the low-pressure gauge
indicates vacuum (0 absolute, -1 atm., -760 mm hg) in any
case it is advisable to keep the pump running for about
30 minutes. (Figure 4)
POINT TO BED
BROKEN
SERVICE TUBED
EXTENSION
Figure 1
CHARGE TUBED FEMALE[
EXTENSION HANSEN
MALED
HANSEN
SOLDERINGD
POINT
Figure 2
GAUGE
Figure 3 Figure 4
-3-

In case that a considerable leakage occurs and to stop the
vacuum pump will be necessary and add a small quantity
of Freon to the system, if vacuum should not be obtained
(pressure gauge can't fall to 1 atmosphere.), start the
refrigeration unit and find the leakage with the special
leak-finder. When the defective soldering point is visible,
re-do it after opening the extension tube valve and
reestablishing the normal outside pressure inside the
group.
Because the melted alloy is sucked into the tubes and
block them, the pressure must be rebalanced when
vacuum is in the system in soldering. As soon as the
vacuum operation is over, add the quantity in grams of R-
12 to the refrigeration system. Remember that every
system has an exact quantity of R-12 with a tolerance of
-+5grams than can be added. (Figure 5)
1 TO THED
TY7L'TNDE7RRAT,ON[]
SYSTEM
Figure 5
Before performing this operation (if the vacuum pump and
refilling cylinder are connected), make sure that the valve
placed between the vacuum pump and refilling tube are
closed to keep the Freon for adding to the system. (Figure 6)
FILLING ORD VALVE TO BE []
_ CHARGE TUBE OPENED WHEN []
REFILLING
_L k_
TO THE[] TO THE []
REFRIGERATIOND CHARGE[]
SYSTEM CYLINDER
TO THED VALVE TO BE[]
VACUUM[ CLOSEDD
PUMP AFTER VACUUM
Figure 6
In addition, check the graduated scale on the cylinder for
the quantity of R-12 to be added, for example, if we have
750 grams of Freon in the cylinder and must add 165
grams to the group, this amount will be reached when R-12
has dropped to 585 grams, remembering that the indicator
shows a lower limit of meniscus. Do this after choosing the
scale corresponding to the gas pressure different scales
reported as the same gas pressure indicated by the
pressure gauge on the top of the column.
To make R-12 flow into the system, open the valve placed
at the base of the cylinder and connected to the filling tube.
The amount of Freon cannot be added to the system all at
once because it may cause a blocking of motor-compressor.
Therefore, proceed by adding original quantity of about
20-30 grams and close the valve immediately.
The pressure rises and the motor-compressor must start,
sucking the gas and making the pressure go down again.
Regulate the valve again, maintaining the same manner
until reaching the quantity of R-12 established for the
system being charged. When the system is running, the
suction pressure must be stabilized from 0.30 to 0.6
atmosphere.
-4-

AIR RECHARGING IN COMPRESSOR
Test the refrigeration system by connecting it electrically
before refilling operation. This is necessary to ascertain the
function of the motor-compressor and identify the defects
immediately. If the defects have been found, empty the old
system of eventual R134a residue by breaking off the end
of the extension piece at its narrow point. (Figure 1)
Replace the filter and any damaged components. Unsolder
and pull off the piece remaining inside the service tube and
then attach an extension completely with male Hansen and
last, solder it to the same tube again. (Figure 2)
It is necessary to execute the soldering operation with
valve open so that the fumes caused by oil residue can
come out freely without blowholes between two tubes
during heating the point to be soldered.
The extension fitted with the male Hansen is connected to
the female fitting of the vacuum pump tube. (Figure 3)
Air evacuating from the system begins as soon as the
pump starts. The refrigeration system must be kept under
vacuum until the reading on the low-pressure gauge
indicates vacuum (0 absolute, -1 atm., -760 mm hg) in any
case it is advisable to keep the pump running for about
60 minutes. (Figure 4)
POINT TO BEB
BROKEN
CHARGE TUBED FEMALEC
EXTENSION HANSEN
MALE£]
HANSEN
SERVICE TUBEB SOLDERINGE]
EXTENSION POINT
Figure 1Figure 2
GAUGE
Figure 3 Figure 4
-5-

In case that a considerable leakage occurs and to stop the
vacuum pump will be necessary and add a small quantity
of Freon to the system, if vacuum should not be obtained
(pressure gauge can't fall to 1 atmosphere.), start the
refrigeration unit and find the leakage with the special
leak-finder. When the defective soldering point is visible,
re-do it after opening the extension tube valve and
reestablishing the normal outside pressure inside the
group.
Because the melted alloy is sucked into the tubes and
block them, the pressure must be rebalanced when
vacuum is in the system in soldering. As soon as the
vacuum operation is over, add the quantity in grams of
R134a to the refrigeration system. Remember that every
system has an exact quantity of R134a with a tolerance of
-+5grams than can be added. (Figure 5)
TO THED
R-134a CYLINDER
_-__ TO THEE]
REFRIGERATION[]
SYSTEM
Figure 5
Before performing this operation (if the vacuum pump and
refilling cylinder are connected), make sure that the valve
placed between the vacuum pump and refilling tube are
closed to keep the Freon for adding to the system. (Figure 6)
FILLING ORB VALVE TO BE D
_ CHARGE TUBE OPENED WHEN []
REFILLING
TO THE[] TO THE []
REFRIGERATION[] CHARGED
SYSTEM CYLINDER
TO THEE VALVE TO BED
VACUUM[ CLOSEDD
PUMP AFTER VACUUM
Figure 6
In addition, check the graduated scale on the cylinder for
the quantity of R134a to be added, for example, if we have
750 grams of Freon in the cylinder and must add 165
grams to the group, this amount will be reached when
R134a has dropped to 585 grams, remembering that the
indicator shows a lower limit of meniscus. Do this after
choosing the scale corresponding to the gas pressure
different scales reported as the same gas pressure
indicated by the pressure gauge on the top of the column.
To make R134a flow into the system, open the valve
placed at the base of the cylinder and connected to the
filling tube. The amount of Freon cannot be added to the
system all at once because it may cause a blocking of
motor-compressor. Therefore, proceed by adding original
quantity of about
20-30 grams and close the valve immediately.
The pressure rises and the motor-compressor must start,
sucking the gas and making the pressure go down again.
Regulate the valve again, maintaining the same manner
until reaching the quantity of R134a established for the
system being charged. When the system is running, the
suction pressure must be stabilized from 0.10 to 0.4
atmosphere.
-6-

1. SPECIFICATIONS
1-1 GR-151
ITEMS
DOOR TYPE
NET CAPACITY
CONDENSER TYPE
DEFROSTING SYSTEM
TEMPERATURE CONTROL
INSULATION DOOR
CABINET
SPECIFICATIONS
1DOOR
124 l
WALL CONDENSER
(FLUSH BACK)
MANUAL
KNOB DIAL
POLYURETHANE
POLYURETHANE
ITEMS
EVAPORATOR
DIMENSION
NET WEIGHT
REFRIGERANT
LUBRICANT
LUBRICANT VS Series
COMPRESSOR
NS Series
COMPRESSOR
SPECIFICATIONS
ROLL BOND TYPE
484(W)X850(H)X549(D)mm
30 Kg
R_12 (80g)
R-12(80g) R-134a(95g)
HTS*150 FREOL (z22G
(200cc) (200cc)
HTS*150 FREOL (z22G
(180cc) (180cc)
2. PARTS IDENTIFICATION
EVAPORATOR(Door Inside) __
- The heart of the refrigerator. \4,,\
- It evaporates the refrigerant \\\
fluid and thereby absorbs \\
heat from the surrounding. \
ICE CUBETRAY(DoorInside)
Ice cube is easy to remove
from the tray
THERMOSTAT
Regulates the operation of
the motor and controlls the
temperature inside the
refrigerator.
DRIP TRAY
Catches the water that
drips off the evaporator
when defrosting.
PLASTIC COATED
SHELVES
Have full width and can
slide out,
GLASS LID & VEGETABLE
CONTAINER
NOTE : This is a basic model. The shape of refrigerator is subject to change.
3AN
Keeps any kinds of bottles.
- Tight fitting door seal
keeps all the cooling
power locked inside.
- No hooks or latches.
-7-

3. DISASSEMBLY
A. DOOR
1. Loosen 3 screws holding an upper hinge to separate the
door body. (Figure 7)
Figure 7
B. THERMOSTAT
1. Seperator feeler of thermostat from evaporator.
2. Loosen 1 screw holding the case to remove the Thermo
cover. (Figure 9)
Figure 8 Figure 9
C. COMPRESSOR AND PTC
1. Remove Protector Cover, Power Cord and Lead Wire
first. (Figure 11)
2. Separate OLR
3. Separate PTC.
4. Remove the Compressor Base by loosening 4 bolts
fixed to base plate of the set. (Figure 12)
Figure 11 Figure 12
5. Remove the Compressor by loosening 2 earth screws
next to Compressor.
NOTE : Replace the Compressor, after peeling off
painted part of earth terminal.
• Compressor inhales the gas evaporated from Evaporator
and condenses this gas and then delivers to Condenser.
• PTC is abbreviation of Positive Temperature Coefficient
and is attatched to the Compressor, and operates motor.
• OLP prevents Motor coil from being started inside
Compressor.
• Do not turn the Adjust Screw of OLP in any way for
normal operation of OLR
3. Pull Knob DiaL(Figure 8)
4. Pull out thermostat in the thermostat cover, and
disconnecting lead wires. (Figure 10)
NOTE : Replace a proper specification new thermostat.
Figure 10
-8-

2000.03.13 100/70
CIRCUIT DIAGRAM
BK
THERMOSTAT
Y"
_, i i GN(GI_.)
_l 4N-I
BL
BK
BL_ _ __C_IOMPRESSOR
P.T.CSTARTER
YL :YELLOW
BK:BLACK
BL:BLUE
GN:GREEN
PK:PINK
THE PLUG TYPE ON CIRCUIT DIAGRAM IS SUBJECT
TO CHANGE IN DIFFRENT LOCALTIES. 3854,JD1009E

TROUBLESHOOTING
DEFECT CAUSE REMEDY
GROUP PARTIALLY
OR COMPLETELY
OUT OF
REFRIGERANT
CHARGE
EXCESSIVELY
FULL
HUMIDITY IN THE
SYSTEM
PRESENCE OFAIR
IN THE SYSTEM
BLOCKED
CAPILLARY
MOTOR-
COMPRESSOR
SHOR%CIRCUITED
OR BLOCKED
MOTOR-
COMPRESSOR
DOSE NOT
COMPRESS
NOISY MOTOR-
COMPRESSOR
EFFECT
Evaporatordose notfrost even
though motor-compressorruns
continually.
This defectisindicatedby the
presence of water outside
refrigeratornearthe motor caused
by formationsof ice onthe return
tube.
This defectisindicatedby the partial
frostingof the evaporatorand by
continualdefrostingcycles
determinedby the interruptionof the
flow of gas on the evaporator.The
motor compressorkeeps running.
Poor performanceof the refrigerant
system which is indicated:on the
evaporatorwith a slight frost which
dose not freezeand an excessive
overheatingof the condenserand
motor-compressor.
Becauseof the lackof circulation
Freoninthe system, thereis no
frostingof the evaporator,while a
slight overheatingof the first spiral
of the condenseris noted.
Thesystem dose notwork andthe
"clixson"intervenesinterrupting
deliveryto the motor-compressor.
Nofrost formson the evaporator
even if the motor-compressoris
apparentlyrunning regulary.
In case of mechanicalfailurein the
motor-compressorthere in an
excessivenoisewhen the systemis
functioning:in casea suspension
springis unhooked,bangingwill be
heard and therewill be especially
strong vibrationswhen the system
starts up and stops.
An emptyrefrigerantsystem
indicates a leakageof R_2.This loss
is generallyto be lookedfor at the
soldering pointsconnectingthe
variouscomponentsor in an
eventualhole in the evaporator
made by the user.
If in the refrigerantsystema quantity
of R_2is introducedwhich is greater
than that indicated,the excess gas
dose net terminateits expansionin
the evaporatorbut proceedsintothe
returntube.
The refrigerantsystemis humid
when thereis a small percentageof
water present which, notcompletely
retainedby the dehydratorfilter,
enters intocirculationwiththe Freen
and freezes at the capillaryexit in
the evaporator.
There is air in a refrigeratingsystem
when duringthe filling phase
vacuum is not effectedor it is not
adequatelydone.
Eventualimpuritiescontained inthe
Freonor in the componentsof the
refrigerationsystem before
assemblyand not retained bythe
filter can obstruct the capillary.
In case of short circuit,the
breakdownis dueto the electric
winding: if blocked,there is a
mechanicalfailure in the motor-
compressor.
In this casethere is a mechanical
failure inthe diaphramvalves which:
remainingcontinuallyopen, do not
permit the pistonto suckand
compressorthe which
consequentelydose notcirculate in
the system.
The causeof the excessivenoiseis
normallyto be soughtfor in a
mechanical breakdown, and only
rarely in the unhookingof one of the
suspensionsprings.
Leakagemust be eliminatedby
resolderingthedefectivepoint or
substitutingthe damaged
evaporator.
Thesystemmust be emptiedand
subsequentlyrefilled introducingthe
correctquantityof R_2.
Thesystemmust be emptiedand
then refilledafter eliminatingthe
humidity.
Groupmust be drained and
subsequentlyrefilled aftercarefully
creatingvacuum.
Torestorethe systemit must be
emptied,substitutethe capillaryor
theevaporatorentirely in casethe
capillaryiscoaxialwith respectto
the returntube, then refill it.
Themotor-compressormust be
replacedand then proceed with
refilling.
Themotor-compressormust be
replacedand then proceed with
refilling.
Themotor-comprossormust be
substitutedand then proceedwith
the refilling.
-10-

NO COOLING
The Compressor ]__
doesn't run.
Check if the current I_
flows at the contacting Poor contacting point
point of the Thermostat.
tcheckthecurrentI___,tShorted
-_ flowing of starting Broken
system.
Check if the current
"_) flows at the main coil of Coil shorted
the Compressor.
H
H
H
Replace the
Thermostat.
Replace the device.
Replace the
Compressor.
.___. Check the components
on the main circuit. _ Replace the
components. J
Poor running of the
Compressor. Measure the starting I_ H
voltage. Low voltage
Check if the current _4_ H
flows at the contacting Poor contacting point
point of the starting and broken
system.
tChoc if' eco rent H oo'aoe' e
"--) flowing of the sub coil of Shorted Compressor.
the Compressor.
Increase the voltage.
Replace the device.
t ls the current amount of I.I The coil of the I.I Repair the
the electric components i_ Compressor Motor is _1 Compressor.
normal? worn out.
Compressor runs.
I i
Frost doesn't form at the I ,J
Evaporator when
operating set for more
than 30 min.
Refrigerant leaks. H
Poor compressing.
Repair the
Compressor.
-11 -

COMPRESSOR AND ANOTHER ELECTRIC COMPONENTS
[_ Power Source I
Separate the PTC-STARTER from
the Compressor and measure the
voltage between M and C of the
Compressor.
The applied voltage is not in the
range of Rating Voltage _+10%.
_[ qual to the applied
voltage. (Rating
voltage _+10%)
H dvice the customer
to use in the fixed
range.
Check the
resistance of the
Compressor Motor. Test the resistance among
M-C, S-C, and M-S.
Replace the Compressor.
YES
11
[_ Check the I I Test the resistance of the both
resistance of the J_l terminals in the PTC-STARTER.
PTC. YES ,[_
Check OLR
NO
Check if applying a 1._
regular OLR
NO
Replace the
PTC-STARTER.
OLP works within 30 sec.
in forcible OLP operation
by turning instant power on
and off. I
YES ,_.
NO ,_ Replace OLP.
f
Check the
starting state.
Measure minimum starting voltage
after checking steps 1-3 above.
And measure the pressure balance
of the PTC with the interval of
more than 5 min.
._ Starts at the voltage
of 85% below. Normal.
Starts at the voltage of
more than 90%. ____ Check the starting
state at the regular
voltage above.
,_NO
Replace the PTC.
Normal. J

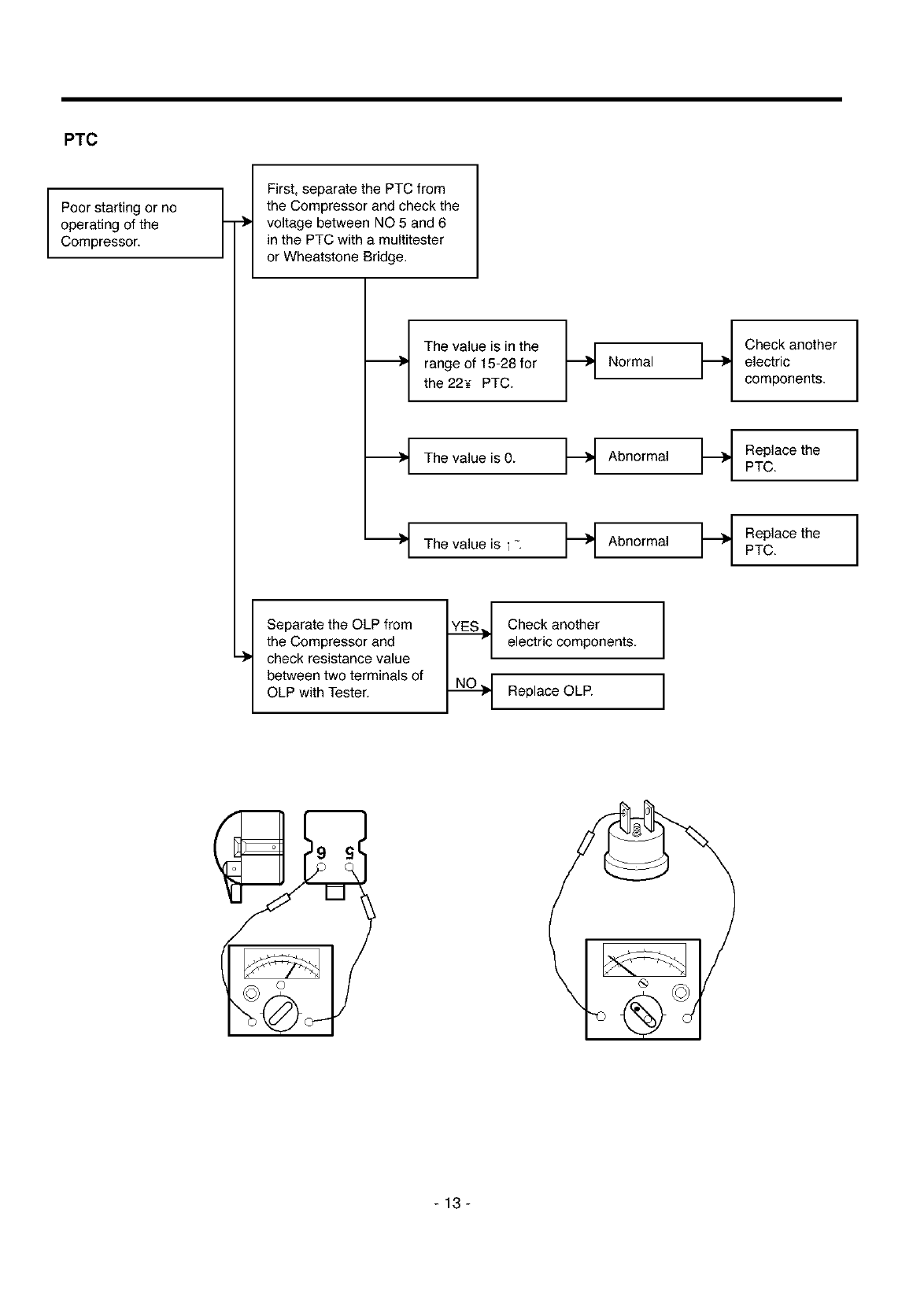
PTC
Poor starting or no
operating of the
Compressor.
First, separate the PTC from
the Compressor and check the
voltage between NO 5 and 6
in the PTC with a multitester
or Wheatstone Bridge.
._ The value is in the
range of 15-28 for Normal
the 22¥ PTC.
_-_ The value is 0. H
"_ The value is i -. _'_
.-.)
Separate the OLP from
the Compressor and
check resistance value
between two terminals of
OLP with Tester.
Abnormal
Abnormal
YE_ Check anotherelectric components.
"-'N-'Q--_ Replace OLP" l
F4
Check another
electric
components.
Replace the
PTC.
Replace the
PTC.
-13-

5. EXPLODED VIEW
I
-14-
