Lenbrook C658 BluOS STREAMING DAC User Manual
Lenbrook Industries Limited BluOS STREAMING DAC Users Manual
Lenbrook >
Users Manual

© NAD C 658
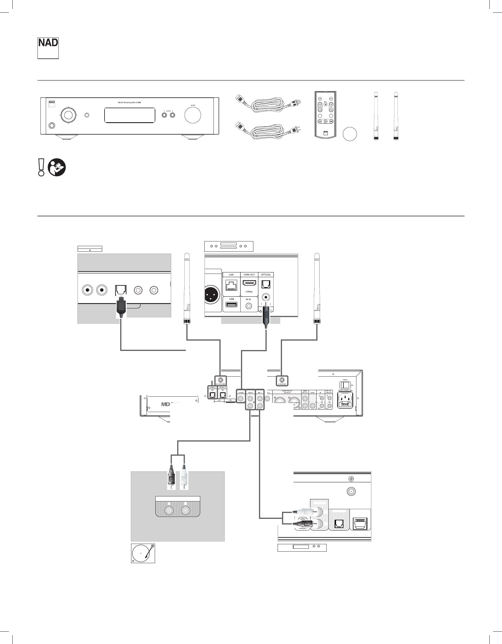
®C 658 BluOS Streaming DAC
Quick Setup Guide
2 CHANNEL AUDIO OUT
UNBALANCED
R BALANCED
DIGITAL AUDIO OUTPUT
AES/EBU
S-VIDEO OUT
L BALANCED
L
R
POWER
ON
AUDIO OUT
L R
HDMI OUT1 HDMI OUT2 HDMI OUT1 HDMI OUT2
12V IN
12V OUT
DIGITAL AUDIO OUT
OPTICAL COAXIAL
12V IN
12V OUT
DIGITAL AUDIO OUT
OPTICAL COAXIAL
POWER
ON
100-240V ~ 50/60Hz
DVI OUT DISPLAY USB USB LAN DISPLAY USB LANFIREWIREFIREWIRE USB HEADPHONES MIC
AUDIO OUT
SUBW
OUT
COAX
OUT
OPTICAL
OUT
OPTICAL IN/
ANALOG IN
TRIGGER
OUT
L R
© NAD C 658
1.
AMP 3
BAS SDIM
+
CR2025
nadelectronics.com/product/c-658-BluOS-dac
PHONO OUT
LR
© NAD C 446
FM
ANTENNA
GND AM
DAB
AUDIO OUT
DIGITAL OUT
LAN
RS232
MP DOCK
+12V
TRIGGER
IN
POWER
100~240V – 50/60Hz
ON
IR IN
DATA PORT
L
R
WIFI
© NAD C 658
© NAD C 658
© NAD C 658
© NAD C 658
© NAD C 658
© NAD C 658
C658_QS_v03.indd 1 03/09/2018 21:46

©2018 NAD ELECTRONICS INTERNATIONAL, A DIVISION OF LENBROOK INDUSTRIES LIMITED
All rights reserved. NAD and the NAD logo are trademarks of NAD Electronics International, a division of Lenbrook Industries Limited.
No part of this publication may be reproduced, stored or transmitted in any form without the written permission of NAD Electronics International.
C658_QS_V03 - 09/18
© NAD C 658
© NAD C 658
© NAD C 658
2.
3.
2 CHANNEL AUDIO OUT
UNBALANCED
R BALANCED L BALANCED
L
R
POWER
ON
POWER
ON
100-240V ~ 50/60Hz
AUDIO OUT
L R
LOW LEVEL
INPUT FROM
PREAMP
HIGH LEVEL INPUT
FROM RECEIVER
LOW LEVEL
OUTPUT TO
PREAMP
LEFT
LEFT
+
–
+
–
RIGHT
RIGHT
+–
LFE INPUT LFE OUTPUT
DVI OUT DISPLAY USB USB LAN
DISPLAY USB LAN
FIREWIREFIREWIRE USB HEADPHONES MIC
AUDIO OUT SUBW
OUT
COAX
OUT
OPTICAL
OUT
OPTICAL IN/
ANALOG IN
TRIGGER
OUT
L R
© NAD C 658
© NAD C 658
© NAD C 658
© NAD C 658
© NAD C 658
1
2
© NAD C 658
3 54
C658_QS_v03.indd 2 03/09/2018 21:46

SAVE THESE INSTRUCTIONS FOR LATER USE.
FOLLOW ALL WARNINGS AND INSTRUCTIONS MARKED ON THE
EQUIPMENT.
• Read instructions - All the safety and operating instructions should be read
before the product is operated.
• Retain instructions - The safety and operating instructions should be
retained for future reference.
• Heed Warnings - All warnings on the product and in the operating
instructions should be adhered to.
• Follow Instructions - All operating and use instructions should be followed.
• Cleaning - Unplug this product from the wall outlet before cleaning. Do not
use liquid cleaners or aerosol cleaners. Clean only with dry cloth.
• Attachments - Do not use attachments not recommended by the product
manufacturer as they may cause hazards.
• Water and Moisture - Do not use this product near water-for example, near a
bath tub, wash bowl, kitchen sink, or laundry tub; in a wet basement; or near a
swimming pool; and the like.
• Accessories - Do not place this product on an unstable cart, stand, tripod,
bracket, or table. The product may fall, causing serious injury to a child or adult
and serious damage to the product. Use only with a cart, stand, tripod, bracket,
or table recommended by the manufacturer, or sold with the product. Any
mounting of the product should follow the manufacturer’s instructions, and
should use a mounting accessory recommended by the manufacturer.
• A product and cart combination should be moved with care. Quick
stops, excessive force, and uneven surfaces may cause the product
and cart combination to overturn.
• Ventilation - Slots and openings in the cabinet are provided for ventilation
to ensure reliable operation of the product and to protect it from overheating.
These openings must not be blocked or covered. The openings should never
be blocked by placing the product on a bed, sofa, rug, or other similar surface.
This product should not be placed in a built-in installation such as a bookcase
or rack unless proper ventilation is provided or the manufacturer’s instructions
have been adhered to.
• Power Sources - This product should be operated only from the type of
power source indicated on the marking label and connected to a MAINS
socket outlet with a protective earthing connection. If you are not sure of the
type of power supply to your home, consult your product dealer or local power
company.
The primary method of isolating the amplier from the mains supply is to
disconnect the mains plug. Ensure that the mains plug remains accessible at all
times. Unplug the AC power cord from the AC outlet if the unit will not be used
for several months or more.
The socket-outlet should be installed near the equipment and be easily
accessible.
• Grounding or Polarization - This product may be equipped with a polarized
alternating-current line plug (a plug having one blade wider than the other).
This plug will t into the power outlet only one way. This is a safety feature. If
you are unable to insert the plug fully into the outlet, try reversing the plug. If
the plug should still fail to t, contact your electrician to replace your obsolete
outlet. Do not defeat the safety purpose of the polarized plug.
• Power Cord Protection - Power-supply cords should be routed so that they
are not likely to be walked on or pinched by items placed upon or against
them, paying particular attention to cords at plugs, convenience receptacles,
and the point where they exit from the product.
• Outdoor Antenna Grounding - If an outside antenna or cable system is
connected to the product, be sure the antenna or cable system is grounded
so as to provide some protection against voltage surges and built-up static
charges. Article 810 of the National Electrical Code, ANSI/NFPA 70, provides
information with regard to proper grounding of the mast and supporting
structure, grounding of the lead-in wire to an antenna discharge unit, size
of grounding conductors, location of antenna discharge unit, connection to
grounding electrodes, and requirements for the grounding electrode.
• Lightning - For added protection for this product during a lightning storm, or
when it is left unattended and unused for long periods of time, unplug it from
the wall outlet and disconnect the antenna or cable system. This will prevent
damage to the product due to lightning and power line surges.
• Power Lines - An outside antenna system should not be located in the vicinity
of overhead power lines or other electric light or power circuits, or where it
can fall into such power lines or circuits. When installing an outside antenna
system, extreme care should be taken to keep from touching such power lines
or circuits as contact with them might be fatal.
• Overloading - Do not overload wall outlets, extension cords, or integral
convenience receptacles as this can result in a risk of re or electric shock.
• Object and Liquid Entry - Never push objects of any kind into this product
through openings as they may touch dangerous voltage points or short-out
parts that could result in a re or electric shock. Never spill liquid of any kind on
the product.
WARNING: THE APPARATUS SHOULD NOT BE EXPOSED TO DRIPPING OR
SPLASHING, AND OBJECTS FILLED WITH LIQUIDS, SUCH AS VASES, SHOULD NOT
BE PLACED ON THE APPARATUS. AS WITH ANY ELECTRONIC PRODUCTS, USE CARE
NOT TO SPILL LIQUIDS INTO ANY PART OF THE SYSTEM. LIQUIDS CAN CAUSE A
FAILURE AND/OR A FIRE HAZARD.
• Damage Requiring Service - Unplug this product from the wall outlet and
refer servicing to qualied service personnel under the following conditions:
• When the power-supply cord or plug is damaged.
• If liquid has been spilled, or objects have fallen into the product.
• If the product has been exposed to rain or water.
• If the product does not operate normally by following the operating
instructions. Adjust only those controls that are covered by the operating
instructions as an improper adjustment of other controls may result in
damage and will often require extensive work by a qualied technician to
restore the product to its normal operation.
• If the product has been dropped or damaged in any way.
• When the product exhibits a distinct change in performance-this indicates
a need for service.
• Replacement Parts - When replacement parts are required, be sure the
service technician has used replacement parts specied by the manufacturer
or have the same characteristics as the original part. Unauthorized
substitutions may result in re, electric shock, or other hazards.
• Safety Check - Upon completion of any service or repairs to this product, ask
the service technician to perform safety checks to determine that the product
is in proper operating condition.
• Heat - The product should be situated away from heat sources such as
radiators, heat registers, stoves, or other products (including ampliers) that
produce heat.
• Battery Disposal - When disposing of used batteries, please comply with
governmental regulations or environmental public instruction’s rules that apply
in your country or area. Batteries (battery pack or batteries installed) must not
be exposed to excessive heat such as sunshine, re or the like.
WARNING
• To reduce the risk of re or electric shock, do not expose this product to rain or
moisture.
• Main plug is used to disconnect device and it should remain readily operable
during intended use.
• Changes or modications to this equipment not expressly approved by the
party responsible for compliance could void the user’s authority to operate this
equipment.
CAUTION
• To prevent electric shock, match wide blade of plug to wide slot, fully insert.
• Danger of explosion if battery is incorrectly replaced. Replace only with the
same or equivalent type.
• Marking and rating plate are located at the back or bottom of the apparatus.
IMPORTANT SAFETY INSTRUCTIONS
Safety_pages_v06_185.indd 2 07/11/2018 18:37

RESPONSIBLE PARTY
Lenbrook Industries Limited
633 Granite Court, Pickering
Ontario, Canada L1W 3K1
T: +1 (905) 831-6555
NOTE
This equipment has been tested and found to comply with the limits for a Class
B digital device, pursuant to Part 15 of the FCC Rules. These limits are designed
to provide reasonable protection against harmful interference in a residential
installation. This equipment generates, uses and can radiate radio frequency energy
and, if not installed and used in accordance with the instructions, may cause
harmful interference to radio communications. However, there is no guarantee that
interference will not occur in a particular installation. If this equipment does cause
harmful interference to radio or television reception, which can be determined
by turning the equipment o and on, the user is encouraged to try to correct the
interference by one or more of the following measures:
• Reorient or relocate the receiving antenna.
• Increase the separation between the equipment and receiver.
• Connect the equipment into an outlet on a circuit dierent from that to which
the receiver is connected.
• Consult the dealer or an experienced radio/ TV technician for help.
FCC RF RADIATION EXPOSURE STATEMENT
Caution: To maintain compliance with the FCC’s RF exposure guidelines, place the
unit at least 20cm from nearby persons.
CAN ICS-3 (B)/NMB-3(B)
This device complies with Industry Canada Licence-exempt RSS-standard(s).
Operation is subject to the following two conditions:
1 this device may not cause Interference, and
2 this device must accept any interference, including interference that may
cause undesired operation.
CAUTION REGARDING PLACEMENT
To maintain proper ventilation, be sure to leave a space around the unit (from the
largest outer dimensions including projections) than is equal to, or greater than
shown below.
• Left and Right Panels: 10 cm
• Rear Panel: 10 cm
• Top Panel: 10 cm
WARNING: IF THIS PRODUCT IS USED AT 240VAC, A SUITABLE
ATTACHMENT PLUG SHOULD BE USED.
THE EXCLAMATION POINT WITHIN AN EQUILATERAL TRIANGLE IS
INTENDED TO ALERT THE USER TO THE PRESENCE OF IMPORTANT
OPERATING AND MAINTENANCE (SERVICING) INSTRUCTIONS IN THE
LITERATURE ACCOMPANYING THE APPLIANCE.
THE LIGHTNING FLASH WITH ARROWHEAD SYMBOL, WITHIN AN
EQUILATERAL TRIANGLE, IS INTENDED TO ALERT THE USER TO THE
PRESENCE OF UNINSULATED “DANGEROUS VOLTAGE” WITHIN THE
PRODUCT’S ENCLOSURE THAT MAY BE OF SUFFICIENT MAGNITUDE
TO CONSTITUTE A RISK OF ELECTRIC SHOCK TO PERSONS.
NOTES ON ENVIRONMENTAL PROTECTION
At the end of its useful life, this product must not be disposed of with
regular household waste but must be returned to a collection point
for the recycling of electrical and electronic equipment. The symbol on
the product, user’s manual and packaging point this out.
The materials can be re used in accordance with their markings.
Through re-use, recycling of raw materials, or other forms of recycling of old
products, you are making an important contribution to the protection of our
environment. Your local administrative oce can advise you of the responsible
waste disposal point.
INFORMATION ABOUT COLLECTION AND DISPOSAL OF WASTE BATTERIES
(DIRECTIVE 2006/66/EC OF THE EUROPEAN PARLIAMENT AND THE COUNCIL
OF EUROPEAN UNION) (FOR EUROPEAN CUSTOMERS ONLY)
Batteries bearing any of these symbols indicate that
they should be treated as “separate collection” and not
as municipal waste. It is encouraged that necessary
measures are implemented to maximize the separate
collection of waste batteries and to minimize the
disposal of batteries as mixed municipal waste.
End-users are exhorted not to dispose waste batteries
as unsorted municipal waste. In order to achieve a high
level of recycling waste batteries, discard waste batteries
separately and properly through an accessible collection
point in your vicinity. For more information about collection and recycling of waste
batteries, please contact your local municipality, your waste disposal service or the
point of sale where you purchased the items.
By ensuring compliance and conformance to proper disposal of waste batteries,
potential hazardous eects on human health is prevented and the negative
impact of batteries and waste batteries on the environment is minimized, thus
contributing to the protection, preservation and quality improvement of the
environment.
IMPORTANT SAFETY INSTRUCTIONS
Safety_pages_v06_185.indd 3 07/11/2018 18:37

CONSERVER CES INSTRUCTIONS POUR UN USAGE ULTÉRIEUR.
SUIVRE TOUS LES AVERTISSEMENTS ET TOUTES LES INSTRUCTIONS
MARQUÉS SUR L’ÉQUIPEMENT.
· Lire les instructions - Toutes les consignes de sécurité et les instructions
d’utilisation doivent être lues avant de faire fonctionner le produit.
· Conserver les instructions - Les consignes de sécurité et les instructions
d’utilisation doivent être conservées pour un usage ultérieur.
· Respecter les avertissements - Tous les avertissements portés sur les pro-
duits et dans les instructions d’utilisation doivent être respectées.
· Suivre les instructions - Toutes les instructions opérationnelles et d’utilisation
doivent être suivies.
· Nettoyage - Débrancher ce produit de la prise de courant mural avant tout
nettoyage. N’utilisez aucun nettoyant liquide ou aérosol. Utilisez uniquement
un chion sec pour le nettoyer.
· Fixations - Ne pas utiliser de dispositifs de xation non recommandés par le
fabricant du produit car ils pourraient engendrer des risques.
· Eau et humidité - Ne pas utiliser ce produit en présence d’eau ; par exemple,
à proximité d’une baignoire, d’un lavabo, d’un évier ou d’une bassine ; dans un
endroit humide ; ou près d’une piscine ou d’un bassin apparenté.
· Accessoires - Ne pas poser ce produit sur un chariot, un support, un trépied,
une console ou une table instable. L’appareil risquerait de tomber, provoquant
des blessures graves chez un enfant ou un adulte et pourrait lui-même subir de
sérieux dommages. Utilisez exclusivement un chariot, un support, un trépied,
une console ou une table préconisés par le fabricant ou vendus avec l’appareil.
Toute xation du produit doit être réalisée selon les instructions du fabricant, et
à l’aide d’un accessoire de xation recommandé par ce fabricant.
· L’ensemble d’un produit posé sur un chariot doit être déplacé avec
précautions. Des arrêts brutaux, une force excessive et des surfaces
irrégulières peuvent provoquer le renversement de l’ensemble pro-
duit-chariot.
· Ventilation - Les fentes et ouvertures du boîtier sont prévues pour la venti-
lation, pour assurer un fonctionnement able du produit et pour le protéger
contre la surchaue. Il ne faut pas les bloquer ou les couvrir. Ces ouvertures
ne doivent donc pas être obstruées ou couvertes. Elles ne doivent jamais être
obstruées en posant le produit sur un lit, un canapé, sur de la moquette ou sur
toute autre surface similaire. Ce produit ne doit pas être installé dans un sys-
tème intégré comme dans une étagère de bibliothèque sauf si une ventilation
adéquate est assurée ou si les instructions du fabricant ont été respectées.
· Sources d’alimentation - Ce produit doit obligatoirement être alimenté par
une source du type indiqué sur l’étiquette et connecté à une prise de terre
SECTEUR. Si le type d’alimentation du domicile n’est pas certain, consulter le
revendeur ou la compagnie distributrice d’électricité.
La méthode la plus radicale pour isoler le préamplicateur de sa source
d’alimentation secteur est de le débrancher de la prise murale. . S’assurer que
cette prise est accessible à tout moment. Débrancher le cordon d’alimentation
secteur de la prise murale si l’appareil ne doit pas être utilisé pendant une
longue période de temps (plusieurs mois et plus).
La prise d’alimentation secteur doit se situer près de l’appareil et doit être
facilement accessible.
· Mise à la terre ou polarisation - Ce produit peut être équipé d’une che
d’alimentation en courant alternatif polarisée (une che ayant une broche plus
large que l’autre). Dans ce cas, cette che ne se branchera à la prise murale que
dans un seul sens. Il s’agit d’une mesure de sécurité. Si la che ne peut s’insérer
à fond dans la prise murale, essayé de la retourner. Si la che ne s’insère tou-
jours pas, contacter un électricien pour remplacer l’ancienne prise murale. Ne
jamais contrarier la fonction de sécurité de la che polarisée.
· Protection du cordon d’alimentation secteur - Les cordons d’alimentation sec-
teur doivent être acheminés de telle sorte qu’ils ne soient pas piétinés ou pincés par
des éléments posés dessus ou contre eux, en faisant particulièrement attention aux
cordons aux niveaux des ches, des prises murales et du point de sortie du produit.
· Mise à la terre des antennes extérieures - Si une antenne ou un système de
câble extérieur est connecté au produit, s’assurer que l’antenne et le système
de câble est relié à la terre an d’assurer une protection contre les surtensions
et les charges électrostatiques. L’Article 810 du National Electrical Code (NEC),
ANSI/NFPA 70, contient des informations concernant la mise à la terre correcte
du mât et de la structure porteuse, la mise à la terre du câble d’amenée sur
un dispositif de décharge d’antenne, le calibre des câbles de mise à la terre,
l’emplacement du dispositif de décharge d’antenne, le branchement aux
électrodes de mise à la terre et les exigences concernant les électrodes de mise
à la terre.
· Protection contre la foudre - An d’ajouter une protection supplémentaire de ce
produit pendant un orage, ou lorsque ce produit est laissé sans attention et inutilisé
pendant une longue période de temps, il est recommandé de le débrancher de la
prise murale et de débrancher l’antenne ou le système de câble. Cela évitera d’en-
dommager le produit en cas d’orage ou de surtensions sur l’alimentation secteur.
· Lignes d’alimentation secteur - Une antenne ne doit en aucun cas être
située au voisinage de lignes d’alimentation aériennes ou autres circuits d’éclai-
rage ou d’alimentation électrique, ou en des endroits où elle peut tomber sur
ces lignes ou ces circuits. Lors de l’installation d’un système d’antenne exté-
rieure, les plus grandes précautions doivent être observées an que l’antenne
n’entre pas en contact avec ces lignes ou ces circuits d’alimentation, car ce
contact serait fatal.
· Surcharge - Ne pas surcharger les prises murales, les cordons prolongateurs
ou les boîtiers à prises multiples car il pourrait en résulter un risque d’incendie
ou d’électrocution.
· Introduction d’objets et de liquides - Ne jamais introduire d’objets d’aucune
sorte dans ce produit à travers ses ouvertures car ils peuvent entrer en contact
avec des points sous tension dangereuse ou court-circuiter diverses parties, ce
qui pourrait provoquer un incendie ou présenter un risque d’électrocution. Ne
jamais répandre de liquide d’aucune sorte sur le produit.
ATTENTION : L’APPAREIL NE DOIT PAS ETRE EXPOSE AU RUISSELLEMENT DE
LIQUIDES OU AUX L’ECLABOUSSURES PAR CEUX-CI ; NE PLACEZ JAMAIS DE RECI-
PIENT (VASE, ETC ...) CONTENANT UN LIQUIDE SUR L’APPAREIL. COMME POUR TOUT
APPAREIL ELECTRONIQUE, FAITES ATTENTION DE NE PAS RENVERSER DE LIQUIDE
SUR UNE PARTIE QUELCONQUE DU SYSTEME. LES LIQUIDES PEUVENT PROVOQUER
UNE PANNE ET/OU REPRÉSENTER UN RISQUE D’INCENDIE.
· Dommages nécessitant une intervention - Débrancher ce produit de la
prise murale et consulter un personnel de maintenance qualié dans les cas
suivants :
· Lorsque le cordon d’alimentation secteur ou sa che est endommagé.
· Si un liquide s’est répandu, ou si des objets sont tombés dans l’appareil.
· Si l’appareil a été exposé à la pluie ou à l’eau.
· Si l’appareil ne fonctionne pas normalement en suivant les instruc-
tions d’utilisation. Ne régler que les commandes mentionnées par les
instructions d’utilisation. Un réglage incorrect des autres commandes peut
provoquer des dommages et nécessitera souvent un travail intensif d’un
technicien qualié pour restaurer l’état normal du produit.
· Si l’appareil est tombé ou a été endommagé d’une manière ou d’une
autre.
· Lorsque l’appareil présente un changement distinctif de ses performances
indiquant qu’une intervention est nécessaire.
· Pièces de rechange - Lorsque des pièces de rechanges sont requises, s’assurer
que le technicien de maintenance a utilisé des pièces de rechange autorisées
par le fabricant ou ayant les mêmes caractéristiques que les pièces d’origine.
Les remplacements non autorisés peuvent produire un incendie, des chocs
électriques ou d’autres risques.
· Contrôle de sécurité - Après achèvement de toute opération de mainte-
nance ou de réparation sur cet appareil, demander au technicien de mainte-
nance d’eectuer des contrôles de sécurité an de déterminer si le produit est
dans des conditions d’utilisation adéquates.
· Chaleur- Ne l’installez pas à proximité de sources de chaleur comme des
radiateurs, des bouches de chaleur, des poêles ou autre appareil (amplicateurs
compris) produisant de la chaleur.
· Élimination des piles usagées - Lorsque vous vous débarrassez des piles
usagées, veuillez-vous conformer aux règles gouvernementales ou aux règles
dénies par les instructions publiques relatives à l’environnement applicables à
votre pays ou à votre région. Les piles ne doivent pas être exposées à de forte
chaleur, tel qu’à la lumière du soleil, au feu ou autres choses de semblable.
AVERTISSEMENT
· Pour réduire le risque d’incendie ou d’électrocution, n’exposez pas cet appareil
à la pluie ou à l’humidité.
· La che d’alimentation secteur sert à déconnecter le dispositif et doit demeu-
rer utilisable durant l’usage prévu.
· Les changements ou les modications apportées à cet équipement qui ne
sont pas approuvés explicitement pourraient invalider le droit de l’utilisateur
d’utiliser cet équipement.
CONSIGNES DE SÉCURITÉ IMPORTANTES
Safety_pages_v06_185.indd 4 07/11/2018 18:37

ATTENTION
· Pour éviter les électrocutions, introduire la lame la plus large de la che dans la
borne correspondante de la prise et pousser jusqu’au fond.
· Il y a un danger d’explosion si la pile est mal remplacée. Remplacez la pile
seulement par une pile d’un même type ou d’un type équivalent.
· Les marquages et la plaquesignalétiquesont situés à l’arrière ou au bas de
l’appareil.
PARTIE RESPONSABLE
Lenbrook Industries Limited
633 Granite Court, Pickering
Ontario, Canada L1W 3K1
T: +1 (905) 831-6333
REMARQUE
Cet appareil a été testé et déclaré conforme aux limites relatives aux dispositifs
numériques de classe B, conformément à la section 15 des réglementations de la
FCC. Ces normes sont destinées à assurer un niveau de protection adéquat contre
les interférences dans les installations résidentielles. Cet équipement produit,
utilise et peut émettre des fréquences radioélectriques et, s’il n’est pas installé ou
utilisé conformément aux directives, peut brouiller les ondes radio. Toutefois, il est
impossible de garantir qu’aucune interférence ne se produira dans une installation
particulière. Si cet équipement brouille la réception des ondes radio et télévision,
ce que vous pouvez déterminer en éteignant et en rallumant l’appareil, nous vous
encourageons à prendre l’une ou plusieurs des mesures correctives suivantes :
· Réorienter ou déplacer l’antenne de réception.
· Augmenter l’écart entre l’équipement et le récepteur.
· Connecter l’équipement à une prise ou à un circuit électrique diérent de celui
auquel est branché le récepteur.
· Consultez votre revendeur ou un technicien de radio/TV expérimenté si vous
avez besoin d’aide.
DECLARATION D’EXPOSITION AUX RADIATIONS RF DE LA FCC
Attention: An de maintenir la conformité aux lignes directrices de la FCC en
matière d’exposition aux RF, l’appareil ne doit pas être placé à moins de 20 cm
d’une personne.
CAN ICS-3 (B)/NMB-3(B)
Cet appareil est conforme aux normes RSS exemptes de licence d’Industrie Canada.
L’exploitation est autorisée aux deux conditions suivantes :
1 cet appareil ne doit pas provoquer d’interférences néfastes, et
2 l’utilisateur de l’appareil doit accepter tout brouillage radioélectrique subi,
même si le brouillage est susceptible d’en compromettre le fonctionnement.
PRECAUTION CONCERNANT L’EMPLACEMENT
An d’assurer une ventilation correcte, faites attention de laisser un espace dégagé
autour de l’appareil. Les dimensions de cet espace (mesurées par rapport à l’en-
combrement maximum l’appareil, y compris les parties saillantes) doivent être au
moins égales aux valeurs indiquées ci-dessous :
· Panneaux gauche et droit : 10 cm
· Panneau arrière: 10 cm
· Panneau supérieur: 10 cm
ATTENTION : SI CE PRODUIT EST UTILISE A 240 V CA, UNE FICHE ADE-
QUATE DOIT ETRE UTILISEE.
LE POINT D’EXCLAMATION DANS UN TRIANGE EQUILATERAL EST
DESTINE A ATTIRER L’ATTENTION DE L’UTILISATEUR SUR LA PRESENCE
D’INSTRUCTIONS IMPORTANTES CONCERNANT L’UTILISATION ET
LA MAINTENANCE DANS LA DOCUMENTATION QUI ACCOMPAGNE
L’APPAREIL.
LE SYMBOLE DE L’ECLAIR FLECHE DANS UN TRIANGLE EQUILATERAL
EST DESTINE A ATTIRER L’ATTENTION DE L’UTILISATEUR SUR LA
PRESENCE DE «TENSIONS DANGEREUSES» NON ISOLEES DANS LE
BOITIER DE L’APPAREIL ET D’AMPLITUDE SUFFISANTE POUR CONSTI-
TUER UN RISQUE D’ELECTROCUTION POUR LES PERSONNES.
REMARQUES SUR LA PROTECTION DE L’ENVIRONNEMENT
Au terme de sa durée de vie, ce produit ne doit pas être jeté avec les
ordures ménagères ordinaires, mais retourné à un point de collecte
pour recyclage des composants électriques et électroniques. Le
symbole sur le produit, sur le manuel d’installation et sur l’emballage
attire l’attention sur ce point.
Les matériaux peuvent être réutilisés en conformité avec leur marquage. Grâce à
la réutilisation et au recyclage des matières premières ou à toute autre forme de
recyclage, vous contribuez de manière importante à la protection de l’environne-
ment. Votre municipalité peut vous indiquer où se situe le point de collecte le plus
proche.
INFORMATIONS CONCERNANT LA COLLECTE ET LE REJET DES PILES
USAGEES (DIRECTIVE 2006/66/EC DU PARLEMENT EUROPEEN ET DU
CONSEIL DE L’UNION EUROPEENNE) (POUR LES CLIENTS EUROPÉENS
SEULEMENT)
Les piles portant l’un de ces symboles indiquent qu’elles
doivent être traitées «séparément» et non comme les
ordures ménagères. Il est instamment recommandé
que des mesures soient prises pour étendre la collecte
séparée des piles usagées et de réduire le rejet de ces
piles dans les ordures ménagères non triées.
Il est instamment demandé aux utilisateurs de ne pas
jeter les piles usagées parmi les ordures ménagères non
triées. An de parvenir à un haut niveau de recyclage
des piles usagées, déposez les séparément et correcte-
ment à un point de collecte accessible dans votre voisinage Pour de plus amples
informations concernant la collecte et le recyclage des piles usagées, veuillez
contacter votre mairie, votre service de collecte des ordures ou le point de vente où
vous avez acheté ces piles.
En observant et en se conformant aux règles de rejet des piles usagées, on réduits
les risques sur la santé humaine et l’impact négatif des piles et des piles usagées sur
l’environnement, contribuant ainsi à la protection, la préservation et à l’amélioration
de la qualité de l’environnement.
CONSIGNES DE SÉCURITÉ IMPORTANTES
Safety_pages_v06_185.indd 5 07/11/2018 18:37

This device complies with Part 15 of the FCC Rules. Operation is subject to the following two conditions:
(1) This device may not cause harmful interference, and
(2) This device must accept any interference received, including interference that may cause undesired operation.
Note: This product has been tested and found to comply with the limits for a Class B digital device, pursuant to Part 15 of the FCC Rules. These
limits are designed to provide reasonable protection against harmful interference in a residential installation. This product generates, uses, and
can radiate radio frequency energy and, if not installed and used in accordance with the instructions, may cause harmful interference to radio
communications. However, there is no guarantee that interference will not occur in a particular installation. If this product does cause harmful
interference to radio or television reception, which can be determined by turning the equipment off and on, the user is encouraged to try to correct
the interference by one or more of the following measures:
—Reorient or relocate the receiving antenna.
—Increase the separation between the equipment and receiver.
—Connect the equipment into an outlet on a circuit different from that to which the receiver is connected.
—Consult the dealer or an experienced radio/TV technician for help.
Please take attention that changes or modification not expressly approved by the party responsible for compliance could void the user’s authority
to operate the equipment.
This equipment should be installed and operated with a minimum distance 20cm between the radiator and your body

This device complies with Industry Canada licence-exempt RSS standard(s). Operation is subject to the following two conditions:
(1) this device may not cause interference, and
(2) this device must accept any interference, including interference that may cause undesired operation of the device.
Le présent appareil est conforme aux CNR d'Industrie Canada applicables aux appareils radioexempts de licence. L'exploitation est autorisée aux
deux conditions suivantes :
(1) l'appareil ne doit pas produire de brouillage, et
(2) l'utilisateur de l'appareil doit accepter tout brouillage radioélectrique subi, même si le brouillage est susceptible d'en compromettre le
fonctionnement.
Under Industry Canada regulations, this radio transmitter may only operate using an antenna of a type and maximum (or lesser) gain approved
for the transmitter by Industry Canada. To reduce potential radio interference to other users, the antenna type and its gain should be so chosen
that the equivalent isotropically radiated power (e.i.r.p.) is not more than that necessary for successful communication.
Conformément à la réglementation d'Industrie Canada, le présent émetteur radio peut
fonctionner avec une antenne d'un type et d'un gain maximal (ou inférieur) approuvé pour l'émetteur par Industrie Canada. Dans le but de réduire
les risques de brouillage radioélectrique à l'intention des autres utilisateurs, il faut choisir le type d'antenne et son gain de sorte que la puissance
isotrope rayonnée équivalente (p.i.r.e.) ne dépasse pas l'intensité nécessaire à l'établissement d'une communication satisfaisante.

The user manual for local area network devices shall contain instructions related to the restrictions mentioned in the above sections, namely that:
(i) the device for operation in the band 5150-5250 MHz is only for indoor use to reduce the potential for harmful interference to co-channel mobile
satellite systems;
(ii) the maximum antenna gain permitted for devices in the bands 5250-5350 MHz and 5470-5725 MHz shall comply with the e.i.r.p. limit; and
(iii) the maximum antenna gain permitted for devices in the band 5725-5825 MHz shall comply with the e.i.r.p. limits specified for point-to-point
and non point-to-point operation as appropriate.
(i)Les dispositifs fonctionnant dans la bande 5150-5250 MHz sont réservés uniquement pour une utilisation à l'intérieur afin de réduire les risques
de brouillage préjudiciable aux systèmes de satellites mobiles utilisant les mêmes canaux.
(ii) le gain d'antenne maximal autorisé pour les appareils dans les bandes 5250-5350 MHz et 5470-5725 MHz doivent respecter le pire limiter; et
(iii) le gain d'antenne maximal autorisé pour les appareils dans la bande 5725-5825 MHz doivent respecter le pire limites spécifiées pour le
point-à-point et l'exploitation non point à point, le cas échéant.
Users should also be advised that high-power radars are allocated as primary users (i.e. priority users) of the bands 5250-5350 MHz and
5650-5850 MHz and that these radars could cause interference and/or damage to LE-LAN devices.
Les utilisateurs de radars de haute puissance sont désignés utilisateurs principaux (c.-à-d., qu'ils ont la priorité) pour les bandes 5250-5350 MHz
et 5650-5850 MHz et que ces radars pourraient causer du brouillage et/ou des dommages aux dispositifs LAN-EL.