Liebert Refrigerator Xdp160Ra Users Manual 16644
XDP160RC to the manual 0fcf2848-72ad-4921-9f3d-1882e8efeaf5
2015-02-09
: Liebert Liebert-Liebert-Refrigerator-Xdp160Ra-Users-Manual-571446 liebert-liebert-refrigerator-xdp160ra-users-manual-571446 liebert pdf
Open the PDF directly: View PDF
.
Page Count: 80
- Important Safety Instructions
- 1.0 Product Description
- 1.1 General Product Information
- 1.2 Equipment Inspection
- 1.3 Equipment Handling
- 2.0 Installation
- 3.0 Piping
- 3.1 European Union Fluorinated Greenhouse Gas Requirements
- 3.2 Connection Sizes
- 3.3 Liebert XDP Interconnection with Liebert XD Cooling Modules
- 3.4 Piping Installation Methods
- 3.5 Piping Details—Shutoff/Isolation Valves
- 3.6 Filling the Pumped Circuit—R-134a
- Table 6 System R-134a charge for a Liebert XDP with any model Liebert XDH/Liebert XDO/Liebert XDV/Liebert XDCF/Liebert XDR
- Table 7 System refrigerant charge for the supply and return mains
- Table 8 R-134a refrigerant charge for hard-piped connector lines to and from any model Liebert XDH/Liebert XDO/Liebert XDV/Liebert XDCF/Liebert XDR
- Table 9 R-134a refrigerant charge for Flex Pipe connector lines to and from any model Liebert XDO/Liebert XDH/Liebert XDV/Liebert XDCF/Liebert XDR
- 3.6.1 Calculating Refrigerant Charge—Example
- 3.7 Checklist for Proper Installation
- 4.0 Liebert iCOM Control—Firmware Version XP1.00.010.STD
- 4.1 Liebert iCOM Components and Functions
- 4.2 Display Lamp Indicators
- 4.3 Navigating Through the Liebert iCOM Display
- 4.4 Changing Liebert iCOM’s Display Settings
- 4.5 Changing Operational Settings
- 4.6 Graphical Data Record
- 4.7 Liebert iCOM User Menu Icons and Legend
- 4.8 Liebert iCOM User Menu Screens
- Figure 31 Setpoints screen
- Spare Parts
- Event Log
- Figure 32 Set Alarms screen
- Figure 33 Sensor Data screen, page 1 of 2
- Figure 34 Sensor Data screen, page 2 of 2
- Figure 35 Display Setup screen
- Figure 36 Module Status screen, page 1 of 20
- Figure 37 Liebert XDV Smart Module Status screen
- Figure 38 Liebert XDH Smart Module Status screen—each bank shown separately
- Figure 39 Liebert XDO Smart Module Status screen
- Figure 40 Total Run Hours screen
- 4.9 Liebert iCOM Service Menu Icons and Legend
- 4.10 Liebert iCOM Service Menu Screens
- Figure 43 Setpoints screen
- Figure 44 Maintenance—Basic Settings screen, page 1 of 7
- Figure 45 Maintenance—Pump 1 Settings screen, page 2 of 7
- Figure 46 Maintenance—Pump 2 Settings screen, page 3 of 7
- Figure 47 Maintenance screens, pages 4 through 7
- Figure 48 Diagnostics/Service Mode screen, page 1 of 6
- Figure 49 Diagnostics/Service Mode screen, page 2 of 6
- Figure 50 Diagnostics/Service Mode screen, page 3 of 6
- Figure 51 Diagnostics/Service Mode screen, page 4 of 6
- Figure 52 Diagnostics/Service Mode screen, page 5 of 6
- Figure 53 Diagnostics/Service Mode screen, page 6 of 6
- Figure 54 Set Alarms screen, page 1 of 7
- Figure 55 Set Alarms screen, page 2 of 7
- Figure 56 Set Alarms screen, page 3 of 7
- Figure 57 Set Alarms screen, page 4 of 7
- Figure 58 Set Alarms screens, pages 5 and 6
- Figure 59 Set Alarms screen, page 7 of 7
- Figure 60 Sensor Calibration/Setup screen, page 1 of 3
- Figure 61 Sensor Calibration/Setup screen, page 2 of 3
- Figure 62 Sensor Calibration/Setup screen, page 3 of 3
- Figure 63 System/Network Setup screen—System, page 1 of 2
- Figure 64 System/Network Setup screen—System, page 2 of 2
- Figure 65 System/Network Setup screen—Unit, page 1 of 2
- Figure 66 System/Network Setup screen—Unit, page 2 of 2
- Figure 67 Options Setup screen, page 1 of 2
- Figure 68 Options Setup screen, page 2 of 2
- Figure 69 Module Setup screen, page 1 of 20
- Figure 70 Module Setup screen, page 1 of 20
- 5.0 Start the Liebert XDP with Liebert iCOM
- 6.0 Alarm Descriptions and Solutions
- 7.0 Troubleshooting
- 8.0 Maintenance
- 9.0 Specifications

Precision Cooling
For Business-Critical Continuity™
Liebert® XDP™ with Liebert® iCOM® Control
User Manual–50-60 Hz; 160kW Nominal Capacity

i
TABLE OF CONTENTS
IMPORTANT SAFETY INSTRUCTIONS . . . . . . . . . . . . . . . . . . . . . . . . . . . . . . . . INSIDE FRONT COVER
1.0 PRODUCT DESCRIPTION . . . . . . . . . . . . . . . . . . . . . . . . . . . . . . . . . . . . . . . . . . . . . . . . . . .3
1.1 General Product Information. . . . . . . . . . . . . . . . . . . . . . . . . . . . . . . . . . . . . . . . . . . . . . . . . . . 3
1.1.1 Product/System Description. . . . . . . . . . . . . . . . . . . . . . . . . . . . . . . . . . . . . . . . . . . . . . . . . . . . . 3
1.1.2 Minimum Load . . . . . . . . . . . . . . . . . . . . . . . . . . . . . . . . . . . . . . . . . . . . . . . . . . . . . . . . . . . . . . . 3
1.2 Equipment Inspection . . . . . . . . . . . . . . . . . . . . . . . . . . . . . . . . . . . . . . . . . . . . . . . . . . . . . . . . 3
1.3 Equipment Handling . . . . . . . . . . . . . . . . . . . . . . . . . . . . . . . . . . . . . . . . . . . . . . . . . . . . . . . . . 4
1.3.1 Handling the Liebert XDP While it is on Skid and Packaged . . . . . . . . . . . . . . . . . . . . . . . . . . 4
1.3.2 Unpacking the Liebert XDP. . . . . . . . . . . . . . . . . . . . . . . . . . . . . . . . . . . . . . . . . . . . . . . . . . . . . 5
1.3.3 Removing the Unit from the Skid Using a Forklift . . . . . . . . . . . . . . . . . . . . . . . . . . . . . . . . . . 5
1.3.4 Removing the Unit from the Skid using Rigging . . . . . . . . . . . . . . . . . . . . . . . . . . . . . . . . . . . . 6
1.3.5 Moving the Liebert XDP Using Piano Jacks. . . . . . . . . . . . . . . . . . . . . . . . . . . . . . . . . . . . . . . . 7
1.3.6 Removing the Unit from the Piano Jacks . . . . . . . . . . . . . . . . . . . . . . . . . . . . . . . . . . . . . . . . . . 8
2.0 INSTALLATION . . . . . . . . . . . . . . . . . . . . . . . . . . . . . . . . . . . . . . . . . . . . . . . . . . . . . . . . . .9
2.1 Mechanical Considerations . . . . . . . . . . . . . . . . . . . . . . . . . . . . . . . . . . . . . . . . . . . . . . . . . . . . 9
2.1.1 Positioning the Liebert XDP . . . . . . . . . . . . . . . . . . . . . . . . . . . . . . . . . . . . . . . . . . . . . . . . . . . . 9
2.2 Electrical Considerations . . . . . . . . . . . . . . . . . . . . . . . . . . . . . . . . . . . . . . . . . . . . . . . . . . . . . 10
2.2.1 Connecting High-Voltage Cables . . . . . . . . . . . . . . . . . . . . . . . . . . . . . . . . . . . . . . . . . . . . . . . . 11
2.2.2 Extra Low Voltage (ELV) Connections . . . . . . . . . . . . . . . . . . . . . . . . . . . . . . . . . . . . . . . . . . . 13
2.2.3 DIP Switch and Jumper Settings for Remote Sensors . . . . . . . . . . . . . . . . . . . . . . . . . . . . . . . 15
2.3 Field Connections—Optional for All Units . . . . . . . . . . . . . . . . . . . . . . . . . . . . . . . . . . . . . . . 16
2.4 Remote Sensor Installation—Proper Placement . . . . . . . . . . . . . . . . . . . . . . . . . . . . . . . . . . 17
3.0 PIPING . . . . . . . . . . . . . . . . . . . . . . . . . . . . . . . . . . . . . . . . . . . . . . . . . . . . . . . . . . . . . . .18
3.1 European Union Fluorinated Greenhouse Gas Requirements . . . . . . . . . . . . . . . . . . . . . . . 18
3.2 Connection Sizes. . . . . . . . . . . . . . . . . . . . . . . . . . . . . . . . . . . . . . . . . . . . . . . . . . . . . . . . . . . . 18
3.2.1 Recommended Pipe Size. . . . . . . . . . . . . . . . . . . . . . . . . . . . . . . . . . . . . . . . . . . . . . . . . . . . . . . 18
3.3 Liebert XDP Interconnection with Liebert XD Cooling Modules . . . . . . . . . . . . . . . . . . . . . 19
3.4 Piping Installation Methods . . . . . . . . . . . . . . . . . . . . . . . . . . . . . . . . . . . . . . . . . . . . . . . . . . 19
3.4.1 Piping Installation—R-134a Pumped Circuit . . . . . . . . . . . . . . . . . . . . . . . . . . . . . . . . . . . . . . 19
3.4.2 Piping Mains . . . . . . . . . . . . . . . . . . . . . . . . . . . . . . . . . . . . . . . . . . . . . . . . . . . . . . . . . . . . . . . . 20
3.4.3 Bypass Flow Controller . . . . . . . . . . . . . . . . . . . . . . . . . . . . . . . . . . . . . . . . . . . . . . . . . . . . . . . 20
3.5 Piping Details—Shutoff/Isolation Valves . . . . . . . . . . . . . . . . . . . . . . . . . . . . . . . . . . . . . . . . 21
3.5.1 Evacuation and Leak Check—R-134a Pumped Circuit . . . . . . . . . . . . . . . . . . . . . . . . . . . . . . 22
3.5.2 Insulation . . . . . . . . . . . . . . . . . . . . . . . . . . . . . . . . . . . . . . . . . . . . . . . . . . . . . . . . . . . . . . . . . . 22
3.6 Filling the Pumped Circuit—R-134a. . . . . . . . . . . . . . . . . . . . . . . . . . . . . . . . . . . . . . . . . . . . 23
3.6.1 Calculating Refrigerant Charge—Example . . . . . . . . . . . . . . . . . . . . . . . . . . . . . . . . . . . . . . . 24
3.7 Checklist for Proper Installation . . . . . . . . . . . . . . . . . . . . . . . . . . . . . . . . . . . . . . . . . . . . . . . 25
4.0 LIEBERT ICOM CONTROL—FIRMWARE VERSION XP1.00.010.STD. . . . . . . . . . . . . . . . . . 26
4.1 Liebert iCOM Components and Functions . . . . . . . . . . . . . . . . . . . . . . . . . . . . . . . . . . . . . . . 26
4.2 Display Lamp Indicators . . . . . . . . . . . . . . . . . . . . . . . . . . . . . . . . . . . . . . . . . . . . . . . . . . . . . 27

ii
4.3 Navigating Through the Liebert iCOM Display . . . . . . . . . . . . . . . . . . . . . . . . . . . . . . . . . . . 28
4.3.1 Accessing Menus and Settings. . . . . . . . . . . . . . . . . . . . . . . . . . . . . . . . . . . . . . . . . . . . . . . . . . 28
4.3.2 Cooling Module Overview . . . . . . . . . . . . . . . . . . . . . . . . . . . . . . . . . . . . . . . . . . . . . . . . . . . . . 29
4.3.3 Entering the Password. . . . . . . . . . . . . . . . . . . . . . . . . . . . . . . . . . . . . . . . . . . . . . . . . . . . . . . . 30
4.4 Changing Liebert iCOM’s Display Settings . . . . . . . . . . . . . . . . . . . . . . . . . . . . . . . . . . . . . . 31
4.5 Changing Operational Settings . . . . . . . . . . . . . . . . . . . . . . . . . . . . . . . . . . . . . . . . . . . . . . . . 31
4.6 Graphical Data Record. . . . . . . . . . . . . . . . . . . . . . . . . . . . . . . . . . . . . . . . . . . . . . . . . . . . . . . 32
4.7 Liebert iCOM User Menu Icons and Legend . . . . . . . . . . . . . . . . . . . . . . . . . . . . . . . . . . . . . 32
4.8 Liebert iCOM User Menu Screens . . . . . . . . . . . . . . . . . . . . . . . . . . . . . . . . . . . . . . . . . . . . . 34
4.9 Liebert iCOM Service Menu Icons and Legend . . . . . . . . . . . . . . . . . . . . . . . . . . . . . . . . . . . 41
4.10 Liebert iCOM Service Menu Screens . . . . . . . . . . . . . . . . . . . . . . . . . . . . . . . . . . . . . . . . . . . 42
5.0 START THE LIEBERT XDP WITH LIEBERT ICOM . . . . . . . . . . . . . . . . . . . . . . . . . . . . . . . .64
5.1 Checklist for Liebert XDP Startup . . . . . . . . . . . . . . . . . . . . . . . . . . . . . . . . . . . . . . . . . . . . . 64
5.2 Starting the Liebert XDP with Liebert iCOM Controller . . . . . . . . . . . . . . . . . . . . . . . . . . . 65
6.0 ALARM DESCRIPTIONS AND SOLUTIONS . . . . . . . . . . . . . . . . . . . . . . . . . . . . . . . . . . . . . .66
6.1 Alarm Descriptions. . . . . . . . . . . . . . . . . . . . . . . . . . . . . . . . . . . . . . . . . . . . . . . . . . . . . . . . . . 66
6.2 Warning Descriptions. . . . . . . . . . . . . . . . . . . . . . . . . . . . . . . . . . . . . . . . . . . . . . . . . . . . . . . . 68
6.3 System Shutdown Causes . . . . . . . . . . . . . . . . . . . . . . . . . . . . . . . . . . . . . . . . . . . . . . . . . . . . 68
7.0 TROUBLESHOOTING . . . . . . . . . . . . . . . . . . . . . . . . . . . . . . . . . . . . . . . . . . . . . . . . . . . . .69
8.0 MAINTENANCE . . . . . . . . . . . . . . . . . . . . . . . . . . . . . . . . . . . . . . . . . . . . . . . . . . . . . . . . .71
8.1 Fluorinated Greenhouse Gas Requirements. . . . . . . . . . . . . . . . . . . . . . . . . . . . . . . . . . . . . . 71
9.0 SPECIFICATIONS . . . . . . . . . . . . . . . . . . . . . . . . . . . . . . . . . . . . . . . . . . . . . . . . . . . . . . . .72
COMPLIANCE WITH EUROPEAN UNION DIRECTIVES. . . . . . . . . . . . . . . . . . . . . . INSIDE BACK COVER

iii
FIGURES
Figure 1 Model number nomenclature . . . . . . . . . . . . . . . . . . . . . . . . . . . . . . . . . . . . . . . . . . . . . . . . . . . . . . . 2
Figure 2 Liebert XDP components . . . . . . . . . . . . . . . . . . . . . . . . . . . . . . . . . . . . . . . . . . . . . . . . . . . . . . . . . . 3
Figure 3 Unpacking the Liebert XDP . . . . . . . . . . . . . . . . . . . . . . . . . . . . . . . . . . . . . . . . . . . . . . . . . . . . . . . . 5
Figure 4 Use a forklift to remove the Liebert XDP from the skid. . . . . . . . . . . . . . . . . . . . . . . . . . . . . . . . . . 6
Figure 5 Removing the unit from the skid using rigging. . . . . . . . . . . . . . . . . . . . . . . . . . . . . . . . . . . . . . . . . 7
Figure 6 Securing the Liebert XDP to piano jacks. . . . . . . . . . . . . . . . . . . . . . . . . . . . . . . . . . . . . . . . . . . . . . 8
Figure 7 Dimensions . . . . . . . . . . . . . . . . . . . . . . . . . . . . . . . . . . . . . . . . . . . . . . . . . . . . . . . . . . . . . . . . . . . . . 9
Figure 8 Piping access points . . . . . . . . . . . . . . . . . . . . . . . . . . . . . . . . . . . . . . . . . . . . . . . . . . . . . . . . . . . . . 10
Figure 9 Front view of Liebert XDP and electrical enclosure . . . . . . . . . . . . . . . . . . . . . . . . . . . . . . . . . . . . 11
Figure 10 Electrical enclosure knockout location for hazardous voltage wiring . . . . . . . . . . . . . . . . . . . . . . 12
Figure 11 High voltage connections—60Hz . . . . . . . . . . . . . . . . . . . . . . . . . . . . . . . . . . . . . . . . . . . . . . . . . . . 12
Figure 12 High voltage connections—50Hz . . . . . . . . . . . . . . . . . . . . . . . . . . . . . . . . . . . . . . . . . . . . . . . . . . . 13
Figure 13 Electrical enclosure knockout locations for Extra Low Voltage . . . . . . . . . . . . . . . . . . . . . . . . . . . 13
Figure 14 Connecting the remote temperature/humidity sensors . . . . . . . . . . . . . . . . . . . . . . . . . . . . . . . . . 14
Figure 15 DIP switch and jumper settings. . . . . . . . . . . . . . . . . . . . . . . . . . . . . . . . . . . . . . . . . . . . . . . . . . . . 15
Figure 16 Unit-to-unit networking connections . . . . . . . . . . . . . . . . . . . . . . . . . . . . . . . . . . . . . . . . . . . . . . . . 15
Figure 17 Liebert XDP extra low voltage field connections points . . . . . . . . . . . . . . . . . . . . . . . . . . . . . . . . . 16
Figure 18 Suggested remote sensor placement . . . . . . . . . . . . . . . . . . . . . . . . . . . . . . . . . . . . . . . . . . . . . . . . 17
Figure 19 Liebert XD system diagram . . . . . . . . . . . . . . . . . . . . . . . . . . . . . . . . . . . . . . . . . . . . . . . . . . . . . . . 19
Figure 20 Bypass flow controller details, dimensions . . . . . . . . . . . . . . . . . . . . . . . . . . . . . . . . . . . . . . . . . . . 20
Figure 21 Bypass flow controller arrangement . . . . . . . . . . . . . . . . . . . . . . . . . . . . . . . . . . . . . . . . . . . . . . . . 21
Figure 22 Bypass flow controller piping . . . . . . . . . . . . . . . . . . . . . . . . . . . . . . . . . . . . . . . . . . . . . . . . . . . . . . 21
Figure 23 General piping details. . . . . . . . . . . . . . . . . . . . . . . . . . . . . . . . . . . . . . . . . . . . . . . . . . . . . . . . . . . . 22
Figure 24 Liebert iCOM display components . . . . . . . . . . . . . . . . . . . . . . . . . . . . . . . . . . . . . . . . . . . . . . . . . . 26
Figure 25 Liebert iCOM default home screen . . . . . . . . . . . . . . . . . . . . . . . . . . . . . . . . . . . . . . . . . . . . . . . . . 28
Figure 26 Cooling module overview, first 10 modules . . . . . . . . . . . . . . . . . . . . . . . . . . . . . . . . . . . . . . . . . . . 29
Figure 27 Entering the password . . . . . . . . . . . . . . . . . . . . . . . . . . . . . . . . . . . . . . . . . . . . . . . . . . . . . . . . . . . 30
Figure 28 Display setup screen . . . . . . . . . . . . . . . . . . . . . . . . . . . . . . . . . . . . . . . . . . . . . . . . . . . . . . . . . . . . . 31
Figure 29 Liebert iCOM User Menu icons . . . . . . . . . . . . . . . . . . . . . . . . . . . . . . . . . . . . . . . . . . . . . . . . . . . . 32
Figure 30 Liebert XDP User Menu screen . . . . . . . . . . . . . . . . . . . . . . . . . . . . . . . . . . . . . . . . . . . . . . . . . . . . 33
Figure 31 Setpoints screen . . . . . . . . . . . . . . . . . . . . . . . . . . . . . . . . . . . . . . . . . . . . . . . . . . . . . . . . . . . . . . . . 34
Figure 32 Set Alarms screen . . . . . . . . . . . . . . . . . . . . . . . . . . . . . . . . . . . . . . . . . . . . . . . . . . . . . . . . . . . . . . . 35
Figure 33 Sensor Data screen, page 1 of 2 . . . . . . . . . . . . . . . . . . . . . . . . . . . . . . . . . . . . . . . . . . . . . . . . . . . . 36
Figure 34 Sensor Data screen, page 2 of 2 . . . . . . . . . . . . . . . . . . . . . . . . . . . . . . . . . . . . . . . . . . . . . . . . . . . . 37
Figure 35 Display Setup screen. . . . . . . . . . . . . . . . . . . . . . . . . . . . . . . . . . . . . . . . . . . . . . . . . . . . . . . . . . . . . 38
Figure 36 Module Status screen, page 1 of 20 . . . . . . . . . . . . . . . . . . . . . . . . . . . . . . . . . . . . . . . . . . . . . . . . . 39
Figure 37 Liebert XDV Smart Module Status screen . . . . . . . . . . . . . . . . . . . . . . . . . . . . . . . . . . . . . . . . . . . 39
Figure 38 Liebert XDH Smart Module Status screen—each bank shown separately . . . . . . . . . . . . . . . . . . 40
Figure 39 Liebert XDO Smart Module Status screen . . . . . . . . . . . . . . . . . . . . . . . . . . . . . . . . . . . . . . . . . . . 40
Figure 40 Total Run Hours screen . . . . . . . . . . . . . . . . . . . . . . . . . . . . . . . . . . . . . . . . . . . . . . . . . . . . . . . . . . 41
Figure 41 Liebert iCOM Service Menu icons . . . . . . . . . . . . . . . . . . . . . . . . . . . . . . . . . . . . . . . . . . . . . . . . . . 41
Figure 42 Liebert XDP Service Menu screen . . . . . . . . . . . . . . . . . . . . . . . . . . . . . . . . . . . . . . . . . . . . . . . . . . 42
Figure 43 Setpoints screen . . . . . . . . . . . . . . . . . . . . . . . . . . . . . . . . . . . . . . . . . . . . . . . . . . . . . . . . . . . . . . . . 42
Figure 44 Maintenance—Basic Settings screen, page 1 of 7 . . . . . . . . . . . . . . . . . . . . . . . . . . . . . . . . . . . . . . 44
Figure 45 Maintenance—Pump 1 Settings screen, page 2 of 7 . . . . . . . . . . . . . . . . . . . . . . . . . . . . . . . . . . . . 45
Figure 46 Maintenance—Pump 2 Settings screen, page 3 of 7 . . . . . . . . . . . . . . . . . . . . . . . . . . . . . . . . . . . . 46
Figure 47 Maintenance screens, pages 4 through 7. . . . . . . . . . . . . . . . . . . . . . . . . . . . . . . . . . . . . . . . . . . . . 46
Figure 48 Diagnostics/Service Mode screen, page 1 of 6 . . . . . . . . . . . . . . . . . . . . . . . . . . . . . . . . . . . . . . . . . 47
Figure 49 Diagnostics/Service Mode screen, page 2 of 6 . . . . . . . . . . . . . . . . . . . . . . . . . . . . . . . . . . . . . . . . . 47

iv
Figure 50 Diagnostics/Service Mode screen, page 3 of 6 . . . . . . . . . . . . . . . . . . . . . . . . . . . . . . . . . . . . . . . . . 48
Figure 51 Diagnostics/Service Mode screen, page 4 of 6 . . . . . . . . . . . . . . . . . . . . . . . . . . . . . . . . . . . . . . . . . 48
Figure 52 Diagnostics/Service Mode screen, page 5 of 6 . . . . . . . . . . . . . . . . . . . . . . . . . . . . . . . . . . . . . . . . . 49
Figure 53 Diagnostics/Service Mode screen, page 6 of 6 . . . . . . . . . . . . . . . . . . . . . . . . . . . . . . . . . . . . . . . . . 49
Figure 54 Set Alarms screen, page 1 of 7 . . . . . . . . . . . . . . . . . . . . . . . . . . . . . . . . . . . . . . . . . . . . . . . . . . . . . 50
Figure 55 Set Alarms screen, page 2 of 7 . . . . . . . . . . . . . . . . . . . . . . . . . . . . . . . . . . . . . . . . . . . . . . . . . . . . . 51
Figure 56 Set Alarms screen, page 3 of 7 . . . . . . . . . . . . . . . . . . . . . . . . . . . . . . . . . . . . . . . . . . . . . . . . . . . . . 52
Figure 57 Set Alarms screen, page 4 of 7 . . . . . . . . . . . . . . . . . . . . . . . . . . . . . . . . . . . . . . . . . . . . . . . . . . . . . 53
Figure 58 Set Alarms screens, pages 5 and 6 . . . . . . . . . . . . . . . . . . . . . . . . . . . . . . . . . . . . . . . . . . . . . . . . . . 54
Figure 59 Set Alarms screen, page 7 of 7 . . . . . . . . . . . . . . . . . . . . . . . . . . . . . . . . . . . . . . . . . . . . . . . . . . . . . 54
Figure 60 Sensor Calibration/Setup screen, page 1 of 3 . . . . . . . . . . . . . . . . . . . . . . . . . . . . . . . . . . . . . . . . . 55
Figure 61 Sensor Calibration/Setup screen, page 2 of 3 . . . . . . . . . . . . . . . . . . . . . . . . . . . . . . . . . . . . . . . . . 56
Figure 62 Sensor Calibration/Setup screen, page 3 of 3 . . . . . . . . . . . . . . . . . . . . . . . . . . . . . . . . . . . . . . . . . 56
Figure 63 System/Network Setup screen—System, page 1 of 2 . . . . . . . . . . . . . . . . . . . . . . . . . . . . . . . . . . . 57
Figure 64 System/Network Setup screen—System, page 2 of 2 . . . . . . . . . . . . . . . . . . . . . . . . . . . . . . . . . . . 58
Figure 65 System/Network Setup screen—Unit, page 1 of 2 . . . . . . . . . . . . . . . . . . . . . . . . . . . . . . . . . . . . . 59
Figure 66 System/Network Setup screen—Unit, page 2 of 2 . . . . . . . . . . . . . . . . . . . . . . . . . . . . . . . . . . . . . 60
Figure 67 Options Setup screen, page 1 of 2 . . . . . . . . . . . . . . . . . . . . . . . . . . . . . . . . . . . . . . . . . . . . . . . . . . 61
Figure 68 Options Setup screen, page 2 of 2 . . . . . . . . . . . . . . . . . . . . . . . . . . . . . . . . . . . . . . . . . . . . . . . . . . 62
Figure 69 Module Setup screen, page 1 of 20 . . . . . . . . . . . . . . . . . . . . . . . . . . . . . . . . . . . . . . . . . . . . . . . . . . 62
Figure 70 Module Setup screen, page 1 of 20 . . . . . . . . . . . . . . . . . . . . . . . . . . . . . . . . . . . . . . . . . . . . . . . . . . 63
Figure 71 System R-134a liquid level at 160kW load . . . . . . . . . . . . . . . . . . . . . . . . . . . . . . . . . . . . . . . . . . . 65
TABLES
Table 1 Number of Liebert XD cooling modules required to achieve at least 48kW (163,800 BTU/H)
load. . . . . . . . . . . . . . . . . . . . . . . . . . . . . . . . . . . . . . . . . . . . . . . . . . . . . . . . . . . . . . . . . . . . . . . . . . . . 3
Table 2 Liebert XDP dimensions. . . . . . . . . . . . . . . . . . . . . . . . . . . . . . . . . . . . . . . . . . . . . . . . . . . . . . . . . . . 9
Table 3 Unit piping outlet connection sizes, inches, OD Cu . . . . . . . . . . . . . . . . . . . . . . . . . . . . . . . . . . . . 10
Table 4 Supply, return pipe sizes for refrigerant loop . . . . . . . . . . . . . . . . . . . . . . . . . . . . . . . . . . . . . . . . . 18
Table 5 Bypass flow controllers for a Liebert XDP-based system . . . . . . . . . . . . . . . . . . . . . . . . . . . . . . . . 20
Table 6 System R-134a charge for a Liebert XDP with any model Liebert XDH/Liebert XDO/
Liebert XDV/Liebert XDCF/Liebert XDR . . . . . . . . . . . . . . . . . . . . . . . . . . . . . . . . . . . . . . . . . . . . 23
Table 7 System refrigerant charge for the supply and return mains . . . . . . . . . . . . . . . . . . . . . . . . . . . . . 23
Table 8 R-134a refrigerant charge for hard-piped connector lines to and from any model Liebert
XDH/Liebert XDO/Liebert XDV/Liebert XDCF/Liebert XDR . . . . . . . . . . . . . . . . . . . . . . . . . . . . 23
Table 9 R-134a refrigerant charge for Flex Pipe connector lines to and from any model Liebert
XDO/Liebert XDH/Liebert XDV/Liebert XDCF/Liebert XDR . . . . . . . . . . . . . . . . . . . . . . . . . . . . 24
Table 10 Calculating refrigerant charge—example . . . . . . . . . . . . . . . . . . . . . . . . . . . . . . . . . . . . . . . . . . . . 24
Table 11 Worksheet to calculate refrigerant charge . . . . . . . . . . . . . . . . . . . . . . . . . . . . . . . . . . . . . . . . . . . 24
Table 12 Keyboard icons and functions. . . . . . . . . . . . . . . . . . . . . . . . . . . . . . . . . . . . . . . . . . . . . . . . . . . . . . 27
Table 13 Liebert XDP pump light indicator—208V and 400V units . . . . . . . . . . . . . . . . . . . . . . . . . . . . . . . 64
Table 14 Troubleshooting the Liebert XDP . . . . . . . . . . . . . . . . . . . . . . . . . . . . . . . . . . . . . . . . . . . . . . . . . . 69
Table 15 Liebert XDP160 specifications . . . . . . . . . . . . . . . . . . . . . . . . . . . . . . . . . . . . . . . . . . . . . . . . . . . . . 72

1
IMPORTANT SAFETY INSTRUCTIONS
SAVE THESE INSTRUCTIONS
This manual contains important safety instructions that should be followed during the installation
and maintenance of the Liebert XDP. Read this manual thoroughly before attempting to install or
operate this unit.
Only qualified personnel should move, install or service this equipment.
Adhere to all warnings, cautions, notices and installation, operating and safety instructions on the
unit and in this manual. Follow all operating and user instructions.
Follow all local codes.
NOTICE
Risk of leaking chilled water lines. Can cause equipment and building damage.
Lines and joints must be inspected regularly. Improper installation, application and service
practices can result in water leakage from the unit. Water leakage can result in severe
property damage and loss of critical data center equipment. Do not locate unit directly above
any equipment that could sustain water damage. Emerson Network Power recommends
installing monitored leak detection equipment for the unit and supply and return lines.
!
WARNING
Risk of arc flash and electric shock. Can cause property damage, injury or death.
Disconnect all local and remote electric power supplies and wear protective equipment per
NFPA 70E before working within electric control enclosure. Failure to comply can cause
serious injury or death.
Customer must provide earth ground to unit, per NEC, CEC and local codes, as applicable.
Before proceeding with installation, read all instructions, verify that all the parts are included
and check the nameplate to be sure the voltage matches available utility power.
The Liebert iCOM microprocessor does not isolate power from the unit, even in the Unit Off
mode. Some internal components require and receive power even during the Unit Off mode of
Liebert iCOM control.
The line side of the disconnect switch on the front of the unit contains live high-voltage.
The only way to ensure that there is NO voltage inside the unit is to install and open a remote
disconnect switch. Refer to unit electrical schematic.
Follow all local codes.
!
WARNING
Risk of unit falling over. Can cause property damage, injury or death.
The XDP is top-heavy. Use extreme caution and care when moving and installing this unit.
!
CAUTION
Risk of piping and component rupture. Can cause injury or equipment damage.
System is pressurized. Relieve pressure through access valve before working on unit.Closing
service valves may isolate liquid refrigerant, causing high pressure and rupture of piping. Do
not close valves without following recommended procedures for repair, maintenance and
replacement of components. Install pressure relief valves in field piping that may become
isolated by service valves. System is pressurized. Relieve pressure through access valve
before working on unit
NOTE
This document is intended to be used together with site specific documentation and
documentation for other parts of the system (heat rejection devices and cooling modules).
NOTE
Before any action that could cause a disturbance in the XD system’s cooling function is begun,
the facility manager MUST be informed. In addition, after the action is taken and the work is
finished, the facility manager MUST be informed.

2
Figure 1 Model number nomenclature
R
Pump
Redundancy
XD P 160 – *
Pumping
unit
Revision
level
Liebert
X-treme heat
Density system
160kW
nominal
capacity
Place holder
Example: XDP160RA– –4
A
A = 460V-3ph-60Hz
(voltage-phase-frequency)
C = 208V-3ph-60Hz
M = 380/415-3ph-50Hz
–
Place holder

Product Description
3
1.0 PRODUCT DESCRIPTION
1.1 General Product Information
1.1.1 Product/System Description
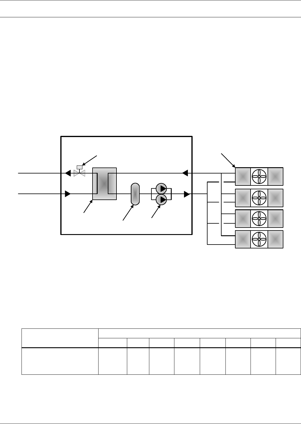
Liebert’s XDP refrigerant distribution unit is an interface between the building chilled water system
and the cooling modules in the Liebert XD system. It is designed to circulate and control refrigerant
to the cooling modules that are in the room with heat-producing equipment. The Liebert XDP is rated
for 160kW (546,000BTU/H) of cooling.
The Liebert XDP consists of a cabinet that includes a heat exchanger, circulating pump(s), control
valve, receiver, controls, valves and piping.
The Liebert XDP monitors room conditions and prevents coil condensation by maintaining the
refrigerant being pumped to the cooling modules at a temperature above the room’s dew point.
All functions, such as switching pumps (if applicable), controlling refrigerant temperature, etc., are
automatic.
Figure 2 Liebert XDP components
1.1.2 Minimum Load
The Liebert XDP's minimum recommended operating load is 30% of system nominal capacity. The
Liebert XDP160 is rated for 160kW (546,000BTU/H) of cooling, therefore the system's minimum
recommended load is 48kW (163,800BTU/H). Loading below this value can unfavorably affect system
operation. Consult the factory for any loading below this recommendation.
To achieve the minimum recommended load, the capacity of all connected modules must total at least
48kW (163,800BTU/H). See Table 1.
1.2 Equipment Inspection
When the unit is delivered, inspect all items for visible and concealed damage. Damage should be
immediately reported to the carrier and a damage claim filed with a copy sent to Emerson and to your
sales representative.
Table 1 Number of Liebert XD cooling modules required to achieve at least 48kW
(163,800 BTU/H) load
Liebert XD Module Type
XDCF10 XDV8 XDV10 XDO16 XDO20 XDH20 XDH32 XDR20
Number of Liebert XD
cooling modules required
to achieve at least 48kW
(163,800BTU/H) load
5 6 5 3 3 3 2 3
Liebert XDP Unit
Control Valve Liebert XD Cooling Modules
Heat Exchanger
Receiver Pumps
Chilled Water

Product Description
4
1.3 Equipment Handling
1.3.1 Handling the Liebert XDP While it is on Skid and Packaged
• Always keep the unit upright, indoors and protected from damage.
• If possible, transport the unit using a forklift truck. Otherwise use a crane with belts or cables. In
either case, do NOT press on the top edges of the packaging.
• If using a forklift, make sure the forks (if adjustable) are spread to the widest allowable distance
to still fit under the skid.
• When moving the skidded unit with a forklift truck, do not lift the unit any higher than
6" (152mm). If circumstances require the unit to be lifted higher than 6" (152mm), great care
must be exercised and all by-standing personnel are to be no closer than 20 feet (6m) from the lift
point of the unit.
NOTICE
Risk of structural interference. Can cause equipment or building damage.
While on the skid, the unit is too tall (83" [2108mm] overall height) to fit through a standard
doorway. Any attempt to move the unit, while skidded, through a standard doorway will
cause damage to the unit and to the building.
NOTICE
Risk of damage from forklift. Can cause unit damage.
Keep tines of the forklift level and at a height suitable to fit below the skid and/or unit to
prevent exterior and/or underside damage.
NOTICE
Risk of improper storage. Can cause unit damage.
Keep the Liebert XDP upright, indoors and protected from dampness, freezing temperatures
and contact damage.
NOTICE
Risk of overtightening securing straps. Can cause damage to panels.
Place a protective material between the straps of the piano jacks and the unit. Ensure that
the straps are not tightened to a point of damaging panels.
!
WARNING
Risk of unit falling over. Can cause injury or death.
The Liebert XDP is top-heavy. Use extreme caution and care when moving and installing this
unit. Use lifting equipment that is rated for the weight of the unit by an OSHA-certified
rating organization. See Table 15 for unit weights. Unit weights are specified in section 9.0
Personnel should be properly trained and certified to move and rig equipment
!
CAUTION
Risk of sharp edges, splinters and exposed fasteners. Can cause injury.
Only properly trained and qualified personnel wearing appropriate safety headgear, gloves,
shoes and glasses should attempt to move, lift, remove packaging from or prepare the unit for
installation.

Product Description
5
1.3.2 Unpacking the Liebert XDP
1. Remove the exterior stretch wrap packaging from the unit, exposing the protective corner and
side packaging planks.
2. Remove and set aside filter dryer kit.
3. Remove the corner and side packaging planks from the unit, exposing the bag over the unit. The
bag may remain in place for dust and panel protection or removed for immediate unit installation.
4. Remove the bag from the unit when ready to remove the skid for installation.
Figure 3 Unpacking the Liebert XDP
1.3.3 Removing the Unit from the Skid Using a Forklift
1. Align the forklift with either the front or rear side of the unit.
Make sure the tines of the forklift are locked to the widest position.
Use the center of gravity indicators to determine the entry points for the tines. The tines must be
equally spaced on either side of the center of gravity indicator.
2. Insert the tines of the forklift under the unit.
Make sure the tines are level. The tines must be low enough to fit under the unit without
damaging it.
Make sure the tines extend beyond the opposite side of the unit.
3. Remove the 12 lag bolts and two brackets that secure the unit to the skid.
4. Lift the unit to a height that it is not being support by the skid.
5. Move the skid from under the unit.
NOTE
Each lag bolt is 1-1/2" (38mm) long. They can be removed with a 9/16" socket or wrench.
Remove Stretch Wrap Remove Filter Dryer Kit Remove Packaging Planks
Filter
Dryer
Kit
Stretch
Wrap

Product Description
6
Figure 4 Use a forklift to remove the Liebert XDP from the skid
1.3.4 Removing the Unit from the Skid using Rigging
1. Use the center of gravity indicators on the unit to position the slings. The slings must be equally
spaced on either side of the center of gravity indicator. Refer to Figure 5.
2. Place slings under the unit using spaces provided between the skid deck boards.
3. Use spreader bars or an equivalent method to ensure proper protection of the unit.
4. Ensure that the panels, if attached, are well protected from the slings.
5. Remove the 12 lag bolts and two brackets that secure the unit to the skid.
6. Lift the unit off of the skid to an elevation point where the skid is not supporting the weight of the
unit.
7. Remove the skid from under the unit.
NOTE
Unit is shown without outer packaging. These instructions may be applied with the outer
packaging in place.
NOTE
If rigging is to be used to move the unit closer to the site for installation, place one or two
horizontal straps around the unit and vertical straps at mid height.
NOTE
Each lag bolt is 1-1/2" (38mm) long. They can be removed with a 9/16" socket or wrench.
Fit the forklift tines under the Liebert XDP.
Move the forklift forward
until the tines are fully
under the unit.
The forklift tines
must be equally
spaced on either
side of the center of
gravity indicator.

Product Description
7
Figure 5 Removing the unit from the skid using rigging
1.3.5 Moving the Liebert XDP Using Piano Jacks
1. Elevate the Liebert XDP with a lifting mechanism, such as a forklift or rigging.
2. Position one piano jack at each end of the Liebert XDP.
3. Lower the unit to a height suitable for placing it on the piano jacks.
4. Put protective material between the Liebert XDP and the piano jacks and straps.
5. Secure the Liebert XDP to the piano jacks.
6. Release the the Liebert XDP from the straps securing it to the lifting mechanism and move the
mechanism away from the unit.
Using the piano jacks, at least two properly trained and qualified personnel can move the unit.
Equally
Spaced
Equally
Spaced
Center of
Gravity
Symbols
Spreader
Bars
Lag
Bolts
Bracket
If rigging will be used
to transport the
Liebert XDP, place one
or two horizontal
straps around the unit
and the vertical staps
about this height.
Cushioning material
not shown for clarity.

Product Description
8
Figure 6 Securing the Liebert XDP to piano jacks
1.3.6 Removing the Unit from the Piano Jacks
1. Lower the Liebert XDP as far as the piano jacks will allow.
2. Undo all strapping holding the piano jacks to the unit.
3. Lift one end of the Liebert XDP off one piano jack with a pry bar or similar device, taking care not
to damage the unit’s cabinet.
4. Repeat Step 3 to remove the piano jack from under the opposite end of the Liebert XDP.
5. Remove all material used to protect the unit from the piano jacks and strapping.
Using a forklift to put a
Liebert XDP on piano jacks
Using rigging to put a
Liebert XDP on piano jacks
Liebert XDP Secured
to piano jacks

Installation
9
2.0 INSTALLATION
2.1 Mechanical Considerations
2.1.1 Positioning the Liebert XDP
Install the Liebert XDP according to the site specific documentation and secure the unit to the floor.
The Liebert XDP can be installed near a wall or another Liebert XDP. However, there must be at
least 3 feet (92cm) clearance in front of the Liebert XDP as service access for components in the unit.
For additional technical information, refer to the System Design and Configuration Document for the
Liebert XD™ System, SL-16655. The document is available in electronic format at Liebert’s Web site,
www.liebert.com, as well as from your local Emerson representative.
Figure 7 Dimensions
Table 2 Liebert XDP dimensions
Model
50/60Hz
Dimensional Data, inches (mm) Shipping Weight, lb. (kg)
A B* C D E HDomestic Export
XDP160 38 (965) 34 (864) 33-1/8 (841) 33 (838) 36 (914) 78 (1981) 1020(462) 1083 (491)
* The dimension does not include the bezel of the disconnect switch.
Unit Dimensional Data
Floor Cutout Dimensions
ED
A
Overall
C
Side Panel
B
Overall
DPN001598
Pg. 2, Rev. 7
D
Unit Base
E
Unit Base
F
Height
of Unit
11"
(279mm)
5"
(127mm)
1" (25mm)
2-3/8"
(60mm)
The shaded area indicates
a recommended clearance
of 36" (914mm) for component
access.

Installation
10
Figure 8 Piping access points
2.2 Electrical Considerations
Make sure the actual supply voltage and frequency correspond to the voltage and frequency indicated
on the Liebert XDP’s rating plate. The unit must be installed in accordance with national wiring
regulations.
Connect cables for high voltage supply to the electrical box in the Liebert XDP according to Figure 11
and make sure that the phases are correctly connected.
Table 3 Unit piping outlet connection sizes, inches, OD Cu
Model Pipe Connection Point
50/60 Hz ABCD
XDP160 2-1/8 1-1/8 2-5/8 2-5/8
!
WARNING
Risk of electric shock. Can cause injury or death.
Disconnect all local and remote electric power before working within the unit.
Dimensions are
approximate
and subject to change
without notice.
16-1/8"
(409.6mm)
17-1/4"
(438mm)
10" (254mm)
19"
(483mm)
A - Return from Liebert XD
Cooling Modules
B - Supply to Liebert XD Cooling Modules
D - Chilled Water Return
To Chilled Water Source
C - Chilled Water Supply
From Chilled Water Source
* Allow 8" (204mm) clearance for filter replacement.
** To ensure ensure all refrigerant flow is filtered,
install the filter dryer assembly between the discharge
line of the Liebert XDP and the first bypass flow controlle
r
or the first Liebert XD cooling module.
DPN001598
Pg. 3, Rev. 7
Install replaceable filter dryer assembly
in liquid supply line B.
To first cooling module
or bypass flow controller **
* Orientation
determined
by installer.
Close this
valve during
normal
operation
Emerson recommends field-installation
of shutoff valves at these points to permit
isolating the Liebert XDP for maintenance

Installation
11
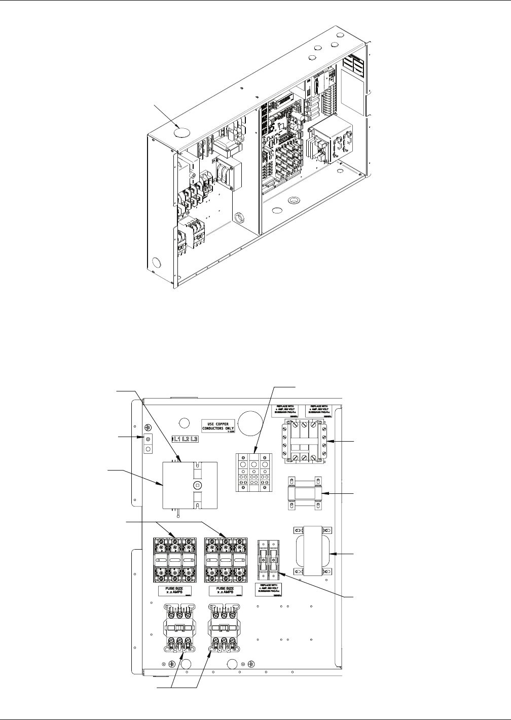
2.2.1 Connecting High-Voltage Cables
1. Turn the Liebert XDP’s disconnect switch to the Off position (see Figure 9). Open the front doors
and push down on the enclosure cover latch to open the hazardous voltage enclosure cover.
Figure 9 Front view of Liebert XDP and electrical enclosure
2. Determine which knockouts in the electrical enclosure will be used and remove them (see
Figure 10).
!
WARNING
Risk of electrical shock, short circuit and/or control malfunction. Can cause equipment
damage, injury or death.
Damage to wiring or components can make unit unsafe to operate.
Use caution when installing wiring to prevent damage to factory wiring.
Install protective bushings in wiring knockouts as required to protect wiring from sharp
edges.
Do not disturb factory wiring or route field-installed wiring over electrical terminals.
Use NEC Class 1 wiring for all hazardous voltage electrical power supplies.
Check and retighten all wiring connections before starting the unit.
Enclosure Cover Latch
Hazardous Volatge
Enclosure Cover

Installation
12
Figure 10 Electrical enclosure knockout location for hazardous voltage wiring
3. Route the input hazardous voltage electrical power wiring through the top left knockout (see
Figure 10) to the disconnect switch L1, L2 and L3 (see Figures 11 and 12). Observe proper
phasing.
4. Connect the ground wire to the ground lug (see Figures 11 and 12), which is in the middle left of
the enclosure.
Figure 11 High voltage connections—60Hz
XDP Input Power
Knockout
Enclosure Cover
Not Shown for Clarity
Customer
Power
Connection
Ground
Lug
Fused
Disconnect
Fuse
Blocks
Fuse
Block
Power Block
Pump
Contactors
Transformer 2
(Supplied on 460V
Units Only)
Transformer 6
Transformer 1

Installation
13
Figure 12 High voltage connections—50Hz
2.2.2 Extra Low Voltage (ELV) Connections
Extra Low Voltage power output is 30V and 100VA or less.
1. Turn off all unit power before connecting cables or wires. Failure to do so may damage this
equipment (refer to Figure 13).
2. Route low voltage electrical connections through the appropriate knockouts as indicated below.
Figure 13 Electrical enclosure knockout locations for Extra Low Voltage
Busbar
Customer Power
Connection
Pump Circuit
Breakers
Pump Contactors
Ground Lug
Disconnect Switch
Transformer 1
Power Block
Transformer 2
Transformer 6
Fuse Blocks
Liebert XD Module Condensate
Connections (optional; depends
on features supplied with
Liebert XD Module)
User Interface Wiring
Temperature/Humidity
Sensor Wiring
Alternate Knockout
for Temperature/Humidity
Sensor Wiring
Enclosure Cover Not Shown for Clarity

Installation
14
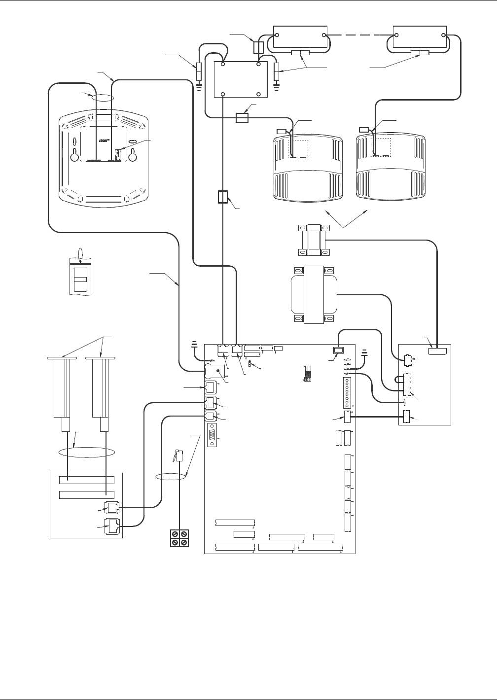
Figure 14 Connecting the remote temperature/humidity sensors
E1
P22 P38 P39 P53 P52
P54
P51
TB1
P63
P18
P11
P12
P13
P7
P32
P8
P40
P33
P34
P36
P35
E5
E1
E2
E3
E4
OFF ON
2
1
4
3
6
5
SW
2
P68
78
P66
P67
P64
P65
P61
P4
P43
P41
P24
P45
P4
P3
P65
P1
P2
P2 P4
P3P1
CAN Iso
Adapter
P66 P67
1
2
3
P78
See
Note 2
See
Note 4
See Note 4
See Note 5
See Note 5
See
Note 9
See Note 7
Remote T/H Sensor BRemote T/H Sensor A
See Note 3
See Note 8
See Note 8
Liebert iCOM Microprocessor
and I/O Board
Not
Used
Cable A
Cable B
Ribbon
Cables
Liebert IntelliSlot
Power Supply
Red Crossover
Ethernet Cable
See Table for
Plug Assignments
CAN
Cable
Termination
Plug
CAN Ground
Coupler CAN Ground
Coupler
Liebert XD
Cooling Module
P66 P67
P66 P67
P66 P67
Liebert XD
Cooling Module
Crossover Coupler
See Note 6
Unit Display
(Rear View)
Control
Fuse
Board
24VAC Nominal
302211
Rev. 2
T1 Unit Control
Transformer
T6 Isolation
Transformer
Liebert IntelliSlot 1
Liebert IntelliSlot 2
P66P64 P67
77
1. See unit electrical schematic, installation and user manuals.
2. Cables “A” and “B” provided with each unit. Only one is used as follows:
Liebert IntelliSlot-based communications - Cable “A” is preconnected to P65
on microprocessor and input/output board and P65 on Liebert IntelliSlot
power supply non-Liebert IntelliSlot-based communications - Vable “B” is
pre-connected to Terminals 77 and 78 but must be exchanged with Cable “A”
at P65 on the microprocessor and input/output board.
3. Install applicable Liebert IntelliSlot cards.
4. Both cables (P64 and P66) are required.
5. It is not necessary to connect ground coupling on end of cable connected
to Sensor “A” or Sensor “B.”
6. A crossover coupler is provided for unit-to-unit (U2U) networking. Unplug
the red cable from P64 on the microprocessor and input/output board
and connect to one side of the crossover coupler. The first customer
connection point is to P64 on the microprocessor and input/output board.
The second customer connection point is to the other side of the crossover
coupler. This connects the microprocessor and input/output board and
display to the private U2U network.
7. The remote sensors are interchangeable as to which connects to the
Liebert XD cooling module and which connects to P2 on CAN Iso.
8. Field-install cables with factory-installed ferrite beads (when provided,
typical two places). Each cable must make three passes through the ferrite
bead. Locate the ferrite bead on top of the electric box. See instruction
sheet provided with the cable assembly.
9. Factory-installed ferrite bead (when provided). Cable passes through
ferrite bead three times

Installation
15
2.2.3 DIP Switch and Jumper Settings for Remote Sensors
The Liebert XDP is shipped with jumpers and DIP switch settings for normal operation. See
Figure 15.
Figure 15 DIP switch and jumper settings
Figure 16 Unit-to-unit networking connections
P68
135
246
SW2
MICROPROCESSOR AND I/O BOARD
REMOTE T/HSENSOR “A” REMOTE T/H SENSOR “B”
SW1SW1
OFF
ON
OFF
ON
Jumper
on 1-2
1
2
3
P78
DIP
Switches
ON
1
3
4
9
10
OFF
2
5
6
7
8 Jumpers
on 1-2, 5-6
OFF ON
1
2
3
4
5
6
7
8
9
10
DIP
Switches
ON
None
OFF
1
2
3
4
5
6
7
8
1
2
3
P78
UNIT DISPLAY
Jumper on 1-2
1 2 3 4 5 6 7 81 2 3 4 5 6 7 8
DIP
Switches
ON
1
5
OFF
2
3
4
6
7
8
DIP
Switches
ON
2
5
OFF
1
3
4
6
7
8
SW3
1
2
3
4
5
6
7
8
OFF ON
P3
321
Jumper
on 2-3
P3
321
Jumper
on 2-3
302211
Rev. 2
302211
Rev. 2
Te r m i n a t io n
Plug
Liebert iCOM
Microprocessor
& I/O Board
Customer
Connection
Points
Crossover
Coupler
Red Crossover
Ethernet Cable
Straight Through
Ethernet Cables
U2U Networking Switch
(Field Supplied)
Unit Display (Rear View)
Not
Used
P64
P66
P64 P66P67
To / From Other
Networked Units
CAN Cable
See Note 1
P65
E5
P61 P63
P11 P13 P7
P12
P67
1. Both cables (P64 and P66) are required.
2. A crossover coupler is provided for unit-to-unit (U2U)
networking. Unplug the red cable from P64 on the
microprocessor and I/O board and connect to one side
of the crossover coupler. The first customer connection
point is to P64 on the microprocessor and I/O board.
The second customer connection point is to the other
side of the crossover coupler. This connects the
microprocessor and I/O board and display to the
private U2U network.

Installation
16
2.3 Field Connections—Optional for All Units
• Connect field wiring from the optional Liebert XD cooling module condensation detection circuit
to terminal strip locations COMM. (24) and H2O (51).
• Connect optional field wiring from remote devices to remote alarm device, common alarm outputs,
site monitor and remote shutdown, if applicable. See terminal strip descriptions in Figure 17.
Figure 17 Liebert XDP extra low voltage field connections points
1
1
2
P67
P64 P66 P67
To Remote T/H Sensor A
Termination Plug
To P66 on Liebert iCOM
Control Board
To P64 on Liebert iCOM
Control Board
Red Ethernet Cable
To Liebert XD Cooling
Module(s) and Remote
T/H Sensor B
To Optional
External
Connections
UNIT DISPLAY (Rear View)
Factory-Wired
Temperature Sensor
Control wiring must be Class 2 and installed in
accordance with the National Electrical Code (NEC).
Requires shielded cable.
NOTES:
DPN001598
Pg. 6, Rev. 7
Do Not
Use

Installation
17
2.4 Remote Sensor Installation—Proper Placement
Placement of the two remote temperature/humidity sensors is critical to effective cooling of the
conditioned space.
The remote sensors must be installed in areas where conditions are representative of the space
conditioned by the Liebert XDP. Emerson recommends installing the sensors in different areas near
the cooling modules served by the Liebert XDP. If the return air side of the primary air mover, such
as a Liebert DS, represents the conditions where the Liebert XD cooling modules are located, one
sensor could be placed there. Emerson suggests placing the other sensor on the wall opposite the heat
load area (see Figure 18 for guidance).
Do not install the sensors where ambient air might cause false readings, for example, near unsealed
doors or windows, or areas with stagnant air.
1. Unpack the two remote temperature/humidity sensors and cables.
One sensor is labeled Sensor A and the other Sensor B. The sensor cables are interchangeable;
each bears labels indicating Sensor End and Unit End.
2. Connect the Sensor End of one of the supplied sensor cables to P66 on Sensor A (see Figure 14).
3. Connect the Unit End of the sensor cable to P67 on the Liebert iCOM input/output board inside
the Liebert XDP. Secure the ring terminal on the cable shield to the electric box adjacent to P67
(see Figure 14).
4. Connect the Sensor End of the second sensor cable to P66 on Sensor B (see Figure 14).
5. Connect the Unit End of the cable to P67 on the Liebert iCOM display (see Figure 14). Secure the
ring terminal on the cable shield to the grounding screw adjacent to P67.
Figure 18 Suggested remote sensor placement

Piping
18
3.0 PIPING
3.1 European Union Fluorinated Greenhouse Gas Requirements
Stationary air conditioning, refrigeration, heat pump equipment and stationary fire protection
systems in the European Community market and operating with fluorinated greenhouse gases (f-
gas), such as R407C, R134a, R410A, must comply with the F-Gas Regulation: (EC) No. 842/2006 (F-
gas). The regulation prohibits, among other actions, venting fluorinated greenhouse gases to the
atmosphere.
The F-Gas Regulation requires operators to use all measures that are technically feasible and do not
entail disproportionate cost to prevent leakage of these gases, to test for leakage regularly and to
recover f-gas before disposing of equipment, as well as during service and maintenance.
Refer to the full regulation for additional details.
3.2 Connection Sizes
The copper pipe connections on the Liebert XDP are:
3.2.1 Recommended Pipe Size
Connect the main pipes between the Liebert XDP and the Liebert XD cooling modules according to
site specific documentation and the configuration guide for the Liebert XD system.
Elbows and restrictions must be minimized to get good fluid flow.
Building Chilled Water Supply 2-5/8" OD
Building Chilled Water Return 2-5/8" OD
Refrigerant Supply 1-1/8" OD
Refrigerant Return 2-1/8" OD
Table 4 Supply, return pipe sizes for refrigerant loop
Pipe Function Size / Equivalent Pipe Length
Liebert XDP supply line, from Liebert XDP supply
to farthest Liebert XD cooling module
1-1/8" OD for lengths up to 60 feet
1-3/8" OD for lengths over 60 but less than 175 feet
Liebert XDP return line, from farthest Liebert XD cooling
module to Liebert XDP return
2-1/8" OD for lengths up to 60 feet
2-5/8" OD for lengths over 60 but less than 175 feet
From any model Liebert XDO/Liebert XDH supply
to supply line of Liebert XDP
1/2" OD for lengths up to 10 feet
7/8" OD for lengths over 10 but less than 25 feet
From any model Liebert XDO/Liebert XDH return
to return line of Liebert XDP
7/8" OD for lengths up to 10 feet
1-1/8" OD for lengths over 10 but less than 25 feet
From any model Liebert XDV/Liebert XDCF supply
to supply line of Liebert XDP
1/2" OD for lengths up to 10 feet
5/8" OD for lengths over 10 but less than 35 feet
From any model Liebert XDV/Liebert XDCF return
to return line of Liebert XDP
5/8" OD for lengths up to 10 feet
7/8" OD for lengths over 10 but less than 35 feet

Piping
19
3.3 Liebert XDP Interconnection with Liebert XD Cooling Modules
All piping must be ASTM (American Society for Testing and Materials) Type ACR copper pipe.
The Liebert XDP may be connected to Liebert XD cooling modules with either Liebert’s XD
prefabricated piping assembly or with rigid, off-the-shelf piping. In either setup, piping for the Liebert
XD system is arranged in a manner similar to piping for a chilled water system. Liebert XD cooling
modules are connected in parallel between main return and supply pipes going to and from the
Liebert XDP/Liebert XDC. Figure 19 represents a typical configuration. For piping details, refer to
Liebert’s XD System Design Manual, SL-16655, available at Liebert’s Web site: www.liebert.com. The
guidelines provided for pipe size must be strictly followed. Failure to size the main lines
and connection lines adequately may result in reduced cooling capacity. The critical aspects
of pipe sizing are related to refrigerant volume and pressure drop. Each must be minimized.
Figure 19 Liebert XD system diagram
3.4 Piping Installation Methods
The assembly and connection means used for piping in the Liebert XD system are similar to those
used for conventional refrigeration systems. All piping should be installed with high-temperature
brazed joints. Soft soldering is not recommended.
During brazing, the lines must be filled with flowing dry nitrogen to prevent excessive oxidation and
scale formation inside the piping. Prevailing good refrigeration practices must be employed for piping
supports, leak testing, dehydration and charging. Failure to use good system practices may result in
damage to the system. Refer to the ASHRAE refrigeration handbook for general good-practice
refrigeration piping.
Insulate all piping lines to prevent condensation in applications where the dew point approaches the
R-134a refrigerant temperature.
Emerson recommends venting the pressure relief valve for the R-134a outside the conditioned space
where it is open to the atmosphere. The R-134a side relief valve is inside the Liebert XDP unit at the
top of the receiver.
3.4.1 Piping Installation—R-134a Pumped Circuit
Emerson recommends venting the relief pressure valve of the Liebert XDP (located at the top of the
receiver) outside of the conditioned space where it is open to the atmosphere.
Liebert XD
Cooling
Module
Liebert XD
Cooling
Module
Liebert XD
Cooling
Module
Liebert XD
Cooling
Module
Liebert XD
Cooling
Module
Liebert XDP
SLOPE—The main supply and return lines to and
from the Liebert XDP must be sloped downward
toward the Liebert XDP at a rate of 1-2" per 20 feet
(25.4-51mm per 6m) of pipe run.
All supply and return
mains must be level
with or above the
top of all Liebert XD
modules

Piping
20
3.4.2 Piping Mains
All refrigeration piping mains connected to the Liebert XD cooling module, both supply and return,
should be installed with a downward pitch toward the Liebert XDP of 1-2" for every 20 feet
(25.4-51mm per 6m) of pipe run.
Install a 20-40 mesh strainer on the chilled water supply to the Liebert XDP. The strainer is required
to prevent particles in the chilled water from entering the Liebert XDP’s heat exchanger. The
maximum distance from the strainer to the Liebert XDP is 10 feet (3m).
NOTICE
Risk of particles in chilled water. Can cause equipment damage and reduced cooling.
Failure to install a strainer in the supply line to the Liebert XDP can result in damage to the
unit’s heat exchanger.
3.4.3 Bypass Flow Controller
Three bypass flow controllers are required to ensure that the Liebert XDP pumps operate within the
optimum range. These devices are added to the field piping and simulate the flow of additional cooling
modules.
Each bypass flow controller must be installed with one shutoff valve to allow the controller to be
disabled when cooling modules are added to a Liebert XD system.
Bypass flow controllers should be connected between the main supply and the main return lines of the
field piping. The connection points to the main supply and return lines should be in a convenient and
accessible location between the Liebert XDP/Liebert XDC and the first Liebert XD module in the
circuit. See Figures 20 and 21 for piping details of the bypass flow controller.
Refer to Table 5 to determine the number of bypass flow controllers that must be open to provide
proper refrigerant flow based on the total nominal cooling capacity of the cooling modules in each
Liebert XD system.
Figure 20 Bypass flow controller details, dimensions
Table 5 Bypass flow controllers for a Liebert XDP-based system
System Load kW Cumulative
Module Model Size
Required Number of Open
Bypass Flow Controllers
Liebert XDP
48 to 63 3
64 to 95 2
96 to 127 1
128 to 160 0
7/8"
(22mm) ID
4"(102mm)

Piping
21
Figure 21 Bypass flow controller arrangement
Figure 22 Bypass flow controller piping
3.5 Piping Details—Shutoff/Isolation Valves
Isolation valves must be installed on the Liebert XDP’s refrigerant circuit to permit maintenance on
the unit (see Figure 23).
Return
Main
7/8" Refrigerant Grade
Full Port Ball Valve
Field-Supplied and Field-Installed
Supply
Main
Bypass Flow Controller
(Field-Installed)
Flow Direction
Filter Dryer
Assembly
Liebert XD
Cooling
Module #1
Liebert XD
Cooling
Module #2
Coolant
Supply
Coolant
Return
Liebert
XDP
Bypass Flow
Controllers

Piping
22
Figure 23 General piping details
3.5.1 Evacuation and Leak Check—R-134a Pumped Circuit
1. Open all service valves, including those outside the Liebert XDP.
2. Attach a jumper hose from one of the Schrader valve fittings on a pump outlet before the check
valve to a Schrader valve fittings after the check valve.
3. Place 150psig (1034kPa; 10.34 bars) of dry nitrogen with a tracer of R-134a in the system.
NOTICE
Risk of overpressurization. Can cause equipment damage.
Do not exceed 150 psig (1034 kPa; 10.34 bars) in the R-134a circuit.
4. Check the system for leaks with a suitable leak finder on the pumps’ suctions lines.
5. After completion of the leak testing, release the test pressure (per local code) and connect to
vacuum pump(s) at the Schrader valves.
6. After pulling a deep vacuum for four hours, check the vacuum level and, if it has not changed,
break the vacuum with dry nitrogen.
7. Pull a second vacuum to 250 microns or less. Recheck the vacuum level after 2 hours.
3.5.2 Insulation
Insulate all piping between the Liebert XDP and its connected cooling modules to prevent
condensation where the piping passes through non-conditioned areas.
NOTE
Do not insulate piping before checking it for leaks. Insulating pipes before checking them for
leaks would prevent easy detection of leaks.
Liebert
XDP A
Liebert
XDP B
Return
Supply
Return
Supply
Floor
Building Chilled Water Supply
Building Chilled Water Return
Isolation
valves
Isolation
valves
Emerson recommends
field-installation of shutoff
valves at these points to
permit isolating the
Liebert XDP for
maintenance.

Piping
23
3.6 Filling the Pumped Circuit—R-134a
Using a refrigerant pump or cylinder heater pads will speed the charging process.
1. Connect a charging manifold to the service port of the receiver outlet valve or to the suction and
discharge side of the pump.
2. Purge the hoses.
3. Calculate the amount of R-134a refrigerant needed to charge the system, using the values in
Tables 6, 7, 8 and 9; for assistance, refer to 3.6.1 - Calculating Refrigerant Charge—
Example. The section includes a worksheet to calculate system refrigerant charge requirements.
4. Weigh in the calculated charge.
5. After adding the calculated charge, allow the system to sit 15 to 30 minutes to reach equilibrium.
Observe the refrigerant level through the sight glasses of the receiver. The level should be above
the second sight glass at a minimum when the Liebert XDP is off.
6. If the refrigerant level is improper, the charge must be adjusted.
If the level is too high or too low, recalculate the required charge and reduce or increase the
amount as needed to reach the proper level.
Before beginning, verify that the system is not equipped with pre-charged Liebert XD Flex Pipe.
NOTE
All lengths in Tables 6, 7 and 8 are actual pipe lengths, not equivalent pipe lengths.
NOTE
System refrigerant volume calculations derived from Tables 6, 7, 8 and 9 are based on a fully
loaded system. Additional charge may be required for lightly loaded systems.
Table 6 System R-134a charge for a Liebert XDP with any model Liebert XDH/Liebert
XDO/Liebert XDV/Liebert XDCF/Liebert XDR
Refrigerant Charge, lb. (kg)
Per Liebert XD Unit
(Excludes Connector Lines to and from Liebert XD Cooling Module)
1.41 lb. (0.64kg) Liebert XDCF
5.32 lb. (2.41kg) Liebert XDH
3.55 lb. (1.61kg) Liebert XDO
157 lb. (71.2kg) Liebert XDP
4 lb. (1.8kg) Liebert XDR
2.32 lb. (1.05kg) Liebert XDV
Table 7 System refrigerant charge for the supply and return mains
Refrigerant Charge,
lb/foot (kg/m) Supply/Return Main Length and Diameter
0.45 (0.67) Main supply actual length per 1-1/8" OD copper tubing
0.68 (1.01) Main supply actual length per 1-3/8" OD copper tubing
0.28 (0.42) Main return actual length per 2-1/8" OD copper tubing
0.43 (0.64) Main return actual length per 2-5/8" OD copper tubing
Table 8 R-134a refrigerant charge for hard-piped connector lines to and from any model
Liebert XDH/Liebert XDO/Liebert XDV/Liebert XDCF/Liebert XDR
Refrigerant
Charge, lb/foot (kg/m) Hard-Piped Connector Length and Diameter
0.08 (0.12) 1/2" OD Liebert XDO/Liebert XDH/Liebert XDV/Liebert XDCF/Liebert XDR supply connector
actual length
0.13 (0.19) 5/8" OD copper tubing Liebert XDV/Liebert XDCF supply connector actual length
0.26 (0.39) 7/8" OD Liebert XDO/Liebert XDH/Liebert XDR supply connector actual length
0.02 (0.03) 5/8" OD copper tubing Liebert XDV/Liebert XDCF return connector actual length
0.04 (0.06) 7/8" OD copper tubing Liebert XDV/Liebert XDCF return connector actual length
0.04 (0.06) 7/8" OD copper tubing Liebert XDH/Liebert XDO/Liebert XDR return connector actual length
0.07 (0.1) 1-1/8" OD copper tubing Liebert XDH/Liebert XDO/Liebert XDR return connector actual length

Piping
24
3.6.1 Calculating Refrigerant Charge—Example
Using Tables 6, 7, 8 and 9, calculate the refrigerant charge of the individual sections of your Liebert
XD system. Add the calculated charge amounts to determine the amount of R-134a refrigerant
required for one system combining a Liebert XDP with Liebert XD cooling modules (Liebert XDCF,
Liebert XDH, Liebert XDO and Liebert XDV). The example below combines one Liebert XDP with 20
Liebert XDV8 cooling modules.
Table 9 R-134a refrigerant charge for Flex Pipe connector lines to and from any model
Liebert XDO/Liebert XDH/Liebert XDV/Liebert XDCF/Liebert XDR
Refrigerant Charge
lb. (kg) Metal Flex Pipe Connector Length
Supply Line Diameter 1/2"
0.3 lb. (0.14) 4 ft. Flex Pipe Liebert XDH/Liebert XDO/Liebert XDV/Liebert XDCF/Liebert XDR supply
0.5 lb. (0.23) 6 ft. Flex Pipe Liebert XDH/Liebert XDO/Liebert XDV/Liebert XDCF/Liebert XDR supply
0.7 lb. (0.32) 8 ft. Flex Pipe Liebert XDH/Liebert XDO/Liebert XDV/Liebert XDCF/Liebert XDR supply
0.8 lb. (0.36) 10 ft. Flex Pipe Liebert XDH/Liebert XDO/Liebert XDV/Liebert XDCF supply/Liebert XDR
Return Line Diameter 5/8"
0.01 lb. (0.01) 4 ft. Flex Pipe existing Liebert XDV systems
0.02 lb. (0.01) 6 ft. Flex Pipe existing Liebert XDV systems
0.03 lb. (0.01) 8 ft. Flex Pipe existing Liebert XDV systems
0.03 lb. (0.01) 10 ft. Flex Pipe existing Liebert XDV systems
Return Line Diameter 1"
0.13 lb. (0.06) 4 ft. Flex Pipe Liebert XDH/Liebert XDO/Liebert XDV/Liebert XDCF/Liebert XDR supply
0.2 lb. (0.09) 6 ft. Flex Pipe Liebert XDH/Liebert XDO/Liebert XDV/Liebert XDCF/Liebert XDR supply
0.27 lb. (0.12) 8 ft. Flex Pipe Liebert XDH/Liebert XDO/Liebert XDV/Liebert XDCF/Liebert XDR supply
0.33 lb. (0.15) 10 ft. Flex Pipe Liebert XDH/Liebert XDO/Liebert XDV/Liebert XDCF/Liebert XDR supply
Table 10 Calculating refrigerant charge—example
Components
Number of Units
or Piping Length, feet
Pounds Per
Component Total, lb.
Liebert XDP 1157 157
Liebert XDV8 Cooling Modules 20 2.32 46.4
Supply Main, 1-1/8" 100 0.45 45
Return Main, 2-1/8" 100 0.28 28
Liebert XDV 1/2" supply Liebert XD Flex Pipes 20 0.8 16
Liebert XDV 5/8" return Liebert XD Flex Pipes 20 0.03 0.6
Total 293
Table 11 Worksheet to calculate refrigerant charge
Components
Number of Units
or Piping Length
Pounds Per
Component Total
Total

Piping
25
3.7 Checklist for Proper Installation
___ 1. Unpack and check received material.
___ 2. Position the Liebert XDP and secure it to the floor.
___ 3. Wire high voltage connections.
___ 4. Wire low voltage connections.
___ 5. Connect the building chilled water piping to the Liebert XDP.44Connect the Liebert XD
cooling module piping to the Liebert XDP with slope.
___ 6. Check the system for leaks.
___ 7. Hold a vacuum on the system.
___ 8. Charge the system with refrigerant.
___ 9. Make sure that all piping has proper insulation.

Liebert iCOM Control—Firmware Version XP1.00.010.STD
26
4.0 LIEBERT ICOM CONTROL—FIRMWARE VERSION XP1.00.010.STD
4.1 Liebert iCOM Components and Functions
The Liebert iCOM controller layout is shown in Figure 24; the keyboard functions are defined in
Table 12.
Figure 24 Liebert iCOM display components
Liquid Crystal
Display screen
Keypad
LED Status Indicators
(top LED is red or flashing
red; bottom LED is green
or amber)
ESC
?
On/Off Key
Escape Key Down Arrow Key
Up Arrow Key
Left Arrow Key Right Arrow KeyEnter Key
Alarm Key
Help Key
LEDs
(see Table 12 for
meanings)

Liebert iCOM Control—Firmware Version XP1.00.010.STD
27
4.2 Display Lamp Indicators
• The Green lamp will be On only when the Liebert XDP is On and running with no alarms.
• The Red lamp will be On if the unit is On and running with an active alarm, or if the unit is shut
down because of an alarm.
• The Red lamp will flash while an alarm is being annunciated. The Red lamp will stop flashing and
the beeper in the display will stop beeping when the ALARM SILENCE / ? key is pressed.
• The Amber lamp will be On if the Liebert XDP has been shut down at the I/O switch or if the unit
has been shut down by an alarm condition.
Table 12 Keyboard icons and functions
Icon Key Name Function
On/Off Key Controls the operational state of the cooling unit.
Alarm Key Silences an alarm.
Help Key Accesses integrated Help menus.
ESCape Key Returns to the previous display view.
Enter Key Confirms all selections and selects icons or text.
Increase Key
(Up Arrow) Moves upward in a menu or increases the value of a selected parameter.
Decrease Key
(Down Arrow) Moves downward in a menu or reduces the value of a selected parameter.
Left and Right
Arrow Keys Navigates through text and sections of the display.
Upper LED
Blinking Red—Active, unacknowledged alarm exists
Solid Red—Active, acknowledged alarm exists
Lower LED
Amber—Power is available to the unit; unit is NOT operating
Green—Unit is operating with no alarms
?
ESC

Liebert iCOM Control—Firmware Version XP1.00.010.STD
28
4.3 Navigating Through the Liebert iCOM Display
Liebert iCOM displays icons and text for monitoring and controlling your Liebert cooling unit. The
Liebert iCOM’s home screen is shown in Figure 25.
Figure 25 Liebert iCOM default home screen
4.3.1 Accessing Menus and Settings
Viewing Data
No password is required to view data or settings.
To view data:
1. From the home screen, press the Enter key to view the User Menu (see Figure 29).
2. Press Enter again to highlight the first icon.
3. Use the keyboard’s arrow keys to move to the icon for the data you wish to view.
4. Once that icon is highlighted, press Enter again to open that menu.
• If a password is required, see 4.3.3 - Entering the Password.
• If a menu has more than one screen, the Liebert iCOM display will have text at the top simi-
lar to this: (page 1 of 2).
5. Press Enter to select the first line of data.
6. Use the Up and Down arrow keys to scroll to the desired data point.
7. Press ESC to move back to higher level menus.
UNIT 1
Sensor A B
Temp: 74°F 72°F
Hum: 50% 50%
Dew Pt: 55°F 54°F
28.02.2012 14:07 (01) UNIT ON
28.02.2012 14:07 (01) UNIT ON
press: for next/prev unit for unit /system view
press : for menu; ESC for prev screen ; ? for help
08/2011
Liebert
XDP
57°F
50.0°F set
CFC: 30%
28.02.2012 15 :03 UNIT ON
Sensor A
Room Data
Date and
Time
Pump Operation
represented by animated
refrigerant lines
Next Scheduled
Maintenance
Alarm/Event
History
Navigation
Prompts
Unit
Name
Sensor B
Room Data
Unit Status
Refrigerant
Temperature
Available only
with Liebert XD
Smart Modules

Liebert iCOM Control—Firmware Version XP1.00.010.STD
29
4.3.2 Cooling Module Overview
The Liebert iCOM will display an overview of all connected cooling modules. It does not display a
system view, which would include units other than the cooling modules.
To display an overview of all connected cooling modules:
1. At the default home screen on the Liebert iCOM, press the down arrow. This will display the first
10 modules’ outlet temperature and capacity levels. Press ESC to return to the unit view.
Figure 26 Cooling module overview, first 10 modules
2. Press the down arrow button again to display the next 10 modules’ outlet temperature and
capacity levels.
3. Press ESC to return to the default home screen.
NOTE
The Liebert iCOM control screens display a setting to select a system view, but the Liebert XDP
does not support a system view.
UNIT 1
OFF 9/2013100%
212°F
Max XD Supply
Air Temp
Liebert XDP
AA01 AA01 AA01 AA01 AA01 AA01 AA01 AA01 AA01AA01
(01) 8/2/2012 08 :33 RST General Alarm
(01) 8/2/2012 08 :20 ACK HIGH CHILLED WATER TEMP
8/4/2012 14 :13:54 ALARM OFF
? for help
for next/previous unit for system view
ESC
for previous screen
for menu
°F 70 72 74 76 75 73 74 71 77 72

Liebert iCOM Control—Firmware Version XP1.00.010.STD
30
4.3.3 Entering the Password
Most settings in the Liebert iCOM are protected by a factory-set password, 1490. To enter the
password:
1. From the home screen, press the Enter key to view the User Menu (see Figure 29).
2. Press Enter again to highlight the first icon.
3. Use the keyboard’s arrow keys to move to the icon for the data you wish to change.
4. Once that icon is highlighted, press Enter again to open that menu.
5. Press Enter to highlight the Password line.
6. With the Password line highlighted, press Enter to highlight the first digit in the password
7. Enter the password, 1490.
Use the Up and Down arrow keys to select a numeral for the first digit of the password.
Move to the next digit of the password with the Right arrow key.
Select the numerals for all four digits with the same process.
8. After all four digits of the password have been entered, press the Enter key.
Figure 27 Entering the password
NOTE
Do not press the ESC key or the Liebert iCOM will move to the previous screen and the
password must be re-entered before changes may be made.
SETPOINTS
to change parameter to confirm
to select parameter
for next/previous unit
then
PASSWORD (Actual Level 0)
Min Room Temperature Setpoint
????
68.0°F
UNIT 01
U101
U102
U103
U104
U105
U106
U107
U108
U109
U110
U111
Password command line—highlight
by pressing Enter
After highlighting the Password command line, press
Enter again to highlight the first digit. Use the Up and
Down arrow keys to change the first digit. Move to the
next digit in the Password with the right arrow.

Liebert iCOM Control—Firmware Version XP1.00.010.STD
31
4.4 Changing Liebert iCOM’s Display Settings
No password is required to change the way Liebert iCOM displays data. The Display Setup controls
how the unit shows data, such as temperature, date and time.
To change the display settings:
1. From the home screen, press the Enter key to view the User Menu (see Figure 29).
2. Press Enter again to highlight the first icon.
3. Use the keyboard’s arrow keys to move to the Display Setup icon.
4. Once that icon is highlighted, press Enter again to open that menu.
5. Press the Enter key to select the first setting.
Either change that setting or navigate to another setting with the Up and Down arrow keys.
6. Once the desired setting is highlighted, press the Enter key to access that parameter’s display
setting options.
7. Use the Up and Down arrow keys to make changes.
8. Press the Enter key to accept the changes.
9. Press the ESC key twice to return to Liebert iCOM’s user menu.
Figure 28 Display setup screen
4.5 Changing Operational Settings
Changes to the Liebert XDP’s operation settings in the Set Alarms and Setpoints menus require a
password.
1. From the home screen, press the Enter key to view the User Menu (see Figure 29).
2. Press Enter again to highlight the first icon.
3. Use the keyboard’s arrow keys to move to the icon for the data you wish to change.
4. Once that icon is highlighted, press Enter again to open that menu.
If a password is required, see 4.3.3 - Entering the Password.
5. After entering the password, use the Up and Down arrow keys to scroll to and highlight the
operational setting to be changed.
6. Press Enter to highlight the values for that setting.
7. Use the Up and Down arrow keys to change the value.
8. Press Enter to accept the change. (The value will no longer be highlighted.)
9. Press ESC to deselect the operational setting. (The setting will no longer be highlighted.)
10. Press ESC again to move to previous screens.
DISPLAY SETUP
to change parameter to confirm
to select parameter
for next/previous unit
then
Language
Date
Time
Temperature Indication
Display Contrast
Buzzer Frequency
Backlite Off after
Screen
Display Colors
Date Format
SYSTEM
U401
U402
U403
U404
U405
U406
U407
U408
U409
U410
U411
ENGLISH (US)
8/27/2012
15:03:17
°C
50
Off/ 50
5 min
XDP
Normal
mm/dd/yyyy
Highlight the
setting to be
changed by
pressing Enter.

Liebert iCOM Control—Firmware Version XP1.00.010.STD
32
4.6 Graphical Data Record
The Graphical Data Record charts the average temperature from Sensors A and B and the supply
refrigerant temperature.
The temperature scales can be changed to expand or compress the data.
The time scale also can be altered to any of several selectable values.
4.7 Liebert iCOM User Menu Icons and Legend
Figure 29 Liebert iCOM User Menu icons
NOTE
Changing the time scale eliminates all previous graphical data and the unit will begin
recording new data.
Setpoints
View and change
operational
setpoints
Spare Parts List
Contains spare
parts available on
site
Event Log
Lists last 400
events and
alarms
View Only
Graphic Data Record
Displays average
temperature from
Sensors A and B, the
average dew point from
Sensors A and B, the
supply refrigerant
temperature and the
supply refrigerant control
point graphs; Data is
View Only; Display scale
is adjustable
View Network
Shows status of
all connected
units; View Only
Set Alarms
Allows user to
change settings for
alarms
Sensor Data
Shows readings
of sensors; View
Only
Active Alarms
Lists all current
alarms; View Only
Display Setup
Change settings
for display:
language and
time
Total Run Hours
Records the run time of
all components and
allows setting of limits on
run time; View Only
Smart Modules
Displays
readings for the
individual smart
modules; View
Only
Service Contacts
Contains key
contact information
for service
NOTE
Menu shows icons only; text is explanatory and does not appear on the Liebert iCOM display.
°C / °F
% RH
SET
EVENT
LOG
SET
ALARMS
!
ACTIVE
ALARMS
1 2
39
6
SET
1234h
XDIO

Liebert iCOM Control—Firmware Version XP1.00.010.STD
33
Figure 30 Liebert XDP User Menu screen
EVENT
LOG
°C / °F
% RH
SET
SET
1239
6
SET
ALARMS
!
ACTIVE
ALARMS
1234
h
USER MENUS
ESC
to unselect
to change level
to open requested menu
to navigate
XDIO

Liebert iCOM Control—Firmware Version XP1.00.010.STD
34
4.8 Liebert iCOM User Menu Screens
User menus report general cooling unit operations and status. User menu screens employ a coding
that begins with “U” and is followed by parameters and information, such as settings. Gaining access
to some User menu screens requires entering a password; the User Menu password is 1490.
Check www.liebert.com for the latest Liebert iCOM user manual updates, SL-18835.
Figure 31 Setpoints screen
Min Room Temperature Setpoint—Sets the minimum room temperature the unit will attempt to
maintain. If the temperature falls below this point, the unit will raise the refrigerant temperature to
reduce the amount of cooling.
The setting is intended to keep the room temperature above the setpoint. Without a proper setpoint,
the Liebert XDP can lower the room temperature too much, depending on the room dew point and
load. This setpoint will reduce the cooling to keep the room temperature above this desired
temperature.
The default setting is 60°F (15.6°C). The range is 50-80°F (10-27°C).
For optimal cooling performance, the minimum temperature setpoint should be 1-2° below the
expected temperature at the remote sensors, which may affect placement of the remote sensors. If the
minimum temperature setpoint is set above the typical remote temperature sensor reading, it will
reduce the Liebert XD cooling output and, in extreme cases, cause erratic Liebert XD performance.
Spare Parts
Spare Parts—The spare parts lists contains a detailed description and part number that can be used
to order parts for the unit. These part numbers are specific to each model and option installed on the
unit.
Event Log
Event Log—The event log displays all events and actions that have been generated by the unit.
When multiple units are networked you will see the event log of the whole system. Each event shows
the unit that generated the alarm, time and date stamp, a description and the event type.
NOTE
This is not a true room temperature setpoint. The Liebert XDP has no heaters; it will try to cool
as much as possible. If the Liebert XDP is able to cool the room to this setpoint, it will reduce its
cooling action to try to keep the room temperature at or above this setpoint.
SETPOINTS
to change parameter to confirm
to select parameter
for next/previous unit
then
PASSWORD (Actual Level 0)
Min Room Temperature Setpoint
????
68.0°F
UNIT 01
U101
U102
U103
U104
U105
U106
U107
U108
U109
U110
U111

Liebert iCOM Control—Firmware Version XP1.00.010.STD
35
Figure 32 Set Alarms screen
High Room Air Temperature—Sets the threshold where a high room temperature alarm will
occur, based on the actual reading from either remote Sensor A or B. The range for the high room air
temperature alarm is 33.8-95°F (1-35°C); the default is 80.0°F (26.7°C).
Low Room Air Temperature—Sets the threshold where a low room temperature alarm will occur,
based on the actual reading from either remote Sensor A or B. The range for the high room air
temperature alarm is from 33.8 to 95°F (1 to 35°C); the default is 55.0°F (12.8°C).
High Room Dewpoint—Sets the threshold where a high room dew point alarm will occur, based on
the calculated values from either remote Sensor A or remote Sensor B. The range for the high room
dew point alarm is from 33.8 to 95°F (1 to 35°C); the default is 65°F (18.3°C).
High Refrigerant Temperature—Sets the threshold where a high refrigerant temperature alarm
will occur based on the actual reading from the supply refrigerant sensor. The supply refrigerant
temperature is from the Liebert XDP to the modules. The range for the high supply refrigerant
temperature alarm is from 33.8 to 95°F (1 to 35°C); the default is 80°F (26.7°C).
High Chilled Water Temperature—Sets the threshold where a high chilled water temperature
alarm will occur based on the actual reading from the supply chilled water sensor. The range for the
high chilled water temperature is from 33.8 to 95°F (1 to 35°C); the default is 60°F (15.6°C).
SET ALARMS (page 1 of 1)
to change parameter to confirm
to select parameter
for next/previous unit
then
UNIT 01
PASSWORD (Actual Level 0)
High Room Air Temperature
Low Room Air Temperature
High Room Dewpoint
High Refrigerant Temperature
High Chilled Water Temperature
????
80.0°F
55.0°F
65.0°F
80.0°F
60.0°F
U201
U202
U203
U204
U205
U206
U207
U208
U209
U210
U211

Liebert iCOM Control—Firmware Version XP1.00.010.STD
36
Figure 33 Sensor Data screen, page 1 of 2
Sensor A Temperature—Displays the temperature of the remote CAN Temp Humidity sensor
designated as Sensor A.
Sensor A Humidity—Displays the humidity of the remote CAN Temp Humidity sensor designated
as Sensor A.
Sensor A Dew Point—Displays the dew point of the remote CAN Temp Humidity sensor designated
as Sensor A.
Sensor B Temperature—Displays the temperature of the remote CAN Temp Humidity sensor
designated as Sensor B.
Sensor B Humidity—Displays the humidity of the remote CAN Temp Humidity sensor designated
as Sensor B.
Sensor B Dew Point—Displays the dew point of the remote CAN Temp Humidity sensor designated
as Sensor B.
Supply Refrigerant Temperature—Displays the actual supply refrigerant temperature from the
Liebert XDP to the modules.
Supply Chilled Water Temperature—Displays the actual the Supply Chilled Water temperature
to the Liebert XDP.
SENSOR DATA (page 1 of 2) UNIT 01
U301
U302
U303
U304
U305
U306
U307
U308
U309
U310
U311
U312
This window is READ ONLY
Sensor A Temperature 62.8°F
Sensor A Humidity 42.20%
Sensor A Dew Point 39.4°F
Sensor B Temperature 71.2°F
Sensor B Humidity 29.60°%
Sensor B Dew Point 37.8°F
Supply Refrigerant Temperature 55.0°F
Supply Chilled Water Temperature 55.0°F

Liebert iCOM Control—Firmware Version XP1.00.010.STD
37
Figure 34 Sensor Data screen, page 2 of 2
Daily High Temperature—Shows the highest temperature in a rolling 24 hour period for either
remote Sensor A or remote Sensor B.
Daily Low Temperature—Shows the lowest temperature in a rolling 24 hour period for either
remote Sensor A or remote Sensor B.
Daily High Humidity—Shows the highest humidity in a rolling 24 hour period for either remote
Sensor A or remote Sensor B.
Daily Low Humidity—Shows the lowest humidity in a rolling 24 period for either remote Sensor A
or remote Sensor B.
Daily High Dew Point—Shows the highest dew point in a rolling 24 hour period for either remote
Sensor A or remote Sensor B.
Daily Low Dew Point—Shows the lowest dew point in a 24 hour period for either remote Sensor A
or remote Sensor B.
Daily High Refrigerant Temperature—Shows the highest supply refrigerant temperature in a
rolling 24 hour period from the Liebert XDP to the modules.
Daily Low Refrigerant Temperature—Shows the lowest supply refrigerant temperature in a
rolling 24 hour period from the Liebert XDP to the modules.
Daily High Chilled Water Temperature—Shows the highest chilled water supply temperature
being delivered to the Liebert XDP in a rolling 24 hour period.
Daily Low Chilled Water Temperature—Shows the lowest chilled water return temperature
being delivered to the Liebert XDP in a rolling 24 hour period.
SENSOR DATA (page 2 of 2) UNIT 01
U313
U314
U315
U316
U317
U318
U319
U320
U321
U322
U323
U324
This window is READ ONLY
Daily High Temperature 07:49:57 72°F
Daily Low Temperature 07:11:30 64°F
Daily High Humidity 11:31:46 45%
Daily Low Humidity 07:56:18 34%
Daily High Dew Point 07:47:26 45°F
Daily Low Dew Point 08:02:20 37°F
Daily High Refrigerant Temp 13:01:25 69°F
Daily Low Refrigerant Temp 13:01:11 69°F
Daily High CW Temp 14:01:33 55°F
Daily Low CW Temp 14:01:45 55°F

Liebert iCOM Control—Firmware Version XP1.00.010.STD
38
Figure 35 Display Setup screen
Language—Sets the language on the display. Changing this setting changes all menu parameters to
the selected language.
Date—Sets the internal date of the unit. If this unit is connected to other units with the unit-to-unit
network connection, each unit will reflect the last date set.
Time—Sets the internal time of the unit. If this unit is connected to other units with the unit-to-unit
network connection each unit will reflect the last time set.
Temperature Indication—Selects the actual and setpoint temperature scale. Selecting C will set
the unit to display in Celsius and F will set the unit to display in Fahrenheit.
Display Contrast—Changes the contrast of the display to adjust for different viewing angles, low
light and bright light conditions. As the display ages, the contrast may require adjustment for
viewing.
Buzzer Frequency—Changes the audible noise frequency of the built-in buzzer. The buzzer will
sound when its frequency is being adjusted, easing selection of a frequency easily detected when an
alarm occurs.
Backlite Off After—Controls how long the back-light remains active when the display is unused.
When the buttons on the front display have not been pressed for the time selected in this parameter,
the back-light will turn Off, extending the life of the display and saving energy.
Screen—Controls the screen layout. The Liebert XDP has one view, Unit View.
Display Colors—Selects the background color. Inverted sets the display to show white font with
blue background and Normal sets a white background with blue font.
Date Format—Date format changes the month, day and year arrangement shown on the front
display and on event time stamps.
DISPLAY SETUP
to change parameter to confirm
to select parameter
for next/previous unit
then
Language
Date
Time
Temperature Indication
Display Contrast
Buzzer Frequency
Backlite Off after
Screen
Display Colors
Date Format
SYSTEM
U401
U402
U403
U404
U405
U406
U407
U408
U409
U410
U411
ENGLISH (US)
8/27/2012
15:03:17
°F
30
Off/ 50
5 min
Unit View
Normal
mm/dd/yyyy

Liebert iCOM Control—Firmware Version XP1.00.010.STD
39
Figure 36 Module Status screen, page 1 of 20
Module Node ID—The location within the CANbus. Each module’s ID is factory-set to 80 and is
automatically changed during setup; requires no user action.
Module Labels—A four-character label consisting of two letters and two numerals. This is the standard
nomenclature for Data Center Grid assignment of racks. Additionally, the module’s location can be
denoted with 10 characters, either letters or non-alphanumeric characters from a built-in list. Either or
both labels can be used and are entered using the Module Setup found in the Service menu (S910).
Module Status—Indicates whether the smart module is connected to the CANbus.
Figure 37 Liebert XDV Smart Module Status screen
U905—Displays the temperature of the air entering the Liebert XDV.
U908—Displays the temperature of the air leaving the right and left fan of the Liebert XDV.
U911—Displays the module type and calculated local module capacity; possible module types are
XDV8SK, XDV8SS, XDV8ST, XDV10SK, XDV10SS and XDV10ST.
U912—Displays the left fan status; possible values are ON and OFF.
U913—Displays the right fan status; possible values are ON, OFF and ON ECON. ON ECON
indicates that only one fan is On.
MODULE STATUS (page 1 of 20) UNIT 01
U901
U902
U903
U904
U905
U906
U907
U908
U909
U910
U911
U912
U913
Model / Capacity XDV8SK 8 KW
Left Fan Status ON
Right Fan Status ON
ONLINE
65°F
NODE 81 AZ81
57°F
92°F
66°F
XDV
MODULE STATUS (page 1 of 20) UNIT 01
U901
U902
U903
U904
U905
U906
U907
U908
U909
U910
U911
U912
U913
Model / Capacity XDV8SK 8 KW
Left Fan Status ON
Right Fan Status ON
ONLINE
65°F
NODE 81 AZ81
57°F
92°F
66°F
XDV

Liebert iCOM Control—Firmware Version XP1.00.010.STD
40
Figure 38 Liebert XDH Smart Module Status screen—each bank shown separately
U904—Displays the temperature of the air entering the top of the bank of the Liebert XDH.
U905—Displays the temperature of the air leaving the Liebert XDH.
U907—Displays the temperature of the air entering the bottom of the bank of the Liebert XDH.
U911—Displays the module type and calculated local module capacity; possible module types are
XDH20SK, XDH20SS, XDH32SK and XDH32SS.
U912—Displays the middle fan status; possible values are ON and OFF.
U913—Displays the top and bottom fans’ status; possible values are ON, OFF and ON ECON. (ON
ECON indicates that two fans have been turned On.)
Figure 39 Liebert XDO Smart Module Status screen
U907—Displays the temperature of the air entering from the right and left of the Liebert XDO.
U910—Displays the temperature of the air leaving the Liebert XDO.
U911—Displays the module type and calculated local module capacity; possible module types
XDO16SK, XDO16SS and XDO20SS.
U912—Displays the fan status; possible values are ON and OFF.
MODULE STATUS (page 1 of 20) UNIT 01
U901
U902
U903
U904
U905
U906
U907
U908
U909
U910
U911
U912
U913
NODE 82 AA82
57°F
98°F
98°F
Model / Capacity XDH32SK 15 KW
Middle Fan Status ON
Top and Bottom Fan Status ON
ONLINE
73°F
XDH
TOP/
BOTTOM
XDO
92°F92°F
68°F
MODULE STATUS (page 1 of 20) UNIT 01
U901
U902
U903
U904
U905
U906
U907
U908
U909
U910
U911
U912
U913
Model / Capacity XDO20SK 20 KW
Fan Status ON
ONLINE
NODE 81 AF01
57°F

Liebert iCOM Control—Firmware Version XP1.00.010.STD
41
Figure 40 Total Run Hours screen
The parameter shows the actual hours Pump 1 and Pump 2 have operated and the maximum time
Pump 1 can operate before the next maintenance.
4.9 Liebert iCOM Service Menu Icons and Legend
Figure 41 Liebert iCOM Service Menu icons
Setpoints
View and change
operational
setpoints
Unit Diary
Shows all program
changes and
maintenance
performed,
Maintenance/
Wellness
Settings
Shows all mainte-
nance records, cal-
culates next
maintenance date
Diagnostics/
Service Mode
Enter Diagnostics/
Service Mode for
troubleshooting
and repair
Set Alarms
Change settings for
alarms
Sensor
Calibration/Setup
Setup and calibrate
sensors for site
Network
Setup or alter
network setting.
Options Setup
Enter specific
settings for various
options
Smart Module
Setup of alarms
and events. Set
temperature limits
for supply and
return sensors.
Label smart
modules, view
firmware version
Service Contacts
Contains key
contact information
for service
NOTE
Menu shows icons only; text is explanatory and does not appear on the Liebert iCOM display.
TOTAL RUN HOURS
to confirm
for next/previous unit
then
to select parameter
to change parameter
U501
U502
U503
U504
U505
U506
U507
U508
U509
U510
U511
UNIT 01
Actual Hours Limit
Pump 1 454 0
Pump 2 413 0
°C / °F
% RH
SET
WELLNESS
SERVICE
SET
ALARMS
+ / -
NETWORK
SET
UP
XDIO

Liebert iCOM Control—Firmware Version XP1.00.010.STD
42
Figure 42 Liebert XDP Service Menu screen
4.10 Liebert iCOM Service Menu Screens
Service menus allow customized settings for site operations. Service Menu screens employ a coding
that begins with “S” and is followed by parameters and information, such as settings. Gaining access
to most Service Menus requires entering a password; the Service Menu password is 5010; see 4.3.3 -
Entering the Password for assistance.
The Liebert iCOM control firmware is being updated constantly. As a result, the Service Menu
parameters in this manual may be slightly different from what is shown on a cooling unit’s display.
Check www.liebert.com for the latest Liebert iCOM user manual updates.
Figure 43 Setpoints screen
SERVICE MENUS
to select parameter
to change level
to open requested menu
ESC
to unselect
to navigate
+
WELLNESS
SET
ALARMS
SERVICE
+/-
NETWORK
SET
UP
XDIO
°C / °F
% RH
SET
SETPOINTS
to confirm
for next/previous unit
then
to select parameter
to change parameter
PASSWORD (Actual Level 0)
Min Room Temperature Setpoint
Temperature Control Type
Temperature Proportional Band
Temperature Integration Tiime
Temperature Derivative
Dewpoint Margin
Minimum Control Point
Min Percent Cooling Setpoint
S101
S102
S103
S104
S105
S106
S107
S108
S109
S110
S111
????
60.0°F
Intelligent
7.0°F
min
sec
4.0°F
50.0°F
10%
UNIT 01

Liebert iCOM Control—Firmware Version XP1.00.010.STD
43
Min Room Temperature Setpoint—Sets the minimum room temperature the unit will attempt to
maintain. If the temperature falls below this point, unit will raise the refrigerant temperature to
reduce the amount of cooling. Adjustable from 50 to 80°F (10.0 to 26.7°C), the factory default setting
is 60°F (15.6°C).
Temperature Control Type—Selects the type of control the system will use to activate cooling. The
Liebert iCOM control has three temperature control types: Proportional, PI and Intelligent. The
factory default is Intelligent.
Proportional—If Proportional Control is selected, the percent cooling requirement is
determined by the difference between the air temperature sensor reading and the temperature
setpoint. As the air temperature rises above the temperature setpoint, the percent cooling
required increases proportionally (from 0 to 100%) over half the programmable temperature
proportional band. The percent heating requirement (0 to 100%) is determined the same way
when the air temperature falls below the setpoint.
PI—If PI Control is selected, the percent cooling requirement is calculated by adding together two
individual terms, proportional and integral. The proportional term is calculated in a manner
similar to the previously described Proportional control. The integral term (sometimes called
reset action) is calculated by measuring how much and for how long the air temperature has been
above or below the setpoint. If the actual air temperature is above the setpoint, the percent
requirement is slowly but continuously increased until the total is sufficient to bring the return
room air back to the setpoint.
Intelligent—If Intelligent Control is selected, the air temperature is controlled at or near the
setpoint. The percent temperature adjustment required is calculated based on logic that is
programmed into the control. These rules simulate the actions that would be taken by a human
operator manually controlling the system.
Temperature Proportional Band—Adjusts the activation points of compressors or rate of change
based on the actual sensor values deviation from setpoint. The smaller this number the faster the
compressors and valve(s) will increase capacity. Too small of a number may cause the unit to short
cycle the compressors or excessively reposition the valve. This parameter is adjustable from 1.8 to
54.0°F (1.0 to 30.0°C). The factory default setting is 7.0°F (3.9°C).
Temperature Integration Time—Temperature integration takes into consideration the amount of
time the actual temperature has deviated from the setpoint. The larger this deviation is the longer
the unit will wait before corrective action is taken to achieve the setpoint. This parameter is
adjustable from 0 to 15 minutes. The factory default is 0.
Temperature Derivative Time—Monitors the rate of change and will reduce or increase the
amount of corrective action based on the actual temperature increasing or decreasing toward the
temperature setpoint. This parameter is adjustable from 0-900 seconds. The factory default is 0.
Dewpoint Margin—Selects the difference between the room dew point and the refrigerant
temperature control point. This parameter is adjustable from 4.0 to 10.0°F (2.2 to 6.0°C). The factory
default setting is 4.0°F (2.2°C).
Minimum Control Point—Sets the minimum supply refrigerant temperature the Liebert XDP will
maintain. This parameter is adjustable from 40 to 80°F (4.4 to 27.0°C). The factory default is 55°F
(12.8°C).
Min Percent Cooling Setpoint—Selects the lowest percent call for cooling during normal
operations. Whenever the unit is not in startup mode or OFF, the percent call for cooling cannot go
below this value. The parameter is adjustable from 5 to 30%. The factory default is 15%.
NOTE
This is not a true room temperature setpoint. The Liebert XDP has no heaters; it will try to cool
as much as possible. If the Liebert XDP is able to cool the room to this setpoint, it will reduce its
cooling action to try to keep the room temperature at or above this setpoint.

Liebert iCOM Control—Firmware Version XP1.00.010.STD
44
Figure 44 Maintenance—Basic Settings screen, page 1 of 7
Maintenance Frequency Per Year—Sets the number of expected maintenance visits in a one year
time span.
Max Bonus—Increases the time until the next required maintenance. Service personnel should
assign a bonus when a service visit finds all components working optimally.
Max Penalty—Decreases the time until the next maintenance cycle. Service personnel should assign
a penalty when a service visit finds excessive wear on components.
Last Maintenance—Date set during the service call. It also indicates to other service personnel the
date of the last visit.
Service Engineer—Provides a label for the service representative to list either the company name
or representative’s name.
Confirm PM—Confirms that the service representative has completed the preventive maintenance
and resets the next maintenance date.
Calculated Next Maintenance—Provides a date to for the next expected maintenance based on the
last preventive maintenance performed (Confirm PM), component starts, run hours and the penalty
or bonus set in the Liebert iCOM control.
Basic Settings (page 1 of 7) SYSTEM
PASSWORD (Actual Level 0) ????
Maintenance Frequency Per Year 1
Max Bonus 0
Max Penalty 0
Last Maintenance 08/25/2011
Service Engineer NOBODY
Confirm PM No
Calculated Next Maintenance 08/2014
S001
S002
S003
S004
S005
S006
S007
S008
S009
S010
S011
to confirm
for next/previous unit
then
to select parameter
to change parameter

Liebert iCOM Control—Firmware Version XP1.00.010.STD
45
Figure 45 Maintenance—Pump 1 Settings screen, page 2 of 7
Number of Starts—Shows the number of starts for the unit’s Pump 1.
Run Hours—Shows the number of run hours for the unit’s Pump 1.
Average Run Time—Shows the average run time of the unit’s Pump 1.
Starts per Day Best—Displays the lowest number of starts in a rolling 24 hour period for Pump 1.
Starts per Day Worst—Displays the highest number of starts in a rolling 24 hour period for Pump 1.
Number of Alarms—Displays the number of alarms that have occurred with the unit’s Pump 1.
Actual Bonus—Displays the actual calculation of wellness for the unit’s Pump 1. The unit will
always take the value from the worst component for the next maintenance indication.
Pump 1 Settings (page 2 of 7) UNIT 1
S012
S013
S014
S015
S016
S017
S018
S019
S020
S021
S022
to confirm
for next/previous unit
then
to select parameter
to change parameter
PASSWORD (Actual Level 0) ????
Number of Starts 31
Run Hours 453hrs
Average Run Time 876min
Starts per Day Best 1
Starts per Day Worst 24
Number of Alarms 1
Actual Bonus 0

Liebert iCOM Control—Firmware Version XP1.00.010.STD
46
Figure 46 Maintenance—Pump 2 Settings screen, page 3 of 7
Number of Starts—Shows the number of starts for the unit’s Pump 2.
Run Hours—Shows the number of run hours for the unit’s Pump 2.
Average Run Time—Shows the average run time of the unit’s Pump 2.
Starts per Day Best—Displays the lowest number of starts in a rolling 24 hour period for Pump 2.
Starts per Day Worst—Displays the highest number of starts in a rolling 24 hour period for Pump 2.
Number of Alarms—Displays the number of alarms that have occurred with the unit’s Pump 2
Actual Bonus—Displays the actual calculation of wellness for the unit’s Pump 2. The unit will
always take the value from the worst component for the next maintenance indication.
Figure 47 Maintenance screens, pages 4 through 7
Pages 4 through 7 apply only to the Liebert XDC. No Liebert XDP parameters are present.
Pump 2 Settings (page 3 of 7) UNIT 1
S023
S024
S025
S026
S027
S028
S029
S030
S031
S032
S033
to confirm
for next/previous unit
then
to select parameter
to change parameter
PASSWORD (Actual Level 0) ????
Number of Starts 2
Run Hours 0hrs
Average Run Time 0min
Starts per Day Best 1
Starts per Day Worst 24
Number of Alarms 1
Actual Bonus 0
Compressor 1A Settings (page 4 of 7) UNIT 1
S034
S035
S036
S037
S038
S039
S040
S041
S042
S043
S044
to confirm
for next/previous unit
then
to select parameter
to change parameter
PASSWORD (Actual Level 0) ????
Compressor 1B Settings (page 5 of 7) UNIT 1
S045
S046
S047
S048
S049
S050
S051
S052
S053
S054
S055
to confirm
for next/previous unit
then
to select parameter
to change parameter
PASSWORD (Actual Level 0) ????
Compressor 2A Settings (page 6 of 7) UNIT 1
S056
S057
S058
S059
S060
S061
S062
S063
S064
S065
S066
to confirm
for next/previous unit
then
to select parameter
to change parameter
PASSWORD (Actual Level 0) ????
Compressor 2B Settings (page 7 of 7) UNIT 1
S067
S068
S069
S070
S071
S072
S073
S074
S075
S076
S077
to confirm
for next/previous unit
then
to select parameter
to change parameter
PASSWORD (Actual Level 0) ????

Liebert iCOM Control—Firmware Version XP1.00.010.STD
47
Figure 48 Diagnostics/Service Mode screen, page 1 of 6
Page 1 applies to the Liebert XDC only. No Liebert XDP parameters are present.
Figure 49 Diagnostics/Service Mode screen, page 2 of 6
Manual Mode—Used to place the Liebert iCOM control in manual mode. This is the initial setting
necessary to activate any of the following items. When the Liebert iCOM is not in manual mode, each
service menu item shows the current status of each parameter.
Pump 1—Starts the unit’s Pump 1.
Pump 2—Starts the unit’s Pump 2.
3P Start Active/Complete—Displays if the startup routine is active, and if it is completed.
3P Actuator Input Request—Shows the % call for cooling.
3P Actuator Position—Sets the position of the actuator 0-100% in manual mode.
3P Actuator Open—Opens the 3P actuator when set to ON in manual mode.
3P Actuator Close—Closes the 3P actuator when set to ON in manual mode
Valve Feedback—Opens the valve % in manual mode.
DIAGNOSTICS/SERVICE MODE (page 1 of 6) UNIT 01
S301
S302
S303
S304
S305
S306
S307
S308
S309
S310
S311
to confirm
for next/previous unit
then
to select parameter
to change parameter
PASSWORD (Actual Level 0) ????
DIAGNOSTICS/SERVICE MODE (page 2 of 6) UNIT 01
S312
S313
S314
S315
S316
S317
S318
S319
S320
S321
S322
to confirm
for next/previous unit
then
to select parameter
to change parameter
PASSWORD (Actual Level 0) ????
Manual Mode No
Pump 1 Off
Pump 2 Off
3P Start Completed/Active No No
3P Actuator Input Request 30.00%
3P Actuator Position 30%
3P Actuator Open Off
3P Actuator Close Off
Valve Feedback 30%

Liebert iCOM Control—Firmware Version XP1.00.010.STD
48
Figure 50 Diagnostics/Service Mode screen, page 3 of 6
Page 3 applies to the Liebert XDC only. No Liebert XDP parameters are present.
Figure 51 Diagnostics/Service Mode screen, page 4 of 6
Manual Mode Control Type—Not currently used.
Manual Deviation—Not currently used.
Analog Output Ramp 1—Sets the value of Analog Output 1 value as a percentage. The factory
default for the Liebert XDP is the Valve % Open.
Analog Output Ramp 2—Sets the value of Analog Output 2 value as a percentage. The factory
default for the Liebert XDP is the Call for Cooling.
Analog Output Ramp 3—Sets the value of Analog Output 3 value as a percentage. The factory
default for the Liebert XDP is the CW Temp.
Analog Output Ramp 4—Sets the value of Analog Output 4 value as a percentage. The factory
default for the Liebert XDP is the refrigerant temperature.
Alarm Relay—Used to activate the Liebert iCOM’s common alarm relay output.
Warning Relay—Used to activate the Liebert iCOM’s warning relay output.
DIAGNOSTICS/SERVICE MODE (page 3 of 6) UNIT 01
S323
S324
S325
S326
S327
S328
S329
S330
S331
S332
S333
to confirm
for next/previous unit
then
to select parameter
to change parameter
PASSWORD (Actual Level 0) ????
DIAGNOSTICS/SERVICE MODE (page 4 of 6) UNIT 01
S334
S335
S336
S337
S338
S339
S340
S341
S342
S343
S344
to confirm
for next/previous unit
then
to select parameter
to change parameter
PASSWORD (Actual Level 0) ????
Manual Mode Control Type Full
Manual Deviation 12%
Analog Output Ramp 1 30%
Analog Output Ramp 2 0%
Analog Output Ramp 3 60%
Analog Output Ramp 4 58%
Alarm Relay Off
Warning Relay Off

Liebert iCOM Control—Firmware Version XP1.00.010.STD
49
Figure 52 Diagnostics/Service Mode screen, page 5 of 6
Status Remote Shutdown—Displays the status of the unit’s remote shutdown input.
Status Fan Failure—Displays the status of the dry contact to communicate fan failure at a module.
(The dry contacts are not used to communicate a fan failure alarm when using CANbus.)
Status Diff Press Switch 1—Displays the status of the differential pressure switch.
Status Customer Input 1—Displays the status of the customer input 1 alarm.
Status Condensation Detect—Displays the status of the dry contact to communicate condensate
detection at a module.
Status Unit Ready—Shows unit status when a secondary device, such as a fire detection system, is
employed.
Figure 53 Diagnostics/Service Mode screen, page 6 of 6
Page 6 applies to the Liebert XDC only. No Liebert XDP parameters are present.
DIAGNOSTICS/SERVICE MODE (page 5 of 6) UNIT 01
S345
S346
S347
S348
S349
S350
S351
S352
S353
S354
S355
to confirm
for next/previous unit
then
to select parameter
to change parameter
PASSWORD (Actual Level 0) ????
Status Remote Shutdown o–o On
Status Fan Failure o/o Ok
Status Diff Press Switch 1 o/o Act
Status Customer Input 1 o/o Ok
Status Condensation Detect o/o Ok
Status Unit Ready o–o On
DIAGNOSTICS/SERVICE MODE (page 6 of 6) UNIT 01
S356
S357
S358
S359
S360
S361
S362
S363
S364
S365
S366
to confirm
for next/previous unit
then
to select parameter
to change parameter
PASSWORD (Actual Level 0) ????

Liebert iCOM Control—Firmware Version XP1.00.010.STD
50
Figure 54 Set Alarms screen, page 1 of 7
High Room Air Temperature—Sets the threshold for a high room air temperature alarm. The
range for the high room air temperature alarm is from 33.8 to 95°F (1 to 35°C); the default is 80°F
(26.7°C).
Low Room Air Temperature—Sets the threshold for a low room air temperature alarm. The range
for the low room air temperature alarm is from 33.8 to 95°F (1 to 35°C); the default is 55°F (12.8°C).
High Room Dewpoint—Sets the threshold for a return high dew point alarm. The range for the
high room dew point alarm is from 33.8 to 95°F (1 to 35°C); the default is 65°F (18.3°C).
High Refrigerant Temperature—Sets the threshold for a high a refrigerant temperature alarm.
The range for the high supply refrigerant temperature alarm is from 33.8 to 95°F (1 to 35°C); the
default is 80°F (26.7°C).
High Chilled Water Temperature—Sets the threshold chilled water temperature for a supply high
chilled water temperature alarm. The range for the high supply refrigerant temperature alarm is
from 33.8 to 95°F (1 to 35°C); the default is 60°F (15.6°C).
SET ALARMS (page 1 of 7) UNIT 01
S201
S202
S203
S204
S205
S206
S207
S208
S209
S210
S211
to confirm
for next/previous unit
then
to select parameter
to change parameter
PASSWORD (Actual Level 0) ????
High Room Air Temperature 88.0°F
Low Room Air Temperature 55.0°F
High Room Dewpoint 65.0°F
High Refrigerant Temperature 80.0°F
High Chilled Water Temperature 60.0°F

Liebert iCOM Control—Firmware Version XP1.00.010.STD
51
Figure 55 Set Alarms screen, page 2 of 7
Customer Input 1—Selects the device and operation of the customer input. Each event reflects a
different alarm and possible action to the unit. Selectable options are:
Call Service
C-Input
Water
Smoke
Customer Input 1 active when—Selects whether the Customer Input 1 input is normally closed or
normally open.
WARNING ACTIVATES ALARM RELAY—Sets the alarm relay (K3) to activate when a warning
occurs.
Reset Disabled Alarms—Resets disabled events.
The Set Alarm Screens (Figure 56 through 60) permit setting the operation of an active alarm. Each
event can be enabled or disabled and can be set to operate as an alarm, warning or message. The
delay is the time the control waits before reporting the event.
Alarm: Annunciates the buzzer, triggers a monitoring event, triggers the alarm relay and flashes
the red LED on the display.
Warning: Annunciates the buzzer, triggers a monitoring event, shows the event in the event
viewer / front display and flashes the red LED on the display.
Message: Shows the event in the event viewer and on the front display.
SET ALARMS (page 2 of 7) UNIT 01
S212
S213
S214
S215
S216
S217
S218
S219
S220
S221
S222
to confirm
for next/previous unit
then
to select parameter
to change parameter
PASSWORD (Actual Level 0) ????
Customer Input 1 Water Alarm
Customer Input 1 active when Closed
WARNING ACTIVATES ALARM RELAY Yes
Reset Disabled Alarms No

Liebert iCOM Control—Firmware Version XP1.00.010.STD
52
Figure 56 Set Alarms screen, page 3 of 7
HIGH TEMP SENSOR A—Enables or disables the High Temperature Sensor A event, which occurs
when the reading from Sensor A is above the user-specified alarm setpoint. Sets how the event is
reported: as an alarm, a warning or a message. Specifies how long the control waits before reporting
the event.
LOW TEMP SENSOR A—Enables or disables the Low Temperature Sensor A event, which occurs when
the reading from Sensor A is below the user-specified alarm setpoint. Sets how the event is reported: as an
alarm, a warning or a message. Specifies how long the control waits before reporting the event.
HIGH TEMP SENSOR B—Enables or disables the High Temperature Sensor B event, which occurs
when the reading from Sensor B is above the user-specified alarm setpoint. Sets how the event is
reported as an alarm, a warning or a message. Specifies how long the control waits before reporting
the event.
LOW TEMP SENSOR B—Enables or disables the Low Temperature Sensor B event, which occurs
when the reading from Sensor B is below the user-specified alarm setpoint. Sets how the event is
reported: as an alarm, a warning or a message. Specifies how long the control waits before reporting
the event.
HIGH DEWPOINT—Enables or disables the High Dewpoint event, which occurs when the
calculated dew point at Sensor A or Sensor B is above the user-specified alarm setpoint. Sets how the
event is reported: as an alarm, a warning or a message. Specifies how long the control waits before
reporting the event.
SENSOR A FAILURE—Enables or disables the Sensor A Failure event, which occurs when the
control no longer senses a signal from Sensor A. Sets how the event is reported: as an alarm, a
warning or a message. Specifies how long the control waits before reporting the event.
SENSOR B FAILURE—Enables or disables the Sensor B Failure event, which occurs when the
control no longer senses a signal from Sensor B. Sets how the event is reported: as an alarm, a
warning or a message. Specifies how long the control waits before reporting the event.
HIGH CHILLED WATER TEMP—Enables or disables the High Chilled Water Temp event, which
occurs when the reading from Supply Chilled Water Sensor is above the user-specified alarm setpoint.
Sets how the event is reported: as an alarm, a warning or a message. Specifies how long the control
waits before reporting the event.
SUPPLY CW SENSOR FAILURE—Enables or disables the Supply CW Sensor Failure Failure
event, which occurs when the control no longer senses a signal from Supply CW Sensor. Sets how the
event is reported: as an alarm, a warning or a message. Specifies how long the control waits before
reporting the event.
SET ALARMS (page 3 of 7) UNIT 01
to confirm
for next/previous unit
then
to select parameter
to change parameter
PASSWORD (Actual Level 0)
HIGH TEMP SENSOR A
LOW TEMP SENSOR A
HIGH TEMP SENSOR B
LOW TEMP SENSOR B
HIGH DEWPOINT
SENSOR A FAILURE
SENSOR B FAILURE
HIGH CHILLED WATER TEMP
SUPPLY CW SENSOR FAILURE
S223
S224
S225
S226
S227
S228
S229
S230
S231
S232
S233
S234
S235
DELAY
30
30
30
30
30
30
????
TYPE
ALM
ALM
ALM
ALM
ALM
ALM
ALM
ALM
ALM
EN-DIS
ENABLE
ENABLE
ENABLE
ENABLE
ENABLE
ENABLE
ENABLE
ENABLE
ENABLE

Liebert iCOM Control—Firmware Version XP1.00.010.STD
53
Figure 57 Set Alarms screen, page 4 of 7
HIGH REFRIGERANT TEMP—Enables or disables the High Refrigerant Temp event, which
occurs when the reading from supply refrigerant temperature sensor is above the user-specified
alarm setpoint. Sets how the event is reported: as an alarm, a warning or a message. Specifies how
long the control waits before reporting the event.
LOW REFRIGERANT TEMP—Enables or disables the Low Refrigerant Temp event, which occurs
when the reading from supply refrigerant temperature sensor is below the user-specified alarm
setpoint. Sets how the event is reported: as an alarm, a warning or a message. Specifies how long the
control waits before reporting the event.
SUPPLY REFRIGERANT SENSOR—Enables or disables the Supply Refrigerant Sensor event,
which occurs when the control no longer senses a signal from the Supply Refrigerant Sensor. Sets how
the event is reported: as an alarm, a warning or a message. Specifies how long the control waits before
reporting the event.
LOSS OF FLOW PUMP 1—Enables or disables the Loss of Flow Pump 1 event, which occurs when
Pump 1 is commanded to run and the differential pressure switch does not sense differential
pressure. Sets how the event is reported: as an alarm, a warning or a message. Specifies how long the
control waits before reporting the event.
LOSS OF FLOW PUMP 2—Enables or disables the Loss of Flow Pump 2 event, which occurs when
Pump 2 is commanded to run and the differential pressure switch does not sense differential
pressure. Sets how the event is reported: as an alarm, a warning or a message. Specifies how long the
control waits before reporting the event.
PUMP SHORT CYCLE—Enables or disables the Pump Short Cycle event, which occurs when flow
is not established by either pump for 30 minutes. Sets how the event is reported: as an alarm, a
warning or a message. Specifies how long the control waits before reporting the event.
CONTROL VALVE FAILURE—Enables or disables the Control Valve Failure event, which occurs
when the chilled water control valve has been commanded by the control to open or close and no
change is detected by the valve position signal. Sets how the event is reported: as an alarm, a warning
or a message. Specifies how long the control waits before reporting the event.
SET ALARMS (page 4 of 7) UNIT 01
to confirm
for next/previous unit
then
to select parameter
to change parameter
PASSWORD (Actual Level 0)
HIGH REFRIGERANT TEMP
LOW REFRIGERANT TEMP
SUPPLY REFRIGERANT SENSOR
LOSS OF FLOW PUMP 1
LOSS OF FLOW PUMP 2
PUMP SHORT CYCLE
CONTROL VALVE FAILURE
S236
S237
S238
S239
S240
S241
S242
S243
S244
S245
S246
S247
S248
DELAY
30
30
????
TYPE
ALM
ALM
ALM
ALM
ALM
ALM
ALM
EN-DIS
ENABLE
ENABLE
ENABLE
ENABLE
ENABLE
ENABLE
ENABLE

Liebert iCOM Control—Firmware Version XP1.00.010.STD
54
Figure 58 Set Alarms screens, pages 5 and 6
Pages 5 and 6 apply to the Liebert XDC only. No Liebert XDP parameters are present.
Figure 59 Set Alarms screen, page 7 of 7
CONDENSATION DETECTED—Enables or disables the Condensation Detected event, which
occurs when water is detected at a Liebert XD cooling module. Sets how the event is reported: as an
alarm, a warning or a message. Specifies how long the control waits before reporting the event.
FAN FAILURE—Enables or disables the Fan Failure event, which occurs when a fan failure occurs
at a Liebert XD cooling module. Sets how the event is reported: as an alarm, a warning or a message.
Specifies how long the control waits before reporting the event.
CUSTOMER INPUT 1—Enables or disables the Customer Input 1 event, which occurs when 24VAC
is applied to the input. Sets how the event is reported: as an alarm, a warning or a message. Specifies
how long the control waits before reporting the event.
SMOKE DETECTED—Enables or disables the Smoke Detected event, which occurs when the
Customer Input 1 is configured for “Smoke Detected” and 24VAC is applied to the input. Sets how the
event is reported: as an alarm, a warning or a message. Specifies how long the control waits before
reporting the event.
NOTE
This is not a room smoke detector and is not intended to replace external smoke detectors.
SET ALARMS (page 5 of 7) UNIT 01
to confirm
for next/previous unit
then
to select parameter
to change parameter
PASSWORD (Actual Level 0)
S259
S250
S251
S252
S253
S254
S255
S256
S257
S258
S259
S260
S261
DELAY
????
TYPEEN-DIS
SET ALARMS (page 6 of 7) UNIT 01
to confirm
for next/previous unit
then
to select parameter
to change parameter
PASSWORD (Actual Level 0)
S262
S263
S264
S265
S266
S267
S268
S269
S270
S271
S272
S273
S274
DELAY
????
TYPEEN-DIS
SET ALARMS (page 7 of 7) UNIT 01
to confirm
for next/previous unit
then
to select parameter
to change parameter
PASSWORD (Actual Level 0)
CONDENSATION DETECTED
FAN FAILURE
CUSTOMER INPUT 1
SMOKE DETECTED
WATER UNDER FLOOR
UNIT X DISCONNECTED
WORKING HRS EXCEEDED
CALL SERVICE
LOSS OF POWER
S275
S276
S277
S278
S279
S280
S281
S282
S283
S284
S285
S286
S287
DELAY
3
3
5
5
5
5
????
TYPE
ALM
ALM
ALM
ALM
ALM
WRN
WRN
ALM
WRN
EN-DIS
ENABLE
ENABLE
ENABLE
ENABLE
ENABLE
ENABLE
ENABLE
ENABLE
ENABLE

Liebert iCOM Control—Firmware Version XP1.00.010.STD
55
WATER UNDER FLOOR—Enables or disables the Water Under Floor event, which occurs when
the Customer Input 1 is configured for “Water Under Floor” and 24VAC is applied to the input. Sets
how the event is reported: as an alarm, a warning or a message. Specifies how long the control waits
before reporting the event.
UNIT X DISCONNECTED—Not currently used.
WORKING HOURS EXCEEDED—Enables or disables the Working Hrs Exceeded event, which
occurs when a component has exceeded the user-specified limit. Sets how the event is reported: as an
alarm, a warning or a message. Specifies how long the control waits before reporting the event.
CALL SERVICE—Enables or disables the Call Service event, which occurs when the Customer
Input 1 is configured for “Call Service” and 24VAC is applied to the input. Sets how the event is
reported: as an alarm, a warning or a message. Specifies how long the control waits before reporting
the event.
LOSS OF POWER—Enables or disables the Loss of Power event, which occurs when the unit is On
and operational and the 24VAC power to the control is lost. Sets how the event is reported: as an
alarm, a warning or a message. Specifies how long the control waits before reporting the event.
Figure 60 Sensor Calibration/Setup screen, page 1 of 3
Temperature Sensor A—Adjusts the temperature reading from the actual remote CAN Temp
Humidity sensor designated as Sensor A to compensate for any error of the sensor or to match other
sensors in the room.
Calibrated Temperature Sensor A—Displays the adjusted temperature value of the remote CAN
Temp Humidity sensor designated as Sensor A. This value is the actual sensor reading plus or minus
the offset Temperature Sensor A.
Humidity Sensor A—Adjusts the humidity reading from the actual remote CAN Temp Humidity
sensor designated as Sensor A to compensate for any error of the sensor or to match other sensors in
the room.
Calibrated Humidity Sensor A—Displays the adjusted humidity value of the remote CAN Temp
Humidity sensor designated as Sensor A. This value is the actual sensor reading plus or minus the
offset Humidity Sensor A.
Temperature Sensor B—Adjusts the temperature reading from the actual remote CAN Temp
Humidity sensor designated as Sensor B to compensate for any error of the sensor or to match other
sensors in the room.
Calibrated Temperature Sensor B—Displays the adjusted temperature value of the remote CAN
Temp Humidity sensor designated as Sensor B. This value is the actual sensor reading plus or minus
the offset Temperature Sensor B.
SENSOR CALIBRATION/SETUP (page 1 of 3) UNIT 01
to confirm
for next/previous unit
then
to select parameter
to change parameter
PASSWORD (Actual Level 0)
Temperature Sensor A
Calibrated Temperature Sensor A
Humidity Sensor A
Calibrated Humidity Sensor A
Temperature Sensor B
Calibrated Temperature Sensor B
Humidity Sensor B
Calibrated Humidity Sensor B
S601
S602
S603
S604
S605
S606
S607
S608
S609
S610
S611
????
+0.0°F
70.3°F
+0.0°F
38.3%
+0.0°F
72.3°F
+0.0°F
35.6%

Liebert iCOM Control—Firmware Version XP1.00.010.STD
56
Humidity Sensor B—Adjusts the humidity reading from the actual remote sensor designated as
Sensor B to compensate for any error of the sensor or to match other sensors in the room.
Calibrated Humidity Sensor B—Displays the adjusted humidity value of the remote CAN Temp
Humidity sensor designated as Sensor B. This value is the actual sensor reading plus or minus the
offset Humidity Sensor B.
Figure 61 Sensor Calibration/Setup screen, page 2 of 3
Supply Refrigerant Sensor—Adjusts the temperature reading from the actual supply refrigerant
sensor to compensate for any error of the sensor.
Calibrated Supply Refrigerant Sensor—Displays the adjusted temperature value of the supply
refrigerant sensor. This value is the actual sensor reading plus or minus the offset Supply Refrigerant
Sensor.
Supply Chilled Water Sensor—Adjusts the temperature reading from the actual supply chilled
water sensor to compensate for any error of the sensor.
Calibrated Chilled Water Sensor—Displays the adjusted temperature value of the supply chilled
water sensor. This value is the actual sensor reading plus or minus the offset Supply Chilled Water
Sensor.
Figure 62 Sensor Calibration/Setup screen, page 3 of 3
SENSOR CALIBRATION/SETUP (page 2 of 3) UNIT 01
to confirm
for next/previous unit
then
to select parameter
to change parameter
PASSWORD (Actual Level 0)
Supply Refrigerant Sensor
Calibrated Supply Refrigerant Sensor
Supply Chilled Water Sensor
Calibrated Supply Chilled Water Sensor
S612
S613
S614
S615
S616
S617
S618
S619
S620
S621
S622
????
+0.0°F
58.5°F
+0.0°F
60.1°F
SENSOR CALIBRATION/SETUP (page 3 of 3) UNIT 01
PASSWORD (Actual Level 0)
Supply Refrigerant Sensor 0%
Supply Refrigerant Sensor 100%
S623
S624
S625
S626
S627
S628
S629
S630
S631
S632
S633
????
30.0°F
90.0°F
to confirm
for next/previous unit
then
to select parameter
to change parameter

Liebert iCOM Control—Firmware Version XP1.00.010.STD
57
Supply Refrigerant Sensor 0%—Allows the sensor reading to be calibrated at the lowest reading of
the sensor. This calibration changes the start point of the sensor reading.
Supply Refrigerant Sensor 100%—Allows the sensor reading to be calibrated at the highest
reading of the sensor. This calibration changes the end point of the sensor reading.
Figure 63 System/Network Setup screen—System, page 1 of 2
Number of Connected Units—Shows the number of displays connected. This is always 1.
Configuration Safe—Saves or loads configuration settings for the display that have been modified
from the factory defaults to an internal file that can be downloaded/uploaded using the Liebert iCOM
Service Tool. Selecting Save will write the settings to the internal storage file and selecting Load will
write the settings from the internal storage file to the application software. The internal file is
updated automatically every 12 hours.
Network Safe—Saves or loads network settings for the display that have been modified from the
factory defaults to an internal file that can be downloaded/uploaded using the Liebert iCOM Service
Tool. Selecting Save will write the settings to the internal storage file and selecting Load will write
the settings from the internal storage file to the application software.
SW Version—Contains the application software version loaded onto the Liebert iCOM display.
SYSTEM/NETWORK SETUP (page 1 of 2) SYSTEM
to confirm
for next/previous unit
then
to select parameter
to change parameter
PASSWORD (Actual Level 0)
Number of Connected Units
Configuration Safe
Network Safe
SW Version
S801
S802
S803
S804
S805
S806
S807
S808
S809
S810
S811
????
1
No
No
OK
OK
XP1.00.010.STD

Liebert iCOM Control—Firmware Version XP1.00.010.STD
58
Figure 64 System/Network Setup screen—System, page 2 of 2
IP Address—Contains the network address of the display. This address must be unique on the
network. The factory default is 192.168.254.003.
Netmask—Defines which part of the IP address is used for the network. The factory default is
255.255.255.000.
Gateway—A network point that acts as an entrance to another network. The factory default is
0.000.000.000.
MAC—A unique hardware identifier for the Ethernet device. The following parameters (U2U
Protocol, U2U Address and U2U Group) are for displaying other networked Liebert XDPs. The
Liebert XDP does not perform Teamwork Operations.
U2U Protocol—This is always set to GBP.
U2U Address—A unique identifier for each display on the network. Display addresses range from 33
to 64. Each display on the U2U network must have a different U2U address. Not currently used.
U2U Group—Used to create zones or groups within a U2U network. Once a group number is
selected, the display will see only other devices with the same group number. The group number can
be changed to view other devices in different groups. Not currently used.
Bootloader Variables—Indicates the bootloader has changed since it was last loaded. This
parameter should only be activated by an authorized service person.
SYSTEM/NETWORK SETUP (page 2 of 2) SYSTEM
Attention: any changes done on these parameters
must be followed by a 'Save+Reboot ' command .
PASSWORD (Actual Level 0)
IP Address
Netmask
Gateway
MAC
U2U Protocol
U2U Address
U2U Group
Bootloader Variables
S812
S813
S814
S815
S816
S817
S818
S819
S820
S821
S822
????
192.168.254.003
255.255.255.000
0.000.000.000
00:00:68:19:40:C7
GBP
33
1
NoOK

Liebert iCOM Control—Firmware Version XP1.00.010.STD
59
Figure 65 System/Network Setup screen—Unit, page 1 of 2
Monitoring Address—Sets the address used by the Liebert IntelliSlot® cards. This is set to 3 at the
factory and should not be changed.
Unit Name—Identifies the unit from the local or remote display. This label will show at the top right
of every screen that has monitoring or configuration of that unit
Configuration Safe—Saves or loads configuration settings for the control board that have been
modified from the factory defaults to an internal file that can be downloaded / uploaded using the
Liebert iCOM Service Tool. Selecting “Save” will write the settings to the internal storage file and
selecting “Load” will write the settings from the internal storage file to the application software. The
internal file is updated every 12 hours automatically.
Network Safe—Saves or loads network settings for the control board that have been modified from
the factory defaults to an internal file that can be downloaded / uploaded using the Liebert iCOM
Service Tool. Selecting “Save” will write the settings to the internal storage file and selecting “Load”
will write the settings from the internal storage file to the application software.
SW Version—Contains the application software version loaded onto the Liebert iCOM.
SYSTEM/NETWORK SETUP (page 1 of 2)
to confirm
for next/previous unit
then
to select parameter
to change parameter
PASSWORD (Actual Level 0)
Monitoring Address
Unit Name
Configuration Safe
Network Safe
SW Verson
S823
S824
S825
S826
S827
S828
S829
S830
S831
S832
S833
????
3
UNIT
No
No
OK
OK
XP1.00.008.STD
UNIT 01

Liebert iCOM Control—Firmware Version XP1.00.010.STD
60
Figure 66 System/Network Setup screen—Unit, page 2 of 2
Monitoring Protocol—Selects the monitoring protocol. Velocity V4 is the factory default which will
provide communications to the Liebert IntelliSlot housing. IGMnet will activate the 77/78 terminals
for communication to the Liebert SiteLink(-E). Liebert Hironet is only used on Liebert HPM units.
IP Address—Contains the network address of the display. This address must be unique to every
other device on the network. The factory default is 192.168.254.003.
Netmask—Defines which part of the IP address is used for the network. The factory default is
255.255.255.000.
Gateway—A gateway is a network point that acts as an entrance to another network. The factory
default is 0.000.000.000.
MAC—The MAC address is a unique hardware identifier of the Ethernet device.
The following parameters (U2U Protocol, U2U Address and U2U Group) are for displaying other
Liebert XDPs that are networked. The Liebert XDP does not perform Teamwork Operations.
U2U Protocol—Always set to GBP.
U2U Address—Unique identifier for each display on the network. Display addresses range from 1 to
32. Each display on the U2U network must have a different U2U address. Not currently used.
U2U Group—Creates zones or groups within a U2U network. Once a group number is selected the
display will only see other devices with the same group number. The group number can be changed to
view other devices in different groups. Not currently used.
Bootloader Variables—Indicates if there has been a change to the boot loader since it was last
loaded. This parameter should only be activated by authorized service personnel.
Static RAM—Allows service personnel to clear and reboot the RAM of the control board. Only
Emerson service personnel should perform this function.
SYSTEM/NETWORK SETUP (page 2 of 2)
Attention: any changes done on these parameters
must be followed by a 'Save+Reboot ' command .
PASSWORD (Actual Level 0)
Monitoring Protocol
IP Address
Netmask
Gateway
MAC
U2U Protocol
U2U Address
U2U Group
Bootloader Variables
Static RAM
S834
S835
S836
S837
S838
S839
S840
S841
S842
S843
S844
????
Velocity V4
192.168.254.003
255.255.255.000
0.000.000.000
00:00:68:19:9B:42
GBP
1
1
No
No
OK
OK
UNIT 01

Liebert iCOM Control—Firmware Version XP1.00.010.STD
61
Figure 67 Options Setup screen, page 1 of 2
Autorestart Enabled—Restarts the unit after a power cycle when set to Yes. When this parameter
is set to No, the unit will not restart after a power cycle.
Single Unit Auto Restart—Sets a time delay for the unit to restart when the Auto Restart Enabled
is set to Yes. The delay begins once the boot process has completed. This parameter allows units to be
staggered On to reduce the amount of simultaneous power consumption after a loss of power.
Unit Start Sequence Delay—Not currently used.
Control Delay Time—Not currently used.
Pump Start Time Delay—Sets a time delay to ensure that refrigerant begins flowing when the
pump starts. If refrigerant does not begin flowing before the user-set delay expires, the pump will be
turned Off.
Pump Wait Time Delay—Sets the pump wait time delay to prevent the pump from continuing to
run when refrigerant is not flowing. If a pump is running normally and refrigerant flow is lost, the
pump will stay On for the specified time trying to re-establish refrigerant flow. If refrigerant flow
resumes during the specified interval, the pump will continue operating. If the wait time expires and
refrigerant flow has not resumed, the pump will shut down.
Pump Off Time Delay—Sets the length of time a pump will remain off when refrigerant flow is
interrupted or stops. After the time delay has expired, the control will try to restart the pump.
Lead Pump—Sets which pump is the active pump. It can be set to PUMP 1 or PUMP 2. The control
will operate the respective pump unless a loss of flow condition occurs. On a LOSS OF FLOW
condition, the control will switch to the standby pump after the LOSS OF FLOW alarm time delay
has elapsed and the LOSS OF FLOW alarm has been annunciated. The default is PUMP 1.
Pump Short Cycle Delay—Sets the time to lock Off the unit if it is unable to establish refrigerant
flow within this set amount of time.
OPTIONS SETUP (page 1 of 2)
to confirm
for next/previous unit
then
to select parameter
to change parameter
PASSWORD (Actual Level 0)
Autorestart Enabled
Single Unit Auto Restart
Unit Start Sequence Delay
Control Delay Time
Pump Start Time Delay
Pump Wait Time Delay
Pump Off Time Delay
Pump Short Cycle Delay
S401
S402
S403
S404
S405
S406
S407
S408
S409
S410
S411
????
Yes
5sec
1sec
1sec
10sec
10sec
5sec
30min
UNIT 01

Liebert iCOM Control—Firmware Version XP1.00.010.STD
62
Figure 68 Options Setup screen, page 2 of 2
Valve Start Open—Sets position of the valve when the unit starts.
Valve Start TD—Sets a time interval for the unit to complete startup and enter into normal
operation.
3P Actuator Runtime—If Valve Control is selected for “Time” then this parameter sets the travel
time of the valve to determine the full open and closed position of the valve. This parameter is set at
the factory, based on the valve manufacturer’s specifications.
3P Actuator Direction—Sets if the valve is a “Direct” or “Reverse” acting valve.
Unit Off Valve % Open—Sets the valve position when the unit is Off.
Figure 69 Module Setup screen, page 1 of 20
OPTIONS SETUP (page 2 of 2)
to confirm
for next/previous unit
then
to select parameter
to change parameter
PASSWORD (Actual Level 0)
Valve Start Open
Valve Start TD
3P Actuator Runtime
3P Actuator Direction
Unit Off Valve % Open
S412
S413
S414
S415
S416
S417
S418
S419
S420
S421
S422
????
30%
90sec
70sec
Direct
30%
UNIT 01
MODULE SETUP (page 1 of 20) UNIT 01
PASSWORD (Actual Level 0)
NODE ID 81
CONDENSATION DETECTED
LOCAL MODULE SHUTDOWN
SENSOR FAILURE
FAN FAILURE
FAN CONTROL MODE
DISABLE LOCAL BUTTON
FLASH LED AT MODULE
SET MODULE LABEL
SUPPLY AIR TEMP LIMITS
RETURN AIR TEMP LIMITS
FIRMWARE VERSION
S901
S902
S903
S904
S905
S906
S907
S908
S909
S910
S911
S912
S913
DELAY
15
15
30
30
????
TYPE
ALM
ALM
ALM
EN-DIS
ENABLE
ENABLE
ENABLE
ENABLE
A Z 81
High 80 Low 50 °F
High 120 Low 60 °F
XXX.XX.XXX
OFF
NO
NO

Liebert iCOM Control—Firmware Version XP1.00.010.STD
63
This screen selects the operation of an active alarm for each smart module. Each event can be enabled
or disabled and can be set to operate as an alarm, a warning or a message. The delay is the time the
control waits before reporting the event.
Alarm: Annunciates the buzzer, triggers a monitoring event, triggers the alarm relay and flashes
the red LED on the display.
Warning: Annunciates the buzzer, triggers a monitoring event, shows the event in the event
viewer/front display and flashes the red LED on the display.
Message: Shows the event in the event viewer and on the front display.
Fan Control Type—Sets the fan control mode. Values can be OFF, ON, ON ALL and TEMP CNTL.
Disable Local Button—Disables the push button on the front of the smart module. To disable the
push button, set the parameter to YES. To re-enable the push button, set the parameter to NO.
Flash LED at Module—Flashes the LED on the smart module when set to Yes.
Set Module Label—A four-character label consisting of two letters and two numerals. This is the
standard nomenclature for Data Center Grid assignment of racks. Additionally, the module’s location
can be denoted with 10 characters, either letters or non-alphanumeric characters from a built-in list.
Either or both labels can be used and are entered using this screen.
Supply Air Temp Limit—Sets the high and low supply air temperature to from the module. An
alarm will occur if the temperature falls outside the limits.
Return Air Temp Limit—Sets the high and low return air temperature to from the module. An
alarm will occur if the temperature falls outside the limits.
Firmware Version—Displays the firmware version installed on the smart module.
Figure 70 Module Setup screen, page 1 of 20
MODULE SETUP (page 1 of 20) UNIT 01
PASSWORD (Actual Level 0)
NODE ID 81
CONDENSATION DETECTED
LOCAL MODULE SHUTDOWN
SENSOR FAILURE
FAN FAILURE
FAN CONTROL MODE
DISABLE LOCAL BUTTON
FLASH LED AT MODULE
SET MODULE LABEL
SUPPLY AIR TEMP LIMITS
RETURN AIR TEMP LIMITS
FIRMWARE VERSION
S901
S902
S903
S904
S905
S906
S907
S908
S909
S910
S911
S912
S913
DELAY
15
15
30
30
????
TYPE
ALM
ALM
ALM
EN-DIS
ENABLE
ENABLE
ENABLE
ENABLE
A Z 81
High 80 Low 50 °F
High 120 Low 60 °F
XXX.XX.XXX
OFF
NO
NO

Start the Liebert XDP with Liebert iCOM
64
5.0 START THE LIEBERT XDP WITH LIEBERT ICOM
5.1 Checklist for Liebert XDP Startup
1. Verify that bypass flow controllers were installed (if applicable), see Table 5.
2. Verify that the minimum load level of 48kW (163,800BTU/H) is present.
3. Check all isolation ball valves in the Liebert XDP and Liebert XD cooling module and verify that
all are open.
4. Check rotation of the Liebert XDP’s pumps.
On 460V units only—Hold the rotation device provided against the pump housing at the
inspection screw prior to energizing the pumps. Counterclockwise indicates proper rotation;
clockwise indicates incorrect rotation.
On 208V and 400V units only, view the LED indicator on the pump. Green indicates proper
rotation; Green and Red indicate incorrect rotation.
5. Check rotation of fans on Liebert XD cooling module units.
6. Verify that air is being discharged into the cold aisle.
7. Confirm that the total calculated refrigerant R-134a amount has been properly charged into the
system (see 3.6 - Filling the Pumped Circuit—R-134a).
8. Confirm that the remote temperature/humidity sensors provided have been installed in optimal
locations (see 2.4 - Remote Sensor Installation—Proper Placement)
The Liebert XDP system is now ready to be turned ON.
!
CAUTION
Risk of piping and component rupture. May cause equipment damage or injury.
Closing service valves may isolate liquid refrigerant, causing high pressure and rupture of
piping. Do not close valves without following recommended procedures for repair,
maintenance and replacement of components. Install pressure relief valves in field piping
that may become isolated by service valves.
NOTE
The Liebert XDP160 requires a minimum load of 48kW (163,800BTU/H) before the system can
be commissioned. This load can be supplied by actual user load in racks, by independent load
banks or by the “Load Bank Testing” service of Emerson Network Power Liebert Services. To
achieve the minimum load requirements, the capacity of all connected modules must total at
least 48kW (163,800BTU/H). See Table 1.
NOTE
Before any action that could cause a disturbance in the Liebert XD system’s cooling function is
begun, the facility manager MUST be informed. In addition, after the action is taken and the
work is finished, the facility manager MUST be informed
Table 13 Liebert XDP pump light indicator—208V and 400V units
Indicator Lights Description
Green Red
Off Off The electricity supply has been switched Off or the pump has
been cut out by the thermal switch.
On Off The electricity supply has been switched On. Normal operation.
On On The electricity supply has been switched On. The direction of
rotation is wrong.

Start the Liebert XDP with Liebert iCOM
65
5.2 Starting the Liebert XDP with Liebert iCOM Controller
The Liebert XDP is started, stopped and controlled through the Liebert iCOM controller. Figure 24
shows the Liebert iCOM keypad.
1. Turn the Liebert XDP On with the user interface (I/O button). The factory-setting defaults
Liebert XD module fans to On. When the Liebert XDP is turned On, the Liebert XD modules’ fans
will turn On. Allow the system to attempt to start for at least 2 minutes.
If the Liebert XDP pump cannot maintain flow and continues to switch over due to starting
difficulties, refer to 7.0 - Troubleshooting. After remedying the problem, proceed to Step 2.
2. If constant flow is established, wait until the Liebert XDP has been operating for 10-15 minutes,
then verify that the refrigerant level in the receiver sight glass is between the second and third
level (see Figure 71). Add or remove charge, if necessary.
3. Check pressure differential functionality:
The Liebert XDP system should be On. If it is Off:
a. Turn the Liebert XDP On via user interface (I/O button). The factory-setting defaults Liebert
XD module fans to On. When the Liebert XDP is turned On, the Liebert XD modules’ fans will
turn On.
If no “Loss of Flow” alarm is present—This suggests that there is flow. Test the pressure
differential by closing the ball valve on either the suction line or discharge line to stop the
flow.
This should prompt an alarm for “loss of flow on P1.” This alarm confirms that the switch has
opened on low pressure (below 6 psi; 41kPa; 0.41 bars).
If a “Loss of Flow” alarm is present—This suggests that there is no flow. Verify that this
is correctly annunciated by looking at the sight glass in the receiver. If a true no-flow condi-
tion exists, the level will not move.
However, if there is flow, but the differential reading is faulty, the level will slowly
drop, indicating flow, while the loss of flow alarm is annunciated.
Check the pressure differential physically by making sure that the electrical connections are
properly connected. Then check the pressure differential electrically by making sure that the
unit has 24VAC across it.
Figure 71 System R-134a liquid level at 160kW load
Operation above sight glass #3 can
make the system operate erratically
and reduce cooling capacity. Reduce
charge to recommended level.
Recommended operating level
Acceptable operating level
Operation below sight glass #1 may
cause loss of flow or cooling. Add
charge to reach recommended level.
For lightly loaded systems,
the recommended operating
level is sight glass #2.
Sight Glasses 1, 2 & 3

Alarm Descriptions and Solutions
66
6.0 ALARM DESCRIPTIONS AND SOLUTIONS
6.1 Alarm Descriptions
CALL SERVICE—Activated when Customer Input 1 is configured for “Call Service” and 24VAC is
applied to the input. This alarm is reset when the 24VAC is removed.
CONDENSATION DETECTED (optional)—Activated when water is detected at a cooling module.
A 24VAC signal is applied to the condensation input on the control board using a pair of twisted wires
or the alarm is sent via CANbus communication. When this alarm is active, the control will raise its
refrigerant control point by 4°F (2.2°C). This alarm will reset when the alarms is acknowledged and
the signal stops being sent from CANbus or condensation input. The alarm can also be reset by
cycling the power. The main power must be cycled to remove the 4°F (2.2°C) offset.
CONTROL VALVE FAILURE—Activated when the chilled water control valve has been
commanded to open or close by the control and no change is detected by the valve position signal. The
alarm is reset when the main power is cycled.
CUSTOMER INPUT 1—Activated when a 24VAC signal is applied to the customer alarm input on
the control board. This alarm will reset when the 24VAC signal stops being sent from the customer
alarm input. WATER UNDER FLOOR, SMOKE DETECTED, CALL SERVICE, and COMP LOCK
PD are possible designations for this alarm; they are set with the Unit Code.
FAN FAILURE (optional)—Activated when a 24VAC signal is applied to the fan failure input on
the control board using a twisted pair of wires or the alarm is sent via CANbus communication. This
alarm will reset when the alarms is acknowledged and the signal stops being sent from CANbus or
fan failure input. The alarm can also be reset by cycling the power.
HIGH CW TEMP—Activated when the Supply CW sensor reads the chilled water temperature
above the user-specified alarm setpoint. This alarm will reset when the reading from the refrigerant
temperature sensor drops 5°F (2.8°C) below the user-specified setpoint and the alarm has been
acknowledged.
HIGH DEW POINT—Activates when the calculated dew point at either Sensor A or B exceeds the
user-specified alarm setpoint. The alarm will reset when the calculated room dew point from both
Sensor A and Sensor B is 2°F (1.1°C) below the setpoint and the alarm has been acknowledged.
HIGH REFRIGERANT TEMP—Activated when the refrigerant temperature sensor reads the
refrigerant temperature above the user-specified alarm setpoint. This alarm will reset when the
reading from the refrigerant temperature sensor drops 2°F (1.1°C) below the user-specified setpoint
and the alarm has been acknowledged.
HIGH TEMP SENSOR A—Activated when the reading from Sensor A is above the user-specified
alarm setpoint. The alarm will reset when the reading from Sensor A drops 2°F (1.1°C) below the
setpoint and the alarm has been acknowledged.
HIGH TEMP SENSOR B—Activated when the reading from Sensor A is above the user-specified
alarm setpoint. The alarm will reset when the reading from Sensor A drops 2°F (1.1°C) below the
setpoint and the alarm has been acknowledged.
LOSS OF FLOW PUMP 1—Activated when Pump 1 is commanded to run and the differential
pressure switch does not sense differential pressure (set at 6 psi; 41kPa; 0.41 bars). After attempting
to start Pump 1 three times, the Liebert XDP will automatically switch to the other pump to establish
flow. This alarm will reset when flow has been established on Pump 1 and the alarm has been
acknowledged.
LOSS OF FLOW PUMP 2—Activated when Pump 2 is commanded to run and the differential
pressure switch does not sense differential pressure (set at 6 psi; 41kPa; 0.41 bars). After attempting
to start Pump 2 three times, the Liebert XDP will automatically switch to the other pump to establish
flow. This alarm will reset when flow has been established on Pump 2 and the alarm has been
acknowledged.
NOTE
Alarms must be acknowledged before they can be reset. To acknowledge or silence an alarm,
press the ALARM key one time. This will silence the alarm; the red LED will remain
illuminated until the alarm is reset.

Alarm Descriptions and Solutions
67
LOW MEMORY—Activated when the control board is low in memory resources. This alarm rests
automatically as soon as memory consumption falls below the threshold.
LOW REFRIGERANT TEMP—Activated when the supply refrigerant temperature sensor
temperature reading drops below the higher of the two calculated dew points, assuming that neither
Sensor A or Sensor B has a sensor failure alarm. This alarm will reset when the refrigerant
temperature sensor reads the refrigerant temperature above both of the two calculated dew points
and the alarm has been acknowledged. This alarm can lock the unit Off. If this occurs, the main
power must be cycled, or the Low Refrig Temp Alarm Code in the Service Diagnostics menu must be
reset to 0.
LOW TEMP SENSOR A—Activated when the reading from Sensor A drops below the user-specified
alarm setpoint. The alarm will reset when the reading from Sensor A rises 2°F (1.1°C) above the
setpoint and the alarm has been acknowledged.
LOW TEMP SENSOR B—Activated when the reading from Sensor B drops below the user-specified
alarm setpoint. The alarm will reset when the reading from Sensor B rises 2°F (1.1°C) above the
setpoint and the alarm has been acknowledged.
NODEX CONDENSATION DETEC—Activated when condensation is detected on a smart module
at CAN node ID X, where X is a value ranging from 81 to 100. This alarm resets when condensate is
no longer detected. The main power must be cycled off to remove the 4°F (2.2°C) offset value.
NODEX FAN FAILURE—Activated when a fan failure occurs on a smart module at CAN node ID X,
where X is a value ranging from 81 to 100. The alarm will rest when the fan returns to normal
operation.
NODEX LOCAL SHUT DOWN—Activated when a smart module at CAN node ID X, where X is a
value ranging from 81 to 100, has been shut down by an external signal. This alarm will reset when
the remote shutdown input is deactivated.
NODEX RETURNAIR TEMPLIMT—Activated when the return air temperature (entering air
temperature to the module) exceeds the user-specified return air temperature range on a smart
module at CAN node ID X, where X is a value ranging from 81 to 100. This alarm will reset when the
return air temperature return to with the user-specified range.
NODEX SENSOR FAILURE—Activated when a smart module at CAN node ID X, where X is a
value ranging from 81 to 100, stops receiving a signal from one or more of its supply air, return air, or
refrigerant temperature sensors. This alarm will reset when signals are detected from the module’s
sensors.
NODEX SUPPLYAIR TEMPLIMT—Activated when the supply air temperature (temperature of
the air leaving the module) exceeds the user-specified supply air temperature range on a smart
module at CAN node ID X, where X is a value ranging from 81 to 100. This alarm will reset when the
return air temperature return to with the user-specified range.
PUMP SHORT CYCLE—Activated when the Liebert XDP is trying to establish flow (differential
pressure) and is unable to do so. The Liebert XDP will attempt three times to establish flow on a
pump before trying the other pump. The control will keep cycling three times on one pump, then three
times on the other pump until it is able to establish flow (differential pressure). If this cycling occurs
for 30 minutes and the Liebert XDP still does not establish flow, a PUMP SHORT CYCLE alarm will
be present. This alarm will shut down the Liebert XDP. To reset this alarm, the main power must be
cycled.
RAM/BATTERY FAIL—Activated when the RAM backup battery or the RAM itself has failed. This
requires a hardware replacement.
SENSOR A FAILURE—Activated when the controls no longer senses a signal from Sensor A. This
alarm will reset when the signal is returned and the alarms has been acknowledged.
SENSOR B FAILURE— Activated when the controls no longer senses a signal from Sensor B. This
alarm will reset when the signal is returned and the alarm has been acknowledged.

Alarm Descriptions and Solutions
68
SMOKE DETECTED—Activated when the Customer Input 1 is configured for “Smoke” and 24VAC
is applied to the input. This alarm is reset when the 24VAC is removed.
SUPPLY CW SENSOR FAILURE—Activated when the control no longer senses a signal from the
Supply CW sensor. This alarm will reset when the signal is returned.
SUPPLY REFRIGERANT SENSOR FAILURE—Activated when the control no longer senses a
signal from the supply refrigerant sensor. This alarm will reset when the signal is returned.
UNIT CODE MISSING—Activated when a valid unit code has not been entered and saved. To reset,
enter valid unit code, save and execute.
WATER UNDER FLOOR—Activated when Customer Input 1 is configured for “Water Alarm” and
24VAC is applied to the input. This alarm is reset when the 24VAC is removed.
6.2 Warning Descriptions
LOSS OF POWER—Activated when the unit is On and operational and 24VAC power to the control
is lost. This alarm will be emitted when power is restored to the control. The Liebert XDP will restart
at a user-defined time delay after power is restored. Once activated, the alarm will remain activated
for 30 minutes.
PUMP 1 HRS EXCEED—Activated when the Pump 1 Actual Hours exceeds the user-specified limit.
To reset, Actual Hours must be reset to 0.
PUMP 2 HRS EXCEED—Activated when the Pump 2 Actual Hours exceeds the user-specified limit.
To reset, Actual Hours must be reset to 0.
6.3 System Shutdown Causes
Unit Is Off By Refrig Sens Fail
The control has lost its signal from the refrigerant temperature sensor. The control has no way of
controlling the refrigerant temperature, so the unit is shut off. Main power (disconnect switch) must be
turned Off, then back On to clear this alarm.
Unit Is Off By High CW Temp
The entering chilled water temperature is too high to keep the refrigerant pump(s) running normally. If
a HIGH CW TEMP alarm occurs and the refrigerant pump loses flow (differential pressure), then the
Liebert XDP will go into a pre-chill mode. The Liebert XDP can attempt to start again only if the
entering chilled water temperature drops below the HIGH CW TEMP setpoint.
Unit Is Off By Pump Short Cycle
The control was unable to get a pump started upon startup or after a loss of differential pressure. The
control looks at the SHORT CYCLE time delay. If it cannot establish differential pressure within that
amount of time, the unit is shut down. Main power (disconnect switch) must be turned Off, then back
On to clear this alarm.
Unit Is Off By Low Refrig Temp
The control was unable to raise the refrigerant temperature to the calculated refrigerant temperature
control point. The unit is shut down because if the control cannot raise the refrigerant temperature to
the calculated refrigerant temperature control point, water may condense on the refrigerant piping and
receiving coils. Main power (disconnect switch) must be turned Off, then back On to clear this alarm.
NOTE
This is not a room smoke detector and is not intended to replace external smoke detectors.

Troubleshooting
69
7.0 TROUBLESHOOTING
Table 14 Troubleshooting the Liebert XDP
Symptom Possible Cause Check or Remedy
Pump Will Not Energize
No main power Check L1, L2 and L3 for rated voltage.
Loose electrical connections Tighten connections.
Overloads tripped Allow pump to cool. Check amp draw.
Tripped circuit breaker Check circuit breaker to pump(s).
Incorrect phase wiring See Table 13.
Pump Will Not Start or
Run
No chilled water Check and verify that there is supply chilled water to the
Liebert XDP.
Isolation valve(s) on pump suction
and/or discharge is closed. Open all isolation valves completely during normal operation.
Supply chilled water is too high
Check and verify that the chilled water temperature setpoint is
at 50°F (10°C) or lower and that there is flow on the chilled
water side.
Liebert XD cooling modules are Off Check Liebert XD cooling modules to make sure that they are
On prior to starting the Liebert XDP.
Low Refrigerant Temperature
(high dew point)
Check alarm(s) history on Liebert XDP. The Liebert XDP was
operating below the dew point for a significant amount of time.
Check humidity in conditioned space, lower humidity if
necessary to allow Liebert XDP to operate at a lower
temperature. (Disconnect must be switched to Off then back
On to allow Liebert XDP to reset itself).
Pressure switch not making contact
Check both differential pressure settings. If not within 6 psi, ± 1
psi (41kPa, ±7kPa; 0.41 bars, ±0.07bars) then manually
change accordingly.
Not enough charge See 5.1 - Checklist for Liebert XDP Startup.
Pump Will Not Start Chilled water valve not closing
completely.
Wait at least 10 minutes before calibrating. Access the
Advanced Menu>Factory Settings>Calibrate Actuator.
Contact Liebert Services for assistance, 1-800-543-2778.
Pump Noisy
Cavitation due to vapor in pump Check for adequate charge in system, refer to the User's
Manual. 5.1 - Checklist for Liebert XDP Startup
Worn motor bearings Replace pump
Pump is rotating in reverse See Table 13.
Liebert XDP (Pump)
Suddenly Stops
Low refrigerant temperature
1. Check humidity of the room along with the location of
remote sensors. Make sure that the sensors are not in a cold
area where there is insufficient air flow for accurate,
representative readings.
2. Chilled Water temperature is too cold.
3. Load is too light.
Loss of power When power is restored, the Liebert XDP will automatically
restart.
Clogged filter dryer and/or impeller Clean out debris
Leak in system - loss of charge Check the entire system for leaks with a refrigerant sniffer.
Repair as necessary.
Low chilled water temperature alarm
and loss of flow Pump X alarm Check supply chilled water temperature.
Supply refrigerant sensor failure
alarm
Check wiring.
Call service.
Clogged Filter Dryer
and/or Impeller
Debris or other contaminants in
refrigerant Replace.
Pipe Rattle Loose pipe connections Check pipe connections.
Chilled Water Valve Not
Working
Motor operates but valve won't open Check linkage for adjustment and be sure that it is tight on the
valve.
No 24 VAC power to motor Check for 24 VAC between P52-1 and P52-4.
No signal from control Check 24 VAC at P22-1 (close) or P22-3 (open).
Motor not operating
Unplug P22 from the board. Jumper P22-5 to P52-4 for
grounding, then jumper P22-1 to P52-1 to drive close. Remove
jumper to close and then jumper P22-3 to P52-1 to drive open.
If motor fails to work, replace it.

Troubleshooting
70
Motor Burnout
Check control panel for welded
contactor contacts or welded
overload contacts
Replace defective components.
Main 24VAC Fuse Trips Shorts or loose connections Check the wiring connections of the 24 VAC circuit.
Faulty circuit board Replace the circuit board.
Unstable Pump
Operation
R-134a pump loop overcharged While pump is running R-134a receiver level must be within
recommended levels (see Figure 71).
R-134a pump loop undercharged
Filter dryer clogged See Clogged Filter Dryer and/or Impeller symptom and
remedy.
Room Becomes
Too Warm
Liebert XDP is Off Check status of the Liebert XDP at the user interface. Turn
system On at I/O button if system is Off.
High dew point
Check temperature and relative humidity (RH) of room. Lower
RH setpoint if necessary to lower dew point. At normal room
temperature of 68°F (20°C), the RH should be set to 50% or
lower.
Liebert XD cooling modules are Off Check Liebert XD cooling modules to make sure that they are
On before starting the Liebert XDP.
Minimum room temperature setpoint
is too high
Check the setpoint in the User Setpoints menu (see
Figure 43).
Temperature/humidity sensors
incorrectly placed
Place the sensor on the return air side of the primary air mover
(eg., Liebert DS). Do not install the sensor near unsealed
doors, windows or similar areas.
Reduced Chilled Water
Flow Rate
Clogged strainer Clean or replace strainer
Fouled heat exchanger (no strainer
installed) Replace heat exchanger and install 20-40 mess strainer
Increased Refrigerant
Temperature
Clogged strainer Clean or replace strainer
Fouled heat exchanger (no strainer
installed) Replace heat exchanger and install 20-40 mess strainer
Table 14 Troubleshooting the Liebert XDP (continued)
Symptom Possible Cause Check or Remedy

Maintenance
71
8.0 MAINTENANCE
The Liebert XD system components require little maintenance when proper fluid levels are
maintained and proper startup and operation procedures are followed. The following tasks should be
performed at the intervals stated:
1. Clean or replace chilled water strainer annually. Adjust accordingly based on purity of chilled
water.
2. Check sight glass level of receiver every 4-6 weeks. During normal operation, the level should be
at or above the second sight glass.
3. Check system for leaks every 4-6 weeks.
8.1 Fluorinated Greenhouse Gas Requirements
Stationary air conditioning, refrigeration, heat pump equipment and stationary fire protection
systems in the European Community market and operating with fluorinated greenhouse gases (f-
gas), such as R407C, R134a, R410A, must comply with the F-Gas Regulation: (EC) No. 842/2006 (F-
gas). The regulation prohibits, among other actions, venting fluorinated greenhouse gases to the
atmosphere.
The F-Gas Regulation requires operators to use all measures that are technically feasible and do not
entail disproportionate cost to prevent leakage of these gases, to test for leakage regularly and to
recover f-gas during equipment service and maintenance and before disposing of equipment.
Refer to the full regulation for additional details.

Specifications
72
9.0 SPECIFICATIONS
Table 15 Liebert XDP160 specifications
Models XDP160RC--4 XDP160RA--4 XDP160RM--4
Cooling Capacity, Nominal
160kW / 46 Tons, 60Hz 140kW / 40 Tons, 50Hz
Each capacity is based on 45ºF (7ºC) entering water temperature and
140gpm (530lpm) water flow rate. Capacity is reduced when glycol mixtures
are used in place of 100% water.
Minimum Load 30% of nominal system capacity or 48kW (163,800BTU/H)
Electrical Requirements
Input 208V/3ph/60Hz 460V/3/ph60Hz 380/415V/3ph/50Hz
Full Load Amps 4A 2.1A 2.3A
Dimensions, inches (mm)
Height – Unit only 78 (1981)
Height – As shipped 83 (2108)
Width 38 (965)
Depth 34 (864)
Weight, lb (kg)
Unit only 821 (372)
Shipping weight Domestic: 990 (449); Export: 1067 (484)
Installed, with refrigerant and
chilled water 1038 (471)
Pipe Connections
Refrigerant supply to Liebert XD
cooling module 1-1/8" OD, Cu
Refrigerant return from Liebert XD
cooling module 2-1/8" OD, Cu
Chilled water supply and return 2-5/8" OD, Cu
Control valve 2-way, 2" nominal; 35 PSIG close-off pressure rating;
150 PSIG maximum allowable pressure
Pressure Drop – Chilled Water
Side
20 psig (137kPa, 1.38bar), with 140 gpm (530lpm) water flow rate,
control valve fully open
Temperature Rise – Chilled
Water Side at rated flow, °F (°C) 8.0 (4.4) 6.9 (3.8)
Number of Liebert XD cooling units connected, maximum (minimum)
Liebert XDCF10 16 (5)
Liebert XDH20 8 (3)
Liebert XDH32 5 (2)
Liebert XDV8 20 (6)
Liebert XDV10 16 (5)
Liebert XDO16 10 (3)
Liebert XDO20 8 (3)
Liebert XDR20 8 (3)
Cabinet Exterior Finish Black, matte finish, heat-fused powder coat
Operating Ambient
Temperature, Maximum, °F (°C) 86 (30)
Agency
Approvals CSA 60Hz CE 50Hz

COMPLIANCE WITH EUROPEAN UNION DIRECTIVES
Il Produttore dichiara che, se munito di marchio CE, il prodotto è conforme alle direttive dell'Unione
europea:
The Manufacturer hereby declares that this product, when bearing the CE mark, conforms to the
European Union directives:
Der Hersteller erklärt hiermit, dass das vorliegende Produkt, sollte es die CE-Kennzeichnung tragen, den
folgenden Richtlinien der Europäischen Union entspricht:
Le fabricant déclare par la présente que ce produit, portant la marque CE, est conforme aux directives
de l'Union européenne :
El fabricante declara por la presente que si este producto lleva el marcado CE es conforme con las
directivas de la Unión Europea:
O fabricante declara por este meio que este produto, quando ostenta a marca CE, está em
conformidade com as directivas da União Europeia:
Tillverkaren tillkännager härmed att den här produkten, när den är CE-märkt, överensstämmer med
EU:s direktiv:
De fabrikant verklaart hierbij dat dit product, indien het van de CE-markering is voorzien, conform de
EU-richtlijnen is:
Valmistaja vakuuttaa täten, että mikäli tuotteessa on CE-merkintä, se täyttää seuraavien EU-direktiivien
vaatimukset:
Produsenten erklærer herved at dette produktet, når det er CE-merket, er i samsvar med EU-direktiver:
Producenten erklærer hermed, at dette produkt overholder EU's direktiver, når det bærer CE-mærket:
Ο Κατασκευαστής δηλώνει ότι το προϊόν αυτό, το οποίο φέρει σήμανση CE, είναι σύμμορφο με τις
οδηγίες της Ε.Ε.:
2006/42/EC; 2004/108/EC; 2006/95/EC; 97/23/EC
Liebert Corporation
1050 Dearborn Drive
P.O. Box 29186
Columbus, OH 43229
USA

Ensuring The High Availability
Of Mission-Critical Data And Applications.
Emerson Network Power, a business of Emerson (NYSE:EMR),
is the global leader in enabling Business-Critical Continuity
™
from grid to chip for telecommunication networks, data centers,
health care and industrial facilities. Emerson Network Power
provides innovative solutions and expertise in areas including
AC and DC power and precision cooling systems, embedded
computing and power, integrated racks and enclosures,
power switching and controls, infrastructure management,
and connectivity. All solutions are supported globally by local
Emerson Network Power service technicians. Liebert AC power,
precision cooling and monitoring products and services
from Emerson Network Power deliver Efficiency Without
Compromise
™
by helping customers optimize their data center
infrastructure to reduce costs and deliver high availability.
While every precaution has been taken to ensure the accuracy
and completeness of this literature, Liebert Corporation assumes no
responsibility and disclaims all liability for damages resulting from use of
this information or for any errors or omissions.
© 2008 Liebert Corporation
All rights reserved throughout the world. Specifications subject to change
without notice.
® Liebert is a registered trademark of Liebert Corporation.
All names referred to are trademarks
or registered trademarks of their respective owners.
Technical Support / Service
Web Site
www.liebert.com
Monitoring
liebert.monitoring@emerson.com
800-222-5877
Outside North America: +00800 1155 4499
Single-Phase UPS & Server Cabinets
liebert.upstech@emerson.com
800-222-5877
Outside North America: +00800 1155 4499
Three-Phase UPS & Power Systems
800-543-2378
Outside North America: 614-841-6598
Environmental Systems
800-543-2778
Outside the United States: 614-888-0246
Locations
United States
1050 Dearborn Drive
P.O. Box 29186
Columbus, OH 43229
Europe
Via Leonardo Da Vinci 8
Zona Industriale Tognana
35028 Piove Di Sacco (PD) Italy
+39 049 9719 111
Fax: +39 049 5841 257
Asia
29/F, The Orient Square Building
F. Ortigas Jr. Road, Ortigas Center
Pasig City 1605
Philippines
+63 2 687 6615
Fax: +63 2 730 9572
Emerson Network Power.
The global leader in enabling Business-Critical Continuity
™
EmersonNetworkPower.com
Emerson, Business-Critical Continuity, Emerson Network Power and the Emerson Network Power logo are trademarks of Emerson Electric Co. or one of its affiliated companies.
©2008 Emerson Electric Co.
AC Power
Connectivity
DC Power
Embedded Computing
Embedded Power
Infrastructure Management & Monitoring
Outside Plant
Power Switching & Controls
Precision Cooling
Racks & Integrated Cabinets
Services
Surge Protection
SL-16644_REV04_01-12