Long E Technology TA8TA10TA11 Remote Control User Manual
Long-E Technology (Shenzhen) Co., Ltd. Remote Control
Users Manual

1
AL-V10 CAR ALARM SYSTEM MANUAL
Button time Functions Conditions
1
0.5 secs Arm and lock doors
Car finder with sound
Temporarily stop alarm from sounding
Remote lock doors
Alarm is disarmed
Alarm is being armed
Alarm is sounding
While driving
1 2 secs Close window Alarm is armed
2
0.5 secs Disarm
Remote unlock doors
Stop alarm from sounding
Alarm is being armed
While driving
Alarm is sounding
3
0.5 secs
Silent arm
Car finder without sound
Anti car-hijacking
Alarm is disarmed
Alarm is being armed
While driving
3 2 secs Leave anti car-hijacking While in ACJ
1+2 or 4
0.5 secs Panic Anytime
2+3 0.5 secs Open trunk or Engine start Disarmed
FEATURES
CODE LEARNING
a. Turn ACC on, press override Switch 8 times within 8 seconds, the siren will
chirp 2 times to enter code learning mode. Press any button on the transmitter
within 8 seconds. The siren will chirp accordingly for confirmation as soon as
the code is learned. For example, the first transmitter is learned, the siren will
chirp once. The second transmitter is learned, the siren will chirp twice. If
over 8 sec or turn ignition OFF, the system will exit code learning mode
automatically.
b. If one of the transmitters is to be programmed, the other transmitters must be
reprogrammed at the same time. Up to 3 or 6 (See Function Selection 15)
transmitters can be learned per module.
ARMING
a. Press button 1, the siren will chirp once or no chirp (See Function Selection
10), the parking light and dome light will flash once. The door will be locked
at 0.5sec or 3.5 sec (See Function Selection 1). The LED will flash slowly. If
the door is not closed, the siren will chirp 5 times for warning and LED
flashes quickly. Disables engine starter if starter killer Relay connected
b. After 3 seconds, the system is armed. All the sensors are armed except
current sensor. If the alarm is triggered within 3 sec, the siren will chirp twice
and the circuit is by-passed till the triggering source is stable. After 20 sec
current sensor are armed. If the current sensor is triggered while arm, the
system will bypass till the current is stable for 20 sec.
c. Window Closing while arming (If your car has installed window closer
module): If press and hold button 1 for 2 sec under disarm mode, the car
window keep rolling up till you leave the button or the window rolling up to
close directly.(See Function Selection 11)
d. When the system is armed, there’s a 300mA negative output to disable engine.
AUTO ARM AFTER TRIGERRING: If the alarm is triggered, the siren shall sound 30
sec to warn, then, the system returns arming again (SEE SELECTION 3). If the
triggering signal is existed still, the system will bypass this zone till it returns to
normal status.
DISARMING
a. Press button 2. The siren will chirp 2 times or no chirp (See Function
Selection 10). If siren chirp 3 times, it means the alarm has been activated.
Parking lights and dome light will flash 2 times, if flash 3 times which
indicates the alarm has been activated. (See Function Selection 8). After
flashes, the dome light will keep ON 30 sec max or turn ignition ON the
dome light is OFF. Doors will unlock at 0.5sec or 3.5sec (See Function
Selection 1).
b. LED is off and enables engine if starter killer Relay connected.
SILENT ARMING
a. Press button 3. Parking light will flash once. Door will be locked at 0.5sec or
3.5 sec (See Function Selection 1). LED will flash slowly. If door is not
closed, the siren will chirp 5 times for warning and LED flashes quickly.
Disables engine starter if starter killer Relay connected.
b. After 3 seconds, the system is armed. All the sensors are armed except
current sensor. If the alarm is triggered within 3 sec, the siren will chirp twice
and the circuit is by-passed till the triggering source is stable. After 20 sec
current sensor is armed. If the current sensor is triggered while arm, the
system will bypass till the current is stable for 20 sec.
EMERGENCY DISARMING (DEFAULTED VALUE: PRESS SWITCH 5 TIMES)
a. Turn ignition ON. Press valet switch at set-up value, siren will chirp 4 times
which indicates the system is disarmed. This process must be finished within
8 seconds.
b. Replace Set-up Emergency Disarming value:
(a) Turn ignition ON. After press valet switch 5 times within 8 sec. Siren
chirp 2 times which indicates the system is in replace set-up mode
(b) Press the numbers (1-15max) as the value you prefer within 8 sec. ( If
the number is over 15, the system will return back to the original set-
up value)Then, siren will chirp the numbers replaced for
confirmation.
AUTOMATIC DOOR UNLOCK
When the ignition turn from ON to OFF, doors will automatically unlock.
AUTOMATIC DOOR LOCK (SEE FUNCTION SELECTION 2)
When the ignition turn from OFF to ON, doors will lock after 10 sec.
VALET
a. Turn ignition ON, within 8 sec press and hold valet switch 3 sec once. LED
will be constantly ON ;
b. Leave valet mode: Turn ignition ON, press and hold valet switch 3 sec once,
LED will be OFF. In Valet mode, except arming function, the others remain
the same.
PANIC
Press button 1+2 or button 4, the siren will sound, parking lights and dome light
will flash for 30 seconds. Press button 1or 2 to stop the panic.
CAR FINDER
a. The system is armed. Press button 1, the siren will chirp once, parking lights
and dome light will flash 10 sec.
b. Press button 3: car finder in silent mode, parking lights and dome light will
flash 10 sec.
c. Press button 2 to stop car finder.
DOOR OPEN WARNING
In disarming mode, if the door is opened, the parking light shall flash for 30
seconds to remind other cars.
ANTI CAR-HIJACKING (SEE FUNCITON SELECTION 5)
a. When ACC ON and the doors are closed, press the button 3 for 0.5 seconds
and open the door within 8 seconds to activate anti car-hijacking mode. If the
door is not opened within 8 sec, the mode is exit.
b. Close the door to start the 30 seconds countdown. The LED flashes quickly.
When the 30 sec is up, siren will chirp every 1 sec. After 20 seconds, siren
sounds continuously, also parking lights will continuously flash and engine
will stop (if starter killer relay connected). Siren will stop to sound & parking
lights will stop to flash as long as the ignition turns OFF. After ignition is
OFF, engine disables to start again (if starter killer relay connected).
c. Disarm the anti car-hijacking: Press button 3 for two seconds when ignition is
ON. The parking lights and siren will act 4 times for confirmation. Use the
emergency disarming way can also exit ACJ.
2-STAGE SHOCK SENSOR
a. If car is lightly vibrated once, siren will sound for 2 seconds and the parking
light shall flash 2 times.
b. If car receives a heavy shock, siren will sound for 30 seconds and parking
lights, dome light will flash for 30 seconds
OPEN TRUNK OR ENGINE STARTER
Only in disarming mode, press 2+3 (with 0.5 sec 300mA negative output) to
open trunk or connect to engine starter module to start engine.
DOOR LOCK CONTROL
While driving: press button 1 to lock doors. The doors can be locked. Press
button 2 to unlock doors. The doors can be unlocked.
AUTOMATIC REARMING (SEE FUNCTION SELECTION 3)
After disarm, the system will be re-armed automatically or re-arm with door
lock (See Function 4) after 30 sec if the ignition does not turn ON or the door is
not opened.
PASSIVE ARMING (SEE FUNCTION SELECTION 6)
a. Turn ignition OFF and close the last door. After 30sec, the system will arm
automatically or arm with door lock automatically (See Function Selection 7) or
arm with ACC/FULL (See Function Selection 14)
b. If one of the doors is opened during the above 30sec, the system will postpone
the arming till the last door is closed.
MEMORY FUNCTION
The system can memorize the conditions although the power is cut off, when the
power is on, it shall recover to the state before power cut off.
CURRENT SENSOR (SEE FUNCTION SELECTION 12)
Alarm will be activated by voltage drop such as dome light, or ignition lights etc.
Current sensor will be bypass for 20 secs detecting while arming till the current
is stable for 20 sec.
OTHER TRIGGER SENSOR
Other trigger sensor can be added which input is negative signal.
PARKING LIGHTS EMERGENCY FLASH
In armed mode, parking lights and dome light will flash for 30 seconds if
triggered.
SIREN EMERGENCY SOUND
In armed mode, siren or car horn (See Function Selection 13) will sound for 30
seconds if triggered.
PAGER OUTPUT
There’s a pager output to warn the car driver if it is triggered.
FUNCTION SELECTION
Please follow the procedures listed below to programme the functions:
a. Disarm the system, turn ignition from OFF to ON. Press Valet switch 6
times within 10 sec. The siren shall chirp 3 times and parking light shall
flash 2 times.
b. Press the switch the function numbers you would like to change within
20sec. Every press will have one siren chirp for pressing confirmation.
Holding the switch for 3 seconds, the function shall be selected in the 2
options according the table list below.
Remarks: when press the last time of the function number, you could not
release the switch, and need to hold it for 3 seconds to proceed the correct
progamming.
For example, if you want to programme item 1, then after “step a”
described above, you can press and hold switch for 3 sec, and hear one
chirp, then the 0.5 seconds are selected; if 2 chirps are heard, then the
3.5 seconds are selected. If you want to programme item 6, then after
“step a” described above, you can press 6 times and hold switch on

2
the last press for 3 sec, and if one chirp is heard, then the last door
arming is on, if hear 2 chirps, then the last door arming is off.
c. Once finish the program, turn engine key to off, the system will exit the
programming mode at once. Or, 20 seconds later the program mode shall
exit automatically.
PRE SET VALUE( 1 CHIRP) VARIABLE SET-UP (2 CHIRPS)
1.LOCK/UNLOCK TIMER 0.5 SEC 3.5 SEC
2.IGNITION ON WITH DOOR
LOCK ON OFF
3. AUTO RE-ARM ON OFF
4.AUTO RE-ARM WITH LOCK ON OFF
5. ANTI-CARJACKING ON OFF
6. PASSIVE ARMING ON OFF
7. PASSIVE ARMING WITH
LOCK OFF ON
8. DOME LIGHT SAME AS PARKING LIGHT +
DISARM OUTPUT SAME AS PARKING LIGHT
9. SILENT ARM WITH SHOCK
SENSOR SIREN/LIGHT Light only
10.ARM/DISARM WITH
CHIRP ON OFF
11. WINDOW CLOSING WINDOW ROLLING UP TILL
LEAVE BUTTON 1 WINDOW ROLLING UP TO
CLOSE DIRECTLY
12. CURRENT SENSOR ON OFF
13. SOUND SIREN CAR HORN
14. LAST DOOR ARMING
ACC/FULL FULL ACC
15.LEARNED TRANSMITTER
PER MODULE 6 3
17. DEFAULT YES
1. Lock/Unlock Timer
Pre-set: After press arm/disarm button on the transmitter, the door is locked/
unlocked after 0.5 sec.
Variable:After press arm/disarm button on the transmitter, the door is locked/
unlocked after 3.5 sec.
2. Ignition ON with door lock
Pre-set: When the ignition turn from OFF to ON, doors will lock after 10 sec.
Variable: When the ignition turn from OFF to ON, door will not lock.
3. Auto Re-arm
Pre-set: auto rearm funtions.
Variable: No auto rearm function
4. Auto Re-arm with lock
Pre-set: Auto Re-arm without lock of the door;
Variable: Auto Re-arm with lock of the door
This feature has to be selected under the Auto Re-arm function is selected ON.
5. Anti Car-hijacking
Pre-set: Anti car-hijacking works.
Variable: Delete anti car-hijacking feature.
6. Passive arming
Pre-set: Turn ACC off and close the last door. After 30sec, the system will arm
itself.
Variable: No passive arming.
7. Passive arming with Door Lock
Pre-set: Passive arming without Door Lock.
Variable: Passive arming with Door Lock.
This feature has to be selected under the passive arming function is selected ON.
8. Dome Light
Pre-set: the dome light flashes accompanying with parking light. Besides, in
disarming the dome light will keep ON 30 sec max or turn ignition ON, the
dome light is OFF.
Variable: the dome light flashes accompanying with parking light.
9. Silent arm with Shock Sensor
Pre-set: In silent arming, if the shock sensor is triggered, both siren and parking
light shall act to warn;
Variable: In silent arming, if the shock sensor is triggered, only parking light
shall flash to warn;.
10. Arm/Disarm with Chirp
Pre-set: Arm/Disarm will have chirp indication.
Variable: Arm/Disarm will not have chirp indication.
11. Window Closing
Pre-set: Press and hold button 1 for 2 sec, the window is rolling up till leave the
button in arming and silent arming mode.
Variable: Press and hold button 1 for 2 sec, the window is rolling up directly to
close in arming mode. No this function is silent mode
12. Current Sensor
Pre-set: current sensor is on.
Variable: delete this feature.
13. Sound
Pre-set: siren output
Variable: car horn sounds 1 sec ON, 1 sec OFF, horn output
14. Passive Arming ACC/FULL
Pre-set: passive arming with all sensors could activate alarm.
Variable: passive arming with only ignition activates alarm.
15. Learned Transmitter per module
Pre-set: 6 pcs transmitters can be learned per alarm module.
Variable: 3 pcs transmitters can be learned per alarm module.
17. Default
Pre-set: Return to the factory set-up.

3
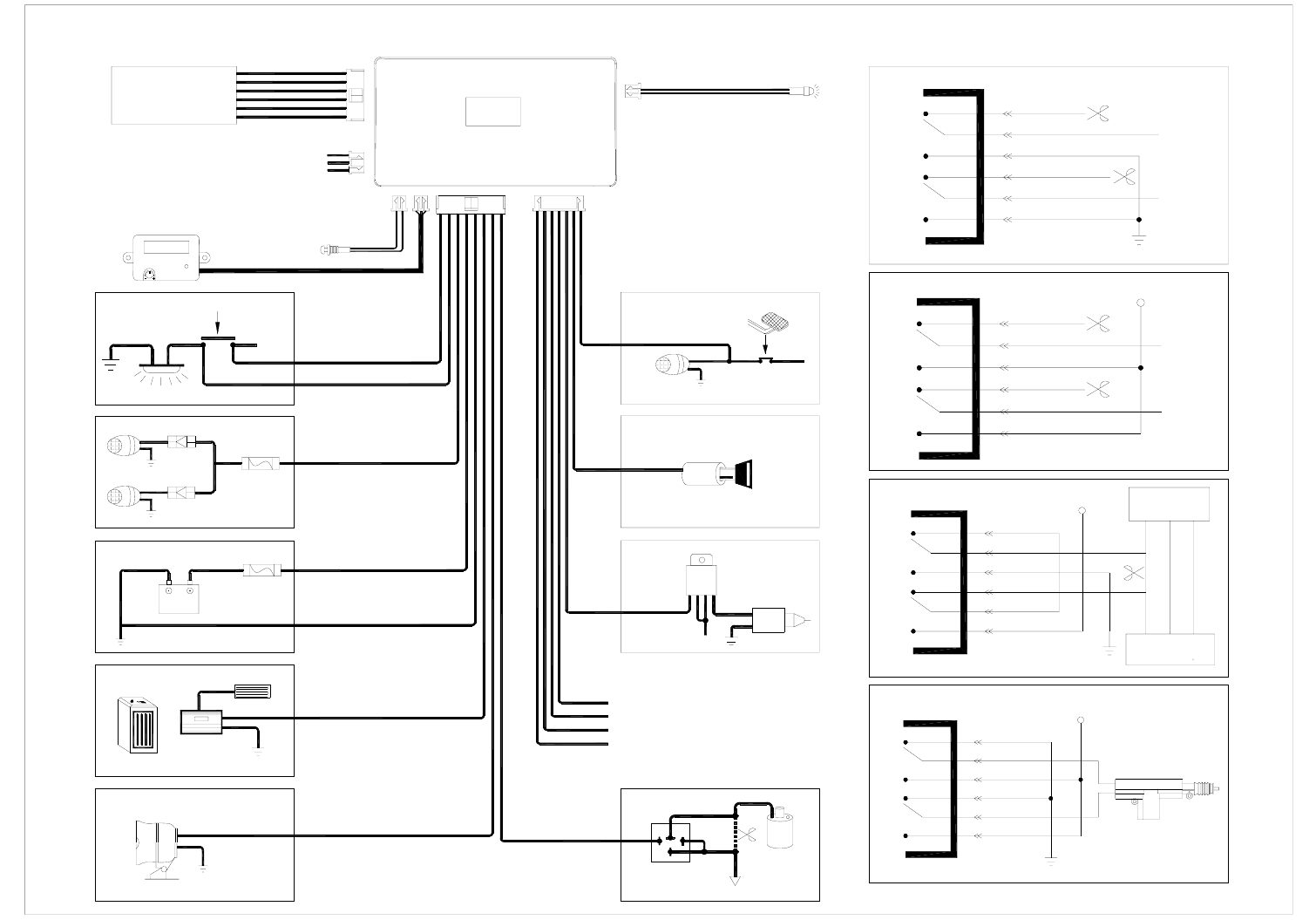
EXTERNAL SHOCK SENSOR
DOME LIGHT SWITCH
ANTENNA
Receiver
SIREN
Pager
GND
BATTERY
PARKING LIGHT
DIODE
DIODE
DOME LIGHT
SHOCK SENSOR
Central Door Lock Interface
See Wiring Diagram
COM WHITE/BLACK UNLOCK
NO YELLOW/BLACK
cut
PINK YELLOW
Iginition kill relay
30
87a
86
12V
85
BLUE/BLACK (TRUNK TR -)
PINK/WHITE (WINDOW CLOSE OUTPUT -)
BLUE/WHITE DOOR TR +
BLUE (DOOR TR -)
+12V
BLACK
RED/BLACK
RED
15A
FUSE
BROWN
10A
FUSE
BLACK/WHITE
WHITE
COM
COM
COM
NO
+
NO
-NC
NC
ORANGE/BLACK
WHITE/BLACK
WHITE
YELLOW
ORANGE
YELLOW/BLACK
+12V
COM
NO
NC
NC
NO
Relay
85
86
87
30
TRUNK
Lock
ORANGE/BLACK
YELLOW
WHITE/BLACK
WHITE
ORANGE
+12V
YELLOW/BLACK
ACTUATOR
CONTROL S W
VEHICLE CL
CONTROL BOX
Central Door Lock Interface See Wiring Diagram
ORANGE/BLACK
ORANGE/BLACK
+12V
VALET SWITCH
ORANGE
WIRING DIAGRAM
COM WHITE/BLACK
NC
NO
COM
NC
NO
FOOTBRAKE
+12V
ORANGE/BLACK
YELLOW
ORANGE
WHITE
YELLOW/BLACK
NC
NC
COM
NO
LED INDICATOR
YELLOW
ORANGE/BLACK
ORANGE
WHITE
UNLOCK
LOCK
+12V
LOCK
FCC REGULATORY STATEMENT:
This device complies with Part 15 of the FCC Rules. Operation is subject to the following two conditions:
(1) This device may not cause harmful interference.
(2) This device must accept any interference received, including interference that may cause undesired operation.
Changes or modifications not expressly approved by the party responsible for compliance
could void the user's authority to operate the equipment"