Longcheer Technology U6100 GSM/WCDMA HSPA MODULE User Manual U6100 UserMan
Shanghai Longcheer Technology Co., Ltd. GSM/WCDMA HSPA MODULE U6100 UserMan
user manual

Document Name: U6100 User Manual
Page 2 of 31
Contents
Contents .......................................................................................................................................................................... 2
1.Introduction ................................................................................................................................................................. 3
1.1 Overview .................................................................................. 3
1.2 Application scenario ........................................................................ 3
2. U6100 interfaces .......................................................................................................................................................... 4
2.1 U6100 interface summary ................................................................... 4
2.1.1 Test points ............................................................................................................................................................... 5
2.1.2 Board to board connector ..................................................................................................................................... 5
2.1.3 RF interface ............................................................................................................................................................ 9
2.2 Application note of U6100 interfaces ......................................................... 10
2.2.1 RF antenna interface ........................................................................................................................................... 10
2.2.2 Power supply and ground ................................................................................................................................... 10
2.2.3 USB interface ........................................................................................................................................................ 11
2.2.4 USIM interface ...................................................................................................................................................... 12
2.2.5 Micro SD card interface ....................................................................................................................................... 14
2.2.6 Audio interface ...................................................................................................................................................... 15
2.2.7 PCM interface and SPI interface ....................................................................................................................... 17
2.2.8 UART interface ..................................................................................................................................................... 18
2.2.9 LED control ........................................................................................................................................................... 19
2.2.10 Others .................................................................................................................................................................. 21
3. U6100 key features ................................................................................................................................................... 22
3.1 Internet access ........................................................................... 22
3.2 SMS ..................................................................................... 23
3.3 start-up mode switching .................................................................... 23
3.4 Extended Mass Memory .................................................................... 24
4. Application Illustration ............................................................................................................................................... 24
4.1 Dial-up procedure ......................................................................... 24
4.2 SMS ..................................................................................... 25
4.2.1 Message Format .................................................................................................................................................. 25
4.2.2 Set Message Storage Location .......................................................................................................................... 25
4.2.3 PDU Format .......................................................................................................................................................... 26
4.2.4 TEXT Format ........................................................................................................................................................ 27
4.2.5 SMS Service Center Address Setting ............................................................................................................... 29
4.3 Start-up Mode Switching ................................................................... 29
Appendix:Mechanical dimensions of U6100 ..................................................... 30
Page 3 of 31
1.Introduction
1.1 Overview
The LONGSUNG HSPA module U6100, powered by Qualcomm MSM6290 chipset, can be integrated into any devices
for 3G mobile applications. It provides audio, SMS and extended mass memory function as well as high speed internet
access to HSUPA, HSDPA and UMTS networks worldwide.
The U6100 module complies with the technical standard listed below:
·HSUPA
3GPP R6, up to 2Mbps UL Category 4
·HSDPA
3GPP R5, up to 7.2 Mbps DL Category 8
·UMTS
Up to 384 Kbps DL and UL
·EDGE
3GPP R4, Class 12, up to 236.8 Kbps DL and 118.4Kbps UL
·GPRS
Up to 85.6 Kbps DL and 42.8 Kbps UL
It supports the frequency bands: UMTS 850/1900/2100 MHz and GSM/GPRS/EDGE 850/900/1800/1900 MHz.
1.2 Application scenario
The HSPA module U6100 supports Audio, SMS, extended mass memory and Internet access functions. The application
of U6100 is as follows:

Page 4 of 31
Figure1-1 U6100 application scenario
2. U6100 interfaces
2.1 U6100 interface summary
The HSPA module U6100 supports for multimode operation: HSDPA, HSUPA, tri-band UMTS (850/1900/2100
MHz) and quad-band GSM (850/900/DCS1800/PCS1900 MHz). The size of U6100 is 45×24×4.6mm. And the
appearance is shown in Figure 2-1 and Figure 2-2.
Figure 2-1 The front view of U6100 Figure 2-2 The rear view of U6100
There is a group of test points on the front of U6100 which is shown as part 1 in Figure 2-1. The 60PIN board to
board connector is shown as part 3 in Figure 2-2, which is the main interface for application. An antenna pad and a RF
connector is shown as part 2 in Figure 2-1 and Figure 2-2.

Page 5 of 31
2.1.1 Test points
The test points of U6100 are shown in Figure 2-3, and the definition of each point is shown in Table 2-1.
Figure 2-3 Test points of U6100
Table 2-1 The definition of U6100 test points
SN Definition
1 USIM Card CLK
2 USIM Card Power
3 USIM Card Data
4 USIM Card Reset
5 USB Power Input
6 GND
7 USB DATA+
8 USB DATA-
9 U6100 Power Input
2.1.2 Board to board connector
A 60PIN board to board connector is provided to connect with other board for data communication, power supply and
some other function, which is a narrow pinch dual line patch socket. The ball pinch is 0.5mm, the width of the ball is
0.2mm, the stacking height of the connector is 2.0mm. The length of connection area for the connector is larger than
0.55mm which ensure the reliable connection for the header & socket. The dimension of the connector is shown in
figure 2-4. The value of parameter A, B and C is as follows:
A=18mm, B=14.5mm, C=1.85mm. It is recommended to use the AXK6F60345YJ, which is provided by NAIS, as the
header to connect with the socket.

Page 6 of 31
Figure 2-4 The dimension of board to board connector
To prevent the connector from damage of static electricity caused by plugging, it is better to use the ESD protection
device which should be close to the connector as possible.
PIN definition of board to board connector is shown in Table 2-2.
Figure 2-5 The 60PIN board to board connector of U6100

Page 7 of 31
Table 2-2 The definition of board to board connector
SN Definition Description Remark
1 VBAT Power Supply
2 VBAT Power Supply
3 VBAT Power Supply
4 VBAT Power Supply
5 VBAT Power Supply
6 VBAT Power Supply
7 GND Ground
8 GND Ground
9 MIC_P MIC Data+
MIC Interface
10 USB_DM USB Data-
USB Interface
11 MIC_N MIC Data-
MIC Interface
12 USB_DP USB Data+
USB Interface
13 GND Ground
14 GND Ground
15 EAROP Earphone Data+
Earphone Interface
16 GND Ground
17 EARON Earphone Data-
Earphone Interface
18 USIM_RESET USIM Reset USIM Interface
19 GND Ground
20 USIM_DATA USIM Data USIM Interface
21 VREG_EXTUSIM USIM Power USIM Interface
22 GND Ground
23 PCM_DOUT/GPIO[103] PCM Data Output PCM Interface, can be used as GPIO
24 PCM_CLK/GPIO[80] PCM CLK PCM Interface, can be used as GPIO
25 PCM_DIN/GPIO[14] PCM Data Input PCM Interface, can be used as GPIO
26 GND Ground
27 GND Ground
28
HKADC
External analog signal
detecting

Page 8 of 31
29
SDCC_DATA0/GPIO[32] Micro SD Data 0
Micro SD Interface, can be used as GPIO,
SDCC_DATA0, SDCC_CLK, SDCC_CMD
and VREG_MMC are compatible for MMC
card
30 GND Ground
31 SDCC_DATA1/GPIO[99] Micro SD Data 1 Micro SD Interface, can be used as GPIO
32
SDCC_CLK/GPIO[31] Micro SD CLK
Micro SD Interface, can be used as GPIO,
SDCC_DATA0, SDCC_CLK, SDCC_CMD
and VREG_MMC are compatible for MMC
card
33 SDCC_DATA2/GPIO[100] Micro SD Data 2 Micro SD Interface, can be used as GPIO
34
SDCC_CMD/GPIO[30] Micro SD Command
Micro SD Interface, can be used as GPIO.
SDCC_DATA0, SDCC_CLK, SDCC_CMD
and VREG_MMC are compatible for MMC
card
35 SDCC_DATA3/GPIO[101] Micro SD Data 3 Micro SD Interface, can be used as GPIO
36 GND Ground
37
VREG_MMC Micro SD Power
Micro SD Interface, can be used as GPIO.
SDCC_DATA0, SDCC_CLK, SDCC_CMD
and VREG_MMC are compatible for MMC
card
38 USIM_CLK USIM CLK
USIM Interface
39 USB_VBUS USB Power
USB Interface
40 GND Ground
41 SLIC_RESET/GPIO[60] SLIC Reset Reset for peripheral device, can be used as
GPIO
42 GND Ground
43 SLIC_INT/GPIO[59] SLIC Interrupt Interrupt for peripheral device, can be used as
GPIO
44 SPI_CLK/GPIO[57] SPI CLK SPI Interface, can be used as GPIO
45 VREG_MSMP VREG_MSMP voltage output
46 SPI_DOUT/GPIO[55] SPI Data Output SPI Interface, can be used as GPIO
47 GND Ground
48 SPI_DIN/GPIO[56] SPI Data Input SPI Interface, can be used as GPIO
49 PWM_OUT PWM Output
50 SPI_CS/GPIO[58] SPI CS SPI Interface, can be used as GPIO
51 VCOIN VRTC
52 KPD_PWR_N Power On

Page 9 of 31
53 EXT_RST_IN Reset
54 UART_TX/GPIO[95] Tx in UART UART, can be used as GPIO
55 GND Ground
56 UART_RX/GPIO[96] Rx in UART UART, can be used as GPIO
57 PCM_SYNC/GPIO[102] PCM Synchronous Signal PCM Interface, can be used as GPIO
58 LED_CTL_G The Green LED Control
59 GND Ground
60 LED_CTL_R The RED LED Control
2.1.3 RF interface
The U6100 module provides an interface for RF antenna which has two different modes for connection.
Connector mode: U6100 uses MURATA’s MM9329-2700RA1 RF connector on the rear side, it is recommend to use
MURATA’s MXTK92XXXXX as matching connector. Please refer to MURATA’s MXTK92XXXXX documents for
more information.
Solder pad mode: The antenna can also be soldered to the pad on the module which has a ground pad close to the
antenna pad.
The RF connector is shown in Figure 2-6.
Figure 2-6 The sketch map of RF connector

Page 10 of 31
2.2 Application note of U6100 interfaces
U6100 provides rich interfaces for secondary development by the 60PIN board to board connector, such as Micro
SD/T-Flash card interface (Compatible for MMC card), USIM card interface, USB interface, audio interface, UART
interface, PCM(Pulse Code Modulation) interface, SPI(Serial Peripheral interface) interface, power supply interface
and so on. The detail information will be described in the following sections.
2.2.1 RF antenna interface
The ground impedance of RF antenna is 50Ω. There are two different modes for connection.
A. Connector mode: Recommended, a connector is on the rear side of PCB board
B. Solder pad mode: Antenna pad and ground pad are on the front side of PCB board
It’s required to use RF cable of which the insertion loss should comply with:
• GSM850/900<1dB
• DCS1800/PCS1900<1.5dB
• UMTS2100/ UMTS1900/ UMTS850<1.5dB
And the gain of antenna should comply with the Table 2-3:
Table 2-3 Antenna gain requirements
Item Parameter
Gain (dBi)
GSM DCS UMTS
0.5 1 1
Type Omnidirectional antenna
2.2.2 Power supply and ground
There are two power supply input for U6100 module listed as follows:
1. DC +3.4V~+4.2V, for U6100 working voltage;
2. DC +5V, for USB working voltage;
The description of U6100 Power supply and GND pins is shown in Table 2-4 below.
The device does not operate at temperatures below -20°

Page 11 of 31
Table 2-4 the description of U6100 Power supply and GND pins
Power input Pin name of 60Pin
board to board connector
SN. of 60Pin
board to board connector
DC:
+3.4V~+4.2V input
VBAT
1, 2, 3, 4, 5, 6
USB power input USB_VBUS 39
GND GND 7, 8, 13, 14, 16, 19, 22, 26, 27, 30, 36,
40, 42, 47, 55, 59
2.2.3 USB interface
2.2.3.1 Description
U6100 provides a high-speed USB interface by 60PIN board to board connector, which supports USB 2.0 protocol. The
detail information is given in Table 2-5.
Table 2-5 U6100 USB interface description
Signals of
USB interface
Pins of 60Pin
board to board connector
SN. of 60Pin
board to board connector
Description
USB_VBUS USB_VBUS 39 USB power
DM DM 10 USB Data-
DP DP 12 USB Data+
GND GND 7, 8, 13, 14, 16, 19, 22, 26, 27, 30,
36, 40, 42, 47, 55, 59
GND
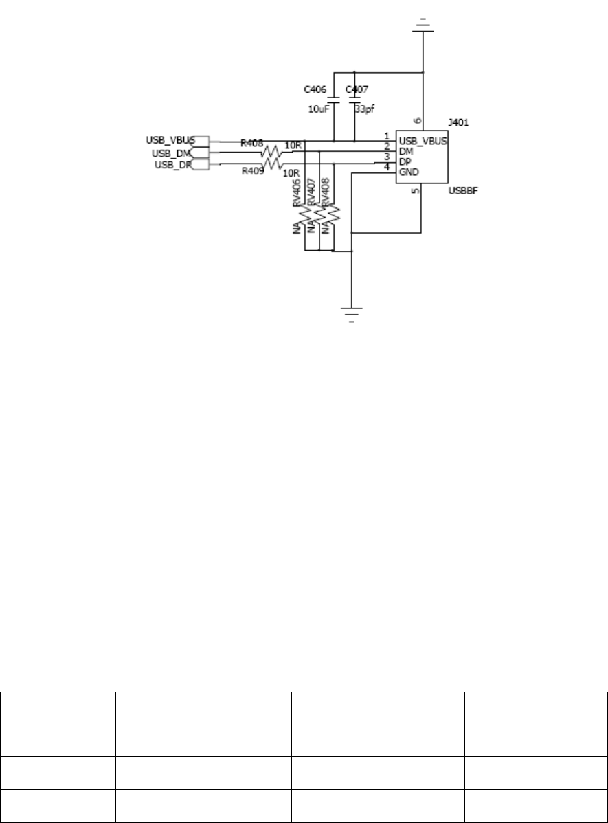
2.2.3.2 Reference circuit
The reference circuit of USB interface is shown in Figure 2-7 below.
1) To get the reliable USB power supply, it is recommended to use a 10uF(C406) filter capacitor and a 22pF(C407)
filter capacitor which need to be grounded.
2) To reduce the reflection caused by the high frequency alternating signal in the transmission, it is recommended to

Page 12 of 31
add a resistor with value below 10Ω to the DM and DP in USB interface to ensure correct transmission for USB
data. Just like the resistors R408 and R409 in Figure 2-7.
3) To avoid static electricity in USB interface, it is recommended to use the ESD protection device. Just like the
varistor RV406, RV407 and RV408 with capacitor values below 3pF.
4) To ensure USB working reliably, it is recommended to use additional protection device.
Figure 2-7 The reference circuit of USB interface
2.2.4 USIM interface
U6100 supports USIM card in UMTS mode as well as SIM card in GSM/GPRS/EDGE mode.
2.2.4.1 Description
U6100 provides USIM card interface by 60PIN board to board connector which can be used in both UMTS and
GSM/GPRS/EDGE networks. The Table 2-6 gives more detail information.
Table 2-6 U6100 USIM card interface description
Signals of
USIM interface
Pins of 60Pin
board to board connector
SN. of 60Pin
board to board connector
Description
DATA USIM_DATA 20 USIM card data
CLK USIM_CLK 38 USIM card CLK

Page 13 of 31
RST USIM_RESET 18 Reset signal
VCC VREG_EXTUSIM 21 USIM card power
GND GND 7, 8, 13, 14, 16, 19, 22, 26, 27,
30, 36, 40, 42, 47, 55, 59
GND
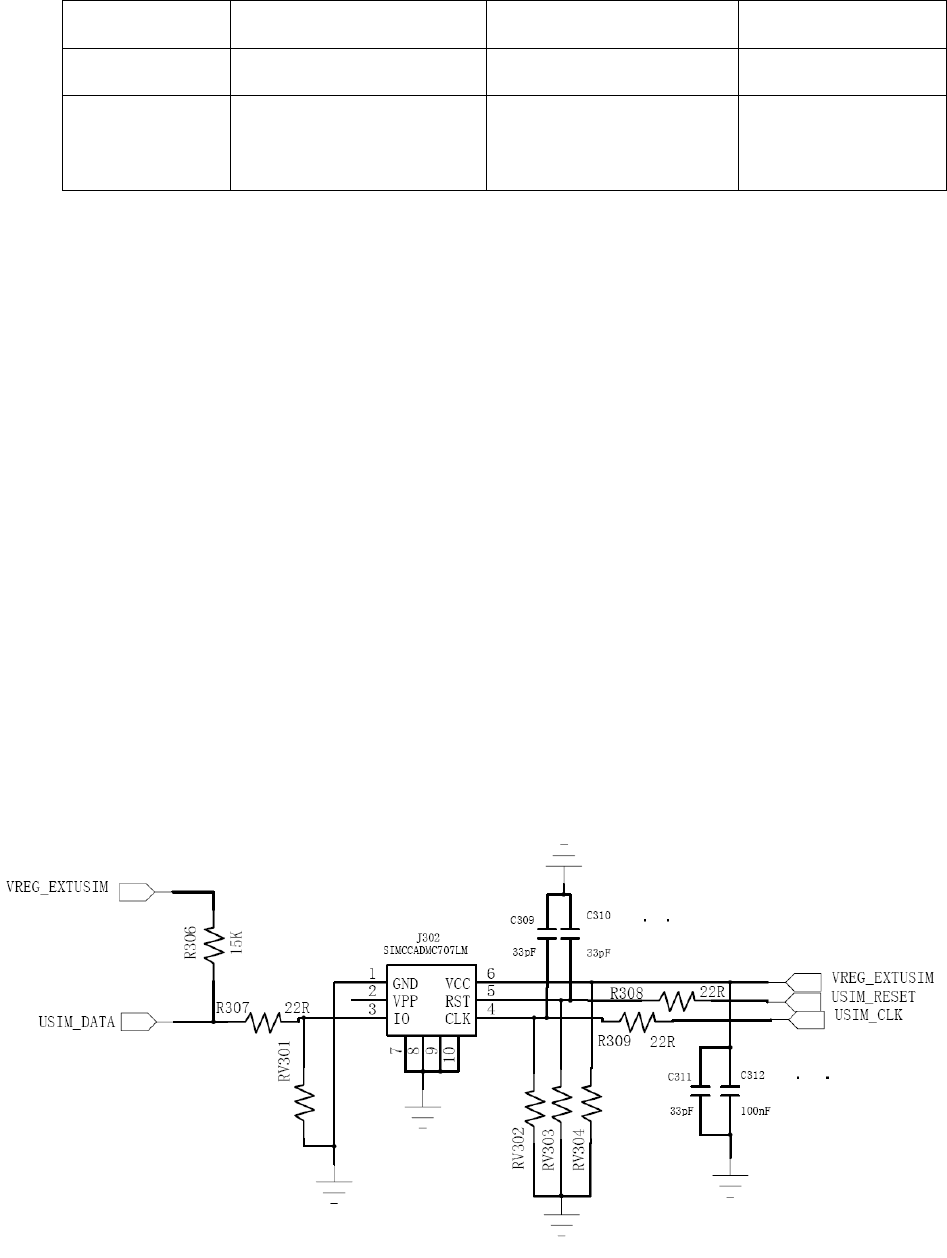
2.2.4.2 Reference circuit
The reference circuit of USIM interface is shown in Figure 2-8 below.
1) The DATA line of USIM is connected to SIM power supply by a pull-up resistor with reference value 15KΩ.
2) To avoid the instantaneous voltage overflowing, the resistor with reference value 22Ω can be used for the DATA,
CLK and RST line. Just like the resistors R307, R308 and R309 in Figure 2-8.
3) To avoid the static electricity in USIM socket, it is recommended to use the ESD protection device for the DATA,
CLK and VCC line. Just like the varistors RV301, RV302, RV303 and RV304 in figure 2-8 which should be close
to the USIM socket as possible.
4) To get more flat USIM power supply, it is recommended to use the filter capacitors. Just like C311 and C312 in
Figure 2-8 with reference value 33pF and 100nF.
5) To eliminate the peak interference and high frequency interference signal on RST and CLK line, the filter capacities
(C310, C309) can be placed in RST and CLK line, the reference value is 33pF.
Figure 2-8 The reference circuit of USIM interface

Page 14 of 31
2.2.5 Micro SD card interface
U6100 provides a Micro SD card interface for extended mass memory. The Micro SD card interface can also be used
for T-Flash card and MMC card.
2.2.5.1 Description
U6100 provides Micro SD card interface by 60PIN board to board connector. The Table 2-7 gives the more detail
information.
Table 2-7 U6100 Micro SD card interface description
2.2.5.2 Reference circuit
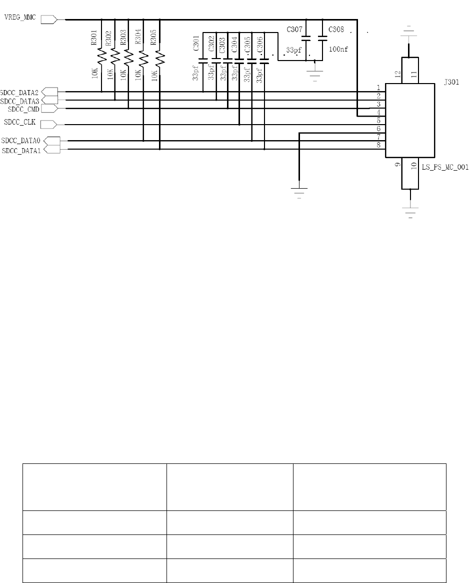
The reference circuit of Micro SD card interface is shown in Figure 2-9.
1) The data line of Micro SD such as SDCC_DATA0, SDCC_DATA1, SDCC_DATA2, SDCC_DATA3 and
SDCC_CMD, should be connected to Micro SD card power supply by pull-up resistors with reference value 10KΩ.
Just like R304, R305, R301, R302 and R303 in Figure 2-9.
2) To get more flat Micro SD card power supply, it is recommended to use filter capacitors. Just like C307 and C308 in
Figure 2-9, and the reference values are 33pF and 100nF.
3) To eliminate high-frequency interference, it is recommended to use capacitors for Micro SD card data line, such as
Signals of
Micro SD interface
Pins of 60Pin
board to board connector
SN. of 60Pin
board to board connector
Description
DATA2 SDCC_DATA2 33 Micro SD card data2
DATA3 SDCC_DATA3 35 Micro SD card data3
CMD SDCC_CMD 34 The signal for command, reading
or writing
VCC VREG_MMC 37 SD/MMC Power
CLK SDCC_CLK 32 CLK
DATA0 SDCC_DATA0 29 Micro SD card data0
DATA1 SDCC_DATA1 31 Micro SD card data1
GND GND 7, 8, 13, 14, 16, 19, 22, 26, 27, 30,
36, 40, 42, 47, 55, 59
GND

Page 15 of 31
SDCC_DATA0, SDCC_DATA1, SDCC_DATA2, SDCC_DATA3 and SDCC_CMD、SDCC_CLK. Just like C301,
C302, C303, C304, C305 and C306 in Figure 2-9.
4) To avoid static electricity in Micro SD card socket, it is recommended to use the ESD protection device which
should be close to the Micro SD card socket as possible.
Figure 2-9 The reference circuit of Micro SD card interface
2.2.6 Audio interface
The audio signals include a pair of input differential signals(MIC1_P, MIC1_N) and a pair of output differential
signals (EAR1OP, EAR1OR).
2.2.6.1 Description
The audio signals provided by U6100 are described in Table 2-8 below.
Table 2-8 U6100 audio signal description
Pins in
board to board connector
SN. of 60Pin
board to board connector
Description
EAROP 15
Audio output differential signal +
EARON 17
Audio output differential signal -
MIC_P 9
Audio input differential signal +

Page 16 of 31
MIC_N 14
Audio input differential signal -
2.2.6.2 The connection between audio I/O and earphone
The audio I/O signals provided by U6100 can be connected to a stereo earphone jack which is shown in Table 2-9. The
information about test points is shown in Table 2-1 above.
Table 2-9 The connection between earphone jack and the board to board connector
Pin name of
earphone jack
Pins of board to board
connector
SN. of 60Pin board to board
connector
Description
Left Speaker EAROP 15 The left output of stereo
Right Speaker EARON 17 The right output of stereo
MIC MIC_P 9 The microphone input
PGND GND 14 Analog ground signal
2.2.6.3 The connection between audio I/O and phone handle
The audio I/O signals provided by U6100 can be connected to a phone handle which is shown in Table 2-10.
Table 2-10 The connection between phone handle and the board to board connector
Signals of
phone handle
Pins of
board to board connector
SN. of 60Pin board to
board connector
Description
EAR_P EAROP 15
Audio output differential signal +
EAR_N EARON 17
Audio output differential signal -
MIC_P MIC_P 9
Audio input differential signal +
MIC_N MIC_N 11
Audio input differential signal -
2.2.6.4 Reference circuit
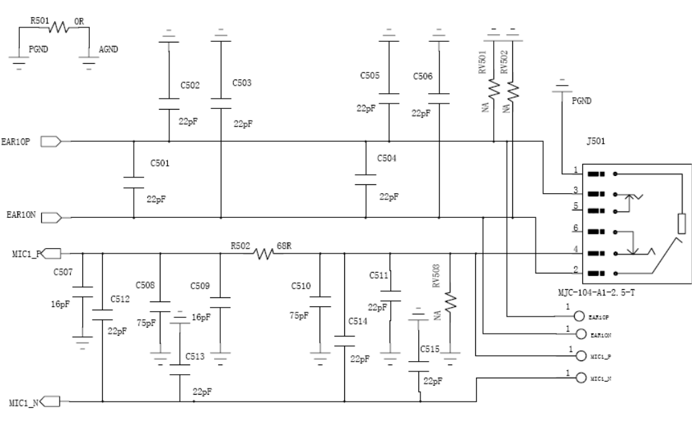
The reference circuit of audio interface is shown in figure 2-10.

Page 17 of 31
Figure 2-10 The reference circuit of audio interface
1) The audio output signals, a pair of differential signals, output to two speaker. The output signal is not real stereo
signal which is different from traditional stereo sounds.
2) It is recommended to use the filter capacitor or filter circuit to reduce inter frequency interference and improve audio
quality. Just like what is shown in Figure 2-10.
3) To avoid static electricity, it is recommended to use the ESD protection device just like the varistors RV501, RV502
and RV503 in Figure 2-10.
4) It requires to connect audio analog signal ground with the general digital circuit ground, magnetic bead or zero ohm
resistance can be used just like R501 in Figure 2-10.
5) J501 is schematic diagram for four section of earphone jack, audio output signals connect with positive differential
signal and negative differential signal, audio input signals connect with positive differential signal only.
2.2.7 PCM interface and SPI interface
U6100 provides PCM and SPI interface by 60PIN board to board connector.

Page 18 of 31
2.2.7.1 PCM interface description
The information about PCM interface provided by U6100 is described in Table 2-11.
Table 2-11 U6100 PCM interface description
Signals of PCM Pins of
board to board connector
SN. of 60Pin board to
board connector
Description
SYNC PCM_SYNC 57 PCM Synchronous Signal
CLK PCM_CLK 24 PCM CLK
D ATA_IN PCM_DIN 25 PCM Input
D ATA_OUT PCM_DOUT 23 PCM Output
2.2.7.2 SPI interface description
U6100 provides a SPI interface which is simulated by GPIO PIN. The detail information is given in Table 2-12 below.
Table 2-12 U6100 SPI interface description
Signals of SPI Pins in
board to board connector
SN. of 60Pin board to
board connector
Description
DATA_OUT SPI_DOUT 46 SPI Output signal
DATA_IN SPI_DIN 48 SPI Input signal
CLK SPI_CLK 44 SPI CLK
CS SPI_CS 50 SPI CS
2.2.8 UART interface
U6100 provides a UART interface (RS232) by 60Pin board to board connector for debugging.
2.2.8.1 Description
The information about UART interface provided by U6100 is described in Table 2-13.
Table 2-13 U6100 UART interface description
Signals of UART Pins in
board to board connector
SN. of 60Pin board to
board connector
Description

Page 19 of 31
2.2.8.2 Reference circuit
The reference circuit of UART interface is shown in Figure 2-11.
1) As the UART interface can only supply TTL level while the PC serial port is RS232 level, it requires to use level
conversion device. The reference device is SP3238EEA which provided by SIPEX, as shown in Figure 2-11. J401 is
a 9 pin serial port socket which can connect to PC with serial cable.
2) To avoid static electricity, it is recommended to use the ESD protection device for the signal line of the UART socket.
Just like the varistors RV401, RV402, RV403, RV404 and RV405 in Figure 2-11 which should be close to the
socket as possible.
Figure 2-11 The reference circuit of UART interface
2.2.9 LED control
2.2.9.1 Description
There are two pins for LED control by the 60 PINs board to board connector. The detail information is given in Table
Rx UART_RX 56 Rx in UART
Tx UART_TX 54 Tx in UART
GND GND
7, 8, 13, 14, 16, 19, 22, 26,
27, 30, 36, 40, 42, 47, 55, 59
GND

Page 20 of 31
2-14.
Table 2-14 U6100 LED control description
U6100 status indication by LED is listed in Table 2-15.
Table 2-15 LED display description
LED Status Description
Green Flicker quickly (100ms On/800ms Off) Networks searching
Flicker slowly(100ms On/3000ms Off) Registered in 3G networks
Flicker more quickly(100ms On/300ms Off) Working in 3G networks, and the data is transmitting
Always On Connected to 3G networks, but no data transmitting
Green + Red Flicker slowly(100ms On/3000ms Off) Registered in 2G networks
Flicker more quickly(100ms On/300ms Off) Working in 2G networks, and the data is transmitting
Always On Connected to 2G networks, but no data transmitting
Off Closed
Red Always On Error(No SIM card or failed in registering
networks )
2.2.9.2 Reference circuit
The reference circuit for LED is shown in Figure 2-12.
Figure 2-12 The reference circuit of LED control
1) The LED control pin(GPIO) controls the LED through a transistor, as is shown in Figure 2-12.
2) The reference value is 5mA. So the current-limiting resistor may be used. Just like the resistor R14 in Figure 2-12.
Pins of
board to board connector
SN. of 60Pin board to
board connector
Description
LED_CTL_G 58 The Green LED control
LED_CTL_R 60 The Red LED control

Page 21 of 31
3) The reference circuit is for Green LED, and it is the same for Red LED.
2.2.10 Others
U6100 also provides some other interfaces listed in Table 2-16.
Table 2-16 Other interfaces by U6100
1) U6100 provides PWM signal output from PWM_OUT pin of the board to board connector.
2) U6100 provides power supply output named VREG_MSMP, with value of +2.6V and Max current value of
100mA.
3) U6100 provides power supply input pin named VCOIN for backup battery. The anode of the battery connects to
VCOIN, and the cathode connects to ground. The backup battery will provide power supply for the real time clock,
Crystal Oscillator Circuit and SMPL timer while U6100 powered off. And the battery will be charged while U6100
powered on. The voltage offered by battery must be less than 3.6V. To keep the SMPL timer working while sudden
momentary power losing, a backup capacitor connected to VCOIN can be used besides battery. The correlativity
between the capacitance and the holding time is listed in Table 2-17.
Table 2-17 Correlativity between the capacitance and holding time
The capacitance The Packaging (X5R) The holding time (s)
1.5uF 0805 0.5
3.3uF 0805 1.0
4.7uF 0805 1.5
6.8uF 1206 2.0
4) KPD_PWR_N is used as power on for U6100 module. U6100 will be power on when connect KPD_PWR_N to
ground. It’s better to use a switch button to connected with KPD_PWR_N and ground, so the module can be power
Pins of
board to board connector
SN. of 60Pin board to
board connector
Description
SLIC_INT 43 Interrupt signal of peripheral device
SLIC_RESET 41 Reset signal of peripheral device
KPD_PWR_N 52 Power on key
EXT_RST_IN 53 Reset signal of U6100 module
HKADC 28 External ADC input
VREG_MSMP 45 VREG_MSMP voltage output, +2.6V
VCOIN 51 Backup battery power supply input
PWM_OUT 49 PWM output
Page 22 of 31
on/off by pressing the switch button. It’s recommended to use ESD protection device close to the switch button.
5) EXT_RST_IN is used as reset signal for U6100 module. U6100 will be reset when connect EXT_RST_IN to
ground. It’s better to use a switch button connected to EXT_RST_IN and ground, so the module can be reset by
pressing the switch button. It’s recommended to use ESD protection device close to the switch button.
6) U6100 provides HKADC which can be used to measure some external analog signal, such as battery voltage,
temperature and so on. The voltage input range of the HKADC is : 0~2.6V。
7) SLIC_INT and SLIC_RESET are the signals for peripheral device. SLIC_INT is for interrupt, SLIC_RESET is for
reset.
3. U6100 key features
The U6100 module has features such as internet access, SMS, start-up mode switching, and extended mass memory.
The features are described in following sections. For detail information about AT commands, please make refers to the
related documents.
3.1 Internet access
AT commands can be used for querying/setting the network band, selecting network mode, setting the network search
mode, setting register mode, querying network signal strength, setting APN and so on. The related AT commands are
listed as follows:
·Network Band Set: AT+ BNDPRF =<nv441>, <nv946>
·Network Band Query: AT+BNDPRF?
·Network Mode Set: AT+MODODR=<mode >
·Network Mode Query: AT+MODODR?
·SIM LOCK status: AT+NWLCK?
·Network Mode Service Query: AT+MODPRF?
·Network Query: AT+PSRAT
·PIN and PUK Remain Times Query: AT+CPNNUM
·APN Set: AT+CGDCONT=1,"IP","CMNET"
·Dial up Access: ATDT*99***1#
·Network Disconnecting: ATH
The users need to use PPP protocol for internet access besides AT commands. The PPP protocol can be provided by

Page 23 of 31
customers or API functions offered by OS, such as the RasDial function in Windows OS.
DWORD RasDial(
LPRASDIALEXTENSIONS dialExtensions,
LPTSTR phoneBookPath,
LPRASDIALPARAMS rasDialParam,
DWORD NotifierType,
LPVOID notifier,
LPHRASCONN pRasConn
):
3.2 SMS
The SMS feature is implemented by AT commands. You can set the service center address, switch message format,
enable/disable receiving message report, delete message, preview message, receive/send message and so on.
The related AT commands are listed as follow:
·New Message Indication: AT+CNMI
·Message Send: AT+CMGS
·Message Preview: AT+CMGPR
·Message Delete: AT+CMGD
·Message format Switch: AT+CMGF
·Service Center Address Set: AT+CSCA
·Receiving Message Report enable/disable: AT+CNMI=2,1,0,1,0
3.3 start-up mode switching
The U6100 module supports start-up mode switch between USB Disk start-up and Modem start-up, mode switch
between Read-Only and Read-Write, mode switch between USB Disk function and Modem function.

Page 24 of 31
The related AT commands are listed as follows:
·Set USB Disk start-up mode: AT+BOOTDEV=0
·Set Modem start-up mode: AT+BOOTDEV=1
·Set Read-Only mode: AT+FILEMODE=1
·Set Read-Write mode: AT+FILEMODE=0
·Switch from Modem mode to USB Disk mode: AT+DEVCHG
3.4 Extended Mass Memory
The U6100 module supports T-Flash card as extended mass memory device. The Max capability is 32GB.
4. Application Illustration
4.1 Dial-up procedure
The type “S” means the AT Command sent to U6100, and the type “R” means Respond from U6100.
SN. Type AT Command/Respond Explain
1 S AT+CPIN? SIM card querying
2 R READY
3 S AT+CPNNUM PIN And PUK querying
4 R PIN1=3; PUK1=10; PIN2=0; PUK2=8
5 S AT+NWLCK? SIM LOCK querying
6 R +NWLCK: NETWORK UNLOCKED
7 S AT+CIMI Get IMSI
8 R 460020177608847 IMSI, by which APN is selected
9 S AT+CGDCONT=1,"IP","CMNET" Set APN
10 R OK
11 S ATDT*99***1# Dial-up
12 PPP protocol
Page 25 of 31
4.2 SMS
4.2.1 Message Format
U6100 supports two kinds of message format, PDU and TEXT which can be set by AT command AT+CMGF,
AT+CMGF=0 means PDU format, and AT+CMGF=1 means TEXT format.
4.2.2 Set Message Storage Location
The command AT+CPMS=<mem1>,<mem2>,<mem3> is used to set message storage location.
<mem1>, <mem2>, <mem3> can be set as SM and ME, SM means SIM card,ME means the U6100 module.
<mem1>: The parameter set here means memory storage used as read and delete message function. It can be operated
by t h e f o ll o w e d AT c o mm a n d s : AT +CM G L , AT + CMGR a nd AT+C M G D;
<mem2>: The parameter set here means memory storage used as writing and send message function. It can be operated
by the followed AT commands: AT+CMSS and AT+CMGW;
<mem3>: Received messages will be storage in this memory if routing to PC is not set;
Response:
If no error:
+CPMS:<used1>,<total1>,<used2>,<total2>,<used3>,<total3>
OK
<used1, 2, 3> Number of messages currently storage in <mem1, 2, 3>
<total1, 2, 3> Number of message capacity of <mem1, 2, 3>
If error:
+CMS ERROR:<err>
The command AT+CPMS? is used to display the remained capacity of memory.
AT+C PM S?
Response:
If no error:
+CPMS:<mem1>,<used1>,<total1>,<mem2>,<used2>,<total2>,<mem3>,<used3>,<total3> OK
If error:

Page 26 of 31
+CMS ERROR
4.2.3 PDU Format
Sending:
The type “S” means the AT Command sent to U6100, and the type “R” means Respond from U6100.
SN. Type AT Command/Respond Explain
1 S AT+CSCS=" UCS2" Select TE character set
2 R OK
3 S AT+CMGF=0 Select message PDU format
4 R OK
5 S AT+CMGS=26
0011000D91683198916718F30000000CC8329BFD0
65DDF72363904
<ctrl-Z>
Send message
6 R +CMGS: 2
OK
Send successfully
Writing message to memory:
The type “S” means the AT Command sent to U6100, and the type “R” means Respond from U6100.
SN. Type AT Command/Respond Explain
1 S AT+CMGW=26>
0011000D91683198916718F30000000CC8329BFD0
65DDF72363904
<ctrl-Z>
Write a message
2 R +CMGW: 6
OK
Memory location index 6 of the stored
message is returned.
Receiving message:
+CMTI: "SM",0

Page 27 of 31
Means new received message in the memory located from index 0.
Reading message:
The type “S” means the AT Command sent to U6100, and the type “R” means Respond from U6100.
SN. Type AT Command/Respond Explain
1 S AT+CMGR=0 Read message has been received in the
memory location index 0
2 R +CMGR: 0,,24
0891683108200905F0240D91683198916718F3000
880509111258023047A7A8C03
OK
Read successfully
Deleting message:
The type “S” means the AT Command sent to U6100, and the type “R” means Respond from U6100.
SN. Type AT Command/Respond Explain
1 S AT+CMGD=0 Delete message from preferred memory
location index 0.
2 R OK Delete successfully
4.2.4 TEXT Format
Sending:
The type “S” means the AT Command sent to U6100, and the type “R” means Respond from U6100..
SN. Type AT Command/Respond Explain
1 S AT+CSCS=" GSM" Select TE character set
2 R OK
3 S AT+CMGF=1 Select message TXT format
4 R OK
5 S AT+CMGS="13572034257"
> 1233455664788666555
Send message

Page 28 of 31
<ctrl-Z>
6 R +CMGS: 4
OK
Send successfully
Writing message to memory:
The type “S” means the AT Command sent to U6100, and the type “R” means Respond from U6100..
SN. Type AT Command/Respond Explain
1 S AT+CMGW="13572034257"
> 11111114
<ctrl-Z>
Write a message
2 R +CMGW: 8
OK
Memory location index 8 of the stored
message is returned.
Receiving message:
+CMTI: "SM",1
Means new received message in the SIM card located index is 1.
Reading message:
The type “S” means the AT Command sent to U6100, and the type “R” means Respond from U6100.
SN. Type AT Command/Respond Explain
1 S AT+CMGR=8 Read message has been received in the
memory location index 8
2 R +CMGR: 0,,24
+CMGR: "STO UNSENT","13572034257",
11111114
OK
Read successfully
Deleting message:
The type “S” means the AT Command sent to U6100, and the type “R” means Respond from U6100. The type “S”
means the AT Command sent to U6100, and the type “R” means Respond from U6100.

Page 29 of 31
SN. Type AT Command/Respond Explain
1 S AT+CMGD=8 Delete message from preferred memory
location index 8.
2 R OK Delete successfully
4.2.5 SMS Service Center Address Setting
The user can set the SMS service center address, TP-Validity-Period and SMS Data Coding Mode.
SN. Type AT Command/Respond Explain
1 S AT+CSCA=”+8613800201500”,145 Set the SMS service center address, and the
address will be kept in SIM card.
2 R OK
3 S AT+CSMP=17,167,0,8 Set the TP-Validity-Period as 167 (24
hours) ,and the SMS Data Coding Mode as
UCS2
4 R OK
Remark:
1) TP-MTI supports SMS-DELIVER, SMS-SUBMIT and SMS-STATUS-REPORT, while not support SMS-
DELIVER-REPORT, SMS-SUBMIT-REPORT and SMS-COMMAND.
2) TP-PID is 0 by default while TPDU is sending or saving.
3) The Min. length of <pdu> is 8 and the Max. length of <pdu> is 164 while TPDU is sending or saving,.
4) The parameter <stat> can only be 2 for the command AT+CMGW.
5) In TEXT Format, the parameter <fo> can be 17 and 49, the parameter <pid> can only be 0, the parameter
<dcs> can be 0~31 and the parameter <vp> can be 0~255 for AT+CSMP command
6) In TEXT Format, the parameter <stat> can only be ”STO UNSENT” for the command AT+CMGW
4.3 Start-up Mode Switching
In Modem mode, the command AT+BOOTDEV=? can be used for querying the current start-up mode. The response
value “0” means USB Disk start-up mode, and the value “1” means Modem start-up mode.
If user wants to switch the mode from USB Disk start-up to Modem start-up, a special SCSI command whose code is
0xFF and length is 1, needs to send to the module. It can be sent by CreateFile and DeviceIoControl for windows OS.

Page 30 of 31
If user wants to switch the mode from Modem start-up to USB Disk start-up,the AT command AT+BOOTDEV=0
needs to send to the module. When the module is restart it will be changed to USB Disk start-up mode.
In the Modem mode, the AT command AT+DEVCHG will change the device to be a USB Disk directly.
In USB Disk mode, the USB Disk is a read-only device by default. If user wants to change the module to be read-write,
it needs to switch to modem mode firstly, then use AT commands AT+FILEMODE=0 and AT+DEVCHG. The module
will be read-only again after restart.
Appendix:Mechanical dimensions of U6100
The following are Mechanical dimensions of U6100 bottom view, side view and top view. (Unit: mm)
Bottom View Side View Top View
Page 31 of 31
FCC Regulations:
This device complies with part 15 of the FCC Rules. Operation is subject to the following two conditions: (1) This
device may not cause harmful interference, and (2) this device must accept any interference received, including
interference that may cause undesired operation.
This device has been tested and found to comply with the limits for a Class B digital device, pursuant to Part 15 of
the FCC Rules. These limits are designed to provide reasonable protection against harmful interference in a residential
installation. This equipment generates, uses and can radiated radio frequency energy and, if not installed and used in
accordance with the instructions, may cause harmful interference to radio communications. However, there is no
guarantee that interference will not occur in a particular installation If this equipment does cause harmful interference
to radio or television reception, which can be determined by turning the equipment off and on, the user is encouraged to
try to correct the interference by one or more of the following measures:
-Reorient or relocate the receiving antenna.
-Increase the separation between the equipment and receiver.
-Connect the equipment into an outlet on a circuit different from that to which the receiver is connected.
-Consult the dealer or an experienced radio/TV technician for help.
Changes or modifications not expressly approved by the party responsible for compliance could void the user‘s
authority to operate the equipment.
4RF Exposure Information
This Modular Approval is limited to OEM installation for mobile and fixed applications only. The antenna installation
and operating configurations of this transmitter, including any applicable source-based time-averaging duty factor,
antenna gain and cable loss must satisfy MPE categorical Exclusion Requirements of §2.1091.
The antenna(s) used for this transmitter must be installed to provide a separation distance of at least 20 cm from all
persons, must not be collocated or operating in conjunction with any other antenna or transmitter, except in accordance
with FCC multi-transmitter product procedures.
The end user has no manual instructions to remove or install the device and a separate approval is required for all other
operating configurations, including portable configurations with respect to 2.1093 and different antenna configurations.
Maximum antenna gain allowed for use with this device is 2.5dBi.
When the module is installed in the host device, the FCC ID label must be visible through a window on the final device
or it must be visible when an access panel, door or cover is easily re-moved. If not, a second label must be placed on
the outside of the final device that contains the following text: “Contains FCC ID: WH7U6100 ”.