M Labs Technologies TV01 GPS Tracker User Manual
Montage Systems, Inc. GPS Tracker
User manual

© 2016 Montage Systems LLC 1 / 15
User Manual
For the
Talon-LTE
Vehicle Tracking Device
Aug 15, 2016
R1.0
Author
Revision
Changes
Date
Zeev
1.0
Initial version
2016-08-15
The information presented in this document is strictly confidential and contains trade secrets
and other confidential information that are the exclusive property of Montage Systems LLC

© 2016 Montage Systems LLC 2 / 15
Contents
1 Introduction 3
2 Hardware Design 4
2.1 Basic Hardware 5
2.2 Basic RF Performance 6
2.3 Certification and Safety 9
3 Software Features 10
3.1 Basic Software 10
3.2 Remote Update 10
3.3 Power Modes 10
3.4 AT Command 11
Event Setting Commands 11
Action Commands 12
File Update Commands 12
Periodic Action Commands (with Events) 13
Configuration Commands 13
Communication related settings 13
Protocol related settings 13
Drive Trip related settings 13
Peripheral related settings 13
Maintenance report settings 14
Miscellaneous settings 14
Information Commands 14
Configuration reading commands 14
Information commands 14
3.5 Report 15
Report Queuing 15
Ack’ed Mode 15
Event Report Format 15
3.6 Reset 16
3.6.1 Context Preservation 16
3.7 Startup Banner 16
4 Test Method 17
4.1 Hardware 17
4.2 Software Test 17
Mechanical Structure(mm) 18
FCC Statement 19
RF Exposure Warning Statements: 19
IC STATEMENT 19

© 2016 Montage Systems LLC 3 / 15
1 Introduction
The TALON-LTE is a self-Contained vehicle tracking device that combines GPS location with
LTE connectivity.
The TALON-LTE appears to a user or a server application as a single endpoint device. It can
be queried, updated and configured either through a serial connection, or an over the air IP
connection, or through SMS messaging. The TALON-LTE presents itself over these
connections as an enhanced cellular modem with attached functional elements. These elements
include:
GPS location engine
2 General Purpose Bidirectional I/O (GPIO) pins
1 Relay drive pin output
Serial UART port
Input voltage monitor (optional)
Timers
Watchdog lockup protection (Dedicated watchdog circuit is optional)
Factory load option for motion detection
Access to these elements and general purpose interfaces is done through an extended AT
command set as defined herein.
Application scene:
This product will be designed based on the 4G wireless data/SQN3223 Baseband chipset, which
includes ARM CPU and LTE_CAT1 protocol. This baseband internal connection 4M serial
flash, LTE_B4&B13 RF Transceiver, and RF Front end circuit.
The device will use one dual band antenna(LTE_B13&B4)and one dedicated GPS antenna.

© 2016 Montage Systems LLC 4 / 15
2 Hardware Design
2.1 Basic Hardware
Items
Requirement
Baseband Chipset
SQN3223
RF 4G Transceiver
SQN3241
Air Interface
Support for LTE_B13, LTE_B4
Frequency
B4(MHZ): TX(1710-1755) RX(2110-2155)
B13(MHZ): TX(777-787) RX(746-756)
Antenna
Internal Dual Antennas(Main & Diversity)
[B4&B13]
GPS Antenna
Dedicate high performance ceramic antenna
UIM requirement
Support: 2FF SIM Interrupt Mode
No Support:Hot Plug/Unplug
Interface
UART TX UART RX USB
Battery Monitor
UART RX
Build in battery manager
12V DC Input(1A current)
Relay Drive (12V Output ,500mA current)
GPIO1
GPIO2
internal analog input scaled (Optional)
Supported
Dedicate Timers
No
Watchdog
Supported
Motion Detect
Supported(GPS/G-Sensor)
LED
2 LED Supported
2 LED’s (one is RED,one is Green)
Battery
Build in battery(80MAH Lion)
Working Time
4 hours
Power switch
Yes(built in power switch)
Power Cable color
10 colors
Power Cable connector type
10pin connector
Power Consumption
< 5Watts
The TALON-LTE provides support for specialized hardware features through extended AT
commands. The features supported include the following.
GPS
The major functionality of the GPS module is to compute the correlation results between the
incoming signal and the selected PRN code based on certain Carrier Doppler Frequency, Code
Doppler Frequency, code phase, carrier phase, and the particular satellite the module is tracking
or acquiring.

© 2016 Montage Systems LLC 5 / 15
GPIO
Two GPIO pins, GP1 and GP2, are presented to the external environment on the main connector.
They are general purpose bidirectional lines capable of providing system interrupts to generate
a report or drive logic levels to external devices. These lines are 2.8V logic level and are 16V
tolerant. These pins default to input. GP1 is pulled down representing 0 when disconnected;
GP2 is pulled up representing logical 1 when disconnected. They should be asserted to a known
value if used. GP1 is intended to use for Ignition Sensing.
LED’s
Two LED status indicators are provided to verify correct installation and operation. The status
LEDs are color coded and directly convey the status of the cellular and GPS subsystems as
described in the table below. Their valid operation also indicates operational status and power.
LED
Function
Status
Red
GPS
On: GPS satellites acquired and Locked
Flash Slow: GPS satellite search is in progress
Off: No power or GPS subsystem fault
Green
Cellular
Connection
On: Indicates WWAN connection is made
Flash Slow: WWAN subsystem initialized but no connection
Flash Fast: WWAN initialization in process
Off: No power or WWAN subsystem fault
The TALON-LTE provides user control allowing the LEDs to be extinguished once installation
is verified. This feature reduces power and further conceals the TALON-LTE Tracker from
untrained parties wishing to defeat its operation.
UART
A UART port is provided for AT command and data interaction and optionally for application
specific control. The UART can also be used as an expansion port for sensors and other
peripherals
Relay Driver
A 500mA sink capable output pin is provided. This pin is meant to drive a relay coil indented
to interrupt the starter solenoid relay for the ignition circuit to a car.
Battery Monitor
The battery monitor is internal analog input scaled such that the DC value of the power input
pin to the TALON-LTE system is measured. This value is scaled to span the most significant 8
bits of the A/D and consequently covers a scale from 0 to 25.5 Volts.
Timers
Timers resident on the baseband chip generate periodic interrupts for power down wakeup,
watchdog support, report generation and other timer related functions. Report timers are
supported by related AT command and cause generation of periodic reports.

© 2016 Montage Systems LLC 6 / 15
Watchdog
SQN3223 chipset provides internal software Watchdog, and a physically dedicate Watchdog
circuit requirement is optional.
The circuit includes is MCU that acts as a failsafe external watchdog. The MCU power cycles
the system, if no activity is detected for 2 hours.
Motion Detect (Option)
A factory populates option for motion detector is provided. If populated at the time the TALON-
LTE is manufactured, this option will work with firmware power down options to keep the
TALON-LTE in a very low power down state until motion is detected. Upon wakening, a report
can then be generated.
2.2 Basic RF Performance
Items
Requirements
Remark
TRP free space
B4/B13: >= 20 dBm
TRP free space
TIS free space
Main: <= -91dBm
Div: <= -88dBm
TIS free space
Antenna loss
<= -3dB
TRP-TX Power Conducted
Antenna Loss
<= -3dB
RX receive sensitivity conducted –
TIS
Board RF Specification
LTE_B4 RX
B4 Frequency range
2110-2155MHZ
Sensitivity
-99.5dBm (10MHZ_50RB_Downlink)
Dynamic range
-23~-99.5dBm
Dynamic range PER
Pass
LTE_B4 TX
B4 Frequency range
1710MHz~1755MHz
Maximum Frequency error
±10Hz
Maximum output power
23dBm
Minimum control output power
<-40dBm
ACLR
UTRA2: 46.48 UTRA1: 41.21 E-UTRA1:39.23
UTRA2: 43.87 UTRA1: 40.51 E-UTRA2:38.05
OBW
8.87MHZ (10MHZ Nominal)
IQ OFFSET
< -55.6dbc

© 2016 Montage Systems LLC 7 / 15
EVM
<3%
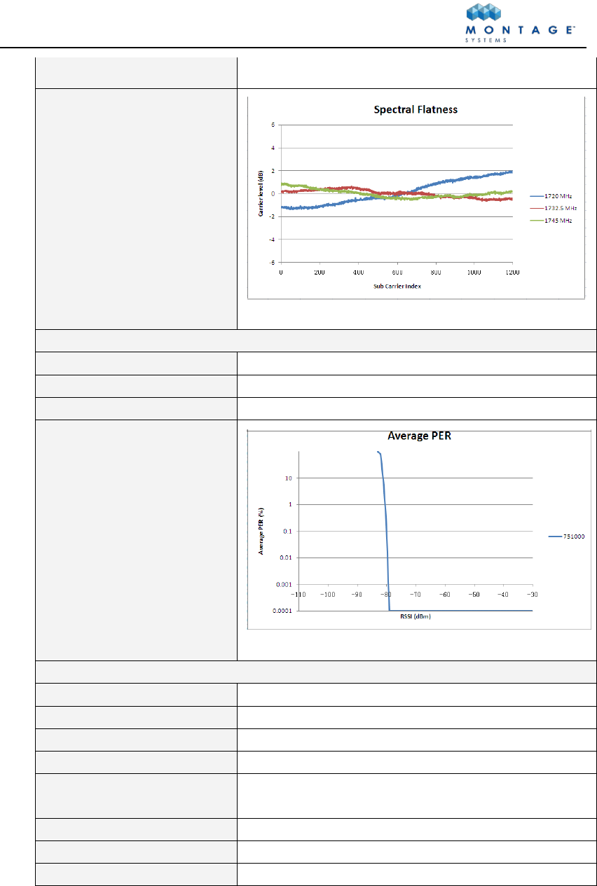
TX Spectral Flatness
Pass
LTE_B13 RX
Frequency range
746MHz ~ 756MHz
Sensitivity
-100dBm (10MHZ_50RB_Downlink)
Dynamic range
-23 ~ -100dBm
Dynamic Range PER
Pass
LTE_B13 TX
Frequency range
777MHz ~ 787MHz
Maximum Frequency error
±10Hz
Maximum output power
23dBm
Minimum control output power
<-40dBm
ACLR
UTRA2: 45.48 UTRA1: 41.41 E-UTRA1:39.43
UTRA2: 44.87 UTRA1: 41.51 E-UTRA2:38.25
OBW
8.87MHZ (10MHZ Nominal)
IQ OFFSET
< -54.7dbc
EVM
<3%

© 2016 Montage Systems LLC 8 / 15
TX Spectral Flatness
Pass
GPS
AGPS Support
Embedded AGPS software supporting an internal GPS
subsystem solution
E911 FCC mandated phase 1 and phase 2 (optional1)
Frequency Support
L1-band (1.57542GHz)
Channels: 210 PRN, 66 Search, 22 Simultaneous
tracking
Sensitivity
Sensitivity (UHIS):
Tracking: -156dBm
Reacquisition: -153dBm
Acquisition: -144dBm
Tracking Time Requirement
Acquisition time:
Hot: <2s
Warm: <15s
Cold: <60s
Reacquisition: 2s - 10s Depends on signal level
2.3 Certification and Safety
Items
Requirement
Drop Design
1.2meter 6 direction standard drop test
Temperature Range
-20 to 40°C Operation
-50 to +100° C Storage
Humidity:
20% to 90% Operation
10% to 95% Storage
Altitude:
-500 to +18,000m
Vehicle ISO Test
ISO7637-2-2004; ISO7637-3-2007; ISO10605-2008;
ISO16750-2-2010
FCC Certification
FCC 47 CFR Part 15 and Part 27
Safety
UL Listing
Others Operator Requirement
Industry Canada/ AT&T (optional)
ESD Requirement
10KV non-Conductive

© 2016 Montage Systems LLC 9 / 15
3 Software Features
3.1 Basic Software
Items
Requirement
RF Function LTE、GPS
WWAN Data
Supported
IP Stack
IPV4/IPV6
Upgrade Method
Remote update/ PC tool
Remote Update
Supported
Power Modes
Supported
AT Command
Supported
Report
Supported;3000records
Driver
GPIO,LED,GPS,UART
GPIOs
Interrupt for Door Open Detect, Ignition Status
LEDs
GPS Status, WWAN Status
Watch Dog
Supported (CBP8.2 integrated, and external)
Reset
Soft reset, hard reset
Startup Banner
Supported
3.2 Remote Update
The TALON-LTE supports OTA field upgrades of the TALON-LTE resident application. An
over the air TFTP (Trivial File Transfer Protocol) connection is made over a UDP/IP connection.
A replacement file is then transferred from a server to the TALON-LTE and that file replaces
the previous application image. Additionally the whole stack can be updated using an OMA-
DM protocol.
3.3 Power Modes
The TALON-LTE device supports several power modes that are set by the power mode
command. In full power mode the GPS is active and the cellular subsystem will maintain a
persistent cellular connection whenever service is available. IP connection is maintained
according to the configuration of the device.
The device can be put in low power mode whenever it runs on a backup battery or if the external
battery is low or if it is not moving. In low power mode the GPS is not running and the LED’s
are off. The device would return to full power whenever an event occurs that triggers a report.
Those events include:
Report timer
GPIO change
IP change
Battery threshold
Heartbeat
Watchdog
Power-up

© 2016 Montage Systems LLC 10 / 15
Any hardware or software reset will return the device to full power mode.
3.4 AT Command
TALON-LTE commands are AT extensions specific to TALON-LTE devices. They are closely
based on commands that are as similar as possible to other industry common devices and are
essentially subsets of standard TALON-LTE commands. Common commands used with LTE
modems supporting IP connectivity are not included within the TALON-LTE command set
extensions. These commands are left in their native structure.
Ack’ed Mode
UDP is not a 100% reliable connection and occasional reports or command/responses may be
lost. Since all commands have responses, the server can repeat any command to which there is
no response. In order to assure reliable reception of reports, Arsenal devices can be configured
either in Normal or Ack’ed mode to send the reports. In the Normal mode the reports are simply
sent “as is” with no acknowledgment from the server. In the Ack’ed mode every report sent is
expected to be acknowledged by the server by sending back an ACK message back. If
acknowledgement is not received within the specified timeout, the report is re-sent. If the report
is not acknowledged after the specified number of attempts, it is queued. If acknowledgement
is received after the report is queued (i.e. past timeout of the last attempt), it is ignored.
Report is not considered “complete” until its acknowledgement is received. Thus, if report X is
sent and report X+1 is triggered while waiting for acknowledgement of X, report X+1 will be
queued until such acknowledgement is received and only then sent. The Talon-LTE will attempt
to re-send queued report(s) every time a new report is triggered. If there is more than one report
queued, the reports will attempt to be sent in the order of triggering and only once the report is
acknowledged, the next report is attempted. This assures that reports are sent and received in
order.
Ack’ed mode assures that all reports are received, but adds overhead in time and data. Report
that is not acknowledged is sent again and eventually will be queued and sent again. The number
and frequency of re-tries is configurable via the Report Acknowledgement command
(AT+IONACK).
Event Report Format
Reports can be generated in either an ASCII representation of hex or as actual binary encoded
hex. The reporting format is selected via Report Format (AT+IONRF) command. Note that
while the logical content of the report is the same in both representations, the size for an ASCII
report is twice the size of actual numbers of bytes compared to binary representation.
3.5 Reset
There are a number of resets available on the device. Soft reset only restarts the software
running on the device. Hard reset is caused by resetting the whole basband module via a reset
pin. There is also an option to reset the GPS sub-system only.

© 2016 Montage Systems LLC 11 / 15
3.5.1 Context Preservation
When a reset is caused by the Network Watchdog or by the Reset command (modes 0,1), the
context of the system is being preserved and is restored after the reset. The context includes all
the periodic timers, the report queue, the odometer, etc. This allows to reset the unit as a
troubleshooting measure either periodically or due to Network Watchdog without losing reports
that are already in the queue or are pending on running timers. Note that the reset process may
cause 1-2min of inaccuracy in the timers and should not be considered as very precise.
3.6 Startup Banner
After a reset a startup banner is printed through the UART only. The format and content of
the banner shown below:
FW:<firmware version>; BIN:<bin version>; IMEI:<IMEI>
APN1:<apn1 name>; IP:<IP>:<port>;LPORT:<lport>

© 2016 Montage Systems LLC 12 / 15
4 Test Method
4.1 Hardware
Test Item
Description
Baseband Function Test
•Power Input Test
•Power Consumption and Current Test
•Heat Dissipation Test
•UART Stability Test
•GPIO Level Test
•LED Stability Test
•Drop Down Test
•ESD Test
•High/Low Temperature Test
•Humidity Test
RF Test
•RF Performance Test
•GPS Performance Test
•Antenna Performance Test
4.2 Software Test
Test Environment Construct
Message Test environment
1. USB dongle and PC as message server
2. Send message to TALON-LTE
UDP Test environment
1. Connect dongle to PC and create dialup as ip server
2. TALON-LTE create IP connection to server
UART Test environment
1. Connect TALON-LTE to PC with com serial cable
2. Open Terminal tool and send at command
3. Response can be shown at terminal window

© 2016 Montage Systems LLC 13 / 15
Mechanical Structure(mm)

© 2016 Montage Systems LLC 14 / 15
FCC Statement
This equipment has been tested and found to comply with the limits for a Class B digital device,
pursuant to Part 15 of the FCC Rules. These limits are designed to provide reasonable protection
against harmful interference in a residential installation. This equipment generates uses and can
radiate radio frequency energy and, if not installed and used in accordance with the instructions,
may cause harmful interference to radio communications. However, there is no guarantee that
interference will not occur in a particular installation. If this equipment does cause harmful
interference to radio or television reception, which can be determined by turning the equipment off
and on, the user is encouraged to try to correct the interference by one or more of the following
measures:
-- Reorient or relocate the receiving antenna.
-- Increase the separation between the equipment and receiver.
-- Connect the equipment into an outlet on a circuit different from that to which the receiver is
connected.
-- Consult the dealer or an experienced radio/TV technician for help.
This device complies with part 15 of the FCC Rules. Operation is subject to the following two
conditions:
(1) This device may not cause harmful interference, and (2) this device must accept any interference
received, including interference that may cause undesired operation.
Changes or modifications not expressly approved by the party responsible for compliance could
void the user's authority to operate the equipment.
RF Exposure Warning Statements:
The antenna(s) used for this transmitter must be installed to provide a separation distance of at least
20 cm from all persons during the normal operations.
IC STATEMENT
This device complies with Industry Canada licence-exempt RSS standard(s). Operation is subject
to the following two conditions: (1) this device may not cause interference, and (2) this device must
accept any interference, including interference that may cause undesired operation of the device.
Le présent appareil est conforme aux CNR d'Industrie Canada applicables aux appareils radio
exempts de licence. L'exploitation est autorisée aux deux conditions suivantes : (1) l'appareil ne doit
pas produire de brouillage, et (2) l'utilisateur de l'appareil doit accepter tout brouillage
radioélectrique subi, même si le brouillage est susceptible d'en compromettre le fonctionnement.
In order to avoid the possibility of exceeding the IC radio frequency exposure limits, human
proximity to the antenna shall not be less than 20cm (8 inches) during normal operation.

© 2016 Montage Systems LLC 15 / 15
Afin d'éviter la possibilité de dépasser les limites d'exposition aux fréquences radio de la IC CNR102,
la proximité humaine à l'antenne ne doit pas être inférieure à 20 cm (8 pouces) pendant le
fonctionnement normal.