MERGE HEALTHCARE KMY8202F Self Service Kiosk User Manual
MERGE HEALTHCARE Self Service Kiosk
User Manual

1/15
Table of Content
1、 Product Introduction………………………………2-3
2、 Technical Index……………………………………3-10
3、 Working Principle……………………………………11
4、 Hardware Configuration…………………………12-13
5、 Unpack and Install………………………………13-14
6、 Operate and Maintenance…………………………14-15

2/15
1. Product Introduction
KMY8202F self-service healthcheck Kiosk is developed and manufactured by SZ
KMY Co., Ltd. according to different size of monitor with touchscreen. Basic hardware
configuration with the touch screen applications can be widely used in Supermarket,
Company, Buildings, etc.
With your fingers gently touch the display you can search the information including the
picture, text, audio and video, and thus feel a brand-new service manner. It can be
used as the Internet terminal after connect the wifi router and you can search all the
information through the network. Through the blood pressure module, pulse oximeter,
load cell, users can weight their weight, know their blood pressure and pulse data,
thus they can finish the self- service health check for free.
■
1.1 Operating Environment
Operating
Temperature
0℃-40℃
Operating
condition
40%-80%(non condense)
Input Voltage AC120±10% 60HZ
Power
consumption:
≤350W
Operating
place:
Indoor, pay attention on waterproof for outdoor
Placement: Put up right on the ground
■1.2 Size for machine and packing dimension for wooden case
Size 775mm(L)×845mm(W)×1660mm(H)
Packing
Dimension
920mm(L)×960mm(W)×1850mm(H)
■1.3 Safety Regulations
★The earth power cable of this product has to be well earthed. The socket on the
power box is only for the devices of this product, can’t connect to other devices.
★During the operating, it appears any phenomenon of abnormity, such as smoke,
irregular smell or noise, etc, users should turn off the power immediately and contact
with professional maintenance for service to prevent damage and unnecessary loss.

3/15
★Don’t drop the liquid and other metal parts into the interior of the machine. If the
above situation happens, cut off the power immediately and inform the professional
engineer for the maintenance.
★If this machine keeps power off for long time, please pull out the power cord. Make
sure your hands are dry when pull off power cord to avoid electrical shock.
★Non-professionals do not disassemble, reform, and maintain this machine,
otherwise bear your own consequence.
2. Technical Index
■2.1 OS Software
Microsoft Windows 7 Professional English Version 64 bit(professional EMB)
■2.2 Speaker
S/N Part Name Specification
1 Output Power 2×5W
2 Distortion degree ≤0.1%(1KHZ 2×1W)
3 Signal to Noise
Ratio(SNR)
≥85dB
4 Frequency response 20~20KHZ
■2.3 Monitor(19 inch/10.4inch)
2.3.1 Monitor(19 inch)
S/N Part Name Specification
1 Viewing area 408.24mm(H)×255.15mm(V)
2 Pixel Pitch 0.2835mm×0.2835mm
3 Interface VGA
4 Brightness(Max) 200 cd/㎡
5
V
iewing angle(H/V, C
R
≧10)
90°/65°
6 Best Resolution 1440×900/60HZ
7 Operating
Temperature
0℃~40℃
8 Operating Humidity 10﹪~85﹪RH, no condensing
9 Power supply
voltage
AC100-240V
10 Power consumption ≤45W

4/15
11 Atmospheric
pressure
86kpa~104kpa
12 Model 19 (16:10 ) CCFL CCFL Backlight Color LCD
monitor
13 CCFLlife expectancy 50000H(50%brightness break up)
14 Respond time 5ms
2.3.2 Monitor(10.4 inch)
S/N Part Name Specification
1 Viewing area 211.2mm(W)×158.4mm(H)
2 Pixel Pitch 0.264mm×0.264mm
3 Interface VGA、DVI、HDMI
4 Brightness(Max) 300cd/㎡
5 Viewing angle 125(H) /135(V)
6 Best Resolution 800×600
7 Operating
Temperature
0℃~40℃
8 Operating Humidity 10﹪~85﹪RH, no condensing
9 Power supply
voltage
DC12V、2A 、50-60HZ
10 Power consumption ≤25W
11 Atmospheric
pressure
86kpa~104kpa
12 Model TFT-LCD(4:3)
13 Respond time 30ms
■2.4 10.4 inch touchscreen
S/N Part Name Specification
1 Main Features Anti-glare; dustproof; waterproof
2 Resolution 4096×4096
3 Size 10.4 inch
4 Light Transmission 90﹪~92﹪
5 Touch activation
Force
Touch less than 80g(adjust allowed)
6 Touch life
expectancy
>50 million times
7 Surface Hardness Mohs’ hardness rating of 7
8 Operating
Temperature
-20℃~50℃
9 Storage Temperature -40℃~70℃
10 Operating Humidity 90﹪RH at 40℃,no condensing

5/15
11 Communication
pattern
Serial port
12 Respond time ≤10.4ms
13 Operating Voltage 12±2V
14 Operating current 90mA
■2.5 Printer
S/N Part Name Specification
1 Printing pattern Thermal printer
2 Communication terms RS-232 serial port/USB
3 Printing speed 150mm/s or 180mm/s
4 Paper width 79.5±0.5mm
5 Operating temperature 5~50℃
6 Operating humidity 10~80%
7 Power supply DC24V/2A
8 Printing module life
expectancy
About 100km
■2.6 RFID card reader
S/N Part Name Specification
1 Communication Rate USB1.1
2
Output format
USB VIRTUAL KEYBOARD MODE
3 BYTES CARDS SNR CHANGE TO
10DEC
3 Operating Frequency 125KHz
4 Support card EM4100,EM4200,TK4100 and compatible
card
5 The status indicates One red led ,one green led(LED and beep
when flash card)
6 Read Rate <0.2S
7 Communication line 1.5 meters USB conjunction line
8 Dimension 115mm x 82mm x 25mm
9 Weight 100g
10 Power supply From USB,DC 5V
11 Consumption Current ≤45 mA
12 Operating distance 0~9cm (depend on antenna and
transponder )
13 Operating temperature -10℃ ~ 60℃
14 Operating humidity 0 ~ 95%
15 Communication USB VIRTUAL KEYBOARD MODE

6/15
■2.7 Swipe card reader
S/N Part Name Specification
1 Reading method Bi-directional card reading
2 Support card Reads encoded data that meets ANSI/ISO
/AAMVA standards and others such as ISO
track 1 format on track 2 or 3
3 Power supply From USB,DC 5V
4 LED for status red/green LED indicates the reading status
5 Communication USB2.0(compatible USB1.1)
■2.8 Web camera
2.8.1 Web camera 1(Microsoft Kinect -XBOX360)
S/N Part Name Specification
1 Horizontal Angle 57°
2 Vertical Angle 43°
3 Sensing deep range 1.2-3.5m
4 Character tracking Kinect can track 6 players at the same time
at most, while only two players can operate
one game at the same time
5 Depth sensor lens 320×240,16bit,30fps
6 Color sensor lens 640×480,32bit,30fps
7 Sound 16bit,16khz
2.8.2 Web camera 2(GD-B239C)
S/N Part Name Specification
1 Effective pixel 2 million pixel
2 Interface USB2.0(with1.5m USB cable)
3 Signal to noise ratio >48dB
4 Image output size 1600*1200(optional)
5 Current 100mA±10%
6 Voltage DC 5V±10%
7 Viewing angle 90°
8 Lens 2.5mm
9 Net weight 50g
■2.9 Electromagnetic lock
S/N Part Name Specification
1 Operating Voltage DC12V

7/15
2 Operating characterizes It will produce the strong magnetic field when
working, don’t put the magnetic sensitive
components near to the lock
3 Operating life expectancy Wear resistance; corrosion resistance; low
power consumption; long life expectancy;
easy maintenance
4 Lock function Manual operation
■2.10 wifi router
S/N Part Name Specification
1 Working voltage DC12V,1.5A
2 System Requirements Windows 2000/XP/7, Mac OS X, or Linux
computer
3 FEATURES ·Plug-and-Play support for over 120
broadband data modems, allowing for
site-specific carrier/service selection for
broadest deployment
·Virtual LAN capabilities
·Data Usage section that allows users to
track and manage modem use relative to
data plans
4 Green Ethernet connected
5 Blinking green Ethernet activity
6 No light Ethernet disconnected or link failure
■2.12 Blood pressure module
S/N Part Name Specification
1 Working voltage DC9V,4A
2 Operating Conditions 0°C to 50°C, 15% to 95% non-condensing
humidity
3 Storage Conditions -20°C to 65°C, 15% to 95% non-condensing
humidity
4 Altitude Measurement accuracy is not affected by
altitude
5 Interface way RS232
6 Pressure Transducer
Accuracy
±3mmHg between 0 mmHg and 300 mmHg
for
operating conditions between 0°C and 50°C
7 Initial Inflation Pressure ADULT: 160 mmHg (default)
Variable from 120 to 280 mmHg

8/15
PEDIATRIC: 120 mmHg(default)
Variable from 80 to 170 mmHg
NEONATE: 90 mmHg (default)
Variable from 60 to 140 mmHg
■2.13 PCB board (OEM USB High Stability Digitizer ASCII protocol)
S/N Part name Specification
1 Working voltage DC5V
2 Storage Temperature - 40 to + 85ºC
3 Operating Temperature - 40 to + 85ºC
4 Relative Humidity 95% maximum non condensing
5 Power Supply current (350
Ohm Bridge)
68~75 mA
6 Gain Temperature Stability 30~ 50 ppm/C
■2.14 Load cell
S/N Part Name Specification
1 Ultimate overload 200kg
2 Accuracy grade C3-0.017%, C6-0.008%
3 Material Aluminum,IP65
4 Input/output resistance Input 410Ω,Output 350Ω
5 Maximum platform size 400×400, 500×500mm
6 Certificate OIML, NTEP, ATEX, FM
■2.15 Pulse Oximeter
S/N Part Name Specification
1 Displayed Oxygen Saturation Range
(SpO2)
0 to 100%
2 Displayed Pulse Rate Range 18 to 300 beats per minute
(BPM)
3 Temperature (Operating)
-5 °C to +50 °C (23 °F to
122 °F)
4 Temperature (Storage/Transportation)
-40 °C to +70 °C (-40 °F to
+158 °F)
5 Humidity (Storage/Transportation)

9/15
10 to 95% non-condensing
6 Power Draw
68 mW typical operation
7 Voltage Input
2 to 6 VDC, w/100 mV max.
ripple
8 I/O Signals
0 to +5.0 VDC (nominal)
9 Dimensions
1.26 x 1.25 x 2 inches (32 x
32 x 51 millimeters)
10 Weight
100 g (3.5 oz.) (including
1m cable and connector)
■2.16 Power supply
S/N Part Name Specification
1 Output Voltage DC24V/12V
2 Rated Current V1:24V/5A V2:12V/3A
■2.17Industrial PC
S/N Part Name Specification
1 CPU Intel corei7-2600, 3.4G
2 Memory Kingstone4G DDR3×2
3 Video card PCI Express x16,1G
4 Hard disk SATA Interface 500G
5 Operating
temperature
0℃-50℃
6 Size of the
motherboard
170mm×170mm
7 Operating humidity 20%~93% no condensing
8 Operating voltage AC110V,50HZ
9 Power consumption ≤150W
10 Power supply for the
PC
ATX-350P4(updated version),350W
11 External Interface 1 VGA port,1 DVI interface,6 RS232 port,7 USB
port, 1 four port USB HUB,
1 RJ-45 internet interface,1 PS/2 mouse interface、
keyboard interface,1 I/O interface microphone,
sound input and output)。

10/15
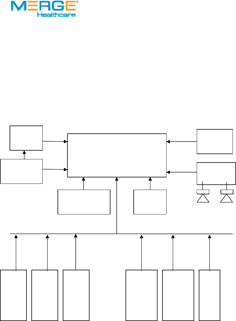
3. Working principle
KMY8202F series self-service healthcheck kiosk has the key components: industrial
PC, monitor with touchscreen, cash acceptor and cash dispenser. When a finger
touch the surface of the display, the controlling board will offer the information source
and also change the received simulated signal to coordinate signal, send the
coordinate information to the industrial PC through the standard RS232 port instead of
the mouse functionality. The components of product diagram see as below. Driver
software can be worked normally under the corresponding operating system support.
IndustrialPC
10.4’’
monitor
10.4’’
touchscreen
Webcamera1
Webcamera2
Wifi
router
Audio
amplifier
RFID
card
reader
Printer Swipe
care
reader
Blood
pressure
module
Pulse
oximeter
Load
cell
19’’
monitor

11/15
4. Hardware Configuration
■4.1 KMY8202F Hardware Diagram
■
4.2 Operating method for starting components
Need to open the door before turning on the PC, changing the printer paper, add the
19’’monitor
GD‐B239Cweb
camera
Pulseoximeter
Bloodpressure
module
KinectWeb
camera
RFIDcardreader
Swipecard
reader
Printer
Bamboo
10.4’’
monitor
Wirelessrouter

12/15
cash or other operating process.
a. Turn on-Open the door and then press on the “start” button.
b. Volume adjustment-open the door, and press on the “volume” button to adjust the
proper volume
c. Change the printer paper-open the door to change the printer paper directly.
d. Adjust the monitor-Usually use the settlement of adjusting automatically for the
standard brightness, contrast, etc. If need the special parameter, use the
“adjustment” button below the display
5. Unpack and Install
(1)Please check whether the accessories are complete and not damaged one by
one after unpacking.
(2)After unpacking, connect the power cord into the power outlet AC110V, then turn
on the PC. Check whether the monitor is normal working; whether the touchscreen is
sensitive, if not, please calibrate again; Test whether the web camera can catch the
high definition video and picture; Whether the printing is clear; Whether the RFID
card reader can read the data of the RFID card; Whether the swipe card reader can
read the data of magnetic card;whether the wifi router can connect the internet
normally; Whether the data of the blood pressure is accurate;Whether the data of
the pulse oximeter is accurate; whether the load cell can weigh the right weight;
whether the electromagnetic lock and separate when the outage, and suck together
when power on;whether the speaker work normally, the sound volume is same for
both side.
(3)Please make sure all the components work normally, and keep the warranty card.
For more enquiries or details please call our International Sales Hot-Line:
+86-755-88353453 Fax: +86-755-82507172
Email to: info@kmychina.com.cn or sales@kmychina.com.cn
Headquarters Office Add:
Room A,B,C, 14th Floor (13A), Block B, XueSong Building,
Terra 6th Road, Chegongmiao, Futian District, Shenzhen,China. Zip: 518040
Factory Add:
BLD A, Dezhaoji Industry Park, Baigong'ao Industrial Zone, Xikeng New Village,

13/15
Fuming Community, Guanlan Town Bao'an District, Shenzhen, China. Zip: 518110
6. Operate and Maintenance
■6.1 Operate
a. Switch On
Connect the power cord into the AC120V power outlet; pull the switch of the main
power supply to the open status, then press on the switch of PC power supply, the
industrial PC will start the application automatically.
b. Operate
This machine is for self-service health check and information checking. When the
users need to check some information, they just need to find out and click the related
item in the software interface.
C. Switch off
After finish the working everyday, exit the current application before turning off the
device and return to the Windows interface, then switch off the industrial PC normally.
At this moment, the industrial PC has stopped working, then turn off the main power
supply switch.
■6.2 Maintenance
Keep the screen surfaces cleaning. Find screen surface is water, oil and dirt shall
clean up immediately once find water, oil and something dirty. Avoid using the wet
object, should clean up by the soft cloth.
■6.3 Troubleshooting
a. Appearance Inspection
★Whether the controller for the touch screen connect external loose.
★Whether the controller for the touch screen connect the PC power cord loose.
★Whether the connection lines are disconnected.
b. Boot observation

14/15
There is a blue LED light between the controller external pin. When the touch screen
is under the working condition, it will shine without touch. Will flash per second without
connecting the touch screen; if connected, the light will flash a few seconds and then
recover to shine all the time.
Judge the malfunction according to the following method:
★The LED light is not bright: +12 power supply or connection is abnormal
★The LED light is bright all the time: there is something dirty on the surface of screen
or the RS232 port is abnormal.
★The LED light shine normally, while after touch the screen, it will be bright all the
time, can’t recover to shine: the RS232 port can’t read the data or set the wrong
parameter of the RS232 port.
Notes:
When need to remove the related components for the maintenance, it should
be operated by professional maintenance personnel. It is strictly prohibited to
non-professional staff engaged in this product maintenance. There are
warnings inside of the kiosk, in case of risk, must switch off the power supply
before remove the components.
FCC WARNNING:
ThisdevicecomplieswithPart15oftheFCCRules.Operationissubjecttothefollowingtwo
conditions:(1)thisdevicemaynotcauseharmfulinterference,and(2)thisdevicemust
acceptanyinterferencereceived,includinginterferencethatmaycauseundesired
operation.
changesormodificationsnotexpresslyapprovedbythepartyresponsibleforcompliance
couldvoidtheuser'sauthoritytooperatetheequipment.
NOTE:Thisequipmenthasbeentestedandfoundtocomplywiththelimitsfora
ClassBdigitaldevice,pursuanttoPart15oftheFCCRules.Theselimitsare
designedtoprovidereasonableprotectionagainstharmfulinterferenceina
residentialinstallation.Thisequipmentgenerates,usesandcanradiateradio
frequencyenergyand,ifnotinstalledandusedinaccordancewiththe
instructions,maycauseharmfulinterferencetoradiocommunications.However,
thereisnoguaranteethatinterferencewillnotoccurinaparticularinstallation.
Ifthisequipmentdoescauseharmfulinterferencetoradioortelevisionreception,
whichcanbedeterminedbyturningtheequipmentoffandon,theuseris
encouragedtotrytocorrecttheinterferencebyoneormoreofthefollowing

15/15
measures:
‐‐Reorientorrelocatethereceivingantenna.
‐‐Increasetheseparationbetweentheequipmentandreceiver.
‐‐Connecttheequipmentintoanoutletonacircuitdifferent
fromthattowhichthereceiverisconnected.
‐‐Consultthedealeroranexperiencedradio/TVtechnicianforhelp.
RFExposureStatement
TomaintaincompliancewithFCC’sRFExposureguidelines,Thisequipmentshouldbe
installedandoperatedwithminimumdistancebetween20cmtheradiatoryourbody:Use
onlythesuppliedantenna.