METRA INZENIRING D O O 0006P1429 Metra WBC-WBI RFID ISO Module User Manual Door Access Terminal Technical Manual
METRA INZENIRING D.O.O Metra WBC-WBI RFID ISO Module Door Access Terminal Technical Manual
Technical Manual

Page 2
Metra WBC-WBI RFID ISO Module - Technical Manual
Metra WBC-WBI RFID ISO Module - Technical Manual [rev.2-010318]
2017 Metra inženiring d.o.o.
All Rights reserved.
No part of this manual may be reproduced in any form or by any means without prior written permission of Metra inženiring d.o.o.
The contents of this manual are subject to change without notice.
All efforts have been made to ensure the accuracy of the contents of this manual, however, should any errors be detected, Metra inženiring would greatly appreciate being informed of
them. Metra inženiring d.o.o. can assume no responsibility for any errors in this manual.
Table of contents
Metra WBC-WBI RFID ISO Module - Technical Manual ......................................................................... 3
• Product Marking Label ..................................................................................................................... 4
• Final product labelling – Example Metra Wristband Issuer ............................................................. 5
• Product description .......................................................................................................................... 7
• Connectors Pin-out ........................................................................................................................... 7
• PCB LED Indications and Inputs ........................................................................................................ 8
• Blok Scheme ..................................................................................................................................... 9
• Technical data ................................................................................................................................ 10

Page 3
Metra WBC-WBI RFID ISO Module - Technical Manual
Metra WBC-WBI RFID ISO Module - Technical Manual
Manufacturer:
Metra inženiring d.o.o.
IOC Trzin
Špruha 19
SI-1236 Trzin, Slovenia
phone:
fax:
web:
+386 1 56 10 740
+386 1 56 10 744
www.metra.si
Trade Mark:
Metra MEW System
Model/Type ref.:
Metra WBC-WBI RFID ISO Module
Part Number:
1429
FCC ID:
2ABT8000P1429
Year of Construction:
2017
NOTE
This product is for Metra internal use only!
For integration into Metra products.
© 6th March 2017 Metra inženiring d.o.o.
All Rights reserved. The contents of this document are subject to change without notice.
This product is in conformity with the essential requirements and other relevant requirements of the
following EU Directives:
• Radio and Telecommunications Terminal Equipment (R&TTE) Directive 2014/53/EU
• RoHS Recast (RoHS2) Directive 2011/65/EU of the European Parliament and of the Council on the
restriction of the use of certain hazardous substances in electrical and electronics equipment.
• Low Voltage Directive (LVD) 2014/35/EU that ensures that electrical equipment within certain voltage
limits provides a high level of protection for European citizens.
Environmental Information for EU customers – WEEE Directive Statement:
This symbol indicates the product is in conformity with the protection requirements of European Council
Directive 2012/19/EU. It requires that products marked with this symbol must not be disposed of with
unsorted municipal waste.
This product must be disposed of separately from household waste via designated collection facilities
appointed by local authorities. Please contact your local authorities or waste disposal service for more
detailed information.
Model/Type ref.: Metra WBC-WBI RFID ISO Module
Part Number: 1429
FCC ID: 2ABT80006P1429
This device complies with part 15 of the FCC Rules. Operation is subject to the following two conditions: (1) This device may
not cause harmful interference, and (2) this device must accept any interference received, including interference that may
cause undesired operation.
This device has been tested and found to comply with the limits for a Class B digital device, pursuant to Part 15 of the FCC
Rules. These limits are designed to provide reasonable protection against harmful interference in a residential installation.
This equipment generates uses and can radiate radio frequency energy and, if not installed and used in accordance with the

Page 4
Metra WBC-WBI RFID ISO Module - Technical Manual
instructions, may cause harmful interference to radio communications. However, there is no guarantee that interference
will not occur in a particular installation. If this equipment does cause harmful interference to radio or television reception,
which can be determined by turning the equipment off and on, the user is encouraged to try to correct the interference by
one or more of the following measures:
• Reorient or relocate the receiving antenna.
• Increase the separation between the equipment and receiver.
• Connect the equipment into an outlet on a circuit different from that to which the receiver is connected.
• Consult the dealer or an experienced radio/TV technician for help.
Any Changes or modifications not expressly approved by the party responsible for compliance could void the user's
authority to operate the equipment.”
• Product Marking Label
Photo 1 – Product marking label position
Product Marking Label is attached to the front left side of
the module housing as shown on the photo above.
“Metra WBC-WBI RFID ISO Module” is Metra internal
OEM product to be integrated to the Metra final
products and is not intended for free market.
Metra inženiring d.o.o. integrates “Metra WBC-WBI RFID
ISO Module” into different final products and is
responsible for proper labelling of the final product. The
final product’s label must include a statement
“Contains FCC ID: 2ABT80006P1429”.

Page 5
Metra WBC-WBI RFID ISO Module - Technical Manual
• Final product labelling – Example Metra Wristband Issuer
Photo below shows Metra final product called “Metra Wristband Issuer”. It integrates
»Metra WBC-WBI RFID ISO Module« as an OEM module.
Photo 2 – Final product »Metra Wristband Issuer«

Page 6
Metra WBC-WBI RFID ISO Module - Technical Manual
Photo 3 – Module integration into final product
Photo 4 – Final product marking label
The same labelling principle should be applied for all other Metra final products integrating »Metra
WBC-WBI RFID ISO Module«.

Page 7
Metra WBC-WBI RFID ISO Module - Technical Manual
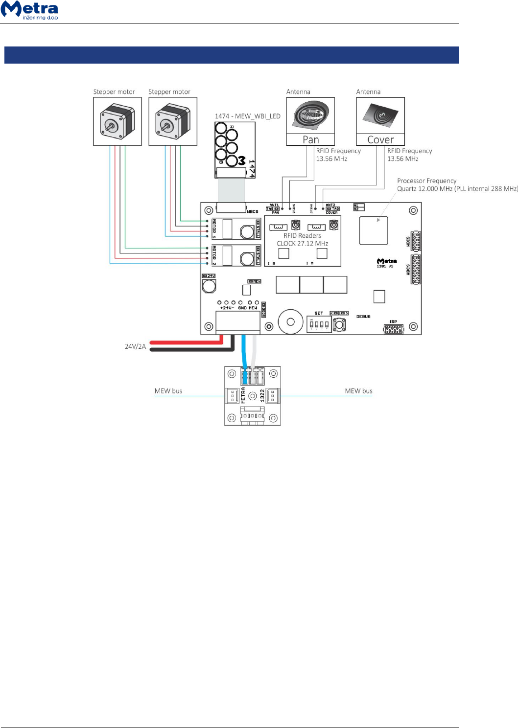
• Product description
»Metra WBC-WBI RFID ISO Module« is an Cortex-M3 microcontroller based OEM RFID transceiver
module intended for internal Metra use only.
Its purpose is to use it as electronics controlled module for different products manipulating (moving
through machine) Metra RFID Wristbands. For that purpose it contains specific electronic parts that
enables construction of the RFID electromechanical devices. It is not intended for sale as standalone
product and is integrated into Metra final products such as “Metra Wristband Issuer”.
»Metra WBC-WBI RFID ISO Module« main features are:
• Cortex-M3 (NXP LPC1769) microcontroller chip.
• Two L6470H fully integrated microstepping motor driver chips.
• RFID reader (NXP CLRC663) connected to Passive RFID Antenna tunned to 13,56 MHz (PAN
Antenna). It Reads ISO 15693, ISO 1443A, ISO 14443B compatible RFID media.
• Hall proximity sensors on external PCB used for positioning control.
• External PCB LED signalisation.
• Internal LED and audio signalization.
• MEW communication interface.
• Power supply unit. DCDC converters from 24VDC to 12VDC/3V3DC/5VDC.
• Door sensor input.
• Connectors Pin-out
Pin numbering for MM Connectors

Page 8
Metra WBC-WBI RFID ISO Module - Technical Manual
CON4 and CON5: WBCS (WBC LED & Hall Sensors)
Pin number
Signal
Description
1
LEDWR
RED LED signal output (3V3 logic output)
2
N.C.
Not Connected
3
LEDWB
BLUE LED signal output (3V3 logic output)
4
+24V
+ 24V Power Supply Output
5
HALL1
Hall Sensor 1 input (logic 3V3 tolerates 5V)
6
HALL2
Hall Sensor 2 input (logic 3V3 tolerates 5V)
7
HALL3
Hall Sensor 3 input (logic 3V3 tolerates 5V)
8
HALL4
Hall Sensor 4 input (logic 3V3 tolerates 5V)
9
+5V
+ 5V Power Supply Output
10
GND
Ground
CON6: WBIS (WBI Hall Sensors)
Pin number
Signal
Description
1
SENS2
Hall Sensor 2 input (logic 3V3 tolerates 5V)
2
GND
Ground
3
SENS3
Hall Sensor 3 input (logic 3V3 tolerates 5V)
4
SENS1
Hall Sensor 1 input (logic 3V3 tolerates 5V)
5
SENS4
Hall Sensor 4 input (logic 3V3 tolerates 5V)
6
+5V
+ 5V Power Supply Output
• PCB LED Indications and Inputs

Page 9
Metra WBC-WBI RFID ISO Module - Technical Manual
• Blok Scheme

Page 10
Metra WBC-WBI RFID ISO Module - Technical Manual
• Technical data
PCB dimensions
Operating voltage/Current cons.
24 VDC 0.2A average / 1.5A max
Operating temperature range
-10 to +50 °C
External LED signalization
Blue LEDs and Red LEDs on external connector
Audio signalization
Buzzer
On board LED signalisation
RFID detected, Motor Stall, PWR 24V, MEW active, Door Input
Built-in RFID reader
Reads ISO 15693, ISO 1443A, ISO 14443 B compatible RFID media.
RFID Antenna
Passive antenna tuned to 13.56MHz.
Motor Drivers
Two Stepper Motors max 1.5A/phase
External Inputs
4 Hall sensors, Door sensor
Communication
1xMEW (LIN)
Connectors
24VDC, MEW, Motors, RFID Antenna, LED&Hall Sensors
PCB dimensions in mm (w/h/d)
110/66/12