MacDonald Humfrey MHA0025505 HF RFID Hand Held Scanner User Manual
MacDonald Humfrey (Automation) Ltd HF RFID Hand Held Scanner
User Manual

ii
HF RFID Handheld Scanner User Manual
Document version: 20161118
© 2016 MacDonald Humfrey (Automation) Ltd. All rights reserved.
Although care was taken with respect to the contents of this document,
MacDonald Humfrey (Automation) Ltd. reserves the right to make
changes at any time without notice. MacDonald Humfrey (Automation)
Ltd. assumes no responsibility for the use of this information, nor for any
infringement of patents or other rights of third parties, which may result
from the use of this information or this product. Specifically, MacDonald
Humfrey (Automation) Ltd. continuously strives to improve their
products and may make changes to the hardware, firmware, and software
described in this document. MacDonald Humfrey (Automation) Ltd.
therefore cannot be held responsible for any error or omission in this
document.
Mach-Secure is a trademark of MacDonald Humfrey (Automation) Ltd.
Mach-SmartLane is a trademark of MacDonald Humfrey (Automation)
Ltd.
Mach-SmartView is a trademark of MacDonald Humfrey (Automation)
Ltd.
Contact information
MacDonald Humfrey (Automation) Ltd.
Progress Manor
29-35 Bolton Road
Luton
Bedfordshire
LU1 3HY
United Kingdom
+44 (0) 1582 405741
+44 (0) 1582 453237
: mha@mhaltd.co.uk
www.mhaltd.co.uk

HF RFID Handheld Scanner User Manual
iii
HF RFID Handheld Scanner User ManualHF RFID Handheld ScannerUser Manual
Contents
Chapter 1 Introduction to the HF RFID Handheld Scanner......... 1
Overview .................................................................................1
Safety information..................................................................2
General safety notes......................................................2
About these instructions ....................................2
Equipment handling ...........................................2
Medical considerations.......................................3
Applicable standards and approvals...........................4
CE mark for Class A ITE Following
European standards.............................................4
FCC Compliance Statement........................................5
FCC WARNING..................................................5
Canadian DoC Notice for Class A Computing
Devices ...........................................................................6
Radio Frequency Interference Statement.........6
Chapter 2 Connecting the HF RFID Handheld Scanner............... 7
Connecting the Scanner to a generic Windows PC ..........7
Connecting the Scanner to a Searcher PC on a
Mach-SmartLane....................................................................8
Scanner power-up information............................................9
Chapter 3 Using the HF RFID Handheld Scanner....................... 10
General usage .......................................................................10
Using the Scanner on a SmartLane Searcher station.......12
RFID tag read failure..................................................15
Chapter 4 Troubleshooting........................................................... 16
Scanner not powering on — no LED indication .............16
RFID tag read failure ...........................................................17
Scanner reset procedure......................................................18
Scanner reads without pressing the trigger button..........19

HF RFID Handheld Scanner User Manual
iv
Chapter 5 Specifications............................................................... 20
Technical specifications.......................................................20
Environmental information................................................20
Disposal........................................................................21
Purchasing Data ...................................................................21
Warranty and Servicing.......................................................21
Cleaning .......................................................................21
Return information..............................................................21
Chapter 6 Glossary ....................................................................... 23
Chapter 7 Return Material Authorization (RMA) Service
Request Form............................................................... 24

HF RFID Handheld Scanner User Manual
1
HF RFID Handheld Scanner User ManualHF RFID Handheld ScannerUser Manual
Chapter 1 Introduction to the HF RFID
Handheld Scanner
Overview
Thank you for using the HF RFID Handheld Scanner from MacDonald
Humfrey (Automation) Ltd.
This device uses HF (High Frequency) radio waves to read
pre-programmed RFID (Radio Frequency IDentification) tags, which are
mounted on the trays that form part of the Mach-SmartLane automated
tray X-ray and return system.
This product has been designed to be used solely in conjunction with the
Mach-Secure range of products from MacDonald Humfrey (Automation)
Ltd.. It is not designed for use by the general public or for domestic
applications.
Ergonomic
design
Simple status
indication
Single trigger
button operation
USB
connector

HF RFID Handheld Scanner User Manual
2
Safety information
General safety notes
The HF RFID Handheld Scanner is designed and
manufactured with state-of-the-art technology and
conforms to recognised safety regulations. The user
must, nevertheless, understand that there are dangers
associated with its use and its intended purpose. All users
of the device must therefore read and understand the following safety
information carefully and keep it in mind. If in doubt, seek clarification
before using the Scanner.
About these instructions
Read and understand all safety and operating instructions
before installing or operating the HF RFID Handheld Scanner.
Heed all warnings. Follow all warnings as per the operating
instructions.
Keep these instructions, and store them in a place that can be
accessed at any time by all persons involved in installing,
operating, and troubleshooting the device.
These instructions are intended for personnel who are trained
in the operation of the Mach-SmartLane automated tray X-ray
and return system that is manufactured by MacDonald
Humfrey (Automation) Ltd.
Equipment handling
The HF RFID Handheld Scanner is not intended for use by the
“general population” in an uncontrolled environment.
Installation, operation and error handling of the device must
only be carried out by suitably qualified experienced
responsible personnel.
The HF RFID Handheld Scanner must only be installed and
operated in accordance with the manufacturer's instructions. It
must only be installed or operated in good and undamaged
condition with reference to this manual. It is essential that the
Scanner is visually checked prior to use for damage. Do not use
the Scanner if it is damaged.

HF RFID Handheld Scanner User Manual
3
Only use attachments, accessories and connecting cables
recommended and supplied by MacDonald Humfrey
(Automation) Ltd.
The device is designed to connect to a standard computer USB
port 5VDC 0.5Amp of the type described in these instructions
only. Never connect the device to any other kind of power
supply as this may result in fire, electric shock, or other
hazards and will invalidate any warranty given.
To disconnect the device use the connector; never pull on the
cable itself. Keep the connector evenly aligned to avoid
bending any connector pins. When you connect a cable, ensure
that the connector pins are positioned correctly.
Never over-bend the device cable or expose it to mechanical
loads or sharp edges.
Do not use around flammable gas. All electrical equipment can
generate sparks that can ignite flammable gas.
Keep the equipment dry, and only use it indoors. The system
has not been made weatherproof. Do not use with wet hands.
Keep cables tidy. When you are not using the RFID Handheld
Scanner, hang it in its storage rack to keep it out of the way to
reduce the risk of the unit and its cable from getting dropped,
knocked or damaged.
The HF RFID Handheld Scanner has no user-serviceable parts.
It must be returned to the manufacturer only for servicing and
repair. Unauthorised repair, substitution or replacement part
may result in fire, electric shock, or other hazards and will
invalidate any warranty given.
Medical considerations
The HF RFID Handheld Scanner
transmits and receives High
Frequency (HF) radio waves at
13.56MHz to power and read
passive RFID tags. Never put the
HF RFID Scanner close to or
touching parts of the human
body while transmitting. In

HF RFID Handheld Scanner User Manual
4
addition to the heating effect that HF radio waves can have on
human tissue, the radio emissions from the Scanner can
adversely affect medical devices such as pacemakers and other
electronic medical implants. Studies have shown that close
proximity exposure (22.5 centimetres / 9 inches or less) can
cause an adverse reaction in pacemakers. Persons with medical
implants which are susceptible to Electro-Magnetic
Interference should seek medical advice prior to using the
Scanner.
People with hearing aids should be aware that radio signals
transmitted by the Scanner might cause a very unpleasant
buzzing noise in their hearing aids if in close proximity to the
Scanner.
Applicable standards and approvals
RoSH
Reach Compliant
Din 16901 T130
CE
CE mark for Class A ITE Following European standards
BS EN 55024:2010+A1:2015. Information technology equipment.
Immunity characteristics. Limits and methods of measurement.
BS EN 55032:2015. Electromagnetic compatibility of multimedia
equipment. Emission Requirements.
ETSI - EN 302 291-2 ELECTROMAGNETIC COMPATIBILITY AND
RADIO SPECTRUM MATTERS (ERM); SHORT RANGE DEVICES
(SRD); CLOSE RANGE INDUCTIVE DATA COMMUNICATION
EQUIPMENT OPERATING AT 13,56 MHZ; PART 2: HARMONIZED
EN UNDER ARTICLE 3.2 OF THE R&TTE DIRECTIVE

HF RFID Handheld Scanner User Manual
5
FCC Compliance Statement
This device complies with part 15 of the FCC Rules. Operation is subject
to the following two conditions:
1. his device may not cause harmful interference, and
2. This device must accept any interference received, including
interference that may cause undesired operation.
FCC WARNING
This equipment has been tested and found to comply with the limits for a
Class A digital device, pursuant to Part 15 of the FCC Rules. These limits
are designed to provide reasonable protection against harmful
interference in business, industrial, and commercial environments.
This equipment generates, uses, and can radiate radio frequency energy
and, if not installed and used in accordance with the instructions, may
cause harmful interference to radio communications and other electronic
equipment.
However, there is no guarantee that interference will not occur in a
particular installation. If this equipment does cause nuisance interference
to analogue or digital device reception, this can be determined by turning
the device off and on. Close proximity of such devices to the Scanner is
not recommended. The user is encouraged to try to correct the
interference by one or more of the following measures:
Reorient or relocate the devices in relation to each other.
Increase the separation between the equipment.
Contact MacDonald Humfrey (Automation) Ltd. for technical
assistance.
Caution
To comply with the limits for an FCC Class A device, always use the
shielded signal cord supplied with this unit.
The Federal Communications Commission warns that changes or
modifications of the device not expressly approved by the party
responsible for compliance could void the user’s authority to operate
the equipment.

HF RFID Handheld Scanner User Manual
6
Canadian DoC Notice for Class A Computing
Devices
This digital apparatus does not exceed the Class A limits for radio noise
emissions from digital apparatus as set out in the Radio Interference
Regulation of the Canadian Department of Communications.
“Le présent appareil numérique n’èmet pas de bruits radioélectriques
dépassant les limites applicables aux appareils numériques de la class A
prescrites dans le Règlement sur le brouillage radioélectrique édicté par le
ministère des Communications du Canada."
Radio Frequency Interference Statement
Warning
This is a Class A product for non-residential operation. This product
may cause radio interference in which case the user may be required
to take adequate measures.

HF RFID Handheld Scanner User Manual
7
HF RFID Handheld Scanner User ManualHF RFID Handheld ScannerUser Manual
Chapter 2 Connecting the HF RFID
Handheld Scanner
The HF RFID Handheld Scanner simply plugs into any USB port on the
host Windows PC.
Connecting the Scanner to a generic
Windows PC
To connect the Scanner to a standard laptop so you can test its general
operation:
Without pressing the trigger on the Scanner, plug the Scanner into
the laptop’s USB port. You can do this with or without the PC
switched on.
Windows automatically recognises the Scanner and installs the drivers for
it.
For information on the Scanner’s power-up sequence, see Scanner
power-up information on page 9.
To use the Scanner, see Chapter 3.
Note
The HF RFID Handheld Scanner is only supported for USB 2.0 and
above.
RFID tag
HF RFID
Handheld Scanner
USB to be scanned

HF RFID Handheld Scanner User Manual
8
Connecting the Scanner to a Searcher PC on
a Mach-SmartLane
1. Feed the RFID Handheld Scanner cable down through the monitor
mounting pole on the Searcher station.
2. Without pressing the trigger on the Scanner, plug the Scanner
cable into the uppermost USB port on the back of the Searcher PC,
inside the Searcher station cabinet. You can do this with or without
the PC switched on.
Details of the additional connections on the Searcher PC are beyond the
scope of this manual.
For information on the Scanner’s power-up sequence, see Scanner
power-up information, next.
To use the Scanner once it is powered up, see Chapter 3.
1
Storage
rack
Searcher PC
USB
2

HF RFID Handheld Scanner User Manual
9
Scanner power-up information
The Scanner is powered from the USB port’s 5VDC supply. During the
Scanner power-up sequence (either when you power up the PC to which
the Scanner is attached, or when you plug the Scanner into a live PC) the
LED on the Scanner flashes an amber colour. After power-up, the
Scanner displays a steady green light to indicate that it is in Idle mode,
ready for use:
To use the Scanner once it is powered up, see Chapter 3.
Note
Do not press or hold the trigger button on the Scanner while it is
powering up, as this will put the Scanner into “Continuous Read”
mode which is only used for service and maintenance procedures.
You can tell if the Scanner is in Continuous Read mode if you hold
the Scanner up to an RFID tag and the Scanner reads the tag before
you have pushed the trigger button. If you put the Scanner into this
mode by accident, unplug and re-plug the Scanner without touching
the trigger button on the Scanner, or reboot the PC without touching
the trigger button on the Scanner.
If the Scanner goes into Continuous Read mode even if you are not
touching the trigger button during power-up, it is possible that the
trigger button is stuck. Make sure the trigger button movement is not
hindered by dirt or debris around the button. If you still have
problems, contact MacDonald Humfrey (Automation) Ltd. to have
the Scanner replaced.
Powering up:
Flashing Amber LED
Idle/Ready mode:
Steady Green LED

HF RFID Handheld Scanner User Manual
10
HF RFID Handheld Scanner User ManualHF RFID Handheld ScannerUser Manual
Chapter 3 Using the HF RFID Handheld
Scanner
General usage
1. Make sure the HF RFID Handheld Scanner
is plugged into the host Windows PC and
displaying a Green Ready light (see
Chapter 2.)
2. Hold the Scanner head up to the RFID tag
to be read. The Scanner head must be
within 4 cm (1.75 inches) of the tag to get a
reliable reading.
3. Press and hold the Scanner trigger button.
This initiates the read sequence and the Scanner indicates the status as
one of the following:
GOOD TAG READ is indicated by a
steady Amber LED and a single long
duration beep. The LED then goes off
until the trigger is released.
Ready
RFID tag
2
3
Beeeeeep

HF RFID Handheld Scanner User Manual
11
NO READ / NO TAG is indicated by
a flashing Red LED and a series of
short duration beeps. The LED then
goes off until the trigger is released.
Post Read Cycle - When you release
the trigger button after either of the
above results, the Scanner displays a
steady Green LED light again,
indicating it is in Idle mode and ready
for the next scan.
The actions of the PC that are then invoked by a good or bad read are
determined by the software that you are using that makes use of the
Scanner. A more detailed example is given in the next section.
Beep Beep Beep Beep
Ready again

HF RFID Handheld Scanner User Manual
12
Using the Scanner on a SmartLane Searcher
station
Detailed instructions for using the HF RFID Handheld Scanner in
combination with SmartSearcher software running on the
Mach-SmartLane Searcher station PC are given in the separate
SmartSearcher User Manual. A brief summary is given below.
The picture shows a typical situation that requires use of the HF RFID
Handheld Scanner at the Mach-SmartLane Searcher station. Each tray on
the SmartLane has a unique RFID tag which identifies the tray and its
contents. The SmartLane has its own built-in HF RFID Scanners, and
when the SmartLane photographs and X-rays a tray, the images produced
are associated with the tray’s RFID tag number. The tray shown in the
picture has been X-rayed and photographed on the SmartLane, the X-ray
images have been inspected by a Remote Analyst working elsewhere on
the SmartViewMatrix network while the tray was in the SmartLane
holding area, the Analyst has spotted one or more potential threats in the
X-ray images and rejected the tray, and the SmartLane has re-routed the
tray to the Searcher station to be hand-searched by you, the Searcher.
To assist your hand-search of the tray contents, you use the HF RFID
Handheld Scanner to scan the tray’s RFID tag, and the Searcher station
PC then displays the photograph, X-ray images, and threat markers for
that tray on the Searcher station monitors.
1. Make sure the SmartSearcher application on the Searcher PC shows
Scan Next Tray, which indicates that the software is ready to receive
the next set of X-ray images.
2. Make sure the HF RFID Handheld Scanner is plugged into the host
Windows PC and displaying a Green Ready light.
3. Hold the HF RFID Handheld Scanner up to the RFID tag on the
tray. The Scanner head must be within 4 cm (1.75 inches) of the tag
to get a reliable reading.
4. Press the trigger button on the Scanner.

HF RFID Handheld Scanner User Manual
14
If the read is successful then the Scanner makes a
single audible beep and the LED on the Scanner
shows a steady Amber light.
The SmartSearcher software then compares the
ID of the tray against the list of rejected trays on
the SmartViewMatrix network. When it finds a
match, the Searcher station displays the X-ray
images previously taken for that tray, along with
any threat markers that the Analyst added to the
images.
You can then process the threats in the tray. See the separate
SmartSearcher User Manual for details.
Beeeeeep
X-ray image
top view and controls
X-ray image
side view
Scanner storage rack

HF RFID Handheld Scanner User Manual
15
RFID tag read failure
If the Scanner cannot read the RFID tag, this is indicated by a flashing
Red LED on the Scanner and a series of short duration beeps. The LED
then goes off until the trigger is released. The SmartSearcher software on
the Screener PC informs you that the tag read failed.
Do the following:
Try scanning the tag again, making sure that you hold the Scanner
close enough to the tag when pressing the trigger button on the
Scanner.
Try scanning the tag on the opposite side of the tray. If this works
then process the tray as normal, then inform your Security Team
Leader that one of the tags on the tray may be faulty and remove the
tray from service until its tags can be checked and/or replaced.
If repeated attempts to read the tags fail then inform your Security Team
Leader and follow local standard operating procedures for a failed tag
read. These might include carrying out a full hand search on the tray
without the aid of X-ray images, or transferring the tray contents into a
different tray and putting the new tray and its luggage through the X-ray
machine again. Remove the faulty tray from service until its tags can be
checked and/or replaced.
When the Scanner is not in use, hang it in its storage rack on the pole to
keep it out of the way so the cable doesn’t get caught or damaged.
Beep Beep Beep Beep

HF RFID Handheld Scanner User Manual
17
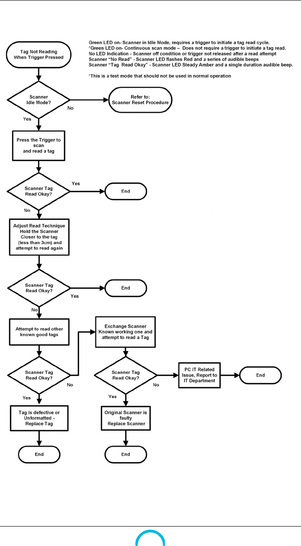
RFID tag read failure

HF RFID Handheld Scanner User Manual
18
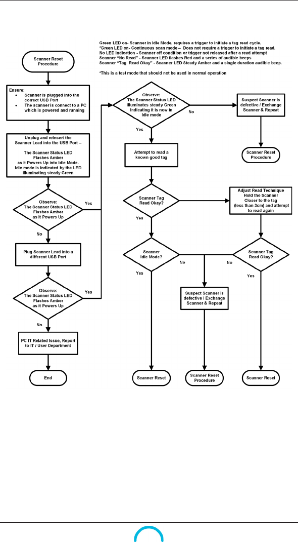
Scanner reset procedure

HF RFID Handheld Scanner User Manual
19
Scanner reads without pressing the trigger
button

HF RFID Handheld Scanner User Manual
20
HF RFID Handheld Scanner User ManualHF RFID Handheld ScannerUser Manual
Chapter 5 Specifications
Technical specifications
Frequency: 13.56 MHz
Tag Type: ISO15693
Read Range: 0-80mm
Supply Voltage: 5Vdc
Current: 30/65mA Rest / Read
Operating Systems: Microsoft Windows 7 & 10, 32 & 64 Bit
Interface: HID POS
Connection type: USB Type A
Operation: Single button press
Air read: Button Press / Button Release (No Data).
Feedback: Two Audio announcements – ‘Data’ or ‘No Data’
LED Indication: Start up, Power, Data and No Data
Compatible Host: Any MS Windows 7 or 10 PC with USB 2.0
(or above) connector.
Environmental information
IP rating: IP41
Weight: 250g
Cable length: 3m Spiral Nominal
Housing Material: ABS UL94 HB
Button Cover: Thermoplastic Elastomer
Handle (cover plate)
Scan head
(casing)

HF RFID Handheld Scanner User Manual
21
Operating Temperature: –20 to +60 °C (–4 to +140 °F)
Storage Temperature: –40 to +80 °C (–40 to +176 °F)
Dimensions: 180 × 86 × 45mm + Cable
Disposal
When the HF RFID Handheld Scanner reaches the end of
its working life it should be recycled or disposed of
responsibly, in accordance with local regulations for the
disposal of electronic equipment.
Purchasing Data
HF RFID Handheld Scanner Part Number: MHA 00025505
Pack Size / MOQ: 1 piece per pack
Country of manufacture: UK
HST Code 8471.90.00.00
Warranty and Servicing
This product is warranted against defects in materials and workmanship
for a period of 12 months from the time of purchase subject to proper use
including fair wear and tear.
There are no user-serviceable parts in the HF RFID Handheld Scanner. In
the event of malfunction the device must be returned to MacDonald
Humfrey (Automation) Ltd. for repair and servicing.
Cleaning
To clean the HF RFID Handheld Scanner, shut down the Searcher station
PC and then wipe the HF RFID Handheld Scanner with a damp cloth. Do
not use any liquids or abrasive cleaners.
Return information
Before returning the HF RFID Handheld Scanner to MacDonald
Humfrey (Automation) Ltd., please contact us for advice. Many perceived
problems can turn out to be a configuration or usage issue that can be
solved over the telephone. If you need to return the HF RFID Handheld

HF RFID Handheld Scanner User Manual
23
HF RFID Handheld Scanner User ManualHF RFID Handheld ScannerUser Manual
Chapter 6 Glossary
Hertz
The SI unit of frequency, equal to one cycle per second.
HF
High Frequency - (in radio) a frequency of 3–30 MHz.
IP rating
Ingress Protection rating, or International Protection rating. The IP
rating of a device is a two digit code. The first digit is a measure of
resistance to penetration by solid objects accessing hazardous parts; the
second digit is a measure of resistance to penetration by water. The IP
rating of 41 for the HF RFID Handheld Scanner indicates that it is
protected against penetration by solid objects over 1mm diameter, and
protected against vertically falling drops of water and condensation.
MHz
Megahertz. A unit of frequency equal to one million Hertz.
RF
Radio Frequency - a frequency or band of electromagnetic frequencies in
the range 104 to 1011 or 1012 Hz, suitable for use in telecommunications.
RFID
RFID (radio frequency identification) is a technology that incorporates
the use of electromagnetic or electrostatic coupling in the radio frequency
(RF) portion of the electromagnetic spectrum to uniquely identify an
object, animal, or person.
USB
Universal Serial Bus. A commonly used interface that enables
communication between electronic devices over a cable. It is often used to
connect a host controller such as a personal Computer (PC) to peripheral
devices such as digital cameras, mice, keyboards, printers, scanners,
smartphones, and of course the HF RFID Handheld Scanner.

HF RFID Handheld Scanner User Manual
24
HF RFID Handheld Scanner User ManualHF RFID Handheld ScannerUser Manual
Chapter 7 Return Material Authorization
(RMA) Service Request Form
If you need to return the product to MacDonald Humfrey (Automation)
Ltd.:
1. Obtain a Return Material Authorization number from MacDonald
Humfrey (Automation) Ltd.
2. Photocopy the RMA Service Request Form on the next few pages.
3. Fill in the RMA Service Request Form. Make sure you include the
following:
Your own address and contact details (telephone number,
email address).
A description of the situation in which you are using the
Scanner, for example SmartLane details and lane number, and
Searcher station details.
A description of the problem, with respect to both hardware
and software symptoms where applicable.
4. Return the form with the product to MacDonald Humfrey
(Automation) Ltd.

HF RFID Handheld Scanner User Manual
25
Notes






