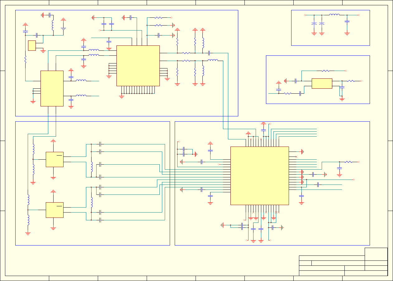
Protel Schematic BIRD D515TZ Mainboard Schematics
User Manual: Manual Bird - Schematics & Service Manuals PDF
Open the PDF directly: View PDF
.
Page Count: 9

A
B
C
D
D
C
B
A
Project:
Size: Title: Reversion:
Drawn by: Date: Sheet :
Checked by: Signed by:
A3
NSBRD
RF
RF.Sch AUDIO_KEYPAD
AUDIO_KEYPAD.Sch DSP_MT6226
DSP_MT6226.Sch PMU
PMU.Sch Memory
Memory.Sch
V01
LCD_CAM_INTER
LCD_CAM_INTER.Sch FM_BT
FM_BT.Sch
MTK_Module_07A
MT6226M
TOUCH_PANNEL
TOUCH_PANNEL.Sch
1 of 9

12345678
A
B
C
D
8
7654321
D
C
B
A
Project:
Size: Title: Reversion:
Drawn by: Date: Sheet :
Checked by: Signed by:
A3
NSBRD
V01
VCCTXVCO
1
CREG1
2
VBAT1
3
VCCRF
4
PCSRF
5
PCSRFB
6
DCSRFB
7
DCSRF
8
GSMRFB
9
GSMRF
10
AMPSRF
11
AMPSRFB
12
CREG2
13
ENREG
14
VBAT2
15
VCCRFBUF
16
GNDRFBUF
17
Reserved
18
GNDRFVCO
19
LFCAP
20
VCCRFVCO
21
GNDRFCP
22
NC
23
VCCRFCP
24
VCCSYN
25
GNDSYN
26
VCXOCXR
27
VCXOCAP
28
XTAL 29
VCCVCXO 30
REFOUT 31
GNDVCXO 32
VCXOFRQ 33
GNDMOD 34
VCCMOD 35
GNDD 36
VCCD 37
ENRFVCO 38
EN 39
CLK 40
SDATA 41
AUXOUT 42
QB 43
Q44
IB 45
I46
VCCIQ 47
VCCIF 48
VCCTXCP 49
NC 50
GNDTXCP 51
TXOGSM 52
GNDTXVCO 53
NC 54
GNDTXVCO 55
TXODPCS 56
GNDB 57
U301
MT6129N/AR-L
GND
5
GND
10
GND
11
GND
12
GND
13
GND
14
GND
15
GND
16
GND
17
GND
18
GND
19
GND
20
GND
21
GND
22
GND 23
GND 24
GND 25
GND 26
EGSM_IN 7
DPCS_IN 1
VRAMP 6
VBATT 4
TXEN 3
BS 2
DPCS_OUT
9
EGSM_OUT
8
GND
31
GND
30
GND
29
GND
28
GND
27
U303
RF3166_PA R309
180
R308
30
R307
180
L310
15nH(+/-5%)
L311
9.1nH
R304
180
R305
30
R306
180 L309
10nH
L312
1.5nH
C339
220pF/50v
R303
15K
R302
10K
C338
27pF
PA_EN
C335
6pF/50v
C336
0.5pF
C334
27pF
BANDSW_DCS
VBATBB
L307 0
DNP_C332
NC
L308
5.6nH(+/-0.3nH)
C333
0.5pF
C301
0.1uF/(10V X5R)
VCC_TRX
QB
Q
IB
I
SDATA
SCLK
LE
RFVCOEN
R313
10 AVDD
C303
2.2uF(0603 X5R 6.3V)
C302
1uF/(10V X5R)
VCCSYN
C304
1nF/(6.3V X5R)
26MHZ
C305
2.2uF(0603 X5R 6.3V)
XTAL_IN
VCCSYN
C306
100pF
C307
2.2uF(0603 X5R 6.3V)
C308
1.5nF
C30915pF
C3102.2uF(0603 X5R 6.3V)
VCCSYN
VBATR
C311
22pF
VCXOEN
C312
0.1uF/(10V X5R)
C314
2.2uF(0603 X5R 6.3V)
C313
0.1uF/(10V X5R) VBATR
C316 33pF
C315 2.2uF(0603 X5R 6.3V)
VCC_TRX
VCC
4
OSCOUT
3
VCONTROL 1
GND 2
U504
KT21P-DCV28A-26.000M-T
C340 10nF
R311 10
R312 100
C343
0.1uF/(10V X5R)
C344
220pF
R310
1K
C342
5.6pF
XTAL_IN
IN
1
GND 2
GND
5
OUT 4
OUT 3
Z300
B7844
IN
1
GND 2
GND
5
OUT 4
OUT 3
Z301
B7837
26M CRYSTAL
DNP_C325
3.3pF/50v
C324
22pF/50v
L302
12nH(+/-5%)
C321
22pF/50V
DNP_C322
3.3pF/50v
C320
1.8pF/50v
DNP_C319
3.3pF/50v
DNP_C317
3.3pF/50V
C318
1.8pF/50v
L301
2.7nH(+/-0.3nH)
DNP_L306
4.3nH(+/-0.3nH) DNP_L304
4.3nH(+/-0.3nH)
B301
BLM15BB750SN1D
B302
BLM15BB750SN1D
C326
22pF/50V
C327
22pF/50V
LB_TX
HB_TX
RF TRANSCEIVER
SAW FILTER
PA & SWITCH VBATBB B303
BLM15BB750SN1D
C345
220pF
VBATR
+CT301
100uF( Low ESR 10V)
BATTERY CONVERT
+CT302
22uF(0805 X5R 6.3V)
VAPC
VAFC
PMIC_VTCXO
Close to tranceiver
L303
2.2nH(+/-0.3nH)
L305
3.3nH
MTK_Module_07A
RF Schematic
D_TX 3
G_TX 4
VC_G_TX 8
VC_D_TX 2
G_RX
9
D_RX
1
ANT
6
GND
5
GND
10
GND
7
U302
LMSP2PAA-546TEMP
2 of 9
DNP_C329
NC
DNP_C331
NC
C330
0
DEV_R301
0
ANT 1
GND 2
TS300
ANT_TEST_PAD
1 2
A300
ANTENNA
L313
0

12345678
A
B
C
D
8
7654321
D
C
B
A
Project:
Size: Title: Reversion:
Drawn by: Date: Sheet :
Checked by: Signed by:
A3
NSBRD
V01
C211
0.1uF/(10V X5R)
MICN1
C210
0.1uF/(10V X5R)
MICP1
C207
33pF
C209
33pF
C208
100pF
R207
1.5K
R206
1K
C206 10uF(0805 X5R 6.3V)
E_GND
B203
BLM18HG601 HSMICP
R205
1K
ADC5_SENDKEY
HSPKR
B202
BLM18HG601
C205
33pF
B201
BLM18HG601
C203
33pF
HSPKL
R204
1K
EINT0_HEADSET
DNP_C204
100pF
R210
120
R209
120
MP3_OUTL
MP3_OUTR
HEADSET AND DIGITAL AUDIO
+
CT202
22uF(0805 X5R 6.3V)
+
CT201
22uF(0805 X5R 6.3V)
MICBIASP
TP206
TP205
TP207
BOTTOM IO
TVS210
ESD5Z12T1G
L201
100nH
C201
33pF
FM_ANT
R211
1.5K
VUSB
TP204
TP202
TP201
FM_ANT
HSMICP
HSPKR
HSPKL
UTXD1
URXD1
USB_DM
USB_DP
TVS202
PESD5V0S1BL
VCHG
PWRKEY
TP203
E_GND
D201
RB520G-30
R201 120K
ADC6_ACCESSORY
USB_DM_1
USB_DM_1
USB IN: ADC6=1V
CHARGER IN: ADC6 = 2.8V
GND-DVBH
1
DVBH/FM
2
HSMICP
3
HSMICN
4
HSGND
5
HSOR
6
HSOL
7
IDACC
8
TXD
9
RXD
10
IDOTG
11
DM
12
DP
13
VCCUSB
14
CHARGER
15
GND
16
GND
17
GND
18
GND
19
GND
20
JIO16PIN
MY-G
DNP_TVS201
PESD5V0S1BL
MTK_Module_07A
AUDIO_KEYPAD Schematic
B204
BLM18HG601
B205
BLM18HG601
C222
10pF
C219
33pF
C217
33pF
C220
0.1uF/(10V X5R)
C221
0.1uF/(10V X5R)
C218
100pF
MICN0
MICP0
MICPHONE CIRCUIT
OUT
1
GAIN
2
GND
3PWR 4
MK200
SPM0208HE5-SB
R212
47K
C223
22nF
C225
0.1uF/(10V X5R)
MICBIASP
C224
10pF
VBATBB
GND 1
CATHODE 2
ANODE 3
VSYNCO 4
D17 5
D16 6
D15 7
D14 8
D13 9
D12 10
D11 11
D10 12
D9 13
IF1 14
XRD 15
XWR 16
A0 17
XCS 18
XRES 19
VDD 20
VCI 21
GND 22
GND 23
GND 24
GND 25
JLKEY200
FH26-23S-0.3SHW
LED_KP
KCOL0
KCOL1
KCOL2
KCOL3
KROW0
KROW1
KROW2
KROW3
KROW4
KROW5
PWRKEY
FPC KEY CONNECTOR
VBATBB
TP208
1
2
3
4
5
6
12
11
10
9
8
7
GND 13
GND 14
GND 15
U201
NUF6401MN
SPK1P_MP3
SPK1N_MP3
VDD
EINT1_CLAMSHELL
R202 560K
VUSB
KEYPAD AND SIDEKEY
KCMR
S_UPS_DWN
SEND MENU
UP OK CLR
DOWN
LEFT
RIGHT
1 2 3
6
54
789
*0#
KCOL0 KCOL1 KCOL2 KCOL3
KROW0
KROW1
KROW2
KROW3
KROW4
KROW5
PWR ON/OFF
Single end to GND
3 of 9
DNP_R208
short
Place near 10uF
DNP_R213
short

12345678
A
B
C
D
8
7654321
D
C
B
A
Project:
Size: Title: Reversion:
Drawn by: Date: Sheet :
Checked by: Signed by:
A3
NSBRD
V01
I2C_SCL
I2C_SDA
26MHZ
IN1 1
IN2 2
OUT2
3
OUT1
4
X1
OSC32K
C101
22pF
C100
22pF
DNP_R100
0BBWAKEUP
R101 100K
HB_TX
LB_TX
PA_EN
BANDSW_DCS
RFVCOEN
LE
SDATA
SCLK
SIMRST
SIMCLK
SIMVCC
SIMDATA
LWRB
LPA0
LRDB
LRSTB
LPCE0_MAIN_LCD
/SYSRST
VCXOEN
A1
A2
/ELB
/EUB
/ERD
/EWR
/ECS0_FLASH
/ECS1_PSRAM
R102 100K
URXD1
UTXD1
NCEB
NREB
NWEB
NALE
NCLE
NRNB
NLD0
NLD1
NLD2
NLD3
NLD4
NLD5
NLD6
NLD7
KCOL6
KCOL3
KCOL2
KCOL1
KCOL0
KROW5
KROW4
KROW3
KROW2
KROW1
KROW0
EN_KB_BL
PWM1_MAINLCD_BL
EINT0_HEADSET
EINT2_CHARGER
USB_DM
USB_DP
/WATCHDOG
C102
0.1uF/(10V X5R)
VCORE
C108
0.1uF/(10V X5R)
VUSB
VRTC
B100
BLM18HD102SN1D
C109
0.1uF/(10V X5R)
AVDD
C106
0.1uF/(10V X5R)
VDD
C103
0.1uF/(10V X5R)
MP3_OUTL
MP3_OUTR
SPKN0
SPKP0
MICBIASP
VREFN
VREFP C107 47nF
MICP0
MICN0
MICN1
MICP1
ADC5_SENDKEY
ADC3_VCHG
ADC1_1+
ADC0_1-
Q
QB
IB
I
C105
1nF
CMDATA2
CMDATA3
CMDATA4
CMDATA5
CMDATA6
CMDATA7
CMDATA8
CMDATA9
CMVREF
CMHREF
CMPCLK
CMMCLK
CMRST
R103
24K(1%) AVDD
place TR100 near the U401(NTHD4P02FT1)
GPIO0/DICK/DSP_GPO3
U2
GPIO1/BSI_RFIN
M19
GPIO2/DID
L15
GPIO3/DIMS
L16
GPIO4/DSP_CLK/DSPLCK/EDICK
C17
GPIO5/AHB_CLK/DSPLD3/EDIWS
A19
GPIO6/ARM_CLK/DSPLD2/CMFLAS
B18
GPIO7/SLOW_CLK/DSPLD1/EDIDAT
B17
GPIO8/SCL/DSPLD0
A18
GPIO9/SDA/LSYNC
A17
SYSCLK
A2
XIN
C2
BBWAKEUP
C1
TESTMODE
D3
JTRST
E4
JTCK
E3
JTDI
E2
JTMS
E1
JTDO
F5
JRTCK
F4
BPI_BUS0[HIGH DRIVING]
F3
BPI_BUS1[HIGH_DRIVING]
F2
BPI_BUS2[HIGH_DRIVING]
G5
BPI_BUS3
G4
BPI_BUS4
G3
BPI_BUS5
G2
BPI_BUS6/GPIO10
G1
BPI_BUS7/GPIO11
H5
BPI_BUS8/GPIO12
H4
BPI_BUS9/GPIO13/BSI_CS1
H3
BSI_CS0
H1
BSI_DATA
J5
BSI_CLK
J4
SIMRST
L18
SIMCLK
L17
SIMVCC
K15
SIMSEL/GPIO32
K16
SIMDATA
K17
LWRB
L1
LPA0
L2
LRDB
L3
LRSTB
L4
LPCE0B
L5
LPCE1B/GPIO24/NCE1B/MCU_TID0
K2
SYSRST
U1
SRCLKENA/GPO0
T1
SRCLKENAN/GPO1
T3
SRCLKENAI/GPIO31
T2
EA25
W2
EA24
W3
EA23
U4
EA22
V4
EA21
W5
EA20
V5
EA19
U5
EA18
T5
EA17
W6
EA16
U6
EA15
T6
EA14
R6
EA13
V7
EA12
U7
EA11
T7
EA10
R7
EA9
W8
EA8
T8
EA7
R8
EA6
V9
EA5
U9
EA4
T9
EA3
W10
EA2
U10
EA1
T10
EA0
R10
EPDN/GPO2
T11
ELB
R14
EUB
T14
ERD
U14
EWR
W14
ECS0
R13
ECS1
T13
ECS2
U13
ECS3
V13
ECS4
R12
ECS5
T12
ECS6
U12
ECS7/GPIO40
W12
ECLK
V11
EADV
U11
DAISYNC/GPIO46/BFEPRBO
B19
DAIRST/GPIO47/DSPLD4
C18
DAIPCMIN/GPIO45/DSPLD5
C19
DAIPCMOUT/GPIO44/DSPLD6
D18
DAICLK/GPIO43/DSPLD7
D17
IBOOT(XAB)
E5
URXD1
K18
UTXD1
K19
UCTS1
J16
URTS1
J17
UTXD3/GPIO34/EINT5
H16
URXD3GPIO33/EINT7
H15
URXD2/GPIO35/UCTS3/EINT6
J18
UTXD2/GPIO36/URTS3/EINT4
J19
IRDA_RXD/GPIO37/UCTS2
H17
IRDA_TXD/GPIO38/URTS2
G15
IRDA_PDN/GPIO39
G16
NCEB/GPIO30/DSP_TID6/MCU_DCK
R4
NREB/GPIO29/DSP_TID5/MCU_DFS
P1
NWEB/GPIO28/DSP_TID4/MCU_DID
P2
NALE/GPIO27/DSP_TID3/MCU_TID3
P3
NCLE/GPIO26/DSP_TID2/MCU_TID2
P4
NRNB/GPIO25/DSP_TID1/MCU_TID1
P5
NLD0
N1
NLD1
N2
NLD2
N3
NLD3
N4
NLD4
N5
NLD5
M3
NLD6
M4
NLD7
M5
KCOL6
G17
KCOL5
G18
KCOL4
G19
KCOL3
F15
KCOL2
F16
KCOL1
F17
KCOL0
F18
KROW5
F19
KROW4
E16
KROW3
E17
KROW2
E18
KROW1
D16
KROW0
D19
ALERTER/GPIO23/DSP_GPO T4
PWM2/GPIO22/DSP_GPO R2
PWM1/GPIO21 R3
LSDA/GPIO18 J1
LSA0/GPIO17/TDTIRQ J2
LSCK/GPIO16/TBTXEN J3
LSCE0B/GPIO19 K4
LSCE1B/GPIO20/LPCE2B K3
ED15 V15
ED14 U15
ED13 T15
ED12 W16
ED11 T16
ED10 W17
ED9 V17
ED8 U17
ED7 W19
ED6 V18
ED5 U18
ED4 U19
ED3 T17
ED2 T19
ED1 R15
ED0 R16
MIRQ/GPIO41 R5
MFIQ/GPIO42 R17
EINT0 V1
EINT1 U3
EINT2 W1
EINT3 V2
MCCK M18
MCINS/GPIO14 M17
MCWP/GPIO15 M16
MCPWRON N19
MCDA3 N18
MCDA2 N17
MCDA1 N16
MCDA0 N15
MCCM0 P19
USB_DM
P17
USB_DP
P16
WATCHDOG
R18
XOUT
B1
VDD33_EMI
W4
VDD33_EMI
W7
VDD33_EMI
W9
VDD33_EMI
W11
VDD33_EMI
W13
VDD33_EMI W15
VDD33_EMI W18
VDD33_EMI T18
VSS33_EMI V6
VSS33_EMI U8
VSS33_EMI V10
VSS33_EMI V12
VSS33_EMI V14
VSS33_EMI U16
VSS33_EMI V19
VSS33_EMI R19
VDDK C16
VDDK D1
VDDK M1
VDDK H19
VDDK V8
VDDK V16
VSS33_IS A16
VSS33_IS E14
VSS33 E12
NC E7
PLL_OUT
D5
VDD33_USB P15
AVDD_RTC B2
AVSS_RFE C7
AVSS_GSMRFTX E8
AGND_RFE E9
AVSS_AFE E10
AGND_AFE A11
AVSS_BUF A13
AVSS_MBUF D14
AVSS_PLL C3
AVDD_AFE D11
AUX_REF C4
AVDD_RFE A7
AVDD_GSMRFTX D7
AVDD_BUF B13
AVDD_MBUF C15
AVDD_PLL B3
VSS33 B16
VSS33 H18
VSS33_USB/MC P18
VSS33_EMI V3
VSS33 M2
VSS33 H2
VSS33 D2
VDD33_MC M15
NC E6
VDDK E11
NC E13
VDD33_IS E15
VDD33 E19
VDD33 L19
VDD33 R1
VDD33 K1
VDD33 F1
AU_MOUTL B15
AU_MOUTR A15
AU_M_BYPL C14
AU_FMINL B14
AU_FMINR A14
AU_R_BIAS D13
AU_M_BYPR C13
AU_OUT0_N B12
AU_OUT0_P A12
AU_MICBIAS_P C12
AU_MICBIAS_N D12
AU_VREF_N C11
AU_VREF_P B11
AU_VIN0_P D10
AU_VIN0_N C10
AU_VIN1_N B10
AU_VIN1_P A10
AUXADIN6 A5
AUXADIN5 B5
AUXADIN4 C5
AUXADIN3 A6
AUXADIN2 B6
AUXADIN1 C6
AUXADIN0 D6
APC B7
BDLAQP D9
BDLAQN C9
BDLAIN A9
BDLAIP B9
BUPAQP D8
BUPAQN C8
BUPAIN A8
BUPAIP B8
AFC B4
AFC_BYP A4
CMDAT0/MCDA4 L12
CMDAT1/MCDA5 M12
CMDAT2 M11
CMDAT3 M10
CMDAT4 M9
CMDAT5 M8
CMDAT6 L8
CMDAT7 K8
CMDAT8 J8
CMDAT9 H8
CMVREF H12
CMHREF H11
CMPCLK H9
CMMCLK H10
CMPDN K12
CMRST J12
EWAIT R11
NC R9
NC J15
NC K5
NC A1
GPIO55/NLD16/MCDA6
G6
GPIO56/NLD17/MCDA7/DSPTID0
F6
NLD15
L11 NLD14
L10 NLD13
L9 NLD12
K11 NLD11
K9 NLD10
J11 NLD9
J10 NLD8
J9
NC A3
NC D4
NC D15
Audio
Power
Nand Flash/Parallel LCD
Image Sensor
U100
MT6226M
R104
47k
R106 47k
VDD
C117
33pF
C118
33pF
R107
51K(1%)
ADC4_TEMP
VAPC
A3
A4
A5
A6
A7
A8
A9
A10
A11
A12
A13
A14
A15
A16
A17
A18
A19
A20
A21
A22
A23
D0
D1
D2
D3
D4
D5
D6
D7
D8
D9
D10
D11
D12
D13
D14
D15
VAFC
SD_D2
SD_D3
SD_CMD
SD_CLK
SD_D0
SD_D1
VMEM_1.8V
RT100
10K NTC
MCINS
ADC6_ACCESSORY
FM_32K
C110
0.1uF C111
0.1uF
FM_INR
FM_INL
PCMOUT_BT
PCMCLK_BT
PCMSYNC_BT
PCMIN_BT
GPIO39_BT_RESET
UTXD3_BT
URXD3_BT
MTK_Module_07A
MT6226M Schematic
C112
39pF
CMDATA1
CMDATA0
EINT1_CLAMSHELL
A24
FM_SEN
FM_RST
LSCE0B
LSCK
LSDA
FM_SCL
FM_SDA
LSCE1B
TOUCH_BUSYOUT
LCD_ID
NLD8
EINT4_BT
EINT3_PENIRQ
C119
0.1uF
C120
0.1uF
VDD
EINT1_CLAMSHELL
NC 1
GND 2
VDD
4
OUT
5
NC 3
U102
BU52011HFV
LSDIN
EN_CMLIGHT
EN_CMFLASH
LPCE1_SUB_OLED
4 of 9
EINT6_LCD
TP_LSDA
TP_LSCK

12345678
A
B
C
D
8
7654321
D
C
B
A
AC
E1
USB
D1
GDRVAC
E2
GDRVUSB
D2
ISENSE
F2
VABT
F1
INT
B9
SEL1
H2
SEL2
G2
BAT_ON
B10
PWRIN1
J1
PWRIN1
J2
PWRIN1
J3
PWRIN2
D9
PWRIN2
D10
PWRIN3
A8
PWRIN3
B8
PWRIN3
C8
PWRIN4
A5
PWRIN4
B5
PWRIN4
C5
PWRIN4
D5
PWRKEY
K7
PWRBB
A9
SRCLKEN
G9
VMSEL
K4
VB_OUT
J4
ISENSE_OUT
H5
SEL1_EN
H3
RTC_SEL
C9
VD_SEL
E9
SPICS
F8
SPICK
G8
SPIDAT
J8
SIMVCC
H9
SIMCLK
K9
SIMRST
H10
SIMIO
J7
SCLK
K10
SRST
J9
SIO
H8
GND
D6
GND
D4
GND
C6
GND
C4
GND
C3
GND
E8
GND
D8
BAT_BACKUP
A10
GND
F7
GND
E7
GND D7
GND H7
GND G7
GND H6
GND G6
GND G5
GND H4
GND G4
GND F4
GND E4
GND G3
GND F3
GND E3
GND D3
GND
C7
VIBR F10
V_USB C1
VMC K3
VSW_A E10
VRTC G10
VSIM K8
VM G1
VTCXO H1
VA K1
VIO C10
VD J10
RESET F9
RESETCAP B7
BP/VREF K2
VO_R B2
VO_G B1
VO_B C2
LEDKP A1
CS_KP B3
C2+ A2
C1- A4
C1+ A3
FB_Bl A6
DC_OV B4
CS_BL B6
BLDRV A7
AUDN J6
AUDP J5
SPK- K6
SPK+ K5
U400
MT6318
A1
A2
S3
G4
D
5D
6K
7K
8
U401
NTHD4P02FT1
VCHG
C400
1uF/(0603 X7R 16V)
R400
100K(1%)
R403
24K(1%)
ADC3_VCHG
R412
0.2/(1% 0805 1/4W)
ADC0_1-
ADC1_1+
C421
0.1uF/(10V X5R)
TVS406
ESD5Z12T1G
C420
1uF
VBATBB
EINT2_CHARGER
TP402
TP403
TP401
TP410
C405
4.7uF(0603 X5R 6.3V) C409
0.1uF
VBATBB C408
2.2uF(0603 X5R 6.3V)
VCXOEN
D400
RB520G-30
KCOL6 PWRKEY
BBWAKEUP
VBATBB
LSCE0B
LSCK
LSDA
SIMDATA
SIMRST
SIMCLK
SIMVCC
SIO_SIM
SRST_SIM
SCLK_SIM
C431
0.1uF
C4181uF(0402 X5R 6.3V)
C4194.7uF(0603 X5R 6.3V)
C4304.7uF(0603 X5R 6.3V)
C4294.7uF(0603 X5R 6.3V)
C4221uF(0402 X5R 6.3V)
C4231uF(0402 X5R 6.3V)
C4254.7uF(0603 X5R 6.3V)
C4261uF(0402 X5R 6.3V)
C4271uF(0402 X5R 6.3V)
C414
XH414H-IC02E
R424
3.9K
C424
0.1uF/(10V X5R)
VDD
VCORE
AVDD
VMEM_1.8V
PMIC_VTCXO
VSIM
VRTC
VUSB
CAMERA_2.8V
BT_PWR_2.8V
/SYSRST
C416 22nF/(10V X5R)
C415 1uF/(040210V X5R)
L401
VLF4012AT_220MR51
D601
RB521S-30
R406 33
VBATBB
C4102.2uF(0603 X5R 6.3V)
R407
24(1%)
C412
1uF/25V
R408 5.1K(1%)
LED_P
LED_N
R409
20K(1%) R41010K(1%)
C413
1uF(X5R 10V)
PWM1_MAINLCD_BL
R405 0.47
Project:
Size: Title: Reversion:
Drawn by: Date: Sheet :
Checked by: Signed by:
A3
NSBRD
MTK_Module_07A
PMU Schematic V01
MP3_OUTL C432 0.1uF
C433 0.1uF
SPK1N_MP3
SPK1P_MP3
1
2
3
4
5
JBAT401
CBC-2715L-03-001
VIB
B402
BLM18HG601
R425
1M
R426
51K
C4171uF(0402 X5R 6.3V)
1.0V Protect
0.4V
S1
1
G1
2
D2
3S2 4
G2 5
D1 6
U402
FDG6303N
EN_KB_BL
LED_KP
TP408
5 of 9
TP411

12345678
A
B
C
D
8
7654321
D
C
B
A
Project:
Size: Title: Reversion:
Drawn by: Date: Sheet :
Checked by: Signed by:
NSBRD
TOSHIBA COMBINE FLASH
C507
1uF
T-FLASH VDD
SD_D2
SD_D3
SD_CMD
SD_CLK
SD_D0
SD_D1
C506
0.1uF
SRST_SIM
SCLK_SIM
VSIM
SIO_SIM
C505
0.1uF/(10V X5R)
SIM
CLOCK
13
RESET
11
VCC
9
IO 14
NC 12
GND 10
J502A
NDTF-6S8M
R501
47K
R503 100
C508
2.2pF
MCINS
DNP_R502 100K
1
3
4
5
2
ESD506
NZQA5V6AXV5
V01
MTK_Module_07A
Memory Schematic
64+256+512
DQ0
L10
DQ1
L12
DQ2
K9
DQ3
K11
DQ4
H8
DQ5
G11
DQ6
G9
DQ7
F11
DQ8
L11
DQ9
K8
DQ10
K10
DQ11
J8
DQ12
G12
DQ13
G10
DQ14
G8
DQ15
F10
I/O1/RFU22
N2
I/O2
N3
I/O3
N4
I/O4
N5
I/O5/RFU25
N8
I/O6
N9
I/O7
N10
I/O8
N11
A0 N7
A1 M5
A2 M4
A3 M3
A4 M2
A5 M1
A6 L5
A7 L4
A8 H4
A9 H5
A10 G1
A11 G2
A12 G3
A13 G4
A14 G5
A15 F2
A16 F8
A17 L3
A18 L2
A19 H3
A20 H2
A21 F3
A22 F4
A23 F5
WPN E2
WEN E3
ALE E4
CLE E5
VSS E6
VCCN E7
CEN E9
REN E10
RY/BYN E11
VSS F1
VSS F12
WEPS H1
CE2PS J3
RESET J4
WEF J5
VCCpS J9
VCCF J10
CLK H9
WAIT K1
ACC K2
UB K3
LB K4
WPF K5
VSS K12
RDY L1
OE L9
CEF M10
CE1pS M12
VSS N1
ADV N6
VSS N12
VSS P7
NC
A1
NC
A2
NC
A3
OO
A4
NC
A10
NC
A11
NC
A12
NC
B1
NC
B2
NC
B3
NC
B4
NC
B5
NC
B6
NC
B7
NC
B8
NC
B9
NC
B10
NC
B11
NC
B12
NC
C1
NC
C2
NC
C3
NC
C4
NC
C5
NC
C6
NC
C7
NC
C8
NC
C9
NC
C10
NC
C11
NC
C12
NC
D1
NC
D2
NC
D3
NC
D4
NC
D5
NC
D6
NC
D7
NC
D8
NC
D9
NC
D10
NC
D11
NC
D12
NC
E1
NC
E8
NC
E12
NC
F6
NC
F7
NC
F9
NC
H10
NC
H11
NC
H12
NC
J1
NC
J2
NC
J11
NC
J12
NC
L8
NC
M8
NC
M9
NC
M11
NC
P1
NC
P2
NC
P3
NC
P4
NC
P5
NC
P6
NC
P8
NC
P9
NC
P10
NC
P11
NC
P12
NC
R1
NC
R2
NC
R3
NC
R4
NC
R5
NC
R6
NC R7
NC R8
NC R9
NC R10
NC R11
NC R12
NC T1
NC T2
NC T3
NC T4
NC T5
NC T6
NC T7
NC T8
NC T9
NC T10
NC T11
NC T12
NC U1
NC U2
NC U3
NC U4
NC U5
NC U6
NC U7
NC U8
NC U9
NC U10
NC U11
NC U12
NC V1
NC V2
NC V3
NC V10
NC V11
NC V12
U500
TY0068A002APGG
D0
D1
D2
D3
D4
D5
D6
D7
D8
D9
D10
D11
D12
D13
D14
D15
NLD0
NLD1
NLD2
NLD3
NLD4
NLD5
NLD6
NLD7
A1
A2
A3
A4
A5
A6
A7
A8
A9
A10
A11
A12
A13
A14
A15
A16
A17
A18
A19
A20
A21
A22
A23
A24
VDD
C501
0.1uF
C502
0.1uF
C503
0.1uF
C504
0.1uF
VMEM_1.8V
VDD
VMEM_1.8V
NRNB
/WATCHDOG
NREB
NALE
NCLE
NWEB
NCEB
/ELB
/EUB
/ECS1_PSRAM
/ERD
/EWR
/ECS0_FLASH
/WATCHDOG
/EWR
VMEM_1.8V
VMEM_1.8V
6 of 9
DAT2
1
CD/DAT3
2
CMD
3
VDD
4
CLK
5
VSS
6
DAT0
7
DAT1
8
GND 18
GND 21
GND 19
GND 20
GND 17
SW1 15
SW2 16
GND 28
GND 29
J502B
NDTF-6S8M

12345678
A
B
C
D
8
7654321
D
C
B
A
Project:
Size: Title: Reversion:
Drawn by: Date: Sheet :
Checked by: Signed by:
A3
NSBRD
V01
MTK_Module_07A
LCD_CAM_CONNECTOR
TP601
TP603
TP604
CAMERA_2.8V
SPK1N
SPK1P
TP605
TP606
LED_N
LED_P
R622 12
R621 12
SPK1N
SPK1P
SPKN0
SPKP0
R623
0R624
0
SPK1N_MP3
SPK1P_MP3
1
2
3
4
5
6
12
11
10
9
8
7
GND
13 GND
14 GND
15
U604
NUF6401MN
1
2
3
4
5
6
12
11
10
9
8
7
GND
13
GND
14
GND
15
U603
NUF6401MN
1
2
3
4
5
6
12
11
10
9
8
7
GND
13
GND
14
GND
15
U605
NUF6401MN
CMPCLK
CMMCLK
CMVREF
SPK1P
LPCE0_MAIN_LCD
LED_N
CAMERA_2.8V
SPK1N
I2C_SDA
I2C_SCL
LED_P
NLD6
NLD4
NLD2
NLD0
VBATBB
PWRKEY
NLD1
NLD3
NLD5
NLD7
CMRST
CMHREF
LED_KP
NLD8
GND
60
EN_CMLIGHT
57 EN_PWR_CMR
58
EN_CMFLASH
50
EN_MAINLCD_BL
49
I2C_SCL
48
LWRB
56
CMDATA7
47
CMHREF
46
CMDATA0
45
CMRST
44
CMVREF
43
KROW0
42
KROW1
41
GND
31
KCOL3
38
LED_KP 4
KCOL2
37
VBATBB 2
VDD 3
GND 5
PWRKEY
40 CMDATA8 21
CMPCLK 22
CMMCLK 23
CMDATA9 20
CMDATA6 19
GND 24
KCOL0
35 KCOL1
36
NLD4 18
I2C_SDA
51
GND
34
SPK1N
33
SPK1P
32
NLD2 13
NLD1 12
NLD0 11
CMDATA5 10
CMDATA4 9
CMDATA3 8
CMDATA1 6
VBATBB 1
LRSTB
53
LPCE0_MAIN_LCD
52
CMDATA2 7
LPA0
55
LRDB
54
64
63
NLD7 17
NLD6 16
NLD3 15
NLD5 14
PWM1_MAINLCD_BL
39
62
61
GND
59
GND 25
GND 26
GND 27
GND 28
GND 29
GND 30
JCON600
AXK760145
LWRB
LRSTB
LRDB
CMDATA1
CMDATA5
CMDATA3
CMDATA6
CMDATA9
CMDATA0
CMDATA8
CMDATA4
CMDATA2
CMDATA7
KCOL2
KCOL1
KCOL0
LPA0
C604
33pF
C602
33pF
C603
39pF
VDD
KROW0
KROW1
KROW2
LCD_ID
X2
Y2
X1
Y1
EN_CMFLASH
EN_CMLIGHT
VIB
C601
1uF
C607
22pF
C609
22pF
Near to connector
VBATBBVDD
LPCE1_SUB_OLED
X2
Y2
X1
Y1
DNP_TVS203
PESD5V0S1BL
DNP_TVS204
DNP_TVS205
DNP_TVS206
7 of 9
EINT6_LCD

12345678
A
B
C
D
8
7654321
D
C
B
A
Project:
Size:
Title: Reversion:
Drawn by: Date: Sheet :
Checked by: Signed by:
NSBRD
MTK_Module_07A
BT_FM Schematic
R710 0
L703 2.4nH
DNP_L704
2.4nH C707
1.2pF
1 2
A700
ALA321Cx
PCMOUT_BT
PCMCLK_BT
PCMSYNC_BT
PCMIN_BT
C709
100pF
GPIO39_BT_RESET
UTXD3_BT
URXD3_BT
Size: A3 V01
BLUE TOOTH
GPIO_4 7
GPIO_1 25
GPIO_0 1
/RESETB 8
UART_RTS 14
UART_RX 17
UART_CTS 26
UART_TX 2
PCM_SYNC 20
PCM_CLK 16
PCM_IN 13
PCM_OUT 9
GPIO_7 15
GPIO_6 10
GPIO_5 6
GPIO_2 3
GPIO_3 4
VDD_REG 18
VDD_UART 11
VDD_1.8V 21
ANT
22
GND
5
GND
12
GND
19
GND
23
GND
24
U702
DFBM_CS224
BT_PWR_2.8V
C713
2.2uF(0603 X5R 6.3V)
EINT4_BT
C706
100nF C701
15pF(5%)
FM_ANT
FM_RST
R703 10K
R704 10K FM_SCL
FM_SDA
R702 180K
C703
10nF
FM_SEN
FM_32K
FM_INL
FM_INR
C704
22nF C705
0.1uF
VCC_FM
L701
0
AVDD VCC_FM
B701
0
VCC_FM
L702 100nH(5%)
FM_GND
DNP_C702
5.6pF
NC
1
FMIP
2
RFGND
3
GND
4
RST
5
SEN
6
SCLK
7
SDIO
8
RCLK
9
VIO
10
VD 11
GND 12
ROUT 13
LOUT 14
GND 15
VA 16
GPIO3 17
GPIO2 18
GPIO1 19
NC 20
GND 21
U701
SI4702
TP702
VCC_FM
8 of 9

12345678
A
B
C
D
8
7654321
D
C
B
A
Project:
Size:
Title: Reversion:
Drawn by: Date: Sheet :
Checked by: Signed by:
NSBRD
MTK_Module_07A
TOUCH PANNELSchematic
Size: A3 V01
EINT3_PENIRQ
TOUCH_BUSYOUT
TP_LSCK
TP_LSDA
LSCE1B
BUSy
1
DIN
2
CS
3
DCLK
4
VDD
5
X+
6
Y+
7
X-
8
Y- 9
GND 10
VBAT 11
AUX 12
VREF 13
VDD 14
PENIRQ 15
DOUT 16
GND 17
U900
MT6301
LSDIN
X2
X1
Y1
Y2
C903
0.1uF
VDD
C902
0.1uF
R900
0
VDD
9 of 9