96523_1_13_CSFB_SKY77754_05161406 HUAWEI G620 Schematic
User Manual: Manual Huawei - Schematics & Service Manuals PDF
Open the PDF directly: View PDF
.
Page Count: 33

<TITLE>
Last Saved Date:
COMPANY:
Hardware DEPT.
DEPARTMENT:
TITLE:
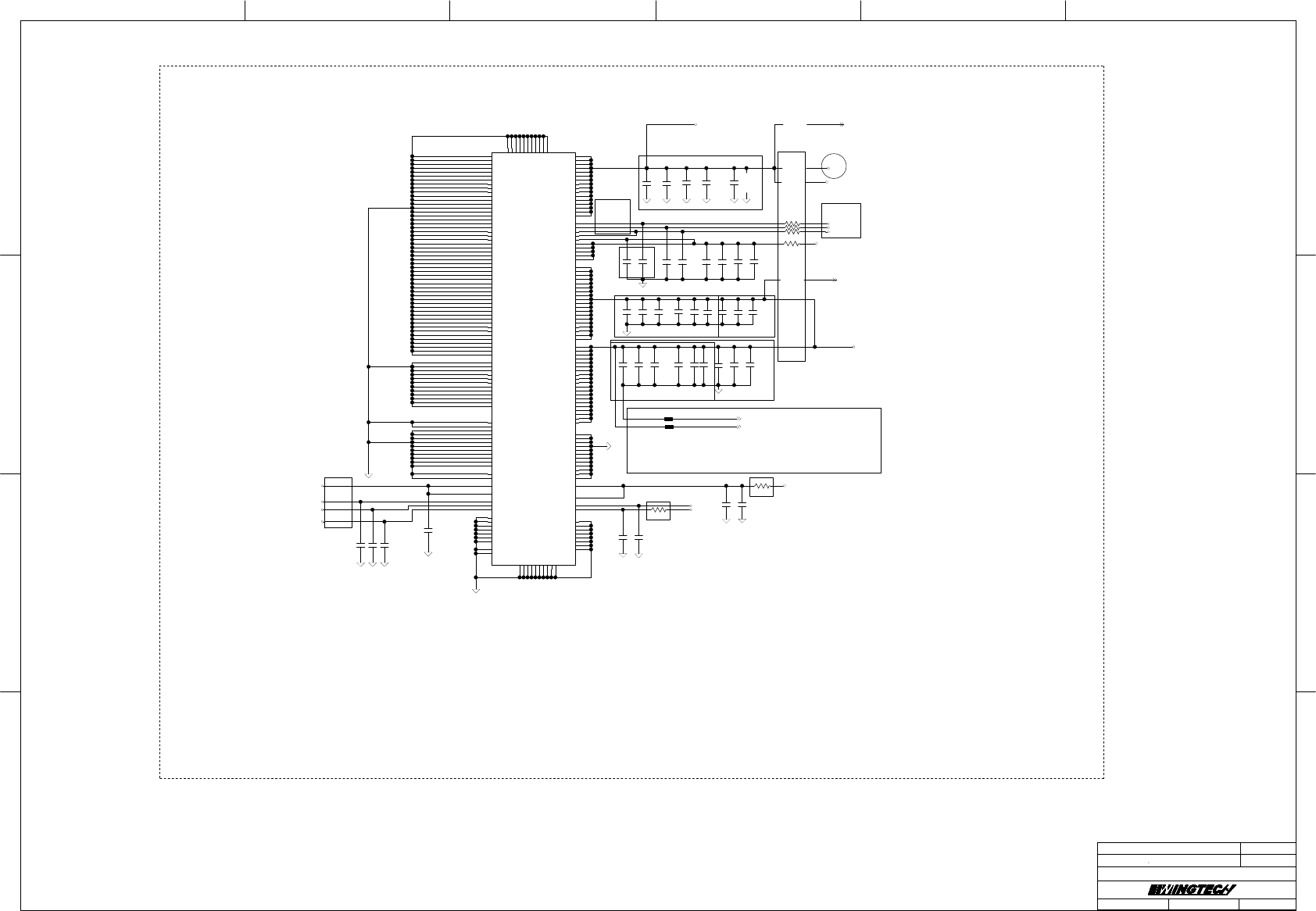
DOCUMENT NO.: 01_MT6582_POWER
33
1OF
SHEET:
<DESIGNER>
REV:
A1
<REV>
DESIGNER:
SIZED:
2014-7-30
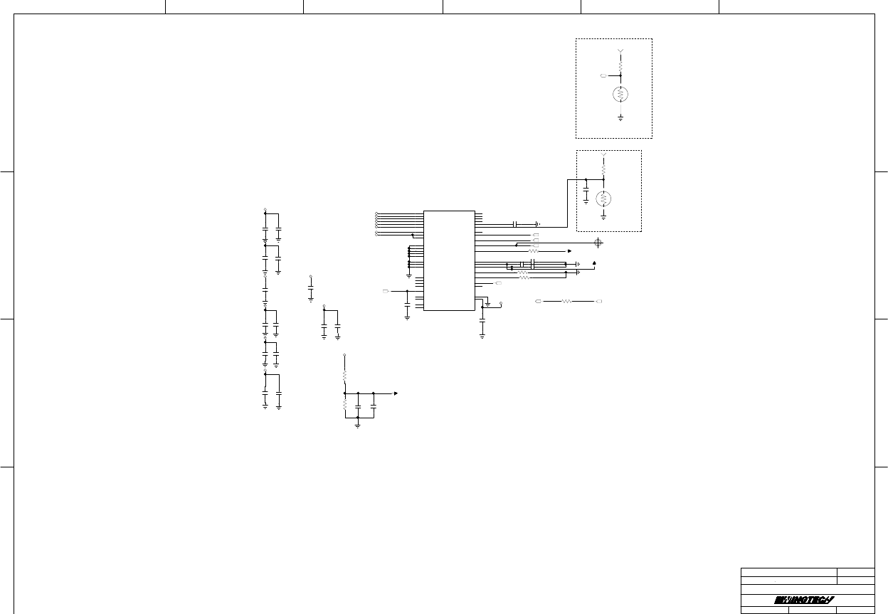
1.2V IO for DDR2
check MSDC1/2
IO power C115 close to pin E1 (150mil)
C125 close to pin G26 (150mil)
check MSDC1/2
IO power
VCCK_VPROC
VCCK
Bottom cap/1st cap group
1st cap groupBottom cap
1st cap groupBottom cap
To MT6323 VPROC_FB pin
(1)VPROC_BB, GND pin of 1st cap group should be laid differential
pair with ground shielding remote sense to PMIC
To MT6323 GND_VPROC_FB pin
(2)R107 & R103 must be close to 1st cap group.
If you want to remove them,
please make sure the VPROC_FB/GND_VPROC_FB must connect from 1st cap. group of VPROC
For low-power testing proposal.
It can be cancel for cost-down proposal
For low-power testing proposal.
It can be cancel for cost-down proposal
For low-power testing proposal.
It can be cancel for cost-down proposal
For low-power testing proposal.
It can be cancel for cost-down proposal
MT6582 R119=NF, R101=0, R102=NF, R120=NF, R110=0
MT6592 R119=0, R101=NF, R102=0, R120=0, R110=NF
MT6582 C135, C137, 可以NF
MT6592 C135=22uF, C137=22uF
A19 DVSS
A26 DVSS
B4 DVSS
B10 DVSS
E7
DVDD12_EMI F7
DVDD12_EMI F8
DVDD12_EMI G8
DVDD12_EMI
U20 DVSS
U7 DVSS
V7 DVSS
U21 DVSS
B12 DVSS
B14 DVSS
B17 DVSS
B22 DVSS
B24 DVSS
C4 DVSS
C8 DVSS
C11 DVSS
C12 DVSS
C16 DVSS
C17 DVSS
C18 DVSS
C20 DVSS
C21 DVSS
C22 DVSS
C23 DVSS
C25 DVSS
D4 DVSS
D5 DVSS
D7 DVSS
D9 DVSS
D11 DVSS
D13 DVSS
D15 DVSS
D17 DVSS
D21 DVSS
D24 DVSS
E5 DVSS
E8 DVSS
E10 DVSS
E18 DVSS
E21 DVSS
F6 DVSS E1
DVDD28_MSDC1 V1
DVDD28_MSDC2 AD26
DVDD28_BPI U25
DVDD28_MD
Y26
DVDD18_IO1 D1
DVDD18_IO2 W1
DVDD18_IO3 AG13
DVDD18_IO4
W7 DVSS
Y7 AVSS18_WBG
AB6 AVSS18_WBG
AB8 AVSS18_WBG
AC3 AVSS18_WBG
L11
VCCK L12
VCCK L13
VCCK L14
VCCK L15
VCCK L16
VCCK L17
VCCK M10
VCCK M18
VCCK N10
VCCK N18
VCCK
AE21 AVDD18_MD
V20 DVSS
V21 DVSS
AE19 AVDD18_AP
AE22 AVDD28_DAC
AE18 DVDD18_PLLGP
A3 AVDD18_MEMPLL
A2 AVSS18_MEMPLL
L2
DVDD18_MIPITX
G1
DVDD18_MIPIIO
T24
AVDD33_USB P26
AVDD18_USB
R24 AVSS33_USB
G9
DVDD12_EMI G11
DVDD12_EMI G13
DVDD12_EMI G15
DVDD12_EMI G16
DVDD12_EMI G18
DVDD12_EMI H8
DVDD12_EMI
F18 DVSS
H4
DVSS18_MIPIIO
L4
DVSS18_MIPITX
H11
DVDD12_EMI H13
DVDD12_EMI
G6 DVSS
G7 DVSS
G14 DVSS
G17 DVSS
G20 DVSS
H10 DVSS
L10 DVSS
L18
DVSS
M12
DVSS
M13
DVSS
M14
DVSS
M15
DVSS
M20 DVSS
N11 DVSS
N21
DVSS P10
DVSS P11
DVSS P12
DVSS P13
DVSS P16
DVSS P17
DVSS
P9
VCCK
P18
VCCK R9
VCCK
L26
DVDD18_IO0
P21 DVSS
R10
VCCK
W20 DVSS
H15
DVDD12_EMI
H16
DVDD12_EMI
H18
DVDD12_EMI
G26
DVDD18_MSDC0
R18
VCCK
R2 DVSS
R11 DVSS
T11 DVSS
AC5 AVSS18_WBG
AC7 AVSS18_WBG
AD4 AVSS18_WBG
AE3 AVSS18_WBG
W21 DVSS
Y20 AVSS18_MD
Y21 AVSS18_MD
AA21 AVSS18_MD
AB21 AVSS18_MD
U17 DVSS
U18 DVSS
AE5 AVSS18_WBG
T13
DVSS T16
DVSS T17
DVSS T18
DVSS T21
DVSS M11
DVSS U11
DVSS U12
DVSS V11
DVSS V12
DVSS V13
DVSS
M16 DVSS
K21 DVSS
M17 DVSS
H12 DVSS
J21 DVSS
H20 DVSS
H17 DVSS
H14 DVSS
N12
VCCK_VPROC N13
VCCK_VPROC N14
VCCK_VPROC N15
VCCK_VPROC N16
VCCK_VPROC N17
VCCK_VPROC P14
VCCK_VPROC R15
VCCK_VPROC P15
VCCK_VPROC R14
VCCK_VPROC R13
VCCK_VPROC R12
VCCK_VPROC R16
VCCK_VPROC R17
VCCK_VPROC T14
VCCK_VPROC T15
VCCK_VPROC
T10
VCCK U10
VCCK V10
VCCK
U15
VCCK_VPROC U16
VCCK_VPROC V15
VCCK_VPROC V16
VCCK_VPROC
AC21 AVSS18_MD
AD22 AVSS18_MD
AG26 AVSS18_MD
V17 DVSS
V18 DVSS
AA18 AVSS18_AP
AB19 AVSS18_AP
AF3 AVSS18_WBG
AG1 AVSS18_WBG
H5
DVSS18_MIPIIO J5
DVSS18_MIPIIO J7
DVSS18_MIPIIO
M7
DVSS18_MIPITX M8
DVSS18_MIPITX N3
DVSS18_MIPITX
T12 DVSS
V14 DVSS
U201-B
MT6592
C108
100nF
C109
100nF
C110
100nF
C112
100nF C120
100nF
C119
1uF
C111
100nF
C113
100nF
C156
100nF
C157
100nF
C158
100nF
C148
1.0uF
C155
1.0uF
C132
22uF
C133
22uF
C134
22uF
C104
100nF
C124
100nF
C131
100nF
C140
1.0uF
C152
1.0uF
C129
10uF
C136
10uF
C125
100nF
C115
1.0uF
C116
100nF
C117
100nF
C123
100nF
C122
100nF
C127
100nF
C128
100nF
C142
100nF
C143
100nF
C144
100nF
C151
100nF
HT107
HT103
C130
10uF
C137
22uF
C153
1.0uF
C154
1.0uF
R106 0
R105 0
R101 0
R102 0
R104 0
R103 0
VTCXO_PMU
VIO18_PMU
VIO18_PMU
VIO18_PMU
VUSB_PMU
VIO18_PMU
VIO18_PMU
VIO18_PMU
VIO18_PMU
VMC_PMU
VIO18_PMU
DVDD12_EMI
[3,4]VPROC_FB
[3]GND_VPROC_FB
VM_PMU
VM12_SW_PMU
[4]BUCK1_FB
VPROC_PMU
[4]VCORE_SW_FB

2014-7-30
SIZED:
DESIGNER:
<REV>
A1
REV:
<DESIGNER> SHEET: OF
233
02_MT6582_BASEBAND
DOCUMENT NO.:
TITLE:
DEPARTMENT: Hardware DEPT.
COMPANY:
Last Saved Date:
<TITLE>
54.9欧姆,1%,0402
Plasse reservr R336/NTC301 & R339/NTC302
for thermal protection option
10K 10K
90 Ohm
differential
Close to MT6582
MT6605 OSC_EN (SRCLKENAI) need to default low
for MT6605 TESTMODE boot-strap
C208 are for ESD ehnhace proposal.
It can be cancel for cost-down proposal
C213 Close to MT6582
AF19 should connect to C213.2 first,
than connect to GND by via
For earpohne & MSDC hotplug EINT,
plase choose EINT[0:15]
with HW de-bounce function.
Notice :
Please choose EINT[0:15] with
HW debouce for
mechanism plug in/out related application.
Ex: earphone, MSDC, SIM hot-plug
区分硬件配置
注意ADC的最大输入电压为1.5V
<Parallel Cam./MIPI CSI Mux Table>
MIPI CSI IF Port Parallel Camera IF Port
RDP2 CMDAT9
RDN2 CMDAT8
RDP3 CMDAT5
RDN3 CMDAT4
RCP_A CMDAT7
RCN_A CMDAT6
RDP0_A CMVSYNC
RDN0_A CMHSYNC
RDP1_A CMDAT3
RDN1_A CMDAT2
CMMCLK CMMCLK
CMPCLK CMPCLK
CMDAT1 CMDAT1
CMDAT0 CMDAT0
Close to MT6582
DVDD18_IO4
DVDD28_BPI AD25
BPI_BUS2 AC24
BPI_BUS3 AC23
BPI_BUS4 AE25
BPI_BUS5 AD24
BPI_BUS6 AF16
BPI_BUS7
AB24
BPI_BUS0 AB23
BPI_BUS1
AF22 UL_I_P
AF21 UL_I_N
AG20 UL_Q_P
AF20 UL_Q_N
AA17
BPI_BUS8 AD16
BPI_BUS9 AC16
BPI_BUS10 AF15
BPI_BUS11 AC17
BPI_BUS12 AB17
BPI_BUS13 AC15
BPI_BUS14 Y15
BPI_BUS15
AG25 DL_I_P
AG24 DL_I_N
AG22 DL_Q_P
AG23 DL_Q_N
AG14
VM0 AF14
VM1
AD14
BSI_EN Y14
BSI_CLK AB14
BSI_DATA0 AA14
BSI_DATA1 AC14
BSI_DATA2
AF25 VBIAS
AE24 APC
AE14 TXBPI
U201-A
MT6592
C26 RDQ31
C24 RDQ30
A25 RDQ29
B25 RDQ28
B26 RDQ27
B23 RDQ26
A23 RDQ25
D25 RDQ24
A11 RDQ23
A14 RDQ22
A13 RDQ21
D12 RDQ20
A10 RDQ19
B13 RDQ18
C10 RDQ17
B11 RDQ16
D22 RDQ15
B20 RDQ14
D20 RDQ13
A22 RDQ12
C19 RDQ11
B19 RDQ10
A20 RDQ9
B21 RDQ8
B16 RDQ7
A17 RDQ6
B18 RDQ5
A16 RDQ4
B15 RDQ3
C15 RDQ2
D14 RDQ1
C14 RDQ0
A1 TP_MEMPLL
B7
RCS0_B B6
RCS1_B
B5
RCKE
D16
RDQM0 D18
RDQM1 D10
RDQM2 D23
RDQM3
F15
RDQS0 F17
RDQS1 F12
RDQS2 E20
RDQS3
E15
RDQS0_B E17
RDQS1_B E12
RDQS2_B F20
RDQS3_B
F9
RCLK0_B E9
RCLK0
B8
RA0 B9
RA1 D8
RA2 A8
RA3 A7
RA4 C7
RA5 A5
RA6 D6
RA7 C6
RA8 A4
RA9
B3
REXTDN
F16 VREF
U201-D
MT6592
12
C205
100nF
12
C206
100nF
12
C207
1.0uF
T250
1
2
R217 2.2K
1
2
R218 2.2K
1
2
R210 1K
1
2
R212 1K
1
2
R219 2.2K
1
2
R220 2.2K
12
R209 8.2K
12
R211 8.2K
1
2
R221
54.9
R222
39K
NTC201
10k
DVDD28_MDDVDD18_IO3
DVDD18_IO3
DVDD28_MD
DVDD28_MSDC2 DVDD28_MSDC1 DVDD18_MSDC0
R5 FSOURCE_P
M25
SYSRSTB
AF11 TESTMODE
L25 RTC32K_CK
N26 WATCHDOG
AF19 AVSS_REFN
AG19 REFP
AF26 CLK26M
T23
UTXD3 R23
URXD3
AA3
SCL0
AC8
SPI_CS AC9
SPI_MO AB9
SPI_MI AD7
SPI_CK
M24
SRCLKENAI N25
SRCLKENA
J23
PWRAP_SPI0_CSN H23
PWRAP_SPI0_CK J24
PWRAP_SPI0_MI H22
PWRAP_SPI0_MO H24
PWRAP_INT
K26
AUD_CLK_MOSI K25
AUD_DAT_MISO J25
AUD_DAT_MOSI
L21
SIM1_SCLK K23
SIM1_SIO L23
SIM1_SRST L20
SIM2_SCLK L24
SIM2_SIO K24
SIM2_SRST
W22
EINT0 V22
EINT1 AA24
EINT2 V24
EINT3 W25
EINT4 Y25
EINT5 AA23
EINT6 AA26
EINT7 AA25
EINT8 Y23
EINT9 Y22
EINT10
AF18 AUX_XP
AG17 AUX_XM
AF17 AUX_YP
AG16 AUX_YM
AC19 AUX_IN0
AD19 AUX_IN1
AF12 JTCK
AE12 JTDO
AG11 JTDI
AF13 JTMS
P25 USB_VRT
R26 USB_DP
R25 USB_DM
N23 CHD_DP
N24 CHD_DM
V5 I2S_BCK
U5 I2S_LRCK
W5 I2S_DATA_IN
AC10
EINT20
T2 MSDC2_DAT3
T1 MSDC2_DAT2
T5 MSDC2_DAT1
T6 MSDC2_DAT0
R7 MSDC2_CLK
T3 MSDC2_CMD
D3 MSDC1_DAT3
C2 MSDC1_DAT2
D2 MSDC1_DAT1
E4 MSDC1_DAT0
C3 MSDC1_CLK
E3 MSDC1_CMD
F22 MSDC0_DAT7
E23 MSDC0_DAT6
F24 MSDC0_DAT5
G24 MSDC0_DAT4
E26 MSDC0_DAT3
E25 MSDC0_DAT2
G23 MSDC0_DAT1
G22 MSDC0_DAT0
D26 MSDC0_CLK
E24 MSDC0_CMD
G25 MSDC0_RSTB
Y2
UTXD0 W2
URXD0
U2
UTXD1 V2
URXD1
P23
UTXD2 P22
URXD2
AB3
SDA0 AD8
SCL1 AE7
SDA1
AA2
SDA2
AA1
SCL2
V23
PCM_CLK V26
PCM_RX V25
PCM_SYNC U24
PCM_TX
AF10
EINT11
AG10
GPIO12 AF9
GPIO13
AF8
EINT14 AG8
EINT15 AE10
EINT16 AC11
EINT17 AD10
EINT18 AE9
EINT19
AB13
KPCOL0 AC13
KPROW0
AD13
KPCOL1 AE13
KPROW1
Y13
KPCOL2 AA13
KPROW2
R4 DVDD18_EFUSE
U201-C
MT6592
T201
T202
T204
T203
C208
NF
T212
T211
T210
T209
R224 0
R223 0
1
2
R201
5.1K
C213
1uF
HT201
C202100PF
C203
100PF
C204 100PF
C210 100PF
T205
T206
B2
CMMCLK B1
CMPCLK
N1 VRT
M4 TCN
M3 TCP
M2 TDN0
N2 TDN1
R1 TDN2
M1 TDP0
P2 TDP1
P1 TDP2
K6 RCP
K5 RCN
L3 RDP0
K3 RDN0
K1 RDP1
K2 RDN1
J1 RDP2_
J2 RDN2_
G2 RDP3_
H2 RDN3_
F5 RCP_A_
G5 RCN_A_
G4 RDP0_A
G3 RDN0_A
J3 RDP1_A
H3 RDN1_A
M5 TDN3
N5 TDP3
E2
CMDAT0 F2
CMDAT1
U3
LCM_RST Y3
DSI_TE AD9
DISP_PWM
U201-E
MT6592
1
2
R203
1.5K
DVDD12_EMI
VIO18_PMU
VIO18_PMU
VIO18_PMU
[2,6] EVREF
[2,12] SCL0
[2,12] SDA0
[2,4,13] SCL1
[2,4,13] SDA1
[2,18] SDA2
[2,18] SCL2
VM0
VM1
[2,6] EVREF
[6]EDQS3_B
[6]EDQS0_B
[6]EDQS1_B
[6]EDQS2_B
[6]EDCLK
[6]EDCLK_B
[6]
ECS1_B
[6]ECS0_B
[6]ECKE
[6]EDQM3
[6]EDQM2
[6]EDQM1
[6]
EDQM0
[6]EDQS0
[6]EDQS1
[6]
EDQS2
[6]EDQS3
ASM_VCTRL_A
ASM_VCTRL_B
ASM_VCTRL_C
WG_GGE_PA_ENABLE
W_PA_B1_EN
W_PA_B2_EN
W_PA_B5_EN
TD_PA_B40_EN
W_PA_B8_EN
BSI-A_DAT2
BSI-A_DAT1
BSI-A_DAT0
BSI-A_EN
BSI-A_CK
RX_BBIN
RX_BBQP
RX_BBQN
RX_BBIP
TX_BBIN
TX_BBQP
TX_BBQN
TX_BBIP
DCOC_FLAG
WG_GGE_PA_VRAMP
SP3T_A
SP3T_B
ED25
EA6
ED24
EA5
EA4
ED11
EA3
ED10
EA2
ED23
EA1
ED22
ED18
ED17
ED16
ED8
EA0
ED31
ED7
ED9
ED30
ED4
EA8
ED29
ED5
ED6
ED2
ED3
ED20
ED19
EA9
ED13
ED12
ED21
ED14
ED15
ED0
ED1
ED28
ED27
ED26
EA7
VIO18_PMU
VIO18_PMU
[2] AUX_IN0_NTC [2] AUX_IN1_NTC
[3] WATCHDOG_B
[29] CLK1_BB
[3] RTC32K_CK
[3] CHD_DP
[3] CHD_DM
[14] USB_DP
[14] USB_DM
[15]MC1DA1
[15]MC1DA0
[15]
MC1DA2
[15]MC1DA3
[6]EMMC_DAT0
[6]EMMC_DAT2
[6]EMMC_DAT3
[6]EMMC_DAT1
[6]EMMC_DAT6
[6]EMMC_DAT7
[6]EMMC_DAT4
[6]
EMMC_DAT5
[15]
MC1CK
[15]MC1CM
[6]EMMC_CLK
[6]
EMMC_CMD
[6]EMMC_RST
[2,18]
SCL2
[2,12]SDA0
[2,18]
SDA2
[2,4,13]SDA1
[2,12]SCL0
[2,4,13]SCL1
[12]EINT14_CTP_RST
[3]PMIC_SPI_MOSI
[3]PMIC_SPI_MISO
[3]PMIC_SPI_SCK
[3]PMIC_SPI_CS
[3]EINT_PMIC
[3]
AUD_DAT_MOSI
[3]AUD_DAT_MISO
[3]
AUD_CLK
EINT3_SUB_CMRST
[18]
EINT20_GY
[17]
KROW0
[17]
KCOL0
[13]
EINT10_CMPDN
[14]EINT17_IDDIG
[2,3]SYSRST_B
[21]SRCLKENAI
[3,4,21,29]SRCLKENA
KROW1
[17]KCOL1
[13]EINT9_MAINCAM_RST
[18]EINT_ACC
[18]EINT6_M
EINT1_A
[12]EINT2_CTP
[4]EINT0_MT6333
[2,3] SYSRST_B
[4]
GPIO_CHG_EN
[4]
GPIO93_DRVVBUS
GPIO13
GPIO12
FSOURCE_P
RTC32K_CK
URXD1
UTXD3
URXD2
UTXD2
USB_VRT
URXD0
UTXD0
TESTMODE
UTXD1
KCOL2
REFP
[2] AUX_IN0_NTC
[2] AUX_IN1_NTC
[12] LCD_ID_ADC
[3] BAT_ID_ADC
EINT4_SUB_CMPDN
[21,23]
EINT7_SDIO_INTB_LTE
[5]
EINT18_HP
[21,23]
MC2CM
[21,23]
MC2CK
[21,23]
MC2DA0
[21,23]
MC2DA1
[21,23]
MC2DA2
[21,23]
MC2DA3
[24]
EINT8_AGPS_OUT_LTE
[21,24]AP_PCM_CK
[21,24]
AP_PCM_RX
[21,24]AP_PCM_FSYNC
[21,24]
AP_PCM_TX
[21,24] AP_WAKEMD_INT
[24]
MT6290_GPIO17
[21,25]LTE_AP_RSTB
[21,25]
EINT5_RSTB_FROM_LTE
[25]
RTC32K_BPI_BUS14
BAT_ID [2]
BAT_ID
[21] UTXD2
[21] URXD2
[21,22]LTE_PMU_EN_P
[12] MIPI_TCN
[12] MIPI_TCP
MIPI_TDP2
MIPI_TDN2
[12] MIPI_TDP1
[12] MIPI_TDN1
[12] MIPI_TDN0
[12] MIPI_TDP0
[13]
CMMCLK
MIPI_RDN1
MIPI_RDP1
MIPI_RCN
MIPI_RCP
MIPI_RDN0
MIPI_RDP0
[12]PWM
[12]LPTE
[12]LRSTB
MIPI_VRT
MIPI_RDP2
MIPI_RDN2
[13] CMDAT7
[13] CMDAT6
[13] CMDAT5
[13] CMDAT4
[13] CMDAT3
[13] CMDAT2
[13] CMHSYNC
[13] CMVSYNC
[13]
CMPCLK
MIPI_TDP3
MIPI_TDN3
[13]CMDAT0
[13]CMDAT1
[15]
MC1INSI

2014-7-30
SIZED:
DESIGNER:
<REV>
A1
REV:
<DESIGNER> SHEET: OF
333
03_MT6323_PMIC_AUDIO
DOCUMENT NO.:
TITLE:
DEPARTMENT: Hardware DEPT.
COMPANY:
Last Saved Date:
<TITLE>
Far-end bypass cap
1uF
Far-end bypass cap
200
1200
Far-end bypass cap
1uF
Far-end bypass cap
20
600
Far-end bypass cap
1uF Far-end bypass cap
100
1.2/1.3/1.5/1.8/2.0
1.2/1.3/1.5/1.8/2.0
Far-end bypass cap
1uF
-20%~+20%
Far-end bypass cap
400
L=0.68uH,C=10uF*4
3.2uF
-20%~+20%
Far-end bypass cap
400
L=0.68uH,C=10uF*2
Far-end bypass cap4.7uF
-20%~+20%
Far-end bypass cap
100
L=2.2uH,C=2.2uF+2.2uF
2.2uF
-20%~+20%
2.5
Far-end bypass cap
Far-end bypass cap
50
Far-end bypass cap
1uF
-20%~+20%
-20%~+20%
-20%~+20%
/2.8/3.0
Far-end bypass cap
50
1uF
Far-end bypass cap
100
2.2uF
-20%~+20%
-20%~+20%
Far-end bypass cap
100
4.7uF
Far-end bypass cap
100
1uF
201.8
1uF
2.8/3.0/3.3
1uF
-20%~+20%
-20%~+20%
-20%~+20%
Far-end bypass cap
Total outptu cap>20uF
1uF
-20%~+20%
-20%~+20%
-20%~+20%
Output cap range 4.4uF +/-20%
2
>10uF
2.8
1uF
-20%~+20%
-20%~+20%
-20%~+20%
2.8
1.2
>10uF
1uF
-20%~+20%
-20%~+20%
-20%~+20%
3.0 /3.3
3.0 /3.3
VSIM2
VGP1
VGP2
VGP3
VUSB
VMC
VMCH
VA
VM
VEMC_3V3
VRF18
VCAM_AF
VTCXO
VIO18
VSIM1
VCN28
VCN18
VCAMA
VCAMD
VCN33
VCAM_IO
VIO28
1.2/1.3/1.5/1.8
0.7~1.4
2.2
1.825
VIBR
0.5~3.4
1.8
1.8
1.2
VDIG18
/1.3/1.5/1.8
1.8
2800
1.2 /1.3/1.5/1.8
2.8
2.8
2.8
2.8
3.3/3.4/3.5/3.6
Regulator
/3.0/3.3
Output Voltage(V) Output Current(mA) Input Decoupling Output Decoupling Notes
VPROC
Output Decoupling Notes
VSYS
LDO Input Decoupling
VPA
Output Voltage(V) Output Current(mA)
1.24 /1.39/1.54/1.84
2.8
3.3
1.8 /3.3
>4.7uF
1uF
700
-20%~+20%
200
0.1uF to 1000uF
-20%~+200%
300
/1.3/1.5/1.8/2.0
120
150
1.8 /3.0
100
1.8 /3.0
10uF
2.8/3.0/3.3
/2.0
200
1uF near-end
Far-end bypass cap
1uF -20%~+200%
150
,2.2uF Far-end bypass cap
Far-end bypass cap
Total outptu cap>40uF
4.7uF -20%~+200%
40
Far-end bypass cap
1uF
VRTC
30
Far-end bypass cap
1uF
150
Far-end bypass cap
1uF
240(MT6323)
350(MT6322)
Connect TSX/XTAL GND
to AUXADC_GND first
than connect to main GND
20mil
VF : 4.85V~5.36V
80mil
Between IC and IO port
Add Zenar Diode
Place on the path
from VBAT to IC
(Battery connector
or test point or IO
connector)
500mW
40mil
20mil
20mil
ISENSE/BSTSNS 4mil
differential to Rsense
Close to PMIC
Close to chip
RTC 32K : X301+C324+C319=> mount, R333=> NC
32K-less: X301+C324=> remove, C319+R333=> 0R
C322 must to be close
to PMIC AUXADC_TSX pin
20mil
20mil
==> for longer RTC time sustain after battery remove,
please refer to RTC design notice
Refer to MT6323 design
notice for Zener selection
Refer to MT6323 design notice
for Buck GND layout rule
Refer to GPS co-clock layout rule
refer to system analog LDO
performance improve proposal
Based on your system level design , if
better EOS performance is needed on your
system, please refer to EOS performance
enhance proposal
dedicate VSS ball, must return to cap then to main GND:
1. GND_VREF(N14) => C320
Please use inductor recommand by MTK
Refer to MT6323 design notice
30mil (4mil if VPA no use)
RTC
Vibra
[6]
CLOSE Batconnector
VPA for WCDMA
C356,C357,C358,BUCK电路输出端的小电容
请选择耐压值10V以上的
Before you select BJT , please take power dissipation into consideration.
Refer to MT6323 design notice
40mils
40mils
R334,R335 must to be close to
PMIC AUXADC_REF pin
40mils
VCDT rating: 1.268V
Rsense
4mil
4mil
Charger
VCDT rating: 1.268V
BATTERY
CONNECTOR
1. Close to Battery Connector.
(Rsense (R328) <10mm)
2. Main path should be 40mil.
(VBUS -> U303's E, -> U303's C -> R328 -> VBAT)
3. Star connection from R328 to BAT Connector
Differential
40mils
40mils 40mils
cap rating depends on
Phone OVP spec.
Based on your system level design , if
better ESD performance is needed on
your system, please refer to ESD
performance enhance proposal
if battery NTC is 10kohm, R334=16.9K, R335=27K
if battery NTC is 47kohm, R334=61.9K, R335=100K
40mils
0.47uF
16.9K 1%
1%
C306 10uF
C303 10uF
C324
18PF
C304
1.0uF
C3271.0uF
C319
18PF
C316
1.0uF
C312
1.0uF
C322
1.0uF
C307 1uF
T301
C308 1uF
C320
100nF
C325
22uF
C355
1.0uF
C309 10uF
C313
2.2uF
R312
1K
AUXADC
RTC
ALDO OUTPUT
SIM LVS
BC 1.1
VBAT INPUT
CONTROL SIGNAL
CHARGER
AUDIO
DLDO OUTPUT
BUCK OUTPUT
DRIVER
P1 VBAT_SPK
E4 AU_VIN0_P
F4 AU_VIN0_N
G3 AU_VIN1_P
G4 AU_VIN1_N
D2 AU_VIN2_P
D1 AU_VIN2_N
H1
AU_HSP
A12 VCDT
N13 CHRLDO
M13 VDRV
P12 ISENSE
P13 BATSNS
K3 BATON
D3 AVDD28_AUXADC
H2 GND_ABB
A2 SRCLKEN
K4 RESETB
M2 PWRKEY
N2 PMU_TESTMODE
B6 AUD_MISO
A9 FSOURCE
E7 AUD_MOSI
E8 AUD_CLK
A7 INT
F14 VBAT_VPROC
H13 VBAT_VSYS
A13 VBAT_VPA
P5 VBAT_LDOS2
J14 AVDD22_BUCK
P6 VBAT_LDOS3
A5 DVDD18_IO
A8 DVDD18_DIG
M10 SIMLS1_SRST
A11 CHG_DP
A10 CHG_DM
E11
GND_VPROC
E13
GND_VPA
G11
GND_VSYS
B10
GND_ISINK
B5 SIM1_AP_SCLK
M11 SIMLS1_AP_SIO
E6 SIM1_AP_SRST
C5 SIM2_AP_SCLK
A3
XIN A4
XOUT
L2 GND_SPK
J13
VM H11
VRF18 L12
VIO18
L4
VTCXO
M4
VIO28
P9
VSIM1 N9
VSIM2
L6
VMC P4
VMCH
L8
VGP1
N6
VUSB
P3
VCAMA M6
VCN33
K14
VCAMD L13
VCAM_IO
M7
VIBR
N3
VCN28
C3
AVDD33_RTC
P14
VREF
N14
GND_VREF
K1
SPK_P L1
SPK_N
F2 AU_MICBIAS0
G2 AU_MICBIAS1
E9
ISINK0 C9
ISINK1 E10
ISINK2 C10
ISINK3
P7
VEMC_3V3
D14
VPROC E14
VPROC
J12
VCN18
B12
VPROC_FB
H14
VSYS
A14
VPA
D12
VPA_FB
G1
AU_HSN
H4
AU_HPL J4
AU_HPR
E1 CLK26M
K11 SIMLS2_AP_SIO
D6 SIM2_AP_SRST
M9 SIMLS1_SCLK
N11 SIMLS1_SIO
K10 SIMLS2_SRST
L11 SIMLS2_SIO
K9 SIMLS2_SCLK
E2 ACCDET
F11
GND_VPROC
G13 VBAT_VPROC
P2 VBAT_LDOS1
A1 SYSRSTB
M1 FCHR_ENB
D9 SPI_CLK
B7 SPI_CSN
D8 SPI_MOSI
B8 SPI_MISO
N8
VGP2 L14
VGP3 N7
VCAM_AF
C2 AUXADC_VREF18
B1 AUXADC_AUXIN_GPS
B2 AVSS28_AUXADC
F6
GND_LDO
D5
RTC_32K1V8
F7
GND_LDO F8
GND_LDO F9
GND_LDO
H8 GND_LDO
H9 GND_LDO
G6
GND_LDO
G7 GND_LDO
G8 GND_LDO
G9 GND_LDO
H6 GND_LDO
H7 GND_LDO
J9 GND_LDO
J8 GND_LDO
J7 GND_LDO
J6 GND_LDO
F13 VBAT_VPROC
F10
GND_VPROC
C14
VPROC
M3
VA
J2 AVDD28_ABB
B14
VPA
C12
GND_VPROC_FB
M14 AVDD22_BUCK
N12 EXT_PMIC_EN
F5
GND_LDO
G5
GND_LDO
H5 GND_LDO
H10 GND_LDO
J10 GND_LDO
K6
GND_LDO K8
GND_LDO
C4
RTC_32K2V8
P8 VBAT_LDOS3
U301
BGA145-5.8X5.8-0.4E0.25B(MT6323)
MT6323
C354
100nF
C301
4.7uF
R316 1K
HT301
L301 0.68UH
L303 0.68UH
21
D302
12
X301
XTAL-32.768K-KYOCERA
C330
10uF_NF
C331
100nF
C323
100nF
C350
4.7uF
C333
4.7uF
C3261.0uF
C353
1.0uF
C317
1.0uF
HT305
C356
NF
C358
NF
C357
NF
HT302
C310
22uF
C302 100PF
C305 10uF
C311
1uF
1
P
2N
3
CON301
VIB-GS-2701
R324
39K
C329
1uF
R331
3.3K
R329
330K
R317
1K
HT303
HT304
1
TP310
TP-1.0MM
1
TP311
TP-1.0MM
1
TP312
TP-1.0MM
R335
27K R334
16.9K
1
TP309
TP-1.0MM
1
TP313
TP-1.0MM
1
2R328
SR0805
0.02
1
C
2E
3B
4
D
8
C
7
C
6S
5G
9
C
10
D
U302
POWER-NFET+ PNP-MI5809
R301
1K
C339
0.01uF
C332
470nF
1
TP305
TP-1.0MM
C335
27PF
3
2
1
4
5
6
CON302
BATTCON-R6593004-20005A
R302
47K
R303 0
VR301
VR305
VR302
R305
100K
VCAMD_IO_PMU
VIO18_PMU
VCN18_PMU
VSIM1_PMU
VSIM2_PMU
VIO28_PMU
VUSB_PMU
VGP1_PMU
VGP3_PMU
VCAM_AF_PMU
VA_PMU
VSYS_PMU
VBAT
VIO18_PMU
MICBIAS0
MICBIAS1
VRTC
VCN_2V8_PMU
VTCXO_PMU
VCN_3V3_PMU
VCAMA_PMU
VMC_PMU
VMCH_PMU
VEMC_3V3_PMU
VCAMD_PMU
DVDD12_EMI
VRF18_PMU
VBAT
VA_PMU
VEMC_3V3_PMU
VSYS_PMU
VPROC_PMU
VRTC
[5] AU_VIN0_N
[5]AU_HSP
[5]AU_HSN
[5]AU_HPR
[5]AU_HPL
[17] PWRKEY
[2] EINT_PMIC
LED_GREEN
LED_BLUE
ISINK3
[2] AUD_DAT_MISO
[2] AUD_DAT_MOSI
[2] PMIC_SPI_MISO
[2] PMIC_SPI_MOSI
[2] WATCHDOG_B
[2]RTC32K_CK
GND_AUXADC
SRST
SRST2
SIO2
SCLK2
SCLK
SIO
[5] AU_VIN1_P
[1,4]
VPROC_FB
[3] AUXADC_REF
AUXADC_TSX
[5]AU_SPKP
[2] CHD_DP
[2] CHD_DM
[5] AU_VIN1_N
[5]AU_SPKN
LED_RED
[2] PMIC_SPI_SCK
[2] PMIC_SPI_CS
SIM1_SIO
[3]BATSNS
[3]ISENSE
[3]BAT_ON
SIM1_SCLK
SIM2_SIO
SIM2_SCLK
[3]VCDT
[3]VDRV
[3]CHR_LDO
[5] ACCDET
DCXO_32K
[2] AUD_CLK
[29]
CLK_26M_MT6323
[2] SYSRST_B
[5] AU_VIN0_P
[3]FCHR_ENB
[2,4,21,29]
SRCLKENA
[1]GND_VPROC_FB
[3]FCHR_ENB
[1,3,4]VPROC_PMU
VBAT
AUXADC_TSX
VSYS_SW
VIO18_PMU
32K_IN
VA_PMU
VREF
32K_OUT
GND_AUXADC
DVDD18_DIG_PMIC
VBAT
VBAT
VBAT
VBAT
VBAT
BATSNS
AUXADC_REF
CHR_LDO
ISENSE
VDRV
BAT_ON
VCDT
VPROC_SW
VPA_PMU
VPA_SW
SIM1_SRST
SIM2_SRST
VA_PMU
AU_VIN2_P
AU_VIN2_N
[4] EXT_PMIC_EN
VIBR_PMU VGP2_PMU
VIBR_PMU
VBAT
VBUS
[3]AUXADC_REF
[3]ISENSE
[3,4,12,21,22,30,31]
VBAT
[3]VCDT
[3]CHR_LDO
[3]BAT_ON
[3]BATSNS
AUXADC_REF
[3]VA_PMU
[4]
ISENSE_R
[3] CHR_LDO
[3] VDRV
[2]BAT_ID_ADC
DVDD12_EMI
VIO18_PMU

2014-7-30
SIZED:
DESIGNER:
<REV>
A1
REV:
<DESIGNER> SHEET: OF
433
04_POWER_SWCHR_EXT_PMIC
DOCUMENT NO.:
TITLE:
DEPARTMENT: Hardware DEPT.
COMPANY:
Last Saved Date:
<TITLE>
Switching Charger
If switching charger is used:
(1) R1801~R1805, C1801~C1806, L1801, U1801 are needed
(2) U303, U304 change to NC
(3) R328 change to 56m Ohm
40mil40mil
40mil
NC : FN5405/FN54015
10nF : BQ24153
当使用Switching charger :Rsense R328 use 56m ohm
FN5405 R410=10K,R412=NF, C402=NF
FN5402 R410=NF, R412=10K,C402=NF
BQ24158 R410=10K,R412=NF, C402=10nF
40mil
40mil
40mil
25mil
25mil
40mil
40mil
40mil
40mil
25mil
C338 / C339 are for VMEM_FB / VCORE_FB decoupling proposal.
It can be cancel for cost-down proposal
MT6333 switching charger function de-feature (Need to add external SWCHR)
Change notice:
Page 4
1. Delete R813/C839/U3/R817/R1812/C1815/R335
2. Change C1809 to 1uf
3. Add R341/C1810 for ESD protection
4. Delete ISENSE/BATSNS net
5. Change C1806 location (close to MT6333)
6. Add U402 and related circuits
25V rating
Need pull-up resistor to VIO18
Close to L1801
L1801 / L304 / L305 / L306
Please use inductor recommand by MTK
Refer to MT6333 design notice
MT6333 I2C Address: 0xD6, 0xD7
EXT_PMIC
VPROC_FB should be ground shielding.
C337 must to be close
to U302
I2C Address
FAN53555 : 0xC0
NCP6335D: 0x1C
As short as possible and L307 as close as possible to L301,
then connect to VPROC_PMU
U302 placement, please be close to MT6322
L307 placement, please be close to L301
External DC-DC for VPROC
10V
VBUS_1
VBUS VBUS_1
[3,4]ISENSE_R
[2,4,13] SCL1
[2] GPIO_CHG_EN
[3,4,12,21,22,30,31]VBAT
[2,4,13] SDA1
ISENSE_R
BATSNS_L
[4]
OTG-BOOST
[4]
OTG-BOOST
[2] GPIO93_DRVVBUS
GND
GNDGND GND
GND
GND
GND
GND
GND
[3,4,12,21,22,30,31]
VBAT
VBAT
VM12_SW_PMU
VCORE_SW_FB
VCORE_SW_PMU
VRF_SW_PMU
VLED
VIO18_PMU
[2,4,13] SCL1
[2,4,13] SDA1
[1,4]BUCK1_FB
[2] EINT0_MT6333
[2,3,21,29]SRCLKENA
[3] EXT_PMIC_EN
BUCK1_SW
BUCK2_SW
BUCK1_FB
VBAT
VPROC_PMU
[1,3]VPROC_FB
[2,4,13] SCL1
[2,4,13] SDA1
[10] ANT_SEL1
[10] ANT_SEL2

2014-7-30
SIZED:
DESIGNER:
<REV>
A1
REV:
<DESIGNER> SHEET: OF
533
05_AUDIO
DOCUMENT NO.:
TITLE:
DEPARTMENT: Hardware DEPT.
COMPANY:
Last Saved Date:
<TITLE>
Earphone Audio
close to connectorclose to IC
close to IC close to connector
Single via to GND plane
Receiver
Analog MIC
together then single via to main GND
Close to
BB
Close to
MIC
Handset Microphone 1
same power domain
Reserve bead+C footprint for FM
performance tuning
GND of C(4.7uF) and headset
should tie together and single
via to GND plane
Close to EarJack
Close to BB Close to MIC
Earphone MICPHONE
Based on your system level design , if better ESD
performance is needed on your system, please
refer to ESD performance enhance proposal
together then single
via to main GND
Based on your system level design , if better
desense performance is needed on your
system , please refer to desense
performance enhance proposal
if you use digital MIC,
please change cap
(C511,C512) to 1.0uF
[3]
[3]
小板喇叭
Analog MIC
Close to
MIC
C560 100nF
C511
100nF
C506
33PF
C505
100PF
C521 33PF
C513
4.7uF
C509 33PF
C525
100PF
R506 47K
R530 470
C550 100nF
R505 470K
R518
1.5K
C552 NF
R516
1.5K
C512
100nF
C551
33PF
R507 100
R517
1K
R511
1K
C519 22uF
R519
1K
C522 33PF
C504
33PF
R531 470
C508
100PF
C526
33PF
C553 NF
R515
1.5K
R508 100
C554 4.7uF
C520 22uF
R532
1K
C510 33PF
12
VR501
BEAD501
1800ohm
BEAD502
1800ohm
BEAD505
1800ohm
BEAD503 1800ohm
BEAD504 1800ohm
12
R502
0
12
R501
0
R520
0
R521
0
L502
2.5Kohm
C501
33PF
C502
33PF C503
100PF
BEAD506
220ohm
BEAD507
220ohm
1
XJ501
1
XJ502
VR508
VR509
R522 0
R523 0
1
2
CON502
AUDIO-MIC-SMT4013-PRJ7665
1
TP501
TP-1.0MM
1
TP502
TP-1.0MM
6
5
4
3
1
2
CON501
AUDIO-EAR-PJES-050-1-G-BLK
1
XJ503
PAD-2.0X2.0
1
XJ504
PAD-2.0X2.0SS
CON503
AUDIO-RECIEVER-1506-S3001/11.5
VR511
VR510
VR503 VR502
VR504
VR505
VR506
VIO18_PMU
MICBIAS0
MICBIAS1
[3]AU_HSP
[3]AU_HSN
[10]FM_RX_N_6572
[2] EINT18_HP
[10]FM_ANT
[3] AU_VIN0_P
[3] AU_VIN0_N
[3] ACCDET
[3] AU_VIN1_N
[3] AU_VIN1_P
[3] AU_HPL
[3] AU_HPR
AU_VIN1_N1
HP_MP3L
HP_MP3R
GND
[5]HP_MIC
[5] HP_MIC [5]HP_MIC-1
[5]FM_ANT-1
[5]HP_MP3L-1
[5]
EAR_DET
[5]HP_MP3R-1
[3] AU_SPKP
[3] AU_SPKN
SPK_P
SPK_N
[5]FM_ANT-1
[5] HP_MP3L-1
[5]EAR_DET
[5]HP_MP3R-1
[5] HP_MIC-1

2014-7-30
SIZED:
DESIGNER:
<REV>
A1
REV:
<DESIGNER> SHEET: OF
633
06_MEMORY_EMMC_LPDDR2
DOCUMENT NO.:
TITLE:
DEPARTMENT: Hardware DEPT.
COMPANY:
Last Saved Date:
<TITLE>
eMMC+LPDDR2
162 Ball, 0.5mm pitch
VDD1=1.8V
VDD2=1.20V
VDDCA=1.2V
VDDQ= 1.20V VDD1 : Core 1
VDD2 : Core 2
1. VCC : Core Voltage 2.7v ~ 3.6v
2. VCCQ : IO Voltage 1.7v~1.95v (low voltage range)
Close to Memory
Check MCP part's requirement
LP-DDR2
eMMC
Power
E7 DQ31
E8 DQ29
E9 DQ26
F3 ZQ1
F6 VSSQ
F8 DQ25
F9 VSSQ
G3 ZQ0
G6 DQ30
G7 DQ27
G10 VSSQ
H2 CA9
H3 CA8
H5 DQ28
H6 DQ24
H8 DQ15
H10 VSSQ
J2 CA6
J3 CA7
J5 VSSQ
J6 DQ11
J7 DQ13
J8 DQ14
J9 DQ12
K2 CA5
K9 DQ8
K8 DQ9
K7 DQ10
K10 VSSQ
M5 VSSQ
P7 DQ5
P8 DQ6
P9 DQ7
P10 VSSQ
R1 CA4
R2 CA3
R3 CA2
R5 VSSQ
R6 DQ4
R7 DQ2
R8 DQ1
R9 DQ3
T3 CA1
T5 DQ19
T6 DQ23
T8 DQ0
T10 VSSQ
U3 CA0
U6 DQ17
U7 DQ20
U10 VSSQ
V6 VSSQ
V8 DQ22
V9 VSSQ
W7 DQ16
W8 DQ18
W9 DQ21
L1
VDDCA T2
VDDCA
V1
VDD1
M6
VDDQ
U2
VDD2
N6
VDDQ
G2
VDD2
U5
VDDQ
H9
VDDQ
R10
VDDQ
F7
VDDQ
W6
VDD1
W5
VDD2
V7
VDDQ
F1
VDD1
M7
VDD2
G5
VDDQ
J10
VDDQ L6
VDDQ
E5
VDD2
V10
VDDQ
J1
VDDCA
T9
VDDQ
F10
VDDQ
K1
VDD2
E6
VDD1
A8
VCC B2
VCC B8
VCCQ A5
VDDI
T1 VSSCA
M1 VSSCA
H1 VSSCA
B9 VSSM
E1 VSSM
F2 VSS
F5 VSS
G1 VSS
L2 VSS
M8 VSS
U1 VSS
V2 VSS
V5 VSS
B5
CLKM C1
RST C5
CMD
B4
DAT7 A4
DAT6 A6
DAT5 B6
DAT4 A7
DAT3 B7
DAT2 B3
DAT1 A3
DAT0
C3 VSSQM
A1 DNU
A2 DNU
A9 DNU
A10 DNU
B1 DNU
B10 DNU
E10 DNU
W1 DNU
W10 DNU
Y1 DNU
Y2 DNU
Y9 DNU
Y10 DNU
P1
CS0# P2
CS1#
N1
CKE0 N2
CKE1
M3
CLK L3
CLK#
P6
DQS0 P5
DQS0# K6
DQS1 K5
DQS1# U8
DQS2 U9
DQS2# G8
DQS3 G9
DQS3#
N5
DM0 L5
DM1 T7
DM2 H7
DM3
K3
VREFCA M9
VREFDQ
C2
NC C4
NC C6
NC D1
NC D2
NC D3
NC D4
NC D5
NC D6
NC E2
NC E3
NC M2
NC N3
NC P3
NC V3
NC W2
NC W3
NC
U601
BGA162-12X13.5-0.5PB0.27(H9TP32A8JDMCPR)
Hynix H9TP32A4GDMCPR;Micron MT29PZZZ4D4TKETF-25
C640
4.7uF
R613 0
C641 100nF
C624
0.22uF
12
R609
240
12
R610240
C631 100nF
C642 2.2uF
C636
4.7uF
R614 0
C627
100nF
C628
100nF
C637
2.2uF
C639
2.2uF
R612
0
C629
100nF
C638
4.7uF
C643
100nF
C630
100nF
R618 0
C623 1uF
C634 100nF
C601
100nF
DVDD18_EMI
DVDD12_EMI
VEMC_3V3_PMU
VIO18_PMU
[2]EMMC_DAT0
[2]EMMC_DAT2
[2]EMMC_DAT1
[2]EMMC_DAT6
[2]EMMC_DAT7
[2]EMMC_DAT4
[2]EMMC_DAT5
[2]EMMC_DAT3
[2]EMMC_RST
[2]EMMC_CLK
[2]EMMC_CMD
[2]ECS0_B
[2]EDCLK_B
[2,6]ECKE
[2]ECS1_B
[2]EDQS0
[2]EDQS0_B
[2]EDCLK
[2]EDQS1
[2]EDQS1_B
[2]EDQS2
[2]EDQS2_B
[2]EDQS3
[2]EDQS3_B
[2,6]ECKE
[2]EDQM0
[2]EDQM1
[2]EDQM2
[2]EDQM3
[2]EVREF
EA7
ED16
EA6
ECKE
ED13
ED20
ED21
ED6
ED7
EA5
ED2
EA1
ED26
EA4
EDCLK_B
ED27
EA3
ED19
EDCLK
ED10
EMMC_VCCQ
ED29
ED15
ED23
EMMC_VCC
ED0
ED5
ED30
ED17
ED9
ED14
ED18
ED22
ED4
ED24
ED12
ED3
ED28
ED31
ED8
EA2
EA9
ED25
ED11
EA0
EA8
ED1
ECKE
GND
GND GNDGNDGND
GND
GNDGND
GNDGND GND GNDGND GND
GND
GND GND
DVDD18_EMI
VIO18_PMU

2014-7-30
SIZED:
DESIGNER:
<REV>
A1
REV:
<DESIGNER> SHEET: OF
733
07_RF_MT6166_TXVR_2G_B34_B39
DOCUMENT NO.:
TITLE:
DEPARTMENT: Hardware DEPT.
COMPANY:
Last Saved Date:
<TITLE>

2014-7-30
SIZED:
DESIGNER:
<REV>
A1
REV:
<DESIGNER> SHEET: OF
833
08_RF_MT6166_WCDMA
DOCUMENT NO.:
TITLE:
DEPARTMENT: Hardware DEPT.
COMPANY:
Last Saved Date:
<TITLE>

2014-7-30
SIZED:
DESIGNER:
<REV>
A1
REV:
<DESIGNER> SHEET: OF
933
09_RF_MT6166_B40
DOCUMENT NO.:
TITLE:
DEPARTMENT: Hardware DEPT.
COMPANY:
Last Saved Date:
<TITLE>

2014-7-30
SIZED:
DESIGNER:
<REV>
A1
REV:
<DESIGNER> SHEET: OF
10 33
10_WIFI_BT_GPS_FM_MT6627
DOCUMENT NO.:
TITLE:
DEPARTMENT: Hardware DEPT.
COMPANY:
Last Saved Date:
<TITLE>
Debug usage
50 Ohm
Close to MT6627
Star Conn
for WB/GPS/WBG 1V8
WIFI/BT/GPS Single ANT Ref.
50 Ohm
50 Ohm
50 Ohm
Close to MT6572
refer to FM desense performance
enhance proposal
Based on your system level design , if
better WiFi TX performance is needed on
your system, please refer to WiFi
performance enhance proposal
Based on your system level design , if
better GPS performance is needed on
your system, please refer to GPS
performance enhance proposal
91NH
91NH
50 Ohm
AA10 F2W_CLK
AG7 WB_SCLK
AF6 WB_RSTB
AG4
GPS_RXIN
AF5
GPS_RXQN
AE4
AVDD18_WBG
AF4
GPS_RXIP
AG5
GPS_RXQP
AD6
XIN_WBG
Y10 F2W_DATA
AF7 WB_SDATA
Y6 WB_CRTL0
AE6 WB_SEN
AB25
ANT_SEL0 AC26
ANT_SEL1 AC25
ANT_SEL2
AF2
WB_TXQN AG2
WB_TXQP AF1
WB_TXIN AE1
WB_TXIP
AE2
WB_RXQN AD2
WB_RXQP AC2
WB_RXIN AC1
WB_RXIP
AA6 WB_CRTL1
AA5 WB_CRTL2
AA4 WB_CRTL3
AB5 WB_CRTL4
AB4 WB_CRTL5
U201-F
MT6592
T1002
T1001 T1003
C1046
100nF
C1008
100PF
C1007
100nF
C1002
0.01uF
MT6627 SMD QFN40
1AVDD28_FSOURCE
4F2W_DATA
6SCLK
12
GPS_RX_QP
10 XO_IN
11
GPS_RX_QN
39 GPS_RFIN
23
WB_CTRL0
34 NC
2HRST_B
38 FM_LANT_P
36 AVDD28_FM
37 FM_LANT_N
9CEXT
8SEN
22
WB_RX_IP
21
WB_RX_IN
20
WB_RX_QP
29
AVDD18_WBT
33 AVDD33_WBT
32 GPS_DPX_RFOUT
25
WB_CTRL2
30
W_LNA_EXT
35 NC
26
WB_CTRL3
31 WB_GPS_RF_IN
28
WB_CTRL5
24
WB_CTRL1
14
GPS_RX_IP
3FM_DBG
27
WB_CTRL4
15
WB_TX_QN
40 AVDD18_GPS
7SDATA
5F2W_CLK
13
GPS_RX_IN
17
WB_TX_IN
18
WB_TX_IP
19
WB_RX_QN
16
WB_TX_QP
41 DVSS
U1000
MQFN40-5X5-0.4E(MT6627)
钢网做屏蔽处理
C1004 100PF
C1005
1nF
L1004
NF
L1012
100NH
C1011 100PF
L1011
82nH
C1012
1.0uF
C1042
NF
C1003 4.7uF
C1006
1.0uF
HT1001
HT1002
HT1003
HT1004
1
ANT1002
1
ANT1001
12
C1026 18PF
L1020
NF
1IN
2GND
3GND
4
OUT
5GND
U1004
L1001
9.1nH
C1030
NF
C1031
33PF
1GND
2GND
3RFIN 4
VDD
5
EN
6
RFOUT
U1002
GPS-LNA-RDALN16
R1032
0
R1010
0
R1002 0
FB1010
600ohm
1
WIFI
2
GND
3
GPS
4GND
5ANT
6GND
U1007
RF-SAW-DP1608-V1524CAT
C1022
1.0uF
R1013 04
VCC
1
GND
3OUTPUT
2GND
X1001
XTAL-CRYSTAL-26M-7L26002009
C1040 0.22uF
C1041 2.2uF
C1025
1.0uF
C1028
NF
C1020
100PF
L1031
NF
L1032
NF
12
R1005
0
L1015
NF
12
R1006
0
1
IN
2
GND
3
GND
4OUT
5GND
U1003
RF-SAW-885033
AVDD18_WBG
ANT_SEL2
WB_CTRL1
WB_CTRL3
GPS_RX_IN
WB_CTRL5
FM_CLK
GPS_RX_QP
WB_RSTB
WB_CTRL2
WB_SCLK
GPS_RX_QN
WB_SDATA
WB_TX_IP
WB_SEN WB_TX_IN
WB_TX_QP
GPS_RX_IP
WB_TX_QN
WB_CTRL4
XO_IN
WB_CTRL0
FM_DATA
WB_RX_QN
WB_RX_QP
WB_RX_IN
WB_RX_IP
ANT_SEL0
ANT_SEL1
[10]ANT_SEL0
VCN_2V8_PMU
VCN18_PMU
VCN18_PMU
VCN18_PMU
VCN_3V3_PMU
[5] FM_RX_N_6572
[5] FM_ANT
FM_RX_N_6572
FM_LANT_P
[10]
AVDD33_WB
[10]
VCN_2V8_PMU_FM
[10]
AVDD18_GPS
[10]
WB_RSTB
[10] FM_DATA
[10] FM_CLK
[10] WB_SCLK
[10]WB_SDATA
[10] WB_SEN
[10]
XO_IN
[10]AVDD33_WB
VCN_2V8_PMU_FM
[10]GPS_RX_QN
[10]GPS_RX_QP
[10]
GPS_RX_IN
[10]GPS_RX_IP
[10]WB_TX_QN
[10]WB_TX_QP
[10]WB_TX_IN
[10]WB_TX_IP
[10]
WB_RX_QN
[10]WB_RX_QP
[10] AVDD18_WB
[10] AVDD18_GPS
[10]AVDD18_WBG
[10]WB_RX_IN
[10]WB_RX_IP
[10]WB_CTRL0
[10]
WB_CTRL1
[10]
WB_CTRL2
[10]WB_CTRL3
[10] AVDD18_WB
[10] WB_CTRL5
[10] WB_CTRL4
GND
[10]ANT_SEL0
[3,10]VCN_2V8_PMU
VCN_2V8_PMU
SYSCLK_WCN
[10] XO_IN

2014-7-30
SIZED:
DESIGNER:
<REV>
A1
REV:
<DESIGNER> SHEET: OF
11 33
11_NFC
DOCUMENT NO.:
TITLE:
DEPARTMENT: Hardware DEPT.
COMPANY:
Last Saved Date:
<TITLE>
NFC

2014-7-30
SIZED:
DESIGNER:
<REV>
A1
REV:
<DESIGNER> SHEET: OF
12 33
12_LCD_CTP_SIDEKEY
DOCUMENT NO.:
TITLE:
DEPARTMENT: Hardware DEPT.
COMPANY:
Last Saved Date:
<TITLE>
Backlight LED Driver
50V
默认3*3封装
<=8LEDs,可换2520封装
Main LCM
CTP
C1233
2.2uF
C1238
1uF
C1239
47PF
C1224
47PF
C1222
NF
R1203
7.5
1
SW
2GND
3
FB
4EN
6VIN
5
NC/OVP/VOUT
U1201
LED-DRIVER-ET5119A
R1212
NF
FB1201
30ohm
FB1202
600ohm
R1202
0
R1208
100K
D1201
C1206 100nF
R1216 0
R1215 0
C1205 100nF
R1201 33
C1203
47PF
1
2
4
3
EMI1208
1
2
4
3
EMI1207
1
2
4
3
EMI1209
C1208 100nF
R1207 1K
C1209 100PF
R1205 10K_NF
12
C1207 1nF
VR1205
VR1201
VR1204
12
C1214 0.1uF
VR1202
12
C1212 NF
12
C1213 NF
12
C1215 1nF
1
2
3
4
5
6
J1201
ZIF-04-6298-006-000-883+
VR1203
1
TP1205
TP-1.0MM
1
TP1201
TP-1.0MM
1
TP1202
TP-1.0MM
1
TP1203
TP-1.0MM
1
TP1204
TP-1.0MM
1
TP1206
TP-1.0MM
R1204 0
R1206 0
R1218 1K
R1217 1K
1
2
3
4
5
6
7
8
9
10
11
12
13
14
15
16
17
18
19
20
21
22
23
24
25
26
27
J1202
ZIF-FH26-25S-0.3SHW
L1201 10uH
[12]LEDK
VBAT
[12]LEDA
[12]LCD_CABC
[2] PWM
GND
GND GND
GND
GND
GND
GND
VIO28_PMU
[12]
LEDA
[2] LPTE
GND
GND
VIO18_PMU
[2] MIPI_TDP0
[2] MIPI_TDN0
[2] MIPI_TCP
[2] MIPI_TCN
[2] MIPI_TDP1
[2] MIPI_TDN1
[12] LEDK
[12] LEDA
[2] LRSTB
[2] LCD_ID_ADC
[12] LCD_CABC
[12] CTP_GPIO_CTP_RSTB
[12] CTP_EINT_CTP
[3,12] VGP1_PMU
[12] CTP_SDA_1
[12] CTP_SCL_1
VIO18_PMU VIO18_PMU
[2] EINT14_CTP_RST [12]CTP_GPIO_CTP_RSTB
[2] EINT2_CTP [12]CTP_EINT_CTP
[3,12] VGP1_PMU [3,12]VGP1_PMU
[2] SDA0 [12]CTP_SDA_1
[2] SCL0 [12]
CTP_SCL_1
GND
GNDGNDGNDGNDGND
GND
LCD_CABC

2014-7-30
SIZED:
DESIGNER:
<REV>
A1
REV:
<DESIGNER> SHEET: OF
13 33
13_CAMERA
DOCUMENT NO.:
TITLE:
DEPARTMENT: Hardware DEPT.
COMPANY:
Last Saved Date:
<TITLE>
Main Camera / Sub Camera share power domain design
should double check the voltage level is compatible
light sensor 0x90 Write(STK3171)
light sensor 0x46 Write (LTR-558ALS)
FLASH LED
ELCH07-5070J5J7293910-N0
OCP8111 R1315=68K R1317=0.22
OCP8110 R1315=82K R1317=0.47
VCAMA
VCAMD
VCAM_IO
MAIN_camera
R1330 NF
C1319
NF
C1318 1.0uF
R1306
0
C1304 1.0uF
C1342 1.0uF
R1311 0
C1320 1.0uF
R1310 0
5
6
7
8
9
10
11
12
20
19
18
17
16
15
14
13
21
22
23
24
4
3
2
1
25
26
28
27
J1301
BTBS-BBR43-24KBJ03
R1302
0
2
1
3
48
7
6
5
10 9
EMI1301
EMI-ICVE10184E070R101FR
2
1
3
48
7
6
5
10 9
EMI1302
EMI-ICVE10184E070R101FR
2
1
3
48
7
6
5
10 9
EMI1303
EMI-ICVE10184E070R101FR
C1302
NF
R1325
0
C1306 100PF
C1305 100PF
R1301
0
C1301
NF
C1309 NF
C1310 NF
C1308 NF
C1307 NF
GND
VLED
VCAM_AF_PMU
GND
VCAMA_PMU
VCAMD_PMU
VCAMD_IO_PMU
[13] EINT9_MAINCAM_RST-1
[13] EINT10_CMPDN-1
GND
GND
GND
[2,4] SDA1
[2,4] SCL1
[13] CMVSYNC-1
[13] CMHSYNC-1
[13]
CMDAT7-1 [13]
CMMCLK_BTB
[13]
CMDAT6-1
[13]
CMDAT5-1
[13]
CMPCLK-1
[13]
CMDAT4-1
[13]
CMDAT0-1
[13]
CMDAT3-1
[13]
CMDAT1-1
[13]CMDAT2-1
[2] CMDAT0
[2] CMDAT1
[2] CMDAT2
[2] CMDAT3 [13]CMDAT3-1
[13]
CMDAT2-1
[13]
CMDAT1-1
[13]
CMDAT0-1
[2] CMDAT4
[2] CMDAT5
[2] CMDAT6
[2] CMDAT7
[13]
CMDAT4-1
[13]
CMDAT5-1
[13]
CMDAT6-1
[13]
CMDAT7-1
[2] CMHSYNC
[2] EINT10_CMPDN
[2] CMVSYNC
[2] EINT9_MAINCAM_RST [13]EINT9_MAINCAM_RST-1
[13]
CMVSYNC-1
[13]EINT10_CMPDN-1
[13]
CMHSYNC-1
[13]CMPCLK-1
[2]
CMPCLK
[3] VGP3_PMU
[2]
CMMCLK [13]CMMCLK_BTB

2014-7-30
SIZED:
DESIGNER:
<REV>
A1
REV:
<DESIGNER> SHEET: OF
14 33
14_USB
DOCUMENT NO.:
TITLE:
DEPARTMENT: Hardware DEPT.
COMPANY:
Last Saved Date:
<TITLE>
USB HS IF
90 ohm differential
华为项目请预留此二极管,有要求
1. 为方便软件调试打LOG,将UTXD0接至USB接口的Pin 4 ;
2. 如果有OTG功能, R708=0 欧姆
1
3
2
VR1403
ESD-TVS-ESD5342N
1
TP1404
TP-1.0MM
1
TP1403
TP-1.0MM
1
TP1401
TP-1.0MM
1
TP1402
TP-1.0MM
R1401 1K
VR1402
C1405
2.2uF_NF
21
D1401
DIODE-ZENER-WZD58L6V2
R1402 0_NF
1
2
3
4
5
J1401
USB-UAF95-05254-S135-A-CUS
1
TP1405
TP-1.0MM
R1405 0
1
2
4
3
EMI1401
R1406
NF
R1407
NF
VR1401
21
D1402
GND
VBUS
[2] USB_DP
[2] USB_DM
GND
GND
GND
[2] UTXD0
[2] EINT17_IDDIG

2014-7-30
SIZED:
DESIGNER:
<REV>
A1
REV:
<DESIGNER> SHEET: OF
15 33
15_DUAL_SIM
DOCUMENT NO.:
TITLE:
DEPARTMENT: Hardware DEPT.
COMPANY:
Last Saved Date:
<TITLE>
SIM1
SD CARD
T-card ESD protection is optional depends on
T-card's type and position
T卡clk需要保护
12
R1501 0
12
C1501
1uF
1
2
R1503 0
1
TP1504
TP-1.0MM
1
TP1501
TP-1.0MM
1
TP1503
TP-1.0MM
1
TP1502
TP-1.0MM
5
6
7
8
9
10
11
12
20
19
18
17
16
15
14
13
21
22
23
24
4
3
2
1
25
26
28
27
J1501
BTBS-BBR43-24KBJ03
R1502 0
1
TP1513
TP-1.0MM
1
TP1512
TP-1.0MM
1
TP1508
TP-1.0MM
1
TP1511
TP-1.0MM
1
TP1507
TP-1.0MM
1
TP1509
TP-1.0MM
1
TP1506
TP-1.0MM
1
TP1505
TP-1.0MM
R1504 0
R1506 0
R1505 0
R1507 0
R1508 0
R1509 0
R1510
0
C1502
2.2uF
12
R1511 0
C1503 NF
C1504 NF
C1505 NF
C1506
NF
C1507
NF
C1508
NF
C1509
NF
C1510
NF
C1511
NF
R1512 0
1
TP1515
TP-1.0MM
[21,22] LTE_USIMLV1_DATA
[21,22] LTE_USIMLV1_RST
[21,22] LTE_USIMLV1_CLK
[21,22] LTE_VSIM1
GND
[2] MC1DA2
[2] MC1DA3
[2] MC1CM
[2]MC1CK
[2]MC1DA0
[2]MC1DA1
VMCH_PMU
[2]
MC1INSI

2014-7-30
SIZED:
DESIGNER:
<REV>
A1
REV:
<DESIGNER> SHEET: OF
16 33
16_MEMORY_CARD
DOCUMENT NO.:
TITLE:
DEPARTMENT: Hardware DEPT.
COMPANY:
Last Saved Date:
<TITLE>

2014-7-30
SIZED:
DESIGNER:
<REV>
A1
REV:
<DESIGNER> SHEET: OF
17 33
17_KEY_LEDS
DOCUMENT NO.:
TITLE:
DEPARTMENT: Hardware DEPT.
COMPANY:
Last Saved Date:
<TITLE>
Volume Up(KCOL1 KROW0)
Volume Down(KCOL0 KROW0)
1
HOLE1701
HOLE-VIA2.4MM
1
HOLE1703
HOLE-VIA2.4MM
1
HOLE1705
HOLE-VIA2.4MM
1
MARK1701
FIDUCIAL-MARK-1MM
1
MARK1702
FIDUCIAL-MARK-1MM
1
MARK1703
FIDUCIAL-MARK-1MM
1
MARK1704
FIDUCIAL-MARK-1MM
1
PROOF1701
ICO-WATERPROOF-D3
1
HOLE1706
HOLE-VIA2.4MM
1
HOLE1712
HOLE-1.6MM
1
HOLE1713
HOLE-VIA1.2MM
R1702 1K
R1701 1K
R1704 1K
C1730 100nF
1
HOLE1702
HOLE-VIA2.4MM
1
HOLE1711
HOLE-1.6MM
1
HOLE1714
HOLE-VIA1.2MM
1
HOLE1715
HOLE-1.2MM
1
HOLE1716
HOLE-VIA1.2MM
1
TP1701
TP-1.0MM
1
TP1702
TP-1.0MM
1
TP1703
TP-1.0MM
1
TP1704
TP-1.0MM
VR1702
VR1703
VR1704
VR1706
1
PROOF1702
SN-23X5
110
29
38
47
56
J1
BTBS-AXQ1101GX1 1
2
4
3
J1702
4PIN-ZHIJIA-S96523A1-SC
1
PROOF1
ICO-WATERPROOF-D3
GND GND
[17] KCOL1'
[17] KROW0'
[17] KCOL0'
[3,17] PWRKEY
[2] KCOL1
[2] KROW0
[2] KCOL0
[17]KCOL1'
[17]KROW0'
[17]KCOL0'
[17]
KROW0'
[3,17] PWRKEY
[17]
KCOL0'
[17] KCOL1'
PWRKEY
KCOL1'
KROW0'
KCOL0'

2014-7-30
SIZED:
DESIGNER:
<REV>
A1
REV:
<DESIGNER> SHEET: OF
18 33
18_SENSORS
DOCUMENT NO.:
TITLE:
DEPARTMENT: Hardware DEPT.
COMPANY:
Last Saved Date:
<TITLE>
*
****
**
**
**
**
***
M-Sensor
0x18 Write
AD0=0 7b1101000 0x68
AD0=1 7b1101001 0x69
Gyroscope
MPU6880
0xD0 Write
优选
BMA222E
8bit 优选
BMA222E与BMA220的外围器件可以不用修改
HALL
ALS+PS+IR
1
SDO
2
SDX
3VDDIO
4VDDD
5
INT
6CAP0
12
SCK
11
PS
10
CSB
9GND
8GND
7VDDA
U1801
SENSOR-ACCELER-BMA220
C1801 1uF
R1801 0
R1803 0
R1804 0
R1815
47K_NF
C1813 1uF
VIO18_PMU
VIO18_PMU
[2,18]
SDA2
[2,18]
SCL2
[2] EINT6_M
ECOMPASS_I2C_SDA
ECOMPASS_I2C_SCL
VIO28_PMU
GND
GND
GND
GND
GND
[2,18]SDA2
[2,18]SCL2
[2]EINT20_GY
VIO18_PMU
VIO18_PMU
[18]
AUX_I2C_SDA
[18]
AUX_I2C_SCL
VIO18_PMU
VIO28_PMU
GNDGND
GND
GND
GND
GND
GND
VIO18_PMU
[2,18]
EINT_ACC
VIO18_PMU
[2,18]
SCL2
[2,18]SDA2
[18]
AUX_I2C_SDA
[18]
AUX_I2C_SCL
GND
GND
GND
GND
VIO18_PMU
[2,18]
EINT_ACC

2014-7-30
SIZED:
DESIGNER:
<REV>
A1
REV:
<DESIGNER> SHEET: OF
19 33
98_BLOCK_DIAGRAM
DOCUMENT NO.:
TITLE:
DEPARTMENT: Hardware DEPT.
COMPANY:
Last Saved Date:
<TITLE>
*
****
**
**
**
**
***

2014-7-30
SIZED:
DESIGNER:
<REV>
A1
REV:
<DESIGNER> SHEET: OF
20 33
99_VERSION_HISTORY
DOCUMENT NO.:
TITLE:
DEPARTMENT: Hardware DEPT.
COMPANY:
Last Saved Date:
<TITLE>
*
****
**
**
**
**
***
2013/03/11 V0.1 Draft release
Version History
Date Version Page Description
1. Add R107/R103
2. Delete R605/R107
01V0.112013/03/22
03 1. Add R326/R328
04 1. Delete U1802 and related circuit
2. Add U401 and related circuit
06 1.Add R418
07 1.Delete R639/R634
10 1. Swap U2 (MT6627) pin 36, 37 and 38 and their circuitry.
2. Remove R1070, R1073
3. F201 change footprint to DIPLEXER/6P/SMD/DP1608
15 1. Change C1218,C1219 to 22pF, Change C1214,C1215 to 1.2pF, Change C1216,C1217 to 68pF , Change c1203 4.7uF
1. Add C914 / R90412
1 1. Remove C138, c153, C145. Change C140, C148 to 1u
1. Add C353, R339, C243
2. Modify Isense trace.
3
1. C222 change to 4.7uF10
7 8 9 1. Update RF matching (L615, L600, L619, L616, L622, C670, L623, L626, L625, C629, C627, C603, C662,
C664, L617, C624, R617, C651, C655, C652, L610, C648, C657, L609, L608, L611, C649, C626, L607, R620,
C634, L631, L627, L629, L636)
1. Add R360~R367, R101, R108, R105, R106, R109, R102, R104, R116, R117, R118, R115, R114, R113, R111
R418, R512, R513, R915, R916 for low-power testing
1 3 6 122013/03/22 V0.12

2014-7-30
SIZED:
DESIGNER:
<REV>
A1
REV:
<DESIGNER> SHEET: OF
21 33
80_AP_MD_I/F_CONNECTION
DOCUMENT NO.:
TITLE:
DEPARTMENT: Hardware DEPT.
COMPANY:
Last Saved Date:
<TITLE>
*
****
**
**
**
**
***
MT6290MMT6582
From MT6339 to SIM2
AP to MT6169 RF PART
BB PART
From MT6339 to SIM1
Johnson Yang 130627:
LTE_32KIN эパ BPI_BUS14 矗ㄑ
MT6165 RF PART
LTE_PMU_EN_P
LTE_AP_RSTB
R8003 0
R8001 0
R8002 0
R8004 0
R8005 0
R8006 0
[21] LTE_2G_RX_BBQP
[21] LTE_2G_RX_BBQN
[21] LTE_2G_RX_BBIN
[21] LTE_2G_RX_BBIP
LTE_VBAT_MT6339VBAT
LTE_VSIM1LTE_VSIM1
LTE_VSIM2LTE_VSIM2
VIO18_PMU MT6169_VIO18_PMU
LTE_VIO18_PMU
LTE_VIO18_PMU
LTE_VTCXO2
LTE_VRF18_2_PMU LTE_VRF18_2_PMU
VTCXO_PMU MT6169_VTCXO_PMU
LTE_VTCXO2
VBAT VBAT
[2,21,23]MC2CK
[2,21,23]
MC2CM
[2,21,23]MC2DA2
[2,21,23]
MC2DA3
[2,21,23]MC2DA0
[2,21,23]MC2DA1
[2,21,24]
AP_PCM_TX
[2,21,24]
AP_PCM_RX
[2,21,24]
AP_PCM_CK
[2,21,24]
AP_PCM_FSYNC
[24]
LTE_SUART1_TXD
[24]
LTE_SUART1_RXD
[2,21,23]
EINT7_SDIO_INTB_LTE
[2,21,25]EINT5_RSTB_FROM_LTE
[21,24]
LTE_MDUART_TXD
[21,24]
LTE_MDUART_RXD
[21,24]LTE_CVJTCK
[21,24]
LTE_CVJTMS
[2,21,23] MC2CK
[2,21,23] MC2CM
[2,21,23] MC2DA3
[2,21,23] MC2DA2
[2,21,23] MC2DA1
[2,21,23] MC2DA0
[2,21,24] AP_PCM_RX
[2,21,24] AP_PCM_TX
[2,21,24] AP_PCM_FSYNC
[2,21,24] AP_PCM_CK
[2] UTXD2
[2] URXD2
[2,21,25] EINT5_RSTB_FROM_LTE
[2,21,23] EINT7_SDIO_INTB_LTE
[21,24] LTE_CVJTMS
[21,24] LTE_CVJTCK
[21,24] LTE_MDUART_RXD
[21,24] LTE_MDUART_TXD
[21,22] LTE_USIMLV2_DATA
[21,22] LTE_USIMLV2_RST
[21,22] LTE_USIMLV2_CLK
[21,22]
LTE_USIMLV2_RST
[21,22]
LTE_USIMLV2_DATA
[21,22]
LTE_USIMLV2_CLK
[15,21,22]
LTE_USIMLV1_CLK
[15,21,22]LTE_USIMLV1_DATA
[15,21,22]
LTE_USIMLV1_RST
[15,21,22] LTE_USIMLV1_DATA
[15,21,22] LTE_USIMLV1_CLK
[15,21,22] LTE_USIMLV1_RST
[2,21,22]
LTE_PMU_EN_P
[2,21,25]
LTE_AP_RSTB
[2,21,25] LTE_AP_RSTB
[2,21,22] LTE_PMU_EN_P
[22,26,29]
LTE_SRCLKEN_OUT0
[2] SRCLKENAI
[2,21,24] AP_WAKEMD_INT
[21]
MT6165_CLK1
[2,3,4,21,29] SRCLKENA [2,3,4,21,29]
SRCLKENA
[21] LTE_RFIC1_BSI_CK
[21] LTE_RFIC1_BSI_EN
[21] LTE_RFIC1_BSI_D2
[21] LTE_RFIC1_BSI_D1
[21] LTE_RFIC1_BSI_D0
[21]
LTE_2G_RX_BBIP
[21]
LTE_2G_RX_BBIN
[21]LTE_2G_RX_BBQP
[21]
LTE_2G_RX_BBQN
[21]
LTE_RFIC1_BSI_CK
[21]
LTE_RFIC1_BSI_EN
[21]
LTE_RFIC1_BSI_D2
[21]
LTE_RFIC1_BSI_D1
[21]
LTE_RFIC1_BSI_D0
[21,26]
LTE_SRCLKEN_OUT1
[21,26] LTE_SRCLKEN_OUT1
[21] MT6165_CLK1

2014-7-30
SIZED:
DESIGNER:
<REV>
A1
REV:
<DESIGNER> SHEET: OF
22 33
81_MT6339
DOCUMENT NO.:
TITLE:
DEPARTMENT: Hardware DEPT.
COMPANY:
Last Saved Date:
<TITLE>
*
****
**
**
**
**
***
W:40mil/ (15mil chip )
Input cap should be
close to the PMIC
W:30mil/ (15mil chip )
W:30mil/ (15mil chip )
W:30mil/ (15mil chip )
W:30mil/ (15mil chip )
W:40mil/ (15mil chip )
W:30mil
W:30mil/ (15mil chip )
Close to PMIC
W:30mil/ (15mil chip )
W:3mil
W:20mil/ (15mil chip )
W:30mil/ (15mil chip )
W:3mil
W:10mil/ (10mil chip )
W:3mil
W:3mil
Input cap should be
close to the PMIC GND
to redue the loop area
W:30mil/ (15mil chip )
W:20mil/ (15mil chip )
W:20mil/ (15mil chip )
W:30mil/ (15mil chip )
Output cap should be
close to the PMIC GND
to reduce the loop area
W:30mil
W:40mil
W:20mil
1.LX should be as
short as possible
2.FB should be
shielding with GND and
don't cross with LX
W:10mil
W:10mil
W:10mil
W:10mil
W:8mil
W:10mil
W:6mil
W:30mil
W:10mil
W:10mil
1.GND_VREF couldn't connect to
system GND directly.
2.GND_VREF should routing with
PMU_VREF together and throuh via
connecto GND near the 100nF.
Star connection into Power input Pin Star connection into Power input Pin
Add 0-ohm for current measurement
Add 0-ohm for current
measurement
W:6mil
VPROC_FB should be ground shielding.
C337 must to be close
to U302
I2C Address
FAN53555 : 0xC0
NCP6335D: 0x1C
As short as possible and L307 as close as possible to L301,
then connect to VPROC_PMU
MT6339
Signals
USIM
VREF
LDO BUCK
A9
VBAT_VCORE B10
VBAT_VIO18 J10
VBAT1_VPA
G10
VBAT_VRF18 D10
VBAT_VRF18_2
A7
VCORE_FB
B8
VIO18_FB
K9
VPA_FB
J8
VRF18_FB
A8
VRF18_2_FB
A10
VCORE
C10
VIO18
H10
VPA
F10
VRF18
E10
VRF18_2
K7 VBAT_ALDO
E2 VBAT_DLDO1
G1 VBAT_DLDO2
A1 DVDD18_VM12
B1 DVDD18_VUSB11
K8 VA18
C1 VUSB11
K5 VTCXO1
K6 VTCXO2
F3 VFS
D1 VIO28
G2 VMC
F2 VMCH
F1 VMIPI
J1 VSIM1
H1 VSIM2
D3 VIO33
A2 VM12
D6 GND_GPIO
C8
GND1_VCORE
D8
GND1_VIO18
G8
GND1_VPA
J6
GND_VREF
F8
GND1_VRF18
E8
GND1_VRF18_2
C2
AVDD18_DIG
J7
PMU_VREF
H6 PMU_CHGIN
H5 PMU_EN
A6 XRSTB
A5 SRCLKEN_IN1
B6 PMU_EINT
H4
PMU_TESTMODE
B2
PMU_FSOURCE
D5 PMU_BSI_CK
C4 PMU_BSI_CS
C5 PMU_BSI_DATA
B5 SRCLKEN_IN2
J5 USIMLV1_RST
K3 USIMLV1_DATA
J4 USIMLV1_CLK
H2 USIMLV2_RST
K2 USIMLV2_DATA
K1 USIMLV2_CLK
B4 USIM1RST
J3 USIM1DATA
B3 USIM1CLK
A3 USIM2RST
J2 USIM2DATA
C3 USIM2CLK
E3 GND_LDO1
H3 GND_LDO2
D4 GND_LDO3
E4 GND_LDO4
F4 GND_LDO5
G4 GND_LDO6
E5 GND_LDO7
F5 GND_LDO8
C6 GND_LDO9
E6 GND_LDO10
F6 GND_LDO11
G6 GND_LDO12
B7 GND_LDO13
C7 GND_LDO14
D7 GND_LDO15
E7 GND_LDO16
F7 GND_LDO17
G7 GND_LDO18
H9 GND_LDO19
J9 GND_LDO20
C9
GND2_VCORE
D9
GND2_VIO18
G9
GND2_VPA
F9
GND2_VRF18
E9
GND2_VRF18_2
K10
VBAT2_VPA
U8101
C8101 4.7uF
C8102 4.7uF
C8103 1.0uF
C8104 4.7uF
C8105 1.0uF
C8106
1.0uF
C8107
1.0uF
R8105 0
R8106 0
C8108 100nF
C8109
1.0uF
C8110
2.2uF
C8111
4.7uF
C8112
4.7uF
C8113
4.7uF
C8114
10uF
C8115
2.2uF
C8116
2.2uF
C8117
4.7uF
C8118
4.7uF
C8119
10uF
L8101 2.2UH
L8102 2.2UH
L8103 2.2UH
L8104 2.2UH
L8105 2.2UH
R8108
0
C8124
10uF
L8107 0.47UH
B4 AGND
A2 EN
A1 VSEL
B3 POWER_FAIL
B2 INTERRUPT
B1 SDA
A3 SCL
D1
AVIN
D2
PVIN E1
PVIN E2
PVIN
D3
SW D4
SW E3
SW E4
SW
C1
PGND C2
PGND C3
PGND C4
PGND
A4
FB
U8103
NCP6335 / FAN53555
R8110
100K_NF
R8109
0
C8123
10uF
LTE_VIO18_PMU
LTE_VBAT_MT6339
LTE_DVCCK
LTE_VIO18_PMU
LTE_VRF18_PMU
LTE_VPA_PMU
LTE_VSIM2
LTE_VIO33 LTE_VTCXO1
LTE_DVDD18_MIPI
LTE_VFS
LTE_VA18
LTE_VM12
LTE_VSIM1
LTE_VRF18_2_PMU
LTE_VTCXO2
LTE_VBAT_MT6339 VBAT_BUCK
[25] LTE_XRSTB
[21,26,29] LTE_SRCLKEN_OUT0
[26] LTE_PMU_BSI_CK
[26] LTE_PMU_BSI_CS0B
[26] LTE_PMU_EINT
[26] LTE_PMU_BSI_DO
[24] LTE_SRCLKEN_OUT2
[23] LTE_USIM2DATA
[2,21,22] LTE_PMU_EN_P
[21] LTE_USIMLV2_DATA
[23] LTE_USIM2CLK
[23] LTE_USIM2RST
[21] LTE_USIMLV2_RST
[21] LTE_USIMLV2_CLK
[23] LTE_USIM1DATA
[23] LTE_USIM1CLK
[23] LTE_USIM1RST
[15,21] LTE_USIMLV1_DATA
[15,21] LTE_USIMLV1_RST
[15,21] LTE_USIMLV1_CLK
LTE_USIM2CLK
LTE_PMU_BSI_CS0B
LTE_VA18
LTE_PMU_VREF
LTE_VTCXO1
LTE_VSIM2
LTE_USIMLV2_DATA
LTE_USIMLV2_RST
LTE_USIM2RST
LTE_VTCXO2
LTE_VSIM1
LTE_VFS
LTE_DVDD18_MIPI
LTE_VM12
LTE_VIO33
LTE_USIM2DATA
LTE_USIMLV2_CLK
LTE_USIM1RST
LTE_USIM1DATA
LTE_USIM1CLK
LTE_USIMLV1_CLK
LTE_PMU_BSI_CK
LTE_USIMLV1_DATA
LTE_USIMLV1_RST
LTE_PMU_BSI_DO
LTE_PMU_EINT
LTE_XRSTB
VBAT_BUCKVBAT
LTE_VBAT_MT6339
LTE_DVCCK
[24] LTE_I2C_SCL
[24] LTE_I2C_SDA
[2,21,22]
LTE_PMU_EN_P
LTE_SRCLKEN_IN1
LTE_SRCLKEN_IN1
EXT_VCORE_EN

2014-7-30
SIZED:
DESIGNER:
<REV>
A1
REV:
<DESIGNER> SHEET: OF
23 33
82_MT6290M_USB/SDIO/USIM
DOCUMENT NO.:
TITLE:
DEPARTMENT: Hardware DEPT.
COMPANY:
Last Saved Date:
<TITLE>
*
****
**
**
**
**
***
AVDD18_USB
AVDD18_SSUSB
AVDD11_SSUSB
AVDD33_USB
USB Trace Routing should be with differential pair
Close to B3/C1 Pin
Close to E1 Pin
Close to C2 Pin
C2 AVDD33_USB
B3 AVDD18_USB
C1 AVDD18_SSUSB
E1 AVDD11_SSUSB
M4 USIM1CLK
M7 USIM1DATA
M3 USIM1RST
L2 USIM2CLK
M6 USIM2DATA
L4 USIM2RST
F3
SSUSB_RXP G3
SSUSB_RXN
D2
SSUSB_TXP E2
SSUSB_TXN
A1
USB_DP A2
USB_DM
C3
XTALI_SSUSB B2
XTALO_SSUSB
B1
SSUSB_VRT
A16
SDIO_CLK B15
SDIO_CMD
B14
SDIO_DAT3 C14
SDIO_DAT2 C13
SDIO_DAT1 E14
SDIO_DAT0 E18
SDIO_HOST_INTB
E3 AVSS_USB
G5 AVSS_USB
B19 USB_DL_MODE
U8201-A
R8227
5.1K
R8226
NF(10K)
C8242
1.0uF
C8246
100nF
C8247
100nF
1
T8203
TP-0.5MM
1
T8201
TP-0.5MM
1
T8202
TP-0.5MM
1
T8204
TP-0.5MM
1
T8205
TP-0.5MM
1
T8206
TP-0.5MM
LTE_VIO33
LTE_VIO18_PMU
LTE_VIO18_PMU
LTE_DVCCK
[22] LTE_USIM1DATA
[22] LTE_USIM2DATA
[2,21]EINT7_SDIO_INTB_LTE
[2,21]
MC2CK
[2,21]MC2DA0
[2,21]
MC2CM
[2,21]
MC2DA3
[2,21]
MC2DA2
[2,21]
MC2DA1
[22] LTE_USIM1CLK
[22] LTE_USIM1RST
[22] LTE_USIM2CLK
[22] LTE_USIM2RST
MC2CM
MC2DA3
LTE_SSUSB_VRT
MC2CK
LTE_USIM1RST
MC2DA1LTE_USIM2CLK
LTE_USIM1DATA
LTE_USIM1CLK
LTE_USIM2RST
LTE_USIM2DATA
MC2DA2
EINT7_SDIO_INTB_LTE
MC2DA0

2014-7-30
SIZED:
DESIGNER:
<REV>
A1
REV:
<DESIGNER> SHEET: OF
24 33
83_MT6290M_MSDC/SPI/NFI/UART/GP
DOCUMENT NO.:
TITLE:
DEPARTMENT: Hardware DEPT.
COMPANY:
Last Saved Date:
<TITLE>
*
****
**
**
**
**
***
MT6290_GPIO17:
for Conn_LTE co-existence
A4 MSDC0P_CLK
F7 MSDC0P_CMD
A5 MSDC0P_INS
E7 MSDC0P_WP
D7 MSDC0P_DAT7
D5 MSDC0P_DAT6
B6 MSDC0P_DAT5
G6 MSDC0P_DAT4
C7 MSDC0P_DAT3
B4 MSDC0P_DAT2
E6 MSDC0P_DAT1
B5 MSDC0P_DAT0
B13 SPI_CK
A14 SPI_CS1B
E13 SPI_CS0B
B12 SPI_HOLDB
D12 SPI_MISO
D13 SPI_MOSI
C12 SPI_WB
F22
NFI_ALE F23
NFI_CLE D22
NFI_WEB F21
NFI_REB G21
NFI_RBY1 E22
NFI_RBY0 F20
NFI_CE1B E23
NFI_CE0B
B23
NFI_DAT15 A22
NFI_DAT14 C23
NFI_DAT13 A23
NFI_DAT12 D20
NFI_DAT11 C22
NFI_DAT10 E20
NFI_DAT9 D21
NFI_DAT8
B22
NFI_DAT7 B20
NFI_DAT6 B21
NFI_DAT5 A20
NFI_DAT4 A19
NFI_DAT3 E19
NFI_DAT2 C21
NFI_DAT1 E21
NFI_DAT0
U22 SPITOAHB_CK
U23 SPITOAHB_DATA
U8201-B
E11 GPIO0
E8 GPIO11
A10 GPIO15
B11 GPIO3
A11 GPIO4
D11 GPIO1
B9 GPIO9
D8 GPIO10
G8 GPIO13
B10 GPIO14
B7 GPIO16
B8 GPIO17
C11 GPIO2
D9 GPIO6
C8 GPIO8
F8 GPIO12
E12 GPIO7
A8 GPIO5
N19
JTCK P19
JTDI M22
JTDO P20
JTMS N22
JTRST_N
M19
CVJTCK M20
CVJTMS
P23
SBJTCK P22
SBJTMS
R22
SUART0_TXD T22
SUART0_RXD R23
SUART0_RTSB T19
SUART0_CTSB
P21
SUART1_TXD R21
SUART1_RXD
R20
MDUART_TXD T20
MDUART_RXD
V16
I2C_SCL V17
I2C_SDA
U8201-C
R8301 10K_NF
R8302 10K_NF
1
T8301
TP-0.5MM
R8303 10K
R8304 10K
R8305 10K
1
T8302 TP-0.5MM
R8306 10K
R8307 10K
R8308 10K
R8309 10K
R8310 10K
1
T8303
TP-0.5MM
R8311 10K
1
T8304 TP-0.5MM
R8312 10K
R8313 10K
1
T8305 TP-0.5MM
R8314 10K
R8331
0
1
T8306
TP-0.5MM
R8315 1K
R8316 1K
R8317 10K
LTE_VIO18_PMU
[24]
LTE_AGPS_OUT
[2,21]
AP_PCM_RX
[2,21]
AP_PCM_TX
[2,21]
AP_PCM_CK
[2,21]
AP_PCM_FSYNC
[21,24]
LTE_SUART1_RXD
[21]
LTE_SUART1_TXD
[22] LTE_SRCLKEN_OUT2
[2,21] AP_WAKEMD_INT
[21,24]LTE_MDUART_RXD
[21,24]
LTE_MDUART_TXD
[21,24]
LTE_CVJTMS
[21,24]
LTE_CVJTCK
[2] MT6290_GPIO17
LTE_JTMS
LTE_JTRST_N
LTE_JTDO
LTE_CVJTMS
LTE_CVJTCK
LTE_SUART1_RXD
LTE_SUART1_TXD
LTE_SUART0_CTSB
LTE_SUART0_RTSB
LTE_SUART0_RXD
LTE_SUART0_TXD
LTE_SPI_CS0B
LTE_SBJTMS
LTE_SBJTCK
AP_PCM_CK
LTE_MDUART_RXD
AP_PCM_FSYNC
LTE_AGPS_OUT
LTE_SPI_CLK
AP_WAKEMD_INT
AP_PCM_RX
LTE_MDUART_TXD
AP_PCM_TX
LTE_SRCLKEN_OUT3
LTE_JTDI
LTE_JTCK
LTE_VIO18_PMU
LTE_JTCK
LTE_JTDI
LTE_JTDO
LTE_JTMS
LTE_JTRST_N
LTE_CVJTCK
LTE_CVJTMS
LTE_SBJTCK
LTE_SBJTMS
LTE_SUART0_TXD
LTE_SUART0_RXD
LTE_SUART0_RTSB
LTE_SUART0_CTSB
LTE_SUART1_RXD
LTE_MDUART_TXD
LTE_MDUART_RXD
[24]
LTE_AGPS_OUT [2]
EINT8_AGPS_OUT_LTE
[22,24]
LTE_I2C_SCL
[22,24]
LTE_I2C_SDA
[22,24] LTE_I2C_SCL
[22,24] LTE_I2C_SDA
[24] I2C_EXIST
[24] I2C_EXIST

2014-7-30
SIZED:
DESIGNER:
<REV>
A1
REV:
<DESIGNER> SHEET: OF
25 33
84_MT6290M_MISC
DOCUMENT NO.:
TITLE:
DEPARTMENT: Hardware DEPT.
COMPANY:
Last Saved Date:
<TITLE>
*
****
**
**
**
**
***
Close to U1607,rounting with
ground guard
AVDD18_AUXADCAVDD18_OSC32K
DVDD18_MD
AVDD28_DAC
Close to AA11 Pin
AVDD18_MEMPLL
Close to L23 Pin
Close to AC10 Pin Close to AA8 Pin
AVDD18_L_MEMPLL
Close to H3 Pin
AVDD18_SYSPLL
Close to E16 Pin
AVDD18_MD
Close to AB8 Pin
Close to U10/U11 Pin
1%
Close to LTE RF-PA
AA11 AVDD28_DAC
L23 AVDD18_MEMPLL
AC10 AVDD18_OSC32
AA8 AVDD18_AUXADC
H3 AVDD18_L_MEMPLL
AB8 AVDD18_MD
AB7 AVSS_REF
AC13 AVSS_MD
M17 R_TN_MEMPLL
G2 R_TN_MEMPLLC3
M18 R_TP_MEMPLL
F2 R_TP_MEMPLLC3
P2 XRSTB
Y2 ET_P
Y3 ET_N
D17
TEST_MODE E15
EFUSE_FSOURCE_P
W9
AUX_IN5 AB11
AUX_IN4 V9
AUX_IN3 AA9
AUX_IN2 AB10
AUX_IN1 AB9
AUX_IN0
U13
APC2 U12
APC1
C17
AP_RSTB
AC7
VREF_P J1
VREFCA L22
VREFDQ
J4
REXTDN
H2
ZQ
AC11
XIN AC12
XOUT
AC2 AVSS_MD
V7 AVSS_MD
Y15 AVSS_MD
D18
OUT_RSTB
U10 DVDD18_MD
U11 DVDD18_MD
E16 AVDD18_SYSPLL
B18 R_TN_SYSPLLC3
B17 R_TP_SYSPLLC3
AC1 AVSS_MD
F1 AVSS18_L_MEMPLL
L21 AVSS18_MEMPLL
A17
BOPT_RSV
U8201-D
R8463 10K
C8458 100nF
C8461 100nF
C8459 100nF
R8464 NF(56ohm)
R8465 240
C8462
NF(100nF)
C8466
1.0uF
C8456
1.0uF
C8405
100nF
C8406
100nF
C8460
1.0uF
C8468
470nF
C8465
100nF
C8473
1.0uF
C8472
100nF
C8469
100nF
C8470
1.0uF
C8475
100nF
C8476
470nF
C8477
100nF
C8478
1.0uF
R8471
10K
R8473
10K
C8401
100nF
C8402
1.0uF
R8433
100K
NTC8401
100K
R8422
0
1
T8401
TP-0.5MM
C8403 100nF_NF
R8401
100K
NTC8402
100K
C8407 100nF_NF
LTE_VIO18_PMU
LTE_VM12
LTE_VIO18_PMU
LTE_VTCXO1
LTE_VA18
LTE_VA18
LTE_VFS
LTE_VA18
LTE_VTCXO1
LTE_VIO18_PMU
LTE_VIO18_PMU
LTE_VA18
LTE_VA18
LTE_VIO18_PMU
LTE_VIO18_PMU
LTE_VIO18_PMU
LTE_VIO18_PMU
LTE_VA18
LTE_VA18
LTE_VIO18_PMU
[22] LTE_XRSTB
[25]
LTE_32KIN
[2,21]LTE_AP_RSTB
[2,21]
EINT5_RSTB_FROM_LTE
[31]
LTE_APC1_6290
LTE_APC1_6290
LTE_VREF_P
LTE_ZQ
EINT5_RSTB_FROM_LTE
LTE_AP_RSTB
LTE_BOPT_RSV
LTE_REXTDN
LTE_XRSTB
LTE_0V6_LPDDR2
[25]LTE_32KIN [2]
RTC32K_BPI_BUS14
LTE_0V6_LPDDR2
LTE_0V6_LPDDR2
LTE_0V6_LPDDR2
LTE_0V6_LPDDR2
LTE_VA18
LTE_AUX_IN1
LTE_AUX_IN1

2014-7-30
SIZED:
DESIGNER:
<REV>
A1
REV:
<DESIGNER> SHEET: OF
26 33
85_MT6290M_RF/IQ/BPI
DOCUMENT NO.:
TITLE:
DEPARTMENT: Hardware DEPT.
COMPANY:
Last Saved Date:
<TITLE>
*
****
**
**
**
**
***
U8 LTEX26M_IN
Y10 TDX26M_IN
V3 SRCLKEN_OUT1
V2 SRCLKEN_OUT0
AB1 MISC_BSI_CK
AA1 MISC_BSI_CS1B
W2 MISC_BSI_CS0B
Y1 MISC_BSI_DI
W3 MISC_BSI_DO
AA17
RFIC1_BSI_CK Y17
RFIC1_BSI_EN AB20
RFIC1_BSI_D2 AC20
RFIC1_BSI_D1 AB19
RFIC1_BSI_D0
AA16
RFIC0_BSI_CK AB17
RFIC0_BSI_EN AC19
RFIC0_BSI_D2 AC18
RFIC0_BSI_D1 AB18
RFIC0_BSI_D0
M1
PMU_BSI_CK N2
PMU_EINT M5
PMU_BSI_CS1B N3
PMU_BSI_CS0B M2
PMU_BSI_DI N4
PMU_BSI_DO
U8201-E
AC6 LTE_RX1_BBQP
W7 LTE_RX2_BBQP
AB6 LTE_RX1_BBQN
Y7 LTE_RX2_BBQN
AC5 LTE_RX1_BBIP
Y5 LTE_RX2_BBIP
AB5 LTE_RX1_BBIN
AA6 LTE_RX2_BBIN
AC3 LTE_TX_BBIP
AB4 LTE_TX_BBQP
AB3 LTE_TX_BBIN
AC4 LTE_TX_BBQN
AB14
TD_RX_BBIP
AB15
TD_RX_BBQP
AB13
TD_RX_BBIN
AC15
TD_RX_BBQN
AA12
TD_TX_BBIP
W14
TD_TX_BBQP
Y12
TD_TX_BBIN
Y14
TD_TX_BBQN
U8201-G
N5 LTE_TXBPI
AC22 TD_TXBPI
U2 PAVM1
T3 BPI_OUT25
U3 BPI_OUT24
R2 BPI_OUT23
R1 BPI_OUT22
T2 BPI_OUT21
P1 BPI_OUT20
T4 BPI_OUT19
U4 BPI_OUT18
P5 BPI_OUT17
R4 BPI_OUT16
P6
BPI_OUT15 AB22
BPI_OUT14 AB23
BPI_OUT13 AA23
BPI_OUT12 AA22
BPI_OUT11 W19
BPI_OUT10 Y20
BPI_OUT9 AA20
BPI_OUT8 AB21
BPI_OUT7 AA21
BPI_OUT6 W21
BPI_OUT5 V21
BPI_OUT4 W20
BPI_OUT3 Y22
BPI_OUT2 W23
BPI_OUT1 W22
BPI_OUT0
U1 PAVM0
U8201-F
[29]
LTE_RFIC0_BSI_CK
[29]
LTE_RFIC0_BSI_EN
[29]
LTE_RFIC0_BSI_D2
[29]
LTE_RFIC0_BSI_D1
[29]
LTE_RFIC0_BSI_D0
[22]
LTE_PMU_EINT
[22]
LTE_PMU_BSI_CK
[22]
LTE_PMU_BSI_CS0B
[22]
LTE_PMU_BSI_DO
[21,22,29] LTE_SRCLKEN_OUT0
[29] LTE_LTEX26M_IN
[30,31,32] LTE_MIPI0_SCLK
[30,31,32] LTE_MIPI0_SDATA
[30,31,32,33]
LTE_BPI_OUT15
[30,31,32,33]
LTE_BPI_OUT14
[30,31,32,33]
LTE_BPI_OUT13
[30,31,32,33]
LTE_BPI_OUT12
[30,31,32,33]
LTE_BPI_OUT11
[30,31,32,33]
LTE_BPI_OUT10
[30,31,32,33] LTE_BPI_OUT25
[30,31,32,33] LTE_BPI_OUT24
[30,31,32,33] LTE_BPI_OUT23
[30,31,32,33] LTE_BPI_OUT22
[30,31,32,33] LTE_BPI_OUT18
[30,31,32,33] LTE_BPI_OUT17
[30,31,32,33] LTE_BPI_OUT16
[29] LTE_TXBPI
[30] LTE_PAVM1
[30] LTE_PAVM0
[29] LTE_RX2_BBIP
[29] LTE_RX2_BBIN
[29] LTE_RX2_BBQP
[29] LTE_RX2_BBQN
[29] LTE_RX1_BBIP
[29] LTE_RX1_BBIN
[29] LTE_RX1_BBQN
[29] LTE_RX1_BBQP
[29] LTE_TX_BBIP
[29] LTE_TX_BBIN
[29] LTE_TX_BBQP
[29] LTE_TX_BBQN
[21] LTE_SRCLKEN_OUT1
LTE_RX1_BBQN
LTE_PMU_EINT
LTE_TX_BBQN
LTE_PMU_BSI_CK
LTE_BPI_OUT15
LTE_PAVM0
LTE_PMU_BSI_DO
LTE_BPI_OUT18
LTE_MIPI0_SDATA
LTE_RFIC0_BSI_CK
LTE_BPI_OUT17
LTE_RFIC0_BSI_EN
LTE_BPI_OUT16
LTE_MIPI0_SCLK
LTE_RX2_BBIN
LTE_TX_BBIN
LTE_PMU_BSI_CS0B
LTE_BPI_OUT24
LTE_RFIC0_BSI_D0
LTE_RFIC0_BSI_D1
LTE_BPI_OUT23
LTE_TX_BBIP
LTE_LTEX26M_IN
LTE_RX1_BBIP
LTE_TXBPI
LTE_BPI_OUT14
LTE_BPI_OUT13
LTE_RX2_BBIP
LTE_BPI_OUT12
LTE_SRCLKEN_OUT1
LTE_RX1_BBQP
LTE_BPI_OUT11
LTE_RX2_BBQP
LTE_RX2_BBQN
LTE_TX_BBQP
LTE_BPI_OUT25
LTE_BPI_OUT22
LTE_RX1_BBIN
LTE_PAVM1
LTE_RFIC0_BSI_D2LTE_SRCLKEN_OUT0
LTE_BPI_OUT10
[30,31,32,33]
LTE_BPI_OUT0
[30,31,32,33]
LTE_BPI_OUT2
[30,31,32,33]
LTE_BPI_OUT3
[30,31,32,33]
LTE_BPI_OUT6

2014-7-30
SIZED:
DESIGNER:
<REV>
A1
REV:
<DESIGNER> SHEET: OF
27 33
86_MT6290M_POWER/GND
DOCUMENT NO.:
TITLE:
DEPARTMENT: Hardware DEPT.
COMPANY:
Last Saved Date:
<TITLE>
*
****
**
**
**
**
***
DVDD_GPIO
DVDD18
DVDD_NFI DVDD_SPI DVDD18_JTAG
DVDD18_DDR0DVDD18_DDR1DVDD12_DDR1DVDD12_DDR0
Close to G22 PinClose to H1/L1 PinClose to J2/K2 PinClose to H23/J23/K22 Pin
DVDD18_SDIO
Close to B16 Pin within 150mils
Close to C20 Pin Close to V1 Pin
DVDD18_MIPI
Close to M23 PinClose to A13 Pin
Close to A7 Pin
Close to
F12/F16/M9/R7/U14 Pin
DVDD_RFBPI
Close to AC23 Pin
E10 DVCCK
H20 DVCCK
J17 DVCCK
J18 DVCCK
J19 DVCCK
J6 DVCCK
K18 DVCCK
K19 DVCCK
K5 DVCCK
K6 DVCCK
L17 DVCCK
L18 DVCCK
L19 DVCCK
L5 DVCCK
P7 DVCCK
U15 DVCCK
C16 DVSS
G20 DVSS
H22 DVSS
H4 DVSS
H5 DVSS
J22 DVSS
K10 DVSS
K11 DVSS
K12 DVSS
K13 DVSS
K14 DVSS
K20 DVSS
K21 DVSS
K4 DVSS
L10 DVSS
L11 DVSS
L12 DVSS
L13 DVSS
L14 DVSS
L20 DVSS
M10 DVSS
M11 DVSS
M12 DVSS
M13 DVSS
A7
DVDD_GPIO
C20
DVDD_NFI
C4
DVDD_MSDC0
A13
DVDD_SPI
B16
DVDD18_SDIO
M23
DVDD18_JTAG
H1
DVDD18_DDR1 L1
DVDD18_DDR1
G22
DVDD18_DDR0
F12
DVDD18 F16
DVDD18 M9
DVDD18 R7
DVDD18 U14
DVDD18
J2
DVDD12_DDR1 K2
DVDD12_DDR1
H23
DVDD12_DDR0 J23
DVDD12_DDR0 K22
DVDD12_DDR0
M14 DVSS
N10 DVSS
AC23
DVDD_RFBPI
N11 DVSS
N12 DVSS
N13 DVSS
N14 DVSS
P10 DVSS
P11 DVSS
P12 DVSS
P13 DVSS
P14 DVSS
V1
DVDD18_MIPI
U8201-H
C8601 100nF
C8602 100nF
C8603 100nF
C8604 100nF
C8605 1.0uF
C8606 1.0uF
C8607 1.0uF
C8608 1.0uF
C8609 1.0uF
C8610 100nF
C8611 100nF
C8612 1.0uF
C8613 1.0uF
C8614 100nF
C8615 100nF
C8616 1.0uF
C8617 100nF
C8618 100nF
C8619 100nF
C8620 100nF
C8621 1.0uF
C8622 100nF
C8623 1.0uF
C8624 100nF
C8625 1.0uF
C8626 1.0uF
C8627 4.7uF
C8628 4.7PF(5PF)
C8629 100nF
C8630 1.0uF
C8631 1.0uF
C8632 4.7PF(5PF)
C8633 100nF
C8634 1.0uF
C8635 100nF
C8636 1.0uF
LTE_DVCCK
LTE_DVCCK
LTE_VIO18_PMU
LTE_VIO18_PMU
LTE_VM12
LTE_VM12
LTE_VIO18_PMU
LTE_VIO18_PMU
LTE_VIO18_PMU
LTE_DVDD18_MIPI
LTE_VIO18_PMU
LTE_VIO18_PMU
LTE_VIO18_PMU
LTE_VIO18_PMU
LTE_VIO18_PMU
LTE_VIO18_PMU
LTE_VIO18_PMU
LTE_VM12
LTE_VM12
LTE_VIO18_PMU
LTE_VIO18_PMU
LTE_VIO18_PMU
LTE_VIO18_PMU
LTE_DVDD18_MIPI
LTE_VIO18_PMU
LTE_VIO18_PMU LTE_VIO18_PMU

2014-7-30
SIZED:
DESIGNER:
<REV>
A1
REV:
<DESIGNER> SHEET: OF
28 33
30_RF_MT6165_2G_TRX
DOCUMENT NO.:
TITLE:
DEPARTMENT: Hardware DEPT.
COMPANY:
Last Saved Date:
<TITLE>
*
****
**
**
**
**
***

2014-7-30
SIZED:
DESIGNER:
<REV>
A1
REV:
<DESIGNER> SHEET: OF
29 33
31_RF_MT6169_PIN_OUT
DOCUMENT NO.:
TITLE:
DEPARTMENT: Hardware DEPT.
COMPANY:
Last Saved Date:
<TITLE>
*
****
**
**
**
**
***
Title
Size
Date: Sheet of
Mediatek Confidential
31
31_RF_MT6169_PIN_OUT
99
A2
Tuesday, December 17, 2013
Off-Page Connector
Off-Page Connector
To BB IC part
(To RF front-end)
B38/B40/B41
B34/B39
B41/B38 PRX
B34/B39 PRX
B40 PRX
B41/B38 DRX
B40 DRX
B39 DRX
To PMIC MT6323
To PMIC MT6339
C15
RFIP1_HB1
B15
RFIN1_HB1
B14 RFIP1_MB1
B13 RFIN1_MB1
A15 RFIP1_LB2
A14 RFIN1_LB2
B12 RFIP1_HB2
A12 RFIN1_HB2
A11 RFIP1_LB3
B11 RFIN1_LB3
B10 RFIP1_MB2
A9 RFIP1_HB3
A8 RFIN1_HB3
B9 RFIN1_MB2
B8 RFIP2_LB1
B7 RFIN2_LB1
B6 RFIP2_HB1
A6 RFIN2_HB1
B5 RFIN2_LB2
B4 RFIP2_HB2
B3 RFIN2_HB2
A3 RFIP2_MB1
A2 RFIN2_MB1
A1 RFIP2_LB3
B1 RFIN2_LB3
C1 RFIP2_MB2
C2 RFIN2_MB2
D2 RFIP2_HB3
E2 RFIN2_HB3
M4
RX2_BBQP
N14
TX_BBQN
N15
TX_BBIN
M15
TX_BBIP
M13
TXDET
F14
TX_HB2
F15
TX_HB1
H14
TX_MB2
G14
TX_MB1
H15
TX_LB4
J15
TX_LB3
J14
TX_LB2
K14
TX_LB1
D14
RFIP1_LB1
C14
RFIN1_LB1
N4
RX2_BBQN
N5
RX2_BBIN
M5
RX2_BBIP
M6
RX1_BBQP
M7
RX1_BBQN
N7
RX1_BBIN
N8
RX1_BBIP
N13
TX_BBQP
A5 RFIP2_LB2
E15
TXO_GND L14
TXO_GND
L9
GND L8
GND L7
GND L6
GND
K12
GND K9
GND
K3
GND J12
GND J11
GND J10
GND J9
GND
J3
GND
J2 32K_EN
H11
GND H10
GND H9
GND H8
GND H7
GND H6
GND H5
GND H4
GND H3
GND G12
GND G11
GND G10
GND G9
GND G8
GND G7
GND G6
GND G5
GND G4
GND G3
GND
F4 GND
F5 GND
F6 GND
F7 GND
F8 GND
F9 GND
F10 GND
F11 GND
F12 GND
C8 VRXHF2
D13 VRXHF1
M11 V28_ESD1
N11 VTXHF
K11 VTXLF
M8 VRXLF
L4 VDCXO_DIG
M3 VIO
J1 VTCXO
C3 GND
C4 GND
C5 GND
C6 GND
C7 GND
C9 GND
C10 GND
C11 GND
C12 GND
D3 GND
D4 GND
D5 GND
D6 GND
D7 GND
D8 GND
D9 GND
D10 GND
D11 GND
D12 GND
L11
GND
E1 GND
E3 GND
E4 GND
E5 GND
E6 GND
E7 GND
E8 GND
E9 GND
E10 GND
E11 GND
E12 GND
L10
GND
L13
DET_GND K13
TXO_GND J13
TXO_GND H13
TXO_GND G13
TXO_GND F13
TXO_GND E13
TXO_GND E14
TXO_GND
F1 OUT_32K
F2 GND
F3 TST1
G1 XO3
H2 XO4
H1 XO2
K1 XTAL2
K2 XTAL1
L2 XMODE
M1 XO1
N1 CLK_SEL
N2 EN_26M_BB
H12
TST4 M12
TST3 K10
TXBPI N10
VRT M10
TST2 M9
TMEAS K6
BSI_CK J7
BSI_EN J6
BSI_D0 J5
BSI_D1 K4
BSI_D2
L12
GND
G2
GND
J4
GND
K8
GND
J8
GND
K7
GND
L3
GND
U3101
R3108
1K
R3107
1K
R3111
NF
R3110
0
R3109
0
C3111
2.2uF
C3101
100nF
C3104
100nF
C3107
100nF
C3106
100nF
C3105
100nF
C3102
100nF
C3103
100nF
2
NC
1VCONTROL 3
GND
6
VCC
5
NC
4OUT
U3102
KT2520F26000DCW28QAK
C3109
NF
C3108
100nF
C3110
100nF
R3112
RES-2K-+-1%-0402
2k
R3104
NF
R3121
0
R3122
0
MT6169_VTCXO_PMU
LTE_VRF18_PMU
LTE_VIO18_PMU
MT6169_VIO18_PMU
MT6169_VTCXO_PMU
MT6169_VIO18_PMU
LTE_VIO18_PMU
LTE_VRF18_PMU
[29,32] LTE_RFIP2_MB2
[29,32] LTE_RFIN2_MB2
[29,31] LTE_RFIP1_HB2
[29,31] LTE_RFIN1_HB2
[29,31] LTE_RFIP1_MB2
[29,31] LTE_RFIN1_MB2
[29,31] LTE_RFIP1_HB3
[29,31] LTE_RFIN1_HB3
[29,32] LTE_RFIP2_HB1
[29,32] LTE_RFIN2_HB1
[29,32] LTE_RFIP2_HB2
[29,32] LTE_RFIN2_HB2
[26,29]
LTE_TXBPI
[26,29]
LTE_RFIC0_BSI_D2
[26,29]LTE_RFIC0_BSI_D1
[26,29]
LTE_RFIC0_BSI_D0
[26,29]
LTE_RFIC0_BSI_EN
[26,29]
LTE_RFIC0_BSI_CK
[29,30,31] LTE_TXDET
[29,32] LTE_RFIP2_MB2
[29,32] LTE_RFIN2_MB2
[29,30,31]
LTE_TXDET
[26,29] LTE_RFIC0_BSI_CK
[26,29] LTE_RFIC0_BSI_EN
[26,29] LTE_RFIC0_BSI_D2
[26,29] LTE_RFIC0_BSI_D1
[26,29] LTE_RFIC0_BSI_D0
[26,29] LTE_RX1_BBQN
[26,29] LTE_TX_BBIP
[26,29] LTE_TX_BBIN
[26,29] LTE_TX_BBQP
[26,29] LTE_TX_BBQN
[26,29] LTE_RX2_BBIP
[26,29] LTE_RX2_BBIN
[26,29] LTE_RX2_BBQP
[26,29] LTE_RX2_BBQN
[26,29] LTE_RX1_BBIP
[26,29] LTE_RX1_BBIN
[26,29] LTE_RX1_BBQP
[26,29] LTE_TXBPI
[26,29] LTE_LTEX26M_IN
[26,29] LTE_LTEX26M_IN
[29] MT6169_XO2
[29] MT6169_XO4
[26,29]
LTE_TX_BBIP
[26,29]
LTE_TX_BBIN
[26,29]
LTE_TX_BBQN
[26,29]
LTE_TX_BBQP
[26,29]
LTE_RX1_BBIP
[26,29]
LTE_RX1_BBIN
[26,29]
LTE_RX1_BBQN
[26,29]
LTE_RX1_BBQP
[26,29]
LTE_RX2_BBIP
[26,29]
LTE_RX2_BBIN
[26,29]
LTE_RX2_BBQN
[26,29]
LTE_RX2_BBQP
[29,30] LTE_TX_HB1
[29,30] LTE_TX_HB2
[21,22,26,29]
LTE_SRCLKEN_OUT0
[2,3,4,21,29]
SRCLKENA
[21,22,26,29] LTE_SRCLKEN_OUT0
[29] MT6169_XO2
[29] MT6169_XO4
[29,30]
LTE_TX_HB1
[29,30]
LTE_TX_HB2
[29,31]
LTE_RFIP1_HB2
[29,31]
LTE_RFIN1_HB2
[29,31] LTE_RFIP1_MB2
[29,31] LTE_RFIN1_MB2
[29,31] LTE_RFIP1_HB3
[29,31] LTE_RFIN1_HB3
[29,32] LTE_RFIP2_HB1
[29,32] LTE_RFIN2_HB1
[29,32] LTE_RFIP2_HB2
[29,32] LTE_RFIN2_HB2
[2,3,4,21,29] SRCLKENA
LTE_TX_BBQP
LTE_LTEX26M_IN
LTE_SRCLKEN_OUT0
LTE_RFIC0_BSI_D2
LTE_TX_BBQN
LTE_RFIC0_BSI_EN
LTE_RX1_BBIP
LTE_RFIC0_BSI_D1
LTE_TX_BBIN
LTE_TX_BBIP
LTE_RX1_BBQN
LTE_RX1_BBQP
LTE_RFIC0_BSI_CK
LTE_TXBPI
SRCLKENA
LTE_RX2_BBIP
LTE_TX_HB2
LTE_RX2_BBIN
MT6169_XO4
LTE_TX_HB1
LTE_RX2_BBQP
MT6169_XO2
LTE_RX1_BBIN
LTE_RFIC0_BSI_D0
LTE_RX2_BBQN
MT6169_VTCXO_PMU
[29]
MT6169_XO4
[29]
MT6169_XO2
[2] CLK1_BB
[3]
CLK_26M_MT6323
[31]
LTE_TX_MB1
[31]
LTE_TX_LB3
[31]
LTE_RFIP1_LB1
[31]
LTE_RFIN1_LB1
[31]
LTE_RFIP1_HB1
[31]
LTE_RFIN1_HB1
[31]
LTE_RFIP1_MB1
[31]
LTE_RFIN1_MB1

**
**
**
**
**
**
****
<TITLE>
Last Saved Date:
COMPANY:
Hardware DEPT.
DEPARTMENT:
TITLE:
DOCUMENT NO.: 32_RF_MT6169_RF_TX
33
30 OF
SHEET:
<DESIGNER>
REV:
A1
<REV>
DESIGNER:
SIZED:
2014-7-30
Title
Size
Date: Sheet of
MTK Confidential
99
32_RF_MT6169_RF_TX
32
D
Tuesday, December 17, 2013
To MT6169
BPI config.
B38/B40/B41
B34/B39
PA VMode to MT6290 (SKY77761)
MIPI (To MT6290/6339)
To LTE_VTCXO1 (0ohm to MT6339)
VDD_RFSW only connect to
LTE_VTCXO1 by MT6339.
(LTE_VTCXO2 off at CSFB)
PA Power
3P4T_V3
3P4T_V4
NA
BPI0
BPI1
NA
2G_TXM_VCTRL_C
BPI2
BPI3
2G_TXM_PA_ENABLE
ANT_DRX_SP3T_V1
ANT_DRX_SP3T_V2
BPI4
BPI5
BPI6
BPI7
BPI8
BPI9
BPI10
BPI11
BPI12
BPI13
BPI14
BPI15
BPI16
BPI17
BPI18
BPI19
BPI20
BPI21
BPI22
BPI23
BPI24
BPI25
AT_SEL_DRX
AT_SEL_MAIN1
AT_SEL_MAIN2_1
AT_SEL_MAIN2_2
NA
NA
B34B39_TX_SEL
DCS_Notch_SEL
NA
B34B39_PA_EN
2G_TXM_VCTRL_A
2G_TXM_VCTRL_B
NA
ANT_Main1_SP8T_V1
ANT_Main1_SP8T_V2
ANT_Main1_SP8T_V3
3P4T_V1
3P4T_V2
PA Power Trace Width
VPA_VCC1: 10mil
VPA_PMU,
VPA_VCC2,
VPA_VCC2_B7,
VPA_VCC2_TDD : 30mil
VBAT : 80mil
B40 TRX
B38 TRX
Power Net Connection
10mil
80mil
MTK参考设计R3114 R3115 R3116 0201封装
R3115 R3116 105欧姆
1
2
R3242
0
12
R3213
NF
12
L3211
6.8pF
12
L3210
1.0nH
12
L3215
1.0nH
12
C3202
33PF
12
C3256
8.2pF
12
C3205
1.0nH
12
C3262
6.8pF
2G
1IN
3
G
4
OUT
5
G
U3221
885049
12
C3280
NF
12
C3271
NF
12
C3259
3.6nH
12
C3279
NF
12
C3264
3.3NH
12
C3263
NF
12
C3265
3.6nH
12
C3274
1.0PF
12
C3258
NF
12
R3237
0
12
R3239
0
1
2
R3230
0
12
C3267 1nF
12
C3276 18PF
12
C3277
18PF
12
C3270
18PF
12
C3257
18PF
12
C328118PF
12
C3283
18PF
12
C3260
1.0nH
12
L3203
5.6NH
12
L3217
4.7nH
12
C3206
470nF
12
C3239
22uF
12
C3241
1uF
12
R3212
0
L3206
3.6nH
12
C3221
0.01uF
1
IN1
3GND
4IN2
2GND
5GND
U3210
12
C3275
NF
1
2R3231
NF
12
C3220
82PF
12
C3218
18PF
C3278
18PF
C3201 10PF
27
EXPOSED_GND
25
GND9
23
GND8
22
GND7
20
GND6
18
GND5
16
GND4
14
GND3
13
GND2
9
GND1
1
GND0
5
NC1
21
NC3
17
RFOUT_B38_41
19
RFOUT_B34_39
26 VBATT
10 VCC
15
RFOUT_B40
24
CPL_OUT
11 VMODE
8VCONT2
3VCONT0
7VCONT1
12 CPL_IN
6RFIN_B38_40_41
4RFIN_B34_39
2NC0
U3208
R3223
51
4VDD 2
GND
5
RF1
3
RF2
1
RF3
6VC1
U3205
4VDD 2
GND
5
RF1
3
RF2
1
RF3
6VC1
U3206
12
C3266
18PF
12
R3316
100(110)
12
R3319
100(110)
12
R3315
51(62)
1IN
2GND
3
OUT
U3207 C16
18PF
L3201
NF
L3202
NF
L3220
NF
1
2R1
NF
[29,30]
LTE_TX_HB1
[29,30]
LTE_TX_HB2
[30,31,32]
LTE_MIPI1_SCLK
[30,31,32]
LTE_MIPI1_SDATA
VDD_RFSW
LTE_VPA_PMU
LTE_VTCXO1
VBAT
LTE_DVDD18_MIPI
[29,30]
LTE_TX_HB1
[29,30]
LTE_TX_HB2
[26,30,31,32,33]
LTE_BPI_OUT25
[26,30,31,32,33]
LTE_BPI_OUT24
[26,30,31,32,33]
LTE_BPI_OUT23
[26,30,31,32,33]
LTE_BPI_OUT22
[30,31,32,33]
LTE_BPI_OUT21
[30,31,32,33]
LTE_BPI_OUT20
[30,31,32,33]
LTE_BPI_OUT19
[26,30,31,32,33]
LTE_BPI_OUT18
[26,30,31,32,33]
LTE_BPI_OUT17
[26,30,31,32,33]
LTE_BPI_OUT16
[26,30,31,32,33]
LTE_BPI_OUT15
[26,30,31,32,33]
LTE_BPI_OUT14
[26,30,31,32,33]
LTE_BPI_OUT13
[26,30,31,32,33]
LTE_BPI_OUT12
[26,30,31,32,33]
LTE_BPI_OUT11
[26,30,31,32,33]
LTE_BPI_OUT10
[30,31,32,33]
LTE_BPI_OUT9
[30,31,32,33]
LTE_BPI_OUT8
[26,30]LTE_PAVM1
[26,30] LTE_PAVM0
[26,30,31,32]
LTE_MIPI0_SCLK
[26,30,31,32]
LTE_MIPI0_SDATA
[30,31,32]
LTE_MIPI1_SCLK
[30,31,32]
LTE_MIPI1_SDATA
[26,30,31,32,33]
LTE_BPI_OUT6
[30,31,32,33]
LTE_BPI_OUT7
[26,30,31,32,33]
LTE_BPI_OUT0
[30,31,32,33]
LTE_BPI_OUT5
[30,31,32,33]
LTE_BPI_OUT4
[26,30,31,32,33]
LTE_BPI_OUT3
[26,30,31,32,33]
LTE_BPI_OUT2
[30,31,32,33]
LTE_BPI_OUT1
LTE_BPI_OUT11
LTE_BPI_OUT9
LTE_BPI_OUT8
LTE_BPI_OUT15
LTE_BPI_OUT4
LTE_BPI_OUT3
LTE_BPI_OUT16
LTE_BPI_OUT2
LTE_BPI_OUT14
LTE_BPI_OUT1
LTE_BPI_OUT20
LTE_BPI_OUT0
LTE_BPI_OUT18
LTE_BPI_OUT7
LTE_BPI_OUT19
LTE_BPI_OUT17
LTE_BPI_OUT21
LTE_BPI_OUT5
LTE_BPI_OUT13
LTE_BPI_OUT12
LTE_BPI_OUT10
LTE_BPI_OUT6
LTE_PAVM1
LTE_BPI_OUT22
LTE_BPI_OUT23
LTE_BPI_OUT24
LTE_PAVM0
LTE_BPI_OUT25
[26,30,31,32]
LTE_MIPI0_SDATA
[26,30,31,32]
LTE_MIPI0_SCLK
[31]
B38_TRX
[29,30]
LTE_TX_HB2
[29,30]
LTE_TX_HB1
[31]
B40_TRX
[26,30,31,32,33]LTE_BPI_OUT6
LTE_VPA_PMU
VPA_VCC2_HB
VPA_VCC1
VPA_VCC2_HB
VPA_VCC2_TDD
VBAT_RF
VDD_RFSW
VBAT_RF
VBAT
[26,30,31,32,33]
LTE_BPI_OUT10
[26,30,31,32,33]LTE_BPI_OUT22
[26,30,31,32,33]LTE_BPI_OUT23
[26,30,31,32,33]LTE_BPI_OUT24
[26,30,31,32,33] LTE_BPI_OUT25
[31]
B41/38_RX
VDD_RFSW
[31]
B40_RX
[29,31]
LTE_TXDET
[31]
B34_B39_TX

**
**
**
**
**
**
****
<TITLE>
Last Saved Date:
COMPANY:
Hardware DEPT.
DEPARTMENT:
TITLE:
DOCUMENT NO.: 33_RF_MT6169_RF_PRX
33
31 OF
SHEET:
<DESIGNER>
REV:
A1
<REV>
DESIGNER:
SIZED:
2014-7-30
B38/41, B40 PRX B34 & B39 PRX
BPI config.
PRX (To MT6169)
2G (To MT6165)
To MMMB/discrete PA/3P4T
B41/B38 PRX
B34/B39 PRX
B40 PRX
MIPI (To MT6290/6339)
To LTE_VTCXO1 (0ohm to MT6339)
EDGE TXM
SKY77593 control logic table
Enable VctC VctB VctA
LB_GMSK_TX H L L H
HB_GMSK_TX H L H H
LB_EDGE_TX H H L H
HB_EDGE_TX H H H H
2G_LB_Rx L H L L
2G_NDCS_Rx L H H L
NA L H L H
2G_HB_Rx L L H L
ASM_Main2_824~1990MHz
2G_HB_DT
2G_LB_DT
3P4T_V3
3P4T_V4
NA
BPI0
BPI1
NA
2G_TXM_VCTRL_C
BPI2
BPI3
2G_TXM_PA_ENABLE
ANT_DRX_SP3T_V1
ANT_DRX_SP3T_V2
BPI4
BPI5
BPI6
BPI7
BPI8
BPI9
BPI10
BPI11
BPI12
BPI13
BPI14
BPI15
BPI16
BPI17
BPI18
BPI19
BPI20
BPI21
BPI22
BPI23
BPI24
BPI25
AT_SEL_DRX
AT_SEL_MAIN1
AT_SEL_MAIN2_1
AT_SEL_MAIN2_2
NA
NA
B34B39_TX_SEL
DCS_Notch_SEL
NA
B34B39_PA_EN
2G_TXM_VCTRL_A
2G_TXM_VCTRL_B
NA
ANT_Main1_SP8T_V1
ANT_Main1_SP8T_V2
ANT_Main1_SP8T_V3
3P4T_V1
3P4T_V2
2G_PAIN_HB
2G_PAIN_LB
1GND
2SE 3
DIFF1
4
DIFF2
U3323
1GND
2SE 3
DIFF1
4
DIFF2
U3344
1LCH
4HCH
6
BAL_PORT1
9
BAL_PORT2
2GND
3GND
7
GND 8
GND 5
GND
10 GND
U3307
1
GND
2
GND
3
GND
4
GND
5
GND
6
GND
7
GND
8
GND
22 TRX4
21 TRX3
20 TRX2
19 TRX1
18 VRAMP
17 TXEN
16 MODE
15 GND
23
TRX5
24
TRX6
25
GND
26
ANT
27
GND
28
GND
14 VCC
13 VBATT
12 BS1
11 BS2
10 TX_LB_IN
9TX_HB_IN
U3301
RF-PA-SKY77590
12
R3301
0
12 R3313
NF
C3302
18PF
C3303
33PF
12
R3302
0
12
R3318 NF
12
R3303 1K
12
R3305 1K
C3304
22PF
C3305
22PF
C3309
22uF
C3308
1uF
C3307
100nF
C3306
33PF
C3315
220PF
12
R3307
10K
12
R3308
24K
C3316
22PF
C3311
22PF
C3310
1.0nH
L3320
NF
L3335
3.3NH
C3340
2.7PF
C3341
2.7PF
L3334
3.6nH
L3332
8.2nH
C3338 18PF
C3339 18PF
L3341
NF
C3349
3.3PF
C3353
3.3PF
L3343
2.2NH
C3352
1.8nH
L3344
NF
L3350
NF
C3366
3.3NH
L3356
NF
L3357
NF
L3354
6.8nH
L3355
6.8nH
C3359
6.8pF
C3363
6.8pF
L3307
NF
L3333
6.8nH
1
J1 2
GND 3
J3
4
V1
5
V2
6
VDD
7GND
8GND
9J2
10 GND
11 RFC
12 GND
13 GND
U3312
C3331
33PF
C3332
33PF
C3333
33PF
C3370
2.2PF
C3369
2.2PF
C3330 NF
L3371
22NH
C3364
NF
L3312
3.9nH
L3314
3.9nH
C3360 NF
L3311
NF
L3315
NF
C3361
56PF
L3309
NF
C3365
4.7PF(5PF)
C3329
8.2pF(8PF)
C3326
8.2pF(8PF)
L3310
2.7nH
1IN
2
GND
3
OUT1
4
OUT2
5
GND
U3309
RF-SAW-SAFEB942MFL0F00
1UBAL(1842.5/1960)
2
GND
3
GND
4
GND
5
GND
6
BAL1(1842.5)
9
BAL2(1960)
8
BAL1(1960)
7
BAL2(1842.5)
10
GND
U3305
RF-SAW-SAWEN1G84CW0F00
C3367
4.7PF(5PF)
L3368
NF
1IN 2
OUT
CON3304
RF-SWITCH-818000291
C3319
33PF
L3347
NF
L3318
NF
[29,31]
LTE_RFIP1_HB3
[29,31]
LTE_RFIN1_HB3
[29,31]
LTE_RFIP1_HB2
[29,31]
LTE_RFIN1_HB2
[29,31]
LTE_RFIP1_MB2
[29,31]
LTE_RFIN1_MB2
[29,31]
LTE_RFIN1_HB2
[29,31]
LTE_RFIP1_HB2
[30,31]
B40_RX
[30,31]
B41/38_RX
[29,31]
LTE_RFIP1_MB2
[29,31]
LTE_RFIN1_MB2
[26,30,31,32]
LTE_MIPI0_SCLK
[26,30,31,32]
LTE_MIPI0_SDATA
[30,31,32]
LTE_MIPI1_SCLK
[30,31,32]
LTE_MIPI1_SDATA
[29,31]
LTE_RFIN1_HB3
[29,31]
LTE_RFIP1_HB3
[29]
LTE_TX_LB3
[31]B41_B38_TRX
[29]
LTE_TX_MB1
[31]
2G_LB_IN_6165
[31]
2G_HB_IN_6165
[26,30,32,33]
LTE_BPI_OUT11
[26,30,31,32,33]
LTE_BPI_OUT12
[26,30,31,32,33]
LTE_BPI_OUT13
[26,30,31,32,33]
LTE_BPI_OUT14
VDD_RFSW
LTE_DVDD18_MIPI
VBAT
[29,31]
LTE_RFIP1_HB2
[29,31]
LTE_RFIN1_HB2
[29,31]
LTE_RFIN1_MB2
[29,31]
LTE_RFIP1_MB2
[29,31]
LTE_RFIN1_HB3
[29,31]
LTE_RFIP1_HB3
[29,30,31]LTE_TXDET
[29,30,31]
LTE_TXDET
[26,30,31,32]
LTE_MIPI0_SCLK
[26,30,31,32]
LTE_MIPI0_SDATA
[30,31,32]
LTE_MIPI1_SCLK
[30,31,32]
LTE_MIPI1_SDATA
[30,31,32,33] LTE_BPI_OUT7
[26,30,31,32,33] LTE_BPI_OUT25
[26,30,31,32,33] LTE_BPI_OUT24
[26,30,31,32,33] LTE_BPI_OUT23
[26,30,31,32,33] LTE_BPI_OUT22
[30,31,32,33] LTE_BPI_OUT21
[30,31,32,33] LTE_BPI_OUT20
[30,31,32,33] LTE_BPI_OUT19
[26,30,31,32,33] LTE_BPI_OUT18
[26,30,31,32,33] LTE_BPI_OUT17
[26,30,31,32,33] LTE_BPI_OUT16
[26,30,31,32,33] LTE_BPI_OUT15
[26,30,31,32,33] LTE_BPI_OUT14
[26,30,31,32,33] LTE_BPI_OUT13
[26,30,31,32,33] LTE_BPI_OUT12
[31] 2G_TXM_VCTRL_A
[26,30,31,32,33] LTE_BPI_OUT10
[30,31,32,33] LTE_BPI_OUT9
[30,31,32,33] LTE_BPI_OUT8
[26,30,31,32,33] LTE_BPI_OUT0
[30,31,32,33] LTE_BPI_OUT5
[30,31,32,33] LTE_BPI_OUT4
[26,30,31,32,33] LTE_BPI_OUT3
[26,30,31,32,33] LTE_BPI_OUT2
[30,31,32,33] LTE_BPI_OUT1
[26,30,31,32,33] LTE_BPI_OUT6
[31]
2G_NDCS_RX
[31]
2G_HB_RX
[31]
2G_LB_RX
[31]
B34_TX
[31]
B39_TX
[30,31]
B41/38_RX
[30,31]
B40_RX
[31]
B41_B38_TRX
[30,31]
B40_TRX
[31]
B38_TXSAW_OUT
[31]
2G_HB_IN_6165
[31]
2G_LB_IN_6165
LTE_BPI_OUT24
LTE_BPI_OUT16
LTE_BPI_OUT0
LTE_BPI_OUT18
LTE_BPI_OUT25
LTE_BPI_OUT17
LTE_BPI_OUT6
LTE_BPI_OUT5
LTE_BPI_OUT4
LTE_BPI_OUT3
LTE_BPI_OUT2
LTE_BPI_OUT1
LTE_BPI_OUT10
LTE_BPI_OUT9
LTE_BPI_OUT8
LTE_BPI_OUT15
LTE_BPI_OUT22
LTE_BPI_OUT23
LTE_BPI_OUT12
LTE_BPI_OUT14
LTE_BPI_OUT13
LTE_BPI_OUT20
LTE_BPI_OUT21
LTE_BPI_OUT7
LTE_BPI_OUT19
2G_TXM_VCTRL_A
[33]
MAIN2_ANT
[25,31]LTE_APC1_6290 [25,31]LTE_APC1_6290
[30]
B38_TRX
[26,30,31,32,33]
LTE_BPI_OUT17
[26,30,31,32,33]
LTE_BPI_OUT18
VDD_RFSW
[30]
B34_B39_TX
[31]
2G_LB_RX_6169
[31]
2G_HB_RX_6169
[31]2G_LB_RX_6169
[31]
2G_HB_RX_6169
[29]
LTE_RFIN1_LB1
[29]
LTE_RFIP1_LB1
[29]
LTE_RFIN1_MB1
[29]
LTE_RFIP1_MB1
[29]
LTE_RFIN1_HB1
[29]
LTE_RFIP1_HB1
[30,31]
B40_TRX
[31]
B34_B39_TRX
[31]
B34_B39_TRX
[25,31]
LTE_APC1_6290

2014-7-30
SIZED:
DESIGNER:
<REV>
A1
REV:
<DESIGNER> SHEET: OF
32 33
34_RF_MT6169_RF_DRX
DOCUMENT NO.:
TITLE:
DEPARTMENT: Hardware DEPT.
COMPANY:
Last Saved Date:
<TITLE>
*
****
**
**
**
**
***
B40 DRX
DRX ANT: 1880~2690MHz
B39 DRX
B41/38 DRX
BPI config.
B39 DRX
B41/38 DRX
B40 DRX
DRX (To MT6169)
MIPI (To MT6290/6339)
To LTE_VTCXO1 (0ohm to MT6339)
SKY13373
SP3T_V1 SP3T_V2
V1 V2
J1 (B41_38_DRX) 0 1
J2 (B40_DRX) 1 0
J3 (B39_DRX) 1 1
SP3T
ANT_DRX_SP3T_V2
ANT_DRX_SP3T_V1
DRX Car Kit
3P4T_V3
3P4T_V4
NA
BPI0
BPI1
NA
2G_TXM_VCTRL_C
BPI2
BPI3
2G_TXM_PA_ENABLE
ANT_DRX_SP3T_V1
ANT_DRX_SP3T_V2
BPI4
BPI5
BPI6
BPI7
BPI8
BPI9
BPI10
BPI11
BPI12
BPI13
BPI14
BPI15
BPI16
BPI17
BPI18
BPI19
BPI20
BPI21
BPI22
BPI23
BPI24
BPI25
AT_SEL_DRX
AT_SEL_MAIN1
AT_SEL_MAIN2_1
AT_SEL_MAIN2_2
NA
NA
B34B39_TX_SEL
DCS_Notch_SEL
NA
B34B39_PA_EN
2G_TXM_VCTRL_A
2G_TXM_VCTRL_B
NA
ANT_Main1_SP8T_V1
ANT_Main1_SP8T_V2
ANT_Main1_SP8T_V3
3P4T_V1
3P4T_V2
2G
1IN
3
G
4
OUT
5
G
U3404
885049
1GND
2SE 3
DIFF1
4
DIFF2
U3403
1
J1 2
GND 3
J3
4
V1
5
V2
6
VDD
7GND
8GND
9J2
10 GND
11 RFC
12 GND
13 GND
U3401
2
G
1IN 3
OUT
4
OUT
5G
U3407
L3403
3.3NH
L3421
6.8pF
C3405
6.8pF
L3401
NF
L3408
4.7nH
L3432
1.5nH
L3407
4.7nH
C3409
6.8pF
C3411
6.8pF
L3406
NF
L3483
NF
C3433
1.0nH
L3413
4.7nH
C3413
22PF
C3417
22PF
L3412
NF
L3411
5.6NH
C3415
22PF
C3412 33PF
C3410 33PF
C3408
33PF
L3428
NF
L3405
NF
C3406
18PF
1
IN
2OUT
CON3401
RF-SWITCH-818000291
C3404
1.5nH
L3402
3.9nH
C3407
56PF
2
G
1IN 3
OUT
4
OUT
5G
U3452 [29,32]
LTE_RFIN2_MB2
[29,32]
LTE_RFIP2_MB2
[29,32]
LTE_RFIN2_HB2
[29,32]
LTE_RFIP2_HB2
[29,32]
LTE_RFIN2_HB1
[29,32]
LTE_RFIP2_HB1
[29,32]
LTE_RFIN2_HB2
[29,32]
LTE_RFIP2_HB2
[32]
B40_DRX
[29,32]
LTE_RFIN2_MB2
[29,32]
LTE_RFIP2_MB2
[32]
B39_DRX
[32]
B41_38_DRX
[26,30,31,32] LTE_MIPI0_SDATA
[26,30,31,32] LTE_MIPI0_SCLK
[30,31,32] LTE_MIPI1_SCLK
[30,31,32] LTE_MIPI1_SDATA
[29,32]
LTE_RFIN2_HB1
[29,32]
LTE_RFIP2_HB1
[32]
B39_DRX
[32]
B41_38_DRX
[32]
B40_DRX
[33]
ASM_DRX
[26,30,31,32,33]
LTE_BPI_OUT16
[26,30,31,32,33]
LTE_BPI_OUT15
VDD_RFSW
LTE_DVDD18_MIPI
VDD_RFSW
[29,32]
LTE_RFIP2_HB1
[29,32]
LTE_RFIN2_HB1
[29,32]
LTE_RFIP2_HB2
[29,32]
LTE_RFIN2_HB2
[29,32]
LTE_RFIP2_MB2
[29,32]
LTE_RFIN2_MB2
[26,30,31,32]
LTE_MIPI0_SDATA
[26,30,31,32]
LTE_MIPI0_SCLK
[30,31,32]
LTE_MIPI1_SDATA
[30,31,32]
LTE_MIPI1_SCLK
[30,31,32,33] LTE_BPI_OUT7
[26,30,31,32,33] LTE_BPI_OUT25
[26,30,31,32,33] LTE_BPI_OUT24
[26,30,31,32,33] LTE_BPI_OUT23
[26,30,31,32,33] LTE_BPI_OUT22
[30,31,32,33] LTE_BPI_OUT21
[30,31,32,33] LTE_BPI_OUT20
[30,31,32,33] LTE_BPI_OUT19
[26,30,31,32,33] LTE_BPI_OUT18
[26,30,31,32,33] LTE_BPI_OUT17
[26,30,31,32,33] LTE_BPI_OUT16
[26,30,31,32,33] LTE_BPI_OUT15
[26,30,31,32,33] LTE_BPI_OUT14
[26,30,31,32,33] LTE_BPI_OUT13
[26,30,31,32,33] LTE_BPI_OUT12
[26,30,31,32,33] LTE_BPI_OUT11
[26,30,31,32,33] LTE_BPI_OUT10
[30,31,32,33] LTE_BPI_OUT9
[30,31,32,33] LTE_BPI_OUT8
[26,30,31,32,33] LTE_BPI_OUT0
[30,31,32,33] LTE_BPI_OUT5
[30,31,32,33] LTE_BPI_OUT4
[26,30,31,32,33] LTE_BPI_OUT3
[26,30,31,32,33] LTE_BPI_OUT2
[30,31,32,33] LTE_BPI_OUT1
[26,30,31,32,33] LTE_BPI_OUT6
LTE_BPI_OUT2
LTE_BPI_OUT24
LTE_BPI_OUT14
LTE_BPI_OUT13
LTE_BPI_OUT12
LTE_BPI_OUT11
LTE_BPI_OUT10
LTE_BPI_OUT9
LTE_BPI_OUT19
LTE_BPI_OUT25
LTE_BPI_OUT17
LTE_BPI_OUT21
LTE_BPI_OUT22
LTE_BPI_OUT23
LTE_BPI_OUT1
LTE_BPI_OUT0
LTE_BPI_OUT7
LTE_BPI_OUT20
LTE_BPI_OUT18
LTE_BPI_OUT8
LTE_BPI_OUT6
LTE_BPI_OUT5
LTE_BPI_OUT4
LTE_BPI_OUT3
LTE_BPI_OUT15
LTE_BPI_OUT16

2014-7-30
SIZED:
DESIGNER:
<REV>
A1
REV:
<DESIGNER> SHEET: OF
33 33
36_RF_AT
DOCUMENT NO.:
TITLE:
DEPARTMENT: Hardware DEPT.
COMPANY:
Last Saved Date:
<TITLE>
*
****
**
**
**
**
***
DRX ANT: 704~2700MHz
AT_SEL_DRX
SKY13489
V1 Port
0 RF1
1 RF2
BPI config.
To LTE_VTCXO1 (0ohm to MT6339)
3P4T_V3
3P4T_V4
NA
BPI0
BPI1
NA
2G_TXM_VCTRL_C
BPI2
BPI3
2G_TXM_PA_ENABLE
ANT_DRX_SP3T_V1
ANT_DRX_SP3T_V2
BPI4
BPI5
BPI6
BPI7
BPI8
BPI9
BPI10
BPI11
BPI12
BPI13
BPI14
BPI15
BPI16
BPI17
BPI18
BPI19
BPI20
BPI21
BPI22
BPI23
BPI24
BPI25
AT_SEL_DRX
AT_SEL_MAIN1
AT_SEL_MAIN2_1
AT_SEL_MAIN2_2
NA
NA
B34B39_TX_SEL
DCS_Notch_SEL
NA
B34B39_PA_EN
2G_TXM_VCTRL_A
2G_TXM_VCTRL_B
NA
ANT_Main1_SP8T_V1
ANT_Main1_SP8T_V2
ANT_Main1_SP8T_V3
3P4T_V1
3P4T_V2
Main2 ANT: 704~2170MHz
AT_SEL_MAIN2_2
AT_SEL_MAIN2_1
1
ANT3602
1
ANT3603
1
ANT3601
R3601
0
L3623
NF
C3606
33PF
1
ANT3604
1
ANT3605
1
ANT3606
L3601
NF
C3602
33PF
L1
NF
[32]
ASM_DRX
VDD_RFSW
[30,31,32,33] LTE_BPI_OUT7
[26,30,31,32,33] LTE_BPI_OUT25
[26,30,31,32,33] LTE_BPI_OUT24
[26,30,31,32,33] LTE_BPI_OUT23
[26,30,31,32,33] LTE_BPI_OUT22
[30,31,32,33] LTE_BPI_OUT21
[30,31,32,33] LTE_BPI_OUT20
[30,31,32,33] LTE_BPI_OUT19
[26,30,31,32,33] LTE_BPI_OUT18
[26,30,31,32,33] LTE_BPI_OUT17
[26,30,31,32,33] LTE_BPI_OUT16
[26,30,31,32,33] LTE_BPI_OUT15
[26,30,31,32,33] LTE_BPI_OUT14
[26,30,31,32,33] LTE_BPI_OUT13
[26,30,31,32,33] LTE_BPI_OUT12
[26,30,31,32,33] LTE_BPI_OUT11
[26,30,31,32,33] LTE_BPI_OUT10
[30,31,32,33] LTE_BPI_OUT9
[30,31,32,33] LTE_BPI_OUT8
[26,30,31,32,33] LTE_BPI_OUT0
[30,31,32,33] LTE_BPI_OUT5
[30,31,32,33] LTE_BPI_OUT4
[26,30,31,32,33] LTE_BPI_OUT3
[26,30,31,32,33] LTE_BPI_OUT2
[30,31,32,33] LTE_BPI_OUT1
[26,30,31,32,33] LTE_BPI_OUT6
LTE_BPI_OUT8
LTE_BPI_OUT15
LTE_BPI_OUT6
LTE_BPI_OUT5
LTE_BPI_OUT4
LTE_BPI_OUT24
LTE_BPI_OUT16
LTE_BPI_OUT14
LTE_BPI_OUT13
LTE_BPI_OUT12
LTE_BPI_OUT11
LTE_BPI_OUT10
LTE_BPI_OUT9
LTE_BPI_OUT19
LTE_BPI_OUT25
LTE_BPI_OUT17
LTE_BPI_OUT21
LTE_BPI_OUT22
LTE_BPI_OUT23
LTE_BPI_OUT7
LTE_BPI_OUT20
LTE_BPI_OUT18
LTE_BPI_OUT3
LTE_BPI_OUT1
LTE_BPI_OUT2
LTE_BPI_OUT0
[26,30,31,32,33]
LTE_BPI_OUT3
[31]
MAIN2_ANT