Matrix Systems 0114405 Keypad Proximity Reader User Manual 630202
Matrix Systems Inc Keypad Proximity Reader 630202
Users Manual
RCM2 / MX-READER
INSTALLATION MANUAL

2
The Reader Control Module is designed to interface with the Matrix family of card readers.
The RCM2 provides access control and alarm point monitoring for up to two
separate portals, providing entry and exit reader monitoring at each portal.

3
READER CONTROL MODULE (RCM2) AND RELATED COMPONENTS
The Reader Control Module, model number 04-14000 is designed to interface with the Matrix
family of card readers. These include the magnetic stripe card readers: MX1, MX2,
and 01-14440 / 14441.
The RCM2 will also interface to the proximity family of card readers: MX1-Prox, MX2-Prox,
and the MX- iCLASS.
The RCM2 provides access control and alarm point monitoring for up to two separate portals,
providing entry and exit reader monitoring at each portal.
WIRING CONSIDERATIONS
Wiring between devices must be installed in a professional manner using any applicable local and
national codes and using the following suggestions
• For hollow wall construction, use ¾” electrical conduit or flexible metallic conduit.
Minimally, the conduit should be extended from the reader location to above the ceiling.
• For solid or hard surface construction, use ¾” electrical conduit or equally-sized metallic wire-
mold. Plastic wire-way should not be used.
When wiring the RCM2 to the host system and portal devices, care should be taken in using the
appropriate cable. Matrix Systems provides custom cable with either a PVC jacket, part number
53-12009, or a plenum-rated Teflon jacket, part number 53-12010, as shown in the figure below.
22 AWG wire with shield and drain wire.
Used for communications lines.
Green / White used for lock power.
18 AWG wire
Red / Black used for RCM / Reader power.
4
If substitute wire is used, it must meet the following criteria:
• 2-pair, 22 AWG, individually shielded, West Penn part number 430
(PVC jacket), or part number 25430 (plenum rated), or equivalent.
Use for RCM to Matrix host 4-wire RS-485 / 422 communications.
• 4-conductor, 18 AWG, West Penn part number 244 (PVC jacket),
or part number 25244 (plenum-rated), or equivalent. Use for Matrix host
(data) signal ground, + 12 vdc power, and RCM device lock power.
When explaining connections between devices, this manual will use the wire colors available
with the Matrix Systems custom cable.
Typical installations
Control devices can be installed in a variety of configurations. The following pages lists samples
of possible installations. Each of the following figures show how the respective device relates to
the portal and other control devices. Typical conduit and wire usage is also shown in each figure.
For specific information (mounting height, mounting method, wire color, etc.) refer to the
sections:
• READER CONTROL MODULE
• MX-SERIES CARD READERS

5
Sample Installation – Single Door with Magnetic Door Contact
RCM2
TO REMOTE
DISTRIBUTION PANEL
STUB ¾” CONDUIT
INTO DOOR FRAME.
INSTALL 1 WEST PENN
#244 WIRE INTO
CONDUIT
INSTALL ¾”
CONDUIT
INSTALL 1 MATRIX
53-12009 CABLE
DOOR POSITION SWITCH
NOTE:
INSTALL ON SECURE SIDE
OF DOOR. MAINTAIN
MINIMUM OF 2”
FROM OTHER DEVICES
MOUNTED ON DOOR.

6
Sample Installation – Single Door with Electric Strike, MX Card Reader at
Entrance and Exit Button at Exit.
INSTALL ¾” CONDUIT
INSTALL 1 MATRIX
53-12009 CABLE
STUB ¾” CONDUIT
INTO DOOR FRAME.
INSTALL 1 WEST PENN
#244 WIRE INTO CONDUIT
DOOR POSITION SWITCH
ELECTRIC STRIKE
INSTALL INTO
DOOR FRAME. SEE
INSTALLATION
PROVIDED WITH
LOCKS.
EXIT
BUTTON
RCM2
INSTALL 4”X4”X2-
1/8” OUTLET BOX
WITH DOUBLE
GANG PLASTER
RING FLUSH WITH
OUTSIDE WALL
SURFACE. INSTALL
1 WESTPENN #244
WIRE BETWEEN
RCM AND EXIT
BUTTON.
INSTALL 4”X4”X2-
1/8” OUTLET BOX
WITH DOUBLE
GANG PLASTER
RING FLUSH WITH
OUTSIDE WALL
SURFACE. INSTALL
1 MATRIX 53-12009
CABLE BETWEEN
RCM AND READER
TO REMOTE
DISTRIBUTION PANEL
MX
CARD
READER

7
Sample Installation – Single Door with Magnetic locks MX Card reader at
Entrance and Motion Detector at Exit.
TO REMOTE
DISTRIBUTION PANEL
INSTALL 4”X4”X2-
1/8” OUTLET BOX
WITH DOUBLE
GANG PLASTER
RING FLUSH WITH
OUTSIDE WALL
SURFACE. INSTALL
1 MATRIX 53-12009
CABLE BETWEEN
RCM AND READER
RCM2
MOTION DETECTOR
INSTALL ¾” CONDUIT
TO SINGLE GANG BOX
AND INSTALL WEST
PENN #244 WIRE
STUB ¾” CONDUIT
INTO DOOR FRAME.
INSTALL 1 WEST PENN
#244 WIRE
DOOR POSITION SWITCH
MAGLOCK
MX CARD
READER
INSTALL ¾” CONDUIT
INSTALL 1 MATRIX
53-12009 CABLE

8
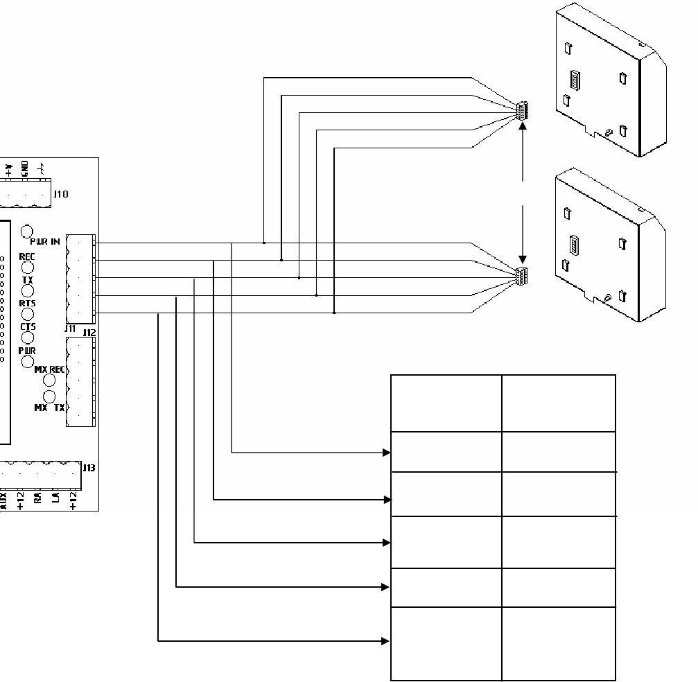
Connector J6 is used for RS-422 communication with the host.
This is the default setting for the RCM2. Connector location on the RCM2 with
input and output lines can be found in the Figure above.
Connector J8 is used for RS-232 modem communication with the host. The use of
the modem requires changes from the default jumper settings of the RCM2. Refer
to the SETUP section for setting of jumpers JP3 and JP6. Connector location on
the RCM2 with input and output lines can be found in the Figure above.
Connector J10 is used to apply power to the RCM2. In most cases, power can be
obtained from the RDP. If necessary, power from a local power supply can be
connected to this connector.
Connectors J11 and J12 are used to connect the RCM2 to MX-Series card
readers. Internally, the connectors are wired in parallel and can be used
combination for ease of wiring. The distinction between card readers is done with
software when the system is set up. However, it is recommended that the readers
be connected as groups (first door pair connected at J11 and second door pair
connected at J12) to simplify the system for future reference
J8
RS-232
J10
Power
In
p
u
t
J11
READERS
J12
READERS
J6
RS-422

9
(TX) BLUE
(RX) WHITE
-12VDC BLACK
+12VDC RED
FRAME DRAIN
GROUND
NOTE KEYWAY
READER CONTROL
MODULE (RCM2)
MX CARD READER BACK VIEW
Function Color
Code

10
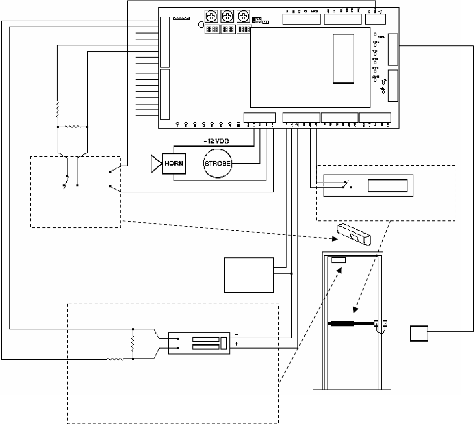
MX CARD
READER
+ 12VDC
POWER
SUPPLY
EXPLODED VIEW OF PANIC BAR
MAG-BOND W/STATUS SWITCH
EXPLODED VIEW OF MAGNETIC LOCK
360
DOOR CONTRACT INPUT
1.8K
N.C N.O.
EGRESS MOTION
DETECTOR
INPUT 1
INPUT 3
1.8K
360
GND
+12Vdc
11
MX – SERIES CARD READERS
Matrix Systems Inc. manufactures and provides a variety of access control entry devices as an
integral package to its RCM hardware.
With the MX Access Reader, magnetic stripe media badges may be used for portal entry. For
higher security, a keypad PIN request can be used in conjunction with the use of the media
badge.
The MX-Prox or proximity reader requires the user to simply present the badge to the device in
close proximity. It may also request a PIN ID via the keypad if a higher security is required for
access.
It should be noted that the reader devices do not actually control or grant access through a portal.
This activity is controlled through the RCM.
Power and data connection required by the reader devices are provided by the RCM.
INSTALLATION
Installation of the MX-Series card readers require site inspection, mounting, wiring, and setup. In
order to mount the card reader, a tamper screwdriver bit, Matrix part number 10-12002, is
needed.
Site inspection
Site inspection determines the proper location and rough-in of the electrical boxes needed by the
card readers. Considerations for conduit, wire, and general location of the card readers can be
found in the WIRING CONSIDERATIONS and TYPICAL INSTALLATIONS of this
manual. They can be mounted under a variety of conditions including new construction, existing
hollow wall, hard surface interior wall, exterior wall, and pedestal. For all installations, the
following precautions should be followed:
• One-inch clearance is needed around top and sides of the card reader.
• Allow an eight-inch clearance from bottom of card reader to allow installation and
removal of tamper-resistant screw.

12
NOTE: For all installations except pedestal or exterior hood-mount, card readers must be
mounted to an electrical box that is plumb and securely attached to the mounting surface.
Although the card reader utilizes low voltage power, the proper electrical box allows a secure
installation of the card reader. In addition, if the card reader is not mounted properly, damage to
its display could result during installation.
Interior Installation Rough-in
For interior wall installation, the card reader electrical box can be flush-mounted on hollow walls
or surface-mounted on hard surfaces. For flush-mount, new construction, the card reader should
be mounted to a four-inch square, (2-gang) outlet box with a four-inch switch ring sized to be
flush with the wall surface, as shown in Figure below. For existing hollow walls, the card reader
mounts on a standard, double gang, outlet box with mounting ears. For hard-surface-mount
installations, Matrix wall boxes, part number 88-11943, are used to mount card readers.
¾” MINIMUM
CONDUIT
4X4 BOX
WITH 2-GANG
PLASTER RING
MOUNTING
PLATE
6X32 THREAD
100 DEGREE
FLAT HEAD SCREW
CARD READER
TAMPER-PROOF
SCREW
Removal tool
P/N 10-12002

13
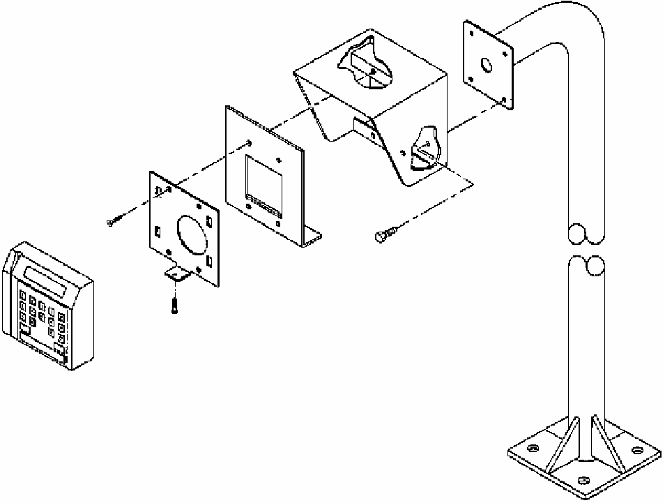
MX – SERIES CARD READERS
MX-Series Card reader Installation – Surface Mount

14
MX – SERIES CARD READERS
Exterior installation Rough-in
For exterior installation, card readers should be mounted in a Matrix weather environmental hood, part
number 88-13007. When wall-mounted, drill a one-inch hole in the wall to accommodate the required
cabling. The weather environmental hood is then installed to the wall as shown below.
The environmental hood can be pedestal-mounted for walk-up applications.

15
MX-Series Card Reader Installation – Exterior Pedestal-Mount
16
Wiring the MX-Series Card Reader
To simplify wiring, the screw terminal connector may be removed from the back of the card reader. When
attaching wires to the connector, note the location of the keyway and attach the wires as shown. When
determining the wire length, be sure to allow enough wire to pull card reader away from the mounting
surface to disconnect the connector.
Mounting the MX-Series Card Reader
Once the electrical box, conduit, and wiring have been installed, the card reader can be installed.
1. Position the mounting plate as shown.
2. Feed the cable and connector through the large hole in the mounting plate
CAUTION:
Do not over tighten the screws attaching the mounting plate. The mounting plate should
be flat and flush with the wall. The mounting screws must also be completely recessed
into the mounting plate. This insures that the card reader will attach properly.
3. Attach the plate to the electrical box using four # 6-32 100 degree flat
head machine screws.
4. Connect connector to back of card reader.
5. While feeding cable back into the electrical box, align the card reader with the
mounting plate slot that the four tabs on the back of the card reader engage the
four slots in the mounting plate when the card reader is flush with the mounting
plate, press down so that the card reader is locked in place.
6. Install the tamper-proof screw through the mounting plate and into the card
reader using the tamper screwdriver bit to complete the installation.

17
MX – SERIES CARD READER
The MX-Series card reader features a two-line LCD display, keyboard adjustable LCD contrast, and user-
definable address selection. The reader is used with the READER CONTROL MODULE (RCM) to
allow access through two (2) doors at a time. This is accomplished by hanging a reader on each side of
two doors (four readers in all). The door controller needs to identify these readers using a scheme which
assigns an address to each individual reader. The
addressing is described below:
ADDRESS FUNCTION
0 DOOR 1 EGRESS
1 DOOR 1 INGRESS
2 DOOR 2 EGRESS
3 DOOR 2 INGRESS
On the MX reader, the addresses are set through software and store into non-volatile memory. When the
MX reader is off the wall (the tamper switch is tripped) and is powered up, the reader will identify itself
with a sign-on message and then display a menu showing it is set to a cleared state. The menu will
display:
Addr=C (0-3) ?
A special address (address “C”) is used to identify a “cleared” reader. Because this address is invalid, the
reader will not inadvertently come on-line until a proper address (address 0-3) is selected. Also, the reader
will stay off-line until the contrast can be set to conform to the specific lighting of the new location. The
valid keys that may be pressed in this mode are as follows:
KEY FUNCTION
0 Sets the reader to address 0
1 Sets the reader to address 1
2 Sets the reader to address 2
3 Sets the reader to address 3
CLEAR Sets the reader to cleared state.
ENTER Removes menu and displays STAND BY
4-9 Enter menu without changing the address.
A & D Increases LCD contrast
B & C Decreases LCD contrast
NOTE: As soon as a valid address key is
pressed, the reader will come on-line and
ALL of the previously mentioned features
will cease to function until power is cycled.
Even if power is lost and the reader is on
the wall (the tamper switch in its normal
position) these features will not be
available again until power is cycled while
it is off the wall.
18
User Information Concerning Radio and TV Interference
This equipment has been tested and found to comply with the limits for a Class A digital device according
to the specifications in Part 15 of the FCC rules. These rules are designed to provide reasonable
protection from harmful interference in a commercial installation. However, there is no guarantee that
interference will not occur in a particular installation.
If this equipment does cause interference to radio or television reception, which can be determined by
power cycling the device, the user is encouraged to try to correct the interference by one or more of the
following measures:
Moving the receiver away from this equipment.
Powering the receiving equipment from a different AC outlet.
Reposition or relocate the receiving antenna.
Changes to these card readers or RCM2 controller board that are not expressly approved in writing by
Matrix Systems may void the end user’s authority to operate this equipment.
Operation is subject to the following two conditions: (1) this device may not cause interference, and (2)
this device must accept any interference, including interference that may cause undesired operation of
the device.
This equipment has been tested and found to comply with the limits for a Class A digital device, pursuant
to Part 15 of the FCC Rules. These limits are designed to provide reasonable protection against harmful
interference when the equipment is operated in a commercial environment. This equipment generates,
uses, and can radiate radio frequency energy and, if not installed and used in accordance with the
instruction manual, may cause harmful interference to radio communications. Operation of this
equipment in a residential area is likely to cause harmful interference in which case the user will be
required to correct the interference at his own expense.