MaxStream XBEE2 XBEE SERIES 2 OEM RF MODULE User Manual USERS MANUAL
MaxStream Inc. XBEE SERIES 2 OEM RF MODULE USERS MANUAL
Contents
- 1. USERS MANUAL
- 2. Revised Used Manual
USERS MANUAL

355 South 520 West, Suite 180
Lindon, UT 84042
Phone: (801) 765-9885
Fax: (801) 765-9895
rf-xperts@maxstream.net
www.MaxStream.net (live chat support)
XBee™ Series 2 OEM RF Modules
XBee Series 2 OEM RF Modules
ZigBee™ Networks
RF Module Operation
RF Module Configuration
Appendices
Product Manual v1.x.1x - ZigBee Protocol
For OEM RF Module Part Numbers: XB24-BxIT-00x
ZigBee OEM RF Modules by MaxStream, Inc. - a Digi International brand
Firmware Versions: 1.0xx - Coordinator, Transparent Operation
1.1xx - Coordinator, API Operation
1.2xx - Router, End Device, Transparent Operation
1.3xx - Router, End Device, API Operation
90000866_A
2007.06.013

XBeeOEMRFModules‐ZigBee‐v1.x1x[2007.06.013]
©2007DigiInternational,Inc. ii
© 2007 Digi International, Inc. All rights reserved
Nopartofthecontentsofthismanualmaybetransmittedorreproducedinany
formorbyanymeanswithoutthewrittenpermissionofDigiInternational,Inc.
ZigBee®isaregisteredtrademarkoftheZigBeeAlliance.
XBee™Series2isatrademarkofDigiInternational,Inc.
TechnicalSupport:Phone:(801)765‐9885
LiveChat:www.maxstream.net
E‐mail:rf‐xperts@maxstream.net

Contents
XBee/XBee‐PROOEMRFModules‐ZigBee‐v1.x1x[2007.06.013]
©2007DigiInternaitonal,Inc. iii
1. XBee Series 2 OEM RF Modules 4
1.1. Key Features 4
1.1.1. Worldwide Acceptance 4
1.2. Specifications 5
1.3. Mechanical Drawings 6
1.4. Mounting Considerations 6
1.5. Pin Signals 7
1.6. Electrical Characteristics 8
2. RF Module Operation 9
2.1. Serial Communications 9
2.1.1. UART Data Flow 9
2.1.2. Serial Buffers 9
2.1.3. Transparent Operation 11
2.1.4. API Operation 11
2.2. Modes of Operation 12
2.2.1. Idle Mode 12
2.2.2. Transmit Mode 12
2.2.3. Receive Mode 13
2.2.4. Command Mode 13
2.2.5. Sleep Mode 14
3. ZigBee Networks 15
3.1. ZigBee Network Formation 15
3.1.1. Starting a ZigBee Coordinator 15
3.1.2. Joining a Router 15
3.1.3. Joining an End Device 16
3.2. ZigBee Network Communications 17
3.2.1. ZigBee Device Addressing 17
3.2.2. ZigBee Application-layer Addressing 17
3.2.3. Data Transmission and Routing 18
4. XBee Series 2 Network Formation 20
4.1. XBee Series 2 Network Formation 20
4.1.1. Starting an XBee Series 2 Coordinator 20
4.1.2. Joining an XBee Series 2 Router to an ex-
isting PAN 20
4.1.3. Joining an XBee Series 2 End Device to an
Existing PAN 20
4.1.4. Network Reset 21
4.2. XBee Series 2 Addressing 22
4.2.1. Device Addressing 22
4.2.2. Application-layer Addressing 23
4.2.3. XBee Series 2 Endpoint Table 25
4.3. Advanced Network Features 26
4.4. I.O. Line Configuration 27
5. XBee Series 2 Command Reference Tables29
6. API Operation 35
6.0.1. API Frame Specifications 35
6.0.2. API Types 36
7. Examples 45
7.0.1. Starting an XBee Network 45
7.0.2. AT Command Programming Examples 46
8. Manufacturing Support 47
8.1. Interoperability with other EM250 Devic-
es 47
8.1.1. XBee Data Transmission and Reception
47
8.1.2. Customizing XBee Default Parameters 47
8.1.3. XBee Series 2 Custom Bootloader 47
Definitions 48
Migrating from the 802.15.4 Protocol 50
Agency Certifications 51
Development Guide 55
Additional Information 63

©2007DigiInternational,Inc. 4
1.XBeeSeries2OEMRFModules
The XBee Series 2 OEM RF Modules were engineered to
operate within the ZigBee protocol and support the unique
needs of low-cost, low-power wireless sensor networks.
The modules require minimal power and provide reliable
delivery of data between remote devices.
The modules operate within the ISM 2.4 GHz frequency
band.
1.1. Key Features
1.1.1. Worldwide Acceptance
FCC Approval (USA) Refer to Appendix A [p50] for FCC Requirements.
Systems that contain XBee Series 2 RF Modules inherit MaxStream Certifications.
ISM (Industrial, Scientific & Medical) 2.4 GHz frequency band
Manufactured under ISO 9001:2000 registered standards
XBee Series 2 RF Modules are optimized for use in US, Canada, Australia, Israel
and Europe (contact MaxStream for complete list of agency approvals).
High Performance, Low Cost
• Indoor/Urban: up to 133’ (40 m)
• Outdoor line-of-sight: up to 400’ (120 m)
• Transmit Power: 2 mW (+3 dBm)
• Receiver Sensitivity: -95 dBm
RF Data Rate: 250,000 bps
Advanced Networking & Security
Retries and Acknowledgements
DSSS (Direct Sequence Spread Spectrum)
Each direct sequence channel has over
65,000 unique network addresses available
Point-to-point, point-to-multipoint
and peer-to-peer topologies supported
Self-routing, self-healing and fault-tolerant
mesh networking
Low Power
XBee Series 2
• TX Current: 40 mA (@3.3 V)
• RX Current: 40 mA (@3.3 V)
• Power-down Current: < 1 µA @ 25oC
Easy-to-Use
No configuration necessary for out-of box
RF communications
AT and API Command Modes for
configuring module parameters
Small form factor
Extensive command set
Free X-CTU Software
(Testing and configuration software)
Free & Unlimited Technical Support

XBeeSeries2OEMRFModules‐ZigBee‐v1.x1x[2007.06.013]
©2007DigiInternational,Inc. 5
Chapter1‐XBeeSeries2OEMRFModules
1.2. Specifications
Antenna Options: The ranges specified are typical when using the integrated Whip (1.5 dBi) and Dipole (2.1 dBi)
antennas. The Chip antenna option provides advantages in its form factor; however, it typically yields shorter range than
the Whip and Dipole antenna options when transmitting outdoors. For more information, refer to the “XBee Series 2
Antenna” application note located on MaxStream’s web site
http://www.maxstream.net/support/knowledgebase/article.php?kb=153
Table1‐01. SpecificationsoftheXBeeSeries2OEMRFModule(PRELIMINARY)
Specification XBee Series 2
Performance
Indoor/Urban Range up to 133 ft. (40 m)
Outdoor RF line-of-sight Range up to 400 ft. (120 m)
Transmit Power Output
(software selectable) 2.8 mW (+4.5 dBm)
RF Data Rate 250,000 bps
Serial Interface Data Rate
(software selectable)
1200 - 230400 bps
(non-standard baud rates also supported)
Receiver Sensitivity -95 dBm (1% packet error rate)
Power Requirements
Supply Voltage 2.8 – 3.4 V
Operating Current (Transmit) 40mA (@ 3.3 V)
Operating Current (Receive) 40mA (@ 3.3 V)
Power-down Current < 1 uA @ 25oC
General
Operating Frequency Band ISM 2.4 GHz
Dimensions 0.960” x 1.087” (2.438cm x 2.761cm)
Operating Temperature -40 to 85º C (industrial)
Antenna Options Integrated Whip, Chip, RPSMA, or U.FL Connector
Networking & Security
Supported Network Topologies Point-to-point, Point-to-multipoint, Peer-to-peer & Mesh
Number of Channels
(software selectable) 16 Direct Sequence Channels
Addressing Options PAN ID and Addresses, Cluster IDs and Endpoints (optional)
Agency Approvals
United States (FCC Part 15.247) Pending
Industry Canada (IC) Pending
Europe (CE) Pending

XBeeSeries2OEMRFModules‐ZigBee‐v1.x1x[2007.06.013]
©2007DigiInternational,Inc. 6
Chapter1‐XBeeSeries2OEMRFModules
1.3. Mechanical Drawings
Figure1‐01. MechanicaldrawingsoftheXBeeSeries2OEMRFModules(antennaoptionsnotshown)
.
1.4. Mounting Considerations
The XBee Series 2 RF Module (through-hole) was designed to mount into a receptacle (socket) and
therefore does not require any soldering when mounting it to a board. The XBee Series 2
Development Kits contain RS-232 and USB interface boards which use two 20-pin receptacles to
receive modules.
Figure1‐02. XBeeSeries2ModuleMountingtoanRS‐232InterfaceBoard.
The receptacles used on MaxStream development boards are manufactured by Century
Interconnect. Several other manufacturers provide comparable mounting solutions; however,
MaxStream currently uses the following receptacles:
• Through-hole single-row receptacles -
Samtec P/N: MMS-110-01-L-SV (or equivalent)
• Surface-mount double-row receptacles -
Century Interconnect P/N: CPRMSL20-D-0-1 (or equivalent)
• Surface-mount single-row receptacles -
Samtec P/N: SMM-110-02-SM-S
MaxStream also recommends printing an outline of the module on the board to indicate the
orientation the module should be mounted.
XBee

XBeeSeries2OEMRFModules‐ZigBee‐v1.x1x[2007.06.013]
©2007DigiInternational,Inc. 7
Chapter1‐XBeeSeries2OEMRFModules
1.5. Pin Signals
Figure1‐03. XBeeSeries2RFModulePinNumber
(topsidesshown‐shieldsonbottom)
Design Notes:
• Minimum connections: VCC, GND, DOUT & DIN
• Minimum connections to support firmware upgrades: VCC, GND, DIN, DOUT, RTS & DTR
• Signal Direction is specified with respect to the module
• Module includes a 30k Ohm resistor attached to RESET
• Several of the input pull-ups can be configured using the PR command
• Unused pins should be left disconnected
Table1‐02. PinAssignmentsfortheXBeeSeries2Modules
(Low‐assertedsignalsaredistinguishedwithahorizontallineabovesignalname.)
Pin # Name Direction Description
1 VCC - Power supply
2 DOUT Output UART Data Out
3 DIN / CONFIG Input UART Data In
4 DIO8 Either Digital I/O 8
5RESET Input Module Reset (reset pulse must be at least 200 ns)
6 PWM0 / RSSI / DIO10 Output PWM Output 0 / RX Signal Strength Indicator / Digital IO
7 PWM / DIO11 Either Digital I/O 11
8 [reserved] - Do not connect
9DTR
/ SLEEP_RQ/ DI8 Input Pin Sleep Control Line or Digital Input 8
10 GND - Ground
11 DIO4 Either Digital I/O 4
12 CTS / DIO7 Either Clear-to-Send Flow Control or Digital I/O 7
13 ON / SLEEP Output Module Status Indicator
14 [reserved] - Do not connect
15 Associate / DIO5 Either Associated Indicator, Digital I/O 5
16 RTS / DIO6 Either Request-to-Send Flow Control, Digital I/O 6
17 AD3 / DIO3 Either Analog Input 3 or Digital I/O 3
18 AD2 / DIO2 Either Analog Input 2 or Digital I/O 2
19 AD1 / DIO1 Either Analog Input 1 or Digital I/O 1
20 AD0 / DIO0 Either Analog Input 0 or Digital I/O 0

XBeeSeries2OEMRFModules‐ZigBee‐v1.x1x[2007.06.013]
©2007DigiInternational,Inc. 8
Chapter1‐XBeeSeries2OEMRFModules
1.6. Electrical Characteristics
Table1‐03. DCCharacteristicsoftheXBeeSeries2(VCC=2.8‐3.4VDC)
Symbol Parameter Condition Min Typical Max Units
VIL Input Low Voltage All Digital Inputs - - 0.2 * VCC V
VIH Input High Voltage All Digital Inputs 0.8 * VCC - 0.18* VCC V
VOL Output Low Voltage IOL = 2 mA, VCC >= 2.7 V - - 0.18*VCC V
VOH Output High Voltage IOH = -2 mA, VCC >= 2.7 V 0.82*VCC - - V
IIIN Input Leakage Current VIN = VCC or GND, all inputs, per pin - - 0.5uA uA
TX Transmit Current VCC = 3.3 V - 45 - mA
RX Receive Current VCC = 3.3 V - 50 - mA
PWR-DWN Power-down Current SM parameter = 1 - < 10 - uA

©2007DigiInternational,Inc. 9
2.RFModuleOperation
2.1. Serial Communications
The XBee Series 2 OEM RF Modules interface to a host device through a logic-level asynchronous
serial port. Through its serial port, the module can communicate with any logic and voltage
compatible UART; or through a level translator to any serial device (For example: Through a
MaxStream proprietary RS-232 or USB interface board).
2.1.1. UART Data Flow
Devices that have a UART interface can connect directly to the pins of the RF module as shown in
the figure below.
Figure2‐01. SystemDataFlowDiagraminaUART‐interfacedenvironment
(Low‐assertedsignalsdistinguishedwithhorizontallineoversignalname.)
Serial Data
Data enters the module UART through the DIN (pin 3) as an asynchronous serial signal. The signal
should idle high when no data is being transmitted.
Each data byte consists of a start bit (low), 8 data bits (least significant bit first) and a stop bit
(high). The following figure illustrates the serial bit pattern of data passing through the module.
Figure2‐02. UARTdatapacket0x1F(decimalnumberʺ31ʺ)astransmittedthroughtheRFmodule
ExampleDataFormatis8‐N‐1(bits‐parity‐#ofstopbits)
The module UART performs tasks, such as timing and parity checking, that are needed for data
communications. Serial communications depend on the two UARTs to be configured with
compatible settings (baud rate, parity, start bits, stop bits, data bits).
2.1.2. Serial Buffers
The XBee Series 2 modules maintain small buffers to collect received serial and RF data. The serial
receive buffer collects incoming serial characters and holds them until they can be processed. The
serial transmit buffer collects data that is received via the RF link that will be transmitted out the
UART.
Serial Receive Buffer
When serial data enters the RF module through the DIN Pin (3 pin), the data is stored in the serial
receive buffer until it can be processed.
DIN (data in) DIN (data in)
DOUT (data out) DOUT (data out)

XBee/XBee‐PROOEMRFModules‐ZigBee‐v1.x1x[2007.06.013]
©2007DigiInternational,Inc. 10
Chapter2‐RFModuleOperation
Hardware Flow Control (CTS). When the serial receive buffer is 17 bytes away from being full,
by default, the module de-asserts CTS (high) to signal to the host device to stop sending data
[refer to D7 (DIO7 Configuration) parameter]. CTS is re-asserted after the serial receive buffer
has 34 bytes of memory available.
Cases in which the serial receive buffer may become full and possibly overflow:
Serial Transmit Buffer
When RF data is received, the data is moved into the serial transmit buffer and is sent out the
serial port. If the serial transmit buffer becomes full enough such that all data in a received RF
packet won’t fit in the serial transmit buffer, the entire RF data packet is dropped.
Hardware Flow Control (RTS). If RTS is enabled for flow control (D6 (DIO6 Configuration)
Parameter = 1), data will not be sent out the serial transmit buffer as long as RTS (pin 16) is de-
asserted.
Cases in which the serial transmit buffer may become full resulting in dropped RF
packets
Figure2‐03. InternalDataFlowDiagram
1. If the module is receiving a continuous stream of RF data, any serial data that arrives on
the DIN pin is placed in the serial receive buffer. The data in the serial receive buffer will be
transmitted over-the-air when the module is no longer receiving RF data in the network.
2. When data is ready to be transmitted, the module may need to discover a Network Address
and/or a Route in order to reach the destination node. Discovery overhead may delay
packet transmission.
Refer to the ZigBee Networks --> Mesh Routing sections for more information.
1. If the RF data rate is set higher than the interface data rate of the module, the module
could receive data faster than it can send the data to the host.
2. If the host does not allow the module to transmit data out from the serial transmit buffer
because of being held off by hardware flow control.
Serial
Receive
Buffer
Serial
Transmit
Buffer

XBee/XBee‐PROOEMRFModules‐ZigBee‐v1.x1x[2007.06.013]
©2007DigiInternational,Inc. 11
Chapter2‐RFModuleOperation
2.1.3. Transparent Operation
RF modules that contain the following firmware versions will support Transparent Mode:
1.0xx (coordinator) and 1.2xx (router/end device).
When operating in Transparent Mode, modules are configured using AT Commands and API
operation is not supported. The modules act as a serial line replacement - all UART data received
through the DIN pin is queued up for RF transmission. Data is sent to a module as defined by the
DH (Destination Address High) and DL (Destination Address Low) parameters.
When RF data is received by a module, the data is sent out the DOUT pin.
Serial-to-RF Packetization
Data is buffered in the serial receive buffer until one of the following causes the data to be
packetized and transmitted:
2.1.4. API Operation
API (Application Programming Interface) Operation is an alternative to the default Transparent
Operation. The frame-based API extends the level to which a host application can interact with the
networking capabilities of the module. RF modules that contain the following firmware versions will
support API operation: 1.1xx (coordinator) and 1.3xx (router/end device).
When in API mode, all data entering and leaving the module is contained in frames that define
operations or events within the module.
Transmit Data Frames (received through the DIN pin (pin 3)) include:
• RF Transmit Data Frame
• Command Frame (equivalent to AT commands)
Receive Data Frames (sent out the DOUT pin (pin 2)) include:
• RF-received data frame
• Command response
• Event notifications such as reset, associate, disassociate, etc.
The API provides alternative means of configuring modules and routing data at the host
application layer. A host application can send data frames to the module that contain address and
payload information instead of using command mode to modify addresses. The module will send
data frames to the application containing status packets; as well as source, and payload
information from received data packets.
The API operation option facilitates many operations such as the examples cited below:
To implement API operations, refer to the API Operation chapter 6.
1. No serial characters are received for the amount of time determined by the RO (Packetiza-
tion Timeout) parameter. If RO = 0, packetization begins when a character is received.
2. Maximum number of characters that will fit (72) in an RF packet is received.
3. The Command Mode Sequence (GT + CC + GT) is received. Any character buffered in the
serial receive buffer before the sequence is transmitted.
-> Transmitting data to multiple destinations without entering Command Mode
-> Receive success/failure status of each transmitted RF packet
-> Identify the source address of each received packet

XBee/XBee‐PROOEMRFModules‐ZigBee‐v1.x1x[2007.06.013]
©2007DigiInternational,Inc. 12
Chapter2‐RFModuleOperation
2.2. Modes of Operation
2.2.1. Idle Mode
When not receiving or transmitting data, the RF module is in Idle Mode. During Idle Mode, the RF
module is also checking for valid RF data. The module shifts into the other modes of operation
under the following conditions:
• Transmit Mode (Serial data in the serial receive buffer is ready to be packetized)
• Receive Mode (Valid RF data is received through the antenna)
• Sleep Mode (End Devices only)
• Command Mode (Command Mode Sequence is issued)
2.2.2. Transmit Mode
When serial data is received and is ready for packetization, the RF module will exit Idle Mode and
attempt to transmit the data. The destination address determines which node(s) will receive the
data.
Prior to transmitting the data, the module ensures that a 16-bit Network Address and route to the
destination node have been established.
If the 16-bit Network Address is not known, Network Address Discovery will take place. If a route
is not known, route discovery will take place for the purpose of establishing a route to the
destination node. If a module with a matching Network Address is not discovered, the packet is
discarded. The data will be transmitted once a route is established. If route discovery fails to
establish a route, the packet will be discarded.
Figure2‐04. TransmitModeSequence
When data is transmitted from one node to another, a network-level acknowledgement is
transmitted back across the established route to the source node. This acknowledgement packet
indicates to the source node that the data packet was received by the destination node. If a
network acknowledgement is not received, the source node will re-transmit the data. See Data
Transmission and Routing in chapter 3 for more information.
16-bit Network
Address Discovery
Data Discarded
Successful
Transmission
Yes
No
New
Transmission
16-bit Network
Address Discovered?
Route Known?
Route Discovered?
16-bit Network
Address Known?
Route Discovery
Transmit DataIdle Mode
No
Yes
No No
Yes Yes

XBee/XBee‐PROOEMRFModules‐ZigBee‐v1.x1x[2007.06.013]
©2007DigiInternational,Inc. 13
Chapter2‐RFModuleOperation
2.2.3. Receive Mode
If a valid RF packet is received and its address matches the RF module’s MY (16-bit Source
Address) parameter, the data is transferred to the serial transmit buffer.
2.2.4. Command Mode
To modify or read RF Module parameters, the module must first enter into Command Mode - a
state in which incoming serial characters are interpreted as commands. Refer to the API Mode
section for an alternate means of configuring modules.
AT Command Mode
To Enter AT Command Mode:
Default AT Command Mode Sequence (for transition to Command Mode):
• No characters sent for one second [GT (Guard Times) parameter = 0x3E8]
• Input three plus characters (“+++”) within one second [CC (Command Sequence Character)
parameter = 0x2B.]
• No characters sent for one second [GT (Guard Times) parameter = 0x3E8]
All of the parameter values in the sequence can be modified to reflect user preferences.
NOTE: Failure to enter AT Command Mode is most commonly due to baud rate mismatch. Ensure the
‘Baud’ setting on the “PC Settings” tab matches the interface data rate of the RF module. By default,
the BD parameter = 3 (9600 bps).
To Send AT Commands:
Figure2‐05.SyntaxforsendingATCommands
To read a parameter value stored in the RF module’s register, omit the parameter field.
The preceding example would change the RF module Destination Address (Low) to “0x1F”. To store
the new value to non-volatile (long term) memory, subsequently send the WR (Write) command.
For modified parameter values to persist in the module’s registry after a reset, changes must be
saved to non-volatile memory using the WR (Write) Command. Otherwise, parameters are
restored to previously saved values after the module is reset.
System Response. When a command is sent to the module, the module will parse and execute
the command. Upon successful execution of a command, the module returns an “OK” message. If
execution of a command results in an error, the module returns an “ERROR” message.
To Exit AT Command Mode:
Send the 3-character command sequence “+++” and observe guard times before and after the
command characters. [Refer to the “Default AT Command Mode Sequence” below.]
Send AT commands and parameters using the syntax shown below.
1. Send the ATCN (Exit Command Mode) command (followed by a carriage return).
[OR]
2. If no valid AT Commands are received within the time specified by CT (Command Mode
Timeout) Command, the RF module automatically returns to Idle Mode.

XBee/XBee‐PROOEMRFModules‐ZigBee‐v1.x1x[2007.06.013]
©2007DigiInternational,Inc. 14
Chapter2‐RFModuleOperation
For an example of programming the RF module using AT Commands and descriptions of each
configurable parameter, refer to the "RF Module Configuration" chapter.
2.2.5. Sleep Mode
Sleep modes are supported on end devices only. Router and coordinator devices participate in
routing data packets and are intended to be mains powered. End devices must be joined to a
parent (router or coordinator) before they can participate on a ZigBee network. The parent device
does not track when an end device is awake or asleep. Instead, the end device must inform the
parent when it is able to receive data. The parent must be able to buffer incoming data packets
destined for the end device until the end device can awake and receive the data. When an end
device is able to receive data, it sends a poll command to the parent. When the parent router or
coordinator receives the poll command, it will transmit any buffered data packets for the end
device. Routers and coordinators are capable of buffering one broadcast transmission for sleeping
end device children.
The SM, ST, SP, and SN commands are used to configure sleep mode operation.
Data Management
The SP command on the parent determines how long the parent will buffer a packet. It should be
set to match the maximum SP value on any end device that may join to it. SP can be set up to 28
seconds (0xAF0).
End Device Sleep Modes
Pin Sleep
Setting SM=1 or SM=2 configures a device as a pin-sleep enabled end device. When operating in
this mode, an end device monitors the Sleep_Request pin for a high state. When Sleep_Request
goes high, the module enters sleep mode once any pending transmissions have finished. The
module remains in a low power state until the Sleep_Request pin goes low.
When the module wakes from pin sleep, it sends a poll request to the parent to see if any data is
pending for the end device. Since routers and coordinators can only buffer data up to 30 seconds,
end devices should not remain in pin sleep longer than about 28 seconds if incoming data packets
must be received. Using pin sleep for more than 28 seconds is recommended only if incoming data
packets are not expected.
When the module wakes from a pin sleep mode, the CTS line goes low, and On/Sleep goes high.
Cyclic Sleep
Cyclic sleep allows the end device to sleep for a specified period of time. The period of time is
specified by SP. Since routers and coordinators can only buffer data packets for up to 30 seconds,
SP on end devices can be set up to 28 seconds (0xAF0). The module will wake after SP time and
send a poll request to the parent to check for data. If any serial or RF data is received, the ST time
is restarted. Once ST time has expired with no serial or RF activity, the end device will resume
cyclic sleep operation.
When the module wakes, CTS goes low allowing the application to send serial data to the module
if necessary. The On/Sleep indicator will be set high to alert the application that the end device has
awakened. If serial or RF data is received, the ST timer will be reset, otherwise, the end device will
resume low power operation.
Off board peripherals may wish to sleep longer than the maximum SP time of the end device. The
SN command can be used to not wake off board peripherals for longer than SP time.
For example, if SP=28 seconds, and SN=5, the end device will wake up every 28 seconds and poll
the parent for data. If no data is pending, the end device will return to sleep. In this example, if
the parent has no data for the end device, On/Sleep will go high after 140 seconds, assuming the
parent never has data for the end device. If the parent has data for the end device, On/Sleep will
go high and the SN counter will reset.

©2007DigiInternational,Inc. 15
3.ZigBeeNetworks
3.1. ZigBee Network Formation
A ZigBee Personal Area Network (PAN) consists of one coordinator and one or more routers and/or
end devices. A ZigBee Personal Area Network (PAN) is created when a coordinator selects a
channel and PAN ID to start on. Once the coordinator has started a PAN, it can allow router and
end device nodes to join the PAN.
When a router or end device joins a PAN, it receives a 16-bit network address and can transmit
data to or receive data from other devices in the PAN. Routers and the coordinator can allow other
devices to join the PAN, and can assist in sending data through the network to ensure data is
routed correctly to the intended recipient device. When a router or coordinator allows an end
device to join the PAN, the end device that joined becomes a child of the router or coordinator that
allowed the join.
End devices, however can transmit or receive data but cannot route data from one node to
another, nor can they allow devices to join the PAN. End devices must always communicate
directly to the parent they joined to. The parent router or coordinator can route data on behalf of
an end device child to ensure it reaches the correct destination. End devices are intended to be
battery powered and can support low power modes.
Figure3‐01. NodeTypes/SampleofaBasicZigBeeNetworkTopology
The network address of the PAN coordinator is always 0. When a router joins a PAN, it can also
allow other routers and end devices to join to it. Joining establishes a parent/child relationship
between two nodes. The node that allowed the join is the parent, and the node that joined is the
child. The parent/child relationship is not necessary for routing data.
3.1.1. Starting a ZigBee Coordinator
When a coordinator first comes up, it performs an energy scan on mulitple channels (frequencies)
to select an unused channel to start the PAN. After removing channels with high detected energy
levels, the coordinator issues an 802.15.4 beacon request command on the remaining, low energy
level channels. Any routers or coordinators respond to the beacon request frame with a small
beacon transmission that indicates the PAN identifier (PAN ID) that they are operating on, and
whether or not they are allowing joining.The coordinator will attempt to start on an unused PAN ID
and channel. After starting, the coordinator may allow other devices to join its PAN.
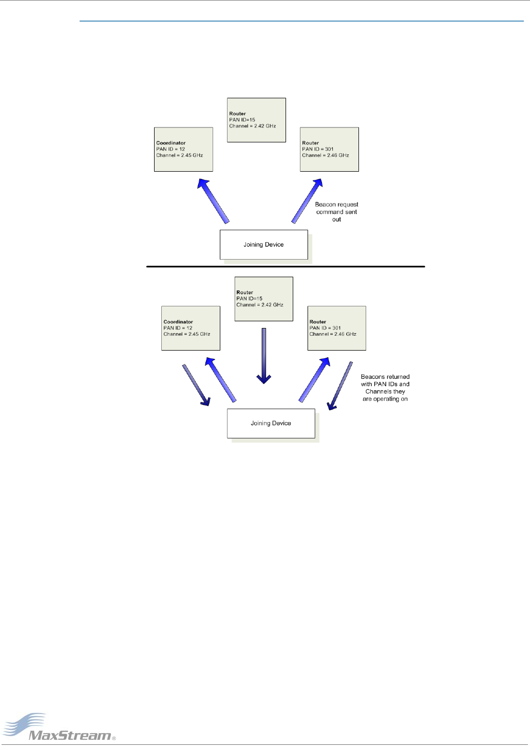
3.1.2. Joining a Router
When a router first comes up, it must locate and join a ZigBee PAN. To do this, it issues an
802.15.4 beacon request command on multiple channels to locate nearby PANs. Nearby routers
and coordinators respond to the beacon request frame with a small beacon transmission,
indicating which channel and PAN ID they are operating on. The router listens on each channel for
these beacon frames, and determines which device it should join. If a valid PAN is found from one
of the received beacons, the router issues a join request to the device that sent the beacon. If
joining succeeds, the router will then receive a join confirmation from the device, indicating the
join was successful. Once the router joins the PAN, it can communicate with other devices on the
PAN and allow new devices to join to it.

XBee/XBee‐PROOEMRFModules‐ZigBee‐v1.x1x[2007.06.013]
©2007DigiInternational,Inc. 16
Chapter3‐ZigBeeNetworks
3.1.3. Joining an End Device
When an end device first comes up, it must also locate and join a PAN. End devices follow the
same process as a router to join a PAN. Once the end device has successfully joined a PAN, it can
communicate with other devices on the PAN. However, since end devices cannot route data, it
must always communicate directly with its parent and allow the parent to route data in its behalf.
Figure3‐02. DemonstrationofBeaconRequestandBeacontransmissionsthattakeplaceduringjoining.

XBee/XBee‐PROOEMRFModules‐ZigBee‐v1.x1x[2007.06.013]
©2007DigiInternational,Inc. 17
Chapter3‐ZigBeeNetworks
3.2. ZigBee Network Communications
Zigbee supports device addressing and application layer addressing. Device addressing specifies
the destination address of the device a packet is destined to. Application layer addressing indicates
a particular application recipient, known as a Zigbee endpoint, along with message type fields
called cluster IDs.
3.2.1. ZigBee Device Addressing
The 802.15.4 protocol upon which the ZigBee protocol is built specifies two address types:
• 16-bit Network Addresses
• 64-bit Addresses
16-bit Network Addresses
A 16-bit Network Address is assigned to a node when the node joins a network. The Network
Address is unique to each node in the network. However, Network Addresses are not static - it can
change.
The following two conditions will cause a node to receive a new Network Address:
ZigBee requires that data be sent to the 16-bit network address of the destination device. This
requires that the 16-bit address be discovered before transmitting data. See 3.2.3 Network
Address Discovery for more information.
64-bit Addresses
Each node contains a unique 64-bit address. The 64-bit address uniquely identifies a node and is
permanent.
3.2.2. ZigBee Application-layer Addressing
The ZigBee application layers define endpoints and cluster identifiers (cluster IDs) that are used to
address individual services or applications on a device. An endpoint is a distinct task or application
that runs on a ZigBee device, similar to a TCP port. Each ZigBee device may support one or more
endpoints. Cluster IDs define a particular function or action on a device. Cluster IDs in the ZigBee
home controls lighting profile, for example, would include actions such as “TurnLightOn”,
“TurnLightOff”, “DimLight”, etc.
Suppose a single radio controls a light dimmer and one or more light switches. The dimmer and
switches could be assigned to different endpoint values. To send a message to the dimmer, a
remote radio would transmit a message to the dimmer endpoint on the radio. In this example, the
radio might support cluster IDs to “TurnLightOn”, “TurnLightOff”, or “DimLight”. Thus, for radio A to
turn off a light on radio B, radio A would send a transmission to the light switch endpoint on radio
B, using cluster ID “TurnLightOff”. This is shown in the figure below.
1. If an end device cannot communicate with its parent it may need to leave the network and
rejoin to find a new parent.
2. If the device type changes from router to end device, or vice-versa, the device will leave
the network and rejoin as the new device type.

XBee/XBee‐PROOEMRFModules‐ZigBee‐v1.x1x[2007.06.013]
©2007DigiInternational,Inc. 18
Chapter3‐ZigBeeNetworks
Figure3‐03. ZigBeeDataTransmissionHigherLayerAddressingFields
Figure3‐04. ZigBeeLayer‐AddressingExample
3.2.3. Data Transmission and Routing
All data packets are addressed using both device and application layer addressing fields. Data can
be sent as a broadcast, multicast, or unicast transmission.
Broadcast Transmissions
Broadcast transmissions within the ZigBee protocol are intended to be propagated throughout the
entire network such that all nodes receive the transmission. To accomplish this, all devices that
receive a broadcast transmission will retransmit the packet 3 times. Each node that transmits the
broadcast will also create an entry in a local broadcast transmission table. This entry is used to
keep track of each received broadcast packet to ensure the packets are not endlessly transmitted.
Each entry persists for 8 seconds. The broadcast transmission table holds 8 entries.
Since broadcast transmissions are retransmitted by each device in the network, broadcast
messages should be used sparingly.
Multicast Transmissions
Multicast transmissions operate similar to broadcast transmissions. Data packets are broadcast
throughout the network in a similar fashion. However, only devices that are part of the multicast
group will receive the data packets.
Unicast Transmissions
Unicast ZigBee transmissions are always addressed to the 16-bit address of the destination
device. However, only the 64-bit address of a device is permanent; the 16-bit address can change.
Therefore, ZigBee devices may employ network address discovery to identify the current 16-bit
Src Address Dest Address Profile ID Src EndpointDest Endpoint Cluster ID
Network Layer Application Support Layer
Endpoint 1
Endpoint 3
(radio A)
Endpoint 2
Endpoint 40
Endpoint 41
(radio B)
Endpoint 42
Cluster ID = TurnLightOff
ZigBee Device A ZigBee Device B

XBee/XBee‐PROOEMRFModules‐ZigBee‐v1.x1x[2007.06.013]
©2007DigiInternational,Inc. 19
Chapter3‐ZigBeeNetworks
address that corresponds to a known 64-bit address. Once the 16-bit address is known, a route to
the destination device must be discovered. ZigBee employs mesh routing using the Ad-hoc On-
demand Distance Vector routing (AODV) protocol to establish a route between the source device
and the destination.
Network Address Discovery
Data transmissions are always sent to the 16-bit network address of the destination device.
However, since the 64-bit address is unique to each device and is generally known, ZigBee devices
must discover the network address that was assigned to a particular device when it joined the PAN
before they can transmit data.
To do this, the device initiating a transmission sends a broadcast network address discovery
transmission throughout the network. This packet contains the 64-bit address of the device the
initiator needs to send data to. Devices that receive this broadcast transmission check to see if
their 64-bit address matches the 64-bit address contained in the broadcast transmission. If the
addresses match, the device sends a response packet back to the initiator, providing the network
address of the device with the matching 64-bit address. When this response is received, the
initiator can then transmit data.
Mesh Routing
Mesh routing allows data packets to traverse multiple nodes (hops) in a network to route data
from a source to a destination. The route a packet can take in a mesh network is independent of
the parent/child relationships established during joining. Before transmitting a data packet from
source to destination nodes, a route must be established. Route discovery is based on the AODV
(Ad-hoc On-demand Distance Vector routing) protocol.
AODV (Ad-hoc On-demand Distance Vector) Routing Algorithm
Routing under the AODV protocol is accomplished using tables in each node that store in the next
hop (intermediary node between source and destination nodes) for a destination node. If a next
hop is not known, route discovery must take place in order to find a path. Since only a limited
number of routes can be stored on a Router, route discovery will take place more often on a large
network with communication between many different nodes.
When a source node must discover a route to a destination node, it sends a broadcast route
request command. The route request command contains the source Network Address, the
destination Network Address and a Path Cost field (a metric for measuring route quality). As the
route request command is propagated through the network (refer to the Broadcast Transmission),
each node that re-broadcasts the message updates the Path Cost field and creates a temporary
entry in its route discovery table.
When the destination node receives a route request, it compares the ‘path cost’ field against
previously received route request commands. If the path cost stored in the route request is better
than any previously received, the destination node will transmit a route reply packet to the node
that originated the route request. Intermediate nodes receive and forward the route reply packet
to the Source Node (the node that originated route request).
Retries and Acknowledgments
ZigBee includes acknowledgment packets at both the Mac and Application Support (APS) layers.
When data is transmitted to remote device, it may traverse multiple hops to reach the destination.
As data is transmitted from one node to its neighbor, an acknowledgment packet (Ack) is
transmitted in the opposite direction to indicate that the transmission was successfully received. If
the Ack is not received, the transmitting device will retransmit the data, up to 4 times. This Ack is
called the Mac layer acknowledgment.
In addition, the device that originated the transmission expects to receive an acknowledgment
packet (Ack) from the destination device. This Ack will traverse the same path that the data
traversed, but in the opposite direction. If the originator fails to receive this Ack, it will retransmit
the data, up to 2 times until an Ack is received. This Ack is called the ZigBee APS layer
acknowledgment.
Refer to the ZigBee specification for more details.

©2007DigiInternational,Inc. 20
4.XBeeSeries2NetworkFormation
4.1. XBee Series 2 Network Formation
To create a ZigBee network, a coordinator must be started on a channel and PAN ID. Once the
coordinator has started, routers and end device can join the network. Routers and coordinator
devices can support up to 8 end device children each. Network formation is governed by the SC
(Scan Channels), ID (PAN ID), SD (Scan Duration), and NJ (Node Join Time) commands. The SC
and ID settings must be written using the WR command to affect network formation and joining.
4.1.1. Starting an XBee Series 2 Coordinator
In order to form a network, a coordinator must select an unused operating channel and PAN ID on
behalf of its network. To do this, the coordinator first performs an energy scan on all channels
specified by its SC (Scan Channels) parameter. The scan time on each channel is determined by
the SD (Scan Duration) parameter. Once the energy scan is completed, the coordinator sends a
beacon request on each of the SC channels and listens for any beacons. The information from the
energy scan and the beacon scan (active scan) is used to select an unused channel and PAN ID. If
the ID (PAN ID) parameter is set to 0xFFFF, the coordinator will select a random PAN ID.
Otherwise, the coordinator will start on the PAN ID specified by its ID parameter.
After the coordinator has started, it will allow nodes to join to it for a time based on its NJ (Node
Join Time) parameter. If the Associated LED function is enabled (D5 (DIO5 Configuration)
command), the Associate pin (pin 15) will toggle its output state 1x per second after the
coordinator stated. At this point, the operating channel and PAN ID can be read using the CH
(Operating Channel) and ID (PAN ID) commands. The 16-bit address of the coordinator is always
0. If API is enable (AP parameter > 0): The API modem status “coordinator Started” frame is sent
out the UART. The AI (Association Indication) command can be used at any point during the
coordinator startup routine to determine the status of the startup operation.
4.1.2. Joining an XBee Series 2 Router to an existing PAN
Before a router can participate in a ZigBee network, the router must locate a coordinator or
another router that has already joined a PAN, and attempt to join to it. To do this, it sends a
beacon request frame on each of the SC channels and listens for beacon frames. The scan duration
on each channel is determined by the SD parameter. The joining router will evaluate the received
beacons to find a coordinator or router that is allowing joins on a valid PAN ID, and attempt to join
to that device. If ID = 0xFFFF, the router will attempt to join to a device on any PAN ID. Otherwise,
the router will only attempt joining with a device that operates on the PAN ID specified by the ID
parameter. If a valid router/ coordinator is found, the router will attempt to join to that node. If
the join succeeds, the Router has successfully started.
After the Router has started, it will allow nodes to join to it for a time based on the NJ (Node Join
Time) parameter. If the Associated LED function is enabled(D5 (DIO5 Configuration) command)
the Associate pin (pin 15) will toggle its output state 2x per second after the router has joined. At
this point, the operating channel and PAN ID can be read using the CH (Operating Channel) and ID
(PAN ID) commands. The 16-bit Network Address of the router can be read using the MY (16-bit
Source Address) command. If API is enabled (AP parameter > 0): The API modem status “Joined”
is sent out the UART. The AI (Association Indication) command can be used at any point during the
router join routine to know the status of the startup operation.
4.1.3. Joining an XBee Series 2 End Device to an Existing PAN
Joining an end device to a PAN is similar to joining a router. Once the end device joins a PAN,
however, the end device cannot allow other devices to join to it. If the Associate LED function is
enabled (D5 (DIO5 Configuration) command), the Associate pin (pin 15) will toggle its output
state 2x per second after the end device has joined. At this point, the operating channel and PAN
ID can be read using the CH (Operating Channel) and ID (PAN ID) commands. The 16-bit network

XBee/XBee‐PROZigBeeOEMRFModulesv1.x1x[2007.06.013]
©2007DigiInternational,Inc. 21
Chapter4‐RFModuleConfiguration
address of the end device can be read using the MY (16-bit Source Address) command. If API is
enabled (AP parameter > 0), the API modem status “Joined” is sent out the UART. The AI
(Association Indication) command can be used at any point during the end device join routine to
know the status of the startup operation.
4.1.4. Network Reset
Once a coordinator has started, or a router or end device has joined the network, the device will
continue operating on that channel and PAN ID unless one of the following occurs:
1. The ID parameter changes, and is saved using the WR command
2. The SC parameter changes and is saved using the WR command, such that the current
operating channel is not included in the new SC parameter
3. The NR command is issued with either 0 or 1 as a parameter
If any of the above occurs on a coordinator, the coordinator will attempt to restart on a channel
and PAN ID based on the new saved ID and SC commands. On a router or end device, the above
conditions will cause the device to leave the network (if previously joined) and attempt to join a
new PAN using the saved ID and SC parameters.

XBee/XBee‐PROZigBeeOEMRFModulesv1.x1x[2007.06.013]
©2007DigiInternational,Inc. 22
Chapter4‐RFModuleConfiguration
4.2. XBee Series 2 Addressing
XBee modules support both ZigBee device addressing and application-layer addressing.
4.2.1. Device Addressing
All XBee/XBee-Pro modules can be identified by their unique 64-bit adresses or a user-
configurable ASCII string identifier The 64-bit address of a module can read using the SH and SL
commands. The ASCII string identifier is configured using the NI command. To transmit using
device addressing, only the destination address must be configured. The destination address can
be specified using either the destination device’s 64-bit address or its NI-string. The XBee modules
also support coordinator and broadcast addressing modes. Device addressing in the AT firmware is
configured using the DL, DH, or DN commands. In the API firmware, the ZigBee Transmit Request
API frame (0x10) can be used to specify destination addresses.
64-Bit Addressing
To address a node by its 64-bit address, the destination 64-bit address must be set to match the
64-bit address of the remote. In the AT firmware, the DH and DL commands set the destination
64-bit address. In the API firmware, the destination 64-bit address is set in the ZigBee Transmit
Request frame. The coordinator can be addressed by either setting the destination address to 0 or
by setting it to match the coordinator's 64-bit address. Broadcast transmissions can be sent by
setting the 64-bit address to 0x000000000000FFFF.
To send a packet to an RF module using its 64-bit Address (Transparent Mode)
To send a packet to an RF module using its 64-bit Address (API Mode)
Since the ZigBee protocol relies on the 16-bit Network Address for routing, the 64-bit address
must be converted into a 16-bit Network Address prior to transmitting data. If a module does not
know the 16-bit Network Address for a given 64-bit address, it will transmit a broadcast Network
Address Discovery command. The module with a matching 64-bit address will transmit its 16-bit
network address back. Once the network address is discovered, the data will be transmitted.
The modules maintain a table that can store up to seven 64-bit addresses and their corresponding
16-bit Network Addresses.
API Addressing
API Mode provides the ability to store and maintain 16-bit Network Address tables on an external
processor. The 16-bit Network Address information is provided to the application through the
following:
•The ZigBee Transmit Status Frame
(contains the current 16-bit Network Address of the remote)
• The ND and DN commands
(return 64-bit and 16-bit Network Addresses of remote nodes)
With this information, a table can be built in an application that maps a 64-bit Address to the
corresponding 16-bit Network Address.
The ZigBee Transmit Request API frame specifies the 64-bit Address and the Network Address (if
known) that the packet should be sent to. By supplying both addresses, the module will forego
Network Address Discovery and immediately attempt to route the data packet to the remote. If
the Network Address of a particular remote changes, Network Address and route discovery will
Set the DH (Destination Address High) and DL (Destination Address Low) parameters of the
source node to match the 64-bit Address (SH (Serial Number High) and SL (Serial Number
Low) parameters) of the destination node.
Use the ZigBee Transmit Request API frame to set the DH (Destination Address High) and DL
(Destination Address Low) parameters of the source node to match the 64-bit Address (SH
(Serial Number High) and SL (Serial Number Low) parameters) of the destination node.
If the 16-bit address of the destination node is not known, set 16-bit Destination Network
Address to 0xFFFE (refer to the ‘API Addressing section below).

XBee/XBee‐PROZigBeeOEMRFModulesv1.x1x[2007.06.013]
©2007DigiInternational,Inc. 23
Chapter4‐RFModuleConfiguration
take place to establish a new route to the correct node. Upon successful packet delivery, the TX
Status Frame will indicate the correct Network Address of the remote.
NI-String Addressing
The NI string can alternatively be used to address a remote module.
To send a packet to an RF module using its NI-string (Transparent Mode)
To send a packet to an RF module using its NI-string (API Mode)
When the DN command is issued, a broadcast transmission is sent across the network to discover
the module that has a matching NI (Node Identifier) parameter. If a module is discovered with a
matching NI-string, the DH and DL parameters will be configured to address the destination node
and the command will return both the 64-bit Address and the 16-bit Network Address of the
discovered node. Data can be transmitted after the DN (Destination Node) command finishes.
the AO command. See “API Frames” section for details.
Coordinator Addressing
A Coordinator can be addressed using its 64-bit address or NI string as described in the “NI-String
Addressing” section. Alternatively, since the ZigBee Coordinator has a Network Address of “0”, it
can be addressed by its 16-bit Network Address.
To send a transmission to a Coordinator using its 16-bit Network Address:
Broadcast Addressing
Broadcast transmissions are sent using a 64-bit address of 0x0000FFFF. Any RF module in the PAN
will accept a packet that contains a broadcast address. When configured to operate in Broadcast
Mode, receiving modules do not send ACKs (Acknowledgements).
To send a broadcast packet to all modules
NOTE: When programming the module, parameters are entered in hexadecimal notation (without
the “0x” prefix). Leading zeros may be omitted.
Refer to the “Broadcast Transmissions” for more information.
4.2.2. Application-layer Addressing
Application-layer addressing allows the application to specify endpoint and cluster ID values for
each transmission. Addressing multiple endpoints and cluster IDs can be accomplished by
explicitly setting these values as needed.
Table4‐01. Sampletablemapping64‐bitAddressesto16‐bitNetworkAddresses
Index 64-bit Address 16-bit Network Address
0 0013 4000 4000 0001 1234
1 0013 4000 4000 0002 5678
2 0013 4000 4000 01A0 A479
3 0013 4000 4000 0220 1F70
Issue the DN (Destination Node) command using the NI (Node Identifier)-string of the destina-
tion node as the parameter.
Issue the DN command as stated above using the AT Command API frame.
Set the Destination Addresses of the transmitting module as shown below:
DL (Destination Low Address) = 0
DH (Destination High Address) = 0
Set the Destination Addresses of the transmitting module as shown below:
DL (Destination Low Address) = 0x0000FFFF
DH (Destination High Address) = 0x00000000

XBee/XBee‐PROZigBeeOEMRFModulesv1.x1x[2007.06.013]
©2007DigiInternational,Inc. 24
Chapter4‐RFModuleConfiguration
In AT firmware, application-layer addressing must be enabled using the ZA command. When
application-layer addressing is enabled, the DE and SE commands specify the source and
destination endpoints, and the CI command sets the cluster ID that will be used in the
transmission.
In API firmware, the Explicit Addressing ZigBee Command frame (0x11) can be used to configure
the endpoint and cluster ID addressing parameters as needed. The destination device can indicate
application-layer addressing information if the Explicit Receive API frame is addressing information
using either the explicit receive indicator or the binding receive API frames. The receive RF data
frame is set using Binding Table Addressing
The XBee Series 2 modules maintain several entries in a binding table. The binding table contains a
destination 64-bit address, a type field, and endpoints for each transmission. Non-broadcast
transmissions make use of the binding table to specify the addressing values for the transmission.
Some entries in the binding table are reserved by MaxStream for special purposes. Binding table
entries can be accessed by setting the BI command to a valid index in AT firmware, or by using the
Binding Table API Command frame in the API firmware. The binding table entries are organized as
follows.
Coordinator Binding
The coordinator binding contains the 64-bit address of the coordinator. This table entry is
populated when the device joins the network.
Tx-Aggregation Binding
This binding table entry contains the 64-bit address of the aggregate (sink) node if one exists.
Data can be sent to the aggregate node by addressing this index in the binding table.
Tx-Explicit Binding
The Tx-Explicit binding table entry contains the destination address and endpoint information from
the last explicit transmission that was issued. This entry is modified whenever explicit addressing
is used in either the AT or API firmware as described in the "XBee Series 2 Addressing" section.
Command Binding
If a remote command request is received, the command binding entry stores information from the
device that initiated the command. For example, if the ND or DN command is issued, this binding
table entry would contain the source address of the device that sent the ND command.
Received Data Bindings
The received data bindings contain addressing information for the last three received data
packets. The fourth entry is marked invalid. When a data packet is received, the address and
endpoint information is stored into the invalid entry. Then, the oldest entry is made invalid. Thus,
once an entry is created in the Received Data binding indexes, it will remain valid until three more
RF data packets are received.
Table4‐02.
Binding Table Index Name Access
0 Coordinator Binding Read-Write
1 Tx-Aggregation Binding Read-Only
2 Tx-Explicit Binding Read-Write
3-4 Command Binding Read-Only
5-8 Received Data Bindings Read-Only
9 User Bindings. Read-Write

XBee/XBee‐PROZigBeeOEMRFModulesv1.x1x[2007.06.013]
©2007DigiInternational,Inc. 25
Chapter4‐RFModuleConfiguration
Figure4‐05. DemonstrationofhowentriesinthereceiveddatabindingsarereplacedwhenanRFdata
packetisreceived.
User Bindings
These entries can be created and maintained by the application if needed. The following
commands can be used to modify the user bindings. See the command descriptions for formatting
details.
Multicast Addressing
Multicast addressing sends a broadcast message that will only be received by devices who
subscribe to a multicast group. The binding table is used to subscribe to a multicast group. To send
a multicast transmission, a binding table entry must exist where the type field is set to the
multicast type value. The 64-bit address in this entry becomes a multicast group address. Only
remote devices with a matching 64-bit multicast group will receive multicast transmissions. Once
the binding table is configured with a multicast binding entry, the binding table index can be
specified for a transmission using the BI command (AT firmware), or the Binding Table API
Command Frame (API firmware). See the XBee Binding Table section for details.
Endpoint Addressing
The ZigBee specification, Ember stack, and MaxStream application have reserved some endpoints
for different uses. Some of these endpoints are not accessible. Applications that will support
custom endpoints should select endpoints not already used by ZigBee, Ember, or MaxStream.
The cluster ID used by MaxStream on the serial data endpoint for serial data transmissions is
0x11.
4.2.3. XBee Series 2 Endpoint Table
The XBee Series 2 modules maintain a table of supported endpoints. If an endpoint will be used as
the source endpoint in a data transmission, the endpoint must first be defined in the endpoint
table.
Table4‐03.
Command Name Description
B+ Add Binding Creates a binding table entry at a specified User Binding index.
B- Remove Binding Removes a binding from a specified User Binding index.
BV View Binding Views one or more bindings in the binding table.
WB Write Binding Writes the binding table to non-volatile memory.
3rd
2nd
1st
INV
3rd
2nd
1st
INV
2nd
1st
DATA
INV
3rd
2nd
1st
3 Data entries +
1 invalid entry
Data is inserted into
Invalid entry
DATA
Oldest entry (3rd) is
marked Invalid
Newest or 1st
1st entry becomes second
newest entry
2nd newest entry becomes
oldest data entry

XBee/XBee‐PROZigBeeOEMRFModulesv1.x1x[2007.06.013]
©2007DigiInternational,Inc. 26
Chapter4‐RFModuleConfiguration
The XBee Series 2 endpoint table operates similar to the binding table. Entries may be added,
removed, or viewed using the E+, E-, and EV commands respectively. Some table entries are
reserved for special purposes
Command Endpoint
The command endpoint is used to send or reply to various commands. This endpoint must exist in
the application.
Data Endpoint
This endpoint is used to send serial data to other XBee Series 2 modules. It must always exist in
the application.
Tx-Explicit Endpoint
This entry is used as needed to define the source endpoint that must be defined for a data
transmission. If a transmit request is made, and the specified source endpoint does not exist, it
will be created temporarily at this endpoint table index.
User Endpoints
User endpoints are controlled entirely by the application. These endpoints may be added,
removed, or viewed in the API firmware using the following commandsSee the command
descriptions for command formatting details. At present, changes to the endpoint table are saved
to non-volatile memory when WR is issued..
4.3. Advanced Network Features
Network Mapping
Network mapping has provisions to identify all devices on a PAN.There are currently two ways to
do this either through the Node Discover (ND) Command or the API Child Joined Indicator. Both
are explained below.
Node Discover (ND) Command
Issuing the ND command on a device sends a broadcast node discovery command throughout the
PAN. All devices that receive the command will send a response that includes the device’s 64-bit
and 16-bit addresses, along with the NI-string and other information.
API Child Joined Indicator
Routers and end devices can be configured to send a transmission after joining to alert the
coordinator, or the entire network, that the device has joined the network. When this message is
transmitted, the receiving device(s), if running API firmware, will send an advanced modem status
indicator out the UART to indicate the 64-bit and 16-bit addresses of the joining device.
Table4‐04.
Endpoint Table Index Name Access
0 Command Endpoint Read-Only
1 Data Endpoint Read-Only
2 Tx-Explicit Endpoint Read-Write
3- 4 User Endpoints Read-Write
Table4‐05. ZigBeeDataTransmissionsAddressingFields
Command Name Description
E+ Add Endpoint Creates an endpoint entry at a specified user endpoint
index.
E- Remove Endpoint Removes an endpoint entry from a specified user endpoint
index.
EV View Endpoint Views one or more endpoints in the endpoint table.

XBee/XBee‐PROZigBeeOEMRFModulesv1.x1x[2007.06.013]
©2007DigiInternational,Inc. 27
Chapter4‐RFModuleConfiguration
4.4. I.O. Line Configuration
The XBee Series 2 modules support both analog input and digital IO line modes on several
configurable pins.
Configuring A/D and Digital Lines
The following table lists the pin functions supported on the modules
.
Setting the configuration command that corresponds to a particular pin will configure the pin.
Parameters for the pin configuration commands typically include the following:
.
Table4‐06.
Module Pin Names Module Pin Numbers Configuration Command
CD/DIO12 4 P2
PWM0/RSSI/DIO10 6 P0
PWM/DIO11 7 P1
SLEEP_RQ/DIO8 9 IO Configuration not supported
DIO4 11 D4
CTS/DIO7 12 D7
ON_SLEEP/DIO9 13 IO Configuration not supported
ASSOC/DIO5 15 D5
RTS/DIO6 16 D6
AD3/DIO3 17 D3
AD2/DIO2 18 D2
AD1/DIO1 19 DI
AD0/DIO0 20 D0
Table4‐07.
Pin Command Parameter Description
0 Unmonitored digital input
1 Reserved for pin-specific alternate functionalities
2 Analog input, single ended (A/D pins only)
3 Digital input, monitored
4 Digital output, default low
5 Digital output, default high
6-9 Alternate functionalities, where applicable
0 Unmonitored digital input
1 Reserved for pin-specific alternate functionalities
2 Analog input, single ended (A/D pins only)
3 Digital input, monitored
4 Digital output, default low
5 Digital output, default high

XBee/XBee‐PROZigBeeOEMRFModulesv1.x1x[2007.06.013]
©2007DigiInternational,Inc. 28
Chapter4‐RFModuleConfiguration
See the command table for more information. Pullup resistors for each digital input can be enabled
using the PR command.
Sampling A/D and Digital Input Lines
The IS command can be used to read the current value of all enabled A/D and digital input lines.
The format for the IS response is shown below. At the time, only one sample set is supported in
this frame.
The AT firmware returns a carriage return delimited list containing the above-listed fields. The API
firmware returns an AT command response API frame with the IO data included in the command
data portion of the packet.
To convert the A/D reading to mV, do the following:
AD(mV)= (ADIO reading/0x3FF)*1200mV
The reading in the sample frame represent voltage inputs of 1144.9 and 342.5mV for ADIO0 and
ADIO1 respectively.
Bytes Name Description
1 Sample sets in packet Number of sample sets in the packet
2 Digital Channel Mask
Each bit in the digital channel mask corresponds to one digital IO line. The
bits, from LSB to MSB, correspond to DOI0-DOI5 on the module.
For example a digital channel mask of 0x002F means DIO0,1,2,3, and 5 are
enabled as digital input lines.
1 Analog Channel Mask
Each bit in the analog channel mask corresponds to one analog channel. The
bits from LSB to MSB correspond to AIN0-AIN7 on the module.
For example, if the analog channel mask is 0x06, AINI and AIN3 are enabled
as analog input lines.
Var Sampled Data Set
A sample set consisting of 1 sample for each enabled ADC and/or DIO
channel. If any digital input lines are enabled, the first two bytes indicate the
state of all enabled digital input lines. Each bit in these two bytes corresponds
to one digital IO line, similar to the way each bit in the diglossia channel mask
corresponds. Note: only the digital input line that are enabled in the detail
channel mask have valid readings. Channels that are not enabled as digital
input lines will return a 0 in the sampled data set. If no pins are configured as
digital inputs, these 2 bytes will be omitted.
Following the digital input data, if any, each enabled analog channel will return
2 bytes (10bits). The analog data is scaled such that 0 represents 0V, and
0x3FF=1.2V. The analog input lines cannot measure more than 1.2V.
Information for each enabled analog channel is returned in order, starting with
AIN0 and finishing with AIN4. Only enabled analog input channels will return
data.
Example Sample AT Response
0x01\r [1 sample set]
0x0C0C\r [Digital Inputs: DIO 2, 3, 10, 11 low]
0x03\r [Analog Inputs: ADOP 0, 1]
0x0408\r [Digital input states: DIO 3, 10 high, DIO 2, 11 low]
0x03D0\r [Analog input ADIO 0= 0x3D0]
0x0124\r [Analog input ADIO 1=0x120]

©2007DigiInternational,Inc. 29
5.XBeeSeries2CommandReferenceTables
Special
Nodetypesthatsupportthecommand:C=Coordinator,R=Router,E=EndDevice
Addressing
Table5‐08. SpecialCommands
AT
Command Name and Description Node Type1Parameter Range Default
WR
Write. Write parameter values to non-volatile memory so that parameter modifications
persist through subsequent resets.
Note: Once WR is issued, no additional characters should be sent to the module until
after the "OK\r" response is received.
CRE -- --
WB Write Binding Table: Writes the current binding table to non-volative memory. CRE -- --
RE Restore Defaults. Restore module parameters to factory defaults. RE command does
not reset the ID parameter. CRE -- --
FR Software Reset. Reset module. Responds immediately with an “OK” then performs a
reset ~2 seconds later. Use of the FR command will cause a network layer restart on the
node if SC or ID were modified since the last reset. CRE -- --
NR
Network Reset. Reset network layer parameters on one or more modules within a PAN.
Responds immediately with an “OK” then causes a network restart. All network
configuration and routing information is consequently lost.
If NR = 0: Resets network layer parameters on the node issuing the command.
If NR = 1: Sends broadcast transmission to reset network layer parameters on all nodes
in the PAN.
CRE 0 - 1 --
Table5‐09. AddressingCommands(Sub‐categoriesdesignatedwithin{brackets})
AT
Command Name and Description Node
Type1Parameter Range Default
DH2
Destination Address High. Set/Get the upper 32 bits of the 64-bit destination address.
When combined with DL, it defines the destination address used for transmission.
0x000000000000FFFF is the broadcast address for the PAN. DH is not supported in
API Mode. 0x0000000000000000 is the Coordinator’s 16-bit Network Address.
CRE 0 - 0xFFFFFFFF 0
DL2
Destination Address Low. Set/Get the lower 32 bits of the 64-bit destination address.
When combined with DH, DL defines the destination address used for transmission.
0x000000000000FFFF is the broadcast address for the PAN. DL is not supported in API
Mode. 0x0000000000000000 is the Coordinator’s 16-bit Network Address.
CRE 0 - 0xFFFFFFFF 0xFFFF(Coordinator)
0 (Router/End Device)
ZA2
ZigBee Application Layer Addressing. Set/read the Zigbee application layer
addressing enabled attribute. If enabled, data packets will use the SE, DE, and CI
commands to address Zigbee application layer source and destination endpoints, and
the cluster ID fields in all data transmissions. ZA is only supported in the AT firmware.
CRE 0 - 1 0
SE2
Source Endpoint. Set/read the ZigBee application layer source endpoint value. If
ZigBee application layer addressing is enabled (ZA command), this value will be used
as the source endpoint for all data transmissions. SE is only supported in AT
firmware.The default value (0xE8) is the MaxStream data endpoint
CRE 1 - 0xEF 0xE8
DE2
Destination Endpoint. Set/read Zigbee application layer destination ID value. If
ZigBee application layer addressing is enabled (ZA command), this value will be used
as the destination endpoint all data transmissions. DE is only supported in AT
firmware.The default value (0xE8) is the MaxStream data endpoint.
CRE 0 - 0xEF 0xE8
CI2
Cluster Identifier. Set/read Zigbee application layer cluster ID value. If ZigBee
application layer addressing is enabled (ZA command), this value will be used as the
cluster ID for all data transmissions. CI is only supported in AT firmware.The default
value (0x11) is the MaStream transparent data cluster ID.
CRE 0 - 0xFF 0x11
BI2Binding Table Index. Set/read the binding table index value. If this value is set to a
valid binding table index, the addressing information at that index in the binding table
will be used for all data transmissions. BI is only supported in AT firmware CRE 0 - 0xFF 0xFF
MY 16-bit Network Address. Get the 16-bit Network Address of the module. CRE 0 - 0xFFFE
[read-only] 0xFFFE
MP 16-bit Parent Network Address. Get the 16-bit parent Network Address of the module. E 0 - 0xFFFE
[read-only] 0xFFFE
SH Serial Number High. Read high 32 bits of the RF module's unique IEEE 64-bit
address. 64-bit source address is always enabled. CRE 0 - 0xFFFFFFFF
[read-only] factory-set
SL Serial Number Low. Read low 32 bits of the RF module's unique IEEE 64-bit address.
64-bit source address is always enabled. CRE 0 - 0xFFFFFFFF
[read-only] factory-set

XBee/XBee‐PROZigBeeOEMRFModulesv1.x1x[2007.06.013]
©2007DigiInternational,Inc. 30
Chapter5‐XBeeSeries2CommandReferenceTables
1.Nodetypesthatsupportthecommand:C=Coordinator,R=Router,E=EndDevice
2.CommandsupportedbymodulesusingATCommandfirmwareonly
Networking & Security
NI
Node Identifier. Stores a string identifier. The register only accepts printable ASCII
data. In AT Command Mode, a string can not start with a space. A carriage return ends
the command. Command will automatically end when maximum bytes for the string
have been entered. This string is returned as part of the ND (Node Discover) command.
This identifier is also used with the DN (Destination Node) command.
CRE 20-Byte printable
ASCII string --
Table5‐010. NetworkingCommands(Sub‐categoriesdesignatedwithin{brackets})
AT
Command Name and Description Node
Type1Parameter Range Default
CH Operating Channel. Read the channel number used for transmitting and receiving
between RF modules. Uses 802.15.4 channel numbers. CRE 0, 0x0B-0x1A (XBee) 0
ID
PAN ID. Set/Get the PAN (Personal Area Network) ID.
Coordinator - Set the preferred Pan ID. Set (ID = 0xFFFF) to auto-select.
Router / End Device - Set the desired Pan ID. When the device searches for a
Coordinator, it attempts to only join to a parent that has a matching Pan ID. Set (ID =
0xFFFF) to join a parent operating on any Pan ID.
Changes to ID should be written to non-volatile memory using the WR command. ID
changes are not used until the module is reset (FR, NR or power-up).
CRE 0 - 0x3FFF, 0xFFFF 0x0234
(291d)
BH Broadcast Hops. Set/Read the maximum number of hops for each broadcast data
transmission. Setting this to 0 will use the maximum number of hops. CRE 0 - 0x0F --
NT Node Discover Timeout. Set/Read the amount of time a node will spend discovering
other nodes when ND or DN is issued. CRE 0 - 0xFC
[x 100 msec] 0x3C (60d)
ND
Node Discover. Discovers and reports all RF modules found. The following information
is reported for each module discovered.
MY<CR>
SH<CR>
SL<CR>
NI<CR> (Variable length)
PARENT_NETWORK ADDRESS (2 Bytes)<CR>
DEVICE_TYPE<CR> (1 Byte: 0=Coord, 1=Router, 2=End Device)
STATUS<CR> (1 Byte: Reserved)
PROFILE_ID<CR> (2 Bytes)
MANUFACTURER_ID<CR> (2 Bytes)
<CR>
After (NT * 100) milliseconds, the command ends by returning a <CR>. ND also accepts
a Node Identifier (NI) as a parameter (optional). In this case, only a module that
matches the supplied identifier will respond.
If ND is sent through the API, each response is returned as a separate
AT_CMD_Response packet. The data consists of the above listed bytes without the
carriage return delimiters. The NI string will end in a "0x00" null character.
CRE optional 20-Byte
NI or MY value --
DN
Destination Node. Resolves an NI (Node Identifier) string to a physical address (case-
sensitive). The following events occur after the destination node is discovered:
<AT Firmware>
1. DL & DH are set to the extended (64-bit) address of the module with the matching
NI (Node Identifier) string.
2. OK (or ERROR)\r is returned.
3. Command Mode is exited to allow immediate communication
<API Firmware>
1. The 16-bit network and 64-bit extended addresses are returned in an API
Command Response frame.
If there is no response from a module within (NT * 100) milliseconds or a parameter is
not specified (left blank), the command is terminated and an “ERROR” message is
returned. In the case of an ERROR, Command Mode is not exited.
CRE up to 20-Byte printable
ASCII string --
JN Join Notification. Set/read the join notification value. If enabled, the device will send a
transmission after joining a PAN identifying itself to other devices in the PAN. CRE
0 - Join notification
disabled
1 - Send notification only
to coordinator after joining
PAN
2 - Send notification as
broadcast transmission
after joining PAN
0
Table5‐09. AddressingCommands(Sub‐categoriesdesignatedwithin{brackets})
AT
Command Name and Description Node
Type1Parameter Range Default

XBee/XBee‐PROZigBeeOEMRFModulesv1.x1x[2007.06.013]
©2007DigiInternational,Inc. 31
Chapter5‐XBeeSeries2CommandReferenceTables
RF Interfacing
1.Nodetypesthatsupportthecommand:C=Coordinator,R=Router,E=EndDevice
Serial Interfacing (I/O)
SC
Scan Channels. Set/Read the list of channels to scan.
Coordinator - Bit field list of channels to choose from prior to starting network.
Router/End Device - Bit field list of channels that will be scanned to find a Coordinator/
Router to join.
Changes to SC should be written using WR command. SC changes are not used until
the module is reset (FR, NR or power-up).
Bit (Channel): 0 (0x0B) 4 (0x0F) 8 (0x13) 12 (0x17)
1 (0x0C) 5 (0x10) 9 (0x14) 13 (0x18)
2 (0x0D) 6 (0x11) 10 (0x15) 14 (0x19)
3 (0x0E) 7 (0x12) 11 (0x16) 15 (0x1A)
CRE 1 - 0xFFFF[bitfield] 0x1FFE
SD
Scan Duration. Set/Read the scan duration exponent. Changes to SD should be
written using WR command.
Coordinator - Duration of the Active and Energy Scans (on each channel) that are
used to determine an acceptable channel and Pan ID for the Coordinator to startup on.
Router / End Device - Duration of Active Scan (on each channel) used to locate an
available Coordinator / Router to join during Association.
Scan Time is measured as:(# Channels to Scan) * (2 ^ SD) * 15.36ms - The number of
channels to scan is determined by the SC parameter. The XBee can scan up to 16
channels (SC = 0xFFFF).
Sample Scan Duration times (13 channel scan):
If SD = 0, time = 0.200 sec
SD = 2, time = 0.799 sec
SD = 4, time = 3.190 sec
SD = 6, time = 12.780 sec
CRE 0 - 7 [exponent] 3
NJ
Node Join Time. Set/Read the time that a Coordinator/Router allows nodes to join.
This value can be changed at run time without requiring a Coordinator or Router to
restart. The time starts once the Coordinator or Router has started. The timer is reset
on power-cycle or when NJ changes.
CR 0 – 0x40, 0xFF
[x 1 sec] 0xFF
(always allows joining)
AR Aggregate Routing Notification. Set/read time between consecutive aggregate route
broadcast messages. If used, AR should be set on only one device to enable many-to-
one routing to the device. Setting AR to 0 only sends one broadcast CR 0 - 0xFF 0xFF
AI
Association Indication. Read information regarding last node join request:
0x00 - Successful completion - Coordinator started or Router/End Device found and
joined with a parent.
0x21 - Scan found no PANs
0x22 - Scan found no valid PANs based on current SC and ID settings
0x23 - Valid Coordinator or Routers found, but they are not allowing joining (NJ expired)
0x27 - Node Joining attempt failed
0x2A - Coordinator Start attempt failed‘
0xFF - Scanning for a Parent
CRE 0 - 0xFF
[read-only] --
Table5‐011. RFInterfacingCommands
AT
Command Name and Description Node
Type1Parameter Range Default
PL Power Level. Select/Read the power level at which the RF module transmits conducted
power. CRE
0 - 4 (XBee )
0 = -10 / 10 dBm
1 = -6 / 12 dBm
2 = -4 / 14 dBm
3 = -2 / 16 dBm
4 = 0 / 18 dBm
4
PM Power Mode. Set/read the power mode of the device. Enabling boost mode will improve
the receive sensitivity by 1dB and increase the transmit power by 2dB CRE
0-1,
0= -Boost mode disabled,
1= Boost mode enabled. 1
Table5‐012. SerialInterfacingCommands
AT
Command Name and Description Node
Type1Parameter Range Default
AP2API Enable. Enable API Mode.
The AP parameter is only applicable when using modules that contain the following
firmware versions:1.1xx (coordinator), 1.3xx (router/end device) CRE
1 - 2
1 = API-enabled
2 = API-enabled
(w/escaped control
characters)
1
Table5‐010. NetworkingCommands(Sub‐categoriesdesignatedwithin{brackets})
AT
Command Name and Description Node
Type1Parameter Range Default

XBee/XBee‐PROZigBeeOEMRFModulesv1.x1x[2007.06.013]
©2007DigiInternational,Inc. 32
Chapter5‐XBeeSeries2CommandReferenceTables
1.Nodetypesthatsupportthecommand:C=Coordinator,R=Router,E=EndDevice
2.CommandsupportedbymodulesusingAPIfirmwareonly
I/O Commands
AO2API Options. Configure options for API. Current options select the type of API RF data
receive frame that is used. CRE
0 - ZigBee Rx data
indicator enabled (0x90)
1 - Explicit Rx data
indicator API frame
enabled (0x91)
2 - Binding Rx data
indicator API frame
enabled (0x92)
0
BD
Interface Data Rate. Set/Read the serial interface data rate for communication between
the module serial port and host.
Any value above 0x07 will be interpreted as an actual baud rate. When a value above
0x07 is sent, the closest interface data rate represented by the number is stored in the
BD register.
CRE
0 - 7
(standard baud rates)
0 = 1200 bps
1 = 2400
2 = 4800
3 = 9600
4 = 19200
5 = 38400
6 = 57600
7 = 115200
0x80 - 0x38400
(non-standard rates)
3
RO Packetization Timeout. Set/Read number of character times of inter-character silence
required before packetization. Set (RO=0) to transmit characters as they arrive instead of
buffering them into one RF packet. CRE 0 - 0xFF
[x character times] 3
D7 DIO7 Configuration. Select/Read options for the DIO7 line of the RF module. CRE
0 - 1
0 = Disabled
1 = CTS Flow Control
3 = Digital input
4 = Digital output, low
5 = Digital output, high
6 = RS-485 transmit
enable (low enable)
7 = RS-485 transmit
enable (high enable)
1
D6 DIO6 Configuration. Configure options for the DIO6 line of the RF module. CRE 0 - Disabled
1 - RTS Flow Control 0
D5 DIO5 Configuration. Configure options for the DIO5 line of the RF module.
Options include: Associated LED indicator (LED blinks 1x/sec when the module is
powered and 2x/sec when module is associated to a Coordinator.). CRE
0 - 1
0 = Disabled
1 = Associated
indication LED
3 = Digital input
4
1
Table5‐013. SerialInterfacingCommands
AT
Command Name and Description Node
Type1Parameter Range Default
P0 PWM0 Configuration. Select/Read function for PWM0. CRE 0 - 1
0 = Disabled
1 = RSSI PWM 1
P1 DIO11 Configuration. Configure options for the DIO11 line of the RF module. CRE
0 - Unmonitored digital
input
3- Digital input,
monitored
4- Digital output, default
low
5- Digital output, default
low
0
P2 DIO12 Configuration. Configure options for the DIO12 line of the RF module. CRE
0 - Unmonitored digital
input
3- Digital input,
monitored
4- Digital output, default
low
5- Digital output, default
low
0
Table5‐012. SerialInterfacingCommands
AT
Command Name and Description Node
Type1Parameter Range Default

XBee/XBee‐PROZigBeeOEMRFModulesv1.x1x[2007.06.013]
©2007DigiInternational,Inc. 33
Chapter5‐XBeeSeries2CommandReferenceTables
Diagnostics
1.Nodetypesthatsupportthecommand:C=Coordinator,R=Router,E=EndDevice
AT Command Options
RP RSSI PWM Timer. Time RSSI signal will be output after last transmission. When RP =
0xFF, output will always be on. CRE 0 - 0xFF [x 100 ms] 0x28 (40d)
IS Force Sample Forces a read of all enabled digital and analog input lines. CRE -- --
D0 AD0/DIO0 Configuration. Select/Read function for AD0/DIO0. CRE
0, 2-5
0 – Disabled
2 - Analog input, single
ended
3 – Digital input
4 – Digital output, low
5 – Digital output, high
0
D1 AD1/DIO1 Configuration. Select/Read function for AD1/DIO1. CRE
0, 2-5
0 – Disabled
2 - Analog input, single
ended
3 – Digital input
4 – Digital output, low
5 – Digital output, high
0
D2 AD2/DIO2 Configuration. Select/Read function for AD2/DIO2. CRE
0, 2-5
0 – Disabled
2 - Analog input, single
ended
3 – Digital input
4 – Digital output, low
5 – Digital output, high
0
D3 AD3/DIO3 Configuration. Select/Read function for AD3/DIO3. CRE
0, 2-5
0 – Disabled
2 - Analog input, single
ended
3 – Digital input
4 – Digital output, low
5 – Digital output, high
0
D4 DIO4 Configuration. Select/Read function for DIO4. CRE
0, 3-5
0 – Disabled
3 – Digital input
4 – Digital output, low
5 – Digital output, high
0
Table5‐014. DiagnosticsCommands
AT
Command Name and Description Node
Type1Parameter Range Default
VR Firmware Version. Read firmware version of the module. CRE 0 - 0xFFFF [read-only] Factory-set
HV Hardware Version. Read hardware version of the module. CRE 0 - 0xFFFF [read-only] Factory-set
Table5‐015. ATCommandOptionsCommands
AT
Command Name and Description Node
Type1Parameter Range Default
CT2Command Mode Timeout. Set/Read the period of inactivity (no valid commands
received) after which the RF module automatically exits AT Command Mode and returns
to Idle Mode. CRE 2 - 0x028F [x 100 ms] 0x64 (100d)
CN2Exit Command Mode. Explicitly exit the module from AT Command Mode. CRE -- --
GT2Guard Times. Set required period of silence before and after the Command Sequence
Characters of the AT Command Mode Sequence (GT + CC + GT). The period of silence
is used to prevent inadvertent entrance into AT Command Mode. CRE 1 - 0x0CE4 [x 1 ms]
(max of 3.3 decimal sec) 0x3E8
(1000d)
Table5‐013. SerialInterfacingCommands
AT
Command Name and Description Node
Type1Parameter Range Default

XBee/XBee‐PROZigBeeOEMRFModulesv1.x1x[2007.06.013]
©2007DigiInternational,Inc. 34
Chapter5‐XBeeSeries2CommandReferenceTables
1.Nodetypesthatsupportthecommand:C=Coordinator,R=Router,E=EndDevice
2.CommandsupportedbymodulesusingATCommandfirmwareonly
Sleep Commands
CC2
Command Sequence Character. Set/Read the ASCII character value to be used
between Guard Times of the AT Command Mode Sequence (GT + CC + GT). The AT
Command Mode Sequence enters the RF module into AT Command Mode.
CC command is only applicable when using modules that contain the following “AT
Command” firmware versions: 8.0xx (Coordinator), 8.2xx (Router), 8.4xx (End Device)
CRE 0 - 0xFF 0x2B
(‘+’ ASCII)
Table5‐016. SleepCommands
AT
Command Name and Description Node
Type1Parameter Range Default
SM Sleep Mode Sets the sleep mode on the RF module RE
0-Sleep disabled
1-Pin sleep enabled
4-Cyclic sleep enabled
Note: When SM=0, the
device operates as a
router. When SM
changes to a non-zero
value, the router leaves
the network and rejoins
as an end device. Only
end devices can sleep
0
SN Number of Sleep Periods. Sets the number of sleep periods to not assert the On/Sleep
pin on wakeup if no RF data is waiting for the end device. This command allows a host
application to sleep for an extended time if no RF data is present RE 1-0xFF 1
SP
Sleep Period. This value determines how long the end device will sleep at a time, up to
28 seconds. (The sleep time can effectively be extended past 28 seconds using the SN
command.) On the parent, this value determines how long the parent will buffer a
message for the sleeping end device. It should be set at least equal to the longest SP
time of any child end device.
CRE 0x20 - 0xAF0 x 10ms
(Quarter second
resolution)
0x7D0 (20
seconds)
ST Time Before Sleep Sets the time before sleep timer on an end device.The timer is reset
each time serial or RF data is received. Once the timer expires, an end device may enter
low power operation. Applicable for cyclic sleep end devices only. RE 1 - 0xFFFE (x 1ms) 0x1388 (5
seconds)
Table5‐015. ATCommandOptionsCommands
AT
Command Name and Description Node
Type1Parameter Range Default

©2007DigiInternational,Inc. 35
6.APIOperation
As an alternative to Transparent Operation, API (Application Programming Interface) Operations
are available. API operation requires that communication with the module be done through a
structured interface (data is communicated in frames in a defined order). The API specifies how
commands, command responses and module status messages are sent and received from the
module using a UART Data Frame.
6.0.1. API Frame Specifications
Two API modes are supported and both can be enabled using the AP (API Enable) command. Use
the following AP parameter values to configure the module to operate in a particular mode:
•AP = 1: API Operation
•AP = 2: API Operation (with escaped characters)
API Operation (AP parameter = 1)
When this API mode is enabled (AP = 1), the UART data frame structure is defined as follows:
Figure6‐06. UARTDataFrameStructure:
MSB=MostSignificantByte,LSB=LeastSignificantByte
Any data received prior to the start delimiter is silently discarded. If the frame is not received
correctly or if the checksum fails, the module will reply with a module status frame indicating the
nature of the failure.
API Operation - with Escape Characters (AP parameter = 2)
When this API mode is enabled (AP = 2), the UART data frame structure is defined as follows:
Figure6‐07. UARTDataFrameStructure‐withescapecontrolcharacters:
MSB=MostSignificantByte,LSB=LeastSignificantByte
Escape characters. When sending or receiving a UART data frame, specific data values must be
escaped (flagged) so they do not interfere with the data frame sequencing. To escape an
interfering data byte, insert 0x7D and follow it with the byte to be escaped XOR’d with 0x20.
Start Delimiter
(Byte 1) Length
(Bytes 2-3) Frame Data
(Bytes 4-n) Checksum
(Byte n + 1)
0x7E MSB LSB API-specific Structure 1 Byte
Start Delimiter
(Byte 1) Length
(Bytes 2-3) Frame Data
(Bytes 4-n) Checksum
(Byte n + 1)
0x7E MSB LSB API-specific Structure 1 Byte
Characters Escaped If Needed

XBee/XBee‐PROZigBeeOEMRFModulesv1.x1x[2007.06.013]
©2007DigiInternational,Inc. 36
Chapter6‐APIOperation
Data bytes that need to be escaped:
• 0x7E – Frame Delimiter
•0x7D – Escape
• 0x11 – XON
• 0x13 – XOFF
Note: In the above example, the length of the raw data (excluding the checksum) is 0x0002 and
the checksum of the non-escaped data (excluding frame delimiter and length) is calculated as:
0xFF - (0x23 + 0x11) = (0xFF - 0x34) = 0xCB.
Checksum
To test data integrity, a checksum is calculated and verified on non-escaped data.
To calculate: Not including frame delimiters and length, add all bytes keeping only the lowest 8
bits of the result and subtract the result from 0xFF.
To verify: Add all bytes (include checksum, but not the delimiter and length). If the checksum is
correct, the sum will equal 0xFF.
6.0.2. API Types
Frame data of the UART data frame forms an API-specific structure as follows:
Figure6‐08. UARTDataFrame&API‐specificStructure:
The cmdID frame (API-identifier) indicates which API messages will be contained in the cmdData
frame (Identifier-specific data). Refer to the sections that follow for more information regarding
the supported API types. Note that multi-byte values are sent big endian.
Modem Status
API Identifier: 0x8A
RF module status messages are sent from the module in response to specific conditions.
Figure6‐09. ModemStatusFrames
Example - Raw UART Data Frame (before escaping interfering bytes):
0x7E 0x00 0x02 0x23 0x11 0xCB
0x11 needs to be escaped which results in the following frame:
0x7E 0x00 0x02 0x23 0x7D 0x31 0xCB
Length
(Bytes 2-3) Checksum
(Byte n + 1)
MSB LSB 1 Byte
Start Delimiter
(Byte 1)
0x7E
Frame Data
(Bytes 4-n)
API-specific Structure
Identifier-specific Data
cmdData
API Identifier
cmdID
cmdData0x8A
Length ChecksumStart Delimiter Frame Data
Identifier-specifi c DataAPI Identifier
MSB LSB0x7E 1 ByteAPI-specific Structure
Status (Byte 5)
0 = Hardware reset
1 = Watchdog timer reset
2 = Joined
3 = Unjoined
6 = Coordinator started

XBee/XBee‐PROZigBeeOEMRFModulesv1.x1x[2007.06.013]
©2007DigiInternational,Inc. 37
Chapter6‐APIOperation
Advanced Modem Status Frame (0x8C)
API Identifier Name: Advanced Modem Status Frame
API Identifier Value: 0x8C
Product support: XBEE Series 2
0x7E API-specific Structure 1 ByteMSB LSB
0x8C cmdData
Status ID
0
Status ID
1
Start deliminator Length Frame Data Checksum
API Identifier Identifier specific data
64-bit Addr] + [16-bit Addr] + [Type] + [Join Action]
Type 0 – Coordinator
Type 1 – Router
Type 2 – End Device
[Bind Table Index] + [Bind Type]
Bind Type 1 – Unicast Binding
Bind Type 2 – Aggregation Binding
Bind Type 3 – Multicast Binding
Join Action 0 – Device left network
Join Action 1 – Device joined network

XBee/XBee‐PROZigBeeOEMRFModulesv1.x1x[2007.06.013]
©2007DigiInternational,Inc. 38
Chapter6‐APIOperation
AT Command
API Identifier Value: 0x08
Allows for module parameter registers to be queried or set.
Figure6‐10. ATCommandFrames
Figure6‐11. Example:APIframeswhenreadingtheNJparametervalueofthemodule.
Figure6‐12. Example:APIframeswhenmodifyingtheNJparametervalueofthemodule.
A string parameter used with the NI (Node Identifier), ND (Node Discover) and DH (Destination
Address High) command is terminated with a 0x00 character.
AT Command - Queue Parameter Value
API Identifier Value: 0x09
This API type allows module parameters to be queried or set. In contrast to the “AT Command” API
type, new parameter values are queued and not applied until either the “AT Command” (0x08) API
type or the AC (Apply Changes) command is issued. Register queries (reading parameter values)
are returned immediately.
Figure6‐13. ATCommandFrames
(Notethatframesareidenticaltothe“ATCommand”APItypeexceptfortheAPIidentifier.)
cmdData0x08
Length ChecksumStart Delimiter Frame Data
Identifier-specifi c DataAPI Identifier
MSB LSB0x7E 1 ByteAPI-specific Structure
Frame ID (Byte 5)
Identifies the UART data frame for the host to
correlate with a subsequent ACK (acknowledgement).
If set to ‘0’, no response is sent.
AT Command (Bytes 6-7)
Command Name - Two
ASCII characters that
identify the AT Command.
Parameter Value (Byte(s) 8-n)
If present, indicates the requested parameter
value to set the given register.
If no characters present, register is queried.
*Length[Bytes]=APIIdentifier+FrameID+ATCommand
**“R”valuewasarbitrarilyselected.
Checksum
0x0D
Byte 8
AT Command
Bytes 6-7
Frame ID**
0x52 (R)
Byte 5
0x4E (N) 0x4A (J)
API Identifier
0x08
Byte 4
Start Delimiter
Byte 1
0x7E
Length*
Bytes 2-3
0x00 0x04
*Length[Bytes]=APIIdentifier+FrameID+ATCommand+ParameterValue
**“M”valuewasarbitrarilyselected.
Checksum
0xD2
Byte 9
AT Command
Bytes 6-7
0x4E (N) 0x4A (J)
Parameter Value
0x40
Bytes 8
Frame ID**
0x4D (M)
Byte 5
Length*
Bytes 2-3
0x00 0x05
API Identifier
0x08
Byte 4
Start Delimiter
Byte 1
0x7E
cmdData0x09
Length ChecksumStart Delimiter Frame Data
Identifier-specific DataAPI Identifier
MSB LSB0x7E 1 ByteAPI-specific Structure
Frame ID (Byte 5)
Identifies the UART data frame for the host to
correlate with a subsequent ACK (acknowledgement).
If set to ‘0’, no response is requested.
AT Command (Bytes 6-7)
Command Name - Two
ASCII characters that
identify the AT Command.
Parameter Value (Byte(s) 8-n)
If present, indicates the requested parameter
value to set the given register.
If no characters present, register is queried.

XBee/XBee‐PROZigBeeOEMRFModulesv1.x1x[2007.06.013]
©2007DigiInternational,Inc. 39
Chapter6‐APIOperation
AT Command Response
API Identifier Value: 0x88
Response to previous command.
In response to an AT Command message, the module will send an AT Command Response
message. Some commands will send back multiple frames (for example, the ND (Node Discover)
command). These commands will end by sending a frame with a status of ATCMD_OK and no
cmdData.
Figure6‐14. ATCommandResponseFrames.
ZigBee Transmit Request
API Identifier Value: 0x10
A TX Request message will cause the module to send RF Data as an RF Packet.TX Packet Frames
cmdData0x88
Length ChecksumStart Delimiter Frame Data
Identifier-specific DataAPI Identifier
MSB LSB0x7E 1 ByteAPI-specific Structure
Frame ID (Byte 5 )
Identifies the UART data frame being reported.
Note: If Frame ID = 0 in AT Command Mode,
no AT Command Response will be given.
AT Command (Bytes 6-7)
Command Name - Two
ASCII characters that
identify the AT Command.
Status (Byte 8)
0 = OK
1 = ERROR
Value (Byte(s) 9-n)
The HEX (non-ASCII) value
of the requested register
0x10
Length ChecksumStart Delimiter Frame Data
Identifier-specific DataAPI Identifier
MSB LSB0x7E 1 ByteAPI-specific Structure
16-bit Destination
Network Address (Bytes 14-15)
MSB first, LSB last.
Set to 0xFFFE for
Broadcast TX or if Network
Address is not known
64-bit Destination Address (Bytes 6-13)
MSB first, LSB last.
Broadcast =
0x000000000000FFFF
Broadcast Radius (Byte 16)
Sets m aximum number of hops a broadcast
transm ission can traverse. If set to 0, the TX radius will
be set to the network maxim um hops value (10).
Options (Byte 17)
0x01 = Disable ACK
0x02 = Disable Network Address Discovery
All other bits must be set to 0.
Frame ID (Byte 5)
Identifies the UART data frame for the host to
correlate with a subsequent ACK (acknowledgem ent).
Setting Frame ID to ‘0' will disable response frame.
cmdData
RF Data (Byte(s) 18-n)
Up to 72 Bytes
per packet

XBee/XBee‐PROZigBeeOEMRFModulesv1.x1x[2007.06.013]
©2007DigiInternational,Inc. 40
Chapter6‐APIOperation
Explicit Addressing ZigBee Command Frame (0x11)
API Identifier Name: Explicit Addressing ZigBee Command Frame
API Identifier Value: 0x11
Product support: XBee Series 2
0x7E API-specific Structure 1 ByteMSB LSB
Start delimiter Length Frame Data Checksum
0x11 cmdData
API Identifier Identifier specific data
Identifies the UART data frame for the host
correlate with a subsequent ACK
(acknowledgement). Setting Frame ID to ‘0’
will disable response frame.
Frame ID (byte 5)
64-bit Destination Address (bytes 6-13)
Destination 64-bit (extended) address. Set
to 0xFFFF for broadcast.
16-bit Destination Network Address (byted 14-15)
Destination network address (if known). Set to
0xFFFE for broadcast transmissions or if the
destination network address is not known.
Source endpoint (byte 16)
Source endpoint for the transmission.
Destination endpoint (byte 17)
Destination endpoint for the transmission.
Reserved (byte 18)
Set to 0
Cluster ID (byte 19)
Cluster ID used in the transmission
Profile ID (bytes 20-21)
Profile ID used in the transmission
Broadcast Radius (byte 22)
Sets the maximum number of hops a broadcast transmission
can traverse. If set to 0, the transmission radius will be set to
the network maximum hops value.
Options (byte 23)
Set to 0
RF Data (byte 24-n)
Up to 72 bytes

XBee/XBee‐PROZigBeeOEMRFModulesv1.x1x[2007.06.013]
©2007DigiInternational,Inc. 41
Chapter6‐APIOperation
Binding Table ZigBee Command Frame (0x12)
API Identifier Name: Binding Table ZigBee Command Frame
API Identifier Value: 0x12
Product support: XBee Series 2
0x7E API-specific Structure 1 ByteMSB LSB
Start delimiter Length Frame Data Checksum
0x12 cmdData
API Identifier Identifier specific data
Binding table index (byte 6)
This field specifies an index in
the binding table.
Specifies the source endpoint for the
transmission
Source endpoint (bytes 7)
Set to 0 Cluster ID the packet was addressed to
Reserved (byte 9) Cluster ID (byte 10)
Set to 0
Options (byte 11)
Up to 72 bytes
RF data (byte 12-n)
Destination endpoint (byte 8)
Frame ID (byte 5)
Identifies the UART data frame for the host correlate with a
subsequent ACK (acknowledgement). Setting Frame ID to ‘0’
will disable response frame.
Destination endpoint for the
transmission

XBee/XBee‐PROZigBeeOEMRFModulesv1.x1x[2007.06.013]
©2007DigiInternational,Inc. 42
Chapter6‐APIOperation
ZigBee Transmit Status
API Identifier Value: 0x8B
When a TX Request is completed, the module sends a TX Status message. This message will
indicate if the packet was transmitted successfully or if there was a failure.
Figure6‐15. TXStatusFrames
ZigBee Receive Packet
API Identifier Value: 0x90
When the module receives an RF packet, it is sent out the UART using this message type.
Figure6‐16. RXPacketFrames
cmdData0x8B
Length ChecksumStart Deli miter Frame D ata
Identifier-specific DataAPI Identifier
MSB LSB0x7E 1 ByteAPI-specific Structure
Remote Network Address (Bytes 6-7)
16-bit Network Address the
packet was delivered to (if
success). If not success, this
address matches the
Destination Network Address
that was provided in the
Transmit Request Frame.
Transmit Retry Count (Byte 8)
The number of application
transmission retries that
took place.
Discovery Status (Byte 10)
0x00 = No Discovery
Overhead
0x01 = Address Discovery
0x02 = Route Discovery
0x03 = Address and Route
Discovery
Delivery Status (Byte 9)
0x00 = Success
0x02 = CCA Failure
0x21 = Network ACK Failure
0x22 = Not Joined to Network
0x23 = Self-addressed
0x24 = Address Not Found
0x25 = Route Not Found
Frame ID (Byte 5)
Identifies UART data frame
being reported.
cmdData0x90
Length ChecksumStart Delimiter Frame Data
Identifier-specific DataAPI Identifier
MSB LSB0x7E 1 ByteAPI-specific Structure
bit 0 = Packet Acknowledged
bit 1 = Broadcast Address
bits 2-7 [reserved] Up to 72 Bytes per packet
64-bit Address
(Bytes 5-12) Options
(Byte 15) RF Data
(Byte(s) 16-n)
16-bit Network Address
(Bytes 13-14)
MSB (most significant byte) first,
LSB (least significant) last
MSB (most significant byte) first,
LSB (least significant) last

XBee/XBee‐PROZigBeeOEMRFModulesv1.x1x[2007.06.013]
©2007DigiInternational,Inc. 43
Chapter6‐APIOperation
ZigBee Explicit Rx Indicator (0x91)
API Identifier Name: ZigBee Explicit RX Indicator
API Identifier Value: 0x91
Product support: XBee Series 2
When the modem receives a ZigBee RF packet it is sent out the UART using this message type if
the EXPLICIT_RECEIVE_OPTION bit is set in AO.
0x7E API-specific Structure 1 ByteMSB LSB
0x91 cmdData
Start delimiter Length Frame Data Checksum
AP Identifier Identifier specific data
Destination 64-bit (extended) address. Set
to 0xFFFF for broadcast.
64-bit Source address (bytes 5-12)
Destination network address (if known). Set to 0xFFFE for
broadcast transmissions or if the destination network address
is not known.
Endpoint of the source that initiated the
transmission
Endpoint of the destination the message is
addressed to.
Cluster ID the packet was addressed
to.
Profile ID the packet was
addressed to. (Multiple profile IDs
not yet supported.)
Source endpoint (byte 15)
Not yet defined Up to 72 bytes.
16-bit Source network address (13-14)
Destination endpoint (byte 16)
Cluster ID (byte 17-18)
Profile ID (byte 19-20)
Options (byte 21) RF data (byte 22-n)

XBee/XBee‐PROZigBeeOEMRFModulesv1.x1x[2007.06.013]
©2007DigiInternational,Inc. 44
Chapter6‐APIOperation
ZigBee Binding Rx Indicator (0x92)
API Identifier Name: ZigBee Binding RX Indicator
API Identifier Value: 0x92
Product support: XBee Series 2
When the modem receives a ZigBee RF packet it is sent out the UART using this message type if
the BINDING_TABLE_INDEX_RECEIVE_OPTION bit is set in AO.
0x7E API-specific Structure 1 ByteMSB LSB
Start delimiter Length Frame Data Checksum
0x92 cmdData
AP Identifier Identifier specific data
Binding table index (byte 5)
Indicates the binding table index entry that
was created. This index could be used to
send a reply to the originator
Endpoint of the destination the
message is sent to
Destination endpoint (byte 6)
Cluster ID the packet
was addressed to
Cluster ID (byte 7-8)
Not yet defined
Options (byte 9)
Up to 72 bytes
RF data (byte 10-n)

©2007DigiInternational,Inc. 45
7.Examples
7.0.1. Starting an XBee Network
Start the coordinator
Adding a Child (router)
Transmit Data
1. Determine the operating channels list using the SC (Scan Channels) command and the PAN
ID to operate using the ID (PAN ID) command. The default SD (Scan Duration) parameter
value should suffice. If these values are changed from the defaults, they must be written to
non-volatile memory using the WR (Write) command.
2. The Associate LED, if enabled using the D5 (DIO5 Configuration) parameter, will start blink-
ing 1x per second once the coordinator has started.
If API is enabled (AP parameter > 0): The API Modem Status “Coordinator Started” is sent
out the UART.
3. The AI (Association Indication) parameter will be 0 signifying a successful startup.
4. The MY (16-bit Source address) attribute is 0
(the 16-bit network address of a ZigBee coordinator).
5. After startup, the coordinator will allow joining based on its NJ (Node Join Time) value.
6. It is recommended that the coordinator be configured with an NI-String identifier. This NI-
String identifier should be written to non-volatile memory using the WR (Write) command
to be preserved through power-loss.
1. Determine the operating channel list (SC) and the desired PAN ID to join (ID) (0xFFFF - join
any Pan). The default SD parameter should suffice. If these values are changed from the
defaults, they must be written to non-volatile memory using the WR (Write) command.
2. The router, on power-up, will attempt to locate a parent to join according to its SC and ID
parameters.
3. Once the router has joined a parent, the Associate LED, if enabled (D5), will start blinking
2x per second. The ID and CH parameters will reflect the operating PAN ID and Channel.
The MY parameter will reflect the 16-bit network address of the router. The MP command
returns the 16-bit network address of the router’s parent (node it joined to).
If API is enabled (AP parameter > 0): The API Modem Status “Joined” is sent out the UART.
4. If the router is not joining as expected, the AI (Association Indication) parameter can be
read to determine the cause of failure.
Verify the PAN contains a coordinator or nearby joined router that has matching Channel
(SC, CH) and PAN ID (ID) settings and is allowing nodes to join to it (NJ parameter).
5. Once the router has joined a PAN, the router will allow joining based on the NJ parameter.
6. It is recommended that the router be configured with a unique NI-String identifier. This NI-
String identifier should be written to non-volatile memory using the WR (Write) command
to be preserved through power-loss.
1. Start a coordinator (refer to instructions above).
2. Add one or more Child router(s) to the coordinator (refer to instructions above).
3. Once the coordinator has started, all routers and End Devices should join to a parent and
their Associate LED should blink 2x per second.
4. If any nodes have not joined, read the AI command to determine why.
5. Issue the ATND command on the coordinator to get a list of all nodes on the network.
6. Use the ‘Terminal’ tab of the X-CTU Software to send serial data between nodes. The data
should be transmitted from the source to the destination node as specified by the DH & DL
parameters.
7. (Optional) Change the Destination address on any node to one of the 64-bit addresses dis-
covered using the ND command in step 5 (DH, DL Commands, or in the ‘ZigBee Transmit
Request’ API Frame). Then repeat step 6 to transmit data.

XBee/XBee‐PROZigBeeOEMRFModulesv1.x1x[2007.06.013]
©2007DigiInternational,Inc. 46
Chapter7‐Examples
7.0.2. AT Command Programming Examples
Setup
Sample Configuration: Modify RF Module Destination Address
Sample Configuration: Restore RF Module Defaults
The programming examples in this section require the installation of MaxStream's X-CTU Soft-
ware and a serial connection to a PC. (MaxStream stocks RS-232 and USB boards to facilitate
interfacing with a PC.)
1. Install MaxStream's X-CTU Software to a PC by double-clicking the "setup_X-CTU.exe" file.
(The file is located on the MaxStream CD and under the 'Software' section of the following
web page: www.maxstream.net/support/downloads.php)
2. Mount the RF module to an interface board, then connect the module assembly to a PC.
3. Launch the X-CTU Software and select the 'PC Settings' tab. Verify the baud and parity set-
tings of the Com Port match those of the RF module.
NOTE: Failure to enter AT Command Mode is most commonly due to baud rate mismatch.
Ensure the ‘Baud’ setting on the ‘PC Settings’ tab matches the interface data rate of the RF mod-
ule. By default, the BD parameter = 3 (which corresponds to 9600 bps).
Example: Utilize the X-CTU “Terminal” tab to change the RF module's DL (Destination Address
Low) parameter and save the new address to non-volatile memory.
After establishing a serial connection between the RF module and a PC [refer to the 'Setup' sec-
tion above], select the “Terminal” tab of the X-CTU Software and enter the following command
lines (‘CR’ stands for carriage return):
Method 1 (One line per command)
Send AT Command
+++
ATDL <Enter>
ATDL1A0D <Enter>
ATWR <Enter>
ATCN <Enter>
System Response
OK <CR> (Enter into Command Mode)
{current value} <CR> (Read Destination Address Low)
OK <CR> (Modify Destination Address Low)
OK <CR> (Write to non-volatile memory)
OK <CR> (Exit Command Mode)
Method 2 (Multiple commands on one line)
Send AT Command
+++
ATDL <Enter>
ATDL1A0D,WR,CN <Enter>
System Response
OK <CR> (Enter into Command Mode)
{current value} <CR> (Read Destination Address Low)
OK<CR> OK<CR> OK<CR>
Example: Utilize the X-CTU “Modem Configuration” tab to restore default parameter values.
After establishing a connection between the module and a PC [refer to the 'Setup' section
above], select the “Modem Configuration” tab of the X-CTU Software.
1. Select the 'Read' button.
2. Select the 'Restore' button.
Refertothe‘X‐CTU’sec‐
tionoftheDevelop‐
mentGuide[Appendix
B]formoreinformation
regardingtheX‐CTU
configurationsoftware.

©2007DigiInternational,Inc. 47
8.ManufacturingSupport
8.1. Interoperability with other EM250 Devices
The XBee module may integrate functionality to some extent with other EM250 based devices. The
following should be considered when communicating between a MaxStream XBee module and
another EM250-based device.
8.1.1. XBee Data Transmission and Reception
The XBee firmware inserts 8 bytes at the beginning of the data payload that represent the 64-bit
address of the source module. Custom devices that transmit to an XBee or receive data from an
XBee should make provisions to manage these 8 address bytes in the payload. Data packets
destined for an XBee module should include the source address of the sending device with the
most significant byte copied first.
8.1.2. Customizing XBee Default Parameters
Once module parameters are determined, MaxStream can manufacture modules with specific
customer-defined configurations. These custom configurations can lock in a firmware version or
set command values when the modules are manufactured, eliminating the need for customers to
adjust module parameters on arrival. Contact MaxStream to create a custom configuration.
8.1.3. XBee Series 2 Custom Bootloader
XBee Series 2 modules use a modified version of Ember’s boot loader. This version supports a
custom entry mechanism. To invoke the boot loader, do the following:
1. Set DTR low (TTL 0V) and RTS high.
2. Send a serial break to the DIN pin and power cycle or reset the module.
3. When the module powers up, DTR and DIN should be low (TTL 0V) and RTS should be high.
4. Terminate the serial break and send a carriage return at 115200bps to the module.
5. If successful, the module will send the Ember boot loader menu out the DOUT pin at
115200bps.
6. Commands can be sent to the boot loader at 115200bps.
Programming XBee Series 2 Modules
Firmware on the XBee Series 2 modules can be upgraded using the MaxStream x-CTU program to
interface with the DIN and DOUT serial lines, or with an InSight programmer device via InSight
header.

©2007DigiInternational,Inc. 48
AppendixA:Definitions
Definitions
TableA‐01. TermsandDefinitions
ZigBee Node Types
Coordinator A node that has the unique function of forming a network. The
coordinator is responsible for establishing the operating channel and
PAN ID for an entire network. Once established, the coordinator can
form a network by allowing routers and end devices to join to it.
Once the network is formed, the coordinator functions like a router
(it can participate in routing packets and be a source or destination
for data packets).
-- One coordinator per PAN
-- Establishes/Organizes PAN
-- Can route data packets to/from other nodes
-- Can be a data packet source and destination
-- Mains-powered
Refer to the XBee Series 2 coordinator section for more information.
Router A node that creates/maintains network information and uses this
information to determine the best route for a data packet. A router
must join a network before it can allow other routers and end
devices to join to it.
A router can participate in routing packets and is intended to be a
mains-powered node.
-- Several routers can operate in one PAN
-- Can route data packets to/from other nodes
-- Can be a data packet source and destination
-- Mains-powered
Refer to the XBee Series 2 router section for more information.
End device End devices must always interact with their parent to receive or
transmit data. (See ‘joining definition.) They are intended to sleep
periodically and therefore have no routing capacity.
An end device can be a source or destination for data packets but
cannot route packets. End devices can be battery-powered and offer
low-power operation.
-- Several end devices can operate in one PAN
-- Can be a data packet source and destination
-- All messages are relayed through a coordinator or router
-- Lower power modes
ZigBee Protocol
PAN Personal Area Network - A data communication network that
includes a coordinator and one or more routers/end devices.

XBeeSeries2OEMRFModules‐ZigBee‐v1.x1x[2007.06.013]
©2007DigiInternational,Inc. 49
ChapterA‐Definitions
Joining The process of a node becoming part of a ZigBee PAN. A node
becomes part of a network by joining to a coordinator or a router
(that has previously joined to the network). During the process of
joining, the node that allowed joining (the parent) assigns a 16-bit
address to the joining node (the child).
Network Address The 16-bit address assigned to a node after it has joined to another
node. The coordinator always has a network address of 0.
Operating Channel The frequency selected for data communications between nodes. The
operating channel is selected by the coordinator on power-up.
Energy Scan A scan of RF channels that detects the amount of energy present on
the selected channels. The coordinator uses the energy scan to
determine the operating channel.
Route Request Broadcast transmission sent by a coordinator or router throughout
the network in attempt to establish a route to a destination node.
Route Reply Unicast transmission sent back to the originator of the route request.
It is initiated by a node when it receives a route request packet and
its address matches the Destination Address in the route request
packet.
Route Discovery The process of establishing a route to a destination node when one
does not exist in the Routing Table. It is based on the AODV (Ad-hoc
On-demand Distance Vector routing) protocol.
ZigBee Stack ZigBee is a published specification set of high-level communication
protocols for use with small, low-power modules. The ZigBee stack
provides a layer of network functionality on top of the 802.15.4
specification.
For example, the mesh and routing capabilities available to ZigBee
solutions are absent in the 802.15.4 protocol.
TableA‐01. TermsandDefinitions

©2007MaxStream,Inc. 50
AppendixB:Migratingfromthe802.15.4
Protocol
This following are some of the differences in the ZigBee firmware assuming familiarity with the
802.15.4 application:
• ZigBee Command Set
• Address Assignment
• API / AT Firmware Versions
Also, refer to the “Getting Started” section for more information.
ZigBee Command Set
Modified Commands
• CH - Read Only command that displays the operating channel that was selected from SC.
• MY - Read Only command that displays the assigned 16-bit Network Address of the device.
• AI - ZigBee definitions added to this command. See documentation.
• A1, A2 and CE commands are not supported.
New Commands
• NJ (Node Join Time) - This value determines how long a Coordinator or Router will allow other
devices to join to it. This command is supported on Coordinators & Routers only.
• MP (16-bit Parent Network Address). This value represents the 16-bit parent Network Address
of the module.
• BH (Broadcast Hops). This value sets the maximum number of hops for each broadcast data
transmission. Setting this to 0 will use the maximum number of hops.
API / AT Firmware Versions
The 802.15.4 firmware supports the AP command for setting the module into No API (AP=0), API
without escaping (AP=1), or API with escaping (AP=2) modes. The first digit in the 802.15.4
firmware versions is a '1'.
The ZigBee firmware comes in different versions to support the API interface (AP 1, 2 modes) or
the AT command set (AP 0 mode). The first digit in the ZigBee firmware versions is an '8'.
The following is a list of firmware versions:
• 1.0xx - Coordinator, AT Command support (Transparent Mode)
• 1.1xx - Coordinator, API support (AP 1, 2)
• 1.2xx - Router, End Device, AT Command support (Transparent Mode)
• 1.3xx - Router, End Device, API support (AP 1, 2)

©2007MaxStream,Inc. 51
AppendixC:AgencyCertifications
United States FCC
The XBee Series 2 RF Module complies with Part 15 of the FCC rules and regulations. Compliance
with the labeling requirements, FCC notices and antenna usage guidelines is required.
To fufill FCC Certification, the OEM must comply with the following regulations:
OEM Labeling Requirements
WARNING: The Original Equipment Manufacturer (OEM) must ensure that FCC labeling
requirements are met. This includes a clearly visible label on the outside of the final
product enclosure that displays the contents shown in the figure below.
Required FCC Label for OEM products containing the XBee Series 2 RF Module
FCC Notices
IMPORTANT: The XBee Series 2 OEM RF Module has been certified by the FCC for use with other
products without any further certification (as per FCC section 2.1091). Modifications not expressly
approved by MaxStream could void the user's authority to operate the equipment.
IMPORTANT: OEMs must test final product to comply with unintentional radiators (FCC section
15.107 & 15.109) before declaring compliance of their final product to Part 15 of the FCC Rules.
IMPORTANT: The RF module has been certified for remote and base radio applications. If the
module will be used for portable applications, the device must undergo SAR testing.
This equipment has been tested and found to comply with the limits for a Class B digital device,
pursuant to Part 15 of the FCC Rules. These limits are designed to provide reasonable protection
against harmful interference in a residential installation. This equipment generates, uses and can
radiate radio frequency energy and, if not installed and used in accordance with the instructions,
may cause harmful interference to radio communications. However, there is no guarantee that
interference will not occur in a particular installation.
If this equipment does cause harmful interference to radio or television reception, which can be
determined by turning the equipment off and on, the user is encouraged to try to correct the
interference by one or more of the following measures: Re-orient or relocate the receiving
antenna, Increase the separation between the equipment and receiver, Connect equipment and
receiver to outlets on different circuits, or Consult the dealer or an experienced radio/TV technician
for help.
FCC-Approved Antennas (2.4 GHz)
The XBee Series 2 RF Module can be installed utilizing antennas and cables constructed with
standard connectors (Type-N, SMA, TNC, etc.) if the installation is performed professionally and
according to FCC guidelines. For installations not performed by a professional, non-standard
connectors (RPSMA, RPTNC, etc.) must be used.
The modules are FCC approved for fixed base station and mobile applications on channels 0x0B -
0x1A. If the antenna is mounted at least 20cm (8 in.) from nearby persons, the application is
considered a mobile application. Antennas not listed in the table must be tested to comply with
FCC Section 15.203 (Unique Antenna Connectors) and Section 15.247 (Emissions).
1. The system integrator must ensure that the text on the external label provided with this
device is placed on the outside of the final product. [Figure A-01]
2. XBee Series 2 RF Module may only be used with antennas that have been tested and
approved for use with this module [refer to the antenna tables in this section].
Contains FCC ID: OUR-XBEE2*
The enclosed device complies with Part 15 of the FCC Rules. Operation is subject to the following two
conditions: (i.) this device may not cause harmful interference and (ii.) this device must accept any
interference received, including interference that may cause undesired operation.

XbeeSeries2ZigBeeOEMRFModulesv1.x1x[2007.06.013]
©2007MaxStream,Inc. 52
AgencyCertifications
XBee Series 2 RF Modules: XBee Series 2 RF Modules have been tested and approved for use
with all the antennas listed in the tables below. (Cable-loss IS required when using gain antennas
as shown below.)
TableA‐01. antennasapprovedforusewiththeXBeeSeries2RFModules
* If using the RF module in a portable application (For example - If the module is used in a handheld device and the antenna is less than 20cm from
the human body when the device is in operation): The integrator is responsible for passing additional SAR (Specific Absorption Rate) testing based on
FCC rules 2.1091 and FCC Guidelines for Human Exposure to Radio Frequency Electromagnetic Fields, OET Bulletin and Supplement C. The testing
results will be submitted to the FCC for approval prior to selling the integrated unit. The required SAR testing measures emissions from the module and
how they affect the person.
RF Exposure
WARNING: To satisfy FCC RF exposure requirements for mobile transmitting devices, a separation distance of
20 cm or more should be maintained between the antenna of this device and persons during device operation.
To ensure compliance, operations at closer than this distance are not recommended. The antenna used for this
transmitter must not be co-located in conjunction with any other antenna or transmitter.
The preceding statement must be included as a CAUTION statement in OEM product manuals in order to alert users of FCC RF Exposure compliance.
Europe (ETSI)
The XBee Series 2 RF Module has been certified for use in several European countries. For a
complete list, refer to www.maxstream.net.
If the XBee Series 2 RF Modules are incorporated into a product, the manufacturer must ensure
compliance of the final product to the European harmonized EMC and low-voltage/safety
YAGI CLASS ANTENNAS
Part Number Type (Description) Gain Application* Min. Separation
Required Cable-loss
A24-Y6NF Yagi (6-element) 8.8 dBi Fixed 2 m 7.8dB
A24-Y7NF Yagi (7-element) 9.0 dBi Fixed 2 m 8 dB
A24-Y9NF Yagi (9-element) 10.0 dBi Fixed 2 m 9 dB
A24-Y10NF Yagi (10-element) 11.0 dBi Fixed 2 m 10 dB
A24-Y12NF Yagi (12-element) 12.0 dBi Fixed 2 m 11 dB
A24-Y13NF Yagi (13-element) 12.0 dBi Fixed 2 m 11 dB
A24-Y15NF Yagi (15-element) 12.5 dBi Fixed 2 m 11.5 dB
A24-Y16NF Yagi (16-element) 13.5 dBi Fixed 2 m 12.5 dB
A24-Y16RM Yagi (16-element, RPSMA connector) 13.5 dBi Fixed 2 m 12.5 dB
A24-Y18NF Yagi (18-element) 15.0 dBi Fixed 2 m 14 dB
OMNI-DIRECTIONAL ANTENNAS
Part Number Type (Description) Gain Application* Min. Separation
Required Cable-loss
A24-C1 Surface Mount integral chip 1.5 dBi Fixed/Mobile 20 cm -
A24-F2NF Omni-directional (Fiberglass base station) 2.1 dBi Fixed/Mobile 20 cm -
A24-F3NF Omni-directional (Fiberglass base station) 3.0 dBi Fixed/Mobile 20 cm .3 dB
A24-F5NF Omni-directional (Fiberglass base station) 5.0 dBi Fixed/Mobile 20 cm 2.3 dB
A24-F8NF Omni-directional (Fiberglass base station) 8.0 dBi Fixed 2 m 5.3 dB
A24-F9NF Omni-directional (Fiberglass base station) 9.5 dBi Fixed 2 m 6.8 dB
A24-F10NF Omni-directional (Fiberglass base station) 10.0 dBi Fixed 2 m 7.3 dB
A24-F12NF Omni-directional (Fiberglass base station) 12.0 dBi Fixed 2 m 9.3dB
A24-F15NF Omni-directional (Fiberglass base station) 15.0 dBi Fixed 2 m 12.3dB
A24-W7NF Omni-directional (Base station) 7.2 dBi Fixed 2 m 4.5 dB
A24-M7NF Omni-directional (Mag-mount base station) 7.2 dBi Fixed 2 m 4.5 dB
PANEL CLASS ANTENNAS
Part Number Type (Description) Gain Application* Min. Separation
Required Cable-loss
A24-P8SF Flat Panel 8.5 dBi Fixed 2 m 8.2 dB
A24-P8NF Flat Panel 8.5 dBi Fixed 2 m 82 dB
A24-P13NF Flat Panel 13.0 dBi Fixed 2 m 12.7 dB
A24-P14NF Flat Panel 14.0 dBi Fixed 2 m 13.7 dB
A24-P15NF Flat Panel 15.0 dBi Fixed 2 m 14.7 dB
A24-P16NF Flat Panel 16.0 dBi Fixed 2 m 15.7 dB
A24-P19NF Flat Panel 19.0 dBi Fixed 2m 18.7 dB

XbeeSeries2ZigBeeOEMRFModulesv1.x1x[2007.06.013]
©2007MaxStream,Inc. 53
AgencyCertifications
standards. A Declaration of Conformity must be issued for each of these standards and kept on file
as described in Annex II of the R&TTE Directive.
Furthermore, the manufacturer must maintain a copy of the XBee Series 2 user manual
documentation and ensure the final product does not exceed the specified power ratings, antenna
specifications, and/or installation requirements as specified in the user manual. If any of these
specifications are exceeded in the final product, a submission must be made to a notified body for
compliance testing to all required standards.
OEM Labeling Requirements
The 'CE' marking must be affixed to a visible location on the OEM product.
FigureC‐01. CELabelingRequirements
The CE mark shall consist of the initials "CE" taking the following form:
• If the CE marking is reduced or enlarged, the proportions given in the above graduated draw-
ing must be respected.
• The CE marking must have a height of at least 5mm except where this is not possible on
account of the nature of the apparatus.
• The CE marking must be affixed visibly, legibly, and indelibly.
Restrictions
Power Output: The power output of the XBee Series 2 RF Module must not exceed 10 dBm. The
power level is set using the PL command and the PL parameter must equal “0” (10 dBm).
France: France imposes restrictions on the 2.4 GHz band. Go to www.art-telecom.Fr or contact
MaxStream for more information.
Norway: Norway prohibits operation near Ny-Alesund in Svalbard. More information can be found
at the Norway Posts and Telecommunications site (www.npt.no).
Declarations of Conformity
MaxStream has issued Declarations of Conformity for the XBee Series 2 RF Modules concerning
emissions, EMC and safety. Files are located in the 'documentation' folder of the MaxStream CD.
Important Note
MaxStream does not list the entire set of standards that must be met for each country. MaxStream
customers assume full responsibility for learning and meeting the required guidelines for each
country in their distribution market. For more information relating to European compliance of an
OEM product incorporating the XBee Series 2 RF Module, contact MaxStream, or refer to the
following web sites:
CEPT ERC 70-03E - Technical Requirements, European restrictions and general requirements:
Available at www.ero.dk/.
R&TTE Directive - Equipment requirements, placement on market: Available at www.ero.dk/.
Approved Antennas
When integrating high-gain antennas, European regulations stipulate EIRP power maximums. Use
the following guidelines to determine which antennas to design into an application.
XBee Series 2 OEM Module
The following antennas types have been tested and approved for use with the XBee Series 2
Module:

XbeeSeries2ZigBeeOEMRFModulesv1.x1x[2007.06.013]
©2007MaxStream,Inc. 54
AgencyCertifications
Antenna Type: Yagi
RF module was tested and approved with 15 dBi antenna gain with 1 dB cable-loss (EIRP Maimum
of 14 dBm). Any Yagi type antenna with 14 dBi gain or less can be used with no cable-loss.
Antenna Type: Omni-Directional
RF module was tested and approved with 15 dBi antenna gain with 1 dB cable-loss (EIRP Maimum
of 14 dBm). Any Omni-Directional type antenna with 14 dBi gain or less can be used with no
cable-loss.
Antenna Type: Flat Panel
RF module was tested and approved with 19 dBi antenna gain with 4.8 dB cable-loss (EIRP
Maimum of 14.2 dBm). Any Flat Panel type antenna with 14.2 dBi gain or less can be used with no
cable-loss.
XBee Series 2 RF Module
The following antennas have been tested and approved for use with the embedded XBee Series 2
RF Module:
- Dipole (2.1 dBi, Omni-directional, Articulated RPSMA, MaxStream part number A24-HABSM)
- Chip Antenna (-1.5 dBi)
- Attached Monopole Whip (1.5 dBi)
Canada (IC)
Labeling Requirements
Labeling requirements for Industry Canada are similar to those of the FCC. A clearly visible label
on the outside of the final product enclosure must display the following text:
Contains Model XBee Series 2 Radio, IC: 4214A-XBEE2
The integrator is responsible for its product to comply with IC ICES-003 & FCC Part 15, Sub. B -
Unintentional Radiators. ICES-003 is the same as FCC Part 15 Sub. B and Industry Canada accepts
FCC test report or CISPR 22 test report for compliance with ICES-003.

©2007DigiInternational,Inc. 55
AppendixD:DevelopmentGuide
XBee Series 2 Development Kits
The XBee Series 2 Professional Development Kit includes the hardware and software needed to
rapidly create long range wireless data links between nodes (XBee Series 2 Starter Kits that
contain fewer modules and accessories are also available).
Interfacing Options
The development kit includes RS-232 and USB interface boards. The boards provide a connection
to PC ports and therefore give access to the RF module registries. Parameters stored in the
registry allow OEMs and integrators to customize the modules to suite the needs of their data
radio systems.
The following sections illustrate how to use the interface boards for development purposes. The
MaxStream Interface board provides means for connecting the module to any node that has an
available RS-232 or USB connector. Since the module requires signals to enter at TTL voltages,
one of the main functions of the interface board is to convert signals between TTL levels and RS-
232 and USB levels.
TableD‐01. ItemsIncludedintheDevelopmentKit
Item Qty. Description Part #
XBee Series 2 Module 5
(1) OEM RF Module, AT Coordinator with wire antenna
(1) OEM RF Module, AT Router/End Device with wire antenna
(1) OEM RF Module, AT Router/End Device with U.FL antenna
(1) OEM RF Module, AT Router/End Device with chip antenna
(1) OEM RF Module, AT Router/End Device with SMA antenna
XB24-BWIt-002
XB24-BWIT-004
XB24-BUIT-004
XB24-BCIT-004
XB24-BSIT-004
RS-232 Development Board 4 Board for interfacing between modules and RS-232 nodes
(Converts signal levels, displays diagnostic info, & more) XBIB-R
USB Development Board 1 Board for interfacing between modules & USB nodes
(Converts signal levels, displays diagnostic info, & more) XBIB-U
RS-232 Cable
(6’, straight-through) 1Cable for connecting RS-232 interface board with DTE nodes
(nodes that have a male serial DB-9 port - such as most PCs) JD2D3-CDS-6F
USB Cable (6’) 1 Cable for connecting USB interface board to USB nodes JU1U2-CSB-6F
Serial Loopback
Adapter 1[Red] Adapter for configuring the module assembly (module + RS-232
interface board) to function as a repeater for range testing JD2D3-CDL-A
NULL Modem Adapter
(male-to-male) 1[Black] Adapter for connecting the module assembly (module + RS-232
interface board) to other DCE (female DB-9) nodes JD2D2-CDN-A
NULL Modem Adapter
(female-to-female) 1[Gray] Adapter for connecting serial nodes. It allows users to bypass
the radios to verify serial cabling is functioning properly. JD3D3-CDN-A
Power Adapter (9VDC, 1 A) 1 Adapter for powering the RS-232 development board JP5P2-9V11-6F
Battery Clip (9V) 1 Clip for remotely powering the RS-232 board w/ a 9V battery JP2P3-C2C-4I
RPSMA Antenna 2 RPSMA half-wave dipole antenna (2.4 GHz, 2.1 dB) A24-HASM-450
RF Cable Assembly 2 Adapter for connecting RPSMA antenna to U.FL connector JF1R6-CR3-4I
CD 1 Documentation and Software MD0030
Quick Start Guide 1 Step-by-step instruction on how to create wireless links
& test range capabilities of the modules MD0026

XBee/XBee‐PROZigBeeOEMRFModulesv1.x1x[2007.06.013]
©2007DigiInternational,Inc. 56
DevelopmentGuide
Note: In the following sections, an OEM RF Module mounted to an interface board will be referred to as
a "Module Assembly".
RS-232 Development Board
External Interface
B-01a. Reset Switch
FigureB‐01. FrontView The Reset Switch is used to reset (re-boot) the RF module. This
switch only applies when using the configuration tabs of MaxStream’s
X-CTU Software.
B-01b. I/O & Power LEDs
LEDs indicate RF module activity as follows:
Yellow (top LED) = Serial Data Out (to host)
Green (middle) = Serial Data In (from host)
Red (bottom) = Power/Association Indicator (Refer to the D5
(DIO5 Configuration) parameter)
B-01c. Serial Port
Standard female DB-9 (RS-232) connector.
B-01d. RSSI LEDs
RSSI LEDs indicate the amount of fade margin present in an active
wireless link. Fade margin is defined as the difference between the
incoming signal strength and the module's receiver sensitivity.
3 LEDs ON = Very Strong Signal (> 30 dB fade margin)
2 LEDs ON = Strong Signal (> 20 dB fade margin)
1 LED ON = Moderate Signal (> 10 dB fade margin)
0 LED ON = Weak Signal (< 10 dB fade margin)
B-01e. Power Connector
5-14 VDC power connector
B-02a. DIP Switch
FigureB‐02. BackView DIP Switch functions are not supported in this release. Future down-
loadable firmware versions will support DIP Switch configurations.
B‐01a.
ConfigSwitch
B‐01b.
I/O&PowerLEDs
B‐01c.
DB‐9SerialPort
B‐01d
RSSILEDs
B‐01e.
PowerConnector
B‐02a.
DIPSwitch

XBee/XBee‐PROZigBeeOEMRFModulesv1.x1x[2007.06.013]
©2007DigiInternational,Inc. 57
DevelopmentGuide
RS-232 Pin Signals
FigureB‐03. PinsusedonthefemaleRS‐232(DB‐9)SerialConnector
*Functionslistedintheimplementationcolumnmaynotbeavailableatthetimeofrelease.
TableD‐02. PinAssignmentsandImplementations
DB-9 Pin RS-232 Name Description Implementation*
1 DCD Data-Carrier-Detect Connected to DSR (pin6)
2 RXD Receive Data Serial data exiting the module assembly
(to host)
3 TXD Transmit Data Serial data entering into the module assembly
(from host)
4 DTR Data-Terminal-Ready Can enable Power-Down on the module assembly
5 GND Ground Signal Ground
6 DSR Data-Set-Ready Connected to DCD (pin1)
7RTS / CMD Request-to-Send /
Command Mode
Provides RTS flow control or
enables Command Mode
8CTS Clear-to-Send Provides CTS flow control
9 RI Ring Indicator Optional power input that is connected internally to
the positive lead of the front power connector

XBee/XBee‐PROZigBeeOEMRFModulesv1.x1x[2007.06.013]
©2007DigiInternational,Inc. 58
DevelopmentGuide
Wiring Diagrams
FigureB‐04. DTEnode(RS‐232,maleDB‐9connector)wiredtoaDCEModuleAssembly(femaleDB‐9)
FigureB‐05. DCEModuleAssembly(femaleDB‐9connector)wiredtoaDCEnode(RS‐232,maleDB‐9)
Sample Wireless Connection: DTE <--> DCE <--> DCE <--> DCE
FigureB‐06. TypicalwirelesslinkbetweenDTEandDCEnodes

XBee/XBee‐PROZigBeeOEMRFModulesv1.x1x[2007.06.013]
©2007DigiInternational,Inc. 59
DevelopmentGuide
Adapters
The development kit includes several adapters that support the following functions:
• Performing Range Tests
• Testing Cables
• Connecting to other RS-232 DCE and DTE nodes
• Connecting to terminal blocks or RJ-45 (for RS-485/422 nodes)
NULL Modem Adapter (male-to-male)
Part Number: JD2D2-CDN-A (Black, DB-9 M-M) The male-to-male NULL modem adapter is
used to connect two DCE nodes. A DCE node connects with a straight-through cable to the male
serial port of a computer (DTE).
FigureB‐07. MaleNULLmodemadapterandpinouts
FigureB‐08. ExampleofaMaxStreamRadioModem(DCEnode)connectingtoanotherDCEnode)
NULL Modem Adapter (female-to-female)
Part Number: JD3D3-CDN-A (Gray, DB-9 F-F) The female-to-female NULL modem adapter is
used to verify serial cabling is functioning properly. To test cables, insert the female-to-female
NULL modem adapter in place of a pair of module assemblies (RS-232 interface board + XTend
Module) and test the connection without the modules in the connection.
FigureB‐09. FemaleNULLmodemadapterandpinouts
Serial Loopback Adapter
Part Number: JD2D3-CDL-A (Red, DB-9 M-F) The serial loopback adapter is used for range
testing. During a range test, the serial loopback adapter configures the module to function as a
repeater by looping serial data back into the radio for retransmission.
FigureD‐01. Serialloopbackadapterandpinouts

XBee/XBee‐PROZigBeeOEMRFModulesv1.x1x[2007.06.013]
©2007DigiInternational,Inc. 60
DevelopmentGuide
USB Development Board
External Interface
B-11a. I/O & Power LEDs
FigureD‐02. FrontView LEDs indicate RF module activity as follows:
Yellow (top LED) = Serial Data Out (to host)
Green (middle) = Serial Data In (from host)
Red (bottom) = Power/Association Indicator (Refer to the D5
(DIO5 Configuration) parameter)
B-11b. RSSI LEDs
RSSI LEDs indicate the amount of fade margin present in an active
wireless link. Fade margin is defined as the difference between the
incoming signal strength and the module's receiver sensitivity.
3 LEDs ON = Very Strong Signal (> 30 dB fade margin)
2 LEDs ON = Strong Signal (> 20 dB fade margin)
1 LED ON = Moderate Signal (> 10 dB fade margin)
0 LED ON = Weak Signal (< 10 dB fade margin)
B-11c. USB Port
Standard Type-B OEM connector is used to communicate with OEM
host and power the RF module.
B-12a. DIP Switch
FigureD‐03. BackView DIP Switch functions are not supported in this release. Future down-
loadable firmware versions will support the DIP Switch configurations.
B-12b. Reset Switch
The Reset Switch is used to reset (re-boot) the RF module.
B‐11a.
I/O&PowerLEDs
B‐11b.
RSSILEDs
B‐11c.
USBPort
B‐12a.
DIPSwitch
B‐12a.
ResetSwitch

XBee/XBee‐PROZigBeeOEMRFModulesv1.x1x[2007.06.013]
©2007DigiInternational,Inc. 61
DevelopmentGuide
USB Pin Signals
X-CTU Software
X-CTU is a MaxStream-provided software program used to interface with and configure
MaxStream RF Modules. The software application is organized into the following four tabs:
• PC Settings tab - Setup PC serial ports for interfacing with an RF module
• Range Test tab - Test the RF module's range and monitor packets sent and received
• Terminal tab - Set and read RF module parameters using AT Commands
• Modem Configuration tab - Set and read RF module parameters
FigureD‐04. X‐CTUUserInterface(PCSettings,RangeTest,TerminalandModemConfigurationtabs)
NOTE: PC Setting values are visible at the bottom of the Range Test, Terminal and Modem Configura-
tion tabs. A shortcut for editing PC Setting values is available by clicking on any of the values.
Install
Double-click the "setup_X-CTU.exe" file and follow prompts of the installation screens. This file is
located in the 'software' folder of the MaxStream CD and also under the 'Downloads' section of the
following web page: www.maxstream.net/support/downloads.php
Setup
Serial Communications Software
A terminal program is built into the X-CTU Software. Other terminal programs such as
"HyperTerminal" can also be used. When issuing AT Commands through a terminal program
interface, use the following syntax:
FigureD‐05. SyntaxforsendingATCommands
TableD‐03. USBsignalsandtheirimplantationsontheXBee/XBee‐PRORFModule
Pin Name Description Implementation
1 VBUS Power Power the RF module
2 D- Transmitted & Received Data Transmit data to and from the RF module
3 D+ Transmitted & Received Data Transmit data to and from the RF module
4 GND Ground Signal Ground
To use the X-CTU software, a module assembly (An RF module mounted to an interface Board)
must be connected to a serial port of a PC. The interface data rate and parity settings of the
serial port ("PC Settings" tab) must match those of the module (BD (Baud Rate) and NB (Parity)
parameters).

XBee/XBee‐PROZigBeeOEMRFModulesv1.x1x[2007.06.013]
©2007DigiInternational,Inc. 62
DevelopmentGuide
NOTE: To read a parameter value stored in a register, leave the parameter field blank.
The example above issues the DL (Destination Address Low) command to change destination
address of the module to "0x1F". To save the new value to the module’s non-volatile memory,
issue WR (Write) command after modifying parameters.

©2007DigiInternational,Inc. 63
AppendixE:AdditionalInformation
1-Year Warranty
XBee Series 2 RF Modules from MaxStream, Inc. (the "Product") are warranted against defects in
materials and workmanship under normal use, for a period of 1-year from the date of purchase. In
the event of a product failure due to materials or workmanship, MaxStream will repair or replace
the defective product. For warranty service, return the defective product to MaxStream, shipping
prepaid, for prompt repair or replacement.
The foregoing sets forth the full extent of MaxStream's warranties regarding the Product. Repair or
replacement at MaxStream's option is the exclusive remedy. THIS WARRANTY IS GIVEN IN LIEU
OF ALL OTHER WARRANTIES, EXPRESS OR IMPLIED, AND MAXSTREAM SPECIFICALLY DISCLAIMS
ALL WARRANTIES OF MERCHANTABILITY OR FITNESS FOR A PARTICULAR PURPOSE. IN NO EVENT
SHALL MAXSTREAM, ITS SUPPLIERS OR LICENSORS BE LIABLE FOR DAMAGES IN EXCESS OF THE
PURCHASE PRICE OF THE PRODUCT, FOR ANY LOSS OF USE, LOSS OF TIME, INCONVENIENCE,
COMMERCIAL LOSS, LOST PROFITS OR SAVINGS, OR OTHER INCIDENTAL, SPECIAL OR CONSE-
QUENTIAL DAMAGES ARISING OUT OF THE USE OR INABILITY TO USE THE PRODUCT, TO THE
FULL EXTENT SUCH MAY BE DISCLAIMED BY LAW. SOME STATES DO NOT ALLOW THE EXCLUSION
OR LIMITATION OF INCIDENTAL OR CONSEQUENTIAL DAMAGES. THEREFORE, THE FOREGOING
EXCLUSIONS MAY NOT APPLY IN ALL CASES. This warranty provides specific legal rights. Other
rights which vary from state to state may also apply.
Ordering Information
FigureE‐01.DivisionsoftheXBee/XBee‐PRORFModulePartNumbers
Contact MaxStream
Free and unlimited technical support is included with every MaxStream Radio Modem sold. For the
best in wireless data solutions and support, please use the following resources:
MaxStream office hours are 8:00 am - 5:00 pm [U.S. Mountain Standard Time]
Documentation: www.maxstream.net/support/downloads.php
Technical Support: Phone. (866) 765-9885 toll-free U.S.A. & Canada
(801) 765-9885 Worldwide
Live Chat. www.maxstream.net
E-Mail. rf-xperts@maxstream.net
X B 2 4 -B I T -0 0
Antenna Types
S = RPSMA
W = Wire Antenna
C = Chip Antenna
U = U.FL Connector
Firmware versions
1 = Coordinator; API Operation
2 = Coordinator; Transparent Operation
3 = Router/End Device; API Operation
4 = Router/End Device, Transparent Operation