NXP Laboratories UK JN5139M0 IEEE 802.15.4 Wireless Microcontroller User Manual JN DS JN513x 1v1
NXP Laboratories UK Ltd IEEE 802.15.4 Wireless Microcontroller JN DS JN513x 1v1
Contents
Manual

Advanced Data Sheet – JN513x
IEEE802.15.4 and ZigBee Wireless Microcontrollers
i JN-DS-JN513x v1.1 © Jennic 2007
Advanced
Features: Transceiver
• 2.4GHz IEEE802.15.4 compliant
• 128-bit AES security processor
• MAC accelerator with packet
formatting, CRCs, address
check, auto-acks, timers
• Integrated power management
and sleep oscillator for low
power
• On-chip power regulation for
2.2V to 3.6V battery operation
• Deep sleep current <0.4µA
•
Sleep current with active beacon
timer <1.5µA
• Needs minimum of external
components (< US$1 cost)
• Rx current 39mA
• Tx current 39mA
• Receiver sensitivity -97dBm
• Transmit power +3dBm
Features: Microcontroller
• 32-bit RISC processor sustains
32MIPs with low power
• 192kB ROM stores system
code, including protocol stack
• 8kB, 16kB, 32kB or 96kB RAM
stores system data and
optionally bootloaded program
code
• 48-byte OTP eFuse, stores
MAC ID on-chip, offers AES
based code encryption feature
• 4-input 12-bit ADC, 2 11-bit
DACs, 2 comparators
• 2 Application timer/counters,
3 system timers
• 2 UARTs (one for debug)
• SPI port with 5 selects
• 2-wire serial interface
• Up to 21 GPIO
Industrial temperature range
(-40°C to +85°C)
8x8mm 56-lead QFN – pin
compatible with JN5121
Lead
-free and RoHS compliant
Overview
The JN513x are a family of low power, low cost wireless microcontrollers
suitable for IEEE802.15.4 and ZigBee applications. Each device integrates a
32-bit RISC processor, with a fully compliant 2.4GHz IEEE802.15.4 transceiver,
192kB of ROM, a selection of RAM sizes from 8kB to 96kB, and a rich mixture of
analogue and digital peripherals.
The cost sensitive ROM/RAM architecture supports the storage of system
software, including protocol stacks, routing tables and application code/data.
Each device has hardware MAC and AES encryption accelerators, power saving
and timed sleep modes, and mechanisms for security key and program code
encryption. These features all make for a highly efficient, low power, single chip
wireless microcontroller for battery-powered applications.
Block Diagram
Benefits
• Single chip integrates
transceiver and microcontroller
for wireless sensor networks
• Cost sensitive ROM/RAM
architecture, meets needs for
volume application
• System BOM is low in
component count and cost
• Hardware MAC ensures low
power consumption and low
processor overhead
• Extensive user peripherals
• Pin compatible wit
h JN5121 for
easy migration
Applications
• Robust and secure low
power wireless applications
• Wireless sensor networks,
particularly IEEE802.15.4
and ZigBee systems
• Home and commercial
building automation
• Remote Control
• Toys and gaming
peripherals
• Industrial systems
• Telemetry and utilities
(e.g. AMR)
Optional
32-bit
RISC CPU
Timers
UARTs
12-bit ADC,
comparators
11-bit DACs,
temp sensor
2-wire serial
SPI
RAM
8kB - 96kB
128-bit AES
Encryption
Accelerator
2.4GHz
Radio
ROM
192kB
Power
Management
XTAL
O-QPSK
Modem
IEEE802.15.4
MAC
Accelerator
Bootloader
Flash
48-byte
OTP eFuse

Jennic
JennicJennic
Jennic
ii JN-DS-JN513x v1.1 © Jennic 2007
Advanced
Contents
1 Introduction 1
1.1 Wireless Microcontroller 1
1.2 Wireless Transceiver 1
1.3 RISC CPU and Memory 1
1.4 Peripherals 2
1.5 Block Diagram 3
2 Pin Configurations 4
2.1 Pin Assignment 5
2.2 Pin Descriptions 6
2.2.1 Power Supplies 6
2.2.2 Reset 6
2.2.3 16MHz System Clock 6
2.2.4 Radio 6
2.2.5 Analogue Peripherals 6
2.2.6 Digital Input/Output 7
3 CPU 8
4 Memory Organisation 9
4.1 ROM 10
4.2 RAM 10
4.3 OTP eFuse Memory 10
4.4 External Memory 11
4.4.1 Secure External Memory Encryption 11
4.5 Peripherals 11
4.6 Unused Memory Addresses 11
5 System Clocks 12
5.1 16MHz Oscillator 12
5.2 32kHz Oscillator 12
6 Reset 13
6.1 Power-on Reset 13
6.2 External Reset 13
6.3 Software Reset 14
6.4 Brown-out Detect 14
7 Interrupt System 15
7.1 System Calls 15
7.2 Processor Exceptions 15
7.2.1 Bus Error 15
7.2.2 Alignment 15
7.2.3 Illegal Instruction 15
7.3 Hardware Interrupts 16
8 Wireless Transceiver 17
8.1 Radio 17
8.1.1 Radio External components 18
8.1.2 Antenna Diversity 18
8.2 Modem 19

Jennic
JennicJennic
Jennic
© Jennic 2007 JN-DS-JN513x v1.1 iii
8.3 Baseband Processor 20
8.3.1 Transmit 20
8.3.2 Reception 20
8.3.3 Auto Acknowledge 21
8.3.4 Beacon Generation 21
8.3.5 Security 21
8.4 Security Coprocessor 21
9 Digital Input/Output 22
10 Serial Peripheral Interface 23
10.1 Programming Example 25
11 Intelligent Peripheral Interface 27
11.1 Data Transfer Format 27
11.2 JN513x Initiated Data Transfer 28
11.3 Remote Processor Initiated Data Transfer 28
12 Timers 29
12.1 Peripheral Timer / Counters 29
12.1.1 Pulse Width Modulation Mode 30
12.1.2 Capture Mode 30
12.1.3 Counter / Timer Mode 31
12.1.4 Delta-Sigma Mode 31
12.1.5 Timer / Counter Application 32
12.2 Tick Timer 33
12.3 Wakeup Timers 34
12.3.1 RC Oscillator Calibration 34
12.3.2 External 32kHz Clock Source 35
13 Serial Communications 36
13.1 Interrupts 37
13.2 UART Application 37
13.3 Programming Example 38
14 Two-Wire Serial interface 39
14.1 Connecting Devices 40
14.2 Multi-Master Operation 40
14.3 Clock Stretching 41
14.4 Programming Example 41
15 Analogue Peripherals 43
15.1 Analogue to Digital Converter 44
15.1.1 Operation 44
15.1.2 Supply Monitor 44
15.1.3 Temperature Sensor 45
15.1.4 Programming Example 45
15.2 Digital to Analogue Converter 45
15.2.1 Operation 45
15.2.2 Programming Example 46
15.3 Comparators 46
16 Power Management and Sleep Modes 48

Jennic
JennicJennic
Jennic
iv JN-DS-JN513x v1.1 © Jennic 2007
Advanced
16.1 Operating Modes 48
16.1.1 Power Domains 48
16.2 Active Processing Mode 48
16.2.1 CPU Doze 48
16.3 Sleep Mode 48
16.3.1 Wakeup Timer Event 49
16.3.2 DIO Event 49
16.3.3 Comparator Event 49
16.4 Deep Sleep Mode 49
17 Electrical Characteristics 50
17.1 Maximum ratings 50
17.2 DC Electrical Characteristics 50
17.2.1 Operating Conditions 50
17.2.2 DC Current Consumption 51
17.2.3 I/O Characteristics 52
17.3 AC Characteristics 52
17.3.1 Reset 52
17.3.2 Brown-out Detect 53
17.3.3 SPI Timing 54
17.3.4 Two-wire serial interface 54
17.3.5 Power Down and Wake-Up timings 55
17.3.6 32kHz Oscillator 56
17.3.7 16MHz Crystal Oscillator 56
17.3.8 Analogue to Digital Converters 56
17.3.9 Digital to Analogue Converters 57
17.3.10 Comparators 58
17.3.11 Temperature Sensor 59
17.3.12 Radio Transceiver 59
Appendix A Mechanical and Ordering Information 63
A.1 56pin QFN Package Drawing 63
A.2 Ordering Information 64
A.3 Device Package Marking 65
A.4 Tape and Reel Information 66
A.4.1 Tape Orientation and Dimensions 66
A.4.2 Reel Information: 7” Reel 67
A.4.3 Reel Information: 13” Reel 68
A.4.4 Dry Pack Requirement for Moisture Sensitive Material 68
A.5 PCB Design and Reflow Profile 69
Appendix B Development Support 70
B.1 Crystal Oscillator 70
B.1.1 Crystal Equivalent Circuit 70
B.1.2 Crystal Load Capacitance 71
B.1.3 Crystal ESR and Required Transconductance 71
B.2 16MHz Oscillator 73
B.3 Applications Schematic 74
Appendix C 75
Related Documents 75
RoHS Compliance 75

Jennic
JennicJennic
Jennic
© Jennic 2007 JN-DS-JN513x v1.1 v
Status Information 75
Disclaimers 76
Version Control 76
Contact Details 77

Jennic
JennicJennic
Jennic
© Jennic 2007 JN-DS-JN513x v1.1 1
Advanced
1 Introduction
The JN513x is an IEEE802.15.4 wireless microcontroller that provides a fully integrated solution for applications using
the IEEE802.15.4 standard in the 2.4 - 2.5GHz ISM frequency band [1], including ZigBee. It includes all of the
functionality required to meet the IEEE802.15.4 specification and has additional processor capability to run a wide
range of applications including but not limited to Remote Control, Home and Building Automation, Toys and Gaming.
The device includes a Wireless Transceiver, RISC CPU, on-chip memory and an extensive range of peripherals.
1.1 Wireless Microcontroller
Applications that transfer data wirelessly tend to be more complex than wired ones. Wireless protocols make
stringent demands on frequencies, data formats, timing of data transfers, security and other issues. Application
development must consider the requirements of the wireless network in addition to the product functionality and user
interfaces. To minimise this complexity, Jennic provides a series of software libraries that control the transceiver and
peripherals of the JN513x. These libraries, with functions called by an Application Programming Interface (API)
remove the need for the developer to understand wireless protocols and greatly simplify the programming
complexities of power modes, interrupts and hardware functionality. In addition, the JN513x is expected to be
programmed in the C high-level language and debugged using the JN5 series software developer kit.
In view of the above, the register details of the JN513x are not provided in the datasheet and access to all peripherals
is gained using API calls to the peripheral library. Extensive reference to such calls is made throughout the datasheet
and the convention used is to format the function call in the courier font e.g. vAHI_Init(). Full details of these
function calls can be found in the JN-RM-2001 Integrated Peripherals API [2].
An IEEE802.15.4 compliant wireless network can be developed using the IEEE802.15.4 MAC library described in JN-
RM-2002 802.15.4 Stack [3]. Applications over simple (point-point, star or tree) wireless networks can use this
library directly or more complex wireless mesh networks such as ZigBee or IPv6 can be built on top of the
IEEE802.15.4 library.
1.2 Wireless Transceiver
The Wireless Transceiver is highly integrated and, together with the IEEE802.15.4 MAC library requires little
knowledge of RF or wireless design.
The Wireless Transceiver comprises a low-IF 2.45GHz radio, an O-QPSK modem, a baseband controller and a
security coprocessor. The radio has a 200Ω resistive differential antenna port that includes all the required matching
components on-chip, allowing a differential antenna to be connected directly to the port, minimising the system BOM
costs. Connection to a single ported antenna can be achieved using a 200/50Ω 2.45GHz balun. In addition, the
radio also provides an output to control transmit-receive switching of external devices such as power amplifiers
allowing applications that require increased transmit power to be realised very easily.
The Security coprocessor provides hardware-based 128-bit AES-CCM, CBC
(1)
, CTR and CCM* processing as
specified by the 802.15.4b standard. It does this in-band on packets during transmission and reception, requiring
minimal intervention from the CPU. It is also available for off-line use under software control for encrypting and
decrypting packets generated by software layers such as Zigbee and user applications. This means that these
algorithms can be off-loaded by the CPU, increasing the processor bandwidth available for user applications.
The transceiver elements (radio, modem and baseband) work together to provide 802.15.4 Medium Access Control
under the control of a protocol stack supplied with the device as a software library. Applications incorporating
IEEE802.15.4 functionality can be rapidly developed by combining user-developed application software with this
library. The facilities provided by this library to applications together with examples of their use are described in more
detail in [3].
(1) AES-CBC processing is only available off-line for use under software control.
1.3 RISC CPU and Memory
A 32-bit RISC CPU allows software to be run on-chip, its processing power being shared between the IEEE802.15.4
MAC protocol, other higher layer protocols and the user application. The JN513x has a unified memory architecture,
code memory, data memory, peripheral devices and I/O ports are organized within the same linear address space.

Jennic
JennicJennic
Jennic
2 JN-DS-JN513x v1.1 © Jennic 2007
Advanced
The device contains 192kBytes of ROM, a choice of 8k, 16k, 32k or 96kBytes of RAM and a 48-byte OTP eFuse
memory.
1.4 Peripherals
The following peripherals are available on-chip:
• Master SPI port with five select outputs
• Two UARTs
• Two programmable Timer/Counters with capture/compare facility
• Two programmable Sleep Timers and a Tick Timer
• Two-wire serial interface (compatible with SMbus and I
2
C)
• Slave SPI port (shared with digital I/O)
• Twenty-one digital I/O lines (multiplexed with UARTs, timers and SPI selects)
• Four-channel, 12-bit, 100ksps Analogue-to-Digital converter
• Two 11-bit Digital-to-Analogue converters
• Two programmable analogue comparators
• Internal temperature sensor and battery monitor
User applications access the peripherals using the Hardware Peripheral Library with a simple API. This allows
applications to use a tested and easily understood view of the peripherals allowing rapid system development. The
JN-RM-2001 Integrated Peripherals API [2] describes this interface in more detail.

Jennic
JennicJennic
Jennic
© Jennic 2007 JN-DS-JN513x v1.1 3
Advanced
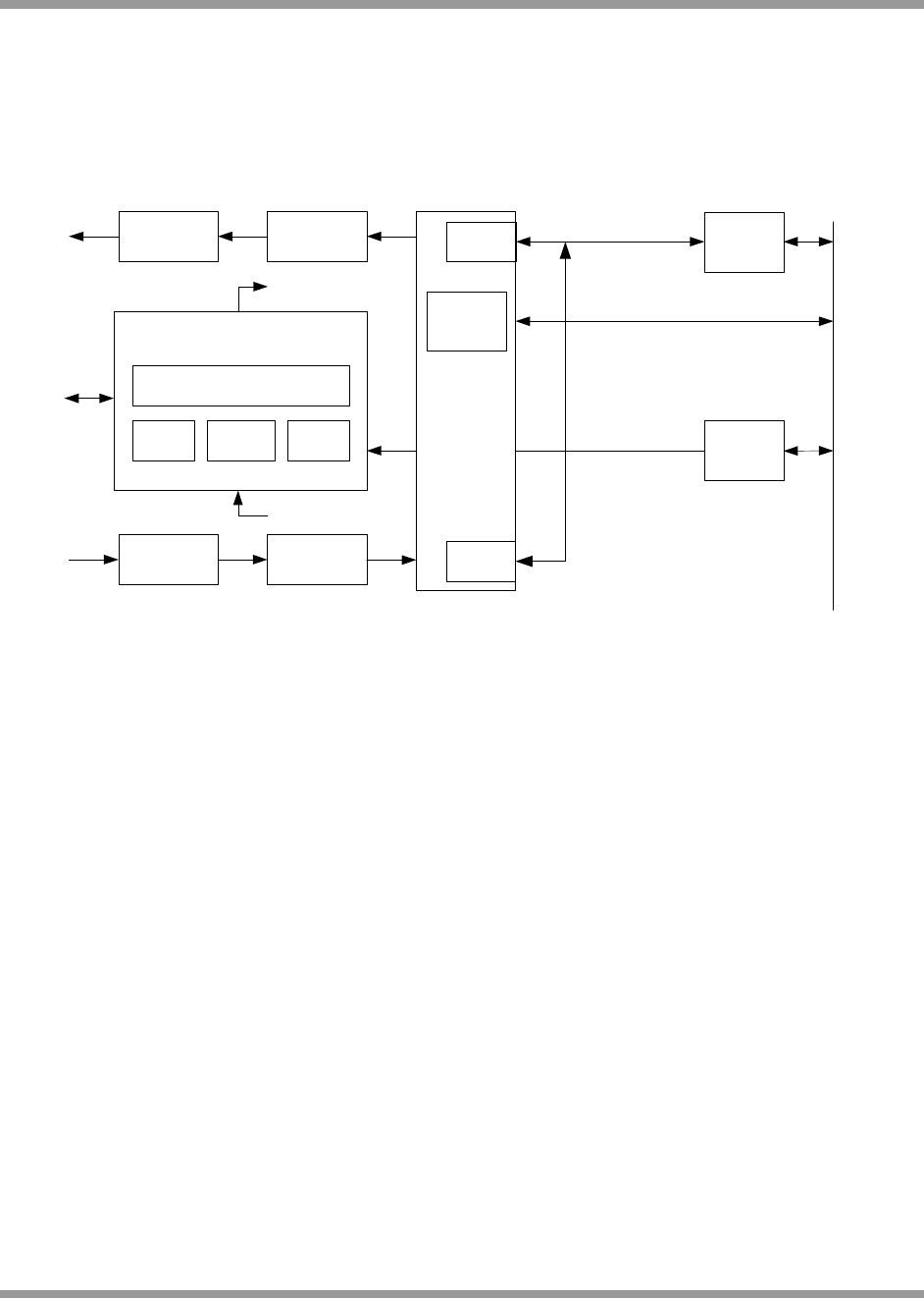
1.5 Block Diagram
32-bit RISC CPU
RAM
8k - 96kB
ROM
192kB
Reset
SPI
M
U
X
UART0
UART1
32kHz
Osc
WT1
WT0
Wakeup
Security
Coprocessor
DIO6/TXD0
DIO7/RXD0
DIO4/CTS0
DIO5/RTS0
DIO19/TXD1
DIO20/RXD1
DIO17/CTS1/IP_SEL
DIO18/RTS1/IP_INT
Baseband
Controller
Modem
Radio
Programmable
Interrupt
Controller
Timer0
2-wire
interface
Timer1
DAC1
DAC2
ADC
Comparator2
SPICLK
DIO10/TIM0OUT
SPIMOSI
SPIMISO
SPISEL0
DIO0/SPISEL1
DIO3/SPISEL4/RFTX
DIO2/SPISEL3/RFRX
DIO1/SPISEL2
DIO9/TIM0CAP/CLK32K
DIO8/TIM0CK_GT
DIO13/TIM1OUT
DIO11/TIM1CK_GT
DIO12/TIM1CAP
DIO14/SIF_CLK/IP_CLK
DIO15/SIF_D/IP_DO
DIO16/IP_DI
From Peripherals
M
U
X
RESETN
Wireless
Transceiver
ADC4
ADC1
ADC2
ADC3
DAC1
DAC2
COMP2P
COMP2M
Clock
Generator
XTALIN
XTALOUT
RFM
RFP
VCOTUNE
Tick Timer
Voltage
Regulators 1.8V
Temperature
Sensor
Supply
Monitor
VDD1
VDD2
Intelligent
Peripheral
IBAIS
VB_xx
OTP
eFuse
48-byte
2 x
Clock
Comparator1
COMP1P
COMP1M
Figure 1: JN513x Block Diagram

Jennic
JennicJennic
Jennic
4 JN-DS-JN513x v1.1 © Jennic 2007
Advanced
2 Pin Configurations
DIO6/TXD0
DIO7/RXD0
DIO4/CTS0
DIO5/RTS0
DIO19/TXD1
DIO20/RXD1
DIO17/CTS1/IP_SEL
DIO18/RTS1/IP_INT
VB_VCO
DIO10/TIM0OUT
SPIMISO
SPIMOSI
SPISEL0
DIO0/SPISEL1
DIO3/SPISEL4/RFTX
DIO2/SPISEL3/RFRX
DIO1/SPISEL2
DIO9/TIM0CAP/CLK32K
DIO8/TIM0CK_GT
DIO13/TIM1OUT
DIO11/TIM1CK_GT
DIO12/TIM1CAP
DIO14/SIF_CLK/IP_CLK
DIO15/SIF_D/IP_DO
DIO16/IP_DI 1
2
3
4
5
VSS2
RESETN
VSS3
VSSS
6
7
8
9
10
11
12
13
14
XTALOUT
XTALIN
VB_SYN
VCOTUNE
VB_DIG2
56
55
54
53
52
51
50
49
48
47
46
45
44
43
29
30
31
32
33
34
35
36
37
38
39
40
41
42
15
16
17
18
19
20
21
22
23
24
25
26
27
28
JN513x
(pin compatible with JN5121)
VDD1
COMP1M
COMP1P
IBIAS
RFP
VB_RF
RFM
VREF
ADC1
ADC2
ADC3
ADC4
VB_A
DAC1
DAC2
COMP2P
COMP2M
SPICLK
VB_DIG1
VSS1
VB_MEM
VDD2
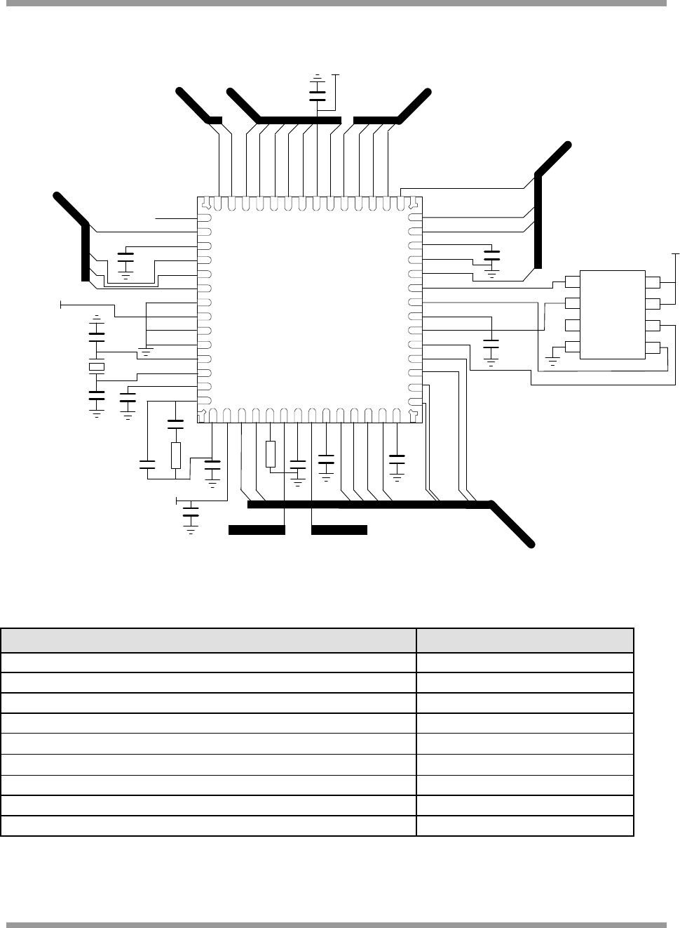
Figure 2: 56-pin QFN Configuration (top view)

Jennic
JennicJennic
Jennic
© Jennic 2007 JN-DS-JN513x v1.1 5
Advanced
2.1 Pin Assignment
Pin No Power supplies Description
3, 13, 15, 21 28, 35,
40
VB_DIG2, VB_SYN, VB_VCO, VB_RF,
VB_A, VB_DIG1, VB_MEM
Regulated supply voltage
16, 49 VDD1, VDD2 Device supplies: VDD1 for analog, VDD2 for digital
7, 9, 10, 39 Paddle VSS2, VSS3, VSSS, VSS1, VSSA Device grounds (see appendix A.1 for paddle details)
General
8 RESETN Reset input
11, 12 XTALOUT, XTALIN System crystal oscillator
Radio
14 VCOTUNE VCO tuning RC network
19 IBIAS Bias current control
20, 22 RFP, RFM Differential antenna port
Analogue Peripheral I/O
24, 25, 26, 27 ADC1, ADC2, ADC3, ADC4 ADC inputs
23 VREF Analogue peripheral reference voltage
29, 30 DAC1, DAC2 DAC outputs
17, 18, 31, 32 COMP1M, COMP1P, COMP2P, COMP2M Comparator inputs
Digital I/O
Primary Function Alternate Function
33 SPICLK SPI Clock
36 SPIMOSI SPI Master Out Slave In
34 SPIMISO SPI Master In Slave Out
37 SPISEL0 SPI Slave Select Input/Output 0
38 DIO0 SPISEL1 DIO0 or SPI Slave Select Output 1
41 DIO1 SPISEL2 DIO1 or SPI Slave Select Output 2
42 DIO2 SPISEL3, RFRX DIO2 or SPI Slave Select Output 3 or
Radio Receive Control Output
43 DIO3 SPISEL4, RFTX DIO3 or SPI Slave Select Output 4 or
Radio Transmit Control Output
44 DIO4 CTS0 DIO4 or UART 0 Clear To Send Input
45 DIO5 RTS0 DIO5 or UART 0 Request To Send Output
46 DIO6 TXD0 DIO6 or UART 0 Transmit Data Output
47 DIO7 RXD0 DIO7 or UART 0 Receive Data Input
48 DIO8 TIM0CK_GT DIO8 or Timer0 Clock/Gate Input
50 DIO9 TIM0CAP,CLK32K DIO9 or Timer0 Capture Input or CLK32K
51 DIO10 TIM0OUT DIO10 or Timer0 PWM Output
52 DIO11 TIM1CK_GT DIO11 or Timer1 Clock/Gate Input
53 DIO12 TIM1CAP DIO12 or Timer1 Capture Input or Antenna Diversity
54 DIO13 TIM1OUT DIO13 or Timer1 PWM Output or Antenna Diversity
55 DIO14 SIF_CLK, IP_CLK DIO14 or Serial Interface Clock or Intelligent Peripheral
Clock Input
56 DIO15 SIF_D, IP_DO DIO15 or Serial Interface Data or Intelligent Peripheral
Data Out
1 DIO16 IP_DI DIO16 or Intelligent Peripheral Data In
2 DIO17 CTS1, IP_SEL DIO17 or UART 1 Clear To Send Input or Intelligent
Peripheral Device Select Input
4 DIO18 RTS1, IP_INT DIO18 or UART 1 Request To Send Output or Intelligent
Peripheral Interrupt Output
5 DIO19 TXD1 DIO19 or UART 1 Transmit Data Output
6 DIO20 RXD1 DIO20 or UART 1 Receive Data Input

Jennic
JennicJennic
Jennic
6 JN-DS-JN513x v1.1 © Jennic 2007
Advanced
2.2 Pin Descriptions
2.2.1 Power Supplies
The device is powered from the VDD1 and VDD2 pins, each being decoupled with a 100nF ceramic capacitor. VDD1
is the power supply to the analogue circuitry; it should be decoupled to analogue ground. VDD2 is the power supply
for the digital circuitry; it should be decoupled to digital ground. A 10uF tantalum capacitor is required at the common
ground star point of analogue and digital supplies. Decoupling pins for the internal 1.8V regulators are provided
which require a 100nF capacitor located as close to the device as practical. VB_VCO, VB_RF, VB_A and VB_SYN
should be decoupled to analogue ground, while VB_MEM, VB_DIG1 and VB_DIG2 should be decoupled to digital
ground. See also Appendix B for connection details.
VSSA is the analogue ground, connected to the paddle of the device, while VSSS, VSS1, VSS2, VSS3 are digital
ground pins.
2.2.2 Reset
RESETN is a bi-directional active low reset pin that is connected to a 45kΩ internal pull-up resistor. It may be pulled
low by an external circuit, or can be driven low by the JN513x if an internal reset is generated. Typically, it will be
used to provide a system reset signal. Refer to section 6.2, External Reset, for more details.
2.2.3 16MHz System Clock
A crystal connected between XTALIN and XTALOUT drives the system clock. A capacitor to analogue ground is
required on each of these pins. Refer to section 5.1 16MHz Oscillator for more details.
2.2.4 Radio
A 200Ω balanced antenna (such as a printed circuit antenna) can be connected directly to the radio interface pins
RFM and RFP.
A single-ended 50Ω antenna such as a ceramic type or SMA connector for an external antenna requires the addition
of a 200/50Ω 2.45GHz balun transformer connected to the antenna pins. The balun differential port should be
connected to the antenna port with 200Ω balanced controlled impedance track. A 50Ω controlled impedance track
should be used to connect the unbalanced port of the balun to the antenna to ensure good impedance matching and
reduce losses and reflections.
A simple external loop filter circuit consisting of two capacitors and a resistor is connected to VCOTUNE. Refer to
section 8.1 Radio for more details.
An external resistor (43kΩ) is required between IBIAS and analogue ground to set various bias currents and
references within the radio.
2.2.5 Analogue Peripherals
Several of the analogue peripherals require a reference voltage to use as part of their operations. They can use
either an internal reference voltage or an external reference connected to VREF. This voltage is referenced to
analogue ground and the performance of the analogue peripherals is dependant on the quality of this reference.
There are four ADC inputs, two comparator inputs and two DAC outputs. The analogue I/O pins on the JN513x can
have signals applied up to 0.3v higher than VDD1. A schematic view of the analogue I/O cell is shown in Figure 3
Analogue I/O Cell.
In reset and deep sleep the analogue peripherals are all off and the DAC outputs are in a high impedance state.
During sleep the ADC and DAC’s are off, with the DAC outputs in a high impedance state and the comparator may
optionally be used as a wakeup.

Jennic
JennicJennic
Jennic
© Jennic 2007 JN-DS-JN513x v1.1 7
Advanced
VDD1
Analogue
I/O Pin
VSSA
Analogue
Peripheral
Figure 3 Analogue I/O Cell
2.2.6 Digital Input/Output
Digital I/O pins on the JN513x can have signals applied up to 2V higher than VDD2 and are therefore TTL-compatible
with VDD2 > 3V. For other DC properties of these pins see section 17.2.3 I/O Characteristics.
When used in their primary function all Digital Input/Output pins are bi-directional and are connected to weak internal
pull up resistors (45kΩ nominal) that can be disabled. When used in their secondary function (selected when the
appropriate peripheral block is enabled) their direction is fixed by the function.
A schematic view of the digital I/O cell is in Figure 4: DIO Pin Equivalent Schematic.
I
O
IE
VDD2
VSS
Pu
R
PU
R
PROT
OE
DIO[x] Pin
Figure 4: DIO Pin Equivalent Schematic
Each DIO pin configuration is programmed by functions in Hardware Peripheral Library. The pin direction is set by
calling the vAHI_DioSetDirection() function that enables OE and IE as required, or by enabling a peripheral
which uses the cell as part of its I/O. The use of the pull-up resistor Rpu for each pin is controlled through the
vAHI_DioSetPullup() routine in the peripheral library.
In reset, the digital peripherals are all off and the DIO pins are set as high-impedance inputs. During sleep and deep
sleep, the DIO pins retain both their input/output state and output level that was set as sleep commences. If the DIO
pins were enabled as inputs and the interrupts were enabled these pins may be used to wake up the JN513x from
sleep.

Jennic
JennicJennic
Jennic
8 JN-DS-JN513x v1.1 © Jennic 2007
Advanced
3 CPU
The CPU of the JN513x is a 32-bit load and store RISC processor. It has been architected for three key
requirements:
• Low power consumption for battery powered applications
• High performance to implement a wireless protocol at the same time as complex applications
• Efficient coding of high-level languages such as C/C++ provided with the Jennic Software Developers Kit
It features a linear 32-bit logical address space with unified memory architecture, accessing both code and data in the
same address space. Registers for peripheral units, such as the timers, UARTs and the baseband processor are
also mapped into this space.
The CPU contains a block of 32 32-bit General-Purpose (GP) registers together with a small number of special
purpose registers which are used to store processor state and control interrupt handling. The contents of any GP
register can be loaded from or stored to memory, while arithmetic and logical operations, shift and rotate operations,
and signed and unsigned comparisons can be performed either between two registers and stored in a third, or
between registers and a constant carried in the instruction. Operations between general or special-purpose registers
execute in one cycle (16/32MHz) while those that access memory require a further cycle to allow the memory to
respond.
The instruction set manipulates 8, 16 and 32-bit data; this means that programs can use objects of these sizes very
efficiently. Manipulation of 32-bit quantities is particularly useful for protocols and high-end applications allowing
algorithms to be implemented in fewer instructions than on smaller word-size processors, and to execute in fewer
clock cycles. In addition, the CPU supports hardware Multiply that can be used to efficiently implement algorithms
needed by Digital Signal Processing applications.
The instruction set is designed for the efficient implementation of high-level languages such as C. Access to fields in
complex data structures is very efficient due to the provision of several addressing modes, together with the ability to
be able to use any of the GP registers to contain the address of objects. Subroutine parameter passing is also made
more efficient by using GP registers rather than pushing objects on the stack. The recommended programming
method for the JN513x is by using C, which is supported by a software developer kit comprising a C compiler, linker
and debugger.
The CPU architecture also contains features that make the processor suitable for embedded, real-time applications.
In some applications, it may be necessary to use a real-time operating system to allow multiple tasks to run on the
processor. To provide protection for device-wide resources being altered by one task and affecting another, the
processor can run in either supervisor or user mode, the former allowing access to all processor registers, while the
latter only allows the GP registers to be manipulated. Supervisor mode is entered on reset or interrupt; tasks starting
up would normally run in user mode in a RTOS environment.
Embedded applications require efficient handling of external hardware events. Exception processing (including reset
and interrupt handling) is enhanced by the inclusion of a number of special-purpose registers into which the PC and
status register contents are copied as part of the operation of the exception hardware. This means that the essential
registers for exception handling are stored in one cycle, rather than the slower method of pushing them onto the
processor stack. The PC is also loaded with the vector address for the exception that occurred, allowing the handler
to start executing in the next cycle.
To improve power consumption a number of power-saving modes are implemented in the JN513x, described more
fully in section 16 - Power Management and Sleep Modes. One of these modes is the CPU doze mode, under
software control, the processor can be shut down and on an interrupt it will wake up to service the request.
The CPU clock may be optionally doubled using a 2x clock input. Using the 2x clock mode enables the CPU to
clocked at 32MHz and therefore able to sustain 32 MIPs.

Jennic
JennicJennic
Jennic
© Jennic 2007 JN-DS-JN513x v1.1 9
Advanced
4 Memory Organisation
This section describes the different memories found within the JN513x. The device contains ROM, RAM, OTP
memory, the wireless transceiver and peripherals all within the same linear address space.
0x00000000
0x00030000
RAM
(96kB)
0xF0000000
0xF0018000
System Controller
Baseband Controller
Security Coprocessor
PHY Controller
Analogue Peripherals
GPIO
UART0
UART1
Timer0
SPI
Intelligent Peripheral
0x100000FF
0x10000000
0x10000400
0x100009FF
0x10000C00
0x10000DFF
0x10000E00
0x10000E57
0x10000F00
0x10000F23
0x20000000
0x2000000B
0x30000000
0x3000007F
0x40000000
0x4000007F
0x50000000
0x5000001B
0x60000000
0x6000001B
0x70000000
0x70000013
0x80000000
Timer1
2-Wire Interface
0x80000017
0x90000000
0x90000013
0x98000000
Intelligent Peripheral
Memory Block
0x980001FF
0xEFFFFFFF0xFFFFFFFF
PeripheralsUnpopulated
ROM
(192kB)
0x10000000
0xF0008000
0xF0004000
0xF0002000
(32kB)
(16kB)
(8kB)
RAM Echo
0x04000000
Figure 5: JN513x Memory Map

Jennic
JennicJennic
Jennic
10 JN-DS-JN513x v1.1 © Jennic 2007
Advanced
4.1 ROM
The ROM is 192K bytes in size, organized as 48k x 32-bit words and can be accessed by the CPU in a single clock
cycle. The ROM contents change for different versions of the device to support differing protocol stacks and
applications, all versions carry a default interrupt vector table and interrupt manager. Variants that can be used for
application or protocol development carry a boot loader, to allow code from external Flash memory to be bootloaded
into RAM at runtime. The operation of the boot loader is described in detail in Application Note JN-AN-1003 Boot
Loader Operation [4]. For development variants the interrupt manager routes interrupt calls to the application’s soft
interrupt vector table contained within RAM. Section 7 contains further information regarding the handling of
interrupts. Typical ROM contents for a development variant containing a ZigBee protocol stack is shown in Figure 6.
Interrupt Vectors
Interrupt Manager
Boot Loader
IEEE802.15.4
Stack
0x00000000
0x00000F00
0x0002FFFF
ZigBee Stack
Unused
Figure 6: Typical ROM contents
4.2 RAM
The JN513x contains 8k, 16k, 32k or 96k bytes of high speed RAM organized as 2k, 4k, 8k or 24k x 32-bit words
respectively. It can be used for both code and data storage and is accessed by the CPU in a single clock cycle. At
reset, a boot loader controls the loading of segments of code and data from an external memory connected to the SPI
port, into RAM. Software can control the power supply to the RAM allowing the contents to be maintained during a
sleep period when other parts of the device are un-powered.
4.3 OTP eFuse Memory
The JN513x contains 48-bytes of eFuse memory; this is one time programmable memory that is organised as 12 x
32-bit words, 4 words are reserved by Jennic, 2 of which support on-chip MAC ID. The remaining 8 words are fully
user programmable, designed to allow the storage of configuration and product information. If secure external
memory encryption is enabled then 4 words of the user eFuse are used for this (see section 4.4.1)
At a low level, programming of the eFuse requires for a sequence of carefully controlled steps, therefore to simplify
the procedure, a simple API function call through software is provided that handles the various sequences required,
this is described in JN-RM-2001 Integrated Peripherals API [2]. For reliable programming operation, a minimum
system supply voltage VDD2 of 3.3V must be provided. If this condition is not satisfied, then programming reliability
cannot be guaranteed.

Jennic
JennicJennic
Jennic
© Jennic 2007 JN-DS-JN513x v1.1 11
Advanced
4.4 External Memory
An external memory with an SPI interface may be used to provide storage for program code and data for the device
when external power is removed. The memory is connected to the SPI interface using select line SPISEL0; this
select line is dedicated to the external memory interface and is not available for use with other external devices. See
Figure 7 for connection details.
JN513x Serial
Memory
SPISEL0
SPIMISO
SPIMOSI
SPICLK
SS
SDO
SDI
CLK
Figure 7: Connecting External Serial Memory
At reset, the contents of this memory are copied into RAM by the software boot loader. A number of types of memory
device may be used with the JN513x boot loader so long as they conform to the format of read instructions issued by
the boot loader over the SPI interface. See application note [4] JN-AN-1003 Boot Loader Operation for details on the
format of the read command and other details of the boot loader.
4.4.1 Secure External Memory Encryption
The contents of the external serial memory may be securely encrypted to protect against system cloning or intrusion.
The AES security processor combined with a user programmable 128-bit encryption key is used to encrypt the
contents of the external memory. The encryption key is stored in eFuse and is programmed through software control.
Initially after programming, the encryption feature is not active; this allows the system to continue to operate in an
unsecured mode. Enabling of the encryption feature is through software control, once enabled all programming
operations require authentication. Full details of the eFuse software functions may be found in JN-RM-2001
Integrated Peripherals API [2].
When bootloading program code from external serial memory, the JN513x automatically accesses the encryption key
to execute the decryption process. User program code, does not need to handle any of the decryption process, it is a
transparent process.
4.5 Peripherals
All peripherals have their registers mapped into the memory space. Access to these registers requires 3 clock
cycles. Applications have access to the peripherals through the peripherals library, which presents a high-level view
of the peripheral’s functions through a series of dedicated software routines. These routines provide both a tested
method for using the peripherals and operation of power and interrupts with the IEEE802.15.4 software protocol stack
allowing bug-free application code to be developed more rapidly. See JN-RM-2001 Integrated Peripherals API [2] for
more details.
4.6 Unused Memory Addresses
Any attempt to access an unpopulated memory area will result in a bus error exception (interrupt) being generated.

Jennic
JennicJennic
Jennic
12 JN-DS-JN513x v1.1 © Jennic 2007
Advanced
5 System Clocks
Two separate oscillators are used to provide system clocks: a crystal controlled 16MHz oscillator, using an external
crystal and an internal, RC based 32kHz oscillator.
5.1 16MHz Oscillator
The JN513x contains the necessary on-chip components to build a 16 MHz reference oscillator with the addition of an
external crystal resonator and two tuning capacitors. The schematic and layout of these components are shown in
Figure 8. The two capacitors, C1 and C2, should be 15pF ±5% and use a COG dielectric. Due to the small size of
these capacitors, it is important to keep the traces to the external components as short as possible. The on-chip
transconductance amplifier is compensated for temperature variation, and is self-biasing by means of the internal
resistor R1. The electrical specification of the oscillator can be found in section 17.3.6.
For detailed application
support and specification of the crystal required see Appendix B.1.
XTALOUT
C2
C1
R1
XTALIN
JN513x
Figure 8: Crystal oscillator connections
The clock generated by this oscillator provides the reference for most of the JN513x subsystems, including the
transceiver, processor, memory and digital and analogue peripherals. The clock for the processor, RAM and ROM
may be optionally driven by a 2x clock that effectively clocks these at 32MHz.
5.2 32kHz Oscillator
The internal 32kHz RC oscillator requires no external components. It provides a low speed clock for use in sleep
mode. The clock is used for timing the length of a sleep period (see section 16 Power Management and Sleep
Modes) and also to generate the system clock used internally during reset. The internal timing components of the
oscillator have a wide tolerance due to manufacturing process variation and so the oscillator runs nominally at 32kHz
±30%. To make this useful as a timing source for accurate wakeup from sleep, a frequency calibration factor derived
from the more accurate 16MHz oscillator may be applied. The calibration factor is derived through software, details
can be found in section 12.3.1. For detailed electrical specifications, see section 17.3.5.

Jennic
JennicJennic
Jennic
© Jennic 2007 JN-DS-JN513x v1.1 13
Advanced
6 Reset
A system reset initialises the device to a predefined state and forces the CPU to start program execution from the
reset vector. The reset process that the JN513x goes through is as follows.
When power is applied, the 32kHz oscillator starts up and stabilises, which takes approximately 100µsec. At this
point, the 16MHz crystal oscillator is enabled and power is applied to processor and peripheral logic. The logic blocks
are held in reset until the 16MHz crystal oscillator stabilises, typically this takes 2.5ms.
Once the oscillator is up and running the internal reset is removed from the CPU and peripheral logic and the CPU
starts to run code beginning at the reset vector, consisting of initialisation code and then optionally the resident Boot
Loader (described in reference [4]).
Section 17.3.1 provides detailed electrical data and timing. Appendix B describes the JN513x pin states during and
after reset.
The JN513x has four sources of reset:
• Power-on Reset
• External Reset
• Software Reset
• Brown-Out-Detect
Note: When the device exits a reset condition, device operating parameters (voltage, frequency, temperature,
etc.) must be met to ensure operation. If these conditions are not met, then the device must be held in
reset until the operating conditions are met.
6.1 Power-on Reset
A power-on reset is generated by an on-chip detection circuit eliminating the need for an external reset circuit. The
power-on reset is activated whenever VDD is below the detection level, and causes the JN513x to be held in reset.
Once VDD has risen above this level, and the power supply and oscillator stabilization time t
STAB
has elapsed, the
reset is removed and the CPU is allowed to run. During the time that the internal reset is active the RESETN pin is
driven low to provide a reset signal to any other devices in the system.
RESETN Pin
Internal RESET
VDD
Figure 9: Power-on Reset
6.2 External Reset
An external reset is generated by a low level on the RESETN pin. Reset pulses longer than the minimum pulse width
will generate a reset during active or sleep modes. Shorter pulses are not guaranteed to generate a reset. The
JN513x is held in reset while the RESETN pin is low and when the applied signal reaches the Reset Threshold
Voltage (V
RST
) on its positive edge, the internal reset process starts.

Jennic
JennicJennic
Jennic
14 JN-DS-JN513x v1.1 © Jennic 2007
Advanced
Multiple devices may connect to the RESETN pin in an open-collector mode. The JN513x has an internal pull-up
resistor although an external pull-up resistor is recommended when multiple devices connect to the RESETN pin.
The pin is an input for an external reset, an output during the power-on reset and may optionally be an output during
a software reset. No devices should drive the RESETN pin high.
Internal Reset
RESETN pin
Reset
Figure 10: External Reset
6.3 Software Reset
A system reset can be triggered at any time by calling the Software Reset function, vAHI_SwReset() from the
peripheral library. This function can be executed within a users application, upon detection of a system failure for
example. The RESETN line can be driven low by the JN513x to provide a reset to other devices in the system (e.g.
external sensors). The reset output feature can be enabled or disabled for the software generated reset using the
function vAHI_DriveResetOut()within the peripheral library (the default state is disabled).
6.4 Brown-out Detect
A brown-out detect module is used to monitor the supply voltage to the JN513x; this can be used whilst the device is
awake or is in CPU doze mode. Dips in the supply voltage below a variable threshold can be detected and can be
used to cause the JN513x to perform a chip reset. Equally, dips in the supply voltage can be detected and used to
cause an interrupt to the processor, when the voltage either drops below the threshold or rises above it. Hysteresis is
built into the brown out detect module this is nominally 100mV.
The threshold voltage is selectable at levels of 2.1V, 2.4V, 2.5V or 2.6V through software control, this is described in
JN-RM-2001 Integrated Peripherals API [2].

Jennic
JennicJennic
Jennic
© Jennic 2007 JN-DS-JN513x v1.1 15
Advanced
7 Interrupt System
The interrupt system on JN513x is a hardware-vectored interrupt system. The JN513x provides several interrupt
sources, some associated with CPU operations (CPU exceptions) and others which are used by hardware in the
device. When an interrupt occurs the CPU stops executing the current program and loads its program counter with a
fixed hardware address specific to that interrupt. The interrupt handler or interrupt service routine is stored at this
location and is run on the next CPU cycle. Execution of interrupt service routines is always performed in supervisor
mode. Interrupt sources and their vector locations are listed in Table 1 below:
Interrupt Source Vector Location Interrupt Definition
Reset 0x100 Software or hardware reset
Bus Error 0x200 Bus error or attempt to access invalid physical address
Tick Timer 0x500 Tick Timer expiry
Alignment 0x600 Load/Store to naturally not aligned location
Illegal Instruction 0x700 Illegal instruction in instruction stream
Hardware Interrupts 0x800 Hardware Interrupt
System Call 0xC00 System Call Initiated by software (l.sys instruction)
Trap 0xE00 Caused by l.trap instruction
Table 1: Interrupt Vectors
7.1 System Calls
Executing the l.sys instruction causes a system call interrupt to be generated. The purpose of this interrupt is to
allow a task to switch into supervisor mode when a real time operating system is in use, see section 3 for further
details. It also allows a software interrupt to be issued, as does execution of the l.trap instruction.
7.2 Processor Exceptions
7.2.1 Bus Error
A bus error exception is generated when software attempts to access a memory address that does not exist, or is not
populated with memory or peripheral registers.
7.2.2 Alignment
Alignment exceptions are generated when software attempts to access objects that are not aligned to natural word
boundaries. 16-bit objects must be stored on even byte boundaries, while 32-bit objects must be stored on quad byte
boundaries. For instance, attempting to read a 16-bit object from address 0xFFF1 will trigger an alignment exception
as will a read of a 32-bit object from 0xFFF1, 0xFFF2 or 0xFFF3. Examples of legal 32-bit object addresses are
0xFFF0, 0xFFF4, 0xFFF8 etc.
7.2.3 Illegal Instruction
If the CPU reads an unrecognised instruction from memory as part of its instruction fetch, it will cause an illegal
instruction exception.

Jennic
JennicJennic
Jennic
16 JN-DS-JN513x v1.1 © Jennic 2007
Advanced
7.3 Hardware Interrupts
Hardware interrupts generated from the transceiver, analogue or digital peripherals and DIO pins are individually
masked using the Programmable Interrupt Controller (PIC). Management of interrupts is provided in the peripherals
library. Further details of interrupts are provided for the functions in their respective sections in this datasheet.
Interrupts are used to wake the JN513x from sleep. The peripherals, baseband controller, security coprocessor and
PIC are powered down during sleep but the DIO interrupts and optionally the wake-up timers and analogue
comparator interrupts remain powered to bring the JN513x out of sleep.
Wake-up
Timers
Baseband
Controller
Hardware
Interrupt
Security
Coprocessor
DIO Pins
UART0
UART1
Timer0
Timer1
2-wire Serial
Interface
SPI Controller
Intelligent
Peripheral
Analogue
Peripheral
Programmable
Interrupt
Controller
Figure 11: Programmable Interrupt Controller

Jennic
JennicJennic
Jennic
© Jennic 2007 JN-DS-JN513x v1.1 17
Advanced
8 Wireless Transceiver
The wireless transceiver comprises a 2.45GHz radio, an O-QPSK modem, a baseband processor, a security
coprocessor and PHY controller. These blocks, with protocol software provided as a library, implement an
IEEE802.15.4 standards-based wireless transceiver that transmits and receives data over the air in the unlicensed
2.4GHz band. IEEE802.15.4 wireless functionality is provided with the transceiver and the protocol software
described in JN-RM-2002 802.15.4 Stack [3]. Applications interface to the protocol software via an API interface that
corresponds to the SAP interfaces defined in the IEEE Std 802.15.4-2006 [1]
8.1 Radio
IDATA
QDATA
IF DATA
AGC
DAC
DAC
PA
PA
Power
PA (I)
Trim
PA (Q)
Trim
∑
Calibration
Reference
& BIAS
ADC
LNA
TX
RX
VGA2
VGA1
VGA
VGA
PLL
90
0
LOI
LOQ
LOI
LOQ
LOI
LOQ
Calibration
VCO
Figure 12: Radio Architecture
The radio comprises a low-IF receive path and a direct up-conversion transmit path, which converge at the TX/RX
switch. This switch includes the necessary matching components such that a 200Ω differential antenna may be
directly connected without external components. Alternatively, a balun can be used for single ended antennas.
The 16MHz crystal oscillator feeds a divider, which provides the frequency synthesiser with a reference
frequency. The synthesiser contains programmable feedback dividers, phase detector, charge pump and internal
Voltage Controlled Oscillator (VCO). The VCO has no external components, and includes calibration circuitry to
compensate for differences in internal component values due to process and temperature variations. The VCO is
controlled by a Phase Lock Loop (PLL) that has a loop filter comprising 3 external components. A programmable
charge pump is also used to tune the loop characteristic. Finally, quadrature (I and Q) local oscillator signals for the
mixer drives are derived.
The receiver chain starts with the low noise amplifier / mixer combination whose outputs are passed to the polyphase
bandpass filter. This filter provides the channel definition as well as image frequency rejection. The signal is then
passed to two variable gain amplifier blocks. The gain control for these stages, and the bandpass filter, is derived in
the automatic gain control (AGC) block within the Modem. The signal is conditioned with the anti-alias low pass filter,
before being converted to a digital signal with a flash ADC.
In the transmit direction, the digital I and Q streams from the Modem are passed to I and Q quadrature DAC blocks
which are buffered and low-pass filtered, before being applied to the modulator mixers. The summed 2.4 GHz signal
is then passed to the RF Power Amplifier (PA), whose power control can be selected from one of six settings. The
output of the PA drives the antenna via the RX/TX switch.

Jennic
JennicJennic
Jennic
18 JN-DS-JN513x v1.1 © Jennic 2007
Advanced
8.1.1 Radio External components
The VCO loop filter requires three external components and the IBIAS pin requires one external component as shown
in Figure 13. These components should be placed close to the JN513x pins and analogue ground.
15
VCOTUNE
3n3F
330pF
4k7
1% VB_VCO
19
43k
1%
VSSA
IBIAS
VSSA
100nF
Figure 13: VCO Loop Filter and IBIAS
The radio is powered from a number of internal 1.8V regulators fed from the analogue supply VDD1, in order to
provide good noise isolation between the digital logic of the JN513x and the analogue blocks. These regulators are
also controlled by the baseband controller and protocol software to minimise power consumption. Decoupling for
internal regulators is required as described in section 2.2.1, Power Supplies.
8.1.2 Antenna Diversity
Support is provided for antenna diversity. Antenna diversity is a technique that maximises the performance of an
antenna system. It allows the radio to switch between two antennas that have very low correlation between their
received signals. Typically, this is achieved by spacing two antennas around 0.25 wavelengths apart or by using two
orthogonal polarisations. So, if a packet is transmitted and no acknowledgement is received, the radio system can
switch to the other antenna for the retry, with a different probability of success.
The JN513x provides two outputs that can be used to control an antenna switch; this enables antenna diversity to be
implemented easily. DIO12 is asserted on odd numbered retires and DIO13 is asserted on the first transmit and even
numbered retries.

Jennic
JennicJennic
Jennic
© Jennic 2007 JN-DS-JN513x v1.1 19
Advanced
8.2 Modem
The Modem performs all the necessary modulation and spreading functions required for digital transmission and
reception of data at 250kbps in the 2450MHz radio frequency band in compliance with the IEEE802.15.4 standard.
AGC O-QPSK
Demodulation
Symbol
Detection
(Despreading)
Pulse Shaping O-QPSK
Modulation Spreading
TX
RX
TX Data
Interface
RX Data
Interface
I
Q
I
I
Q
Q
IF Signal
Gain
Figure 14: Modem Architecture
The transmitter receives symbols from the baseband processor and uses the spreading function to map each unique
4-bit symbol to a 32-chip Pseudo-random Noise (PN) sequence. Offset-QPSK modulation and half-sine pulse
shaping is applied to the resultant spreading sequence to produce two independent quadrature phase signals (I and
Q), which are subsequently converted to analogue voltages in the radio transmit path.
The Automatic Gain Control (AGC) monitors the received signal level and adjusts the gain of the amplifiers in the
radio receiver to ensure that the optimum signal amplitude is maintained during reception.
The demodulator performs digital IF down-conversion and matched filtering and is extremely tolerant to carrier
frequency offsets in excess of ±80ppm without suffering any significant degradation in performance.
Symbol detection and synchronization is performed using direct sequence correlation techniques in conjunction with
searches for the Preamble and Start-of-Frame Delimiter (SFD) fields contained in the transmitted IEEE 802.15.4
Synchronization Header (SHR).
Features are provided to support network channel selection algorithms include Energy Detection (ED), Link Quality
Indication (LQI) and fully programmable Clear Channel Assessment (CCA).
The Modem provides a digital Receive Signal Strength Indication (RSSI) that facilitates the implementation of the
IEEE 802.15.4 ED function.
The LQI is defined in the IEEE 802.15.4 standard as a characterization of the strength and/or data quality of a
received packet. The Modem produces a signal quality metric based upon correlation magnitudes, which may be
used in conjunction with the ED value to formulate the LQI.
The CCA capability of the Modem supports all modes of operation defined in the IEEE 802.15.4 standard, namely
Energy above ED threshold, Carrier Sense and Carrier Sense and/or energy above ED threshold.

Jennic
JennicJennic
Jennic
20 JN-DS-JN513x v1.1 © Jennic 2007
Advanced
8.3 Baseband Processor
The baseband processor provides all time-critical functions of the IEEE802.15.4 MAC layer. Dedicated hardware
guarantees air interface timing is precise. The MAC layer hardware/software partitioning, enables software to
implement the sequencing of events required by the protocol and to schedule timed events with millisecond
resolution, and the hardware to implement specific events with microsecond timing resolution. The protocol software
layer performs the higher-layer aspects of the protocol, sending management and data messages between endpoint
and coordinator nodes, using the services provided by the baseband processor.
Append
Checksum
Verify
Checksum
CSMA CCA Backoff
Control
Deserialiser
Serialiser Tx/Rx
Frame
Buffer
Protocol
Timers
Tx
Bitstream
Rx
Bitstream
Protocol Timing Engine
Supervisor
Radio
Status
Control
AES
Codec
Inline
Security
Decrypt
Port
Encrypt
Port
AES
Codec
Processor
Bus
Figure 15: Baseband Processor
8.3.1 Transmit
A transmission is performed by software writing the data to be transferred into the Tx/Rx Frame Buffer, together with
parameters such as the destination address and the number of retries allowed, and programming one of the protocol
timers to indicate the time at which the frame is to be sent. This time will be determined by the software tracking the
higher-layer aspects of the protocol such as superframe timing and slot boundaries. Once the packet is prepared and
protocol timer set, the supervisor block controls the transmission. When the scheduled time arrives, the supervisor
controls the sequencing of the radio and modem to perform the type of transmission required. It can perform all the
algorithms required by IEEE802.15.4 such as CSMA/CA, GTS without processor intervention including retries and
random backoffs.
When the transmission begins, the header of the frame is constructed from the parameters programmed by the
software and sent with the frame data through the serialiser to the Modem. At the same time, the radio is prepared
for transmission. During the passage of the bitstream to the modem, it passes through a CRC checksum generator
that calculates the checksum on-the-fly, and appends it to the end of the frame.
If using slotted access, it is possible for a transmission to overrun the time in its allocated slot; the Baseband
Processor handles this situation autonomously and notifies the protocol software via interrupt, rather than requiring it
to handle the overrun explicitly.
8.3.2 Reception
In a reception, the radio is set to receive on a particular channel. On receipt of data from the modem, the frame is
directed into the Tx/Rx Frame Buffer where both header and frame data can be read by the protocol software. An
interrupt may be provided on receipt of the frame header. As the frame data is being received from the modem it is
passed through a checksum generator; at the end of the reception the checksum result is compared with the
checksum at the end of the message to ensure that the data has been received correctly.

Jennic
JennicJennic
Jennic
© Jennic 2007 JN-DS-JN513x v1.1 21
Advanced
During reception, the modem determines the Link Quality, which is made is made available at the end of the
reception as part of the requirements of IEEE802.15.4.
8.3.3 Auto Acknowledge
Part of the protocol allows for transmitted frames to be acknowledged by the destination sending an acknowledge
packet within a very short window after the transmitted frame has been received. The JN513x baseband processor
can automatically construct and send the acknowledgement packet without processor intervention and hence avoid
the protocol software being involved in time-critical processing within the acknowledge sequence. The JN513x
baseband processor can also request an acknowledge for packets being transmitted and handle the reception of
acknowledged packets without processor intervention.
8.3.4 Beacon Generation
In beaconing networks, the baseband processor can automatically generate and send beacon frames; the repetition
rate of the beacons is programmed by the CPU, and the baseband then constructs the beacon contents from data
delivered by the CPU. The baseband processor schedules the beacons and transmits them without CPU
intervention.
8.3.5 Security
The baseband processor supports the transmission and reception of secured frames using the Advanced Encryption
Standard (AES) algorithm transparently to the CPU. This is done by passing incoming and outgoing data through an
in-line security engine that is able to perform encryption and decryption operations on-the-fly, resulting in minimal
processor intervention. The CPU must provide the appropriate encrypt/decrypt keys for the transmission or
reception. On transmission, the key can be programmed at the same time as the rest of the frame data and setup
information.
During reception, the CPU must look up the key and provide it from information held in the header of the incoming
frame. However, the hardware of the security engine can process data much faster than the incoming frame data
rate. This means that it is possible to allow the CPU to receive the interrupt from the header of an incoming packet,
read where the frame originated, look up the key and program it to the security hardware before the end of the frame
has arrived. By providing a small amount of buffering to store incoming data while the lookup process is taking place,
the security engine can catch up processing the frame so that when the frame arrives in the receive frame buffer it is
fully decrypted.
8.4 Security Coprocessor
As well as being used during in-line encryption/decryption operations over a streaming interface and in external
memory encryption, it is also possible to use the AES core as a coprocessor to the CPU of the JN513x. To allow the
hardware to be shared between the two interfaces an arbiter ensures that the streaming interface to the AES core
always has priority, to ensure that in-line processing can take place at any time.
Some protocols (for example ZigBee) require that security operations can be performed on buffered data rather than
in-line. A hardware implementation of the encryption engine significantly speeds up the processing of the contents of
these buffers. The AES library for the JN513x provides two operations
vAHI_SecurityEncode()
and
vAHI_SecurityDecode()
which utilise the encryption engine in the device and allow the contents of memory
buffers to be transformed. Information such as the type of security operation to be performed and the encrypt/decrypt
key to be used must also be provided.
Processor
Interface
In-line
Interface
Arbiter
AES
Block
Encrpytion
Controller
AES
Encoder
Key Generation
Figure 16: Security Coprocessor Architecture

Jennic
JennicJennic
Jennic
22 JN-DS-JN513x v1.1 © Jennic 2007
Advanced
9 Digital Input/Output
There are 21 Digital I/O (DIO) pins, which can be configured as either an input or an output, and each has a
selectable internal pull-up resistor. Most DIO pins are multiplexed with alternate peripheral features of the device.
Once a peripheral is enabled it takes precedence over the device pins. Refer to the individual module sections for a
full description of the alternate peripherals functions. From reset, all peripherals are off and the DIO pins are
configured as inputs with the internals pull-ups turned on.
SPI Port
UART 0
UART 1
Counter/Timer 0
Counter/Timer 1
MUX
RFTX
Chip
Pins
2-Wire Serial
Interface
GPIO
Data / Direction
Registers
DIO<20:0>
DIO<20:0>
SPISEL<4:0>
Processor Bus
(Address, Data, Interrupts)
SPICLK, MOSI, MISO
SPISEL<0>
TxD
CTS
RxD
RTS
TxD
CTS
RxD
RTS
TIM0CK_GT
TIM0CAP
TIM0OUT
TIM1CK_GT
TIM1CAP
TIM1OUT
SIF_CLK
SIF_D
RFTX
Intelligent
Peripheral
IP_CLK
IP_SEL
IP_DI
IP_DO
IP_INT
Figure 17: DIO Block Diagram
When a peripheral is not enabled, the DIO pins associated with it can be used as digital inputs or outputs. Each pin
can be controlled individually with the direction being set using the
vAHI_DioSetDirection()
function. Reading
and writing to the pins is controlled using the
vAHI_DioSetOutput()
and
u32AHI_DioReadInput()
functions.
The individual pull-up resistors, R
PU
, are selected using the
vAHI_DioSetPullup()
function.
When configured as an input each pin can be used to generate an interrupt upon a change of state (selectable
transition either from low to high or high to low); the interrupt can be enabled or disabled. When the device is
sleeping, these interrupts become events that can be used to wake the device up. Selection of the interrupt transition
is done using
vAHI_DioInterruptEdge()
. Enabling and masking of DIO interrupts is done using
vAHI_DioInterruptEnable()
while the status of a DIO interrupt is given by
u32AHI_DioInterruptStatus()
.
See section 16 Power Management and Sleep Modes for further details on sleep and wakeup.

Jennic
JennicJennic
Jennic
© Jennic 2007 JN-DS-JN513x v1.1 23
Advanced
10 Serial Peripheral Interface
The Serial Peripheral Interface (SPI) allows high-speed synchronous data transfer between the JN513x and
peripheral devices. The JN513x operates as a master on the SPI bus and all other devices connected to the SPI are
expected to be slave devices under the control of the JN513x CPU. The SPI includes the following features:
•
Full-duplex, three-wire synchronous data transfer
•
Programmable bit rates
•
Programmable transaction size of 8,16 or 32 bits
•
Selectable transmit on positive or negative edge of clock
•
Selectable receive on positive or negative edge of clock
•
Automatic slave select generation (up to 5 slaves)
•
Maskable transaction complete interrupt
•
LSB First or MSB First Data Transfer
Clock
Divider
SPI Bus
Cycle
Controller
Data Buffer
31 15 7
DIV
Clock Edge
Select
Data
CHAR_LEN
LSB
SPIMISO
SPIMOSI
SPICLK
Select
Latch
SPISEL [4..0]
16 MHz
0
Figure 18: SPI Block Diagram
The SPI bus employs a simple shift register data transfer scheme. Data is clocked out of and into the active devices
in a first-in, first-out fashion allowing SPI devices to transmit and receive data simultaneously.
There are three dedicated pins SPICLK, SPIMOSI, SPIMISO that are shared across all devices on the bus. Master-
Out-Slave-In or Master-In-Slave-Out data transfer is relative to the clock signal SPICLK generated by the JN513x.
The JN513x provides five slave selects, SPISEL0 to SPISEL4 to allow five SPI peripherals on the bus. SPISEL0 is a
dedicated pin and SPISEL1 to 4, are alternate functions of pins DIO0 to 3 respectively. This allows a serial flash
memory to be connected to SPISEL0 and download to internal RAM via software from reset.
The interface can transfer 8, 16 or 32 bits without software intervention and can keep the slave select lines asserted
between transfers when required, to enable longer transfers to be performed.

Jennic
JennicJennic
Jennic
24 JN-DS-JN513x v1.1 © Jennic 2007
Advanced
SI
SO
C
SS
Slave 0
Flash
Memory
JN513x
37
38
41
42
43
36
33
34
SI
SO
C
SS
Slave 1
User
Defined
SI
SO
C
SS
Slave 2
User
Defined
SI
SO
C
SS
Slave 3
User
Defined
SI
SO
C
SS
Slave 4
User
Defined
SPIMISO
SPIMOSI
SPICLK
SPISEL4
SPISEL2
SPISEL3
SPISEL1
SPISEL0
Figure 19: Typical JN513x SPI Peripheral Connection
The data transfer rate on the SPI bus is determined by the SPICLK signal. The JN513x supports transfers at
selectable data rates from 16MHz to 250kHz selected by a clock divider. Both SPICLK clock phase and polarity are
configurable. The SPICLK line is held low when the interface is not being used. The clock phase determines which
edge of SPICLK is used by the JN513x to present new data on the SPIMOSI line; the opposite edge will be used to
read data from the SPIMISO line. These options are specified using the
vAHI_SpiConfigure()
function.
The slave select outputs, SPISELn, are controlled using the
vAHI_SpiSelect()
function. If more than one SPISEL
line is to be used in a system they must be used in numerical order, for instance if 3 SPI select lines are to be used,
they must be SPISEL0, 1 and 2. The number of SPISEL lines to be used in a system is controlled using
vAHI_SpiConfigure()
. A SPISEL line can be automatically deasserted between transactions if required, or it may
stay asserted over a number of transactions until removed by a call to
vAHI_SpiSelect()
. For devices such as
memories where a large amount of data can be received by the master by continually providing SPICLK transitions,
the ability for the select line to stay asserted is an advantage since it keeps the slave enabled over the whole of the
transfer.
A transaction commences with the SPI bus being set to the correct configuration using
vAHI_SpiConfigure()
,
and then the slave device being selected using
vAHI_SpiSelect()
. Transmit commences using the
vAHI_SpiStartTransferxx()
function (where
xx
is either 8, 16 or 32 bits). This will cause data to be placed in
the FIFO data buffer and be clocked out, at the same time generating the corresponding SPICLK transitions. Since
the transfer is full-duplex, the same number of data bits is being received from the slave as it transmits. The data that
is received during this transmission can be read using
u32AHI_SpiReadTransferxx()
(again
xx
is either 8, 16 or
32 bits). If the master simply needs to provide a number of SPICLK transitions to allow data to be sent from a slave,
it can perform a
vAHI_SpiStartTransferxx()
using dummy transmit data. An interrupt can be generated when
the transaction has completed when enabled by
vAHI_SpiConfigure()
. Alternatively the interface can be polled
using the
bAHI_SpiPollBusy()
or
vAHI_SpiWaitBusy()
functions.
If a slave device wishes to signal the JN513x indicating that it has data to provide, it may be connected to one of the
DIO pins that can be enabled as an interrupt.

Jennic
JennicJennic
Jennic
© Jennic 2007 JN-DS-JN513x v1.1 25
Advanced
10.1 Programming Example
The following code example shows how to initialise the SPI and perform a simple read from a slave device. The
device being read requires 40 clocks to send an 8-bit instruction, a 24-bit address and retrieve the 8-bit data. This
cannot be achieved by a single transfer, so multiple transfers are combined without the automatic de-assertion of the
selects. The waveforms generated by the example code are illustrated in Figure 20.
Programming Example
PRIVATE void vReadFromFlash(uint32 u32Addr,
uint32 u32NumWords,
uint32 *pau32Buffer )
{
#define FLASHREADCMD 0x03
#define SPI_SLCT_NONE 0x00
uint32 u32Temp;
uint32 i;
vAHI_SpiConfigure( 1, /* number of slave select
lines in use */
E_AHI_SPIM_MSB_FIRST, /* send data MSB first */
E_AHI_SPIM_TXNEG_EDGE, /* TX data to change on
negative edge */
E_AHI_SPIM_RXNEG_EDGE, /* RX data to change on
negative edge */
0, /* Generate 16MHz SPI clock */
E_AHI_SPIM_INT_DISABLE, /* Disable SPI interrupt */
E_AHI_SPIM_AUTOSLAVE_DSABL); /* Disable auto slave select
*/
/* combine read cmd & addr into single value to be sent over SPI */
u32Temp = (u32Addr & 0x00FFFFFF) | (FLASHREADCMD << 24);
/* select spi device */
vAHI_SpiSelect(E_AHI_SPIM_SLAVE_ENBLE_0);
/* send read cmd and address location */
vAHI_SpiStartTransfer32(u32Temp);
vAHI_SpiWaitBusy();
for (i=0; i<=u32NumWords; i++)
{
/* read data 4 bytes at a time */
vAHI_SpiStartTransfer32(u32Addr);
vAHI_SpiWaitBusy();
/* copy into temp variable */
u32Temp = u32AHI_SpiReadTransfer32();
/* copy to buffer */
memcpy( (pau32Buffer+i), &u32Temp, sizeof(u32Temp) );
}
/* deselect select spi device */
vAHI_SpiSelect(SPI_SLCT_NONE);
}

Jennic
JennicJennic
Jennic
26 JN-DS-JN513x v1.1 © Jennic 2007
Advanced
01234567
Instruction (0x03)
23 22 21 3 2 1 0
8 9 10 28 29 30 31
24-B it Address
MS B
Instruction Transaction
76543210
MSB
01 2 3 4 5 7 28 29 30 31
3 2 1 0
LSB
Read Data B ytes Transaction(s) 1-N
SPISEL
SP ICLK
SPIMOSI
SPIMISO
SP ISEL
SP ICLK
SPIMOSI
SPIMISO
8 9 10
765
MS B
Octet 0 Octet 4N -3 Octet 4N-1
Changes every spi clk but value is unused by peripheral
Figure 20: SPI Transaction Waveforms

Jennic
JennicJennic
Jennic
© Jennic 2007 JN-DS-JN513x v1.1 27
Advanced
11 Intelligent Peripheral Interface
The Intelligent Peripheral (IP) Interface is provided for systems that are more complex, where there is a processor
that requires a wireless peripheral. As an example, the JN513x may provide a complete IEEE802.15.4, ZigBee or
other wireless network to a phone, computer, PDA, set-top box or games console. No resources are required from
the main processor compared to a transceiver as the complete wireless protocol may be run on the internal JN513x
CPU. The wireless peripheral may be controlled via one of the UARTs but the IP interface is intended to provide a
high-speed, low-processor-overhead interface.
The intelligent peripheral interface is a SPI slave interface and uses pins shared with other DIO signals. The
interface is designed to allow message passing and data transfer. Data received and transmitted on the IP interface
is copied directly to and from a dedicated area of memory without intervention from the CPU. This memory area, the
intelligent peripheral memory block, contains 64 32-bit word receive and transmit buffers.
JN513x
Intelligent
Peripheral
Interface
SPI
MASTER
System Processor
(e.g. in cellphone, computer)
CPU
IP_DO SPIMISO
IP_INT SPIINT
IP_DI SPIMOSI
SPISEL
IP_SEL
IP_CLK SPICLK
Figure 21: Intelligent Peripheral Connection
The interface conforms to the SPI protocol as described in section 10. It is possible to select the clock edge of
IP_CLK on which data on the IP_DIN line of the interface is sampled, and the state of data output IP_DOUT is
changed. The order of transmission is MSB first. The IP_DO data output is tri-stated when the device is inactive, i.e.
the device is not selected via IP_SEL. An interrupt output line IP_INT is available so that the JN513x can indicate to
an external master that it has data to transfer.
The IP interface signals IP_CLK, IP_DO, IP_DI, IP_SEL, IP_INT are alternate functions of pins DIO14 to 18
respectively.
11.1 Data Transfer Format
Transfers are started by the remote processor asserting the IPSEL line and terminated by the remote processor de-
asserting IP_SEL.
Data transfers are bi-directional and traffic in both directions has a format of status byte, data length byte (of the
number of 32-bit words to transfer) and data packet (from the receive and transmit buffers). The first byte transferred
in either direction is a status byte with the following format:
Bit Field Description
7:2 RSVD Reserved, set to 0.
1 TXQ 1: Data queued for transmission
0 RXRDY 1: Buffer ready to receive data
Table 2: IP Status Byte Format
If data is queued for transmission and the recipient has indicated that they are ready for it (RXRDY in incoming status
byte was 1), the next byte to be transmitted is the data length in words. If either the JN513x or the remote processor

Jennic
JennicJennic
Jennic
28 JN-DS-JN513x v1.1 © Jennic 2007
Advanced
has no data to transfer, then the data length should set to zero. The transaction can be terminated by the master
after the status byte has been sent if it is not possible to send data in either direction. This may be because neither
party has data to send or because the receiver does not have a buffer available. If the data length is non-zero, the
data in the JN513x transmit memory buffer is sent, beginning at the start of the buffer. At the same time that data
bytes are being sent from the transmit buffer, the JN513x receive buffer is being filled with incoming data, beginning
from the start of the buffer.
The remote processor, acting as the master must determine the larger of its incoming or outgoing data transfers and
deassert IP_SEL when all of the transmit and receive data has been transferred. The data is transferred into or out of
the buffers starting from the lowest address in the buffer, and each word is assembled with the MSB first on the serial
data lines.
IP_SEL
IP_CLK
IP_DI Status (8 bit) N words of data
IP_DO
data length or 0s (8 bit)
Status (8 bit) N words of data
data length or 0s (8 bit)padding (8 bit)
padding (8 bit)
Figure 22: Intelligent Peripheral Data Transfer Waveforms
11.2 JN513x Initiated Data Transfer
To send data, the data is written into either buffer 0 or 1 of the intelligent peripheral memory area. Then the buffer
number is written together with the data length using
bAHI_IpSendData()
. If the call is successful, the interrupt
line IP_INT will signal to the remote processor that there is a message ready to be sent from the JN513x. When a
remote processor starts a transfer to the JN513x by deasserting IP_SEL, then IP_INT is deasserted. If the transfer is
unsuccessful and the data is not output then IP_INT is reasserted after the transfer to indicate that data is still waiting
to be sent.
The interface can be configured to generate an internal interrupt whenever a transaction completes (for example
IP_SEL becomes inactive after a transfer starts). It is also possible to mask the interrupt. The end of the
transmission can be signalled by an interrupt, or the interface can be polled using the function
bAHI_IpTxDone()
To receive data the interface must first be initialised using v
AHI_IpEnable()
. When this is done, the bit RXRDY
sent in the status byte from the IP block will show that data can be received by the JN513x. Successful data arrival
can be indicated by an interrupt, or the interface can be polled using
bAHI_IpRxDataAvailable()
. Data is then
retrieved using
bAHI_IpReadData().
To send and receive at the same time, the transmit and the receive buffers must be set to be different.
11.3 Remote Processor Initiated Data Transfer
The remote processor (master) may initiate a transfer to send data to the JN513x by asserting the slave select pin,
IP_SEL, and generating its status byte on IP_DI with TXRDY set. After receiving the status byte from the JN513x, it
should check that the JN513x has a buffer ready by reading the RXRDY bit. If the RXRDY bit is 0 indicating that the
JN513x cannot accept data, it should terminate the transfer by deasserting IP_SEL unless it is receiving data from
the JN513x. If the RXRDY bit is 1, indicating that the JN513x can accept data, then the master should generate a
further 8 clocks on IP_CLK in order to transfer its own message length on IP_DI. The master should continue
clocking the interface until sufficient clocks have been generated to send all the data specified in the length field to
the JN513x. The master should then deassert IP_SEL to show the transfer is complete.
The master may initiate a transfer to read data from the JN513x by asserting the slave select pin, IP_SEL, and
generating its status byte on IP_DI with RXRDY set. After receiving the status byte from the JN513x, it should check
that the JN513x has a buffer ready by reading the TXRDY bit. If the TXRDY bit is 0, indicating that the JN513x does
not have data to send, it should terminate the transfer by deasserting IP_SEL unless it is transmitting data to the
JN513x. If the TXRDY bit is 1, indicating that the JN513x can send data, then the master should generate a further 8
clocks on IP_CLK in order to receive the message length on IP_DO. The master should continue clocking the
interface until sufficient clocks have been generated to receive all the data specified in the length field from the
JN513x. The master should then deassert IP_SEL to show the transfer is complete.
Data can be sent in both directions at once and the master must ensure both transfers have completed before
deasserting IP_SEL.

Jennic
JennicJennic
Jennic
© Jennic 2007 JN-DS-JN513x v1.1 29
Advanced
12 Timers
12.1 Peripheral Timer / Counters
Two general-purpose timer / counter units are available that can be independently configured to operate in one of five
modes. The timers have the following features:
•
16-bit prescaler, divides system clock by of 2
prescale
value as the clock to the timer
•
Clocked from internal system clock
•
16-bit counter, 16-bit Rise and Fall (period) registers
•
Timer: can generate interrupts off Rise and Fall counts. Can be gated by external signal
•
Counter: counts number of transitions on external event signal. Can use low-high, high-low or both
transitions
•
PWM/Single pulse: outputs repeating Pulse Width Modulation signal or a single pulse. Can set period and
mark-space ratio
•
Capture: measures times between transitions of an applied signal.
•
Delta-Sigma: Return-To-Zero (RTZ) and Non-Return-to-Zero (NRZ) modes
Interrupt
Generator
Rise
Fall
Delta-Sigma
Counter
Reset Generator
=
Prescaler
INT
Int Enable
Sys Clk
S/w
Reset
System
Reset
Single
Shot
=
S
R
OE
Gate
Gate
Edge
Select
Reset
PWM/Delta-
Sigma
Capture
Generator
Capture
Enable
PWM/∆−Σ
PWM/∆−Σ
TIMxCK_GT
TIMxOUT
TIMxCAP
Figure 23: Timer Unit Block Diagram
The clock source for the timer unit is fed from the 16MHz system clock. This clock passes to a 16-bit prescaler where
a value of 0 leaves the clock unmodified and other values divide it by 2
prescale
value. For example, a prescale value
of 2 applied to the 16MHz system clock source results in a timer clock of 4MHz. The value of the prescaler is set
using the
vAHI_TimerEnable()
function.

Jennic
JennicJennic
Jennic
30 JN-DS-JN513x v1.1 © Jennic 2007
Advanced
The counter is optionally gated by a signal on the clock / gate input (TIMxCK_GT). If the gate function is selected
(using v
AHI_TimerClockSelect()
) the counter is frozen when the clock/gate input is high.
If enabled using the
vAHI_TimerEnable()
function, an interrupt is generated whenever counter is equal to the
value stored in either of the High or Low registers.
The internal Output Enable (OE) signal enables or disables the timer output.
The Timer 0 signals CK_GT, CAP and OUT are alternate functions of pins DIO8, 9 and 10 respectively and Timer 1
signals CK_GT, CAP and OUT are alternate functions of pins DIO11, 12, and 13 respectively. Selection of either the
Timer or DIOx functionality is through software, in either case the timer still functions internally.
12.1.1 Pulse Width Modulation Mode
Pulse Width Modulation (PWM) mode allows the user to specify an overall cycle time and pulse length within the
cycle. The pulse can be generated either as a single shot or as a train of pulses with a repetition rate determined by
the cycle time.
In this mode, the cycletime and low periods of the PWM output signal can be set by the values of two independent
16-bit registers (Fall and Rise). The counter increments and its output is compared to the 16-bit Rise and Fall
registers. When the counter is equal to the Rise register, the PWM output is set to high; when the counter reaches
the Fall value, the output returns to low. In continuous mode, when the counter reaches the Fall value, it will reset
and the cycle repeats. Depending upon the mode of operation either the
vAHI_TimerStartRepeat()
function or
the
vAHI_TimerStartSingleShot()
is used to set the values of the High and Low registers. The PWM
waveform is available on TIMxOUT when the output driver is enabled using
vAHI_TimerEnable()
.
Rise
Fall
Figure 24: PWM Output Timings
12.1.2 Capture Mode
The capture mode can be used to measure the time between transitions of a signal applied to the capture input
(TIMxCAP). The mode is selected and the counter started by
vAHI_TimerStartCapture()
. On the next low-to-
high transition of the captured signal, the count value is stored in the Rise register, and on the following high-to-low
transition, the counter value is stored in the Fall register. The pulse width is the difference in counts in the two
registers multiplied by the driving clock (in all cases this must be the 16MHz clock and so the prescaler must be set to
0). The counter is stopped and Low and High registers read with
vAHI_TimerReadCapture()
. The values in the
High and Low registers will be updated whenever there is a corresponding transition on the capture input, and the
value stored will be relative to when the mode was started. Therefore, if multiple pulses are seen on TIMxCAP before
the counter is stopped only the last pulse width will be stored.

Jennic
JennicJennic
Jennic
© Jennic 2007 JN-DS-JN513x v1.1 31
Advanced
CLK
CAPT
x93
x 14
t
RISE
t
RISE
t
FALL
t
FALL
Rise
Fall
95 43
7
Capture Mode Enabled
Figure 25: Capture Mode
12.1.3 Counter / Timer Mode
The counter/timer can be used to generate timing or count interrupts for software to use. As a timer the clock source
is from the system clock, prescaled if required. The timer period is programmed into the Fall register and the Fall
register match interrupt enabled. The timer is started either as a single-shot or repeating timer
(
vAHI_TimerStartSingleShot()
or
vAHI_TimerStartRepeat()
), and generates an interrupt when the
counter reaches the Fall register value.
When used to count external events on TIMxCK_GT the clock source is selected from the input pin and the number
of events programmed into the Fall register. The Fall register match interrupt is enabled and the counter started,
usually in single shot mode. An interrupt is generated when the programmed number of low-to-high transitions is
seen on the input pin.
12.1.4 Delta-Sigma Mode
A separate delta-sigma mode is available, allowing a low speed delta-sigma DAC to be implemented with up to 16-bit
resolution. This requires that a resistor-capacitor network is placed between the output DIO pin and digital ground. A
stream of pulses with digital voltage levels is generated which is integrated by the RC network to give an analogue
voltage. A conversion time is defined in terms of a number of clock cycles. The width of the pulses generated is the
period of a clock cycle. The number of pulses output in the cycle, together with the integrator RC values will
determine the resulting analogue voltage. For example, generating approximately half the number of pulses that
make up a complete conversion period will produce a voltage on the RC output of VDD1/2, provided the RC time
constant is chosen correctly. During a conversion, the pulses will be pseudo-randomly dispersed throughout the
cycle in order to produce a steady voltage on the output of the RC network.
The output signal is asserted for the number of clock periods defined in the High register set by
vAHI_TimerStartDeltaSigma()
, with the total period being 2
16
cycles. For the same value in the High register
the pattern of pulses on subsequent cycles is different, due to the pseudo-random distribution.
The delta-sigma convertor output can operate in a Return-To-Zero (RTZ) or a Non-Return-to-Zero (NRZ) mode. The
NRZ mode will allow several pulses to be output next to each other. The RTZ mode ensures that each pulse is
separated from the next by at least one period. This improves linearity if the rise and fall times of the output are
different to one another. Essentially, the output signal is low on every other output clock period, and the conversion
cycle time is twice the NRZ cycle time ie 2
17
clocks. The integrated output will only reach half VDD2 in RTZ mode,
since even at full scale only half the cycle contains pulses. Figure 26 and Figure 27 illustrate the difference between
RTZ and NRZ for the same programmed number of pulses.

Jennic
JennicJennic
Jennic
32 JN-DS-JN513x v1.1 © Jennic 2007
Advanced
1 2 3 1 2 N
Conversion cycle 1
217
N
Conversion cycle 2
3
Figure 26: Return To Zero Mode in Operation
1 2 3 1 2 N
Conversion cycle 1
N 3
216 Conversion cycle 2
Figure 27: Non-Return to Zero Mode
12.1.5 Timer / Counter Application
Figure 28 shows an application of the JN513x timers to provide closed loop speed control. Timer 0 is configured in
PWM mode to provide a variable mark-space ratio switching waveform to the gate of the NFET. This in turn controls
the power in the DC motor.
Timer 1 is configured to count the rising edge events on the clk/gate pin over a constant period. This converts the
tacho pulse stream output into a count proportional to the motor speed. This value is then used by the application
software executing the control algorithm.
JN513x
Timer 0
Timer 1
CLK/GATE
CLK/GATE
CAPTURE
CAPTURE
PWM
PWM
M
Tacho
48
50
52
53
54
1N4007
+12V
IRF521
51
1 pulse/rev
Figure 28: Closed Loop PWM Speed Control Using JN513x Timers

Jennic
JennicJennic
Jennic
© Jennic 2007 JN-DS-JN513x v1.1 33
Advanced
12.2 Tick Timer
The JN513x contains a hardware timer that can be used for generating timing interrupts to software. It may be used
to implement regular events such as ticks for software timers or an operating system, as a high-precision timing
reference or can be used to implement system monitor timeouts as used in a watchdog timer. Features include:
•
32-bit counter
•
28-bit match value
•
Maskable timer interrupt
•
Single-shot, Restartable or Continuous modes of operation
Match Value
Counter
=
Mode
Control
&
&
SysClk
Run
Match
Int
Enable
Tick Timer
Interrupt
Reset
Mode
Figure 29: Tick Timer
The Tick Timer is clocked from the system clock (16 MHz), which is fed to a 32-bit wide resettable up-counter, gated
by a signal from the mode control block. A match register allows comparison between the counter and a
programmed value. The match value, measured in 16MHz clock cycles can be programmed using
vAHI_TickTimerInterval()
, in the range 0 to 0x0FFFFFFF. The output of the comparison can be used to
generate an interrupt if the interrupt is enabled and used in controlling the counter in the different modes. The mode
is programmed using
vAHI_TickTimerConfigure()
, which also resets the counter to zero.
The interrupt is enabled by
vAHI_TickTimerIntEnable()
. The interrupt state is returned by
bAHI_TickTimerIntStatus()
and if an interrupt is generated it can be cleared by
vAHI_TickTimerIntPndClr()
.
If the mode is programmed as single shot, the counter begins to count from zero until the match value is reached.
The match signal will be generated which will cause an interrupt if enabled, and the counter will stop counting. The
counter can be restarted by reprogramming the mode using
vAHI_TickTimerConfigure()
.
If the mode is programmed as restartable, the operation of the counter is the same as for the single shot mode,
except that when the match value is reached the counter is reset and begins counting from zero. An interrupt will be
generated when the match value is reached if it is enabled.
Continuous mode operation is similar to restartable, except that when the match value is reached, the counter is not
reset but continues to count. An interrupt will be generated when the match value is reached if enabled.

Jennic
JennicJennic
Jennic
34 JN-DS-JN513x v1.1 © Jennic 2007
Advanced
12.3 Wakeup Timers
Two 32-bit wakeup timers are available in the JN513x driven from the 32kHz internal clock. They may run during
sleep periods when the majority of the rest of the device is powered down, to time sleep periods or other long period
timings that may be required by the application. The wakeup timers do not run during deep sleep and may optionally
be disabled in sleep mode through software control. When a wakeup timer expires it typically generates an interrupt,
if the device is asleep then the interrupt may be used as an event to end the sleep period. See Section 16 for further
details on how they are used during sleep periods. Features include:
•
32-bit down-counter
•
Optionally runs during sleep periods
•
Clocked from 32 kHz RC oscillator
A wakeup timer consists of a 32-bit down counter clocked from the 32 kHz internal clock. An interrupt or wakeup
event can be generated when the counter reaches zero. On reaching zero the counter will continue to count down
until stopped, which allows the latency in responding to the interrupt to be measured. If an interrupt or wakeup event
is required, the timer interrupt should be enabled using
vAHI_WakeTimerEnable()
before loading the count value
for the period. The count value is loaded using
vAHI_WakeTimerStart()
and causes the counter to begin to
count down to zero; the counter can be stopped at any time using
vAHI_WakeTimerStop()
. The counter will
remain at the value it contained when the timer was stopped and no interrupt will be generated. The status of the
timers can be checked using the
u8AHI_WakeTimerStatus()
function, which indicates if the timers are running.
The timers can be checked to see if they have expired using
u8AHI_WakeTimerFiredStatus()
which is useful
when the timer interrupts are masked. If a timer has expired then the fired status will be reset by the function.
12.3.1 RC Oscillator Calibration
The RC oscillator used to time sleep periods is designed to require very little power to operate and be self-contained,
requiring no external timing components and hence is lower cost. As a consequence of using on-chip resistors and
capacitors, the inherent absolute accuracy and temperature coefficient is lower than that of a crystal oscillator, but
once calibrated the accuracy approaches that of a crystal oscillator. Sleep time periods should be as close to the
desired time as possible in order to allow the device to wake up in time for important events, for example beacon
transmissions in the IEEE802.15.4 protocol. If the sleep time is accurate, the device can be programmed to wake up
very close to the calculated time of the event and so keep current consumption to a minimum. If the sleep time
is less accurate, it will be necessary to wake up earlier in order to be certain the event will be captured. If the device
wakes earlier, it will be awake for longer and so reduce battery life.
In order to allow sleep time periods to be as close to the desired length as possible, the true frequency of the RC
oscillator needs to be determined to better than the initial 30% accuracy. The calibration factor can then be used to
calculate the true number of nominal 32kHz periods needed to make up a particular sleep time. A calibration
reference timer, clocked from the crystal oscillator, is provided to allow comparisons to be made between the RC
clock and the 16MHz crystal oscillator when the JN513x is awake. Operation is as follows:
•
Wakeup timer0 is disabled and programmed with a number of 32kHz ticks
•
Calibration mode is enabled which causes the Calibration Reference counter to be zeroed. Both counters
start counting, the wakeup timer decrementing and the calibration counter incrementing
•
When the wakeup timer reaches zero the Reference Counter is stopped, allowing software to read the
number of 16MHz clock ticks generated during the time represented by the number of 32kHz ticks
programmed in the wakeup timer. The true period of the 32kHz clock can thus be determined and used
when programming a wakeup timer to achieve a better accuracy and hence more accurate sleep periods
The RC oscillator has a good temperature coefficient for an oscillator of its class (see section 17.3.5) however this
should be taken into account for any given application, when planning the wake up events and the time interval
between calibrations.
A calibration can be performed by calling
u32AHI_WakeTimerCalibrate(),
which calibrates over twenty 32kHz
ticks and returns the number of 16MHz ticks recorded. For a RC oscillator running at exactly 32kHz the value
returned should be 10000. If the oscillator is running faster than 32kHz the count will be less than 10000, if running
slower the value will be higher. For a calibration count of 9000, indicating that the RC oscillator period is running at
approximately 35kHz, to time for a period of 2 seconds the timer should be loaded with 71,112 ((10000/9000) *
(32000*2)) rather than 64000.

Jennic
JennicJennic
Jennic
© Jennic 2007 JN-DS-JN513x v1.1 35
Advanced
12.3.2 External 32kHz Clock Source
It is possible to change the source of 32kHz clock used for the sleep timers, to an externally supplied 32kHz
reference clock on the CLK32K input (DIO9). This mode could allow the timer clock to be sourced from a very stable
oscillator model, allowing more accurate sleep cycle timings.

Jennic
JennicJennic
Jennic
36 JN-DS-JN513x v1.1 © Jennic 2007
Advanced
13 Serial Communications
The JN513x has two independent Universal Asynchronous Receiver / Transmitter (UART) serial communication
interfaces. These provide similar operating features to the industry standard 16550A device operating in FIFO mode.
Each interface performs serial-to-parallel conversion on incoming serial data and parallel-to-serial conversion on
outgoing data from the CPU to external devices. In both directions, a 16-byte deep FIFO buffer allows the CPU to
read and write multiple characters on each transaction. This means that the CPU is freed from handling data on a
character-by-character basis, with the associated high processor overhead. The UARTs have the following features:
•
Emulates behaviour of industry standard NS16450 and NS16550 UARTs
•
16 byte transmit and receive FIFO buffers reduce interrupts to CPU
•
Adds / deletes standard start, stop and parity communication bits to or from the serial data
•
Independently controlled transmit, receive, status and data sent interrupts
•
Optional modem flow control signals CTS and RTS
•
Fully programmable data formats: baud rate, start, stop and parity settings
•
False start bit detection
•
Internal diagnostic capabilities: loop-back controls for communications link fault isolation
Processor Bus
Divisor
Latch
Register
s
Line
Status
Register
Line
Control
Register
FIFO
Control
Register
Receiver FIFO
Transmitter FIFO
Baud Generator
Logic
Transmitter Shift
Register
Receiver Shift
Register
Transmitter
Logic
Receiver
Logic
RXD
TXD
Modem
Control
Register
Modem
Status
Register
Modem
Signals
Logic
RTS
CTS
Interrupt
ID
Register
Interrupt
Enable
Register
Interrupt
Logic
Internal
Interrupt
Figure 30 UART Block Diagram
The serial interface characteristics are programmed using the peripheral library call
vAHI_UartSetControl()
. This
sets the number of data bits (5, 6,7 or 8), even, odd, set-at-1, set-at-0 or no-parity detection and generation and
single or multiple stop bit generation (for 5 bit data, multiple is 1.5 stop bits; for 6, 7 or 8 data bits, multiple is 2 bits).
The baud rate is programmable between 4800, 9600, 19.2k, 38.4k, 76.8k and 115.2 kbaud via the
vAHI_UartSetClockDivisor()
function. For higher or non-standard baud rates, the registers of the UART may
be accessed directly to achieve the desired programming.
Two hardware flow control signals are provided: Clear-To-Send (CTS) and Request-To-Send (RTS). CTS is an
indication sent by an external device to the UART that it is ready to receive data. RTS is an indication sent by the
UART to the external device that it is ready to receive data. Both signals are active low. RTS is controlled from
software using the
vAHI_UartSetControl()
function, while the value of CTS can be read using
u8AHI_UartReadModemStatus()
. The result of this routine also indicates if the state of CTS has changed,
indicating that the connected device has signalled the UART that it can begin transmitting. Monitoring and control of

Jennic
JennicJennic
Jennic
© Jennic 2007 JN-DS-JN513x v1.1 37
Advanced
CTS and RTS is a software activity, normally performed as part of interrupt processing. The signals do not control
parts of the UART hardware, but simply indicate to software the state of the UART external interface.
Characters are read one byte at a time from the Receive FIFO using the
u8AHI_UartReadData()
routine and are
written to the Transmit FIFO using v
AHI_UartWriteData()
. The Transmit and Receive FIFOs can be cleared and
reset independently of each other using
vAHI_UartReset()
. The status of the transmitter can be checked using
u8AHI_UartReadLineStatus()
, which indicates if the transmit FIFO is empty, and if there is a character being
transmitted. The status of the receiver is also checked using this call, which can indicate if conditions such as parity
error, framing error or break indication have occurred. It also shows if an overrun error occurred (receive buffer full
and another character arrives) and if there is data held in the receive FIFO.
UART 0 signals CTS, RTS, TXD and RXD are alternate functions of pins DIO4, 5, 6 and 7 respectively and UART 1
signals CTS, RTS, TXD and RXD are alternate functions of pins DIO17, 18, 19 and 20 respectively. If CTS and RTS
are not required on the devices external pins, then they may be disabled through software control, this allows the
alternate DIOx to be used instead
13.1 Interrupts
Interrupt generation is controlled for the UART block using the
vAHI_UartSetInterrupt()
routine, and are
divided into four categories:
•
Received Data Available: Is set when data in the Rx FIFO queue reaches a particular level. The trigger level
can be configured as 1, 4, 8 or 14.
•
Transmit Character Buffer Empty: Is set when the current character transmission has completed.
•
Receiver Line Status: Is set when one of the following occur (1) Parity Error - the character at the head of the
receive FIFO has been received with a parity error, (2) Overrun Error - the FIFO is full and another character
has been received at the Receiver shift register, (3) Framing Error - the character at the head of the receive
FIFO does not have a valid stop bit and (4) Break Interrupt – occurs when the RxD line has been held low for an
entire character. The source of the interrupt is determined using
u8AHI_UartReadLineStatus()
•
Modem Status: Generated when the CTS (Clear To Send) input control line changes.
13.2 UART Application
The following example shows the UART connected to a 9-pin connector compatible with a PC. The software
developer kit uses such an interface as the debugger interface between the JN513x and a PC. As the JN513x device
pins do not provide the RS232 line voltage a level shifter is used.
JN513x
CTS
RTS
RXD
TXD
UART0
RS232
Level
Shifter
1
2
3
4
5
6
7
8
9
CD
RD
TD
DTR
SG
DSR
RTS
CTS
RI
PC COM Port
Pin Signal
1 5
6 9
47
46
44
45
Figure 31 JN513x Serial Communication Link

Jennic
JennicJennic
Jennic
38 JN-DS-JN513x v1.1 © Jennic 2007
Advanced
13.3 Programming Example
The following code shows the peripheral library calls to configure UART0 and output the message ‘Hello World’
Programming Example
/* Set up uart0 */
vAHI_UartEnable(E_AHI_UART_0);
/* Reset the Tx and Rx */
vAHI_UartReset(E_AHI_UART_0, E_AHI_UART_TX_RESET, E_AHI_UART_RX_RESET);
/* set baud rate */
vAHI_UartSetClockDivisor(0, E_AHI_UART_RATE_38400);
/* set parity, start bits, number data bits */
vAHI_UartSetControl(E_AHI_UART_0,
E_AHI_UART_EVEN_PARITY,
E_AHI_UART_PARITY_DISABLE,
E_AHI_UART_WORD_LEN_8,
E_AHI_UART_1_STOP_BIT,
E_AHI_UART_RTS_HIGH);
/* clear reset */
vAHI_UartReset(E_AHI_UART_0, E_AHI_UART_TX_ENABLE, E_AHI_UART_RX_ENABLE);
/* output message */
char acstring[] = “Hello World”;
char *pcstring = acstring;
while (*pcstring)
{
vAHI_UartWriteData(E_AHI_UART_0, *pcstring);
pcstring++;
}

Jennic
JennicJennic
Jennic
© Jennic 2007 JN-DS-JN513x v1.1 39
Advanced
14 Two-Wire Serial interface
The JN513x includes an industry standard two-wire synchronous serial interface (SIF) that provides a simple and
efficient method of data exchange between devices. The system uses a serial data line (SIF_D) and a serial clock
line (SIF_CLK) to perform bi-directional data transfers and includes the following features:
•
Compatible with both I
2
C and SMbus peripherals
•
Multi-master operation
•
Software programmable clock frequency
•
Clock stretching and wait state generation
•
Software programmable acknowledge bit
•
Interrupt or bit-polling driven byte-by-byte data-transfers
•
Bus busy detection
•
Support for 7 and 10 bit addressing modes
Prescale
Register
Receive
Register
Command
Register
Status
Register
Transmit
Register
Byte
Command
Controller
Data I/O
Shift
Register
Bit
Command
Controller
Clock
Generator
SIF_CLK
SIF_D
Processor Bus
Figure 32: SIF Block Diagram
The prescale register, set using the
vAHI_SiConfigure()
function, allows the interface to be configured to operate
at up to 400kbit/s. The clock generator handles the clock stretching required by some slave devices.
The Byte Command Controller handles traffic at the byte level. It takes data from the Command Register and
translates it into sequences based on the transmission of a single byte. By setting the start, stop, read, write and
acknowledge control bits in the command register using the
vAHI_SiSetCmdReg()
function it is possible to
generate read or write sequences on the bus.
The data I/O shift register contains the data associated with the current transfer. During a read operation, data is
shifted into this register from the SIF_D line. When the read is complete the byte is copied into the receive register
and can be accessed using the u8
AHI_SiReadData8()
function.
During a write operation the contents of the transmit register are copied into the shift register and then onto the SIF_D
line. The transmit register can be accessed using the
vAHI_SiWriteData8()
function. It is possible to generate

Jennic
JennicJennic
Jennic
40 JN-DS-JN513x v1.1 © Jennic 2007
Advanced
an interrupt upon the completion of a byte transmission or reception. If required this interrupt can be enabled by
using the
vAHI_SiConfigure()
function.
If interrupt-driven communication is not desired it is possible to poll the status of the interface by using the
bAHI_SiPollBusy()
and
bAHI_SiPollTransferInProgress()
functions.
The first byte of data transferred by the device after a start bit is the slave address. The JN513x supports both 7-bit
and 10-bit slave addresses by generating either one or two address transfers. Only the slave with a matching
address will respond by returning an acknowledge bit. The slave address to be used is set using the
vAHI_SiWriteSlaveAddr()
function.
The SIF signals SIF_CLK, SIF_D are alternate functions of pins DIO14 and 15 respectively.
14.1 Connecting Devices
The clock and data lines, SIF_D and SIF_CLK, are alternate functions of DIO lines 14 and 15 respectively. The serial
interface function of these pins is selected when the interface is enabled using the
vAHI_SiConfigure()
function.
They are both bi-directional lines, connected internally to the positive supply voltage via weak (45k
Ω
) programmable
pull-up resistors. However, it is recommended that external 4.7k
Ω
pull-ups be used for reliable operation at high bus
speeds, as shown in Figure 33. When the bus is free, both lines are HIGH. The output stages of devices connected
to the bus must have an open-drain or open-collector in order to perform the wired-AND function. The number of
devices connected to the bus is solely dependent on the bus capacitance limit of 400pF.
SIF_CLK
SIF_D
Vdd
D1_OUT
D1_IN CLK1_IN
CLK1_OUT
D2_IN CLK2_IN
CLK2_OUT
DEVICE 1 DEVICE 2
R
P
R
P
Pullup
Resistors
D2_OUT
JN513x
SIF
55
56
Figure 33: Connection Details
14.2 Multi-Master Operation
The interface provides a true multi-master bus including collision detection and arbitration that prevents data
corruption. If two or more masters simultaneously try to control the bus, a clock synchronization procedure
determines the bus clock. Because of the wired-AND connection of the interface, a high-to-low transition on the bus
affects all connected devices. This means a high-to-low transition on the SIF_CLK line causes all concerned devices
to count off their low period. Once a devices clock input has gone low, it will hold the SIF_CLK line in that state until
the clock high state is reached. Due to the wired-AND connection, the SIF_CLK line will therefore be held low by the
device with the longest low period, and held high by the device with the shortest high period.

Jennic
JennicJennic
Jennic
© Jennic 2007 JN-DS-JN513x v1.1 41
Advanced
SIF_CLK1
SIF_CLK2
SIF_CLK
Master1 SIF_CLK
Master2 SIF_CLK
Wired-AND SIF_CLK
Start counting
low period
Start counting
high period
Wait
State
Figure 34: Multi-Master Clock Synchronization
14.3 Clock Stretching
Slave devices can use clock stretching to slow down the transfer bit rate. After the master has driven SIF_CLK low,
the slave can drive SIF_CLK low for the required period and then release it. If the slave’s SIF_CLK low period is
greater than the master’s low period the resulting SIF_CLK bus signal low period is stretched thus inserting wait
states.
SIF_CLK
SIF_CLK
SIF_CLK
Master SIF_CLK
Slave SIF_CLK
Wired-AND SIF_CLK
Clock held low
by Slave
Figure 35: Clock Stretching
14.4 Programming Example
The two-wire serial interface protocol is implemented by a combination of hardware and software. Normally, a
standard communication cycle consists of four parts:
•
Start signal generation
•
Slave address transfer
•
Data transfer
•
Stop signal generation
The hardware API supports several calls to support the protocol on the interface. All bit-level timing is implemented
by dedicated hardware within the JN513x. The following code example shows how to read a set of values for a slave
device into a buffer. A typical application would be data logging from a sensor.
Note that
bAHI_SiPollTransferInProgress()
function is used to block execution until a byte has been
transferred. Higher performance applications should use interrupts to detect end of transfer, running the two-wire
interface as a background task outside the main program thread.
The waveforms below illustrate the operation of the
bSIFRead()
function listed on the following page.
D7 D6 D5 NAck P
Slave Address Transfer Slave Data Transfer
SRd Ack
SIF_CLK
SIF_D
7-bit address 0x4E
D4 D3 D2 D1 D0
Repeated x u32Length
Figure 36: Read From Slave Device

Jennic
JennicJennic
Jennic
42 JN-DS-JN513x v1.1 © Jennic 2007
Advanced
Programming Example
PRIVATE bool_t bSIFRead(uint8 u8SlaveAddress, uint8 *pau8ReadBuffer, uint32
u32Length)
{
int i;
for (i=0; i<u32Length; i++)
{
/* set slave address */
vAHI_SiWriteSlaveAddr(u8SlaveAddress, E_AHI_SI_SLAVE_RW_SET);
/* send read command */
vAHI_SiSetCmdReg(E_AHI_SI_START_BIT, E_AHI_SI_NO_STOP_BIT,
E_AHI_SI_NO_SLAVE_READ, E_AHI_SI_SLAVE_WRITE,
E_AHI_SI_SEND_ACK, E_AHI_SI_NO_IRQ_ACK);
while(bAHI_SiPollTransferInProgress()); /* busy wait */
if (bAHI_SiPollArbitrationLost() | bAHI_SiPollRxNack())
{
/* release bus & abort */
vAHI_SiSetCmdReg(E_AHI_SI_NO_START_BIT, E_AHI_SI_STOP_BIT,
E_AHI_SI_NO_SLAVE_READ, E_AHI_SI_SLAVE_WRITE,
E_AHI_SI_SEND_ACK, E_AHI_SI_NO_IRQ_ACK);
return FALSE;
}
if (i < u32Length - 1)
{
/* read and ack */
vAHI_SiSetCmdReg(E_AHI_SI_NO_START_BIT, E_AHI_SI_NO_STOP_BIT,
E_AHI_SI_SLAVE_READ, E_AHI_SI_NO_SLAVE_WRITE,
E_AHI_SI_SEND_ACK, E_AHI_SI_NO_IRQ_ACK);
}
else /* last byte */
{
/* read, stop, nack */
vAHI_SiSetCmdReg(E_AHI_SI_NO_START_BIT, E_AHI_SI_STOP_BIT,
E_AHI_SI_SLAVE_READ, E_AHI_SI_NO_SLAVE_WRITE,
E_AHI_SI_SEND_NACK, E_AHI_SI_NO_IRQ_ACK);
}
while(bAHI_SiPollTransferInProgress()); /* busy wait */
if (bAHI_SiPollArbitrationLost())
{
/* release bus & abort */
vAHI_SiSetCmdReg(E_AHI_SI_NO_START_BIT, E_AHI_SI_STOP_BIT,
E_AHI_SI_NO_SLAVE_READ, E_AHI_SI_NO_SLAVE_WRITE,
E_AHI_SI_SEND_ACK, E_AHI_SI_NO_IRQ_ACK);
return FALSE;
}
/* Store data read from device */
pau8ReadBuffer[i] = u8AHI_SiReadData8();
}
/* transfer complete */
vAHI_SiSetCmdReg(E_AHI_SI_NO_START_BIT, E_AHI_SI_STOP_BIT,
E_AHI_SI_NO_SLAVE_READ, E_AHI_SI_NO_SLAVE_WRITE,
E_AHI_SI_SEND_ACK, E_AHI_SI_NO_IRQ_ACK);
return TRUE;
}

Jennic
JennicJennic
Jennic
© Jennic 2007 JN-DS-JN513x v1.1 43
Advanced
15 Analogue Peripherals
The JN513x contains a number of analogue peripherals allowing the direct connection of a wide range of external
sensors, switches and actuators.
ADC
DAC1
DAC2
VREF
Chip
Boundary
Internal Reference
Processor Bus
Supply Voltage
(VDD1)
Vref select
Temp
Sensor
Comparator 2
Comparator 1
COMP2M
COMP1M
COMP1P
COMP2P
DAC1
DAC2
ADC1
ADC2
ADC3
ADC4
Vref
Figure 37: On-chip Analogue Peripherals
In order to provide good isolation from digital noise, the analogue peripherals are powered by a separate regulator,
supplied from the analogue supply VDD1 and referenced to analogue ground VSSA.
The ADC and DAC reference Vref can be selected by
vAHI_ApConfigure()
between an internal bandgap
reference or an external voltage reference supplied to the VREF pin.

Jennic
JennicJennic
Jennic
44 JN-DS-JN513x v1.1 © Jennic 2007
Advanced
15.1 Analogue to Digital Converter
The 12-bit analogue to digital converter (ADC) uses a successive approximation design to perform high accuracy
conversions as typically required in wireless sensor network applications. It has six multiplexed single-ended input
channels: four available externally, one connected to an internal temperature sensor, and one connected to an
internal supply monitoring circuit.
15.1.1 Operation
The input range of the ADC can be set between 0V to either the reference voltage or twice the reference voltage.
The reference can be either taken from the internal voltage reference or from the external voltage applied to the
VREF pin. For example, an external reference of 1.2V supplied to VREF may be used to set the ADC range between
0V and 2.4V.
VREF Gain Setting Maximum Input Range Supply Voltage Range (VDD)
1.2V
1.6V
1.2V
1.6V
0
0
1
1
1.2V
1.6V
2.4V
3.2V
2.2V - 3.6V
2.2V - 3.6V
2.6V - 3.6V
3.4V - 3.6V
The input clock to the ADC is 16MHz and is divided down to 500kHz. During an ADC conversion the selected input
channel is sampled for a fixed period and then held. This sampling period is defined as a number of ADC clock
periods and can be programmed to 2, 4, 6 or 8. The conversion rate is (3 x sampling interval) + (14 x Clock periods),
for example if the sampling period is set to 2 clock periods, with the 500kHz clock the conversion rate will be 3 x 2 +
14 = 20 clock periods, 40
µ
secs or 25kHz.
If the source resistance of the input voltage is 1k
Ω
or less, then the default sampling time of 2 clocks should be used.
The input to the ADC can be modelled as a resistor of 5k
Ω
to represent the on-resistance of the switches and the
sampling capacitor 8pF. The sampling time required can then be calculated, by adding the sensor source resistance
to the switch resistance, multiplying by the capacitance giving a time constant. Assuming normal exponential RC
charging, the number of time constants required to give an acceptable error can be calculated, 7 time constants gives
an error of 0.1%, so for 12-bit accuracy 10 time constants should be the target. For a source with zero resistance, 10
time constants is 800 nsecs, hence the smallest sampling window of 2 clock periods can be used.
The ADC sampling period is set with
vAHI_ApConfigure()
. The ADC input range and input is selected and the
ADC enabled in either single shot mode with
vAHI_AdcStartSample()
or continuous mode using
vAHI_AdcEnable()
.
When the ADC conversion is complete, an interrupt is generated. This is enabled using
vAHI_ApConfigure()
.
Alternatively the conversion status can be monitored using
bAHI_AdcPoll()
. When operating in continuous mode,
it is recommended that the interrupt is used to signal the end of a conversion, since conversion times may range from
36 to 60
µ
secs. Polling over this period would be wasteful of processor bandwidth. The result of a conversion can be
read using
u16AHI_AdcRead()
function.
The ADC also has an accumulation feature that allows the results of several samples to be accumulated with no CPU
intervention and once completed an interrupt generated.
For detailed electrical specifications, see section 17.3.7.
15.1.2 Supply Monitor
The internal supply monitor allows the voltage on the analogue supply pin VDD1 to be measured. This is achieved
with a potential divider that reduces the voltage by a factor of 0.666, allowing it to fall inside the input range of the
ADC when set with an input range twice the internal voltage reference. The resistor chain that performs the voltage
reduction is disabled until the measurement is made to avoid a continuous drain on the supply.

Jennic
JennicJennic
Jennic
© Jennic 2007 JN-DS-JN513x v1.1 45
Advanced
15.1.3 Temperature Sensor
The on-chip temperature sensor can be used either to provide an absolute measure of the device temperature or to
detect changes in the ambient temperature. In common with most on-chip temperature sensors, it is not trimmed and
so the absolute accuracy variation is large; the user may wish to calibrate the sensor prior to use. The sensor forces
a constant current through a forward biased diode to provide a voltage output proportional to the chip die temperature
which can then be measured using the ADC. The measured voltage has a linear relationship to temperature as
described in section 17.3.11.
Because this sensor is on-chip, any measurements taken must account for the thermal time constants. For example
if the device just came out of sleep mode the user application should wait until the temperature has stabilized before
taking a measurement.
15.1.4 Programming Example
The following example illustrates data logging using the ADC1 input channel.
Programming Example
PRIVATE void vAdcDataLogger(uint16 *pau16DataBuffer, uint32 u32Length)
{
int i;
/* configure Analogue Peripheral timings, interrupt & ref voltage */
vAHI_ApConfigure( E_AHI_AP_REGULATOR_ENABLE,
E_AHI_AP_INT_DISABLE,
E_AHI_AP_SAMPLE_2,
E_AHI_AP_CLOCKDIV_500KHZ,
E_AHI_AP_INTREF);
while (!bAHI_APRegulatorEnabled);
/* configure & enable DAC */
vAHI_AdcEnable(E_AHI_ADC_CONVERT_ENABLE,
E_AHI_AP_INPUT_RANGE_1,
E_AHI_ADC_SRC_ADC_1);
while(TRUE)
{
for (i=0;i<u32Length;i++)
{
vAHI_AdcStartSample();
/* start capture */
while(bAHI_AdcPoll());
/* busy wait until capture complete */
pau16DataBuffer[i] = u16AHI_AdcRead();
/* store in buffer */
}
}
}
15.2 Digital to Analogue Converter
The Digital to Analogue Converter (DAC) provides two output channels and is capable of producing voltages of 0 to
Vref or 0 to 2Vref where Vref is selected between the internal reference and the VREF pin, with a resolution of 11 bits
and a minimum conversion time of 80
µ
secs (250kHz clock).
15.2.1 Operation
The output range of each DAC can be set independently to swing between 0V to either the reference voltage or twice
the reference voltage. The reference voltage is selected from the internal reference or the VREF pin. For example,
an external reference of 0.8V supplied to VREF may be used to set DAC1 maximum output of 0.8V and DAC2
maximum output of 1.6V.

Jennic
JennicJennic
Jennic
46 JN-DS-JN513x v1.1 © Jennic 2007
Advanced
The DAC output amplifier is capable of driving a capacitive load up to that specified in section 17.3.9.
Programmable clock periods set with
vAHI_ApConfigure()
allow a trade-off between conversion speed and
resolution. The full 11-bit resolution is achieved with the 250kHz clock rate. See section 17.3.7, electrical
characteristics, for more details.
The conversion period of the DACs are given by the same formula as the ADC conversion time and so can vary
between 72 and 120uS. The DAC values may be updated at the same time as the ADC is active.
The clock divider ratio, interrupt enable and reference voltage select are all controlled by the
vAHI_ApConfigure()
function which is for options common to both the ADC and DAC. The DAC output range and value is set with
vAHI_DacEnable()
and subsequent updates may use
vAHI_DacOutput()
, which only requires the new DAC
value. The call
bAHI_DacPoll()
can be used to determine if a DAC channel is busy performing a conversionThe
vAHI_DacDisable()
function is used to power down a DAC cell.
15.2.2 Programming Example
The following code example illustrates how to generate a sawtooth waveform on pin 29 (DAC1)
Programming Example
PRIVATE void vDacSawtooth(void)
{
uint16 u16InitalValue = 0;
int i;
/* configure Analogue Peripheral timings, interrupt & ref voltage */
vAHI_ApConfigure( E_AHI_AP_REGULATOR_ENABLE,
E_AHI_AP_INT_DISABLE,
E_AHI_AP_SAMPLE_2,
E_AHI_AP_CLOCKDIV_2MHZ,
E_AHI_AP_INTREF);
while (!bAHI_APRegulatorEnabled);
/* configure & enable DAC */
vAHI_DacEnable(E_AHI_AP_DAC_1,
E_AHI_AP_INPUT_RANGE_1,
E_AHI_DAC_RETAIN_DISABLE,
u16InitalValue);
while(TRUE)
{
for (i=0;i<2048;i++)
{
/* value to output */
vAHI_DacOutput(E_AHI_DAC_1, i);
/* wait until conversion completes */
while(bAHI_DacPoll());
}
}
}
15.3 Comparators
The JN513x contains two analogue comparators COMP1 and COMP2 that are designed to have true rail-to-rail
inputs and operate over the full voltage range of the analogue supply VDD1. The hysteresis level (common to both
comparators) can be set to a nominal value of 0mV, 5mV, 10mV or 20mV using the
vAHI_ComparatorEnable()
function. In addition, the source of the negative input signal for each comparator (COMP1M and COMP2M) can be
set to one of the internal voltage reference, the output of DAC1 or DAC2 (COMP1 or COMP2 respectively) or the
external pin, using
vAHI_ComparatorEnable()
. The comparator outputs are routed to internal registers and can
be polled using the
u8AHI_ComparatorStatus()
function, or can be used to generate interrupts controlled by

Jennic
JennicJennic
Jennic
© Jennic 2007 JN-DS-JN513x v1.1 47
Advanced
vAHI_ComparatorIntEnable()
. The comparators can be disabled using the
vAHI_ComparatorDisable()
function to reduce power consumption.
The comparators have a low power mode where the response time of the comparator is slower than normal and is
specified in section 17.3.10. This mode may be used during non-sleep operation however it is particularly useful in
sleep mode to wake up the JN513x from sleep where low current consumption is important. The function
vAHI_ComparatorIntEnable()
enables the wakeup action and sets which edge of the comparator output will be
active. In sleep mode the negative input signal source defaults to the external pins.

Jennic
JennicJennic
Jennic
48 JN-DS-JN513x v1.1 © Jennic 2007
Advanced
16 Power Management and Sleep Modes
16.1 Operating Modes
Three operating modes are provided in the JN513x that enable the system power consumption to be controlled
carefully to maximise battery life.
•
Active Processing Mode
•
Sleep Mode
•
Deep Sleep Mode
The variation in power consumption of the three modes is a result of having a series of power domains within the chip
that may be controllably powered on or off.
16.1.1 Power Domains
The JN513x has the following power domains:
•
VDD Supply Domain: supplies the wake-up timers and controller, DIO blocks, Comparators and 32kHz RC
oscillator. This domain is driven from the external supply (battery) and is always powered. The wake-up timers
and controller, and the 32kHz RC oscillator may be powered on or off in sleep mode through software control.
•
Digital Logic Domain: supplies the SPI interface, CPU, ROM, Baseband controller, Modem and Encryption
processor. It is powered off during sleep mode.
•
Analogue Domain: supplies the ADC, DACs and the temperature sensor. It is powered off during sleep mode
and may be powered on or off in active processing mode through software control.
•
RAM Domain: supplies the RAM during sleep mode to retain the memory contents. It may be powered on or off
for sleep mode through software control.
•
Radio Domain: supplies the radio interface. It is powered during transmit and receive and controlled by the
baseband processor.
16.2 Active Processing Mode
Active processing mode in the JN513x is where all of the application processing takes place. By default, the CPU will
execute in full speed mode allowing 16/32MIPs performance to be achieved. All of the peripherals are available to
the application as are options to actively enable or disable them to control power consumption; see specific peripheral
sections for details.
Whilst in Active processing mode there is the option to doze the CPU but keep the rest of the chip active, this is
particularly useful for radio transmit and receive operations, where the CPU operation is not required.
16.2.1 CPU Doze
Whilst in doze mode, CPU operation is stopped but the chip remains powered and the digital peripherals continue to
run. Doze mode is entered by executing the
vAHI_CpuDoze()
function and is terminated by any interrupt request.
Once the interrupt service routine has been executed, the
vAHI_CpuDoze()
function returns and normal program
execution resumes. Doze mode uses more power than sleep and deep sleep modes but requires less time to restart
and can therefore be used as a low power alternative to an idle loop.
16.3 Sleep Mode
The JN513x enters sleep mode under control of the CPU using the
vAHI_PowerDown()
function. In this mode
many of the internal chip functions are shutdown to save power, however the state of DIO pins are retained, including

Jennic
JennicJennic
Jennic
© Jennic 2007 JN-DS-JN513x v1.1 49
Advanced
the output values, and this therefore preserves any interface to the outside world. The DAC outputs are placed into a
high impedance state.
When entering into sleep mode, there is an option to retain the RAM contents throughout the sleep period, this is
determined by
vAHI_MemoryHold()
. If wakeup timers or comparator event are not to be used for a wakeup event,
then power can be saved by switching off the 32kHz oscillator through software control.
Whilst in sleep mode one of three possible events can cause a wakeup to occur, transitions on DIO inputs, expiry of
wakeup timers or comparator events. If any of these events occur, an interrupt is generated that will cause a wakeup
from sleep. It is possible for multiple wakeup sources to trigger an event at the same instant and only one of them
will be accountable for the wakeup period. It is therefore necessary in software to remove all other pending wakeup
events prior to requesting entry back into sleep mode; otherwise, the device will re-awaken immediately.
When wakeup occurs, a similar sequence of events to the reset process described in section 6.1 happens. The
16MHz oscillator is started up, once stable the power to CPU system is enabled and the reset is removed. Software
determines that this is a reset from sleep and so commences with the wakeup process.
16.3.1 Wakeup Timer Event
The JN513x contains two 32-bit wakeup timers that are counters clocked from the 32kHz oscillator, and can be
programmed to generate a wake-up event. These timers are described in section 12.3.
Timer events can be generated from both of the two timers; one is intended for use by the 802.15.4 protocol, the
other being available for use by the Application running on the CPU. These timers are available to run at any time,
even during sleep mode, and are controlled by API calls as detailed in the Jennic document JN513x JN-RM-2001
Integrated Peripherals API [2].
16.3.2 DIO Event
Any DIO pin when used as an input has the capability, by detecting a transition, to generate a wake-up event. Once
this feature has been enabled using the
vAHI_DioInterruptEnable()
function the type of transition can be
specified (rising or falling edge) by using the
vAHI_DioInterruptEdge()
function. Even when groups of DIO lines
are configured as alternative functions such as the UARTs or Timers etc, any input line in the group can still be used
to provide a wakeup event. This means that an external device communicating over the UART can wakeup a
sleeping device by asserting its RTS signal pin.
16.3.3 Comparator Event
The comparator can generate a wakeup interrupt when a change in the relative levels of the positive and negative
inputs occurs, the negative input being selectable between the external pin COMPxN or the internal voltage
reference. The ability to wakeup when continuously monitoring analogue signals is useful in ultra-low power
applications. The JN513x can remain in sleep mode until the voltage drops below a threshold and then be woken up
to deal with the alarm condition.
16.4 Deep Sleep Mode
Deep sleep mode gives the lowest power consumption. All switchable power domains are off and certain functions in
the VDD supply power domain, including the 32kHz oscillator are stopped. It is entered by executing the
vAHI_PowerDown()
function. This mode can be exited by a power down, a hardware reset on the RESETN pin, or
a DIO event. The DIO event in this mode causes a chip reset to occur.

Jennic
JennicJennic
Jennic
50 JN-DS-JN513x v1.1 © Jennic 2007
Advanced
17 Electrical Characteristics
17.1 Maximum ratings
Exceeding these conditions may result in damage to the device.
Parameter Min Max
Device supply voltage VDD1, VDD2 -0.3V 3.6V
Supply voltage at voltage regulator bypass pins
VB_xxx
-0.3V 1.98V
Voltage on analogue pins XTALOUT, XTALIN,
VCOTUNE, RFP, RFM,
-0.3V VB_xxx + 0.3V
Voltage on analogue pins VREF, ADC1-4, DAC1-2,
COMP1M, COMP1P, COMP2M, COMP2P, IBIAS
-0.3V VDD1 + 0.3V
Voltage on 5v tolerant digital pins SPICLK,
SPIMOSI, SPIMISO, SPISEL0, GPIO0-GPIO20,
RESETN
-0.3V Lower of (VDD2 + 2V)
and 5.5V
Storage temperature -40ºC 150ºC
Reflow soldering temperature according to
IPC/JEDEC J-STD-020C
260ºC
Human Body Model 1.5kV ESD rating (see note 1)
Machine Model 150V
Note 1: The Human body model is a 100pF capacitor discharged through a 1.5kW resistor into each pin. (MIL-
STD-883 3015.7) The machine model is a 200pF capacitor discharged directly into each pin.
17.2 DC Electrical Characteristics
17.2.1 Operating Conditions
Supply Min Max
VDD1, VDD2 2.2V 3.6V
Ambient temperature range -40ºC 85ºC

Jennic
JennicJennic
Jennic
© Jennic 2007 JN-DS-JN513x v1.1 51
Advanced
17.2.2 DC Current Consumption
VDD = 2.2 to 3.6V, -40 to +85º C
17.2.2.1 Active Processing
Mode: Min Typ Max Unit Notes
CPU processing 4250 +
310/MHz
µA SPI, GPIOs enabled
CPU processing (2 x clock) TBD µA SPI, GPIOs enabled
Radio transmit
[boost mode]
39
[43.5]
mA CPU in software doze – radio
transmitting
Radio receive
[boost mode]
39
[42]
mA CPU in software doze – radio in
receive mode
The following current figures should be added to those above if the feature is being used
ADC 580 µA Temperature sensor and battery
measurements require ADC
DAC 220 / 250 µA One / both
Comparator 67 / 1.2 µA Fast response time / low-power
UART 310 µA For each UART
Timer 45 µA For each Timer
2-wire serial interface 86 µA
17.2.2.2 Sleep Mode
Mode: Min Typ Max Unit Notes
Sleep mode with I/O wakeup 0.2 µA Waiting on I/O event.
Sleep mode with I/O and timer
wakeup
1.3 µA As above, but also waiting on timer
event. If both wakeup timers are
enabled then add another 0.3µA
The following current figures should be added to those above if the feature is being used
RAM retention 2.0 µA For full 96kB retained.
Comparator (low-power mode) 1.2 µA Reduced response time.
17.2.2.3 Deep Sleep Mode
Mode: Min Typ Max Unit Notes
Deep sleep mode 0.2 0.4 µA Waiting on chip RESET or I/O
event.

Jennic
JennicJennic
Jennic
52 JN-DS-JN513x v1.1 © Jennic 2007
Advanced
17.2.3 I/O Characteristics
VDD = 2.2 to 3.6V, -40 to +85º C
Parameter Min Typ Max Unit Notes
Internal DIO pull – up
resistors
24
27
38
35
42
59
53
63
92
k
Ω
VDD2 = 3.6V, 25C
VDD2 = 3.0V, 25C
VDD2 = 2.2V, 25C
Digital I/O High Input VDD2 x 0.7 Lower of (VDD2 + 2V)
and 5.5V
V 5V Tolerant
Digital I/O low Input -0.3 VDD x 0.27 V
Digital I/O input hysteresis 0.175 0.4V V
DIO High O/P (2.7-3.6V) VDD2 x 0.8 VDD2 V With 3mA load
DIO Low O/P (2.7-3.6V) 0 0.4V V With 3mA load
DIO High O/P (2.2-2.7V) VDD2 x 0.8 VDD2 V With 4mA load
DIO Low O/P (2.2-2.7V) 0 0.4V V With 4mA load
17.3 AC Characteristics
17.3.1 Reset
RESETN
Internal RESET
VDD
V
POT
t
STAB
Figure 38: Power-on Reset
Internal RESET
RESETN V
RST
t
STAB
t
RST
Figure 39: External Reset

Jennic
JennicJennic
Jennic
© Jennic 2007 JN-DS-JN513x v1.1 53
Advanced
Parameter Min Typ Max Unit Notes
External Reset pulse width 1
µs Assumes internal pullup
resistor value of 100K
worst case and ~5pF
external capacitance
.
External Reset threshold
voltage
VDD2 x 0.7 V
Internal Power-on Reset
threshold voltage (V
POT
)
2.0
2.15
2.25
V VDD2 = 2.2V
VDD2 = 3.0V
VDD2 = 3.6V
Note 1
1
The power-on reset will not operate unless VDD has fallen below V
POT
(falling)
17.3.2 Brown-out Detect
VTH + VHYS
VTH
DVDD
Internal BORInternal BOR
Figure 40: Brown-out Detect
Parameter Min Typ Max Unit Notes
Brown-out Threshold Voltage
(VTH)
2.1
2.4
2.5
2.6
V Configurable threshold
with 4 levels
Brown-out Hysteresis (VHYS) 100 mV

Jennic
JennicJennic
Jennic
54 JN-DS-JN513x v1.1 © Jennic 2007
Advanced
17.3.3 SPI Timing
tSSHtSSS
tCK
tSI
tHI
MOSI
(tx_neg=0)
SS
MOSI
(tx_neg=1)
MISO
(rx_neg=0)
MISO
(rx_neg=1)
tVO
tVO
CLK
tSI
tHI
Figure 41: SPI Timing (Master)
Parameter Symbol Min Max Unit
Clock period t
CK
62.5 - ns
Data setup time t
SI
5 - ns
Data hold time t
HI
10 ns
Data invalid period t
VO
- 15 ns
Select set-up period t
SSS
10 - ns
Select hold period t
SSH
10 - ns
17.3.4 Two-wire serial interface
tBUF
Sr P SS
tLOW
tHD;STA
tFtR
tHD;DAT
tHIGH
tSU;DAT
tSU;STA
tHD;STA
tSU;STO
tSP tR
tF
SIF_D
SIF_CLK
Figure 42: Two-wire serial Interface Timing
Parameter Symbol Min Max Unit
SIF_CLK clock frequency
f
SCL
0 400 kHz
Hold time (repeated) START condition. After this period, the
first clock pulse is generated
t
HD:STA
0.6 - µs
LOW period of the SIF_CLK clock
t
LOW
1.3 - µs
HIGH period of the SIF_CLK clock
t
HIGH
0.6 µs
Set-up time for repeated START condition t
SU:STA
0.6 - µs
Data hold time SIF_D t
HD:DAT
0 0.9 µs
Data setup time SIF_D t
SU:DAT
0.1 0 µs

Jennic
JennicJennic
Jennic
© Jennic 2007 JN-DS-JN513x v1.1 55
Advanced
Rise Time SIF_D and SIF_CLK t
R
20+0.1Cb 300 ns
Fall Time SIF_D and SIF_CLK t
F
20+0.1Cb 300 ns
Set-up time for STOP condition t
SU:STO
0.6 - µs
Bus free time between a STOP and START condition t
BUF
1.3 - µs
Capacitive load for each bus line C
b
- 400 pF
Noise margin at the LOW level for each connected device
(including hysteresis)
V
nl
0.1VDD - V
Noise margin at the HIGH level for each connected device
(including hysteresis)
V
nh
0.2VDD - V
Pulse width of spikes which must be suppressed by input filter t
SP
N/a 50 ns
17.3.5 Power Down and Wake-Up timings
Parameter Min Typ Max Unit Notes
Wake up from Deep Sleep 2.5 + 0.84*
program size in
kBytes
ms Assumes SPI clock to
external Flash is16MHz
Wake up from Sleep
(memory not held)
2.5 + 0.84*
program size in
kBytes
ms Assumes SPI clock to
external Flash is16MHz
Wake up from Sleep
(Memory held)
2.5 ms
Wake up from CPU Doze
mode
0.2 µs

Jennic
JennicJennic
Jennic
56 JN-DS-JN513x v1.1 © Jennic 2007
Advanced
17.3.6 32kHz Oscillator
VDD = 2.2 to 3.6V, -40 to +85 ºC
Parameter Min Typ Max Unit Notes
Current consumption of cell
and counter logic
1.05
0.9
0.82
µA 3.3V
2.7V
2.2v
32kHz clock native
accuracy
-30% 32kHz +30% At 3.0V 25
°
C
Calibrated 32kHz accuracy ±65 ppm
Variation with temperature -0.02 %/°C
Variation with VDD2 -2.5 %/V
17.3.7 16MHz Crystal Oscillator
VDD = 2.2 to 3.6V, -40 to +85ºC
Parameter Min Typ Max Unit Notes
Current consumption 150 µA Excluding bandgap ref.
Start – up time 3.0 ms Assuming xtal with ESR of
40ohms and CL= 9pF
External caps = 15pF
(150mV pk-pk)
Input capacitance 1.4 pF Bondpad and package
Transconductance 1.25 mA/V
DC voltages, XTALIN,
XTALOUT
400 mV
External Capacitors 15 pF Total external capacitance
needs to be 2*CL, allowing
for stray capacitance from
chip, package and PCB
17.3.8 Analogue to Digital Converters
VDD = 3.0V, VREF = 1.2V, -40 to +85ºC
Parameter Min Typ Max Unit Notes
Resolution 12
bits 500kHz Clock
Current consumption 580 µA
Integral nonlinearity ± 2 LSB
Differential nonlinearity ± 1 LSB Guaranteed monotonic

Jennic
JennicJennic
Jennic
© Jennic 2007 JN-DS-JN513x v1.1 57
Advanced
Parameter Min Typ Max Unit Notes
Offset error ± 20 mV
Gain error ± 20 mV
Internal clock 500 kHz 16MHz input clock,
÷
32
No. internal clock periods
to sample input
(2, 4, 6 or 8)
x 3
Programmable x 3
Conversion time 36 µs 500KHz Clock with
sample period of 2
Input voltage range 0 to Vref
or 0 to
2*Vref
V Switchable
Vref (Internal) 1.15 1.2 1.25 V Bandgap voltage
Vref (External) 1.15 1.2 1.6 V Allowable range into
VREF pin
Input capacitance 8 pF In series with 5K ohms
17.3.9 Digital to Analogue Converters
VDD = 3.0V, VREF = 1.2V, -40 to +85ºC
Parameter Min Typ Max Unit Notes
Resolution 11 bits
Current consumption 220 (single)
250 (both)
µA
Integral nonlinearity ± 2 LSB
Differential nonlinearity ± 1 LSB Guaranteed monotonic
Offset error -56 mV
Gain error 15 mV
Internal clock 250 kHz 16MHz input clock,
÷
64
Output settling time to
0.5LSB
5 µs With 10k ohms & 20pF
load
Minimum Update time 72 µs 250KHz Clock with
sample period of 2
Output voltage swing 0 to VREF or
0 to 2xVREF
V Switchable
Vref (Internal) 1.15 1.2 1.25 V Bandgap voltage
VREF (External) 0.8 1.2 1.6 V Allowable range into
VREF pin

Jennic
JennicJennic
Jennic
58 JN-DS-JN513x v1.1 © Jennic 2007
Advanced
Parameter Min Typ Max Unit Notes
Resistive load 10k
Ω
To ground
Capacitive load 20 pF
Digital input coding Binary
17.3.10 Comparators
VDD = 2.2 to 3.6V -40 to +85ºC
Parameter Min Typ Max Unit Notes
Analogue response time
(normal)
80 120 ns +/- 250mV overdrive
10pF load
Total response time
(normal) including delay to
Interrupt controller
120 + 125 ns Digital delay can be
up to a max. of two
16MHz clock periods
Analogue response time
(low power)
2.0
µs +/- 250mV overdrive
No digital delay
Hysteresis 10
20
40
mV Programmable in 3
steps and zero.
Vref (Internal) 1.15 1.2 1.25 V
Common Mode input range
0 Vdd V
Current (normal mode) 67 µA
Current (low power mode) 1.2 µA

Jennic
JennicJennic
Jennic
© Jennic 2007 JN-DS-JN513x v1.1 59
Advanced
17.3.11 Temperature Sensor
Parameter Min Typ Max Unit Notes
Operating Range -40 - 85
°
C
Sensor Gain -1.55 -1.6 -1.63 mV/
°
C
Accuracy - -
±
10
°
C
Non-linearity - - 2.5
°
C
Output Voltage Range 620 750 845 mV
Resolution 0.756 0.733 0.719
°
C/LSB 0 to Vref ADC I/P Range
17.3.12 Radio Transceiver
This JN513x meets all the requirements of the IEEE802.15.4 standard over 2.2 - 3.6V and offers the following
improved RF characteristics. All RF characteristics are measured single ended and include the losses of a ceramic
balun.
Parameter Min Typical Max Notes
RF Port Characteristics
Type Differential
Impedance 200ohm 2.4-2.5GHz
Frequency range 2.4 GHz 2.4835GHz

Jennic
JennicJennic
Jennic
60 JN-DS-JN513x v1.1 © Jennic 2007
Advanced
17.3.12.1 Radio parameters: 2.2-3.6V, +25ºC
Parameter Min Typical Max Unit Notes
Receiver Characteristics
Receive sensitivity -95.5 dBm Nominal for 1% PER, as per
802.15.4 section 6.5.3.3
Receive sensitivity
(boost)
-96.5 dBm Nominal for 1% PER, as per
802.15.4 section 6.5.3.3
Maximum input signal -10 dBm For 1% PER, measured as
sensitivity
Adjacent channel
rejection
-1 channel / +1 channel
[CW Interferer]
31 / 33
[35 / 38]
DB For 1% PER with wanted signal
3dB above sensitivity, as per
802.15.4 section 6.5.3.4
(modulated interferer)
Alternate channel
rejection
[CW Interferer]
41
[45]
DB For 1% PER with wanted signal
3dB above sensitivity, as per
802.15.4 section 6.5.3.4
(modulated interferer)
Other in band rejection
2.4 to 2.4835 GHz,
excluding adj channels
46 DB For 1% PER with wanted signal
3dB above sensitivity, measured as
per 802.15.4 section 6.5.3.4
Out of band rejection >45 DB
Spurious emissions
(RX)
-57
-47
dBm 30MHz to 1GHz
1GHz to 12GHz
Intermodulation
protection
40 DB For 1% PER at with wanted signal
3dB above sensitivity. Modulated
Interferers at 2 & 4 channel
separation
RSSI linearity -3 +3 DB -95 to -10dBm.
Available through Hardware API
Transmitter Characteristics
Transmit power 0.5 dBm Nominal
Transmit power (boost) +2.5 dBm
Output power control
range
-30 DB in 5 6dB steps
Spurious emissions
(TX)
-36
-43
-47
dBm 30MHz to 1GHz,
1GHz to12.5GHz,
The following exceptions apply
1.8 to 1.9GHz & 5.15 to 5.3GHz
EVM 15 25 % At maximum output power
Transmit Power
Spectral Density
-48 -20 dBc At greater than 3.5MHz offset, as
per 802.15.4, section 6.5.3.1

Jennic
JennicJennic
Jennic
© Jennic 2007 JN-DS-JN513x v1.1 61
Advanced
17.3.12.2 Radio parameters: 2.2-3.6V, -40ºC
Parameter Min Typical Max Unit Notes
Receiver Characteristics
Receive sensitivity -97 dBm Nominal for 1% PER, as per
802.15.4 section 6.5.3.3
Maximum input signal -10 dBm For 1% PER, measured as
sensitivity
Adjacent channel
rejection
-1 channel / +1 channel
19 / 29 dB For 1% PER with wanted signal
3dB above sensitivity, as per
802.15.4 section 6.5.3.4
Alternate channel
rejection
40 dB For 1% PER with wanted signal
3dB above sensitivity, as per
802.15.4 section 6.5.3.4
Other in band rejection 45 dB 2.4 to 2.4835 GHz, excluding
adjacent channels
For 1% PER with wanted signal
3dB above sensitivity, measured
as per 802.15.4 section 6.5.3.4
Out of band rejection TBA
Spurious emissions
(RX)
-57
-47
dBm 30MHz to 1GHz
1 to 12GHz
Intermodulation
protection
35 dB For 1% PER at with wanted signal
3dB above sensitivity. Modulated
Interferers at 2 & 4 channel
separation
RSSI linearity -3 +3 dB -95 to -10dBm.
Available through Hardware API
Transmitter Characteristics
Transmit power 1.8 dBm Nominal
Transmit power (boost) +3.0 dBm
Output power control
range
-30 dB in 5 6dB steps
Spurious emissions
(TX)
-36
-43
-47
dBm 30MHz to 1GHz,
1GHz to12.5GHz,
The following exceptions apply
1.8 to 1.9GHz &
5.15 to 5.3GHz
EVM 20 25 % At maximum output power
Transmit Power
Spectral Density
-50 -20 dBc At greater than 3.5MHz offset, as
per 802.15.4, section 6.5.3.1

Jennic
JennicJennic
Jennic
62 JN-DS-JN513x v1.1 © Jennic 2007
Advanced
17.3.12.3 Radio parameters: 2.2-3.6V, +85ºC
Parameter Min Typical Max Unit Notes
Receiver Characteristics
Receive sensitivity -92 dBm Nominal for 1% PER, as per
802.15.4 section 6.5.3.3
Maximum input signal -10 dBm For 1% PER, measured as
sensitivity
Adjacent channel
rejection
-1 channel / +1 channel
19 / 29 dB For 1% PER with wanted signal
3dB above sensitivity, as per
802.15.4 section 6.5.3.4
Alternate channel
rejection
39 dB For 1% PER with wanted signal
3dB above sensitivity, as per
802.15.4 section 6.5.3.4
Other in band rejection 43 dB 2.4 to 2.4835 GHz, excluding
adjacent channels
For 1% PER with wanted signal
3dB above sensitivity, measured
as per 802.15.4 section 6.5.3.4
Out of band rejection TBA
Spurious emissions
(RX)
-57
-47
dBm 30MHz to 1GHz
1GHz to 12GHz
Intermodulation
protection
35 dB For 1% PER at with wanted
signal 3dB above sensitivity.
Modulated Interferers at 2 & 4
channel separation
RSSI linearity -3 +3 dB -95 to -10dBm.
Available through Hardware API
Transmitter Characteristics
Transmit power -3.0 dBm Nominal
Transmit power (boost) TBD dBm
Output power control
range
-30 dB in 5 steps of 6dB
Spurious emissions
(TX)
-36
-43
-47
dBm 30MHz to 1GHz,
1GHz to12.5GHz,
The following exceptions apply
1.8 to 1.9GHz &
5.15 to 5.3GHz
EVM 12 25 % At maximum output power
Transmit Power
Spectral Density
-46 -20 dBc At greater than 3.5MHz offset, as
per 802.15.4, section 6.5.3.1

Jennic
JennicJennic
Jennic
© Jennic 2007 JN-DS-JN513x v1.1 63
Advanced
Appendix A Mechanical and Ordering Information
A.1 56pin QFN Package Drawing
Controlling Dimension: mm
Millimeter
Symbol Min.
Nom. Max.
A ------
------ 0.9
A1 0.00
0.01 0.05
A2 ------
0.65 0.7
A3 0.20 Ref.
b 0.2 0.25 0.3
D 8.00 bsc
D1 7.75 bsc
D2 6.20
6.40 6.60
E 8.00 bsc
E1 7.75 bsc
E2 6.20
6.40 6.60
L 0.30
0.40 0.50
e 0.50 bsc
υ
1
0° ------ 12°
R 0.09
------ ------
Tolerances of Form and Position
aaa 0.10
bbb 0.10
ccc 0.05

Jennic
JennicJennic
Jennic
64 JN-DS-JN513x v1.1 © Jennic 2007
Advanced
A.2 Ordering Information
Ordering Format:
JN513x - XXX - Y
1
Y
2
Y
3
Part Numbers:
JN5131 Wireless microcontroller - 8kB RAM
JN5132 Wireless microcontroller - 16kB RAM
JN5133 Wireless microcontroller - 32kB RAM
JN5139 Wireless microcontroller - 96kB RAM
XXX: ROM Variant:
001 IEEE802.15.4 stack
Z01 ZigBee stack
Y
1
: Package Variant:
A Punched 56 lead, 0.5mm pitch 8x8mm Quad Flat No Leads (QFN)
Y
2
: Temperature Range / Device Status:
I -40
°
C to +85
°
C - Industrial Temperature Range
Y
3
: Shipping:
R Trays (up to 260 devices)
T Tape mounted 2500 devices on a 13” reel
V Tape mounted 1000 devices on a 7” reel
X Tape mounted 500 devices on a 7” reel
Y Tape mounted upto 100 devices (no reel)
Ordering Examples:
Part Number Description
JN5131-001-AIR JN5131 IEEE802.15.4 Wireless Microcontroller – up to 260 devices in a tray
JN5133-Z01-AIV JN5133 ZigBee Wireless Microcontroller - 1000 devices on a 7” reel

Jennic
JennicJennic
Jennic
© Jennic 2007 JN-DS-JN513x v1.1 65
Advanced
A.3 Device Package Marking
The diagram below shows the package markings for JN513x devices. The package on the left along with the legend
information below it, shows the general format of package marking. The package on the right shows the specific
markings for a JN5139-Z01 device, that came from assembly build number 1000004 and was manufactured week 4
of 2007.
Jennic
JNXXXX-SSS
FFFFFFF
YYWW
Jennic
JN5139-Z01
1000004
0704
Legend:
JN Jennic
XXXX 4 digit part number, for example 5139, 5132
SSS 3 digit software ROM identifier
FFFFFFF 7 digit assembly build number
YY 2 digit year number
WW 2 digit week number
Where this Data Sheet is denoted as “Advanced” or “Preliminary”, devices will be either Engineering or Prototype
Samples. Devices of this status have an R suffix after the software ROM identifier, for example JN5139-Z01
R
.

Jennic
JennicJennic
Jennic
66 JN-DS-JN513x v1.1 © Jennic 2007
Advanced
A.4 Tape and Reel Information
A.4.1 Tape Orientation and Dimensions
The general orientation of the 56QFN package in the tape is as shown in Figure 42.
Figure 43: Tape and Reel orientation
Figure 43 shows the detailed dimensions of the tape used for 8x8mm 56QFN devices.
Figure 44: Tape Dimensions
Reference Dimensions (mm)
A
o
8.30
±
0.10
B
o
8.30
±
0.10
K
o
1.10
±
0.10
P 12.00
±
0.10
T 0.30
±
0.10
W 16.00 +0.30/-0.10

Jennic
JennicJennic
Jennic
© Jennic 2007 JN-DS-JN513x v1.1 67
Advanced
A.4.2 Reel Information: 7” Reel
Surface Resistivity Between 10e
9
– 10e
11
Ohms Square
Material High Impact Polystyrene, environmentally friendly, recyclable
All dimensions and tolerances are fully compliant with EIA-481-B and are specified in millimetres.
6 window design with one window on each side blanked to allow adequate labelling space.
Tape Width A B (min) C N W (min) W (max)
16 180 1.5min 13 ±0.2 60 +0.1 –0.0 16.40 17.90
Figure 45: Reel Dimensions

Jennic
JennicJennic
Jennic
68 JN-DS-JN513x v1.1 © Jennic 2007
Advanced
A.4.3 Reel Information: 13” Reel
Surface Resistivity Between 10e
9
– 10e
11
Ohms Square
Material High Impact Polystyrene with Antistatic Additive
All dimensions and tolerances are fully compliant with EIA-481-B and are specified in millimetres.
3 window design to allow adequate labelling space.
Tape Width A B (min) C D (min) N (min) W (min) W (max)
16 330 1.5 13 +0.5 -0.2 20.2 100 15.90 19.40
Figure 46: Reel Dimensions
A.4.4
Dry Pack Requirement for Moisture Sensitive Material
Moisture sensitive material, as classified by JEDEC standard J-STD-033, must be dry packed. The 56 lead QFN
package is MSL2A/260
°
C, and is dried before sealing in a moisture barrier bag (MBB) with desiccant bag weighing at
67.5 grams of activated clay and a 6 spot humidity indicator card (HIC) meeting MIL-L-8835 specification. The MBB
has a moisture-sensitivity caution label to indicate the moisture-sensitive classification of the enclosed devices.

Jennic
JennicJennic
Jennic
© Jennic 2007 JN-DS-JN513x v1.1 69
Advanced
A.5 PCB Design and Reflow Profile
PCB and land pattern designs are key to board level reliability, and Jennic strongly recommends that users follow the
design rules listed in IPC-SM-782. For reflow profiles, it is recommended to follow the reflow profile in Figure 47 as a
guide, as well as the paste manufacturers guidelines on peak flow temperature, soak times, time above liquidus and
ramp rates.
Figure 47: Reflow Profile

Jennic
JennicJennic
Jennic
70 JN-DS-JN513x v1.1 © Jennic 2007
Advanced
Appendix B Development Support
B.1 Crystal Oscillator
16MHz Crystal Requirements
Parameter Min Typ Max Notes
Crystal Frequency 16MHz
Crystal Tolerance 40ppm Including temperature
and aging
Crystal ESR (Rm)
1
20
Ω
60
Ω
See below for more
details
Crystal Load Capacitance (CL) 9pF See below for more
details
External Capacitors (C1 & C2) 15pF Total external
capacitance needs to be
2*CL. , allowing for stray
capacitance from chip,
package and PCB
B.1.1 Crystal Equivalent Circuit
Cs
Lm Cm
Rm
C2C1
Where
m
C
is the motional capacitance
m
L
is the motional inductance. This together with
m
C
defines the oscillation frequency (series)
m
R
is the equivalent series resistance ( ESR ).
S
C
is the shunt or package capacitance and this is a parasitic

Jennic
JennicJennic
Jennic
© Jennic 2007 JN-DS-JN513x v1.1 71
Advanced
B.1.2 Crystal Load Capacitance
The crystal load capacitance is the total capacitance seen at the crystal pins, from all sources. As the load
capacitance (CL) affects the oscillation frequency by a process known as ‘pulling’, crystal manufacturers specify the
frequency for a given load capacitance only. A typical pulling coefficient is 15ppm/pF, to put this into context the
maximum frequency error in the IEEE802.15.4 specification is +/-40ppm for the transmitted signal. Therefore, it is
important for resonance at 16MHz exactly, that the specified load capacitance is provided.
The load capacitance can be calculated using:
CL
=
21
21
TT
TT
C
C
CC
+
×
Total capacitance
inPT
CCCC
1111
+
+
=
Where
1
C
is the capacitor component
P
C
1
is the PCB parasitic capacitance. With the recommended layout this is about 1.6pF
in
C
1
is the on-chip parasitic capacitance and is about 1.4pF typically.
Similarly for
2T
C
Hence for a 9pF load capacitance, and a tight layout the external capacitors should be 15pF
B.1.3 Crystal ESR and Required Transconductance
The resistor in the crystal equivalent circuit represents the energy lost. To maintain oscillation, power must be
supplied by the amplifier, but how much? Firstly, the Pi connected capacitors C
1
and C
2
with C
S
from the crystal,
apply an impedance transformation to Rm, when viewed from the amplifier. This new value is given by:
2
ˆ
+
=
L
LS
mm
C
CC
RR
The amplifier is a transconductance amplifier, which takes a voltage and produces an output current. The amplifier
together with the capacitors C1 and C2, form a circuit, which provides a negative resistance, when viewed from the
crystal. The value of which is given by:
2
21
ω
××
=
TT
m
NEG
C
C
g
R
Where
m
g
is the transconductance
ω
is the frequency in rad/s
Derivations of these formulas can be easily found in textbooks.
In order to give quick and reliable oscillator start-up, a common rule of thumb is to set the amplifier negative
resistance to be a minimum of 4 times the effective crystal resistance. This gives
2
21
ω
××
TT
m
C
C
g
≥
2
4
+
L
LS
m
C
CC
R

Jennic
JennicJennic
Jennic
72 JN-DS-JN513x v1.1 © Jennic 2007
Advanced
This can be used to give an equation for the required transconductance
.
21
2
2121
2
]
)
(
[
4
TT
TTTTSm
m
C
C
C
C
C
C
C
R
g×
×
+
+
×
≥
ω
Example: Using typical parameters of
m
R
=40
Ω
,
S
C
=1pF and
1T
C
=
2T
C
=18pF ( for a load capacitance of 9pF), the
equation above gives the required transconductance (
m
g
) as 647uA/V. The JN513x has a typical value for
transconductance of 1.25mA/V
The example and equation illustrate the trade-off that exists between the load capacitance and crystal ESR. For
example, a crystal with a higher load capacitance can be used, but the value of max. ESR that can be tolerated is
reduced. Also note, that the circuit sensitivity to external capacitance [ C
1
, C
2
] is a square law.
Below is measurement data showing the variation of the crystal oscillator amplifier transconductance with
temperature and supply voltage, notice how small the variation is. Circuit techniques have been used to apply
compensation, such that the user need only design for nominal conditions.
Crystal Oscillator Transconductance Versus Temperature
(VDD=3V)
1.245
1.25
1.255
1.26
1.265
1.27
1.275
1.28
1.285
-40 -20 0 20 40 60 80 100
Temperature (C)
Transconductance (mA/V)
Crystal Oscillator Transconductance Versus Supply Voltage
(Temp=25C)
1.2
1.22
1.24
1.26
1.28
1.3
1.32
2.2 2.4 2.6 2.8 3.0 3.2 3.4 3.6
Supply Voltage (VDD)
Transconductance (mA/V)

Jennic
JennicJennic
Jennic
© Jennic 2007 JN-DS-JN513x v1.1 73
Advanced
B.2 16MHz Oscillator
The JN513x contains the necessary on-chip components to build a 16 MHz reference oscillator with the addition of an
external crystal resonator and two tuning capacitors. The schematic and layout of these components are shown in
Figure 48. The two capacitors, C1 and C2, should be 15pF ±5% and use a COG dielectric. For a detailed
specification of the crystal required see Appendix B.1.
XTALOUT
C2
C1
R1
XTALIN
JN513x
Figure 48: Crystal oscillator connections
The clock generated by this oscillator provides the reference for most of the JN513x subsystems, including the
transceiver, processor, memory and digital and analogue peripherals.

Jennic
JennicJennic
Jennic
74 JN-DS-JN513x v1.1 © Jennic 2007
Advanced
B.3 Applications Schematic
43
CTS1
VB_PROT
1
RTS1
TXD1
RXD1
VSS2
RESETN
VSSS
XTALOUT
I/O Line
XTALIN
VB_SYN
VB_APP
ADC2
RFP
VB_RF
RFM
VREF
ADC1
ADC4
VB_A
DAC1
29
15
ADC3
VSS3
IBIAS
MOSI
SPISEL0
SPISEL1
VSS1
VB_MEM
SPISEL2
SPISEL3
VCOTUNE
MISO
VB_VCO
VDD1
COMP1M
COMP1P
DAC2
COMP2P
COMP2M
SPICLK
TIM0CK_GT
VDD2
TIM1CK_GT
TIM1CAP
TIM1OUT
SIF_CLK
SIF_D
SPISEL4
CTS0
RTS0
TXD0
RXD0
TIM0OUT
TIM0CAP
Jennic
IC1: JN513x
Vcc
UART 0
Timers
8
7
6
5
1
2
3
4
Vcc
Vcc
UART 1
RESET
Two Wire
Serial Port
SPI Selects
Analogue IO
SS
SDO
WP
Vss
Vcc
HOLD
CLK
SDI
Printed Antenna
C2
C9
C8
R4
R9 C3 C1
C4
C5
C6
C15
C11
C10
C7
Y1
C12
C13
IC2
Serial
Flash
Memory
Figure 49: Application Schematic
Components Values
C1, C2, C3, C4, C5, C6, C7, C12, C13, C15 100nF
C10, C11 15pF (COG)
C9 3n3F
C8 330pF (COG)
R4 4k7
Ω
R9 43k
Ω
Y1 16MHz Xtal
IC1 JN513x
IC2 128kB Serial Flash
Table 3: Bill of Materials

Jennic
JennicJennic
Jennic
© Jennic 2007 JN-DS-JN513x v1.1 75
Advanced
Appendix C
Related Documents
[1]
IEEE Std 802.15.4-2003 IEEE Standard for Information technology – Part 15.4 Wireless Medium Access Control
(MAC) and Physical Layer (PHY) Specifications for Low-Rate Wireless Personal Area Networks (LR-WPANs)
[2]
JN-RM-2001 Integrated Peripherals API
[3]
JN-RM-2002 802.15.4 Stack API
[4]
JN-AN-1003 Boot Loader Operation
RoHS Compliance
JN513x devices meet the requirements of Directive 2002/95/EC of the European Parliament and of the
Council on the Restriction of Hazardous Substance (RoHS).
Status Information
The status of this Data Sheet is
Advanced
.
Jennic products progress according to the following format:
Advanced
The Data Sheet shows the specification of a product in planning or in development.
The functionality and electrical performance specifications are target values and may be used as a guide to the final
specification. Integrated circuits are identified with an R suffix, for example JN5131-Z01R.
Jennic reserves the right to make changes to the product specification at anytime without notice.
Preliminary
The Data Sheet shows the specification of a product that is in production, but is not yet fully qualified.
The functionality of the product is final. The electrical performance specifications are target values and may used as a
guide to the final specification. Integrated circuits are identified with an R suffix, for example JN5131-Z01R.
Jennic reserves the right to make changes to the product specification at anytime without notice.
Production
This is the final Data Sheet for the product.
All functional and electrical performance specifications, including minimum and maximum values are final.
This Data Sheet supersedes all previous document versions.
Jennic reserves the right to make changes to the product specification at anytime to improve its performance.

Jennic
JennicJennic
Jennic
76 JN-DS-JN513x v1.1 © Jennic 2007
Advanced
Disclaimers
The contents of this document are subject to change without notice. Jennic reserves the right to make changes,
without notice, in the products, including circuits and/or software, described or contained herein in order to improve
design and/or performance. Information contained in this document regarding device applications and the like is
intended through suggestion only and may be superseded by updates. It is your responsibility to ensure that your
application meets with your specifications
Jennic assumes no responsibility or liability for the use of any of these products, conveys no license or title under any
patent, copyright, or mask work right to these products, and makes no representations or warranties that these
products are free from patent, copyright, or mask work infringement, unless otherwise specified.
Jennic products are not intended for use in life support systems, appliances or systems where malfunction of these
products can reasonably be expected to result in personal injury, death or severe property or environmental damage.
Jennic customers using or selling these products for use in such applications do so at their own risk and agree to fully
indemnify Jennic for any damages resulting from such use.
All trademarks are the property of their respective owners.
Version Control
Version Notes
1.0 22
rd
December 2006 - First Release
1.1 9th February 2007 – Added solder reflow profile

Jennic
JennicJennic
Jennic
© Jennic 2007 JN-DS-JN513x v1.1 77
Advanced
Contact Details
Corporate Headquarters
Jennic Ltd, Furnival Street
Sheffield S1 4QT, UK
Tel: +44 (0)114 281 2655
Fax: +44 (0) 114 281 2951
info@jennic.com
www.jennic.com
Jennic Ltd Japan
Osakaya building 4F
1-11-8 Higashigotanda Shinagawa-ku
Tokyo 141-0022, Japan
Tel: +81 3 5449 7501
Fax: +81 3 5449 0741
info@jp.jennic.com
www.jennic.com
Jennic Ltd Taiwan
19F-1, 182, Sec.2 Tun Hwa S. Road.
Taipei 106, Taiwan
Tel: +886 2 2735 7357
Fax: +886 2 2739 5687
info@tw.jennic.com
www.jennic.com
Jennic America Inc - West Coast Office
1322 Scott Street, Suite 203
Point Loma, CA 92106, USA
Tel: +619 223 2215
Fax: +619 223 2081
info@us.jennic.com
www.jennic.com
Jennic America Inc - East Coast Office
1060 First Avenue, Suite 400
King of Prussia, PA 19406, USA
Tel: +1 484 868 0222
Fax: +1 484 971 5015
info@us.jennic.com
www.jennic.com
Jennic Ltd Korea
701, 7th Floor, Kunam Bldg.,
831-37, Yeoksam-Dong, Kangnam-ku
Seoul
135-080
Korea
Tel: +82 2 552 5325
Fax: +82 2 3453 8802
info@kr.jennic.com
www.jennic.com