Netgear Gs508T Quick Reference Guide GS508T.Manual 0306
2014-07-06
: Netgear Netgear-Gs508T-Quick-Reference-Guide netgear-gs508t-quick-reference-guide netgear pdf
Open the PDF directly: View PDF
.
Page Count: 30

R
Copper Gigabit Switch
Installation Guide
8 PORT
10/100/1000 Mbps
GS 508T
MODEL

ii
© 2001 by NETGEAR, Inc. All rights reserved.
Trademarks
NETGEAR is a trademark of NETGEAR, Inc. All other trademarks and registered trademarks are the
property of their respective owners.
Statement of Conditions
In the interest of improving internal design, operational function, and/or reliability, NETGEAR reserves
the right to make changes to the products described in this document without notice.
NETGEAR does not assume any liability that may occur due to the use or application of the product(s)
or circuit layout(s) described herein.
Certificate of the Manufacturer/Importer
It is hereby certified that the NETGEAR Model GS508T Copper Gigabit Switch has been suppressed in
accordance with the conditions set out in the BMPT-AmtsblVfg 243/1991 and Vfg 46/1992.The opera-
tion of some equipment (for example, test transmitters) in accordance with the regulations may, however,
be subject to certain restrictions. Please refer to the notes in the operating instructions.
Federal Office for Telecommunications Approvals has been notified of the placing of this equipment on
the market and has been granted the right to test the series for compliance with the regulations.
Voluntary Control Council for Interference (VCCI) Statement
This equipment is in the first category (information equipment to be used in commercial and/or industrial
areas) and conforms to the standards set by the Voluntary Control Council for Interference by Data
Processing Equipment and Electronic Office Machines that are aimed at preventing radio interference in
commercial and/or industrial areas.
Consequently, when this equipment is used in a residential area or in an adjacent area thereto, radio inter-
ference may be caused to equipment such as radios and TV receivers.

iii
Federal Communications Commission (FCC) Compliance Notice: Radio Frequency Notice
This device complies with part 15 of the FCC Rules. Operation is subject to the following two conditions:
• This device may not cause harmful interference.
• This device must accept any interference received, including interference that may cause
undesired operation.
Note: This equipment has been tested and found to comply with the limits for a Class A digital
device, pursuant to part 15 of the FCC Rules.These limits are designed to provide reasonable pro-
tection against harmful interference in a residential installation.This equipment generates, uses, and
can radiate radio frequency energy and, if not installed and used in accordance with the instruc-
tions, may cause harmful interference to radio communications. However, there is no guarantee that
interference will not occur in a particular installation. If this equipment does cause harmful interfer-
ence to radio or television reception, which can be determined by turning the equipment off and on,
the user is encouraged to try to correct the interference by one or more of the following measures:
• Reorient or relocate the receiving antenna.
• Increase the separation between the equipment and receiver.
• Connect the equipment into an outlet on a circuit different from that which the receiver is connected.
• Consult the dealer or an experienced radio/TV technician for help.
EN 55 022 Declaration of Conformance
This is to certify that the NETGEAR Model GS508T Copper Gigabit Switch is shielded against the
generation of radio interference in accordance with the application of Council Directive 89/336/EEC,
Article 4a. Conformity is declared by the application of EN 55 022 Class A (CISPR 22).
Warning: This is a Class A product. In a domestic environment, this product may cause
radio interference, in which case the user may be required to take appropriate measures.
Canadian Department of Communications Radio Interference Regulations
This digital apparatus (NETGEAR Model GS508T Copper Gigabit Switch) does not exceed the Class A
limits for radio-noise emissions from digital apparatus as set out in the Radio Interference Regulations of
the Canadian Department of Communications.
Règlement sur le brouillage radioélectrique du ministère des Communications
Cet appareil numérique (NETGEAR Model GS508T Copper Gigabit Switch) respecte les limites de
bruits radioélectriques visant les appareils numériques de classe A prescrites dans le Règlement sur le
brouillage radioélectrique du ministère des Communications du Canada.

iv
Customer Support
For assistance with installing and configuring your NETGEAR system or with questions or problems
following installation:
• Check the NETGEAR Web page at http://www.NETGEAR.com.
• Call Technical Support at the phone number listed on the Support Information Card that shipped with
your switch.
• Email Technical Support at support@NETGEAR.com.
Defective or damaged merchandise can be returned to your point-of-purchase representative.
Internet/World Wide Web
NETGEAR maintains a World Wide Web home page that you can access at the universal resource locator
(URL) http://www.NETGEAR.com. A direct connection to the Internet and a Web browser such as
Internet Explorer or Netscape are required.

contents v
CONTENTS
CHAPTER 1
Introduction
Features 1-1
Package Contents 1-2
CHAPTER 2
Physical Description
Front Panel 2-1
LEDs 2-2
Rear Panel 2-2
CHAPTER 3
Applications
Desktop Switching 3-1
Segment Switching and Bridging from 100 Mbps to 1000 Mbps 3-2
CHAPTER 4
Installation
Preparing the Site 4-1
Installing the Switch on a Flat Surface 4-1
Installing the Switch in a Rack 4-2
Connecting Devices to the Switch 4-2
Verifying Installation 4-3
CHAPTER 5
Troubleshooting
APPENDIX A
Technical Specifications

contents vi
APPENDIX B
Connector Pin Assignments
RJ-45 Plug and RJ-45 Connector B-1
APPENDIX C
Cabling Guidelines
Using 1000BASE-T Gigabit Ethernet over Category 5 Cable C-1
Overview C-1
Cabling C-1
Length C-1
Return Loss C-2
Near End Cross Talk (NEXT) C-2
Patch Cables C-3
Conclusions C-3
Fast Ethernet Cable guidelines C-3
Category 5 Cable C-4
Category 5 Cable Specifications C-4
Twisted Pair Cables for 1000BASE-TX C-5
Patch Panel and cables C-6

contents vii
FIGURES
Figure 1-1. Model GS508T Switch Package Contents 1-2
Figure 2-1. Front Panel of the Model GS508T Switch 2-1
Figure 2-2. Rear Panel of the Model GS508T Switch 2-2
Figure 3-1. Model GS508T Switch Used as a Desktop Switch 3-1
Figure 3-2. Model GS508T Switch Used as a Segment Switch 3-2
Figure 4-1. Attaching Mounting Brackets 4-2
Figure 4-2. Connecting to the Model GS508T Switch 4-3
Figure B-1. RJ-45 Plug and RJ-45 Connector
with Built-in LEDs B-1
Figure C-1. Straight-through Twisted Pair Cable C-5
Figure C-2. Crossover Twisted Pair Cable C-5
Figure C-3. Category 5 UTP Patch Cable with
Male RJ-45 Plug at Each End C-6

contents viii
TABLES
Table 2-1. LED Descriptions 2-2
Table 4-1. Operating Environment Requirements 4-1
Table 5-1. Troubleshooting Information 5-1
Table B-1. 10/100/1000 Mbps RJ-45 Plug and RJ-45
Connector Pin Assignments B-2
Table C-1. Electrical Requirements of Category 5 Cable C-4

introduction 1-1
CHAPTER 1: INTRODUCTION
The NETGEAR Model GS508T 8-Port Copper Gigabit Switch provides you with a
low-cost, high-performance network solution and is designed to anchor and intercon-
nect 10/100/1000 megabits per second (Mbps) workgroups using copper Gigabit links.
Features
The Model GS508T switch has the following key features:
• Eight full-duplex copper Gigabit ports with standard RJ-45 connectors
• Automatic address learning function to build the packet-forwarding
information table
The table contains up to 8,000 media access control (MAC) addresses (that is, the
switch can support networks with as many as 8,000 devices).
• Full-duplex mode to double throughput of point-to-point connections by letting indi-
vidual ports transmit and receive concurrently when the other end also supports
full-duplex mode
• Wire-speed filtering and forwarding of the traffic with no delay
• Store-and-forward intelligent processing to minimize erroneous packets on the net-
work
• Easy Plug and Play installation with no software to configure, which saves time and
minimizes the potential for configuration errors
• Operation at speeds of 10, 100, or 1000Mbps on each port
• Flow control traffic management to ensure no packets are dropped if there are
back-ups or bottlenecks in the network
R

introduction 1-2
Package Contents
Figure 1-1 illustrates the Model GS508T switch package contents.
Figure 1-1. Model GS508T Switch Package Contents
Verify that your package contains the following:
• Model GS508T switch
• Rubber footpads for tabletop installation
• The Installation Guide
• Rack mount kit for 19-inch rack installation
• Warranty & Owner Registration Card
• Support Information Card
• Power cord

physical description 2-1
CHAPTER 2: PHYSICAL DESCRIPTION
This chapter describes the hardware features of the NETGEAR Model GS508T
Copper Gigabit Switch.
Front Panel
The front panel of the Model GS508T switch contains the following LEDs that corre-
spond to each network port: Activity (Rx/Tx), FDX/COL (full-duplex/collision), and
10Mbps speed. Each network port has its own link LED (located above each
100/1000 Mbps port).
Figure 2-1. Front Panel of the Model GS508T Switch

physical description 2-2
100-240 VAC 50-60 Hz
AC power outlet
Fans
LEDs
Table 2-1 describes the activity of the LEDs.
Table 2-1. LED Descriptions
Label Color Activity Description
Power Green On Power is supplied to the switch.
Off Power is disconnected.
FDX/COL Green On The port is operating in full-duplex mode.
Off The port is operating in half-duplex mode.
Yellow Blinking Data collisions are occurring on the port. In a full-duplex
environment, there is no collision. In a half-duplex environment,
some collisions are normal.
Activity Green Blinking Packet transmission or reception is occurring on the port.
1000M Green On A valid 1000 Mbps link is established on the port.
Off A link is not established on the port.
100M Green On A valid 100 Mbps link is established on the port.
Off A link is not established on the port.
10M Green On A valid 10 Mbps link is established on the port.
Off A link is not established on the port.
Rear Panel
As illustrated in Figure 2-2, the rear panel of the Model GS508T switch has fans for cool-
ing and a standard AC power receptacle for the supplied power cord.
Figure 2-2. Rear Panel of the Model GS508T Switch

applications 3-1
CHAPTER 3: APPLICATIONS
This chapter presents an overview of the levels of service provided by incorporating
the technology of the NETGEAR Model GS508T Copper Gigabit Switch into your
network.
Desktop Switching
Figure 3-1 illustrates the Model GS508T switch, used as a desktop switch to build
a powerful network that enables users to have 1000 Mbps access to a file server.
If a full-duplex adapter card is installed in the server or PC, a 2000 Mbps connec-
tion will be provided to each server and PC.
Figure 3-1. Model GS508T Switch Used as a Desktop Switch

applications 3-2
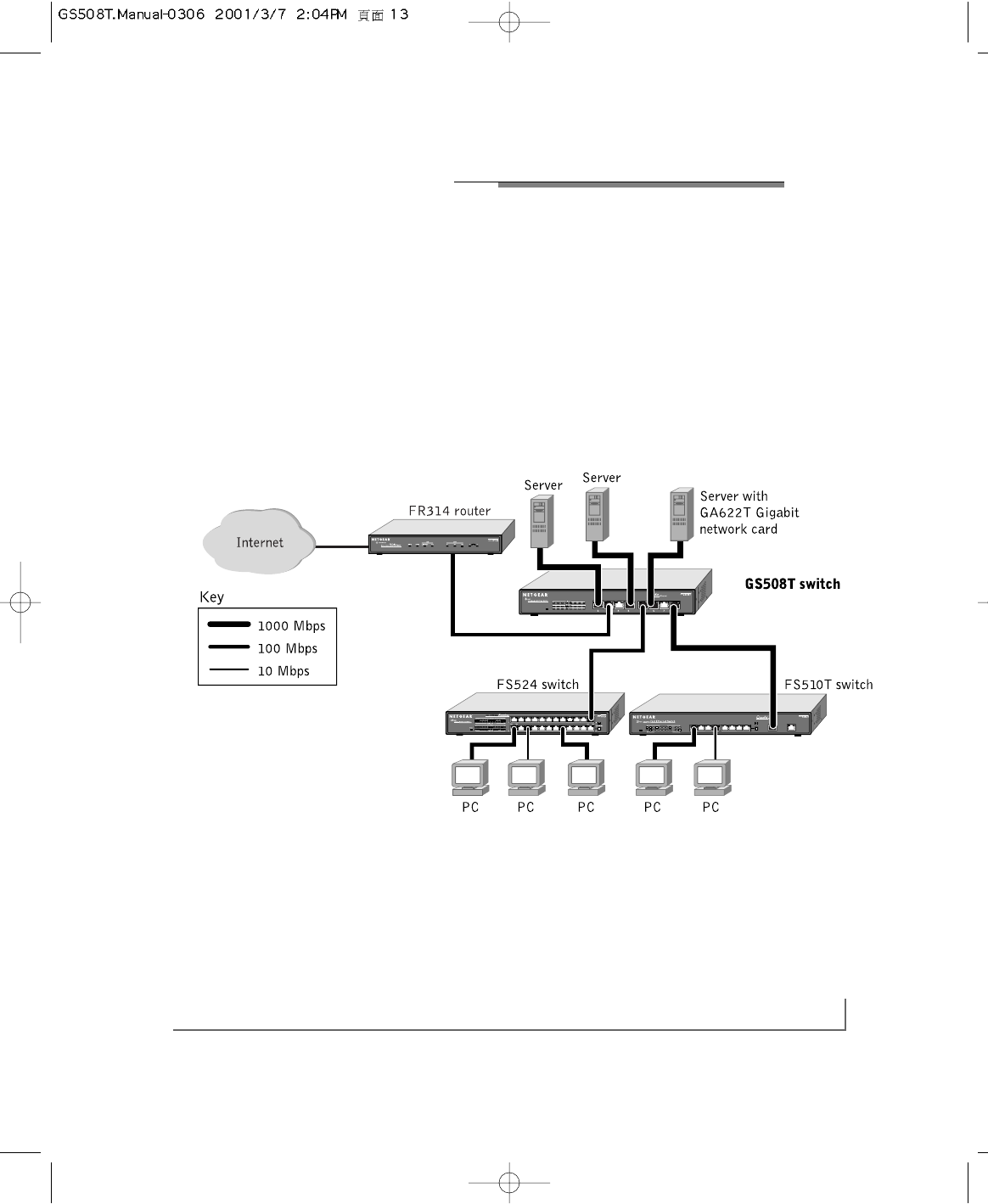
Segment Switching and Bridging from 100 Mbps to 1000 Mbps
The Model GS508T switch, as illustrated in Figure 3-2, connects multiple power
workgroups and servers using high-speed gigabit links. Each power workgroup is
anchored by a NETGEAR Model FS510T switch. Because each copper link can
be up to 100 m long, these workgroups can be located on separate floors or in
different buildings.
Figure 3-2. Model GS508T Switch Used as a Segment Switch

installation 4-1
CHAPTER 4: INSTALLATION
This chapter describes the installation procedures for the NETGEAR Model GS508T
Copper Gigabit Switch.
Preparing the Site
Before you begin installing your switch, prepare the installation site. Make sure your
operating environment meets the operating environment requirements of the equip-
ment listed in Table 4-1.
Table 4-1. Operating Environment Requirements
Characteristic Requirements
Temperature Ambient temperature between 0 and 40ºC (32 and 104ºF).
No nearby heat sources such as direct sunlight, warm air exhausts, or heaters.
Operating humidity Maximum relative humidity of 90%, noncondensing.
Ventilation Minimum 2 inches (5.08 cm) on all sides for cooling.
Adequate airflow in room or wiring closet.
Operating conditions At least 6 ft (1.83 m) to nearest source of electromagnetic noise
(such as photocopy machine or arc welder).
Power Adequate power source within 6 ft (1.83 m).
Installing the Switch on a Flat Surface
To install the switch on a flat surface, be sure to attach the rubber footpads to the
bottom of the switch.

Installing the Switch in a Rack
Refer to Figure 4-1 when installing the switch in a rack.
Figure 4-1. Attaching Mounting Brackets
Connecting Devices to the Switch
To connect the switch:
1. Connect the devices to the network ports on the switch, using Category 5 (Cat5)
or Category 5e (Cat5e) UTP cable.
Note: Ethernet specifications limit the cable length between your PC or
server and the switch to 100 m.
2. Connect one end of the AC power adapter cable to the power outlet on the
rear panel of the switch and the other end of the power adapter cable to
the wall outlet.
Refer to Figure 4-2 when connecting the switch.
installation 4-2
9378FB
GS504T
MODEL
Copper Gigabit Switch
100/1000 Mbps
Power
Ethernet

installation 4-3
Figure 4-2. Connecting to the Model GS508T Switch
Verifying Installation
When power has been applied to the switch, verify that:
• The green power LED on the front panel is on.
• The green link LED on each connected port is on.
When the switch is connected and operating, refer to Table 2-1 “LED Descriptions”
for information about the LEDs and their activity.
GS508T
MODEL
Gigabit Fiber Switch
4
PORT
10/100Mbps
Ethernet
9330FB
1000 Mbps
100 Mbps
Key

CHAPTER 5: TROUBLESHOOTING
This chapter provides information about troubleshooting the NETGEAR Model
GS508T Copper Gigabit Switch. Table 5-1 lists symptoms, causes, and solutions of
possible problems.
Table 5-1. Troubleshooting Information
Symptom Cause Solution
Power LED is off. No power is received Check the power cord connections for the switch
at the switch. and the connected device.
Make sure all cables used are correct and comply
with Ethernet specifications.
1000M, 100M or 10M Port connection is Check the crimp on the connectors and make
LED is off or not functioning. sure that the plug is properly inserted and
intermittent. locked into the port at both the switch and the
connecting device.
Make sure all cables used are correct and comply
with Ethernet specifications. See Appendix C.
Check for a defective adapter card, cable, or port
by testing them in an alternate environment where
all products are functioning.
File transfer is slow Half- or full-duplex Make sure the remote link partner is set to
or performance setting on the switch auto negotiate.
degradation is and the connected
a problem. device are not the same.
A segment or device One or more devices Verify that the cabling is correct. Be sure all
is not recognized as are not properly cable connectors are securely positioned in the
part of the network. connected, or cabling required ports. Equipment may have been
does not meet accidentally disconnected.
Ethernet guidelines.
FDX/COL LED is Collisions are Some collisions are normal when the connection
blinking yellow occurring on the is operating in half-duplex mode.
excessively. connected segment.
Duplex modes are Recheck the link partner settings.
mismatched.
troubleshooting 5-1

technical specifications A-1
APPENDIX A: TECHNICAL SPECIFICATIONS
This appendix provides technical specifications for the NETGEAR Model GS508T
Copper Gigabit Switch.
Network Protocol and Standards Compatibility
IEEE 802.3ab 1000BASE-T
IEEE 802.3u 100BASE-TX
IEEE 802.3i 10BASE-T
IEEE 802.3x flow control
Data Rate
1000 Mbps with PAM5 encoding
Performance Specifications
Frame filter rate: 1,480,000 frames/second maximum
Frame forward rate: 1,480,000 frames/second maximum
Network latency (using
64-byte packets): 30 microseconds maximum
Address database size: 8,000 MAC addresses
Addressing: 48-bit MAC address
Queue buffer: 0.5 MB memory per port
Interface
1000BASE-T Gigabit Ethernet RJ-45 connector

technical specifications A-2
Power Consumption
60 W
Input Voltage (Power Adapter)
100–240 V AC
Physical Specifications
Dimensions: 13.0 x 1.7 x 8.0 in.; 33.0 x 4.3 x 20.7 cm
Weight: 5.3 lb; 2.3 kg
Environmental Specifications
Operating temperature: 0 to 40º C (32 to 104º F)
Operating humidity: 90% maximum relative humidity, noncondensing
Electromagnetic Compliance
CE mark, commercial
FCC Part 15 Class A
VCCI Class A
EN 55022 (CISPR 22) Class A, EN50082-1
C-Tick
Safety Agency Approvals
UL Listed (UL 1950), cUL
TUV Licensed (EN 60 950), IEC 95

connector pin assignments B-1
APPENDIX B: CONNECTOR PIN ASSIGNMENTS
This appendix provides information about the RJ-45 plug and the RJ-45 connector
used for the NETGEAR Model GS508T Copper Gigabit Switch.
RJ-45 Plug and RJ-45 Connector
It is important that all 1000 BASE-T certified Category 5 or Category 5e cabling
use RJ-45 plugs.The RJ-45 plug accepts 4-pair UTP or shielded twisted
pair (STP) 100 ohm cable and connects into the RJ-45 connector.
The RJ-45 connector is used to connect stations, hubs, and switches through UTP
cable; it supports 10 Mbps, 100 Mbps, or 1000 Mbps data transmission.
The RJ-45 plug and RJ-45 connector are both illustrated in Figure B-1.
Key:
1 to 8 = pin numbers
Figure B-1. RJ-45 Plug and RJ-45 Connector with Built-in LEDs
18
12345678

connector pin assignments B-2
Table B-1 lists the pin assignments for the 10/100/1000Mbps RJ-45 plug and the RJ-45 connector.
Table B-1. 10/100/1000 Mbps RJ-45 Plug and RJ-45 Connector Pin Assignments
Pin Channel Description
1 A Rx/Tx Data +
2 Rx/Tx Data -
3 B Rx/Tx Data +
6 Rx/Tx Data -
4 C Rx/Tx Data +
5 Rx/Tx Data -
7 D Rx/Tx Data +
8 Rx/Tx Data -

APPENDIX C: CABLING GUIDELINES
This appendix provides specifications for cables used with the NETGEAR Model
GS508T Copper Gigabit Switch.
cabling guidelines C-1
Using 1000BASE-T Gigabit Ethernet over Category 5 Cable
Overview
When using the new 1000BASE-T standard, the limitations of cable installations
and the steps necessary to ensure optimum performance must be considered.The
most important components in your cabling system are patch panel connections,
twists of the pairs at connector transition points, the jacket around the twisted pair
cable, bundling of multiple pairs on horizontal runs and punch down blocks. All of
these will affect the performance of 1000BASE-T technology if not correctly
implemented.The following sections are designed to act as a guide to correct
cabling for 1000BASE-T.
Cabling
The 1000BASE-T product is designed to operate over Category 5 cabling, but to
further enhance the operation, the cabling standards have been amended.The latest
standard is Category 5e, which defines a higher level of link performance than is
available with Category 5 cable.
If installing new cable, we recommend using Category 5e cable, since it costs the
same as Category 5 cable and will increase performance. If using the existing
cable, be sure to have the cable plant tested by a professional who can verify that
it meets or exceeds either ANSI/EIA/TIA-568-A:1995 or ISO/IEC 11801:1995
Category 5 specifications.
Length
The maximum distance limitation between two pieces of equipment is 100 m, as
per the original Ethernet specification.The end to end link is called the “channel.”
TSB-67 defines the “Basic Link” which is the portion of the link that is part of the
building infrastructure.This excludes patch and equipment cords.The maximum
basic link length is 295 feet (90 m).

cabling guidelines C-2
Return Loss
Return loss measures the amount of reflected signal energy resulting from impedance
changes in the cabling link.The nature of 1000BASE-T renders this measurement
very important; if too much energy is reflected back on to the receiver, the device will
not perform optimally.
All four pairs of the twisted pair are used by 1000BASE-T, unlike 10BASE-T and
100BASE-TX, which use only two of the four pairs of wires within the Category 5.
It is important to ensure that all wires are tested.
The factors that will affect the return loss are
• the number of transition points, as there is a connection via an RJ-45 to another
connector, a patch panel, or a piece of equipment at each transition point.
• removal of the jacket that surrounds the four pairs of twisted cable. It is highly
recommended that, where RJ-45 connections are made, this is minimized to
1-1/4 inch (32 mm).
• pair untwist of any of the twisted pairs. It is important that this be minimized
to 3/8 inch (10 mm) where RJ-45 connections are made.
• cabling or bundling of multiple Category 5 cable.This is regulated by
ANSI/EIA/TIA-568A-3, and can adversely affect all parameters of the
cabling if not correctly implemented.
Near End Cross Talk (NEXT)
This is a measure of the signal coupling from one wire to another, within a cable
assembly, or among cables within a bundle. NEXT measures the amount of cross-talk
disturbance energy that is detected at the near end of the link—the end at which the
transmitter is located. NEXT measures the amount of energy that is “returned” to
the sender end.The factors that affect NEXT and cross talk are exactly the same as
outlined in the Return Loss section.The cross-talk performance is directly related to
the quality of the cable installation.

cabling guidelines C-3
Patch Cables
When installing your equipment, replace old patch panel cables that do not meet
Category 5e specifications. As pointed out in the NEXT section, this near end piece
of cable is critical for successful operation.
Conclusions
For optimum performance of your 1000BASE-T product, it is important to
fully qualify your cable installation and ensure it meets or exceeds ANSI/EIA/TIA-
568-A:1995 or ISO/IEC 11801:1995 Category 5 specifications. Install Category
5e cable where possible, including patch panel cables. Minimize transition points,
jacket removal, and untwist lengths. Bundling of cables must be properly installed in
order to meet the requirements in ANSI/EIA/TIA-568A-3.
Fast Ethernet Cable Guidelines
Fast Ethernet uses UTP cable, as specified in the IEEE 802.3u standard for
100BASE-TX.The specification requires Category 5 UTP cable consisting of either
two-pair or four-pair twisted insulated copper conductors bound in a single plastic
sheath. Category 5 cable is certified up to 100 MHz bandwidth. 100BASE-TX
operation uses one pair of wires for transmission and the other pair for receiving
and for collision detection.
When installing Category 5 UTP cabling, use the following guidelines to ensure that
your cables perform to the following specifications:
• Certification
Make sure that your Category 5 UTP cable has completed the Underwriters
Laboratories (UL) or Electronic Testing Laboratories (ETL) certification
process.
• Termination method
To minimize cross-talk noise, maintain the twist ratio of the cable up to the point
of termination; untwist at any RJ-45 plug or patch panel should not exceed
0.5 inch (1.5 cm).

cabling guidelines C-4
Category 5 Cable
Category 5 distributed cable that meets ANSI/EIA/TIA-568-A building wiring
standards can be a maximum of 328 feet (ft) or 100 meters (m) in length, divided
as follows:
• 20 ft (6 m) between the hub or switch and the patch panel (if used)
• 295 ft (90 m) from the wiring closet to the wall outlet
• 10 ft (3 m) from the wall outlet to the desktop device
The patch panel and other connecting hardware must meet the requirements for
100 Mbps operation (Category 5). Only 0.5 inch (1.5 cm) of untwist in the wire pair
is allowed at any termination point.
Category 5 Cable Specifications
Ensure that the fiber cable is crossed over to guarantee link.
Table C-1 lists the electrical requirements of Category 5 UTP cable.
Table C-1. Electrical Requirements of Category 5 Cable
Specification Category 5 Cable Requirements
Number of pairs Four
Impedance 100 Ω±15%
Mutual capacitance at 1 KHz ≤5.6 nF per 100 m
Maximum attenuation (dB per 100 m, at 20° C) at 4 MHz: 8.2
at 31 MHz: 11.7
at 100 MHz: 22.0
NEXT loss (dB minimum) at 16 MHz: 44
at 31 MHz: 39
at 100 MHz: 32

cabling guidelines C-5
736EA
Tx
Rx
1
2
3
6
Tx
Rx
1
2
3
6
A B
737EA
B B
1
2
3
6
1
2
3
6
Tx
Rx
Tx
Rx
Twisted Pair Cables for 100 BASE-TX
For two devices to communicate, the transmitter of each device must be connected
to the receiver of the other device.The crossover function is usually implemented
internally as part of the circuitry in the device. Computers and workstation adapter
cards are usually media-dependent interface ports, called MDI or uplink ports.
Most repeaters and switch ports are configured as media-dependent interfaces with
built-in crossover ports, called MDI-X or normal ports.
Figure C-1 illustrates straight-through twisted pair cable.
Key:
A = Uplink or MDI port (as on a PC)
B = Normal or MDI-X port (as on a hub or switch)
1, 2, 3, 6 = Pin numbers
Figure C-1. Straight-Through Twisted Pair Cable
Figure C-2 illustrates crossover twisted pair cable.
Key:
B = Normal or MDI-X port (as on a hub or switch)
1, 2, 3, 6 = Pin numbers
Figure C-2. Crossover Twisted Pair Cable

cabling guidelines C-6
Patch Panels and Cables
If you are using patch panels, make sure that they meet the 100BASE-TX require-
ments. NETGEAR recommends Category 5e UTP cable for all patch cables and
work area cables to ensure that your UTP patch cable rating meets or exceeds the
distribution cable rating.
To wire patch panels, you need two Category 5e UTP cables with an RJ-45 plug at
each end, as shown in Figure C-3.
Key:
1 = RJ-45 plug
2 = Category 5e UTP patch cable
Figure C-3. Category 5e UTP Patch Cable with Male RJ-45 Plug at Each End
Note: Flat “silver satin” telephone cable may have the same RJ-45 plug.
However, using telephone cable will result in excessive collisions and cause the
attached port to be partitioned or disconnected from the network.
87654321
87654321
5525.1
2 1
1

cabling guidelines C-7

R
NETGEAR, Inc.
4500 Great America Parkway
Santa Clara, CA 95054 USA
Phone: 1-888-NETGEAR
www.NETGEAR.com
March 2001
M1-GS508TNA-0