Omron 6CYCIDV6000203 Radio Frequency Identification System User Manual V600 ID System Hand held Reader
Omron Corporation Radio Frequency Identification System V600 ID System Hand held Reader
Omron >
Users Manual

V600 ID System
Hand-helf Reader Writer
Operation Manual
Cat. No. Z122-E3-1
LY

Y
1RWLFH
20521 SURGXFWV DUH PDQXIDFWXUHG IRU XVH DFFRUGLQJ WR SURSHU SURFHGXUHV E\ D TXDOLILHG RSHUDWRU
DQG RQO\ IRU WKH SXUSRVHV GHVFULEHG LQ WKLV PDQXDO
)ROORZ WKH SUHFDXWLRQV EHORZ 2WKHUZLVH GDPDJH PD\ RFFXU WR WKH 8QLW
'R QRW XVH VXEPHUVHG LQ ZDWHU RU LQ D KLJKZDWHUSUHVVXUH HQYLURQPHQW
'R QRW H[SRVH WKH DQWHQQD VHFWLRQ RI WKH +DQGKHOG 5HDGHU :ULWHU WR H[FHVVLYH VKRFNV
'R QRW SODFH H[FHVVLYH VWUDLQ RQ WKH FDEOHV E\ SXOOLQJ WKHP
'R QRW SUHVV RQ WKH DFWLYDWH VZLWFK ZLWK \RXU QDLO
'R QRW XVH DQ\ $& DGDSWHUV RWKHU WKHQ WKH GHVLJQDWHG RQH
'R QRW XVH LQ ORFDWLRQV ZKHQ LW PD\ EH VXEMHFW WR RLOV RU FKHPLFDOV
7KH IROORZLQJ FRQYHQWLRQV DUH XVHG WR LQGLFDWH DQG FODVVLI\ SUHFDXWLRQV LQ WKLV PDQXDO $OZD\V KHHG
WKH LQIRUPDWLRQ SURYLGHG ZLWK WKHP )DLOXUH WR KHHG SUHFDXWLRQV FDQ UHVXOW LQ LQMXU\ WR SHRSOH RU GDP
DJH WR WKH SURGXFW
'$1*(5 ,QGLFDWHV DQ LPPLQHQWO\ KD]DUGRXV VLWXDWLRQ ZKLFK LI QRW DYRLGHG ZLOO UHVXOW LQ GHDWK RU
VHULRXV LQMXU\
:$51,1* ,QGLFDWHV D SRWHQWLDOO\ KD]DUGRXV VLWXDWLRQ ZKLFK LI QRW DYRLGHG FRXOG UHVXOW LQ GHDWK RU
VHULRXV LQMXU\
&DXWLRQ ,QGLFDWHV D SRWHQWLDOO\ KD]DUGRXV VLWXDWLRQ ZKLFK LI QRW DYRLGHG PD\ UHVXOW LQ PLQRU RU PRG
HUDWH LQMXU\ RU SURSHUW\ GDPDJH
20521 3URGXFW 5HIHUHQFHV
$OO 20521 SURGXFWV DUH FDSLWDOL]HG LQ WKLV PDQXDO 7KH ZRUG ´8QLWµ LV DOVR FDSLWDOL]HG ZKHQ LW UHIHUV
WR DQ 20521 SURGXFW UHJDUGOHVV RI ZKHWKHU RU QRW LW DSSHDUV LQ WKH SURSHU QDPH RI WKH SURGXFW
7KH DEEUHYLDWLRQ ´&Kµ ZKLFK DSSHDUV LQ VRPH GLVSOD\V DQG RQ VRPH 20521 SURGXFWV RIWHQ PHDQV
´ZRUGµ DQG LV DEEUHYLDWHG ´:Gµ LQ GRFXPHQWDWLRQ LQ WKLV VHQVH
7KH DEEUHYLDWLRQ ´3&µ PHDQV 3URJUDPPDEOH &RQWUROOHU DQG LV QRW XVHG DV DQ DEEUHYLDWLRQ IRU DQ\
WKLQJ HOVH
9LVXDO $LGV
7KH IROORZLQJ KHDGLQJV DSSHDU LQ WKH OHIW FROXPQ RI WKH PDQXDO WR KHOS \RX ORFDWH GLIIHUHQW W\SHV RI
LQIRUPDWLRQ
1RWH ,QGLFDWHV LQIRUPDWLRQ RI SDUWLFXODU LQWHUHVW IRU HIILFLHQW DQG FRQYHQLHQW RSHUDWLRQ
RI WKH SURGXFW
,QGLFDWHV OLVWV RI RQH VRUW RU DQRWKHU VXFK DV SURFHGXUHV FKHFNOLVWV HWF
»20521
$OO ULJKWV UHVHUYHG 1R SDUW RI WKLV SXEOLFDWLRQ PD\ EH UHSURGXFHG VWRUHG LQ D UHWULHYDO V\VWHP RU WUDQVPLWWHG LQ DQ\
IRUP RU E\ DQ\ PHDQV PHFKDQLFDO HOHFWURQLF SKRWRFRS\LQJ UHFRUGLQJ RU RWKHUZLVH ZLWKRXW WKH SULRU ZULWWHQ SHUPLV
VLRQ RI 20521
1R SDWHQW OLDELOLW\ LV DVVXPHG ZLWK UHVSHFW WR WKH XVH RI WKH LQIRUPDWLRQ FRQWDLQHG KHUHLQ 0RUHRYHU EHFDXVH 20521 LV
FRQVWDQWO\ VWULYLQJ WR LPSURYH LWV KLJKTXDOLW\ SURGXFWV WKH LQIRUPDWLRQ FRQWDLQHG LQ WKLV PDQXDO LV VXEMHFW WR FKDQJH
ZLWKRXW QRWLFH (YHU\ SUHFDXWLRQ KDV EHHQ WDNHQ LQ WKH SUHSDUDWLRQ RI WKLV PDQXDO 1HYHUWKHOHVV 20521 DVVXPHV QR
UHVSRQVLELOLW\ IRU HUURUV RU RPLVVLRQV 1HLWKHU LV DQ\ OLDELOLW\ DVVXPHG IRU GDPDJHV UHVXOWLQJ IURP WKH XVH RI WKH LQIRUPD
WLRQ FRQWDLQHG LQ WKLV SXEOLFDWLRQ
YL
Standard Conformity:
1. FCC Rules ( Federal Communications Commission )
This Product complies with Part 15 Subpart C of the FCC Rules.
FCC ID: E4E6CYCIDV6000203
FCC NOTICE
This equipment has been tested and found to comply with the limits for a Class A digital device, pursuant to
part 15 of the FCC Rules. These limits are designed to provide reasonable protection against harmful
interference when the equipment is operated in a commercial environment. This equipment generates, uses,
and can radiate radio frequency energy and, if not installed and used in accordance with the instruction
manual, may cause harmful interference to radio communications. Operation of this equipment in a
residential area is likely to cause harmful interference in which case the user will be required to correct the
interference at his own expense.
1. FCC Rules ( Federal Communications Commission )1. FCC Rules ( Federal Communications Commission )
FCC WARNING
Changes or modifications not expressly approved by the party responsible for compliance could void the
user’s authority to operate the equipment.
Properly shielded an grounded cables and connectors must be used for connection to host computer and / or
peripherals in order to meet FCC emission limits. AC adaptor with ferrite core must be used for RF
interference suppression.
Draft
7$%/( 2) &217(176
YLL
6(&7,21
)HDWXUHV DQG 6\VWHP &RQILJXUDWLRQ
)HDWXUHV
6\VWHP &RQILJXUDWLRQ
2YHUYLHZ RI 6\VWHP 2SHUDWLRQ
6(&7,21
6SHFLILFDWLRQV DQG 3HUIRUPDQFH
1DPHV DQG )XQFWLRQV RI &RPSRQHQWV
6SHFLILFDWLRQV
'LPHQVLRQV
&RPPXQLFDWLRQV 6SHFLILFDWLRQV
+RVW ,QWHUIDFH &RQQHFWRU 3LQ /D\RXW
7UDQVPLVVLRQ 6SHFLILFDWLRQV
+DQGKHOG 5HDGHU :ULWHU )XQFWLRQV
+DQGKHOG 5HDGHU :ULWHU 6HWWLQJV
'DWD &DUULHU
6(&7,21
+RVW &RPPXQLFDWLRQV
&RPPDQG5HVSRQVH )RUPDW
&RPPDQG )RUPDW
(QG &RGH /LVW
&RPPXQLFDWLRQV 7LPH
6(&7,21
8VLQJ WKH +DQGKHOG 5HDGHU :ULWHU
&RQQHFWLRQ ZLWK WKH +RVW 'HYLFH
&RPPXQLFDWLRQV 3URJUDP ([DPSOH
6(&7,21
7URXEOHVKRRWLQJ
(UURU 7DEOH
7URXEOHVKRRWLQJ )ORZFKDUW
$SSHQGLFHV
$ -,6 &RGH /LVW $6&,, /LVW
% 'DWD &DUULHU 0HPRU\ &DSDFLW\ DQG 0HPRU\ 7\SH
,QGH[
5HYLVLRQ +LVWRU\

L[
$ERXW WKLV 0DQXDO
7KLV PDQXDO GHVFULEHV WKH LQVWDOODWLRQ DQG RSHUDWLRQ RI WKH 9 +DQGKHOG 5HDGHU :ULWHU DQG LQFOXGHV
WKH VHFWLRQV GHVFULEHG EHORZ
3OHDVH UHDG WKLV PDQXDO FDUHIXOO\ DQG EH VXUH \RX XQGHUVWDQG WKH LQIRUPDWLRQ SURYLGHG EHIRUH DWWHPSWLQJ
WR LQVWDOO DQG RSHUDWH WKH +DQGKHOG 5HDGHU :ULWHU
6HFWLRQ GHVFULEHV WKH IHDWXUHV DQG V\VWHP FRQILJXUDWLRQ RI WKH +DQGKHOG 5HDGHU :ULWHU
6HFWLRQ SURYLGHV LQIRUPDWLRQ RQ WKH VSHFLILFDWLRQV DQG IXQFWLRQV RI WKH +DQGKHOG 5HDGHU :ULWHU
6HFWLRQ GHVFULEHV WKH FRPPDQG DQG UHVSRQVH IRUPDWV IRU FRPPXQLFDWLRQV EHWZHHQ WKH KRVW GHYLFH
DQG WKH +DQGKHOG 5HDGHU :ULWHU
6HFWLRQ H[SODLQV KRZ WR FRQQHFW WKH +DQGKHOG 5HDGHU :ULWHU WR D KRVW GHYLFH DQG SURYLGHV D FRPPX
QLFDWLRQV SURJUDP H[DPSOH
6HFWLRQ JLYHV GHWDLOV RQ WKH W\SHV RI HUURUV WKDW FDQ RFFXU DQG SURYLGHV WURXEOHVKRRWLQJ IORZ FKDUWV
$SSHQGL[ $ SURYLGHV D -,6 FRGH OLVW $6&,, FRGH OLVW
$SSHQGL[ % SURYLGHV D 'DWD &DUULHU PHPRU\ FDSDFLW\ DQG PHPRU\ W\SH WDEOH
:$51,1* )DLOXUH WR UHDG DQG XQGHUVWDQG WKH LQIRUPDWLRQ SURYLGHG LQ WKLV PDQXDO PD\ UHVXOW LQ
SHUVRQDO LQMXU\ RU GHDWK GDPDJH WR WKH SURGXFW RU SURGXFW IDLOXUH 3OHDVH UHDG HDFK
VHFWLRQ LQ LWV HQWLUHW\ DQG EH VXUH \RX XQGHUVWDQG WKH LQIRUPDWLRQ SURYLGHG LQ WKH VHFWLRQ
DQG UHODWHG VHFWLRQV EHIRUH DWWHPSWLQJ DQ\ RI WKH SURFHGXUHV RU RSHUDWLRQV JLYHQ
6(&7,21
)HDWXUHV DQG 6\VWHP &RQILJXUDWLRQ
7KLV VHFWLRQ GHVFULEHV WKH IHDWXUHV DQG V\VWHP FRQILJXUDWLRQ RI WKH +DQGKHOG 5HDGHU :ULWHU
)HDWXUHV
6\VWHP &RQILJXUDWLRQ
2YHUYLHZ RI 6\VWHP 2SHUDWLRQ

6HFWLRQ)HDWXUHV
)HDWXUHV
$ FRPSDFW OLJKWZHLJKW 9&+' +DQGKHOG 5HDGHU :ULWHU ZLWK VXSHULRU RS
HUDWLQJ FDSDELOLW\
'DWD FDQ EH UHDG DQG ZULWWHQ IURP WKH 'DWD &DUULHU VLPSO\ E\ SODFLQJ WKH +DQG
KHOG 5HDGHU :ULWHU ZLWKLQ UDQJH RU E\ WRXFKLQJ WKH 'DWD &DUULHU
7KH +DQGKHOG 5HDGHU :ULWHU FDQ EH XVHG LQ PRLVW SODFHV GXH WR ,(& VWDQGDUG
,3 DQG -,6 VWDQGDUG ,3; PRLVWXUHWLJKW
7KH 9&+' KDV D EXLOWLQ 56& LQWHUIDFH DQG FDQ EH FRQQHFWHG WR D
,%0 3&$7 RU FRPSDWLEOH FRPSXWHU 3& RU RWKHU FRQWURO GHYLFHV

6HFWLRQ6\VWHP &RQILJXUDWLRQ
6\VWHP &RQILJXUDWLRQ
7KH 9&+' +DQGKHOG 5HDGHU :ULWHU FDQ FRPPXQLFDWH ZLWK 3&V DQG SRU
WDEOH GHYLFHV WKDW KDYH DQ 56& XVLQJ DQ LQEXLOW VHULDO LQWHUIDFH EDVHG RQ
WKH 56&
1RWH /LPLWHG WR GHYLFHV LQ ZKLFK SRZHU FDQ EH VXSSOLHG IURP WKH +DQGKHOG 3& WR
WKH +DQGKHOG 5HDGHU :ULWHU
7KH +DQGKHOG 5HDGHU :ULWHU LV DEOH WR XVH DQ\ 'DWD &DUULHU LQ WKH 9
6HULHV

6HFWLRQ2YHUYLHZ RI 6\VWHP 2SHUDWLRQ
2YHUYLHZ RI 6\VWHP 2SHUDWLRQ
$ FRPPDQG VSHFLI\LQJ WKH PHPRU\ DUHD RI WKH KRVW GHYLFH WR EH UHDG VXFK
DV D 3& RU +DQGKHOG ,' &RQWUROOHU LV VHQW
$V WKH +DQGKHOG 5HDGHU :ULWHU DSSURDFKHV WKH 'DWD &DUULHU DQG HQWHUV
WKH FRPPXQLFDWLRQV UDQJH WKH PHPRU\ FRQWHQWV VSHFLILHG E\ WKH 'DWD &DU
ULHU DUH UHDG DQG D UHVSRQVH LV LVVXHG WR WKH KRVW GHYLFH
7KH GDWD UHFHLYHG LV GLVSOD\HG
1RWH $ FRPPXQLFDWLRQV SURJUDP PXVW EH SUHLQVWDOOHG LQ WKH KRVW GHYLFH LQ RUGHU WR
XVH WKH +DQGKHOG 5HDGHU :ULWHU
6(&7,21
6SHFLILFDWLRQV DQG 3HUIRUPDQFH
7KLV VHFWLRQ GHVFULEHV WKH VSHFLILFDWLRQV DQG IXQFWLRQV RI WKH +DQGKHOG 5HDGHU :ULWHU
1DPHV DQG )XQFWLRQV RI &RPSRQHQWV
6SHFLILFDWLRQV
*HQHUDO
&KDUDFWHULVWLFV
6SHFLILFDWLRQV 5HTXLUHG IRU 2SWLRQDO $& $GDSWHU
'LPHQVLRQV
&RPPXQLFDWLRQV 6SHFLILFDWLRQV
+RVW &RPPXQLFDWLRQV ,QWHUIDFH 6SHFLILFDWLRQV
+RVW ,QWHUIDFH &RQQHFWRU 3LQ /D\RXW
7UDQVPLVVLRQ 6SHFLILFDWLRQV
7UDQVPLVVLRQ 'LVWDQFHV
7UDQVPLVVLRQ 5DQJH
+DQGKHOG 5HDGHU :ULWHU )XQFWLRQV
&RPPXQLFDWLRQV ZLWK WKH 'DWD &DUULHU
0XOWLSOH $UHD &RQWURO
$XWR &RPPDQG 2II
1RUPDO 2SHUDWLRQ 2XWSXW
+DQGKHOG 5HDGHU :ULWHU 6HWWLQJV
6HWWLQJV
5HDGLQJ WKH 6HWWLQJ &RQGLWLRQV
,QLWLDOL]LQJ 6HWWLQJ &RQGLWLRQV
'DWD &DUULHU
0HPRU\ 0DS
0DQXIDFWXULQJ 'DWH )RUPDW 'HIDXOW 6HWWLQJ
:ULWH3URWHFW )XQFWLRQ
'HWHFWLQJ )XQFWLRQ RI 'DWD &DUULHU /LIH
0HPRU\ &KHFN )XQFWLRQ LQ 'DWD &DUULHU

6HFWLRQ1DPHV DQG )XQFWLRQV RI &RPSRQHQWV
1DPHV DQG )XQFWLRQV RI &RPSRQHQWV
9&+' +DQGKHOG 5HDGHU :ULWHU
2SHUDWLRQ ,QGLFDWRUV /('
,QGLFDWRU &RQWHQWV
*UHHQ OLJKW OLW
,QGLFDWHV FRPPXQLFDWLRQV VWDQGE\ VWDWXV ZLWK WKH 'DWD
&DUULHU ZKHQ D FRPPDQG LV UHFHLYHG IURP WKH KRVW GHYLFH
/LJKW JRHV RXW RQFH FRPPXQLFDWLRQV DUH FRPSOHWH
*UHHQ OLJKW IODVKLQJ
)ODVKHV ZKLOH WKH 5HDGHU :ULWHU LV LQ VWDQGE\ VWDWXV LQ
RUGHU WR LQLWLDOL]H WKH SUHVHW FRQWHQWV DV D UHVXOW RI DFWLYDWLQJ
WKH UHVHW VZLWFK
)ODVKHV IRU D PD[LPXP RI VHFRQGV
5HG OLJKW OLW
/LW ZKHQ DQ RSHUDWLRQ KDOWHG HUURU &38 RU PHPRU\ HUURU LV
JHQHUDWHG
5HOHDVHG ZKHQ WKH SRZHU LV UHVHW
5HG OLJKW IODVKLQJ
)ODVKHV ZKHQ HUURUV LQ FRPPXQLFDWLRQV RFFXU ZLWK WKH 'DWD
&DUULHU RU ZLWK WKH KRVW GHYLFH
)ODVKHV IRU D PD[LPXP RI VHFRQGV
:KHQ EXWWRQ FRPPDQGV EXWWRQ FRPPDQGV EXWWRQ DXWR FRPPDQGV DUH XVHG
DQG WKH DFWLYDWH VZLWFK LV SUHVVHG FRPPXQLFDWLRQV ZLWK WKH 'DWD &DUULHU ZLOO
FRPPHQFH 5HIHU WR 6HFWLRQ +RVW &RPPXQLFDWLRQV IRU PRUH GHWDLOV RQ EXWWRQ
FRPPDQGV ,I WKH DFWLYDWH VZLWFK LV SUHVVHG LQ WKH VHWWLQJV LQLWLDOL]DWLRQ VWDQG
E\ VWDWH WR LQLWLDOL]H WKH VHWWLQJ JUHHQ /(' IODVKLQJ WKH +DQGKHOG 5HDGHU :ULW
HU IXQFWLRQ VHWWLQJV ZLOO EH LQLWLDOL]HG
,I WKH UHVHW VZLWFK LV KHOG IRU VHFRQGV RU PRUH GXULQJ VWDUWXS WKH +DQGKHOG
5HDGHU :ULWHU ZLOO JR LQWR VWDQGE\ VWDWH WR LQLWLDOL]H WKH VHWWLQJ
$FWLYDWH 6ZLWFK
5HVHW 6ZLWFK

6HFWLRQ6SHFLILFDWLRQV
7KLV LV D GHGLFDWHG $& DGDSWHU FRQQHFWLRQ MDFN
7KLV LV D SLQ 'VXE FRQQHFWRU VHULDO LQWHUIDFH EDVHG RQ 56&
7R FRPPXQLFDWH ZLWK WKH 'DWD &DUULHU PRYH WKH DQWHQQD VHFWLRQ FORVHU WR LW
6SHFLILFDWLRQV
*HQHUDO
,WHP 6SHFLILFDWLRQV
3RZHU VXSSO\ YROWDJH 9'& IURP $& $GDSWHU UHTXLUHV (,$- &ODVV SOXJ
3HUPLVVLEOH SRZHU VXSSO\
YROWDJH
9'&
&XUUHQW FRQVXPSWLRQ P$ PD[ VHH QRWH
,QVXODWLRQ UHVLVWDQFH 0WPLQ E\ 9'& PHJDRKP PHWHU EHWZHHQ FDEOH WHUPLQDOV DQG FDVH
'LHOHFWULF VWUHQJWK 9$& +] IRU PLQ P$ PD[ EHWZHHQ FDEOH WHUPLQDOV DQG FDVH
1RLVH LPPXQLW\ 3RZHU VXSSO\ OLQH 9SS
,2 OLQH 9SS
9LEUDWLRQ UHVLVWDQFH 'HVWUXFWLRQ WR +] PP VLQJOH DPSOLWXGH ZLWK VZHHSV RI PLQ HDFK LQ
GLUHFWLRQV
6KRFN UHVLVWDQFH 'HVWUXFWLRQ PV DSSUR[ * WLPHV HDFK LQ GLUHFWLRQV
$PELHQW WHPSHUDWXUH 2SHUDWLQJ ï&WR&
6WRUDJH ï&WR&
$PELHQW RSHUDWLQJ KXPLGLW\ WR ZLWK QR FRQGHQVDWLRQ
$PELHQW DWPRVSKHUH 1R FRUURVLYH JDVVHV
(QFORVXUH UDWLQJV ,(& ,3 -,6 ,3; ZDWHUSURRI VHH QRWH
0DWHULDO $%6 UHVLQ FDVH 3(7 UHVLQ QDPHSODWH
&DEOH OHQJWK P
:HLJKW $SSUR[ J LQFOXGLQJ FRQQHFWRU DQG FDEOH
1RWH 7KLV ILJXUH LV IRU LGOLQJ RU VWDQGE\ 7KH LQUXVK FXUUHQW PXVW EH P$ PD[L
PXP
7KLV GRHV QRW LQFOXGH WKH FRQQHFWRU VHFWLRQ 7KH PDLQ XQLW LV QRW UHVLVWDQW WR
FKHPLFDOV RU RLOV
&KDUDFWHULVWLFV
,WHP 6SHFLILFDWLRQV
'LDJQRVWLF IXQFWLRQV &KHFNV IRU &38 HUURUV PHPRU\ HUURUV DQG WUDQVPLVVLRQ HUURUV
6SHFLILFDWLRQV 5HTXLUHG IRU 2SWLRQDO $& $GDSWHU
,WHP 6SHFLILFDWLRQ
2XWSXW YROWDJH 9'&
&XUUHQW FRQVXPSWLRQ P$
$& $GDSWHU ,QVHUWLRQ
3RLQW
6HULDO ,QWHUIDFH
&RQQHFWRU
$QWHQQD

6HFWLRQ&RPPXQLFDWLRQV 6SHFLILFDWLRQV
'LPHQVLRQV
9&+' 5HDGHU :ULWHU
&RPPXQLFDWLRQV 6SHFLILFDWLRQV
+RVW &RPPXQLFDWLRQV ,QWHUIDFH 6SHFLILFDWLRQV
,WHP 6SHFLILFDWLRQV
&RQQHFWRUV SLQ 'VXE IHPDOH FRQQHFWRU ,%0 3&$7 RU FRPSDWLEOH
6WDQGDUG 56&
7UDQVPLVVLRQ FRQQHFWLRQ
&RPPXQLFDWLRQV PHWKRG ZLUH KDOI GXSOH[
6\QFKURQL]DWLRQ PHWKRG 6WDUWVWRS VWRS ELWV RU VHH QRWH
%DXG UDWH ESV VHH QRWH
7UDQVPLVVLRQ FRGH $6&,, ELW RU ELW -,6 FRGH VHH QRWH
7UDQVPLVVLRQ FRQWURO SURWRFRO
(UURU GHWHFWLRQ 9HUWLFDO SDULW\ HYHQ RGG QRQH VHH QRWH
1RWH 7KHVH DUH WR EH VHW DFFRUGLQJ WR WKH 6(77,1* FRPPDQG LVVXHG IURP WKH KRVW
XQLW

6HFWLRQ7UDQVPLVVLRQ 6SHFLILFDWLRQV
+RVW ,QWHUIDFH &RQQHFWRU 3LQ /D\RXW
3LQ 1R $EEUHYLDWLRQ 'HVFULSWLRQ 6LJQDO GLUHFWLRQ
6' 6HQG GDWD %URZQ
5' 5HFHLYH GDWD 5HG
6* 6LJQDO JURXQG %OXH
56 5HTXHVW WR VHQG *UD\
&6 &OHDU WR VHQG 2UDQJH
&6 &OHDU WR VHQG 2UDQJH
7UDQVPLVVLRQ 6SHFLILFDWLRQV
7UDQVPLVVLRQ ZLWK WKH FXUUHQWO\ DYDLODEOH 9VHULHV 'DWD &DUULHUV LV SRVVLEOH
7UDQVPLVVLRQ 'LVWDQFHV
'DWD &DUULHU 7UDQVPLVVLRQ GLVWDQFHV
9'3 WR PP
9'3 WRPP
9'3 WRPP
9'3 WR PP VHH QRWH
9'363 WRPP
9'3 WRPP
9'3 WRPP
9'.5 WRPP
9'.5 WRPP
9'.5 WRPP
9'.5 WRPP
1RWH 'DWD &DUULHU ,QVWDOODWLRQ &RQGLWLRQV
9'33 (PEHGGHG LQ LURQ
9'3 0HWDO LURQ RQ WKH EDFN VXUIDFH RI WKH 'DWD &DUULHU
9'336333
1R PHWDO RQ WKH EDFN VXUIDFH RI WKH 'DWD &DUULHU
9'.555
0HWDO LURQ RQ WKH EDFN VXUIDFH RI WKH 'DWD &DUULHU
9'.5 'DWD &DUULHU LQVWDOOHG RQ D EUDFNHW 9$ DQG DW
WDFKHG WR D PHWDO DOXPLQLXP SODWH

6HFWLRQ7UDQVPLVVLRQ 6SHFLILFDWLRQV
:KHQ XVLQJ WKH 9'3 DW WHPSHUDWXUHV ORZHU WKDQ ï& WUDQVPLV
VLRQ PD\ QRW EH SRVVLEOH DW WKH VSHFLILHG GLVWDQFH ,Q WKLV FDVH PRYH WKH
5HDGHU :ULWHU DZD\ IURP WKH 'DWD &DUULHU

6HFWLRQ7UDQVPLVVLRQ 6SHFLILFDWLRQV
7UDQVPLVVLRQ 5DQJH

6HFWLRQ+DQGKHOG 5HDGHU :ULWHU )XQFWLRQV
+DQGKHOG 5HDGHU :ULWHU )XQFWLRQV
&RPPXQLFDWLRQV ZLWK WKH 'DWD &DUULHU
7KHUH DUH W\SHV RI FRPPDQGV IRU FRPPXQLFDWLQJ ZLWK WKH 'DWD &DUULHU XVLQJ
WKH +DQGKHOG 5HDGHU :ULWHU
1RUPDO FRPPDQGV
%XWWRQ FRPPDQGV
$XWR FRPPDQGV
%XWWRQ DXWR FRPPDQGV
1RUPDO FRPPDQGV DUH VHQW IURP WKH KRVW GHYLFH IRU FRPPXQLFDWLRQV ZLWK WKH
'DWD &DUULHU DIWHU WKH DQWHQQD VHFWLRQ RI WKH +DQGKHOG 5HDGHU :ULWHU KDYH
EHHQ EURXJKW FORVH WR WKH 'DWD &DUULHU ,I WKH DQWHQQD LV QRW LQ IURQW RI WKH 'DWD
&DUULHU ZKHQ D FRPPDQG LV VHQW IURP WKH KRVW GHYLFH D ´'DWD &DUULHU QRQH[LV
WHQW HUURUµ ZLOO UHVXOW
3ODFH WKH DQWHQQD RI WKH +DQGKHOG 5HDGHU :ULWHU QHDU WKH 'DWD &DUULHU
&RPPDQGV DUH VHQW IURP WKH KRVW GHYLFH WR WKH +DQGKHOG 5HDGHU :ULWHU
7KH +DQGKHOG 5HDGHU :ULWHU FRPPXQLFDWHV ZLWK WKH 'DWD &DUULHU 7KH RS
HUDWLRQ LQGLFDWRU LV OLW JUHHQ
$ UHVSRQVH LV JLYHQ IURP WKH +DQGKHOG 5HDGHU :ULWHU WR WKH KRVW GHYLFH
7KH RSHUDWLRQ LQGLFDWRU /(' LV QRW OLW
1RUPDO &RPPDQGV

6HFWLRQ+DQGKHOG 5HDGHU :ULWHU )XQFWLRQV
%XWWRQ FRPPDQGV IRU FRPPXQLFDWLRQV ZLWK WKH 'DWD &DUULHU DUH DFWLYDWHG ZKHQ
WKH DFWLYDWH VZLWFK LV SUHVVHG DIWHU FRPPDQGV DUH VHQW IURP WKH KRVW GHYLFH
DQG WKH DQWHQQD VHFWLRQ RI WKH +DQGKHOG 5HDGHU :ULWHU KDV EHHQ EURXJKW FORVH
WR WKH 'DWD &DUULHU ,I WKH DQWHQQD LV QRW LQ IURQW RI WKH 'DWD &DUULHU ZKHQ WKH DFWL
YDWH VZLWFK LV SUHVVHG D ´'DWD &DUULHU QRQH[LVWHQW HUURUµ ZLOO UHVXOW
$ FRPPDQG LV VHQW IURP WKH KRVW GHYLFH WR WKH +DQGKHOG 5HDGHU :ULWHU
3ODFH WKH DQWHQQD RI WKH +DQGKHOG 5HDGHU :ULWHU QHDU WKH 'DWD &DUULHU
3UHVV WKH +DQGKHOG 5HDGHU :ULWHU DFWLYDWH VZLWFK
7KH +DQGKHOG 5HDGHU :ULWHU FRQGXFWV FRPPXQLFDWLRQ ZLWK WKH 'DWD &DUUL
HU 7KH RSHUDWLRQ LQGLFDWRU /(' LV OLW JUHHQ
$ UHVSRQVH LV JLYHQ IURP WKH +DQGKHOG 5HDGHU :ULWHU WR WKH KRVW GHYLFH
7KH RSHUDWLRQ LQGLFDWRU /(' LV QRW OLW
%XWWRQ &RPPDQGV

6HFWLRQ+DQGKHOG 5HDGHU :ULWHU )XQFWLRQV
$XWR FRPPDQGV DUH DEOH WR FRQGXFW FRPPXQLFDWLRQV ZLWK WKH 'DWD &DUULHU
ZKHQ WKH DQWHQQD LV SODFHG QHDU WKH IURQW RI WKH 'DWD &DUULHU DIWHU D FRPPDQG LV
UHFHLYHG IURP WKH KRVW GHYLFH
$ FRPPDQG LV VHQW IURP WKH KRVW GHYLFH WR WKH +DQGKHOG 5HDGHU :ULWHU
7KH +DQGKHOG 5HDGHU :ULWHU HQWHUV WKH FRPPXQLFDWLRQ VWDQGE\ VWDWH ZLWK
WKH 'DWD &DUULHU DQG WKH RSHUDWLRQ LQGLFDWRU /(' LV OLW JUHHQ
&RPPXQLFDWLRQ ZLWK WKH 'DWD &DUULHU LV SHUIRUPHG ZKHQ WKH +DQGKHOG
5HDGHU :ULWHU DQWHQQD LV SODFHG QHDU WKH 'DWD &DUULHU
$ UHVSRQVH LV JLYHQ IURP WKH +DQGKHOG 5HDGHU :ULWHU WR WKH KRVW GHYLFH
7KH RSHUDWLRQ LQGLFDWRU /(' LV QRW OLW
%XWWRQ DXWR FRPPDQGV LVVXH DXWR FRPPDQGV DIWHU D FRPPDQG LV VHQW IURP WKH
KRVW GHYLFH DQG WKH DFWLYDWH VZLWFK RI WKH +DQGKHOG 5HDGHU :ULWHU LV SUHVVHG
$ FRPPDQG LV VHQW IURP WKH KRVW GHYLFH WR WKH +DQGKHOG 5HDGHU :ULWHU
3UHVV WKH +DQGKHOG 5HDGHU :ULWHU DFWLYDWH VZLWFK
7KH +DQGKHOG 5HDGHU :ULWHU HQWHUV WKH FRPPXQLFDWLRQ VWDQGE\ VWDWH ZLWK
WKH 'DWD &DUULHU DQG WKH RSHUDWLRQ LQGLFDWRU /(' LV OLW JUHHQ
&RPPXQLFDWLRQ ZLWK WKH 'DWD &DUULHU LV SHUIRUPHG ZKHQ WKH +DQGKHOG
5HDGHU :ULWHU DQWHQQD LV SODFHG QHDU WKH 'DWD &DUULHU
$ UHVSRQVH LV JLYHQ IURP WKH +DQGKHOG 5HDGHU :ULWHU WR WKH KRVW GHYLFH
7KH RSHUDWLRQ LQGLFDWRU /(' LV QRW OLW
$XWR &RPPDQGV
%XWWRQ $XWR &RPPDQGV

6HFWLRQ+DQGKHOG 5HDGHU :ULWHU )XQFWLRQV
0XOWLSOH $UHD &RQWURO
7KH +DQGKHOG 5HDGHU :ULWHU FDQ UHDG DQG ZULWH DFURVV VHYHUDO QRQFRQVHFX
WLYH 'DWD &DUULHU PHPRU\ DUHDV DUHDV PD[ DW RQH WLPH 7R XVH WKLV IHDWXUH
WKH QXPEHU RI FRQWURO DUHDV LV VSHFLILHG XVLQJ WKH 180%(5 2) &21752/
$5($6 FRPPDQG $6&,, DQG KH[DGHFLPDO FRGHV FDQ EH XVHG VLPXOWDQHRXVO\
IRU WKH RQH FRPPDQG FRQWURO KRZHYHU UHDGLQJ DQG ZULWLQJ FDQQRW EH SHUIRUPHG
VLPXOWDQHRXVO\
([DPSOH 'DWD LQ WKH )ROORZLQJ $UHDV DUH 5HDG
$UHD $GGUHVV
1R RI E\WHV E\WHV
&RGH VHWWLQJ $6&,,
$UHD $GGUHVV
1R RI E\WHV E\WHV
&RGH VHWWLQJ +H[DGHFLPDO
$UHD $GGUHVV
1R RI E\WHV E\WHV
&RGH VHWWLQJ +H[DGHFLPDO
&RPPDQG 5'$++
5HVSRQVH 5'20521
$UHD $UHD $UHD
1RWH 5HIHU WR &RPPDQG5HVSRQVH )RUPDW IRU PRUH GHWDLOV RQ $6&,, DQG KH[D
GHFLPDO FRGHV
$XWR &RPPDQG 2II
$XWR FRPPDQGV DXWR FRPPDQG RU EXWWRQ DXWR FRPPDQG DUH VHQW IURP WKH
KRVW GHYLFH WR WKH +DQGKHOG 5HDGHU :ULWHU DQG LI FRPPXQLFDWLRQ KDV QRW FRP
PHQFHG ZLWK WKH 'DWD &DUULHU DIWHU RQH PLQXWH KDV SDVVHG IURP WKH 'DWD &DUULHU
JRHV RQ VWDQGE\ LH ZKHQ JUHHQ /(' OLJKWV WKH +DQGKHOG 5HDGHU :ULWHU ZLOO
FDQFHO WKH FRPPDQG DXWRPDWLFDOO\ DQG UHWXUQ D &DUULHU QRQH[LVWHQW HUURU UH
VSRQVH HUURU FRGH WR WKH KRVW GHYLFH ,I WKH $XWR &RPPDQG 2II IHDWXUH LV
QRW XVHG WKH DXWR FRPPDQG ZLOO QRW EH FDQFHOOHG HYHQ DIWHU RQH PLQXWH KDV
SDVVHG IURP ZKHQ WKH 'DWD &DUULHU ZHQW RQ VWDQGE\ LH ZKHQ WKH JUHHQ /('
OLJKWV

6HFWLRQ+DQGKHOG 5HDGHU :ULWHU 6HWWLQJV
$XWR &RPPDQG 2II LV VHW E\ XVLQJ WKH %$6,& )81&7,21 6(77,1* FRPPDQG
)1 5HIHU WR SDJH WR VHW WKH IXQFWLRQ
1RUPDO 2SHUDWLRQ 2XWSXW
7KH 1RUPDO 2SHUDWLRQ 2XWSXW LV WXUQHG 21 ZKHQ WKH +DQGKHOG 5HDGHU :ULWHU
LV RSHUDWLQJ QRUPDOO\ 7KLV RXWSXW FDQ EH XVHG WR PRQLWRU WKH +DQGKHOG 5HDGHU
:ULWHU RSHUDWLQJ VWDWXV IURP WKH KRVW GHYLFH
9&+' 'DWD VHW UHDG\ '6 RXWSXW WXUQV 21
1RUPDO 2SHUDWLRQ 2XWSXW LV VHW E\ WKH %$6,& )81&7,21 6(77,1* FRPPDQG
)1 5HIHU WR SDJH WR VHW WKH IXQFWLRQ
+DQGKHOG 5HDGHU :ULWHU 6HWWLQJV
6HWWLQJV
7KH IROORZLQJ LWHPV VHWWLQJV DUH DYDLODEOH ZKHQ XVLQJ WKH +DQGKHOG 5HDGHU
:ULWHU
6HULDO FRPPXQLFDWLRQV SDUDPHWHUV EDXG UDWH WUDQVPLVVLRQ FRGH HUURU
GHWHFWLRQ DQG VWRS ELWV
%DVLF IXQFWLRQDOLW\ $XWR &RPPDQG 2II DQG 1RUPDO 2SHUDWLRQ 2XWSXW
7KHVH VHWWLQJV FDQ PDNH PRGLILFDWLRQV E\ VHQGLQJ VHWWLQJ FRPPDQGV IURP WKH
KRVW GHYLFH 3RZHU PXVW EH WXUQHG 2)) DQG WKHQ EDFN 21 RU WKH $%257 FRP
PDQG PXVW EH XVHG WR UHVWDUW DQG WR RSHUDWH WKH +DQGKHOG 5HDGHU :ULWHU ZLWK
WKH PRGLILHG VHWWLQJV
6HW WKH SDUDPHWHUV IRU VHULDO FRPPXQLFDWLRQ 7KH FRPPDQG XVHG LV ´75µ
,WHP &RQWHQWV
%DXG UDWH ESV
7UDQVPLVVLRQ FRGH ELW $6&,,ELW -,6
(UURU GHWHFWLRQ (YHQ SDULW\RGG SDULW\QRQH
6WRS ELW
1RWH 6HWWLQJV PDUNHG ZLWK DQ DVWHULVN LQGLFDWH WKH GHIDXOW VHWWLQJ
6HW WKH $XWR &RPPDQG 2II DQG 1RUPDO 2SHUDWLRQ 2XWSXW 7KH FRPPDQG XVHG
LV ´)1µ
,WHP &RQWHQWV
$XWR &RPPDQG 2II <HV PLQ QRQH
1RUPDO 2SHUDWLRQ 2XWSXW 1RQH \HV
1RWH 6HWWLQJV PDUNHG ZLWK DQ DVWHULVN LQGLFDWH WKH GHIDXOW VHWWLQJ
5HDGLQJ WKH 6HWWLQJ &RQGLWLRQV
8VH WKH 6(7 ,1)250$7,21 5($' FRPPDQG 8/ WR UHDG WKH +DQGKHOG
5HDGHU :ULWHU VHWWLQJ FRQGLWLRQV ,QIRUPDWLRQ UHDG XVLQJ WKH 6(7 ,1)250$
7,21 5($' FRPPDQG LV VHW LQ WKH +DQGKHOG 5HDGHU :ULWHU EDFNXS PHPRU\
7KHUHIRUH LI WKH +DQGKHOG 5HDGHU :ULWHU LV QRW UHVWDUWHG DIWHU VHWWLQJ FRQGL
WLRQV KDYH EHHQ PRGLILHG XVLQJ WKH 6(77,1*6 FRPPDQG WKH VHWWLQJ FRQGLWLRQV
ZLWK ZKLFK WKH +DQGKHOG 5HDGHU :ULWHU LV RSHUDWLQJ ZLOO GLIIHU
6HULDO &RPPXQLFDWLRQV
3DUDPHWHUV &RQGLWLRQV
6HWWLQJ
%DVLF )XQFWLRQ 6HWWLQJV

6HFWLRQ'DWD &DUULHU
,QLWLDOL]LQJ 6HWWLQJ &RQGLWLRQV
7KH +DQGKHOG 5HDGHU :ULWHU VHWWLQJV XVH WKH 6(77,1*6 FRPPDQG KRZHYHU LI
WKH FRPPXQLFDWLRQ FRQGLWLRQV DUH QRW NQRZQ RU WKH VHWWLQJ FRQGLWLRQV DUH GH
VWUR\HG FRPPXQLFDWLRQV ZLWK WKH KRVW GHYLFH PD\ EH LPSRVVLEOH ,I WKLV KDS
SHQV SUHVV WKH UHVHW VZLWFK DQG WKH DFWLYDWH VZLWFK WRJHWKHU DW WKH VDPH WLPH
ZKHQ WXUQLQJ 21 WKH SRZHU $OO VHWWLQJ FRQGLWLRQV ZLOO UHWXUQ WR WKH GHIDXOW VHWWLQJ
FRQGLWLRQV DQG FRPPXQLFDWLRQV ZLWK WKH KRVW GHYLFH ZLOO EH SRVVLEOH
5HVHW 3URFHGXUH
7XUQ WKH SRZHU 21 ZKLOH SUHVVLQJ WKH UHVHW VZLWFK
:LWK WKH UHVHW VZLWFK SUHVVHG DIWHU VHFRQGV KDYH SDVVHG WKH RSHUDWLRQ
LQGLFDWRU /(' ZLOO IODVK LQ JUHHQ
:KLOH WKH RSHUDWLRQ LQGLFDWRU /(' LV IODVKLQJ LQ JUHHQ UHOHDVH WKH UHVHW
VZLWFK DQG SUHVV WKH DFWLYDWH VZLWFK
:KHQ WKH DFWLYDWH VZLWFK LV SUHVVHG WKH RSHUDWLRQ LQGLFDWRU /(' ZLOO VWRS
IODVKLQJ JUHHQ DQG DOO VHWWLQJ FRQWHQWV ZLOO EH LQLWLDO YDOXHV
1RWH 7KH VHWWLQJV ZLOO QRW EH LQLWLDOL]HG LI WKH DFWLYDWH VZLWFK LV QRW SUHVVHG ZLWKLQ
VHFRQGV IURP ZKHQ WKH RSHUDWLRQ LQGLFDWRU /(' VWDUWV WR IODVK LQ JUHHQ
'DWD &DUULHU
7KH PHPRU\ DFFHVV VSDFH DYDLODEOH WR WKH +DQGKHOG 5HDGHU :ULWHU LV WR
)))) RU .E\WHV 7KH DYDLODEOH DFFHVV VSDFH LV GHWHUPLQHG E\ WKH 'DWD
&DUULHU PHPRU\ FDSDFLW\ :LWK WKH 'DWD &DUULHU PHPRU\ FDSDFLW\ OLPLWHG WR
E\WHV WKH PDQXIDFWXULQJ GDWH DUHD ZULWHSURWHFW DUHD DQG FRQWURO PHWK
RGV IRU WKHVH GLIIHU 7KH PHWKRG IRU DOORFDWLQJ V\VWHP DUHD ZLOO GLIIHU DFFRUGLQJ WR
WKH PHPRU\ W\SH 65$0 ((3520 5HIHU WR WKH 5HDG:ULWH +HDG DQG 'DWD
&DUULHU 0DQXDOV IRU PRUH GHWDLOV
0HPRU\ 0DS
)RU PRUH LQIRUPDWLRQ RQ 'DWD &DUULHU PHPRU\ FDSDFLW\ DQG PHPRU\ W\SH UHIHU
WR $SSHQGL[ % 'DWD &DUULHU 0HPRU\ &DSDFLW\0HPRU\ 7\SH

6HFWLRQ'DWD &DUULHU
&DXWLRQ 'R QRW GLVDVVHPEOH GHIRUP WKURXJK H[FHVVLYH SUHVVXUH H[SRVH WR WHPSHUD
WXUHV RI & RU DERYH RU EXUQ WKH PHPRU\ 65$0W\SH 'DWD &DUULHU 7KH GH
YLFH FRQWDLQV OLWKLXP EDWWHULHV ZKLFK PD\ LJQLWH RU H[SORGH
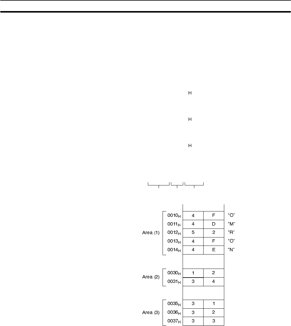
0DQXIDFWXULQJ 'DWH )RUPDW 'HIDXOW 6HWWLQJ
0HPRU\ &DSDFLW\ ! %\WHV
7KH ILUVW E\WHV RI WKH PHPRU\ DUHD ZKLFK FRQWURO WKH 'DWD &DUULHU EDWWHU\ OLIH
FRQWDLQ WKH UHJLVWHUHG GDWH RI PDQXIDFWXUH DV ZHOO 7KLV DUHD FDQ EH UHDG EXW
FDQQRW EH ZULWWHQ E\ WKH XVHU ,I D ZULWLQJ RSHUDWLRQ PLVWDNHQO\ RFFXUV DQ HUURU
HUURU FRGH ´'µ ZLOO UHVXOW
0DQXIDFWXULQJ 'DWH $UHD
$GGUHVV %LW
6HFRQG GLJLW RI PRQWK )LUVW GLJLW RI PRQWK
6HFRQG GLJLW RI \HDU )LUVW GLJLW RI \HDU
1RWH 7KH \HDU RI PDQXIDFWXULQJ LV UHSUHVHQWHG E\ WKH ODVW WZR GLJLWV RI WKH \HDU
IRU H[DPSOH ´µIRU
7KH PRQWK RI PDQXIDFWXULQJ LV UHSUHVHQWHG E\ WZR GLJLWV IRU H[DPSOH ´µ
IRU 0DUFK DQG ´µIRU 2FWREHU
([DPSOH 0DQXIDFWXUHG LQ 6HSWHPEHU
$GGUHVV %LW
0HPRU\ &DSDFLW\ % %\WHV
7KHUH LV QR PDQXIDFWXULQJ GDWH DUHD 7KH VWDUW DGGUHVV LV D ZULWHSURWHFWHG
DUHD
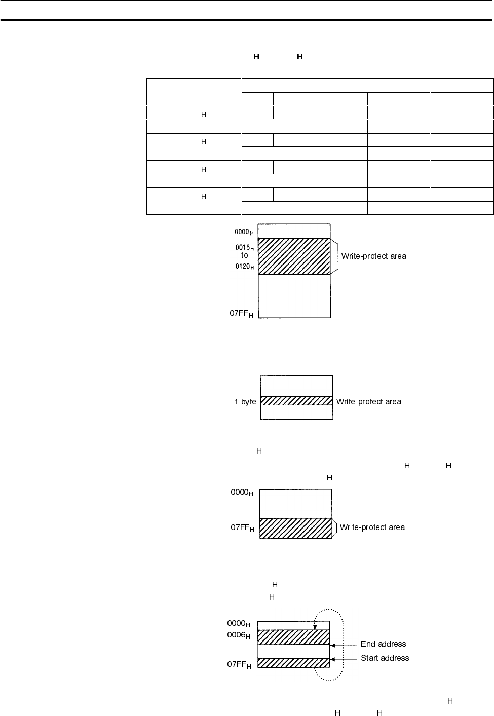
:ULWH3URWHFW )XQFWLRQ
7KH ZULWHSURWHFW IXQFWLRQ SUHYHQWV LPSRUWDQW GDWD VWRUHG LQ WKH 'DWD &DUULHU
VXFK DV WKH SURGXFW W\SH DQG PRGHO IURP EHLQJ RYHUZULWWHQ E\ RWKHU GDWD :ULWH
SURWHFW FDQ EH VHW LQ WKH IROORZLQJ ZD\
0HPRU\ &DSDFLW\ % %\WHV
,I D ZULWHSURWHFW HQG DGGUHVV LV VSHFLILHG LQ DGGUHVV LQ WKH 'DWD &DUULHU
WKH DUHD EHWZHHQ DGGUHVV DQG WKH ZULWHSURWHFW HQG DGGUHVV ZLOO EH ZULWH
SURWHFWHG :KHWKHU RU QRW WKH ZULWHSURWHFW IXQFWLRQ LV HQDEOHG LV VSHFLILHG E\ WKH
PRVW VLJQLILFDQW ELW RI DGGUHVV
$GGUHVV %LW
<(6
12
(QG DGGUHVV
:ULWHSURWHFW ([HFXWLRQ %LW 0RVW VLJQLILFDQW ELW RI DGGUHVV
:ULWHSURWHFWHG
1RW ZULWHSURWHFWHG
(QG $GGUHVV 6HWWLQJ 5DQJH WR )
:ULWH3URWHFW 6HWWLQJ
3URFHGXUH

6HFWLRQ'DWD &DUULHU
7KHUHIRUH DGGUHVVHV WR )) FDQQRW EH VSHFLILHG DV DQ HQG DGGUHVV ,I
LV VSHFLILHG DV DQ HQG DGGUHVV DGGUHVVHV WR )) ZLOO EH ZULWHSUR
WHFWHG
7KH DUHD EHWZHHQ DGGUHVVHV DQG LV ZULWHSURWHFWHG
$GGUHVV %LW
,I WKH HQG DGGUHVV LV WKH HQWLUH DUHD H[FHSW DGGUHVV LV ZULWHSUR
WHFWHG
$GGUHVV %LW
:KHQ WKH HQG DGGUHVV LV
7R FDQFHO ZULWHSURWHFWLRQ VHW WKH PRVW VLJQLILFDQW ELW RI DGGUHVV WR 7KH
ZULWHSURWHFW DUHD VSHFLILHG LQ DGGUHVV ZLOO EHFRPH LQYDOLG $FFRUGLQJO\
WKH ZULWHSURWHFW DUHD ZLOO EH FDQFHOOHG
1RWH $GGUHVV FDQQRW EH ZULWHSURWHFWHG
7KH ZULWHSURWHFW VWDUW DGGUHVV LV IL[HG DW $OZD\V VSHFLI\ D ZULWHSUR
WHFW DUHD VWDUWLQJ IURP DGGUHVV
0HPRU\ &DSDFLW\ ! %\WHV
$GGUHVVHV WR IRXU E\WHV LQ WKH 'DWD &DUULHU DUH XVHG WR VHW D
ZULWHSURWHFW DUHD :KHWKHU RU QRW WKH ZULWH SURWHFW IXQFWLRQ LV HQDEOHG LV VSHFL
ILHG E\ WKH PRVW VLJQLILFDQW ELW RI DGGUHVV
7R (QDEOH :ULWH 3URWHFW
$GGUHVV %LW
<(6
12
8SSHU WZR GLJLWV RI VWDUW DGGUHVV
/RZHU WZR GLJLWV RI VWDUW DGGUHVV
8SSHU WZR GLJLWV RI HQG DGGUHVV
/RZHU WZR GLJLWV RI HQG DGGUHVV
:ULWHSURWHFW 6HWWLQJ
([DPSOHV E\WH
0HPRU\ 'DWD &DUULHU
&DQFHOOLQJ :ULWH 3URWHFWLRQ
:ULWHSURWHFW 6HWWLQJ
3URFHGXUH

6HFWLRQ'DWD &DUULHU
:ULWHSURWHFW 6HWWLQJ %LW PRVW VLJQLILFDQW ELW RI DGGUHVV
:ULWH SURWHFWHG
1RW ZULWH SURWHFWHG
:ULWHSURWHFW 6HWWLQJ $UHD
6WDUW DGGUHVV WR ))))
(QG DGGUHVV WR ))))
1RWH 7R 3URWHFW $GGUHVVHV 7KURXJK ))
$GGUHVV %LW
8SSHU GLJLWV /RZHU GLJLWV
) )
7R 1RW 3URWHFW $GGUHVVHV
$GGUHVV %LW
8SSHU GLJLWV /RZHU GLJLWV

6HFWLRQ'DWD &DUULHU
:KHQ $GGUHVVHV WR DUH :ULWHSURWHFWHG
6WDUW DGGUHVV (QG DGGUHVV
$GGUHVV %LW
:KHQ 2QO\ 2QH %\WH LV :ULWHSURWHFWHG
6WDUW DGGUHVV (QG DGGUHVV
7KH VDPH DGGUHVV LV VSHFLILHG IRU WKH VWDUW DQG HQG DGGUHVVHV
:KHQ WKH (QG $GGUHVV LV *UHDWHU WKDQ WKH /DVW $GGUHVV LQ WKH 'DWD &DUULHU
(QG DGGUHVV ! ))
6LQFH WKH PHPRU\ DUHD LQ WKH 'DWD &DUULHU LV IURP WR )) WKH DUHD
EHWZHHQ WKH VWDUW DGGUHVV DQG )) LV ZULWHSURWHFWHG
:KHQ WKH 6WDUW $GGUHVV LV *UHDWHU WKDQ WKH (QG $GGUHVV
6WDUW DGGUHVV ! (QG DGGUHVV
7KH DUHD EHWZHHQ DQG WKH HQG DGGUHVV DQG WKH DUHD EHWZHHQ WKH
VWDUW DGGUHVV DQG )) DUH ZULWHSURWHFWHG
7R FDQFHO ZULWH SURWHFWLRQ VHW WKH PRVW VLJQLILFDQW ELW RI DGGUHVV WR 7KH
ZULWHSURWHFWLRQ VSHFLILHG LQ DGGUHVV WR ZLOO EHFRPH LQYDOLG $F
FRUGLQJO\ WKH ZULWH SURWHFWLRQ ZLOO EH FDQFHOOHG
:ULWHSURWHFW 6HWWLQJ
([DPSOHV .E\WH
0HPRU\ 'DWD &DUULHU
&DQFHOOLQJ :ULWH 3URWHFWLRQ

6HFWLRQ'DWD &DUULHU
'HWHFWLQJ )XQFWLRQ RI 'DWD &DUULHU /LIH
0HWKRGV IRU GHWHFWLQJ WKH OLIH RI WKH 'DWD &DUULHU GLIIHU DFFRUGLQJ WR WKH PHPRU\
W\SH 65$0 RU ((3520 )RU 65$0 D EDWWHU\ OLIH FKHFN LV SHUIRUPHG DQG IRU
((3520 WKH QXPEHU RI RYHUZULWHV LV PRQLWRUHG
65$0 %XLOWLQ %DWWHU\ 'DWD &DUULHUV
&KHFNLQJ ,I WKH %DWWHU\ LV /RZ
$ EDWWHU\ORZ FKHFN IRU WKH 'DWD &DUULHU FDQ RQO\ EH SHUIRUPHG ZKHQ VSHFLDO
DFFHVV LV PDGH 7KH EDWWHU\ORZ FKHFN LV PDGH E\ UXQQLQJ D IL[HG FXUUHQW
WKURXJK WKH LQWHUQDO FLUFXLW RI WKH 'DWD &DUULHU ,I WKH EDWWHU\ORZ FKHFN LV
PDGH GXULQJ DFFHVV EDWWHU\ SRZHU LV DOVR FRQVXPHG ,W LV UHFRPPHQGHG
WKDW WKLV EH LQFOXGHG DV D URXWLQH FKHFN RQFH D GD\ ZKHQ FUHDWLQJ V\VWHP
SURJUDPV
7KH DFFHVV PHWKRG IRU FRQGXFWLQJ D EDWWHU\ORZ FKHFN FDQ RQO\ EH SHU
IRUPHG ZKHQ WKH WZR E\WHV RI GDWD IURP WR DUH UHDG
([HFXWH %DWWHU\ORZ &KHFN &RPPDQGV
D 5($' FRPPDQG 5' +$ §
E $872 5($' FRPPDQG $5 +$ §
F %87721 5($' FRPPDQG %5 +$ §
G %87721 $872 5($' FRPPDQG 85 +$ §
5HVSRQVH ZKHQ %DWWHU\ LV /RZ
:KHQ WKH EDWWHU\ LV ORZ % LV JLYHQ LQ WKH HQG FRGH VHFWLRQ ZLWKLQ WKH UH
VSRQVH IRUPDW
1RUPDO
5'
$5
%DWWHU\ LV /RZ
5'%
$5 %
$IWHU D EDWWHU\ORZ VLJQDO LV VHQW WKH 'DWD &DUULHU PD\ EH XVHG IRU DSSUR[LPDWHO\
PRQWK LQ WKH QRUPDO RSHUDWLQJ VWDWH KRZHYHU WKH 'DWD &DUULHU VKRXOG EH UH
SODFHG DV TXLFNO\ DV SRVVLEOH
1RWH 7KH 'DWD &DUULHU KRXVHV D WKLRQ\O FKORULGH OLWKLXP EDWWHU\ $ FKDUDFWHULVWLF RI WKH
WKLRQ\O FKORULGH OLWKLXP EDWWHU\ LV WKDW WKH LQWHUQDO UHVLVWDQFH RI WKH EDWWHU\ LQ
FUHDVHV ZKHQ WKH EDWWHU\ LV OHIW VLWWLQJ ZLWKRXW EHLQJ XVHG IRU VHYHUDO PRQWKV ,I
WKLV RFFXUV DQG D 'DWD &DUULHU EDWWHU\ORZ FKHFN LV SHUIRUPHG D ORZ EDWWHU\ UH
VSRQVH PD\ EH JLYHQ GHVSLWH WKH IDFW WKDW EDWWHU\ OLIH VWLOO UHPDLQV 7KLV LV EH
FDXVH WKH UHVLVWDQFH ZLWKLQ WKH EDWWHU\ KDV LQFUHDVHG QRW EHFDXVH WKH EDWWHU\
OLIH HQGHG ,I D 'DWD &DUULHU LV XVHG ZKLFK KDV EHHQ OHIW IRU VHYHUDO PRQWKV DIWHU
SXUFKDVH ZLWKRXW EHLQJ XVHG XVH WKH UHDG RSHUDWLRQ IRU DSSUR[ PLQXWHV WR
DFWLYDWH WKH EDWWHU\ &XUUHQW ZLOO IORZ LQ WKH EDWWHU\ DQG UHVLVWDQFH LQ WKH EDWWHU\
ZLOO UHWXUQ WR QRUPDO DV D UHVXOW RI DFWLYDWLQJ WKH EDWWHU\ 7KHUH ZLOO EH QR HIIHFW RQ
WKH OLIH RI WKH EDWWHU\
((3520 %DWWHU\OHVV 'DWD &DUULHUV
7KH 29(5:5,7( &2817 &21752/ FRPPDQG 0'6 FDQ GHWHUPLQH ZKHWK
HU WKH ((3520 RYHUZULWH FRXQW KDV EHHQ H[FHHGHG 2YHUZULWH FRXQW LQLWLDO YDO
XHV DUH ZULWWHQ WR WKH XVHUVSHFLILHG RYHUZULWH FRXQW FRQWURO DUHD :KHQ WKH
'DWD &DUULHU /LIH DIWHU
/RZ %DWWHU\ 6LJQDO
2FFXUV

6HFWLRQ'DWD &DUULHU
29(5:5,7( &2817 &21752/ FRPPDQG LV H[HFXWHG WKH VSHFLILHG GDWD LV
GHFUHPHQWHG IURP WKH RYHUZULWH FRXQW FRQWURO DUHD DQG ZKHWKHU RU QRW WKH GDWD
KDV H[FHHGHG WKH OLPLWV ZLOO EH GHWHUPLQHG
&RPPDQG )RUPDW
*
5HVSRQVH )RUPDW
*
7KH RYHUZULWH FRQWURO DUHD FRQVLVWV RI E\WHV IURP WKH VWDUW DGGUHVV 7KH GHFUH
PHQW YDOXH IURP WKH RYHUZULWH FRXQW LV ZULWWHQ LQ WKLV DUHD DQG LI WKLV YDOXH LV DQ
HQG FRGH ZLOO EH JLYHQ DV D ZDUQLQJ 7KH UHPDLQLQJ RYHUZULWH FRXQW ZLOO EH
ZULWWHQ LQWR WKH FRQWURO DUHD LQ KH[DGHFLPDO 7KLV FDQ EH UHDG ZLWK WKH 5($'
FRPPDQG
,I WKH FRQWURO DUHD GDWD LV DOUHDG\ WKH FRQWURO DUHD YDOXH ZLOO QRW EH UHIUHVKHG
DQG RQO\ D ZDUQLQJ ZLOO EH JLYHQ LQ UHVSRQVH :KHQ WKH GHFUHPHQW FRXQW LV VHW
DV ´ µ WKH FRXQW ZLOO QRW EH XSGDWHG DQG RQO\ D RYHUZULWH FRXQW FKHFN ZLOO EH
SHUIRUPHG
1RWH 6HW WKH VWDUW DGGUHVV DW PPP WR PPP RU PPP WR PPP' ,I WKH VWDUW
DGGUHVV LV VHW DW PPPWR PPP RU PPP( WR PPP) DQ DGGUHVV HUURU
FRGH $ KH[DGHFLPDO ZLOO EH UHWXUQHG DV DQ HQG FRGH
:KHQ WKH WKUHH E\WHV IURP DGGUHVV DUH XVHG DV WKH RYHUZULWH FRXQW DUHD
7KH RYHUZULWH FRXQW LQLWLDO YDOXH RI WLPHV LV ZULWWHQ LQ WKH FRQWURO
DUHD
´:7+µ
8VLQJ WKH 29(5:5,7(
&2817 &RPPDQG

6HFWLRQ'DWD &DUULHU
(QWHU WKH RYHUZULWH FRXQW RI ´µ
´0'6µ
(QWHU WKH QH[W RYHUZULWH FRXQW RI
´0'6µ
$ WRWDO RI WLPHV
7KH DFFXPXODWHG FRXQW LV WLPHV
:KHQ ´0'6µ LV H[HFXWHG LW ZLOO EH ´0'µ RYHUZULWH FRXQW H[
FHHGHG
0HPRU\ &KHFN )XQFWLRQ LQ 'DWD &DUULHU
$ PHPRU\ FKHFN FDQ EH PDGH XVLQJ WKH '$7$ &+(&. FRPPDQG 0' $ &5&
&\FOLF 5HGXQGDQF\ &KHFN FRGH FDOFXODWLRQ RYHUZULWH DQG FRPSDULVRQ DUH
PDGH XVLQJ WKH FKHFN EORFN XQLWV VSHFLILHG E\ WKH XVHU 7KH &5& FRGH LV FDOFX
ODWHG IURP WKH SRO\QRPLDO H[SUHVVLRQ FUHDWHG [ [ [
&RPPDQG )RUPDW
*
5HVSRQVH )RUPDW
*
7KH DUHD LQ WKH FKHFN EORFN VSHFLILHG ZLWK WKH VWDUW DGGUHVV DQG QXPEHU RI E\WHV
DQG H[FOXGLQJ WKH ODVW WZR E\WHV RI WKH EORFN LV WKH DUHD IRU FDOFXODWLRQ 7KH ODVW
WZR E\WHV DUH WKH FKHFN FRGH DUHD

6HFWLRQ'DWD &DUULHU
:KHQ FKHFN FRGH ZULWH LV VSHFLILHG WUDQVDFWLRQ FRGH . WKH &5& RI WKH FDO
FXODWLRQ DUHD GDWD LV FDOFXODWHG DQG ZULWWHQ WR WKH FKHFN FRGH DUHD :KHQ GDWD
FRPSDULVRQ LV VSHFLILHG WUDQVDFWLRQ FRGH & WKH &5& RI WKH FDOFXODWLRQ DUHD
GDWD LV FDOFXODWHG DQG D FRPSDULVRQ PDGH ZLWK WKH FKHFN FRGH DUHD GDWD ,I
WKHVH DUH FRQVLVWHQW DQ HQG FRGH ZLOO EH UHWXUQHG DQG LI WKH\ DUH LQFRQVLV
WHQW DQ HUURU FRGH ZLOO EH UHWXUQHG
3HUIRUPLQJ D GDWD FKHFN IURP DGGUHVV WR
,I WKH IROORZLQJ GDWD LV VWRUHG
([HFXWH ´0'.µ FDOFXODWLRQ WUDQVDFWLRQ
7KH &5& FRGH &' FDOFXODWHG IURP ´µ ZLOO EH ZULWWHQ WR DGGUHVVHV
DQG
([DPSOH RI 0HPRU\
&KHFN &RPPDQG 8VH

6HFWLRQ'DWD &DUULHU
([HFXWH ´0'&µ FRPSDULVRQ WUDQVDFWLRQ
,I WKH GDWD LV FRUUHFW ´0'µ GDWD FRUUHFW UHVSRQVH ZLOO EH UHWXUQHG
,I GDWD GLIIHUV ´0'µ GDWD HUURU ZLOO EH UHWXUQHG
6(&7,21
+RVW &RPPXQLFDWLRQV
7KLV VHFWLRQ GHVFULEHV WKH FRPPDQG DQG UHVSRQVH IRUPDWV IRU FRPPXQLFDWLRQV EHWZHHQ WKH KRVW GHYLFH DQG WKH +DQGKHOG
5HDGHU :ULWHU
&RPPDQG5HVSRQVH )RUPDW
6SHFLI\LQJ 'DWD &RGH
5DQJH RI $GGUHVV DQG 1XPEHU RI %\WHV
&RPPDQG )RUPDW
&RPPDQG5HVSRQVH /LVW
5($' 5'
:5,7( :7
$872 5($' $5
$872 :5,7( $:
%87721 5($' %5
%87721 :5,7( %:
%87721 $872 5($' 85
%87721 $872 :5,7( 8:
),// )/
&200$1' 352&(66,1* 7(50,1$7( $$
'$7$ &+(&. 0'&.
5HZULWH &RXQW &21752/ 0'6
7(67 76
$%257 ;=
&20081,&$7,216 &21',7,216 6(77,1* 75
%$6,& )81&7,216 6(77,1* )1
6(7 ,1)250$7,21 5($' 8/
&RPPDQG 8QGHILQHG 5HVSRQVH ,&
(UURU 5HVSRQVH
(QG &RGH /LVW
&RPPXQLFDWLRQV 7LPH

6HFWLRQ&RPPDQG5HVSRQVH )RUPDW
&RPPDQG5HVSRQVH )RUPDW
7KH IRUPDW RI FRPPDQGV VHQW IURP WKH KRVW FRPSXWHU WR WKH +DQGKHOG 5HDGHU
:ULWHU DQG UHVSRQVHV UHWXUQHG IURP WKH +DQGKHOG 5HDGHU :ULWHU WR WKH KRVW
FRPSXWHU DUH VKRZQ EHORZ %RWK WKH FRPPDQG DQG UHVSRQVH FRQVLVW RI D VLQJOH
IUDPH RI XS WR FKDUDFWHUV LQFOXGLQJ WKH WHUPLQDWRU
*
7\SH 'HVFULSWLRQ
+HDGHU &RPPDQG 7ZRFKDUDFWHU V\PERO LQGLFDWLQJ RSHUDWLRQ
5HVSRQVH 6\PERO VDPH DV KHDGHU RI H[HFXWHG FRPPDQG
7H[W &RPPDQG &RQWHQWV RI SURFHVVLQJ
ï $6&,,+H[DGHFLPDO FRGH VSHFLILFDWLRQ
ï 3URFHVVLQJ DUHD QXPEHU VSHFLILFDWLRQ
ï 3URFHVVLQJ VWDUW DGGUHVV
ï 1XPEHU RI E\WHV WR EH SURFHVVHG IRU 5($' FRPPDQG ZULWH GDWD IRU :5,7(
FRPPDQG
5HVSRQVH 5HVXOW RI SURFHVVLQJ
ï (QG FRGH
ï 5HDG GDWD IRU 5($' FRPPDQG
7HUPLQDWRU ,QGLFDWHV HQG RI FRPPDQG RU UHVSRQVH
1RWH *LQGLFDWHV ´$µ+ RI $6&,, FRGH DQG &5 LQGLFDWHV ´'µ+
6SHFLI\LQJ 'DWD &RGH
:KHWKHU WKH UHDG RU ZULWH GDWD LV WUHDWHG DV DQ $6&,, RU -,6 FRGH RU KH[DGHFL
PDO FRGH LV VSHFLILHG LQ D FRPPDQG
$6&,, -,6 &RGH
2QH FKDUDFWHU RI $6&,, RU -,6 FRGH GDWD RFFXSLHV E\WH DGGUHVV RI WKH
'DWD &DUULHU PHPRU\
([DPSOH RI 6SHFLI\LQJ $6&,, &RGH
'DWD &DUULHU 0HPRU\ $GGUHVV

6HFWLRQ&RPPDQG5HVSRQVH )RUPDW
+H[DGHFLPDO &RGH
2QH FKDUDFWHU LV WUHDWHG DV D KH[DGHFLPDO QXPEHU 7KHUHIRUH RQO\ QXPHUDOV
WKURXJK DQG $ WR ) FDQ EH DFFHSWHG
7ZR FKDUDFWHUV RI GDWD RFFXS\ E\WH DGGUHVV RI WKH 'DWD &DUULHU PHPRU\
7KHUHIRUH VSHFLI\ GDWD LQ FKDUDFWHU XQLWV LQ HYHQ QXPEHUV ZKHQ XVLQJ D
:5,7( FRPPDQG ,I DQ RGG QXPEHU RI FKDUDFWHUV LV VSHFLILHG E\ PLVWDNH DQ
HUURU ZLOO RFFXU
([DPSOH RI 6SHFLI\LQJ +H[DGHFLPDO &RGH
*
'DWD &DUULHU 0HPRU\ $GGUHVV
5DQJH RI $GGUHVV DQG 1XPEHU RI %\WHV
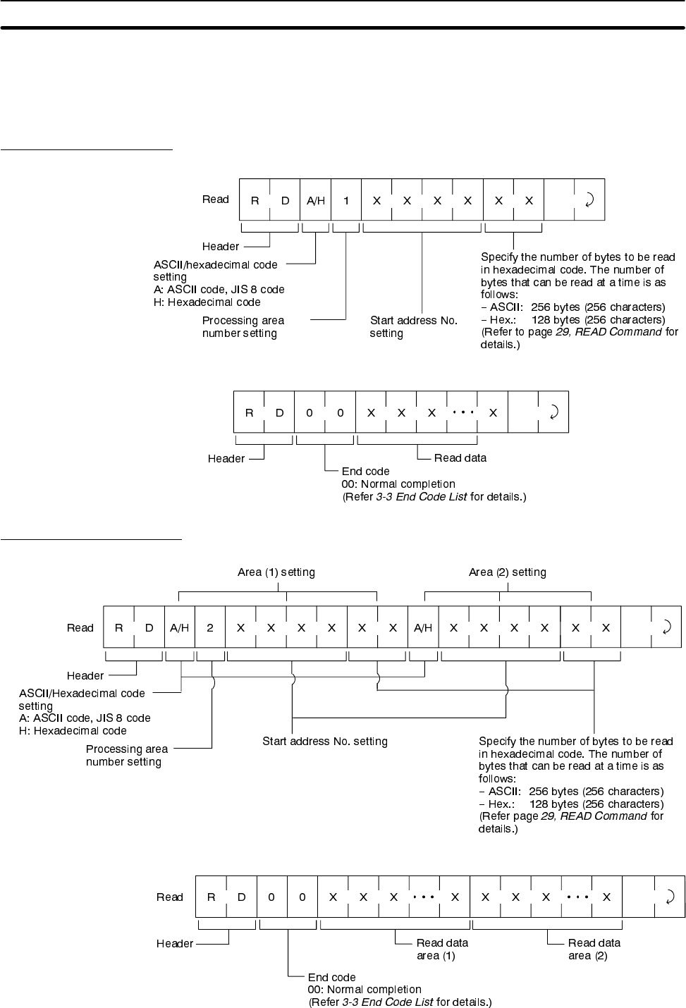
5($' &RPPDQG
2QH 3URFHVVLQJ $UHD
*
7KH QXPEHU RI SURFHVVLQJ DUHDV FDQ EH VHW WR D PD[LPXP RI DUHDV DQG ERWK
$6&,, RU KH[DGHFLPDO FRGH FDQ EH XVHG ZLWKLQ RQH FRPPDQG
:KHQ PXOWLSOH DUHD FRQWUROV DUH XVHG WKH IROORZLQJ SUHFDXWLRQDU\ LWHPV LQGLFDWH
SUREOHPV ZLWK FRPPDQG GHVFULSWLRQV
6SHFLI\ WKH DUHD LQ RUGHU IURP WKH VPDOOHVW DGGUHVV
$UHDV FDQQRW EH VSHFLILHG LQ GXSOLFDWH
7ZR RU 0RUH 3URFHVVLQJ
$UHDV

6HFWLRQ&RPPDQG5HVSRQVH )RUPDW
$ FRPPDQG HQWU\ HUURU ZLOO RFFXU LI WKH DERYH SUHFDXWLRQV DUH QRW REVHUYHG
*
:5,7( &RPPDQG
2QH 3URFHVVLQJ $UHD
*

6HFWLRQ&RPPDQG5HVSRQVH )RUPDW
7KH QXPEHU RI SURFHVVLQJ DUHDV FDQ EH VHW WR D PD[LPXP RI DUHDV DQG ERWK
$6&,, RU KH[DGHFLPDO FRGH FDQ EH XVHG ZLWKLQ RQH FRPPDQG
:KHQ PXOWLSOH DUHD FRQWUROV DUH XVHG WKH IROORZLQJ SUHFDXWLRQDU\ LWHPV LQGLFDWH
SUREOHPV ZLWK FRPPDQG GHVFULSWLRQV
6SHFLI\ WKH DUHD LQ RUGHU IURP WKH VPDOOHVW DGGUHVV
$UHDV FDQQRW EH VSHFLILHG LQ GXSOLFDWH
$ FRPPDQG HQWU\ HUURU ZLOO RFFXU LI WKH DERYH SUHFDXWLRQV DUH QRW REVHUYHG
*
7ZR RU 0RUH 3URFHVVLQJ
$UHDV

6HFWLRQ&RPPDQG )RUPDW
&RPPDQG )RUPDW
&RPPDQG5HVSRQVH /LVW
1R &RPPDQG +HDGHU 'HVFULSWLRQ 3DJH
5($' 5' 5HDGV RU ZULWHV GDWD WR RU IURP WKH 'DWD &DUULHU ,I WKH 'DWD &DUULHU
LV QRW LQ WKH FRPPXQLFDWLRQV DUHD DQ HUURU UHVSRQVH LV UHWXUQHG
:5,7( :7
$872 5($' $5 5HDGV RU ZULWHV GDWD WR RU IURP 'DWD &DUULHU DIWHU WKH 'DWD &DUULHU
UHDFKHV
WKH
FRPPXQLFDWLRQV
DUHD
$872 :5,7( $:
UHDFKHV
WKH
FRPPXQLFDWLRQV
DUHD
5HVSRQGV XSRQ FRPSOHWLRQ RI FRPPDQG SURFHVVLQJ
%87721 5($' %5 5HDGV RU ZULWHV GDWD DIWHU WKH DFWLYDWH VZLWFK LV SUHVVHG
,I
WKH
'DWD
&DUULHU
LV
QRW
LQ
FRPP QLFDWLRQV
DUHD
DQ
HUURU
UHVSRQVH
%87721 :5,7( %: ,I WKH 'DWD &DUULHU LV QRW LQ FRPPXQLFDWLRQV DUHD DQ HUURU UHVSRQVH
LV UHWXUQHG
%87721 $872
5($'
85 $IWHU WKH DFWLYDWH VZLWFK LV SUHVVHG WKH +DQGKHOG 5HDGHU :ULWHU
ZDLWV IRU WKH 'DWD &DUULHU WR DSSURDFK DQG WKHQ UHDGV RU ZULWHV GDWD
%87721 $872
:5,7(
8:
SS
$ UHVSRQVH LV JLYHQ ZKHQ FRPPXQLFDWLRQV ZLWK WKH 'DWD &DUULHU DUH
FRPSOHWH
),// )/ 7KH VSHFLILHG PHPRU\ DUHD RI WKH 'DWD &DUULHU LV ILOOHG ZLWK VHWWLQJ
GDWD
&200$1'
352&(66,1*
7(50,1$7(
$$ 7HUPLQDWHV SURFHVVLQJ RI DXWR FRPPDQGV EXWWRQ FRPPDQGV RU
EXWWRQ DXWR FRPPDQGV
'$7$ &21752/ 0' 'DWD &DUULHU PHPRU\ GDWD FKHFN LV SHUIRUPHG
3HUIRUPV 'DWD &DUULHU PHPRU\ ((3520 W\SH RYHUZULWH FRXQW
FRQWURO
7(67 76 5HWXUQV DV D UHVSRQVH D WHVW PHVVDJH VHQW IURP KRVW FRPSXWHU
$%257 5HVHW ;= 5HVWRUHV +DQGKHOG 5HDGHU :ULWHU WR SUHYLRXV VWDWH XSRQ SRZHU
DSSOLFDWLRQ 1R UHVSRQVH ZLOO EH UHWXUQHG 'R QRW H[HFXWH WKLV
FRPPDQG ZKLOH WKH +DQGKHOG 5HDGHU :ULWHU DQG 'DWD &DUULHU DUH
FRPPXQLFDWLQJ
&20081,&$7,216
&21',7,216
6(77,1*
75 6HWV WKH FRPPXQLFDWLRQV FRQGLWLRQV ZLWK WKH KRVW FRPSXWHU
0RGLILHG VHWWLQJV EHFRPH HIIHFWLYH DIWHU XVLQJ WKH $%257 FRPPDQG
RU E\ WXUQLQJ WKH SRZHU 2)) WKHQ 21 DJDLQ
%$6,& )81&7,216
6(77,1*
)1 6HWV IXQFWLRQV VXFK DV $XWR &RPPDQG 2II
0RGLILHG VHWWLQJV EHFRPH HIIHFWLYH DIWHU XVLQJ WKH $%257 FRPPDQG
RU WXUQLQJ WKH SRZHU 2)) WKHQ 21 DJDLQ
6(7 '$7$ 5($' 8/ 5HDGV WKH FRPPXQLFDWLRQV FRQGLWLRQV DQG EDVLF IXQFWLRQV VHWWLQJV
&RPPDQG XQGHILQHG
UHVSRQVH
,& 5HVSRQVH UHWXUQHG E\ +DQGKHOG 5HDGHU :ULWHU ZKHQ WKH
+DQGKHOG 5HDGHU :ULWHU UHFHLYHV DQ XQGHILQHG FRPPDQG IURP KRVW
FRPSXWHU
1RWH 2QO\ XSSHUFDVH OHWWHUV FDQ EH XVHG LQ FRPPDQGV /RZHUFDVH OHWWHUV ZLOO UHVXOW
LQ DQ HUURU

6HFWLRQ&RPPDQG )RUPDW
5($' 5'
5HDGV GDWD IURP WKH 'DWD &DUULHU ,I WKH 'DWD &DUULHU LV QRW LQ WKH FRPPXQLFD
WLRQV DUHD DQ HUURU UHVSRQVH HQG FRGH 'DWD &DUULHU PLVVLQJ ZLOO EH UH
WXUQHG
2QH 3URFHVVLQJ $UHD
&RPPDQG )RUPDW
*
5HVSRQVH )RUPDW
*
7ZR 3URFHVVLQJ $UHDV
&RPPDQG )RUPDW
*
5HVSRQVH )RUPDW
*

6HFWLRQ&RPPDQG )RUPDW
:5,7( :7
:ULWHV GDWD WR WKH 'DWD &DUULHU ,I WKH 'DWD &DUULHU LV QRW LQ WKH FRPPXQLFDWLRQV
DUHD DQ HUURU UHVSRQVH HQG FRGH 'DWD &DUULHU PLVVLQJ ZLOO EH UHWXUQHG
2QH 3URFHVVLQJ $UHD
&RPPDQG )RUPDW
*
5HVSRQVH )RUPDW
*
7ZR 3URFHVVLQJ $UHDV
&RPPDQG )RUPDW
*
5HVSRQVH )RUPDW
*

6HFWLRQ&RPPDQG )RUPDW
$872 5($' $5
5HDGV GDWD ZKHQ WKH 'DWD &DUULHU KDV DSSURDFKHG 7KH +DQGKHOG 5HDGHU
:ULWHU UHVSRQGV ZKHQ WKH FRPPXQLFDWLRQ EHWZHHQ WKH +DQGKHOG 5HDGHU :ULW
HU DQG 'DWD &DUULHU KDV HQGHG
2QH 3URFHVVLQJ $UHD
&RPPDQG )RUPDW
*
5HVSRQVH )RUPDW
*
7ZR 3URFHVVLQJ $UHDV
&RPPDQG )RUPDW
*
5HVSRQVH )RUPDW
*

6HFWLRQ&RPPDQG )RUPDW
$872 :5,7( $:
:ULWHV GDWD ZKHQ WKH 'DWD &DUULHU KDV DSSURDFKHG 7KH +DQGKHOG 5HDGHU
:ULWHU UHVSRQGV ZKHQ WKH ORZHU FRPPXQLFDWLRQ EHWZHHQ WKH +DQGKHOG 5HDG
HU :ULWHU DQG 'DWD &DUULHU KDV HQGHG
2QH 3URFHVVLQJ $UHD
&RPPDQG )RUPDW
*
5HVSRQVH )RUPDW
*
7ZR 3URFHVVLQJ $UHDV
&RPPDQG )RUPDW
*
5HVSRQVH )RUPDW
*

6HFWLRQ&RPPDQG )RUPDW
%87721 5($' %5
$IWHU WKH +DQGKHOG 5HDGHU :ULWHU KDV UHFHLYHG WKH %87721 5($' FRPPDQG
GDWD LV UHDG IURP WKH 'DWD &DUULHU E\ SUHVVLQJ WKH DFWLYDWH VZLWFK :KHQ WKH DFWL
YDWH VZLWFK LV SUHVVHG DQG WKH 'DWD &DUULHU LV QRW LQ FRPPXQLFDWLRQV UDQJH DQ
HUURU UHVSRQVH HQG FRGH 'DWD &DUULHU QRQH[LVWHQW ZLOO EH UHWXUQHG
2QH 3URFHVVLQJ $UHD
&RPPDQG )RUPDW
*
5HVSRQVH )RUPDW
*
7ZR 3URFHVVLQJ $UHDV
&RPPDQG )RUPDW
*
5HVSRQVH )RUPDW
*

6HFWLRQ&RPPDQG )RUPDW
%87721 :5,7( %:
$IWHU WKH +DQGKHOG 5HDGHU :ULWHU KDV UHFHLYHG WKH %87721 :5,7( FRP
PDQG GDWD LV ZULWWHQ RQWR WKH 'DWD &DUULHU E\ SUHVVLQJ WKH DFWLYDWH VZLWFK
:KHQ WKH DFWLYDWH VZLWFK LV SUHVVHG DQG WKH 'DWD &DUULHU LV QRW LQ FRPPXQLFD
WLRQV UDQJH DQ HUURU UHVSRQVH HQG FRGH 'DWD &DUULHU DEVHQW ZLOO EH UH
WXUQHG
2QH 3URFHVVLQJ $UHD
&RPPDQG )RUPDW
*
5HVSRQVH )RUPDW
*
7ZR 3URFHVVLQJ $UHDV
&RPPDQG )RUPDW
*
5HVSRQVH )RUPDW
*

6HFWLRQ&RPPDQG )RUPDW
%87721 $872 5($' 85
$IWHU WKH +DQGKHOG 5HDGHU :ULWHU KDV UHFHLYHG WKH %87721 $872 5($'
FRPPDQG GDWD ZLOO EH UHDG IURP WKH 'DWD &DUULHU DIWHU WKH DFWLYDWH VZLWFK LV
SUHVVHG DQG WKH +DQGKHOG 5HDGHU :ULWHU LV KHOG FORVH WR WKH 'DWD &DUULHU 7KH
+DQGKHOG 5HDGHU :ULWHU ZLOO JLYH D UHVSRQVH RQFH FRPPXQLFDWLRQV ZLWK WKH
'DWD &DUULHU DUH FRPSOHWH
2QH 3URFHVVLQJ $UHD
&RPPDQG )RUPDW
*
5HVSRQVH )RUPDW
*
7ZR 3URFHVVLQJ $UHDV
&RPPDQG )RUPDW
*

6HFWLRQ&RPPDQG )RUPDW
5HVSRQVH )RUPDW
*
%87721 $872 :5,7( 8:
$IWHU WKH +DQGKHOG 5HDGHU :ULWHU KDV UHFHLYHG WKH %87721 $872 :5,7(
FRPPDQG GDWD ZLOO EH ZULWWHQ IURP WKH 'DWD &DUULHU DIWHU WKH DFWLYDWH VZLWFK LV
SUHVVHG DQG WKH +DQGKHOG 5HDGHU :ULWHU LV KHOG FORVH WR WKH 'DWD &DUULHU 7KH
+DQGKHOG 5HDGHU :ULWHU ZLOO JLYH D UHVSRQVH RQFH FRPPXQLFDWLRQV ZLWK WKH
'DWD &DUULHU DUH FRPSOHWH
2QH 3URFHVVLQJ $UHD
&RPPDQG )RUPDW
*
5HVSRQVH )RUPDW
*

6HFWLRQ&RPPDQG )RUPDW
7ZR 3URFHVVLQJ $UHDV
&RPPDQG )RUPDW
*
5HVSRQVH )RUPDW
*
),// )/
7KH VSHFLILHG PHPRU\ DUHD RI WKH 'DWD &DUULHU LV ILOOHG ZLWK VHWWLQJ GDWD
&RPPDQG )RUPDW
5HVSRQVH )RUPDW
*

6HFWLRQ&RPPDQG )RUPDW
:KHQ LV ZULWWHQ LQ WKH PHPRU\ DUHD IURP E\WH DGGUHVV WR WKH
PHPRU\ DUHD WKH 'DWD &DUULHU ZLOO EH ZULWWHQ ZLWK WKH VDPH GDWD DV WKH DGGUHVV
([DPSOH

6HFWLRQ&RPPDQG )RUPDW
&200$1' 352&(66,1* 7(50,1$7( $$
7HUPLQDWHV WKH SURFHVVLQJ RI WKH DXWR FRPPDQGV EXWWRQ FRPPDQGV DQG EXW
WRQ DXWR FRPPDQGV DQG UHVWRUHV WKH FRPPDQG ZDLW VWDWXV
2QH 3URFHVVLQJ $UHD
&RPPDQG )RUPDW
*
5HVSRQVH )RUPDW
*
(QG FRGH 0HDQLQJV
$XWR FRPPDQG SURFHVVLQJ QRW H[HFXWHG
7KLV HQG FRGH LV UHWXUQHG ZKHQ WKH $$ FRPPDQG ZDV UHFHLYHG ZKLOH WKH +DQGKHOG 5HDGHU :ULWHU
ZDV LQ FRPPDQG ZDLW VWDWXV EHIRUH WKH 'DWD &DUULHU DUULYHG
7KLV HQG FRGH LV UHWXUQHG ZKHQ WKH $$ FRPPDQG ZDV UHFHLYHG ZKLOH WKH DXWR FRPPDQG ZDV EHLQJ
H[HFXWHG ,I DQ $872 :5,7( FRPPDQG LV WHUPLQDWHG GXULQJ H[HFXWLRQ SDUW RI WKH GDWD PD\ KDYH
EHHQ ZULWWHQ WR WKH PHPRU\ DUHD RI WKH 'DWD &DUULHU
'$7$ &+(&. 0'&.
:ULWHV DQG FROODWHV WKH &5& FRGH DV D XQLW RI WKH FKHFN EORFN VSHFLILHG E\ WKH
XVHU 7KH &5& FRGH LV FDOFXODWHG E\ WKH SRO\QRPLDO H[SUHVVLRQ JHQHUDWHG ;
; ;
&RPPDQG )RUPDW
*
5HVSRQVH )RUPDW
*

6HFWLRQ&RPPDQG )RUPDW
5HZULWH &RXQW &21752/ 0'6
7KH '$7$ &21752/ FRPPDQG SHUIRUPV '$7$ &21752/ IRU ((3520 'DWD
&DUULHUV 7KH VSHFLILHG FRXQW LV VXEWUDFWHG IURP WKH XVHU VSHFLILHG GDWD SURFHV
VLQJ DUHD DQG ZKHWKHU RU QRW WKH ((3520 RYHUZULWH FRXQW KDV EHHQ H[FHHGHG
ZLOO EH GHWHUPLQHG
&RPPDQG )RUPDW
*
5HVSRQVH )RUPDW
*
7(67 76
5HWXUQV D WHVW PHVVDJH VHQW IURP WKH KRVW FRPSXWHU DV LV 7KH 7(67 FRPPDQG
LV XVHG WR WHVW FRPPXQLFDWLRQV EHWZHHQ WKH KRVW FRPSXWHU DQG WKH +DQGKHOG
5HDGHU :ULWHU
&RPPDQG )RUPDW
*
5HVSRQVH )RUPDW
*
$%257 ;=
,I WKH +DQGKHOG 5HDGHU :ULWHU GRHV QRW UHWXUQ D UHVSRQVH GXH WR D SUREOHP GXU
LQJ KRVW FRPPXQLFDWLRQV RU ORZHU FRPPXQLFDWLRQV WKH $%257 FRPPDQG ZLOO
EH DEOH WR UHVWRUH WKH +DQGKHOG 5HDGHU :ULWHU WR WKH FRPPDQG ZDLW VWDWXV
7KHUH ZLOO EH QR UHVSRQVH WR WKH $%257 FRPPDQG
&RPPDQG )RUPDW
*

6HFWLRQ&RPPDQG )RUPDW
1RWH 7KH +DQGKHOG 5HDGHU :ULWHU UHTXLUHV DERXW PV WR JHW UHDG\ IRU UHFHSWLRQ
RI WKH QH[W FRPPDQG DIWHU LW UHFHLYHV WKH $%257 FRPPDQG
&20081,&$7,216 &21',7,216 6(77,1* 75
6HWV WKH VHULDO FRPPXQLFDWLRQV FRQGLWLRQV $IWHU PRGLI\LQJ WKH VHWWLQJ LW ZLOO EH
QHFHVVDU\ WR UHVWDUW WKH +DQGKHOG 5HDGHU :ULWHU LQ RUGHU WR RSHUDWH ZLWK WKH
PRGLILHG VHWWLQJV
&RPPDQG )RUPDW
*
5HVSRQVH )RUPDW
*
%$6,& )81&7,216 6(77,1* )1
3HUIRUPV WKH VHWWLQJ RI WKH $XWR &RPPDQG 2II DQG 1RUPDO 2SHUDWLRQ 2XWSXW
IXQFWLRQV $IWHU PRGLI\LQJ WKH VHWWLQJ WKH +DQGKHOG 5HDGHU :ULWHU PXVW EH UH
VWDUWHG LQ RUGHU WR RSHUDWH WKH +DQGKHOG 5HDGHU :ULWHU XVLQJ WKH PRGLILHG VHW
WLQJV
&RPPDQG )RUPDW
*

6HFWLRQ&RPPDQG )RUPDW
5HVSRQVH )RUPDW
*
6(7 ,1)250$7,21 5($' 8/
5HDGV WKH +DQGKHOG 5HDGHU :ULWHU VHWWLQJ LQIRUPDWLRQ
&RPPDQG )RUPDW
*
5HVSRQVH )RUPDW
*
&RPPDQG 8QGHILQHG 5HVSRQVH ,&
7KLV LV D UHVSRQVH WKH +DQGKHOG 5HDGHU :ULWHU ZLOO UHWXUQ LI LW FDQQRW UHDG WKH
KHDGHU RI D JLYHQ FRPPDQG
5HVSRQVH )RUPDW
*
(UURU 5HVSRQVH
,I DQ HUURU RFFXUV GXULQJ WKH KRVW FRPPXQLFDWLRQ RU ORZHU FRPPXQLFDWLRQ WKH
HUURU ZLOO EH LGHQWLILHG E\ WKH HQG FRGH

6HFWLRQ&RPPDQG )RUPDW
5HVSRQVH )RUPDW
*

6HFWLRQ&RPPXQLFDWLRQV 7LPH
(QG &RGH /LVW
7KH HQG FRGH LV H[SUHVVHG ZLWK D GLJLW KH[DGHFLPDO QXPEHU
7\SH (QG FRGH 'HVFULSWLRQ
1RUPDO 1RUPDO FRPSOHWLRQ
% 1RUPDO FRPSOHWLRQ EXW 'DWD &DUULHU EDWWHU\ QHHGV WR EH UHSODFHG VHH QRWH
6WRSV WKH FRPPDQG DXWR SURFHVVLQJ EHIRUH FRPPXQLFDWLRQV ZLWK WKH 'DWD &DUULHU
6WRSV WKH FRPPDQG DXWR SURFHVVLQJ GXULQJ FRPPXQLFDWLRQV ZLWK WKH 'DWD &DUULHU
+RVW
LL
9HUWLFDO SDULW\ HUURU
FRPPXQLFDWLRQ )UDPLQJ HUURU
2YHUUXQ HUURU
&RPPDQG LQSXW HUURU
)UDPH OHQJWK 0$; HUURU
/RZHU
LL
'DWD &DUULHU FRPPXQLFDWLRQ HUURU
FRPPXQLFDWLRQ 8QPDWFKLQJ HUURU
'DWD &DUULHU PLVVLQJ HUURU
$ $GGUHVV HUURU
' :ULWH SURWHFW HUURU
'DWD &DUULHU )RU GDWD FKHFN RU '$7$ 352&(66,1* FRPPDQGV
1RUPDO HQG FRGH QR HUURUV
0HPRU\
ZDUQLQJ
)RU GDWD FKHFN RU '$7$ 352&(66,1* FRPPDQGV
(UURU HQG FRGH HUURU H[LVWV
0HPRU\ HUURU ((3520 PHPRU\ HUURU
1RWH :KHQ D ´%µ HUURU FRGH LV UHWXUQHG WKH FRPPDQG ZDV FRPSOHWHG QRUPDOO\
EXW WKH EDWWHU\ YROWDJH LV ORZ ,I WKH EDWWHU\ YROWDJH LV VR ORZ WKDW D UHVSRQVH
FDQQRW EH UHWXUQHG DQ HUURU FRGH VXFK DV ´µ ZLOO UHVXOW
5HIHU WR WKH (UURU 7DEOH IRU GHWDLOV RQ HDFK HUURU FRGH
&RPPXQLFDWLRQV 7LPH
&RPPXQLFDWLRQV WLPH GLIIHUV DFFRUGLQJ WR WKH W\SH RI 'DWD &DUULHU PHPRU\
65$0 RU ((3520 7$7 7XUQ $URXQG 7LPH DQG FRPPXQLFDWLRQV WLPH DUH
GLVSOD\HG DV FRPPXQLFDWLRQ WLPHV 7$7 UHSUHVHQWV WKH WRWDO WLPH IURP ZKHQ D
FRPPDQG LV ILUVW VHQW IURP WKH KRVW GHYLFH WR ZKHQ D UHVSRQVH LV UHFHLYHG 7KH
FRPPXQLFDWLRQV WLPH UHSUHVHQWV WKH WLPH UHTXLUHG IRU FRPPXQLFDWLRQV EHWZHHQ
WKH +DQGKHOG 5HDGHU :ULWHU DQG WKH 'DWD &DUULHU ï QRW LQFOXGLQJ FRPPXQLFD
WLRQV ZLWK WKH KRVW GHYLFH
([DPSOH
* *

6HFWLRQ&RPPXQLFDWLRQV 7LPH
65$0 'DWD &DUULHU
&DOFXODWLRQ 0HWKRG
PVHF
,WHP &RPPXQLFDWLRQ WLPH
5HDG 7 1
:ULWH 7 1
((3520 0HPRU\ 'DWD &DUULHU
&DOFXODWLRQ 0HWKRG
PVHF
,WHP &RPPXQLFDWLRQV WLPH
5HDG 7 1
:ULWH 7 1
1RWH 7KHVH YDOXHV UHSUHVHQW WKH FRPPXQLFDWLRQ VSHFLILFDWLRQV IRU D 7$7 GDWD
KRVW GHYLFH RI EDXG UDWH ESV ELW OHQJWK ELWV VWRS ELW ELWV HYHQ
QXPEHU SDULW\
7KH QXPEHU RI 7$7 GDWD E\WHV LV WKH QXPEHU RI E\WHV ZKHQ $6&,, FRGH LV
VSHFLILHG
6(&7,21
8VLQJ WKH +DQGKHOG 5HDGHU :ULWHU
7KLV VHFWLRQ H[SODLQV KRZ WR FRQQHFW WKH +DQGKHOG 5HDGHU :ULWHU WR D KRVW GHYLFH DQG SURYLGHV D FRPPXQLFDWLRQV SURJUDP
H[DPSOH
&RQQHFWLRQ ZLWK WKH +RVW 'HYLFH
&RPPXQLFDWLRQV 3URJUDP ([DPSOH

6HFWLRQ&RQQHFWLRQ ZLWK WKH +RVW 'HYLFH
&RQQHFWLRQ ZLWK WKH +RVW 'HYLFH
8VH WKH IROORZLQJ SURFHGXUHV ZKHQ FRQQHFWLQJ WKH 9&+'
&UHDWH WKH DSSOLFDWLRQ VRIWZDUH 5HIHU WR SDJH IRU D VDPSOH SURJUDP H[
DPSOH
&RQQHFW WKH 9&+' WR WKH 56& LQWHUIDFH RI WKH KRVW GHYLFH
&RQQHFWLQJ WR D ,%03&$7 RU &RPSDWLEOH &RPSXWHU
SLQ 'VXE FRQQHFWRU
&RQQHFW DQ $& DGDSWHU WR WKH 9&+'
,QVHUW WKH $& DGDSWHU LQWR WKH UHFHSWDFOH
&DXWLRQ 'R QRW XVH DQ DGDSWHU RWKHU WKDQ WKH VSHFLILHG $& DGDSWHU ,I DQ $& DGDSWHU RWK
HU WKDQ RQH VSHFLILHG WKH SURGXFW PD\ PDOIXQFWLRQ EH GDPDJHG RU EXUQ $ FRQ
YHUVLRQ FRQQHFWRU PD\ EH UHTXLUHG GHSHQGLQJ RQ WKH GHYLFH

6HFWLRQ&RPPXQLFDWLRQV 3URJUDP ([DPSOH
&RPPXQLFDWLRQV 3URJUDP ([DPSOH
7KH ,%0 3&$7 RU FRPSDWLEOH FRPSXWHU DQG %$6,& SURJUDP IRU XVLQJ WKH +DQG
KHOG 5HDGHU :ULWHU 9&+' LV SURYLGHG EHORZ
7KLV SURJUDP ZULWHV GDWD LQ KH[DGHFLPDO FRGH ZLWK WKH :5,7( FRPPDQG IURP
WKH +DQGKHOG 5HDGHU :ULWHU WR WKH 'DWD &DUULHU 7KH SURJUDPPLQJ DGGUHVV LV LQ
WKH UDQJH RI WR )) DQG WKHUH PXVW EH DQ HYHQ QXPEHU RI FKDUDFWHUV
VLQFH GDWD FDQ RQO\ EH ZULWWHQ LQ ZKROH E\WHV DQG KH[DGHFLPDO FKDUDFWHUV
PDNH XS RQH E\WH 8S WR FKDUDFWHUV FDQ EH HQWHUHG 6HW WKH FRPPXQLFDWLRQ
SURWRFRO RI WKH +DQGKHOG 5HDGHU :ULWHU ZLWK LWV ',3 VZLWFK WR PDWFK WKH SURWRFRO
RI WKH KRVW FRPSXWHU
&/6
23(1 µ&20(&62'62&'23(µ $6
:,'7+
35,17 µ:ULWLQJ KH[DGHFLPDO GDWD WR WKH '&µ
,1387 µ6WDUWLQJ DGGUHVV" +H[DGHFLPDO GDWD )ï))µ:$
,1387 µ,QSXW GDWD DQ HYHQ QXPEHU RI KH[DGHFLPDO GLJLWVµ:'
7; µ:7+µ:$:'µµ&+5+'
35,17 7;
35,17 7;
,1387 5;
35,17 µ56 GDWD µ5;
*272
%$6,& 3URJUDP ([DPSOH
6(&7,21
7URXEOHVKRRWLQJ
7KLV VHFWLRQ GHVFULEHV WKH W\SHV RI HUURUV WKDW FDQ RFFXU DQG SURYLGHV WURXEOHVKRRWLQJ IORZ FKDUWV
(UURU 7DEOH
7UDQVIHU 6WRS (UURUV
7UDQVIHU &RQWLQXDWLRQ (UURUV
7URXEOHVKRRWLQJ )ORZFKDUW

6HFWLRQ(UURU 7DEOH
(UURU 7DEOH
7UDQVIHU 6WRS (UURUV
,I D WUDQVIHU VWRS HUURU RFFXUV WKH PRGH GLVSOD\ /(' ZLOO EH UHG DQG DOO RSHUD
WLRQV RI WKH +DQGKHOG 5HDGHU :ULWHU ZLOO VWRS XQWLO WKH SRZHU LV VZLWFKHG 2))
WKHQ 21 DJDLQ )RU PHPRU\ HUURUV KRZHYHU FRPPXQLFDWLRQV ZLWK WKH KRVW ZLOO
VWLOO EH SRVVLEOH
1DPH 'HVFULSWLRQ
+DUGZDUH WURXEOH +DQGKHOG 5HDGHU :ULWHU FDQQRW EH RSHUDWHG QRUPDOO\
0HPRU\ WURXEOH +DQGKHOG 5HDGHU :ULWHU EDFNXS PHPRU\ FRQWHQWV DUH
GHVWUR\HG
7UDQVIHU &RQWLQXDWLRQ (UURUV
,I D WUDQVIHU FRQWLQXDWLRQ HUURU RFFXUV WKH PRGH GLVSOD\ /(' ZLOO IODVK UHG IRU
VHFRQGV DQG DQ HUURU FRGH ZLOO EH VHQW WR WKH KRVW GHYLFH
1DPH 'HVFULSWLRQ
3DULW\ HUURU 3DULW\ HUURU JHQHUDWHG GXULQJ FRPPXQLFDWLRQV ZLWK WKH
KRVW GHYLFH
)UDPLQJ HUURU )UDPLQJ HUURU JHQHUDWHG GXULQJ FRPPXQLFDWLRQV ZLWK
WKH KRVW GHYLFH
2YHUUXQ HUURU 2YHUUXQ HUURU JHQHUDWHG GXULQJ FRPPXQLFDWLRQV ZLWK
WKH KRVW GHYLFH
&RPPDQG LQSXW HUURU &RPPDQG IURP WKH KRVW GHYLFH LV LQFRUUHFW
)UDPH OHQJWK 0$; HUURU &RPPDQG H[FHHGLQJ WKH PD[LPXP IUDPH OHQJWK
UHFHLYHG
'DWD &DUULHU
FRPPXQLFDWLRQ HUURU
&RPPXQLFDWLRQV ZLWK WKH 'DWD &DUULHU ZDV QRW
SHUIRUPHG FRUUHFWO\
8QPDWFKLQJ HUURU :ULWH FRQWURO ZDV QRW SHUIRUPHG FRUUHFWO\
'DWD &DUULHU PLVVLQJ
HUURU
$ FRPPDQG ZDV LVVXHG ZKLFK ZDV QRW DQ DXWR
FRPPDQG ZKHQ WKH 'DWD &DUULHU ZDV QRW LQ WKH
FRPPXQLFDWLRQV DUHD
&RPPDQG 2II RFFXUUHG ZLWK WKH DXWR FRPPDQG
$GGUHVV HUURU $Q DGGUHVV ZDV GHVLJQDWHG ZKLFK H[FHHGHG WKH 'DWD
&DUULHU PHPRU\ DUHD
:ULWH SURWHFW HUURU 7KH PDQXIDFWXULQJ GDWH RU WKH ZULWH SURWHFW DUHD ZDV
GHVLJQDWHG ZLWK D :5,7( FRPPDQG

6HFWLRQ7URXEOHVKRRWLQJ )ORZFKDUW
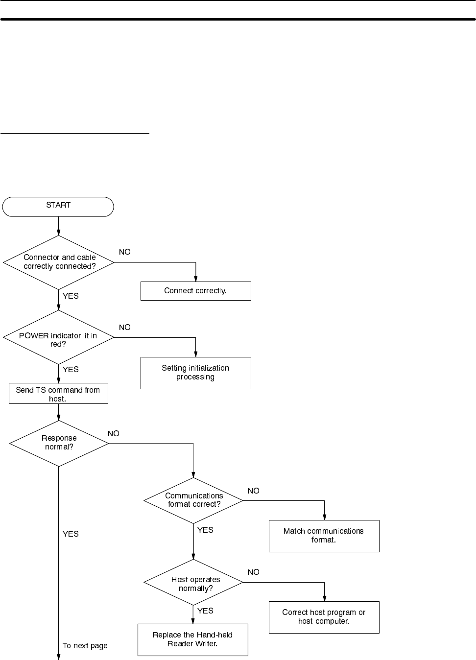
7URXEOHVKRRWLQJ )ORZFKDUW
:KHQ DQ HUURU RFFXUV EH VXUH WR XQGHUVWDQG WKH FRQGLWLRQV WKRURXJKO\ WKHQ DF
FXUDWHO\ GHWHUPLQH WKH OLNHOLKRRG RI WKH HUURU UHRFFXUULQJ RU ZKHWKHU WKH SURE
OHP LV UHODWHG WR DQRWKHU PDFKLQH HWF DQG IROORZ WKH IORZFKDUW SURYLGHG EHORZ
6\VWHP &RQQHFWLRQ &KHFN

6HFWLRQ7URXEOHVKRRWLQJ )ORZFKDUW

$SSHQGL[ $
-,6 &RGH /LVW $6&,, /LVW
1RWH 7KH FRGH DW WKH WK URZ WK FROXPQ LV ´?µ LQ $6&,, FRGH
'R QRW XVH WKH XQGHILQHG DUHDV

$SSHQGL[ %
'DWD &DUULHU 0HPRU\ &DSDFLW\ DQG 0HPRU\ 7\SH
0RGHO 0HPRU\ FDSDFLW\
XVHU PHPRU\
0HPRU\
W\SH
/LIH H[SHFWDQF\
9'.5 .E\WHV 65$0 \HDUV DW ï&WR&
9'.5 \HDUV DW ï&WR&
9'.5 \HDUV DW ï&WR&
9'.5 .E\WHV 65$0 \HDUV &
9'3
9 '3
E\WHV ((3520 :ULWH RSHUDWLRQV
WLPHV
IRU
HDFK
DGGUHVV
DW
ï
E
&
WR
E
&
9'3
9
'
3
WLPHV
IRU
HDFK
DGGUHVV
DW
ï
E
&
WR
E
&
WLPHV IRU HDFK DGGUHVV DW ïE&WRE&
'W
WWL
W
E
&
W
E
&
9
'3
9'3 'DWD UHWHQWLRQ \HDUV DW ïE&WRE&
9'3 E\WHV ((3520 :ULWH RSHUDWLRQV
L
I
K
GG
&
&
9'363
\
S
WLPHV IRU HDFK DGGUHVV DW ïE&WRE&
WLPHV
IRU
HDFK
DGGUHVV
DW
E
&
WR
E
&
9'3 WLPHV
I
RU HDF
K
DGGUHVV
DW ïE
&
WR E
&
'DWD
UHWHQWLRQ
\HDUV
DW
E
&
WR
E
&
9'3 'DWD UHWHQWLRQ \HDUV DW ïE&WRE&

,QGH[
$
$%257 FRPPDQG IRUPDW
DGGUHVV UDQJH
5($' FRPPDQG
:5,7( FRPPDQG
$6&,,
$872 5($'
FRPPDQG IRUPDW
UHVSRQVH IRUPDW
$872 :5,7(
FRPPDQG IRUPDW
UHVSRQVH IRUPDW
%
%$6,& )81&7,216 6(77,1*
FRPPDQG IRUPDW
UHVSRQVH IRUPDW
%87721 $872 5($'
FRPPDQG IRUPDW
UHVSRQVH IRUPDW
%87721 $872 :5,7(
FRPPDQG IRUPDW
UHVSRQVH IRUPDW
%87721 5($'
FRPPDQG IRUPDW
UHVSRQVH IRUPDW
%87721 :5,7(
FRPPDQG IRUPDW
UHVSRQVH IRUPDW
E\WHV
5($' FRPPDQG
:5,7( FRPPDQG
&
FKHFNLQJ WKH V\VWHP V\VWHP FRQQHFWLRQ FKHFN
FRGHV
HQG FRGHV
FRPPDQG OLVW
&200$1' 352&(66 7(50,1$7( FRPPDQG IRUPDW
&200$1' 352&(66,1* 7(50,1$7(
HQG FRGH
UHVSRQVH IRUPDW
FRPPDQG XQGHILQHG UHVSRQVH IRUPDW
FRPPXQLFDWLRQV VSHFLILFDWLRQV
&20081,&$7,216 &21',7,216 6(77,1*
FRPPDQG IRUPDW
UHVSRQVH IRUPDW
FRPPXQLFDWLRQV WLPH
FRQQHFWLRQV KRVW GHYLFH
'
'DWD &DUULHU
GHWHFWLQJ EDWWHU\ OLIH
PHPRU\
PHPRU\ FKHFN IXQFWLRQ
'$7$ &+(&.
FRPPDQG IRUPDW
UHVSRQVH IRUPDW
GDWD FRGH
$6&,,
KH[DGHFLPDO FRGH
-,6 FRGH
'$7$ &21752/
FRPPDQG IRUPDW
UHVSRQVH IRUPDW
GLPHQVLRQV
(
HQG FRGH OLVW
HUURU UHVSRQVH IRUPDW
HUURUV WUDQVIHU FRQWLQXDWLRQ HUURUV
)
IHDWXUHV
DXWR FRPPDQG RII
QRUPDO RSHUDWLRQ RXWSXW
),//
FRPPDQG IRUPDW
UHVSRQVH IRUPDW
IRUPDWV FRPPDQGUHVSRQVH
IXQFWLRQV ZULWH SURWHFW
- 3
-,6 FRGH
SHUIRUPDQFH
SURJUDPPLQJ H[DPSOH KRVW OLQN VHULDO V\VWHP
5
5($'
FRPPDQG IRUPDW
UHVSRQVH IRUPDW

,QGH[
UHDG FRPPDQG IRUPDW
UHVSRQVH OLVW
56&
6
6(7 ,1)250$7,21 5($'
FRPPDQG IRUPDW
UHVSRQVH IRUPDW
VHWWLQJV
VSHFLILFDWLRQV
WUDQVPLVVLRQ
V\VWHP FRQILJXUDWLRQ
7
7(67
FRPPDQG IRUPDW
UHVSRQVH IRUPDW
WUDQVPLVVLRQ UDQJH
:
:5,7(
FRPPDQG IRUPDW
UHVSRQVH IRUPDW
ZULWH UHVSRQVH IRUPDW
ZULWH SURWHFW

5HYLVLRQ +LVWRU\
V600 ID System
Hand-held Reader Writer
Operation Manual
$ PDQXDO UHYLVLRQ FRGH DSSHDUV DV D VXIIL[ WR WKH FDWDORJ QXPEHU RQ WKH IURQW FRYHU RI WKH PDQXDO
Cat. No. Z122-E3-1
5HYLVLRQ
FRGH
7KH IROORZLQJ WDEOH RXWOLQHV WKH FKDQJHV PDGH WR WKH PDQXDO GXULQJ HDFK UHYLVLRQ 3DJH QXPEHUV UHIHU WR WKH
SUHYLRXV YHUVLRQ
5HYLVLRQ FRGH 'DWH 5HYLVHG FRQWHQW
=( )HEUXDU\ 2ULJLQDO SURGXFWLRQ
=( -XQH 6\VWHP &RQILJXUDWLRQ PDGH FKDQJHV IURP +DQGKHOG ,' WR +DQGKHOG 3&
$OVR PDGH FKDQJHV WR 1RWH RQ ERWWRP RI SDJH
*HQHUDO DGGHG WH[W LQ WDEOH
+RVW &RPPXQLFDWLRQV ,QWHUIDFH 6SHFLILFDWLRQV $GGHG WH[W LQ WDEOH
+RVW ,QWHUIDFH &RQQHFWRU 3LQ /D\RXW UHSODFHG WDEOH ZLWK WKH RQH LQ
9&+' 'DWD 6KHHW
7ZR RU 0RUH 3URFHVVLQJ $UHDV DGGHG VRPH QHZ WH[W
:5,7( :7 DGGHG QHZ QRWH WR UHSODFH ROG WH[W LQ JUDSKLF
$872 :5,7( $: FKDQJHG ORRN RI JUDSKLF VOLJKWO\ 7ZR RU 0RUH 3URF
HVVLQJ $UHDV DGGHG VRPH QHZ WH[W
%87721 :5,7( %: DGGHG QHZ QRWH WR UHSODFH ROG WH[W LQ JUDSKLF
%87721 $872 :5,7( 8: DGGHG QHZ QRWH WR UHSODFH ROG WH[W LQ
JUDSKLF
&RQQHFWLRQ ZLWK WKH +RVW 'HYLFH GHOHWHG :&RQQHFWLQJ WR D &40 3UR
JUDPPDEOH &RQWUROOHU LQIRUPDWLRQ DQG WDEOH

Z122-E3-1 ©2002 OMRON ELECTRONICS LLC Specifications subject to change without notice.
Printed in the U.S.A.
OMRON ELECTRONICS LLC
1Commerce Drive
Schaumburg, IL 60173
847.843.7900
For US technical support or
other inquiries: 800.556.6766
OMRON CANADA, INC.
885 Milner Avenue
Toronto, Ontario M1B 5V8
416.286.6465
OMRON ON-LINE
Global - http://www.omron.com
USA - http://www.omron.com/oei
Canada - http://www.omron.ca