Omron Cj1W Drm21 Users Manual
CJ1W-DRM21 to the manual 83cf46ff-4ed2-4116-ad5b-04b6cd16eba8
2015-01-24
: Omron Omron-Cj1W-Drm21-Users-Manual-332531 omron-cj1w-drm21-users-manual-332531 omron pdf
Open the PDF directly: View PDF
.
Page Count: 274 [warning: Documents this large are best viewed by clicking the View PDF Link!]
CS-series DeviceNet Unit: CS1W-DRM21
CJ-series DeviceNet Unit: CJ1W-DRM21
Operation Manual
Revised July 2001
iv

v
Notice:
OMRON products are manufactured for use according to proper procedures by a qualified operator
and only for the purposes described in this manual.
The following conventions are used to indicate and classify precautions in this manual. Always heed
the information provided with them. Failure to heed precautions can result in injury to people or dam-
age to property.
Indicates an imminently hazardous situation which, if not avoided, will result in death or
serious injury.
Indicates a potentially hazardous situation which, if not avoided, could result in death or
serious injury.
Indicates a potentially hazardous situation which, if not avoided, may result in minor or
moderate injury, or property damage.
OMRON Product References
All OMRON products are capitalized in this manual. The word “Unit” is also capitalized when it refers to
an OMRON product, regardless of whether or not it appears in the proper name of the product.
The abbreviation “Ch,” which appears in some displays and on some OMRON products, often means
“word” and is abbreviated “Wd” in documentation in this sense.
The abbreviation “PC” means Programmable Controller and is not used as an abbreviation for any-
thing else.
Visual Aids
The following headings appear in the left column of the manual to help you locate different types of
information.
Note Indicates information of particular interest for efficient and convenient opera-
tion of the product.
Reference Indicates supplementary information on related topics that may be of interest
to the user.
1,2,3... 1. Indicates lists of one sort or another, such as procedures, checklists, etc.
vi
Trademarks and Copyrights
DeviceNet is a registered trademark of the Open DeviceNet Vendor Association, Inc.
Windows, Windows 95, Windows 98, Windows Me, Windows NT, and Windows 2000 are registered
trademarks of the Microsoft Corporation.
Other product names and company names in this manual are trademarks or registered trademarks of
their respective companies.
The copyright of the DeviceNet Unit belongs to OMRON Corporation.
OMRON, 2000
All rights reserved. No part of this publication may be reproduced, stored in a retrieval system, or transmitted, in any form, o
r
by any means, mechanical, electronic, photocopying, recording, or otherwise, without the prior written permission o
f
OMRON.
No patent liability is assumed with respect to the use of the information contained herein. Moreover, because OMRON is con-
stantly striving to improve its high-quality products, the information contained in this manual is subject to change without
notice. Every precaution has been taken in the preparation of this manual. Nevertheless, OMRON assumes no responsibility
for errors or omissions. Neither is any liability assumed for damages resulting from the use of the information contained in
this publication.
vii
TABLE OF CONTENTS
PRECAUTIONS . . . . . . . . . . . . . . . . . . . . . . . . . . . . . . . . xi
1 Intended Audience . . . . . . . . . . . . . . . . . . . . . . . . . . . . . . . . . . . . . . . . . . . . . . . . . xii
2 General Precautions . . . . . . . . . . . . . . . . . . . . . . . . . . . . . . . . . . . . . . . . . . . . . . . . xii
3 Safety Precautions. . . . . . . . . . . . . . . . . . . . . . . . . . . . . . . . . . . . . . . . . . . . . . . . . . xii
4 Operating Environment Precautions . . . . . . . . . . . . . . . . . . . . . . . . . . . . . . . . . . . . xiii
5 Application Precautions . . . . . . . . . . . . . . . . . . . . . . . . . . . . . . . . . . . . . . . . . . . . . xiv
6 Conformance to EC Directives . . . . . . . . . . . . . . . . . . . . . . . . . . . . . . . . . . . . . . . . xvi
SECTION 1
Features and System Configuration . . . . . . . . . . . . . . . . 1
1-1 Overview of DeviceNet. . . . . . . . . . . . . . . . . . . . . . . . . . . . . . . . . . . . . . . . . . . . . . 2
1-2 DeviceNet Unit Features . . . . . . . . . . . . . . . . . . . . . . . . . . . . . . . . . . . . . . . . . . . . . 15
1-3 Specifications . . . . . . . . . . . . . . . . . . . . . . . . . . . . . . . . . . . . . . . . . . . . . . . . . . . . . 21
1-4 Comparison with Previous Models . . . . . . . . . . . . . . . . . . . . . . . . . . . . . . . . . . . . . 29
1-5 Outline of the Configurator . . . . . . . . . . . . . . . . . . . . . . . . . . . . . . . . . . . . . . . . . . . 33
1-6 Basic Operating Procedures . . . . . . . . . . . . . . . . . . . . . . . . . . . . . . . . . . . . . . . . . . 36
1-7 List of Usage Methods by Purpose . . . . . . . . . . . . . . . . . . . . . . . . . . . . . . . . . . . . . 42
SECTION 2
Nomenclature and Installation . . . . . . . . . . . . . . . . . . . . 45
2-1 Nomenclature and Functions . . . . . . . . . . . . . . . . . . . . . . . . . . . . . . . . . . . . . . . . . 46
2-2 Installing the DeviceNet Unit . . . . . . . . . . . . . . . . . . . . . . . . . . . . . . . . . . . . . . . . . 51
SECTION 3
Allocated CIO and DM Words . . . . . . . . . . . . . . . . . . . . 57
3-1 Overview of Word Allocations . . . . . . . . . . . . . . . . . . . . . . . . . . . . . . . . . . . . . . . . 58
3-2 Allocated CIO Area Words . . . . . . . . . . . . . . . . . . . . . . . . . . . . . . . . . . . . . . . . . . . 60
3-3 Allocated DM Area Words . . . . . . . . . . . . . . . . . . . . . . . . . . . . . . . . . . . . . . . . . . . 81
SECTION 4
Remote I/O Master Communications . . . . . . . . . . . . . . . 91
4-1 Master Remote I/O Communications . . . . . . . . . . . . . . . . . . . . . . . . . . . . . . . . . . . 92
4-2 Scan List . . . . . . . . . . . . . . . . . . . . . . . . . . . . . . . . . . . . . . . . . . . . . . . . . . . . . . . . . 99
4-3 Fixed Allocations . . . . . . . . . . . . . . . . . . . . . . . . . . . . . . . . . . . . . . . . . . . . . . . . . . 101
4-4 User-set Allocations . . . . . . . . . . . . . . . . . . . . . . . . . . . . . . . . . . . . . . . . . . . . . . . . 107
4-5 Starting and Stopping Remote I/O Communications . . . . . . . . . . . . . . . . . . . . . . . 116
4-6 Example of Ladder Programming for Remote I/O Communications . . . . . . . . . . . 116
4-7 Errors that May Occur in Remote I/O Communications . . . . . . . . . . . . . . . . . . . . 118
viii
TABLE OF CONTENTS
SECTION 5
Remote I/O Slave Communications. . . . . . . . . . . . . . . . . 121
5-1 Slave Remote I/O Communications . . . . . . . . . . . . . . . . . . . . . . . . . . . . . . . . . . . 122
5-2 Fixed Allocations. . . . . . . . . . . . . . . . . . . . . . . . . . . . . . . . . . . . . . . . . . . . . . . . . . 125
5-3 User-set Allocations. . . . . . . . . . . . . . . . . . . . . . . . . . . . . . . . . . . . . . . . . . . . . . . . 126
SECTION 6
Message Communications . . . . . . . . . . . . . . . . . . . . . . . . 133
6-1 Overview . . . . . . . . . . . . . . . . . . . . . . . . . . . . . . . . . . . . . . . . . . . . . . . . . . . . . . . . 134
6-2 FINS Commands and Responses. . . . . . . . . . . . . . . . . . . . . . . . . . . . . . . . . . . . . . 141
6-3 Using FINS Message Communications. . . . . . . . . . . . . . . . . . . . . . . . . . . . . . . . . 145
6-4 Sending Explicit Messages . . . . . . . . . . . . . . . . . . . . . . . . . . . . . . . . . . . . . . . . . . 158
6-5 Receiving Explicit Messages . . . . . . . . . . . . . . . . . . . . . . . . . . . . . . . . . . . . . . . . . 165
SECTION 7
Other Functions. . . . . . . . . . . . . . . . . . . . . . . . . . . . . . . . . 181
7-1 Connecting to the CX-Programmer via the DeviceNet . . . . . . . . . . . . . . . . . . . . . 182
7-2 Memory Card Backup Functions. . . . . . . . . . . . . . . . . . . . . . . . . . . . . . . . . . . . . . 186
SECTION 8
Communications Timing . . . . . . . . . . . . . . . . . . . . . . . . . 189
8-1 Remote I/O Communications Characteristics . . . . . . . . . . . . . . . . . . . . . . . . . . . . 190
8-2 Message Communications . . . . . . . . . . . . . . . . . . . . . . . . . . . . . . . . . . . . . . . . . . . 196
SECTION 9
Troubleshooting and Maintenance . . . . . . . . . . . . . . . . . 199
9-1 Troubleshooting with the DeviceNet Unit Indicators . . . . . . . . . . . . . . . . . . . . . . 200
9-2 Error Log Functions. . . . . . . . . . . . . . . . . . . . . . . . . . . . . . . . . . . . . . . . . . . . . . . . 218
9-3 Troubleshooting. . . . . . . . . . . . . . . . . . . . . . . . . . . . . . . . . . . . . . . . . . . . . . . . . . . 222
9-4 Maintenance and Replacement . . . . . . . . . . . . . . . . . . . . . . . . . . . . . . . . . . . . . . . 225
Appendices
A Allocation Differences from C200H DeviceNet Master Units . . . . . . . . . . . . . . . 229
B DeviceNet Connections . . . . . . . . . . . . . . . . . . . . . . . . . . . . . . . . . . . . . . . . . . . . 235
C FINS Commands and Responses for DeviceNet Units . . . . . . . . . . . . . . . . . . . . 241
D Memory Card Backup Functions . . . . . . . . . . . . . . . . . . . . . . . . . . . . . . . . . . . . . 247
E Multi-vendor Applications . . . . . . . . . . . . . . . . . . . . . . . . . . . . . . . . . . . . . . . . . . 251
F DeviceNet Explicit Message Send Command for Other Manufacturer Nodes . . 261
Index . . . . . . . . . . . . . . . . . . . . . . . . . . . . . . . . . . . . . . . . . . 263
Revision History . . . . . . . . . . . . . . . . . . . . . . . . . . . . . . . . 267

ix
About this Manual:
This manual describes the installation and operation of CS1W-DRM21 DeviceNet Unit for SYSMAC
CJ-series PLCs and the CJ1W-DRM21 DeviceNet Unit for SYSMAC CJ-series PLCs, and includes the
sections described below.
Please read this manual and all manuals for related products carefully and be sure you understand the
information provided before attempting to install and operate the DeviceNet Unit. Be sure to read the
precautions provided in the following section.
Section 1 provides an overview of the DeviceNet network, including features, specifications, and sys-
tem.
Section 2 describes the nomenclature and installation of the DeviceNet Unit.
Section 3 describes the words allocated to the DeviceNet Unit in the CIO Area and DM Area. These
words both enable controlling the DeviceNet Unit and accessing Unit and network status.
Section 4 describes the remote I/O communications performed as a master by the DeviceNet Unit.
Section 5 describes the remote I/O communications performed as a slave by the DeviceNet Unit.
Section 6 describes message communications using FINS commands sent from the ladder program
in the CPU Unit of the PC.
Section 7 describes connecting to CX-Programmer via the DeviceNet and the Memory Card backup
function.
Section 8 describes the time required for remote I/O communications and message communications.
Section 9 describes error processing, periodic maintenance, and troubleshooting procedures needed
to keep the DeviceNet network operating properly. We recommend reading through the error process-
ing procedures before operation so that operating errors can be identified and corrected more quickly.
The Appendices provide information on allocation differences with C200H-series DeviceNet Units,
DeviceNet connections, remote programming and monitoring, Memory Card backups, FINS com-
mands and responses, sending DeviceNet explicit message to Non-OMRON nodes, and multi-vendor
applications.
The following manuals provide information on the DeviceNet and OMRON DeviceNet products.
Manual Products Contents Cat. No.
CS/CJ-series DeviceNet
Unit Operation Manual
(This manual)
CS1W-DRM21and CJ1W-DRM21
DeviceNet Units
Information on CS/CJ-
series DeviceNet Units.
W380
DeviceNet
Operation Manual
CVM1-DRM21-V1 DeviceNet Master Unit
C200HW-DRM21-V1 DeviceNet Master Unit
CQM1-DRT21 I/O Link Unit
DRT1-series DeviceNet Slaves
GT1-series DeviceNet Slaves
Information on C200H-
series, CVM1, and CV-
series DeviceNet Units, as
well as general DeviceNet
communications specifica-
tions and wiring methods.
W267
DeviceNet Configurator
Ver. 2.
Operation Manual
WS02-CFDC1-E DeviceNet Configurator
3G8F5-DRM21 ISA Board
3G8E2-DRM21 PCMCIA Board
Information on using the
Configurator.
W382
DeviceNet Slaves Opera-
tion Manual
C200HW-DRT21
CQM1-DRT21
DRT1 Series
Information on DeviceNet
Slaves.
W347
DeviceNet MULTIPLE I/O
TERMINAL Operation
Manual
DRT1-COM
GT1 Series
Information on MULTIPLE
I/O TERMINALs, one type
of DeviceNet slave.
W348

x
SYSMAC CS/CJ Series
Communication Com-
mands Reference Manual
CS1G/H-CPU -E CPU Units
CS1W-SCB21/41 Serial Communications
Boards
CS1W-SCU21 Serial Communications Unit
Information on FINS and
Host Link commands that
can be sent to CS/CJ-series
CPU Units.
W342
CX-Net
Operation Manual
WS02-CXPC1-EV Information on setting and
monitoring networks, such
as the use of routing tables.
W362
Manual Products Contents Cat. No.
Failure to read and understand the information provided in this manual may result in per-
sonal injury or death, damage to the product, or product failure. Please read each section
in its entirety and be sure you understand the information provided in the section and
related sections before attempting any of the procedures or operations given.
xi
PRECAUTIONS
This section provides general precautions for using the DeviceNet Unit and related devices.
The information contained in this section is important for the safe and reliable application of the DeviceNet Unit
and Programmable Controller (PC) You must read this section and understand the information contained before
attempting to set up or operate a DeviceNet Unit as part of a PC.
1 Intended Audience . . . . . . . . . . . . . . . . . . . . . . . . . . . . . . . . . . . . . . . . . . . . . xii
2 General Precautions . . . . . . . . . . . . . . . . . . . . . . . . . . . . . . . . . . . . . . . . . . . . xii
3 Safety Precautions. . . . . . . . . . . . . . . . . . . . . . . . . . . . . . . . . . . . . . . . . . . . . . xii
4 Operating Environment Precautions . . . . . . . . . . . . . . . . . . . . . . . . . . . . . . . . xiii
5 Application Precautions . . . . . . . . . . . . . . . . . . . . . . . . . . . . . . . . . . . . . . . . . xiv
6 Conformance to EC Directives . . . . . . . . . . . . . . . . . . . . . . . . . . . . . . . . . . . . xvi
6-1 Applicable Directives . . . . . . . . . . . . . . . . . . . . . . . . . . . . . . . . . . . . xvi
6-2 Concepts . . . . . . . . . . . . . . . . . . . . . . . . . . . . . . . . . . . . . . . . . . . . . . xvi
6-3 Conformance to EC Directives . . . . . . . . . . . . . . . . . . . . . . . . . . . . . xvi

xii
Intended Audience 1
1 Intended Audience
This manual is intended for the following personnel, who must also have
knowledge of electrical systems (an electrical engineer or the equivalent).
•Personnel in charge of installing FA systems.
•Personnel in charge of designing FA systems.
•Personnel in charge of managing FA systems and facilities.
2 General Precautions
The user must operate the product according to the performance specifica-
tions described in the operation manuals.
Before using the product under conditions which are not described in the
manual or applying the product to nuclear control systems, railroad systems,
aviation systems, vehicles, combustion systems, medical equipment, amuse-
ment machines, safety equipment, and other systems, machines, and equip-
ment that may have a serious influence on lives and property if used
improperly, consult your OMRON representative.
Make sure that the ratings and performance characteristics of the product are
sufficient for the systems, machines, and equipment, and be sure to provide
the systems, machines, and equipment with double safety mechanisms.
This manual provides information for installing and operating the DeviceNet
Unit. Be sure to read this manual before operation and keep this manual close
at hand for reference during operation.
It is extremely important that a PC and all PC Units be used for the specified
purpose and under the specified conditions, especially in applications that can
directly or indirectly affect human life. You must consult with your OMRON
representative before applying a PC System to the above mentioned applica-
tions.
3 Safety Precautions
Never attempt to disassemble a Unit or touch the inside of Unit while power is
being supplied. Doing so may result in serious electrical shock or electrocu-
tion.
Provide safety measures in external circuits, i.e., not in the Programmable
Controller (CPU Unit including associated Units; referred to as “PC”), in order
to ensure safety in the system if an abnormality occurs due to malfunction of
the PC or another external factor affecting the PC operation. Not doing so may
result in serious accidents.
•Emergency stop circuits, interlock circuits, limit circuits, and similar safety
measures must be provided in external control circuits.
•The PC will turn OFF all outputs when its self-diagnosis function detects
any error or when a severe failure alarm (FALS) instruction is executed.
As a countermeasure for such errors, external safety measures must be
provided to ensure safety in the system.
•The PC outputs may remain ON or OFF due to deposition or burning of
the output relays or destruction of the output transistors. As a counter-

xiii
Operating Environment Precautions 4
measure for such problems, external safety measures must be provided
to ensure safety in the system.
•When the 24-VDC output (service power supply to the PC) is overloaded
or short-circuited, the voltage may drop and result in the outputs being
turned OFF. As a countermeasure for such problems, external safety
measures must be provided to ensure safety in the system.
The CPU Unit refreshes I/O even when the program is stopped (i.e., even in
PROGRAM mode). Confirm safety thoroughly in advance before changing the
status of any part of memory allocated to I/O Units, Special I/O Units, or CPU
Bus Units. Any changes to the data allocated to any Unit may result in unex-
pected operation of the loads connected to the Unit. Any of the following oper-
ation may result in changes to memory status.
•Transferring I/O memory data to the CPU Unit from a Programming
Device.
•Changing present values in memory from a Programming Device.
•Force-setting/-resetting bits from a Programming Device.
•Transferring I/O memory files from a Memory Card or EM file memory to
the CPU Unit.
•Transferring I/O memory from a host computer or from another PC on a
network.
Execute online edit only after confirming that no adverse effects will be
caused by extending the cycle time. Otherwise, the input signals may not be
readable.
Confirm safety at the destination node before transferring a program to
another node or changing contents of the I/O memory area. Doing either of
these without confirming safety may result in injury.
4 Operating Environment Precautions
Do not install the Unit in any of the following locations.
•Locations subject to direct sunlight.
•Locations subject to temperatures or humidities outside the range speci-
fied in the specifications.
•Locations subject to condensation as the result of severe changes in tem-
perature.
•Locations subject to corrosive or flammable gases.
•Locations subject to dust (especially iron dust) or salt.
•Locations subject to exposure to water, oil, or chemicals.
•Locations subject to shock or vibration.
Provide proper shielding when installing in the following locations:
•Locations subject to static electricity or other sources of noise.
•Locations subject to strong electromagnetic fields.
•Locations subject to possible exposure to radiation.
•Locations near to power supply lines.

xiv
Application Precautions 5
The operating environment of the PC System can have a large effect on the
longevity and reliability of the system. Improper operating environments can
lead to malfunction, failure, and other unforeseeable problems with the PC
System. Be sure that the operating environment is within the specified condi-
tions at installation and remains within the specified conditions during the life
of the system.
5 Application Precautions
Observe the following precautions when using the DeviceNet Unit.
Failure to abide by the following precautions could lead to serious or possibly
fatal injury. Always heed these precautions.
•Always connect to a class-3 ground (100 Ω or less) when installing the
Units.
Failure to abide by the following precautions could lead to faulty operation or
the PC or the system or could damage the PC or PC Units. Always heed
these precautions.
•Install double safety mechanisms to ensure safety against incorrect sig-
nals that may be produced by broken signal lines or momentary power
interruptions.
•Enable the scan list to before operating the system.
•When adding a new node to the network, make sure that the baud rate is
the same as other nodes.
•Use specified communications cables.
•Do not extend connection distances beyond the ranges given in the spec-
ifications.
•Always turn OFF the power supply to the personal computer, Slaves, and
Communications Units before attempting any of the following.
•Mounting or dismounting the DeviceNet Unit, Power Supply Units, I/O
Units, CPU Units, or any other Units.
•Assembling a Unit.
•Setting DIP switches or rotary switches.
•Connecting or wiring the cables.
•Connecting or disconnecting connectors.
•Be sure that the terminal blocks, connectors, Memory Units, expansion
cables, and other items with locking devices are properly locked into
place. Improper locking may result in malfunction.
•Be sure that all the mounting screws, terminal screws, Unit mounting
screws, and cable connector screws are tightened to the torque specified
in the relevant manuals. Incorrect tightening torque may result in malfunc-
tion.
•Leave the label attached to the Unit when wiring. Removing the label may
result in malfunction if foreign matter enters the Unit.
•Remove the label after the completion of wiring to ensure proper heat dis-
sipation. Leaving the label attached may result in malfunction.
•Always use the power supply voltage specified in this manual.

xv
Application Precautions 5
•Double-check all the wiring and connection of terminal blocks and con-
nectors before mounting the Units.
•Use crimp terminals for wiring. Do not connect bare stranded wires
directly to terminals.
•Observe the following precautions when wiring the communications
cable.
•Separate the communications cables from the power lines or high-ten-
sion lines.
•Do not bend the communications cables.
•Do not pull on the communications cables.
•Do not place heavy objects on top of the communications cables.
•Be sure to wire communications cable inside ducts.
•Use appropriate communications cables.
•Take appropriate measures to ensure that the specified power with the
rated voltage and frequency is supplied in places where the power supply
is unstable. An incorrect power supply may result in malfunction.
•Install external breakers and take other safety measures against short-cir-
cuiting in external wiring. Insufficient safety measures against short-cir-
cuiting may result in burning.
•Double-check all the wiring and switch settings before turning ON the
power supply.
•Check the user program for proper execution before actually running it on
the Unit. Not checking the program may result in an unexpected opera-
tion.
•Confirm that no adverse effect will occur in the system before attempting
any of the following. Not doing so may result in an unexpected operation.
•Changing the operating mode of the PC.
•Force-setting/force-resetting any bit in memory.
•Changing the present value of any word or any set value in memory.
•After replacing Units, resume operation only after transferring to the new
CPU Unit and/or Special I/O Units the contents of the DM Area, HR Area,
and other data required for resuming operation. Not doing so may result in
an unexpected operation.
•When transporting or storing the product, cover the PCBs with electrically
conductive materials to prevent LSIs and ICs from being damaged by
static electricity, and also keep the product within the specified storage
temperature range.
•When transporting the Unit, use special packing boxes and protect it from
being exposed to excessive vibration or impacts during transportation.
•Do not attempt to disassemble, repair, or modify any Units.

xvi
Conformance to EC Directives 6
6 Conformance to EC Directives
6-1 Applicable Directives
•EMC Directives
6-2 Concepts
EMC Directives
OMRON devices that comply with EC Directives also conform to the related
EMC standards so that they can be more easily built into other devices or
machines. The actual products have been checked for conformity to EMC
standards. (See the following note.) Whether the products conform to the
standards in the system used by the customer, however, must be checked by
the customer.
EMC-related performance of the OMRON devices that comply with EC Direc-
tives will vary depending on the configuration, wiring, and other conditions of
the equipment or control panel in which the OMRON devices are installed.
The customer must, therefore, perform final checks to confirm that devices
and the overall machine conform to EMC standards.
Note Applicable EMS (Electromagnetic Susceptibility) and EMI (Electromagnetic
Interference standards in the EMC (Electromagnetic Compatibility) standards
are as follows:
6-3 Conformance to EC Directives
DeviceNet products that meet EC directives must be installed as follows:
1,2,3... 1. DeviceNet Units are designed for installation inside control panels. All De-
viceNet Units must be installed within control panels.
2. Used reinforced insulation or double insulation for the DC power supplies
used for the communications power supply, internal circuit power supply,
and the I/O power supplies.
3. DeviceNet products that meet EC directives also meet the common emis-
sion standard (EN50081-2). When DeviceNet products are built into equip-
ment, however, the measure necessary to ensure that the standard is met
will vary with the overall configuration of the control panel, the other devic-
es connected to the control panel, and other conditions. You must there-
fore confirm that EC directives are met for the overall machine or device,
particularly for the radiated emission requirement (10 m).
The following examples show means of reducing noise.
1,2,3.... 1. Noise from the communications cable can be reduced by installing a ferrite
core on the communications cable within 10 cm of the DeviceNet Unit.
Unit EMS EMI
CS1W-DRM21 EN50082-2 EN50081-2
CJ1W-DRM21 EN61000-6-2

xvii
Conformance to EC Directives 6
2. Wire the control panel with as thick and short electric lines as possible and
ground to 100 Ωmin.
3. Keep DeviceNet communications cables as short as possible and ground
to 100 Ωmin.
Ferrite Core (Data Line Filter): 0443-164151 (manufacturered by
Fair-Rite Products Co., Ltd.)
Impedance specifications
25 MHZ: 156 Ω
100 MHZ: 250 Ω
30 mm
13 mm 29 mm
33 mm
1
SECTION 1
Features and System Configuration
This section provides an overview of the DeviceNet network, including features, specifications, and system configurations.
1-1 Overview of DeviceNet. . . . . . . . . . . . . . . . . . . . . . . . . . . . . . . . . . . . . . . . . . 2
1-1-1 Overall System Configuration . . . . . . . . . . . . . . . . . . . . . . . . . . . . . 3
1-1-2 Applicable Units and DeviceNet Functions . . . . . . . . . . . . . . . . . . . 6
1-1-3 Masters . . . . . . . . . . . . . . . . . . . . . . . . . . . . . . . . . . . . . . . . . . . . . . . 9
1-1-4 Types of Slave. . . . . . . . . . . . . . . . . . . . . . . . . . . . . . . . . . . . . . . . . . 9
1-1-5 DeviceNet Configurator . . . . . . . . . . . . . . . . . . . . . . . . . . . . . . . . . . 15
1-2 DeviceNet Unit Features . . . . . . . . . . . . . . . . . . . . . . . . . . . . . . . . . . . . . . . . . 15
1-3 Specifications . . . . . . . . . . . . . . . . . . . . . . . . . . . . . . . . . . . . . . . . . . . . . . . . . 21
1-3-1 DeviceNet Unit . . . . . . . . . . . . . . . . . . . . . . . . . . . . . . . . . . . . . . . . . 21
1-4 Comparison with Previous Models . . . . . . . . . . . . . . . . . . . . . . . . . . . . . . . . . 29
1-5 Outline of the Configurator . . . . . . . . . . . . . . . . . . . . . . . . . . . . . . . . . . . . . . . 33
1-5-1 Models . . . . . . . . . . . . . . . . . . . . . . . . . . . . . . . . . . . . . . . . . . . . . . . 33
1-5-2 Configurator Specifications . . . . . . . . . . . . . . . . . . . . . . . . . . . . . . . 34
1-6 Basic Operating Procedures . . . . . . . . . . . . . . . . . . . . . . . . . . . . . . . . . . . . . . 36
1-6-1 Network Installation Procedure . . . . . . . . . . . . . . . . . . . . . . . . . . . . 36
1-6-2 Hardware Preparations for Communications . . . . . . . . . . . . . . . . . . 36
1-6-4 Procedures Prior to Starting Communications . . . . . . . . . . . . . . . . . 38
1-7 List of Usage Methods by Purpose . . . . . . . . . . . . . . . . . . . . . . . . . . . . . . . . . 42

2
Overview of DeviceNet Section 1-1
1-1 Overview of DeviceNet
DeviceNet is a multi-bit, multi-vendor network that combines controls and data
on a machine/line-control level and that conforms to DeviceNet open field net-
work specifications.
Three types of communications are supported: 1) Remote I/O master commu-
nications that automatically transfer I/O between slaves and the CPU Unit to
which a DeviceNet Unit is mounted without any special programming in the
CPU Unit, 2) Remote I/O slave communications that automatically transfer I/O
between the Master and the CPU Unit to which a DeviceNet Unit is mounted,
and 3) Message communications that read/write messages, control operation,
or perform other functions for other CPU Units to which a DeviceNet Unit is
mounted and slaves. Message communications are achieved by executing
specific instructions (SEND (192), RECV (193), and CMND (194)) from the
program in the CPU Unit to which the DeviceNet Unit is mounted.
The following functions are supported with a CS/CJ-series DeviceNet Unit.
1,2,3... 1. Without the Configurator Software Tool
a) I/O area words can be flexibly allocated for remote I/O Master and
Slave communications. Three types of fixed allocations as well as
user-set allocations through allocated DM Area words are possible.
b) More than one DeviceNet Unit can be mounted under a single PC.
c) More than one DeviceNet Unit can be connected in a single network.
With the Configurator, remote I/O can be allocated in any order, i.e.,
not necessarily in the other of node addresses.
Note The Configurator that is connected through a dedicated Board or
Card uses one node in the DeviceNet network. It does not use a
node if it is connected by a serial line.
2. A CS/CJ-series DeviceNet Unit can function as either a master or slave in
remote I/O communications. Both can be used simultaneously.
3. With a CS/CJ-series DeviceNet Unit, the DeviceNet network can be treat-
ed exactly like a Controller Link, Ethernet, or other network for message
communications or remote programming and monitoring by a CX-Pro-
grammer.
DeviceNet functions
Remote I/O master communications
Remote I/O slave communications
Message communications
Fixed allocations
User-set allocations
Fixed allocations
User-set allocations
Explicit message communications
FINS message communications

3
Overview of DeviceNet Section 1-1
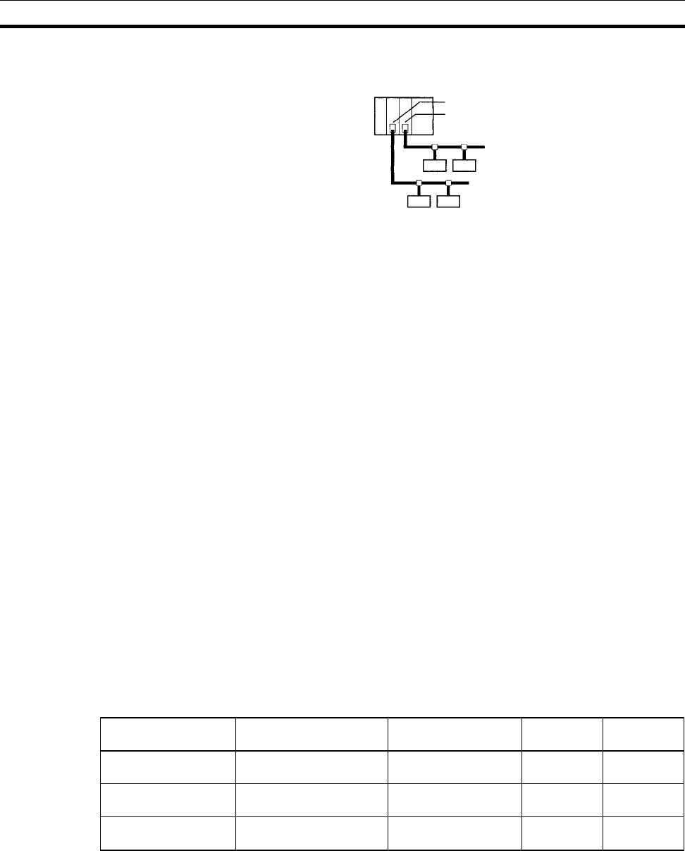
1-1-1 Overall System Configuration
Note The Configurator is required if more than one Master is connected in a single
network when a CVM1-DRM21-V1 or C200HW-DRM21-V1 is used.
Master Features
DeviceNet Master Units and DeviceNet Units
Support remote I/O communications between OMRON PCs (CS-series, CJ-
series, CVM1, CV-series, or C200HX/HG/HE/HS) and slaves.
Support message communications between OMRON PCs, or between an
OMRON PC and slaves and masters from other companies.
VME Master Boards
Supports remote I/O communications between a VME System and slaves.
DeviceNet Unit or
DeviceNet Master Unit
CS Series
CS1W-DRM21
CVM1/CV Series:
CVM1-DRM21-V1
,
C200HZ/HX/HG/E/HS:
C200HW-DRM21-V1 Photoelectric
sensors, proximi-
ty sensors, limit
switches, etc.
Photoelectric
sensors or prox-
imity sensors
with connectors
DeviceNet
Configurator
(personal com-
puter)
Photoelectric
sensors, proximi-
ty sensors, limit
switches, etc.
Photoelectric
sensors,
proximity
sensors, limit
switches, etc.
Solenoids,
valves, etc.
I/O Link
Unit
CQM1
Solenoids,
valves, etc.
Solenoids,
valves, etc.
Output
Terminal
Output Remote
Adapter (used
with Output
Block)
Input
Te r m i n a l
Sensor
Te r m i n a l
Environment-re-
sistant Terminal
(Inputs, outputs,
or mixed I/O)
: T-branch Taps or multi-drop connections
Analog
Input
Terminal
Analog
Output
Terminal
DeviceNet Unit or
DeviceNet Master Unit
Inputs Outputs Outputs
MULTIPLE I/O TERMINAL
Temper-
ature In-
put Ter-
minal
Thermocouple,
platinum resistance
thermometer
C200H I/O Link Unit
RS-232C
Unit
Bar code
readers, etc.
Inverters,
valves, etc.
Analog sensors,
etc.
(See note.)
Inputs
CJ Series
CJ1W- DRM21
Input Remote
Adapter (used
with Input Block)

4
Overview of DeviceNet Section 1-1
Configurator Features
•Enables user-set allocations for remote I/O (choice of node address order,
2 area allocations, etc.).
•Enables serial connection to the Programming Device Port of a PC.
•Enables user settings for DeviceNet remote I/O communications connec-
tions.
•Enables multiple Masters on a single PC.
•Enables multiple Masters in a single network.
Slave Features
I/O Terminals
•Provide general-purpose I/O via terminal blocks (M3).
•Available in the following models:
•8-point Transistor Input Terminal
•16-point Transistor Input Terminal
•8-point Transistor Output Terminal
•16-point Transistor Output Terminal
Environment-resistant Terminals
•Improved I/O Terminals that conform to IP66 for spatter-, water-, and oil-
resistance.
•Available in the following models:
•8-point Transistor Input Terminal
•8-point Transistor Output Terminal
•16-point Transistor I/O Terminal (8 inputs and 8 outputs)
Remote Adapters
•Used in combination with G70D and other I/O Blocks to handle relay out-
puts, power MOS FET Relay outputs, etc.
•Available in 16-point input and 16-point output models.
I/O Link Units
•More than one I/O Link Unit can be mounted to a CQM1 PC.
•Link 16 inputs and 16 outputs between the PC and the Master.
Sensor Terminals
•Accept inputs from photoelectric and proximity sensors with connectors.
•Available in 16-point input and 8-point input/8-point output models.
•Output signals can be used for sensor teaching and external diagnosis.
Analog Input Terminals
•Convert analog inputs to binary.
•Switchable between 2 and 4 input points using the DIP switch.
•Handle inputs of 0 to 5 V, 1 to 5 V, 0 to 10 V, –10 to +10 V, 0 to 20 mA, or
4to20mA.
Analog Output Terminals
•Convert binary data to analog outputs.
•Provides outputs of 1 to 5 V, 0 to 10 V, –10 to +10 V, 0 to 20 mA, or 4 to
20mA.
•Available in models with a resolution of either 1/6,000 or 1/30,000.

5
Overview of DeviceNet Section 1-1
Temperature Input Terminals
•Temperature data is input as binary data for 4 inputs.
•Thermocouple and platinum resistance thermometer inputs are available.
C200H I/O Link Units
•Special I/O Slaves that mount to C200HX/HG/HE PCs and read/write
data from the Master to the specified words in the CPU Unit.
•Read and write areas specified for up to 512 bits each (32 words each).
•Any memory area words can be read or written using DeviceNet explicit
messages.
RS-232C Units
•Special I/O Slaves that provide two RS-232C ports and control I/O from
the Masters.
MULTIPLE I/O TERMINALs
•Multiple I/O Units can be combined under a Communications Unit and
treated as a single Slave.
•Special I/O Units, such as Analog I/O Units, and High-speed Counter
Units are also available.

6
Overview of DeviceNet Section 1-1
1-1-2 Applicable Units and DeviceNet Functions
Remote I/O Master
DeviceNet Unit (Master)
CPU Unit
Remote I/O communications
DeviceNet
Slaves
Item Master Model Without Configurator With Configurator
Max. No.
of Slave
nodes per
Master
CS Series CS1W-DRM21 63 nodes
CJ Series CJ1W-DRM21
CVM1, CV Series CVM1-DRM21-V1
CS Series,
C200HX/HG/HE
C200HW-DRM21-V1 50 nodes 63 nodes
C200HS 32 nodes 63 nodes
Max. No.
of control
points per
Master
CS Series CS1W-DRM21 2,048 pts (64 input /64
output words) or
16,000 pts (500 input/
500 output words)
32,000 pts (500
words x 4 blocks)
CJ Series CJ1W-DRM21
CVM1, CV Series CVM1-DRM21-V1 2,048 pts (64 input/ 64
output words)
6,400 (100 words x
4 blocks
CS Series,
C200HX/HG/HE
C200HW-DRM21-V1 1,600 pts (50 input/50
output words)
Without messages:
4,800 pts
With messages:
1,600 pts
C200HS 1,024 pts (32 input/32
output words)
1,280
Max. No.
of I/O
points per
Slave con-
trollable by
Master
CS Series CS1W-DRM21 100 input/100 output words
CJ Series CJ1W-DRM21
CVM1, CV Series CVM1-DRM21-V1 32 input/32 output words
CS Series,
C200HX/HG/HE
C200HW-DRM21-V1
C200HS
Remote I/
O alloca-
tion areas
CS Series CS1W-DRM21 CS/CJ DeviceNet
words in CIO Area,
and user-allocated
words in CIO Area,
DM Area, and other
areas.
User-allocated
words in CIO Area,
DM Area, and other
areas.
CJ Series CJ1W-DRM21
CVM1, CV Series CVM1-DRM21-V1 DeviceNet Area User-allocated
words in CIO Area,
DM Area, and other
areas.
CS Series,
C200HX/HG/HE
C200HW-DRM21-V1 C200H DeviceNet
words in CIO Area
(including dedicated
words/ bits)
C200HS

7
Overview of DeviceNet Section 1-1
Remote I/O Slave (only Units Mounted in a PC)
DeviceNet Unit (Master)
CPU Unit IN area OUT area
Remote I/O communications
DeviceNet
DeviceNet Unit (Slave)
CPU Unit IN area OUT area
Slaves
Item CPU Unit to
which a Slave is
mounted
Unit Model Without the
Configurator
With the
Configurator
Max. No. of I/O pts
per Slave
CS Series CS1W-DRM21 32 pts (1 input/
1 output word) or
3,200 pts (100
input/100 output
words)
4,800 pts
(100 input words x
2/100 output words
x 1)
CJ Series CJ1W-DRM21
CS Series,
C200HX/HG/HE
C200HW-DRT21 1,024 pts (32 input/32 output words)
CQM1H
CQM1 Series
CQM1-DRT21 32 pts (1 input/1 output word)
Allocation areas in
the CPU Unit to
which this Slave is
mounted
CS Series CS1W-DRM21 CIO, WR, DM, EM, HR
CJ Series CJ1W-DRM21
CS Series,
C200HX/HG/HE
C200HW-DRT21 CIO, DM, EM, AR, LR, T/C
CQM1H
CQM1 Series
CQM1-DRT21 CIO

8
Overview of DeviceNet Section 1-1
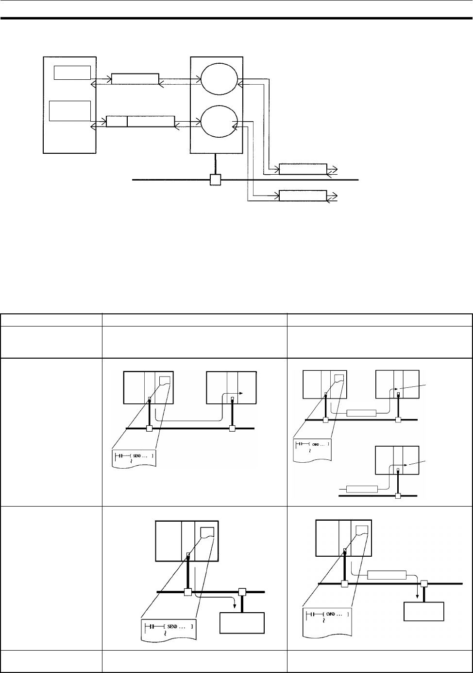
Message Communications
Communications Instructions
Note FINS message communications are supported between any two PCs with a
CS/CJ-series DeviceNet Unit (CS1W-DRM21/CJ1W-DRM21). They are not
supported for PCs with a C200H DeviceNet Master Unit (C200HW-DRM21-
Master Master
RS-232C
Interface Unit
Master Unit model Send Receive FINS
commands
CS Series CS1W-DRM21 SEND(192) RECV(193) CMND(194)
CJ Series CJ1W-DRM21
CVM1, CV Series CVM1-DRM21-V1 SEND(192) RECV(193) CMND(194)
CS Series,
C200HX/HG/HE
C200HW-DRM21-V1 None None IOWR
C200HS ---
Item Master model Model Capacity
Max. No. of nodes per
Master for message
communications using
FINS commands
CS Series CS1W-DRM21 62 nodes
(Node address 0 cannot be
used in FINS communications.)
CJ Series CJ1W-DRM21
CVM1, CV Series CVM1-DRM21-V1 8 nodes
CS Series,
C200HX/HG/HE
C200HW-DRM21-V1 8 nodes
C200HS Not supported
Max. No. of nodes per
Master for message
communications using
explicit messages
CS Series CS1W-DRM21 63 nodes
CJ Series CJ1W-DRM21
CVM1, CV Series CVM1-DRM21-V1 63 nodes
CS Series, C200HX/
HG/HE
C200HW-DRM21-V1 63 nodes
C200HS Not supported
Max. message length CS Series CS1W-DRM21 SEND(192): 267 words
RECV(193): 269 words
CMND(194): 542 bytes (start-
ing with command code)
CJ Series CJ1W-DRM21
CVM1, CV Series CVM1-DRM21-V1 SEND(192): 76 words
RECV(193): 78 words
CMND(194): 160 bytes
(starting with command code)
CS Series,
C200HX/HG/HE
C200HW-DRM21-V1 IOWR(223): 160 bytes (start-
ing with command code)

9
Overview of DeviceNet Section 1-1
V1) or a CVM1/CV-series DeviceNet Master Unit (CVM1-DRM21-V1). Refer
to 6-3 Using FINS Message Communications for details.
Communications Software Switches and Communications Status
Dedicated words in the CPU Unit are allocated for DeviceNet communications
software switches and status.
1-1-3 Masters
1-1-4 Types of Slave
The following classifications are used for DeviceNet Slaves.
•General-purpose Slaves:
Slave with I/O functions for I/O that uses an ordinary connector connected
to a communications cable.
•Environment-resistant Slaves:
Slave with I/O functions for I/O that uses a round, waterproof connector
connected to a communications cable.
•Special Slaves:
Slave with functions not related to I/O (e.g., message communications) for
I/O that uses an ordinary connector connected to a communications
cable.
PC Model Mountable position Master/Slave
function
Maximum number of
mountable units
With
Configurator
Without
Configurator
CS Series CS1W-DRM21
DeviceNet Unit
CPU or Expansion CPU
Rack (Classified as CPU
Bus Units)
Master and Slave 16
CJ Series CJ1W-DRM21 CPU Rack or Expansion
Rack (Classified as CPU
Bus Units)
CVM1/CV Series CVM1-DRM21-V1
DeviceNet Master
Unit
CPU or Expansion CPU
Rack (Classified as CPU
Bus Units)
Master only 16 1
CS Series C200HW-DRM21-V1
DeviceNet Master
Unit
CPU Rack or Expansion
I/O Rack (Classified as
Special I/O Units)
16
C200HX/HG/HE 10 or 16
C200HS 10
Master
Control scan list registration/clearing, remote I/O
communications start/stop, and other parameters
Software
switches
Enables monitoring communications errors, communications
status of Masters, registered Slave data, normal Slave data,
etc.
Status area

10
Overview of DeviceNet Section 1-1
General-purpose Slaves (Communications Cable: Normal Square Connectors)
Name Appearance I/O points Model number Remarks
Remote I/O Terminals
with Transistors
8 input points (NPN) DRT1-ID08 ---
8 input points (PNP) DRT1-ID08-1
16 input points (NPN) DRT1-ID16
16 input points (PNP) DRT1-ID16-1
8 output points (NPN) DRT1-OD08 ---
8 output points (PNP) DRT1-OD08-1
16 output points
(NPN)
DRT1-OD16
16 output points
(PNP)
DRT1-OD16-1
Remote I/O Terminals
with Transistors and
3-tier Terminal Block
16 input points (NPN) DRT1-ID16T Simple wiring (not necessary
to tighten multiple wires
together and wiring locations
are easy to understand)
The DRT1- D16TA(-1) does
not need a separate power
supply for internal circuits
(uses the communications
power supply).
16 input points (PNP) DRT1-ID16T-1
16 input points (NPN) DRT1-ID16TA
16 input points (PNP) DRT1-ID16TA-1
16 output points
(NPN)
DRT1-OD16T
16 output points
(PNP)
DRT1-OD16T-1
16 output points
(NPN)
DRT1-OD16TA
16 output points
(PNP)
DRT1-OD16TA-1
8 input points+8 out-
put points (NPN)
DRT1-MD16T
8 input points+8 out-
put points (PNP)
DRT1-MD16T-1
8 input points+8 out-
put points (NPN)
DRT1-MD16TA
8 input points+8 out-
put points (PNP)
DRT1-MD16TA-1
Remote I/O Terminals
with Transistors and
Connectors
32 input points (NPN) DRT1-ID32ML Compact (35 x 60 x 80 mm
(W x D x H))
Connects to a Relay Terminal
through a MIL cable.
Does not need a separate
power supply for internal cir-
cuits (uses the communica-
tions power supply).
32 input points (PNP) DRT1-ID32ML-1
32 output points
(NPN)
DRT1-OD32ML
32 output points
(PNP)
DRT1-OD32ML-1
16 input points+16
output points (NPN)
DRT1-MD32ML
16 input points+16
output points (PNP)
DRT1-MD32ML-1
Remote Adapters 16 input points (NPN) DRT1-ID16X Compact (85 x 50 x 40 mm W
x D x H)
Connects to a G70D Relay
terminal and can be used for a
relay output or a power MOS-
FET relay output.
16 input points (PNP) DRT1-ID16X-1
16 output points
(NPN)
DRT1-OD16X
16 output points
(PNP)
DRT1-OD16X-1

11
Overview of DeviceNet Section 1-1
Note For details on Slaves, refer to the DeviceNet (CompoBus/D) Slaves Operation
Manual (W347).
Sensor Terminals 16 input points (NPN) DRT1-HD16S Connected to photoelectric
and proximity sensors with
connectors
8 input/8 output
points (PNP)
DRT1-ND16S
Temperature Input
Terminals
4 thermocouple input
points (4 words)
DRT1-TS04T Thermocouple inputs
Temperature resistance ther-
mometer inputs
4 temperature resis-
tance thermometer
input points (4 words)
DRT1-TS04P
Analog Input Termi-
nals
4 input points
(4 words) or 2 input
points (2 words)
DRT1-AD04 1 to 5 V, 0 to 5 V, 0 to 10 V,
–10 to +10 V, 0 to 20 mA, or 4
to 20 mA input (switchable)
Resolution: 1/6,000
4 input points
(4 words)
DRT1-AD04H 1 to 5 V, 0 to 5 V, 0 to 10 V, 0
to 20 mA, or 4 to 20 mA input
(switchable)
Resolution: 1/30,000
Analog Output Termi-
nals
2 output points
(2 words)
DRT1-DA02 1 to 5 V, 0 to 10 V, –10 to
+10 V, 0 to 20 mA, or 4 to
20 mA output (switchable)
Resolution: 1/6,000
CQM1 I/O Link Unit 16 internal inputs/
16 internal outputs
(between CQM1 and
Master)
CQM1-DRT21 Remote I/O communications
between PCs
CPM2A/CPM1A
I/O Link Unit
32 internal inputs/
32 internal outputs
(between CPM2A/
CPM1A and Master)
CPM1A-DRT21 Remote I/O communications
between PCs
Name Appearance I/O points Model number Remarks

12
Overview of DeviceNet Section 1-1
Waterproof and Environment-resistant Slaves (Communications Cable: Round Connectors)
Special Slaves (Communications Cable: Normal Square Connectors)
Name Appearance I/O points Model number Remarks
Waterproof Terminals 4 input points (NPN) DRT1-ID04CL Dust and drip-proof structure
for environmental resistance
(IP 67)
XS2 Series connector system
eliminates the need for tools
for sensor, valve or other con-
nections.
4 input points (PNP) DRT1-ID04CL-1
8 input points (NPN) DRT1-ID08CL
8 input points (PNP) DRT1-ID08CL-1
4 output points (NPN) DRT1-OD04CL
4 output points (PNP) DRT1-OD04CL-1
8 output points (NPN) DRT1-OD08CL
8 output points (PNP) DRT1-OD08CL-1
Environment-resis-
tant Terminals
8 input points (NPN) DRT1-ID08C Spatter, dust and drip-proof
structure for environmental
resistance (IP 66)
XS2 Series connector system
eliminates the need for tools
for sensor, valve or other con-
nections.
8 output points (NPN) DRT1-OD08C
16 input points (NPN) DRT1-HD16C
16 input points (PNP) DRT1-HD16C-1
16 output points
(NPN)
DRT1-WD16C
16 output points
(PNP)
DRT1-WD16C-1
8 input points+8 out-
put points (NPN)
DRT1-MD16C
8 input points+8 out-
put points (PNP)
DRT1-MD16C-1
B7AC Interface Ter-
minal
10 input points x 3 DRT1-B7AC Splits 1 B7AC Unit into 3
branches.
XS2 Series connector system
eliminates the need for tools.
Dust and drip-proof structure
for environmental resistance
(IP 66)
Name Appearance I/O points Model number Remarks
C200H I/O Link Unit 512 inputs max.
(32 words)
512 outputs max.
(32 words)
C200HW-DRT21 Supports remote I/O and
message communications
between PCs.
Max. I/O area: 512 input
points and 52 output points
Any I/O words can be allo-
cated.
RS-232C Unit 16 inputs (1 word) DRT1-232C2 Two RS-232C ports mounted
Data sent and received by
explicit message (151 bytes
max.)
Executes settings and control
through explicit messages.
Reflects RS-232C port status
in the input.
Programmable
Slaves
512 inputs max.
(32 words)
512 outputs max.
(32 words)
CPM2C-S100C-DRT
CPM2C-S110C-DRT
Controller that enables com-
munications with CompoBus/
S Master.
Enables message communi-
cations using explicit mes-
sages.

13
Overview of DeviceNet Section 1-1
MULTIPLE I/O TERMINAL Units
Unit I/O
points
Words allocated
in PC memory
I/O connec-
tions
Unit
power
supply
voltage
Installa-
tion
Model
number
Remarks
Input Output
Communications Unit None Two sta-
tus
words
0 words None 24 VDC
(sup-
plied
from out-
side)
DIN track DRT1-COM ---
Basic I/O
Units
Transistor
Input Units
16 input
points
1 word 0 words M3 terminal
block
GT1-ID16 NPN
GT1-ID16-1 PNP
16 input
points
1 word 0 words Connector
(made by
MOLEX)
GT1-ID16MX NPN
GT1-ID16MX-1 PNP
16 input
points
1 word 0 words Connector
(made by
FUJITSU)
GT1-ID16ML NPN
GT1-ID16ML-1 PNP
16 input
points
1 word 0 words Connector
(D-sub, 25
pin)
GT1-ID16DS NPN
GT1-ID16DS-1 PNP
32 input
points
2 words 0 words High-den-
sity connec-
tor (made by
FUJITSU)
GT1-ID32ML NPN
GT1-ID32ML-1 PNP
Transistor
Output
Units
16 out-
put
points
0 words 1 word M3 terminal
block
GT1-OD16 NPN
GT1-OD16-1 PNP
16 out-
put
points
0 words 1 word Connector
(made by
MOLEX)
GT1-OD16MX NPN
GT1-OD16MX-1 PNP
16 out-
put
points
0 words 1 word Connector
(made by
FUJITSU)
GT1-OD16ML NPN
GT1-OD16ML-1 PNP
16 out-
put
points
0 words 1 word Connector
(D-sub, 25
pin)
GT1-OD16DS NPN
GT1-OD16DS-1 PNP
32 out-
put
points
0 words 2 words High-den-
sity connec-
tor (made by
FUJITSU)
GT1-OD32ML NPN
GT1-OD32ML-1 PNP
Relay Out-
put Units
16 out-
put
points
0 words 1 word M3 terminal
block
GT1-ROS16 ---
8 out-
put
points
0 words 1 word GT1-ROP08 ---

14
Overview of DeviceNet Section 1-1
Note The front-panel indicators and other parts of Analog Input Units, Analog Out-
put Units, and Counter Units differ from those of other I/O Units. These Units
belong to a group called Special I/O Units.
One I/O Unit Connecting Cable (cable length 40 mm) is included with each I/O
Unit. One end connector is attached to the Communications Unit.
I/O Unit Connecting Cables with a cable lengths of 0.1, 0.3, 0.4, 0.6, and 1 m
(GCN1-010/030/040/060/100) are sold separately (see below).
Note For details on MULTIPLE I/O TERMINAL Units, refer to the DeviceNet (Com-
poBus/D) MULTIPLE I/O TERMINAL Operation Manual (W348).
Special
I/O Units
(See
note.)
Analog
Input Units
4 inputs 4 words 0 words M3 terminal
block
24 VDC
(sup-
plied
from out-
side)
DIN track GT1-AD04 Inputs:
4 to 20 mA,
0 to 20 mA,
0 to 5 V,
1 to 5 V,
0 to 10 V,
–10 to 10 V
8 inputs 8 words 0 words Connector
(made by
MOLEX)
GT1-AD08MX
Analog
Output
Units
4 out-
puts
0 words 4 words M3 terminal
block
GT1-DA04 Outputs:
4 to 20 mA
0 to 5 V,
1 to 5 V,
0 to 10 V,
–10 to 10 V
4 out-
puts
0 words 4 words Connector
(made by
MOLEX)
GT1-DA04MX Outputs:
0 to 5 V,
1 to 5 V,
0 to 10 V,
–10 to 10 V
Tempera-
ture Input
Unit
4 inputs 4 or 8
words
(varies
with
data for-
mat)
0 words M3 terminal
block
GT1-TS04T Sensor
types: R, S,
K, J, T, B, L
4 inputs 0 words M3 terminal
block
GT1-TS04P Sensor
types:
Pt100,
JPt100
Counter
Unit
1 input 3 words 3 words M3 terminal
block
GT1-CT01 1 external
input
2 external
outputs
Unit I/O
points
Words allocated
in PC memory
I/O connec-
tions
Unit
power
supply
voltage
Installa-
tion
Model
number
Remarks
Input Output
Length

15
DeviceNet Unit Features Section 1-2
1-1-5 DeviceNet Configurator
Use version 2 of the DeviceNet Configurator for the CS1W-DRM21/CJ1W-
DRM21 DeviceNet Unit. Earlier versions of the DeviceNet Configurator do not
support the CS1W-DRM21 DeviceNet Unit.
Note The following Boards and Cards can be used.
Note Use DeviceNet Configurator version 2.10 or later for the CJ1W-DRM21.
1-2 DeviceNet Unit Features
The following are features of the CS-series and CJ-series DeviceNet Units
(CS1W-DRM21 and CJ1W-DRM21).
Multi-vendor Network Devices made by other companies (masters or slaves) can be connected to
DeviceNet because it conforms to open field network specifications. By using
a combination of valves, sensors, and other DeviceNet products, the network
can be adapted to various field-level applications.
Simultaneous Remote I/O
Communications and
Messaging Services
Remote I/O communications that constantly transfer I/O between a DeviceNet
Unit and slaves as well as message communications where the DeviceNet
Unit sends and receives data as needed can both be executed simulta-
neously. When a DeviceNet network is constructed, this feature ensures the
network will be able to handle applications that require the free flow back and
forth of bit data and message data. FINS commands can be executed along
with DeviceNet explicit messages in message communications.
Remote I/O Communications
Note Refer to SECTION 4 Remote I/O Master Communications for details on
remote I/O communications.
Product
name
Model Components Network connection
to computer
Applicable
computer
OS
DeviceNet
Configurator
(Ver. 2)
WS02-CFDC1-E Installation disk
(CD-ROM)
Any of the following:
•Serial connection
•PCMCIA Card
•ISA Board
(See the table below.)
IBM PC/AT or
compatible
Windows 95, 98,
Me, NT4.0, or
2000
Model Components Applicable
computer
OS
3G8F5-DRM21 Dedicated ISA Board with
DeviceNet Configurator (Ver. 2)
IBM PC/AT or
compatible
Windows 95, 98, or
NT4.0
3G8E2-DRM21 Dedicated PCMCIA Card with
DeviceNet Configurator (Ver. 2)
Windows 95 or 98
DeviceNet
CS/CJ-series DeviceNet
Unit (master)
Remote I/O (master)
f
unction
Slave Slave
Slave

16
DeviceNet Unit Features Section 1-2
Explicit Message Communications
Note Refer to 6-4 Sending Explicit Messages for details on remote I/O communica-
tions.
FINS Message Communications
Note Refer to 6-3 Using FINS Message Communications for details on FINS com-
munications.
User-set allocations
without the Configurator
With CS/CJ-series DeviceNet Units, remote I/O communications can be allo-
cated in any area without the Configurator simply by using DM Area settings.
If the Configurator is used, it allows you to change the node address order for
more flexible I/O allocations. This feature ensures the proper I/O allocations
for any application and it makes effective use of PC memory by simplifying
programming.
Note Refer to 4-4 User-set Allocations for details.
Slave Functions CS/CJ-series DeviceNet Units can be used as both masters and slaves, and
master and slave communications can be executed either separately or simul-
DeviceNet
CS/CJ-series
DeviceNet Unit
Explicit message
RS-232C
Slave
RS-232C
Slave
CS/CJ-series
DeviceNet Unit
DeviceNet
CS/CJ-series
DeviceNet Unit
FINS message
Slave Slave
CS/CJ-series
DeviceNet Unit

17
DeviceNet Unit Features Section 1-2
taneously. A Unit that is used as a slave supports fixed and user-set alloca-
tions. The maximum I/O for the slave function is 100 words.
Note Refer to SECTION 5 Remote I/O Slave Communications for details.
Configurator Connection
through a Serial Line
The Configurator can also be connected either as a DeviceNet node or to a
serial port on a CPU Unit or a Serial Communication Unit/Board.
CS/CJ-series DeviceNet Unit
(Master)
Master PC
DeviceNet
64 nodes max.
(Slave)
Slave PC
CS/CJ-series
DeviceNet Unit
CS/CJ-series DeviceNet Unit
(Master)
CPU Unit Configurator
Scan list registration
Serial connection
(Host Link or Peripheral Bus)
DeviceNet

18
DeviceNet Unit Features Section 1-2
CX-Programmer
Programming and
Monitoring of DeviceNet
Slave PCs (Ver. 2.1 or
Later)
CX-Programmer Ver. 2.1 connected to a serial communications port on a
DeviceNet PC can be used to remotely program and monitor other DeviceNet
PCs (i.e., PCs with a CS/CJ-series DeviceNet Unit or a Programmable Slave).
Note Refer to 7-1 Connecting to the CX-Programmer via the DeviceNet for details.
Inter-network Connections FINS messages can be sent back and forth between DeviceNet and other
networks (e.g., Controller Link, SYSMAC LINK, and Ethernet). This feature
enables seamless message communications between all types of networks,
including DeviceNet.
Note Refer to 6-3 Using FINS Message Communications for details.
CX-Programmer
DeviceNet
CX-Programmer
DeviceNet
Ethernet
CS/CJ-series DeviceNet
Unit (master)
CS/CJ-series DeviceNet
Unit (master)
CS/CJ-series DeviceNet
Unit (master)
CS/CJ-series DeviceNet
Unit (master)
Program-
mable
Slave
Program-
mable
Slave
Serial line (Host Link
or peripheral bus)
CS/CJ-series
Ethernet Unit
Controller Link Unit
Controller Link Unit
CS/CJ-series DeviceNet Unit
FINS message
Controller Link
DeviceNet
CS/CJ-series
DeviceNet Unit

19
DeviceNet Unit Features Section 1-2
Multiple PCs in a Single
Network
Multiple DeviceNet Units can be connected in a single network for message
communications between PCs as well as for remote I/O communications
between PCs and slaves in multiple groups. This feature allows a DeviceNet
to be used as a common bus that can integrate all types of control with less
wiring.
Note Refer to 4-1 Master Remote I/O Communications for details.
Multiple DeviceNet Units
on a Single PC
Up to 16 CS/CJ-series DeviceNet Units can be mounted to a single PC. This
feature enables greater DeviceNet remote I/O control capacity and ensures
that DeviceNet can easily handle line expansion as well as other applications.
Note 1. Multiple Units can be mounted without the Configurator.
2. DeviceNet Units set as both slaves and/or masters can be mounted at the
same time.
3. Refer to 4-1 Master Remote I/O Communications for details.
DeviceNet Unit Setup Files
(Memory Card Backup)
Setup data (e.g., scan lists) in a DeviceNet Unit can be written as a file to the
Memory Card mounted in a CPU Unit. This feature greatly simplifies
DeviceNet Unit replacement. A DeviceNet Unit device parameter file (same as
data setup file) that is prepared offline using the Configurator can be saved on
a Memory Card, and setup data from the Memory Card can be downloaded to
CS/CJ-series DeviceNet Unit
(Master)
Master PC
(Slave)
Master PC
Remote I/O
Slave PC
Remote I/O
DeviceNet
CS/CJ-series
DeviceNet Unit (Master)
CS/CJ-series
DeviceNet Unit
DeviceNet
DeviceNet
DeviceNet
DeviceNet
DeviceNet
CS/CJ-series DeviceNet Unit
(master) (See note 1.) CS/CJ-series DeviceNet Unit
(master)
CS/CJ-series DeviceNet Unit
(slave) (See note 2.)
CS/CJ-series DeviceNet Unit
(master) (See note 1.)

20
DeviceNet Unit Features Section 1-2
a DeviceNet Unit. (See Appendix D Memory Card Backup Function for more
details.)
Note Refer to 7-2 Memory Card Backup Functions for details.
Various Connection
Methods
Normal multi-drop, T-branch multi-drop (with up to three branches), and daisy-
chain line connections are available. These methods can be combined to con-
struct a flexible system that suits the floor layout.
Maximum Network Length
of 500 m
A network can connect up to 63 Slaves and can handle remote I/O communi-
cations of up to 2,000 byes (16,000 points without the Configurator) per
DeviceNet Unit. A maximum network length of 500 m is possible with a baud
rate of125 Kbps using thick cable.
High-speed
Communications
High-speed communications are possible at up to 500 Kbps for a trunk line
length of 100 m.
Compatibility with Slow
Slaves
The communications cycle time can be set even without the Configurator so
slaves with slow response times can be used.
A Wide Variety of Slaves A wide variety of I/O devices, like Remote I/O Terminals, Environment-resis-
tant Terminals, Remote Adapters, Sensor Terminals, Temperature Input Ter-
minals, CQM1 I/O Link Units, Analog I/O Terminals, C200H I/O Link Units,
RS-232C Units, MULTIPLE I/O TERMINALs, Temperature Adjusters, Invert-
ers, and Intelligent Plugs can be used as slaves.
CS/CJ-series DeviceNet Unit
CPU Unit
Memory Card
File save
File load
Configurator
Loads setup data to a DeviceNet Unit using a
software switch in CIO Area of the CPU Unit.

21
Specifications Section 1-3
1-3 Specifications
1-3-1 DeviceNet Unit
Model
General Specifications General specifications of the CS/CJ-series DeviceNet Unit conform to the
general specifications for the SYSMAC CS/CJ-series CPU Units.
Functional and Performance Specifications
Applicable PC Unit classification Types of communications Model number
CS Series CPU Bus Unit •Remote I/O communications master (fixed
or user-set allocations)
•Remote I/O communications slave (fixed
or user-set allocations)
•Message communications
CS1W-DRM21
CJ Series CJ1W-DRM21
Item Specification
DeviceNet Unit model CS1W-DRM21 CJ1W-DRM21
Applicable PC CS Series CJ Series
Unit classification CPU Bus Unit
Applicable unit numbers 0 to F
Mounting position CPU Rack, CS Expansion Rack
(Cannot be mounted to a C200H
Expansion I/O Rack or SYSMAC
BUS Slave Rack.)
CPU Rack or Expansion
Rack
No. of Mas-
ters that can
be mounted
Fixed allocations 3 Units max. (Unique words must be allocated using the Allo-
cated CIO Area Words Software Switches.)
User-set allocations By allocated
DM Area words
16 Units max. (Unique words must be allocated using the user
setup tables in the allocated DM Area words.)
By Configurator 16 Units max. (Unique words must be allocated using the Config-
urator.)
No. of Slaves
that can be
mounted
Fixed allocations 3 Units max. (Unique words must be allocated using the Allo-
cated CIO Area Words Software Switches)
User-set allocations By allocated
DM Area words
16 Units max. (Unique words must be allocated using the user
setup tables in the allocated DM Area words.)
By Configurator 16 Units max. (Unique words must be allocated using the Config-
urator.)
No. of Units that can be connected per network 64 Units max.

22
Specifications Section 1-3
Words allo-
cated in the
CPU Unit
DeviceNet
remote I/O
communi-
cations
When
used as
a Master
Fixed alloca-
tions
Fixed words in the CS/CJ-series DeviceNet Area in the CIO Area
(any of three settings).
User-set alloca-
tions
Any I/O memory (Set using the allocated DM Area words or Con-
figurator.)
When
used as
a Slave
Fixed alloca-
tions
Fixed words in the CS/CJ-series DeviceNet Area in the CIO Area
(one of three settings).
User-set alloca-
tions
Any I/O memory words (Set in allocated DM Area words or Con-
figurator.)
CIO Area words allocated for the CPU
Bus Unit
25 words/Unit (allocation for one Unit)
CPU Unit to DeviceNet Unit: 9 words for the software switches, 6
words for the status area, 8 words for the registered slaves and
normal slaves tables
DM Area words allocated for the CPU
Bus Unit
100 words/Unit (allocation for one Unit)
Scan List User Setup Table, Slave User Setup Table, Master I/O
Allocation Reference Table, Slave I/O Allocation Reference
Table, Detailed Slave Status Table, etc.
CPU Unit to DeviceNet Unit: Table for communications cycle time
settings
Other I/O memory Set the allocation size table for all slaves in any area when
remote I/O communications is set to user-set allocations from the
setting in the allocated DM Area words.
Item Specifications
Supported connections (communications) •Remote I/O communications (master and slave): Master/slave
connection (poll, bit-strobe, COS, cyclic)
•Explicit message and FINS message communications: Explicit
connection
All conform to DeviceNet communications standards.
Item Specification

23
Specifications Section 1-3
Remote I/O
master com-
munications
Slave allocation method Fixed allo-
cations
Select one of the following fixed allocation areas using the Fixed
Allocated Area Switches 1, 2, and 3 in the software switches in
the allocated CIO Area words.
Allocated
words
(CIO
Area)
I/O Size Fixed
Alloca-
tion
Area
Setting
1
Fixed
Alloca-
tion
Area
Setting
2
Fixed
Alloca-
tion
Area
Setting
3
Output
(OUT)
area
64 words 3200 to
3263
3400 to
3463
3600 to
3663
Input (IN)
area
64 words 3300 to
3363
3500 to
3563
3700 to
3763
Select one of the above areas using the software
switches. All are fixed at 1 word per node address.
The default setting is Fixed Allocation Area Setting 1.
User-set
allocations
By allo-
cated DM
Area
words
Set the areas and the first words for the OUT 1 and
IN 1 blocks in the Scan List Setup Table in the allo-
cated DM Area words. Set the allocation size for
each slave using the Allocation Size Setup Table
(any words). Allocations must be in the order of node
addresses.
Allocated
words
The input and output areas can be the
following sizes starting from any word in
any of the following areas: CIO Area,
WR Area, HR Area, DM, Area, or EM
Area.
Output
(OUT)
area
500 words max. × 1 block
Input (IN)
area
500 words max. × 1 block
By Config-
urator
Set the areas for the OUT 1/2 and IN 1/2 blocks, the
first words, and the allocation sizes for all slaves
using the Configurator. Blocks can be set for nodes
in any order.
Allocated
words
The input and output areas can be the
following sizes starting from any word in
any of the following areas: CIO Area,
WR Area, HR Area, DM, Area, or EM
Area.
Output
(OUT)
area
500 words max. × 2 blocks
Input (IN)
area
500 words max. × 2 blocks
Item Specifications

24
Specifications Section 1-3
Remote I/O
master
Max. No. of Slaves con-
nected per DeviceNet Unit
Fixed allocations 63 nodes
User-set
allocations
By allo-
cated DM
Area
words
By Config-
urator
Max. No. of I/O points per
DeviceNet Unit
Fixed allocations 2,048 pts (64 input words, 64 output words)
User-set
allocations
By allo-
cated DM
Area
words
16,000 pts (500 input words x 1 block, 500 output
words x 1 block)
By Config-
urator
32,000 pts (500 input words x 2 blocks, 500 output
words x 2 blocks)
Max. No. of I/O per Slave
controllable by a DeviceNet
Unit
Fixed allocations 2,048 pts (64 input words, 64 output words)
User-set
allocations
By allo-
cated DM
Area
words
3,200 pts (100 input words, 100 output words)
By Config-
urator
3,200 pts (100 input words, 100 output words)
Item Specifications

25
Specifications Section 1-3
Remote I/O
slave
Allocation method Fixed allo-
cations
Select one of the following fixed allocation areas using the Slave
Fixed Allocated Area Switches 1, 2, and 3 in the software
switches in the allocated CIO Area words.
Allocated
words
(CIO
Area)
I/O Size Fixed
Alloca-
tion
Area
Setting
1
Fixed
Alloca-
tion
Area
Setting
2
Fixed
Alloca-
tion
Area
Setting
3
Output
(OUT)
area to the
slave from
the master
1 word 3370 3570 3770
Input
(OUT)
area to the
master
from the
slave
1 word 3270 3470 3670
Note Select one of the preceding areas using the software
switches. All are fixed at 1 word per node address. The
default setting is Fixed Allocation Area Setting 1.
User-set
allocations
By allo-
cated DM
Area
words
Set the areas, the first words, and slave allocation
size for the OUT 1 and IN 1 blocks (total of 2 blocks)
using the Slave User Allocation Setup Table in the
allocated DM Area words.
Allocated
words
The input and output areas can be the
following sizes starting from any word in
any of the following areas: CIO Area,
WR Area, HR Area, DM, Area, or EM
Area.
Output (OUT) area from this
slave
100
words
Input (IN) area to this slave 100
words
By Config-
urator
Set the areas for the OUT 1/2 and IN 1/2 blocks, the
first words, and the slave allocation sizes using the
Configurator.
Allocated
words
The input and output areas can be the
following sizes starting from any word in
any of the following areas: CIO Area,
WR Area, HR Area, DM, Area, or EM
Area.
Output (OUT) area from this
slave
100
words
Input (IN) area to this slave 100
words
Max. No. of I/O points per
DeviceNet Unit slave
Fixed allocations 32 points (1 input word, 1 output word)
User-set
allocations
By allo-
cated DM
Area
words
3,200 pts (100 input words, 100 output words)
By Config-
urator
4,800 pts (100 input words x 2, 100 output words
x1)
Item Specifications

26
Specifications Section 1-3
Default settings •Scan list: Not supported
•Master communications: Supported
•Slave communications: Disabled
•Remote I/O communications: Start
•Master fixed allocations: Fixed Allocation Area Setting 1
•Slave fixed allocations: Fixed Allocation Area Setting 1
Data stored in non-volatile memory (EEPROM) in the
DeviceNet Unit
Saves the following data settings (same as the backup file on the
Memory Card).
•Master scan list
•Slave scan list
•Message monitoring timer list (monitoring time for explicit mes-
sage responses)
•Communications time settings
•Master/Slave enabled
Applicable connections •The DeviceNet Unit automatically selects the applicable con-
nection.
•The user can also specify poll, bit-strobe, COS (change of
state) or cyclic for the applicable connection of each slave us-
ing the Configurator. Up to two types of connections can be set
for each Slave (although COS and cyclic cannot be specified si-
multaneously).
Communications cycle time Uses values calculated using the following equations to derive
default value.
Example: 16 Input Slaves (16 points each), 16 Output Slaves
(16 points each), and a baud rate of 500 Kbps: 9.3 ms
The user can set a value within a range from 2 to 500 ms. How-
ever, the calculated value is only enabled when the calculated
value from the conditions equation is greater than the setting.
Note Uses the default value calculated using 1 input word and
1 output word even for missing nodes when the scan list
is disabled.
Message
communica-
tions
Max. No. of nodes for message commu-
nications per DeviceNet Unit
FINS message com-
munications (Node
address 0 cannot be
used in FINS commu-
nicatins.)
62 nodes Note FINS message com-
munications using
SEND/RECV are
not supported on
PCs to which a
C200H DeviceNet
Master Unit or a
CVM1/CV
DeviceNet Master
Unit is mounted.
Explicit message
are supported how-
ever.
Send explicit mes-
sages
63 nodes
Execution commands FINS commands to
send/receive data
SEND/RECV instructions
Any FINS commands CMND instruction
Sending and receiving FINS commands
connected through a serial line
Executes FINS commands from a host computer to a PC (to
which a CS/CJ-series DeviceNet Unit is mounted) on DeviceNet
through Host Link connections. A PC can also send unsolicited
FINS commands over DeviceNet to a host computer connected
through Host Link.
Inter–network communica-
tions
Same type
of network
Allows transmission across the same type of networks between
DeviceNet networks when multiple Units are mounted (can cross
up to three levels).
Different
type of net-
work
Allows transmission across different types of networks between
DeviceNet and other networks (e.g., Controller Link, SYSMAC
LINK and Ethernet) (can cross up to three levels).
Item Specifications

27
Specifications Section 1-3
Other func-
tions
Remote programming/monitoring func-
tions
A CX-Programmer connected to the serial communications port
of a PC to which a CS/CJ-series DeviceNet Unit is mounted can
remotely program and monitor DeviceNet slave PCs with a CS/
CJ-series DeviceNet Unit mounted. Either the peripheral port or
built-in RS-232C port can be used with the Host Link or periph-
eral bus protocol. (Scheduled for CX-Programmer Ver. 2.1 or
later)
Note 1. Serial ports on a Serial Communications Board/Unit
can be used in addition to the ports on the CPU Unit.
2. Inter-network communications across up to 3 levels is
possible (even over different types of network).
3. This is also possible from a CX-Programmer on net-
work.
Operation from the Configurator con-
nected through a serial line
Allows all online monitoring and setup functions to be performed
on a master PC on the DeviceNet network from the Configurator
connected through a serial line (scan list registration, communi-
cations parameter settings, etc.).
Memory Card backup function Allows DeviceNet Unit data settings (scan list, communication
cycle time settings, etc.) to be backed up as a file to a Memory
Card in the CPU Unit. The data settings can also be restored into
the DeviceNet Unit from the Memory Card in the CPU Unit. Set-
ting data can be restored into a DeviceNet Unit simply by carry-
ing the Memory Card to the site if the device parameter file
prepared from the Configurator is saved to Memory Card from a
PC.
Error history in the DeviceNet Unit Supported. (The history can be accessed up by the Configurator
or using a FINS command.)
Communications cycle time setting Supported (in the allocated DM Area words or from the Configu-
rator).
Message monitoring timer Sets the response monitoring time (explicit connection opening
interval) in the DeviceNet Unit for explicit message communica-
tions. Settings can be made separately for all targeted devices
using the Configurator.
COS/cyclic heartbeat timer setting Sets the minimum SEND interval in COS or cyclic connections
for all targeted devices. The setting is made using the Configura-
tor.
Device data check function Performs a comparison check on the following device data when
slave data registered in the scan list is compared with actual
slave data. The Configurator can be used to set this function for
all targeted Slaves.
Vendor, device type and product code
Configurator connection method 1) Serial connection (peripheral bus or Host Link)
2) Direct DeviceNet connection through a dedicated Board/Card
The online functions available are the same for both 1) and 2).
Setting section Rotary switches:
Unit No. (hexadecimal x 1), node address (decimal x 2)
Front panel DIP switch: Baud rate, stop or continue communica-
tions when an error occurs
Display section Two LED indicators (2 colors): Display Unit and network status.
Two-digit 7-segment display: Displays the DeviceNet Unit node
address, error code, and node address where an error occurred.
2 dot LED indicators: Display whether the registration scan list is
enabled or not.
Front connector One communications connector (communications data: CAN H
and CAN L, communications power supply: V+, V–, shielded)
Use the XW4B-05C1-H1-D connector provided to connect the
communications cable.
Note Use the XW4B-05C4-T-D connector sold separately for
multi-drop connections.
Item Specifications

28
Specifications Section 1-3
1-3-2 Comparison between CS1W-DRM21 and CJ1W-DRM21
Only the following items are different between the CS1W-DRM21 and the
CS1W-DRM21. Otherwise, these Units are functionally the same.
Communications power supply voltage 11 to 25 VDC (supplied from the communications connector)
Influence on CPU Unit cycle time 0.7 ms+0.001 x the number of words allocated
Current consumption CS1W-DRM21:
Communications power supply: 30 mA at 24 VDC, (supplied from
the communications connector)
Internal circuit power supply: 290 mA max. at 5 VDC (supplied
from the Power Supply Unit)
CJ1W-DRM21:
Communications power supply: 18 mA at 24 VDC, (supplied from
the communications connector)
Internal circuit power supply: 290 mA max. at 5 VDC (supplied
from the Power Supply Unit)
External dimensions CS1W-DRM21: 35 x 130 x 101 mm (W x H x D)
CJ1W-DRM21: 31 x 90 x 65 mm (W x H x D)
Weight CS1W-DRM21: 172 g (including the connector provided)
CJ1W-DRM21: 118 g (including the connector provided)
Standard accessories One XW4B-05C1-H1-D connector to connect to a node from a T-
branch Tap.
Item Specifications
Item CS1W-DRM21 CJ1W-DRM21
Consumption current Communications power
supply: 30 mA at 24 VDC
Communications power
supply: 18 mA at 24 VDC
External dimensions 35 x 130 x 101 mm
(W x H x D)
31 x 90 x 65 mm
(W x H x D)
Weight (including connector) 172 g 118 g

29
Comparison with Previous Models Section 1-4
1-4 Comparison with Previous Models
The following table provides a comparison between the CS1W-DRM21
DeviceNet Unit and the C200HW-DRM21-V1 DeviceNet Master Unit used in a
CS/CJ-series PC.
Item C200HW-DRM21-V1 CS1W-DRM21/CJ1W-DRM21
Unit classification C200H Special I/O Unit CPU Bus Unit
Mounting position CPU Rack, C200H I/O Expansion Rack, CS-
series Expansion Rack
CPU Rack, CS/CJ-series Expansion Rack
No. of Mas-
ters that can
be mounted
Fixed alloca-
tions
1 Master 3 Masters (Select unique words must be
allocated using the software switches.)
3 Slaves (Select unique words must be allo-
cated using the software switches.)
User-set allo-
cations
16 Masters (Configurator required) 16 Masters (even without the Configurator)
Routing table registration Not necessary When creating a routing table, registration in
a local network table is necessary.
Unit No. that can be set 0 to F 0 to F
Masters on a single network Multiple Masters, Configurator required Multiple Masters even without the Configura-
tor
Remote I/O
communica-
tions
Master ❍❍
Slave X ❍
Message communications Explicit message send, FINS message com-
munications
Explicit message send, FINS message com-
munications
Note Can send and receive explicit mes-
sages to the PC to which a C200H
DeviceNet Master Unit or CVM1/CV
DeviceNet Master Unit is mounted.
Cannot sent or receive FINS mes-
sages.
Registration in the scan list
when using only message
communications
Required Not required
Area used to
exchange
data with the
CPU Unit
(not includ-
ing remote I/
O allocation)
Allocated
CIO Area
words
2,000 to 2,009 + (10 x unit number) 1,500 to 1,524 + (25 x unit number)
Allocated DM
Area words
Not used D30000 to D30099 (100 x unit number)
Dedicated
DM area
D06032 to D06033 + (2 x unit number) Not used.
Note With user-set allocations using the
allocated DM Area words however,
the Allocation Size Setup Table must
be allocated to a position in I/O mem-
ory.

30
Comparison with Previous Models Section 1-4
Remote I/O
communica-
tions Master
Fixed alloca-
tions
C200H DeviceNet words in CIO Area
1,600 points (50 input words, 50 output
words)
CS/CJ-series DeviceNet words in CIO Area
2,048 points (64 input words, 64 output
words)
Output area: CIO 0050 to CIO 0099
Input area: CIO 0350 to CIO 0399
Select one of the following using the soft-
ware switch.
Output area: (1) CIO 3200 to CIO 3263
(2) CIO 3400 to CIO 3463
(3) CIO 3600 to CIO 3663
Input area: (1) CIO 3300 to CIO 3363
(2) CIO 3500 to CIO 3563
(3) CIO 3700 to CIO 3763
Node addresses: 0 to 49, node address
order, 1 word/node address
Node addresses: 0 to 63, node address
order, 1 word/node address
•Slaves with 8 points: Require 1 word even though they are allocated the rightmost byte
(requires 1 node address)
•Slaves with 16 points: Require 1 word (require 1 node address)
•Slaves with over 16 points: Require multiple words (require multiple node addresses)
User-set allo-
cations
Set by the Configurator. Set from allocated DM Area words (Master
User Allocation Setup Table) or the Configu-
rator.
When using the message communications
function:
1,600 pts max. (800 input words, 800 output
words)
When not using the message communica-
tions function:
4,800 pts max. (2,400 input words, 2,400
output words)
When set from allocated DM Area words:
16,000 pts max. (8,000 input words, 8,000
output words)
When set from the Configurator:
32,000 pts max. (16,000 input words, 16,000
output words)
The following areas can be set:
CIO: 0000 to 0235, 0300 to 0511
CIO: 1000 to 1063
HR: HR000 to HR099
DM: D00000 to D05999
The following areas can be set:
CIO: 0000 to 6143
WR: W000 to W511
HR: HR000 to HR511 words
DM: D00000 to D32767
EM: E00000 to E32767 (Banks 0 to C sup-
ported)
OUT 1, OUT 2, IN 1, and IN 2, for a total of 4
blocks can be set at any size (total for 1 to 4
blocks) at any position in the allocation
areas given above.
Any node addresses can be set within a
block.
Any position in the allocation areas given
above.
Using allocated DM Area words: Total of two
block, OUT 1 and IN 1.
Using the Configurator: A total of 4 blocks,
OUT 1, OUT 2, IN 1, and IN 2
With a total of 4 blocks and a maximum of
100 words per block, the maximum number
of words is 100 using message communica-
tions and 300 without using the message
communications.
500 words max. per block
Using allocated DM Area words:
1,000 words total for 2 blocks
Using the Configurator:
2,000 words total for 4 blocks
Maximum of 32 input words, 32 output
words per slave.
Using 2 connections:
Maximum of 200 input words, 100 output
words per slave.
Using 1 connection:
Maximum of 100 input words, 100 output
words per slave.
There are the following restrictions.
•The bytes 7 to 15 cannot be used for start bytes for slaves with more than 8 points.
•More than one master cannot share a slave.
•Slaves with 8 points: Require the leftmost or rightmost byte (does not require 1 word)
•Slaves with 16 points: Require 1 word
•Slave with over 16 points: Require multiple words (the last byte will be the rightmost byte
with an odd number of bytes)
Item C200HW-DRM21-V1 CS1W-DRM21/CJ1W-DRM21

31
Comparison with Previous Models Section 1-4
Remote I/O
communica-
tions Master
Max. No. of
slaves con-
nected
With no Configurator (fixed allocations):
50 nodes
63 nodes for fixed or user-set allocations
With no Configurator (user-set allocations):
63 nodes
Remote I/O
Slave
Fixed alloca-
tions
No DeviceNet words in CIO Area: 32 points
(1 input word, 1 output word)
Select one of the following:
Input area to the Slave:
(1) CIO 3370, (2) CIO 3570, (3) CIO 3770
Output area from the Slave:
(1) CIO 3270, (2) CIO 3470, (3) CIO 3670
User-set allo-
cations
No Set in the allocated DM Area words or the
Configurator.
The following areas can be set:
CIO: CIO 0000 to CIO 6143
WR: W000 to W511
HR: HR000 to HR511
DM: D00000 to D32767
EM: E00000 to E32767 (Banks 0 to C sup-
ported)
Using the allocated DM Area words:
Can create OUT 1 and IN 1 for a total of 2
blocks.
Using the Configurator:
Can create OUT 1, OUT 2, IN 1, and IN 2 for
a total of 4 blocks.
100 words max. per block
Using the allocated DM Area words: 200
words total for 2 blocks
Using the Configurator: 300 words total for 3
blocks
Message
communica-
tions
Execute com-
mands
Sending/receiving data: No
Any FINS command: IOWR instruction
Sending/receiving data: SEND/RECV
instructions
Any FINS command: CMND instruction
Max. No. of
nodes for
message
communica-
tions
8 nodes 63 nodes
Gateway
function from
serial com-
munications
Not supported Allows the CX-Programmer connected by a
serial line to remotely control and monitor a
PC on the DeviceNet (scheduled for Ver.
2.1).
Inter-net-
work function
Not supported Supported
Allows inter-network communications
between DeviceNet and networks like Con-
troller Link and Ethernet (3 levels max.).
Configura-
tion connec-
tion method
Serial con-
nection
Not supported Supported (Peripheral Bus or Host Link con-
nection to a CPU Unit or a Serial Communi-
cation Board/Unit)
Direct con-
nection to
DeviceNet
Supported Supported
I/O communications at star-
tup
Specifies I/O communications start/stop
after each slave on the scan list starts
(nodes that perform explicit message com-
munications must also be registered in the
scan list).
Sets Master start/stop (using a software
switch or the Configurator).
Performs I/O communications only with
slaves registered in the scan list. (Explicit
message nodes do not have to be registered
in the scan list.)
Item C200HW-DRM21-V1 CS1W-DRM21/CJ1W-DRM21

32
Comparison with Previous Models Section 1-4
Starting and stopping remote
communications during I/O
communications
Starts or stops remote I/O communications using the Configurator or the software switch
from a Programming Device.
Remote I/O communications
with a communications error
Sets remote I/O communications start or stop when an error occurs in master communica-
tions (set on DIP switch on the front of the Master).
Communications parameters Can be changed (communications cycle time).
Sending explicit messages
to slaves made by another
company
Supported
Master error history Yes (Can be read by the Configurator or FINS command.)
Setting communications
cycle time
Supported (by the Configurator) Supported (with or without the Configurator)
Monitoring current communi-
cations cycle time
Supported
Switch that disables commu-
nications error stoppage
The switch that cancels communications
error stoppage is different from the one that
starts remote I/O communications.
The same software switch is used to cancel
communications error stoppage and to start
remote I/O communications.
Error with multiple Units
mounted
A mounting error occurs with fixed alloca-
tions.
An error does not occur even with multiple
Units mounted. Operation will continue even
if the same words are allocated to more than
one Unit.
Error code on
the front
panel 7-seg-
ment display
Error with
multiple Units
mounted
Display: E4 No check for multiple mounted Units.
PC initializa-
tion error
Display: F5 Used more detailed error codes in initializa-
tion phase. Display: H .
RAM error Display: F5 Changed to H3 (related to the above).
Incorrect
switch setting
Display: F5 Changed to H5 (related to the above).
Routing table
error
Display: E5 Changed to HC (related to the above).
PLC Unit
WDT error
Display: All lit Display: E7 Unit does not reset. Explicit
server functions run.
EEPROM
error
Display: F8 Stops operation to store the
scan list.
Display: E3 Operation continues for error
history only (scan list stored in flash ROM)
Configura-
tion data
error (scan
list SUM
error)
Display: E8 Continues operation in DIS-
ABLED mode.
Display: F7 Stops remote I/O communica-
tions in Master communications.
Item C200HW-DRM21-V1 CS1W-DRM21/CJ1W-DRM21

33
Outline of the Configurator Section 1-5
1-5 Outline of the Configurator
Allocations for remote I/O communications can be set in any order of node
addresses from the Configurator. Users can also set remote I/O communica-
tions connections.
Device (master/slave) registration, I/O allocations, and other operations are
especially easy to perform because of graphic operations, including dragging
and dropping icons.
Any of the following methods can be used to connect the Configurator to
DeviceNet. All the connection methods support the same online connection
functions.
1-5-1 Models
Note Use the following dedicated Boards and Card.
The main functions of the Configurator are illustrated below. For further
details, refer to the DeviceNet Configurator Operation Manual (W382).
Product Model Contents Method of connecting
personal computer to
network
Personal
computer
OS
Configurator
(Ver. 2. )
WS02-CFDC1-E Installation disk
(CD-ROM)
Either one of the following
methods
•Serial connection
•Dedicated PCMCIA Card
•Dedicated ISA Board
(see table below)
IBM PC/AT or
compatible
Windows 95,
98, Me, NT4.0
or 2000
Model Contents Personal
computer
OS
3G8F5-DRM21 Dedicated ISA Board and Configurator (Ver.2)
installation disk
IBM PC/AT or
compatible
Windows 95, 98 or NT4.0
3G8E2-DRM21 Dedicated PCMCIA Card and Configurator (Ver.2)
installation disk
Windows 95 or 98
Connection from Dedicated Board/
Card Installed in Computer
Serial Connection from COM
port of Computer
WS02-CFDC1-E
Configurator
ISA Board or PCMCIA Card
DeviceNet Network
DeviceNet network
CS/CJ-series
DeviceNet Unit Peripheral bus or Host Link
COM port
Peripheral or RS-232C port of
CPU Unit or RS-232C port of
Communications Board/Unit
WS02-CFDC1-E
Configurator
The Configurator is treated as a single
DeviceNet node.
The Configurator is not treated as a
single DeviceNet Node.

34
Outline of the Configurator Section 1-5
Note 1. Master device parameters used in a scan list are created with either of the
following methods.
a) Using the Parameter Wizard
b) Setting all parameters
2. Connect only one Configurator to each Network.
3. Do not use the Configurator in a location with too much electromagnetic
noise, particularly when using a PCMCIA Card. If noise is too extreme, the
computer may run out-of-control, although there will be no negative effects
on the DeviceNet network even if noise causes the computer to run out-of-
control.
4. The only DeviceNet masters that can be handled by the Configurator are
OMRON’s CS1W-DRM21, CJ1W-DRM21, CVM1-DRM21-V1, and
C200HW-DRM21-V1.
1-5-2 Configurator Specifications
Main functions of
Configurator
Setup functions
Remote I/O master allocations (with creation of a scan list) and
remote I/O slave allocations
Enabling or disabling master or slave function of CS/CJ-series
DeviceNet Unit.
Setting master device parameters except scan list parameters
(i.e., connection settings, device data checks, and
communications cycle time)
Setting other manufacturers' slave and master device
parameters
Monitoring functions
Displaying a device information list
Monitoring master status, Unit status, Master error logs, and
communications cycle data
Storage functions Saving offline device information prepared with master device
parameters or online network device information (Data is saved
as network configuration files.)
Item Specification
Operating envi-
ronment
Hardware Personal computer: IBM PC/AT or compatible
CPU: Pentium 166 MHz or higher (with Windows NT)
Memory: 32 Mbytes
Hard disk: A minimum of 15 Mbytes
OS Windows 95, 98, Me, NT4.0, or 2000
Network connection method Dedicated Board/Card 3G8F5-DRM21: Dedicated ISA Board
3G8E2-DRM21: Dedicated PCMCIA Card
Serial connection (to
DeviceNet network with
gateway)
•Peripheral or RS-232C port of PC with DeviceNet
Unit mounted.
•RS-232C port of Serial Communications Board/Unit.
Serial communications mode: Peripheral bus or Host
Link
Dedicated
Board/Card
Network status A single node address is used.
Connectable
number of
Boards/Cards
One/network

35
Outline of the Configurator Section 1-5
Main functions Setup functions Master device parameter settings for OMRON’s Master
•Remote I/O master allocations (with a scan list)
The node address order can be set as desired. Two output blocks and two input
blocks can be allocated. (See note.)
•Remote I/O slave allocations
•Setting master remote I/O communications connections
•Setting slave remote I/O communications connections
•Enabling or disabling device data checks through remote I/O communications
(checks on slave vendor ID, device type, and product code data)
•Setting an explicit message monitor timer list
•Setting a COS/cyclic heart beat timer value
•Setting the communications cycle time
Note 1. A device Parameter Wizard is supported for the Master.
2. Using remote I/O master allocations eliminate restrictions on node
addresses. Furthermore, a number of masters can be mounted to the PC
with no allocation area duplication.
Setting parameters for other manufacturers’ slaves (EDS file required).
Setting node addresses and baud rates
Monitoring func-
tions
•Listing information on devices connected to the network (in node address order or
remote I/O configuration order, for example)
•Monitoring Unit status data, Master function status data, and slave function status
data
•Monitoring Master error history
CVM1-DRM21-V1 or C200HW-DRM21-V1: Up to 20 records of time, error code,
and error condition data
CS1W-DRM21: Up to 64 records of time, error code, and error condition data
•Monitoring communication cycle time
Storage func-
tions
Saving offline device information prepared with master device parameters or online
network device information. Such data is saved as network configuration files.
Other functions •Reading/writing and preparing EDS files
•Checking for duplicate I/O allocations in master parameters
•Printing master/slave device parameters
•Installing Expansion Modules to expand functions
Files that can be written •Master parameter files (parameters for OMRON Master: 1 file per node)
Note Slave communications are saved as well in the master device parameters file
with the DeviceNet Unit.
•Slave device parameter files (parameters for slaves: 1 file per node)
•Network file (all master/slave parameters for masters/slaves in the device list: 1 file/
network)
•EDS file (DeviceNet device definition file: 1 file/device type)
Item Specification

36
Basic Operating Procedures Section 1-6
1-6 Basic Operating Procedures
1-6-1 Network Installation Procedure
Note For details on the network installation procedure, refer to the DeviceNet Oper-
ation Manual (W267). Only a general description is given here.
1-6-2 Hardware Preparations for Communications
1,2,3... 1. Set the initial settings for the DeviceNet Unit:
Unit No. (UNIT No.)
Node address (NODE ADR)
Baud rate (DIP switches 1 to 2)
Communications continue/stop setting for communications errors (DIP
switch pin 3)(with Master communications)
I/O hold/clear for communications errors (DIP switch pin 4)(with Slave
communications)
2. Set the initial settings for slaves:
(1)
(2)
Check
Ye s
(3)
(4)
(5)
No
Determine a suitable baud rate for the
system.
Determine the node arrangement, the wiring configura-
tion, and the cable lengths.
A) Restrictions on lengths of trunk lines and
branch lines and total drop line length. (Selection
of thick cables or thin cables)
B) Separation from noise sources.
Do (1) and (2) above meet the
DeviceNet specifications?
Determine the method for providing a
communications power supply.
Arrange for the required devices.
Delivery of devices.
Installation

37
Basic Operating Procedures Section 1-6
Node address (Pins 1 to 6)
Baud rate (Pins 7 and 8)
Etc.
3. Mount the Master and wire the network.
Treat as a CPU Bus Unit.
Can mount to a CPU Rack or Expansion Rack.
With fixed allocations: 3 Units max.
With user-set allocations: 16 Units max.
4. Connect a Programming Device to the PC and turn ON the power supply
to the PC.
5. Generate the I/O tables.
Note 1. A slave may not go online if the communications power supply is turned
ON after the slave is turned ON.
2. The communications power supply and slave power supply, the slave pow-
er supply and PC power supply, or all three of these power supplies may
be turned ON simultaneously.
1-6-3 Creating Routing Tables
The DeviceNet Unit functions as a Communications Unit in the same way as a
SYSMAC LINK Unit, Controller Link Unit, and Ethernet Unit.
It is therefore necessary to create routing tables for the communications func-
tions to be used, as shown in the table below.
Note 1. If a local network table already exists in the CPU unit being used, the De-
viceNet Unit must be registered in that table.
2. The DeviceNet Unit must be registered in the local network table.
Refer to 6-3 Using FINS Message Communications for information on the
routing tables.
The routing tables are created using CX-Net inside the CX-Programmer.
Refer to the CX-Net Operation Manual (WS02-CXPC1-EV for details.
Note 1. A local network table is sometimes necessary even when the DeviceNet
Unit is not operating across networks.
2. If you prepare a local network table inside the CPU Unit, be sure to register
the DeviceNet Unit.
3. Even if a local network table exists inside the CPU Unit, the 7-segment dis-
play of the DeviceNet Unit may indicate “HC” and FINS message/explicit
Mounted Units Using master or
slave functions only
Using explicit
message
communications
(not supported
across networks)
Using FINS
message
communications
not across networks
Using FINS message
communications across
networks
DeviceNet Unit is the
only Communica-
tions Unit mounted
Not necessary (See note 1.) Local network table (See
note 2.) and relay network
table are necessary.
Multiple DeviceNet
Units mounted as
Communications
Units
Not necessary (See
note 1.)
Local network table necessary (See note 2.)
DeviceNet Unit and
other Communica-
tions Unit mounted
simultaneously
Local network table necessary (See note 2.)

38
Basic Operating Procedures Section 1-6
message communications may not be possible unless the DeviceNet Unit
is registered in the local network table.
1-6-4 Procedures Prior to Starting Communications
Using the Master Function
To use the master function, the Master Enable Switch (word n, bit 06) must be
turned ON from a Programming Device. Enable master communications
through CS1W-DRM21 properties if you are using a Configurator.
Note 1. Make sure the scan list is enabled when using the master function. This
will allow you to check whether slaves are online or not from the CPU Unit
so that you will be able to determine whether or not the DeviceNet is com-
municating properly.
2. Remote I/O communications with a specified slave can be turned OFF
(disconnected) by turning ON (1) the corresponding Disconnect/Connect
Switch (words n+6 to n+9) when a slave is replaced or is registered in the
scan list prior to being connected. These switches are cleared when the
power supply is turned OFF, however, so a bit must be turned back ON (1)
from the ladder program when the power turns ON for it to be valid again.
Fixed Allocations
Use the following procedure to use fixed allocations. Refer to 4-3 Fixed Alloca-
tions for details on fixed allocations.
1,2,3... 1. Turn ON the communications, slave, and PC power supplies.
Note Turn ON the communications power supply before turning ON the
slave power supplies or the slaves may not go online.
2. Switch the CPU Unit to PROGRAM mode.
3. Check Unit Status 2 (word n+11, bit 03) from a Programming Device con-
nected to the CPU Unit to see if the master function is ON (enabled). If it
is enabled, skip step 4 below and proceed to step 5.
4. If the master function is OFF (disabled), turn ON the Master Enable Switch
(word n, bit 06) from a Programming Device connected to the CPU Unit.
Note Execute this only when master communications are turned OFF. (If
the Master Enable Switch is turned ON when master communica-
tions are ON, a Unit error will occur and a C2 error will be displayed
on the 7-segment display on the front panel.)
5. Turn ON the Master Fixed Allocation Area Setting 1 to 3 Switches (word n,
bits 8 to 10). Master remote I/O communications will begin with the scan
list disabled.
6. Turn ON the Scan List Enable Switch (word n, bit 00). Master remote I/O
communications will begin with the scan list enabled.
7. Switch the CPU Unit to RUN mode.
User-set Allocations Using Allocated DM Area Words
Use the following procedure to set allocations using the words allocated to the
Unit in the DM Area. Refer to 4-4 User-set Allocations for details on user-set
allocations.
1,2,3... 1. Turn ON the communications, slave, and PC power supplies.
Note Turn ON the communications power supply before turning ON the
slave power supplies or the slaves may not go online.
2. Switch the CPU Unit to PROGRAM mode.

39
Basic Operating Procedures Section 1-6
3. Check Unit Status 2 (word n+11, bit 03) from a Programming Device con-
nected to the CPU Unit to see if the master function is ON (enabled). If it
is enabled, skip step 4 below and proceed to step 5.
4. If the master function is OFF (disabled), turn ON the Master Enable Switch
(word n, bit 06) from a Programming Device connected to the CPU Unit.
Note Execute this only when master communications are turned OFF. (If
the Master Enable Switch is turned ON when master communica-
tions are enabled, a Unit error will occur and a C2 error will be dis-
played on the 7-segment display on the front panel.)
5. Input data in advance into the Master User Allocation Setup Table (words
m+1 to m+6) and the Allocation Size Setup Table (specify the position in
words m+5 and m+6)
6. Turn ON the Master User-set Allocation Switch (word n, bit 11). Master re-
mote I/O communications will begin with the scan list enabled.
7. Switch the CPU Unit to RUN mode.
User-set Allocations Using the Configurator
Use the following procedure to set allocations using the Configurator. Refer to
DeviceNet Configurator Operation Manual for details on Configurator operat-
ing procedures
1,2,3... 1. Turn ON the communications, slave, and PC power supplies.
Note Turn ON the communications power supply before turning ON the
slave power supplies or the slaves may not go online.
2. Switch the CPU Unit to PROGRAM mode.
3. Create a network configuration file and device parameters file from the
Configurator. (Enable master communications in CS1W-DRM21 proper-
ties at this time.)
4. Download the above files to the devices on the network. Remote I/O com-
munications will begin with the scan list enabled.
5. Switch the CPU Unit to RUN mode.
Using Slave Function
To use the slave function, the Slave Enable Switch (word n+1, bit 06) must be
turned ON from a Programming Device. Enable slave communications
through CS1W-DRM21/CJ1W-DRM21 properties if you are using a Configu-
rator.
With fixed allocations or allocations set in the allocated DM Area words, slave
communications must be disabled prior to area allocation and must be
enabled following area allocation. The order of the procedure is thus Slave
Stop Switch (if slave communications are enabled), area allocation, and Slave
Enable Switch.
Note Slave communications must be disabled prior to area allocation when using
fixed allocations or allocations set in the allocated DM Area words, and the
settings must be read to the Unit when slave communications are enabled.
Allocations will not be valid if slave communications are enabled during area
allocation.
Fixed Allocations
Use the following procedure to use fixed allocations. Refer to 5-2 Fixed Alloca-
tions for details on fixed allocations.
1,2,3... 1. Switch the CPU Unit to PROGRAM mode.

40
Basic Operating Procedures Section 1-6
2. Check Unit Status 2 (word n+11, bit 07) from a Programming Device con-
nected to the CPU Unit to see if the slave function is OFF (disabled). If it is
disabled, skip step 3 below and proceed to step 4.
3. If slave communications are enabled, turn ON the Slave Stop Switch (word
n+1, bit 07).
4. Turn ON the Slave Fixed Allocation Area Settings 1 to 3 Switches (word
n+1, bits 8 to 10).
5. Turn ON the Slave Enable Switch (word n+1, bit 06) from a Programming
Device connected to the CPU Unit.
Note Execute this only when slave communications are turned OFF. (If the
Slave Enable Switch is turned ON when slave communications are
enabled, a Unit error will occur and a C2 error will be displayed on
the 7-segment display on the front panel.)
6. Switch the CPU Unit to RUN mode. Slave remote I/O communications will
begin.
User-set Allocations Using Allocated DM Area Words
Use the following procedure to set allocations using the words allocated to the
Unit in the DM Area. Refer to 5-3 User-set Allocations for details on user-set
allocations.
1,2,3... 1. Switch the CPU UNit to PROGRAM mode.
2. Check Unit Status 2 (word n+11, bit 07) from a Programming Device con-
nected to the CPU Unit to see if the slave function is OFF (disabled). If it is
disabled, skip step 3 below and proceed to step 4.
3. If Slave is enabled, turn ON the Slave Stop Switch (word n+1, bit 07).
4. Input data in advance into the Slave User Allocation Setup Table (words
m+8 to m+13).
5. Turn ON the user Slave User-set Allocation Switch (word n+1, bit 11).
6. Turn ON the Slave Enable Switch (word n+1, bit 06) from a Programming
Device connected to the CPU Unit.
Note Execute this only when slave communications are turned OFF. (If the
Slave Enable Switch is turned ON when slave communications are
enabled, a Unit error will occur and a C2 error will be displayed on
the 7-segment display on the front panel.)
7. Switch the CPU Unit to RUN mode. Slave remote I/O communications will
begin.
User-set Allocations Using the Configurator
Use the following procedure to set allocations using the Configurator. Refer to
DeviceNet Configurator Operation Manual for details on Configurator operat-
ing procedures
1,2,3... 1. Switch the CPU Unit to PROGRAM mode.
2. Create a device parameter file from the Configurator. (Enable Slave com-
munications in CS1W-DRM21 properties at this time.) Then download the
file to the DeviceNet Unit.
3. Turn ON the Slave Enable Switch (word n+1, bit 06) from a Programming
Device connected to the CPU Unit.
Note Execute this only when slave communications are turned OFF. (If the
Slave Enable Switch is turned ON when slave communications are
enabled, a Unit error will occur and a C2 error will be displayed on
the 7-segment display on the front panel.)

41
Basic Operating Procedures Section 1-6
4. Switch the CPU Unit to RUN mode. Slave remote I/O communications will
begin.
Message Communications Only (Neither Master nor Slave Function Used)
The DeviceNet Unit does not have to be registered in the scan list if it is only
used for message communications. Message communications (send and
receive) can be executed with both master and slave communications dis-
abled.

42
List of Usage Methods by Purpose Section 1-7
1-7 List of Usage Methods by Purpose
Situation Action Page
Design Allocating any
words for
remote I/O
In order of node
addresses
Set using the allocated DM Area words.
(Master User Allocations Setup Table and Alloca-
tion Size Setup Table)
Note Allocations using allocated DM Area words:
Order of node addresses and two blocks,
OUT 1 and IN 1.
108
Not in order of
node
addresses
Set using the configurator.
Note Allocations using Configurator: Any node
address order and four blocks, OUT 1, IN 1,
OUT 2 and IN 2. Allocation is much easier
using a wizard.
113
Using the Unit as a slave Set using the allocated DM Area words. 122
Performing message communi-
cations between PCs to which
DeviceNet Units are mounted
Execute communications instructions from the user
program.
134
Mounting multiple DeviceNet
Units using master communica-
tions to a single PC
3 Units max. with fixed allocations
16 Units max. with user-set allocations
92
Mounting multiple DeviceNet
Units using slave communica-
tions to a single PC
3 Units max. with fixed allocations
16 Units max. with user-set allocations
122
Connecting multiple PCs (master
communications) in a network
Supported by user-set allocations using allocated
DM Area words or user-set allocations using the
Configurator.
122
Connecting a single Master PC
and multiple Slave PCs in a net-
work
Set multiple PCs to Slave mode from the allocated
DM Area words or the Configurator.
Note Up to 64 Units may be on a network.
(Example: 1 Master PC and 63 Slave PCs)
122
Sending DeviceNet explicit mes-
sages
Set the FINS command code to 2801. 138
Setting the node address for a
DeviceNet Unit
Set the rotary switches on the front of the
DeviceNet Unit.
49
Setting the baud rate for the
DeviceNet Unit
Set the DIP switch on the front of the DeviceNet
Unit.
50
Stopping remote I/O communica-
tions for communications errors
Set the DIP switch on the front of the DeviceNet
Unit.
51
Holding OUT data in slave I/O
memory for communications
errors
Set the DIP switch on the front of the DeviceNet
Unit.
51

43
List of Usage Methods by Purpose Section 1-7
Operation Stopping remote I/O communica-
tions with all Slaves
Stop communications using the Configurator or the
Remote I/O Communications Stop Switch in the
allocated CIO Area words.
62
Using a scan list in remote I/O
communications (fixed alloca-
tions)
Turn ON the Scan List Enable Switch in the allo-
cated CIO Area words.
61
Enabling a scan list in remote I/O
communications (user-set alloca-
tions by allocated DM Area
words)
Set the allocation areas using the allocated DM
Area words, and turn ON the user-set allocations
user setting switch for the allocated CIO Area
words.
64
Changing the communications
system configuration
Turn ON the Scan List Clear Switch for the allo-
cated CIO Area words, and turn the Scan List
Enable Switch back ON after you change the com-
munications system.
100
Checking master I/O allocation
status (fixed allocations, user-set
allocations by allocated DM Area
words, user-set allocations by the
Configurator)
Monitor the Master Status 2 status codes in the
allocated CIO Area words from a Programming
Device.
75
Checking to see if all slaves are
registered in the scan list
Check the Registered Slave Table in the allocated
CIO Area words.
78
Checking to see if all slaves are
performing remote I/O communi-
cations properly
Check the Normal Slave Table in the allocated CIO
Area words.
79
Checking to see if there is an
error history in the DeviceNet
Unit
Check the error history (registration yes/no) in the
allocated CIO Area words from a Programming
Device.
73
Monitoring the error history in the
DeviceNet Unit
Execute the device monitor function from the Con-
figurator (Error History Tab).
DeviceNet Con-
figurator Opera-
tion Manual
Monitoring status of the
DeviceNet Unit
Execute the device monitor function from the Con-
figurator (Status and Unit Status Tabs).
Checking the current communi-
cations cycle time
Execute the device monitor function from the Con-
figurator (Current Communications Cycle Time
Tab).
Adjusting the communications
cycle time
Execute the device parameter edit function from
the Configurator (Communications Cycle Time
Tab).
Saving all parameters, like scan
list data, for masters and slaves
on the network
Save the network configuration from the Configura-
tor.
Replacing a DeviceNet Unit 1. Insert a Memory Card in the CPU Unit and turn
ON the Unit Setup File Backup Switch in the
allocated CIO Area words.
2. Replace the DeviceNet Unit.
3. Turn ON the Unit Setup File List Switch in the
allocated CIO Area words.
4. Turn ON Scan List Clear Switch in the allocated
CIO Area words.
5. Make sure the slave is connected, and then turn
ON the Scan List Enable Switch.
226, 247
Situation Action Page
45
SECTION 2
Nomenclature and Installation
This section describes the nomenclature and installation of the DeviceNet Unit.
2-1 Nomenclature and Functions . . . . . . . . . . . . . . . . . . . . . . . . . . . . . . . . . . . . . 46
2-1-1 Nomenclature and Functions . . . . . . . . . . . . . . . . . . . . . . . . . . . . . . 46
2-1-2 Status Indicators: MS and NS. . . . . . . . . . . . . . . . . . . . . . . . . . . . . . 47
2-1-3 Seven-Segment Display . . . . . . . . . . . . . . . . . . . . . . . . . . . . . . . . . . 48
2-1-4 Switch Settings . . . . . . . . . . . . . . . . . . . . . . . . . . . . . . . . . . . . . . . . . 49
2-2 Installing the DeviceNet Unit . . . . . . . . . . . . . . . . . . . . . . . . . . . . . . . . . . . . . 51
2-2-1 System Configuration Precautions . . . . . . . . . . . . . . . . . . . . . . . . . . 51
2-2-2 Mounting. . . . . . . . . . . . . . . . . . . . . . . . . . . . . . . . . . . . . . . . . . . . . . 52
2-2-3 Handling Precautions . . . . . . . . . . . . . . . . . . . . . . . . . . . . . . . . . . . . 53
2-2-4 External Dimensions. . . . . . . . . . . . . . . . . . . . . . . . . . . . . . . . . . . . . 55

46
Nomenclature and Functions Section 2-1
2-1 Nomenclature and Functions
2-1-1 Nomenclature and Functions
CS1W-DRM21
CJ1W-DRM21
Indicators
The DeviceNet Units are equipped with the following indicators that indicate
the operating status of the node itself and the overall network.
1,2,3... 1. Two status indicators (two-color: Green or red LEDs)
2. A two-digit, 7-segment display
3. Two dot indicators
UNIT
No.
NODE
ADR
ON
DRM21
CS
MS
NS
4
3
2
1DR0
DR1
ESTP
HOLD
X10
1
9
8
7
6
5
4
3
2
1
0
X10
0
9
8
7
6
5
4
3
2
1
0
F
E
D
C
B
A
9
8
7
6
5
4
3
2
1
0
1234
Indicators
Unit No. switch
This switch sets the unit number of the DeviceNet Unit
as a one-digit hexadecimal value.
Node address switches
These switches set the node address as a two-digit
decimal value.
Communications connector
Connect the Network communications cable to this
connector. The communications power is also
supplied through this connector.
A parallel connector with screws (XW4B-05C1-H1-D)
is provided for node connection.
DIP switch
The pins have the following functions:
Pins 1 and 2: Baud rate
Pin 3: Continue/Stop communications for error
(when used as a Master)
Pin 4: Hold/clear I/O for communications error
(when used as a Slave)
1
1234
2
3
4HOLD
ON
ESTP
DR1
DR0
DRM21
MS
NS
6
7
8
9
0
1
2
3
4
5
6
7
8
9
N
O
D
E
A
DR
x1
0
0
x1
0
1
ON
Indicators
Unit No. switch
This switch sets the unit number of the DeviceNet Unit as a one-
digit hexadecimal value.
Node address switches
These switches set the node address as a two-digit decimal value.
DIP switch
The pins have the following functions:
Pins 1 and 2: Baud rate
Pin 3: Continue/Stop communications for error (when used as a
Master)
Pin 4: Hold/clear I/O for communications error (when used as a
Slave)
Communications connector
Connect the Network communications cable to this connector. The
communications power is also supplied through this connector.
A parallel connector with screws (XW4B-O5C1-H1-D) is provided
for node connection.

47
Nomenclature and Functions Section 2-1
2-1-2 Status Indicators: MS and NS
The MS (Module Status) indicator indicates the status of the node itself and
the NS (Network Status) indicator indicates the status of the network.
The MS and NS indicators can be green or red and they can be OFF, ON, or
flashing (alternating 0.5-s ON and 0.5-s OFF.) The following table shows the
meaning of these indicator conditions.
1. Status indicators
2. Two-digit, 7-segment display
3. Dot indicators
NS
MS
Indi-
cator
Color Status Meaning (likely errors)
MS Green ON Normal operating status
Communications are being performed normally.
Red ON A non-recoverable, fatal error has occurred.
(Watchdog timer error, memory error, or system error.)
Replace the DeviceNet Unit.
Flashing A recoverable, non-fatal error has occurred. (Structure
error, switch setting error, PC initialization error, PC inter-
face error, or routing table error.)
Correct the error and reset the Unit.
--- OFF Power isn’t being supplied or the Unit is being reset.
NS Green ON The Unit is online with the network and remote I/O com-
munications have been established with a slave regis-
tered in the scan list or message communications have
been established.
Flashing The Unit is online with the network, but neither remote I/
O communications nor message communications have
been established. Either the scan list is being read, or
both remote I/O communications and message commu-
nications are disabled.
Red ON A fatal communications error has occurred. Network
communications are not possible.
(Node address duplicated or Bus Off error)
Flashing A non-fatal communications error has occurred. (Com-
munications error, setup error, or verification error)
--- OFF The Unit is not online with the network.
(There is no network power supply, the Unit is being
reset, a minor failure, or a sending error has occurred.)

48
Nomenclature and Functions Section 2-1
2-1-3 Seven-Segment Display
In addition to the MS and NS indicators, DeviceNet Units have a 2-digit, 7-
segment display that normally indicates the master node address. When an
error occurs, the display will alternate between the error code and the node
address of the faulty slave.
There are dot indicators at the lower-right corner of each digit. The left dot
indicator shows whether or not the master is operating and whether the scan
list is enabled or disabled. The right dot indicator shows whether or not the
slave is operating.
Seven-segment Digits
The following table shows the functions of the 7-segment digits.
Status Display
Remote I/O communications active and
normal
Displays the mas-
ter’s node address
(00 to 63)
Lit
From power ON to completion of node
address check (master function disabled,
slave function disabled, or both disabled)
Flashing
Remote I/O communications started Flashing (until com-
munications actu-
ally start)
From completion of the node address
check until the start of remote I/O com-
munications
Flashing
Error Watchdog timer Not lit
Memory error or
system error
Error code only Lit
Other errors Alternately displays the error code and
error node address (see diagram below)
Scan list Reading “--”Flashing
Registered
Normal: Master's node address
Error: Error code and faulty node address
Indicates whether the slave is operating or stopped.
Indicates whether the master is operating or stopped and
whether the scan list is enabled or disabled.

49
Nomenclature and Functions Section 2-1
The following diagram shows the alternating error code/ node address display.
The master’s error code and master’s node address will be displayed if an
error has occurred at the master.
There is no priority in the error codes; all errors that have occurred will be dis-
played in order. All error codes begin with letters, so they can be distinguished
from node addresses immediately.
Dot Indicators
The following table shows the functions of the dot indicators.
2-1-4 Switch Settings
Unit No. Switch Use this switch to set the unit number of the DeviceNet Unit as a CPU Bus
Unit. The unit number setting determines the CIO and DM area words allo-
cated to the Unit as software switches and the status area.
Setting method: One-digit hexadecimal
Setting range: 0 to F
Note 1. The unit number is set to 0 at the factory.
2. Any unit number from 0 to F can be set as long as it hasn’t been set on
another CPU Bus Unit connected to the same PC.
3. Use a small flat-blade screwdriver to turn the rotary switches; be careful
not to damage the switch.
4. Always turn OFF the PC before changing the unit number setting.
5. If the unit number is the same as one set on another CPU Bus Unit con-
nected to the same PC, a duplicate number error will occur in the PC and
it won’t be possible to start up the DeviceNet network.
Node Address Switches Use these switches to set the node address of the Unit.
Setting method: Two-digit decimal
Setting range: 0 to 63
Error code
(1 s)
Faulty slave's
node address
(1 s)
OFF (0.1 s) OFF (0.3 s)
Error code
(1 s)
OFF (0.1 s) OFF (0.3 s)
If there is an error at the DeviceNet Unit.
OFF (0.3 s) OFF (0.3 s)
Master's node
address (1 s)
Master's
error code (1 s)
OFF (0.1 s)
Faulty slave's
node address
(1 s)
Indicator Content Display
Left dot Scan list enabled/
disabled, master
function disabled
ON: Master function disabled
Flashing: Scan list disabled mode
OFF: Scan list enabled mode
Right dot Slave function dis-
abled
ON: Slave function disabled
OFF: Slave operating
F
E
D
C
B
A
9
8
7
6
5
4
3
2
1
0
0
1
2
3
4
5
6
7
8
9
A
B
C
D
E
F
CS1W-DRM21 CJ1W-DRM21
X101
9
8
7
6
5
4
3
2
1
0
X100
9
8
7
6
5
4
3
2
1
0
0
1
2
3
4
5
6
7
8
9
0
1
2
3
4
5
6
7
8
9
X
100
X
10
1
CS1W-DRM21 CJ1W-DRM21

50
Nomenclature and Functions Section 2-1
Note 1. The node address is set to 63 at the factory.
2. Any node address from 0 through 63 can be set as long as it hasn’t been
set on another slave node.
3. If the node address is the same as one set on another node, a node ad-
dress duplication error will occur and it won’t be possible to start up net-
work communications.
4. Node address 0 cannot be used for FINS message communication. Use a
node address other than 0 for FINS message communication.
DIP Switch The DIP switch on the front of the DeviceNet Unit is used to set the baud rate,
whether communications will be continued or stopped when a communica-
tions error occurs, and whether to hold or clear the remote outputs when a
communications error occurs in the slave function.
The settings of the DIP switch pins are shown in the following table. All pins
are set to OFF at the factory.
Baud Rate
Pins 1 and 2 are used to set the baud rate as shown in the following table.
Note 1. Always turn OFF the PC before changing the DIP switch settings.
2. Set the same baud rate on all of the nodes (Master and Slaves) in the Net-
work. Any slaves with baud rates different from the master’s rate won’t be
able to participate in communications and may cause a communications
error between nodes that have been set properly.
Pin Function Setting
1 Baud rate See the next table.
2
3 Continue/stop remote I/O communica-
tions for communication errors (when
used as a master)
OFF: Continue communications
ON: Stop communications
4 Hold/clear remote outputs for commu-
nications error (when used as a slave)
OFF: Clear remote outputs
ON: Hold remote outputs
Pin 1 Pin 2 Baud rate
OFF OFF 125 kbps
ON OFF 250 kbps
OFF ON 500 kbps
ON ON Not allowed.
ON
1234
1234
ON
ON
CS1W-DRM21
CJ1W-DRM21
Baud rate
Continue/stop communications for communications error (when used as a master)
Hold/clear I/O for communications error (when used as a slave)
Hold/clear I/O for communications error (when used as a slave)
Continue/stop communications for communications error (when used as a master)
Baud rate

51
Installing the DeviceNet Unit Section 2-2
Continue/Stop Remote I/O Communications
When the DeviceNet Unit is used as a master, pin 3 is used to set whether or
not communications will stop after a communications error.
If pin 3 is ON, remote I/O communications will be stopped if one of the follow-
ing errors occurs.
Remote I/O Communications Error Flag (n+12, bit 02 is ON)
Send Timeout Flag (n+10, bit 08 is ON)
Network Power Error Flag (n+10, bit 07 is ON)
Remote I/O communications will remain stopped even if the error is cleared.
(Message communications and slave functions will continue.) To resume com-
munications, turn ON the Remote I/O Communications Start Bit (word n, bit
02) of Software Switches 1. Refer to 3-2 Allocated CIO Area Words for details.
Note The 7-segment display will show “A0” when remote I/O communications stop.
Refer to SECTION 9 Troubleshooting and Maintenance.
If pin 3 is OFF, remote I/O communications will stop if a send timeout or net-
work power error occurs, but will restart automatically when the cause of the
error is cleared.
Hold/Clear Remote Outputs
When the DeviceNet Unit is used as a slave, pin 4 is used to set whether to
hold or clear remote outputs when a communications error occurs.
Note If the DeviceNet Unit is used as a slave, the 7-segment display will show “L9”
when remote I/O communications stop. Refer to SECTION 9 Troubleshooting
and Maintenance.
Communications
Connectors
Color stickers that match communications cable colors are attached to the
communications connectors. Match the colors when connecting communica-
tions cables to the connectors. These colors are given in the following table
For details on communications specifications and wiring, refer to DeviceNet
(CompoBus/D) Operation Manual (W267).
Note Before connecting communications cables, turn OFF the PC power supply, all
slave power supplies, and the communications power supply.
2-2 Installing the DeviceNet Unit
2-2-1 System Configuration Precautions
•I/O words are allocated to CPU Bus Units according to the unit number
setting on the switch located on the front panel of the Unit, not according
to Unit slot numbers. Refer to 3-1 Overview of Word Allocations.
Pin 3 Function
OFF Continue communications.
ON Stop communications.
Color Signal
Black Power line, negative voltage (V–)
Blue Communications line, low (CAN L)
--- Shield
White Communications line, high (CAN H)
Red Power line, positive voltage (V+)

52
Installing the DeviceNet Unit Section 2-2
•In the CS-series, up to 16 Units can be mounted to the CS1W-BC 3
CPU Backplane or CS1W-BI 3 Expansion CPU Backplane.
•In the CJ-series, up to 16 Units can be mounted to the CPU Unit or
Expansion Unit (but no more than 10 Units on either).
2-2-2 Mounting
CS-series
Mount the DeviceNet Unit to the Backplane using the following procedure.
1,2,3... 1. Hook the claw on the bottom of the Unit onto the Backplane.
2. Insert the Unit into Backplane connectors and securely tighten the screw
at the bottom of the Unit. Tighten the screws to a torque of 0.4 N•m.
3. When removing the Unit, first loosen the screw at the bottom of the Unit.
Claw
Backplane
Fixing screws

53
Installing the DeviceNet Unit Section 2-2
Note When mounting the Unit, provide the clearance shown below to facilitate easy
mounting or dismounting.
CJ-series
1. Carefully align the connectors to mount the DeviceNet Unit.
2. Move the yellow sliders on the top and bottom of the Unit until they click
into position, to lock.
Note If the sliders are not securely locked, the DeviceNet Unit functions may not
operate sufficiently.
To dismount the Unit, move the sliders to the “Release” direction.
2-2-3 Handling Precautions
•Always turn OFF the power supply to the PC before mounting or dis-
mounting a Unit or connecting or disconnecting cables.
Duct
20 mm min.
Backplane
Duct
20 mm min.
Philips screwdriver
PA205R
POWER
AC100-240V
L2/N
L1
DC24V
AC240V
OUTPUT
RUN
PERIPHERAL
RUN
INH
COMM
PRPHL
CONTROLLER
PROGRAMMABLE
PORT
OPEN
4
DRM21
MS
NS
Connectors
PA205R
POWER
AC100-240V
L2/N
L1
DC24V
OUTPUT
RUN
PERIPHERAL
RUN
INH
COMM
PRPHL
CONTROLLER
PROGRAMMABLE
PORT
OPEN
BUSY
4
ON
DRM21
MS
ON
Slider
Lock
Release

54
Installing the DeviceNet Unit Section 2-2
•Provide separate conduits or ducts for the I/O lines to prevent noise from
high-tension lines or power lines.
•Leave the label attached to the Unit when wiring. Removing the label may
result in malfunction if foreign matter enters the Unit.
•Remove the label after the completion of wiring to ensure proper heat dis-
sipation. Leaving the label attached may result in malfunction.
CS1W-DRM21
CJ1W-DRM21
Remove the label after wiring.
1
1234
2
3
4
HOLD
ESTP
DR1
DR0
MS
ON
Remove the label after wiring.

55
Installing the DeviceNet Unit Section 2-2
2-2-4 External Dimensions
CS1W-DRM21
These diagrams show the dimensions of the DeviceNet Unit. Refer to the CS1
Series CPU Unit Operation Manual (W339) or the CJ Series CPU Unit Opera-
tion Manual (W393) for the dimensions of the Unit when it is mounted to the
Backplane. (All dimensions are in mm.)
CJ1W-DRM21
101
35 13.7
1512 8
130
88
35
7
UNIT
No.
NODE
ADR
ON
DRM21
CS
CS
MS
MS
NS
4
3
2
1DR0
DR1
ESTP
HOLD
X10
1
9
8
7
6
5
4
3
2
1
0
X10
0
9
8
7
6
5
4
3
2
1
0
F
E
D
C
B
A
9
8
7
6
5
4
3
2
1
0
1234
31
13.7 65
90
50
35
5
1
1234
2
3
4HOLD
ON
ESTP
DR1
DR0
MS
NS
N
O.
U
NI
T
0
1
ON
1511 5
57
SECTION 3
Allocated CIO and DM Words
This section describes the words allocated to the DeviceNet Unit in the CIO Area and DM Area. These words both enable
controlling the DeviceNet Unit and accessing Unit and network status.
3-1 Overview of Word Allocations . . . . . . . . . . . . . . . . . . . . . . . . . . . . . . . . . . . . 58
3-1-1 Allocated CIO Area Words. . . . . . . . . . . . . . . . . . . . . . . . . . . . . . . . 59
3-1-2 Allocated DM Area Words . . . . . . . . . . . . . . . . . . . . . . . . . . . . . . . . 59
3-2 Allocated CIO Area Words . . . . . . . . . . . . . . . . . . . . . . . . . . . . . . . . . . . . . . . 60
3-2-1 Software Switches 1 (Word n) . . . . . . . . . . . . . . . . . . . . . . . . . . . . . 60
3-2-2 Software Switches 2 (Word n+1) . . . . . . . . . . . . . . . . . . . . . . . . . . . 65
3-2-3 Master COS Send Switches (Words n+2 to n+5) . . . . . . . . . . . . . . . 69
3-2-4 Disconnect/Connect Switches (Words n+6 to n+9) . . . . . . . . . . . . . 69
3-2-5 Unit Status 1 (Word n+10) . . . . . . . . . . . . . . . . . . . . . . . . . . . . . . . . 71
3-2-6 Unit Status 2 (Word n+11) . . . . . . . . . . . . . . . . . . . . . . . . . . . . . . . . 72
3-2-7 Master Status 1 (Word n+12) . . . . . . . . . . . . . . . . . . . . . . . . . . . . . . 74
3-2-8 Master Status 2 (Word n+13) . . . . . . . . . . . . . . . . . . . . . . . . . . . . . . 75
3-2-9 Slave Status 1 (Word n+14) . . . . . . . . . . . . . . . . . . . . . . . . . . . . . . . 76
3-2-10 Slave Status 2 (Word n+15) . . . . . . . . . . . . . . . . . . . . . . . . . . . . . . . 78
3-2-11 Registered Slave Table (Words n+16 to n+19) . . . . . . . . . . . . . . . . . 78
3-2-12 Normal Slave Table (Words n+20 to n+23) . . . . . . . . . . . . . . . . . . . 79
3-2-13 C200H Master Replacement Master Status 1 (Word n+24) . . . . . . . 79
3-3 Allocated DM Area Words . . . . . . . . . . . . . . . . . . . . . . . . . . . . . . . . . . . . . . . 81
3-3-1 Communications Cycle Time Setup Table . . . . . . . . . . . . . . . . . . . . 81
3-3-2 Master User Allocations Setup Table . . . . . . . . . . . . . . . . . . . . . . . . 82
3-3-3 Allocation Size Setup Table . . . . . . . . . . . . . . . . . . . . . . . . . . . . . . . 84
3-3-4 Slave User Allocations Setup Table . . . . . . . . . . . . . . . . . . . . . . . . . 85
3-3-5 Communications Cycle Time Reference Table . . . . . . . . . . . . . . . . 87
3-3-6 Master User-set Allocations Reference Table . . . . . . . . . . . . . . . . . 87
3-3-7 Slave User-set Allocations Reference Table. . . . . . . . . . . . . . . . . . . 88
3-3-8 Slave Detailed Status . . . . . . . . . . . . . . . . . . . . . . . . . . . . . . . . . . . . 89

58
Overview of Word Allocations Section 3-1
3-1 Overview of Word Allocations
The words shown in the following diagram are allocated according to the unit
number setting. For each Unit, there are 25 words allocated in the CIO Area
and 100 words allocated in the DM Area.
First word allocated in the CIO Area: n = CIO 1,500 + (25 x unit number)
First word allocated in the DM Area: m = D30,000 + (100 x unit number)
Note The CPU Bus Unit Setup words are not used with a CS/CJ-series DeviceNet
Unit.
CPU Bus Unit Unit number: 0
CIO Area
Unit #0
Unit #1
Unit #15
Unit #0
Unit #1
Unit #15
CPU Bus Unit
Allocated DM Area words
CPU Unit DeviceNet Unit
Local memory
Software switches
(I/O refresh) status
(I/O refresh) status
setup tables
Local memory
CIO 1500
CIO 1501
CIO 1524
CIO 1525
CIO 1526
CIO 1549
CIO 1875
CIO 1899
25 wds
25 wds
25 wds
25 wds
100 wds
100 wds
100 wds
100 wds
D30000
D30001
D30099
D30100
D30101
D30199
D31500
D31599

59
Overview of Word Allocations Section 3-1
3-1-1 Allocated CIO Area Words
Software switches, DeviceNet Unit status, and error data are allocated in the
CIO Area according to the unit number, as shown below. Software switches
are bits used as commands from the CPU Unit to the DeviceNet Unit to
enable executing Unit functions.
3-1-2 Allocated DM Area Words
The User Allocations Setup Tables and individual slave status by node
address are allocated in the DM area.
Unit number Allocated words Unit number Allocated words
0 CIO 1500 to CIO 1524 8 CIO 1700 to CIO 1724
1 CIO 1525 to CIO 1549 9 CIO 1725 to CIO 1749
2 CIO 1550 to CIO 1574 10 CIO 1750 to CIO 1774
3 CIO 1575 to CIO 1599 11 CIO 1775 to CIO 1799
4 CIO 1600 to CIO 1624 12 CIO 1800 to CIO 1824
5 CIO 1625 to CIO 1649 13 CIO 1825 to CIO 1849
6 CIO 1650 to CIO 1674 14 CIO 1850 to CIO 1874
7 CIO 1675 to CIO 1699 15 CIO 1875 to CIO 1899
Unit number Allocated words Unit number Allocated words
0 D30000 to D30099 8 D30800 to D30899
1 D30100 to D30199 9 D30900 to D30999
2 D30200 to D30299 10 D31000 to D31099
3 D30300 to D30399 11 D31100 to D31199
4 D30400 to D30499 12 D31200 to D31299
5 D30500 to D30599 13 D31300 to D31399
6 D30600 to D30699 14 D31400 to D31499
7 D30700 to D30799 15 D31500 to D31599

60
Allocated CIO Area Words Section 3-2
3-2 Allocated CIO Area Words
Data is stored at the offset positions shown in the figure below starting from
the first word allocated to the Unit in the CIO Area.
The first word can be calculated as follows from the unit number setting:
First word n = CIO 1,500 + (25 x unit number)
3-2-1 Software Switches 1 (Word n)
All switches execute some function when the user turns them ON. They turn
OFF automatically after the function has been executed. Once a function is
set by turning a switch ON (except for the switches listed below), it is saved
regardless of whether the power is turned OFF and ON again.
•Remote I/O Communications Start Switch (bit 02, 03)
•Remote I/O Communications Stop Switch (bit 04)
Note No functions other than master and slave communications are disabled by
stopping master or slave communications.
If multiple bits are turned ON simultaneously, the requests will generate errors
but they will not alter Unit operation. The corresponding error bits in the follow-
ing words will turn ON if a request made by a software switch ends in an error.
Word Bit 15
Software Switches 1
Software Switches 2
Master COS Send Switches (4 words)
Disconnect/Connect Switches (4 words)
Unit Status 1
Unit Status 2
Master Status 1
Master Status 2
Slave Status 1
Slave Status 1
Registered Slave Table (4 words)
Normal Slave Table (4 words)
C200H Master Replacement Status (1)
Bit 00 Direction
I/O
CPU Unit ↔ DeviceNet Unit
Outputs
CPU Unit → DeviceNet Unit
Inputs
CPU Unit ← DeviceNet Unit
n
n+1
n+12
n+15
n+13
n+14
n+2
n+5
n+3
n+4
n+6
n+9
n+7
n+8
n+10
n+11
n+16
n+19
n+17
n+18
n+20
n+23
n+21
n+22
n+24

61
Allocated CIO Area Words Section 3-2
•Unit status area 2 (word n+11)
•Master Status 1 (word n+12)
Word n [n = CIO 1,500 + (25 x unit number)]
Bit Name Status Con-
trolled
by
Unit operation Operation condi-
tions
Default
setting
CPU
Unit
oper-
ating
mode
Mas-
ter
func-
tion
Scan
list
sta-
tus
00 Scan List
Enable
Switch
OFF→
ON
User Enables the scan list with fixed allocations.
Note The allocated words are the ones set for use
when with the scan list is disabled.
The following allocated words are the default settings
when the scan list is disabled.
•OUT area: CIO 3200 to CIO 3263 (1 word/1 node ad-
dress)
•IN area: CIO 3300 to CIO 3363 (1 word/1 node ad-
dress)
Pro-
gram
mode
En-
abled
Dis-
abled
Scan
list dis-
abled
OFF Unit Returns to OFF when the scan list is registered and the
Unit starts operating with the scan list enabled.
01 Scan List
Clear
Switch
OFF→
ON
User Clears and disables the scan list.
This switch clears the scan list and operates the Unit
using fixed allocations with the scan list disabled
regardless of the previous operation settings. The fixed
allocations used the last time the scan list was disabled
will be used.
Pro-
gram
mode
En-
abled
En-
abled
Scan
list dis-
abled
OFF Unit Returns to OFF when the scan list data is cleared and
the Unit starts operating with the scan list disabled.

62
Allocated CIO Area Words Section 3-2
02 Remote I/
O Com-
munica-
tions Start
Switch
OFF→
ON
User Starts remote I/O communications.
Note 1. The switch is ignored if remote I/O commu-
nications are already running.
2. This switch is used to restart remote I/O
communications if they are stopped by a
communications error.
3. Communications with a slave will fail even if
remote I/O communications are started if
the Disconnect/Connect Switch (corre-
sponding bit in words n+6 to 9) is ON (1:
Connect).
--- En-
abled
--- None
OFF Unit Returns to OFF at the start of remote I/O communica-
tions.
Note This switch will stop remote I/O communications
if DIP switch pin 3 on the front panel (remote I/O
communications start/stop with a communica-
tions error) is ON (stop) and there is an ongoing
communications or send error.
03 Remote I/O
Communi-
cations
Start
Switch
OFF→
ON
User This switch functions the same as bit 02 above.
Note This switch is used to ensure compatibility
between the software switches and C200H
DeviceNet Master (C200HW-DRM21-V1).
--- En-
abled
---
OFF Unit
04 Remote I/
O Com-
munica-
tions Stop
Switch
OFF→
ON
User Stops remote I/O communications.
Once remote I/O communications have been stopped,
they will remain stopped until the Unit has been
restarted or the remote I/O communications have been
restarted (i.e., until the Remote I/O Communications
Start Switch is turned ON).
Note 1. The switch is ignored if remote I/O commu-
nications are already stopped.
2. Message communications will remain
enabled even if remote I/O communications
have stopped.
--- En-
abled
---
OFF Unit Returns to OFF when remote I/O communications
stop.
05 Reserved
by system
--- --- --- --- --- --- ---
Bit Name Status Con-
trolled
by
Unit operation Operation condi-
tions
Default
setting
CPU
Unit
oper-
ating
mode
Mas-
ter
func-
tion
Scan
list
sta-
tus

63
Allocated CIO Area Words Section 3-2
06 Master
Enable
Switch
OFF→
ON
User Enables master communications. (The Unit automati-
cally restarts.)
Once enabled, the Unit will function as a Master
regardless of whether the power is turned OFF and
back ON again until the Master Stop Switch (word n, bit
07) is turned ON.
Note 1. Master communications are enabled in the
default settings.
2. If this bit is turned ON with master communi-
cations enabled, a Unit status error will occur
and a C2 error will be displayed on the 7-
segment display. The 7-segment display will
go out automatically after 30 seconds.
Pro-
gram
mode
Dis-
abled
--- Master
enabled
OFF Unit Returns to OFF at the start of master communications.
07 Master
Stop
Switch
OFF→
ON
User Stops master communications. (The Unit automatically
restarts.)
Turn this switch ON if the Unit will be used only for
slave communications.
Pro-
gram
mode
En-
abled
---
OFF Unit Returns to OFF after master communications stop.
08 Master
Fixed
Alloca-
tion Set-
ting 1
Switch
OFF→
ON
User Allocates the following words for use when the scan list
is disabled (default setting). (The Unit automatically
restarts.)
•OUT area: CIO 3200 to CIO 3263 (1 word/1 node ad-
dress)
•IN area: CIO 3300 to CIO 3363 (1 word/1 node ad-
dress)
Note The I/O words used with the scan list disabled
are also used with the scan list enabled. (Use
the Scan List Enable Switch (word n, bit 00).)
Pro-
gram
mode
En-
abled
Dis-
abled
Master
Fixed
Alloca-
tion
Setting
1
enabled
OFF Unit Returns to OFF after the fixed allocation areas are set.
09 Master
Fixed
Allocation
Setting 2
Switch
OFF→
ON
User Functions the same as bit 08 to allocate the following
words. (The Unit automatically restarts.)
•OUT area: CIO 3400 to CIO 3463 (1 word/1 node ad-
dress)
•IN area: CIO 3500 to CIO 3563 (1 word/1 node ad-
dress)
Pro-
gram
mode
En-
abled
Dis-
abled
OFF Unit Returns to OFF after the fixed allocation areas are set.
10 Master
Fixed
Alloca-
tion Set-
ting 3
Switch
OFF→
ON
User Functions the same as bit 08 to allocate the following
words. (The Unit automatically restarts.)
•OUT area: CIO 3600 to CIO 3663 (1 word/1 node ad-
dress)
•IN area: CIO 3700 to CIO 3763 (1 word/1 node ad-
dress)
Pro-
gram
mode
En-
abled
Dis-
abled
OFF Unit Returns to OFF after the fixed allocation areas are set.
Bit Name Status Con-
trolled
by
Unit operation Operation condi-
tions
Default
setting
CPU
Unit
oper-
ating
mode
Mas-
ter
func-
tion
Scan
list
sta-
tus

64
Allocated CIO Area Words Section 3-2
11 Master
User-set
Alloca-
tions
Switch
OFF→
ON
User Reads setup data from the Master User Allocations
Setup Table (words m+1 to m+7) in the DM Area and
registers the scan list. (The Unit automatically restarts.)
Once registered, the Unit will operate with master user-
set allocations regardless of whether the power is
turned OFF and back ON again until the scan list is
cleared.
Pro-
gram
mode
En-
abled
--- Master
Fixed
Alloca-
tion
Setting
1
enabled
OFF Unit Returns to OFF when the scan list is registered and the
Unit starts operating with the scan list enabled.
Note If there is a setting error, an error code will be
stored in the Master User Allocations Setup
Table (words m+1 to m+7) and the Scan List
Register/Clear Failed Flag (word n+12, bit 11)
will turn ON.
12 Tempo-
rary Set-
ting
Switch for
Commu-
nications
Cycle
Time
OFF→
ON
User Reads setup data from the Communications Cycle
Time Setup Table (word m) in the DM Area and tempo-
rarily changes the cycle time. The settings are not
stored in non-volatile memory in the Unit and will not
be valid again if the power is turned OFF and back ON
or if the Unit is restarted.
Use this to temporarily extend the communications
cycle time with a ladder program to place priority on
message communication.
Note The cycle time can be changed in any CPU Unit
operating mode.
--- --- --- None
OFF Unit Returns to OFF after the communications cycle time is
changed.
The Communications Cycle Time Reference Table
(words m+15 to m+18) will be cleared before the switch
returns to OFF if the change was successfully com-
pleted.
Note The Communications Cycle Time Setting Failed
Flag (word n+12, bit 12) turns ON if there is a
setting error, and the Communications Cycle
Time Reference Table (words m+15 to m +18)
will not be cleared.
13 Commu-
nications
Cycle
Time Set-
ting
Switch
OFF→
ON
User Reads setup data from the communications cycle time
setup table (word m) in the DM area to change the
communications cycle time, and to store the communi-
cations cycle time in non-volatile memory in the Unit.
The settings will therefore be valid again if the power is
turned OFF and back ON or if the Unit is restarted.
Pro-
gram
mode
--- --- None
OFF Unit Returns to OFF after the communications cycle time is
changed.
The Communications Cycle Time Reference Table
(words m+15 to m+18) will clear before the switch
returns to OFF if the change was successfully com-
pleted.
Note The Communications Cycle Time Setting Failed
Flag (word n+12 bit 12) will turn ON if there is a
setting error. In that case, the Communications
Cycle Time Reference Table (words m+15 to m
+18) will not be cleared.
Bit Name Status Con-
trolled
by
Unit operation Operation condi-
tions
Default
setting
CPU
Unit
oper-
ating
mode
Mas-
ter
func-
tion
Scan
list
sta-
tus

65
Allocated CIO Area Words Section 3-2
3-2-2 Software Switches 2 (Word n+1)
All switches are turned ON by the user. The Unit automatically turns them
OFF after the function is executed. Once a function is set by turning a switch
ON (except for the switches listed below), it is saved regardless of whether the
power is turned OFF and back ON again.
•Slave COS Send Switch (bit 12)
•Unit Setup File Restore Switch (bit 14)
•Unit Setup File Backup Switch (bit 15)
If multiple bits are turned ON simultaneously, the requests will generate errors
but they will not alter Unit operation. The corresponding error bits in the follow-
ing words will turn ON if a request made by a software switch ends in an error.
•Slave Status 1
Word n+1 [n = CIO 1,500 + (25 x unit number)]
14 Commu-
nications
Cycle
Time
Refer-
ence
Table
Clear
Switch
OFF→
ON
User Clears data in the Communications Cycle Time Refer-
ence Table (words m+15 to m+18). The data that is
cleared will be updated with new data.
--- --- --- None
OFF Unit Returns to OFF after the data in the Communications
Cycle Time Reference Table (words m+15 to m+18)
has been cleared.
Bit Name Status Con-
trolled
by
Unit operation Operation condi-
tions
Default
setting
CPU
Unit
oper-
ating
mode
Mas-
ter
func-
tion
Scan
list
sta-
tus
Bit Name Status Con-
trolled by
Unit operation Operation
conditions
Default
setting
CPU
Unit
oper-
ating
mode
Slave
func-
tion
00
to
05
Reserved
by system
--- --- --- --- --- ---

66
Allocated CIO Area Words Section 3-2
06 Slave
Enable
Switch
OFF→
ON
User Enables slave communications. (The Unit automatically
restarts.)
To use fixed allocations, turn this switch ON after turning
ON a Slave Fixed Allocation Setting Switch (word n+1,
bits 08 to 10). To used user-set allocations, turn this
switch ON after turning ON the User Setting Switch
(word n+1, bit 11).
Once enabled, the Unit will function as a slave regard-
less of whether the power is turned OFF and back ON
again until the Slave Stop Switch (word n+1, bit 07) is
turned ON.
Note 1. Slave communications are enabled in the
default setting.
2. If this bit is turned ON with Slave enabled, a
Unit status error will occur and a C2 error will
be displayed on the 7-segment display. The
7-segment display will go out automatically
after 30 seconds.
Pro-
gram
mode
Dis-
abled
Slave
disabled
OFF Unit Returns to OFF at the start of slave communications.
07 Slave Stop
Switch
OFF→
ON
User Stops slave communications. (The Unit automatically
restarts.) Turn this switch ON if the Unit will be used only
for master communications.
Pro-
gram
mode
Dis-
abled
Slave
disabled
OFF Unit Returns to OFF after slave communications stop.
Bit Name Status Con-
trolled by
Unit operation Operation
conditions
Default
setting
CPU
Unit
oper-
ating
mode
Slave
func-
tion

67
Allocated CIO Area Words Section 3-2
08 Slave
Fixed Allo-
cation Set-
ting 1
Switch
OFF→
ON
User Allocates the following words to the slave.
•OUT 1 area (input to the CPU Unit):
CIO 3370 (1 word allocated)
•IN 1 area (output from the CPU Unit):
CIO 3270 (1 word allocated)
•OUT 2 area: Not used
•IN 2 area: Not used
Note 1. Slave communications must be disabled
before this switch is turned ON. After the
switch is turned ON, turn the Slave Enable
Switch (word n+1, bit 06) ON to enable Fixed
Allocation Setting 1.
2. This is the default setting for the Unit.
3. The words allocated by this switch are used
as the I/O area for the slave. (Use the Slave
Enable Switch (word n+1, bit 06).)
Pro-
gram
mode
En-
abled
Slave
Fixed
Alloca-
tion set-
ting 1
enabled
OFF Unit Returns to OFF after fixed allocations have been set.
09 Slave
Fixed Allo-
cation Set-
ting 2
Switch
OFF→
ON
User Allocates the following words to the slave.
•OUT 1 area (input to the CPU Unit):
CIO 3570 (1 word allocated)
•IN 1 area (output from the CPU Unit):
CIO 3470 (1 word allocated)
•OUT 2 area: Not used
•IN 2 area: Not used
Note Same as notes 1 to 3 for bit 08.
Pro-
gram
mode
Dis-
abled
OFF Unit Returns to OFF after fixed allocations have been set.
10 Slave
Fixed Allo-
cation set-
ting 3
switch
OFF→
ON
User Allocates the following words to the slave.
•OUT 1 area (input to the CPU Unit):
CIO 3770 (1 word allocated)
•IN 1 area (output from the CPU Unit):
CIO 3670 (1 word allocated)
•OUT 2 area: Not used
•IN 2 area: Not used
Note Same as notes 1 to 3 for bit 08.
Pro-
gram
mode
Dis-
abled
OFF Unit Returns to OFF after fixed allocations have been set.
Bit Name Status Con-
trolled by
Unit operation Operation
conditions
Default
setting
CPU
Unit
oper-
ating
mode
Slave
func-
tion

68
Allocated CIO Area Words Section 3-2
11 Slave User
Alloca-
tions
Switch
OFF→
ON
User Reads setup data from the Slave User Allocations Setup
Table in the DM Area and registers slave user-set alloca-
tions.
Once registered, the Unit will operate with slave user-set
allocations regardless of whether the power is turned
OFF and back ON again until slave communications are
disabled (i.e., until Slave Disable Switch (word n+1, bit
07) is turned ON).
Slave communications must be disabled before this
switch is turned ON.
Note After the switch is turned ON, turn the Slave
Enable Switch (word n+1, bit 06) ON to enable
user-set allocations.
Pro-
gram
mode
Dis-
abled
Slave
Fixed
Alloca-
tion set-
ting 1
enabled
OFF Unit Returns to OFF at the start of operation for slave user-
set allocations.
Note The Slave Function Enable/Stop Failed Flag
(word n+14, bit 08) in Unit Status 2 will turn ON if
there is a setting error.
12 Slave
COS Send
Switch
OFF→
ON
User Sends COS IN data to the master. --- --- None
OFF Unit Returns to OFF after transmission is completed regard-
less of whether it was completed normally or in error.
13 Reserved
by system
--- --- --- --- --- ---
Bit Name Status Con-
trolled by
Unit operation Operation conditions Default
setting
CPU
Unit
oper-
ating
mode
Mas-
ter
func
tion
Scan
list
sta-
tus
Slave
func-
tion
14 Unit Setup
File
Restore
Switch
OFF→
ON
User Reads Unit settings (scan list, communica-
tions cycle time settings, etc.) from the file
on a Memory Card in the CPU Unit and
writes the data as Unit settings. See7-2
Memory Card Backup Functions for details.
(The Unit automatically restarts.)
Note After the file data is read, the Unit
automatically restarts with the new
data.
Pro-
gram
mode
--- --- --- None
OFF Unit Returns to OFF when the Unit restarts if
the data is read properly.
Note The File Read/Write Error Flag
(word n+11, bit 08) in Unit Status 2
will turn ON if there is a setup data
error or a file read error.
Bit Name Status Con-
trolled by
Unit operation Operation
conditions
Default
setting
CPU
Unit
oper-
ating
mode
Slave
func-
tion

69
Allocated CIO Area Words Section 3-2
Note 1. When the Master function is enabled, the Unit Setup File cannot be backed
up unless the scan list is enabled.
3-2-3 Master COS Send Switches (Words n+2 to n+5)
One Master COS Send Switch is allocated to each slave node address. If the
switch for a slave is turned ON, then COS output data will be sent to that
slave.
More than one of these switches may be turned ON at the same time. The
switches will return to OFF starting at the switches for the slaves to which
COS data has been sent.
If a send error occurs, the corresponding bit will turn ON in Slave Detailed
Status.
3-2-4 Disconnect/Connect Switches (Words n+6 to n+9)
One Disconnect/Connect Switch is allocated to each slave node address. If
the switch for a slave is turned ON, then remote I/O communications to that
slave will be temporarily stopped (i.e., it is disconnected from the network). A
communications error will occur at the end for any slave has been discon-
nected if the corresponding switch is turned ON during communications.
These switches are used primarily to replace slaves or to reserve a place for a
slave that will be added (when a Unit is registered in the scan list but not yet
connected). A communications error and verification error for the slave that
has been disconnected will not be generated at the master as long as the cor-
responding switch is ON.
Note These switches do not add or remove slaves from the registered scan list.
15 Unit Setup
File
Backup
Switch
OFF→
ON
User Writes user settings (scan list, communica-
tions cycle time settings, etc.) as a file on
the Memory Card in the CPU Unit. See 7-2
Memory Card Backup Functions for details.
Note Files can only be backed up with
the scan list enabled.
--- --- En-
abled
(See
note
1.)
--- None
OFF Unit Returns to OFF after the data is written to
a file.
Note The File Read/Write Error Flag
(word n+11, bit 08) in Unit Status 2
will turn ON if data failed to be writ-
ten to file.
Bit Name Status Con-
trolled by
Unit operation Operation conditions Default
setting
CPU
Unit
oper-
ating
mode
Mas-
ter
func
tion
Scan
list
sta-
tus
Slave
func-
tion
15 14 13 12 11 10 09 08 07 06 05 04 03 02 01 00
31 30 29 28 27 26 25 24 23 22 21 20 19 18 17 16
47 46 45 44 43 42 41 40 39 38 37 36 35 34 33 32
63 62 61 60 59 58 57 56 55 54 53 52 51 50 49 48
n+2
n+3
n+4
n+5
Bit15 Bit14 Bit13 Bit12 Bit11 Bit10 Bit09 Bit08 Bit07 Bit06 Bit05 Bit04 Bit03 Bit02 Bit01 Bit00

70
Allocated CIO Area Words Section 3-2
Remote I/O communications will restart if a user turns OFF a bit that is ON.
More than one of these switches may be turned ON at the same time. If the
switch for a slave that is not using remote I/O communications is turned ON, it
will be ignored.
A Unit that has been disconnected can still perform message communica-
tions.
Turning ON this bit does not effect the communications cycle time (except that
it increases blank time in the communications cycle).
Note All Disconnect/Connect Switches are cleared and return to OFF
when the power is turned OFF. If required, write the ladder program
to turn them back ON when the power is turned ON.
15 14 13 12 11 10 09 08 07 06 05 04 03 02 01 00
31 30 29 28 27 26 25 24 23 22 21 20 19 18 17 16
47 46 45 44 43 42 41 40 39 38 37 36 35 34 33 32
63 62 61 60 59 58 57 56 55 54 53 52 51 50 49 48
n+6
n+7
n+8
n+9
Bit15 Bit14 Bit13 Bit12 Bit11 Bit10 Bit09 Bit08 Bit07 Bit06 Bit05 Bit04 Bit03 Bit02 Bit01 Bit00
Bit Name Status Controlled
by
Unit operation
–Disconnect/
Connect
Switch
ON User Stops remote I/O communications for the corresponding Slave.
OFF User Starts remote I/O communications for the corresponding Slave.

71
Allocated CIO Area Words Section 3-2
3-2-5 Unit Status 1 (Word n+10)
Word n+10 [n = CIO 1,500 + (25 x unit number)]
Bit Name Status Controlled
by
Unit operation
00 Unit Error
Flag
ON Unit Displays DeviceNet Unit operating errors.
This bit turns ON if any bit from 01 to 15 in Unit Status 1 turns ON. (OR of
bits 01 to 15)
Usage example: When writing the ladder program for remote I/O commu-
nications, set a NC input conditions for this bit to control Slave I/O pro-
cessing.
OFF Unit Indicates that the an error has not occurred or turns OFF when the error
has cleared.
01 Master
Function
Error Flag
ON Unit Indicates that a master error has occurred. (Master Status 1 (See word
n+12.))
The master errors are as follows:
•Verification Error Flag (word n+12, bit 00)
•Structure Error Flag (word n+12, bit 01)
•Remote I/O Communications Error Flag (word n+12, bit 02)
•Invalid Scan List Data Flag (word n+12, bit 04)
•Remote I/O Refresh Error Flag (word n+12, bit 05)
OFF Unit Indicates that the error has not occurred or turns OFF when the error has
been cleared.
02 Reserved by
system
--- --- ---
03 Slave Func-
tion Error
Flag
ON Unit Indicates that a slave error has occurred. (Slave Status 1 (See word
n+14.))
The slave errors are as follows:
•Remote I/O Communications Error Flag for OUT 1/ IN 1 (word n+14, bit
02)
•Remote I/O Communications Error Flag for OUT 2/ IN 2 (word n+14, bit
03)
•Invalid Setup Data Flag (word n+14, bit 04)
•Remote I/O Refresh Error Flag (word n+14, bit 05)
OFF Unit Indicates that the error has not occurred or turns OFF when the error has
been cleared.
04 Unit Mem-
ory Error
Flag
ON Unit Indicates an error in internal memory where the error history is stored.
(The error occurs when the Unit starts up or when the error history is writ-
ten.)
OFF Unit Indicates that the error has not occurred. Once this error has occurred, the
bit will remain ON and will not return to OFF.
05 Bus Off Flag ON Unit Indicates that a Bus OFF error (communications were stopped by multiple
transmissions) has occurred. When a Bus OFF occurs, the Unit goes
offline and all communications stop (remote I/O communications stop,
slave operation stop, and message communications are disabled).
OFF Unit Indicates that the error has not occurred. Once this error has occurred, the
bit will remain ON and will not return to OFF.
06 Node
Address
Duplicated
Flag
ON Unit Indicates a duplicate node address check error when the Unit starts up.
The Unit goes offline and all communications stop. (Remote I/O communi-
cations stop, slave operation stop, and message communications are dis-
abled.)
OFF Unit Indicates that the error has not occurred. Once this error has occurred, the
bit will remain ON and will not return to OFF.

72
Allocated CIO Area Words Section 3-2
3-2-6 Unit Status 2 (Word n+11)
Word n+11 [n = CIO 1,500 + (25 x unit number)]
07 Network
Power Error
Flag
ON Unit Indicates that there is no power from the network power supply.
Note Remote I/O communications stop if DIP switch pin 3 (remote I/O
communications stop/continue setting for a communications error)
on the front panel is ON (stop).
OFF Unit Indicates that the error has not occurred or turns OFF when the network
power supply has restarted.
08 Send Time-
out Flag
ON Unit Indicates that a send timeout occurred due to one of the following factors:
•No slaves present.
•Mismatched baud rate settings.
Note Remote I/O communications stop if DIP switch pin 3 (remote I/O
communications stop/continue setting for a communications error)
on the front panel is ON (stop).
OFF Unit Returns to OFF at the start of communications even with just one slave
present.
09
to
11
Reserved by
system
--- --- ---
12 Routing
Table Error
Flag
ON Unit Incorrect data in the routing tables set in the CPU Unit. Refer to 1-6-3 Cre-
ating Routing Tables.
OFF Unit Indicates that the error has not occurred if a routing table has been set.
13 Invalid Mes-
sage Timer
List Flag
ON Unit Indicates that the data in the message monitoring timer list is not correct.
OFF Unit Indicates that the data in the message monitoring timer list is correct.
Turns OFF if the Configurator registers a message monitoring timer list
when the error occurs.
The message monitoring timer list shows the time spent waiting for
responses in message communications. It is set from the Configurator.
14
to
15
Reserved by
system
--- --- ---
Bit Name Status Controlled
by
Unit operation
00 Online Flag ON Unit Indicates that the Unit is online. The Unit normally goes online automati-
cally.
Note When executing message communications instructions (SEND/
RECV/CMND) from the ladder program, use an AND of input con-
ditions for the Network Communications Enabled Flag in the CPU
Unit (A20200 to A20207) and this bit.
OFF Unit Indicates that the Unit is offline. A Unit will go offline under the following
conditions:
•Operation is stopped by the hardware/software check at startup.
•An error occurred in the duplicate node address check (word n+10, bit
06).
•A Bus OFF error has occurred (word n+10, bit 05).
Bit Name Status Controlled
by
Unit operation

73
Allocated CIO Area Words Section 3-2
01 Remote I/O
Communica-
tions Flag
ON Unit Indicates that remote I/O communications are being performed for the
master function. Normally, the Unit will perform remote I/O communica-
tions automatically.
Note This bit only indicates the start of remote I/O communications, and
does not indicate whether data has actually been exchanged with
slaves. Actual data exchange between one or more slaves is mon-
itored from I/O Data Communications Flag (word n+12 bit 15).
Therefore use I/O Data Communications Flag rather than this bit
as the input condition in I/O processing for slaves from the ladder
program.
OFF Unit Indicates remote I/O communications have stopped. This bit turns OFF in
order to stop communications under the following conditions:
•No slaves are registered in the scan list.
•Invalid Setup Data Flag (word n+12, bit 04)
•A remote I/O communications error or sending error (network power er-
ror or send timeout error) occurred with DIP switch pin 3 (remote I/O
communications stop/continue setting for communications errors) on
the front panel turned ON.
•The remote I/O Communications Stop Switch (word n, bit 04) is ON.
02 Reserved by
system
--- --- ---
03 Master
Function
Enabled
Flag
ON Unit Indicates that master communications are enabled (Unit is operating as a
Master) (default setting).
OFF Unit Indicates that master communications are disabled.
04 Scan List
Disabled
Flag
ON Unit Indicates that the Unit is operating with the scan list disabled (default set-
ting).
OFF Unit Indicates that the Unit is operating with the scan list enabled.
05 Reserved by
system
--- --- ---
06 Automatic
Slave
Connection
Flag
ON Unit Indicates that the connection type was automatically set in the slave scan
list.
This flag is valid only with slave communications enabled.
OFF Unit Indicates that the connection type was set from the Configurator in the
slave scan list.
Note The type of connection in slave communications cannot be speci-
fied without the Configurator. If it is not set from the Configurator, it
will be set automatically.
07 Slave Func-
tion Enabled
Flag
ON Unit Indicates that slave communications are enabled.
OFF Unit Indicates that slave communications are disabled (default setting).
08 File Read/
Write Error
Flag
ON Unit Indicates that an error has occurred when user setup data is read from a
Memory Card in the CPU Unit or when data is written as a file to a Mem-
ory Card.
OFF Unit Indicates that the error has not occurred. Turns OFF when the Unit has
successfully completed the operation.
09
to
14
Reserved by
system
--- --- ---
15 Error His-
tory Flag
ON Unit Indicates that an error history has been registered. Turns ON at the first
error history for the Unit.
OFF Unit Indicates that no errors have been registered in the error history. Turns
OFF when the Unit receives an error history clear request.
Bit Name Status Controlled
by
Unit operation

74
Allocated CIO Area Words Section 3-2
3-2-7 Master Status 1 (Word n+12)
Word n+12 [n = CIO 1,500 + (25 x unit number)]
Bit Name Status Controlled
by
Unit operation
00 Verification
Error Flag
ON Unit Indicates that the data in the slave registered in the scan list is different
from the data from the actual slave. It occurs with the scan list enabled.
OFF Unit Indicates that a verification error has not occurred or turns OFF when a
verification error is cleared.
01 Structure
Error Flag
ON Unit Indicates that I/O allocations cannot be made with the scan list disabled.
OFF Unit Indicates that a structure error has not occurred or turns OFF when a
structure error is cleared.
02 Remote I/O
Communica-
tions Error
Flag
ON Unit Indicates that a remote I/O communications timeout has occurred during
remote I/O communications with slaves.
Remote I/O communications will stop if DIP switch pin 3 (remote I/O com-
munications stop/continue setting for communications errors) on the front
panel is ON (stop).
This error occurs with the scan list enabled or disabled.
OFF Unit Indicates that a remote I/O communications error has not occurred or
turns OFF when a remote I/O communications error is cleared.
03 Reserved by
system
--- --- ---
04 Invalid Scan
List Data
Flag
ON Unit Indicates that there is incorrect data in the scan list (mismatched check-
sum). Remote I/O communications in the Unit will stop. (Slave operations
and message communications will continue.)
OFF Unit Indicates that the scan list data is correct.
Turns OFF when an incorrect scan list data error occurs and then the cor-
rect scan list is registered.
05 Remote I/O
Refresh
Error Flag
ON Unit Indicates that the I/O memory in the CPU Unit that is to be refreshed is not
present during I/O refreshing for the master. It occurs in several situations,
such as when an I/O area is allocated in an EM bank that is not present.
OFF Unit Indicates that no master I/O refresh errors have occurred.
06
to
07
Reserved by
system
--- --- ---
08 Master
Function
Enable/
Disable
Failed Flag
ON Unit Indicates that an error has occurred in one of the following operations:
•Master enable (word n, bit 06)
•Master stop (word n, bit 07)
Once this bit turns ON, it will remain ON until the operation is successfully
completed.
OFF Unit Indicates that the error has not occurred. The bit turns OFF when the
operation is successfully completed.
09 User
Allocation
Area Setting
Failed Flag
ON Unit Indicates that an error has occurred in one of the following operations:
•Master user-set allocations user setting (word n, bit 11)
Once this bit turns ON, it will remain ON until the operation is successfully
completed.
Details on the master user-set allocation results are output to the Master
User Allocations Setup Table.
OFF Unit Indicates that the error has not occurred. The bit turns OFF when the
operation is successfully completed.

75
Allocated CIO Area Words Section 3-2
3-2-8 Master Status 2 (Word n+13)
The leftmost eight bits indicate the status of master I/O allocations.
Master I/O Allocation Status
10 Fixed
Allocation
Area Setting
Failed Flag
ON Unit Indicates that an error has occurred in one of the following operations:
•Fixed Allocation Setting 1 (word n, bit 08)
•Fixed Allocation Setting 2 (word n, bit 09)
•Fixed Allocation Setting 3 (word n, bit 10)
Once this bit turns ON, it will remain ON until the operation is successfully
completed.
OFF Unit Indicates that the error has not occurred. The bit turns OFF when the
operation is successfully completed.
11 Scan List
Register/
Clear Failed
Flag
ON Unit Indicates that an error has occurred in one of the following operations:
•Scan list enabled (word n, bit 00)
•Scan list clear (word n, bit 01)
Once this bit turns ON, it will remain ON until the operation is successfully
completed.
OFF Unit Indicates that the error has not occurred. The bit turns OFF when the
operation is successfully completed.
12 Communica-
tions Cycle
Time
Setting
Failed Flag
ON Unit Indicates that an error has occurred when setting the communications
cycle time (word n, bit 12).
Once this bit turns ON, it will remain ON until the next communications
cycle time is set.
OFF Unit Indicates that the error has not occurred. The bit turns OFF when the
operation is successfully completed.
13
to
14
Reserved by
system
--- --- ---
15 I/O Data
Communica-
tions Flag
ON Unit Indicates that at least one slave is performing remote I/O communications.
Usage example: When writing the ladder program for remote I/O commu-
nications, set a NO input condition for this bit to control slave I/O process-
ing.
OFF Unit Indicates that remote I/O communications are not being conducted with
any slaves.
Bit Name Status Controlled
by
Unit operation
Code Details
00 Hex Unit starting up
01 Hex Fixed allocation status 1 (with the scan list disabled)
02 Hex Fixed allocation status 2 (with the scan list disabled)
03 Hex Fixed allocation status 3 (with the scan list disabled)
11 Hex Fixed allocation status 1
12 Hex Fixed allocation status 2
13 Hex Fixed allocation status 3
20 Hex User-set allocations in the allocated DM Area words
30 Hex User-set allocations from the Configurator
80 Hex Master function disabled
Word Bit 15 Bit 08 Bit 07 Bit 00
Master I/O Allocation Status Reserved by system
n+13

76
Allocated CIO Area Words Section 3-2
3-2-9 Slave Status 1 (Word n+14)
Word n+14 [n = CIO 1,500 + (25 x unit number)]
Bit Name Status Controlled
by
Unit operation
00
to
01
Reserved by
system
--- --- ---
02 Remote I/O
Communica-
tions Error
Flag for
OUT 1/ IN 1
ON Unit Indicates that a communications error has occurred in the OUT 1/IN 1
slave I/O connection.
OFF Unit Indicates that a remote I/O communications error has not occurred or
turns OFF when a remote I/O communications error is cleared.
03 Remote I/O
Communica-
tions Error
Flag for
OUT 2/ IN 2
ON Unit Indicates that a communications error has occurred in the OUT 2/IN 2
Slave I/O connection.
OFF Unit Indicates that a remote I/O communications error has not occurred or
turns OFF when a remote I/O communications error is cleared.
04 Invalid
Setup Data
Flag
ON Unit Indicates that there is incorrect data in slave settings (mismatched check-
sum). The Unit stops slave communications. (Remote I/O communica-
tions and message communications continue.)
OFF Unit Indicates that a Unit is operating with the correct slave setup data or with-
out slave communications being set.
Turns OFF when the slave is properly set after a slave setup data error
occurs.
05 Remote I/O
Refresh
Error
ON Unit Indicates that the I/O memory in the CPU Unit that is to be refreshed is not
present during I/O refreshing for the slave function. It occurs in several sit-
uations, such as when an I/O area is allocated in a EM bank that is not
present.
OFF Unit Indicates that a slave I/O refresh error has not occurred.
06
to
07
Reserved by
system
--- --- ---
08 Slave
Function
Enable/
Disable
Failed Flag
ON Unit Indicates that an error has occurred in one of the following operations:
•Slave function enabled (word n+1, bit 06)
•Slave function disabled (word n+1, bit 07)
Once this bit turns ON, it will remain ON until the operation is successfully
completed.
OFF Unit Indicates that the error has not occurred. The bit turns OFF when the
operation is successfully completed.
09 User
Allocation
Area Setting
Failed Flag
ON Unit Indicates that an error has occurred in the following operation:
•Slave user-set allocations user setting (word n+1, bit 11)
Once this bit turns ON, it will remain ON until the operation is successfully
completed.
OFF Unit Indicates that the error has not occurred. The bit turns OFF when the
operation is successfully completed.
10 Fixed
Allocation
Area Setting
Failed Flag
ON Unit Indicates that an error has occurred in one of the following operations:
•Slave Fixed Allocation Setting 1 (word n+1, bit 08)
•Slave Fixed Allocation Setting 2 (word n+1, bit 09)
•Slave Fixed Allocation Setting 3 (word n+1, bit 10)
Once this bit turns ON, it will remain ON until the operation is successfully
completed.
OFF Unit Indicates that the error has not occurred. The bit turns OFF when the
operation is successfully completed.

77
Allocated CIO Area Words Section 3-2
11 COS Send
Failed Flag
ON Unit Indicates that an attempt was made to send COS to a Master using the
Slave COS send switch (Slave COS Send Switch in n+1) in Software
Switches 2, but the transmission failed.
The following may cause the failure of COS signal transmission.
•A COS connection was not established with a master.
•Bus OFF error occurred.
•A network power error occurred.
•A send timeout occurred.
Once this bit turns ON, it will remain ON until the operation is successfully
completed.
OFF Unit Indicates that the error has not occurred. The bit turns OFF when COS is
successfully sent.
12 Connection
2 Estab-
lished Flag
ON Unit Indicates that an I/O connection has been established for OUT 2/IN 2.
This bit turns ON even if valid I/O data has not been exchanged.
OFF Unit Indicates that an I/O connection has not been established for OUT 2/IN 2.
13 Connection
1 Estab-
lished Flag
ON Unit Indicates that an I/O connection has been established for OUT 1/IN 1.
This bit turns ON even if valid I/O data has not been exchanged.
OFF Unit Indicates that an I/O connection has not been established for OUT 1/IN 1.
14 Remote I/O
Communica-
tions Flag for
OUT 2/IN 2
ON Unit Indicates that an I/O connection has been established for OUT 2/IN 2 and
the slave is conducting normal remote I/O communications with the mas-
ter.
OFF Unit Indicates that an I/O connection has been established for OUT 2/IN 2 and
the slave is not conducting normal remote I/O communications with the
master.
Usage example: When writing the ladder program for slave remote I/O
communications, used a NO input conditions for this bit to control I/O pro-
cessing with the master.
15 Remote I/O
Communica-
tions Flag for
OUT 1/IN 1
ON Unit Indicates that an I/O connection has been established for OUT 1/IN 1 and
the Slave is conducting normal remote I/O communications with the Mas-
ter.
OFF Unit Indicates that an I/O connection has been established for OUT 1/IN 1 and
the slave is not conducting normal remote I/O communications with the
master.
Usage example: When writing the ladder program for slave remote I/O
communications, used a NO input conditions for this bit to control I/O pro-
cessing with the master.
Bit Name Status Controlled
by
Unit operation

78
Allocated CIO Area Words Section 3-2
3-2-10 Slave Status 2 (Word n+15)
Master Node Addresses This indicates the node address of the remote master for slave communica-
tions.
Slave I/O Allocation Status This indicates the I/O allocation status of the slave.
3-2-11 Registered Slave Table (Words n+16 to n+19)
This table indicates the slaves that are registered in the master scan list. The
bits correspond to node addresses. This table is updated when the Unit starts
up and when a scan list is registered.
Operation with the Scan
List Disabled
This table indicates the slaves to which a connection has been established at
least once. When registering a scan list using the Scan List Enable Switch
(word n, bit 00), the bits corresponding to the slaves that are registered are
turned ON in this table.
Operation with the Scan
List Enabled
This table indicates the slaves that have been registered in the scan list.
Word Bit 15 Bit 08 Bit 07 Bit 00
Slave I/O Allocation Status Master Node Address
n+15
Name Range Details
Master Node
Address
0000 to 003F Hex
(0 to 63)
This information is valid when the Remote
I/O Communications Flag (word n+14, bit
14 or 15) is ON in Slave Status 1.
Code Details
00 Hex Unit starting up
01 Hex Fixed Allocation Setting 1
02 Hex Fixed Allocation Setting 2
03 Hex Fixed Allocation Setting 3
20 Hex User-set allocations using allocated DM Area words
30 Hex Set from the Configurator
80 Hex Slave function disabled
15 14 13 12 11 10 09 08 07 06 05 04 03 02 01 00
31 30 29 28 27 26 25 24 23 22 21 20 19 18 17 16
47 46 45 44 43 42 41 40 39 38 37 36 35 34 33 32
63 62 61 60 59 58 57 56 55 54 53 52 51 50 49 48
n+16
n+17
n+18
n+19
Bit15 Bit14 Bit13 Bit12 Bit11 Bit10 Bit09 Bit08 Bit07 Bit06 Bit05 Bit04 Bit03 Bit02 Bit01 Bit00
Bit Name Status Controlled
by
Unit operation
–Slave
Registered
Flags
ON Unit With the scan list disabled: Indicates slaves to which a connection has
been established at least once.
With the scan list enabled: Indicates that a slave has been registered in
the scan list.
OFF Unit Indicates that a slave has not been registered in the scan list.

79
Allocated CIO Area Words Section 3-2
3-2-12 Normal Slave Table (Words n+20 to n+23)
This table indicates the slaves that are communicating normally with the mas-
ter. The bits correspond to node addresses. The bits for slaves for which nor-
mal I/O connections have been made are turned ON in this table. These are
not flags to show the remote I/O communications status.
In the following cases, the status of communications up to the most recent
status is saved and then status is cleared when communications are restarted
(i.e., when connection is made again).
•Communications power supply error
•Send timeout
•Remote I/O communications stopped
•When a communications error occurs with DIP switch pin 3 (remote I/O
communications stop/continue setting for communications errors) on the
front panel ON (stop)
This table is updated continuously.
3-2-13 C200H Master Replacement Master Status 1 (Word n+24)
To simplify changes to ladder programs for a C200H DeviceNet Master Unit
(C200HW-DRM21-V1), Master Replacement Status 1, which has the same bit
configuration as Master Status Area 1, is provided for C200H DeviceNet Mas-
ter Units.
Word n+24 [n = CIO 1,500 + (25 x unit number)]
15 14 13 12 11 10 09 08 07 06 05 04 03 02 01 00
31 30 29 28 27 26 25 24 23 22 21 20 19 18 17 16
47 46 45 44 43 42 41 40 39 38 37 36 35 34 33 32
63 62 61 60 59 58 57 56 55 54 53 52 51 50 49 48
n+20
n+21
n+22
n+23
Bit15 Bit14 Bit13 Bit12 Bit11 Bit10 Bit09 Bit08 Bit07 Bit06 Bit05 Bit04 Bit03 Bit02 Bit01 Bit00
Bit Name Status Controlled
by
Unit operation
–Slave Nor-
mal Flags
ON Unit Indicates normal connection.
OFF Unit Indicates that not all connections have been made.
Bit Name Status Controlled
by
C200HW-
DRM21-V1
status
Details and CS1W-DRM21 status
00 Unit Memory
Error Flag
ON/OFF Unit Switch Set-
ting Error or
EEPROM
Error Flag
This is the same as a Unit memory error (word n+10, bit
04).
Note This bit is also used for incorrect switch settings
for the C200HW-DRM21-V1. The Unit will not start
if the switch settings are incorrect.
01 Node
Address
Duplicated/
Bus Off Flag
ON/OFF Unit Node
Address
Duplicated/
Bus Off Flag
This bit turns ON if any one of the following flags turns
ON:
•Node Address Duplicated Flag (word n+10, bit 06)
•Bus Off Flag (word n+10, bit 05)
02 Reserved by
system
--- --- Reserved by
system
Reserved by system

80
Allocated CIO Area Words Section 3-2
Note Although the bit configurations are the same, the word addresses are different
(because this is a CS/CJ-series CPU Bus Unit). Change the words using a
replacement operation from the Programming Device.
03 Configura-
tion Error
Flag
ON/OFF Unit Configura-
tion Error
Flag
This bit turns ON if any of the following flags turn ON:
•Routing Table Error Flag (word n+10, bit 12)
•Invalid Message Timer List Flag (word n+10, bit 13)
•Invalid Scan List Data Flag (word n+12, bit 04)
•Remote I/O Refresh Error Flag (word n+12, bit 05)
Note The C200HW-DRM21-V1 does not support slave
communications. Scan list data errors for slave
communications are not relevant.
04 Structure
Error Flag
ON/OFF Unit Structure
Error Flag
This is the same as the Structure Error Flag in word n+12,
bit 01.
05 Send Error
Flag
ON/OFF Unit Send Error
Flag
This bit turns ON if any one of the following bits turns ON:
•Network Power Error Flag (word n+10, bit 07)
•Send Timeout Flag (word n+10, bit 08)
06 Communica-
tions Error
Flag
ON/OFF Unit Communica-
tions Error
Flag
This is the same as the Remote I/O Communications
Flag (word n+12, bit 02).
07 Verification
Error Flag
ON/OFF Unit Verification
Error Flag
This is the same as the Verification Error Flag in word
n+12, bit 00.
08 I/O Data
Communica-
tions Not
Running Flag
ON/OFF Unit I/O Data
Communica-
tions Not
Running
Flag
This operates in the reverse way of the Remote I/O Com-
munications Flag (word n+11 bit 01).
09 Reserved by
system
--- --- Scan List
Operation
Completed
Flag
---
10 Reserved by
system
--- --- Scan List
Operation
Error Flag
---
11 Reserved by
system
--- --- Communica-
tions Error
Stop Cleared
Flag
---
12 Message
Communica-
tions Permit-
ted Flag
ON/OFF Unit Message
Communica-
tions Permit-
ted Flag
The same as the Online Flag in word n+11, bit 00.
Note When executing message communications
instructions (SEND/RECV/CMND) from the ladder
program, use an AND of input conditions for the
Network Communications Enabled Flag in the
CPU Unit (A20200 to A20207) and this bit.
13 Invalid Scan
List Data Flag
ON/OFF Unit Invalid Scan
List Data Flag
The same operation as the Invalid Scan List Data Flag
(word n+11, bit 04).
14 Error Flag ON/OFF Unit Error Flag This bit turns ON if bit 00, 01 or 03 to 07 in this word
(n+24) turns ON.
15 Remote I/O
Communica-
tions Flag
ON/OFF Unit Remote I/O
Communica-
tions Flag
The same as I/O Data Communications Flag (word n+12
bit 15).
Bit Name Status Controlled
by
C200HW-
DRM21-V1
status
Details and CS1W-DRM21 status

81
Allocated DM Area Words Section 3-3
3-3 Allocated DM Area Words
Data is stored at the offset positions shown in the figure below starting from
the first word allocated to the Unit in the DM Area.
The first word can be calculated as follows from the unit number setting:
First word m = D30000 + (25 x unit number)
3-3-1 Communications Cycle Time Setup Table
This table sets the communications cycle time for the master.
The standard communications cycle time can be updated with these switches.
Word Bit 15 Bit 00 Direction
Outputs
CPU Unit → DeviceNet Unit
I/O
CPU Unit ↔ DeviceNet Unit
Inputs
CPU Unit ← DeviceNet Unit
Communications Cycle Time Setup Table
Master User Allocations Setup Table (7 words)
Slave User Allocations Setup Table (7 words)
Communications Cycle Time Reference Table (4 words)
Master User-set Allocations Reference Table (12 words)
Slave User-set Allocations Reference Table (12 words)
Slave Detailed Status Table (32 words)
Reserved by system
m+1
to
m+7
m+8
to
m+14
m+15
to
m+18
m+19
to
m+30
m+31
to
m+42
m+43
to
m+74
m+75
to
m+99
m
Temporary Setting
Switch for Com-
munications Cycle
Time
Word n, bit 12 Returns to the previous set-
ting when the power is turned
OFF or the Unit is restarted.
Communications
Cycle Time Refer-
ence Table Clear
Switch
Word n, bit 13 Also effective the next time
the Unit is started, because
the set value is stored in non-
volatile memory.

82
Allocated DM Area Words Section 3-3
Note If the setting is smaller than the optimum communications cycle time calcu-
lated by the Unit and stored internally in the Unit, then the value calculated by
the Unit will be used.
3-3-2 Master User Allocations Setup Table
This table is set by the user to specify the I/O words used by the master. Only
OUT block 1 and IN block 1 can be set using this table.
Note OUT blocks 1 and 2 and IN blocks 1 and 2 can be set from the Configurator.
I/O allocations can be updated in the master by setting this table and turning
ON the Master User-set Allocations Switch (word n, bit 11). The Unit will
restart automatically and start operating with the scan list enabled.
Name Range Details
Communications
Cycle Time Set-
ting
0000 to 01F4 Hex
(0 to 500)
Sets the communications cycle time in milli-
seconds. Setting range: 0 to 500 ms
If this bit is set to 0, the optimum time calcu-
lated by the Unit will be used. If a value
higher than 500 ms is set, then the Unit will
operate at 500 ms.
If the setting cannot be correctly made for
some reason, the Scan List Register/Clear
Failed Flag (word n+12, bit 11) in Master Sta-
tus 1 and the Temporary Setting Switch for
Communications Cycle Time (word n, bit 12)
will be turned OFF.
Word Bit 15 Bit 00
Communications cycle time setting (ms)
m
Word Bit 15 Bit 08 Bit 07 Bit 00
Reserved by system OUT block 1 area
m+1
First word in OUT block 1
m+2
Reserved by system IN block 1 area
m+3
First word in IN block 1
m+4
Reserved by system Allocation size setup table area
m+5
First word in the allocation size setup table
m+6
Setting results
m+7

83
Allocated DM Area Words Section 3-3
Note Make sure the CPU Unit is in PROGRAM mode and the master function is
enabled before you set these values.
Note See Allocation Size Setup Table (p. 84) for more details on the first
word of the allocation size setup table.
Areas and Word Ranges
Name Range Details
OUT block 1 area See Areas and
Word Ranges.
Specifies the OUT block area. The OUT
block is not allocated when set to 00 Hex.
First word in OUT
block 1
Specifies the first word for the OUT block.
IN block 1 area Specifies the IN block area. The IN block
is not allocated when set to 00 Hex.
First word in IN
block 1
Specifies the first word for the IN block.
Allocation size
setup table area
Specifies the area for the allocation size
setup table. An area is not allocated when
set to 00 Hex.
First word in the
allocation size
setup table
(See note.)
Specifies the first word of the allocation
size setup table.
Setting results See Setting
Results.
Gives the setting results.
Code Name Word range
00 Hex --- The block is not allocated.
01 Hex CIO Area (CIO) 0000 to 17FF Hex (0 to 6143)
03 Hex Data Memory (DM) 0000 to 7FFF Hex (0 to 32767)
04 Hex Work Area (WR) 0000 to 01FF Hex (0 to 511)
05 Hex Holding Relay (HR) 0000 to 01FF Hex (0 to 511)
08 to 14
Hex
Expansion Data Memory (EM)
Bank 0 to bank C (13 banks)
0000 to 7FFF Hex (0 to 32767) for
all banks

84
Allocated DM Area Words Section 3-3
Setting Results
3-3-3 Allocation Size Setup Table
The following allocation size setup tables must be set in the I/O memory in the
CPU Unit to use the Master User Allocations Setup Table.
The number of bytes set in the allocation size setup table are allocated in
word units in order of node addresses for OUT block 1 and then IN block 1.
Set the sizes within a range from 0 to 200 bytes (100 words).
Code Description Details
0000
Hex
Completed normally ---
1101
Hex
No area •Incorrect area setting.
•The allocated size in the allocation size setup
table is 0.
1103
Hex
Address range specifi-
cation error
The first word is outside the setting range.
110C
Hex
Parameter error •The OUT or IN size in the allocation size setup
table exceeds 200 bytes.
•Both the OUT and IN blocks are set for no allo-
cations.
•No slaves are allocated.
1104
Hex
Address range over-
flow
•The block or the allocation size setup table ex-
ceeds the valid word range.
•The block is larger than 1,000 bytes.
2201
Hex
Wrong operating
mode
The CPU Unit is not in PROGRAM mode.
2201
Hex
Unit busy Service cannot be executed because the Unit is
busy.
2606
Hex
Cannot execute ser-
vice
The Unit master communications have not been
disabled.
Word Bit 15 Bit 08 Bit 07 Bit 00
Node address 0 OUT size (bytes) Node address 0 IN size (bytes)
I
Node address 1 OUT size (bytes) Node address 1 IN size (bytes)
I+1
Node address 63 OUT size (bytes) Node address 63 IN size (bytes)
I+63
:
:

85
Allocated DM Area Words Section 3-3
Setting Example
The following example shows the allocation when the size (bytes) for OUT
block 1 and IN block 1 is set in the allocation size setup table using the speci-
fied values.
Node address 0: OUT size: 1 byte, IN size: 5 bytes
Node address 1: OUT size: 4 byte, IN size: 3 bytes
Node address 2: OUT size: 1 byte, IN size: 2 bytes
Note 1. The numbers in the OUT 1 and IN 1 blocks represent node addresses.
2. Bytes are allocated in order in the blocks in word units in the order of node
addresses. If the allocated size is 1 byte, the rightmost byte is used, but the
leftmost byte cannot be used.
3-3-4 Slave User Allocations Setup Table
The I/O areas specified here for the slave OUT 1 area, for slave IN 1 area are
used if the slave function is enabled using the Slave User-set Allocations
Switch (word n+1, bit 11).
I/O allocations for the slaves can be updated by setting this table and turning
ON the Slave User-set Allocations Switch (word n+1, bit 11). The Unit restarts
automatically and starts operating with the scan list enabled.
Note Make sure the CPU Unit is in PROGRAM mode and the Unit has stopped
slave communications before you set these values.
Allocation size setup table
1 5
4 3
1 2
: :
I
I+1
I+2
OUT block 1
Not usable 00
01 01
01 01
02
s
s+1
s+2
s+3
15 00
Not usable
::
IN block 1
Not usable
00
00 00
01
00
01
k
k+1
k+2
k+3
15 00
::
00
Not usable 01
02 02
k+4
k+5
l: First word of the allocation size setup table
s: First word of OUT block 1
k: First word of IN block 1
Word Bit 15 Bit 08 Bit 07 Bit 00
00 Hex fixed Slave OUT 1 area
m+8
First word of the Slave OUT 1 area
m+9
00 Hex fixed OUT 1 area size (bytes)
m+10
m+11
First word of the Slave IN 1 area
m+12
m+13
m+14
00 Hex fixed Slave IN 1 area
00 Hex fixed IN 1 area size (bytes)
Setting results

86
Allocated DM Area Words Section 3-3
Areas and Word Ranges
Setting Results
Name Range Details
Slave OUT 1 area See Areas
and Word
Ranges.
Specifies the OUT 1 area. The OUT 1
area is not available if this is set at 0.
First word in the Slave
OUT 1 area
Specifies the first word in the OUT 1 area.
OUT 1 area size 00 to C8
Hex
(0 to 200
bytes)
Specifies the size of the OUT 1 area in
bytes. The OUT 1 area is not allocated
when set to 00 Hex.
Slave IN 1 area See Areas
and Word
Ranges.
Specifies the IN 1 area. The IN 1 area is
not allocated when set to 00 Hex.
First word in the Slave IN 1
area
Specifies the first word in the IN 1 area.
IN 1 area size 00 to C8
Hex
(0 to 200
bytes)
Specifies the size of the IN 1 area in
bytes. The IN 1 area is not allocated
when set to 00 Hex.
Setting results See Setting
Results.
Shows the setting results.
Code Name Word range
00 Hex CIO Area (CIO) The area is not used.
01 Hex Data Memory (DM) 0000 to 17FF Hex (0 to 6143)
03 Hex Work Area (WR) 0000 to 7FFF Hex (0 to 32767)
04 Hex Holding Relay (HR) 0000 to 01FF Hex (0 to 511)
05 Hex Expansion Data Memory (EM) 0000 to 01FF Hex (0 to 511)
08 to 14
Hex
Bank 0 to bank C (13 banks) 0000 to 7FFF Hex (0 to 32767) for
all banks
Code Description Details
0000 Hex Completed nor-
mally
---
1101 Hex No area Incorrect area setting.
1103 Hex Address range
specification error
The first word is outside the setting range.
110C Hex Parameter error •The OUT 1 or IN 1 area size exceeds
200 bytes.
•The OUT 1 and IN 1 area size is 0.
•Both the OUT 1 and IN 1 blocks are set
for no allocations.
1104 Hex Address range
overflow
The allocated area exceeds the valid word
range.
2201 Hex Wrong operating
mode
The CPU Unit is not in PROGRAM mode.
2201 Hex Unit busy Service cannot be executed because the
Unit is busy.
2606 Hex Cannot execute
service
The Unit slave communications have not
been disabled.

87
Allocated DM Area Words Section 3-3
3-3-5 Communications Cycle Time Reference Table
This table can be used to access the present, maximum and minimum com-
munications cycle times. All the values in this table are cleared from the Unit
and the maximum and minimum values are updated with new values when
the Communications Cycle Time Reference Table Clear Switch (word n, bit
13) is turned ON.
Ranges
3-3-6 Master User-set Allocations Reference Table
The settings (area and size) for a maximum of four blocks (OUT block 1, OUT
block 2, IN block 1, and IN block 2) can be accessed in the master user-set
allocations reference table.
The OUT 1 and IN 1 areas and sizes are valid even if a Configurator is not
being used.
Word Bit 15 Bit 00
Communications cycle time setting value (ms)
m+15
Communications cycle time present value (ms)
m+16
Communications cycle time maximum value (ms)
m+17
Communications cycle time minimum value (ms)
m+18
Name Range Details
Communications cycle time set-
ting value (ms)
0000 to
01F4 Hex (0
to 500)
Provide the communications cycle
time setting as well as the present,
maximum, and minimum commu-
nications cycle time in millisec-
onds. The default settings is
0000Hex (0).
Communications cycle time
present value (ms)
0000 to
FFFF Hex
(0 to 65535)
Communications cycle time maxi-
mum value (ms)
Communications cycle time mini-
mum value (ms)
Word Bit 15 Bit 08 Bit 07 Bit 00
Reserved by system OUT block 1 area
m+19
First word in OUT block 1
m+20
No. of bytes in OUT block 1
m+21
Reserved by system IN block 1 area
m+22
First word in IN block 1
m+23
No. of bytes in IN block 1
m+24
Reserved by system OUT block 2 area
m+25
First word in OUT block 2
m+26
No. of bytes in OUT block 2
m+27
Reserved by system IN block 2 area
m+28
First word in IN block 2
m+29
No. of bytes in IN block 2
m+30

88
Allocated DM Area Words Section 3-3
Ranges
Areas and Word Ranges
3-3-7 Slave User-set Allocations Reference Table
The slave block settings can be accessed in the Slave User-set Allocations
Reference Table. A maximum of two OUT and two IN areas (OUT 1, IN 1,
OUT 2, and IN 2) can be used for slave communications and their area and
size can be accessed in the table.
The OUT 1 and IN 1 areas and sizes are valid even if a Configurator is not
being used.
Name Range Details
OUT block 1/2 area See Areas
and Word
Ranges.
Shows the area.
First word in OUT
block 1/2
Shows the first word for the block.
No. of bytes in OUT
block 1/2
0000 to
03E8 Hex
(0 to 1,000
bytes)
Shows the block size in bytes. The OUT block
has not been allocated if this is set at 00 Hex.
IN block 1/2 area See Areas
and Word
Ranges.
Shows the area.
First word in IN
block 1/2
Shows the first word for the block.
No. of bytes in IN
block 1/2
0000 to
03E8 Hex
(0 to 1,000
bytes)
Shows the block size in bytes. The OUT block
has not been allocated if this is set at 00 Hex.
Code Name Word range
00 Hex --- The block is not used.
01 Hex CIO Area (CIO) 0000 to 17FF Hex (0 to 6143)
03 Hex Data Memory (DM) 0000 to 7FFF Hex (0 to 32767)
04 Hex Work Area (WR) 0000 to 01FF Hex (0 to 511)
05 Hex Holding Relay (HR) 0000 to 01FF Hex (0 to 511)
08 to 14
Hex
Expansion Data Memory (EM)
Bank 0 to bank C (13 banks)
0000 to 7FFF Hex (0 to 32767) for
all banks
Word Bit 15 Bit 08 Bit 07 Bit 00
Reserved by system Slave OUT 1 area
m+31
First word in the slave OUT 1 area
m+32
OUT 1 area size (bytes)
m+33
Reserved by system Slave IN 1 area
m+34
First word in slave IN 1
m+35
IN 1 area size (bytes)
m+36
Reserved by system Slave OUT 2 area (Always 0)
m+37
First word in the slave OUT 2 area (Always 0)
m+38
OUT 2 area size (bytes) (Always 0)
m+39
Reserved by system Slave IN 2 area
m+40
First word in slave IN 2
m+41
IN 2 area size (bytes)
m+42

89
Allocated DM Area Words Section 3-3
Note OUT2 is not used.
Ranges
Areas and Word Ranges
3-3-8 Slave Detailed Status
The status of the slaves controlled by the master function of the Unit is pro-
vided by node address. Each word provides the status of two slaves.
Name Range Details
OUT 1/2 area See Areas and Word
Ranges.
Shows the area.
First word in the OUT block
1/2
Shows the first word for the
area.
OUT 1/2 area size 00 to C8 Hex
(0 to 200 bytes)
Shows the area by size in
bytes.
IN 1/2 area See Areas and Word
Ranges.
Shows the area.
First word in the IN
blocks1/2
Shows the first word for the
area.
IN 1/2 area size 00 to C8 Hex
(0 to 200 bytes)
Shows the block size in
bytes.
Code Name Word range
00 Hex --- The block is not used.
01 Hex CIO Area (CIO) 0000 to 17FF Hex (0 to 6143)
03 Hex Data Memory (DM) 0000 to 7FFF Hex (0 to 32767)
04 Hex Work Area (WR) 0000 to 01FF Hex (0 to 511)
05 Hex Holding Relay (HR) 0000 to 01FF Hex (0 to 511)
08 to 14 Hex Expansion Data Memory (EM)
Bank 0 to bank C (13 banks)
0000 to 7FFF Hex (0 to 32767) for
all banks
Bit Name Status Controlled
by
Unit operation
00, 08 Slave Error
Flags
ON Unit Indicates that a remote I/O communications error has occurred with
the slave. More specifically, this bit turns ON when at least one of
the following errors occurs:
•Verification Error Flag (word n+12 bit 00)
•Structure Error Flag (word n+12 bit 01)
•Remote I/O Communications Error Flag (word n+12 bit 02)
OFF Unit Indicates that an error has not occurred or turns OFF when the error
has been cleared.
01, 09 Slave Verifi-
cation Error
Flags
ON Unit Indicates that the data for the slave registered in the scan list is dif-
ferent from the actual Slave. It occurs with the scan list enabled.
OFF Unit Indicates that a verification error has not occurred or turns OFF
when a verification error is cleared.
02, 10 Slave Con-
figuration
Error Flags
ON Unit Indicates that an error that disables I/O allocations has occurred at
the Slave (with the scan list disabled).
OFF Unit Indicates that a structure error has not occurred or turns OFF when
the structure error is cleared.
Word Bit 15 Bit 08 Bit 07 Bit 00
Detailed slave status at node address 1 Detailed slave status at node address 0
m+37
Detailed slave status at node address 3 Detailed slave status at node address 2
m+38
Detailed slave status at node address 63 Detailed slave status at node address 62
to
m+68
:

90
Allocated DM Area Words Section 3-3
03, 11 Slave
Remote I/O
Communica-
tions Error
Flag
ON Unit Indicates that an error has occurred in remote I/O communications
with the Slave.
This bit turns ON if a timeout occurs in at least one connection with
multiple connections set.
This error occurs with the scan list enabled or disabled.
OFF Unit Indicates that a remote I/O communications error has not occurred
or turns OFF when a remote I/O communications error is cleared.
04, 12 Reserved by
system
--- --- ---
05, 13 Master COS
Send Fail-
ure Flag
ON Unit Indicates that COS sent to a slave destination failed.
Use the Master COS Send Switch (n+2/n+3/n+4/n+5 words) to send
COS.
The following may be cause failure of COS signal transmission.
•Remote I/O communications stopped
•A COS connection was not established
•Bus OFF has occurred.
•A network power error has occurred.
•A send timeout has occurred.
Once this bit turns ON, it will remain ON until the operation is suc-
cessfully completed.
OFF Unit Indicates that the error has not occurred. The bit turns OFF when
COS is successfully sent.
06, 14 Scan List
Registration
Flag
ON Unit Indicates that the slave is registered in the scan list.
OFF Unit The Unit is operating with the scan list disabled or the Unit is not reg-
istered in the scan list.
07, 15 Remote I/O
Communica-
tions Flag
ON Unit Indicates that normal remote I/O communications were conducted
with the slaves at all set connections.
This bit turns OFF if a timeout occurs in at least one connection with
multiple connections set.
OFF Unit Indicates that remote I/O communications failed (no slave present,
no scan list registered, verification error, structure error) or that a
communications error is occurring.
Bit Name Status Controlled
by
Unit operation
91
SECTION 4
Remote I/O Master Communications
This section describes the remote I/O communications performed as a DeviceNet master by the Devicenet Unit.
4-1 Master Remote I/O Communications . . . . . . . . . . . . . . . . . . . . . . . . . . . . . . . 92
4-1-1 Allocations . . . . . . . . . . . . . . . . . . . . . . . . . . . . . . . . . . . . . . . . . . . . 92
4-1-2 Remote I/O Master Specifications . . . . . . . . . . . . . . . . . . . . . . . . . . 95
4-1-3 Precautions on the Number of Master Units. . . . . . . . . . . . . . . . . . . 96
4-1-4 Procedure for Using Remote I/O Master . . . . . . . . . . . . . . . . . . . . . 97
4-2 Scan List . . . . . . . . . . . . . . . . . . . . . . . . . . . . . . . . . . . . . . . . . . . . . . . . . . . . . 99
4-3 Fixed Allocations . . . . . . . . . . . . . . . . . . . . . . . . . . . . . . . . . . . . . . . . . . . . . . 101
4-3-1 Allocated Words . . . . . . . . . . . . . . . . . . . . . . . . . . . . . . . . . . . . . . . . 101
4-3-2 Procedure . . . . . . . . . . . . . . . . . . . . . . . . . . . . . . . . . . . . . . . . . . . . . 102
4-3-3 Changing System Components. . . . . . . . . . . . . . . . . . . . . . . . . . . . . 105
4-3-4 Fixed Allocations Example. . . . . . . . . . . . . . . . . . . . . . . . . . . . . . . . 105
4-4 User-set Allocations . . . . . . . . . . . . . . . . . . . . . . . . . . . . . . . . . . . . . . . . . . . . 107
4-5 Starting and Stopping Remote I/O Communications . . . . . . . . . . . . . . . . . . . 116
4-5-1 Starting Remote I/O Communications . . . . . . . . . . . . . . . . . . . . . . . 116
4-5-2 Stopping Remote I/O Communications . . . . . . . . . . . . . . . . . . . . . . 116
4-5-3 Restarting Remote I/O Communications . . . . . . . . . . . . . . . . . . . . . 116
4-6 Example of Ladder Programming for Remote I/O Communications . . . . . . . 116
4-7 Errors that May Occur in Remote I/O Communications . . . . . . . . . . . . . . . . 118

92
Master Remote I/O Communications Section 4-1
4-1 Master Remote I/O Communications
Remote I/O communications are used to automatically transfer data between
slaves and the CPU Unit without any special programming in the CPU Unit
under which the Master Unit is mounted.
Master Communications
Note 1. A CS/CJ-series DeviceNet Unit can function as either a master or slave in
remote I/O communications and it can even function as both a master and
a slave at the same time. Turn ON the Master Enable Switch (word n, bit
06) in the Software Switches in the words allocated in the CIO Area to set
the CS/CJ-series DeviceNet Unit to function as a master. Once this switch
is turned ON and master communications are enabled, the Unit will contin-
ue to perform master communications regardless of whether the power is
turned OFF and back ON again. Turn ON the Master Stop Switch (word n,
bit 07) to stop master communications. Master communications are the fo-
cus of this section.
2. In the following descriptions, a CS/CJ-series DeviceNet Unit set to function
as a master is referred to as a “Master Unit” and a CS/CJ-series DeviceNet
Unit set to function as a slave is referred to as a “Slave Unit”.
4-1-1 Allocations
All slaves are allocated words in the I/O memory of the CPU Unit to which the
Master Unit is mounted. They are allocated using one of the following meth-
ods:
1) Fixed allocations
2) User-set allocations
CS/CJ-series CPU Unit
Remote I/O communications
DeviceNet
Slaves
CS/CJ-series DeviceNet Unit (master)

93
Master Remote I/O Communications Section 4-1
Fixed Allocations
Any one of the three areas below can be specified as the words allocated in
the CIO Area for fixed allocations. The output (OUT) block and the input (IN)
block are allocated strictly in order of node addresses in one of the areas
shown below.
Words are allocated to slaves starting from address 0 in the output (OUT) and
IN blocks. Each address is allocated at least one byte (rightmost).
•More than one word is allocated for each slave (according to its node
address) with more than16 I/O points.
•The rightmost byte of the word is allocated to each slave that has less
than 16 I/O points.
User-set Allocations
The following methods are used for user-set allocations:
•Using a Master User Allocations Table (allocated DM Area words)
•Using the Configurator
Using the Master User
Allocations Table
In the Master User Allocations Table, set the areas and first words for the out-
put block (OUT 1) and the input block (IN 1) and set the area and first word for
the Allocation Size Setup Table. In the Allocation Size Setup Table, set the
allocation sizes for the slave input and output blocks. Each slave can be allo-
cated two blocks, OUT 1 and IN 1, according to the settings in these tables.
Select one.
CS/CJ Series
IN
block 1
OUT
block 2
IN
block 2
OUT
block 3
IN
block 3
Address 0
To Slaves
From Slaves
OUT
block 1
Address 1
Address 62
Address 63
Address 0
Address 1
Address 62
Address 63
Address 0
Address 1
Address 62
Address 63
Address 0
Address 1
Address 62
Address 63
Address 0
Address 1
Address 62
Address 63
Address 0
Address 1
Address 62
Address 63
To Slaves
From Slaves
To Slaves
From Slaves
CIO 3200
CIO 3201
CIO 3262
CIO 3263
CIO 3300
CIO 3301
CIO 0362
CIO 0363
CIO 3400
CIO 3401
CIO 3462
CIO 3463
CIO 3500
CIO 3501
CIO 3562
CIO 3563
CIO 3600
CIO 3601
CIO 3662
CIO 3663
CIO 3700
CIO 3701
CIO 3762
CIO 3763

94
Master Remote I/O Communications Section 4-1
The OUT and IN blocks will be allocated in order of slave node addresses.
Each block is a maximum of 500 words.
Each address is allocated at least one byte (rightmost).
•More than one word is allocated for each slave with more than16 I/O
points (according to its node address).
•The rightmost byte of the word is allocated to each slave that has less
than 16 I/O points.
Using the Configurator When using the Configurator, each slave can be allocated four blocks: Output
(OUT) blocks 1 and 2 and input blocks 1 and 2. Each block is a maximum of
500 words.
Any order can be used for block allocations and for slave allocations within
each block. Each address is allocated at least one byte (rightmost).
•More than one word is allocated for each slave with more than16 I/O
points (using it’s node address).
•The leftmost or rightmost byte of the word is allocated to each slave that
has less than 16 I/O points.
CPU Unit
Specified in allo-
cated DM words
OUT
block 1
IN
block 1
Address
Address
Ascending order starting from address 0
To Slaves
From Slaves
Ascending order starting from address 0
Address
Address
CPU Unit
Output area
OUT
block 1
OUT
block 2
Input area
IN
block 1
IN
block 2
The position of each block can be set. An or-
der (such as IN block 1, OUT block 2, IN block
2 and OUT block 1) can also be used.
Address
Address
Any address order
To Slaves
From Slaves
Address
Address
Address
Address
Address
Address
Any address order
Any address order
Any address order
From Slaves
To Slaves

95
Master Remote I/O Communications Section 4-1
4-1-2 Remote I/O Master Specifications
Item Specifications
Slave alloca-
tion methods
Fixed allo-
cations
Select one of the following fixed allocation areas using the Fixed Allocated Area Switches 1,
2, and 3 in the software switches in the allocated CIO Area words.
Allocated
words (CIO
Area)
I/O Size Fixed Alloca-
tion Area Set-
ting 1
Fixed Alloca-
tion Area Set-
ting 2
Fixed Alloca-
tion Area Set-
ting 3
Output
(OUT) area
64 words 3200 to 3263 3400 to 3463 3600 to 3663
Input (IN)
area
64 words 3300 to 3363 3500 to 3563 3700 to 3763
Select one of the above areas using the software switches. All are fixed at 1
word per node address. The default setting is Fixed Allocation Area Setting
1.
User-set
allocations
By allocated
DM Area
words
Set the areas and the first words for the OUT 1 and IN 1 blocks in the scan
list Setup Table in the allocated DM Area words. Set the allocation size for
each slave using the allocation size Setup Table (any words). Allocations
must be in the order of node addresses.
Allocated
words
The input and output areas can be the following sizes starting
from any word in any of the following areas: CIO Area, WR
Area, HR Area, DM, Area, or EM Area.
Output (OUT)
area
500 words max. × 1 block
Input (IN)
area
500 words max. × 1 block
By Configu-
rator
Set the areas for the OUT 1/2 and IN 1/2 blocks, the first words, and the allo-
cation sizes for all slaves using the Configurator. Blocks can be set for nodes
in any order.
Allocated
words
The input and output areas can be the following sizes starting
from any word in any of the following areas: CIO Area, WR
Area, HR Area, DM, Area, or EM Area.
Output (OUT)
area
500 words max. × 2 blocks
Input (IN)
area
500 words max. × 2 blocks
No. of Mas-
ters that can
be mounted
Fixed allocations 3 Units max. (Unique words must be allocated using the Allocated CIO Area
Words Software Switches.)
User-set
allocations
By allocated
DM Area
words
16 Units max. (Unique words must be allocated using the user Setup Table in
the allocated DM Area words.)
By Configu-
rator
16 Units max. (Unique words must be allocated using the Configurator.)
Max. No. of
slaves con-
nected per
DeviceNet Unit
Fixed allocations 63 nodes
User-set
allocations
By allocated
DM Area
words
By Configu-
rator
Max. No. of I/O
points per
DeviceNet Unit
Fixed allocations 2,048 pts (64 input words, 64 output words)
User-set
allocations
By allocated
DM Area
words
16,000 pts (500 input words x 1 block, 500 output words x 1 block)
By Configu-
rator
32,000 pts (500 input words x 2 blocks, 500 output words x 2 blocks)

96
Master Remote I/O Communications Section 4-1
4-1-3 Precautions on the Number of Master Units
The following system configurations can be constructed based on various
numbers of Master Units when DeviceNet Units are used.
Note Only one Master Unit can be connected to a network if the user specifies a
COS or cyclic connection from the Configurator. Remote I/O communications
errors may occur is more than one Master Unit is connected for a COS or
cyclic connection.
Max. No. of I/O
per Slave con-
trollable by a
DeviceNet Unit
Fixed allocations 2,048 pts (64 input words, 64 output words)
User-set
allocations
By allocated
DM Area
words
3,200 pts (100 input words, 100 output words)
By Configu-
rator
3,200 pts (100 input words, 100 output words)
Item Specifications
Pattern One Master Unit
connected on a single
network
Multiple Master Units connected
on a single network
Multiple Master Units connected
to a single PC
Configuration
Remote I/O communications
Fixed alloca-
tions
❍×❍ (Up to 3 Master Units can be
used.)
User-
set
alloca-
tions
By DM
Area
words
❍❍ (See note.) ❍
By
Config-
urator
❍❍ (See note.) ❍
Precautions Same as previous net-
works.
•The communications cycle time
is longer.
Note The communications cycle
time for the network in the
figure above is TA+TB if
sections A and B above are
separate networks with a
communications cycle time
of TA and TB.
•Multiple Master Units cannot
share a single Slave Unit.
•Bus Off errors (communications
stopped by multiple transmis-
sions) may occur if multiple
Master Units with disabled scan
lists are present on a single net-
work.
•The cycle time of the PC is long-
er.
•Make sure that each word allo-
cated in the system is allocated
to only one Master Unit.
Ye s
AB

97
Master Remote I/O Communications Section 4-1
4-1-4 Procedure for Using Remote I/O Master
Fixed Allocations for Remote I/O
1,2,3... 1. Turn ON the communications, slave, and PC power supplies.
Note Turn ON the communications power supply prior to turning ON the
slave power supply or the slaves may not go online.
2. Switch the CPU Unit to PROGRAM mode.
3. Turn ON the Master Enable Switch (word n, bit 06). (The master will remain
enabled even if the power is turned OFF and back ON again.)
Note Execute this only when master communications are turned OFF. (If
the Master Enable Switch is turned ON when master communica-
tions are enabled, a Unit error will occur and a C2 error will be dis-
played on the 7-segment display on the front panel.)
4. Perform the following steps to start with the scan list disabled.
Skip to step 5. to re-register and enable the scan list.
Skip to step 6. to start with the scan list enabled without any changes to
the fixed allocations or scan list.
Note The mode can be confirmed from the dots on the 7-segment display
on the Master Unit.
Left dot not lit: Scan list enabled
Left dot flashing: Scan list disabled
a) Turn ON a Master Fixed Allocation Setting Switch (word n, bits 08 to
10).
b) Monitor and check the registered slave data area to see if communica-
tions are possible with registered slaves.
c) Turn ON the Scan List Enable Switch (word n bit 00) from a Program-
ming Device.
d) Go to step 6.
5. Perform the following steps to re-register the scan list when starting with
the scan list enabled.
a) Turn ON the Scan List Clear Switch (word n, bit 01) from a Program-
ming Device.
b) Turn ON a Master Fixed Allocation Setting Switch (word n, bits 08 to
10).
c) Monitor and check the registered slave data area to see if communica-
tions are possible with registered slaves.
d) Turn ON the Scan List Enable Switch (word n, bit 00) from a Program-
ming Device.
6. Start master remote I/O communications with the scan list enabled. Use
the software switches to start or stop communications.
7. Check to see if both the MS and NS indicators are lit green on the master
and all slaves.
8. Switch the CPU Unit to RUN mode.
User-set Remote I/O Allocations Using DM Area Settings
1,2,3... 1. Turn ON the communications, slave, and PC power supplies.
Note Turn ON the communications power supply prior to turning ON the
slave power supply or the slaves may not go online.
2. Switch the CPU Unit to PROGRAM mode.

98
Master Remote I/O Communications Section 4-1
3. Turn ON the Master Enable Switch (word n bit 06). (The master will remain
enabled even if the power is turned OFF and back ON again.)
Note Execute this only when master communications are turned OFF. (If
the Master Enable Switch is turned ON when master communica-
tions are enabled, a Unit error will occur and a C2 error will be dis-
played on the 7-segment display on the front panel.)
4. Set data in the Master User Allocation Setup Table (words m+1 to m+6)
and the Allocation Size Setup Table in the DM Area words allocated to the
Unit from the PC Programming Device.
5. Turn ON the Master User-set Allocations Switch (word n, bit 11).
6. Start master remote I/O communications with the scan list enabled. Use
the software switches to start or stop communications.
7. Check to see if both the MS and NS indicators are lit green on the master
and all slaves.
Note The mode can be confirmed from the dots on the 7-segment display
on the Master Unit.
Left dot not lit: Scan list enabled
Left dot flashing: Scan list disabled
8. Switch the CPU Unit to RUN mode.
User-set Remote I/O Allocations Using the Configurator
1,2,3... 1. Connect the Configurator to the network through a serial line or dedicated
Board/Card.
2. Turn ON the communications, slave, and PC power supplies.
Note Turn ON the communications power supply prior to turning ON the
slave power supply or the slaves may not go online.
3. Switch the CPU Unit to PROGRAM mode.
4. Perform the following steps to allocate areas, create scan lists, and down-
load the settings to the nodes.
a) Create a network configuration offline on the Configurator.
b) Enable master communications in the CS1W-DRM21 properties.
c) Create master device parameters.
d) Save the data as a network component file.
Note If desired, you can also go directly online and download the network
component file to the network devices without saving the file.
e) Read the network component file, go online, and download the file to
the network devices.
5. Start master remote I/O communications with the scan list enabled. Use
the software switches to start or stop communications.
6. Check to see if both the MS and NS indicators are lit green on the Master
Unit and all Slave Units.
Note The mode can be confirmed from the dots on the 7-segment display
on the Master Unit.
Left dot not lit: Scan list enabled
Left dot flashing: Scan list disabled
7. Read the network components using the Configurator.
8. Save the components as a network component file using the Configurator.
9. Switch the CPU Unit to RUN mode.
Note 1. Remote I/O communications with a specified slave can be stopped to ef-
fectively disconnect the slave from the network by turning ON the Discon-

99
Scan List Section 4-2
nect/Connect Switch for that slave (words n+6 to n+9). This can be done
when a slave is replaced or to register a slave in the scan list in prepara-
tions to connect it to the network at a later time. The Disconnect/Connect
Switches, however, are cleared when the power supply is turned OFF, so
the bit must be turned back ON from the ladder program after the power
turns ON in order for it to remain effective.
2. Use Configurator Ver. 2.10 or later for the CJ1W-DRM21.
4-2 Scan List
A scan list is used to register the slaves with which the Master Unit communi-
cates in DeviceNet remote I/O communications. It is the basis on which the
Master Unit communicates with slaves.
The Master Unit does not contain a scan list by default. The CS/CJ-series
DeviceNet Unit, however, has a default setting that allows it to communicate
with all slaves even with the scan list disabled, but this operating mode should
not be used for normal operation. Always create a scan list prior to operating
the Unit.
Scan List Contents The contents of the scan list is listed in the following table. When a Master
Unit goes online, it compares each of these items with the slaves that are
actually connected to the network. The items that are compared, however, will
depend on the allocation method that is used.
Item Description Fixed allocations User-set allocations
using allocated DM
Area words
User-set allocations
from the
Configurator
Node address Node address for
every Slave
Compared Compared
Allocated IN/OUT
sizes and allocation
Settings of the num-
ber of bytes allocated
to every slave in a data
area of the Master Unit
Compared Compared
Vendor Unique manufacturer
ID
Not compared Set from Configurator
Device type Unique product type
value
Not compared Set from Configurator
Product code Unique product model
value
Not compared Set from Configurator
Connection type Applicable DeviceNet
protocol
(See Appendix B
DeviceNet Connec-
tions for details.)
Automatically set Automatically set or
set from Configurator
Connection path Type of slave I/O data
(See Appendix B
DeviceNet Connec-
tions for details.)
Cannot be set Set from Configurator

100
Scan List Section 4-2
Creating the Scan List The way that a scan list is prepared varies with the allocation method as
shown below.
Note 1. Be sure to create a scan list before starting actual system operation.
2. It is still possible to communicate with Units (with the scan list disabled) if
a scan list is not created when fixed allocations areas 1 to 3 are used. This
may result in faulty operation because the Master Unit will communicate
with slaves even if they do not start up due to problems, such as equipment
failure if there is no a scan list.
Scan List Enabled and Scan List Disabled
The scan list must be made. The scan list modes are described here.
Scan List Enabled (Used
for Actual Operation)
Remote I/O communications are performed according to the registered scan
list and only with slaves that are on the list. A verification error occurs (word
n+12, bit 00 in the status area turns ON) if a slave registered on the scan list is
not present on the network, if a slave did not start up when remote I/O com-
munications started, or if the number of I/O points did not match the number
registered.
Scan List Disabled (Used
when Changing System
Components)
Remote I/O communications can be performed with fixed allocations instead
of a scan list in order to change a system component. Do not operate without
a scan list during actual system operation. Use this mode only to replace a
Master Unit or to change a system component (change a connected slave or
a node address).
Note a) To disable the scan list, turn ON the Scan List Clear Switch (word
n, bit 01) during remote I/O communications with the scan list en-
abled (with fixed allocations, user-set allocations using allocated
DM Area words, or user-set allocations using the Configurator). In
all these cases, remote I/O communications are executed using
the fixed allocations area that was last used when the list was dis-
abled. All slaves are targeted for remote I/O communications with
the scan list disabled.
b) Slaves that are connected to the network while communications
are in progress are also targeted for communications. Errors can-
not be confirmed, however, even if there are slaves present that
did start up due to problems such as equipment failure because
there is no scan list available to check communications against.
The communications cycle time will also be significantly longer
than the calculated value.
c) The scan list is automatically enabled when user-set allocations
are set using the allocated DM Area words or the Configurator. If
the list is subsequently cleared using a software switch, fixed allo-
cations (1 to 3) will be used for remote I/O communications when
the scan list is disabled. Make sure the system has stopped before
Fixed allocations User-set allocations
through the allocated DM
Area words area
User-set allocations
through the Configurator
With the CPU Unit in PRO-
GRAM mode:
1. Turn ON the one of the
Master Fixed Allocation
Setting 1 Switches (1 to
3).
2. Turn ON the Scan List
Enable Switch.
With the CPU Unit in PRO-
GRAM mode, turn ON the
Master User Allocations
Setup Switch.
Create a list from the Con-
figurator. (Acquire a list of
online devices, use it to
create a scan list, and then
register the scan list in the
Master Unit.)

101
Fixed Allocations Section 4-3
you disable the scan list with a Master Unit that is set for user-set
allocations. Particularly when multiple Master Units are connected
to a single network, communications will not be performed suc-
cessfully if even one Master Unit on the network is operating with
the scan list disabled. Once the list is disabled, the user-set allo-
cations data registered in the Master Unit is lost.
Backing Up the Scan List
A scan list must be created to switch the DeviceNet Unit to operation with the
scan list disabled or to replace a DeviceNet Unit. It is important to back up the
list using one of the following methods:
Fixed Allocations or User-
set Allocations in
Allocated DM Area Words
Save the scan list as a backup file on Memory Card by turning ON the Setup
File Backup Switch (word n+1, bit 15) in the words allocated in the CIO Area.
User-set Allocations from
the Configurator
Save the scan list as a backup file on Memory Card or save it either as a net-
work component file and master parameter file using the Configurator. In the
preceding cases, turn ON the Setup File Restore Switch (word n+1, bit 14) in
the words allocated in the CIO Area to input setup data, such as the scan list
backed up on Memory Card, into a DeviceNet Unit.
4-3 Fixed Allocations
4-3-1 Allocated Words
Words in the CS/CJ-series DeviceNet CIO Area in the CPU Unit are allocated.
An area of words can be selected from one of three fixed allocation areas.
Use a Software Switch to select the allocation area.
Each area is comprised of an OUT area that is used to write output data to
slaves and an IN area that is used for input from slaves in remote I/O commu-
nications.
A maximum of 3 DeviceNet Units can be included as masters in a single PC
because the three allocation areas above are set individually for fixed alloca-
tions. The default setting is fixed allocations area 1.
Each OUT/IN area is allocated to a slave according to its node address as
shown below. Allocated words are determined by the node address in fixed
allocations as shown.
Area OUT area (word) IN area (word) Selection method
Fixed allocation area 1 CIO 3200 to CIO 3263 CIO 3300 to CIO 3363 Turn ON the Master Fixed Allocation Setting
1 Switch (word n, bit 08).
Fixed allocation area 2 CIO 3400 to CIO 3463 CIO 3500 to CIO 3563 Turn ON the Master Fixed Allocation Setting
2 Switch (word n, bit 09).
Fixed allocation area 3 CIO 3600 to CIO 3663 CIO 3700 to CIO 3763 Turn ON the Master Fixed Allocation Setting
3 Switch (word n, bit 10).
Area 3 Area 2 Area 1 OUT area
Node
address IN area Area 1 Area 2 Area 3
CIO 3600 CIO 3400 CIO 3200 CIO 3300 CIO 3500 CIO 3700
CIO 3601 CIO 3401 CIO 3201 CIO 3301 CIO 3501 CIO 3701
CIO 3602 CIO 3402 CIO 3202 CIO 3302 CIO 3502 CIO 3702
CIO 3661 CIO 3461 CIO 3261 CIO 3361 CIO 3561 CIO 3761
CIO 3662 CIO 3462 CIO 3262 CIO 3362 CIO 3562 CIO 3762
CIO 3663 CIO 3463 CIO 3263 CIO 3363 CIO 3563 CIO 3763

102
Fixed Allocations Section 4-3
Note More than one Master Unit can be included in a single PC with fixed alloca-
tions, as shown below (3 Units max.).
4-3-2 Procedure
Step 1: Place the CPU Unit in PROGRAM mode.
Step 2: Turn ON the
Master Enable Switch
If the master communications have been disabled (if Master Function Enable
Flag (word n+11, bit 03) is OFF), turn ON the Master Enable Switch (word n,
bit 06) to enable master communications. Once Master communications have
been enabled by turning this switch ON, it will not change even if the power is
turned OFF and back ON again.
Note If the master communications are enabled (if Master Function Enable
Flag (word n+11, bit 03) is ON), skip this step and go onto the next
step. (If the Master Enable Switch is turned ON when master com-
munications are enabled, a Unit error will occur and a C2 error will be
displayed on the 7-segment display on the front panel.)
Step 3: Turn ON the Scan
List Clear Switch
If the Unit is in the Scan List Enable mode (if Scan List Disabled Flag (word
n+11, bit 04) is OFF), turn ON the Scan List Clear Switch (word n, bit 01) to
change to the Scan List Disable mode.
Note If the Unit is already in the Scan List Disable mode (if the Scan List
Disabled Flag (word n+11, bit 04) is ON), skip this step and go onto
the next step. (If the Scan List Clear Switch is turned ON when the
Unit is in the Scan List Disable mode, a Unit error will occur and a C2
error will be displayed on the 7-segment display on the front panel.)
Step 4: Select Fixed
Allocations Area 1 to 3
Turn ON the Master Fixed Allocation Setting 1 to 3 Switch (word n, bits 08 to
10) in the Software Switches in the words allocated in the CIO Area to select
the fixed allocations area from1 to 3. One word will be allocated per node
address in order of node addresses for the output (OUT) block and one word
for the input (IN) block in the CS/CJ-series DeviceNet CIO Area.
First word n = CIO 1500 + (25 x unit number)
Step 5: Turn ON the Scan
List Enable Switch
Remote I/O communications will start with the scan list disabled after a fixed
allocations area has been selected. Check to see if communication is pro-
ceeding normally with each slave, and then turn ON the Scan List Enable
Switch (word n, bit 00) to communicate with the scan list enabled.
Master Unit
Master Unit
Slave
Slave
Software Switch
address
Software Switch name Fixed allocations
area number
Allocated
OUT area
Allocated
IN area
Word n, bit 08 Master Fixed Allocation
Setting 1 Switch
Fixed allocations area
1
CIO 3200 to
CIO 3263
CIO 3300 to
CIO 3363
Word n, bit 09 Master Fixed Allocation
Setting 2 Switch
Fixed allocations area
2
CIO 3400 to
CIO 3463
CIO 3500 to
CIO 3563
Word n, bit 10 Master Fixed Allocation
Setting 3 Switch
Fixed allocations area
3
CIO 3600 to
CIO 3663
CIO 3700 to
CIO 3763

103
Fixed Allocations Section 4-3
Fixed Allocations Area 1
OUT blocks are allocated to slaves from CIO 3200 to CIO 3263 and IN blocks
are allocated to slaves from CIO 3300 to CIO 3363.
Fixed Allocations Area 2
OUT blocks are allocated to slaves from CIO 3400 to CIO 3463 and IN blocks
are allocated to slaves from CIO 3500 to CIO 3563.
CS/CJ-series DeviceNet CIO Area
Bit
Bit
OUT block
IN block
OUT block
Bit
Address 0
IN block
Output to Slaves
Input from Slaves
Address 1
Address 2
Address 60
Address 61
Address 62
Address 63
Address 0
Address 1
Address 2
Address 60
Address 61
Address 62
Address 63
Bit
CIO 3200
to
CIO 3263
CIO 3300
to
CIO 3363
CIO 3200
CIO 3202
CIO 3201
CIO 3260
CIO 3262
CIO 3261
CIO 3263
CIO 3300
CIO 3302
CIO 3301
CIO 3360
CIO 3362
CIO 3361
CIO 3363
to
to
to
to
CS/CJ-series DeviceNet CIO Area
Bit
Bit
OUT block
IN block
OUT block
Bit
Address 0
IN block
Output to Slaves
Input from Slaves
Address 1
Address 2
Address 60
Address 61
Address 62
Address 63
Address 0
Address 1
Address 2
Address 60
Address 61
Address 62
Address 63
to
to
CIO 3400
to
CIO 3463
CIO 3500
to
CIO 3563
CIO 3400
CIO 3401
CIO 3402
CIO 3460
CIO 3461
CIO 3462
CIO 3463
CIO 3500
CIO 3501
CIO 3502
CIO 3560
CIO 3561
CIO 3562
CIO 3563
to
to

104
Fixed Allocations Section 4-3
Fixed Allocations Area 3
OUT blocks are allocated to slaves from CIO 3600 to CIO 3663 and IN blocks
are allocated to slaves from CIO 3700 to CIO 3763.
The Slave allocation order is fixed in the output (OUT) and IN blocks starting
from address 0. Each address is allocated at least one byte (rightmost).
•More than one word is allocated for each slave (according to it’s node
address) with more than16 I/O points.
•The rightmost byte of the word is allocated to each slave that has less
than 16 I/O points.
Note The table below shows how fixed allocations areas differ between the
C200HW-DM21-V1 DeviceNet Master Unit of the C200H-series, and the
CS1W-DRM21 DeviceNet Unit of the CS/CJ-series and CJ1W-DRM21
DeviceNet Unit of the CJ-series.
CS/CJ-series DeviceNet CIO Area
Bit
Bit
OUT block
IN block
OUT block
Bit
Address 0
IN block
Output to Slaves
Input from Slaves
Address 1
Address 2
Address 60
Address 61
Address 62
Address 63
Address 0
Address 1
Address 2
Address 60
Address 61
Address 62
Address 63
to
to
CIO 3600
to
CIO 3663
CIO 3700
to
CIO 3763
CIO 3600
CIO 3601
CIO 3602
CIO 3660
CIO 3661
CIO 3662
CIO 3663
CIO 3700
CIO 3701
CIO 3702
CIO 3760
CIO 3761
CIO 3762
CIO 3763
to
to
Item C200HW-DRM21-V1 CS1W-DRM21/CJ1W-DRM21
Fixed allocations
area
C200 DeviceNet CIO Area CS/CJ-series DeviceNet CIO
Area
Output
area
CIO 0050 to CIO 0099 CIO 3200 to CIO 3263
CIO 3400 to CIO 3463
CIO 3600 to CIO 3663
Input area CIO 0350 to CIO 0399 CIO 3300 to CIO 3363
CIO 3500 to CIO 3563
CIO 3700 to CIO 3763

105
Fixed Allocations Section 4-3
4-3-3 Changing System Components
The scan list must be cleared in the following situations:
•Adding a slave
•Removing a slave
•Changing a node address
Turn OFF the Scan List Clear Switch (word n, bit 01) to clear the scan list.
Remote I/O communications will be performed with the scan list disabled
using fixed allocations in the fixed allocations area that was used the last time
the list was disabled. Make sure that communications with all slaves are oper-
ating properly after the scan list is cleared and the system component is
changed, and then turn ON the Scan List Enable Switch (word n, bit 00) again
to register all slaves currently online in the scan list. Remote I/O communica-
tions will continue during this time with the scan list enabled.
4-3-4 Fixed Allocations Example
This example shows the allocations that are used when Fixed Allocations 1
are used for the following slaves.
Node address Outputs Inputs Product
0 0 pts 8 pts 8-pt Transistor Input Terminal
(DRT1-ID08)
1 8 pts 0 pts 8-pt Transistor Output Terminal
(DRT1-OD08)
2 0 pts 16 pts 16-pt Transistor Input Terminal
(DRT1-ID16)
3 16 pts 0 pts 16-pt Transistor Output Termi-
nal (DRT1-OD16)
4 8 pts 8 pts 8-pt Input and 8-pt Output Envi-
ronment-resistant Terminal
(DRT1-MD16C)
5 16 pts 16 pts CQM I/O Link Terminal (CQM1-
DRT21)
6 32 pts 0 pts C200 I/O Link Unit (C200HW-
DRM21) with 32 output pts (2
words)
7
8 0 pts 64 pts Analog Input Terminal with 4
input pts (DRT1-AD04)
9
10
11

106
Fixed Allocations Section 4-3
Resulting Slave Allocation
Turn ON the Scan List
Enable Switch
Turn ON the Scan List Enable Switch (word n, bit 00, CIO 150000 in this
example). This will create a scan list based on data for slaves that are actually
online and will start remote I/O communications with the scan list enabled.
OUT area 1
Node address: Pts
0: 0 pts
5: 16 pts
Allocation disabled
Allocation disabled Address 1
Address 3
Address 4
Address 5
Address 6
Address 6
Not used
Not used
Allocation disabled for other slaves. Address 0 of IN area already allocated.
Address 1 allocated 1 byte, leftmost byte allocation disabled.
Address 3 allocated 1 word.
Address 4 allocated 1 byte, leftmost byte allocation disabled.
Address 5 allocated 1 word.
Address 6 allocated 2 words.
Same as above.
1: 8 pts
2: 0 pts
3: 16 pts
4: 8 pts
6: 32 pts
7: None
8: 0 pts
9: None
10: None
11: None
12: None
63: None
IN area 1
Node address: Pts
0: 8 pts
5: 16 pts
Allocation disabled
Address 0
Address 2
Allocation disabled
Address 4
Address 5
Allocation disabled
Allocation disabled
Address 8
Address 8
Address 8
Address 8
Not used
Not used
Address 0 allocated 1 byte, leftmost byte allocation disabled.
Address 2 allocated 1 word.
Address 4 allocated 1 byte, leftmost byte allocation disabled.
Address 5 allocated 1 word.
Address 8 allocated 4 words.
Same as above.
1: 0 pts
2: 16 pts
3: 0 pts
4: 8 pts
6: 0 pts
7: None
8: 64 pts
9: None
10: None
11: None
12: None
63: None
to to to
Allocation disabled
Allocation disabled
to to to
CIO
CIO
Allocation disabled for other slaves.
Allocation disabled for other slaves. Address 8 of IN area already allocated.
Allocation disabled for other slaves. Address 8 of IN area already allocated.
Allocation disabled for other slaves. Address 8 of IN area already allocated.
Allocation disabled for other slaves. Address 8 of IN area already allocated.
*1 Can be used as an internal work word.
* 2 Cannot be used as an internal work word.
Allocation disabled for other slaves. Address 1 of OUT area already allocated.
Allocation disabled for other slaves. Address 3 of OUT area already allocated.
Allocation disabled for other slaves. Address 6 of OUT area already allocated.
Allocation disabled for other slaves. Address 6 of OUT area already allocated.
*1 Can be used as an internal work word.
* 2 Cannot be used as an internal work word.
Allocation disabled
Allocation disabled
Allocation disabled
Allocation disabled
Allocation disabled
Allocation disabled
Allocation disabled for other slaves. Address 8 of IN area already allocated.
Allocation disabled for other slaves. Address 8 of IN area already allocated.
*1
*2
*1
Same as above.
Same as above.
Allocation disabled for other slaves.
Allocation disabled for other slaves.
*1
*1
*1
*1
*2
*2
*2
*2

107
User-set Allocations Section 4-4
4-4 User-set Allocations
With a CS/CJ-series DeviceNet Unit, remote I/O communications slaves can
be allocated in any area (CIO, WR, HR, DM, or EM) using one of the following
methods.
•Setting through the allocated DM Area words (Master User Allocations
Table)
•Setting through the Configurator
User-set Allocations Methods
Note Functions will vary as shown below depending on whether allocations are set
through the allocated DM Area words (Master User Allocations Table) or
through the Configurator.
•Words are always allocated to slaves in order of ascending node ad-
dresses when allocations are set with the allocated DM Area words.
The order can be determined by the user when the Configurator is
used. (However, even when using the allocated DM Area words, nodes
do not have to be allocated words, reducing the number of words re-
quired.)
•Only two blocks (OUT 1 and IN 1) can be allocated when setting are
made with the allocated DM Area words area, but there are four blocks
(OUT 1/2 and IN 1/2) available with the Configurator.
Method Set through the allocated DM Area
words (Master User Allocations Table)
Set through the Configurator
Allocation areas CIO: 0000 to 6143
WR: W000 to W511
HR: HR000 to HR511
DM: D00000 to D32767
EM: E00000 to E32767 (Banks 0 to C)
No. of allocated blocks 2 blocks: OUT 1 and IN 1
OUT 1 and IN 1 can be created anywhere
in the above areas.
4 blocks: OUT 1, IN 1, OUT 2 and IN 2
OUT 1, IN 1, OUT 2, and IN 2 can be cre-
ated anywhere in the above areas.
Block allocation order Any order
Node address order Allocations must be in order of node
addresses (0 to 63 in ascending order)
Note 1. Not all nodes need to be allo-
cated, reducing the number of
words required.
2. Node addresses do not have
to correspond between blocks.
Any order
Note 1. Node addresses do not have
to correspond between blocks.
2. One node address cannot be
allocated to different blocks.
Start bit for allocations All allocations start from bit 00 (Cannot
start from bit 08. All allocations are in 1
word units.)
Allocations can start from bit 00 or bit 08.
Allocations starting from bit 08 are in
1-byte units only.
Allocation size Per block 500 words max.
Total size 1,000 words max. for a total of 2 blocks 2,000 words max. for a total of 4 blocks
Slave allocation
limits
Slaves with
more than 8
points
The leftmost byte (bits 07 to 15) cannot be used.
Slaves with 8
points
Allocated to the leftmost or rightmost bytes (not allocated a word)
Slaves with 16
points
Allocated one word
Slaves with
more than 16
points
Allocated multiple words (with an odd number of bytes, only the rightmost byte is allo-
cated in the last word)

108
User-set Allocations Section 4-4
•The first bit for node allocations is always bit 00 when setting alloca-
tions with the allocated DM Area words, but can be either bit 00 or bit
08 with the Configurator. (Allocations for slaves with two bytes or more
cannot start at bit 08.
Setting through the Allocated DM Area Words (Master User Allocations Table)
All slaves are allocated words in order of node addresses in two blocks: OUT
block 1 and IN block 1.
The block allocation order and block allocation areas can be set. Node
addresses in each block are allocated words in ascending order from 0 to 63.
Node addresses that are not allocated are skipped (not allocated words).
Each address is allocated at least one byte (rightmost byte, 1 word, or multiple
words).
•More than one word is allocated for each slave (according to it’s node
address) with more than16 I/O points.
•The rightmost byte of the word is allocated to each slave that has less
than 16 I/O points.
Note Multiple Master Units can be included in a single PC as shown below
using user-set allocations (16 Units max.).
Area specified in I/O memory
Bit
First word specified
Bit
First word specified
OUT block 1
IN block 1
OUT areas
Bit
First word
specified
Address 0
Node addresses
in ascending order
Addresses are in ascending order.
Not all nodes need to be allocated
and addresses for nodes with no
allocations are skipped.
IN areas
Bit
First word specified Address 0
Node addresses
in ascending order
Output to Slaves
Input from Slaves
to
to
to to
toto
Addresses are in ascending order.
Not all nodes need to be allocated
and addresses for nodes with no
allocations are skipped.
Master Unit
Master Unit
Slave
Slave

109
User-set Allocations Section 4-4
Procedure Step 1: Turn ON the Master Enable Switch
Make sure that master communications have disabled by checking to see if
Master Enable Function Flag (word n+11, bit 03) is OFF and then turn ON the
Master Enable Switch (word n+14, bit 06) to enable master communications.
Once master communications have been enabled by turning this switch ON,
they will remain enabled even if the power is turned OFF and back ON again.
Note Do not turn ON the Master Enable Switch unless master communi-
cations are stopped. (If the Master Enable Switch is turned ON when
master communications are enabled, a Unit error will occur and a C5
error will be displayed on the 7-segment display on the front panel.)
Step 2: Setting the Master User Allocations Table
This table specifies the area and first word for each block and the area and
first word for the Allocation Size Setup Table.
•Master User Allocations Table
•Areas and Word Ranges for OUT Block 1, IN Block 1, and the Alloca-
tion Size Setup Table
Step 3: Setting the Allocation Size Setup Table
Specify the area and first word in this table at words m+5 and m+6. IN and
OUT sizes for all nodes are set here as shown in the table below. The setting
range for each node is 0 to 200 bytes (0 to 100 words), although actual size
depends on the allocated slaves. The maximum size per block is 500 words. If
the size set here is larger than 1 byte, the start bit for all slaves is bit 00 and
size is allocated in ascending node address order starting from the beginning
of the OUT 1 and IN 1 areas in word units. If the size is set at 0 bytes for a
node address, it is skipped the words are allocated to the next address.
•Allocation Size Setup Table
First word m = D30,000+(100 x unit no.)
Bit
OUT block 1 area
First word of OUT block 1
IN block 1 area
First word of IN block 1
Area for Allocation
Size Setup Table
First word of Allocation Size Setup Table
Can be set anywhere past here.
Can be set anywhere past here.
15 08 07 00
m+1 wd
m+2 wd
m+3 wd
m+4 wd
m+5 wd
m+6 wd
00
00
00
Code Name Word range
00 Hex --- The block is not used.
01 Hex CIO Area (CIO) 0000 to 17FF Hex (0 to 6143)
03 Hex Data Memory (DM) 0000 to 7FFF Hex (0 to 32767)
04 Hex Work (WR) 0000 to 01FF Hex (0 to 511)
05 Hex HR (HR) 0000 to 01FF Hex (0 to 511)
08 to 14 Hex Expansion Data Memory (EM)
Bank 0 to bank C (13 banks)
0000 to 7FFF Hex (0 to 32767) for all
banks

110
User-set Allocations Section 4-4
Step 4: Turn ON the Slave User Allocations Switch
Turn ON the Slave User allocations Switch (word n, bit 11). This will make the
DeviceNet Unit read allocation results data for the slaves above from the CPU
Unit and create a scan list based on data for slaves that are actually online
prior to starting remote I/O communications with the scan list enabled.
Note The Master User Allocations Switch not only reads slave allocation
data, but it also enables the scan list.
Note 1. Any order can be used for the OUT 1 and IN 1 blocks.
2. Node addresses do not have to correspond between output block 1 and in-
put block 1.
3. The start bit for node addresses must always be bit 00, and never bit 08.
l is the first word in the Allocation Size Setup Table and is specified at words m+5 and m+6
Bit
Node address 0 OUT size (bytes)
Node address 1 OUT size (bytes)
Node address 62 OUT size (bytes)
Node address 63 OUT size (bytes)
Node address 0 IN size (bytes)
Node address 1 IN size (bytes)
Node address 62 IN size (bytes)
Node address 63 IN size (bytes)
toto
15 08 07 00
I+0
I+1
I+62
I+63
Master User Allocations Table in
the allocated DM Area words
Bit
OUT block 1
area
First word of OUT block 1
IN block 1
area
First word of IN block 1
Size Setup Table
Area
First word of Size Setup Table
Specify the first word.
Specify the
first word.
Specify the
size.
OUT block
Bit
Node address 0
Node address 1
Output to Slaves
Node address 63
IN block
Bit
First word
specified Node address 0
Node address 1
Node address 63
Input from Slaves
Specify the first word.
in allocated DM Area words
Set first word.
Bit
Address 0
OUT size Address 0
IN size
Address 1
IN size
Address 1
OUT size
Address 63
OUT size
Address 63
IN size
First word
specified
m+1 wd
m+2 wd
m+3 wd
m+4 wd
m+5 wd
m+6 wd
I wd
I+1 wd
I+63 wd
to
Allocation Size Setup Table
Example:
OUT block 1 IN block 1
Node address 01
Node address 02
Node address 03
Node address 01
Node address 02
This is not necessary.

111
User-set Allocations Section 4-4
4. Multiple masters cannot share the same slave.
5. Be sure to use user-set allocations and operate the Master Unit with the
scan list enabled if multiple masters are connected to a single network.
Communications will not be possible if there is more than one master with
the scan list disabled connected to a network.
Changing System Components
In the following situations, the table must be reset, the Master User Alloca-
tions Switch (word n, bit 11) turned ON, and the scan list recreated:
•Adding a slave
•Removing a slave
•Changing a node address
•Changing a node allocation
There is no need to clear the scan list.
Example Settings for User-set Allocations through Allocated DM Area Words
This example uses the following settings for unit number 0.
•OUT block 1 area and first word: WR (04 Hex), 50 (0032 Hex)
•IN block 1 area and first word: WR (04 Hex), 100 (0064 Hex)
•Allocation Size Setup Table area and first word: DM (03 Hex), 00100
(0064 Hex)
This example shows user-set allocations for the following slaves.
Master User Allocations Table
Master
Slave
Master
Node address Outputs Inputs Product
0 16 pts 0 pts 16-pt Transistor Output Terminal (DRT1-
OD16)
1 8 pts 8 pts 8-pt input and 8-pt Output Environment-
resistant Terminal (DRT1-MD16C)
2 16 pts 16 pts CQM I/O Link Terminal (CQM1-DRT21)
3 0 pts 8 pts 8-pt Transistor Input Terminal (DRT1-
ID08)
4 None ---
5 160 pts 160 pts CS/CJ-series DeviceNet Unit (CS1W-
DRM21) (Slave Unit)
OUT block 1 area: WR (04 Hex)
First word of OUT block 1: 50 (0032 Hex)
IN block 1 area: WR (04 Hex)
First word of IN block 1: 100 (0064 Hex)
Area for the Allocation Size Setup Table: DM (03 Hex)
First word of the Allocation Size Setup Table: 00100 (0064 Hex)

112
User-set Allocations Section 4-4
Allocation Size Setup Table
Resulting Slave Allocations
Turning ON the Master User Allocations Switch
Turn ON the Master User Allocations Switch (word n, bit 11, CIO 150011 in
this example). The Master User Allocations Switch will read the allocation
results data for the above slaves and create a scan list based on data for
slaves that are actually online prior to starting remote I/O communications
with the scan list enabled.
Address 0 OUT: 2 (bytes)
Address 1 OUT: 1 (bytes)
Address 2 OUT: 2 (bytes)
Address 3 OUT: 0 (bytes)
Address 4 OUT: 0 (bytes)
Address 5 OUT: 20 (bytes)
OUT sizes specified
in the leftmost byte
Address 0 IN: 0 (bytes)
Address 1 IN: 1 (bytes)
Address 2 IN: 2 (bytes)
Address 3 IN: 1 (bytes)
Address 4 IN: 0 (bytes)
Address 5 IN: 20 (bytes)
IN sizes specified in
the rightmost byte
OUT area 1
IN area 1
Address 0
Not used Address 1
Address 2
Address 5
Not used
Address 2
Not used
Address 1
Address 5
Address 0 allocated two bytes (1 word).
Address 1 allocated 1 byte, leftmost byte is not used.
Address 2 allocated two bytes (1 word).
Address 5 allocated 20 bytes (10 words).
Address 1 allocated 1 byte, leftmost byte is not used.
Address 2 allocated two bytes (1 word).
Address 3 allocated 1 byte, leftmost byte is not used.
Address 5 allocated 20 bytes (10 words).
Address 3

113
User-set Allocations Section 4-4
Setting through the
Configurator
Slaves can be allocated words in any order for the following blocks: OUT block
1, OUT block 2, IN block 1, and IN block 2.
The block allocation order, block allocation areas, and order of node
addresses in each block can be set by the user, each address is allocated at
least one byte (rightmost or leftmost byte).
•More than one word is allocated for each slave (according to it’s node
address) with more than16 I/O points.
•The leftmost or rightmost byte of the word is allocated to each slave that
has less than 16 I/O points.
Specified area in I/O memory
User-set block order
Bit
First word specified
OUT block 1
Bit
First word specified
IN block 1
OUT block 1 User-set block order
Bit
First word
specified
Output to slaves
IN block 1 User-set block order
Bit
First word specified
Input from slaves
Bit
First word specified
OUT block 2
Bit
First word specified
IN block 2
OUT block 2
Bit
First word
specified
Address
Address
IN block 2
Bit
First word specified
Address
Address
Address
Address
Address
User-set block order
Output to slaves
User-set block order
Input from slaves
Address
Address
Address
Address
Address
Address
Address
Address
Address
Address
Address
Address
Address
Address
Address
Address
Address
Address
Address
Address
Address
to
to
to
to
to
to
to
to to
to
to

114
User-set Allocations Section 4-4
Procedure
Step 1
Set the area, start word, and words allocated for each block using the Config-
urator.
Step 2
Allocate words to all node addresses in each block as shown below using the
Configurator.
•Each address is allocated at least one byte (rightmost or leftmost
byte).
Note a) The order of all blocks can be set as desired by the user.
b) Node addresses do not have to correspond between an output
block and input block.
c) The same node address cannot be allocated more than once.
OUT block 1
Node address 00
Node address 03
Node address 00: DRT1-OD16 (16 output pts)
Node address 03: DRT1-DA02 (2 analog output points = 32 bits)
IN block 1
Node ad-
dress 02
Node address 01: DRT1-ID08 (8 input pts)
Node address 02: DRT1-ID08 (8 input pts)
Node ad-
dress 01
OUT block 1
IN block 2
OUT block 2
IN block 1
OUT block 1
Node address 01
Node address 02
Node address 03
IN block 1
Node address 01
Node address 02
This is not necessary.Example:
Example: OUT block 1
Node address 02
OUT block 2
Node address 02

115
User-set Allocations Section 4-4
d) The start bit for node addresses can be bit 00 or bit 08. If it is bit
08 however, 2 or more bytes cannot be allocated as shown below.
e) Multiple masters cannot share the same slave.
You can determine whether there are duplicate node addresses in the
I/O allocations (scan lists) that were created simply by conducting a
master parameter file duplicate check from the Configurator.
f) Be sure to use user-set allocations and operate with the scan list
enabled if multiple masters are connected to a single network. A
Bus OFF errors will occur if multiple fixed allocations masters op-
erating with the scan list disabled are present on a single network.
g) Multiple Master Units can be included in a single PC as shown be-
low using user-set allocations (16 Units max.).
Note Use Configurator Ver. 2.10 or later for the CJ1W-DRM21.
Example of User-set Allocations Using the Configurator
Start byte
Master
Slave
Master
Master Unit
Slave
Master Unit
Slave
Slave types
16 output pts
Combination of 8 input
and output pts
Combination of 16 input
and output pts
8 input pts
32 output pts
Slave types
48 input pts
8 input pts
Combination of 8 output
and 16 input pts
Node
address
setting
Node
address
setting
Allocation status
Node
address Output Input
Output Input
OUT area
OUT block 1 IN block 1
Allocation (00)
Allocation (01) Not used
Allocation (02)
Allocation (01) Allocation (03)
IN block 2
Allocation (02)
Allocation
Allocation
OUT block 2
Not used Allocation
Allocation
Allocation
Not used
Allocation (12)
Not used Allocation (09)
16 pts
8 pts
16 pts
0 pts
32 pts
0 pts
0 pts
8 pts
0 pts
8 pts
16 pts
8 pts
0 pts
8 pts
16 pts
48 pts
(10)
Allocation (12)
15
15 00
00
CIO 1950
CIO 1951
CIO 1952
CIO 1953
CIO 1954
01000
IN area
(04)
15
15 00
00
CIO 1900
CIO 1901
10 wd
11 wd
13 wd
12 wd
14 wd
15 wd
Node
address
00
01
02
03
10
09
12
04
00
01
02
03
10
09
12
04

116
Starting and Stopping Remote I/O Communications Section 4-5
Configurator Setting Methods
Refer to the DeviceNet Configurator Operation Manual (W382) for setting
methods.
4-5 Starting and Stopping Remote I/O Communications
4-5-1 Starting Remote I/O Communications
Remote I/O communications start automatically after the power is turned ON
or the Unit is restarted.
The I/O Data Communications Flag (word n+12, bit 15) is turned ON when
remote I/O communications is started with at least one slave.
4-5-2 Stopping Remote I/O Communications
Remote I/O communications stop under the following user-controlled condi-
tions. Message communications can still be performed when the remote I/O
communications stop.
Stop Communications
With All Slaves
Remote I/O communications stop when the Remote I/O Communications
Stop Switch (word n, bit 04) is turned ON.
Stop Communications
With a Specified Slave
Remote I/O communications stop when the Disconnect/Connect Switch for
the desired slave (words n+6 to n+9) is turned ON. (Units are disconnected
from remote I/O communication when the Disconnect/Connect Switch is
turned ON.)
Note The communications cycle time is not shorter even though a slave has been
disconnected from remote I/O communications by turning ON the Disconnect/
Connect Switch. (Blank time in the communications cycle will only be
increased.)
4-5-3 Restarting Remote I/O Communications
Remote I/O communications restart under the following conditions,
Restart Communications
with All Slaves
Remote I/O communications restart when the Remote I/O Communications
Start Switch (word n, bit 01 or 03) is turned ON. (Only communications with
slaves stopped using the Disconnect/Connect Switch will be restarted.)
Restart Communications
with Specified Slave
Remote I/O communications restart when the Disconnect/Connect Switch for
the desired slave (words n+6 to n+9) is turned ON. Restoring the unit will have
been completed when the Disconnect/Connect Switch turns OFF.)
4-6 Example of Ladder Programming for Remote I/O
Communications
When writing ladder programming for remote I/O communications, make sure
it performs I/O processing with a Slave under the following conditions:
•The I/O Data Communications Flag (word n+12, bit 15) is ON.
•The Unit Error Flag (word n+10, bit 00) is OFF.
Example: There is no jump and slave I/O is processed when the JMP(004)
instruction input condition is ON in the following instructions. There is a jump
and slave I/O is not processed when the JMP(004) instruction input condition
is OFF.

117
Example of Ladder Programming for Remote I/O Communications Section 4-6
Note Even if there is a communications error with the slave, the slave input data is
saved in the allocated area.
To prevent operating errors, make the ladder program so that no slave I/O pro-
cessing will occur when the Unit Error Flag (word n+10, bit 00) is ON.
I/O Data Communications
Flag (word n+12, bit 15)
Unit Error Flag
(word n+10, bit 00)
Slave I/O processing

118
Errors that May Occur in Remote I/O Communications Section 4-7
4-7 Errors that May Occur in Remote I/O Communications
The following errors may occur during remote I/O communications.
Condition Error Details Results Indicators 7-
segment
display
Error
occurs in
fixed allo-
cations
with the
scan list
disabled
Structure
Error Flag
(word n+12,
bit 04) turns
ON
Duplicate I/
O area
The same I/O word is allocated to
two or more slaves. (This occurs
whenever a slave that is allocated
multiple words has one of the
words allocated to the node
address of another Slave.)
Reconnect with
the error slave
and continue
remote I/O com-
munications.
MS: Not
related
NS:
Flashes
red
d0
I/O area
range
exceeded
A slave is allocated an area out-
side the fixed allocations area.
(This occurs whenever slaves are
allocated multiple words and a
slave is allocated a word beyond
node address 63 in the fixed allo-
cations area.)
d1
Unsup-
ported
Slave
The I/O size of a slave exceeds
200 bytes (100 words). (This
occurs if either the IN or the OUT
size exceeds 200 bytes.)
d2
Error
occurs in
either fixed
or user-set
allocations
with the
scan list
enabled
Verification
Error Flag
(word n+12,
bit 00) turns
ON
No slaves
present
A Slave registered in the scan list
is not present.
d5
I/O size
mis-
matched
The I/O size registered in the scan
list does not match the I/O size of
the slave.
Note I/O size is compared in 8-
point (1-byte) units. If I/O
size is registered at 8
points for example, then an
error I/O size mismatch will
not occur with a Slave with
just one input point con-
nected.
d6
Incorrect
vendor
The vendor registered in the scan
list does not match the slave ven-
dor.
d6
Incorrect
device type
The device type registered in the
scan list does not match the slave
device type.
d6
Incorrect
product
code
The product code registered in the
scan list does not match the slave
product code.
d6
Incorrect
connection
bus
The connection bus registered in
the scan list is set incorrectly.
d6
Unsup-
ported con-
nection
The slave does not support the
connection registered in the scan
list.
d6

119
Errors that May Occur in Remote I/O Communications Section 4-7
Note Remote I/O communications will stop (7-segment display: A0) if DIP switch
pin 3 on the front panel is turned ON to specify stopping remote I/O communi-
cations for I/O communications errors.
Fixed or
user-set
allocations
I/O communications error A timeout occurred during remote
I/O communications. (The Slave
response timed out 6 times in a
row or an error occurred 3 times in
a row.)
Reconnect with
the error Slave
and continue
remote I/O com-
munications.
*1
MS: Not
related
NS:
Flashes
red
d9
Network power error The network is not supplying com-
munications power.
MS: Not
related
NS: Goes
out
E0
Send timeout A communications request was
not successfully completed due to
the following reasons:
•There are no devices on the net-
work.
•Baud settings do not match for
every node.
•CAN controller error
E2
Duplicated node address The master node address is the
same address as another node.
All communica-
tions stop (remote
I/O communica-
tions stop, slave
operation stops,
and message
communications
are disabled).
MS: Not
related
NS:
Flashes
red
F0
Bus OFF detected Bus OFF error was detected. F1
Master scan list logic error The master scan list data is incor-
rect.
Remote I/O com-
munications stop
(Slave operation
stops, but mes-
sage communica-
tions are
enabled).
MS:
Flashes
red
NS: Not
related
E8
Condition Error Details Results Indicators 7-
segment
display
121
SECTION 5
Remote I/O Slave Communications
This section describes the remote I/O communications performed as a DeviceNet slave by the DeviceNet Unit.
5-1 Slave Remote I/O Communications . . . . . . . . . . . . . . . . . . . . . . . . . . . . . . . . 122
5-1-1 Allocation Methods . . . . . . . . . . . . . . . . . . . . . . . . . . . . . . . . . . . . . 122
5-1-2 Remote I/O and Slave Communications Specifications . . . . . . . . . . 123
5-1-3 Procedures for Using Remote I/O Slave Communications . . . . . . . 123
5-2 Fixed Allocations . . . . . . . . . . . . . . . . . . . . . . . . . . . . . . . . . . . . . . . . . . . . . . 125
5-2-1 Allocated Words . . . . . . . . . . . . . . . . . . . . . . . . . . . . . . . . . . . . . . . . 125
5-2-2 Procedure . . . . . . . . . . . . . . . . . . . . . . . . . . . . . . . . . . . . . . . . . . . . . 125
5-3 User-set Allocations . . . . . . . . . . . . . . . . . . . . . . . . . . . . . . . . . . . . . . . . . . . . 126
5-3-1 Connection Types . . . . . . . . . . . . . . . . . . . . . . . . . . . . . . . . . . . . . . . 127
5-3-2 Procedure . . . . . . . . . . . . . . . . . . . . . . . . . . . . . . . . . . . . . . . . . . . . . 127
5-3-3 Connection Types . . . . . . . . . . . . . . . . . . . . . . . . . . . . . . . . . . . . . . . 130

122
Slave Remote I/O Communications Section 5-1
5-1 Slave Remote I/O Communications
A CS/CJ-series DeviceNet Unit can function as a Slave Unit in remote I/O
communications and a single CS/CJ-series DeviceNet Unit can function as
both a Master Unit and a Slave Unit. This section describes Slave communi-
cations.
Slave Communications
Note 1. In the following descriptions, the areas used to transfer data from the mas-
ter to the slaves are called OUT areas and the areas used to transfer data
from the slaves to the master are called the IN areas.
2. In the following descriptions, a CS/CJ-series DeviceNet Unit set to function
as a master is referred to as a “Master Unit” and a CS/CJ-series DeviceNet
Unit set to function as a slave is referred to as a “Slave Unit”.
5-1-1 Allocation Methods
All slaves are allocated words in the I/O memory of the CPU Unit to which the
Master Unit is mounted. They are allocated using one of the following meth-
ods:
1) Fixed allocations
2) User-set allocations
CS/CJ-series DeviceNet Unit (Master)
CS/CJ-series CPU Unit IN area OUT area
IN area OUT area
Remote I/O communications
DeviceNet
CS/CJ-series CPU Unit
CS/CJ-series DeviceNet Unit (Slave)
Slaves

123
Slave Remote I/O Communications Section 5-1
5-1-2 Remote I/O and Slave Communications Specifications
5-1-3 Procedures for Using Remote I/O Slave Communications
Fixed Allocations for Remote I/O
1,2,3... 1. Turn ON the communications, slave, and PC power supplies.
Note Turn ON the communications power supply prior to turning ON the
slave power supply or the slaves may not go online.
2. Switch the CPU Unit to PROGRAM mode.
3. Turn ON the Slave Stop Switch (word n+1, bit 07) from the PC Program-
ming Device to stop slave communications.
4. Turn ON one of the Slave Fixed Allocation Setting Switches (1 to 3: word
n+1, bits 08 to 10) from a Programming Device.
5. Turn ON the Slave Enable Switch (word n+1, bit 06) from a Programming
Device to enable slave communications.
6. Switch the CPU Unit to RUN mode.
Slave remote I/O communications will start up.
Note Slave communications must be disabled prior to area allocation and must be
enabled after area allocation. The order of the procedure is 1) stop slave com-
Item Specifications
Allocation
method
Fixed allo-
cations
Select one of the following fixed allocation areas using the Slave Fixed Allocated Area
Switches 1, 2, and 3 in the software switches in the allocated CIO Area words.
Allocated words
(CIO Area)
I/O Size Fixed Allo-
cation Area
Setting 1
Fixed Allo-
cation Area
Setting 2
Fixed Allo-
cation Area
Setting 3
Output (OUT) area
to the slave from
the master
1 word 3370 3570 3770
Input (OUT) area to
the master from the
slave
1 word 3270 3470 3670
Note Select one of the preceding areas using the software switches. All are fixed at 1 word
per node address. The default setting is Fixed Allocation Area Setting 1.
User-set
allocations
By allocated DM
Area words
Set the areas, the first words, and slave allocation size for the OUT 1
and IN 1 blocks (total of 2 blocks) using the Slave User Allocation Setup
Table in the allocated DM Area words.
Allocated words The input and output areas can be the following
sizes starting from any word in any of the following
areas: CIO Area, WR Area, HR Area, DM, Area, or
EM Area.
Output (OUT) area from this slave 100 words
Input (IN) area to this slave 100 words
By Configurator Set the areas for the OUT 1 and IN 1/2 blocks, the first words, and the
slave allocation sizes using the Configurator.
Allocated words The input and output areas can be the following
sizes starting from any word in any of the following
areas: CIO Area, WR Area, HR Area, DM, Area, or
EM Area.
Output (OUT) area from this slave 100 words
Input (IN) area to this slave 100 words
Max. No. of I/
O points per
DeviceNet
Unit slave
Fixed allocations 32 points (1 input word, 1 output word)
User-set
allocations
By allocated DM
Area words
3,200 pts (100 input words, 100 output words)
By Configurator 4,800 pts (100 input words x 2, 100 output words x 1)

124
Slave Remote I/O Communications Section 5-1
munications, allocate areas, and then enable slave communications. The allo-
cated areas will not be valid if the procedure is done in any other order.
User-set Remote I/O Allocations Using DM Area Settings
1,2,3... 1. Turn ON the communications, slave, and PC power supplies.
Note Turn ON the communications power supply prior to turning ON the
slave power supply or the slaves may not go online.
2. Switch the CPU Unit to PROGRAM mode.
3. Turn ON the Slave Stop Switch (word n+1, bit 07) from the PC Program-
ming Device to stop slave communications.
4. Allocate areas as follows:
a) Set the Slave User Allocation Setup Table (m+8 to m+13 words) and
the Allocation Size Setup Table in the allocated DM Area words from a
Programming Device.
b) Turn ON the Slave User Allocations Switch (word n+1, bit 11) from a
Programming Device.
5. Turn ON the Slave Enable Switch (word n+1, bit 06) from a Programming
Device to enable slave communications.
6. Switch the CPU Unit to RUN mode.
Slave remote I/O communications will start up.
Note 1. Slave communications must be disabled prior to area allocation and must
be enabled after area allocation. The order of the procedure is 1) stop
slave communications, allocate areas, and then enable slave communica-
tions. The allocated areas will not be valid if the procedure is done in any
other order.
2. In fixed allocation or user-set allocations through the allocated DM Area
settings, area allocations must be set with slave communications disabled
and will be transferred to Units when slave communications are enabled.
User-set Remote I/O Allocations Using the Configurator
1,2,3... 1. Connect the Configurator to the network through a serial line or dedicated
Board/Card.
2. Turn ON the communications, slave, and PC power supplies.
Note Turn ON the communications power supply prior to turning ON the
slave power supply or the slaves may not go online.
3. Switch the CPU Unit to PROGRAM mode.
4. Perform the following steps to allocate areas, create scan lists, and down-
load the settings to the nodes.
a) Enable slave communications in CS1W-DRM21 or CJ1W-DRM21
properties using the Configurator.
b) Create the device parameters to set slave communications.
c) Save the data as a device parameter file.
Note If desired, you can also go directly online and download the device
parameter file to the DeviceNet Unit slave without saving the file.
d) Read the device parameter file, go online, and download the file to the
DeviceNet Unit slave.
5. Switch the CPU Unit to RUN mode.
Slave remote I/O communications will start up.

125
Fixed Allocations Section 5-2
Note 1. Enable slave communications in CS1W-DRM21 or CJ1W-DRM21 proper-
ties if the Configurator is used.
2. Use Configurator Ver. 2.10 or later for the CJ1W-DRM21.
5-2 Fixed Allocations
5-2-1 Allocated Words
Words in the CS/CJ-series DeviceNet CIO Area in the CPU Unit are allocated.
Words can be selected from one of three fixed allocation areas. Use a Soft-
ware Switch to select the allocation area.
Each area is comprised of an OUT area that is used to write data to the mas-
ter IN area and an IN area that is used for inputs from the master OUT area in
remote I/O communications.
A maximum of 3 DeviceNet Units can be included as slaves in a single PC
because the three allocation areas above are set individually for fixed alloca-
tions. The default setting is fixed allocations area 1.
5-2-2 Procedure
Step 1: Stop Slave
Communications
If the Unit is already functioning as a Slave Unit, turn ON the Slave Stop
Switch (word n+1, bit 07) to stop slave communications. This step is not nec-
essary if slave communications have already stopped.
Step 2: Select a Fixed
Allocation Area
Turn ON one of the Slave Fixed Allocation Setting Switches (1 to 3: word n+1,
bits 08 to 10) in the allocated CIO Area words to select a fixed allocation area
between 1 and 3. One words is allocated for the output (OUT) area from the
Slave Unit to the master and another word is allocated for the input (IN) area
from the master to the Slave Unit in the CS/CJ-series DeviceNet CIO Area, as
shown below.
First word n = CIO 1500 + (25 x unit number)
Step 3: Turn ON the Slave
Enable Switch
Turn ON the Slave Enable Switch (word n+1, bit 06). This will allocated the
fixed allocation areas as slave areas and the DeviceNet Unit will start slave
remote I/O communications. Slave communications will run automatically
after that whenever the power is turned ON.
Area OUT area
(master to slave)
IN area
(slave to master)
Selection method
Fixed allocation area 1 CIO 3370 CIO 3270 Turn ON the Slave Fixed Allocation Set-
ting 1 Switch (word n, bit 08).
Fixed allocation area 2 CIO 3570 CIO 3470 Turn ON the Slave Fixed Allocation Set-
ting 2 Switch (word n, bit 09).
Fixed allocation area 3 CIO 3770 CIO 3670 Turn ON the Slave Fixed Allocation Set-
ting 3 Switch (word n, bit 010).
Software switch
address
Software switch name Fixed allocation area Allocated output
(OUT) area
(master to slave)
Allocated input (IN)
area
(slave to master)
Word n+1, bit 08 Slave Fixed Allocation
Setting 1 Switch
Fixed allocation area 1 CIO 3370 CIO 3270
Word n+1, bit 09 Slave Fixed Allocation
Setting 2 Switch
Fixed allocation area 2 CIO 3570 CIO 3470
Word n+1, bit 10 Slave Fixed Allocation
Setting 3 Switch
Fixed allocation area 3 CIO 3770 CIO 3670

126
User-set Allocations Section 5-3
Fixed Allocation Area 1
Fixed Allocation Area 2
Fixed Allocation Area 3
5-3 User-set Allocations
With a CS/CJ-series DeviceNet Unit, remote I/O communications slaves can
be allocated in any area (CIO, WR, HR, DM, or EM) using one of the following
methods.
•Setting through the allocated DM Area words (Slave User Allocations
Table)
•Setting through the Configurator
User-set Allocations Methods
Note 1. Functions will vary as shown below depending on whether allocations are
set through the allocated DM Area words (Slave User Allocations Table) or
through the Configurator.
CS/CJ-series DeviceNet CIO Area
Slave
Bit
Output (OUT) area
Input (IN) area
Master
OUT area
IN area
015
CIO 3370
Bit 015
CIO 3270
CS/CJ-series DeviceNet CIO Area
Slave
Bit
Output (OUT) area
Input (IN) area
Master
OUT area
IN area
015
CIO 3570
Bit 015
CIO 3470
CS/CJ-series DeviceNet CIO Area
Slave
Bit
Output (OUT) area
Input (IN) area
Master
OUT area
IN area
015
CIO 3770
Bit 015
CIO 3670
Method Set through the allocated DM Area
words (Master User Allocations Table)
Set through the Configurator
Allocation areas CIO: 0000 to 6143
WR: W000 to W511
HR: HR000 to HR511
DM: D00000 to D32767
EM: E00000 to E32767 (Banks 0 to C)
No. of allocation blocks 2 blocks: OUT 1 and IN 1 3 blocks: OUT 1, IN 1 and IN 2
Allocation size Per block 100 words max.
Total size 200 words max. for a total of 2 blocks 400 words max. for a total of 3 blocks
Connection type Automatic (connection specified by the
master)
Automatic or user specified

127
User-set Allocations Section 5-3
2. Only two blocks (OUT 1 and IN 1) can be allocated when setting are made
with the allocated DM Area words area, but there are three blocks (OUT 1
and IN 1/2) available with the Configurator.
Setting through the Allocated DM Area Words (Slave User Allocations Table)
Words can be allocated for the OUT 1 area (master to Slave Unit) and IN 1
area (Slave Unit to master) from any specified I/O memory location specified
in the settings in the allocated DM area words.
5-3-1 Connection Types
The type of connection cannot be specified when the allocated DM area
words is used for settings. The master specifies a poll, bit-strobe, COS, or
cyclic connection.
5-3-2 Procedure
Step 1: Stop Slave Communications
If the Unit is already functioning as a slave, turn ON the Slave Stop Switch
(word n+1, bit 07) to stop slave communications. This step is not necessary if
slave communications have already stopped.
Step 2: Set the Slave User Allocations Table
This table is used to specify the areas, first words, and sizes for OUT block 1
and IN block 1.
• Slave User Allocations Table
First word m = D30000 + (100 x unit number)
Specified area in I/O memory
Slave
Bit
First word
specified
OUT 1 area OUT area
Master
IN area
IN 1 area
15 0
to
Bit
First word
specified
15 0
to
Allocated DM area words Details
Word m+8 Bits 00 to 07 Slave OUT 1 area Select from fol-
lowing table
Word m+9 Bits 00 to 15 First word of the slave OUT 1
area
Word m+10 Bits 00 to 07 Slave OUT 1 area size (in bytes)
Word m+11 Bits 00 to 07 Slave IN 1 area Select from fol-
lowing table
Word m+12 Bits 00 to 15 First word of the slave IN 1 area
Word m+13 Bits 00 to 07 Slave IN 1 area size (in byte)

128
User-set Allocations Section 5-3
•Areas and Word Ranges for the OUT 1/IN 1 Areas
Step 3: Turn ON the Slave User Allocations Switch
Turn ON the Slave User Allocations Switch (word n+1, bit 11).
Step 4: Turn ON the Slave Enable Switch
Turn ON the Slave Enable Switch (word n+1, bit 06). This will allocated the
above areas as slave areas and the DeviceNet Unit will start slave remote I/O
communications.
Note Once slave communications are enabled by turning ON the Slave Enable
Switch, the Unit will continue to perform slave communications even after the
power is turned OFF and back ON again.
Example Settings for User-set Allocations through Allocated DM Area Words
This example uses the following settings for unit number 0.
•OUT block 1 area and first word: WR (04 Hex), 50 (0032 Hex), 20-byte
size (14 Hex, 10 words)
•IN block 1 area and first word: WR (04 Hex), 100 (0064 Hex), 10-byte
size (0A Hex, 5 words)
Code Name Word range
00 Hex --- The block is not used.
01 Hex CIO Area (CIO) 0000 to 17FF Hex (0 to 6143)
03 Hex DM Area (DM) 0000 to 7FFF Hex (0 to 32767)
04 Hex Word Area (WR) 000 to 01FF Hex (0 to 511)
05 Hex Holding Area (HR) 000 to 01FF Hex (0 to 511)
08 Hex to
14 Hex
Expansion Data Memory (EM)
Bank 0 to C (13 banks)
0000 to 7FFF Hex (0 to 32767) for all
banks
Slave User Allocations Table in the Allocated DM Area Words
Bit
OUT 1
area
First word of the OUT 1 area
OUT 1
area size
IN block 1
area
First word of the IN 1 area
IN 1 area size
Specify the first word.
Specify the size.
Specify the
first word.
Specify the size.
Slave output (OUT) area Master
OUT area
Bit
First word
specified
Slave input (IN) area
Bit
First word
specified
Master
IN area
Specify the first word.
Specify the size.
to
to
to
to
Word m+8
Word m+9
Word m+10
Word m+11
Word m+12
Word m+13

129
User-set Allocations Section 5-3
•Slave User Allocations Table
•Slave areas
Step 1: Turn ON the Slave User Allocations Switch
Make sure that slave communications have stopped prior to performing this
operation. Turn ON the Slave User Allocations Switch (word n+1, bit 11:
CIO 150111 in this example). This will allocate the above areas as slave
areas and the DeviceNet Unit will start slave remote I/O communications.
Step 2: Turn ON the Slave Enable Switch
Turn ON the Slave Enable Switch (word n+1, bit 06: CIO 150106 in this exam-
ple). This will allocate the above areas as slave areas and the DeviceNet Unit
will start slave remote I/O communications.
OUT block 1 area : WR (04 Hex)
First word of OUT block 1: 50 (0032 Hex)
OUT block 1 size: 20 bytes (14 Hex, 10 words)
IN block 1 area : WR (04 Hex)
First word of IN block 1: 100 (0064 Hex)
IN block 1 size: 10 bytes (0A Hex, 5 words)
OUT area 1
IN area 1
to

130
User-set Allocations Section 5-3
Setting through the
Configuration
A maximum of three blocks can be allocated at any locations in I/O memory
for the output (OUT) area block 1, input (IN) area block 1, and input (IN) area
block 2.
The block allocation order and block allocation areas can be set as required.
Refer to the DeviceNet Configurator Operation Manual (W382) for details on
the allocation procedure.
5-3-3 Connection Types
The type of connection can be specified if the Configurator is used for set-
tings. The number of applicable allocation areas varies with the type of con-
nection used.
•A maximum of three areas (OUT 1, IN 1, and IN 2) can be used when
multiple connections are specified.
•Two allocation areas (OUT 1 and IN 1) can be used if the automatic con-
nection setting or a single connection is specified.
Specified area in I/O memory
User-set block order Master
Slave output
(OUT) area 1 OUT area
Slave input
(IN) area 1 IN area
Bit
First word
specified
15 0
to
Bit
First word
specified
15 0
to
Slave input
(IN) area 2 IN area
Bit
First word
specified
15 0
to

131
User-set Allocations Section 5-3
Connection Types and Allocated I/O Areas
The following table shows the relationship between various connection combi-
nations and the allocated areas that are applicable with those connections.
Note 1. With poll + COS connections, the OUT data is the same for poll and COS.
Set the same OUT areas for poll and COS connections when specifying
the areas with the Configurator. With poll + cyclic connections as well, the
OUT data is the same for poll and cyclic. Set the same OUT areas for poll
and cyclic when specifying the areas with the Configurator.
2. Use Configurator Ver. 2.10 or later for the CJ1W-DRM21.
Specified connection
type
OUT 1 area IN 1 area IN 2 area
Poll Poll OUT data Poll IN data Not used
Bit-strobe Not used Bit-strobe IN data Not used
COS COS OUT data COS IN data Not used
Cyclic Cyclic OUT data Cyclic IN data Not used
Poll+bit-strobe Poll OUT data Poll IN data Bit-strobe IN data
Poll+COS (See note.) Poll/COS OUT data Poll IN data COS IN data
Poll+cyclic (See note.) Poll/cyclic OUT data Poll IN data Cyclic IN data
COS+bit-strobe COS OUT data COS IN data Bit-strobe IN data
Cyclic+bit-strobe Cyclic OUT data Cyclic IN data Bit-strobe IN data
133
SECTION 6
Message Communications
This section describes message communications using FINS commands sent from the ladder program in the CPU Unit of
the PC.
6-1 Overview . . . . . . . . . . . . . . . . . . . . . . . . . . . . . . . . . . . . . . . . . . . . . . . . . . . . . 134
6-1-1 Outline of Message Communications. . . . . . . . . . . . . . . . . . . . . . . . 134
6-1-2 FINS Message Communications . . . . . . . . . . . . . . . . . . . . . . . . . . . 135
6-1-3 Explicit Message Communications . . . . . . . . . . . . . . . . . . . . . . . . . 137
6-1-4 Message Communications Specifications . . . . . . . . . . . . . . . . . . . . 138
6-1-5 Message Communications Error Indications . . . . . . . . . . . . . . . . . . 139
6-1-6 Message Monitoring Timer . . . . . . . . . . . . . . . . . . . . . . . . . . . . . . . 140
6-1-7 Message Communications Errors . . . . . . . . . . . . . . . . . . . . . . . . . . . 140
6-2 FINS Commands and Responses . . . . . . . . . . . . . . . . . . . . . . . . . . . . . . . . . . 141
6-2-1 FINS Communications . . . . . . . . . . . . . . . . . . . . . . . . . . . . . . . . . . . 141
6-2-2 Sending/Receiving FINS Command/Responses. . . . . . . . . . . . . . . . 142
6-2-3 Units Supporting FINS Communications. . . . . . . . . . . . . . . . . . . . . 143
6-2-4 FINS Command Lists . . . . . . . . . . . . . . . . . . . . . . . . . . . . . . . . . . . . 143
6-3 Using FINS Message Communications . . . . . . . . . . . . . . . . . . . . . . . . . . . . . 145
6-3-3 Data Send/Receive Instructions . . . . . . . . . . . . . . . . . . . . . . . . . . . . 148
6-3-4 Sending FINS Commands . . . . . . . . . . . . . . . . . . . . . . . . . . . . . . . . 150
6-3-5 Using SEND(090), RECV(098), and CMND(490) . . . . . . . . . . . . . 151
6-4 Sending Explicit Messages . . . . . . . . . . . . . . . . . . . . . . . . . . . . . . . . . . . . . . . 158
6-4-1 Sending Explicit Messages . . . . . . . . . . . . . . . . . . . . . . . . . . . . . . . . 159
6-4-2 Sending Explicit Messages Using CMND(490). . . . . . . . . . . . . . . . 161
6-5 Receiving Explicit Messages . . . . . . . . . . . . . . . . . . . . . . . . . . . . . . . . . . . . . 165
6-5-1 List of PLC Object Services . . . . . . . . . . . . . . . . . . . . . . . . . . . . . . . 166
6-3-6 Connecting Networks for FINS Communications . . . . . . . . . . . . . . . . . . . . . 157

134
Overview Section 6-1
6-1 Overview
Message communications enable messages to be set between nodes on a
DeviceNet network when required by system conditions. The messages can
be sent between PCs, between an OMRON PC and a master made by
another company, or between slaves. They can be used to send/receive data;
read time data, error histories, and other data; or control operation, e.g., by
force-setting/resetting bits.
There are two types of messages: FINS messages and explicit messages.
6-1-1 Outline of Message Communications
Item FINS messages Explicit messages
Outline Message communications for
OMRON products that use the
FINS protocol.
General-purpose message com-
munications using the DeviceNet
protocol.
Remote
device
OMRON PCs (with a CS/CJ-series
DeviceNet Unit)
Other manufacturer masters or
slaves.
OMRON PCs with C200H or
CVM1/CV-series DeviceNet Master
Unit or CS/CJ-series DeviceNet
Units
OMRON PCs with C200H I/O Link
Units
Features Provide a greater range of services
than explicit messages by sending
and receiving FINS commands.
Have message compatibility with
other OMRON networks, such as
Controller Link, SYSMAC LINK,
and Ethernet (up to 3 levels)
Enable message communications
with DeviceNet devices from other
manufacturers.
Can receive explicit messages
from OMRON PCs with C200H- or
CVM1/CV-series DeviceNet Master
Units and can send explicit mes-
sages to OMRON PCs with C200H
I/O Link Units
Message communications functions
FINS communications function
Explicit message
communications function
Send
Receive
Send
Receive

135
Overview Section 6-1
Overall Structure
Note If only the message communications function is being used and the remote I/
O communications function is not being used, message communications are
possible even if the master function is disabled. In this case, it is not neces-
sary to register a scan list.
6-1-2 FINS Message Communications
Messages can be exchanged using FINS commands between DeviceNet
nodes (masters and/or slaves) that support FINS messages.
CPU Unit
CMND(490)
instruction
DeviceNet Unit
CMND(490)
instruction
(2801 Hex)
FINS message
FINS Explicit message
FINS
message
function
Explicit
message
function
DeviceNet network FINS message
Explicit message
OMRON special message communications
DeviceNet message communications
Type of FINS message Data send/receive FINS commands
Network
communications
instructions
SEND/RECV instructions CMND(490) instructions
PC to PC (both must be
CS/CJ-series PCs with a
CS/CJ-series DeviceNet
Unit) (See note 1.)
Note: Inter-network
communications is pos-
sible with other
DeviceNet networks,
Controller Link networks,
or other networks. (See
note 2.)
PC to OMRON Slave
Data length (excluding
command code)
SEND instruction: 267 words; RECV instruc-
tion: 269 words
542 bytes max.
CS/CJ-series PC CS/CJ-series P CS/CJ-series PC CS/CJ-series PC
Command
CS/CJ-series PC
Command
Command to
Master Unit
Command to
CPU Unit
CS/CJ-series PC
Slave
CS/CJ-series PC
Command
Slave

136
Overview Section 6-1
Note 1. The DeviceNet Unit must be registered in the local network routing table of
the CS/CJ-series PC when two or more Communications Units (including
the DeviceNet Unit) are mounted to a CS/CJ-series PC. The commands
will not be sent if the Unit is not registered in the routing tables.
2. For DeviceNet networks connected to a CS/CJ-series DeviceNet Unit,
message communications can be conducted between networks, including
other DeviceNet networks as well as Controller Link, SYSMAC LINK, and
Ethernet networks. Up to three levels of networks can be crossed. Routing
tables (containing local network tables and relay network tables) must be
registered in the CPU Units of each PC on the network.
Note FINS commands sent and received by the CS/CJ-series DeviceNet
Unit include commands addressed to the CS/CJ-series CPU Unit
and commands addressed to the CS/CJ-series DeviceNet Unit.
FINS message communications is possible between two PCs with CS1W-
DRM21 or CJ1W-DRM21 DeviceNet Units.
FINS messages cannot be sent or received for PCs with C200H-series
DeviceNet Master Units (C200HW-DRM21-V1) or CVM1/CV-series
DeviceNet Master Units (CVM1-DRM21-V1). Explicit messages, however, can
be received from these PCs.
The following table outlines which CPU Unit support for FINS message com-
munications.
Up to 3 network levels, including DeviceNet, can be crossed.
Controller Link Unit Controller Link Unit
CS/CJ-series DeviceNet Unit
CS/CJ-series CPU Unit
Remote I/O communications
Controller Link
DeviceNet
CS/CJ-series DeviceNet Unit
DeviceNet
CS/CJ-series DeviceNet Unit
CPU Unit
sending
message
Mounted
DeviceNet
Unit/
DeviceNet
Master Unit
FINS message CPU Unit in receiving message
CS
Series
CJ Series CS
Series
C200HX/
HG/HE
CVM1/CV
Series
Instructions
to send/
receive data
Instructions
to execute
any FINS
command
CS1W-
DRM21
CJ1W-
DRM21
C200HW-
DRM21-
V1
C200HW-
DRM21-
V1
CVM1-
DRM21-
V1
CS Series CS1W-
DRM21
SEND/RECV CMND Can receive Cannot
receive
Cannot
receive
Cannot
receive
CJ Series CJ1W-
DRM21
CS Series C200HW-
DRM21-V1
Not supported IOWR Cannot receive Can
receive
Can
receive
Can
receive
C200HX/HG/
HE
C200HW-
DRM21-V1
Not supported IOWR Cannot receive Can
receive
Can
receive
Can
receive
CVM1/CV
Series
CVM1-
DRM21-V1
SEND/RECV CMND Cannot receive Can
receive
Can
receive
Can
receive

137
Overview Section 6-1
Sending FINS Message Communications
Receiving FINS Message Communications
Note C200H-series DeviceNet Master Units (C200H-DRM21-V1) and CVM1/CV-
series DeviceNet Master Units (CVM1-DRM21-V1) both support FINS mes-
sage communications but it is executed by a special OMRON method. With
this CS/CJ-series DeviceNet Unit (CS1W-DRM21 or CJ1W-DRM21), the
standard message protocol for DeviceNet (i.e., explicit messages) has been
used for FINS communications. For this reason, FINS communications is not
possible between CS/CJ-series DeviceNet Units (CS1W-DRM21 or CJ1W-
DRM21) and C200H-series DeviceNet Master Units (C200H-DRM21-V1) or
CVM1/CV-series DeviceNet Master Units (CVM1-DRM21-V1).
6-1-3 Explicit Message Communications
Service requests can be sent to C200H I/O Link Units and other OMRON
slaves, PCs with CS/CJ-series DeviceNet Units, and DeviceNet masters and
slaves made by other manufacturers using explicit messages defined for
DeviceNet.
Service requests to read/write CPU Unit status I/O memory can also be
received from PCs with C200H-series DeviceNet Master Units (C200HW-
DRM21-V1), PCs with CVM1/CV-series DeviceNet Master Units (CVM1-
DRM21-V1), PCs with CS/CJ-series DeviceNet Units, and DeviceNet masters
made by other manufacturers using explicit messages.
CS1W-DRM21
CJ1W-DRM21 C200HW-DRM21-V1 CVM1-DRM21-V1
Command can be sent.
Command cannot be sent.
Command cannot be sent.
DeviceNet
C200HX/HG
/HE (-Z)
CPU Unit
CVM1/CV-
series
CPU Unit
X
X
CS1W-DRM21
CJ1W-DRM21
CS/CJ-series
CPU Unit CS/CJ-series
CPU Unit
CS1W-DRM21
CJ1W-DRM21 C200HW-DRM21-V1 CVM1-DRM21-V1
CS/CJ-series
CPU Unit
Command can be received
Command cannot be received
Command cannot be received
DeviceNet
C200HX/HG/
HE (-Z) CPU
Unit
CVM1/CV-
series
CPU Unit
X
X
CS1W-DRM21
CJ1W-DRM21
CS/CJ-series
CPU Unit

138
Overview Section 6-1
Note A specific FINS command (command 2801) is used to send explicit mes-
sages.
Note A specific FINS command (command 2801) is used to send explicit
messages.
Note This CS/CJ-series DeviceNet Unit (CS1W-DRM21 or CJ1W-DRM21) contains
a PLC Object so that the I/O memory of the CPU Unit of the DeviceNet Unit
can be read/written from other devices. The C200HW-DRT21 I/O Link Unit
also contains a PLC Object so that the I/O memory of the CPU Unit of the I/O
Link Unit can be read/written from other devices. The C200HW-DRM21-V1
and CVM1-DRM21-V1 DeviceNet Master Units, however, do not have PLC
Objects, the I/O memory of the CPU Unit for these Units cannot be read or
written from other devices.
6-1-4 Message Communications Specifications
Item Sending Receiving
Network commu-
nications instruc-
tion
CMND(490) using FINS command code 2801 Hex
can be used to send explicit messages to
DeviceNet devices. (See note.)
Automatically responds to explicit messages
from other devices.
Remote devices
and supported
functions
Masters/slaves made by other manufacturers. Sup-
ported services determine supported functions.
PCs with CS/CJ-series DeviceNet Units mounted.
Remote CPU Unit status read/write and I/O memory
read/write functions supported.
PCs with C200H I/O Link Units mounted. Remote
CPU Unit I/O memory read/write function sup-
ported.
Masters made by other manufacturers.
PCs with CS/CJ-series DeviceNet Units.
PCs with C200H-series DeviceNet Master Units.
PCs with CVM1/CV-series DeviceNet Master
Units.
All listed devices support status read/write and I/
O memory read/write for the local CPU Unit.
Item Specification
Applicable PC CS/CJ-series
Unit model number CS1W-DRM21/CJ1W-DRM21
Max. No. of communica-
tions nodes per Unit
FINS mes-
sages
62 (node address 0 cannot be used for FINS communications)
Explicit mes-
sages
63
Communications instruc-
tions
Sending/
receiving
data
SEND and RECV instructions
FINS com-
mands
CMND(490) instruction
There are FINS commands addressed to the PC and others addressed to
the CS/CJ-series DeviceNet Unit.
Note: FINS commands can be sent to PCs with CS/CJ-series DeviceNet
Units mounted to them. FINS commands cannot be sent to PCs with
C200HW-DRM21-V1 or CVM1-DRM21-V1 DeviceNet Master Units
mounted to them.
Explicit
DeviceNet
messages
CMND(490) instruction
Sends explicit messages to masters/slaves made by other manufacturers,
PCs with C200H I/O Link Units, or PCs with CS/CJ-series DeviceNet Units
mounted to them.
Sources:destinations 1:1 (Broadcasting is not supported)
Data length (excluding command code) SEND: 267 words max.
RECV: 269 words max.
CMND 542 bytes max.
No. of simultaneous instructions One each for 8 ports (ports 0 to 7)
Refer to the section on CMND(490) in the CS/CJ Series Programmable
Controllers Instructions Reference Manual (W340) for information on ports
(logical ports).

139
Overview Section 6-1
6-1-5 Message Communications Error Indications
There are two ways to obtain information on communications errors that occur
in message communications: 1) Using the error history in the DeviceNet Unit
and 2) Using DeviceNet Unit displays, indicators, and Master Status Areas.
1,2,3... 1. Each time a communications error occurs, an error code is placed in an er-
ror record in the error history kept in the RAM of the DeviceNet Unit. Up to
64 records can be stored in the error history. The time and data the record
occurred is also recorded.
The error history can be read or cleared from the CPU Unit by sending an
FINS command to the DeviceNet Unit (Error History Read/Clear). The con-
tents of the error history can also be monitored from the Configurator.
2. The MS and NS indicators and the 7-segment display on the front panel of
the DeviceNet Unit can be used together with the Master Status Area 1 in
the CPU Unit to obtain information on a communications error that has oc-
curred. This information can be used as the basis for troubleshooting.
Response monitoring time Default setting: 2 s
User setting: 0.1 to 6553.5 s
Retries 0 to 15
FINS mes-
sage com-
munications
commands
Received from CS/CJ-
series CPU Unit with CS/
CJ-series DeviceNet Unit
Supported (Data send/receive or FINS commands).
Received from CVM1/CV-
series CPU Units with
CVM1/CV-series DeviceNet
Master Unit
Not supported.
Received from CS/CJ-
series and C200HX/HG/HE
CPU Units with C200H-
series DeviceNet Master
Unit
Received from C200HX/HG/
HE Units with C200H-series
DeviceNet Master Unit
Internetwork connections Same net-
work type
Supports internetwork communications between DeviceNet networks with
CS/CJ-series DeviceNet Units mounted (up to 3 levels).
Different net-
work type
Supports internetwork communications between DeviceNet networks with
CS/CJ-series DeviceNet Units mounted and other networks (Controller
Link, SYSMAC LINK, and Ethernet; up to 3 levels).
Message monitor timer function (explicit
message communications)
The response monitoring time for DeviceNet Units during explicit message
communications (the interval the explicit connection is open) can be set
from the Configurator for each device. (The settings for all devices can be
stored in the DeviceNet Unit. This is called the Message Monitoring Timer
List.)
Item Specification
CPU Unit
Configurator
FINS command
Read-out
Monitor
Code
Code
Code
64 records

140
Overview Section 6-1
6-1-6 Message Monitoring Timer
A message monitoring timer monitors responses for the DeviceNet Unit. A
timer can be set for each device that will be communicated with (each mes-
sage destination).
Message monitoring timers are supported for both explicit message and FINS
message communications. The timers can be set with version 2 or later of the
DeviceNet Configurator. The default setting is 2 seconds (2,000 ms). The set-
ting range is 500 to 30,000 ms.
If the response from the remote communications device (message destina-
tion) is slow, the timer setting must be increased. In particular, responses take
time in FINS message communications that cross different network layers, so
this setting must be increased. The next message cannot be sent to the same
communications device during the response waiting time, so the setting
should not be set too high.
The DeviceNet Unit uses this timer to monitor message timeouts. The CPU
Unit performs the monitoring based on the response monitoring time for
CMND, SEND(090), and RECV instructions. There will be no effect, therefore,
if either the message monitoring timer or the response monitoring time for
CMND/SEND/RECV instructions setting only is increased or decreased. Both
must be increased or decreased for there to be an effect.
Set the response monitoring time for the CMND, SEND(090), and RECV
instructions the same as or longer than the message monitoring timer, i.e.,
CMND, SEND(090), RECV instructions ≥ message monitoring timer.
If a lot of timeouts occur, maintain this relationship but lengthen the time for
both.
Note When performing remote programming or monitoring from the CX-Program-
mer (scheduled to be supported by version 2.1 and later), set the message
monitoring timer in the CS/CJ-series DeviceNet Unit mounted to the PC con-
nected to the CX-Programmer to at least 20 s (20,000 ms). This setting is
required only for the Unit that will perform remote programming.
6-1-7 Message Communications Errors
The following table shows the main errors that occur when messages are sent
or received. Refer to SECTION 9 Troubleshooting and Maintenance for coun-
Master Status Area 1
CPU
Unit
Device-
Net Unit
Example: Routing table error
Flashing red
Not relevant

141
FINS Commands and Responses Section 6-2
termeasures and errors recorded in error history that are not shown by the
indicators.
Note 1. The 7-segment display alternately displays the error and the master node
address where the error occurred.
2. The send response message or reception response message will be de-
stroyed if any of the following occur:
•If any communications instructions (SEND(090), RECV(098), or
CMND) are executed from the PC at intervals less than the message
communications time.
•If messages are received from other nodes at intervals less than the
message communications time.
Be sure that the interval between sending messages (i.e., the interval for
executing communications instructions from the PC) and the interval for re-
ceiving messages at any one node are longer than the message commu-
nications time. Refer to 8-2 Message Communications for details on the
message communications time.
6-2 FINS Commands and Responses
6-2-1 FINS Communications
The FINS communication protocol was developed by OMRON for use with
factory automation control devices. FINS communications enable PC memory
read/write and operation control without extensive programming in the user
program in the PC. FINS communications use an independent system of
addresses that does not rely on the addresses used in the DeviceNet net-
work. This enables communications not only with nodes on the DeviceNet
network, but also with devices and PCs connected via other FA networks,
such as the SYSMAC NET and SYSMAC LINK Networks.
Error Indicators Unit status 1
(word n+10)
Error
history
code (Hex)
MS NS 7-segment
display
Network power error No change Not lit E0 Bit 07 turns
ON.
0341
Send timeout E2 Bit 08 turns
ON.
0342
Routing table error Flashing red No change HC Bit 12 turns
ON.
021A
Node address duplicated No change Lit red F0 Bit 06 turns
ON.
0211
Bus Off detected F1 Bit 05 turns
ON.
0340
CPU Unit service monitoring error Flashing red Not lit HE –– 0002
Other CPU error H7 0006
Local node not part of network; cannot send No change No change No change –– 0101
No. of retries limit exceeded; cannot send 0103
Remote device busy; cannot send 0109
Header error; cannot send 0112
Reception buffer full; message destroyed 0117
Illegal message received; received message
destroyed
0118
Local node busy; cannot send 0119

142
FINS Commands and Responses Section 6-2
Refer to SYSMAC CS/CJ Series Communication Commands Reference Man-
ual (W342) for details on FINS commands.
6-2-2 Sending/Receiving FINS Command/Responses
FINS commands are sent using the CMND(490) instruction for CS/CJ-series
PCs. Send/receive FINS commands and responses and the data formats
used are illustrated in the following diagram. Unless otherwise specified, all
data is hexadecimal.
Command Codes Command codes are represented by a 2-byte hexadecimal code. FINS com-
mands always begin with a 2-byte command code and any parameters that
are required follow the command code.
Response Codes Response codes are represented by a 2-byte hexadecimal code that indicates
the results of command execution. The first byte provides the main response
code (MRES), which classifies the results, and the second byte provides the
sub-response code (SRES), which provides details on the results.
(For CS/CJ-series PC)
Command
Response
Word
Word
1 byte 1 byte
1 byte 1 byte
FINS header
Automatically
generated
and attached
2 bytes 540 bytes max.
Command
code Te x t
DeviceNet
Unit
CS/CJ-series CPU Unit
DeviceNet network
Command
FINS header
Automatically
generated
and attached
2 bytes 538 bytes max.
Command
code
Te x t
2 bytes
Response
code
Response

143
FINS Commands and Responses Section 6-2
The main response codes are listed below. Refer to SYSMAC CS/CJ Series
Communication Commands Reference Manual (W342) for further details on
response codes, including sub-response codes (SRES).
6-2-3 Units Supporting FINS Communications
The parameters used for FINS commands depend on the Unit that is process-
ing the command. Command details are provided in Appendix E FINS Com-
mands and Responses for DeviceNet Units for commands and responses
addressed to DeviceNet Units.
Refer to SYSMAC CS/CJ Series Communication Commands Reference Man-
ual (W342) for information on commands and responses addressed to CS/CJ-
series CPU Units.
6-2-4 FINS Command Lists
Commands Addressed to CS/CJ-series CPU Units
Main code Main code
00: Normal completion 20: Read not possible
01: Local node error 21: Write not possible
02: Destination node error 22: Not executable in current mode
03: Communications controller error 23: No Unit
04: Unsupported setting error (service
not supported)
24: Start/stop not possible
05: Routing error 25: Unit error
10: Command format error 26: Command error
11: Parameter error 30: Access right error
40: Abort
Function Name Command
code
Manipulating data in data
areas and force-setting/
resetting bits:
CIO Area, DM Area, EM
Area, Timer/Counter Area,
Transition Area, Step Area
MEMORY AREA READ 01 01
MEMORY AREA WRITE 02
MEMORY AREA FILL 03
MULTIPLE MEMORY AREA READ 04
MEMORY AREA TRANSFER 05
COMPOSITE REGISTRATION READ 10
REGISTER COMPOSITE READ 11
Manipulating parameters:
PC Setups, I/O tables, rout-
ing tables, etc.
PARAMETER AREA READ 02 01
PARAMETER AREA WRITE 02
PARAMETER AREA CLEAR 03
Manipulating program
areas
PROGRAM AREA PROTECT 03 04
PROGRAM AREA PROTECT CLEAR 05
PROGRAM AREA READ 06
PROGRAM AREA WRITE 07
PROGRAM AREA CLEAR 08
Controlling operation RUN (RUN, DEBUG, MONITOR modes) 04 01
STOP (PROGRAM mode) 02
Reading PC model infor-
mation
CONTROLLER DATA READ 05 01
CONNECTION DATA READ 02
Reading PC status CONTROLLER STATUS READ 06 01
CYCLE TIME READ 20

144
FINS Commands and Responses Section 6-2
Refer to SYSMAC CS/CJ Series Communication Commands Reference Man-
ual (W342) for information on FINS commands addressed to CS/CJ-series
PCs.
Manipulating the PC clock CLOCK READ 07 01
CLOCK WRITE 02
Manipulating messages MESSAGE READ 09 20
MESSAGE CLEAR
FAL/FALS R EAD
Controlling access rights ACCESS RIGHT ACQUIRE 0C 01
ACCESS RIGHT FORCED ACQUIRE 02
ACCESS RIGHT RELEASE 03
Manipulating error data ERROR CLEAR 21 01
ERROR LOG READ 02
ERROR LOG CLEAR 03
Manipulating File Memory FILE NAME READ 22 01
SINGLE FILE READ 02
SINGLE FILE WRITE 03
MEMORY CARD FORMAT 04
FILE DELETE 05
VOLUME LABEL CREATE/DELETE 06
FILE COPY 07
FILE NAME CHANGE 08
FILE DATA CHECK 09
MEMORY AREA FILE TRANSFER 0A
PARAMETER AREA FILE TRANSFER 0B
PROGRAM AREA FILE TRANSFER 0C
Force-setting/resetting bits FORCED SET/RESET 23 01
FORCED SET/RESET CANCEL 02
Function Name Command
code

145
Using FINS Message Communications Section 6-3
Commands Addressed to DeviceNet Units
Command to Send Explicit DeviceNet Messages
6-3 Using FINS Message Communications
There are two instructions that can be executed to send and receive data from
CS/CJ-series CPU Units: SEND(090) and RECV(098). There is another
instruction that can be executed to send any FINS command: CMND(490).
6-3-1 Setting Node Addresses
Set the nodes for FINS message communications to node addresses other
than 0. Node address 0 has a special meaning (local node) in message com-
munications. If 0 is set as a node address for the Unit, message communica-
tions will not be possible.
6-3-2 Creating Routing Tables
The DeviceNet Unit functions as a Communications Unit in the same way as the
SYSMAC LINK Unit, Controller Link Unit, and Ethernet Unit.
It is therefore necessary to create routing tables for the communications func-
tions to be used, as shown in the table below.
Note 1. If a local network table already exists in the CPU unit being used, the De-
viceNet Unit must be registered in that table.
2. The DeviceNet Unit must be registered in the local network table.
Name Command
code
Page
RESET 04 03 241
CONTROLLER DATA READ 05 01 241
CONTROLLER STATUS READ 06 01 242
ECHOBACK TEST 08 01 243
ERROR LOG READ 21 02 244
ERROR LOG CLEAR 03 245
Name Command
code
Page
EXPLICIT MESSAGE SEND 28 01 261
Mounted Units Using master or slave
functions only
Using explicit
message
communications (not
supported across
networks)
Using FINS message
communications not
across networks
Using FINS message
communications
across networks
DeviceNet is the only
Communications
Unit mounted
Not necessary (See note 1.) Local network table
(See note 2.) and relay
network table are nec-
essary.
Multiple DeviceNet
Units mounted as
Communications
Units
Not necessary (See
note 1.)
Local network table necessary (See note 2.)
DeviceNet Unit and
other Communica-
tions Unit mounted
simultaneously
Local network table necessary (See note 2.)

146
Using FINS Message Communications Section 6-3
3. In all cases other than the following two exceptions, a local network table
must be made, and the DeviceNet Unit must be registered in it.
a) When there is only one DeviceNet Unit.
b) When only multiple DeviceNet Units are mounted, with no remote I/O
communications.
4. A local network table is sometimes necessary even when the DeviceNet
Unit is not operating across networks.
5. If you prepare a local network table inside the CPU Unit, be sure to register
the DeviceNet Unit.
6. Even if a local network table exists inside the CPU Unit, the 7-segment dis-
play of the DeviceNet Unit may indicate “HC” and FINS message/explicit
message communications may not be possible unless the DeviceNet Unit
is registered in the local network table.
Routing Tables
The routing tables register the communications path from a Communications
Unit on the local PC, such as a DeviceNet Unit, Controller Link Unit, SYSMAC
LINK Unit, or Ethernet Unit, to the network to which the remote PC is con-
nected. The routing tables are made up of two tables, the local network table
and the relay network table, as described below.
Local Network Tables The local network table lists the unit numbers of the Communications Units
mounted to the PC and the addresses of the Networks to which each Unit
belongs. If multiple Communications Units are mounted to one PC CPU Unit,
the local network table is used to distinguish between network addresses.
The following type of table is used to show which Communications Unit data
must be sent through to reach a destination network address, when sending
data to a network address from one PC’s CPU Unit.
Local network: The address (1 to 127) of the network to which the Communi-
cations Unit belongs.
CPU Bus Unit’s unit number: The unit number of the CPU Bus Unit.
Example
Local Network Table
Local Network Address CPU Bus Unit’s unit number
Address of local
network
CPU Bus Unit’s
unit number
100
Unit #00
Unit #01
Unit #02
Network address 1
Network address 2
Network address 3

147
Using FINS Message Communications Section 6-3
The unit number of the DeviceNet Unit as a CPU Bus Unit is the number set
on the rotary switches on the front panel (0 to 15). The network address is the
address of the Network to which the CPU Bus Unit is connected (1 to 127).
The network address is specified when this local network table for the routing
table is created.
Relay Network Tables Relay network tables show the destination network (final network) and the
network and node address of the first relay point on the way to that network
(the first point to which communications are sent). The relay points are fol-
lowed on the way to the final network.
Final network address: The address of the final network (1 to 127).
Relay network address: The address of the network to which the first relay
point belongs (1 to 127).
Relay node address: The node address of the first relay point.
Procedure for Creating the Routing Table
Use the CX-Net function for creating/sending routing tables in the CX-Pro-
grammer, with the following procedure.
1. Select Start/Program/Omron/CX-Server/CX-Net Network Configura-
tion Tool to start the CX-Net.
2. Select Edit/FINS Local from the Routing Table Menu. The following PC
Routing Table Window will appear.
3. Click on the Table View Tab. A table like that shown below will appear.
201
302
Address of local
network
CPU Bus Unit’s
unit number
Final Network Address Relay Network Address Relay Node Address

148
Using FINS Message Communications Section 6-3
4. Use the left-side table to create the local network table. Input the unit num-
bers and corresponding local network addresses.
5. Use the right-side table to create the relay network table. Input the final net-
work addresses and corresponding relay network addresses and relay
node addresses.
6. Save the finished routing table.
7. Go online, then load and send the routing table.
Note Use CX-Programmer Ver. 2.1 or later to register the DeviceNet Unit in the
routing tables. Actually, registration is possible using versions prior to CX-Pro-
grammer Ver. 2.0, but “DeviceNet” will not be displayed in the list of network
types when creating the routing tables with CX-Net. In this case, select one of
the network types that are displayed (CLK, SLK, etc.). This will enable the
DeviceNet to be registered in the routing table.
6-3-3 Data Send/Receive Instructions
NETWORK SEND: SEND(090)
Description SEND(090) transfers data beginning at word S in the local PC to addresses
beginning at D at the designated node on the designated Network.
Control Data The control data depends on the destination. The following information is for
DeviceNet networks.
Variations
↑ SEND
(192)
SEND S D C
Ladder Symbol
S: 1st source word
D: 1st destination word
C: 1st control word
Local node (source)
No. of
words
(specified
in C)
Destination node
Operands
...
...
Word Bits 00 to 07 Bits 08 to 15
C Number of words: 1 to 267 words ($0001 to $010B)
C+1 Destination network address
(0 to 127, i.e., $01 to $7F, 0 = local
network)
Set to 0.
C+2 Destination unit address1Destination node address2

149
Using FINS Message Communications Section 6-3
Note 1. Indicates a Unit as shown in the following table.
2. Values of $00 to $3F indicate nodes 0 to 63.
3. Designates the length of time that the PC retries transmission when bit 15
of C+3 is OFF and no response is received. The default value is $0000,
which indicates 2 seconds.
NETWORK RECEIVE: RECV(098)
Description RECV(098) transfers data beginning at word S from the designated node on
the designated Network to addresses beginning at D at the local node.
Control Data The control data depends on the source node. The following information is for
DeviceNet Networks.
C+3 Bits 00 to 03:
No. of retries (0 to 15,
i.e., $0 to $F)
Bits 04 to 07:
Set to 0.
Bits 08 to 10:
Transmission port number
($0 to $7)
Bit 11 to 14:
Set to 0.
Bit 15: ON: No response.
OFF: Response returned.
C+4 Response monitoring time ($0001 to $FFFF = 0.1 to 6553.5 seconds)3
Word Bits 00 to 07 Bits 08 to 15
Unit Setting
CPU Unit 00
User program in FA computer 01
CPU Bus Unit $10 to $1F: Unit numbers 0 to 15
$FE: The local Unit
Variations
↑ RECV(098)
(098)
(@)RECV S D C
Ladder Symbol
S: 1st source word
D: 1st destination word
C: 1st control word
Local node (destination)
No. of
words
(speci-
fied in C)
Source node
Operands
...
...
m
Word Bits 00 to 07 Bits 08 to 15
C Number of words: 1 to 269, i.e., $0001 to $010D)
C+1 Source network address
(0 to 127, i.e., $00 to $7F, 0 = local
network)
Set to 0.
C+2 Source unit address1Source node address2
C+3 Bits 00 to 03:
No. of retries (0 to 15 in
hexadecimal,
i.e., $0 to $F)
Bits 04 to 07:
Set to 0.
Bits 08 to 10:
Transmission port number
($0 to $7)
Bit 11 to 14:
Set to 0.
Bit 15: ON: No response.
OFF: Response returned.
C+4 Response monitoring time ($0001 to $FFFF = 0.1 to 6553.5 seconds)3

150
Using FINS Message Communications Section 6-3
Note 1. Indicates a Unit as shown in the following table.
2. Values of $00 to $3E indicate nodes 0 to 63.
3. Designates the length of time in (0.1-s units) that the PC retries transmis-
sion when bit 15 of C+3 is OFF and no response is received. The default
value is $0000, which indicates 2 seconds. If baud rate is slow and the re-
sponse monitoring time is short, an error may occur.
6-3-4 Sending FINS Commands
DELIVER COMMAND: CMND(490)
Description CMND(490) can be used in the user program of the CS/CJ-series CPU Unit to
send FINS commands to read/write I/O memory, read status data, change the
operating mode, and perform other functions at other nodes.
CMND(490) transmits the command beginning at word S to the designated
Unit at the destination node address in the designated network, and receives
the response beginning at word D.
Unit Setting
CPU Unit 00
User program in FA computer 01
CPU Bus Unit $10 to $1F: Unit numbers 0 to 15
$FE: The local Unit
Variations
↑ CMND(490)
(490)
(@)CMND S D C
Ladder Symbol
S: 1
st
command word
D: 1
st
response word
C: 1
st
control word
Local node (source)
Com-
mand
data
Destination node
Operands
Re-
sponse
data
Interpretation
Execution
Command
Response
...
...
...

151
Using FINS Message Communications Section 6-3
Note 1. Indicates a Unit as shown in the following table.
2. Values of $00 to $3E indicate nodes 0 to 63.
3. Designates the length of time in (0.1-s units) that the PC retries transmis-
sion when bit 15 of C+3 is OFF and no response is received. The default
value is $0000, which indicates 2 seconds. If baud rate is slow and the re-
sponse monitoring time is short, an error may occur.
Note Explicit messages can be sent to OMRON slaves and DeviceNet devices
made by other manufacturers by setting the FINS command code to 28 01.
When this is done, set the response monitoring time in C+5 to at least the
value set for the message monitoring timer (default: 2 s). If it is set to less than
the value for the message monitoring timer (default:2 s), communications may
be busy even if the next command is executed after the first one times out.
6-3-5 Using SEND(090), RECV(098), and CMND(490)
SEND(090), RECV(098), and CMND(490) instructions normally use an AND
of the Network Enabled Flag in the CPU Unit (A20200 to A2020007 corre-
sponding to ports 0 to 7) and the Online Flag (word n+11, bit 00) (or the Mes-
sage Communications Permitted Flag (word n+24, bit 12)) for the DeviceNet
Unit.
Note The Online Flag and the Message Communication Permitted Flag
perform the same operation.
or
Word Bits 00 to 07 Bits 08 to 15
C Number of command bytes to send: 0 to 542 (i.e., $0000 to $021E)
C+1 Number of response bytes to receive: 0 to 542 (i.e., $0000 to $021E)
C+2 Destination network address
(0 to 127, i.e., $00 to $7F, 0 = local
network)
Set to 0.
C+3 Destination unit FINS address1Destination node address2
C+4 Bits 00 to 03:
No. of retries (0 to 15,
i.e., $0 to $F)
Bits 04 to 07:
Set to 0.
Bits 08 to 10:
Transmission port number
($0 to $7)
Bit 11 to 14:
Set to 0.
Bit 15: ON: No response.
OFF: Response returned.
C+5 Response monitoring time ($0001 to $FFFF = 0.1 to 6553.5 seconds)3
Unit Setting
CPU Unit 00
User program in FA computer 01
CPU Bus Unit $10 to $1F: Unit numbers 0 to 15
$FE: The local Unit
SEND(090), RECV(098), or CMND(490)
Execution
condition Network
Enabled Flag
Online Flag
word n+11, bit 00

152
Using FINS Message Communications Section 6-3
Communications Flags
Communications Flag Operation
•The Network Enabled Flag turns OFF when instructions are being sent or
received (from when the instruction is issued until the response is
received) and turns ON when the execution has been completed, whether
normally or with an error.
•The Network Error Flag maintains its status until the next send or receive
is executed.
•The Network Error Flag turns OFF when the next communications
instruction is executed, regardless of whether the previous execution
ended with an error.
•The relationship between the Message Communications Permitted Flag
and the NS indicator and between the Message Communications Permit-
ted Flag and the NS indicators on the front of the DeviceNet Unit is shown
SEND(090), RECV(098), or CMND(490)
Execution
condition Network
Enabled Flag
Message
Communications
Permitted Flag
word n+24, bit 12
Type Name Address Content
Word Bit
CPU Unit Network Enabled Flag A202 0: Execution not possible (execut-
ing)
1: Execution possible (not execut-
ing)
Network Error Flag A219 0: Normal completion
1: Error
7 6 5 4 3 2 1 0
Port 0
Port 1
Port 2
Port 3
Port 4
Port 5
Port 6
Port 7
7 6 5 4 3 2 1 0
Port 0
Port 1
Port 2
Port 3
Port 4
Port 5
Port 6
Port 7

153
Using FINS Message Communications Section 6-3
in the following table.
Communications Instructions Completion Codes
The status at the completion of the execution of network communications
instructions is shown at the words indicated in the following table, as FINS
completion codes. During execution of the instructions the status will be 00 or
$0000 and this will be reflected at the end of the execution of the network
communications instruction.
Note For the CS/CJ-series, the completion codes are stored as 2 bytes of
data (1 word) upon completion of the execution of SEND(090),
RECV(098), and CMND(490). These codes are the same as the re-
sponse codes for FINS commands. The first byte of the completion
code is placed in bits 08 to 15 and the second byte is placed in bits
00 to 07.
Timing of Reading Responses
Responses should be read on the rising edge (upward differentiation) of the
Network Enabled Flag, as shown in the following diagram.
Send/Receive Data Areas
The size of the data areas that can be used with SEND and RECV depends
on the PC that is being used. The following table shows the areas that can be
used for CS/CJ-series PCs.
Message
Communications
Permitted Flag
Network status NS
indicator
ON Communications connection made (network nor-
mal)
Lit green
Communications connection not made (network
normal, but communications not established)
Flashing
green
Non-fatal communications error (error in one or
more Slaves)
Flashing
red
OFF Offline or power supply is OFF (no power supply,
resetting, minor failure, or send error)
Not lit
Fatal communications error Lit red
Words Functions
Port #0 to #7
Completion Codes
(A203 to A210)
A203 to A210 contain the completion codes for the results
of communications instruction execution for ports #0 to
#7, respectively.
Data Area Range
CIO Area CIO 0000 to CIO 6143
Work Area WR W000 to W511
Network En-
abled Flag
Execution
Error Flag
Completion
code
Communications
instruction
Previous
code
Instruction
1 executed
Instruction
2 executed
Instruction
3 executed
00 Normal
end
00
04 Busy
00
00 Normal
end
00
1
0
1
0
Network Enabled
Flag
Processing to read response

154
Using FINS Message Communications Section 6-3
Note 1. A000 to A477 in the Auxiliary Area are write-protected.
2. There can be up to 13 banks of EM Memory. Refer to the operation manual
for the CPU Unit for information on whether it has EM Memory and how
many banks can be used.
3. Do not exceed the boundary of the data areas for the PC you are using.
Programming Examples
Example 1: Sending Data Using SEND
Operation
•The data from the 5 words D01000 to D01004 from the PC with De-
viceNet Unit 1 with node address 05 are sent to D03000 to D03004 in
the PC with DeviceNet Unit 2 with node address 06.
•The completion code is stored in D00006 when execution of SEND
has been completed.
Command Details
The following command is used: [SEND S D C]
S = D01000: First source word at local (source) node
D = D03000: First destination word at destination node
C = D00000: First control word; settings are given below (Hex).
D00000 = 0005: Number of words to send
D00001 = 0001: Destination network address
D00002 = 0600: Destination node address (06)
Destination unit address (00 = CPU Unit)
D00003 = 0000: Response, communications port 0, no retries
D00004 = 0064: Response monitoring time
Holding Area H000 to H511
Auxiliary Area A000 to A959 (*3)
Timer Area T0000 to T4095
Counter Area C0000 to C4095
DM Area D00000 to D32767
EM Area E00000 to E32767 (*2)
Data Area Range
CS/CJ-series DeviceNet Unit No. 0
CS/CJ-series
PC
CPU
Unit
Node 05 Network 01
SEND
Node 06
Unit address: 00
CPU
Unit PC
CS/CJ-series
CS/CJ-series
DeviceNet Unit

155
Using FINS Message Communications Section 6-3
Program Example
(021)
MOV A503 D00006
11
A202
(021)
MOV #0005 D00000
(021)
MOV #0001 D00001
(021)
MOV #0600 D00002
(021)
MOV #0000 D00003
(025)
ASL 0000
000
00 A202
00
0000
01
(071)
BSET #1234 D01000 D01004 Sets 1234 in D01000 to D01004.
Places data into control data words to specify the 5
words to be transmitted to the CPU Unit of node 06 of
network 01, through port 0, with response, 0 retries,
and a response monitoring time of 10.0 seconds.
Shifts the contents of CIO 0000 one bit to the right and
retries the next cycle (CIO 000000 ON).
Transfers 5 words of data from D01000 to D01004 from
the PC of node 05 to D03000 to D03004 in the PC of
node 06.
Shifts the contents of CIO 0000 one bit to the left.
Stores the completion code in A203 to D00006.
Network
Enabled
Flag
(021)
MOV #0064 D00004
(021)
MOV #0001 0000
First Scan Flag
1511
00
(061)
ASR 0000
Execution
condition
Online Flag
(Word n+11,
bit 00)
00 08
Network
Enabled
Flag
Network
Execution
Error Flag
Places 0001 into CIO 0000
(001)
END
(090)
SEND D01000 D03000 D00000
A202 A202

156
Using FINS Message Communications Section 6-3
Example 2: Sending a FINS Command Using CMND
Operation
•The PC with DeviceNet Unit 1 with node address 5 reads the data from
the 5 words D01000 to D01004 from the PC with DeviceNet Unit 2 with
node address 06.
•The MEMORY AREA READ command (01 01) is used to read variable
data.
•Command data is written starting from D01000 in the PC with De-
viceNet Unit 1 with node address 5 and the response data is written
starting from D02000.
•The completion code is stored in D00006 when execution of SEND
has been completed.
Command Details
The following command is used: [CMND S D C]
S = D01000: First command word at local node
Settings (Hex)
D01000 = 0101: Command Code
D01001 = 8203: Command parameters
D01002 = E800: Command parameters
D01003 = 0005: Command parameters
D = D02000: First response word at local node
C = D00000: First control word
Settings (Hex).
D00000 = 0008: Number of command bytes
D00001 = 000E: Number of response bytes
D00002 = 0001: Destination network address
D00003 = 0600: Destination node address (06)
Destination unit address (00 = CPU Unit)
D00004 = 0000: Response, communications port 0, no retries
D00005 = 0064: Response monitoring time
CS/CJ-series
DeviceNet Unit No. 0
CPU
Unit
Node 05
Network 01
CMND
Node 06
Unit ad-
dress: 00
CPU
Unit
CS/CJ-series
DeviceNet Unit
MEMORY AREA READ command

157
Using FINS Message Communications Section 6-3
Example Program
6-3-6 Connecting Networks for FINS Communications
CS/CJ-series DeviceNet Units can perform FINS communications between
networks. DeviceNet networks are handled the same way as other FA net-
works such as Controller Link or SYSMAC LINK, and the OA network Ether-
net.
DeviceNet networks can be connected to the other DeviceNet networks or to
other types of networks.
Note Explicit message communications cannot be performed between networks.
(021)
MOV A203 D00006
A500
15
(021)
MOV #0008 D00000
(021)
MOV #000E D00001
(021)
MOV #0001 D00002
(021)
MOV #0600 D00003
(490)
CMND D01000 D02000 D00000
(025)
ASL 0000
0000
00 A202
0000
01
(071)
BSET #0000 D00000 D02999 Sets 0000 in D00000 to D02999.
Place data into control data words to specify to read
5 words D01000 to D01004 from the PC of node 06
and network 01 to the PC of node 05.
Shifts the contents of CIO 0000 one bit to the right to
reset CIO 000000.
Reads 5 words D01000 to D01004 from the PC of node
06 and network 01 to the PC of node 05 and stored the
data beginning at D02000.
Shifts the contents of CIO 0000 one bit to the left.
Stores the network error response code in A203 to
D00006.
Port
Enabled
Flag
(021)
MOV #0000 D00004
(021)
MOV #0064 D00005
First Scan Flag
15110
00
(026)
ASR 0000
Execution
condition
Online Flag
(word n+11,
bit 00)
Port
Enabled
Flag
Port
Execution
Error Flag
Places 0001 into CIO 0000
(021)
MOV #0101 D01000
(021)
MOV #8203 D01001
(021)
MOV #E800 D01002
(021)
MOV #0005 D01003
(021)
MOV #0001 0000
Place the command data for MEMORY AREA READ
into D01000 to D01003.
00
00 00
A202 A219
(001)
END

158
Sending Explicit Messages Section 6-4
When connecting networks, routing tables must be registered for the PC CPU
Units on all networks.
When connecting two or more communication units (including the DeviceNet
Unit) to a CS/CJ-series CPU Unit, the DeviceNet Unit must be registered in
the CS/CJ-series PC CPU Unit routing table (for the local network table only).
Commands cannot be executed if the DeviceNet Unit is not registered.
6-4 Sending Explicit Messages
CS/CJ-series DeviceNet Units can send explicit messages. FINS command
headers are attached to explicit messages and sent. Explicit messages can
be sent to the following destinations.
•Masters or slaves made by other manufacturers
•Other PCs with a CS/CJ-series DeviceNet Unit.
•PCs (Slaves) with C200H I/O Link Units (See note).
Note Only reading and writing I/O memory is possible for PCs with C200H
I/O Link Units. Status reading/writing is not possible.
Example
Up to 3 levels of networks, including DeviceNet, are possible.
Controller Link Unit Controller Link Unit
CS/CJ-series DeviceNet Unit
CS/CJ-series CPU Unit
Remote I/O communications
Controller Link
DeviceNet CS/CJ-series DeviceNet Unit
DeviceNet CS/CJ-series
DeviceNet Unit
CS/CJ-series DeviceNet Unit
CS/CJ-series CPU Unit
Explicit messages can be sent
Explicit message
FINS header
DeviceNet
Other manufacturer master or slave
or
C200H I/O Link Unit
C200HX/HG/HE or
CS/CJ-series
CPU Unit (Slave)
Note: Only I/O memory
read/write possible
CS/CJ-series DeviceNet Unit

159
Sending Explicit Messages Section 6-4
6-4-1 Sending Explicit Messages
The FINS command code 28 01 can be used to send explicit DeviceNet mes-
sages to OMRON slaves and DeviceNet devices made by other manufactur-
ers. The use of explicit messages is illustrated in the following diagram.
The local DeviceNet Unit is specified as the destination in the communica-
tions instruction in the PC’s user program (not the OMRON Special Slave or
DeviceNet device made by another manufacturer), and the node address of
the actual destination (i.e., the Slave or Master made by another manufac-
turer) is specified in the command data for the explicit message send com-
mand.
CPU Unit
CMND
(490)
Explicit
message FINS
header
Use 28 01 for the
FINS command code.
FINS
header
Response
DeviceNet De
viceNet Unit
FINS
header
FINS
header
Explicit
message
Response
DeviceNet
network
Slave or Master
by other
manufacturer
FINS command
PC's
CPU Unit
Explicit message
Slave or Master
not by OMRON
CMND
Control data in C+3
Destination node address: Local node address
Destination unit address: Unit No. of DeviceNet Unit +10 ( Hex)

160
Sending Explicit Messages Section 6-4
The following diagram shows an example of actual node address specifica-
tions.
Note Depending on conditions, the destination slave may not always accept an
explicit message. Always perform retry processing when sending explicit mes-
sages.
FINS Command: EXPLICIT MESSAGE SEND (28 01)
EXPLICIT MESSAGE SEND will send an explicit DeviceNet message to the
specified class and receive a response.
Command Block
Response Block
Normal Response
Error Responses
The following response is returned if an error occurs for the explicit message.
The following response is returned if the explicit message cannot be sent or
times out.
PC's
CPU
Unit
Explicit message
Node 06
(Slave or Master not
by OMRON)
Destination node address:
Local node address: 05
Node 05
Destination unit address:
FE or 12 ( Hex)
The node address of the non-OMRON node is set as the
destination node address in the FINS command data.
Command code
Node address of the non-
OMRON node: 06 Hex
Explicit command block
Machine No. of DeviceNet Unit: 2
CMND
S
D
CS
S+1
2801
15 8 7 0
15 8 7 0
06
0
C+3 5FE
0128
Destination node address
Instance ID Service dataClass IDCommand
code
534 bytes max.
Service code
0128
Destination node address (remote node)
No. of bytes
received Service dataResponse
code
Command
code
534 bytes max.
Service code
0128
Destination node address (remote node)
Service code 94 (Hex)
No. of bytes
received
Response
code
Command
code
Error code

161
Sending Explicit Messages Section 6-4
Parameters Destination node address (command): The node address of the destination
of the explicit message. (The node address of the local DeviceNet Unit is
specified in the control data for the CMND(490) or IOWR instruction, but the
node address of the actual destination is specified here in the FINS com-
mand.)
Service code (command, response): A service code defined for DeviceNet.
In a normal response, bit 15 of the service code specified in the command will
be turned ON and returned. In an error response, 94 Hex will always be
returned.
Class ID (command): The class ID of the destination of the explicit message.
Instance ID (command): The instance ID of the destination of the explicit
message.
Service data (command, response): The data defined for the services
codes.
No. of bytes received (response): The number of bytes received from the
destination node address (remote node).
Destination node address (remote node): The node address of the
OMRON Special I/O Slave Unit or Slave manufactured by another company to
which the explicit message was sent is returned.
Error code (response): An error code defined by DeviceNet.
Note 1. This command sends a DeviceNet-defined explicit message to an OMRON
Special I/O Slave Unit or a Slave manufactured by another company and
receives a response.
2. Unlike other FINS commands, this command is addressed to the local De-
viceNet Unit. The actual destination of the explicit message is given in the
command data, as described above.
3. If the DeviceNet Unit receives an explicit message, it will automatically re-
turn a response.
4. Refer to the DeviceNet Specification for details on parameters for explicit
messages.
5. Contact the Open DeviceNet Vendor Association, Inc. (ODVA) at 8222
Wiles Road, Suite 287, Coral Springs, FL 33067 USA (phone: 954-340-
5412, fax: 954-340-5413, e-mail: billmoss@ix.netcom.com, Home page:
http://www.odva.org/) to obtain copies of the specification.
6. For details on explicit messages to OMRON Special I/O Slaves, refer to the
CompoBus/D (DeviceNet) Slaves Operation Manual (W347).
6-4-2 Sending Explicit Messages Using CMND(490)
CMND(490) can be used in the CPU Unit ladder program of the CS/CJ-series
DeviceNet Unit to send explicit messages.
FINS command headers are attached to the explicit messages and sent.
After the FINS command header and the FINS completion code are sent, the
explicit message response is received.
The following command is used: [ CMND S D C ]
S: First command word
0128
Response
code
Command
code

162
Sending Explicit Messages Section 6-4
D: First response word
C: First control data word
Command data is set in order starting with the word specified for the
CMND(490) operand S (first command word) and continuing with words with
higher addresses in I/O memory in the command block format.
Command Format Example: Writing Error Clear Codes to the CPU Unit
In the same way, response data is set from the starting with the word specified
for CMND(490) operand D (first response word) and continuing with words
with higher addresses in I/O memory in the response block format.
Note Service data that is in word (2-byte) or double-word (4-byte) units, such as
word data and ERROR CLEAR codes, is specified from low to high (U) bytes
in command block format. For example, to specify word data $1234, specify
$34 and then $12. To specify $12345678, specify $78 to $56 to $34 to $12.
The command blocks are shown in the following diagram.
Set in this order starting from the word specified for the
CMND(490) operand S (first command word) and
continuing with words with higher addresses.
Command
code
Destination
node address
Service
Code
Class ID
Instance ID
Service Data
Method for Setting Data from CMND(490) Operand S
Bit
FINS command code
Node address, Service Code
Class ID
Instance ID
Service Data
Service Data
28 01 01 10 00 2F 00 00 65 FE FF

163
Sending Explicit Messages Section 6-4
The response format data in service data that is in word (2-byte) or double-
word (4-byte) units, such as word data and ERROR CLEAR codes, is also
specified from low to high bytes in response block format
Example: Sending Explicit Messages Using CMND(490)
Operation The vendor code is read from a Slave (OMRON vendor code: 002F Hex)
using the EXPLICIT MESSAGE SEND command, 28 01. The command data
is written starting at DM01000, and the response data is stored starting at
D02000. When execution of CMND(490) has been completed, the completion
code is stored in D00006 and the instruction is executed again.
Command Details The following command is used: [ CMND S D C ]
S = D01000: First command word at local node
Settings (Hex)
D01000 = 2801: Command Code
D01001 = 0B0E: Slave node address: 11
Service code: 0E
D01002 = 0001: Class ID: 0001
D01003 = 0001: Instance ID: 0001
D01004 = 0100: Attribute ID: 01
D = D02000: First response word at local node
C = D00000: First control word
Command Block
Eg. For $1234 Eg. For $15678234
Service Data Service Data
The format from CMND(490) operand S onwards will be set as follows:
Example: $1234 Example: $12345678
From higher byte From higher byte
Bit Bit
From lower byte
From lower byte
Bit
Bit
DeviceNet Unit No. 0
CMND(490)
instruction
PC's
CPU
Unit
Node address 05
Unit address FE Hex or 10 Hex
Explicit message Slave node 11

164
Sending Explicit Messages Section 6-4
Settings (Hex).
D00000 = 0009: Number of command bytes
D00001 = 000A: Number of response bytes
D00002 = 0001: Destination network address: 1
D00003 = 05FE: Destination node address: 05
Destination unit address: FE (or 10)
D00004 = 0000: Response, communications port 0, no retries
D00005 = 0064: Response monitoring time
Response D02000 = 2801
D02001= 0000
D02002= 0004
D02003= 0B8E:Response source node address 11: 0B Hex
Normal completion 8E Hex
D02004= 2F00: Vendor code stored from high to low byte

165
Receiving Explicit Messages Section 6-5
Program Example
6-5 Receiving Explicit Messages
This CS/CJ-series DeviceNet Unit contains a PLC Object. The Unit will
receive messages addressed to the PLC Object, process service requests
addressed to the CPU Unit, and return responses.
The following services are provided by the PLC Object.
•CPU Unit status read/write
•CPU Unit I/O memory read/write
The explicit messages can be received from the following sources:
•Masters made by other manufacturers
•PCs with C200H-series DeviceNet Master Units (C200HW-DRM21-V1)
(021)
MOV A203 D00006
A200
11
(021)
MOV #0009 D00000
(021)
MOV #000A D00001
(021)
MOV #0001 D00002
(021)
MOV #05FE D00003
(490)
CMND D01000 D02000 D00000
(025)
ASL 0000
0000
00 A202
0000
01
(071)
BSET #0000 D00000 D02999 Sets 0000 in D00000 to D02999.
Place data into control data words to specify sending
9 bytes to node 05 (unit FE) on network 01 and to
receive 10 bytes in return.
Shifts the contents of CIO 0000 one bit to the right and
retry at next cycle (CIO 000000 ON).
Sends 9 bytes of command data to node 05 (unit FE) on
network 01 and receives 10 bytes of response data and
stores it in D02000.
Shifts the contents of CIO 0000 one bit to the left.
Stores the completion code in A203 to D00006.
Port
Enabled
Flag
(021)
MOV #0000 D00004
(021)
MOV #0064 D00005
First Scan Flag
1511
00
(026)
ASR 0000
Execution
condition
Message
Commu-
nications
Permitted
Flag
A202
00 A219
00
Port
Enabled
Flag
Port
Execution
Error Flag
(021)
MOV #2801 D01000
(021)
MOV #0B0E D01001
(021)
MOV #0001 D01002
(021)
MOV #0001 D01003
(021)
MOV #0100 D01004
Place the command data for EXPLICIT MESSAGE
SEND into D01000 to D01004.
Places 0001 into CIO 0000
(021)
MOV #0001 0000
00
(001)
END

166
Receiving Explicit Messages Section 6-5
•PCs with CVM1/CV-series DeviceNet Master Units (CVM1-DRM21-V1)
•PCs with CS/CJ-series DeviceNet Units
Example
Note Status and the I/O memory read/write operations cannot be performed for
PCs with a C200H-series or CVM1/CV-series DeviceNet Master Units. The
CPU Unit of a CS/CJ-series DeviceNet Unit can also send an explicit mes-
sage to read/write I/O memory of PCs with C200H I/O Link Units.
6-5-1 List of PLC Object Services
PLC Objects provide the following services.
Status Read/Write for CPU Units
CS/CJ-series
DeviceNet Unit
CS/CJ-series CPU Unit
C200H-series
DeviceNet Master Unit C200HX/HG/HE
CPU Unit Other manufacturer master
Explicit messages can
be received
Explicit message
DeviceNet
Services Service
code
Class ID Instance ID Request
service data
Contents
CPU Unit Informa-
tion Read
0E Hex 2F Hex 00 Hex Attribute ID =
64 Hex
Reads the operating mode of the
CPU Unit.
Attribute ID =
65 Hex
Reads if there is a fatal or non-fatal
error in the CPU Unit.
Attribute ID =
66 Hex
Reads CPU Unit model.
CPU Unit Write 10 Hex Attribute ID =
64 Hex,
Attribute Value
Changes the operating mode of the
CPU Unit.
Attribute ID =
65 Hex
Attribute Value
Clears errors.
CPU Unit Status
Read
40 Hex None Reads the detailed status of the CPU
Unit.
Operation status: Stop, run, CPU
standby
Operating modes: PROGRAM, MON-
ITOR, RUN
Fatal error information: Error flags,
including memory errors, I/O bus
errors, system errors
Messages: Message No. when MSB
instruction executed by CPU Unit
Error codes: Error code for the most
serious errors
Error messages: Messages stored in
CPU Unit when FAL/FALS instruction
executed

167
Receiving Explicit Messages Section 6-5
I/O Memory Read/Write for CPU Units
The commands and responses for the explicit messages that can be sent and
received are described on the following pages.
Note In the following command and response formats, all boxes repre-
sents 1 byte.
Service Service
code
Class ID Instance ID Request
service
data
Contents
Byte Data Read IC Hex 2F Hex Specifies
area (01 Hex
to 14 Hex)
Address, No.
of read bytes
Reads the specified node data in byte units.
The word data is read in order, from high to
low bytes.
Read data: 200 bytes max.
Word Data
Read
ID Hex Address, No.
of read
words
Reads the specified node data in word
units. The word data is read in order, from
high to low bytes.
Read data: 200 bytes max.
Byte Data Write IE Hex Address,
word data
Writes the specified node data in byte units.
The word data is specified in order, from
high to low bytes.
Write data: 200 bytes max.
Word Data Write IF Hex Address
word data
Writes the specified node data in word
units. The word data is specified in order,
from high to low bytes.
Write data: 200 bytes max.

168
Receiving Explicit Messages Section 6-5
CPU Information Read (Service Code: 0E Hex)
Reads CPU Unit information, including operating mode, fatal/non-fatal errors,
and the CPU Unit model.
Command Block
Response Block
Parameters Destination node address (command): The node address of the CS/CJ-
series DeviceNet Unit from which to read the data, specified in 1-byte (2 digit)
hexadecimal.
Service code (command, response): 0E Hex is specified for commands.
For responses, the highest bit be ON and 8E Hex will be returned.
Class ID (command): Always 002F Hex.
Instance ID (command): Always 0000 Hex.
Attribute ID (command): The read information is specified by the attribute ID.
The attribute IDs are listed in the following table.
•CPU Operating Mode (when Attribute ID = 64 Hex)
Reads the CPU Unit operating mode.
•CPU Unit Errors (when Attribute ID = 65 Hex)
Reads if there are any fatal or non-fatal errors in the CPU Unit.
•CPU Unit Model (when Attribute ID = 66 Hex)
Reads the CPU Unit model.
No. of bytes received (response): The number of bytes received from the
destination node address (remote node) onwards is returned in hexadecimal.
Destination node address (response): The node address of the CS/CJ-
series DeviceNet Unit that returned the response is returned in hexadecimal.
Destination
node address
Service code
Class ID
Instance ID
Attribute ID
No. of bytes
received
Destination
node address
Service Code
Attribute Value
Attribute ID (Hex) Contents Attribute value size
64 CPU Unit operating mode 1 word (2 bytes)
65 CPU Unit errors 1 word (2 bytes)
66 CPU Unit model 22 bytes

169
Receiving Explicit Messages Section 6-5
Read data (response): The specified information is returned in order.
•CPU Unit operating mode (attribute ID = 64 Hex).
The CPU Unit operating mode is returned in 1-word (2-byte) hexadecimal for-
mat, as follows:
0001 Hex: PROGRAM mode; 0002 Hex: MONITOR mode;
0004 Hex: RUN mode
Note The codes for the above modes are 1-word (2-byte) data and are returned in
low byte first. For example, for PROGRAM mode, the code is returned as 01
Hex followed by 00 Hex.
•CPU Unit Errors (when Attribute ID = 65 Hex)
The CPU Unit fatal/non-fatal error data is returned in 1-word (2-byte) hexa-
decimal format, as follows:
01 Hex: Error; 00 Hex: No error.
•CPU Unit Model (when Attribute ID = 65 Hex)
The CPU Unit model is returned in ASCII.
Size: 2 bytes (Always 1400 Hex) + Model: 20 bytes (fixed). Unused area is
filled with 20 Hex (spaces) and returned.
CPU Unit Write (Service Code: 10 Hex)
This PLC Object service writes CPU Unit information, including the operating
mode and clearing errors.
Command Block
PROGRAM mode
MONITOR mode
RUN mode
1: Error
20 bytes
Byte Byte Byte Byte Byte
Unit name
Destination node address
Service Code
Class ID
Instance ID
Attribute ID
Attribute Value

170
Receiving Explicit Messages Section 6-5
Response Block
Parameters Destination node address (command): The node address of the CS/CJ-
series DeviceNet Unit to which to write data, specified in 1-byte (2 digit) hexa-
decimal.
Service code (command, response): 10 Hex is specified for commands. For
responses, the highest bit will turn ON and 90E Hex will be returned.
Class ID (command): Always 002F Hex.
Instance ID (command): Always 0000 Hex.
Attribute ID (command): Information to write is specified by the attribute ID.
The attribute IDs are listed in the following table.
•CPU Operating Mode (Attribute ID = 64 Hex)
Changes the CPU Unit operating mode.
The Attribute Values are as follows:
0001 Hex: PROGRAM mode; 0002 Hex: MONITOR mode;
0004 Hex: RUN mode
Note The specified code for the above operating modes are 1-word (2-byte
data, and are specified with the low byte first. For example, for PRO-
GRAM mode, the code is specified as 01 Hex followed by 00 Hex. Ac-
cordingly, the low to high bytes for the above codes are set as high
to low bytes in I/O memory, when setting the codes as data for oper-
and S of CMND(490).
•Clearing CPU Unit Errors (when Attribute ID = 65 Hex)
Clears any fatal or non-fatal errors in the CPU Unit. Sets the error clear
code to Attribute Value. The error clear codes are listed in the following
table.
No. of bytes received
Destination node address
Service Code
Attribute ID (Hex) Contents Attribute value size
64 CPU Unit operating mode 1 word (2 bytes)
65 CPU Unit errors 1 word (2 bytes)
Error code
(Hex)
Data cleared
FFFE Current error (clears the highest priority error)
0008B Interrupt task error
009A Basic I/O error
009B PC Setup error
02F0 Inner Board non-fatal error
0300 to 035F Special I/O Unit error
00A0 to 00A1 SYSMAC BUS error
0500 to 055F Special I/O Unit settings error
00E7 I/O verification error
When registered and actual I/O tables are different
When disconnecting or connecting I/O Units

171
Receiving Explicit Messages Section 6-5
Note Error clear codes are 1-word (2-byte) data, so the above codes are
specified with the low byte first. The low to high bytes for the above
codes are set as high to low bytes in I/O memory, when setting the
codes as data for operand S of CMND(490). For example, to specify
battery error 00F7 Hex, specify the error code as F7 Hex followed by
00 Hex, as shown in the following diagram.
The settings for operand S and following words for CMND(490) are shown in
the following diagram.
No. of bytes received (response): The number of bytes received from the
destination node address (remote node) is returned in hexadecimal.
Destination node address (response): The node address of the CS/CJ-
series DeviceNet Unit from which the response was sent is returned in hexa-
decimal.
00F7 Battery error
0200 to 020F CS/CJ-series CPU Bus Unit error (last 2 digits are binary code for
the Unit No.)
For parity errors generated when data transferred between CS/CJ-
series CPU Bus Unit and CPU Unit
For watchdog timer errors in CS/CJ-series CPU Bus Unit
0400 to 040F CPU Bus settings error (last 2 digits are binary code for the Unit
No.)
System error (FAL): FAL instruction executed
4101 to 42FF
Error code
(Hex)
Data cleared
Destination
node
address
Service Code
Class ID
Instance ID
Attribute ID
Attribute Value
Command Block
Data set for CMND(490)
FINS command code
Node address, Service Code
Class ID
Instance ID
Attribute ID, Attribute Value
In this case, error code 00F7 is set from
the high to the low byte.
Bit

172
Receiving Explicit Messages Section 6-5
CPU Unit Status Read (Service Code: 40 Hex)
This PLC Object service reads status details (operation status, operating
mode, fatal and non-fatal errors, etc.) from the CPU Unit.
Command Block
Response Block
Parameters Destination node address (command): The node address of the CS/CJ-
series DeviceNet Unit from which to read data, specified in 1-byte (2 digit)
hexadecimal.
Service code (command, response): 40 Hex is specified for commands. For
responses, the highest bit will turn ON and C0 Hex will be returned.
Class ID (command): Always 002F Hex.
Instance ID (command): Always 0000 Hex.
No. of bytes received (response): The number of bytes received from the
destination node address (remote node) is returned in hexadecimal.
Destination node address (response): The node address of the CS/CJ-
series DeviceNet Unit that returned the response is returned in hexadecimal.
Read data (response): The read data is given in the following table. The data
is returned after the service code in the order shown in the table (high to low).
Destination node address
Service Code
Class ID
Instance ID
No. of bytes
received
Destination
node address
Service Code
Detailed status
Operation Status
RUN mode
Fatal error information (L)
Fatal error information (H)
Non-fatal error information (L)
Non-fatal error information (H)
Message exists/does not exist (L)
Message exists/does not exist (H)
Error code (L)
Error code (H)
Error message (16 bytes)

173
Receiving Explicit Messages Section 6-5
•Operation status: Returns the operation status of the CPU Unit in 1-byte
(2-digit) hexadecimal.
•Operating mode: Returns the operating mode of the CPU Unit in 1-byte
(2-digit) hexadecimal.
0001 Hex: PROGRAM mode; 0002 Hex: MONITOR mode;
0004 Hex: RUN mode
•Fatal error information: Returns the fatal error information for the CPU
Unit in 2 bytes (low to high).
•Non-fatal error information: Returns the non-fatal error information for
the CPU Unit in 2 bytes (low to high).
1: System error (FALS)
1: Cycle time over
1: Program error
1: I/O setting error
1: No. of I/O points exceeded
1: Inner Board fatal error
1: Number duplicate use error
1: I/O Bus error
1: Memory error
Unspecified (reserved for system use)
1: Special I/O Unit error
1: CPU Bus settings error
1: Battery error
1: SYSMAC BUS error
1: Special I/O Unit
1: CS1-series CPU Bus Unit error
1: Inner Board error
1: I/O verification error
1: PC system error
1: Unspecified (reserved for system use)
1: Basic I/O Unit error
1: Interrupt task error
1: Unspecified (reserved for system use)
1: System error (FAL)

174
Receiving Explicit Messages Section 6-5
•Message Exists/Does Not Exist: When the MSG instruction is executed
by the CPU Unit, the bit corresponding to the message number will turn
ON and be returned in 2 bytes (from low to high bytes).
•Error Code: The highest priority error code of the errors existing when
the command is executed will be returned in 2-byte decimal (from low to
high bytes). If there are no errors, the error code will be 0000.
Note For information on the severity of error codes, refer to the CS1 Series
CPU Unit Operation Manual (W339) or the CJ Series CPU Unit Op-
eration Manual (W393).
•Error Messages: If the above error codes have occurred when FAL/FALS
instructions are executed with registered messages, those messages are
returned in 16-byte ASCII. If there are no registered messages or if the
error codes have not occurred due to execution of FAL/FALS instructions,
the code is returned in ASCII with 20 Hex (space) in 16 bytes.
Byte Data Read (Service Code: 1C Hex)
Byte Data Read reads any I/O memory area data in a CPU Unit with a CS/CJ-
series DeviceNet Unit mounted. The read word data is in byte units. The
response block is returned from high to low bytes.
Command Block
Message No. 0 (1: exists; 0: does not exist)
Message No. 1 (1: exists; 0: does not exist)
Message No. 2 (1: exists; 0: does not exist)
Message No. 3 (1: exists; 0: does not exist)
Message No. 4 (1: exists; 0: does not exist)
Message No. 5 (1: exists; 0: does not exist)
Message No. 6 (1: exists; 0: does not exist)
Message No. 7 (1: exists; 0: does not exist)
Destination node address
Service Code
Class ID
Instance ID
Address L
Address H
No. of bytes read

175
Receiving Explicit Messages Section 6-5
Response Block
Parameters Destination node address (command): The node address of the CS/CJ-
series DeviceNet Unit from which to read data, specified in 1-byte (2 digit)
hexadecimal.
Service code (command, response): IC Hex is specified for commands. For
responses, the highest bit will turn ON and 9C Hex will be returned.
Class ID (command): Always 002F Hex.
Instance ID (command): The memory area that will read the data is specified
in hexadecimal as shown in the following table.
Address L, Address H (command): The address of the first word from which
to read the data is specified in hexadecimal as shown below.
Address L: The lower 2 digits when the first word address is given in 4-digit
hexadecimal.
Address H: The higher 2 digits when the first word address is given in 4-digit
hexadecimal.
No of Read Bytes (command): The number of bytes of read data is specified
in 1-byte (2-digit) hexadecimal. The range is 01 to C8 Hex (1 to 200 decimal).
No. of bytes received (response): The number of bytes received from the
destination node address (remote node) is returned in hexadecimal.
Destination node address (response): The node address of the CS/CJ-
series DeviceNet Unit that returned the response is returned in hexadecimal.
Read data (response): The specified area, word, and byte data is returned in
order from word H (high byte: bits 8 to 15) to word L (low byte: bits 0 to 7). If
an odd number is specified for the number of read bytes, the last 1 byte of
data will be read to the high word.
Important Points The actual address L, address H, and number of read bytes that can be spec-
ified depends on the model of the CPU Unit of the CS/CJ-series DeviceNet
Unit and the type of memory area. Do not exceed the boundary of the data
areas for the PC you are using.
No. of bytes
received
Destination
node address
Service
Code Word data L Word data L
Word data H
Word data H
Read data (200 bytes max.)
Instance ID (Hex) CPU Unit memory area
for read
Word range
01 CIO 0000 to 6143
03 DM D00000 to D32767
04 WR W000 to W511
05 HR H000 to H511
08 to 14 EM, banks 0 to C En_00000 to En_32767
(n: 0 to C)

176
Receiving Explicit Messages Section 6-5
Word Data Read (Service Code: 1D Hex)
Word Data Read reads I/O memory area data in CPU Units with a CS/CJ-
series DeviceNet Units. The read word data is in word units. The response
block is returned from low to high bytes.
Command Block
Response Block
Parameters Destination node address (command): The node address of the CS/CJ-
series DeviceNet Unit that reads the data, specified in 1-byte (2 digit) hexa-
decimal.
Service code (command, response): ID Hex is specified for commands. For
responses, the highest bit will turn ON and 9D Hex will be returned.
Class ID (command): Always 002F Hex.
Instance ID (command): The type of memory area that will read the data is
specified in hexadecimal as shown in the following table.
Address L, Address H (command): The address of the first word to read the
data from is specified in hexadecimal as shown below.
Address L: The lower 2 digits when the first word address is given in 4-digit
hexadecimal.
Address H: The higher 2 digits when the first word address is given in 4-digit
hexadecimal.
Destination node address
Service Code
Class ID
Instance ID
Address L
Address H
No. of words
read
No. of bytes
received
Destination
node address
Service
Code
Word data L
Word data H
Word data L
Word data H
Read data (200 bytes max.)
Instance ID (Hex) CPU Unit memory area
for read
Word range
01 CIO 0000 to 6143
03 DM D00000 to D32767
04 WR W000 to W511
05 HR H000 to H511
08 to 14 EM, banks 0 to C En_00000 to En_32767
(n: 0 to C)

177
Receiving Explicit Messages Section 6-5
No of Read Words (command): The number of words of read data is speci-
fied in 1-byte (2-digit) hexadecimal. The range is 01 to 64 Hex (1 to 100 deci-
mal).
No. of bytes received (response): The number of bytes received from the
destination node address (remote node) is returned in hexadecimal.
Destination node address (response): The node address of the CS/CJ-
series DeviceNet Unit that returned the response is returned in hexadecimal.
Read data (response): The specified area, word, and byte data is returned in
order from word L (low byte: bits 0 to 7) to word H (high byte: bits 8 to 15).
Important Points The actual address L, address H, and number of write data bytes that can be
specified depends on the CPU Unit of the CS/CJ-series DeviceNet Unit and
the Memory Area. Do not exceed the boundary of the data areas for the PC
you are using.
Byte Data Write (Service Code: 1E Hex)
Byte Data Write writes data to I/O memory area in CPU Units with CS/CJ-
series DeviceNet Units mounted. The write word data is in byte units. The
command block is specified from high to low bytes, as shown in the following
diagram.
Command Block
Response Block
Parameters Destination node address (command): The node address of the CS/CJ-
series DeviceNet Unit to which to write the data, specified in 1-byte (2 digit)
hexadecimal.
Service code (command, response): IE Hex is specified for commands. For
responses, the highest bit will turn ON and 9E Hex will be returned.
Class ID (command): Always 002F Hex.
Destination node address
Service Code
Class ID
Instance ID
Address L
Address H
Write data (200 bytes max.)
Word data L
Word data H
Word data L
Word data H
No. of bytes
received
Destination
node address
Service Code

178
Receiving Explicit Messages Section 6-5
Instance ID (command): The type of memory area to which the data will be
written is specified in hexadecimal as shown in the following table.
Address L, Address H (command): The address of the first word to which
the data will be written is specified in hexadecimal as shown below.
Address L: The lower 2 digits when the first word address is displayed in 4-
digit hexadecimal.
Address H: The higher 2 digits when the first word address is displayed in 4-
digit hexadecimal.
Write data (response): The specified area and write data is returned in order
from word H (higher byte: bits 8 to 15) to word L (lower byte: bits 0 to 7). If an
odd number is specified, the last 1 byte of data will be written to word H.
No. of bytes received (response): The number of bytes received from the
destination node address (remote node) onwards is returned in hexadecimal.
Destination node address (response): The node address of the CS/CJ-
series DeviceNet Unit that returned the response is returned in hexadecimal.
Important Points The actual address L, address H, and number of write data words that can be
specified depends on the type of CPU Unit with CS/CJ-series DeviceNet Unit
mounted and the type of memory area. Do not exceed the boundary of the
data areas for the PC you are using.
Word Data Write (Service Code: 1F Hex)
Word Data Write writes data to any I/O memory area in CPU Units with CS/
CJ-series DeviceNet Units mounted. The write word data is in word units. The
response block is returned from low to high bytes.
Command Block
Instance ID (Hex) CPU Unit memory area
for write
Word range
01 CIO 0000 to 6143
03 DM D00000 to D32767
04 WR W000 to W511
05 HR H000 to H511
08 to 14 EM, banks 0 to C En_00000 to En_32767
(n: 0 to C)
Destination node address
Service Code
Class ID
Instance ID
Address L
Address H
Write data (200 bytes max.)
Word data L
Word data H
Word data L
Word data H

179
Receiving Explicit Messages Section 6-5
Response Block
Parameters Destination node address (command): The node address of the CS/CJ-
series DeviceNet Unit to which the data is written, specified in 1-byte (2 digit)
hexadecimal.
Service code (command, response): IF Hex is specified for commands. For
responses, the highest bit will turn ON and 9F Hex will be returned.
Class ID (command): Always 002F Hex.
Instance ID (command): The memory area to which the data is written is
specified in hexadecimal as shown in the following table.
Address L, Address H (command): The address of the first word to which
the data is written is specified in hexadecimal as shown below.
Address L: The lower 2 digits when the first word address is displayed in 4-
digit hexadecimal.
Address H: The higher 2 digits when the first word address is displayed in 4-
digit hexadecimal.
Write data (response): The specified area and write data is returned in order
from word L (lower byte: bits 0 to 7) to word H (higher byte: bits 8 to 15).
No. of bytes received (response): The number of bytes received from the
destination node address (remote node) is returned in hexadecimal.
Destination node address (response): The node address of the CS/CJ-
series DeviceNet Unit that returned the response is returned in hexadecimal.
Important Points The actual address L, address H, and number of read words that can be spec-
ified depends on the mode of CPU Unit for the CS/CJ-series DeviceNet Unit
and the type of memory areas. Do not exceed the boundary of the data areas
for the PC you are using.
No. of bytes
received
Destination
node address
Service Code
Instance ID (Hex) CPU Unit memory area
for write
Word range
01 CIO 0000 to 6143
03 DM D00000 to D32767
04 WR W000 to W511
05 HR H000 to H511
08 to 14 EM, banks 0 to C En_00000 to En_32767
(n: 0 to C)
181
SECTION 7
Other Functions
This section describes connecting to CX-Programmer via the DeviceNet and the Memory Card backup function.
7-1 Connecting to the CX-Programmer via the DeviceNet. . . . . . . . . . . . . . . . . . 182
7-1-1 Setting Node Addresses . . . . . . . . . . . . . . . . . . . . . . . . . . . . . . . . . . 183
7-1-2 Setting the Message Monitoring Timer of the DeviceNet Unit . . . . 183
7-1-3 Setting the Frame Length when Using the CX-Programmer via the DeviceNet185
7-1-4 Response when Using the CX-Programmer via the DeviceNet . . . . 185
7-2 Memory Card Backup Functions . . . . . . . . . . . . . . . . . . . . . . . . . . . . . . . . . . 186
7-2-1 Outline of Functions . . . . . . . . . . . . . . . . . . . . . . . . . . . . . . . . . . . . . 187
7-2-2 File Names . . . . . . . . . . . . . . . . . . . . . . . . . . . . . . . . . . . . . . . . . . . . 188

182
Connecting to the CX-Programmer via the DeviceNet Section 7-1
7-1 Connecting to the CX-Programmer via the DeviceNet
With CX-Programmer Ver. 2.1 or later, a serial connection can be made to a
PC containing a CS/CJ-series DeviceNet Unit to form an online connection,
via the DeviceNet, to other PC CPU Units on the network.
•CS-series CPU Unit
•CJ-series CPU Unit
•Programmable Slave
It is also possible to form an online connection (for remote programming or
monitoring) with the PC CPU Units shown above on the DeviceNet network
from another network.
DeviceNet
DeviceNet Unit CX-Programmer Ver. 2.1
or later
Serial connection (Host Link or
peripheral bus)
Serial -->
DeviceNet
gateway
Online connection (enabling all online functions,
including remote programming and monitoring)
CS-series CPU
Unit
CJ-series CPU
Unit
Programmable
Slave
DeviceNet
Ethernet
CX-Programmer
Ver. 2.1 or later
Ethernet --> DeviceNet
gateway
DeviceNet Unit
Online connection (enabling all online functions,
including remote programming and monitoring)
DeviceNet Unit
CS/CJ-series
Programmable
Slave
Ethernet Unit

183
Connecting to the CX-Programmer via the DeviceNet Section 7-1
7-1-1 Setting Node Addresses
When the CX-Programmer is connected online, it uses FINS message com-
munications. It is thus necessary to set the node address to a number other
than 0 for DeviceNet Units mounted to the target PC, DeviceNet Units
mounted to a PC which is connected by a serial connection to the CX-Pro-
grammer, or DeviceNet Units mounted to a PC relaying between networks.
If a DeviceNet Unit with the address node 0 exists in the online connection
path, connection will not be possible.
7-1-2 Setting the Message Monitoring Timer of the DeviceNet Unit
When connecting the CX-Programmer via the DeviceNet, set the message
monitoring timer inside the following DeviceNet Units to 20,000 ms (20 s).
•The DeviceNet Unit mounted to the PC with the serial connection to the
CX-Programmer.
•The DeviceNet Unit mounted to the PC relaying between networks.
Use the Configurator to set the message monitoring timer.
Setting the Message
Monitoring Timer
Use the following procedure to set the message monitoring timer.
1,2,3... 1. Select Device/Parameter/Edit and then click the Message Timer Tab .
DeviceNet
DeviceNet
Ethernet
DeviceNet Unit CX-Programmer Ver.
2.1 or later
CX-Programmer Ver.
2.1 or later
Serial connection (Host
Link or peripheral bus) Ethernet Unit DeviceNet Unit
Set the message
monitoring timer of
this DeviceNet Unit
to 20,000 ms (20 s).
Set the message
monitoring timer of this
DeviceNet Unit to
20,000 ms (20 s).

184
Connecting to the CX-Programmer via the DeviceNet Section 7-1
2. Double-click on the node address (#) that you want to change, or select the
node address and click on the Edit Button. A dialogue box like the one be-
low will appear.
3. Input the value, then click on the OK Button.
Note To set the same value for all of the devices, select the node address-
es to be set, then click on Copy to All Device.
Note 1. The default setting for the message monitoring timer is 2,000 ms (2 s). If it
is used without being changed, a communications error will result when the
CX-Programmer is operated. The setting range is 500 to 30,000 ms. Set in
units of ms.
2. The message monitoring timer serves as a timeout monitor for message
communications (both explicit and FINS). Settings can be made for each
device to which messages are to be sent. When the response from the tar-
get device is slow, the setting value must be increased. This is often the
case when FINS messages are sent across networks, because the re-
sponse time is typically slow. However, when the setting is increased, sub-
sequent messages cannot be sent to the same device until it is finished
waiting for the response.
Whereas the DeviceNet Unit monitors the message time-out with this tim-
er, the CPU Unit monitors with the response monitor time set in the CMND/
SEND/RECV instruction. There is thus no effect when only one of them,
i.e., only the message monitoring timer or only the response monitor time
in the CMND/SEND/RECV instruction, is increased or decreased. Set the

185
Connecting to the CX-Programmer via the DeviceNet Section 7-1
response monitor time in the CMND/SEND/RECV instruction to be the
same as or slightly longer than the time for the message monitoring timer
(Response monitor time in the CMND/SEND/RECV instruction ≥ message
monitoring timer.) If time-outs occur frequently, increase both of the set-
tings equally, while maintaining the relationship between them.
7-1-3 Setting the Frame Length when Using the CX-Programmer via the
DeviceNet
When using the CX-Programmer via the DeviceNet, set the frame length in
the Network Settings under Change PLC from the CX-Programmer to 542
bytes or less.
When using the peripheral bus, the value must be changed because the
default setting is 1,004 bytes. The Host Link (SYSMAC WAY) does not need
to be changed because the factory setting is 540 bytes.
The frame length setting is made with the following window. Click on the Set-
tings Button to the right of Network Type in the Change PLC Dialog Box to
access this window.
Refer to the operation manual for the CX-Programmer for details.
7-1-4 Response when Using the CX-Programmer via the DeviceNet
To assure appropriate remote I/O response in the DeviceNet field network, the
DeviceNet Unit is designed to prioritize remote I/O communications over mes-
sage communications. For this reason, when the CX-Programmer is con-
nected via the DeviceNet Unit, its response suffers by up to a nine-fold drop
(for a communications speed of 500 Kbps) in comparison with connection by
a peripheral bus.
The following methods can be used to improve this response.
1,2,3... 1. Temporarily disable remote I/O communications.
Operate the CX-Programmer after disabling remote I/O communications
by turning ON the Remote I/O Communications Stop Switch (word n, bit
04) in the allocated CIO Area words. This will limit the drop in response to
Set this value
to 542 or less.

186
Memory Card Backup Functions Section 7-2
a maximum of four-fold (for a communications speed of 500 Kbps) in com-
parison with connection by a peripheral bus.
2. Temporarily extend the communications cycle time.
Operate the CX-Programmer after extending the cycle time in the Commu-
nications Cycle Time Setup Table (word m) in the DM Area, and turning ON
the Temporary Setting Switch for Communications Cycle Time (word n, bit
12).
Extending the communications cycle time 1.5 times will result in a 20%-
30% improvement in response. However, whereas the CX-Programmer re-
sponse will increasingly improve by extending the communications cycle
time, the remote I/O communications response will suffer.
Note The CX-Programmer response decreases in accordance with decreases in
the DeviceNet communications speed. At a speed of 125 Kbps, response will
suffer by up to a twenty-fold drop in comparison with connection by a periph-
eral bus.
Accordingly, a DeviceNet communications speed of 500 Kbps is recom-
mended when the CX-Programmer is connected to the network via the
DeviceNet Unit.
7-2 Memory Card Backup Functions
The DeviceNet Unit stores the following setup data in the internal non-volatile
memory (EEPROM).
•Master scan lists
•Slave scan lists
•Message monitoring timer lists
•Communications cycle time settings
•Master/Slave functions enabled/disabled settings
Note Backup is possible only when scan lists are enabled.
With the CS/CJ-series DeviceNet Unit, all this setup data can be backed up to
and restored from a Memory Card mounted to the CPU Unit. (See note.)
Note The data can be backed up to a Memory Card only. It cannot be backed up to
a EM file.
If all setup data for a DeviceNet Unit that starts normally is saved on a Mem-
ory Card, that data can be read and used when replacing DeviceNet Units,
making the replacement process smooth.
Device parameter files (.dvf files) created using the Configurator can be saved
from the computer to the Memory Card and can be restored to the DeviceNet
Unit mounted to the CPU Unit. This means that setup data created using the
Configurator (scan lists and other parameters) can be downloaded to
DeviceNet Units simply by taking the Memory Card to site.

187
Memory Card Backup Functions Section 7-2
7-2-1 Outline of Functions
1. Backing Up Unit Setup Files
Saves all internal Unit setup data to the Memory Card mounted to the CPU
Unit.
Method: Turn ON the Setup File Backup Switch (word n+1, bit 15) to save the
internal Unit setup data to the Memory Card as a Unit Setup File.
2. Restoring Unit Setup Files
Restoring Unit Setup Files involves reading the data and setting it to a Unit.
The data saved to the Memory Card mounted to the CPU Unit is read to the
Unit.
Method: Turn ON the Unit Setup File Restore Switch (word n+1, bit 14) to read
the Unit setup data file on the Memory Card and to enable these settings as
the Unit settings.
DeviceNet Unit CPU Unit
Backup
Restore
Unit Setup File Backup Switch
Unit Setup File Restore Switch
Memory Card
Save file
Load file
All setup
data
Configurator (computer)
DeviceNet Unit CPU Unit
data
Backup
Memory Card
Unit Setup File Backup switch

188
Memory Card Backup Functions Section 7-2
Note If there is an error in the setup data or if the file could not be read, the File
Read/Write Error bit in Unit Status 2 (word n + 11, bit 08) will turn ON.
3. Saving Files from Configurator to Memory Card
Device parameter files (.dvf files) for this DeviceNet Unit that have been cre-
ated using the Configurator can be saved on the Memory Card via the HMC-
AP001 Memory Card Adaptor as file name DNnnBKUP.dvf (where nn is the
Unit number in 2-digit hexadecimal). This DeviceNet Unit can be mounted to
the CPU Unit and, by turning ON the Unit Setup File Restore Switch (word n,
bit 14), the setup data can be restored to the DeviceNet Unit.
Note The file name when saving setup data to the Memory Card must be DNnn-
BKUP.dvf (where nn is the Unit number in 2-digit hexadecimal). For example,
for unit number 00, the file name must be DN00BKUP.dvf. If the file is saved
under another name, the data cannot be restored from the Memory Card to
the DeviceNet Unit.
7-2-2 File Names
The following files are created on the Memory Card.
Directory (fixed): Route and directory.
File name (fixed): DNnnBKUP.dvf (nn: Unit number in 2-digit hexadecimal).
Note The data in the above files is compatible with the data in the DeviceNet Unit
device parameter file.
Unit Setup File Restore Switch
Memory Card
DeviceNet Unit CPU Unit
Restore
All setup
data
DeviceNet Unit
All
setup
data
CPU Unit
Restore
Unit Setup File Restore Switch
Memory Card
Saved as file name DNnnBKUP.dvf, where nn
is the Unit number in 2-digit hexadecimal.)
Configurator (com-
puter)
Memory Card
HMC-AP001 Memory Card Adaptor
Saving device
parameter file
189
SECTION 8
Communications Timing
This section describes the time required for remote I/O communications and message communications.
8-1 Remote I/O Communications Characteristics . . . . . . . . . . . . . . . . . . . . . . . . . 190
8-1-1 Communications Cycle Time and Refresh Time . . . . . . . . . . . . . . . 190
8-1-2 I/O Response Time . . . . . . . . . . . . . . . . . . . . . . . . . . . . . . . . . . . . . . 192
8-1-3 More than One Master in Network . . . . . . . . . . . . . . . . . . . . . . . . . . 194
8-1-4 System Startup Time. . . . . . . . . . . . . . . . . . . . . . . . . . . . . . . . . . . . . 195
8-2 Message Communications . . . . . . . . . . . . . . . . . . . . . . . . . . . . . . . . . . . . . . . 196
8-2-1 Message Communications Time. . . . . . . . . . . . . . . . . . . . . . . . . . . . 196
8-2-2 Calculating the Maximum Message Response Time . . . . . . . . . . . . 197

190
Remote I/O Communications Characteristics Section 8-1
8-1 Remote I/O Communications Characteristics
This section describes the characteristics of remote I/O communications
when the DeviceNet Unit is used as a master in combination with OMRON’s
slaves. Use this section for reference when planning operations that require
precise I/O timing.
The equations provided here are valid under the following conditions:
1,2,3... 1. The DeviceNet Unit is operating with the scan list enabled.
2. All of the required Slaves are participating in communications.
3. No errors are being indicated at the DeviceNet Unit
4. Messages aren’t being produced in the Network (from another company’s
configurator, for example).
Note The values provided by these equations may not be accurate if another com-
pany’s Master or Slave is being used in the Network.
8-1-1 Communications Cycle Time and Refresh Time
This section explains the communications cycle time, communications time
per slave, and refresh time required for calculating processing time by the
DeviceNet Unit.
Communications Cycle Time
The communications cycle time is the time from the completion of a Slave’s
remote I/O communications processing until remote I/O communications with
the same Slave are processed again. The communications cycle time is used
to calculate the maximum I/O response time.
The communications cycle time depends on the number of Masters in the
Network and on whether or not message communications are being per-
formed. The following explanation is for a network with one Master. For net-
works with several Masters, refer to More than One Master in Network in the
following section.
Communications Cycle
Time Graph
The following graph shows communications cycle time for the number of
slaves when there are both 16-point output and 16-point input slaves.
Inputs: Bit strobe, Outputs: Poll connection
Number of Slaves
: Communications cycle time: 500 kbps (ms)
: Communications cycle time: 250 kbps (ms)
: Communications cycle time: 125 kbps (ms)
Communications cycle time (ms)

191
Remote I/O Communications Characteristics Section 8-1
Communications Cycle
Time Calculation
Use the equations shown below to calculate the communications cycle time
(TRM) for a network with one Master. Note that if the result of this calculation is
less than 2 ms, the actual communications cycle time will be 2 ms.
TRM= Σ (Communications time per Slave)
+ High-density Unit processing time
+ Explicit message processing time
+ COS/Cyclic connection time (ms)
+ 0.01 × N + 1.0 [ms]
Communications Time per Slave:
This is the communications time required for a single Slave.
“Σ (Communications time per Slave)” represents the total of the “Communica-
tions time per Slave” for all the Slaves in the network.
High-density Unit Processing Time:
3.5 ms
This is added if there are any Slaves in the network that use at least 8 bytes
for input, output, or both.
Explicit Message Processing Time:
(0.11 × TB) × n [ms]
Only added when explicit communications (sending or receiving) are per-
formed.
n= Number of explicit messages (both sending and receiving) that occur in
one cycle time
TB = The baud rate factor
(500 kbps: TB = 2; 250 kbps: TB = 4; 125 kbps: TB = 8)
COS/Cyclic Connection Time:
{(0.05+0.008 × S) × TB} × n (ms)
S: Total number of inputs and outputs in the COS/cycle connection (bytes)
TB: The baud rate factor
(500 kbps: TB = 2; 250 kbps: TB = 4; 125 kbps: TB = 8)
n: Number of nodes occurring simultaneously within 1 communications cycle
time in the COS/Cyclic connection
N: Number of Slaves
Communications Time/Slave
The communications time per Slave is the communications time required for a
single Slave.
The following equations show the communications time/Slave (TRT) for each
kind of Slave Unit.
Output Slaves with Less
Than 8 Bytes of Output
TRT = 0.016 ×TB × SOUT1 + 0.11 × TB + 0.07 [ms]
SOUT1 : The number of Output Slave output words
TB : The baud rate factor
(500 kbps: TB = 2; 250 kbps: TB = 4; 125 kbps: TB = 8)
Input Slaves with Less
Than 8 Bytes of Input
TRT = 0.016 ×TB × SIN1 + 0.06 × TB + 0.05 [ms]
SIN1 : The number of Input Slave input words
TB : The baud rate factor
(500 kbps: TB = 2; 250 kbps: TB = 4; 125 kbps: TB = 8)
Mixed I/O Slaves with Less
Than 8 Bytes of Input or
Output
TRT = 0.016 × TB × (SOUT2 + SIN2) + 0.11 × TB + 0.07 [ms]
SOUT2 : The number of Mixed I/O Slave output words
SIN2 : The number of Mixed I/O Slave input words
TB : The baud rate factor
(500 kbps: TB = 2; 250 kbps: TB = 4; 125 kbps: TB = 8)

192
Remote I/O Communications Characteristics Section 8-1
Slaves with More Than 8
Bytes of Input or Out put
TRT = TOH + TBYTE-IN × BIN + TBYTE-OUT × BOUT [ms]
TOH : Protocol overhead
TBYTE-IN : The input byte transmission time
BIN : The number of input words
TBYTE-OUT : The output byte transmission time
BOUT : The number of output words
For Input Slaves take BOUT to be 0, and for Output Slaves take BIN to be 0.
Refresh Time
The refresh time is the time required for I/O data to be exchanged between
the PC’s CPU Unit and the DeviceNet Unit. The CPU Unit’s cycle time is
increased when a DeviceNet Unit is mounted, as shown below.
Note 1. The number of words refreshed is the total number of words in the I/O area
that are used by the Slaves, including any unused words between words
actually used by the Slaves. For example, if there are only two Input Slaves
with node addresses 1 and 5, the 5 input words for nodes 1 through 5
would be refreshed even though the input words for nodes 2, 3, and 4 are
unused.
2. If message communications are being performed, just add the number of
words used in message communications to the above number of words for
whenever messages are being processed.
3. When the message communications are performed, an event execution
time must be added to the PC cycle time.
4. For details about refresh time or PC cycle time, refer to operation manual
of the PC.
8-1-2 I/O Response Time
Maximum I/O Response Time
Communications Cycle
Time ≥ PC Cycle Time
The maximum I/O response time will be as shown below if the DeviceNet Unit
takes in data immediately after I/O refreshing and if the communications cycle
time is longer than the PC cycle time.
Baud rate TOH TBYTE-IN TBYTE-OUT
500 kbps 0.306 ms 0.040 ms 0.036 ms
250 kbps 0.542 ms 0.073 ms 0.069 ms
125 kbps 1.014 ms 0.139 ms 0.135 ms
Processing item Processing time
I/O refresh DeviceNet Unit I/O refreshing time (ms)
0.7 + 0.001 × the number of words refreshed (See note 1.)
ON input data
notice delayed
Communications cycle
Instruction
execution Instruction
execution Instruction
execution
PC
Transfers to the
shared RAM
when PC scan is
completed.
Takes into the
PC's internal
memory.
Slave

193
Remote I/O Communications Characteristics Section 8-1
TIN: The Input Slave’s ON (OFF) delay
TOUT: The Output Slave’s ON (OFF) delay
TRM:Network’s communications cycle time (See page 191.)
TPC:The PC’s cycle time (See note below.)
Note The PC’s cycle time will be delayed as shown below for one De-
viceNet Unit. For details, refer to Refresh Time on page 192.
0.7 ms + (number of occupied words × 0.001 ms)
The maximum I/O response time (TMAX) is the total of the following terms:
TMAX = TIN + TRM × 2 + TPC × 3 + TOUT
Communications Cycle
Time < PC Cycle Time
The maximum I/O response time will be as shown below if the DeviceNet Unit
takes in data immediately after I/O refreshing and if the communications cycle
time is shorter than the PC cycle time.
TIN: The Input Slave’s ON (OFF) delay
TOUT: The Output Slave’s ON (OFF) delay
TRM:Network’s communications cycle time (See page 191.)
TPC:The PC’s cycle time (See note below.)
Note The PC’s cycle time will be delayed as shown below for one De-
viceNet Unit. For details, refer to Refresh Time on page 192.
0.7 ms + (number of occupied words × 0.001 ms)
The maximum I/O response time (TMAX) is the total of the following terms:
TMAX = TIN + TRM × 2 + TPC × 2 + TOUT
Note 1. Refer to the CompoBus/D (DeviceNet) Slaves Operation Manual (W347)
for details on the Input and Output Slaves’ delay times.
2. Refer to Refresh Time on page 192 and to the PC’s Operation Manual for
details on the PC’s cycle time.
Communications cycle
Instruction
execution Instruction
execution
PC
Transfers to the
shared RAM when
communications
cycle is completed.
Slave

194
Remote I/O Communications Characteristics Section 8-1
Minimum I/O Response Time
The minimum I/O response time occurs when the Slave’s I/O refreshing is
executed just after the input signal is received by the DeviceNet Unit and the
output signal is output at the beginning of the next I/O refresh cycle.
TIN: The Input Slave’s ON (OFF) delay
TOUT: The Output Slave’s ON (OFF) delay
TRT-IN: Input Slave’s communications time/Slave (See page 191.)
TRT-OUT: Output Slave’s communications time/Slave (See page 191.)
TPC:The PC’s cycle time
TRF:The PC’s DeviceNet Unit refresh time (See page 192.)
The minimum I/O response time (TMIN) is the total of the following terms:
TMIN = TIN + TRT-IN + TPC + TRF + TRT-OUT + TOUT
Note 1. Refer to the CompoBus/D (DeviceNet) Slaves Operation Manual (W347)
for details on the Input and Output Slaves’ delay times.
2. Refer to Refresh Time on page 192 and to the PC’s Operation Manual for
details on the PC’s cycle time.
8-1-3 More than One Master in Network
The following equation shows the remote I/O communications cycle time
(TRM) when there is more than one master in the network. An example for two
masters is used.
First, the network is divided into two groups: Master A and the slaves in
remote I/O communications with it and master B and the slaves in remote I/O
communications with it.
Instruction
execution
PC
Master Unit processing
Output
Input
(TPC+TRF)
Group A
Master A
Slave A Slave B Slave C
Slaves in remote I/O commu-
nications with Master A
Group B
Master B
Slave D Slave E Slave F
Slaves in remote I/O commu-
nications with Master B

195
Remote I/O Communications Characteristics Section 8-1
Note Although in the above diagram the Slaves are separated into two groups for
convenience, the actual physical positions in the Network are irrelevant.
Next, we can refer to 8-1-1 Communications Cycle Time and Refresh Time
and calculate the communications cycle time for each group as if they were
separate Networks.
In Networks with two Masters, the communications cycle time for the entire
Network will be the sum of the communications cycle times for the groups.
TRM = TRM-A + TRM-B
Although this example shows only two Masters in the Network, the total com-
munications cycle time for any Network can be calculated by dividing it into
groups and adding the communications cycle times of all groups.
8-1-4 System Startup Time
Master Function
This section describes the system startup time for a network operating with
the scan list enabled. The system startup time is the delay from the time that
the DeviceNet Unit (master) is turned ON until remote I/O communications
begin. Here, we assume that the scan list is enabled and that remote I/O com-
munications are set to start automatically at startup.
The following table shows the system startup times for two cases. In the first
case, the DeviceNet Unit starts up just after all of the Slaves’ power supplies
are turned ON. In the second case, the DeviceNet Unit is restarted while com-
munications are in progress.
Program Example As shown in the preceding table, it takes time for DeviceNet communications
to start up. This programming uses flags in the Master status area to prevents
the Slaves’ I/O processing from being performed until remote I/O communica-
tions start up.
Master A
Group A communications
cycle time: TRM-A
Group A communications
cycle time: TRM-B
Group A
Slave A Slave B Slave C
Group B
Master B
Slave D Slave E Slave F
Case Slave’s indicator status System
startup time
The Master is
started just after
Slave startup.
The NS indicator is OFF or flashing green. 5 seconds
Just the Master is
restarted.
The NS indicator is flashes red while the Mas-
ter is OFF.
7 seconds
Just the Slaves are
restarted.
--- 9 seconds

196
Message Communications Section 8-2
This programming is for a DeviceNet Unit with a unit number of 00.
Note Refer to 3-2 Allocated CIO Area Words for details on the Master Status Area.
Slave Function
It takes approximately four seconds from the time that the Devicenet Unit is
turned ON or restarted as a slave until remote I/O communications with the
master begin.
8-2 Message Communications
8-2-1 Message Communications Time
The message communications time is the time required from the time a Mas-
ter Unit starts to send a message over the Network to another node until the
Master Unit completes sending the message (data for SEND(192)/
RECV(193) and FINS commands for CMND(194)/IOWR).
The following equation can be used to compute the approximate message
communications time.
Message communications time =
Communications cycle time x ((No. of message bytes + 15) ÷ 6 + 1)
No. of message bytes: No. of data bytes following the FINS command code
The communications cycle time depends on whether or not remote I/O com-
munications are being used.
Message Communications Only (No Remote I/O Communications)
The following equation can be used to compute the message communications
time when remote I/O communications are not being used.
Communications cycle time =
2 (see note) + 0.11 × TB + 0.6 [ms]
TB : The baud rate factor
(500 kbps: TB = 2; 250 kbps: TB = 4; 125 kbps: TB = 8)
Note The communications cycle time will be 2 ms even if remote I/O communica-
tions are not being used.
Remote I/O and Message Communications
Performing message communications in addition to remote I/O communica-
tions will increase the message communications time.
Communications cycle time=
Communications cycle time for remote I/O communications only
+ 0.11 × TB + 0.6 [ms]
TB : The baud rate factor
(500 kbps: TB = 2; 250 kbps: TB = 4; 125 kbps: TB = 8)
(Varies depending on the baud rate.)
Unit Error
(n+10, bit 00)
Remote I/O
Communications
(n+12, bit 15) Slaves' I/O
processing
1512
15 1510
00

197
Message Communications Section 8-2
Note 1. If the CPU Unit attempts to send another message or receives a message
from another node within the message communications time, the second
message or the message being received from another node may be de-
stroyed. Never execute a second communications instruction before the
message communications time has elapsed and never send messages to
any one node at intervals less than the message communications time.
2. If send or receive messages are destroyed, error records will be placed in
the error history of the Master Unit. If an error occurs, read the error history
using the FINS command or monitor the error history from the Configura-
tor.
3. The above equations can be used to find the approximate message com-
munications time, but this is a typical time, not the maximum time. The
message communications time will vary depending on the frequency of
message communications, the load on the remote node, the communica-
tions cycle time, and other factors. For any one Master Unit, the message
communications time can be greatly increased due to heavy loads and the
user program must be written to allow for this.
8-2-2 Calculating the Maximum Message Response Time
The message response time is the time required from the time a DeviceNet
Unit starts to receive an I/O memory read request message (BYTE DATA
READ explicit message) until the DeviceNet Unit completes sending the
response message to the client.
The message response times described below are based on the following
conditions:
1,2,3... 1. Only one DeviceNet Unit is mounted.
2. The I/O memory read request is returned from CS/CJ-series PC in two cy-
cle time.
3. Baud rate: 500 Kbps
4. Communications cycle time: 3 ms (no remote I/O communications)
5. PC’s cycle time: 10 ms
6. DeviceNet Unit’s refresh time: 2 ms (See note.)
Note The PC’s cycle time will be delayed as shown below for one De-
viceNet Unit. For details, refer to Refresh Time on page 192.
0.7 ms + (number of occupied words × 0.001 ms)
Request from One Client (BYTE DATA READ)
PC Instruction
execution Instruction
execution
BYTE DATA READ processing time:
PC's cycle time x 2
Shared memory
DeviceNet internal buffer
Communications cycle
Client
Read
request
Read result

198
Message Communications Section 8-2
Shown below is the response time required to return data for 100 words.
•BYTE DATA READ request sending time: TBRS
DeviceNet header (4 bytes) + Parameters (3 bytes) = 7 bytes (no frag-
ment)
Therefore, TBRS = 1 communications cycle time (TRM) = 3 ms
•PC’s processing time: TPC x 2
TPC x 2 = PC’s cycle time x 2 = 10 x 2 = 20 ms
•BYTE DATA READ response receiving time: TBRR
DeviceNet header (3 bytes) + Number of words to be read x 2 = 203 bytes
Therefore, TBRR = 1 + 203 bytes/6 communications cycle time = 35 com-
munications cycle time
•DeviceNet Unit refresh time: TRF = 2 ms
The message response time will be as follows:
= TRM + TPC x 2 + TRM x 35 + TRF x 2 =3+20+105+4
= 132 ms
Shown below is the response time required to return data for 100 words to 8
clients.
•BYTE DATA READ request sending time: TBRS
DeviceNet header (4 bytes) + Parameters (3 bytes) = 7 bytes (no frag-
ment)
Therefore, TBRS = 1 communications cycle time (TRM) = 3 ms
•PC’s processing time: TPC x 6 + TPC x 2 = TPC x 8
The following time is required to process data with other clients before the
PC starts processing.
7 other clients/2 = Approximately cycle time x 3
If one processing requires twice the cycle time, the time will be as follows:
Cycle time x 3 x 2 = Cycle time x 6
PC’s processing time: TPC x 2 = Cycle time x 2
Total time will be as follows:
Cycle time x 8
•BYTE DATA READ response receiving time: TBRR
DeviceNet header (3 bytes) + Number of words to be read x 2 = 203 bytes
Therefore, TBRR = 1 + 203 bytes/6 communications cycle time = 35 com-
munications cycle time
•DeviceNet Unit refresh time: TRF = 2 ms
The message response time will be as follows:
= TRM + TPC x 8 + TRM x 35 + TRF x 2 x 8 =3+80+105+32
= 220 ms
Note The above equations can be used to find the approximate message response
time, but this is the typical time, not the maximum time. The message
response time will vary depending on the frequency of message communica-
tions, the load on the remote node, the communications cycle time, and other
factors. For any one DeviceNet Unit, the message communications time can
be greatly increased due to heavy loads and the user program must be written
to allow for this.
199
SECTION 9
Troubleshooting and Maintenance
This section describes error processing, periodic maintenance operations, and troubleshooting procedures needed to keep
the DeviceNet network operating properly. We recommend reading through the error processing procedures before
operation so that operating errors can be identified and corrected more quickly.
9-1 Troubleshooting with the DeviceNet Unit Indicators . . . . . . . . . . . . . . . . . . . 200
9-1-1 Determining Operating Status from the Indicators. . . . . . . . . . . . . . 200
9-1-2 Troubleshooting Errors Occurring in the DeviceNet Unit . . . . . . . . 201
9-2 Error Log Functions . . . . . . . . . . . . . . . . . . . . . . . . . . . . . . . . . . . . . . . . . . . . 218
9-2-1 Error Log Table. . . . . . . . . . . . . . . . . . . . . . . . . . . . . . . . . . . . . . . . . 218
9-2-2 Error Codes and Detail Codes . . . . . . . . . . . . . . . . . . . . . . . . . . . . . 219
9-3 Troubleshooting . . . . . . . . . . . . . . . . . . . . . . . . . . . . . . . . . . . . . . . . . . . . . . . 222
9-3-1 CPU Unit’s ERR/ALM Indicator Lit or Flashing. . . . . . . . . . . . . . . 222
9-3-2 Remote I/O Communications Disabled . . . . . . . . . . . . . . . . . . . . . . 222
9-3-3 I/O Link Problems . . . . . . . . . . . . . . . . . . . . . . . . . . . . . . . . . . . . . . 223
9-3-4 Communications Error Operation Settings. . . . . . . . . . . . . . . . . . . . 224
9-3-5 Scan List Problems . . . . . . . . . . . . . . . . . . . . . . . . . . . . . . . . . . . . . . 224
9-4 Maintenance and Replacement . . . . . . . . . . . . . . . . . . . . . . . . . . . . . . . . . . . . 225
9-4-1 Cleaning . . . . . . . . . . . . . . . . . . . . . . . . . . . . . . . . . . . . . . . . . . . . . . 225
9-4-2 Inspection . . . . . . . . . . . . . . . . . . . . . . . . . . . . . . . . . . . . . . . . . . . . . 225
9-4-3 Replacing Faulty Units . . . . . . . . . . . . . . . . . . . . . . . . . . . . . . . . . . . 226

200
Troubleshooting with the DeviceNet Unit Indicators Section 9-1
9-1 Troubleshooting with the DeviceNet Unit Indicators
9-1-1 Determining Operating Status from the Indicators
The following table shows the status of the MS and NS indicators and the 7-
segment display during normal operation.
Indicator status Network/Unit status Comments
MS NS 7-segment
OFF OFF OFF Initializing with PC Initialization processing with the PC is in progress.
Restart the DeviceNet Unit if this status continues
for an extended period of time. Replace the CPU
Unit and/or DeviceNet Unit if the problem is not cor-
rected by restarting.
ON
(green)
OFF Master’s node
address
(flashing)
Checking for node address
duplication
The node address duplication check is performed
after initialization.
ON
(green)
Flashing
(green)
Master’s node
address
(flashing)
Waiting for remote I/O com-
munications
The Unit will have this status until remote I/O com-
munications are performed with the master or slave
function. (When both functions are operating, the
Unit will have this status until remote I/O communi-
cations are performed with either function.)
Master’s node
address
Waiting for message commu-
nications connection
The Unit will have this status when both the master
and slave functions are disabled and the Unit is
waiting for a connection by message communica-
tions.
ON
(green)
ON
(green)
Master’s node
address
Remote I/O or message com-
munications in progress.
This is the normal display when the master and/or
slave is active.
ON
(green)
ON
(green)
- - (flashing) Scan list operation in
progress.
The scan list is being saved in flash memory or the
scan list is being cleared.

201
Troubleshooting with the DeviceNet Unit Indicators Section 9-1
9-1-2 Troubleshooting Errors Occurring in the DeviceNet Unit
Note 1. The 7-segment display will alternate between the Unit’s node address and
the code given in the tables in this section.
2. When a (master function) structure error or verification error occurs, only
the most recent error is displayed for each slave. If the Unit is set to stop
Error cate-
gory
Error Indicators Error
log
(Hex)
Page
7-segment MS NS
Master func-
tion
Remote I/O communications stopped by
a communications error
A0 --- --- 0346 202
Software set-
tings errors
CPU Unit status error C0 --- --- --- 207
Unit status error C2 --- --- --- 207
Structure error C4 --- --- --- 207
Incorrect setting C5 --- --- --- 208
Multiple switches ON C6 --- --- --- 208
Master func-
tion
Structure
errors
I/O area duplication d0 --- Red (flashing) 0343 202
I/O area range exceeded d1 --- 0343 203
Unsupported slave d2 --- 0343 203
Verification
errors
Non-existent slave d5 --- 0344 203
Illegal vendor d6 --- 0344 204
Illegal connection path d6 --- 0344 204
I/O size mismatch d6 --- 0344 205
Illegal device d6 --- 0344 205
Illegal product code d6 --- 0344 205
Unsupported connection d6 --- 0344 206
Remote I/O communications error d9 --- Red (flashing) 0345 206
Network errors Network power supply error E0 --- OFF or
Red (flashing)
0341 208
Transmission timeout error E2 --- 0342 209
Memory
access errors
Message monitoring timer list logic error E6 Red (flashing) --- 021A 210
Slave scan list logic error E7 --- 021A 211
Master scan list logic error E8 --- 021A 211
Memory access error E9 --- 0602 212
Network errors Node address duplication F0 --- Red (lit) 0211 209
Bus Off detected F1 --- 0340 210
CPU Unit
exchange
Unit number duplication H1 Red (flashing) OFF --- 213
CPU Unit faulty (H2) H2 --- 213
DeviceNet Unit faulty H3 Red (lit) OFF --- 213
Node address setting error H4 Red (flashing) OFF --- 213
Communications speed setting error H5 --- 213
CPU Unit faulty (H6) H6 000F 214
I/O table not registered H7 0006 214
CPU Unit memory faulty HA --- 0012 214
CPU Unit faulty (Hb) Hb 0011 214
Routing table logic error HC 021A 215
I/O refresh error Hd 0347 215
CPU Unit service monitoring error HE 0002 216
CPU Unit watchdog timer error HF 0001 216
Slave function Remote I/O communications error L9 --- Red (flashing) 0345 217
Unit errors Special Unit error OFF Red (lit) OFF 0601
CPU Unit
exchange
CPU Unit fatal error --- --- --- --- 217
Output OFF error --- --- --- ---

202
Troubleshooting with the DeviceNet Unit Indicators Section 9-1
remote I/O communications for a communications error, two errors can be
displayed: The slave’s communications error and its most recent error.
Master Errors
Remote I/O
Communications Stopped
by a Communications
Error
Likely Cause
Pin 3 on the master’s DIP switch is set to stop communications in the event of
a communications error and communications have been stopped due to a
remote I/O communications error, network power supply error, or transmission
timeout.
DeviceNet Unit Response
Remote I/O communications as a master will stop. Remote I/O communica-
tions as a slave and message communications will continue.
Flags Allocated for C200H DeviceNet Master Unit (CIO n+24)
Bit 14 (the Error Flag) will be ON as well as bit 05 or 06 (the Sending Error
Flag or Communications Error Flag).
CIO Area Flags Allocated to DeviceNet Unit
Bit 00 of n+10 (Unit Error Flag) will be ON together with one of the following
combinations:
•Bit 02 of n+12 (the Remote I/O Communications Error Flag) and bit 01 of
n+10 (the Master Function Error Flag) ON.
•Bit 07 of n+10 (the Network Power Error Flag) ON.
•Bit 08 of n+10 (the Send Timeout Flag) ON.
Correction
Perform error processing according to the cause:
•Remote I/O communications error (See error d9.)
•Network power supply error (See error E0.)
•Transmission timeout error (See error E2.)
Correct the cause of the error and then restart remote I/O communications by
toggling bit 02 of n (the Remote I/O Communications Start Switch.)
Structure Error:
I/O Area Duplication
Likely Cause
The slave’s I/O areas overlap. (Occurred with the scan list disabled.)
Errors will occur in the active slaves.
DeviceNet Unit Response
Records the error in the error log.
The master will periodically attempt to reconnect with the slave with the struc-
ture error.
Flags Allocated for C200H DeviceNet Master Unit (CIO n+24)
Bit 14 (the Error Flag) and bit 04 (the Structure Error Flag) will be ON.
CIO Area Flags Allocated to DeviceNet Unit
Bit 01 of n+12 (the Structure Error Flag) and bits 00 and 01 of n+10 (the Unit
Error Flag and Master Function Error Flag) will be ON.
7-segment MS indicator NS indicator Error log (Hex)
A0 --- --- 0346
7-segment MS indicator NS indicator Error log (Hex)
d0 --- Red (flashing) 0343

203
Troubleshooting with the DeviceNet Unit Indicators Section 9-1
Correction
Set the slaves’ node addresses again.
Structure Error:
I/O Area Range Exceeded
Likely Cause
The slave’s I/O area isn’t within the allowed range. (Occurs with the scan list
disabled.)
DeviceNet Unit Response
Records the error in the error log. The master will periodically attempt to
reconnect with the slave with the structure error.
Flags Allocated for C200H DeviceNet Master Unit (CIO n+24)
Bit 14 (the Error Flag) and bit 04 (the Structure Error Flag) will be ON.
CIO Area Flags Allocated to DeviceNet Unit
Bit 01 of n+12 (the Structure Error Flag) and bits 00 and 01 of n+10 (the Unit
Error Flag and Master Function Error Flag) will be ON.
Correction
Set the slaves’ node addresses again or use user-set allocations.
Structure Error:
Unsupported Slave
Likely Cause
The size of the slave’s input and/or output area exceeded 200 bytes. (Occurs
with the scan list disabled.)
DeviceNet Unit Response
Records the error in the error log.
The master will periodically attempt to reconnect with the slave with the struc-
ture error.
Flags Allocated for C200H DeviceNet Master Unit (CIO n+24)
Bit 14 (Error Flag) and bit 04 (the Structure Error Flag) will be ON.
CIO Area Flags Allocated to DeviceNet Unit
Bit 01 of n+12 (Structure Error Flag) and bits 00 and 01 of n+10 (Unit Error
Flag and Master Function Error Flag) will be ON.
Correction
Use slaves with input and output areas of 200 bytes max.
Verification Error:
Non-existent Slave
Likely Cause
A slave registered in the scan list doesn’t exist or the local node’s (master’s)
node address is registered in the scan list. (Occurs with the scan list enabled.)
DeviceNet Unit Response
Records the error in the error log.
•If a slave is involved, the master will periodically attempt to reconnect.
•If the master is involved, it will not send an OPEN frame to itself.
7-segment MS indicator NS indicator Error log (Hex)
d1 --- Red (flashing) 0343
7-segment MS indicator NS indicator Error log (Hex)
d2 --- Red (flashing) 0343
7-segment MS indicator NS indicator Error log (Hex)
d5 --- Red (flashing) 0344

204
Troubleshooting with the DeviceNet Unit Indicators Section 9-1
Flags Allocated for C200H DeviceNet Master Unit (CIO n+24)
Bit 14 (Error Flag) and bit 07 (Comparison Error Flag) will be ON.
CIO Area Flags Allocated to DeviceNet Unit
Bit 00 of n+12 (Comparison Error Flag) and bits 00 and 01 of n+10 (Unit Error
Flag and Master Function Error Flag) will be ON.
Correction
Check the following:
•Matching master and slave baud rates
•Proper cable lengths (trunk and branch lines)
•Broken or loose cables
•Installation of terminators at both ends of the trunk line
•Excessive noise
Verification Error:
Illegal Vendor
Likely Cause
The Configurator is set to check the vendor and the slave’s vendor does not
match the registered scan list. (Occurs with the scan list enabled.)
DeviceNet Unit Response
Records the error in the error log.
The master will periodically attempt to reconnect with the slave with the verifi-
cation error.
Flags Allocated for C200H DeviceNet Master Unit (CIO n+24)
Bit 14 (Error Flag) and bit 07 (Comparison Error Flag) will be ON.
CIO Area Flags Allocated to DeviceNet Unit
Bit 00 of n+12 (Comparison Error Flag) and bits 00 and 01 of n+10 (Unit Error
Flag and Master Function Error Flag) will be ON.
Correction
Inspect the slave and then create the scan list again.
Verification Error:
Illegal Connection Path
Likely Cause
The connection path was set with the Configurator and there is a mistake in
the connection path setting in the scan list. (Occurs with the scan list
enabled.)
DeviceNet Unit Response
Records the error in the error log.
The master will periodically attempt to reconnect with the slave with the verifi-
cation error.
Flags Allocated for C200H DeviceNet Master Unit (CIO n+24)
Bit 14 (Error Flag) and bit 07 (Comparison Error Flag) will be ON.
CIO Area Flags Allocated to DeviceNet Unit
Bit 00 of n+12 (Comparison Error Flag) and bits 00 and 01 of n+10 (Unit Error
Flag and Master Function Error Flag) will be ON.
7-segment MS indicator NS indicator Error log (Hex)
d6 --- Red (flashing) 0344
7-segment MS indicator NS indicator Error log (Hex)
d6 --- Red (flashing) 0344

205
Troubleshooting with the DeviceNet Unit Indicators Section 9-1
Correction
Inspect the slave and then create the scan list again.
Verification Error:
I/O Size Mismatch
Likely Cause
The slave’s I/O data size does not match the registered scan list. (Occurs with
the scan list enabled.)
DeviceNet Unit Response
Records the error in the error log.
The master will periodically attempt to reconnect with the slave with the verifi-
cation error.
Flags Allocated for C200H DeviceNet Master Unit (CIO n+24)
Bit 14 (Error Flag) and bit 07 (Comparison Error Flag) will be ON.
CIO Area Flags Allocated to DeviceNet Unit
Bit 00 of n+12 (Comparison Error Flag) and bits 00 and 01 of n+10 (Unit Error
Flag and Master Function Error Flag) will be ON.
Correction
Inspect the slave and then create the scan list again.
Verification Error:
Illegal Device
Likely Cause
The Configurator is set to check the device type and the slave’s device type
does not match the registered scan list. (Occurs with the scan list enabled.)
DeviceNet Unit Response
Records the error in the error log.
The master will periodically attempt to reconnect with the slave with the verifi-
cation error.
Flags Allocated for C200H DeviceNet Master Unit (CIO n+24)
Bit 14 (Error Flag) and bit 07 (Comparison Error Flag) will be ON.
CIO Area Flags Allocated to DeviceNet Unit
Bit 00 of n+12 (Comparison Error Flag) and bits 00 and 01 of n+10 (Unit Error
Flag and Master Function Error Flag) will be ON.
Correction
Inspect the slave and then create the scan list again.
Verification Error:
Illegal Product Code
Likely Cause
The Configurator is set to check the product code and the slave’s product
code does not match the registered scan list. (Occurs with the scan list
enabled.)
7-segment MS indicator NS indicator Error log (Hex)
d6 --- Red (flashing) 0344
7-segment MS indicator NS indicator Error log (Hex)
d6 --- Red (flashing) 0344
7-segment MS indicator NS indicator Error log (Hex)
d6 --- Red (flashing) 0344

206
Troubleshooting with the DeviceNet Unit Indicators Section 9-1
DeviceNet Unit Response
Records the error in the error log.
The master will periodically attempt to reconnect with the slave with the verifi-
cation error.
Flags Allocated for C200H DeviceNet Master Unit (CIO n+24)
Bit 14 (Error Flag) and bit 07 (Comparison Error Flag) will be ON.
CIO Area Flags Allocated to DeviceNet Unit
Bit 00 of n+12 (Comparison Error Flag) and bits 00 and 01 of n+10 (Unit Error
Flag and Master Function Error Flag) will be ON.
Correction
Inspect the slave and then create the scan list again.
Verification Error:
Unsupported Connection
Likely Cause
The device does not support the I/O service specified in the scan list. (Occurs
with the scan list enabled.)
DeviceNet Unit Response
Records the error in the error log.
The master will periodically attempt to reconnect with the slave with the verifi-
cation error.
Flags Allocated for C200H DeviceNet Master Unit (CIO n+24)
Bit 14 (Error Flag) and bit 07 (Comparison Error Flag) will be ON.
CIO Area Flags Allocated to DeviceNet Unit
Bit 00 of n+12 (Comparison Error Flag) and bits 00 and 01 of n+10 (Unit Error
Flag and Master Function Error Flag) will be ON.
Correction
Inspect the slave and then create the scan list again.
Remote I/O
Communications Error
Likely Cause
A timeout occurred during remote I/O communications using the master func-
tion. (The response from the slave timed out 6 consecutive times.)
DeviceNet Unit Response
Records the error in the error log.
The master will periodically attempt to reconnect with the slave with the error,
but remote I/O communications will stop if the master is set to stop communi-
cations.
Flags Allocated for C200H DeviceNet Master Unit (CIO n+24)
Bit 14 (Error Flag) and bit 06 (Communications Error Flag) will be ON.
CIO Area Flags Allocated to DeviceNet Unit
Bit 02 of n+12 (Remote I/O Communications Error Flag) and bits 00 and 01 of
n+10 (Unit Error Flag and Master Function Error Flag) will be ON.
Correction
Check the following:
7-segment MS indicator NS indicator Error log (Hex)
d6 --- Red (flashing) 0344
7-segment MS indicator NS indicator Error log (Hex)
d9 --- Red (flashing) 0345

207
Troubleshooting with the DeviceNet Unit Indicators Section 9-1
•Matching master and slave baud rates
•Proper cable lengths (trunk and branch lines)
•Broken or loose cables
•Installation of terminators at both ends of the trunk line
•Excessive noise
Software Switch Setting Errors
CPU Unit Status Error
Likely Cause
The software settings operation couldn’t be performed because the CPU Unit
wasn’t in PROGRAM mode.
DeviceNet Unit Response
The only response is the error code displayed on the 7-segment display. The
error display will be cleared the next time that a settings operation is com-
pleted normally.
Correction
Switch the CPU Unit to PROGRAM mode and try the operation again.
Unit Status Error
Likely Cause
The setting operation failed because the Unit could not perform the requested
process in its current status. The most common causes of Unit status errors
during settings operations are listed below:
•The master was stopped and a software switch operation relating to the
master function was performed. (This does not include the master enable
operation.)
•The scan list was enabled and a software switch operation was performed
that can only be performed while the scan list is disabled. (Scan list
enable and fixed allocation setting operations)
•The scan list was disabled and a software switch operation was per-
formed that can only be performed while the scan list is enabled. (Clear
scan list and Backup Unit settings file operations)
•The slave was stopped and a software switch operation relating to the
slave function was performed. (This does not include the slave enable
operation.)
DeviceNet Unit Response
The only response is the error code displayed on the 7-segment display. The
error display will be cleared the next time that a settings operation is com-
pleted normally.
Correction
Change the Unit’s status to allow the operation and try the operation again.
Structure Error
7-segment MS indicator NS indicator Error log (Hex)
C0 --- --- ---
7-segment MS indicator NS indicator Error log (Hex)
C2 --- --- ---
7-segment MS indicator NS indicator Error log (Hex)
C4 --- --- ---

208
Troubleshooting with the DeviceNet Unit Indicators Section 9-1
Likely Cause
The setting operation failed because a structure error occurred.
DeviceNet Unit Response
The only response is the error code displayed on the 7-segment display. The
error display will be cleared the next time that a settings operation is com-
pleted normally.
Correction
Correct the cause of the structure error. (See errors d0 to d2.)
Incorrect Setting
Likely Cause
There was an error in the parameters specified in the user settings and the
requested settings could not be made.
DeviceNet Unit Response
The only response is the error code displayed on the 7-segment display. The
error display will be cleared the next time that a settings operation is com-
pleted normally.
Correction
Check the parameters in the user settings and try the operation again.
Multiple Switches ON
Likely Cause
Two or more software switches were ON simultaneously or a second software
switch was turned ON before a prior operation was completed.
DeviceNet Unit Response
The only response is the error code displayed on the 7-segment display. The
error display will be cleared the next time that a settings operation is com-
pleted normally.
Correction
Execute software switch operations one at a time.
Network Errors
Network Power Error
Note The NS indicator will flash red if the error occurs during remote I/O communi-
cations, otherwise the indicator will be OFF.
Likely Cause
The communications power supply is not being supplied properly from the
network.
DeviceNet Unit Response
Records the error in the error log.
As long as power isn’t being supplied remote I/O communications will remain
stopped and errors will be returned in response to requests for message
transmissions. The indicator status, scanning, and message processing will
7-segment MS indicator NS indicator Error log (Hex)
C5 --- --- ---
7-segment MS indicator NS indicator Error log (Hex)
C6 --- --- ---
7-segment MS indicator NS indicator Error log (Hex)
E0 --- OFF or Red (flashing)* 0341

209
Troubleshooting with the DeviceNet Unit Indicators Section 9-1
return to normal when the network power supply is restored, although scan-
ning will not resume if the DeviceNet Unit is set to stop remote I/O communi-
cations when a communications error occurs.
Flags Allocated for C200H DeviceNet Master Unit (CIO n+24)
Bit 14 (Error Flag) and bit 05 (the Sending Error Flag) will be ON.
CIO Area Flags Allocated to DeviceNet Unit
Bits 00 and 07 of n+10 (the Unit Error Flag and Network Power Error Flag) will
be ON.
Correction
Check the network power supply and the wiring of the network cables.
Transmission Timeout
Error
Note The NS indicator will flash red if the error occurs during remote I/O communi-
cations, otherwise the indicator will be OFF.
Likely Cause
A transmission request was not completed normally for one of the following
reasons:
•There is not even one device such as a slave in the network.
•The communications speed settings are not the same in all of the nodes.
•CAN controller error
DeviceNet Unit Response
Records the error in the error log.
As long as transmission timeout is in effect, remote I/O communications will
remain stopped and errors will be returned in response to requests for mes-
sage transmissions. The indicator status, scanning, and message processing
will return to normal when the network power supply is restored, although
scanning will not resume if the DeviceNet Unit is set to stop remote I/O com-
munications when a communications error occurs.
Flags Allocated for C200H DeviceNet Master Unit (CIO n+24)
Bit 14 (Error Flag) and bit 05 (the Sending Error Flag) will be ON.
CIO Area Flags Allocated to DeviceNet Unit
Bits 00 and 08 of n+10 (the Unit Error Flag and Send Timeout Flag) will be
ON.
Correction
Check the following:
•Matching master and slave baud rates
•Proper cable lengths (trunk and branch lines)
•Broken or loose cables
•Installation of terminators at both ends of the trunk line
•Excessive noise
Node Address Duplication
Error
Likely Cause
The master’s node address is also set on another node.
7-segment MS indicator NS indicator Error log (Hex)
E2 --- OFF or Red (flashing)* 0342
7-segment MS indicator NS indicator Error log (Hex)
F0 --- Red (lit) 0211

210
Troubleshooting with the DeviceNet Unit Indicators Section 9-1
DeviceNet Unit Response
Records the error in the error log.
•The Unit will go off–line and communications will be disabled. Error
responses will be returned to all communications requests.
•The exchange of data with the CPU Unit will continue.
Flags Allocated for C200H DeviceNet Master Unit (CIO n+24)
Bit 14 (Error Flag) and bit 01 (the Node Address Duplicated/Bus Off Flag) will
be ON.
CIO Area Flags Allocated to DeviceNet Unit
Bits 00 and 06 of n+10 (the Unit Error Flag and Duplicated Node Address
Flag) will be ON.
Correction
Check the node addresses set on other nodes in the network. Correct the set-
tings to eliminate the duplication and restart the DeviceNet Units.
Bus Off Detected
Likely Cause
A Bus Off condition was detected.
DeviceNet Unit Response
Records the error in the error log.
•The Unit will go off–line and communications will be disabled. Error
responses will be returned to all communications requests.
•The exchange of data with the CPU Unit will continue.
Flags Allocated for C200H DeviceNet Master Unit (CIO n+24)
Bit 14 (Error Flag) and bit 01 (the Node Address Duplicated/Bus Off Flag) will
be ON.
CIO Area Flags Allocated to DeviceNet Unit
Bits 00 and 05 of n+10 (the Unit Error Flag and Bus Off Flag) will be ON.
Correction
Check the following:
•Matching master and slave baud rates
•Proper cable lengths (trunk and branch lines)
•Broken or loose cables
•Installation of terminators at both ends of the trunk line
•Excessive noise
Memory Access Errors
Message Monitoring
Timer List Logic Error
Likely Cause
There is an error in the contents of the message monitoring timer list stored in
non-volatile memory.
7-segment MS indicator NS indicator Error log (Hex)
F1 --- Red (lit) 0340
7-segment MS indicator NS indicator Error log (Hex)
E6 Red (flashing) --- 021A

211
Troubleshooting with the DeviceNet Unit Indicators Section 9-1
DeviceNet Unit Response
Records the error in the error log.
Operation will continue using the default message monitoring timer values.
Flags Allocated for C200H DeviceNet Master Unit (CIO n+24)
Bit 14 (Error Flag) and bit 03 (the Structure Error Flag) will be ON.
CIO Area Flags Allocated to DeviceNet Unit
Bits 00 and 13 of n+10 (the Unit Error Flag and Incorrect Message Monitoring
Timer List Data Flag) will be ON.
Correction
Use the Configurator to register the message monitoring timer list again.
Slave Scan List Logic
Error
Likely Cause
There is an error in the contents of the slave scan list stored in non-volatile
memory.
DeviceNet Unit Response
Records the error in the error log.
•The slave remote I/O communications will be stopped.
•Message processing and the exchange of data with the CPU Unit will
continue. Normal operation will resume when the slave scan list is written
normally. (Start the slave remote I/O communications.)
CIO Area Flags Allocated to DeviceNet Unit
Bits 00 and 03 of n+10 (the Unit Error Flag and Slave Error Flag) and bit 04 of
n+14 (Invalid Setup Data Flag) will be ON.
Correction
Disable the slave, reset the allocations, and the enable the slave again or use
the Configurator to reset the slave scan list.
Master Scan List Logic
Error
Likely Cause
There is an error in the contents of the master scan list stored in non-volatile
memory.
DeviceNet Unit Response
Records the error in the error log.
•The master remote I/O communications will be stopped.
•Message communications and the exchange of data with the CPU Unit as
a slave will continue. Normal operation will resume when the master scan
list is written normally. (Start the master remote I/O communications.)
Flags Allocated for C200H DeviceNet Master Unit (CIO n+24)
Bit 14 (Error Flag) and bit 03 (the Structure Error Flag) will be ON.
CIO Area Flags Allocated to DeviceNet Unit
Bits 00 and 01 of n+10 (the Unit Error Flag and Master Function Error Flag)
and bit 04 of n+12 (the Invalid Scan List Data Flag) will be ON.
7-segment MS indicator NS indicator Error log (Hex)
E7 Red (flashing) --- 021A
7-segment MS indicator NS indicator Error log (Hex)
E8 Red (flashing) --- 021A

212
Troubleshooting with the DeviceNet Unit Indicators Section 9-1
Correction
Clear the scan list and register the scan list again or use the Configurator to
reset the master scan list.
Memory Access Error
Likely Cause
An error occurred in the Unit’s non-volatile memory itself. This error will occur
in the following cases.
1,2,3... 1. An error occurs reading the identity information during initialization
2. All 64 error log records cannot be used during initialization or registering
an error log record
3. An error occurs while reading or writing the error log
4. An error occurs while reading or writing the master function enabling data
or the master scan list
5. An error occurs while reading or writing the slave function enabling data or
the slave scan list
6. An error occurs while reading or writing the message monitoring timer
7. An error occurs while reading or writing the communications cycle time set
value
8. An error occurs while reading the identity information during Identity object
server processing
Note This error does occur for checksum errors while reading data.
DeviceNet Unit Response
Registers an error record with error code 0602 in the RAM error log area.
For error 1:
Normal operation continues
For error 2 or 3:
Remaining writes to EEPROM are all ignored. Other than that, normal opera-
tion continues. (Error records continue to be written to RAM.)
For error 4:
The master remote I/O communications are stopped. Other operations con-
tinue.
For error 5:
The slave scanning is stopped and other operations continue.
For error 6:
The default values are used for the message monitoring timer and operation
continues.
For error 7:
The communications cycle time is set automatically and operation continues.
For error 8:
Operation continues.
Flags Allocated for C200H DeviceNet Master Unit (CIO n+24)
Bit 14 (Error Flag) and bit 00 (the Incorrect Switch Settings/EEPROM Error
Flag) will be ON.
7-segment MS indicator NS indicator Error log (Hex)
E9 Red (flashing) --- 0602

213
Troubleshooting with the DeviceNet Unit Indicators Section 9-1
CIO Area Flags Allocated to DeviceNet Unit
Bits 00 and 04 of n+10 (the Unit Error Flag and Unit Memory Error Flag) will
be ON.
Correction
Replace the Unit if the error recurs.
CPU Unit Exchange Errors
Unit Number duplication
Likely Cause
The unit number is duplicated on another Unit.
DeviceNet Unit Response
Stops operation.
Correction
Set the unit numbers correctly and restart the DeviceNet Units.
CPU Unit Faulty (H2)
DeviceNet Unit Response
Stops operation.
Correction
Replace the CPU Unit if the error recurs when the CPU Unit is restarted.
DeviceNet Unit Faulty
DeviceNet Unit Response
Stops operation.
Correction
Replace the DeviceNet Unit if the same error recurs when the Unit is mounted
to another CPU Unit.
Node Address Setting
Error
Likely Cause
The node address set on the rotary switches is out-of-range (64 or higher.)
DeviceNet Unit Response
Stops operation.
Correction
Set the node address correctly and restart the DeviceNet Units.
Communications Speed
Setting Error
Likely Cause
The communications speed is set incorrectly.
7-segment MS indicator NS indicator Error log (Hex)
H1 Red (flashing) OFF ---
7-segment MS indicator NS indicator Error log (Hex)
H2 Red (flashing) OFF ---
7-segment MS indicator NS indicator Error log (Hex)
H3 Red (lit) OFF ---
7-segment MS indicator NS indicator Error log (Hex)
H4 Red (flashing) OFF ---
7-segment MS indicator NS indicator Error log (Hex)
H5 Red (flashing) OFF ---

214
Troubleshooting with the DeviceNet Unit Indicators Section 9-1
DeviceNet Unit Response
Stops operation.
Correction
Set the communications speed correctly and restart the DeviceNet Units.
CPU Unit Faulty (H6)
DeviceNet Unit Response
Records the error in the error log. (The time information is set to all zeroes.)
Stops operation.
Correction
Replace the CPU Unit if the error recurs when the CPU Unit is restarted.
I/O Table Not Registered
Likely Cause
The CPU Unit’s I/O table is not registered.
DeviceNet Unit Response
Records the error in the error log.
Stops operation.
Correction
Create the I/O table.
CPU Unit Memory Faulty
Likely Cause
A parity error occurred while reading the routing table.
DeviceNet Unit Response
Records the error in the error log and continues processing
The routing table is treated as missing.
Flags Allocated for C200H DeviceNet Master Unit (CIO n+24)
Bit 14 (Error Flag) and bit 03 (the Structure Error Flag) will be ON.
CIO Area Flags Allocated to DeviceNet Unit
Bits 00 and 12 of n+10 (the Unit Error Flag and Routing Table Error Flag) will
be ON.
Correction
Register the routing table in the CPU Unit again and restart the CPU Unit.
Replace the CPU Unit if the error recurs.
CPU Unit Faulty (Hb)
Likely Cause
A timeout occurred while reading the routing table.
7-segment MS indicator NS indicator Error log (Hex)
H6 Red (flashing) OFF 000F
7-segment MS indicator NS indicator Error log (Hex)
H7 Red (flashing) OFF 0006
7-segment MS indicator NS indicator Error log (Hex)
HA Red (flashing) --- 0012
7-segment MS indicator NS indicator Error log (Hex)
Hb Red (flashing) --- 0011

215
Troubleshooting with the DeviceNet Unit Indicators Section 9-1
DeviceNet Unit Response
Continues processing but data exchange with the CPU Unit is stopped.
The routing table is treated as missing.
Records the error in the error log.
Flags Allocated for C200H DeviceNet Master Unit (CIO n+24)
Bit 14 (Error Flag) and bit 03 (the Structure Error Flag) will be ON.
CIO Area Flags Allocated to DeviceNet Unit
Bits 00 and 12 of n+10 (the Unit Error Flag and Routing Table Error Flag) will
be ON.
Correction
Register the routing table in the CPU Unit again and restart the CPU Unit.
Replace the CPU Unit if the error recurs.
Routing Table Logic Error
Likely Cause
There is an error in the contents of the routing table.
DeviceNet Unit Response
Records the error in the error log.
The routing table is treated as missing and processing continues.
Flags Allocated for C200H DeviceNet Master Unit (CIO n+24)
Bit 14 (Error Flag) and bit 03 (the Structure Error Flag) will be ON.
CIO Area Flags Allocated to DeviceNet Unit
Bits 00 and 12 of n+10 (the Unit Error Flag and Routing Table Error Flag) will
be ON.
Correction
Refer to 1-6-3 Creating Routing Tables. Set the routing table in the CPU Unit
correctly and restart the DeviceNet Units.
I/O Refresh Error
Likely Cause
The I/O areas set in the master scan list or slave scan list do not exist in the
CPU Unit. This error can occur when the Unit is mounted to a different CPU
Unit with a different number of EM banks or EM that has been converted to
file memory.
Note This error may occur during remote I/O communications, too.
DeviceNet Unit Response
Records the error in the error log.
Stops remote I/O communications for the function (master or slave) using the
non-existent area.
There is a possibility that this error will occur again. If it does occur again,
restart remote I/O communications to return the system to normal operation.
Flags Allocated for C200H DeviceNet Master Unit (CIO n+24)
Bit 14 (Error Flag) and bit 03 (the Structure Error Flag) will be ON.
7-segment MS indicator NS indicator Error log (Hex)
HC Red (flashing) --- 021A
7-segment MS indicator NS indicator Error log (Hex)
Hd Red (flashing) --- 0347

216
Troubleshooting with the DeviceNet Unit Indicators Section 9-1
CIO Area Flags Allocated to DeviceNet Unit
Bit 00 of n+10 (Unit Error Flag) will be ON together with one of the following
combinations:
•Bit 05 of n+12 (the Master I/O Refresh Error Flag) and bit 01 of n+10 (the
Master Function Error Flag) ON.
•Bit 05 of n+14 (Remote I/O Refresh Error Flag) and bit 03 of n+10 (the
Slave Error Flag) ON.
Correction
Check the master scan list and slave scan list and reset with a correct alloca-
tion.
CPU Unit Service
Monitoring Error
Likely Cause
Servicing from the CPU Unit is not at fixed intervals. Servicing is normally
monitored at 11 s.
DeviceNet Unit Response
•Records the error in the error log.
•Stops master and slave remote I/O communications.
Performs the following processing if it receives FINS frames that must be
passed along to the CPU Unit:
•Returns an error response (0302 Hex) to commands requiring a re-
sponse.
•Discards other frames and stores an error record (010B Hex) in the er-
ror log.
Note There is a possibility that this error will occur again. If it does occur
again, restart remote I/O communications to return the system to
normal operation.
Flags Allocated for C200H DeviceNet Master Unit (CIO n+24)
There is no status notification because communications with the CPU Unit are
disabled.
CIO Area Flags Allocated to DeviceNet Unit
There is no status notification because communications with the CPU Unit are
disabled.
Correction
Inspect the CPU Unit’s operating environment.
CPU Unit Watchdog Timer
Error
Likely Cause
An error occurred in the CPU Unit.
Note The CPU Unit’s watchdog timer error can occur during initialization.
DeviceNet Unit Response
•Records the error in the error log.
•Stops master and slave remote I/O communications.
Performs the following processing if it receives FINS frames that must be
passed along to the CPU Unit:
7-segment MS indicator NS indicator Error log (Hex)
HE Red (flashing) --- 0002
7-segment MS indicator NS indicator Error log (Hex)
HF Red (flashing) --- 0001

217
Troubleshooting with the DeviceNet Unit Indicators Section 9-1
•Returns an error response (0302 Hex) to commands requiring a re-
sponse.
•Discards other frames and stores an error record (010B Hex) in the er-
ror log.
Flags Allocated for C200H DeviceNet Master Unit (CIO n+24)
There is no status notification because communications with the CPU Unit are
disabled.
CIO Area Flags Allocated to DeviceNet Unit
There is no status notification because communications with the CPU Unit are
disabled.
Correction
Replace the CPU Unit.
CPU Unit Fatal Error
DeviceNet Unit Response
Output data is set to 0. (With the master, these are output bits. With the slave,
these are input bits to the other master.)
Output OFF Error
Likely Cause
The Output OFF Bit (A50015) was turned ON in the CPU Unit.
DeviceNet Unit Response
Output data is set to 0. (With the master, these are output bits. With the slave,
these are input bits to the other master.)
Slave Errors
Remote I/O
Communications Error
Likely Cause
A timeout occurred during remote I/O communications using the slave func-
tion.
DeviceNet Unit Response
Records the error in the error log.
If slave has outputs, the status of those outputs is determined by the hold/
clear outputs setting for communications errors.
CIO Area Flags Allocated to DeviceNet Unit
Bits 00 and 03 of n+10 (the Unit Error Flag and Slave Error Flag) and bits 02
and 03 of n+14 (the Remote I/O Communications Error Flag for OUT1/IN1
and Remote I/O Communications Error Flag for OUT2/IN2) will be ON.
Correction
Check the following:
•Matching master and slave baud rates
•Proper cable lengths (trunk and branch lines)
•Broken or loose cables
7-segment MS indicator NS indicator Error log (Hex)
--- --- --- ---
7-segment MS indicator NS indicator Error log (Hex)
--- --- --- ---
7-segment MS indicator NS indicator Error log (Hex)
L9 --- Red (flashing) 0345

218
Error Log Functions Section 9-2
•Installation of terminators at both ends of the trunk line
•Excessive noise
Unit Errors
Special Unit Error
DeviceNet Unit Response
Records the error in the error log.
Stops the Unit.
Correction
Restart the CPU Unit. Replace the DeviceNet Unit if the error recurs.
9-2 Error Log Functions
Errors detected by the DeviceNet Unit are stored in the error log along with
the date and time of their occurrence. The error log can be read, cleared, and
monitored using FINS commands or a Configurator.
9-2-1 Error Log Table
Error Log Table Each time an error occurs, one error record is recorded in the DeviceNet
Unit’s RAM error log table. The table can record up to 64 records. If another
error occurs when the table is full, the oldest record will be erased to make
room for the new error record.
The error log table records the following information.
•Error code
•Detail code
•Time of occurrence (The CPU Unit’s time is used for the time stamp.)
Error Log Storage Area When an error is detected, information on the error and the time stamp are
stored in the Unit’s internal RAM as an error log record. Serious errors are
recorded in EEPROM as well as RAM. The error log records in EEPROM are
retained even when the Unit’s power is turned OFF or the Unit is restarted.
The error log records in EEPROM are copied to RAM when the DeviceNet
Unit is turned ON.
When the error log is read with a FINS command or from the Configurator,
only the error log records in RAM are read. When the error log is cleared with
a FINS command or from the Configurator, the error log records in RAM and
EEPROM are erased.
Note Refer to 9-2-2 Error Codes and Detail Codes for a table listing the error codes.
Reading and Clearing the
Error Log
The error log table can be read or cleared by sending a FINS command to the
DeviceNet Unit. Use the DeviceNet Unit’s unit address as the FINS com-
mand’s destination unit address. (The unit address is the unit number+10
Hex.)
Refer to the SYSMAC CS/CJ Series Communication Commands Reference
Manual (W342) for details on using the FINS commands. Refer to the Appen-
dix E FINS Commands and Responses for DeviceNet Units for details on
FINS commands addressed to the DeviceNet Unit.
7-segment MS indicator NS indicator Error log (Hex)
OFF Red (lit) OFF 0601

219
Error Log Functions Section 9-2
When using the Configurator, the error log can be monitored with the master
error history read operation. With the Configurator, the error log can only be
monitored and the data cannot be saved.
Time Information The CPU Unit’s time information is used for the time stamps in the DeviceNet
Unit’s error log records. If the time information cannot be read from the CPU
Unit, the time stamp will contain all zeroes.
The DeviceNet Unit’s time stamps will not be correct or consistent unless the
time has been correctly in the CPU Unit. Moreover, if the battery is replaced in
a CS/CJ-series CPU Unit, the time must be set again the next time that power
is turned ON.
9-2-2 Error Codes and Detail Codes
Error
code
(Hex)
Error Detail code Record
stored in
EEPROM
First byte Second byte
0001 CPU Unit watchdog timer error 00 Hex 00 Hex Yes
0002 CPU Unit service monitoring error (The servic-
ing time from the CPU Unit is not fixed.)
Monitoring time (ms) Yes
0006 Other CPU error Bit 14 ON: Duplicate unit number setting
Bit 11 ON: Unit not in registered I/O table
Other bits: Reserved for system
Ye s
000F CPU Unit initialization error 00 Hex 00 Hex Yes
0011 Event timeout MRC SRC Yes
0012 CPU Unit memory error 01 Hex: Read error
02 Hex: Write error
03 Hex: Routing table
04 Hex: CPU Bus Unit set-
tings error
05 Hex: Special Unit CIO
or DM allocation
Ye s

220
Error Log Functions Section 9-2
0101 Transmission failed because the local node is
not participating in the network.
FINS message communications command:
Bit 15: OFF
Bits 14 to 8: SNA
Bits 7 to 0: SA1
FINS message communications response:
Bit 15: ON
Bits 14 to 8: DNA
Bits 7 to 0: DA1
Explicit message communications command:
Bit 15: OFF
Bits 14 to 8: 0
Bit 7: ON
Bits 6 to 0: Node address of command source
Explicit message communications response:
Bit 15: ON
Bits 14 to 8: 0
Bit 7: ON
Bits 6 to 0: Node address of command source
No
0105 Transmission failed because of a node address
setting error.
0106 Transmission failed because of a node address
duplication error.
0107 Transmission failed because the other node is
not participating in the network.
0108 Transmission failed because there is no Unit
with the specified unit number.
0109 Transmission failed because the other node is
busy.
010B Transmission failed because of a CPU Unit
error. Frame discarded due to one of the follow-
ing:
• A cyclic service monitoring timeout occurred.
• A CPU Unit watchdog timer error occurred.
• Another CPU Unit error occurred.
010D Transmission failed because the destination
address is not registered in the routing table.
010E Transmission failed because the routing table
has not been registered.
010F Transmission failed because of a routing table
error.
0110 Transmission failed because of too many repeti-
tions.
0111 Transmission failed because the command
exceeded the max. command length.
0112 Transmission failed because of a header error.
0117 Packet discarded because the internal recep-
tion buffer is full.
0118 Illegal packet discarded.
0120 Unexpected routing error
0123 Packet discarded because the internal trans-
mission buffer is full.
0124 Routing failed because maximum frame length
was exceeded.
0125 Packet discarded because of response timeout.
021A Setting table logic error 00 Hex 03 Hex: Routing table
0A Hex: Master scan list
0B Hex: Slave scan list
0C Hex: Message moni-
toring timer list
Ye s
0211 Node address duplication (cause) 00 Hex Local node address No
0300 Packet discarded because of parameter error. Same as the code (such as 0101 Hex) in the dis-
carded FINS/explicit message packet.
No
0340 Bus Off detected 00 Hex 00 Hex No
0341 Network power supply error 00 Hex 00 Hex No
0342 Transmission timeout 00 Hex 00 Hex No
Error
code
(Hex)
Error Detail code Record
stored in
EEPROM
First byte Second byte

221
Error Log Functions Section 9-2
Note The error information is not written to EEPROM when a memory error occurs
in the error log area (EEPROM).
0343 Structure error 01 Hex: I/O area dupli-
cation
02 Hex: I/O area range
exceeded
03 Hex: Unsupported
slave
Slave’s node address No
0344 Verification error 01 Hex: Non-existent
slave
02 Hex: Illegal header
03 Hex: Illegal device
type
04 Hex: Illegal product
code
05 Hex: Unsupported
connection
06 Hex: I/O size mis-
match
07 Hex: Illegal connec-
tion path
Slave’s node address No
0345 Remote I/O communications error 01 Hex: Master
02 Hex: Slave
Master:
Slave’s node address
Slave:
Master’s node address
No
0346 Remote I/O communications stopped because
of a remote I/O communications error.
01 Hex: Remote I/O
communications error
02 Hex: Network power
supply error
03 Hex: Transmission
timeout
Remote I/O comm. error:
Slave’s node address
Power supply error:
Local (master’s) node
address
Transmission timeout:
Local (master’s) node
address
No
0347 I/O refreshing error 01 Hex: Master
02 Hex: Slave
00 Hex No
0348 Message discarded because a new request
was received.
Same as the code (such as 0101 Hex) in the dis-
carded FINS/explicit message packet.
No
0601 Special Unit error Uncertain contents Yes
0602 Special Unit memory error 01 Hex: Read error
02 Hex: Write error
06 Hex: Error log
09 Hex: Identity data
0A Hex: Master scan list
0B Hex: Slave scan list
0C Hex: Message moni-
toring timer list
0D Hex: Communications
cycle time setting
Ye s
(See
note.)
Error
code
(Hex)
Error Detail code Record
stored in
EEPROM
First byte Second byte

222
Troubleshooting Section 9-3
9-3 Troubleshooting
9-3-1 CPU Unit’s ERR/ALM Indicator Lit or Flashing
Use the following table to troubleshoot the network when the DeviceNet Unit
is mounted and the CPU Unit’s ERR/ALM indicator is lit or flashing.
Note Refer to the CS1 Series CPU Unit Operation Manual (W339) or the CJ Series
CPU Unit Operation Manual (W393) for more details on these errors.
9-3-2 Remote I/O Communications Disabled
Use the following table to troubleshoot the network when remote I/O data
communications won’t start. (The I/O Data Communications Flag remains
OFF in Master Status 1.)
Error Probable cause
An I/O verification error occurred. •Make sure that the Unit is connected properly.
•Check the I/O table with the I/O Table Verification operation and correct it
if necessary. After correcting it, perform the I/O Table Create operation.
A CPU Bus Unit setting error occurred. •The CPU Bus Unit model registered in the I/O table does not match the
model of CPU Bus Unit actually mounted. Check the I/O table with the I/O
Table Verification operation and correct it if necessary.
•After correcting the I/O table, perform the I/O Table Create operation.
A CPU Bus error occurred. •Make sure that the Unit is connected properly.
•Restart the Unit. Replace the Unit if it doesn’t restart.
An I/O Bus error occurred. •Make sure that the Unit is connected properly.
•Restart the Unit. Replace the Unit if it doesn’t restart.
Error Probable cause
All of the DeviceNet Unit’s indicators are OFF. •Check whether power is being supplied to the PC.
•Check whether the DeviceNet Unit is mounted in the Backplane cor-
rectly.
•When a watchdog timer (WDT) error has occurred in the PC, follow
the procedures described in the PC’s manual to correct the problem.
•All of a CS1W-DRM21 or CJ1W-DRM21 Unit’s indicators will be OFF
when a CPU Bus Unit error has occurred. Check for a CPU Bus Unit
error.
•Restart the Unit. Replace the Unit if it doesn’t restart.
The DeviceNet Unit’s MS indicator is ON and
green, but the NS indicator remains OFF.
(The NS indicator normally goes ON about 2 s
after the MS indicator.)
•If the DeviceNet Unit’s 7-segment display is displaying an error code,
refer to the tables in 9-1 Troubleshooting with the DeviceNet Unit In-
dicators.
•Make sure that the master’s unit number setting is correct.
•Make sure that the unit number is not duplicated on another Special
Unit.
•Check the I/O table with the I/O Table Verification operation and cor-
rect it if necessary. After correcting it, perform the I/O Table Create
operation.
Restart the Unit. Replace the Unit if it doesn’t restart.

223
Troubleshooting Section 9-3
9-3-3 I/O Link Problems
Use the following table to troubleshoot I/O Link problems.
The DeviceNet Unit’s MS indicator is ON and
green, but the NS indicator continues to flash
green.
(The NS indicator normally goes ON 2 s after
the MS indicator.)
•If the DeviceNet Unit’s 7-segment display is displaying an error code,
refer to the tables in 9-1 Troubleshooting with the DeviceNet Unit In-
dicators.
•Restart the Unit. Replace the Unit if it doesn’t restart.
The DeviceNet Unit’s MS and NS indicators are
ON and green, but the 7-segment display contin-
ues to flash the master’s node address.
(The node address normally stops flashing
within 8 s after the NS lights.)
•Check that the DeviceNet Unit’s baud rate matches the baud rates set
on all of the slaves. If they don’t match, set all of the baud rates to the
same value.
•Make sure that there are121-Ω terminators connected at both ends
of the trunk line. Connect 121-Ω terminators if the wrong resistance
is being used.
•Check whether all of the slaves’ settings are correct.
•Check whether the communications cables are wired correctly.
•Check whether the power supply cables and power supply are wired
and set correctly.
•Check for broken wires in the communications and power supply ca-
bles attached to the connectors.
•Check whether the slaves are operating properly.
When an OMRON slave is being used, refer to the DeviceNet Slaves
Operation Manual (W347).
•If another company’s slave is being used, refer to that slave’s user’s
manual.
Error Probable cause
Error Probable cause
The I/O isn’t simultaneous. Observe the following precautions when writing application programs:
•The simultaneity of node-units of data is ensured between the PC and
DeviceNet Unit.
•In OMRON slaves, the simultaneity of word-units of data is ensured.
•If another company’s slave is being used, refer to that slave’s user’s
manual for details.
At startup, OFF outputs are output from the
slaves.
When the master is operating in scan list enabled mode and the PC is
set to maintain the status of I/O area bits, those held output points will
be output from the output slaves at startup.
Be sure to perform the Create Scan List operation and operate the
master with the scan list enabled.
Refer to the CS1 Series CPU Unit Operation Manual (W339) or the CJ
Series CPU Unit Operation Manual (W393) for details on maintaining I/
O area data with the IOM Hold Bit.

224
Troubleshooting Section 9-3
9-3-4 Communications Error Operation Settings
Use the following table to correct problems with the DIP switch setting for con-
tinuing/stopping communications for errors.
9-3-5 Scan List Problems
Use the following table to troubleshoot scan list problems.
Error Probable cause
Communications are stopped even though
there is no communications error.
When pin 3 on the DIP switch is ON, communications will be stopped if a
communications error, transmission timeout, or network power supply error
occurs.
While communications are stopped, the 7-segment displays will alternately
display error code A0 and the error code of the communications error that
caused the stoppage.
After a network power supply error or transmission timeout is corrected, the
indicators will show just the communications stoppage code (A0).
Communications are stopped by the DIP
switch setting, but don’t resume after tog-
gling the Clear Communications Error Stop-
page Bit.
•When communications can’t be restarted with slaves that were communi-
cating normally before the stoppage, stop the communications again.
Check that the slave has started up and perform the “clear communica-
tions error stoppage” operation.
•It may be necessary to perform the operation twice if the network contains
another company’s slave that take a long time to join the network.
Error Probable cause
A scan list couldn’t be created by the “cre-
ate scan list” operation.
A scan list couldn’t be cleared by the “clear
scan list” operation.
Neither the create scan list nor clear scan list operations can be performed
until the I/O Data Communications flag goes ON. (The I/O Data Communi-
cations flag will be OFF for a short time after the power is first turned ON
and after the scan list clear operation is executed.)
Make sure that the I/O Data Communications flag is ON before attempting
to execute the create scan list or clear scan list operations.
The “create scan list” or “clear scan list”
operation was executed, but the master’s 7-
segment displays still display “- -”.
(The “- -” display usually lasts for 1 s after
the “create scan list” operation or 0.1 s after
the “clear scan list” operation.)
Restart the DeviceNet Unit, execute the clear scan list operation, and then
the create scan list operation if necessary.
Replace the DeviceNet Unit if this doesn’t correct the problem.

225
Maintenance and Replacement Section 9-4
9-4 Maintenance and Replacement
This section describes the routine cleaning and inspection recommended as
regular maintenance as well as the Unit replacement procedure required if a
DeviceNet Unit fails.
9-4-1 Cleaning
Clean the DeviceNet Units regularly as described below in order to keep the
network in its optimal operating condition.
•Wipe the Unit daily with a dry, soft cloth.
•When a spot can’t be removed with a dry cloth, dampen the cloth with a
neutral cleanser (2% solution), wring out the cloth, and wipe the Unit.
•A smudge may remain on the Unit from gum, vinyl, or tape that was left on
for a long time. Remove the smudge when cleaning.
Never use volatile solvents such as paint thinner, benzene, or chemical wipes.
These substances could damage the surface of the Unit.
9-4-2 Inspection
Be sure to inspect the system periodically to keep it in its optimal operating
condition. In general, inspect the system once every 6 to 12 months, but
inspect more frequently if the system is used with high temperature or humid-
ity or under dirty/dusty conditions.
Inspection Equipment Prepare the following equipment before inspecting the system.
Required Equipment
Have a standard and Phillips-head screwdriver, multimeter, alcohol, and a
clean cloth.
Equipment Required Occasionally
Depending on the system conditions, a synchroscope, oscilloscope, ther-
mometer, or hygrometer (to measure humidity) might be needed.
Inspection Procedure Check the items in the following table and correct any items that are below
standard.
Item Standard Equipment
Environmental
conditions
Ambient and cabinet temperature 0°C to 55°C Thermometer
Ambient and cabinet humidity
(with no condensation or icing)
10% to 90% Hygrometer
Dust/dirt accumulation None ---
Installation Are the Units installed securely? No looseness ---
Are the communications connec-
tors fully inserted?
No looseness ---
Are the external wiring screws
tight?
No looseness ---
Are the connecting cables
undamaged?
No damage ---

226
Maintenance and Replacement Section 9-4
9-4-3 Replacing Faulty Units
Replace a faulty DeviceNet Unit as soon as possible. Refer to the DeviceNet
Slaves Operation Manual (W347) for details on replacing slaves. We recom-
mend having spare Units available to restore network operation as quickly as
possible.
Precautions Observe the following precautions when replacing a faulty Unit.
•After replacement make sure that there are no errors with the new Unit.
•When a Unit is being returned for repair, attach a sheet of paper detailing
the problem and return the Unit to your OMRON dealer.
•If there is a faulty contact, try wiping the contact with a clean, lint-free
cloth dampened with alcohol.
Note To prevent electric shock when replacing a Unit, be sure to stop communica-
tions in the network and turn OFF the power supplies to all of the nodes (mas-
ter and slaves) before removing the faulty Unit.
Settings after Replacing
DeviceNet Units
When the master is being used, the scan list (network file) must be registered
after replacing the DeviceNet Unit.
All of the settings data stored in the DeviceNet Unit can be saved to the CPU
Unit’s Memory Card1 and later read from the Memory Card2. It will be much
easier to replace the Unit if you save all of the settings data when the Unit is
operating normally.
Note 1. Toggle (OFF to ON) the Unit Setup File Backup Switch (word n+1, bit 15).
2. Toggle (OFF to ON) the Unit Setup File Restore Switch (word n+1, bit 14).
3. The backup file is saved to the CPU Unit’s Memory Card with the filename
DNnnBKUP.dvf. (The number “nn” is the unit number in 2-digit hexadeci-
mal.)
Default Remote I/O Allocations
Turn ON power to all slaves and then turn ON the Scan List Enable Switch (bit
00). The scan list will be registered.
User-set Remote I/O Allocations
The scan list can be written to the DeviceNet Unit from the CPU Unit’s Mem-
ory Card or a network file saved on a disk.
Using the Settings Data Stored in the CPU Unit’s Memory Card
Use the following procedure to write all of the settings data from the Memory
Card to the DeviceNet Unit.
1,2,3... 1. Turn ON power to the PC.
2. Switch the CPU Unit to PROGRAM mode.
3. Toggle (OFF to ON) the Unit Setup File Restore Bit (word n+1, bit 14).
Using a Network File Stored on a Floppy Disk or Hard Disk
Use the following procedure to write the settings to the DeviceNet Unit from a
network file saved on a disk.
1,2,3... 1. Turn ON power to the DeviceNet Unit and the Configurator.
2. Place the Configurator online and read the network file that was previously
saved.
3. Use the Edit Device Parameters operation, specify the DeviceNet Unit that
has been replaced, and write the settings from the network file to the De-
viceNet Unit.

227
Maintenance and Replacement Section 9-4
Creating a New Network File
Use the following procedure to write the settings to the DeviceNet Unit from a
network file saved on a disk.
1,2,3... 1. Turn ON power to the DeviceNet Unit, slaves, and the Configurator.
2. Place the Configurator online and display the Device List.
3. Specify the DeviceNet Unit that has been replaced, and use the Edit De-
vice Parameters operation to register slaves and allocate I/O.
4. Write the settings to the devices.
Note 1. When using user-set remote I/O allocations, always save the network file
to a floppy disk or hard disk to restore operation quickly if the DeviceNet
Unit needs to be replaced.
2. When the CPU Unit is replaced, be sure that all data in the DM Area, HR
Area, and other memory areas is transferred to the new CPU Unit before
starting operation.

229
Appendix A
Allocation Differences from C200H
DeviceNet Master Units
The following table shows the CS1W-DRM21/CJ1W-DRM21 DeviceNet Unit allocation areas that correspond
to the C200HW-DRM21-V1 DeviceNet Master Unit allocation areas.
Note The following table does not include the allocation areas that exist only in CS/CJ-series DeviceNet Units.
Refer to this table when using ladder programs in the CS1W-DRM21/CJ1W-DRM21 that have been used in
C200HW-DRM21-V1 DeviceNet Master Units and make adjustments as required.
Use the CX-Programmer replacement operation to change ladder program addresses. When using a CX-Pro-
grammer Ver. 1.2 or earlier, use the global replace utility function to globally replace addresses.
Software Switches
Unit No.: Set on rotary switches on front panel (0 to 15).
Name C200H DeviceNet Master
Unit
CS/CJ-series
DeviceNet Unit
Contents for CS/CJ-
series DeviceNet Unit
Differences from C200H-
series DeviceNet Master
Unit
Word address Bit CS/CJ-
series
word
address
Bit
CS/CJ
Series
C200HX/
HG/HE,
C200HS
Scan List
Enable
Switch
IR 2000 +
(10 × unit
No.)
Unit No. 0
to 9: IR 100
+(10 × unit
No.)
Unit No. A
to F: IR 400
+(10 × unit
No. – 10)
00 CIO 1500 +
(25 × unit
No.)
00 OFF → ON
Registers to scan list the
slaves recognized during
operation in scan list dis-
abled mode and starts
operation in scan list
enabled mode (PC Unit in
PROGRAM mode).
No differences.
Different usage: Switch
returns to OFF when pro-
cessing completed.
Scan List
Clear
Switch
01 01 OFF → ON
Disables scan list registra-
tion and starts operation in
disabled mode (PC Unit in
PROGRAM mode).
No differences.
Different usage: Unit switch
returns to OFF when pro-
cessing completed.
Remote I/O
Communi-
cations
Start Switch
02 02 OFF → ON
Restarts remote I/O com-
munications stopped with
communications error
based on settings.
Includes bit 03 remote I/O
communications start
switch functions in CS/CJ-
series DeviceNet Unit.
Different usage: Unit switch
returns to OFF when pro-
cessing completed.
Remote I/O
Communi-
cations
Start Switch
03 03 OFF → ON
Starts communications
Includes bit 02 communica-
tions error stop clear switch
functions in CS/CJ-series
DeviceNet Unit.
Different usage: Unit switch
returns to OFF when pro-
cessing completed.
Remote I/O
Communi-
cations
Stop Switch
04 04 OFF → ON
Stops remote I/O communi-
cations
Different usage: Unit switch
returns to OFF when pro-
cessing completed.

230
Allocation Differences from C200H DeviceNet Master Units Appendix A
Status Areas
Master Status Area 1
An area with the exact same bit configuration as Master Status area 1 used for C200H DeviceNet Master Units,
was set up. This area is called the Master Replacement Status 1.
•The following table compares the C200H DeviceNet Master Unit Master Status Area 1 and the CS/CJ-
series DeviceNet Unit Master Replacement Status 1.
Names for
C200H
DeviceNet
Master
Unit
Master
Status
Area 1
C200H DeviceNet Master Unit Names for
CS/CJ-
series
DeviceNet
Unit Mas-
ter
Replace-
ment Sta-
tus 1
CS/CJ-series
DeviceNet Unit
Details and CS1W-DRM21/CJ1W-
DRM21 status
Word address Bit CS/CJ-
series
word
address
Bit
CS/CJ
Series
C200HX/
HG/ HE,
C200HS
Switch Set-
ting Error or
EEPROM
Error Flag
IR 2001+
(10 × unit
No.)
Unit No. 0
to 9: IR
101+(10 ×
unit No.)
Unit No. A
to F: IR
401+(10 ×
unit No. –
10)
00 Unit Error
Flag
CIO 1524+
(25 × unit
No.)
00 This is the same as a Unit memory
error (word n+10, bit 04).
Note This bit is also used for incor-
rect switch settings for the
C200HW-DRM21-V1. The Unit
will not start if the switch set-
tings are incorrect.
Node
Address
Duplicated/
Bus Off
Flag
01 Node
Address
Duplicated/
Bus Off
Flag
01 This bit turns ON if any one of the fol-
lowing flags turns ON:
•Node address duplicated (word
n+10, bit 06)
•Bus Off (word n+10, bit 05)
Reserved
for system
use
02 Reserved
for system
use
02 Reserved by system
Configura-
tion Error
Flag
03 Configura-
tion Error
Flag
03 This bit turns ON if any of the following
flags turn ON:
•Routing table error (word n+10, bit
12)
•Invalid message timer list (word
n+10, bit 13)
•Invalid Scan List Data (word n+12,
bit 04)
•Remote I/O refresh error (word
n+12, bit 05)
Note The C200HW-DRM21-V1 does
not support slave communica-
tions. Scan list data errors for
slave communications are not
relevant.
Structure
Error Flag
04 Structure
Error Flag
04 This is the same as the Structure Error
Flag in word n+12, bit 01.
Send Error
Flag
05 Send Error
Flag
05 This bit turns ON if any one of the fol-
lowing bits turns ON:
•Network power error (word n+10,
bit 07)
•Send timeout (word n+10, bit 08)

231
Allocation Differences from C200H DeviceNet Master Units Appendix A
Communi-
cations
Error Flag
IR 2001+
(10 × unit
No.)
Unit No. 0
to 9: IR
101+(10 ×
unit No.)
Unit No. A
to F: IR
401+(10 ×
unit No. –
10)
06 Communi-
cations
Error Flag
CIO 1524+
(25 × unit
No.)
06 This is the same as the Remote I/O
Communications Error Flag (word
n+12, bit 02).
Verification
Error Flag
07 Verification
error
07 This is the same as the Verification
Error Flag in word n+12, bit 00.
I/O Data
Communi-
cations Not
Running
Flag
08 I/O Data
Communi-
cations Not
Running
Flag
08 This operates in the reverse way of
the Remote I/O Communications Flag
(word n+11 bit 01).
Scan List
Operation
Completed
Flag
09 Reserved
for system
use
09 ---
Scan List
Operation
Error Flag
10 Reserved
for system
use
10 ---
Communi-
cations
Error Stop
Cleared
Flag
11 Reserved
for system
use
11 ---
Message
Communi-
cations
Enable Flag
12 Message
Communi-
cations Per-
mitted Flag
12 The same as the Online Flag in word
n+11, bit 00.
Note When executing message com-
munications instructions
(SEND/RECV/CMND) from the
ladder program, use an AND of
input conditions for the Network
Communications Enabled Flag
in the CPU Unit (A20200 to
A20207) and this bit.
Scan List
Disabled
Flag
13 Scan List
Disabled
Flag
13 The same as operation as the Scan
List Disabled Flag (word n+11, bit 04).
Error Flag 14 Error Flag 14 This bit turns ON if bit 00, 01 or 03 to
07 in this word (n+24) turns ON.
I/O Data
Communi-
cations Flag
15 I/O Data
Communi-
cations
Flag
15 The same as I/O Data Communica-
tions Flag (word n+12 bit 15).
Names for
C200H
DeviceNet
Master
Unit
Master
Status
Area 1
C200H DeviceNet Master Unit Names for
CS/CJ-
series
DeviceNet
Unit Mas-
ter
Replace-
ment Sta-
tus 1
CS/CJ-series
DeviceNet Unit
Details and CS1W-DRM21/CJ1W-
DRM21 status
Word address Bit CS/CJ-
series
word
address
Bit
CS/CJ
Series
C200HX/
HG/ HE,
C200HS

232
Allocation Differences from C200H DeviceNet Master Units Appendix A
Master Status Area 2
Communications Cycle Time Present Value
Registered Slave Table
Name C200H DeviceNet Master Unit CS/CJ-series
DeviceNet Unit
Contents for CS/CJ-
series DeviceNet Unit
Differences
from C200H
DeviceNet
Master Unit
Word address Bit CS/CJ-series
word
address
Bit
CS/CJ Series C200HX/HG/
HE, C200HS
Error History
Flag
D06032+ (2 ×
unit No.)
DM6032+ (2 ×
unit No.)
00 CIO 1511 +
(25 × unit No.)
15 1: When error history is
stored in Master Unit
0: When error history is
not stored in Master Unit
No difference.
Master I/O
Allocation
Status
15 CIO 1513 +
(25 × unit No.)
08 to
15
1: When scan list has
been created using Con-
figurator and operating in
scan list enabled mode
(user-set allocations)
0: When operating in scan
list disabled mode or when
operating in scan list
enabled mode based on
the scan list registered by
software switch settings
(fixed allocations)
Shown in 1-
byte code for
CS1W-
DRM21/
CJ1W-
DRM21
Name C200H DeviceNet Master Unit CS/CJ-series
DeviceNet Unit
Contents for CS/CJ-
series DeviceNet Unit
C200H
DeviceNet
Master Unit
Word address Bit CS/CJ-series
word
address
Bit
CS/CJ
Series
C200HX/HG/
HE, C200HS
Communica-
tions cycle
time present
value
D06033+ (2 ×
unit No.)
DM6033+ (2 ×
unit No.)
00 to
15
m+16 00 to
15
The present value of the
communications cycle
time is stored in 4-digit
BCD. The unit is ms. The
digits below decimal place
are rounded up.
Stored in
hexadecimal.
Name C200H DeviceNet Master Unit For CS/CJ-series
DeviceNet Unit
C200H DeviceNet
Master Unit
Word address Bit CS/CJ-series
word address
Bit
CS/CJ Series C200HX/HG/HE,
C200HS
Registered slave
table
4 words starting
with 2002 + (10 ×
unit No.)
Unit No. 0 to 9: 4
words starting with
IR 102 +(10 × unit
No.)
Unit No. A to F: 4
words starting with
IR 402 +(10 × unit
No. – 10)
00 to
15
4 words starting
with n+16
00 to
15
No differences.

233
Allocation Differences from C200H DeviceNet Master Units Appendix A
Normal Slave Table
Replacing Ladder Programs from C200HW-DRM21-V1
If ladder programs have already been created for C200H DeviceNet Master Unit (C200HW-DRM21-V1)
mounted to CS/CJ-series CPU Units, the ladder programs must be changed when replacing the C200HW-
DRM21-V1 with this Unit.
Remote I/O Communications and Status Monitor Ladder Programs
•When using a CX-Programmer Ver. 2.0, use its replacement function to globally replace addresses.
•When using a CX-Programmer Ver. 1.2 or earlier, use the global replace utility function to globally replace
addresses.
Name C200H DeviceNet Master Unit For CS/CJ-series
DeviceNet Units
C200H DeviceNet Master Unit
Word address Bit Word address Bit
CS/CJ Series C200HX/HG/HE,
C200HS
CS/CJ Series
Normal
slave
table
4 words starting
with CIO 2006 +
(10 × unit No.)
Unit No. 0 to 9: 4
words starting with
IR 106 +(10 × unit
No.)
Unit No. A to F: 4
words starting with
IR 406 + (10 × unit
No. – 10)
00 to
15
4 words starting
with n+20
00 to
15
With the C200HW-DRM21-V1,
normal slave information is held,
and when remote I/O communica-
tions are started again, the infor-
mation is cleared to OFF, even in
the following cases:
Network power supply error
Send timeout
Remote I/O communications
stopped
When remote I/O communica-
tions are stopped due to a com-
munications error, only the bits for
the slaves that caused the stop-
page will turn OFF. Also, the “cor-
responding Slave remote I/O
communications timeout” in the
detailed information for that slave
(m+37 to m+68 bit 11 or bit 03) will
turn ON. The communications tim-
eout bits for all other slaves will
remain OFF.
For the CS1W-DRM21 or CJ1W-
DRM21, however, all normal slave
information will turn OFF when the
remote I/O communications are
stopped, including for a communi-
cations error.

234
Allocation Differences from C200H DeviceNet Master Units Appendix A
Replace the addresses as shown in the following table.
Message Communications in Ladder Programs
Note If there is a routing table in the CS/CJ-series CPU Unit, the DeviceNet Unit must be registered in it when
replacing the C200HW-DRM21-V1 with the CS1W-DRM21 or CJ1W-DRM21. If the DeviceNet Unit is not
registered, it will result in a routing table error, and the 7-segment display of the DeviceNet Unit will indi-
cate “HC”.
Area type C200HW-DRM21-V1 This Unit (CS1W-
DRM21)
Remarks
First word of IN area in fixed remote I/O alloca-
tions
IR 350 Can be allocated to
CIO 350 from Config-
urator or in allocated
DM Area words
Completely compati-
ble.
First word of OUT area in fixed remote I/O alloca-
tions
Word 50 Can be allocated to
CIO 50 from Configu-
rator or in allocated
DM Area words
Completely compati-
ble.
Software switches IR 2000 +10 × unit
No.
CIO 1500 +25 × unit
No.
Only word address
changed.
Communications error stop clear Bit 02 Bit 02
Remote I/O communications start Bit 03 Bit 03
Remote I/O communications stop Bit 04 Bit 04
Master status area 1 IR 2000 +10 × unit
No.+ 1
CIO 1500 +25 × unit
No.+ 24
Only word address
changed.
Master status area 2 Scan list registration
by Configurator
D06032+2 × unit
No.+1, bit 15
CIO 1500 +25 × unit
No.+ 13
Note: Allocated as
status code.
Cannot be accessed
from ladder program.
Error history D06032+2 × unit
No.+1, bit 00
CIO 1500 +25 × unit
No.+bit 15 of 11
First word of registered slave table IR 2000 +10 × unit
No.+2
CIO 1500 +25 × unit
No.+16
Only word address
changed.
First word of normal slave table IR 2000 +10 × unit
No.+6
CIO 1500 +25 × unit
No.+20
Only word address
changed.
Instructions C200HW-DRM21-V1 This Unit (CS1W-
DRM21)
Remarks
Message communica-
tions instructions
IOWR instructions CMND instructions
(SEND/RECV also possi-
ble for FINS data commu-
nications)
Change instructions and message
data.
Instruction execution con-
ditions
Message Communica-
tions Enabled Flag
(IR 2000 +10 × unit No.+
1, bit 12)
AND condition for 1. Mes-
sage Communications
Permitted Flag (CIO 1500
+25 × unit No.+24, bit 12)
and
2. Network Communica-
tions Enabled Flag
(A20200 to A20207: Cor-
respond to ports 0 to 7)
Change execution conditions.
Note: The Message Communications
Permitted Flag (CIO 1500 +25 × unit
No.+ 24, bit 12) is the same even when
online as (CIO 1500 +25 × unit No.+
11, bit 00)

235
Appendix B
DeviceNet Connections
DeviceNet has several different protocols for remote I/O communications between Master and Slave devices.
Connections are units used to monitor those protocols.
There are four kinds of DeviceNet remote I/O communications protocols (connections): Poll, bit–strobe, COS
(change of state), and cyclic. CS/CJ-series DeviceNet Units support all four types.
The connection used by the DeviceNet Unit is automatically selected if the Configurator is not used.
If the Configurator is used, the connection can be automatically selected by the DeviceNet Unit or the user can
specify the connections for each slave. Up to two connections can be set. COS and cyclic connections cannot
be specified at the same time. The characteristics of each connection are outlined in the following table.
Note 1. The C200HW-DRM21-V1 and CVM1-DRM21-V1 DeviceNet Master Units use bit-strobe connections
with slaves with 8 or less input points and poll connections with other slaves. The DeviceNet Unit au-
tomatically chooses the connection.
2. There can be only one master on each network if COS or cyclic connections are used.
Connection Characteristics
Poll Used for basic I/O.
Bit-strobe Used for input of 8 bytes or less. Sends broadcasting requests from master and receives input
from slaves.
COS (Change of
State)
Communications occur at regular cycles (heartbeat timer) and the con-
nection is determined by the master or slave sending the data.
Data can be sent only when required, which reduces the network com-
munications load.
This connection can be used to send data to the master or slave if the
master or slave data changes. For DeviceNet Units, the transmission
timing can be decided in the user program.
The following points apply for CS/CJ-series DeviceNet Units:
If the Master COS Send Switch is turned ON, remote I/O communica-
tions output data can be sent every time from the master using COS to
the slaves that support COS.
If the Slave COS Send Switch is turned ON, remote I/O communications
output data can be sent every time from the slave using COS to the
master (input data from the perspective of the master).
Even if the software switch is not turned ON, the COS communications
using regular cycles (heartbeat timer) can be performed simultaneously.
Note: This CS/CJ-series DeviceNet Unit is the only OMRON slave that
supports COS.
Note: COS and cyclic
connections cannot be
used at the same time.
Cyclic Communications timing is determined by regular cycles (heartbeat
timer).
Masters and slaves send output or input data in regular cycles.

236
DeviceNet Connections Appendix B
Connections Using Allocations
Setting Connection Type
The settings for remote I/O communications connections differ depending on the allocation method, as outlined
below.
Fixed Allocation or User-set Allocations Using Allocated DM Area Words
The Master CS/CJ-series DeviceNet Unit automatically selects either poll or bit-strobe, whichever makes the
communications cycle time shortest.
User-set allocations Using Configurator
The Master CS/CJ-series DeviceNet Unit can make an automatic selection, the same as above, or the user
can select up to two connections for a Slave. The setting method is outlined below.
1. Select the Master Node in the Network Configuration Window in the Configurator.
2. Select Device – Parameters – Edit – All Masters and select the corresponding Slave. Click the Detailed
Settings Button.
3. On the Connection Tab Page shown below, select a check box.
•Automatic selection
•User selection
Select up to two connections from poll, bit–strobe, COS and cyclic. COS and cyclic connections cannot be
used at the same time.
Allocation method Contents
Without Con-
figurator
Fixed allocation (scan
list disabled or
enabled)
Only 1 connection, automatically selected by
the DeviceNet Unit. (Either a polling or bit-
strobe connection is used.)
User-set allocations
using allocated DM
Area word settings
Only 1 connection, automatically selected by
the DeviceNet Unit based on the I/O area
set in the Master User Allocations Table.
With Configu-
rator
User-set allocations
using Configurator
The user can select the connection to be
used for each node address with the Config-
urator e.g., poll could be used for data and
COS could be used for status. Automatic
selection or user selection can be specified.
Two connections can be used simulta-
neously for one slave (but COS and cyclic
cannot be used simultaneously.)
CPU Unit user program
DeviceNet Unit
Slave
COS send switch OFF to ON
I/O refresh Time
COS send instruction
I/O using normal connection COS output
Communications cycle
time Communications cycle
time Communications cycle
time Communications cycle
time

237
DeviceNet Connections Appendix B
Note 1. Output data using poll connections and output data using COS or cyclic connections are transmitted
using the same frame. Therefore set the same output size (bytes) when combining poll and COS or
poll and cyclic.
2. The COS/cyclic heartbeat timer is the smallest transmission interval for COS or cyclic connections.
It can be set for each corresponding slave.
Refer to DeviceNet Configurator Operation Manual (W382) for details on Configurator operation.
Connection Path
Connection path are parameters that specify the type of I/O data in the slaves. Depending on the type of slave,
the internal I/O data type may be able to be selected. If it can, the connection path and I/O data type in the
slave specified for remote I/O communications.
The connection path settings will differ depending on the allocation method, as outlined below.
Fixed Allocation or User-set Allocations Using DM
Connection path settings cannot be made.
User-set Allocations Using Configurator
The Configurator can be used to set the type of I/O data in the slave, using the connection path. The user can
use this method to set the I/O data type in the master and the remote I/O communications slave.
The connection path is saved by the Configurator to the CS/CJ-series DeviceNet Unit scan list and when the
remote I/O communications are started, the connection path is set to the slave via the DeviceNet network.
Master
I/O data
Connection
Connection path
Slave
Data 1 Data 2

238
DeviceNet Connections Appendix B
Master COS Send Switch
COS transmission is possible only for User-set allocations using the Configurator.
When required, remote I/O output data can be output from the master to a specified slave.
Output data can be sent at the communications cycle timing to the specified slave by other connections
selected automatically or by the user (only when using the Configurator).
In this case, the communications timing is not dependant on the communications cycle time but it is dependant
on the CPU Unit cycle time.
Note When there are a lot of masters or slaves using COS communications, or when the number of transmis-
sions using COS is high, it has a large impact on the remote I/O communications performance for each
normal communications cycle time and responses may be delayed. Therefore, give ample consideration
to the system performance when using COS.
DeviceNet Units use the Master COS Send Switch in the allocated CIO Area words to execute COS transmis-
sions from the master to slaves. The procedure is outlined below.
Step 1
Before executing COS transmission, the connection for the destination slave must be set to COS in the master
scan list, using the Configurator.
Step 2
If the bit allocated to each node address from n + 2 words to n + 5 words is turned from OFF to ON, the output
data is sent to that node address at a timing independent of the communications cycle time.
Multiple bits can be turned OFF to ON simultaneously and output data can be sent to multiple node addresses
simultaneously.
CPU Unit user program
DeviceNet Unit
Slave
COS send switch OFF to ON
I/O refresh Time
COS send instruction
I/O using normal connection COS output
Communications
cycle time Communications
cycle time Communications
cycle time Communications
cycle time

239
DeviceNet Connections Appendix B
The following diagram shows the transmission timing. After the COS send instruction has been sent to the
DeviceNet (at the I/O refresh timing for the CPU Unit), the COS transmission is executed to each slave immedi-
ately after the refresh (remote I/O communications), which each slave is performed during the communications
cycle. Therefore, when there are a lot of destination slaves, the COS send timing may be delayed in order of
the node addresses.
DeviceNet Unit
Multiple COS send switches (node address #1, #2, #3) turned OFF to ON
I/O refresh Time
COS send instruction
Node #1 Node #2 Node #3 Node #4 Node #1 COS
#1 Node #2 COS
#2 Node #3 COS
#3 Node #4
Communications cycle time Communications cycle time
Slave # 1
Slave # 2
Slave # 3
: I/O using normal connection
: Output using COS (sent to fit in between
normal cycles)
CPU Unit user
program

241
Appendix C
FINS Commands and Responses for
DeviceNet Units
List of Command Codes
Refer to SYSMAC CS/CJ Series Communication Commands Reference Man-
ual (W342) for details on end codes.
RESET (0403)
Resets (restarts) the DeviceNet Unit.
Command Block
Resets the DeviceNet Unit.
Response Block
There are no responses for this command
End Code
Explanation
•Resets the DeviceNet Unit.
•A communications error has occurred at the Slave but the Slave will
restore after the DeviceNet Unit has started up.
•The remote device communicating the message may have timed out but
communications can be performed normally after the DeviceNet Unit has
started up.
READ CONTROLLER INFORMATION (0501)
Reads the following DeviceNet Unit information.
•Model
•Version
•Node address
Command type Command code Reference page
RESET 0403 241
CONTROLLER DATA READ 0501 241
CONTROLLER STATUS READ 0601 242
ECHOBACK TEST 0801 243
ERROR LOG READ 2102 244
ERROR LOG CLEAR 2103 245
End code (hex) Contents
1001 The command length exceeds maximum
command length.
Command code

242
FINS Commands and Responses for DeviceNet Units Appendix C
•Baud rate
Command Block
Response Block
End Codes
Parameter Details
[Model, Version] (Response)
The DeviceNet Unit model and version are returned as outlined below in 20-
byte ASCII code. If the data is less than 20 bytes, the remaining bytes will be
filled by 20 Hex (space).
•Model:
CS1W-DRM21 ( : space)
Or:
CJ1W-DRM21 ( : space)
Version :
V1.00V1.02V1.01 ( : space)
•Node Address:
The following DeviceNet Unit node addresses are returned: 00 to 3F hex.
•Baud Rate:
0 hex: 125 kbps
1 hex: 250 kbps
2 hex: 500 kbps
READ CONTROLLER STATUS (0601)
Reads the internal status of the DeviceNet Unit.
Command Block
End code (hex) Contents
0000 Normal end
1001 Command length exceeds maximum
command length.
Command code
05 01 20 bytes 20 bytes
Command
code
End code Model Version Node
address
Baud
rate
Command code

243
FINS Commands and Responses for DeviceNet Units Appendix C
Response Block
End Codes
Parameter Details
[Operation status, Units status 1, Unit status 2, Master function status 1, Mas-
ter function status 2, Slave function status 1, Slave function status 2]
(response)
•Operation Status
Fixed at 01 hex.
•Units status 1, Unit status 2, Master function status 1, Master function sta-
tus 2, Slave function status 1, Slave function status 2
The same value as the status in the allocated CIO Area words is returned.
ECHOBACK TEST (0801)
Performs an echo back test (communications test between nodes) between
specified nodes.
Command Block
Response Block
End Codes
Parameter Details
[Test Data] (Command, Response)
End code (hex) Contents
0000 Normal end
1001 Command length exceeds maximum command length.
2606 Service cannot be executed.
End code (hex) Contents
0000 Normal end
1001 Command length exceeds maximum command length.
1002 The command length is insufficient for the smallest command.
There is no test data.
Command
code
End code Operation
status Unit
status 1 Unit
status 2 Master
function
status 1
Master
function
status 2
Slave
function
status 1
Slave
function
status 2
Command
code
Test data
538 bytes
max.
Command
code
End code Test data
538 bytes
max.

244
FINS Commands and Responses for DeviceNet Units Appendix C
For commands, the data to be sent to the specified node is specified, with a
maximum of 538 bytes.
For responses, The test data that was sent by the command is returned.
Explanation
An error has occurred if the test data sent by the command and the tests data
returned by the response are different.
READ ERROR HISTORY (2102)
Reads the error history saved in the DeviceNet Unit.
Command Block
Response Block
End Codes
Parameter Details
[Read Start Record No.](Command)
Specifies the record number where the read is to start in 2-byte (4-digit) hexa-
decimal. The record number is specified from 0000 to 0003F hex (0 to 63 dec-
imal), with the first word being 0000 hex.
[Read Record No.](Command, response)
For commands, specifies the number of records to be read. The specification
range is 0001 to 0040 hex (1 to 64 decimal).
For responses, the number of records actually read is returned.
[Max. No. of Records] (Response)
The maximum number of errors that can be recorded in DeviceNet Unit error
history. Fixed to 0040 hex (40 decimal) for DeviceNet Units.
[No. Stored] (Response)
The number of error history records stored at the point when the command
was executed. The range is 0000 to 0040 hex (0 to 64 decimal).
[Error History Data] (Response)
End code (hex) Contents
0000 Normal end
1001 Command length exceeds maximum command length.
1002 The command length is insufficient for the smallest command.
1103 Outside address range error
The Read start record No. is larger than the number of records
currently stored.
110C Parameter error
No. of read records= 0.
Command
code
Beginning
record no.
No. of
records
Command
code
End code Max. no.
of stored
records
No. of
stored
records
No. of
read
records
Error log
data (for
1 record)
Error log
data (for
1 record)

245
FINS Commands and Responses for DeviceNet Units Appendix C
Returns the error history for the number specified by Read Record No., in
order from the Read Start Record No. The total number of Error History Data
bytes is 10 × Read Record No.
One record of error history data is structured in 10 bytes as shown in the fol-
lowing diagram.
•Error Codes, Detailed Information
Shows the contents of the error stored in that record. Refer to 9-2 Error
Log Functions for details.
•Minutes, Seconds, Day, Time, Year, Month
Shows the date and time that the error stored in that record occurred.
Explanation
•Reads the error history data recorded in the DeviceNet Unit from the
specified point for the specified number of records.
•Up to 64 records are recorded in the DeviceNet Unit and the oldest data
will be the first to be replaced when the maximum is reached.
Important Points
•If there are fewer error history records than the Read Record No., the
records up to the last (latest) record stored at the point of command exe-
cution and then the processing/communications will end normally. The
actually number of records read will be returned as the Read Record No.
•If more than the current number of records is specified for Read Record
No., the end code 1103 hex will be returned.
•If the Read Record No. is 0000, the processing will end normally even if
there are no error records.
•If the Read Start Record No. is specified as 0000, the end code 110C hex
is returned.
ERROR HISTORY CLEAR (2103)
Command Block
Response Block
Error code Detailed
informa-
tion
Minute Second Time Year MonthDay
1st byte 10th byte
Command
code
Command
code
End code

246
FINS Commands and Responses for DeviceNet Units Appendix C
End Codes
Important Point
The Error History Clear command clears the RAM and EEP-ROM error his-
tory tables.
End code (hex) Contents
0000 Normal end
1001 Command length exceeds maximum command length.

247
Appendix D
Memory Card Backup Functions
The DeviceNet Unit stores the following setup data in the internal non-volatile memory (EEPROM).
•Master scan lists
•Slave scan lists
•Message monitoring timer lists
•Communications cycle time settings
•Master/Slave functions enabled/disabled settings
Note Backup is possible only when scan lists are enabled.
With the CS1 DeviceNet Unit, all this setup data can be backed up to and restored from a Memory Card
mounted to the CPU Unit (see note).
Note The data can be backed up to a Memory Card only. It cannot be backed up to a EM file.
If all setup data for a DeviceNet Unit that starts normally is saved on a Memory Card, that data can be read and
used when replacing DeviceNet Units, making the replacement process smooth.
Device parameter files (.dvf files) created using the Configurator can be saved from the computer to the Mem-
ory Card and can be restored to the DeviceNet Unit mounted to the CPU Unit. This means that setup data cre-
ated using the Configurator (scan lists and other parameters) can be downloaded to DeviceNet Units simply by
taking the Memory Card to site.
DeviceNet Unit CPU Unit
Backup
Restore
Unit Setup File Backup Switch
Unit Setup File Restore Switch
Memory Card
Save file
Load file
All setup
data
Configurator (computer)

248
Memory Card Backup Functions Appendix D
Outline of Functions
1. Backing Up Unit Setup Files
Saves all internal Unit setup data to the Memory Card mounted to the CPU Unit.
Method: Turn ON the Setup File Backup Switch (word n+1, bit 15) to save the internal Unit setup data to the
Memory Card as a Unit Setup File.
2. Restoring Unit Setup Files
Restoring Unit Setup Files involves reading the data and setting it to a Unit. The data saved to the Memory
Card mounted to the CPU Unit is read to the Unit.
Method: Turn ON the Unit Setup File Restore Switch (word n+1, bit 14) to read the Unit setup data file on the
Memory Card and to enable these settings as the Unit settings.
Note If there is an error in the setup data or if the file could not be read, the File Read/Write Error bit in Unit
Status 2 (word n + 11, bit 08) will turn ON.
DeviceNet Unit CPU Unit
data
Backup
Memory Card
Unit Setup File Backup switch
Unit Setup File Restore Switch
Memory Card
DeviceNet Unit CPU Unit
Restore
All setup
data

249
Memory Card Backup Functions Appendix D
3. Saving Files from Configurator to Memory Card
Device parameter files (.dvf files) for this DeviceNet Unit that have been created using the Configurator can be
saved on the Memory Card via the HMC-AP001 Memory Card Adaptor as file name DNnnBKUP.dvf (where nn
is the Unit number in 2-digit hexadecimal). This DeviceNet Unit can be mounted to the CPU Unit and, by turn-
ing ON the Unit Setup File Restore Switch (word n, bit 14), the setup data can be restored to the DeviceNet
Unit.
Note The file name when saving setup data to the Memory Card must be DNnnBKUP.dvf (where nn is the Unit
number in 2-digit hexadecimal). For example, for unit number 00, the file name must be DN00BKUP.dvf.
If the file is saved under another name, the data cannot be restored from the Memory Card to the
DeviceNet Unit.
File Names
The following files are created on the Memory Card.
Directory (fixed): Route and directory.
File name (fixed): DNnnBKUP.dvf (nn: Unit number in 2-digit hexadecimal).
Note The data in the above files is compatible with the data in the DeviceNet Unit device parameter file.
DeviceNet Unit
All
setup
data
CPU Unit
Restore
Unit Setup File Restore Switch
Memory Card
Saved as file name DNnnBKUP.dvf, where nn
is the Unit number in 2-digit hexadecimal.)
Configurator (com-
puter)
Memory Card
HMC-AP001 Memory Card Adaptor
Saving device
parameter file
251
Appendix E
Multi-vendor Applications
This appendix provides precautions and reference material needed when using DeviceNet (CompoBus/D)
Units as DeviceNet components in a multi-vendor environment.
Connecting another Company’s Slaves to an OMRON Master
If a Slave has an EDS file, it can be installed in OMRON’s Configurator to enable handling it just like an
OMRON Slave. (OMRON’s Configurator already has installed all of the Slave EDS files currently registered
with the ODVA.)
In particular, be sure to determine the number of words in the OMRON Master Unit that the Slave requires for
input and output.
For Connection Object Interface 2 (Polled I/O Connection), the number of I/O words allocated in the OMRON
Master can be found from the “Produced Connection Size” and “Consumed Connection Size” as shown below.
Up to 32 words can be allocated to inputs and another 32 words to outputs.
Produced Connection Size
This is the amount of memory (usually in bytes) allocated as input.
Consumed Connection Size
This is the amount of memory (usually in bytes) allocated as output.
If the connection size is an even number of bytes, the number of allocated words is: (bytes ÷ 2).
If the connection size is an odd number of bytes, the number of allocated words is: [(bytes +1) ÷ 2)].
If the connections size is zero (0), no words are allocated.
For Connection Object Interface 3 (Bit Strobed I/O Connection), the number of input words allocated in the
OMRON Master can be found from the “Produced Connection Size” as shown below.
Produced Connection Size
This is the amount of memory (usually in bytes) allocated as input.
If the connection size is an even number of bytes, the number of allocated words is: (bytes ÷ 2).
If the connection size is an odd number of bytes, the number of allocated words is: [(bytes +1) ÷ 2)].
Connecting an OMRON Slave to another Company’s Configurator
When another company’s configurator (a device that makes environment settings on DeviceNet Masters and
Slaves) is connected, it will be able to read settings from OMRON Masters and Slaves but not change them.
When another company’s configurator is being used, we recommend creating an OMRON Slave EDS file (a file
that contains each Slave’s parameters and operating information). Refer to the OMRON Slave device profile as
well as the Configurator’s manual for details on creating an EDS file.

252
Multi-vendor Applications Appendix E
Master Unit Device Profile
Object Mounting
Identity Object (01 Hex)
Message Router Object (02 Hex)
General data Compatible DeviceNet Specifications Volume I - Release 2.0
Volume II - Release 2.0
Vendor name OMRON Corporation Vendor ID = 47
Device profile name Communication Adapter Profile number = 12
Manufacturer catalog number Manual number (W267, W347)
Manufacturer revision 1.0
Physical conform-
ance data
Network current consumption 24 VDC, 30 mA max.
Connector type Open plug
Physical insulation Yes
Supported indicators Module, Network
MAC ID setting Rotary switch
Default MAC ID 63
Baud rate setting DIP switch
Supported baud rates 125 kbps, 250 kbps, and 500 kbps
Communications
data
Predefined Master/Slave connection set Group 2 client
Group 2 only client
Group 2 server
Dynamic connection support (UCMM) Yes
Explicit message fragmentation support Yes
Object class Attribute Not supported
Service Not supported
Item ID content Get (read) Set (write) Value
Object instance Attribute 1 Vendor Yes No 47
2 Product type Yes No 12
3 Product code Yes No 02
4 Revision Yes No 2.1
5 Status (bits supported) Yes No ---
6 Serial number Yes No Unique for each Unit
7 Product name Yes No CS1W-DRM21 or CJ1W-
DRM21
8 State No No ---
Service DeviceNet Service Parameter option
05 Reset None
0E Get Attribute Single None
Object class Attribute Not supported
Service Not supported
Object instance Attribute Not supported
Service Not supported
Vendor specification addition No

253
Multi-vendor Applications Appendix E
DeviceNet Object (03 Hex)
Connection Object (05 Hex)
Item ID content Get (read) Set (write) Value
Object class Attribute 1 Revision Yes No 2
Service DeviceNet service Parameter option
0EGet Attribute Single No
Item ID content Get (read) Set (write) Value
Object class Attribute 1 MAC ID Yes No
2 Baud rate Yes No
3 BOI Yes No 0
4 Bus–off counter Yes No 0
5 Allocation information Yes No
6 MAC ID switch changed No No
7 Baud rate switch
changed
No No
8 MAC ID switch value No No
9 Baud rate switch value No No
Service DeviceNet service Parameter option
0E Get Attribute Single No
4B Allocate Master/Slave Connection Set No
4C Release Master/Slave Connection Set No
Object class Attribute Not supported
Service Not supported
Max. number of instances 203

254
Multi-vendor Applications Appendix E
Object instance 1 Section Information Max. No. of instances
Instance
type
Explicit Message 1
Produc-
tion trig-
ger
Cyclic
Transport
type
Server
Transport
class
3
Attribute ID content Get
(read)
Set
(write)
Value
1 State Yes No ---
2 Instance type Yes No 0
3 Transport class trigger Yes No 83 hex
4 Produced connection ID Yes No ---
5 Consumed connection ID Yes No ---
6 Initial comm. characteristics Yes No 21 hex
7 Produced connection size Yes No 553
8 Consumed connection size Yes No Format 16-16: 557
Format 8-8: 555
Format 16-8, 8-16: 556
9 Expected packed rate Yes Yes ---
12 Watchdog time-out action Yes No 1 or 3
13 Produced connection path length Yes No 0
14 Produced connection path Yes No empty
15 Consumed connection path length Yes No 0
16 Consumed connection path Yes No empty
17 Production inhibit time Yes Yes ---
Service DeviceNet service Parameter option
05 Reset No
0E Get Attribute Single No
10 Set Attribute Single No

255
Multi-vendor Applications Appendix E
Note 1. Number of input bytes used by Slave.
2. Number of output bytes used by Slave.
Object instance 2 Section Information Max. No. of instances
Instance
type
Polled I/O 1
Produc-
tion trig-
ger
Cyclic
Transport
type
Server
Transport
class
2
Attribute ID content Get
(read)
Set
(write)
Value
1 State Yes No ---
2 Instance type Yes No 1
3 Transport class trigger Yes No 82 hex
4 Produced connection ID Yes No ---
5 Consumed connection ID Yes No ---
6 Initial comm. characteristics Yes No 1
7 Produced connection size Yes No See note 1.
8 Consumed connection size Yes No See note 2.
9 Expected packed rate Yes Yes ---
12 Watchdog time-out action Yes No 0
13 Produced connection path length Yes No 4
14 Produced connection path Yes No 20 94 24 01 hex
15 Consumed connection path length Yes No 4
16 Consumed connection path Yes No 20 94 24 01 hex
17 Production inhibit time Yes Yes ---
Service DeviceNet service Parameter option
05 Reset No
0E Get Attribute Single No
10 Set Attribute Single No

256
Multi-vendor Applications Appendix E
Note 1. Number of input bytes used by Slave.
Object instance 3 Section Information Max. No. of instances
Instance
type
Bit Strobed I/O 1
Produc-
tion trig-
ger
Cyclic
Transport
type
Server
Transport
class
2
Attribute ID content Get
(read)
Set
(write)
Value
1 State Yes No ---
2 Instance type Yes No 1
3 Transport class trigger Yes No 82 hex
4 Produced connection ID Yes No ---
5 Consumed connection ID Yes No ---
6 Initial comm. characteristics Yes No 2
7 Produced connection size Yes No See note 1.
8 Consumed connection size Yes No 8
9 Expected packed rate Yes Yes ---
12 Watchdog time-out action Yes No 0
13 Produced connection path length Yes No 0
14 Produced connection path Yes No empty
15 Consumed connection path length Yes No 4
16 Consumed connection path Yes No 20 94 24 01 hex
17 Production inhibit time Yes Yes ---
Service DeviceNet service Parameter option
05 Reset No
0E Get Attribute Single No
10 Set Attribute Single No

257
Multi-vendor Applications Appendix E
Note 1. Number of input bytes used by Slave.
Object instance 4 Section Information Max. No. of instances
Instance
type
COS/cyclic I/O 1
Produc-
tion trig-
ger
Cyclic
Transport
type
Client
Transport
class
0 (no ACK)/2 (with ACK)
Attribute ID content Get
(read)
Set
(write)
Value
1 State Yes No ---
2 Instance type Yes No 1
3 Transport class trigger Yes No 02 hex (with Cyclic
ACK)
12 hex (with COS
ACK)
00 hex (no Cyclic
ACK)
10 hex (no COS ACK)
4 Produced connection ID Yes No ---
5 Consumed connection ID Yes No FFFF hex (no ACK)
6 Initial comm. characteristics Yes No 01 hex (with ACK)
0F hex (no ACK)
7 Produced connection size Yes No See note 1.
8 Consumed connection size Yes No ---
9 Expected packed rate Yes Yes ---
12 Watchdog time-out action Yes No 0
13 Produced connection path length Yes No 4
14 Produced connection path Yes No 20 94 24 01 hex
15 Consumed connection path length Yes No 0 (no ACK)
4 (with ACK)
16 Consumed connection path Yes No empty (no ACK)
20 2B 24 01 (with
ACK)
17 Production inhibit time Yes Yes ---
Service DeviceNet service Parameter option
05 Reset No
0E Get Attribute Single No
10 Set Attribute Single No

258
Multi-vendor Applications Appendix E
1. The following table shows the instance type by communications type.
2. The following table shows the transport class trigger by connection type.
PC Object (2F Hex)
Object instance 5
and above
Section Information Max. No. of instances
Instance
type
Explicit Message/ I/O Message 199
Produc-
tion trig-
ger
Cyclic
Transport
type
Server
Transport
class
0/2/3
Attribute ID content Get
(read)
Set
(write)
Value
1 State Yes No ---
2 Instance type Yes No See note 1.
3 Transport class trigger Yes No See note 2.
4 Produced connection ID Yes No ---
5 Consumed connection ID Yes No ---
6 Initial comm. characteristics Yes No ---
7 Produced connection size Yes No ---
8 Consumed connection size Yes No ---
9 Expected packed rate Yes Yes ---
12 Watchdog time-out action Yes No ---
13 Produced connection path length Yes No ---
14 Produced connection path Yes No ---
15 Consumed connection path length Yes No ---
16 Consumed connection path Yes No ---
17 Production inhibit time Yes Yes ---
Service DeviceNet service Parameter option
05 Reset No
0E Get Attribute Single No
10 Set Attribute Single No
Communications type Instance type
Explicit Message 0
I/O 1
Format Transport class trigger
Poll client 22 hex
COS (M) client 12 hex (with ACK)/10 hex (no ACK)
COS (M) server 92 hex (with ACK)/90 hex (no ACK)
Cyclic (M) client 02 hex (with ACK)/00 hex (no ACK)
Cyclic (M) server 82 hex (with ACK)/80 hex (no ACK)
Bitstrobe client 22 hex
Explicit client 22 hex
Explicit server 83 hex
Object class Attribute Not supported
Service Not supported

259
Multi-vendor Applications Appendix E
DeviceNet service Parameter option
Object
instance 1
(CIO area)
Service 1CBlock String Read Logical Area Address Length
1DBlock StringN Read Logical Area Address Length
1EBlock String Write Logical Area Address
1FBlock StringN Write Logical Area Address
Object
instance 3
(DM area)
Service 1CBlock String Read Logical Area Address Length
1DBlock StringN Read Logical Area Address Length
1EBlock String Write Logical Area Address
1FBlock StringN Write Logical Area Address
Object
instance 4
(WR area)
Service 1CBlock String Read Logical Area Address Length
1DBlock StringN Read Logical Area Address Length
1EBlock String Write Logical Area Address
1FBlock StringN Write Logical Area Address
Object
instance 5
(HR area)
Service 1CBlock String Read Logical Area Address Length
1DBlock StringN Read Logical Area Address Length
1EBlock String Write Logical Area Address
1FBlock StringN Write Logical Area Address
Object
instance 6
(AR area)
Service 1CBlock String Read Logical Area Address Length
1DBlock StringN Read Logical Area Address Length
1EBlock String Write Logical Area Address
1FBlock StringN Write Logical Area Address
Object
instance 7
(TIM/CNT
area)
Service 1CBlock String Read Logical Area Address Length
1DBlock StringN Read Logical Area Address Length
1EBlock String Write Logical Area Address
1FBlock StringN Write Logical Area Address
Object
instance 8-
20 (EM0 to
EMC area)
Service 1CBlock String Read Logical Area Address Length
1DBlock StringN Read Logical Area Address Length
1EBlock String Write Logical Area Address
1FBlock StringN Write Logical Area Address

260
Multi-vendor Applications Appendix E
Note The refresh area types are shown in the following table.
PC area Refresh area type Refresh address
CIO 1 CIO 0000 to CIO 6143
DM 3 D00000 to D32767
WR 4 W000 to W511
HE 5 H 000 to H511
EM (bank 0) 8 E0_00000 to E0_32767
EM (bank 1) 9 E1_00000 to E1_32767
EM (bank 2) A E2_00000 to E2_32767
EM (bank 3) B E3_00000 to E3_32767
EM (bank 4) C E4_00000 to E4_32767
EM (bank 5) D E5_00000 to E5_32767
EM (bank 6) E E6_00000 to E6_32767
EM (bank 7) F E7_00000 to E7_32767
EM (bank 8) 10 E8_00000 to E8_32767
EM (bank 9) 11 E9_00000 to E9_32767
EM (bank 10) 12 EA_00000 to EA_32767
EM (bank 11) 13 EB_00000 to EB_32767
EM (bank 12) 14 EC_00000 to EC_32767

261
Appendix F
DeviceNet Explicit Message Send Command
for Other Manufacturer Nodes
Explicit Message Send (2801)
Sends a DeviceNet explicit message to a specified object and receives a
response.
Command Block
Response Block
•When a normal response has been returned for the executed explicit
message:
•When an error response has been returned for the executed explicit mes-
sage:
•When the explicit message execution failed or timed out:
Command Command code
Explicit message send 2801
534 bytes max.
Command
code
Destination node address
Service code
Class ID Instance ID Service data
534 bytes max.
Command
code
Source node address (local node)
Service code
No. of bytes
received
Service dataEnd code
Command
code
Source node address (local node)
Service code 94 (hex)
No. of bytes
received
Error codeEnd code
Command
code End
code

262
DeviceNet Explicit Message Send Command for Other Manufacturer Nodes Appendix F
Parameter Details
[Send Destination Node Address] (Command)
Specifies the node address of the explicit message destination.
The local node DeviceNet Unit is specified for CMND and IOWR instruction
control data for Explicit Message Send commands and the actual destination
node is specified here.
[Service Code] (Command, response)
For commands, the service code defined by the DeviceNet is specified.
For normal responses, the value for when bit 15 of the service code specified
in the command turns ON is returned. For error responses, 94 hex, which indi-
cates an error, is returned.
[Class ID] (Command)
Specifies the class ID for the explicit message destination.
[Instance ID] (Command)
Specifies the instance ID for the explicit message destination.
[Service Data] (Command, response)
For commands, specifies the data defined by the service code.
For responses, returns the reception data defined by the service code.
[No. of Bytes Received] (Response)
Returns the number of bytes received after Source (local node) Node
Address.
[Source (local node) Node Address] (Response)
Returns the local node DeviceNet node address that was the source of the
explicit message.
[Error Code] (Response)
Returns the error code defined by the DeviceNet.
Explanation
•The Explicit Message Send command sends a DeviceNet-defined explicit
message to an OMRON Special I/O Slave Unit or a Slave manufactured
by another company and receives a response.
•Unlike other FINS commands, the Explicit Message Send command
specifies the local node DeviceNet Unit as the CMND and IOWR instruc-
tion control code destination. The actual destination node is specified
using the Destination Node Address in the Explicit Message Send com-
mand.
Always specify the local node DeviceNet Unit in the CMND or IOWR
instruction control code. If another node Master unit is specified an error
will occur.
•If the DeviceNet Master Unit receives an explicit message, it will automat-
ically return a response.
Note 1. Refer to DeviceNet Specifications for explicit message parameter details.
2. For information on explicit messages for OMRON slave, refer to DeviceNet (CompoBus/D) Slave
Manual (W347).
3. Contact the Open DeviceNet Vendor Association, Inc. (ODVA) at 8222 Wiles Road, Suite 287, Coral
Springs, FL 33067 USA (phone: 954-340-5412, fax: 954-340-5413, e-mail: billmoss@ix.netcom.com,
Home page: http://www.odva.org/) to obtain copies of the specification.
263
Index
A
adaptors
remote, 4, 10
allocations
See also I/O allocations
applicable Units, 6
applications
precautions, xiv
C
C200HW-DRM21-V1
changing ladder programs, 79
comparison, 29
cables
I/O Unit Connecting Cable, 14
CIO Area
See also I/O allocations
cleaning, 225
commands
delivering commands through a network, 150
explicit message commands, 168
FINS commands lists, 143, 241
communications, 22, 190, 191
connection types, 127, 130, 235
connectors, 51
cycle time, 81, 190, 232
See also cycle time
errors, 224
flags, 152
hardware preparation, 36
high-speed, 20
instructions, 8, 151
completion codes, 153
message communications, 3, 8, 15, 26, 41, 133, 196
data area sizes, 153
data send/receive instructions, 148
errors, 139, 140
explicit messages, 137
commands
BYTE DATA READ, 174
BYTE DATA WRITE, 177
CPU INFORMATION READ, 168
CPU UNIT STATUS READ, 172
CPU UNIT WRITE, 169
WORD DATA READ, 176
WORD DATA WRITE, 178
list of PLC object services, 166
receiving, 165
send command for other manufacturer nodes
EXPLICIT MESSAGE SEND (2801), 261
sending, 158, 159
sending using CMND(490), 161
FINS messages, 135, 141
command lists, 143
commands
ECHO BACK TEST (0801), 243
ERROR HISTORY CLEAR (2103), 245
READ CONTROLLER INFORMATION
(0501), 241
READ CONTROLLER STATUS (0601),
242
READ ERROR HISTORY (2102), 244
RESET (0403), 241
connecting networks, 157
sending/receiving, 142, 150
Units supporting, 143
maximum message response time, 197
monitoring timer, 140
overview, 134
programming examples, 154
specifications, 138
structure, 135
time, 196
timing for reading responses, 153
using, 145
procedures prior to starting, 38
remote I/O, 3, 15, 23
errors, 118, 222
example ladder programming, 116
restarting, 116
See also Master Units
See also Slave Units
specifications, 123
starting, 116
stopping, 116
scan lists, 99
software switches, 9
status, 9
time/Slave, 20, 26, 191
timing, 189
Configurator
See also DeviceNet Configurator
connections, 20, 235
connection path, 237
supported, 22, 26
using allocations, 236
CPU Units
errors, 213
indicators, 222
I/O memory read/write, 167
status read/write, 166
CX-Programmer, 18
cycle time, 190
communications, 20, 190
reference table, 87
setup table, 81
specifications, 26, 232
D
DeviceNet Configurator, 15, 17, 27
connecting an OMRON slave to another company’s con-
figurator, 251
connections, 236
functions, 33, 35
making slave allocations, 94, 113, 130
models, 33
outline, 33
saving files to Memory Card, 188, 249

264
Index
specifications, 34
dimensions, 55
DM Area
See also I/O allocations
dot indicators
See also seven-segment display
E
EC Directives, xvi
EEPROM
data, 26, 186, 247
errors, 201
codes, 219
display, 48
communications, 224
error flags, 71, 74, 76, 79
error log functions, 218
error log table, 218
master, 202
memory access, 210
message communications, 139, 140
network, 208
remote I/O communications, 118
scan lists, 224
slave, 217
software switch, 207
Unit, 218
explicit message communications
See also communications
F
features, 15
multi-vendor network, 15
FINS communications
command codes, 241
completion codes, 153
connecting networks, 157
See also communications
fixed allocations
See also I/O allocations
flags
See also communications
functions, 6, 27, 46
DeviceNet Configurator, 4, 15
master, 3, 6, 195
Memory Card backup, 186, 247
slave, 4, 7, 16, 196
I
I/O allocations, 92
allocation size setup table, 84
fixed, 38, 39, 101, 125
allocated words, 101, 125
changing system components, 105
CIO Area, 93
connections, 236
example, 105
procedure, 102, 125
using remote I/O master, 97
using remote I/O slave, 123
methods, 122
user-set, 16, 82, 85, 107, 126
connection types, 127, 130
connections using, 236
master user-set allocations reference table, 87
methods, 93, 107, 126
procedure, 38, 40, 127
setting through allocated DM area words, 108, 127
setting through Configurator, 113, 130
slave user-set allocations reference table, 88
using remote I/O master, 97, 98
using remote I/O slave, 124
word allocations, 22
CIO Area, 59, 60
C200 master replacement master status 1 (word
n+24), 79
disconnect/connect switches (words n+6 to n+9),
69
master COS send switches (words n+2 to n+5),
69, 238
master status 1 (word n+12), 74
master status 2 (word n+13), 75
normal slave table (words n+20 to n+23), 79
registered slave table (words n+16 to n+19), 78
slave status 1 (word n+14), 76
slave status 2 (word n+15), 78
software switches 1 (word n), 60
software switches 2 (word n+1), 65
unit status 1 (word n+10), 71
unit status 2 (word n+11), 72
DM Area, 59, 81
allocation size setup table, 84
communications cycle time reference table, 87
communications cycle time setup table, 81
master user allocations setup table, 82
master user-set allocations reference table, 87
slave detailed status, 89
slave user allocations setup table, 85
slave user-set allocations reference table, 88
overview, 58
I/O Link Units, 4
C200H I/O Link Unit, 5, 12
CQM 1 I/O Link Unit, 11
errors, 223
I/O memory
read/write for CPU Units, 167
I/O response times
maximum, 192
minimum, 194
CS1-series and C200HX/HG/HE/HS PCs, 194
I/O Terminals, 4
environment-resistant, 4, 12
water-resistant, 12
I/O Units
connecting cable, 14
See also Master Units
See also Slave Units
indicators

Index
265
display section, 27
Master Unit, 200
meaning, 47
message communications errors, 139
seven-segment display, 48
status
MS and NS, 47
troubleshooting, 200, 222
inspection, 225
installation, 51
instructions
CMND(490), 150, 151
RECV(098), 149, 151
SEND(090), 148, 151
L
ladder programs
replacing, 233
M
maintenance, 225
cleaning, 225
inspection, 225
Master Units, 6, 9
connecting another company’s slave to an OMRON mas-
ter, 251
device profile, 252
errors, 202
I/O allocations, 82
See also I/O allocations
indicators, 200
multiple, 19, 194
node address display, 48
number of, 96
precautions, 96
remote I/O
communications, 92
procedures, 97
specifications, 24, 95
status, 200
status areas, 230
system startup time, 195
user-set allocations reference table, 87
using master function, 38
memory access
errors, 210
Memory Card, 19, 27, 186, 247
message communications
See also communications
message monitoring timer, 140
message response time, 197
mounting, 52
objects, 252
MULTIPLE I/O TERMINAL Units, 5, 13
multi-vendor environment, 251
multi-vendor network
See also features
N
networks
connecting for FINS communications, 157
errors, 208
installation procedure, 36
inter-network connections, 18
multiple masters, 194
multiple PCs on a single network, 19
O
objects, 252
Connection Object, 253
DeviceNet Object, 253
Identity Object, 252
Message Router Object, 252
PC Object, 258
See also PLC object services
operation
basic operation procedures, 36
operating environment
precautions, xiii
operating status
Master Unit, 200
overview, 2
P
PLC object services, 166
precautions, xi
applications, xiv
general, xii
handling, 53
Master Units
number of, 96
operating environment, xiii
safety, xii
system configuration, 51
previous models
comparison, 29
replacing ladder programs, 233
programming
examples, 154
See also instructions
See also ladder programs
R
refresh time, 192
remote I/O
communications characteristics, 190
See also communications
replacement, 226
replacing ladder programs, 233
See also setup
routing tables, 146
local network tables, 146
relay network tables, 147
RS-232C Units, 5, 12

266
Index
S
safety precautions, xii
scan lists, 99
errors, 224
setup
saving setup files, 19, 186, 247
seven-segment display
meaning, 48
Slave Units, 7, 9, 20
communications time, 191
connecting an OMRON slave to another company’s con-
figurator, 251
connecting another company’s slave to an OMRON mas-
ter, 251
environment-resistant, 12
errors, 217
faulty node address display, 48
general-purpose, 10
I/O allocations, 85
See also I/O allocations
monitoring, 18
multiple, 19
programmable, 12
programming, 18
remote I/O
communications, 122
procedures, 123
specifications, 25, 123
See also adaptors
See also I/O Link Units
See also I/O Terminals
See also MULTIPLE I/O TERMINAL Units
See also RS-232C Units
See also terminals
special, 12
status, 89
system startup time, 196
user-set allocations reference table, 88
using slave function, 39
water-resistant, 12
specifications
default settings, 26
general, 21
network length, 20
other functions, 27
remote I/O, 24, 25, 95
startup procedures
communications, 38
startup times, 195
status
areas
comparison with previous models, 230
indicators, 47
Master Unit, 200
read/write for CPU Units, 166
switches, 27, 46
procedures prior to starting communications, 38
settings, 49
errors, 224
software switches
comparison with previous models, 229
See also I/O allocations
setting errors, 207
system
configuration, 3
startup times, 195
T
tables
error log, 218
local network, 146
normal slave, 233
registered slave, 232
relay network, 147
routing, 146
terminals
analog input, 4, 11
analog output, 4, 11
B7AC Interface Terminal, 12
remote I/O, 10
See also I/O Terminals
sensor, 4, 11
temperature input, 5, 11
timer
message monitoring, 140
timing
communications, 189
reading responses, 153
troubleshooting, 199, 222
U
Units
applicable, 7
usage, 42
user-set allocations
See also I/O allocations
V
VME Master Boards, 3
W
waterproof, 12
word allocations
See also I/O allocations

267
Revision History
A manual revision code appears as a suffix to the catalog number on the front cover of the manual.
The following table outlines the changes made to the manual during each revision. Page numbers refer to the
previous version.
Revision code Date Revised content
1 October 2000 Original production
2 July 2001 Major revisions to add the CJ-series DeviceNet Unit. “CS1” was changed to “CS” or “CS/CJ” as appro-
priate and the following changes were made. Other changes are as follows:
Page ix: Manual contents updated and manuals added to table.
Page xiv: Precaution added on providing double safety mechanisms.
Page xv: EMC standards updated.
Page xvi: Impedances, manufacturer, and dimensions changed.
Page 2: Changed to “DeviceNet Unit” to clarify meaning.
Page 3: Corrected callout at upper right of page.
Pages 8 and 25: Number of node for FINS communications changed.
Pages 8, 16, 17, 18, 19: Notes added.
Pages 10, 11, 15: Products added.
Page 15: OS updated in table.
Page 16: Graphics changed.
Page 17: Bottom graphic and description changed.
Page 31: Routing table item added to table.
Page 33: Maximum words per slave item added to table.
Page 34: Corrected CIO 3770 number.
Page 36, 37: Added PCI Board info to graphic and tables.
Page 39: Note added.
Page 41: Routing table section added.
Pages 42, 43, 44: Slight change in procedure.
Page 48: Graphic added.
Pages 48, 49, 50: Information added from previous sections 8-2, 8-3, and graphics changed.
Page 51: Graphics changed.
Page 52: Note added, graphic added.
Page 55: CJ-series explanation added.
Page 56: Graphic added.
Page 60: Information added to Software Switches 1 description.
Pages 62, 63, 64, 65: Table items added.
Page 95: Address numbers changed in graphic.
Page 101: Note in item 7 corrected (Right changed to Left).
Page 101: Same note in item 6 corrected (Right changed to Left).
Page 102: Note 2 added concerning Configurator Ver. 2.10.
Page 105: Change made to Step 2 of 4-3-2, and Step 3 added.
Page 107: Table changed.
Page 109: Allocation tables changed.
Page 114: Changes made to Changing System Components section.
Page 118: Note added concerning Configurator Ver. 2.10.
Page 119: Changes made to 4-5-1.
Page 119: Changes made to 4-5-2.
Page 120: Note added.
Page 127: Note 2 added concerning Configurator Ver. 2.10.
Page 133: Note 2 added concerning Configurator Ver. 2.10.
Page 140: Explanation of node address 0 added to table.
Page 142: Revision made to note in section 6-1-6.
Pages 146, 147, 148, 149: Sections 6-3 to 6-3-2 newly added.
Pages 157, 158: Section 6-4 moved from previous location in section 6-6.
Page 160: Note content changed.
Page 174: Reference to manual changed in Note.
Pages 181, 182, 183, 184, 185: Sections 7-1 to 7-1-4 newly added.
Pages 185, 186, 187: Sections 7-2 to 7-2-2 moved from Appendix.
Page 193: PC cycle time delay calculation in two Notes changed from 0.25 ms + 1.5 ms to 0.7 ms.
Page 194: Table item changed from (TPC-TRF) to (TPC+TRF).
Page 197: PC cycle time delay calculation changed from 0.25 ms + 1.5 ms to 0.7 ms.
Page 200: Information from previous sections 8-2, 8-3 moved to pages 48, 49, 50.
Page 222: Reference to Slaves Operation Manual changed.
Page 225: Reference to Slaves Operation Manual changed.
Page 225: DNnnBKUP.DAT changed to DNnnBKUP.dvf in Note 3.
Page 232: Note added.
Cat. No. W380-E1-2
Revision code